Приказ ФНС РФ от 26.03.2021 N ЕД-7-3/218@

"Об утверждении формы, формата и порядка представления уведомления об уменьшении суммы налога, уплачиваемого в связи с применением патентной системы налогообложения, на сумму указанных в пункте 1.2 статьи 346.51 Налогового кодекса Российской Федерации страховых платежей (взносов) и пособий"
Редакция от 26.03.2021 — Действует с 11.07.2021

Зарегистрировано в Минюсте России 11 июня 2021 г. N 63860


ФЕДЕРАЛЬНАЯ НАЛОГОВАЯ СЛУЖБА

ПРИКАЗ
от 26 марта 2021 г. N ЕД-7-3/218@

ОБ УТВЕРЖДЕНИИ ФОРМЫ, ФОРМАТА И ПОРЯДКА ПРЕДСТАВЛЕНИЯ УВЕДОМЛЕНИЯ ОБ УМЕНЬШЕНИИ СУММЫ НАЛОГА, УПЛАЧИВАЕМОГО В СВЯЗИ С ПРИМЕНЕНИЕМ ПАТЕНТНОЙ СИСТЕМЫ НАЛОГООБЛОЖЕНИЯ, НА СУММУ УКАЗАННЫХ В ПУНКТЕ 1.2 СТАТЬИ 346.51 НАЛОГОВОГО КОДЕКСА РОССИЙСКОЙ ФЕДЕРАЦИИ СТРАХОВЫХ ПЛАТЕЖЕЙ (ВЗНОСОВ) И ПОСОБИЙ

В соответствии с пунктом 1.2 статьи 346.51 части второй Налогового кодекса Российской Федерации (Собрание законодательства Российской Федерации, 2000, N 32, ст. 3340; 2020, N 48, ст. 7626) и подпунктом 5.9.37 Положения о Федеральной налоговой службе, утвержденного постановлением Правительства Российской Федерации от 30.09.2004 N 506 "Об утверждении Положения о Федеральной налоговой службе" (Собрание законодательства Российской Федерации, 2004, N 40, ст. 3961; 2015, N 15, ст. 2286), в целях реализации положений главы 26.5 "Патентная система налогообложения" части второй Налогового кодекса Российской Федерации (Собрание законодательства Российской Федерации, 2000, N 32, ст. 3340; 2021, N 1, ст. 9) в связи с принятием Федерального закона от 23.11.2020 N 373-ФЗ "О внесении изменений в главы 26.2 и 26.5 части второй Налогового кодекса Российской Федерации и статью 2 Федерального закона "О применении контрольно-кассовой техники при осуществлении расчетов в Российской Федерации" (Собрание законодательства Российской Федерации, 2020, N 48, ст. 7626) приказываю:

1. Утвердить:

форму уведомления об уменьшении суммы налога, уплачиваемого в связи с применением патентной системы налогообложения, на сумму указанных в пункте 1.2 статьи 346.51 Налогового кодекса Российской Федерации страховых платежей (взносов) и пособий согласно приложению N 1 к настоящему приказу;

формат представления уведомления об уменьшении суммы налога, уплачиваемого в связи с применением патентной системы налогообложения, на сумму указанных в пункте 1.2 статьи 346.51 Налогового кодекса Российской Федерации страховых платежей (взносов) и пособий в электронной форме согласно приложению N 2 к настоящему приказу;

порядок представления уведомления об уменьшении суммы налога, уплачиваемого в связи с применением патентной системы налогообложения, на сумму указанных в пункте 1.2 статьи 346.51 Налогового кодекса Российской Федерации страховых платежей (взносов) и пособий согласно приложению N 3 к настоящему приказу.

2. Руководителям (исполняющим обязанности руководителя) управлений Федеральной налоговой службы по субъектам Российской Федерации довести настоящий приказ до нижестоящих налоговых органов.

3. Настоящий приказ вступает в силу по истечении одного месяца со дня его официального опубликования.

4. Контроль за исполнением настоящего приказа возложить на заместителя руководителя Федеральной налоговой службы, координирующего методологическое обеспечение работы налоговых органов по вопросам налогообложения при применении специальных налоговых режимов.

Руководитель
Федеральной налоговой службы
Д.В. ЕГОРОВ

Приложение N 1
к приказу ФНС России
от 26.03.2021 N ЕД-7-3/218@

                                  ИНН          
                                                                     
      2430   2012                           Стр. 0 0 1

Форма по КНД 1112021

УВЕДОМЛЕНИЕ ОБ УМЕНЬШЕНИИ СУММЫ НАЛОГА, УПЛАЧИВАЕМОГО В СВЯЗИ С ПРИМЕНЕНИЕМ ПАТЕНТНОЙ СИСТЕМЫ НАЛОГООБЛОЖЕНИЯ, НА СУММУ УКАЗАННЫХ В ПУНКТЕ 1.2 СТАТЬИ 346.51 НАЛОГОВОГО КОДЕКСА РОССИЙСКОЙ ФЕДЕРАЦИИ СТРАХОВЫХ ПЛАТЕЖЕЙ (ВЗНОСОВ) И ПОСОБИЙ

Представляется в налоговый орган (код)                                                        
                                                                             
В соответствии с пунктом 1.2 статьи 346.51 Налогового кодекса Российской Федерации индивидуальный предприниматель
                                                                               
Фамилия                                                                  
                                                                               
Имя                                                                    
                                                                               
Отчество (при наличии)                                                                    
                                                                               
уведомляет об уменьшении суммы налога, уплачиваемого в связи с применением патентной системы налогообложения, на сумму указанных в пункте 1.2 статьи 346.51 Налогового кодекса Российской Федерации страховых платежей (взносов) и пособий
                                                                               
Календарный год периода действия патентов, в отношении которых производится уменьшение суммы налога, уплачиваемого в связи с применением патентной системы налогообложения                
               
                                                                               
Данное уведомление составлено на       страницах с приложением копии документа           листах              
                        (к уведомлению прилагается копия документа, подтверждающего полномочия представителя)                

Достоверность и полноту сведений, указанных в настоящем уведомлении, подтверждаю: Заполняется работником налогового органа
Сведения о представлении уведомления
                                                                                     
    1 - налогоплательщик                 Данное уведомление представлено (код)                    
    2 - представитель налогоплательщика <4>                                                    
                                            на       страницах с приложением копии документа
                                                                                 
                                            на       листах                          
                                                                                 
                                                                       
                                                                                 
                                            Дата представления уведомления     .     .        
(фамилия, имя, отчество (последнее при наличии) представителя полностью)                                              
                                                                                     
Номер контактного телефона                                                                      
                                                                                     
                                                                   
                                                                                     
Подпись       Дата     .     .                                                      
                                                                                     
Наименование и реквизиты документа, подтверждающего полномочия представителя налогоплательщика                                              
                                                                                     
                                                                                 
                                                                                     
                                        Фамилия, И.О.     Подпись
                                                                                     
                                                                                     
                                  ИНН          
                                                                     
      2430   2029                           Стр.      

Лист А. Сведения о патентах, в отношении которых производится уменьшение суммы налога, уплачиваемого в связи с применением патентной системы налогообложения, на сумму указанных в пункте 1.2 статьи 346.51 Налогового кодекса Российской Федерации страховых платежей (взносов) и пособий

Показатели Код строки Значения показателей
1 2 3
Номер патента                     010                            
                                                                               
Срок действия патента                                 020       .     .              
                                                      (дата начала действия патента)      
                                                                               
                                              025       .     .              
                                                      (дата окончания действия патента)      
                                                                               
Признак налогоплательщика:                                 030                            
1 - налогоплательщик, производящий выплаты и иные вознаграждения физическим лицам                                      
2 - налогоплательщик, не производящий выплаты и иные вознаграждения физическим лицам                                      
                                                                               
Сумма налога к уплате по патенту, в отношении которого производится уменьшение суммы налога (в рублях)   040                            
                                                                               
Сумма страховых платежей (взносов) и пособий, предусмотренных пунктом 1.2 статьи 346.51 Налогового кодекса Российской Федерации, уменьшающая сумму налога, уплачиваемого в связи с применением патентной системы налогообложения (в рублях) 050                          
                                   
                                   
для стр. 030 = "1": стр. 050 <= стр. 040 / 2 - стр. 060                                                        
для стр. 030 = "2": стр. 050 <= стр. 040 - стр. 060                                                        
                                                                               
Сумма страховых платежей (взносов) и пособий, предусмотренных пунктом 1.2 статьи 346.51 Налогового кодекса Российской Федерации, уменьшающая сумму налога, уплачиваемого в связи с применением патентной системы налогообложения, которая была учтена при уменьшении суммы налога в ранее представленных уведомлениях (в рублях) 060                          
                                   
                                   
                                   
                                   
                                                                               
Номер патента                                   010                            
                                                                               
Срок действия патента                               020       .     .              
                                                      (дата начала действия патента)      
                                                                               
                                              025       .     .              
                                                      (дата окончания действия патента)      
                                                                               
Признак налогоплательщика:                                 030                            
1 - налогоплательщик, производящий выплаты и иные вознаграждения физическим лицам                                          
2 - налогоплательщик, не производящий выплаты и иные вознаграждения физическим лицам                                          
                                                                               
Сумма налога к уплате по патенту, в отношении которого производится уменьшение суммы налога (в рублях)   040                            
                                                                               
Сумма страховых платежей (взносов) и пособий, предусмотренных пунктом 1.2 статьи 346.51 Налогового кодекса Российской Федерации, уменьшающая сумму налога, уплачиваемого в связи с применением патентной системы налогообложения (в рублях)   050                            
                                   
                                   
для стр. 030 = "1": стр. 050 <= стр. 040 / 2 - стр. 060                                                        
для стр. 030 = "2": стр. 050 <= стр. 040 - стр. 060                                                        
                                                                               
Сумма страховых платежей (взносов) и пособий, предусмотренных пунктом 1.2 статьи 346.51 Налогового кодекса Российской Федерации, уменьшающая сумму налога, уплачиваемого в связи с применением патентной системы налогообложения, которая была учтена при уменьшении суммы налога в ранее представленных уведомлениях (в рублях) 060                            
                                 
                                 
                                 
                                                                               
                                                                               

                                  ИНН          
                                                                     
      2430   2036                           Стр.      

Лист Б. Сумма страховых платежей (взносов) и пособий, предусмотренных пунктом 1.2 статьи 346.51 Налогового кодекса Российской Федерации, уменьшающая сумму налога, уплачиваемого в связи с применением патентной системы налогообложения

Показатели Код строки Значения показателей
1 2 3
Общая сумма уплаченных страховых платежей (взносов) и пособий, предусмотренных пунктом 1.2 статьи 346.51 Налогового кодекса Российской Федерации (в рублях)   110                            
                                   
                                                                               
Общая сумма страховых платежей (взносов) и пособий, уменьшающая сумму налога, уплачиваемого в связи с применением патентной системы налогообложения (сумма стр. 050 Листа А) (в рублях)   120                            
                                   
                                                                               
Общая сумма страховых платежей (взносов) и пособий, уменьшающая сумму налога, уплачиваемого в связи с применением патентной системы налогообложения, которая была учтена в ранее представленных уведомлениях (сумма стр. 050 Листа А) (в рублях)   130                            
                                   
                                   
                                                                               
Сумма страховых платежей (взносов) и пособий, оставшаяся после уменьшения суммы налога, уплачиваемого в связи с применением патентной системы налогообложения стр. 140 = стр. 110 - (стр. 120 + стр. 130) (в рублях)   140                            
                                   
                                   
                                                                               
                                                                               

Приложение N 2
к приказу ФНС России
от 26.03.2021 N ЕД-7-3/218@

ФОРМАТ ПРЕДСТАВЛЕНИЯ УВЕДОМЛЕНИЯ ОБ УМЕНЬШЕНИИ СУММЫ НАЛОГА, УПЛАЧИВАЕМОГО В СВЯЗИ С ПРИМЕНЕНИЕМ ПАТЕНТНОЙ СИСТЕМЫ НАЛОГООБЛОЖЕНИЯ, НА СУММУ УКАЗАННЫХ В ПУНКТЕ 1.2 СТАТЬИ 346.51 НАЛОГОВОГО КОДЕКСА РОССИЙСКОЙ ФЕДЕРАЦИИ СТРАХОВЫХ ПЛАТЕЖЕЙ (ВЗНОСОВ) И ПОСОБИЙ В ЭЛЕКТРОННОЙ ФОРМЕ

I. ОБЩИЕ СВЕДЕНИЯ

1. Настоящий формат описывает требования к XML файлам (далее - файл обмена) передачи в налоговые органы об уменьшении суммы налога, уплачиваемого в связи с применением патентной системы налогообложения, на сумму указанных в пункте 1.2 статьи 346.51 Налогового кодекса Российской Федерации страховых платежей (взносов) и пособий в электронной форме.

2. Номер версии настоящего формата 5.02, часть CCXLIII.

II. ОПИСАНИЕ ФАЙЛА ОБМЕНА

3. Имя файла обмена должно иметь следующий вид:

R_T_A_K_O_GGGGMMDD_N, где:

R_T - префикс, принимающий значение UT_UVUMNALPNS;

A_K - идентификатор получателя информации, где: A - идентификатор получателя, которому направляется файл обмена, K - идентификатор конечного получателя, для которого предназначена информация из данного файла обмена. Передача файла от отправителя к конечному получателю (K) может осуществляться в несколько этапов через другие налоговые органы, осуществляющие передачу файла на промежуточных этапах, которые обозначаются идентификатором A. В случае передачи файла от отправителя к конечному получателю при отсутствии налоговых органов, осуществляющих передачу на промежуточных этапах, значения идентификаторов A и K совпадают. Каждый из идентификаторов (A и K) имеет вид для налоговых органов - четырехразрядный код налогового органа;

O - идентификатор отправителя информации, имеет вид:

для организаций - девятнадцатиразрядный код (идентификационный номер налогоплательщика (далее - ИНН) и код причины постановки на учет (далее - КПП) организации (обособленного подразделения);

для физических лиц - двенадцатиразрядный код (ИНН физического лица, при наличии. При отсутствии ИНН - последовательность из двенадцати нулей).

GGGG - год формирования передаваемого файла, MM - месяц, DD - день;

N - идентификационный номер файла. (Длина - от 1 до 36 знаков. Идентификационный номер файла должен обеспечивать уникальность файла).

Расширение имени файла - xml. Расширение имени файла может указываться как строчными, так и прописными буквами.

Параметры первой строки файла обмена

Первая строка XML файла должна иметь следующий вид:

<?xml version ="1.0" encoding ="windows-1251"?>

Имя файла, содержащего XML схему файла обмена, должно иметь следующий вид:

UT_UVUMNALPNS_1_243_00_05_02_xx, где xx - номер версии схемы.

Расширение имени файла - xsd.

XML схема файла обмена приводится отдельным файлом и размещается на официальном сайте Федеральной налоговой службы в информационно-телекоммуникационной сети "Интернет".

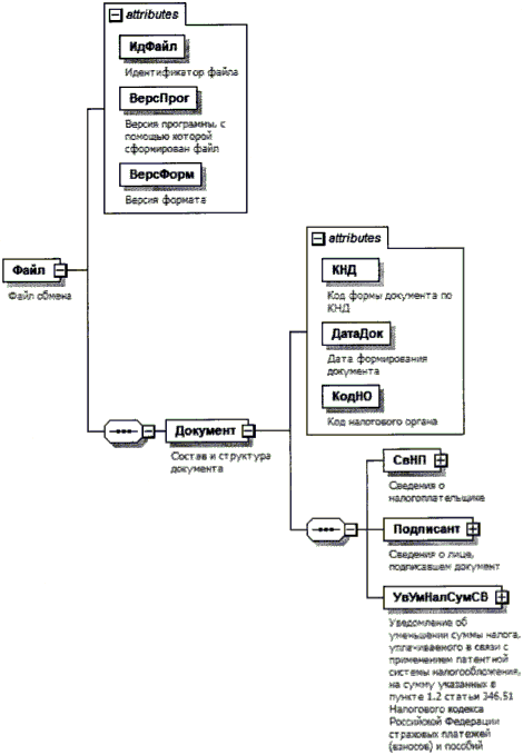
4. Логическая модель файла обмена представлена в виде диаграммы структуры файла обмена на рисунке 1 настоящего формата. Элементами логической модели файла обмена являются элементы и атрибуты XML файла. Перечень структурных элементов логической модели файла обмена и сведения о них приведены в таблицах 4.1 - 4.10 настоящего формата.

Для каждого структурного элемента логической модели файла обмена приводятся следующие сведения:

наименование элемента. Приводится полное наименование элемента. В строке таблицы могут быть описаны несколько элементов, наименования которых разделены символом "|". Такая форма записи применяется при наличии в файле обмена только одного элемента из описанных в этой строке;

сокращенное наименование (код) элемента. Приводится сокращенное наименование элемента. Синтаксис сокращенного наименования должен удовлетворять спецификации XML;

признак типа элемента. Может принимать следующие значения: "С" - сложный элемент логической модели (содержит вложенные элементы), "П" - простой элемент логической модели, реализованный в виде элемента XML файла, "А" - простой элемент логической модели, реализованный в виде атрибута элемента XML файла. Простой элемент логической модели не содержит вложенные элементы;

формат элемента. Формат элемента представляется следующими условными обозначениями: T - символьная строка; N - числовое значение (целое или дробное).

Формат символьной строки указывается в виде T(n-k) или T(=k), где: n - минимальное количество знаков, k - максимальное количество знаков, символ "-" - разделитель, символ "=" означает фиксированное количество знаков в строке. В случае, если минимальное количество знаков равно 0, формат имеет вид T(0-k). В случае, если максимальное количество знаков неограничено, формат имеет вид T(n-).

Формат числового значения указывается в виде N(m.k), где: m - максимальное количество знаков в числе, включая целую и дробную часть числа без разделяющей десятичной точки и знака (для отрицательного числа), k - максимальное число знаков дробной части числа. Если число знаков дробной части числа равно 0 (то есть число целое), то формат числового значения имеет вид N(m).

Для простых элементов, являющихся базовыми в XML, например, элемент с типом "date", поле "Формат элемента" не заполняется. Для таких элементов в поле "Дополнительная информация" указывается тип базового элемента;

признак обязательности элемента определяет обязательность наличия элемента (совокупности наименования элемента и его значения) в файле обмена. Признак обязательности элемента может принимать следующие значения: "О" - наличие элемента в файле обмена обязательно; "Н" - наличие элемента в файле обмена необязательно, то есть элемент может отсутствовать. Если элемент принимает ограниченный перечень значений (по классификатору, кодовому словарю и тому подобному), то признак обязательности элемента дополняется символом "К". Например, "ОК". В случае если количество реализаций элемента может быть более одной, то признак обязательности элемента дополняется символом "М". Например, "НМ" или "ОКМ".

К вышеперечисленным признакам обязательности элемента может добавляться значение "У" в случае описания в XML схеме условий, предъявляемых к элементу в файле обмена, описанных в графе "Дополнительная информация". Например, "НУ" или "ОКУ";

дополнительная информация содержит, при необходимости, требования к элементу файла обмена, не указанные ранее. Для сложных элементов указывается ссылка на таблицу, в которой описывается состав данного элемента. Для элементов, принимающих ограниченный перечень значений из классификатора (кодового словаря и тому подобного), указывается соответствующее наименование классификатора (кодового словаря и тому подобного) или приводится перечень возможных значений. Для классификатора (кодового словаря и тому подобного) может указываться ссылка на его местонахождение. Для элементов, использующих пользовательский тип данных, указывается наименование типового элемента.

Рисунок 1. Диаграмма структуры файла обмена

Таблица 4.1

Файл обмена (Файл)

Наименование элемента Сокращенное наименование (код) элемента Признак типа элемента Формат элемента Признак обязательности элемента Дополнительная информация
Идентификатор файла ИдФайл А T(1-255) ОУ Содержит (повторяет) имя сформированного файла (без расширения)
Версия программы, с помощью которой сформирован файл ВерсПрог А T(1-40) О  
Версия формата ВерсФорм А T(1-5) О Принимает значение: 5.02
Состав и структура документа Документ С   О Состав элемента представлен в таблице 4.2

Таблица 4.2

Состав и структура документа (Документ)

Наименование элемента Сокращенное наименование (код) элемента Признак типа элемента Формат элемента Признак обязательности элемента Дополнительная информация
Код формы документа по КНД КНД А T(=7) ОК Типовой элемент <КНДТип>.
Принимает значение: 1112021
Дата формирования документа ДатаДок А T(=10) О Типовой элемент <ДатаТип>.
Дата в формате ДД.ММ.ГГГГ
Код налогового органа КодНО А T(=4) ОК Типовой элемент <СОНОТип>
Сведения о налогоплательщике СвНП С   О Состав элемента представлен в таблице 4.3
Сведения о лице, подписавшем документ Подписант С   О Состав элемента представлен в таблице 4.5
Уведомление об уменьшении суммы налога, уплачиваемого в связи с применением патентной системы налогообложения, на сумму указанных в пункте 1.2 статьи 346.51 Налогового кодекса Российской Федерации страховых платежей (взносов) и пособий УвУмНалСумСВ С   О Состав элемента представлен в таблице 4.7

Таблица 4.3

Сведения о налогоплательщике (СвНП)

Наименование элемента Сокращенное наименование (код) элемента Признак типа элемента Формат элемента Признак обязательности элемента Дополнительная информация
Налогоплательщик - физическое лицо, зарегистрированное в качестве индивидуального предпринимателя НПИП С   О Состав элемента представлен в таблице 4.4

Таблица 4.4

Налогоплательщик - физическое лицо, зарегистрированное в качестве индивидуального предпринимателя (НПИП)

Наименование элемента Сокращенное наименование (код) элемента Признак типа элемента Формат элемента Признак обязательности элемента Дополнительная информация
ИНН физического лица ИННФЛ А T(=12) О Типовой элемент <ИННФЛТип>
Фамилия, имя, отчество индивидуального предпринимателя ФИОИП С   О Типовой элемент <ФИОТип>.
Состав элемента представлен в таблице 4.10

Таблица 4.5

Сведения о лице, подписавшем документ (Подписант)

Наименование элемента Сокращенное наименование (код) элемента Признак типа элемента Формат элемента Признак обязательности элемента Дополнительная информация
Признак лица, подписавшего документ ПрПодп А T(=1) ОК Принимает значение:
1 - налогоплательщик |
2 - представитель налогоплательщика
Номер контактного телефона Тлф А T(1-20) Н  
Фамилия, имя, отчество представителя ФИО С   НУ Типовой элемент <ФИОТип>.
Состав элемента представлен в таблице 4.10.
Элемент обязателен при <ПрПодп>=2
Сведения о представителе СвПред С   НУ Состав элемента представлен в таблице 4.6.
Элемент обязателен при <ПрПодп>=2

Таблица 4.6

Сведения о представителе (СвПред)

Наименование элемента Сокращенное наименование (код) элемента Признак типа элемента Формат элемента Признак обязательности элемента Дополнительная информация
Наименование и реквизиты документа, подтверждающего полномочия представителя налогоплательщика НаимДок А T(1-120) О  

Таблица 4.7

Уведомление об уменьшении суммы налога, уплачиваемого в связи с применением патентной системы налогообложения, на сумму указанных в пункте 1.2 статьи 346.51 Налогового кодекса Российской Федерации страховых платежей (взносов) и пособий (УвУмНалСумСВ)

Наименование элемента Сокращенное наименование (код) элемента Признак типа элемента Формат элемента Признак обязательности элемента Дополнительная информация
Календарный год периода действия патентов, в отношении которых производится уменьшение суммы налога, уплачиваемого в связи с применением патентной системы налогообложения ГодДействПат А   О Типовой элемент <xs:gYear>.
Год в формате ГГГГ
Сведения о патентах, в отношении которых производится уменьшение суммы налога, уплачиваемого в связи с применением патентной системы налогообложения, на сумму указанных в пункте 1.2 статьи 346.51 Налогового кодекса Российской Федерации страховых платежей (взносов) и пособий СвПатентУмНал С   ОМ Состав элемента представлен в таблице 4.8
Сумма страховых платежей (взносов) и пособий, предусмотренных пунктом 1.2 статьи 346.51 Налогового кодекса Российской Федерации, уменьшающая сумму налога, уплачиваемого в связи с применением патентной системы налогообложения СумСВУмНал С   О Состав элемента представлен в таблице 4.9

Таблица 4.8

Сведения о патентах, в отношении которых производится уменьшение суммы налога, уплачиваемого в связи с применением патентной системы налогообложения, на сумму указанных в пункте 1.2 статьи 346.51 Налогового кодекса Российской Федерации страховых платежей (взносов) и пособий (СвПатентУмНал)

Наименование элемента Сокращенное наименование (код) элемента Признак типа элемента Формат элемента Признак обязательности элемента Дополнительная информация
Номер патента НомерПат А T(1-13) О  
Дата начала действия патента ДатаНачПат А T(=10) О Типовой элемент <ДатаТип>.
Дата в формате ДД.ММ.ГГГГ
Дата окончания действия патента ДатаКонПат А T(=10) О Типовой элемент <ДатаТип>.
Дата в формате ДД.ММ.ГГГГ
Признак налогоплательщика ПрНП А T(=1) ОК Принимает значение:
1 - налогоплательщик, производящий выплаты и иные вознаграждения физическим лицам |
2 - налогоплательщик, не производящий выплаты и иные вознаграждения физическим лицам
Сумма налога к уплате по патенту, в отношении которого производится уменьшение суммы налога (в рублях) СумНалПатУм А N(13) О  
Сумма страховых платежей (взносов) и пособий, предусмотренных пунктом 1.2 статьи 346.51 Налогового кодекса Российской Федерации, уменьшающая сумму налога, уплачиваемого в связи с применением патентной системы налогообложения (в рублях) СумСВУмНал А N(13) О - При <ПрНП>=1
<СумСВУмНал> <= <СумНалПатУм>/2 - <СумСВУменУчт>
- При <ПрНП>=2
<СумСВУмНал> <= <СумНалПатУм> - <СумСВУменУчт>
Сумма страховых платежей (взносов) и пособий, предусмотренных пунктом 1.2 статьи 346.51 Налогового кодекса Российской Федерации, уменьшающая сумму налога, уплачиваемого в связи с применением патентной системы налогообложения, которая была учтена при уменьшении суммы налога в ранее представленных уведомлениях (в рублях) СумСВУменУчт А N(13) Н  

Таблица 4.9

Сумма страховых платежей (взносов) и пособий, предусмотренных пунктом 1.2 статьи 346.51 Налогового кодекса Российской Федерации, уменьшающая сумму налога, уплачиваемого в связи с применением патентной системы налогообложения (СумСВУмНал)

Наименование элемента Сокращенное наименование (код) элемента Признак типа элемента Формат элемента Признак обязательности элемента Дополнительная информация
Общая сумма уплаченных страховых платежей (взносов) и пособий, предусмотренных пунктом 1.2 статьи 346.51 Налогового кодекса Российской Федерации (в рублях) ОбщСумУплСВ А N(13) О  
Общая сумма страховых платежей (взносов) и пособий, уменьшающая сумму налога, уплачиваемого в связи с применением патентной системы налогообложения (в рублях) ОбщСумСВУмен А N(13) О  
Общая сумма страховых платежей (взносов) и пособий, уменьшающая сумму налога, уплачиваемого в связи с применением патентной системы налогообложения, которая была учтена в ранее представленных уведомлениях (в рублях) ОбщСумСВУменУчт А N(13) Н  
Сумма страховых платежей (взносов) и пособий, оставшаяся после уменьшения суммы налога, уплачиваемого в связи с применением патентной системы налогообложения (в рублях) СумСВОст А N(13) О  

Таблица 4.10

Фамилия, имя, отчество (ФИОТип)

Наименование элемента Сокращенное наименование (код) элемента Признак типа элемента Формат элемента Признак обязательности элемента Дополнительная информация
Фамилия Фамилия А T(1-60) О  
Имя Имя А T(1-60) О  
Отчество Отчество А T(1-60) Н  

Приложение N 3
к приказу ФНС России
от 26.03.2021 N ЕД-7-3/218@

ПОРЯДОК ПРЕДСТАВЛЕНИЯ УВЕДОМЛЕНИЯ ОБ УМЕНЬШЕНИИ СУММЫ НАЛОГА, УПЛАЧИВАЕМОГО В СВЯЗИ С ПРИМЕНЕНИЕМ ПАТЕНТНОЙ СИСТЕМЫ НАЛОГООБЛОЖЕНИЯ, НА СУММУ УКАЗАННЫХ В ПУНКТЕ 1.2 СТАТЬИ 346.51 НАЛОГОВОГО КОДЕКСА РОССИЙСКОЙ ФЕДЕРАЦИИ СТРАХОВЫХ ПЛАТЕЖЕЙ (ВЗНОСОВ) И ПОСОБИЙ

1. Настоящий Порядок представления уведомления об уменьшении суммы налога, уплачиваемого в связи с применением патентной системы налогообложения, на сумму указанных в пункте 1.2 статьи 346.51 Налогового кодекса Российской Федерации страховых платежей (взносов) и пособий (далее - Уведомление) разработан в соответствии с пунктом 1.2 статьи 346.51 Налогового кодекса Российской Федерации.

2. Уведомление представляется в налоговый орган в письменной форме согласно приложению N 1 к настоящему приказу лично либо направляется в виде почтового отправления с описью вложения или в электронной форме по формату согласно приложению N 2 к настоящему приказу по телекоммуникационным каналам связи (далее - ТКС), подписанное усиленной квалифицированной электронной подписью.

3. Уведомление представляется налогоплательщиком (его представителем) в налоговый орган, в котором налогоплательщик состоит на учете в качестве налогоплательщика, применяющего патентную систему налогообложения, и в который им уплачена (должна быть уплачена) сумма налога, подлежащая уменьшению.

4. Порядок направления Уведомления в электронной форме по ТКС регламентируется приказом ФНС России от 16.07.2020 N ЕД-7-2/448@ "Об утверждении Порядка направления и получения документов, предусмотренных Налоговым кодексом Российской Федерации и используемых налоговыми органами при реализации своих полномочий в отношениях, регулируемых законодательством о налогах и сборах, а также представления документов по требованию налогового органа в электронной форме по телекоммуникационным каналам связи" (зарегистрирован Министерством юстиции Российской Федерации 19.08.2020, регистрационный номер 59335) с изменениями, внесенными приказом ФНС России от 23.10.2020 N ЕД-7-15/772@ "Об утверждении форм, порядка заполнения и форматов представления реестров, предусмотренных пунктом 15 статьи 165 Налогового кодекса Российской Федерации (за исключением абзацев десятого и двенадцатого пункта 15 статьи 165 Налогового кодекса Российской Федерации), в электронной форме" (зарегистрирован Министерством юстиции Российской Федерации 01.12.2020, регистрационный номер 61185).

5. При отправке Уведомления по почте дата представления определяется по почтовому штемпелю на описи вложения, при отсутствии описи вложения по почтовому штемпелю, проставленному на конверте, при направлении Уведомления в электронной форме по ТКС датой его представления считается дата, указанная в подтверждении даты отправки.

6. Уведомление не считается принятым в случае направления представителем налогоплательщика Уведомления без приложения к нему информационного сообщения о представительстве в отношениях, регулируемых законодательством о налогах и сборах.