Приказ ФНС РФ от 19.12.2018 N ММВ-7-15/820@

"Об утверждении формата счета-фактуры, формата представления документа об отгрузке товаров (выполнении работ), передаче имущественных прав (документа об оказании услуг), включающего в себя счет-фактуру, и формата представления документа об отгрузке товаров (выполнении работ), передаче имущественных прав (документа об оказании услуг) в электронной форме"
Редакция от 19.12.2018 — Документ утратил силу, см. «Приказ ФНС РФ от 19.12.2023 N ЕД-7-26/970@»

Зарегистрировано в Минюсте России 21 января 2019 г. N 53443


ФЕДЕРАЛЬНАЯ НАЛОГОВАЯ СЛУЖБА

ПРИКАЗ
от 19 декабря 2018 г. N ММВ-7-15/820@

ОБ УТВЕРЖДЕНИИ ФОРМАТА СЧЕТА-ФАКТУРЫ, ФОРМАТА ПРЕДСТАВЛЕНИЯ ДОКУМЕНТА ОБ ОТГРУЗКЕ ТОВАРОВ (ВЫПОЛНЕНИИ РАБОТ), ПЕРЕДАЧЕ ИМУЩЕСТВЕННЫХ ПРАВ (ДОКУМЕНТА ОБ ОКАЗАНИИ УСЛУГ), ВКЛЮЧАЮЩЕГО В СЕБЯ СЧЕТ-ФАКТУРУ, И ФОРМАТА ПРЕДСТАВЛЕНИЯ ДОКУМЕНТА ОБ ОТГРУЗКЕ ТОВАРОВ (ВЫПОЛНЕНИИ РАБОТ), ПЕРЕДАЧЕ ИМУЩЕСТВЕННЫХ ПРАВ (ДОКУМЕНТА ОБ ОКАЗАНИИ УСЛУГ) В ЭЛЕКТРОННОЙ ФОРМЕ

В соответствии с пунктом 7 статьи 80 и пунктом 2 статьи 93 части первой Налогового кодекса Российской Федерации (Собрание законодательства Российской Федерации, 1998, N 31, ст. 3824; 2018, N 49 (ч. 1), ст. 7496), пунктом 9 статьи 169 части второй Налогового кодекса Российской Федерации (Собрание законодательства Российской Федерации, 2000, N 32, ст. 3340; 2010, N 31, ст. 4198; 2018, N 49 (ч. 1), ст. 7496), а также на основании подпункта 5.9.51 пункта 5 Положения о Федеральной налоговой службе, утвержденного постановлением Правительства Российской Федерации от 30.09.2004 N 506 (Собрание законодательства Российской Федерации, 2004, N 40, ст. 3961; 2015, N 15, ст. 2286; 2017, N 15 (ч. 1), ст. 2154; 2018, N 41, ст. 6269), приказываю:

1. Утвердить формат счета-фактуры, формат представления документа об отгрузке товаров (выполнении работ), передаче имущественных прав (документа об оказании услуг), включающего в себя счет-фактуру, и формат представления документа об отгрузке товаров (выполнении работ), передаче имущественных прав (документа об оказании услуг) в электронной форме согласно приложению к настоящему приказу.

2. Признать утратившим силу приказ Федеральной налоговой службы от 24.03.2016 N ММВ-7-15/155@ "Об утверждении формата счета-фактуры и формата представления документа об отгрузке товаров (выполнении работ), передаче имущественных прав (документа об оказании услуг), включающего в себя счет-фактуру, в электронной форме" (зарегистрирован Министерством юстиции Российской Федерации 21.04.2016, регистрационный номер 41888) с 1 января 2020 года.

3. Установить, что в период со дня вступления настоящего приказа в силу по 31.12.2019 налогоплательщики вправе создавать счета-фактуры в электронной форме как по формату счета-фактуры, применяемому при расчетах по налогу на добавленную стоимость, в электронной форме, утвержденному приказом Федеральной налоговой службы от 24.03.2016 N ММВ-7-15/155@ "Об утверждении формата счета-фактуры и формата представления документа об отгрузке товаров (выполнении работ), передаче имущественных прав (документа об оказании услуг), включающего в себя счет-фактуру, в электронной форме", так и по формату счета-фактуры, формату представления документа об отгрузке товаров (выполнении работ), передаче имущественных прав (документа об оказании услуг), включающего в себя счет-фактуру, и формату представления документа об отгрузке товаров (выполнении работ), передаче имущественных прав (документа об оказании услуг) в электронной форме, утвержденному настоящим приказом.

4. Управлениям Федеральной налоговой службы по субъектам Российской Федерации довести настоящий приказ до нижестоящих налоговых органов.

В период со дня вступления в силу настоящего приказа по 31.12.2022 обеспечить прием счетов-фактур, применяемых при расчетах по налогу на добавленную стоимость, созданных в электронной форме в период до 01.01.2020 по формату, применяемому при расчетах по налогу на добавленную стоимость, в электронной форме, утвержденному приказом Федеральной налоговой службы от 24.03.2016 N ММВ-7-15/155@ "Об утверждении формата счета-фактуры и формата представления документа об отгрузке товаров (выполнении работ), передаче имущественных прав (документа об оказании услуг), включающего в себя счет-фактуру, в электронной форме".

В период со дня вступления в силу настоящего приказа по 31.12.2020 обеспечить прием счетов-фактур, применяемых при расчетах по налогу на добавленную стоимость, созданных в электронной форме в период до 01.07.2017 по формату, утвержденному приказом Федеральной налоговой службы от 04.03.2015 N ММВ-7-6/93@ "Об утверждении форматов счета-фактуры, журнала учета полученных и выставленных счетов-фактур, книги покупок и книги продаж, дополнительных листов книги покупок и книги продаж в электронной форме" (зарегистрирован Министерством юстиции Российской Федерации 31.03.2015, регистрационный номер 36641 <1>).

<1> От 24.03.2016 N ММВ-7-15/155@ (зарегистрирован Минюстом России 21.04.2016, регистрационный N 41888); от 13.04.2016 N ММВ-7-15/189@ (зарегистрирован Минюстом России 19.05.2016, регистрационный N 42155); от 06.04.2018 N ММВ-7-6/196@ (зарегистрирован Минюстом России 26.04.2018, регистрационный N 50907).

5. Контроль за исполнением настоящего приказа возложить на заместителя руководителя Федеральной налоговой службы, координирующего работу по созданию, развитию, сопровождению и эксплуатации автоматизированной информационной системы Федеральной налоговой службы.

Руководитель
Федеральной налоговой службы
М.В. МИШУСТИН

УТВЕРЖДЕН
приказом ФНС России
от 19.12.2018 N ММВ-7-15/820@

Письмом ФНС РФ от 28.05.2021 N ЕА-4-15/7407@ направлен для использования новый формат представления.

В настоящее время ведется работа по внесению изменений в формат, утверждённый данным документом. До внесения соответствующих изменений, налогоплательщикам целесообразно использовать свободные информационные поля, указанные в данном документе, согласно Письму ФНС РФ от 22.03.2023 N ЕА-4-26/3420@.

ФОРМАТ СЧЕТА-ФАКТУРЫ, ФОРМАТ ПРЕДСТАВЛЕНИЯ ДОКУМЕНТА ОБ ОТГРУЗКЕ ТОВАРОВ (ВЫПОЛНЕНИИ РАБОТ), ПЕРЕДАЧЕ ИМУЩЕСТВЕННЫХ ПРАВ (ДОКУМЕНТА ОБ ОКАЗАНИИ УСЛУГ), ВКЛЮЧАЮЩЕГО В СЕБЯ СЧЕТ-ФАКТУРУ, И ФОРМАТ ПРЕДСТАВЛЕНИЯ ДОКУМЕНТА ОБ ОТГРУЗКЕ ТОВАРОВ (ВЫПОЛНЕНИИ РАБОТ), ПЕРЕДАЧЕ ИМУЩЕСТВЕННЫХ ПРАВ (ДОКУМЕНТА ОБ ОКАЗАНИИ УСЛУГ) В ЭЛЕКТРОННОЙ ФОРМЕ

I. ОБЩИЕ ПОЛОЖЕНИЯ

1. Настоящий формат описывает требования к XML файлам передачи по телекоммуникационным каналам связи (далее - файл обмена) электронного счета-фактуры, применяемого при расчетах по налогу на добавленную стоимость, или первичного документа об отгрузке товаров (выполнении работ), передаче имущественных прав (документ об оказании услуг), включающего в себя счет-фактуру, применяемого при оформлении фактов хозяйственной жизни и при расчетах по налогу на добавленную стоимость, или первичного документа об отгрузке товаров (выполнении работ), передаче имущественных прав (документ об оказании услуг), применяемого при оформлении фактов хозяйственной жизни.

2. В зависимости от выбранной составителем документа функции настоящий формат может использоваться как:

- счет-фактура, применяемый при расчетах по налогу на добавленную стоимость на основании статьи 169 Налогового кодекса Российской Федерации (далее - НК РФ) (функция "СЧФ");

- документ о передаче товаров (работ, услуг, имущественных прав), в результате которой изменяется финансовое состояние передающей и принимающей стороны (функция "ДОП" с набором реквизитов, удовлетворяющим требованиям Федерального закона от 06.12.2011 N 402-ФЗ "О бухгалтерском учете" (Собрание законодательства Российской Федерации, 2011, N 50, ст. 7344; 2018, N 49 (ч. 1), ст. 7516) к показателям первичного учетного документа);

- счет-фактура, применяемый при расчетах по налогу на добавленную стоимость и первичный учетный документ о передаче товаров (работ, услуг, имущественных прав), в результате которой изменяется финансовое состояние передающей и принимающей стороны (функция "СЧФДОП"). В целях формирования такого документа показатели счета-фактуры, установленные пунктом 5 статьи 169 НК РФ, дополнены на основании пункта 9 приложения N 1 "Форма счета-фактуры, применяемого при расчетах по налогу на добавленную стоимость, и правила его заполнения" к постановлению Правительства Российской Федерации от 26.12.2011 N 1137 "О формах и правилах заполнения (ведения) документов, применяемых при расчетах по налогу на добавленную стоимость" (Собрание законодательства Российской Федерации, 2012, N 3, ст. 417; 2014, N 50, ст. 7071; 2018, N 7, ст. 1035) (далее - Постановление N 1137) информацией, позволяющей применять электронный документ в качестве первичного документа (далее - счета-фактуры с дополнительной информацией).

Документ с функцией "СЧФ" формируется как файл обмена счета-фактуры с дополнительной информацией (информации продавца), состоящий из сведений, предусмотренных для счетов-фактур статьей 169 НК РФ и Постановлением N 1137, подписанный лицом, уполномоченным на подписание счетов-фактур.

Документ с функцией "СЧФДОП" состоит из двух файлов обмена, представляемых по следующим форматам:

формат представления счета-фактуры с дополнительной информацией (информации продавца), состоящий из сведений, предусмотренных для счетов-фактур статьей 169 НК РФ и Постановлением N 1137, а также дополнительных сведений передающей стороны об участвующих в сделке экономических субъектах, предмете сделки и иных существенных обстоятельствах оформляемой сделки (информация продавца). Файл подписывается лицом, уполномоченным на подписание счетов-фактур, и лицом, ответственным за оформление факта хозяйственной жизни со стороны передающего экономического субъекта;

формат представления дополнительной к счету-фактуре информации, состоящей из сведений принимающей стороны в отношении оформляемой сделки (информация покупателя), подписанный электронной подписью лица, ответственного за оформление факта хозяйственной жизни со стороны принимающего экономического субъекта.

Файл информации покупателя, подписанный электронной подписью лица, ответственного за оформление факта хозяйственной жизни со стороны принимающего экономического субъекта, может отсутствовать, если в соответствии с гражданским законодательством Российской Федерации составление двустороннего документа, удостоверяющего приемку, не требуется.

Структура документа с функцией "ДОП" и требования к его формированию совпадают со структурой и требованиями к порядку формирования документа с функцией "СЧФДОП", за исключением распространения на сведения, включаемые в документ, требований, предусмотренных для счетов-фактур статьей 169 НК РФ и Постановлением N 1137.

В случае применения документа при осуществлении закупок для обеспечения государственных и муниципальных нужд используется информация каталога товаров, работ, услуг для обеспечения государственных и муниципальных нужд, формируемого в соответствии с частью 6 статьи 23 Федерального закона от 05.04.2013 N 44-ФЗ "О контрактной системе в сфере закупок товаров, работ, услуг, для обеспечения государственных и муниципальных нужд" (далее - Каталог товаров, работ, услуг) (Собрание законодательства Российской Федерации, 2013, N 14, ст. 1652; 2018, N 45, ст. 6848).

3. Номер версии настоящего формата 5.01, часть 997

II. ОПИСАНИЕ ФАЙЛА ОБМЕНА СЧЕТА-ФАКТУРЫ (ИНФОРМАЦИИ ПРОДАВЦА)

4. Имя файла должно иметь следующий вид:

R_Т_A_О_GGGGMMDD_N, где:

R_Т - префикс, принимающий значение ON_NSCHFDOPPR в общем случае или значение ON_ NSCHFDOPPRХХХХ (где ХХХХ формируется в случае, если законодательством Российской Федерации предусмотрено использование настоящего формата в целях контроля за движением товара; принимает значение "PROS" - для товаров, подлежащих прослеживаемости; "MARК" - для товаров, подлежащих маркировке);

А - идентификатор получателя файла обмена счета-фактуры с дополнительной информацией (информации продавца), где идентификатор получателя совпадает с идентификатором участника электронного документооборота в рамках обмена счетами-фактурами и первичными учетными документами по телекоммуникационным каналам связи;

О - идентификатор отправителя файла обмена счета-фактуры с дополнительной информацией (информации продавца), где идентификатор отправителя совпадает с идентификатором участника электронного документооборота в рамках обмена счетами-фактурами и первичными учетными документами по телекоммуникационным каналам связи;

GGGG - год формирования передаваемого файла обмена, MM - месяц, DD - день;

N - 36 символьный глобально уникальный идентификатор GUID (Globally Unique IDentifier).

Расширение имени файла обмена - xml. Расширение имени файла обмена может указываться строчными или прописными буквами.

Параметры первой строки файла обмена

Первая строка XML файла должна иметь следующий вид:

<?xml version ="1.0" encoding ="windows-1251"?>

Имя файла, содержащего схему файла обмена

Имя файла, содержащего XML схему файла обмена, должно иметь следующий вид:

ON_NSCHFDOPPR_1_997_01_05_01_xx, где хх - номер версии схемы.

Расширение имени файла - xsd.

XML схема файла обмена в электронной форме приводится отдельным файлом и размещается на официальном сайте Федеральной налоговой службы.

5. Логическая модель файла обмена представлена в виде диаграммы структуры файла обмена на рисунке 1 настоящего формата. Элементами логической модели файла обмена являются элементы и атрибуты XML файла. Перечень структурных элементов логической модели файла обмена и сведения о них приведены в таблицах 5.1 - 5.49 настоящего формата.

Для каждого структурного элемента логической модели файла обмена приводятся следующие сведения:

наименование элемента. Приводится полное наименование элемента <1>;

<1> В строке таблицы могут быть описаны несколько элементов, наименования которых разделены символом "|". Такая форма записи применяется при наличии в файле обмена только одного элемента из описанных в этой строке.

сокращенное наименование (код) элемента. Приводится сокращенное наименование элемента. Синтаксис сокращенного наименования должен удовлетворять спецификации XML;

признак типа элемента. Может принимать следующие значения: "С" - сложный элемент логической модели (содержит вложенные элементы), "П" - простой элемент логической модели, реализованный в виде элемента XML файла, "А" - простой элемент логической модели, реализованный в виде атрибута элемента XML файла. Простой элемент логической модели не содержит вложенные элементы;

формат элемента. Формат элемента представляется следующими условными обозначениями: Т - символьная строка; N - числовое значение (целое или дробное).

Формат символьной строки указывается в виде Т(n-k) или T(=k), где: n - минимальное количество знаков, к- максимальное количество знаков, символ "-" - разделитель, символ "=" означает фиксированное количество знаков в строке. В случае, если минимальное количество знаков равно 0, формат имеет вид Т(0-k). В случае, если максимальное количество знаков не ограничено, формат имеет вид Т(n-).

Формат числового значения указывается в виде N(m.k), где: m - максимальное количество знаков в числе, включая знак (для отрицательного числа), целую и дробную часть числа без разделяющей десятичной точки, k - максимальное число знаков дробной части числа. Если число знаков дробной части числа равно 0 (то есть число целое), то формат числового значения имеет вид N(m).

Для простых элементов, являющихся базовыми в XML, например, элемент с типом "date", поле "Формат элемента" не заполняется. Для таких элементов в поле "Дополнительная информация" указывается тип базового элемента;

признак обязательности элемента определяет обязательность наличия элемента (совокупности наименования элемента и его значения) в файле обмена. Признак обязательности элемента может принимать следующие значения: "О" - наличие элемента в файле обмена обязательно; "Н" - присутствие элемента в файле обмена необязательно, то есть элемент может отсутствовать. Если элемент принимает ограниченный перечень значений (по классификатору, кодовому словарю и тому подобное), то признак обязательности элемента дополняется символом "К". Например, "ОК". В случае, если количество реализаций элемента может быть более одной, то признак обязательности элемента дополняется символом "М". Например, "НМ" или "ОКМ".

К вышеперечисленным признакам обязательности элемента может добавляться значение "У" в случае описания в XML схеме условий, предъявляемых к элементу в файле обмена, описанных в графе "Дополнительная информация". Например, "НУ" или "ОКУ";

дополнительная информация содержит, при необходимости, требования к элементу файла обмена, не указанные ранее. Для сложных элементов указывается ссылка на таблицу, в которой описывается состав данного элемента. Для элементов, принимающих ограниченный перечень значений из классификатора (кодового словаря и тому подобное), указывается соответствующее наименование классификатора (кодового словаря и тому подобное) или приводится перечень возможных значений. Для классификатора (кодового словаря и тому подобное) может указываться ссылка на его местонахождение. Для элементов, использующих пользовательский тип данных, указывается наименование типового элемента.

Рисунок 1. Диаграмма структуры файла обмена

Таблица 5.1

Файл обмена (Файл)

Наименование элемента Сокращенное наименование (код) элемента Признак типа элемента Формат элемента Признак обязательности элемента Дополнительная информация
Идентификатор файла ИдФайл A T(1-255) О Содержит (повторяет) имя сформированного файла (без расширения)
Версия формата ВерсФорм A T(1-5) О Принимает значение: 5.01
Версия программы, с помощью которой сформирован файл ВерсПрог A T(1-40) О  
Сведения об участниках электронного документооборота СвУчДокОбор С   О Состав элемента представлен в таблице 5.2
Счет-фактура, или документ об отгрузке товаров (выполнении работ), передаче имущественных прав (документ об оказании услуг), включающий в себя счет-фактуру (информация продавца), или документ об отгрузке товаров (выполнении работ), передаче имущественных прав (документ об оказании услуг) (информация продавца) Документ С   О Состав элемента представлен в таблице 5.4

Таблица 5.2

Сведения об участниках электронного документооборота (СвУчДокОбор)

Наименование элемента Сокращенное наименование (код) элемента Признак типа элемента Формат элемента Признак обязательности элемента Дополнительная информация
Идентификатор участника документооборота - отправителя файла обмена счета-фактуры (информации продавца) ИдОтпр A T(4-46) О Значение элемента представляется в виде ИдОЭДОСФКодПрод(Пок), где: ИдОЭДОСФ - идентификатор оператора электронного оборота счетов-фактур и первичных документов (оператор ЭДО СФ) - символьный трехзначный код. При включении оператора ЭДО СФ в сеть доверенных операторов ЭДО СФ ФНС России, идентификатор присваивается Федеральной налоговой службой; КодПрод(Пок) - код продавца (покупателя) - уникальный код участника, присваиваемый оператором ЭДО СФ, длина кода продавца (покупателя) не более 43 символов. При Функция=ДОП и направлении документа не через оператора ЭДО СФ ИдОтпр - глобальный уникальный идентификатор (GUID), однозначно идентифицирующий участника документооборота
Идентификатор участника документооборота - получателя файла обмена счета-фактуры (информации продавца) ИдПол A T(4-46) О Значение элемента представляется в виде ИдОЭДОСФКодПрод(Пок), где: ИдОЭДОСФ - идентификатор оператора электронного оборота счетов-фактур и первичных документов (оператор ЭДО СФ) - символьный трехзначный код. При включении оператора ЭДО СФ в сеть доверенных операторов ЭДО СФ ФНС России, идентификатор присваивается Федеральной налоговой службой; КодПрод(Пок) - код продавца (покупателя) - уникальный код участника, присваиваемый оператором ЭДО СФ, длина кода продавца (покупателя) не более 43 символов. При Функция=ДОП и направлении документа не через оператора ЭДО СФ ИдПол - глобальный уникальный идентификатор (GUID), однозначно идентифицирующий участника документооборота
Сведения об операторе электронного документооборота отправителя файла обмена счета-фактуры (информации продавца) СвОЭДОтпр С   Н Состав элемента представлен в таблице 5.3.
Обязателен при направлении документа через оператора ЭДО СФ

Таблица 5.3

Сведения об операторе электронного документооборота отправителя файла обмена счета-фактуры (информации продавца) (СвОЭДОтпр)

Наименование элемента Сокращенное наименование (код) элемента Признак типа элемента Формат элемента Признак обязательности элемента Дополнительная информация
Наименование НаимОрг A T(1-1000) О  
ИНН ИННЮЛ A T(=10) О Типовой элемент <ИННЮЛТип>
Идентификатор оператора электронного документооборота отправителя файла обмена счета-фактуры (информации продавца) ИдЭДО A T(=3) О Идентификатор оператора ЭДО СФ, услугами которого пользуется покупатель (продавец), символьный трехзначный код. В значении идентификатора допускаются символы латинского алфавита A-Z, a-z, цифры 0-9, знаки "@", ".", "-". Значение идентификатора регистронезависимо. При включении оператора ЭДО СФ в сеть доверенных операторов ЭДО СФ ФНС России, идентификатор присваивается Федеральной налоговой службой

Таблица 5.4

Счет-фактура, применяемый при расчетах по налогу на добавленную стоимость, документ об отгрузке товаров (выполнении работ), передаче имущественных прав (документ об оказании услуг) (информация продавца) (Документ)

Наименование элемента Сокращенное наименование (код) элемента Признак типа элемента Формат элемента Признак обязательности элемента Дополнительная информация
Код документа по КНД КНД A T(=7) ОК Типовой элемент <КНДТип>.
Принимает значение: 1115131
Функция Функция A T(1-6) О Принимает значение:
СЧФ - счет-фактура, применяемый при расчетах по налогу на добавленную стоимость |
СЧФДОП - счет-фактура, применяемый при расчетах по налогу на добавленную стоимость, и документ об отгрузке товаров (выполнении работ), передаче имущественных прав (документ об оказании услуг) |
ДОП - документ об отгрузке товаров (выполнении работ), передаче имущественных прав (документ об оказании услуг) |
СвРК - документ, включающий в себя сведения о факте реализации комиссионером (агентом, действующим от собственного имени), товаров комитента (принципала) |
СвЗК - документ, включающий в себя сведения о факте закупки комиссионером (агентом, действующим от собственного имени) товаров для комитента (принципала)
Наименование документа по факту хозяйственной жизни ПоФактХЖ A T(1-255) Н При <Функция>=СЧФ элемент не формируется.
При <Функция>=СЧФДОП или <Функция>=ДОП элемент принимает значение "Документ об отгрузке товаров (выполнении работ), передаче имущественных прав (документ об оказании услуг)"
При <Функция>=СвРК элемент принимает значение "Документ, включающий в себя сведения о факте реализации комиссионером (агентом, действующим от собственного имени) товаров комитента (принципала)"
При <Функция>=СвЗК элемент принимает значение "Документ, включающий в себя сведения о факте закупки комиссионером (агентом, действующим от собственного имени) товаров для комитента (принципала)"
Наименование первичного документа, определенное организацией (согласованное сторонами сделки) НаимДокОпр A T(1-255) Н При <Функция>=СЧФ не формируется.
При <Функция>=СЧФДОП или <Функция>=ДОП или <Функция>=СвРК или <Функция>=СвЗК принимает значение, согласованное сторонами сделки
Дата формирования файла обмена счета-фактуры (информации продавца) ДатаИнфПр A T(=10) О Типовой элемент <ДатаТип>.
Дата в формате ДД.ММ.ГГГГ
Время формирования файла обмена счета-фактуры (информации продавца) ВремИнфПр A T(=8) О Типовой элемент <ВремяТип>.
Время в формате ЧЧ.ММ.СС
Наименование экономического субъекта - составителя файла обмена счета-фактуры (информации продавца) НаимЭконСубСост A T(1-1000) О  
Основание, по которому экономический субъект является составителем файла обмена счета-фактуры (информации продавца) ОснДоверОргСост A T(1-120) Н Обязателен, если составитель информации продавца не является продавцом
Информация о наличии согласованной структуры дополнительных информационных полей СоглСтрДопИнф A T(=14) Н Заполняется в случае формирования документа по договоренности сторон по настоящему формату с учетом согласованной структуры дополнительной информации. Принимает значение XXXX.YYYY.NNNN, где XXXX, YYYY и NNNN содержат информацию, позволяющую соответственно отправителю, получателю файла обмена счета-фактуры (информации продавца) и третьей стороне (при соответствующем согласовании) в автоматизированном режиме обрабатывать информацию, содержащуюся в информационных полях данного документа. NNNN принимает значение "0000"
Сведения о счете-фактуре (содержание факта хозяйственной жизни 1- сведения об участниках факта хозяйственной жизни, основаниях и обстоятельствах его проведения) СвСчФакт С   О Состав элемента представлен в таблице 5.5
Сведения таблицы счета-фактуры (содержание факта хозяйственной жизни 2 - наименование и другая информация об отгруженных товарах (выполненных работах, оказанных услугах), о переданных имущественных правах ТаблСчФакт С   Н Состав элемента представлен в таблице 5.13.
Обязателен при Функция=СЧФ или Функция=СЧФДОП
Содержание факта хозяйственной жизни 3 - сведения о факте отгрузки товаров (выполнения работ), передачи имущественных прав (о предъявлении оказанных услуг) СвПродПер С   Н Состав элемента представлен в таблице 5.20.
Обязателен при Функция=СЧФДОП или Функция=ДОП
Сведения о лице, подписывающем файл обмена счета-фактуры (информации продавца) в электронной форме Подписант С   ОМ Состав элемента представлен в таблице 5.31

Таблица 5.5

Сведения о счете-фактуре (содержание факта хозяйственной жизни 1- сведения об участниках факта хозяйственной жизни, основаниях и обстоятельствах его проведения) (СвСчФакт)

Наименование элемента Сокращенное наименование (код) элемента Признак типа элемента Формат элемента Признак обязательности элемента Дополнительная информация
Порядковый номер счета-фактуры (строка 1 счета-фактуры), документа об отгрузке товаров (выполнении работ), передаче имущественных прав (документа об оказании услуг) НомерСчФ A T(1-1000) О Для Функция=ДОП может принимать значение б/н (без номера)
Дата составления (выписки) счета-фактуры (строка 1 счета-фактуры), документа об отгрузке товаров (выполнении работ), передаче имущественных прав (документа об оказании услуг) ДатаСчФ A T(=10) О Типовой элемент <ДатаТип>.
Дата в формате ДД.ММ.ГГГГ
Валюта: Код (строка 7 счета-фактуры) КодОКВ A T(=3) ОК Типовой элемент <ОКВТип>.
Принимает значение в соответствии с Общероссийским классификатором валют
Исправление (строка 1а счета-фактуры) ИспрСчФ С   Н Состав элемента представлен в таблице 5.6
Сведения о продавце (строки 2, 2а, 2б счета-фактуры) СвПрод С   ОМ Типовой элемент <УчастникТип>.
Состав элемента представлен в таблице 5.33
Сведения о грузоотправителе (строка 3 счета-фактуры) ГрузОт С   НМ Состав элемента представлен в таблице 5.7.
Указывается, если грузоотправитель не совпадает с продавцом
Грузополучатель и его адрес (строка 4 счета-фактуры) ГрузПолуч С   НМ Типовой элемент <УчастникТип>.
Состав элемента представлен в таблице 5.33.
Указывается, если грузополучатель не совпадает с покупателем
Сведения о платежно-расчетном документе (строка 5 счета-фактуры) СвПРД С   НМ Состав элемента представлен в таблице 5.8
Сведения о покупателе (строки 6, 6а, 6б счета-фактуры) СвПокуп С   ОМ Типовой элемент <УчастникТип>.
Состав элемента представлен в таблице 5.33
Дополнительные сведения об участниках факта хозяйственной жизни, основаниях и обстоятельствах его проведения ДопСвФХЖ1 С   Н Состав элемента представлен в таблице 5.9
Реквизиты документа, подтверждающего отгрузку товаров (работ, услуг, имущественных прав) ДокПодтвОтгр С   НМ Состав элемента представлен в таблице 5.11
Информационное поле факта хозяйственной жизни 1 ИнфПолФХЖ1 С   Н Состав элемента представлен в таблице 5.12

Таблица 5.6

Исправление (строка 1а счета-фактуры) (ИспрСчФ)

Наименование элемента Сокращенное наименование (код) элемента Признак типа элемента Формат элемента Признак обязательности элемента Дополнительная информация
Исправление: N НомИспрСчФ A N(3) Н НомИспрСчФ >= 1.
Обязателен при отсутствии ДефНомИспрСЧФ
Исправление: N (при составлении документа с Функция=СЧФ или Функция=СЧФДОП до внесения в него исправлений) ДефНомИспрСчФ A T(=1) Н Принимает значение "-" (дефис) (визуализируется как прочерк).
При наличии НомИспрСчФ не формируется Обязателен при отсутствии НомИспрСЧФ
Исправление: Дата ДатаИспрСчФ A T(=10) Н Типовой элемент <ДатаТип>.
Дата в формате ДД.ММ.ГГГГ. Обязателен при отсутствии ДефДатаИспр
Исправление: Дата (при составлении документа с Функция=СЧФ или Функция=СЧФДОП до внесения в него исправлений) ДефДатаИспрСчФ A T(=1) Н Принимает значение "-" (дефис) (визуализируется как прочерк). При наличии ДатаИспрСчФ не формируется. Обязателен при отсутствии ДатаИспрСчФ

Таблица 5.7

Сведения о грузоотправителе (строка 3 счета-фактуры) (ГрузОт)

Наименование элемента Сокращенное наименование (код) элемента Признак типа элемента Формат элемента Признак обязательности элемента Дополнительная информация
Грузоотправитель и его адрес |

Указано "он же"
ГрузОтпр

ОнЖе
С

П
T(=5) О

О
Типовой элемент <УчастникТип>.
Состав элемента представлен в таблице 5.33
Принимает значение: он же

Таблица 5.8

Сведения о платежно-расчетном документе (строка 5 счета-фактуры) (СвПРД)

Наименование элемента Сокращенное наименование (код) элемента Признак типа элемента Формат элемента Признак обязательности элемента Дополнительная информация
Номер платежно-расчетного документа НомерПРД A T(1-30) О При составлении документа с Функция=СЧФ или Функция=СЧФДОП при получении оплаты, частичной оплаты в счет предстоящих поставок товаров (выполнения работ, оказания услуг), передачи имущественных прав с применением безденежной формы расчетов ставится знак "-" (дефис) (визуализируется как прочерк)
Дата составления платежно-расчетного документа ДатаПРД A T(=10) О Типовой элемент <ДатаТип>.
Дата в формате ДД.ММ.ГГГГ.
При составлении документа с Функция=СЧФ или Функция=СЧФДОП при получении оплаты, частичной оплаты в счет предстоящих поставок товаров (выполнения работ, оказания услуг), передачи имущественных прав с применением безденежной формы расчетов ставится знак "-" (дефис) (визуализируется как прочерк)
Сумма СуммаПРД A N(19.2) Н Обязателен для учета Федеральным казначейством денежных обязательств

Таблица 5.9

Дополнительные сведения об участниках факта хозяйственной жизни, основаниях и обстоятельствах его проведения (ДопСвФХЖ1)

Наименование элемента Сокращенное наименование (код) элемента Признак типа элемента Формат элемента Признак обязательности элемента Дополнительная информация
Идентификатор государственного контракта, договора (соглашения) (строка 8 счета-фактуры) ИдГосКон A T(20-25) Н Обязателен при наличии государственного контракта на поставку товаров (выполнение работ, оказание услуг), договора (соглашения) о предоставлении из федерального бюджета юридическому лицу субсидий, бюджетных инвестиций, взносов в уставный капитал
Валюта: Наименование НаимОКВ A T(1-100) НК Принимает значение в соответствии с Общероссийским классификатором валют (ОКВ). Формируется согласно указанному коду валюты
Курс валюты КурсВал A N(10.4) Н  
Обстоятельства формирования счета-фактуры, применяемого при расчетах по налогу на добавленную стоимость ОбстФормСЧФ A T(=1) Н Элемент принимает следующие значения:
Для <Функция>=СЧФ:
1 - счет-фактура, выставляемый при реализации товаров (работ, услуг), передаче имущественных прав |
2 - счет-фактура, выставляемый при получении оплаты, частичной оплаты в счет предстоящих поставок товаров (выполнения работ, оказания услуг), передачи имущественных прав |
3 - счет-фактура, применяемый в случае реализации комиссионером (агентом, экспедитором, застройщиком или заказчиком, выполняющим функции застройщика) двум и более покупателям (приобретения у двух и более продавцов) товаров (работ, услуг), имущественных прав от своего имени
Для <Функция>= СЧФДОП или <Функция>= ДОП:
4 - Товары переданы от Комитента (Принципала) Комиссионеру (Агенту, действующему от собственного имени) для дальнейшей реализации |
5 - Товары переданы от Комиссионера (Агента, действующего от собственного имени) Комитенту (Принципалу) при возврате товаров |
6 - Товары переданы от Комиссионера (Агента, действующего от собственного имени) Комитенту (Принципалу) при закупке товара |
7 - Товары переданы от Комитента (Принципала) Комиссионеру (Агенту, действующему от собственного имени) при возврате товаров |
8 - Возврат товара от Покупателя Продавцу
Информация продавца об обстоятельствах закупок для государственных и муниципальных нужд (для учета Федеральным казначейством денежных обязательств) ИнфПродГосЗакКазн С   Н Состав элемента представлен в таблице 5.10.
Обязателен при осуществлении закупок для обеспечения государственных и муниципальных нужд и (или) для учета Федеральным казначейством денежных обязательств
Сведения о факторе СвФактор С   Н Типовой элемент <УчастникТип>.
Состав элемента представлен в таблице 5.33
Основание уступки денежного требования ОснУстДенТреб С   Н Типовой элемент <ОснованиеТип>.
Состав элемента представлен в таблице 5.48

Таблица 5.10

Информация продавца об обстоятельствах закупок для государственных и муниципальных нужд (для учета Федеральным казначейством денежных обязательств) (ИнфПродГосЗакКазн)

Наименование элемента Сокращенное наименование (код) элемента Признак типа элемента Формат элемента Признак обязательности элемента Дополнительная информация
Дата государственного контракта ДатаГосКонт A T(=10) О Типовой элемент <ДатаТип>.
Дата в формате ДД.ММ.ГГГГ
Номер государственного контракта НомерГосКонт A T(1-100) О  
Номер лицевого счета продавца ЛицСчетПрод A T(=11) Н  
Код по бюджетной классификации (продавец) КодПродБюджКласс A T(=20) НК  
Код цели (продавец) КодЦелиПрод A T(=20) НК  
Код территориального органа Федерального казначейства продавца КодКазначПрод A T(1-4) НК Код территориального органа Федерального казначейства. Поле заполняется в соответствии с централизованным справочником Федерального казначейства
Наименование территориального органа Федерального казначейства продавца НаимКазначПрод A T(1-2000) НК Полное или краткое наименование территориального органа Федерального казначейства, в котором открыт лицевой счет продавца

Таблица 5.11

Реквизиты документа, подтверждающего отгрузку товаров (работ, услуг, имущественных прав) (ДокПодтвОтгр)

Наименование элемента Сокращенное наименование (код) элемента Признак типа элемента Формат элемента Признак обязательности элемента Дополнительная информация
Наименование документа об отгрузке НаимДокОтгр A T(1-255) О  
Номер документа об отгрузке НомДокОтгр A T(1-255) О  
Дата документа об отгрузке ДатаДокОтгр A T(=10) Н Типовой элемент <ДатаТип>.
Дата в формате ДД.ММ.ГГГГ

Таблица 5.12

Информационное поле факта хозяйственной жизни 1 (ИнфПолФХЖ1)

Наименование элемента Сокращенное наименование (код) элемента Признак типа элемента Формат элемента Признак обязательности элемента Дополнительная информация
Идентификатор файла информационного поля ИдФайлИнфПол A T(=36) Н GUID. Указывается идентификатор файла, связанного со сведениями данного электронного документа
Текстовая информация ТекстИнф С   НМ Типовой элемент <ТекстИнфТип>.
Состав элемента представлен в таблице 5.47

Таблица 5.13

Сведения таблицы счета-фактуры (содержание факта хозяйственной жизни 2 - наименование и другая информация об отгруженных товарах (выполненных работах, оказанных услугах), о переданных имущественных правах (ТаблСчФакт)

Наименование элемента Сокращенное наименование (код) элемента Признак типа элемента Формат элемента Признак обязательности элемента Дополнительная информация
Сведения об отгруженных товарах (о выполненных работах, оказанных услугах), переданных имущественных правах СведТов С   ОМ Состав элемента представлен в таблице 5.14
Реквизиты строки "Всего к оплате" ВсегоОпл С   О Состав элемента представлен в таблице 5.19

Таблица 5.14

Сведения об отгруженных товарах (о выполненных работах, оказанных услугах), переданных имущественных правах (СведТов)

Наименование элемента Сокращенное наименование (код) элемента Признак типа элемента Формат элемента Признак обязательности элемента Дополнительная информация
Номер строки таблицы НомСтр A N(6) О  
Наименование товара (описание выполненных работ, оказанных услуг), имущественных прав (в том числе графа 1 счета-фактуры) НаимТов A T(1-1000) Н Обязателен при отсутствии ХарактерТов и АртикулТов и КодТов. При осуществлении закупок для обеспечения государственных и муниципальных нужд приводится в соответствии с Каталогом товаров, работ, услуг (если есть в Каталоге)
Код единицы измерения (графа 2 счета-фактуры) ОКЕИ_Тов A T(3-4) НК Типовой элемент <ОКЕИТип>.
Принимает значение в соответствии с Общероссийским классификатором единиц измерения или "0000" (при отсутствии необходимой единицы измерения в ОКЕИ). В случае указания ОКЕИ_Тов=0000 наименование единицы измерения (ДопСведТов/НаимЕдИзм) определяется пользователем. Обязателен при Функция=СЧФДОП или Функция=ДОП и наличии натурального измерителя факта хозяйственной жизни
Код единицы измерения (графа 2 счета-фактуры при составлении документа с Функция=СЧФ или Функция=СЧФДОП при отсутствии данных и для документа с Функция=СЧФ, выставляемом при получении оплаты, частичной оплаты в счет предстоящих поставок товаров (выполнения работ, оказания услуг), передачи имущественных прав) ДефОКЕИ_Тов A T(=1) Н Принимает значение "-" (дефис) (визуализируется как прочерк). При наличии ОКЕИ_Тов не формируется. Обязателен при Функция=СЧФ или Функция=СЧФДОП при отсутствии ОКЕИ_Тов (в том числе при формировании счета-фактуры при получении оплаты, частичной оплаты в счет предстоящих поставок товаров (выполнения работ, оказания услуг), передачи имущественных прав)
Количество (объем) (графа 3 счета-фактуры) КолТов A N(26.11) Н КолТов >= 0.
Обязателен при Функция=СЧФДОП или Функция=ДОП и при наличии ОКЕИ_Тов. При составлении документа с Функция=СЧФ или Функция=СЧФДОП при отсутствии данных указывается 0 (ноль) (визуализируется как прочерк). Для документа с Функция=СЧФ, выставляемом при получении оплаты, частичной оплаты в счет предстоящих поставок товаров (выполнения работ, оказания услуг), передачи имущественных прав, указывается 0 (ноль) (визуализируется как прочерк)
Цена (тариф) за единицу измерения (графа 4 счета-фактуры) ЦенаТов A N(26.11) Н При составлении документа с Функция=СЧФ или Функция=СЧФДОП при отсутствии данных указывается 0 (ноль) (визуализируется как прочерк). Для документа с Функция=СЧФ, выставляемом при получении оплаты, частичной оплаты в счет предстоящих поставок товаров (выполнения работ, оказания услуг), передачи имущественных прав, указывается 0 (ноль) (визуализируется как прочерк)
Стоимость товаров (работ, услуг), имущественных прав без налога - всего (графа 5 счета-фактуры) СтТовБезНДС A N(19.2) Н СтТовБезНДС >= 0. Обязателен для Функция=СЧФ или Функция=СЧФДОП, кроме случаев, когда отсутствие числового значения предусмотрено Правилами заполнения счета-фактуры, применяемого при расчетах по налогу на добавленную стоимость, утвержденными Постановлением N 1137. Для Функция=ДОП обязателен, если ДефСтТовУчНалВсего принимает значение "-" (дефис). Для документа с Функция=СЧФ, выставляемом при получении оплаты, частичной оплаты в счет предстоящих поставок товаров (выполнения работ, оказания услуг), передачи имущественных прав, указывается 0 (ноль) (визуализируется как прочерк)
Налоговая ставка (графа 7 счета-фактуры) НалСт A T(1-35) ОК Принимает значение: 0% | 10% | 18% | 20% | 10/110 | 18/118 | 20/120 | без НДС | НДС исчисляется налоговым агентом
Стоимость товаров (работ, услуг), имущественных прав с налогом - всего (графа 9 счета-фактуры) СтТовУчНал A N(19.2) Н СтТовУчНал >= 0.
Обязателен при Функция=СЧФ или Функция=СЧФДОП при отсутствии ДефСтТовУчНал.
При определении налоговой базы налоговыми агентами - покупателями (получателями) товаров, перечисленных в пункте 8 статьи 161 НК РФ, продавцами может указываться 0 (ноль; визуализируется как прочерк), если иное не предусмотрено правилами заполнения счета-фактуры, применяемого при расчетах по налогу на добавленную стоимость, утвержденными Постановлением N 1137
Стоимость товаров (работ, услуг), имущественных прав с налогом - всего (графа 9 счета-фактуры) при составлении документа с Функция=СЧФ или Функция=СЧФДОП при отсутствии показателя ДефСтТовУчНал A T(=1) Н Принимает значение "-" (дефис) (визуализируется как прочерк).
При наличии СтТовУчНал не формируется. Обязателен при Функция=СЧФ или Функция=СЧФДОП при отсутствии СтТовУчНал
В том числе сумма акциза (графа 6 счета-фактуры) Акциз С   О Типовой элемент <СумАкцизТип>.
Состав элемента представлен в таблице 5.45
Сумма налога, предъявляемая покупателю (графа 8 счета-фактуры) СумНал С   О Типовой элемент <СумНДСТип>.
Состав элемента представлен в таблице 5.46
Сведения о таможенной декларации СвТД С   НМ Состав элемента представлен в таблице 5.15.
При осуществлении закупок для обеспечения государственных и муниципальных нужд может заполняться для любой страны происхождения
Дополнительные сведения об отгруженных товарах (выполненных работах, оказанных услугах), переданных имущественных правах ДопСведТов С   Н Состав элемента представлен в таблице 5.16
Информационное поле факта хозяйственной жизни 2 ИнфПолФХЖ2 С   НМ Типовой элемент <ТекстИнфТип>.
Состав элемента представлен в таблице 5.47

Таблица 5.15

Сведения о таможенной декларации (СвТД)

Наименование элемента Сокращенное наименование (код) элемента Признак типа элемента Формат элемента Признак обязательности элемента Дополнительная информация
Цифровой код страны происхождения товара (Графа 10 счета-фактуры) КодПроисх A T(=3) НК Типовой элемент <ОКСМТип>.
Принимает значение в соответствии с Общероссийским классификатором стран мира или 980 - Евросоюз | 981 - ЕАЭС. В общем случае заполняется в отношении товаров, страной происхождения которых не является Российская Федерация (кроме случаев осуществления закупок для обеспечения государственных и муниципальных нужд)
Цифровой код страны происхождения товара (Графа 10 счета-фактуры; для документа с Функция=СЧФ, выставляемом при получении оплаты, частичной оплаты в счет предстоящих поставок товаров (выполнения работ, оказания услуг), передачи имущественных прав ДефКодПроисх A T(=1) Н Принимает значение "-" (дефис) (визуализируется как прочерк).
При наличии КодПроисх не формируется
Регистрационный номер таможенной декларации (номер декларации на товары; графа 11 счета-фактуры) НомерТД A T(1-29) Н Для документа с Функция=СЧФ, выставляемом при получении оплаты, частичной оплаты в счет предстоящих поставок товаров (выполнения работ, оказания услуг), передачи имущественных прав ставится знак "-" (дефис) (визуализируется как прочерк). В отношении товаров, подлежащих прослеживаемости, указывается "Прослеж"

Таблица 5.16

Дополнительные сведения об отгруженных товарах (выполненных работах, оказанных услугах), переданных имущественных правах (ДопСведТов)

Наименование элемента Сокращенное наименование (код) элемента Признак типа элемента Формат элемента Признак обязательности элемента Дополнительная информация
Признак Товар/Работа/Услуга/Право/Иное ПрТовРаб A T(=1) НК Принимает значение:
1 - имущество |
2 - работа |
3 - услуга |
4 - имущественные права |
5 - иное
Дополнительная информация о признаке ДопПризн A T(1-4) Н Содержит информацию, позволяющую сторонам в автоматизированном режиме обрабатывать информацию о признаке отгруженных товаров (выполненных работ, оказанных услуг), переданных имущественных прав
Наименование единицы измерения (условное обозначение национальное, графа 2а счета-фактуры) НаимЕдИзм A T(1-255) НК Обязателен при наличии ОКЕИ_Тов. Формируется автоматически в соответствии с указанным ОКЕИ_Тов. При ОКЕИ_Тов=0000 автоматическое формирование наименования единицы измерения не производится. Наименование единицы измерения указывается пользователем. При составлении документа с Функция=СЧФ или Функция=СЧФДОП при отсутствии данных ставится знак "-" (дефис) (визуализируется как прочерк)
Краткое наименование страны происхождения товара (графа 10а счета-фактуры)/страна регистрации производителя товара КрНаимСтрПр A T(1-255) Н Обязателен при наличии КодПроисх. Формируется автоматически в соответствии с указанным КодПроисх. Обязателен при осуществлении закупок для обеспечения государственных и муниципальных нужд для любой страны происхождения
Заказанное количество (количество надлежит отпустить) НадлОтп A N(26.11) Н  
Характеристика/описание товара (в том числе графа 1 счета-фактуры) ХарактерТов A T(1-1000) Н Обязателен при отсутствии НаимТов и КодТов и АртикулТов. При осуществлении закупок для обеспечения государственных и муниципальных нужд описание товара приводится в соответствии с Каталогом товаров, работ, услуг (если есть в Каталоге)
Сорт товара СортТов A T(1-10) Н  
Артикул товара (в том числе графа 1 счета-фактуры) АртикулТов A T(1-50) Н Обязателен при отсутствии НаимТов и ХарактерТов и КодТов
Код товара (в том числе графа 1 счета-фактуры) КодТов A T(1-100) Н Обязателен при отсутствии НаимТов и ХарактерТов и АртикулТов. При осуществлении закупок для обеспечения государственных и муниципальных нужд приводится в соответствии с Каталогом товаров, работ, услуг (если есть в Каталоге)
Код каталога КодКат A T(=27) Н Заполняется при осуществлении закупок для обеспечения государственных и муниципальных нужд
Код вида товара КодВидТов A T(=10) НК Принимает значение согласно Товарной номенклатуре внешнеэкономической деятельности (ТН ВЭД). Обязательно указание значения в случае отражения в счете-фактуре товаров, вывезенных за пределы территории Российской Федерации на территорию государства-члена Евразийского экономического союза. При отсутствии значения ставится знак "-" (дефис) (визуализируется как прочерк)
Сведения о товаре, подлежащем прослеживаемости СведПрослеж С   НМ Состав элемента представлен в таблице 5.17
Номер средств идентификации товаров НомСредИдентТов С   НМ Состав элемента представлен в таблице 5.18.
Обязателен для товаров, включенных в систему маркировки

Таблица 5.17

Сведения о товаре, подлежащем прослеживаемости (СведПрослеж)

Наименование элемента Сокращенное наименование (код) элемента Признак типа элемента Формат элемента Признак обязательности элемента Дополнительная информация
Регистрационный номер партии товаров НомТовПрослеж A T(1-29) О Номер, формируемый из показателей декларации на товары или заявления о выпуске товаров до подачи декларации на товары (регистрационный номер декларации на товары (регистрационный номер заявления) и порядковый номер товара), либо номер, присваиваемый налоговым (таможенным) органом товару, подлежащему прослеживаемости
Единица количественного учета товара, используемая в целях осуществления прослеживаемости ЕдИзмПрослеж A T(3-4) ОК Типовой элемент <ОКЕИТип>.
Принимает значение в соответствии с Общероссийским классификатором единиц измерения
Наименование единицы количественного учета товара, используемой в целях осуществления прослеживаемости НаимЕдИзмПрослеж A T(1-255) ОК Формируется автоматически в соответствии с указанным ОКЕИ_Тов
Количество товара в единицах измерения прослеживаемого товара КолВЕдПрослеж A N(26.11) О  
Дополнительный показатель для идентификации товаров, подлежащих прослеживаемости ДопПрослеж A T(1-255) Н  

Таблица 5.18

Номер средств идентификации товаров (НомСредИдентТов)

Наименование элемента Сокращенное наименование (код) элемента Признак типа элемента Формат элемента Признак обязательности элемента Дополнительная информация
Уникальный идентификатор транспортной упаковки ИдентТрансУпак A T(1-255) Н Например, SSCC.
Обязателен при отсутствии КИЗ и НомУпак
Контрольный идентификационный знак | КИЗ П T(1-255) НМ Обязателен при отсутствии ИдентТрансУпак и НомУпак
Уникальный идентификатор вторичной (потребительской)/третичной (заводской, транспортной) упаковки НомУпак П T(1-255) НМ Обязателен при отсутствии КИЗ и ИдентТрансУпак

Таблица 5.19

Реквизиты строки "Всего к оплате" (ВсегоОпл)

Наименование элемента Сокращенное наименование (код) элемента Признак типа элемента Формат элемента Признак обязательности элемента Дополнительная информация
Всего к оплате, Стоимость товаров (работ, услуг), имущественных прав без налога - всего (строка "Всего к оплате"/графа 5 счета-фактуры) СтТовБезНДСВсего A N(19.2) Н Обязателен для Функция=СЧФ или Функция=СЧФДОП, кроме случаев, когда отсутствие числового значения предусмотрено Правилами заполнения счета-фактуры, применяемого при расчетах по налогу на добавленную стоимость, утвержденными Постановлением N 1137
Всего к оплате, Стоимость товаров (работ, услуг), имущественных прав с налогом - всего (строка "Всего к оплате"/графа 9 счета-фактуры) СтТовУчНалВсего A N(19.2) Н Обязателен при Функция=СЧФ или Функция=СЧФДОП при отсутствии ДефСтТовУчНалВсего
Всего к оплате, Стоимость товаров (работ, услуг), имущественных прав с налогом - всего (строка "Всего к оплате"/графа 9 счета-фактуры) при отсутствии показателя ДефСтТовУчНалВсего A T(=1) Н Принимает значение "-" (дефис) (визуализируется как прочерк). При наличии СтТовУчНалВсего не формируется. Обязателен при Функция=СЧФ или Функция=СЧФДОП при отсутствии СтТовУчНалВсего
Всего к оплате, Сумма налога, предъявляемая покупателю (строка "Всего к оплате"/графа 8 счета-фактуры) СумНалВсего С   О Типовой элемент <СумНДСТип>.
Состав элемента представлен в таблице 5.46
Количество (масса нетто/ количество) - всего по документу КолНеттоВс П N(26.11) Н  

Таблица 5.20

Содержание факта хозяйственной жизни 3 - сведения о факте отгрузки товаров (выполнения работ), передачи имущественных прав (о предъявлении оказанных услуг) (СвПродПер)

Наименование элемента Сокращенное наименование (код) элемента Признак типа элемента Формат элемента Признак обязательности элемента Дополнительная информация
Сведения о передаче (сдаче) товаров (результатов работ), имущественных прав (о предъявлении оказанных услуг) СвПер С   О Состав элемента представлен в таблице 5.21
Информационное поле факта хозяйственной жизни 3 ИнфПолФХЖ3 С   Н Состав элемента представлен в таблице 5.30

Таблица 5.21

Сведения о передаче (сдаче) товаров (результатов работ), имущественных прав (о предъявлении оказанных услуг) (СвПер)

Наименование элемента Сокращенное наименование (код) элемента Признак типа элемента Формат элемента Признак обязательности элемента Дополнительная информация
Содержание операции СодОпер A T(1-255) О Содержание действий. Указывается, например, "Товары переданы", "Результаты работ сдал", "Услуги оказаны в полном объеме" или другое
Вид операции ВидОпер A T(1-255) Н Дополнительная информация, позволяющая в автоматизированном режиме определять необходимый для конкретного случая порядок использования информации документа у продавца
Дата отгрузки товаров (передачи результатов работ), передачи имущественных прав (предъявления оказанных услуг) ДатаПер A T(=10) Н Типовой элемент <ДатаТип>.
Дата в формате ДД.ММ.ГГГГ.
Формируется, если ДатаПер отлична от ДатаСчФ
Дата начала периода оказания услуг (выполнения работ, поставки товаров,) ДатаНач A T(=10) Н Типовой элемент <ДатаТип>.
Дата в формате ДД.ММ.ГГГГ.
Например, показатель может формироваться для товаров (работ, услуг, имущественных прав), отгруженных (выполненных, оказанных, переданных) лицам, указанным в подпункте 1 пункта 3 статьи 169 НК РФ, а также организациями отдельных отраслей, связанных с непрерывными и долгосрочными поставками в адрес одного и того же покупателя или в отношении деятельности, результаты которой не имеют материального выражения, реализуются и потребляются в процессе осуществления этой деятельности
Дата окончания периода оказания услуг (выполнения работ, поставки товаров) ДатаОкон A T(=10) Н Типовой элемент <ДатаТип>.
Дата в формате ДД.ММ.ГГГГ.
Например, показатель может формироваться для товаров (работ, услуг, имущественных прав), отгруженных (выполненных, оказанных, переданных) лицам, указанным в подпункте 1 пункта 3 статьи 169 НК РФ, а также организациями отдельных отраслей, связанных с непрерывными и долгосрочными поставками в адрес одного и того же покупателя, или в отношении деятельности, результаты которой не имеют материального выражения, реализуются и потребляются в процессе осуществления этой деятельности
Основание отгрузки товаров (передачи результатов работ), передачи имущественных прав (предъявления оказанных услуг) ОснПер С   ОМ Типовой элемент <ОснованиеТип>.
Состав элемента представлен в таблице 5.48
При <Функция>=СвРК могут быть также указаны сведения о счете- фактуре, выставленном комиссионером (агентом, действующим от собственного имени) при продаже товаров комитента
Сведения о лице, передавшем товар (груз) СвЛицПер С   Н Состав элемента представлен в таблице 5.22
Транспортировка и груз ТранГруз С   Н Состав элемента представлен в таблице 5.27
Сведения о передаче вещи, изготовленной по договору подряда СвПерВещи С   Н Состав элемента представлен в таблице 5.29.
Реквизиты используются для указания информации о передаче вещи, изготовленной по договору подряда, в случае ее передачи в другое время и (или) лицу, отличному от ответственного за оформление хозяйственной операции

Таблица 5.22

Сведения о лице, передавшем товар (груз) (СвЛицПер)

Наименование элемента Сокращенное наименование (код) элемента Признак типа элемента Формат элемента Признак обязательности элемента Дополнительная информация
Работник организации продавца |
Иное лицо
РабОргПрод
ИнЛицо
С
С
  О
О
Состав элемента представлен в таблице 5.23
Состав элемента представлен в таблице 5.24

Таблица 5.23

Работник организации продавца (РабОргПрод)

Наименование элемента Сокращенное наименование (код) элемента Признак типа элемента Формат элемента Признак обязательности элемента Дополнительная информация
Должность Должность A T(1-128) О  
Иные сведения, идентифицирующие физическое лицо ИныеСвед A T(1-255) Н  
Основание полномочий (доверия) ОснПолн A T(1-120) Н Значение по умолчанию "Должностные обязанности" или указываются иные основания полномочий (доверия)
Фамилия, имя, отчество ФИО С   О Типовой элемент <ФИОТип>.
Состав элемента представлен в таблице 5.49

Таблица 5.24

Иное лицо (ИнЛицо)

Наименование элемента Сокращенное наименование (код) элемента Признак типа элемента Формат элемента Признак обязательности элемента Дополнительная информация
Представитель организации, которой доверена отгрузка товаров (передача результатов работ), передача имущественных прав (предъявление оказанных услуг) | ПредОргПер С   О Состав элемента представлен в таблице 5.25
Физическое лицо, которому доверена отгрузка товаров (передача результатов работ), передача имущественных прав (предъявление оказанных услуг) ФЛПер С   О Состав элемента представлен в таблице 5.26

Таблица 5.25

Представитель организации, которой доверена отгрузка товаров (передача результатов работ), передача имущественных прав (предъявление оказанных услуг) (ПредОргПер)

Наименование элемента Сокращенное наименование (код) элемента Признак типа элемента Формат элемента Признак обязательности элемента Дополнительная информация
Должность Должность A T(1-128) О  
Иные сведения, идентифицирующие физическое лицо ИныеСвед A T(1-255) Н  
Наименование организации НаимОргПер A T(1-128) О  
Основание, по которому организации доверена отгрузка товаров (передача результатов работ), передача имущественных прав (предъявление оказанных услуг) ОснДоверОргПер A T(1-120) Н  
Основание полномочий представителя организации на отгрузку товаров (передачу результатов работ), передачу имущественных прав (предъявление оказанных услуг) ОснПолнПредПер A T(1-120) Н Значение по умолчанию "Должностные обязанности" или указываются иные основания полномочий (доверия)
Фамилия, имя, отчество ФИО С   О Типовой элемент <ФИОТип>.
Состав элемента представлен в таблице 5.49

Таблица 5.26

Физическое лицо, которому доверена отгрузка товаров (передача результатов работ), передача имущественных прав (предъявление оказанных услуг) (ФЛПер)

Наименование элемента Сокращенное наименование (код) элемента Признак типа элемента Формат элемента Признак обязательности элемента Дополнительная информация
Иные сведения, идентифицирующие физическое лицо ИныеСвед A T(1-255) Н  
Основание, по которому физическому лицу доверена отгрузка товаров (передача результатов работ), передача имущественных прав (предъявление оказанных услуг) ОснДоверФЛ A T(1-120) Н  
Фамилия, имя, отчество ФИО С   О Типовой элемент <ФИОТип>.
Состав элемента представлен в таблице 5.49

Таблица 5.27

Транспортировка и груз (ТранГруз)

Наименование элемента Сокращенное наименование (код) элемента Признак типа элемента Формат элемента Признак обязательности элемента Дополнительная информация
Сведения о транспортировке и грузе СвТранГруз A T(1-1000) Н  
Транспортная накладная ТранНакл С   НМ Состав элемента представлен в таблице 5.28.
Указывается в случае отгрузки с транспортировкой
Перевозчик Перевозчик С   Н Типовой элемент <УчастникТип>.
Состав элемента представлен в таблице 5.33

Таблица 5.28

Транспортная накладная (ТранНакл)

Наименование элемента Сокращенное наименование (код) элемента Признак типа элемента Формат элемента Признак обязательности элемента Дополнительная информация
Номер транспортной накладной НомТранНакл A T(1-255) О  
Дата транспортной накладной ДатаТранНакл A T(=10) О Типовой элемент <ДатаТип>.
Дата в формате ДД.ММ.ГГГГ

Таблица 5.29

Сведения о передаче вещи, изготовленной по договору подряда (СвПерВещи)

Наименование элемента Сокращенное наименование (код) элемента Признак типа элемента Формат элемента Признак обязательности элемента Дополнительная информация
Дата передачи вещи, изготовленной по договору подряда ДатаПерВещ A T(=10) Н Типовой элемент <ДатаТип>.
Дата в формате ДД.ММ.ГГГГ
Сведения о передаче СвПерВещ A T(1-1000) Н  

Таблица 5.30

Информационное поле факта хозяйственной жизни 3 (ИнфПолФХЖ3)

Наименование элемента Сокращенное наименование (код) элемента Признак типа элемента Формат элемента Признак обязательности элемента Дополнительная информация
Идентификатор файла информационного поля ИдФайлИнфПол A T(=36) Н GUID. Указывается идентификатор файла, связанного со сведениями данного электронного документа
Текстовая информация ТекстИнф С   НМ Типовой элемент <ТекстИнфТип>.
Состав элемента представлен в таблице 5.47

Таблица 5.31

Сведения о лице, подписывающем файл обмена счета-фактуры (информации продавца) в электронной форме (Подписант)

Наименование элемента Сокращенное наименование (код) элемента Признак типа элемента Формат элемента Признак обязательности элемента Дополнительная информация
Область полномочий ОблПолн A T(1-2) ОК Принимает значение:
0 - лицо, ответственное за подписание счетов-фактур |
1 - лицо, совершившее сделку, операцию |
2 - лицо, совершившее сделку, операцию и ответственное за ее оформление |
3 - лицо, ответственное за оформление свершившегося события |
4 - лицо, совершившее сделку, операцию и ответственное за подписание счетов-фактур |
5 - лицо, совершившее сделку, операцию и ответственное за ее оформление и за подписание счетов-фактур |
6 - лицо, ответственное за оформление свершившегося события и за подписание счетов-фактур
Статус Статус A T(1-2) ОК Принимает значение:
1 - работник организации продавца товаров (работ, услуг, имущественных прав) |
2 - работник организации - составителя файла обмена информации продавца, если составитель файла обмена информации не является продавцом |
3 - работник иной уполномоченной организации |
4 - уполномоченное физическое лицо (в том числе индивидуальный предприниматель)
Основание полномочий (доверия) ОснПолн A T(1-255) О Для (Статус=1 или Статус=2 или Статус=3) указываются "Должностные обязанности" по умолчанию или иные основания полномочий (доверия). Для Статус=4 указываются основания полномочий (доверия)
Основание полномочий (доверия) организации ОснПолнОрг A T(1-255) Н Обязателен для Статус=3.
Указываются основания полномочий (доверия) организации
Физическое лицо | ФЛ С   О Типовой элемент <СвФЛТип>.
Состав элемента представлен в таблице 5.44.
Может быть использован кроме случаев, когда законодательством Российской Федерации предусмотрено подписание документа индивидуальным предпринимателем или представителем юридического лица
Типовой элемент <СвИПТип>.
Индивидуальный предприниматель | ИП С   О Состав элемента представлен в таблице 5.43
Представитель юридического лица ЮЛ С   О Состав элемента представлен в таблице 5.32

Таблица 5.32

Представитель юридического лица (ЮЛ)

Наименование элемента Сокращенное наименование (код) элемента Признак типа элемента Формат элемента Признак обязательности элемента Дополнительная информация
Реквизиты свидетельства о государственной регистрации индивидуального предпринимателя, выдавшего доверенность организации на подписание счета-фактуры ГосРегИПВыдДов A T(1-100) Н Обязателен для подписанта счета-фактуры в случае выставления счета-фактуры индивидуальным предпринимателем, когда счет-фактура подписывается работником организации, уполномоченной доверенностью от имени индивидуального предпринимателя
ИНН юридического лица ИННЮЛ A T(=10) О Типовой элемент <ИННЮЛТип>
Наименование НаимОрг A T(1-1000) Н  
Должность Должн A T(0-128) О  
Иные сведения, идентифицирующие физическое лицо ИныеСвед A T(1-255) Н  
Фамилия, имя, отчество ФИО С   О Типовой элемент <ФИОТип>.
Состав элемента представлен в таблице 5.49

Таблица 5.33

Сведения об участнике факта хозяйственной жизни (УчастникТип)

Наименование элемента Сокращенное наименование (код) элемента Признак типа элемента Формат элемента Признак обязательности элемента Дополнительная информация
Код в общероссийском классификаторе предприятий и организаций ОКПО A T(1-10) НК  
Структурное подразделение СтруктПодр A T(1-1000) Н  
Информация для участника документооборота ИнфДляУчаст A T(1-255) Н Информация, позволяющая получающему документ участнику документооборота обеспечить его автоматизированную обработку
Краткое название КраткНазв A T(1-255) Н  
Идентификационные сведения ИдСв С   О Состав элемента представлен в таблице 5.34
Адрес Адрес С   Н Типовой элемент <АдресТип>.
Состав элемента представлен в таблице 5.39.
Обязателен для Функция=СЧФ и Функция=СЧФДОП
Контактные данные Контакт С   Н Типовой элемент <КонтактТип>.
Состав элемента представлен в таблице 5.42
Банковские реквизиты БанкРекв С   Н Состав элемента представлен в таблице 5.37

Таблица 5.34

Идентификационные сведения (ИдСв)

Наименование элемента Сокращенное наименование (код) элемента Признак типа элемента Формат элемента Признак обязательности элемента Дополнительная информация
Сведения об индивидуальном предпринимателе | СвИП С   О Типовой элемент <СвИПТип>.
Состав элемента представлен в таблице 5.43
Сведения о юридическом лице, состоящем на учете в налоговых органах | СвЮЛУч С   О Состав элемента представлен в таблице 5.35
Сведения об иностранном лице, не состоящем на учете в налоговых органах в качестве налогоплательщика | СвИнНеУч С   О Состав элемента представлен в таблице 5.36
Сведения о физическом лице СвФЛУчастФХЖ С   О Типовой элемент <СвФЛТип>.
Состав элемента представлен в таблице 5.44.
Для документов с Функция=ДОП. При формировании данного элемента ГосРегИПВыдДов не заполняется

Таблица 5.35

Сведения о юридическом лице, состоящем на учете в налоговых органах (СвЮЛУч)

Наименование элемента Сокращенное наименование (код) элемента Признак типа элемента Формат элемента Признак обязательности элемента Дополнительная информация
Наименование полное НаимОрг A T(1-1000) О  
ИНН ИННЮЛ A T(=10) Н Типовой элемент <ИННЮЛТип>.
Обязателен при отсутствии ДефИННЮЛ
ИНН при составлении документа с Функция=СЧФ или Функция=СЧФДОП налоговым агентом, указанным в пунктах 2 и 3 статьи 161 НК РФ, в части информации о продавце/грузоотправителе/грузополучателе или для документа с Функция=СЧФ, выставляемом при получении оплаты, частичной оплаты в счет предстоящих поставок товаров (выполнения работ, оказания услуг), передачи имущественных прав, в части информации о грузоотправителе/грузополучателе ДефИННЮЛ A T(=1) Н Принимает значение "-" (дефис) (визуализируется как прочерк). При наличии ИННЮЛ не формируется. Обязателен при отсутствии ИННЮЛ
КПП КПП A T(=9) Н Типовой элемент <КППТип>.
Обязателен при отсутствии ДефКПП
КПП при составлении документа с Функция=СЧФ или Функция=СЧФДОП налоговым агентом, указанным в пунктах 2 и 3 статьи 161 НК РФ, в части информации о продавце/грузоотправителе/грузополучателе ДефКПП A T(=1) Н Принимает значение "-" (дефис) (визуализируется как прочерк). При наличии КПП не формируется.
Обязателен при отсутствии КПП

Таблица 5.36

Сведения об иностранном лице, не состоящем на учете в налоговых органах в качестве налогоплательщика (СвИнНеУч)

Наименование элемента Сокращенное наименование (код) элемента Признак типа элемента Формат элемента Признак обязательности элемента Дополнительная информация
Наименование полное НаимОрг A T(1-1000) О  
Идентификатор юридического лица Идентиф A T(1-255) Н Информация для автоматизированной обработки
Иные сведения, идентифицирующие юридическое лицо ИныеСвед A T(1-255) Н В частности, может быть указана страна при отсутствии КодСтр

Таблица 5.37

Банковские реквизиты (БанкРекв)

Наименование элемента Сокращенное наименование (код) элемента Признак типа элемента Формат элемента Признак обязательности элемента Дополнительная информация
Номер банковского счета НомерСчета A T(1-20) Н  
Сведения о банке СвБанк С   Н Состав элемента представлен в таблице 5.38

Таблица 5.38

Сведения о банке (СвБанк)

Наименование элемента Сокращенное наименование (код) элемента Признак типа элемента Формат элемента Признак обязательности элемента Дополнительная информация
Наименование банка НаимБанк A T(1-1000) Н  
Банковский идентификационный код (БИК) в соответствии со "Справочником БИК РФ" БИК A T(=9) НК Типовой элемент <БИКТип>
Корреспондентский счет банка КорСчет A T(1-20) Н  

Таблица 5.39

Сведения об адресе (АдресТип)

Наименование элемента Сокращенное наименование (код) элемента Признак типа элемента Формат элемента Признак обязательности элемента Дополнительная информация
Адрес, указанный в Едином государственном реестре юридических лиц/почтовый адрес/адрес места жительства индивидуального предпринимателя (реквизиты адреса на территории Российской Федерации) | АдрРФ С   О Типовой элемент <АдрРФТип>.
Состав элемента представлен в таблице 5.40
Адрес, указанный в Едином государственном реестре юридических лиц/почтовый адрес/адрес места жительства индивидуального предпринимателя (информация об адресе, в том числе об адресе за пределами территории Российской Федерации) | АдрИнф С   О Типовой элемент <АдрИнфТип>.
Состав элемента представлен в таблице 5.41
Уникальный номер адреса объекта адресации в государственном адресном реестре КодГАР П T(1-36) О  

Таблица 5.40

Адрес в Российской Федерации (АдрРФТип)

Наименование элемента Сокращенное наименование (код) элемента Признак типа элемента Формат элемента Признак обязательности элемента Дополнительная информация
Индекс Индекс A T(=6) Н  
Код региона КодРегион A T(=2) ОК Типовой элемент <CCРФТип>
Район Район A T(1-50) Н  
Город Город A T(1-50) Н  
Населенный пункт НаселПункт A T(1-50) Н  
Улица Улица A T(1-50) Н  
Дом Дом A T(1-20) Н  
Корпус Корпус A T(1-20) Н  
Квартира Кварт A T(1-20) Н  

Таблица 5.41

Информация об адресе, в том числе об адресе за пределами территории Российской Федерации (АдрИнфТип)

Наименование элемента Сокращенное наименование (код) элемента Признак типа элемента Формат элемента Признак обязательности элемента Дополнительная информация
Код страны КодСтр A T(=3) ОК Типовой элемент <ОКСМТип>.
Принимает значение в соответствии с Общероссийским классификатором стран мира
Адрес АдрТекст A T(1-1000) О  

Таблица 5.42

Контактные данные (КонтактТип)

Наименование элемента Сокращенное наименование (код) элемента Признак типа элемента Формат элемента Признак обязательности элемента Дополнительная информация
Номер контактного телефона/факс Тлф A T(1-255) Н  
Адрес электронной почты ЭлПочта A T(1-255) Н  

Таблица 5.43

Сведения об индивидуальном предпринимателе (СвИПТип)

Наименование элемента Сокращенное наименование (код) элемента Признак типа элемента Формат элемента Признак обязательности элемента Дополнительная информация
ИНН ИННФЛ A T(=12) Н Типовой элемент <ИННФЛТип>.
Обязателен при отсутствии ДефИННФЛ
ИНН при составлении документа с Функция=СЧФ или Функция=СЧФДОП налоговым агентом, указанным в пунктах 2 и 3 статьи 161 НК РФ, в части информации о продавце/грузоотправителе ДефИННФЛ A T(=1) Н Принимает значение: "-" (дефис) (визуализируется как прочерк). При наличии ИННФЛ не формируется.
Обязателен при отсутствии ИННФЛ
Реквизиты свидетельства о государственной регистрации индивидуального предпринимателя СвГосРегИП A T(1-100) Н Обязателен для случаев подписания счета-фактуры непосредственно продавцом
Иные сведения, идентифицирующие физическое лицо ИныеСвед A T(1-255) Н  
Фамилия, имя, отчество ФИО С   О Типовой элемент <ФИОТип>.
Состав элемента представлен в таблице 5.49

Таблица 5.44

Сведения о физическом лице (СвФЛТип)

Наименование элемента Сокращенное наименование (код) элемента Признак типа элемента Формат элемента Признак обязательности элемента Дополнительная информация
Реквизиты свидетельства о государственной регистрации индивидуального предпринимателя, выдавшего доверенность физическому лицу на подписание счета-фактуры ГосРегИПВыдДов A T(1-100) Н Обязателен для подписанта счета-фактуры в случае выставления счета-фактуры индивидуальным предпринимателем, когда счет-фактура подписывается физическим лицом (в том числе индивидуальным предпринимателем), уполномоченным доверенностью от имени индивидуального предпринимателя
ИНН физического лица ИННФЛ A T(=12) Н Типовой элемент <ИННФЛТип>.
Обязателен для подписанта при наличии в сертификате ключа проверки электронной подписи
Иные сведения, идентифицирующие физическое лицо ИныеСвед A T(1-255) Н  
Фамилия, имя, отчество ФИО С   О Типовой элемент <ФИОТип>.
Состав элемента представлен в таблице 5.49

Таблица 5.45

Сумма акциза (СумАкцизТип)

Наименование элемента Сокращенное наименование (код) элемента Признак типа элемента Формат элемента Признак обязательности элемента Дополнительная информация
Сумма акциза | СумАкциз П N(19.2) О Для документа с Функция=СЧФ, выставляемом при получении оплаты, частичной оплаты в счет предстоящих поставок товаров (выполнения работ, оказания услуг), передачи имущественных прав, указывается 0 (ноль) (визуализируется как прочерк)
Без акциза БезАкциз П T(=10) О Принимает значение: без акциза

Таблица 5.46

Сумма НДС (СумНДСТип)

Наименование элемента Сокращенное наименование (код) элемента Признак типа элемента Формат элемента Признак обязательности элемента Дополнительная информация
Значение | СумНал П N(19.2) О СумНал >= 0.
          При определении налоговой базы налоговыми агентами - покупателями (получателями) товаров, перечисленных в пункте 8 статьи 161 НК РФ, продавцами может указываться 0 (ноль; визуализируется как прочерк), если иное не предусмотрено правилами заполнения счета-фактуры, применяемого при расчетах по налогу на добавленную стоимость, утвержденными Постановлением N 1137
Принимает значение: без НДС
Без НДС | БезНДС П T(1-18) О Принимает значение: "-" (дефис)
Знак прочерка ДефНДС П T(=1) О (визуализируется как прочерк)

Таблица 5.47

Текстовая информация (ТекстИнфТип)

Наименование элемента Сокращенное наименование (код) элемента Признак типа элемента Формат элемента Признак обязательности элемента Дополнительная информация
Идентификатор Идентиф A T(1-50) О  
Значение Значен A T(1-2000) О  

Таблица 5.48

Основание отгрузки (передачи, уступки) (ОснованиеТип)

Наименование элемента Сокращенное наименование (код) элемента Признак типа элемента Формат элемента Признак обязательности элемента Дополнительная информация
Наименование документа - основания НаимОсн A T(1-255) О При отсутствии указывается "Без документа-основания"
Номер документа - основания НомОсн A T(1-255) Н  
Дата документа - основания ДатаОсн A T(=10) Н Типовой элемент <ДатаТип>.
Дата в формате ДД.ММ.ГГГГ.
Обязателен при НаимОсн, отличном от значения "Без документа-основания"
Дополнительные сведения ДопСвОсн A T(1-1000) Н  
Идентификатор документа - основания ИдентОсн A T(1-255) Н  

Таблица 5.49

Фамилия, имя, отчество физического лица (ФИОТип)

Наименование элемента Сокращенное наименование (код) элемента Признак типа элемента Формат элемента Признак обязательности элемента Дополнительная информация
Фамилия Фамилия A T(1-60) О  
Имя Имя A T(1-60) О  
Отчество Отчество A T(1-60) Н  

III. ОПИСАНИЕ ФАЙЛА ОБМЕНА ИНФОРМАЦИИ ПОКУПАТЕЛЯ

6. Имя файла должно иметь следующий вид:

R_Т_A_О_GGGGMMDD_N, где:

R_Т - префикс, принимающий значение ON_NSCHFDOPPOK в общем случае или значение ON_NSCHFDOPPOKХХХХ (где ХХХХ формируется в случае, если законодательством Российской Федерации предусмотрено использование настоящего формата в целях контроля за движением товара; принимает значение "PRОS" - для товаров, подлежащих прослеживаемости; "MАRK" - для товаров, подлежащих маркировке);

А - идентификатор получателя файла обмена информации покупателя, где идентификатор получателя совпадает с идентификатором участника электронного документооборота в рамках обмена счетами-фактурами и первичными учетными документами по телекоммуникационным каналам связи;

О - идентификатор отправителя файла обмена информации покупателя, где идентификатор отправителя совпадает с идентификатором участника электронного документооборота в рамках обмена счетами-фактурами и первичными учетными документами по телекоммуникационным каналам связи;

GGGG - год формирования передаваемого файла обмена, MM - месяц, DD - день;

N - 36 символьный глобально уникальный идентификатор GUID (Globally Unique IDentifier).

Расширение имени файла обмена - xml. Расширение имени файла обмена может указываться как строчными, так и прописными буквами.

Параметры первой строки файла обмена

Первая строка XML файла должна иметь следующий вид:

<?xml version ="1.0" encoding ="windows-1251"?>

Имя файла, содержащего схему файла обмена

Имя файла, содержащего XML схему файла обмена, должно иметь следующий вид:

ON_NSCHFDOPPOK_1_997_02_05_01_xx, где хх - номер версии схемы.

Расширение имени файла - xsd.

XML схема файла обмена в электронной форме приводится отдельным файлом и размещается на официальном сайте Федеральной налоговой службы.

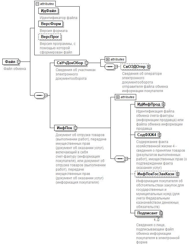
7. Логическая модель файла обмена представлена в виде диаграммы структуры файла обмена на рисунке 2 настоящего формата. Элементами логической модели файла обмена являются элементы и атрибуты XML файла. Перечень структурных элементов логической модели файла обмена и сведения о них приведены в таблицах 7.1 - 7. 22 настоящего формата.

Для каждого структурного элемента логической модели файла обмена приводятся следующие сведения:

наименование элемента. Приводится полное наименование элемента <1>;

<1> В строке таблицы могут быть описаны несколько элементов, наименования которых разделены символом "|". Такая форма записи применяется при наличии в файле обмена только одного элемента из описанных в этой строке.

сокращенное наименование (код) элемента. Приводится сокращенное наименование элемента. Синтаксис сокращенного наименования должен удовлетворять спецификации XML;

признак типа элемента. Может принимать следующие значения: "С" - сложный элемент логической модели (содержит вложенные элементы), "П" - простой элемент логической модели, реализованный в виде элемента XML файла, "А" - простой элемент логической модели, реализованный в виде атрибута элемента XML файла. Простой элемент логической модели не содержит вложенные элементы;

формат элемента. Формат элемента представляется следующими условными обозначениями: Т - символьная строка; N - числовое значение (целое или дробное).

Формат символьной строки указывается в виде Т(n-k) или T(=k), где: n - минимальное количество знаков, k - максимальное количество знаков, символ "-" - разделитель, символ "=" означает фиксированное количество знаков в строке. В случае, если минимальное количество знаков равно 0, формат имеет вид Т(0-k). В случае, если максимальное количество знаков не ограничено, формат имеет вид Т(n-).

Формат числового значения указывается в виде N(m.k), где: m - максимальное количество знаков в числе, включая знак (для отрицательного числа), целую и дробную часть числа без разделяющей десятичной точки, k - максимальное число знаков дробной части числа. Если число знаков дробной части числа равно 0 (то есть число целое), то формат числового значения имеет вид N(m).

Для простых элементов, являющихся базовыми в XML, например, элемент с типом "date", поле "Формат элемента" не заполняется. Для таких элементов в поле "Дополнительная информация" указывается тип базового элемента;

признак обязательности элемента определяет обязательность наличия элемента (совокупности наименования элемента и его значения) в файле обмена. Признак обязательности элемента может принимать следующие значения: "О" - наличие элемента в файле обмена обязательно; "Н" - присутствие элемента в файле обмена необязательно, то есть элемент может отсутствовать. Если элемент принимает ограниченный перечень значений (по классификатору, кодовому словарю и тому подобное), то признак обязательности элемента дополняется символом "К". Например, "ОК". В случае, если количество реализаций элемента может быть более одной, то признак обязательности элемента дополняется символом "М". Например, "НМ" или "ОКМ".

К вышеперечисленным признакам обязательности элемента может добавляться значение "У" в случае описания в XML схеме условий, предъявляемых к элементу в файле обмена, описанных в графе "Дополнительная информация". Например, "НУ" или "ОКУ";

дополнительная информация содержит, при необходимости, требования к элементу файла обмена, не указанные ранее. Для сложных элементов указывается ссылка на таблицу, в которой описывается состав данного элемента. Для элементов, принимающих ограниченный перечень значений из классификатора (кодового словаря и тому подобное), указывается соответствующее наименование классификатора (кодового словаря и тому подобное) или приводится перечень возможных значений. Для классификатора (кодового словаря и тому подобное) может указываться ссылка на его местонахождение. Для элементов, использующих пользовательский тип данных, указывается наименование типового элемента.

Рисунок 2. Диаграмма структуры файла обмена

Таблица 7.1

Файл обмена (Файл)

Наименование элемента Сокращенное наименование (код) элемента Признак типа элемента Формат элемента Признак обязательности элемента Дополнительная информация
Идентификатор файла ИдФайл A T(1-255) О Содержит (повторяет) имя сформированного файла (без расширения)
Версия формата ВерсФорм A T(1-5) О Принимает значение: 5.01
Версия программы, с помощью которой сформирован файл ВерсПрог A T(1-40) Н  
Сведения об участниках электронного документооборота СвУчДокОбор С   О Состав элемента представлен в таблице 7.2
Документ об отгрузке товаров (выполнении работ), передаче имущественных прав (документ об оказании услуг), включающий в себя счет-фактуру (информация покупателя), или документ об отгрузке товаров (выполнении работ), передаче имущественных прав (документ об оказании услуг) (информация покупателя) ИнфПок С   О Состав элемента представлен в таблице 7.4

Таблица 7.2

Сведения об участниках электронного документооборота (СвУчДокОбор)

Наименование элемента Сокращенное наименование (код) элемента Признак типа элемента Формат элемента Признак обязательности элемента Дополнительная информация
Идентификатор участника документооборота - отправителя файла обмена информации покупателя ИдОтпр A T(4-46) О Значение элемента представляется в виде ИдОЭДОСФКодПрод(Пок), где: ИдОЭДОСФ - идентификатор оператора электронного оборота счетов-фактур и первичных документов (оператор ЭДО СФ) - символьный трехзначный код. При включении оператора ЭДО СФ в сеть доверенных операторов ЭДО СФ ФНС России, идентификатор присваивается Федеральной налоговой службой; КодПрод(Пок) - код продавца (покупателя) - уникальный код участника, присваиваемый оператором ЭДО СФ, длина кода продавца (покупателя) не более 43 символов. При Функция=ДОП и направлении документа не через оператора ЭДО СФ ИдОтпр - глобальный уникальный идентификатор (GUID), однозначно идентифицирующий участника документооборота
Идентификатор участника документооборота - получателя файла обмена информации покупателя ИдПол A T(4-46) О Значение элемента представляется в виде ИдОЭДОСФКодПрод(Пок), где: ИдОЭДОСФ - идентификатор оператора электронного оборота счетов-фактур и первичных документов (оператор ЭДО СФ) - символьный трехзначный код. При включении оператора ЭДО СФ в сеть доверенных операторов ЭДО СФ ФНС России, идентификатор присваивается Федеральной налоговой службой; КодПрод(Пок) - код продавца (покупателя) - уникальный код участника, присваиваемый оператором ЭДО СФ, длина кода продавца (покупателя) не более 43 символов. При Функция=ДОП и направлении документа не через оператора ЭДО СФ ИдПол - глобальный уникальный идентификатор (GUID), однозначно идентифицирующий участника документооборота
Сведения об операторе электронного документооборота отправителя файла обмена информации покупателя СвОЭДОтпр С   Н Состав элемента представлен в таблице 7.3.
Обязателен при направлении документа через оператора ЭДО СФ

Таблица 7.3

Сведения об операторе электронного документооборота отправителя файла обмена информации покупателя (СвОЭДОтпр)

Наименование элемента Сокращенное наименование (код) элемента Признак типа элемента Формат элемента Признак обязательности элемента Дополнительная информация
Наименование НаимОрг A T(1-1000) О  
ИНН ИННЮЛ A T(=10) О Типовой элемент <ИННЮЛТип>
Идентификатор оператора электронного документооборота отправителя файла обмена информации покупателя ИдЭДО A T(=3) О Идентификатор оператора ЭДО СФ, услугами которого пользуется покупатель (продавец), символьный трехзначный код. В значении идентификатора допускаются символы латинского алфавита A-Z, a-z, цифры 0-9, знаки "@", ".", "-". Значение идентификатора регистронезависимо. При включении оператора ЭДО СФ в сеть доверенных операторов ЭДО СФ ФНС России, идентификатор присваивается Федеральной налоговой службой

Таблица 7.4

Документ об отгрузке товаров (выполнении работ), передаче имущественных прав (документ об оказании услуг), включающий в себя счет-фактуру (информация покупателя), или документ об отгрузке товаров (выполнении работ), передаче имущественных прав (документ об оказании услуг) (информация покупателя) (ИнфПок)

Наименование элемента Сокращенное наименование (код) элемента Признак типа элемента Формат элемента Признак обязательности элемента Дополнительная информация
Код документа по КНД КНД A T(=7) ОК Типовой элемент <КНДТип>.
Принимает значение: 1115132
Дата формирования файла обмена информации покупателя ДатаИнфПок A T(=10) О Типовой элемент <ДатаТип>.
Дата в формате ДД.ММ.ГГГГ
Время формирования файла обмена информации покупателя ВремИнфПок A T(=8) О Типовой элемент <ВремяТип>.
Время в формате ЧЧ.ММ.СС
Наименование экономического субъекта - составителя файла обмена информации покупателя НаимЭконСубСост A T(1-1000) О  
Основание, по которому экономический субъект является составителем файла обмена информации покупателя ОснДоверОргСост A T(1-120) Н Обязателен, если составитель информации покупателя не является покупателем
Идентификация файла обмена счета-фактуры (информации продавца) или файла обмена информации продавца ИдИнфПрод С   О Состав элемента представлен в таблице 7.5
Содержание факта хозяйственной жизни 4 - сведения о принятии товаров (результатов выполненных работ), имущественных прав (о подтверждении факта оказания услуг) СодФХЖ4 С   О Состав элемента представлен в таблице 7.6
Информация покупателя об обстоятельствах закупок для государственных и муниципальных нужд (для учета Федеральным казначейством денежных обязательств) ИнфПокГосЗакКазн С   Н Состав элемента представлен в таблице 7.16.
Обязателен при осуществлении закупок для обеспечения государственных и муниципальных нужд и (или) для формирования сведений о денежном обязательстве Федеральным казначейством
Сведения о лице, подписывающем файл обмена информации покупателя в электронной форме Подписант С   ОМ Состав элемента представлен в таблице 7.18.
Фамилия, имя, отчество и другие сведения о лице указаны в элементе Подписант

Таблица 7.5

Идентификация файла обмена счета-фактуры (информации продавца) или файла обмена информации продавца (ИдИнфПрод)

Наименование элемента Сокращенное наименование (код) элемента Признак типа элемента Формат элемента Признак обязательности элемента Дополнительная информация
Идентификатор файла обмена информации продавца ИдФайлИнфПр A T(1-255) О Содержит (повторяет) имя файла обмена счета-фактуры (информации продавца) или файла обмена информации продавца (без расширения)
Дата формирования файла обмена информации продавца ДатаФайлИнфПр A T(=10) О Типовой элемент <ДатаТип>.
Дата в формате ДД.ММ.ГГГГ.
Указывается (повторяет) значение ДатаИнфПр, указанное в файле обмена счета-фактуры (информации продавца) или файле обмена информации продавца
Время формирования файла обмена информации продавца ВремФайлИнфПр A T(=8) О Типовой элемент <ВремяТип>.
Время в формате ЧЧ.ММ.СС.
Указывается (повторяет) значение ВремИнфПр, указанное в файле обмена счета-фактуры (информации продавца) или файле обмена информации продавца
Электронная подпись файла обмена информации продавца ЭП П T(1-) ОМ Представляется в кодировке Base64

Таблица 7.6

Содержание факта хозяйственной жизни 4 - сведения о принятии товаров (результатов выполненных работ), имущественных прав (о подтверждении факта оказания услуг) (СодФХЖ4)

Наименование элемента Сокращенное наименование (код) элемента Признак типа элемента Формат элемента Признак обязательности элемента Дополнительная информация
Наименование первичного документа, согласованное сторонами сделки НаимДокОпрПр A T(1-255) О Указывается (повторяет) значение НаимДокОпр, указанное в файле обмена счета-фактуры (информации продавца) или файле обмена информации продавца
Функция Функция A T(1-6) О Указывается (повторяет) значение Функция, указанное в файле обмена счета-фактуры (информации продавца) или файле обмена информации продавца
Номер счета-фактуры (информации продавца) НомСчФИнфПр A T(1-1000) Н Номер поступившего на подпись документа об отгрузке товаров (выполнении работ), передаче имущественных прав (об оказании услуг). Указывается (повторяет) значение НомерСчФ, указанное в файле обмена счета-фактуры (информации продавца) или файле обмена информации продавца
Дата составления (выписки) счета-фактуры (информации продавца) ДатаСчФИнфПр A T(=10) О Типовой элемент <ДатаТип>.
Дата в формате ДД.ММ.ГГГГ.
Дата поступившего на подпись документа об отгрузке товаров (выполнении работ), передаче имущественных прав (об оказании услуг). Указывается (повторяет) значение ДатаСчФ, указанное в файле обмена счета-фактуры (информации продавца) или файле обмена информации продавца
Вид операции ВидОперации A T(1-255) Н Дополнительная информация, позволяющая в автоматизированном режиме определять необходимый для конкретного случая порядок использования информации документа у покупателя
Сведения о принятии товаров (результатов выполненных работ), имущественных прав (о подтверждении факта оказания услуг) СвПрин С   О Состав элемента представлен в таблице 7.7
Информационное поле факта хозяйственной жизни 4 ИнфПолФХЖ4 С   Н Состав элемента представлен в таблице 7.14

Таблица 7.7

Сведения о принятии товаров (результатов выполненных работ), имущественных прав (о подтверждении факта оказания услуг) (СвПрин)

Наименование элемента Сокращенное наименование (код) элемента Признак типа элемента Формат элемента Признак обязательности элемента Дополнительная информация
Содержание операции (текст) СодОпер A T(1-255) Н Обязателен при отсутствии КодСодОпер. Содержание действий. Указывается, например, "Товары принял без претензий", "Результаты работ принял без претензий", "Услуги получены, претензий нет" или другое
Дата принятия товаров (результатов выполненных работ), имущественных прав (подтверждения факта оказания услуг) ДатаПрин A T(=10) Н Типовой элемент <ДатаТип>.
Дата в формате ДД.ММ.ГГГГ.
Обязателен, если дата получения груза не совпадает с ДатаПер информации продавца
Код содержания операции КодСодОпер С   Н Состав элемента представлен в таблице 7.8.
Обязателен при отсутствии СодОпер
Сведения о лице, принявшем товары (груз) СвЛицПрин С   Н Состав элемента представлен в таблице 7.9

Таблица 7.8

Код содержания операции (КодСодОпер)

Наименование элемента Сокращенное наименование (код) элемента Признак типа элемента Формат элемента Признак обязательности элемента Дополнительная информация
Код, обозначающий итог приемки товара (работ, услуг, прав) КодИтога A T(=1) ОК Принимает значение:
1 - товары (работы, услуги, права) приняты без расхождений (претензий) |
2 - товары (работы, услуги, права) приняты с расхождениями (претензией) |
3 - товары (работы, услуги, права) не приняты
Наименование документа, оформляющего расхождения НаимДокРасх A T(1-255) Н  
Код вида документа о расхождениях ВидДокРасх A T(=1) НК Принимает значение:
2 - документ о приемке с расхождениями |
3 - документ о расхождениях
Номер документа покупателя о расхождениях НомДокРасх A T(1-255) Н  
Дата документа о расхождениях ДатаДокРасх A T(=10) Н Типовой элемент <ДатаТип>.
Дата в формате ДД.ММ.ГГГГ
Идентификатор файла обмена документа о расхождениях, сформированного покупателем ИдФайлДокРасх A T(1-255) Н  

Таблица 7.9

Сведения о лице, принявшем товары (груз) (СвЛицПрин)

Наименование элемента Сокращенное наименование (код) элемента Признак типа элемента Формат элемента Признак обязательности элемента Дополнительная информация
Работник организации покупателя | РабОргПок С   О Состав элемента представлен в таблице 7.10
Иное лицо ИнЛицо С   О Состав элемента представлен в таблице 7.11

Таблица 7.10

Работник организации покупателя (РабОргПок)

Наименование элемента Сокращенное наименование (код) элемента Признак типа элемента Формат элемента Признак обязательности элемента Дополнительная информация
Должность Должность A T(1-128) О  
Иные сведения, идентифицирующие физическое лицо ИныеСвед A T(1-255) Н  
Основание полномочий (доверия) ОснПолн A T(1-120) О Значение по умолчанию "Должностные обязанности" или указываются иные основания полномочий
Фамилия, имя, отчество ФИО С   О Типовой элемент <ФИОТип>.
Состав элемента представлен в таблице 7.22

Таблица 7.11

Иное лицо (ИнЛицо)

Наименование элемента Сокращенное наименование (код) элемента Признак типа элемента Формат элемента Признак обязательности элемента Дополнительная информация
Представитель организации, которой доверено принятие товаров (груза) | ПредОргПрин С   О Состав элемента представлен в таблице 7.12
Физическое лицо, которому доверено принятие товаров (груза) ФЛПрин С   О Состав элемента представлен в таблице 7.13

Таблица 7.12

Представитель организации, которой доверено принятие товаров (груза) (ПредОргПрин)

Наименование элемента Сокращенное наименование (код) элемента Признак типа элемента Формат элемента Признак обязательности элемента Дополнительная информация
Должность Должность A T(1-128) О  
Иные сведения, идентифицирующие физическое лицо ИныеСвед A T(1-255) Н  
Наименование организации НаимОргПрин A T(1-128) О  
Основание, по которому организации доверено принятие товаров (груза) ОснДоверОргПрин A T(1-120) Н  
Основание полномочий представителя организации на принятие товаров (груза) ОснПолнПредПрин A T(1-120) Н Значение по умолчанию "Должностные обязанности" или указываются иные основания полномочий (доверия)
Фамилия, имя, отчество ФИО С   О Типовой элемент <ФИОТип>.
Состав элемента представлен в таблице 7.22

Таблица 7.13

Физическое лицо, которому доверено принятие товаров (груза) (ФЛПрин)

Наименование элемента Сокращенное наименование (код) элемента Признак типа элемента Формат элемента Признак обязательности элемента Дополнительная информация
Основание, по которому физическому лицу доверено принятие товаров (груза) ОснДоверФЛ A T(1-120) Н  
Иные сведения, идентифицирующие физическое лицо ИныеСвед A T(1-255) Н  
Фамилия, имя, отчество ФИО С   О Типовой элемент <ФИОТип>.
Состав элемента представлен в таблице 7.22

Таблица 7.14

Информационное поле факта хозяйственной жизни 4 (ИнфПолФХЖ4)

Наименование элемента Сокращенное наименование (код) элемента Признак типа элемента Формат элемента Признак обязательности элемента Дополнительная информация
Идентификатор файла информационного поля ИдФайлИнфПол A T(=36) Н GUID. Указывается идентификатор файла, связанного со сведениями данного электронного документа
Текстовая информация ТекстИнф С   НМ Состав элемента представлен в таблице 7.15

Таблица 7.15

Текстовая информация (ТекстИнф)

Наименование элемента Сокращенное наименование (код) элемента Признак типа элемента Формат элемента Признак обязательности элемента Дополнительная информация
Идентификатор Идентиф A T(1-50) О  
Значение Значен A T(1-2000) О  

Таблица 7.16

Информация покупателя об обстоятельствах закупок для государственных и муниципальных нужд (для учета Федеральным казначейством денежных обязательств) (ИнфПокГосЗакКазн)

Наименование элемента Сокращенное наименование (код) элемента Признак типа элемента Формат элемента Признак обязательности элемента Дополнительная информация
Идентификационный код закупки ИдКодЗак A T(1-36) Н  
Номер лицевого счета покупателя ЛицСчетПок A T(=11) О  
Наименование финансового органа покупателя НаимФинОргПок A T(1-2000) О Принимает значение "Министерство финансов Российской Федерации", если покупатель является участником бюджетного процесса федерального уровня. Указывается наименование финансового органа соответствующего бюджета, если покупатель является участником бюджетного процесса субъекта Российской Федерации или муниципального образования
Номер реестровой записи покупателя по Реестру участников бюджетного процесса, а также юридических лиц, не являющихся участниками бюджетного процесса НомРеестрЗапПок A T(=8) О  
Учетный номер бюджетного обязательства покупателя УчНомБюдОбязПок A T(16-19) Н  
Код территориального органа Федерального казначейства покупателя КодКазначПок A T(=4) Н Код территориального органа Федерального казначейства
Наименование территориального органа Федерального казначейства покупателя НаимКазначПок A T(1-2000) Н Полное или сокращенное наименование территориального органа Федерального казначейства
Код покупателя в Общероссийском классификаторе территорий муниципальных образований ОКТМОПок A T(8-11) ОК Типовой элемент <ОКТМОТип>.
Принимает значение в соответствии с Общероссийским классификатором территорий муниципальных образований
Код места поставки в Общероссийском классификаторе территорий муниципальных образований ОКТМОМесПост A T(8-11) НК Типовой элемент <ОКТМОТип>.
Принимает значение в соответствии с Общероссийским классификатором территорий муниципальных образований
Предельная дата оплаты ДатаОплПред A T(=10) Н Типовой элемент <ДатаТип>.
Дата в формате ДД.ММ.ГГГГ
Учетный номер денежного обязательства УчНомДенОбяз A T(=22) Н Обязателен для заполнения при внесении изменений в ранее направленный в Федеральное казначейство документ, по которому было поставлено на учет денежное обязательство
Очередность платежа ОчерПлат A T(=1) Н Обязателен при заполнении ДатаОплПред
Вид платежа ВидПлат A T(=1) НК Принимает значение: 0 - пусто; 4 - срочно.
Обязателен при заполнении ДатаОплПред
Информация для сведений о денежном обязательстве ИнфСведДенОбяз С   ОМ Состав элемента представлен в таблице 7.17

Таблица 7.17

Информация для сведений о денежном обязательстве (ИнфСведДенОбяз)

Наименование элемента Сокращенное наименование (код) элемента Признак типа элемента Формат элемента Признак обязательности элемента Дополнительная информация
Номер строки таблицы информации продавца НомСтр A N(6) О Повторяет НомСтр информации продавца
Код объекта капитального строительства федеральной адресной инвестиционной программы/код мероприятия по информатизации КодОбъектФАИП A T(1-24) Н  
Вид средств ВидСредств A T(=1) ОК Принимает значение:
1 - средства бюджета |
3 - средства дополнительного бюджетного финансирования |
4 - средства для финансирования мероприятий по оперативно-розыскной деятельности |
5 - средства, поступающие во временное распоряжение казенных учреждений |
6 - средства юридических лиц.
Источник средств, за счет которого должна быть произведена кассовая выплата
Код по бюджетной классификации (покупатель) КодПокБюджКласс A T(=20) О  
Код цели (покупатель) КодЦелиПокуп A T(1-20) Н  
Сумма перечисленного аванса СумАванс A N(19.2) О При отсутствии показателя СумАванс=0.00

Таблица 7.18

Сведения о лице, подписывающем файл обмена информации покупателя в электронной форме (Подписант)

Наименование элемента Сокращенное наименование (код) элемента Признак типа элемента Формат элемента Признак обязательности элемента Дополнительная информация
Область полномочий ОблПолн A T(=1) ОК Принимает значение:
1 - лицо, совершившее сделку, операцию |
2 - лицо, совершившее сделку, операцию и ответственное за ее оформление |
3 - лицо, ответственное за оформление свершившегося события
Статус Статус A T(=1) ОК Принимает значение:
3 - работник иной уполномоченной организации |
4 - уполномоченное физическое лицо, в том числе индивидуальный предприниматель |
5 - работник организации - покупателя |
6 - работник организации - составителя файла обмена информации покупателя, если составитель файла обмена информации покупателя не является покупателем
Основание полномочий (доверия) ОснПолн A T(1-255) О Для Статус=1 или Статус=2 или Статус=3 указываются "Должностные обязанности" по умолчанию или иные основания полномочий (доверия). Для Статус=4 указываются основания полномочий (доверия)
Основание полномочий (доверия) организации ОснПолнОрг A T(1-255) Н Обязателен для Статус=3.
Указываются основания полномочий (доверия) организации
Физическое лицо | ФЛ С   О Типовой элемент <СвФЛТип>.
Состав элемента представлен в таблице 7.21
Индивидуальный предприниматель | ИП С   О Типовой элемент <СвИПТип>.
Состав элемента представлен в таблице 7.20
Представитель юридического лица ЮЛ С   О Состав элемента представлен в таблице 7.19

Таблица 7.19

Представитель юридического лица (ЮЛ)

Наименование элемента Сокращенное наименование (код) элемента Признак типа элемента Формат элемента Признак обязательности элемента Дополнительная информация
ИНН организации ИННЮЛ A T(=10) О Типовой элемент <ИННЮЛТип>
Наименование НаимОрг A T(1-1000) Н  
Должность Должн A T(1-128) О  
Иные сведения, идентифицирующие физическое лицо ИныеСвед A T(1-255) Н  
Фамилия, имя, отчество ФИО С   О Типовой элемент <ФИОТип>.
Состав элемента представлен в таблице 7.22

Таблица 7.20

Сведения о индивидуальном предпринимателе (СвИПТип)

Наименование элемента Сокращенное наименование (код) элемента Признак типа элемента Формат элемента Признак обязательности элемента Дополнительная информация
ИНН ИННФЛ A T(=12) О Типовой элемент <ИННФЛТип>
Реквизиты свидетельства о государственной регистрации индивидуального предпринимателя СвГосРегИП A T(1-100) Н  
Иные сведения, идентифицирующие физическое лицо ИныеСвед A T(1-255) Н  
Фамилия, имя, отчество ФИО С   О Типовой элемент <ФИОТип>.
Состав элемента представлен в таблице 7.22

Таблица 7.21

Сведения о физическом лице (СвФЛТип)

Наименование элемента Сокращенное наименование (код) элемента Признак типа элемента Формат элемента Признак обязательности элемента Дополнительная информация
ИНН ИННФЛ A T(=12) Н Типовой элемент <ИННФЛТип>.
Обязателен для подписанта при наличии в сертификате ключа проверки электронной подписи
Иные сведения, идентифицирующие физическое лицо ИныеСвед A T(1-255) Н  
Фамилия, имя, отчество ФИО С   О Типовой элемент <ФИОТип>.
Состав элемента представлен в таблице 7.22

Таблица 7.22

Фамилия, имя, отчество физического лица (ФИОТип)

Наименование элемента Сокращенное наименование (код) элемента Признак типа элемента Формат элемента Признак обязательности элемента Дополнительная информация
Фамилия Фамилия A T(1-60) О  
Имя Имя A T(1-60) О  
Отчество Отчество A T(1-60) Н