Зарегистрировано в Минюсте России 25 декабря 2015 г. N 40258
ФЕДЕРАЛЬНАЯ НАЛОГОВАЯ СЛУЖБА
ПРИКАЗ
от 30 ноября 2015 г. N ММВ-7-10/551@
ОБ УТВЕРЖДЕНИИ ФОРМАТА ПРЕДСТАВЛЕНИЯ ДОКУМЕНТА О ПЕРЕДАЧЕ ТОВАРОВ ПРИ ТОРГОВЫХ ОПЕРАЦИЯХ В ЭЛЕКТРОННОЙ ФОРМЕ
В соответствии с пунктом 7 статьи 80 и пунктом 2 статьи 93 части первой Налогового кодекса Российской Федерации (Собрание законодательства Российской Федерации, 1998, N 31, ст. 3824; 2015, N 29, ст. 4358) приказываю:
1. Утвердить формат представления документа о передаче товаров при торговых операциях в электронной форме согласно приложению к настоящему приказу.
2. Руководителям (исполняющим обязанности руководителя) управлений ФНС России по субъектам Российской Федерации довести настоящий приказ до нижестоящих налоговых органов и обеспечить его применение.
3. Контроль за исполнением настоящего приказа возложить на заместителя руководителя Федеральной налоговой службы, координирующего вопросы информатизации.
Руководитель Федеральной
налоговой службы
М.В. МИШУСТИН
УТВЕРЖДЕН
приказом ФНС России
от 30 ноября 2015 г. N ММВ-7-10/551@
ФОРМАТ ПРЕДСТАВЛЕНИЯ ДОКУМЕНТА О ПЕРЕДАЧЕ ТОВАРОВ ПРИ ТОРГОВЫХ ОПЕРАЦИЯХ В ЭЛЕКТРОННОЙ ФОРМЕ
I. ОБЩИЕ ПОЛОЖЕНИЯ
1. Настоящий формат описывает требования к XML файлам передачи по телекоммуникационным каналам связи (далее - файл обмена) первичного учетного документа в электронной форме, оформляющего приемку-передачу товаров при исполнении договоров в рамках отношений, регулируемых главой 30 "Купля-продажа" Гражданского кодекса Российской Федерации (далее - документ о передаче товара).
2. Документ о передаче товара включает:
файл обмена информации продавца, состоящий из сведений передающей стороны о предмете сделки и иных существенных обстоятельствах оформляемой сделки (информация продавца) и подписанный электронной подписью ответственного за оформление факта хозяйственной жизни со стороны передающего субъекта;
файл обмена информации покупателя, состоящий из идентификационных сведений о файле обмена информации продавца и сведений принимающей стороны в отношении оформляемой сделки (информация покупателя) и подписанный электронной подписью ответственного за оформление факта хозяйственной жизни со стороны принимающего субъекта.
3. Номер версии настоящего формата 5.01, часть CMXCII.
II. ОПИСАНИЕ ФАЙЛА ОБМЕНА ДОКУМЕНТА О ПЕРЕДАЧЕ ТОВАРА, ИНФОРМАЦИЯ ПРОДАВЦА
4. Имя файла обмена должно иметь следующий вид:
R_T_A_OjGGGGMMDD_N, где:
R_T - префикс, принимающий значение DP_TOVTORGPR;
А - идентификатор получателя файла обмена информации продавца, где идентификатор получателя совпадает с идентификатором участника электронного документооборота в рамках обмена счетами-фактурами и первичными учетными документами по телекоммуникационным каналам связи;
О - идентификатор отправителя файла обмена информации продавца, где идентификатор отправителя совпадает с идентификатором участника электронного документооборота в рамках обмена счетами-фактурами и первичными учетными документами по телекоммуникационным каналам связи;
GGGG - год формирования передаваемого файла обмена, ММ - месяц, DD - день;
N - 36 символьный глобально уникальный идентификатор GUID (Globally Unique IDentifier).
Расширение имени файла обмена - xml. Расширение имени файла обмена может указываться как строчными, так и прописными буквами.
Параметры первой строки файла обмена
Первая строка XML файла должна иметь следующий вид:
<?xml version ="1.0" encoding ="windows-1251"?>
Имя файла, содержащего схему файла обмена
Имя файла, содержащего XSD схему файла обмена, должно иметь следующий вид:
DP_TOVTORGPR_l_992_01_05_01_xx, где хх - номер версии схемы.
Расширение имени файла - xsd.
XSD схема файла обмена в электронном виде приводится отдельным файлом и размещается на официальном сайте Федеральной налоговой службы.
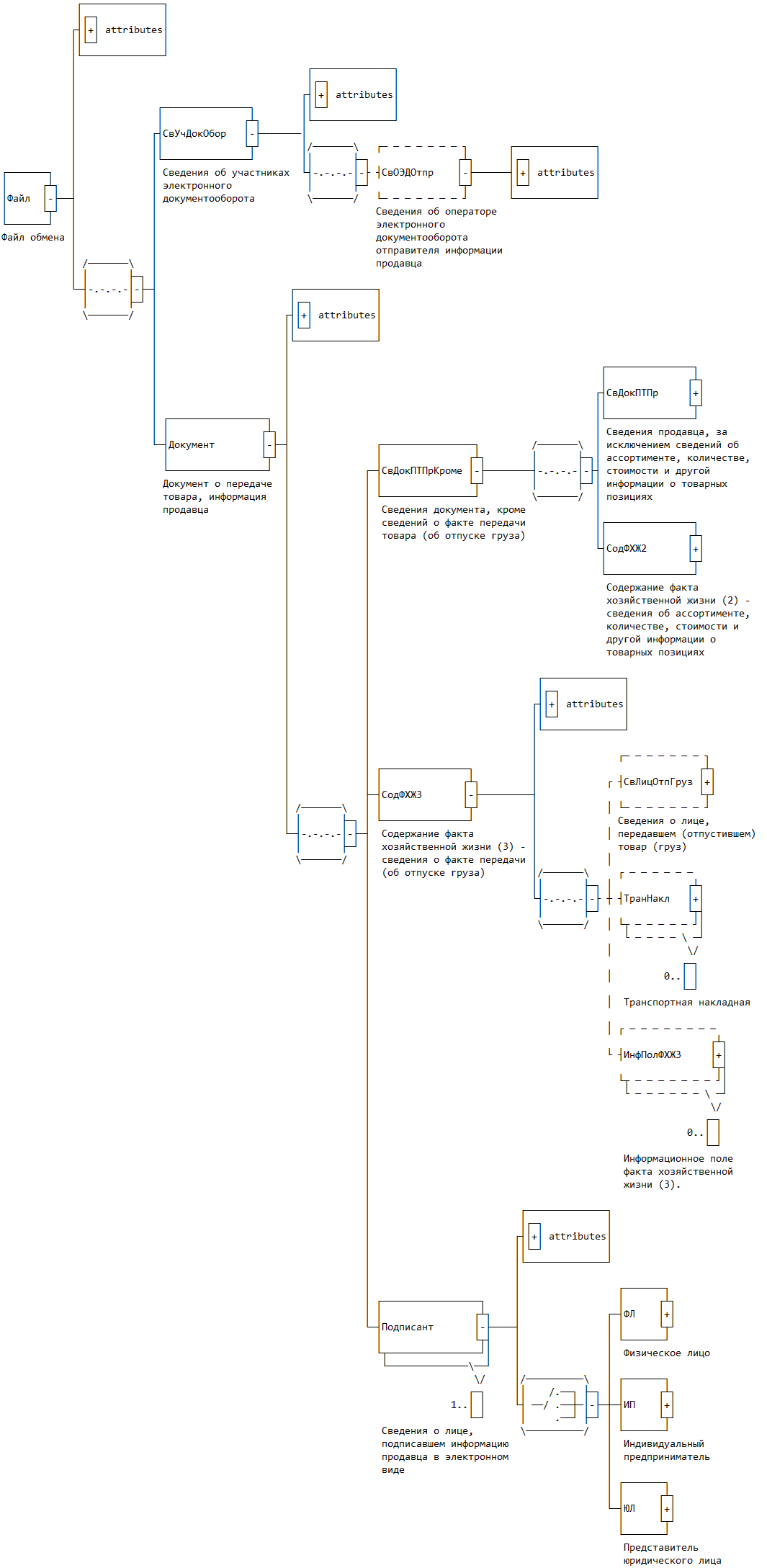
5. Логическая модель файла обмена представлена в виде диаграммы структуры файла обмена на рисунке 1 настоящего формата. Элементами логической модели файла обмена являются элементы и атрибуты XML файла. Перечень структурных элементов логической модели файла обмена и сведения о них приведены в таблицах 5.1 - 5.40 настоящего формата.
Для каждого структурного элемента логической модели файла обмена приводятся следующие сведения.
Наименование элемента. Приводится полное наименование элемента <1>.
<1> В строке таблицы могут быть описаны несколько элементов, наименования которых разделены символом "|". Такая форма записи применяется в случае возможного присутствия в файле обмена только одного элемента из описанных в этой строке.
Сокращенное наименование (код) элемента. Приводится сокращенное наименование элемента. Синтаксис сокращенного наименования должен удовлетворять спецификации XML.
Признак типа элемента. Может принимать следующие значения: "С" - сложный элемент логической модели (содержит вложенные элементы), "П" - простой элемент логической модели, реализованный в виде элемента XML файла, "А" - простой элемент логической модели, реализованный в виде атрибута элемента XML файла. Простой элемент логической модели не содержит вложенные элементы.
Формат элемента. Формат элемента представляется следующими условными обозначениями:
T - символьная строка; N - числовое значение (целое или дробное).
Формат символьной строки указывается в виде T(n-k) или T(=k), где:
n - минимальное количество знаков, k - максимальное количество знаков, символ "-" - разделитель, символ "=" означает фиксированное количество знаков в строке. В случае, если минимальное количество знаков равно 0, формат имеет вид T(0-k). В случае, если максимальное количество знаков неограниченно, формат имеет вид T(n-).
Формат числового значения указывается в виде N(m.k), где:
m - максимальное количество знаков в числе, включая знак (для отрицательного числа), целую и дробную часть числа без разделяющей десятичной точки, k - максимальное число знаков дробной части числа. Если число знаков дробной части числа равно 0 (то есть число целое), то формат числового значения имеет вид N(m).
Для простых элементов, являющихся базовыми в XML (определенными в http://www.w3.org/TR/xmlschema-0), например, элемент с типом "date", поле "Формат элемента" не заполняется. Для таких элементов в поле "Дополнительная информация" указывается тип базового элемента.
Признак обязательности элемента определяет обязательность присутствия элемента (совокупности наименования элемента и его значения) в файле обмена. Признак обязательности элемента может принимать следующие значения: "О" - наличие элемента в файле обмена обязательно; "Н" - присутствие элемента в файле обмена необязательно, то есть элемент может отсутствовать. Если элемент принимает ограниченный перечень значений (по классификатору, кодовому словарю и тому подобное), то признак обязательности элемента дополняется символом "К". Например, "ОК". В случае если количество реализаций элемента может быть более одной, то признак обязательности элемента дополняется символом "М". Например, "НМ", "ОКМ".
К вышеперечисленным признакам обязательности элемента может добавляться значение "У" в случае описания в XSD схеме условий, предъявляемых к элементу в файле обмена, описанных в графе "Дополнительная информация". Например, "НУ", "ОКУ".
Дополнительная информация - указываются (поясняются) требования к данному элементу XML файла. Для сложных элементов указывается ссылка на таблицу, в которой описывается состав данного элемента. Для элементов, принимающих ограниченный перечень значений из классификатора (кодового словаря и тому подобное), указывается соответствующее наименование классификатора (кодового словаря и тому подобное) или приводится перечень возможных значений. Для классификатора (кодового словаря и тому подобное) может указываться ссылка на его местонахождение. Для элементов, использующих пользовательский тип данных, указывается наименование типового элемента.

Рисунок 1. Диаграмма структуры файла обмена
Таблица 5.1
Файл обмена (Файл)
| Наименование элемента | Сокращенное наименование (код) элемента | Признак типа элемента | Формат элемента | Признак обязательности элемента | Дополнительная информация |
| Идентификатор файла | ИдФайл | А | T(1-200) | О | Содержит (повторяет) имя сформированного файла (без расширения) |
| Версия программы, с помощью которой сформирован файл | ВерсПрог | А | T(1-40) | Н | |
| Версия формата | ВерсФорм | А | T(1-5) | О | Принимает значение: 5.01 |
| Сведения об участниках электронного документооборота | СвУчДокОбор | С | | О | Состав элемента представлен в таблице 5.2 |
| Документ о передаче товара, информация продавца | Документ | С | | О | Состав элемента представлен в таблице 5.4 |
Таблица 5.2
Сведения об участниках электронного документооборота (СвУчДокОбор)
| Наименование элемента | Сокращенное наименование (код) элемента | Признак типа элемента | Формат элемента | Признак обязательности элемента | Дополнительная информация |
| Идентификатор участника документооборота, отправителя информации исполнителя | ИдОтпр | А | T(4-46) | О | Значение элемента представляется в виде ИдОЭДОСФКодПрод(Пок), где: ИдОЭДОСФ - идентификатор оператора электронного оборота счетов-фактур и первичных документов (оператор ЭДО СФ) - символьный трехзначный код. При включении оператора ЭДО СФ в сеть доверенных операторов ЭДО СФ ФНС России, идентификатор присваивается ФНС России; КодПрод(Пок) - код продавца (покупателя) - уникальный код участника, присваиваемый оператором ЭДО СФ, длина кода продавца (покупателя) не более 43 символов. При направлении документа не через оператора ЭДО СФ ИдОтпр - глобальный уникальный идентификатор (GUID), однозначно идентифицирующий участника документооборота |
| Идентификатор участника документооборота, получателя информации продавца | ИдПол | А | T(4-46) | О | Значение элемента представляется в виде ИдОЭДОСФКодПрод(Пок), где: ИдОЭДОСФ - идентификатор оператора электронного оборота счетов-фактур и первичных документов (оператор ЭДО СФ) - символьный трехзначный код. При включении оператора ЭДО СФ в сеть доверенных операторов ЭДО СФ ФНС России, идентификатор присваивается ФНС России; КодПрод(Пок) - код продавца (покупателя) - уникальный код участника, присваиваемый оператором ЭДО СФ, длина кода продавца (покупателя) не более 43 символов. При направлении документа не через оператора ЭДО СФ ИдПол - глобальный уникальный идентификатор (GUID), однозначно идентифицирующий участника документооборота |
| Сведения об операторе электронного документооборота отправителя информации продавца | СвОЭДОтпр | С | | Н | Состав элемента представлен в таблице 5.3. Обязателен при направлении документа через оператора ЭДО СФ |
Таблица 5.3
Сведения об операторе электронного документооборота отправителя информации продавца (СвОЭДОтпр)
| Наименование элемента | Сокращенное наименование (код) элемента | Признак типа элемента | Формат элемента | Признак обязательности элемента | Дополнительная информация |
| Наименование | НаимОрг | А | T(1-1000) | О | |
| ИНН | ИННЮЛ | А | T(=10) | О | Типовой элемент <ИННЮЛТип> |
| Идентификатор оператора электронного документооборота отправителя информации продавца | ИдЭДО | А | T(=3) | О | Идентификатор оператора электронного оборота счетов-фактур и первичных документов (оператор ЭДО СФ) - символьный трехзначный код. В значении идентификатора допускаются символы латинского алфавита A - Z, a - z, цифры 0 - 9, знаки "@", ".", "-". Значение идентификатора регистронезависимо. При включении оператора ЭДО СФ в сеть доверенных операторов ЭДО СФ ФНС России, идентификатор присваивается ФНС России |
Таблица 5.4
Документ о передаче товара, информация продавца (Документ)
| Наименование элемента | Сокращенное наименование (код) элемента | Признак типа элемента | Формат элемента | Признак обязательности элемента | Дополнительная информация |
| Код документа по КНД | КНД | А | T(=7) | ОК | Типовой элемент <КНДТип>. Принимает значение: 1175010. Код по Классификатору налоговой документации. |
| Дата формирования документа о передаче товара, информация продавца | ДатаИнфПр | А | T(=10) | О | Типовой элемент <ДатаТип> |
| Время формирования документа о передаче товара, информация продавца | ВремИнфПр | А | T(=8) | О | Типовой элемент <ВремяТип> |
| Наименование экономического субъекта - составителя информации продавца (в т.ч. комиссионера/агента) | НаимЭконСубСост | А | T(1-1000) | О | |
| Основание, по которому экономический субъект является составителем информации продавца | ОснДоверОргСост | А | T(1-120) | Н | Обязателен, если составитель информации продавца не является продавцом |
| Сведения документа, кроме сведений о факте передачи товара (об отпуске груза) | СвДокПТПрКроме | С | | О | Состав элемента представлен в таблице 5.5 |
| Содержание факта хозяйственной жизни (3) - сведения о факте передачи (об отпуске груза) | СодФХЖ3 | С | | О | Состав элемента представлен в таблице 5.16 |
| Сведения о лице, подписавшем информацию продавца в электронном виде | Подписант | С | | ОМ | Состав элемента представлен в таблице 5.23. |
Таблица 5.5
Сведения документа, кроме сведений о факте передачи товара (об отпуске груза) (СвДокПТПрКроме)
| Наименование элемента | Сокращенное наименование (код) элемента | Признак типа элемента | Формат элемента | Признак обязательности элемента | Дополнительная информация |
| Сведения продавца, за исключением сведений об ассортименте, количестве, стоимости и другой информации о товарных позициях | СвДокПТПр | С | | О | Состав элемента представлен в таблице 5.6 |
| Содержание факта хозяйственной жизни (2) - сведения об ассортименте, количестве, стоимости и другой информации о товарных позициях | СодФХЖ2 | С | | О | Состав элемента представлен в таблице 5.14 |
Таблица 5.6
Сведения продавца, за исключением сведений об ассортименте, количестве, стоимости и другой информации о товарных позициях (СвДокПТПр)
| Наименование элемента | Сокращенное наименование (код) элемента | Признак типа элемента | Формат элемента | Признак обязательности элемента | Дополнительная информация |
| Наименование первичного документа | НаимДок | С | | О | Состав элемента представлен в таблице 5.7 |
| Дата и номер документа | ИдентДок | С | | О | Состав элемента представлен в таблице 5.8 |
| Исправление | ИспрДокПТ | С | | Н | Состав элемента представлен в таблице 5.9 |
| Единица денежного измерения | ДенИзм | С | | О | Состав элемента представлен в таблице 5.10 |
| Содержание факта хозяйственной жизни (1) - сведения об участниках факта хозяйственной жизни, основаниях и обстоятельствах его проведения | СодФХЖ1 | С | | О | Состав элемента представлен в таблице 5.11 |
Таблица 5.7
Наименование первичного документа (НаимДок)
| Наименование элемента | Сокращенное наименование (код) элемента | Признак типа элемента | Формат элемента | Признак обязательности элемента | Дополнительная информация |
| Наименование первичного документа по факту хозяйственной жизни | ПоФактХЖ | А | T(1-255) | О | Принимает значение: Документ о передаче товара при торговых операциях |
| Наименование первичного документа, определенное организацией (согласованное сторонами сделки) | НаимДокОпр | А | T(1-255) | О | Самостоятельно установленное наименование документа или Товарная накладная (по умолчанию) |
Таблица 5.8
Дата и номер документа (ИдентДок)
| Наименование элемента | Сокращенное наименование (код) элемента | Признак типа элемента | Формат элемента | Признак обязательности элемента | Дополнительная информация |
| Номер документа о передаче товара | НомДокПТ | А | T(1-255) | Н | Уникален в пределах года |
| Дата составления документа о передаче товара | ДатаДокПТ | А | T(=10) | О | Типовой элемент <ДатаТип> |
Таблица 5.9
Исправление (ИспрДокПТ)
| Наименование элемента | Сокращенное наименование (код) элемента | Признак типа элемента | Формат элемента | Признак обязательности элемента | Дополнительная информация |
| Исправление: N | НомИспрДокПТ | А | N(3) | О | НомИспрДокПТ >= 1. Порядковый номер исправления |
| Исправление: Дата | ДатаИспрДокПТ | А | T(=10) | О | Типовой элемент <ДатаТип>. Дата в формате ДД.ММ.ГГГГ |
Таблица 5.10
Единица денежного измерения (ДенИзм)
| Наименование элемента | Сокращенное наименование (код) элемента | Признак типа элемента | Формат элемента | Признак обязательности элемента | Дополнительная информация |
| Валюта: Код | КодОКВ | А | T(=3) | ОК | Типовой элемент <ОКВТип>. Код согласно Общероссийскому классификатору валют (ОКВ) |
| Валюта: Наименование | НаимОКВ | А | T(1-100) | НК | Наименование согласно Общероссийскому классификатору валют (ОКВ). Формируется согласно указанному коду валюты |
| Курс валюты | КурсВал | А | N(10.4) | Н | |
Таблица 5.11
Содержание факта хозяйственной жизни (1) - сведения об участниках факта хозяйственной жизни, основаниях и обстоятельствах его проведения (СодФХЖ1)
| Наименование элемента | Сокращенное наименование (код) элемента | Признак типа элемента | Формат элемента | Признак обязательности элемента | Дополнительная информация |
| Грузоотправитель | ГрузОтпр | С | | Н | Типовой элемент <УчастникТип>. Состав элемента представлен в таблице 5.33 |
| Грузополучатель | ГрузПолуч | С | | Н | Типовой элемент <УчастникТип>. Состав элемента представлен в таблице 5.33 |
| Продавец (поставщик) | Продавец | С | | О | Типовой элемент <УчастникТип>. Состав элемента представлен в таблице 5.33 |
| Покупатель | Покупатель | С | | О | Типовой элемент <УчастникТип>. Состав элемента представлен в таблице 5.33 |
| Основание | Основание | С | | ОМ | Состав элемента представлен в таблице 5.12 |
| Перевозчик | Перевозчик | С | | Н | Типовой элемент <УчастникТип>. Состав элемента представлен в таблице 5.33. Для случаев, если наличие показателя предусмотрено в установленном порядке |
| Идентификатор государственного контракта | ИдГосКон | П | T(1-255) | Н | |
| Вид операции | ВидОперации | П | T(1-255) | Н | Дополнительная информация, позволяющая в автоматизированном режиме определять необходимый для конкретного случая порядок использования информации документа у продавца |
| Информационное поле факта хозяйственной жизни (1) | ИнфПолФХЖ1 | С | | Н | Состав элемента представлен в таблице 5.13 |
Таблица 5.12
Основание (Основание)
| Наименование элемента | Сокращенное наименование (код) элемента | Признак типа элемента | Формат элемента | Признак обязательности элемента | Дополнительная информация |
| Наименование документа - основания | НаимОсн | А | T(1-255) | О | При отсутствии указывается прочерк |
| Номер документа - основания | НомОсн | А | T(1-255) | Н | |
| Дата документа - основания | ДатаОсн | А | T(=10) | Н | Типовой элемент <ДатаТип>. Обязателен при НаимОсн, отличном от прочерка |
| Дополнительные сведения | ДопСвОсн | А | T(0-1000) | Н | |
Таблица 5.13
Информационное поле факта хозяйственной жизни (1) (ИнфПолФХЖ1)
| Наименование элемента | Сокращенное наименование (код) элемента | Признак типа элемента | Формат элемента | Признак обязательности элемента | Дополнительная информация |
| Идентификатор файла информационного поля | ИдФайлИнфПол | А | T(=36) | Н | GUID. Указывается идентификатор файла, связанного со сведениями данного электронного документа |
| Текстовая информация | ТекстИнф | С | | НМ | Типовой элемент <ТекстИнфТип>. Состав элемента представлен в таблице 5.28 |
Таблица 5.14
Содержание факта хозяйственной жизни (2) - сведения об ассортименте, количестве, стоимости и другой информации о товарных позициях (СодФХЖ2)
| Наименование элемента | Сокращенное наименование (код) элемента | Признак типа элемента | Формат элемента | Признак обязательности элемента | Дополнительная информация |
| Сведения о товаре | СвТов | С | | ОМ | Типовой элемент <СвТовТип>. Состав элемента представлен в таблице 5.30 |
| Реквизиты Всего по документу | Всего | С | | Н | Состав элемента представлен в таблице 5.15 |
Таблица 5.15
Реквизиты Всего по документу (Всего)
| Наименование элемента | Сокращенное наименование (код) элемента | Признак типа элемента | Формат элемента | Признак обязательности элемента | Дополнительная информация |
| Количество мест, штук - всего по документу | КолМестВс | А | N(12) | Н | |
| Масса брутто - всего по документу | БруттоВс | А | N(12.3) | Н | Измеряется в килограммах, если иное не следует из документа |
| Количество (масса нетто) - всего по документу | НеттоВс | А | N(26.11) | Н | |
| Стоимость без учета НДС - всего по документу | СтБезНДСВс | А | N(19.2) | Н | |
| Сумма НДС - всего по документу | СумНДСВс | А | N(19.2) | Н | |
| Стоимость с учетом НДС - всего по документу | СтУчНДСВс | А | N(19.2) | О | |
Таблица 5.16
Содержание факта хозяйственной жизни (3) - сведения о факте передачи (об отпуске груза) (СодФХЖ3)
| Наименование элемента | Сокращенное наименование (код) элемента | Признак типа элемента | Формат элемента | Признак обязательности элемента | Дополнительная информация |
| Содержание операции | СодОпер | А | T(1-255) | О | Содержание действий. По умолчанию указывается "Перечисленные в документе ценности переданы" |
| Дата отпуска груза | ДатаОтпуск | А | T(=10) | Н | Типовой элемент <ДатаТип>. Обязателен, если ДатаОтпуск не совпадает с ДатаДокПТ |
| Приложение (паспорта, сертификаты и тому подобное) - количество листов | КолПрил | А | T(1-255) | Н | |
| Сведения о лице, передавшем (отпустившем) товар (груз) | СвЛицОтпГруз | С | | Н | Состав элемента представлен в таблице 5.17. Обязателен, если лицо, отпустившее груз, не совпадает с лицом, ответственным за оформление факта хозяйственной жизни |
| Транспортная накладная | ТранНакл | С | | НМ | Состав элемента представлен в таблице 5.22. Указывается в случае отгрузки с транспортировкой |
| Информационное поле факта хозяйственной жизни (3) | ИнфПолФХЖ3 | С | | НМ | Типовой элемент <ТекстИнфТип>. Состав элемента представлен в таблице 5.28 |
Таблица 5.17
Сведения о лице, передавшем (отпустившем) товар (груз) (СвЛицОтпГруз)
| Наименование элемента | Сокращенное наименование (код) элемента | Признак типа элемента | Формат элемента | Признак обязательности элемента | Дополнительная информация |
| Работник организации продавца | | РабОргПрод | С | | О | Состав элемента представлен в таблице 5.18 |
| Иное лицо | ИнЛицо | С | | О | Состав элемента представлен в таблице 5.19 |
Таблица 5.18
Работник организации продавца (РабОргПрод)
| Наименование элемента | Сокращенное наименование (код) элемента | Признак типа элемента | Формат элемента | Признак обязательности элемента | Дополнительная информация |
| Должность | Должность | А | T(1-128) | О | |
| Иные сведения, идентифицирующие физическое лицо | ИныеСвед | А | T(1-255) | Н | |
| Основание полномочий (доверия) | ОснПолн | А | T(1-120) | Н | Значение по умолчанию "Должностные обязанности" или указываются иные основания полномочий |
| Фамилия, имя, отчество | ФИО | С | | О | Типовой элемент <ФИОТип>. Состав элемента представлен в таблице 5.40 |
Таблица 5.19
Иное лицо (ИнЛицо)
| Наименование элемента | Сокращенное наименование (код) элемента | Признак типа элемента | Формат элемента | Признак обязательности элемента | Дополнительная информация |
| Представитель организации, которой доверена передача товара (груза) | | ПредОргПер | С | | О | Состав элемента представлен в таблице 5.20 |
| Физическое лицо, которому доверена передача товара (груза) | ФЛ | С | | О | Состав элемента представлен в таблице 5.21 |
Таблица 5.20
Представитель организации, которой доверена передача товара (груза) (ПредОргПер)
| Наименование элемента | Сокращенное наименование (код) элемента | Признак типа элемента | Формат элемента | Признак обязательности элемента | Дополнительная информация |
| Должность | Должность | А | T(1-128) | О | |
| Иные сведения, идентифицирующие физическое лицо | ИныеСвед | А | T(1-255) | Н | |
| Наименование организации | НаимОргПер | А | T(1-128) | О | |
| Основание, по которому организации доверена передача товара (груза) | ОснДоверОргПер | А | T(1-120) | Н | |
| Основание полномочий представителя организации на передачу | ОснПолнПредПер | А | T(1-120) | Н | Значение по умолчанию "Должностные обязанности" или указываются иные основания полномочий |
| Фамилия, имя, отчество | ФИО | С | | О | Типовой элемент <ФИОТип>. Состав элемента представлен в таблице 5.40 |
Таблица 5.21
Физическое лицо, которому доверена передача товара (груза) (ФЛ)
| Наименование элемента | Сокращенное наименование (код) элемента | Признак типа элемента | Формат элемента | Признак обязательности элемента | Дополнительная информация |
| Основание, по которому физическому лицу доверена передача товара (груза) | ОснДоверФЛПер | А | T(1-120) | Н | |
| Иные сведения, идентифицирующие физическое лицо | ИныеСвед | А | T(1-255) | Н | |
| Фамилия, имя, отчество | ФИО | С | | О | Типовой элемент <ФИОТип>. Состав элемента представлен в таблице 5.40 |
Таблица 5.22
Транспортная накладная (ТранНакл)
| Наименование элемента | Сокращенное наименование (код) элемента | Признак типа элемента | Формат элемента | Признак обязательности элемента | Дополнительная информация |
| Номер транспортной накладной | НомТранНакл | А | T(1-255) | О | |
| Дата транспортной накладной | ДатаТранНакл | А | T(=10) | О | Типовой элемент <ДатаТип> |
Таблица 5.23
Сведения о лице, подписавшем информацию продавца в электронном виде (Подписант)
| Наименование элемента | Сокращенное наименование (код) элемента | Признак типа элемента | Формат элемента | Признак обязательности элемента | Дополнительная информация |
| Область полномочий | ОблПолн | А | T(=1) | ОК | Принимает значение: 1 | 2 | 3, где: 1 - лицо, совершившее сделку, операцию; 2 - лицо, совершившее сделку, операцию и ответственное за ее оформление; 3 - лицо, ответственное за оформление свершившегося события |
| Статус | Статус | А | T(=1) | ОК | Принимает значение: 1 | 2 | 3 | 4, где: 1 - Работник организации - продавца; 2 - Работник организации - составителя информации продавца; 3 - Работник иной уполномоченной организации; 4 - Уполномоченное физическое лицо (в том числе индивидуальный предприниматель) |
| Основание полномочий подписанта (доверия подписанту) | ОснПолн | А | T(1-255) | О | Для (Статус=1 или Статус=2 или Статус=3) указываются "Должностные обязанности" по умолчанию или иные основания полномочий (доверия). Для Статус=4 указываются основания полномочий (доверия) |
| Основание полномочий (доверия) организации | ОснПолнОрг | А | T(1-255) | Н | Обязателен для Статус=3. Указываются основания полномочий (доверия) |
| Физическое лицо | | ФЛ | С | | О | Типовой элемент <СвФлТип>. Состав элемента представлен в таблице 5.32 |
| Индивидуальный предприниматель | | ИП | С | | О | Типовой элемент <СвИПТип>. Состав элемента представлен в таблице 5.31 |
| Представитель юридического лица | ЮЛ | С | | О | Состав элемента представлен в таблице 5.24 |
Таблица 5.24
Представитель юридического лица (ЮЛ)
| Наименование элемента | Сокращенное наименование (код) элемента | Признак типа элемента | Формат элемента | Признак обязательности элемента | Дополнительная информация |
| ИНН организации | ИННЮЛ | А | T(=10) | О | Типовой элемент <ИННЮЛТип> |
| Наименование | НаимОрг | А | T(1-1000) | О | |
| Должность | Должн | А | T(0-128) | О | |
| Иные сведения, идентифицирующие физическое лицо | ИныеСвед | А | T(1-255) | Н | |
| Фамилия, Имя, Отчество | ФИО | С | | О | Типовой элемент <ФИОТип>. Состав элемента представлен в таблице 5.40 |
Таблица 5.25
Сведения об адресе (АдресТип)
| Наименование элемента | Сокращенное наименование (код) элемента | Признак типа элемента | Формат элемента | Признак обязательности элемента | Дополнительная информация |
| Адрес местонахождения/почтовый адрес (реквизиты адреса на территории Российской Федерации) | | АдрРФ | С | | О | Типовой элемент <АдрРФТип>. Состав элемента представлен в таблице 5.27 |
| Адрес местонахождения/почтовый адрес (информация об адресе, в том числе об адресе за пределами территории Российской Федерации) | | АдрИнф | С | | О | Типовой элемент <АдрИнфТип>. Состав элемента представлен в таблице 5.26 |
| Уникальный номер адреса объекта адресации в государственном адресном реестре | КодГАР | П | T(1-36) | О | Типовой элемент <string-36> |
Таблица 5.26
Информация об адресе, в том числе об адресе за пределами территории Российской Федерации (АдрИнфТип)
| Наименование элемента | Сокращенное наименование (код) элемента | Признак типа элемента | Формат элемента | Признак обязательности элемента | Дополнительная информация |
| Код страны | КодСтр | А | T(=3) | ОК | Типовой элемент <ОКСМТип> |
| Адрес | АдрТекст | А | T(1-255) | О | |
Таблица 5.27
Адрес в Российской Федерации (АдрРФТип)
| Наименование элемента | Сокращенное наименование (код) элемента | Признак типа элемента | Формат элемента | Признак обязательности элемента | Дополнительная информация |
| Индекс | Индекс | А | T(=6) | Н | |
| Код региона | КодРегион | А | T(=2) | ОК | Типовой элемент <ССРФТип> |
| Район | Район | А | T(1-50) | Н | |
| Город | Город | А | T(1-50) | Н | |
| Населенный пункт | НаселПункт | А | T(1-50) | Н | |
| Улица | Улица | А | T(1-50) | Н | |
| Дом | Дом | А | T(1-20) | Н | |
| Корпус | Корпус | А | T(1-20) | Н | |
| Квартира | Кварт | А | T(1-20) | Н | |
Таблица 5.28
Текстовая информация (ТекстИнфТип)
| Наименование элемента | Сокращенное наименование (код) элемента | Признак типа элемента | Формат элемента | Признак обязательности элемента | Дополнительная информация |
| Идентификатор | Идентиф | А | T(1-50) | О | |
| Значение | Значен | А | T(1-2000) | О | |
Таблица 5.29
Контактные данные (КонтактТип)
| Наименование элемента | Сокращенное наименование (код) элемента | Признак типа элемента | Формат элемента | Признак обязательности элемента | Дополнительная информация |
| Номер контактного телефона/факс | Тлф | А | T(1-255) | Н | |
| Адрес электронной почты | ЭлПочта | А | T(1-255) | Н | |
Таблица 5.30
Сведения об ассортименте, количестве, стоимости товара (СвТовТип)
| Наименование элемента | Сокращенное наименование (код) элемента | Признак типа элемента | Формат элемента | Признак обязательности элемента | Дополнительная информация |
| Номер по порядку | НомТов | А | N(6) | О | Формируется автоматически |
| Наименование товара | НаимТов | А | T(1-1000) | Н | Обязателен при отсутствии ХарактерТов и АртикулТов и КодТов |
| Характеристика товара | ХарактерТов | А | T(1-1000) | Н | Обязателен при отсутствии НаимТов и КодТов и АртикулТов |
| Сорт товара | СортТов | А | T(1-10) | Н | |
| Артикул товара | АртикулТов | А | T(1-50) | Н | Обязателен при отсутствии НаимТов и ХарактерТов и КодТов |
| Код товара | КодТов | А | T(1-100) | Н | Обязателен при отсутствии НаимТов и ХарактерТов и АртикулТов |
| Наименование единицы измерения | НаимЕдИзм | А | T(1-1000) | О | Формируется автоматически в соответствии с указанным ОКЕИ_Тов. При ОКЕИ_Тов=0000 автоматическое формирование наименования единицы измерения не производится, наименование единицы измерения указывается пользователем |
| Код единицы измерения | ОКЕИ_Тов | А | T(3-4) | ОК | Типовой элемент <ОКЕИТип>. Код единицы измерения по ОКЕИ или "0000" (при отсутствии необходимой единицы измерения в ОКЕИ). В случае указания ОКЕИ_Тов=0000 наименование единицы измерения определяется пользователем |
| Вид упаковки | ВидУпак | А | T(1-1000) | Н | |
| Количество в одном месте | Место | А | N(12.3) | Н | |
| Количество мест, штук | КолМест | А | N(12) | Н | |
| Масса брутто | Брутто | А | N(12.3) | Н | Измеряется в килограммах, если иное не следует из документа |
| Количество надлежит отпустить | НадлОтп | А | N(26.11) | Н | Для случаев, если наличие показателя предусмотрено в установленном порядке |
| Количество (масса нетто) передано (отпущено) | НеттоПередано | А | N(26.11) | О | |
| Цена | Цена | А | N(26.11) | Н | |
| Стоимость без учета НДС | СтБезНДС | А | N(19.2) | Н | |
| Налоговая ставка | НалСт | А | T(1-7) | НК | Принимает значение: 0% | 10% | 18% | 10/110| 18/118 | без НДС |
| Сумма НДС | СумНДС | А | N(19.2) | Н | |
| Стоимость с учетом НДС | СтУчНДС | А | N(19.2) | О | |
| Корреспондирующие счета: дебет | КорСчДеб | А | T(=9) | Н | Для случаев, если наличие показателя предусмотрено в установленном порядке |
| Корреспондирующие счета: кредит | КорСчКред | А | T(=9) | Н | Для случаев, если наличие показателя предусмотрено в установленном порядке |
| Информационное поле факта хозяйственной жизни (2) | ИнфПолФХЖ2 | С | | НМ | Типовой элемент <ТекстИнфТип>. Состав элемента представлен в таблице 5.28 |
Таблица 5.31
Сведения об индивидуальном предпринимателе (СвИПТип)
| Наименование элемента | Сокращенное наименование (код) элемента | Признак типа элемента | Формат элемента | Признак обязательности элемента | Дополнительная информация |
| ИНН | ИННФЛ | А | T(=12) | О | Типовой элемент <ИННФЛТип> |
| Реквизиты свидетельства о государственной регистрации индивидуального предпринимателя | СвГосРегИП | А | T(1-100) | Н | |
| Иные сведения, идентифицирующие физическое лицо | ИныеСвед | А | T(1-255) | Н | |
| Фамилия, Имя, Отчество | ФИО | С | | О | Типовой элемент <ФИОТип>. Состав элемента представлен в таблице 5.40 |
Таблица 5.32
Сведения о физическом лице (СвФлТип)
| Наименование элемента | Сокращенное наименование (код) элемента | Признак типа элемента | Формат элемента | Признак обязательности элемента | Дополнительная информация |
| ИНН | ИННФЛ | А | T(=12) | Н | Типовой элемент <ИННФЛТип>. Обязателен для подписанта при наличии в сертификате ключа проверки электронной подписи |
| Иные сведения, идентифицирующие физическое лицо | ИныеСвед | А | T(1-255) | Н | |
| Фамилия, Имя, Отчество | ФИО | С | | О | Типовой элемент <ФИОТип>. Состав элемента представлен в таблице 5.40 |
Таблица 5.33
Сведения об участнике факта хозяйственной жизни (УчастникТип)
| Наименование элемента | Сокращенное наименование (код) элемента | Признак типа элемента | Формат элемента | Признак обязательности элемента | Дополнительная информация |
| Код в общероссийском классификаторе предприятий и организаций | ОКПО | А | T(1-10) | Н | |
| Структурное подразделение | СтруктПодр | А | T(1-1000) | | |
| Информация для участника документооборота | ИнфДляУчаст | А | T(1-255) | Н | Информация, позволяющая получающему документ участнику документооборота обеспечить его автоматизированную обработку |
| Идентификационные сведения | ИдСв | С | | О | Состав элемента представлен в таблице 5.34 |
| Адрес | Адрес | С | | Н | Типовой элемент <АдресТип>. Состав элемента представлен в таблице 5.25 |
| Контактные данные | Контакт | С | | Н | Типовой элемент <КонтактТип>. Состав элемента представлен в таблице 5.29 |
| Банковские реквизиты | БанкРекв | С | | Н | Состав элемента представлен в таблице 5.38 |
Таблица 5.34
Идентификационные сведения (ИдСв)
| Наименование элемента | Сокращенное наименование (код) элемента | Признак типа элемента | Формат элемента | Признак обязательности элемента | Дополнительная информация |
| Сведения о физическом лице | | СвФЛ | С | | О | Типовой элемент <СвФлТип>. Состав элемента представлен в таблице 5.32 |
| Сведения об индивидуальном предпринимателе | | СвИП | С | | О | Типовой элемент <СвИПТип>. Состав элемента представлен в таблице 5.31 |
| Сведения об организации | СвОрг | С | | О | Состав элемента представлен в таблице 5.35 |
Таблица 5.35
Сведения об организации (СвОрг)
| Наименование элемента | Сокращенное наименование (код) элемента | Признак типа элемента | Формат элемента | Признак обязательности элемента | Дополнительная информация |
| Сведения о российской организации | | СвЮЛ | С | | О | Состав элемента представлен в таблице 5.36 |
| Сведения об иностранной организации | ИнОрг | С | | О | Состав элемента представлен в таблице 5.37 |
Таблица 5.36
Сведения о российской организации (СвЮЛ)
| Наименование элемента | Сокращенное наименование (код) элемента | Признак типа элемента | Формат элемента | Признак обязательности элемента | Дополнительная информация |
| Наименование полное | НаимОрг | А | T(1-1000) | О | |
| ИНН | ИННЮЛ | А | T(=10) | О | Типовой элемент <ИННЮЛТип> |
| КПП | КПП | А | T(=9) | Н | Типовой элемент <КППТип> |
Таблица 5.37
Сведения об иностранной организации (ИнОрг)
| Наименование элемента | Сокращенное наименование (код) элемента | Признак типа элемента | Формат элемента | Признак обязательности элемента | Дополнительная информация |
| Наименование полное | НаимОрг | А | T(1-1000) | О | |
| Страна | Страна | А | T(1-255) | О | |
| Иные сведения, идентифицирующие юридическое лицо | ИныеСвед | А | T(1-255) | Н | |
Таблица 5.38
Банковские реквизиты (БанкРекв)
| Наименование элемента | Сокращенное наименование (код) элемента | Признак типа элемента | Формат элемента | Признак обязательности элемента | Дополнительная информация |
| Номер банковского счета | НомерСчета | А | T(1-20) | Н | |
| Сведения о банке | СвБанк | С | | Н | Состав элемента представлен в таблице 5.39 |
Таблица 5.39
Сведения о банке (СвБанк)
| Наименование элемента | Сокращенное наименование (код) элемента | Признак типа элемента | Формат элемента | Признак обязательности элемента | Дополнительная информация |
| Наименование банка | НаимБанк | А | T(1-1000) | Н | |
| Банковский идентификационный код (БИК) в соответствии со "Справочником БИК РФ" | БИК | А | T(=9) | НК | Типовой элемент <БИКТип> |
| Корреспондентский счет банка | КорСчет | А | T(1-20) | Н | |
Таблица 5.40
Фамилия, имя, отчество физического лица (ФИОТип)
| Наименование элемента | Сокращенное наименование (код) элемента | Признак типа элемента | Формат элемента | Признак обязательности элемента | Дополнительная информация |
| Фамилия | Фамилия | А | T(1-60) | О | |
| Имя | Имя | А | T(1-60) | О | |
| Отчество | Отчество | А | T(1-60) | Н | |
III. ОПИСАНИЕ ФАЙЛА ОБМЕНА ДОКУМЕНТА О ПЕРЕДАЧЕ ТОВАРА, ИНФОРМАЦИЯ ПОКУПАТЕЛЯ
6. Имя файла обмена должно иметь следующий вид:
R_T_A_O_GGGGMMDD_N, где:
R_T - префикс, принимающий значение DP_TOVTORGPOK;
А - идентификатор получателя файла обмена информации покупателя, где идентификатор получателя совпадает с идентификатором участника электронного документооборота в рамках обмена счетами-фактурами и первичными учетными документами по телекоммуникационным каналам связи;
О - идентификатор отправителя файла обмена информации покупателя, где идентификатор отправителя совпадает с идентификатором участника электронного документооборота в рамках обмена счетами-фактурами и первичными учетными документами по телекоммуникационным каналам связи;
GGGG - год формирования передаваемого файла обмена, MM - месяц, DD - день;
N - 36-символьный глобально уникальный идентификатор GUID (Globally Unique IDentifier).
Расширение имени файла обмена - xml. Расширение имени файла обмена может указываться как строчными, так и прописными буквами.
Параметры первой строки файла обмена
Первая строка XML файла должна иметь следующий вид:
<?xml version ="1.0" encoding ="windows-1251"?>
Имя файла, содержащего схему файла обмена
Имя файла, содержащего XSD схему файла обмена, должно иметь следующий вид:
DP_TOVTORGPOK_1_992_02_05_01_ xx, где xx - номер версии схемы.
Расширение имени файла - xsd.
XSD схема файла обмена в электронном виде приводится отдельным файлом и размещается на официальном сайте Федеральной налоговой службы.
7. Логическая модель файла обмена представлена в виде диаграммы структуры файла обмена на рисунке 2 настоящего формата. Элементами логической модели файла обмена являются элементы и атрибуты XML файла. Перечень структурных элементов логической модели файла обмена и сведения о них приведены в таблицах 7.1 - 7.19 настоящего формата.
Для каждого структурного элемента логической модели файла обмена приводятся следующие сведения.
Наименование элемента. Приводится полное наименование элемента <1>.
<1> В строке таблицы могут быть описаны несколько элементов, наименования которых разделены символом "|". Такая форма записи применяется в случае возможного присутствия в файле обмена только одного элемента из описанных в этой строке.
Сокращенное наименование (код) элемента. Приводится сокращенное наименование элемента. Синтаксис сокращенного наименования должен удовлетворять спецификации XML.
Признак типа элемента. Может принимать следующие значения: "С" - сложный элемент логической модели (содержит вложенные элементы), "П" - простой элемент логической модели, реализованный в виде элемента XML файла, "А" - простой элемент логической модели, реализованный в виде атрибута элемента XML файла. Простой элемент логической модели не содержит вложенные элементы.
Формат элемента. Формат элемента представляется следующими условными обозначениями:
T - символьная строка; N - числовое значение (целое или дробное).
Формат символьной строки указывается в виде T(n-k) или T(=k), где: n - минимальное количество знаков, k - максимальное количество знаков, символ "-" - разделитель, символ "=" означает фиксированное количество знаков в строке. В случае, если минимальное количество знаков равно 0, формат имеет вид T(0-k). В случае, если максимальное количество знаков неограниченно, формат имеет вид T(n-).
Формат числового значения указывается в виде N(m.k), где:
m - максимальное количество знаков в числе, включая знак (для отрицательного числа), целую и дробную часть числа без разделяющей десятичной точки, k - максимальное число знаков дробной части числа. Если число знаков дробной части числа равно 0 (то есть число целое), то формат числового значения имеет вид N(m).
Для простых элементов, являющихся базовыми в XML (определенными в http://www.w3.org/TR/xmlschema-0), например, элемент с типом "date", поле "Формат элемента" не заполняется. Для таких элементов в поле "Дополнительная информация" указывается тип базового элемента.
Признак обязательности элемента определяет обязательность присутствия элемента (совокупности наименования элемента и его значения) в файле обмена. Признак обязательности элемента может принимать следующие значения: "О" - наличие элемента в файле обмена обязательно; "Н" - присутствие элемента в файле обмена необязательно, то есть элемент может отсутствовать. Если элемент принимает ограниченный перечень значений (по классификатору, кодовому словарю и тому подобное), то признак обязательности элемента дополняется символом "К". Например, "ОК". В случае если количество реализаций элемента может быть более одной, то признак обязательности элемента дополняется символом "М". Например, "НМ", "ОКМ".
К вышеперечисленным признакам обязательности элемента может добавляться значение "У" в случае описания в XSD схеме условий, предъявляемых к элементу в файле обмена, описанных в графе "Дополнительная информация". Например, "НУ", "ОКУ".
Дополнительная информация - указываются (поясняются) требования к данному элементу XML файла. Для сложных элементов указывается ссылка на таблицу, в которой описывается состав данного элемента. Для элементов, принимающих ограниченный перечень значений из классификатора (кодового словаря и тому подобное), указывается соответствующее наименование классификатора (кодового словаря и тому подобное) или приводится перечень возможных значений. Для классификатора (кодового словаря и тому подобное) может указываться ссылка на его местонахождение. Для элементов, использующих пользовательский тип данных, указывается наименование типового элемента.

Рисунок 2. Диаграмма структуры файла обмена
Таблица 7.1
Файл обмена (Файл)
| Наименование элемента | Сокращенное наименование (код) элемента | Признак типа элемента | Формат элемента | Признак обязательности элемента | Дополнительная информация |
| Идентификатор файла | ИдФайл | А | T(1-200) | О | Содержит (повторяет) имя сформированного файла (без расширения) |
| Версия программы, с помощью которой сформирован файл | ВерсПрог | А | T(1-40) | Н | |
| Версия формата | ВерсФорм | А | T(1-5) | О | Принимает значение: 5.01 |
| Сведения об участниках электронного документооборота | СвУчДокОбор | С | | О | Состав элемента представлен в таблице 7.2 |
| Документ о передаче товара, информация покупателя | Документ | С | | О | Состав элемента представлен в таблице 7.4 |
Таблица 7.2
Сведения об участниках электронного документооборота (СвУчДокОбор)
| Наименование элемента | Сокращенное наименование (код) элемента | Признак типа элемента | Формат элемента | Признак обязательности элемента | Дополнительная информация |
| Идентификатор участника документооборота, отправителя информации покупателя | ИдОтпр | А | T(4-46) | О | Значение элемента представляется в виде ИдОЭДОСФКодПрод(Пок), где: ИдОЭДОСФ - идентификатор оператора электронного оборота счетов-фактур и первичных документов (оператор ЭДО СФ) - символьный трехзначный код. При включении оператора ЭДО СФ в сеть доверенных операторов ЭДО СФ ФНС России, идентификатор присваивается ФНС России; КодПрод(Пок) - код продавца (покупателя) - уникальный код участника, присваиваемый оператором ЭДО СФ, длина кода продавца (покупателя) не более 43 символов. При направлении документа не через оператора ЭДО СФ ИдОтпр - глобальный уникальный идентификатор (GUID), однозначно идентифицирующий участника документооборота |
| Идентификатор участника документооборота, получателя информации покупателя | ИдПол | А | T(4-46) | О | Значение элемента представляется в виде ИдОЭДОСФКодПрод(Пок), где: ИдОЭДОСФ - идентификатор оператора электронного оборота счетов-фактур и первичных документов (оператор ЭДО СФ) - символьный трехзначный код. При включении оператора ЭДО СФ в сеть доверенных операторов ЭДО СФ ФНС России, идентификатор присваивается ФНС России; КодПрод(Пок) - код продавца (покупателя) - уникальный код участника, присваиваемый оператором ЭДО СФ, длина кода продавца (покупателя) не более 43 символов. При направлении документа не через оператора ЭДО СФ ИдПол - глобальный уникальный идентификатор (GUID), однозначно идентифицирующий участника документооборота |
| Сведения об операторе электронного документооборота отправителя информации покупателя | СвОЭДОтпр | С | | Н | Состав элемента представлен в таблице 7.3 Обязателен при направлении документа через оператора ЭДО СФ |
Таблица 7.3
Сведения об операторе электронного документооборота отправителя информации покупателя (СвОЭДОтпр)
| Наименование элемента | Сокращенное наименование (код) элемента | Признак типа элемента | Формат элемента | Признак обязательности элемента | Дополнительная информация |
| Наименование | НаимОрг | А | T(1-1000) | О | |
| ИНН | ИННЮЛ | А | T(=10) | О | Типовой элемент <ИННЮЛТип> |
| Идентификатор оператора электронного документооборота отправителя информации покупателя | ИдЭДО | А | T(=3) | О | Идентификатор оператора электронного оборота счетов-фактур и первичных документов (оператор ЭДО СФ) - символьный трехзначный код. В значении идентификатора допускаются символы латинского алфавита A - Z, a - z, цифры 0 - 9, знаки "@", ".", "-". Значение идентификатора регистронезависимо. При включении оператора ЭДО СФ в сеть доверенных операторов ЭДО СФ ФНС России, идентификатор присваивается ФНС России |
Таблица 7.4
Документ о передаче товара, информация покупателя (Документ)
| Наименование элемента | Сокращенное наименование (код) элемента | Признак типа элемента | Формат элемента | Признак обязательности элемента | Дополнительная информация |
| Код документа по КНД | КНД | А | T(=7) | ОК | Типовой элемент <КНДТип>. Принимает значение: 1175011. Код по Классификатору налоговой документации. |
| Дата формирования документа о передаче товара, информация покупателя | ДатаИнфПок | А | T(=10) | О | Типовой элемент <ДатаТип> |
| Время формирования документа о передаче товара, информация покупателя | ВремИнфПок | А | T(=8) | О | Типовой элемент <ВремяТип> |
| Наименование экономического субъекта - составителя информации покупателя | НаимЭконСубСост | А | T(1-1000) | О | |
| Основание, по которому экономический субъект является составителем информации покупателя | ОснДоверОргСост | А | T(1-120) | Н | Обязателен, если составитель информации покупателя не является покупателем |
| Идентификация документа о передаче товара, информация продавца | ИдДокПТПр | С | | О | Состав элемента представлен в таблице 7.5 |
| Содержание факта хозяйственной жизни (4) - сведения о принятии товара (получении груза) | СодФХЖ4 | С | | О | Состав элемента представлен в таблице 7.6 |
| Сведения о лице, подписавшем информацию покупателя в электронном виде | Подписант | С | | ОМ | Состав элемента представлен в таблице 7.15. |
Таблица 7.5
Идентификация документа о передаче товара, информация продавца (ИдДокПТПр)
| Наименование элемента | Сокращенное наименование (код) элемента | Признак типа элемента | Формат элемента | Признак обязательности элемента | Дополнительная информация |
| Идентификатор файла | ИдФайлИнфПр | А | T(1-200) | О | Содержит (повторяет) имя сформированного файла информации продавца (без расширения) |
| Дата формирования | ДатаФайлИнфПр | А | T(=10) | Н | Типовой элемент <ДатаТип>. Указывается (повторяет) значение ДатаИнфПр, указанное в файле документа о передаче товара, информация продавца |
| Время формирования | ВремФайлИнфПр | А | T(=8) | Н | Типовой элемент <ВремяТип>. Указывается (повторяет) значение ВремяИнфПр, указанное в файле документа о передаче товара, информация продавца |
| Электронная подпись | ЭП | П | T(1-) | ОМ | Представляется в кодировке Base64. Электронная подпись файла информации продавца. |
Таблица 7.6
Содержание факта хозяйственной жизни (4) - сведения о принятии товара (получении груза) (СодФХЖ4)
| Наименование элемента | Сокращенное наименование (код) элемента | Признак типа элемента | Формат элемента | Признак обязательности элемента | Дополнительная информация |
| Наименование первичного документа, согласованное сторонами сделки | НаимДокОпрПр | А | T(1-255) | О | Указывается (повторяет) значение НаимДокОпр, указанное в файле данного документа о передаче товара, информация продавца |
| Номер документа о передаче товара, информация продавца | НомДокПТПр | А | T(1-255) | Н | Номер поступившего на подпись документа о передаче товара (указывается значение реквизита НомДокПТ, указанное в файле данного документа о передаче товара, информация продавца) |
| Дата составления документа о передаче товара информация продавца | ДатаДокПТПр | А | T(=10) | О | Типовой элемент <ДатаТип>. Дата поступившего на подпись документа о передаче товара (указывается значение реквизита ДатаДокПТ, указанное в файле данного документа о передаче товара, информация продавца) |
| Сведения о принятии товара (получении груза) | ГрузПолучил | С | | О | Состав элемента представлен в таблице 7.7 |
| Вид операции | ВидОперации | П | T(1-255) | Н | Дополнительная информация, позволяющая в автоматизированном режиме определять необходимый для конкретного случая порядок использования информации документа у покупателя |
| Информационное поле факта хозяйственной жизни (4) | ИнфПолФХЖ4 | С | | Н | Состав элемента представлен в таблице 7.13 |
Таблица 7.7
Сведения о принятии товара (получении груза) (ГрузПолучил)
| Наименование элемента | Сокращенное наименование (код) элемента | Признак типа элемента | Формат элемента | Признак обязательности элемента | Дополнительная информация |
| Содержание операции | СодОпер | А | T(1-255) | О | Содержание действий. Указывается "Перечисленные в документе ценности приняты без претензий" по умолчанию или иное |
| Дата принятия товара (получения груза) | ДатаПолуч | А | T(=10) | Н | Типовой элемент <ДатаТип>. Обязателен, если дата получения груза не совпадает с датой составления документа (ДатаДокПТ) |
| Сведения о лице, принявшем товар (получившем груз) | СвЛицПолГруз | С | | Н | Состав элемента представлен в таблице 7.8. Обязателен, если лицо, принявшее товар (получившее груз), не совпадает с лицом, ответственным за оформление факта хозяйственной жизни |
Таблица 7.8
Сведения о лице, принявшем товар (получившем груз) (СвЛицПолГруз)
| Наименование элемента | Сокращенное наименование (код) элемента | Признак типа элемента | Формат элемента | Признак обязательности элемента | Дополнительная информация |
| Работник организации покупателя | | РабОргПок | С | | О | Состав элемента представлен в таблице 7.9 |
| Иное лицо | ИнЛицо | С | | О | Состав элемента представлен в таблице 7.10 |
Таблица 7.9
Работник организации покупателя (РабОргПок)
| Наименование элемента | Сокращенное наименование (код) элемента | Признак типа элемента | Формат элемента | Признак обязательности элемента | Дополнительная информация |
| Должность | Должность | А | T(1-128) | О | |
| Иные сведения, идентифицирующие физическое лицо | ИныеСвед | А | T(1-255) | Н | |
| Основание полномочий (доверия) | ОснПолн | А | T(1-120) | Н | Значение по умолчанию "Должностные обязанности" или указываются иные основания полномочий |
| Фамилия, имя, отчество | ФИО | С | | О | Типовой элемент <ФИОТип>. Состав элемента представлен в таблице 7.19 |
Таблица 7.10
Иное лицо (ИнЛицо)
| Наименование элемента | Сокращенное наименование (код) элемента | Признак типа элемента | Формат элемента | Признак обязательности элемента | Дополнительная информация |
| Представитель организации, которой доверено получение товара (груза) | | ПредОргПол | С | | О | Состав элемента представлен в таблице 7.11 |
| Физическое лицо, которому доверено получение товара (груза) | ФЛ | С | | О | Состав элемента представлен в таблице 7.12 |
Таблица 7.11
Представитель организации, которой доверено получение товара (груза) (ПредОргПол)
| Наименование элемента | Сокращенное наименование (код) элемента | Признак типа элемента | Формат элемента | Признак обязательности элемента | Дополнительная информация |
| Должность | Должность | А | T(1-128) | О | |
| Иные сведения, идентифицирующие физическое лицо | ИныеСвед | А | T(1-255) | Н | |
| Наименование организации | НаимОргПол | А | T(1-128) | О | |
| Основание, по которому организации доверено получение товара (груза) | ОснДоверОргПол | А | T(1-120) | Н | |
| Основание полномочий представителя организации на получение товара (груза) | ОснПолнПредПол | А | T(1-120) | Н | Значение по умолчанию "Должностные обязанности" или указываются иные основания полномочий |
| Фамилия, имя, отчество | ФИО | С | | О | Типовой элемент <ФИОТип>. Состав элемента представлен в таблице 7.19 |
Таблица 7.12
Физическое лицо, которому доверено получение товара (груза) (ФЛ)
| Наименование элемента | Сокращенное наименование (код) элемента | Признак типа элемента | Формат элемента | Признак обязательности элемента | Дополнительная информация |
| Основание, по которому физическому лицу доверено получение товара (груза) | ОснДоверФЛ | А | T(1-120) | Н | |
| Иные сведения, идентифицирующие физическое лицо | ИныеСвед | А | T(1-255) | Н | |
| Фамилия, имя, отчество | ФИО | С | | О | Типовой элемент <ФИОТип>. Состав элемента представлен в таблице 7.19 |
Таблица 7.13
Информационное поле документа о передаче товара, информация покупателя (ИнфПол)
| Наименование элемента | Сокращенное наименование (код) элемента | Признак типа элемента | Формат элемента | Признак обязательности элемента | Дополнительная информация |
| Идентификатор файла информационного поля | ИдФайлИнфПол | А | T(=36) | Н | GUID. Указывается идентификатор файла, связанного со сведениями данного электронного документа |
| Текстовая информация | ТекстИнф | С | | НМ | Состав элемента представлен в таблице 7.14 |
Таблица 7.14
Текстовая информация (ТекстИнф)
| Наименование элемента | Сокращенное наименование (код) элемента | Признак типа элемента | Формат элемента | Признак обязательности элемента | Дополнительная информация |
| Идентификатор | Идентиф | А | T(1-50) | О | |
| Значение | Значен | А | T(1-2000) | О | |
Таблица 7.15
Сведения о лице, подписавшем информацию продавца в электронном виде (Подписант)
| Наименование элемента | Сокращенное наименование (код) элемента | Признак типа элемента | Формат элемента | Признак обязательности элемента | Дополнительная информация |
| Область полномочий | ОблПолн | А | T(=1) | ОК | Принимает значение: 1 | 2 | 3, где: 1 - лицо, совершившее сделку, операцию; 2 - лицо, совершившее сделку, операцию и ответственное за ее оформление; 3 - лицо, ответственное за оформление свершившегося события |
| Статус | Статус | А | T(=1) | ОК | Принимает значение: 1 | 2 | 3 | 4, где: 1 - Работник организации - покупателя; 2 - Работник организации - составителя информации покупателя; 3 - Работник иной уполномоченной организации; 4 - Уполномоченное физическое лицо (в том числе индивидуальный предприниматель) |
| Основание полномочий подписанта (доверия подписанту) | ОснПолн | А | T(1-255) | О | Для (Статус=1 или Статус=2 или Статус=3) указываются "Должностные обязанности" по умолчанию или иные основания полномочий (доверия). Для Статус=4 указываются основания полномочий (доверия) |
| Основание полномочий (доверия) организации | ОснПолнОрг | А | T(1-255) | Н | Обязателен для Статус=3. Указываются основания полномочий (доверия) организации |
| Физическое лицо | | ФЛ | С | | О | Типовой элемент <СвФлТип>. Состав элемента представлен в таблице 7.18 |
| Индивидуальный предприниматель | | ИП | С | | О | Типовой элемент <СвИПТип>. Состав элемента представлен в таблице 7.17 |
| Представитель юридического лица | ЮЛ | С | | О | Состав элемента представлен в таблице 7.16 |
Таблица 7.16
Представитель юридического лица (ЮЛ)
| Наименование элемента | Сокращенное наименование (код) элемента | Признак типа элемента | Формат элемента | Признак обязательности элемента | Дополнительная информация |
| ИНН организации | ИННЮЛ | А | T(=10) | О | Типовой элемент <ИННЮЛТип> |
| Наименование | НаимОрг | А | T(1-1000) | О | |
| Должность | Должн | А | T(0-128) | О | |
| Иные сведения, идентифицирующие физическое лицо | ИныеСвед | А | T(1-255) | Н | |
| Фамилия, Имя, Отчество | ФИО | С | | О | Типовой элемент <ФИОТип>. Состав элемента представлен в таблице 7.19 |
Таблица 7.17
Сведения об индивидуальном предпринимателе (СвИПТип)
| Наименование элемента | Сокращенное наименование (код) элемента | Признак типа элемента | Формат элемента | Признак обязательности элемента | Дополнительная информация |
| ИНН | ИННФЛ | А | T(=12) | О | Типовой элемент <ИННФЛТип> |
| Реквизиты свидетельства о государственной регистрации индивидуального предпринимателя | СвГосРегИП | А | T(1-100) | Н | |
| Иные сведения, идентифицирующие физическое лицо | ИныеСвед | А | T(1-255) | Н | |
| Фамилия, Имя, Отчество | ФИО | С | | О | Типовой элемент <ФИОТип>. Состав элемента представлен в таблице 7.19 |
Таблица 7.18
Сведения о физическом лице (СвФлТип)
| Наименование элемента | Сокращенное наименование (код) элемента | Признак типа элемента | Формат элемента | Признак обязательности элемента | Дополнительная информация |
| ИНН | ИННФЛ | А | T(=12) | Н | Типовой элемент <ИННФЛТип>. Обязателен для подписанта при наличии в сертификате ключа проверки электронной подписи |
| Иные сведения, идентифицирующие физическое лицо | ИныеСвед | А | T(1-255) | Н | |
| Фамилия, Имя, Отчество | ФИО | С | | О | Типовой элемент <ФИОТип>. Состав элемента представлен в таблице 7.19 |
Таблица 7.19
Фамилия, имя, отчество физического лица (ФИОТип)
| Наименование элемента | Сокращенное наименование (код) элемента | Признак типа элемента | Формат элемента | Признак обязательности элемента | Дополнительная информация |
| Фамилия | Фамилия | А | T(1-60) | О | |
| Имя | Имя | А | T(1-60) | О | |
| Отчество | Отчество | А | T(1-60) | Н | |