Приказ Минэкономразвития РФ от 26.04.2007 N 147

"Об административном регламенте предоставления Федеральным агентством кадастра объектов недвижимости государственной услуги "Предоставление заинтересованным лицам сведений об объектах капитального строительства"
Редакция от 26.04.2007 — Документ утратил силу, см. «Приказ Минэкономразвития РФ от 14.10.2011 N 577»
Показать изменения

Зарегистрировано в Минюсте РФ 23 мая 2007 г. N 9530


МИНИСТЕРСТВО ЭКОНОМИЧЕСКОГО РАЗВИТИЯ И ТОРГОВЛИ РОССИЙСКОЙ ФЕДЕРАЦИИ

ПРИКАЗ
от 26 апреля 2007 г. N 147

ОБ АДМИНИСТРАТИВНОМ РЕГЛАМЕНТЕ ПРЕДОСТАВЛЕНИЯ ФЕДЕРАЛЬНЫМ АГЕНТСТВОМ КАДАСТРА ОБЪЕКТОВ НЕДВИЖИМОСТИ ГОСУДАРСТВЕННОЙ УСЛУГИ "ПРЕДОСТАВЛЕНИЕ ЗАИНТЕРЕСОВАННЫМ ЛИЦАМ СВЕДЕНИЙ ОБ ОБЪЕКТАХ КАПИТАЛЬНОГО СТРОИТЕЛЬСТВА"

В соответствии с Положением о Федеральном агентстве кадастра объектов недвижимости, утвержденным Постановлением Правительства Российской Федерации от 19 августа 2004 г. N 418 (Собрание законодательства Российской Федерации, 2004, N 34, ст. 3554; 2005, N 12, ст. 1042; N 13, ст. 1169; 2006, N 16, ст. 1744; N 47, ст. 4919), Постановлением Правительства Российской Федерации от 11 ноября 2005 г. N 679 "О порядке разработки и утверждения административных регламентов исполнения государственных функций и административных регламентов предоставления государственных услуг" (Собрание законодательства Российской Федерации, 2005, N 47, ст. 4933), в целях реализации Концепции административной реформы в Российской Федерации в 2006 - 2008 годах и плана мероприятий по проведению административной реформы в Российской Федерации в 2006 - 2008 годах, одобренных распоряжением Правительства Российской Федерации от 25 октября 2005 г. N 1789-р (Собрание законодательства Российской Федерации, 2005, N 46, ст. 4720), приказываю:

1. Утвердить прилагаемый административный регламент предоставления Федеральным агентством кадастра объектов недвижимости государственной услуги "Предоставление заинтересованным лицам сведений об объектах капитального строительства" (далее - Административный регламент).

2. Установить, что Административный регламент, утвержденный пунктом 1 настоящего Приказа, вступает в силу поэтапно:

с 1 июля 2007 г. - на территории Кемеровской, Самарской, Тверской областей;

с 1 июля 2008 г. - на территории Калужской, Калининградской, Нижегородской, Иркутской, Ростовской областей, Краснодарского, Красноярского краев, Республики Татарстан, Республики Башкортостан;

с 1 июля 2009 г. - на территории Удмуртской Республики, Чувашской Республики, Архангельской, Белгородской, Брянской, Владимирской, Волгоградской, Воронежской, Кировской, Курской, Ленинградской, Новгородской, Новосибирской, Омской, Пермской, Саратовской, Свердловской, Тульской, Тюменской, Челябинской, Ярославской областей, Приморского края, Ставропольского края, Хабаровского края, города Санкт-Петербурга, Ханты-Мансийского автономного округа - Югры;

с 1 июля 2010 г. - на территории Российской Федерации.

3. Федеральному агентству кадастра объектов недвижимости (С.М. Подобед):

3.1. Осуществлять контроль за введением Административного регламента на территориях субъектов Российской Федерации согласно пункту 2 настоящего Приказа.

3.2. В течение одного месяца с момента государственной регистрации в Министерстве юстиции Российской Федерации обеспечить опубликование и размещение Административного регламента на официальном сайте Федерального агентства кадастра объектов недвижимости в сети Интернет, а также в местах предоставления государственной услуги поэтапно согласно пункту 2 настоящего Приказа.

3.3. В срок до 1 января 2012 г. обеспечить на всей территории Российской Федерации полное функционирование системы предоставления заинтересованным лицам сведений об объектах капитального строительства территориальными органами Роснедвижимости (управлениями Роснедвижимости по субъектам Российской Федерации и их территориальными отделами), независимо от места нахождения объекта недвижимости (экстерриториальные запросы) в соответствии с подпрограммой "Создание системы кадастра недвижимости (2006 - 2011 годы)" федеральной целевой программы "Создание автоматизированной системы ведения государственного земельного кадастра и государственного учета объектов недвижимости (2002 - 2007 годы)", утвержденной Постановлением Правительства Российской Федерации от 13 сентября 2005 г. N 560 (Собрание законодательства Российской Федерации, 2005, N 39, ст. 3951).

4. Контроль за исполнением настоящего Приказа возложить на заместителя Министра Андросова К.Г.

Министр
Г.О.ГРЕФ

УТВЕРЖДЕН
Приказом
Минэкономразвития России
от 26.04.2007 N 147

АДМИНИСТРАТИВНЫЙ РЕГЛАМЕНТ
ПРЕДОСТАВЛЕНИЯ ФЕДЕРАЛЬНЫМ АГЕНТСТВОМ КАДАСТРА ОБЪЕКТОВ НЕДВИЖИМОСТИ ГОСУДАРСТВЕННОЙ УСЛУГИ "ПРЕДОСТАВЛЕНИЕ ЗАИНТЕРЕСОВАННЫМ ЛИЦАМ СВЕДЕНИЙ ОБ ОБЪЕКТАХ КАПИТАЛЬНОГО СТРОИТЕЛЬСТВА"

I. Общие положения

1.1. Наименование государственной услуги

Предоставление заинтересованным лицам сведений об объектах капитального строительства.

1.2. Нормативные правовые акты, регулирующие предоставление государственной услуги

Предоставление государственной услуги "Предоставление заинтересованным лицам сведений об объектах капитального строительства" осуществляется в соответствии с:

Конституцией Российской Федерации (Собрание законодательства Российской Федерации, 1996, N 3, ст. 152; N 7, ст. 676; 2001, N 24, ст. 2421; 2003, N 30, ст. 3051; 2004, N 13, ст. 1110; 2005, N 42, ст. 4212; 2006, N 29, ст. 3119; 2007, N 1, ст. 1);

Гражданским кодексом Российской Федерации (часть первая) (Собрание законодательства Российской Федерации, 1994, N 32, ст. 3301; 1996, N 9, ст. 773; N 34, ст. 4026; 1999, N 28, ст. 3471; 2001, N 17, ст. 1644; N 21, ст. 2063; 2002, N 12, ст. 1093; N 48, ст. 4737; ст. 4746; 2003, N 2, ст. 167; N 52, ст. 5034; 2004, N 27, ст. 2711; N 31, ст. 3233; 2005, N 1, ст. 18; ст. 39; ст. 43; N 27, ст. 2722; N 30, ст. 3120; 2006, N 2, ст. 171; N 3, ст. 282; N 23, ст. 2380; N 27, ст. 2881; N 31, ст. 3437; N 45, ст. 4627; N 50, ст. 5279; N 52, ст. 5497; ст. 5498; 2007, N 7, ст. 834);

Гражданским кодексом Российской Федерации (часть третья) (Собрание законодательства Российской Федерации, 2001, N 49, ст. 4552; 2004, N 49, ст. 4855; 2006, N 23, ст. 2380);

Основами законодательства Российской Федерации о нотариате (Собрание законодательства Российской Федерации, 2001, N 53, ст. 5030; 2002, N 52, ст. 5132; 2003, N 50, ст. 4855; N 52, ст. 5038; 2004, N 27, ст. 2711; N 35, ст. 3607; N 45, ст. 4377; 2005, N 27, ст. 2717; 2006, N 27, ст. 2881);

Федеральным законом от 21 июля 1997 г. N 122-ФЗ "О государственной регистрации прав на недвижимое имущество и сделок с ним" (Собрание законодательства Российской Федерации, 1997, N 30, ст. 3594; 2001, N 11, ст. 997; N 16, ст. 1533; 2002, N 15, ст. 1377; 2003, N 24, ст. 2244; 2004, N 27, ст. 2711; N 30, ст. 3081; N 35, ст. 3607; N 45, ст. 4377; 2005, N 1, ст. 15; ст. 22; ст. 40; ст. 43; N 50, ст. 5244; 2006, N 1, ст. 17; N 17, ст. 1782; N 23, ст. 2380; N 27, ст. 2881; N 30, ст. 3287; N 50, ст. 5279; N 52, ст. 5498);

Федеральным законом от 30 марта 1999 г. N 52-ФЗ "О санитарно-эпидемиологическом благополучии населения" (Собрание законодательства Российской Федерации, 1999, N 14, ст. 1650; 2002, N 1, ст. 2; 2003, N 2, ст. 167; N 27, ст. 2700; 2004, N 35, ст. 3607; 2005, N 19, ст. 1752; 2006, N 1, ст. 10; N 52, ст. 5498; 2007, N 1, ст. 21; ст. 29);

Федеральным законом от 27 июля 2006 г. N 149-ФЗ "Об информации, информационных технологиях и о защите информации" (Собрание законодательства Российской Федерации, 2006, N 31, ст. 3448);

Указом Президиума Верховного Совета СССР от 4 августа 1983 г. N 9779-Х "О порядке выдачи и свидетельствования предприятиями, учреждениями и организациями копий документов, касающихся прав граждан" (Собрание законодательства Российской Федерации, 2003, N 50, ст. 4855);

Указом Президента Российской Федерации от 6 марта 1997 г. N 188 "Об утверждении перечня сведений конфиденциального характера" (Собрание законодательства Российской Федерации, 1997, N 10, ст. 1127; 2005, N 39, ст. 3925);

Постановлением Правительства Российской Федерации от 4 декабря 2000 г. N 921 "О государственном техническом учете и технической инвентаризации в Российской Федерации объектов капитального строительства" (Собрание законодательства Российской Федерации, 2000, N 50, ст. 4901; 2004, N 38, ст. 3803; 2005, N 13, ст. 1169);

Постановлением Правительства Российской Федерации от 19 августа 2004 г. N 418 "Об утверждении Положения о Федеральном агентстве кадастра объектов недвижимости" (Собрание законодательства Российской Федерации, 2004, N 34, ст. 3554; 2005, N 12, ст. 1042; N 13, ст. 1169; 2006, N 16, ст. 1744; N 47, ст. 4919);

Постановлением Правительства Российской Федерации от 10 сентября 2004 г. N 477 "О внесении изменений в некоторые акты Правительства Российской Федерации по вопросам осуществления государственного технического учета и технической инвентаризации объектов капитального строительства" (Собрание законодательства Российской Федерации, 2004, N 38, ст. 3803);

Постановлением Правительства Российской Федерации от 19 марта 2005 г. N 141 "О внесении изменений в некоторые постановления Правительства Российской Федерации по вопросам осуществления государственного технического учета и технической инвентаризации объектов градостроительной деятельности" (Собрание законодательства Российской Федерации, 2005, N 13, ст. 1169);

Постановлением Правительства Российской Федерации от 11 ноября 2005 г. N 679 "О порядке разработки и утверждения административных регламентов исполнения государственных функций и административных регламентов предоставления государственных услуг" (Собрание законодательства Российской Федерации, 2005, N 47, ст. 4933);

Постановлением Главного государственного санитарного врача Российской Федерации от 3 июня 2003 г. N 118 "О введении в действие санитарно-эпидемиологических правил и нормативов СанПиН 2.2.2/2.4.1340-03" (Российская газета, 2003, N 120, зарегистрировано в Минюсте России 10 июня 2003 г., регистрационный N 4673);

Приказом Минэкономразвития России от 8 сентября 2006 г. N 268 "Об утверждении правил ведения Единого государственного реестра объектов капитального строительства" (зарегистрирован в Минюсте России 27 сентября 2006 г., регистрационный номер N 8327);

Приказом Роснедвижимости от 5 октября 2005 г. N П/0193 "Об утверждении Регламента Федерального агентства кадастра объектов недвижимости" (Бюллетень нормативных актов федеральных органов исполнительной власти, 2005, N 47; зарегистрирован в Минюсте России 11 ноября 2005 г., регистрационный N 7153), согласованным Минэкономразвития России 30 сентября 2005 г.

1.3. Наименование федерального органа исполнительной власти, предоставляющего государственную услугу "Предоставление заинтересованным лицам сведений об объектах капитального строительства"

Государственная услуга "Предоставление заинтересованным лицам сведений об объектах капитального строительства" оказывается федеральным органом исполнительной власти - Федеральным агентством кадастра объектов недвижимости <1> и территориальными органами Роснедвижимости.

<1> Далее - Роснедвижимость.

Информационное и технологическое обеспечение государственной услуги "Предоставление заинтересованным лицам сведений об объектах капитального строительства", включая подготовку соответствующих сведений об объектах капитального строительства, осуществляется учреждениями, подведомственными Роснедвижимости.

II. Требования к порядку предоставления государственной услуги "Предоставление заинтересованным лицам сведений об объектах капитального строительства"

2.1. Порядок информирования заинтересованных лиц о государственной услуге "Предоставление заинтересованным лицам сведений об объектах капитального строительства"

Настоящий Регламент устанавливает порядок предоставления сведений об объектах капитального строительства (зданиях, сооружениях, объектах незавершенного строительства и их частей (помещений)) <1> следующим категориям лиц <2>:

<1> Далее - объекты учета.

<2> Статья 16 Постановления Правительства Российской Федерации от 4 декабря 2000 г. N 921 "О государственном техническом учете и технической инвентаризации в Российской Федерации объектов капитального строительства".

- собственнику, владельцу (балансодержатель) или их доверенным лицам (при предъявлении надлежащим образом оформленной доверенности);

- наследнику по закону или по завещанию;

- правоохранительным органам и судам (по находящимся в их производстве делам);

- органам государственной власти и местного самоуправления (об объектах учета, расположенных на территории соответствующих административно-территориальных образований);

- налоговым органам (об объектах учета, расположенных на территории административно-территориальных образований, находящихся в сфере их ведения);

- органам государственной статистики (сведения, включенные в формы федерального государственного статистического наблюдения);

- учреждениям юстиции, осуществляющим государственную регистрацию прав на недвижимое имущество и сделок с ним;

- иным лицам и органам, определенным законодательством Российской Федерации <1>.

<1> Далее - Заявитель.

Сведения об объектах учета <1>, предоставляемые Заявителям, классифицируются по следующим видам:

<1> Далее - Сведения.

- общедоступная информация;

- информация, доступ к которой ограничен федеральными законами (информация ограниченного доступа) <1>.

<1> Статья 5 Федерального закона от 27 июля 2006 г. N 149-ФЗ "Об информации, информационных технологиях и о защите информации".

2.1.1. Описание конечного результата предоставления государственной услуги

Конечным результатом предоставления Заявителям государственной услуги являются Сведения, которые предоставляются из Единого государственного реестра объектов капитального строительства <1> в виде:

<1> Далее - Реестр.

плана объекта недвижимости <1>;

<1> Статья 27 Приказа Минэкономразвития России от 8 сентября 2006 г. N 268 "Об утверждении правил ведения Единого государственного реестра объектов капитального строительства" (зарегистрирован в Минюсте России 27 сентября 2006 г., регистрационный N 8327).

выписки из реестра, содержащей сведения об объекте учета <1>;

<1> Статья 27 Приказа Минэкономразвития России от 8 сентября 2006 г. N 268 "Об утверждении правил ведения Единого государственного реестра объектов капитального строительства" (зарегистрирован в Минюсте России 27 сентября 2006 г., регистрационный N 8327).

выписки из реестра, содержащей сведения об объекте учета, относящиеся к информации ограниченного доступа <1>;

<1> Статья 27 Приказа Минэкономразвития России от 8 сентября 2006 г. N 268 "Об утверждении правил ведения Единого государственного реестра объектов капитального строительства" (зарегистрирован в Минюсте России 27 сентября 2006 г., регистрационный N 8327).

выписки из реестра, подтверждающей факт отсутствия в Реестре сведений об объекте учета по приведенной форме <1>;

<1> Статья 27 Приказа Минэкономразвития России от 8 сентября 2006 г. N 268 "Об утверждении правил ведения Единого государственного реестра объектов капитального строительства" (зарегистрирован в Минюсте России 27 сентября 2006 г., регистрационный N 8327).

уведомления об отказе в выдаче сведений об объектах капитального строительства (приложение N 1).

2.1.2. Способ получения сведений о местах нахождения и графике работы структурных подразделений федеральных органов исполнительной власти, предоставляющих государственную услугу

Сведения о местах нахождения, справочные телефоны, адреса сайтов в сети Интернет, адреса электронной почты центрального аппарата Роснедвижимости <1>, территориальных органов Роснедвижимости (управлений Роснедвижимости по субъектам Российской Федерации <2> и территориальных отделов <3> управлений Роснедвижимости по субъектам Российской Федерации) размещаются на информационных стендах, в средствах массовой информации <4>, на официальных сайтах Роснедвижимости и Управлений в сети "Интернет" <5>. Информация об адресах и телефонах ЦА Роснедвижимости и Управлений содержится в приложении N 2.

<1> Далее - ЦА Роснедвижимости.

<2> Далее - Управление, Управления.

<3> Далее - Подразделение, Подразделения.

<4> Далее - СМИ.

<5> Далее - официальные сайты.

График работы Подразделений должен предусматривать прием и информирование Заявителей не менее двух дней в неделю до 20.00, а также по субботам до 15.00:

понедельник - 10.00 - 17.00 (перерыв с 13.00 до 13.45);

вторник - 11.00 - 20.00 (перерыв с 13.00 до 13.45);

среда - 09.30 - 13.00;

четверг - 11.00 - 20.00 (перерыв с 13.00 до 13.45);

пятница - 09.30 - 13.00;

суббота - 10.00 - 15.00 (перерыв с 12.00 до 12.45);

воскресенье - выходной день.

2.1.3. Перечень документов, необходимых для получения Заявителями государственной услуги "Предоставление заинтересованным лицам сведений об объектах капитального строительства"

Заявители представляют документы для получения Сведений:

- лично:

по месту нахождения объекта учета - в Подразделение (в адрес, установленный Управлением);

для объекта учета, расположенного на территории, администрируемой двумя и более Подразделениями, - в Управление, осуществляющее администрирование территории, на которой данный объект учета располагается полностью;

для объекта учета, расположенного на территории, администрируемой двумя и более Управлениями, - в ЦА Роснедвижимости;

- почтовым отправлением - в адрес, установленный Управлением.

2.1.3.1. Перечень документов, представляемых Заявителями при обращении лично или почтой для получения Сведений, относящихся к общедоступной информации.

Для получения Сведений Заявители представляют заявление о предоставлении сведений об объектах капитального строительства <1> в бумажном виде в единственном экземпляре (приложение N 3).

<1> Далее - Заявление.

В случае направления документов по почте Заявители прикладывают опись вложения (приложение N 4).

2.1.3.2. Перечень документов, представляемых Заявителями для получения Сведений, отнесенных к информации ограниченного доступа.

Для получения Сведений, отнесенных к информации ограниченного доступа, Заявители дополнительно к документам, указанным в пп. 2.1.3.1 (Перечень документов, представляемых Заявителями при обращении лично или почтой для получения Сведений, относящихся к общедоступной информации) настоящего Регламента, представляют:

копию документа, дающего право на получение Сведений, отнесенных к информации ограниченного доступа;

копию документа, подтверждающего полномочия Заявителя.

Сведения, отнесенные к информации ограниченного доступа, Заявителям по почте не предоставляются.

Перечень Сведений, отнесенных к информации, составляющей государственную тайну, и порядок предоставления указанных Сведений определяются в соответствии с законодательством Российской Федерации о государственной тайне <1>.

<1> Закон Российской Федерации от 21 июля 1993 г. N 5485-1 "О государственной тайне" (Собрание законодательства Российской Федерации, 1997, N 41, стр. 8220 - 8235).

Порядок предоставления документов и получения Сведений, отнесенных к информации, составляющих государственную тайну, устанавливается и осуществляется в соответствии с законодательством об информации, отнесенной к государственной тайне, с использованием спецпочты.

Порядок доступа к персональным данным граждан (физических лиц) устанавливается в соответствии с законодательством Российской Федерации в области персональных данных.

2.1.3.3. Порядок заполнения Заявления.

Заявление заполняется ручным способом (чернилами или пастой синего или черного цвета) или машинописным способом. В Заявлении указываются следующие обязательные реквизиты:

реквизиты Заявителя (фамилия, имя, отчество физического лица либо полное наименование юридического лица);

реквизиты документа, удостоверяющего личность Заявителя;

адрес постоянного места жительства или преимущественного пребывания или юридический и фактический адрес Заявителя;

характеристики объекта капитального строительства, в отношении которого запрашиваются сведения, позволяющие его однозначно определить (наименование объекта и местоположение (адресный ориентир));

реквизиты документа, подтверждающего право получения Сведений, отнесенных к категории ограниченного доступа (наименование, дата, номер, орган, издавший документ);

перечень запрашиваемых Сведений;

количество экземпляров Сведений;

способ получения Сведений (лично или почтой);

почтовый адрес доставки (в случае указания способа получения Сведений почтой);

подпись Заявителя.

В случае, если Заявление заполнено машинописным способом, Заявитель дополнительно в нижней части Заявления разборчиво от руки (чернилами или пастой синего или черного цвета) указывает свою фамилию, имя и отчество (полностью).

2.1.3.4. Перечень документов, предъявляемых Заявителями при подаче документов лично для получения Сведений, а также при получении Заявителями лично документов, подготовленных ЦА Роснедвижимости или территориальными органами Роснедвижимости:

документ, удостоверяющий личность (приложение N 5);

документ, подтверждающий полномочия представителя <1> на получение Сведений.

<1> Гражданский кодекс Российской Федерации (часть первая) от 30 ноября 1994 г. N 51-ФЗ (Собрание законодательства Российской Федерации, 1994, N 32, ст. 3301).

Юридические лица предъявляют документы о регистрации данного юридического лица и документы, подтверждающие полномочия их представителей.

Полномочия руководителей юридических лиц (лиц, действующих от имени юридического лица без доверенности) могут быть подтверждены решением собственника или уполномоченного органа юридического лица об их назначении (избрании) на должность.

Полномочия внешних (конкурсных) управляющих организаций, в отношении которых осуществляются процедуры банкротства, подтверждаются определением арбитражного суда о введении внешнего (конкурсного) управления и назначении внешнего (конкурсного) управляющего.

2.1.4. Порядок получения информации о процедуре предоставления государственной услуги

Для получения информации о процедуре предоставления государственной услуги Заявители обращаются:

лично в Подразделение;

по телефону в Подразделение или Управление;

в письменном виде почтой в Управление, ЦА Роснедвижимости;

в письменном виде электронной почтой в Управление, ЦА Роснедвижимости.

Если информация о процедуре предоставления государственной услуги, полученная в Подразделении, не удовлетворяет Заявителей, то Заявители в письменном виде обращаются в Управление. Если информация о процедуре предоставления государственной услуги, полученная в Управлении, не удовлетворяет Заявителей, то Заявители в письменном виде обращаются в ЦА Роснедвижимости.

Основными требованиями к информированию Заявителей являются:

достоверность предоставляемой информации;

четкость в изложении информации;

полнота информирования;

наглядность форм предоставляемой информации;

удобство и доступность получения информации;

оперативность при предоставлении информации.

Информирование Заявителей организуется следующим образом:

индивидуальное информирование;

публичное информирование.

Информирование проводится в форме:

устного информирования;

письменного информирования.

2.1.4.1. Индивидуальное устное информирование осуществляется Подразделениями при обращении Заявителей за информацией:

лично;

по телефону.

Сотрудник, осуществляющий индивидуальное устное информирование, должен принять все необходимые меры для дачи полного и оперативного ответа на поставленные вопросы, в том числе с привлечением других сотрудников. Время ожидания Заявителя при индивидуальном устном информировании не может превышать 30 минут.

Индивидуальное устное информирование каждого Заявителя сотрудник Подразделения осуществляет не более 10 минут.

В случае, если для подготовки ответа требуется продолжительное время, сотрудник, осуществляющий индивидуальное устное информирование, может предложить Заявителям обратиться за необходимой информацией в письменном виде.

Для обеспечения индивидуального устного информирования выделяются отдельные сотрудники.

2.1.4.2. Индивидуальное письменное информирование при обращении Заявителей в Управление или ЦА Роснедвижимости осуществляется путем направления ответов почтовым отправлением или посредством официальных сайтов.

Руководитель Управления или уполномоченное им должностное лицо, либо должностное лицо ЦА Роснедвижимости в соответствии со своей компетенцией определяет непосредственного исполнителя для подготовки ответа.

Ответ на обращение Заявителей предоставляется в простой, четкой и понятной форме с указанием должности, фамилии, имени, отчества, номера телефона исполнителя.

Ответ направляется в письменном виде, электронной почтой либо через официальные сайты в зависимости от способа обращения Заявителя за информацией или способа доставки ответа, указанного в письменном обращении Заявителя.

При индивидуальном письменном информировании ответ направляется Заявителю в течение 10 рабочих дней со дня поступления обращения Заявителя.

Информация по письменному запросу, направленная через официальные сайты, размещается на указанных сайтах в разделе "вопросы-ответы" в течение 10 рабочих дней со дня поступления обращения Заявителя.

2.1.4.3. Публичное устное информирование осуществляется посредством привлечения СМИ - радио, телевидения. Выступления сотрудников Подразделений по местному радио и телевидению согласовываются с руководителем Управления.

2.1.4.1. Публичное письменное информирование осуществляется путем публикации информационных материалов в СМИ, включая официальные сайты, а также официальные сайты федеральных государственных унитарных предприятий и федеральных государственных учреждений, подведомственных Роснедвижимости в сети "Интернет". Информирование путем публикации информационных материалов на официальных сайтах Управлений, в СМИ регионального уровня осуществляется Управлениями. Управления направляют в свои Подразделения готовые материалы для местных СМИ и контролируют их размещение.

Нумерация пунктов приведена в соответствии с официальным текстом документа.

Официальные сайты должны содержать:

перечень представляемых Заявителем документов, необходимых для получения государственной услуги;

форму и образец заполнения Заявления;

рекомендации по заполнению Заявления (приложение N 3);

порядок осуществления предоставления Сведений Заявителям;

перечень документов, которые могут быть предъявлены Заявителями в качестве удостоверяющих личность;

перечень правоустанавливающих документов;

перечень типовых наиболее часто задаваемых Заявителями вопросов и ответы на них.

Публичное информирование осуществляется также путем распространения информационных листков и оформления информационных стендов. Требования к оформлению информационных листков изложены в приложении N 6.

Должны быть предусмотрены варианты информационных листков с увеличенным шрифтом (размер шрифта не менее N 20) для слабовидящих заявителей.

Информация, размещаемая на информационных стендах, должна содержать подпись начальника Подразделения или его заместителя, дату размещения. Стенды делятся на стенды с организационно-распорядительной информацией и тематические.

На стендах с организационно-распорядительной информацией размещается следующая обязательная информация:

режим работы Подразделения;

номера кабинетов, где осуществляются прием и информирование Заявителей, фамилии, имена, отчества и должности сотрудников, осуществляющих прием и информирование Заявителей;

карта-схема расположения территорий, администрируемых Подразделением;

адреса официальных сайтов;

номера телефонов, адреса электронной почты Управления и Подразделения;

перечень документов, которые могут быть предъявлены Заявителями в качестве удостоверяющих личность;

перечень документов, которые могут быть предъявлены в качестве правоустанавливающих документов.

На стендах с тематической информацией размещается следующая обязательная информация:

перечень представляемых Заявителями документов, необходимых для получения государственной услуги;

форма и образец заполнения Заявления;

рекомендации по заполнению Заявления.

Тексты материалов печатаются удобным для чтения шрифтом (размер шрифта не менее N 18), без исправлений, наиболее важные места рекомендуется выделять другим шрифтом. В случае оформления информационных материалов в виде брошюр требования к размеру шрифта могут быть снижены.

2.1.5. Обязанности должностных лиц при ответе на телефонные звонки, устные и письменные обращения Заявителей, требования к форме и характеру взаимодействия должностных лиц с получателями государственной услуги

При ответе на телефонные звонки сотрудник, осуществляющий прием и информирование, сняв трубку, должен назвать фамилию, имя, отчество, занимаемую должность и наименование Подразделения или Управления. Во время разговора произносить слова четко, избегать "параллельных разговоров" с окружающими людьми и не прерывать разговор по причине поступления звонка на другой аппарат. В конце информирования сотрудник, осуществляющий прием и информирование, должен кратко подвести итоги и перечислить меры, которые надо принять (кто именно, когда и что должен сделать).

При устном обращении Заявителей (по телефону или лично) сотрудники, осуществляющие прием и информирование, дают ответ самостоятельно. Если сотрудник территориального органа Роснедвижимости, к которому обратился Заявитель, не может ответить на вопрос самостоятельно, то он может предложить Заявителю обратиться письменно.

Ответы на письменные обращения направляются в письменном виде и должны содержать: ответы на поставленные вопросы, фамилию, инициалы и номер телефона исполнителя. Ответ подписывается руководителем, заместителем руководителя или уполномоченным лицом Управления или ЦА Роснедвижимости.

Сотрудники, осуществляющие прием и информирование (по телефону или лично), должны корректно и внимательно относиться к Заявителям, не унижая чести и достоинства Заявителей. Информирование должно проводиться без больших пауз, лишних слов, оборотов и эмоций.

Сотрудники Роснедвижимости не вправе осуществлять консультирование Заявителей, выходящее за рамки информирования о стандартных процедурах и условиях оказания государственной услуги и влияющее прямо или косвенно на индивидуальные решения заявителей.

2.1.6. Требования к удобству и комфорту мест предоставления государственной услуги

2.1.6.1. Организация приема Заявителей осуществляется ежедневно в течение всего рабочего времени в соответствии с графиком, приведенным в п. 2.1.2 (Способ получения сведений о местах нахождения и графике работы структурных подразделений федеральных органов исполнительной власти, предоставляющих государственную услугу) настоящего Регламента.

2.1.6.2. Для организации ежедневного приема используется принцип сменности. Начальник Подразделения в зависимости от ситуации перераспределяет в течение дня должностных лиц, осуществляющих прием Заявителей. Сотрудники, осуществляющие прием и информирование, обеспечиваются личными идентификационными карточками и (или) настольными табличками.

2.1.6.3. В помещениях для работы с Заявителями размещаются информационные стенды.

2.1.6.4. Помещение для работы с Заявителями должно быть оборудовано электронной системой управления очередью, световым информационным табло. Световое информационное табло размещается недалеко от входа в помещение, где осуществляется прием посетителей, на высоте не менее 2,2 м от пола, таким образом, чтобы обеспечить видимость информации для максимально возможного количества граждан. Информация на световом информационном табло представляется в виде бегущей строки.

2.1.6.5. Помещение для работы с Заявителями должно быть оборудовано системой звукового информирования.

2.1.6.6. Для ожидания приема Заявителям отводятся места, оборудованные стульями, столами (стойками) для возможности оформления документов.

2.1.6.7. Помещение должно быть оборудовано в соответствии с санитарными правилами и нормами <1>.

<1> Федеральный закон от 30 марта 1999 г. N 52-ФЗ "О санитарно-эпидемиологическом благополучии населения" (Собрание законодательства Российской Федерации, 1999, N 14, ст. 1650); Постановление Главного государственного санитарного врача Российской Федерации от 3 июня 2003 г. N 118 "О введении в действие санитарно-эпидемиологических правил и нормативов СанПиН 2.2.2/2.4.1340-03", зарегистрировано в Минюсте России 10 июня 2003 г., регистрационный N 4673 (Российская газета, 2003, N 120).

2.1.6.8. Должны быть созданы условия для обслуживания инвалидов: помещения оборудованы пандусами, специальными ограждениями и перилами, обеспечены беспрепятственное передвижение и разворот инвалидных колясок, размещение столов для инвалидов в стороне от входа с учетом беспрепятственного подъезда и поворота колясок.

2.2. Условия и сроки предоставления государственной услуги

2.2.1. Сведения или мотивированный отказ в выдаче Сведений в письменном виде предоставляются Заявителям в срок, не превышающий 5 рабочих дней со дня поступления в территориальный орган Роснедвижимости Заявления.

2.2.2. Время ожидания приема Заявителями при подаче документов/получении Сведений не должно превышать 30 минут.

2.2.3. Продолжительность приема у должностного лица не должна превышать 10 мин. по каждому Заявлению и при получении сведений по каждому объекту капитального строительства.

2.2.4. Прием Заявлений/выдача Сведений организуются по отдельному графику работы и/или на отдельном рабочем месте с обязательным соблюдением продолжительности приема, указанной в п. 2.2.3 настоящего Регламента.

2.2.5. В случае выявления и устранения технических ошибок в данных об объектах капитального строительства Роснедвижимость направляет Заявителям, получившим ошибочные Сведения и полагавшимся на указанные Сведения, уведомление об исправлении Сведений. Уведомление направляется в течение 5 дней с момента устранения технической ошибки, к нему прилагается один экземпляр выписки из Реестра и/или план объекта недвижимости, содержащий скорректированные Сведения.

2.2.6. Сведения о правах и правообладателях, содержащиеся в данных Реестра, носят справочный характер. Сведения о правах на объекты учета и Сведения об ограничениях (обременениях) этих прав вносятся в Реестр на основании сведений Единого государственного реестра прав на недвижимое имущество и сделок с ним, а также на основании иных документов о правах на объекты учета, являющихся юридически действительными на момент внесения указанных сведений в Реестр.

2.3. Основания для отказа в приеме Заявления и предоставлении государственной услуги

2.3.1. Основания для отказа в приеме Заявления

Сотрудник ЦА Роснедвижимости или территориальных органов Роснедвижимости <1>, осуществляющий прием документов, вправе отказать в приеме Заявления в случае:

<1> Далее - Сотрудник.

наличия в Заявлении и прилагаемых к Заявлению документах неоговоренных исправлений, серьезных повреждений, не позволяющих однозначно истолковать их содержание, подчисток либо приписок, зачеркнутых слов;

если Заявление и прилагаемые к Заявлению документы исполнены карандашом;

если Заявителем не предъявлены документы, указанные в пп. 2.1.3.4 (Перечень документов, предъявляемых Заявителями при подаче документов лично для получения Сведений, а также при получении Заявителями лично документов, подготовленных ЦА Роснедвижимости или территориальными органами Роснедвижимости) настоящего Регламента.

2.3.2. Основания для отказа в предоставлении государственной услуги

2.3.2.1. Сведения об объектах капитального строительства носят общедоступный характер, исключая Сведения, отнесенные к категории ограниченного доступа в соответствии с действующим законодательством.

Непредставление документов, перечисленных в пп. 2.1.3.1 (Перечень документов, представляемых Заявителями при обращении лично или почтой для получения Сведений, относящихся к общедоступной информации), пп. 2.1.3.2 (Перечень документов, представляемых Заявителями для получения Сведений, отнесенных к информации ограниченного доступа), пп. 2.1.3.4 (Перечень документов, предъявляемых Заявителями при подаче документов лично для получения Сведений, а также при получении Заявителями лично документов, подготовленных ЦА Роснедвижимости или территориальными органами Роснедвижимости) настоящего Регламента, является основанием для отказа в предоставлении государственной услуги.

2.3.2.2. Сотрудник, осуществляющий выдачу Сведений лично, вправе отказать Заявителю в выдаче Сведений в случае, если Заявителями при получении Сведений лично не предъявлены документы, указанные в пп. 2.1.3.4 (Перечень документов, предъявляемых Заявителями при подаче документов лично для получения Сведений, а также при получении Заявителями лично документов, подготовленных ЦА Роснедвижимости или территориальными органами Роснедвижимости) настоящего Регламента.

2.4. Оплата за предоставление государственной услуги

2.4.1. Сведения предоставляются бесплатно.

2.4.2. Изготовленные Сведения направляются Заявителям почтовым отправлением наложенным платежом <1>, если в Заявлении указан способ получения Сведений почтой.

<1> Постановление Правительства Российской Федерации от 15 апреля 2005 г. N 221 "Об утверждении Правил оказания услуг почтовой связи" (Российская газета, 2005, N 87).

III. Административные процедуры

3.1. Описание последовательности действий при предоставлении государственной услуги

Предоставление государственной услуги включает в себя:

прием и регистрацию представленных Заявителями документов;

проверку представленных Заявителями документов;

принятие решения о предоставлении Сведений;

выдачу удостоверенных Сведений;

хранение документов, представленных Заявителями, и копий документов, предоставленных Заявителям.

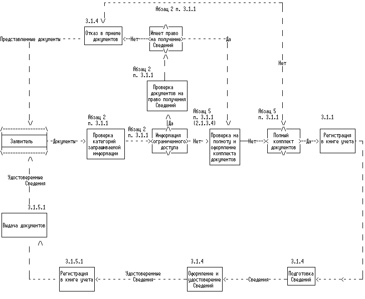
3.1.1. Прием и регистрация документов, представленных Заявителями для получения Сведений лично.

Для получения Сведений Заявители представляют документы, указанные в пп. 2.1.3.1 (Перечень документов, представляемых Заявителями при обращении лично или почтой для получения Сведений, относящихся к общедоступной информации) и пп. 2.1.3.2 (Перечень документов, представляемых Заявителями для получения Сведений, отнесенных к информации ограниченного доступа) настоящего Регламента, и предъявляют документы, указанные пп. 2.1.3.4 (Перечень документов, предъявляемых Заявителями при подаче документов лично для получения Сведений, а также при получении Заявителями лично документов, подготовленных ЦА Роснедвижимости или территориальными органами Роснедвижимости) настоящего Регламента.

При предъявлении Заявителем документа, удостоверяющего личность, Сотрудник проверяет срок действия документа; наличие записи об органе, выдавшем документ, даты выдачи, подписи и фамилии должностного лица, оттиска печати, а также соответствие данных документа, удостоверяющего личность, данным, указанным в документе, подтверждающем полномочия представителя.

Отсутствие на день обращения в орган, осуществляющий государственный технический учет объектов капитального строительства, в документе, удостоверяющем личность, сведений об адресе постоянного места жительства Заявителя не является основанием для истребования дополнительных документов, подтверждающих (удостоверяющих) указанный адрес, и отказа в предоставлении Сведений. В названном случае необходимо руководствоваться сведениями об адресе преимущественного пребывания Заявителя, указанными Заявителем в Заявлении.

Заявление по просьбе Заявителя может быть сформировано Сотрудником с использованием программных средств. В этом случае Заявитель своей рукой на Заявлении указывает свою фамилию, имя и отчество и ставит подпись.

В ходе приема документов от Заявителя Сотрудник осуществляет проверку представленных документов на:

оформление Заявления в соответствии с требованиями пп. 2.1.3.3;

отсутствие в Заявлении и прилагаемых к Заявлению документах неоговоренных исправлений, серьезных повреждений, не позволяющих однозначно истолковать их содержание, подчисток либо приписок, зачеркнутых слов;

отсутствие в Заявлении и прилагаемых к Заявлению документах записей, выполненных карандашом.

Документы не подлежат приему в случае:

наличия в Заявлении и прилагаемых к Заявлению документах неоговоренных исправлений, серьезных повреждений, не позволяющих однозначно истолковать их содержание, подчисток либо приписок, зачеркнутых слов;

если Заявление и прилагаемые к Заявлению документы исполнены карандашом;

если Заявителем не предъявлены документы, указанные в пп. 2.1.3.4 (Перечень документов, предъявляемых Заявителями при подаче документов лично для получения Сведений, а также при получении Заявителями лично документов, подготовленных ЦА Роснедвижимости или территориальными органами Роснедвижимости) настоящего Регламента.

Сотрудник регистрирует результат проведения проверки документов в книге учета Заявлений (приложение N 7) путем выполнения регистрационной записи о приеме документов либо об отказе в приеме документов.

Если при приеме документов не обнаружены основания для отказа в приеме документов, Заявителю выдается расписка в приеме документов <1> (приложение N 8).

<1> Далее - Расписка.

В Расписке указываются вид, дата и номер представленного документа.

В случае ведения книг учета Заявлений в бумажном виде при получении Расписки Заявитель ставит свою подпись в книге учета Заявлений.

В случае ведения книг учета Заявлений в электронном виде при получении Расписки Заявитель ставит свою подпись на втором экземпляре Расписки, а в книгу учета заявлений вносится запись "расписка выдана".

Если при приеме документов обнаружены основания для отказа в приеме документов, то по просьбе Заявителя отказ в приеме документов может быть оформлен в письменной форме в виде уведомления об отказе в приеме документов (приложение N 9). Сотрудник изготавливает уведомление об отказе в приеме документов и после подписания должностным лицом ЦА Роснедвижимости или территориального органа Роснедвижимости регистрирует данное уведомление в книге учета Заявлений.

Сотрудник копирует документы, послужившие основанием для отказа.

Уведомление об отказе в приеме документов вместе с представленными документами передается лично в руки Заявителю или в течение трех рабочих дней направляется Заявителю по почте по адресу, указанному в Заявлении.

В случае ведения книг учета Заявлений в бумажном виде при получении уведомления об отказе в приеме документов лично Заявитель ставит свою подпись в книге учета Заявлений.

В случае ведения книг учета Заявлений в электронном виде при получении уведомления об отказе в приеме документов лично Заявитель ставит свою подпись на втором экземпляре уведомления об отказе в приеме документов.

При направлении уведомления об отказе в приеме документов Заявителю по почте в книге учета Заявлений выполняется соответствующая запись.

3.1.2. Прием и регистрация документов, представленных Заявителями для получения Сведений по почте

Почтовым отправлением Заявители представляют документы, указанные в пп. 2.1.3.1 (Перечень документов, представляемых Заявителями при обращении лично или почтой для получения Сведений, относящихся к общедоступной информации) и пп. 2.1.3.2 (Перечень документов, представляемых Заявителями для получения Сведений, отнесенных к информации ограниченного доступа) настоящего Регламента.

Сотрудник осуществляет проверку представленных документов на:

оформление Заявления в соответствии с требованиями пп. 2.1.3.3;

отсутствие в Заявлении и прилагаемых к Заявлению документах неоговоренных исправлений, серьезных повреждений, не позволяющих однозначно истолковать содержание Заявления, подчисток либо приписок, зачеркнутых слов;

отсутствие в Заявлении и прилагаемых к Заявлению документах записей, выполненных карандашом;

соответствие представленных по почте документов описи вложения.

Сотрудник регистрирует результат проведения проверки документов в книге учета заявлений путем выполнения регистрационной записи о приеме документов либо об отказе в приеме документов.

Документы не подлежат приему в случае:

наличия в Заявлении и прилагаемых к Заявлению документах неоговоренных исправлений, серьезных повреждений, не позволяющих однозначно истолковать их содержание, подчисток либо приписок, зачеркнутых слов;

если Заявление и прилагаемые к Заявлению документы исполнены карандашом.

В случае, если в ходе проверки документов выявлены основания для отказа в приеме документов, Сотрудник изготавливает уведомление об отказе в приеме документов и после подписания должностным лицом регистрирует данное уведомление в книге учета Заявлений.

Уведомление об отказе в приеме документов должно содержать причины отказа в приеме документов для предоставления Сведений.

Сотрудник копирует документы, послужившие основанием для отказа.

Уведомление об отказе в приеме документов вместе с представленными документами в течение трех рабочих дней направляется Заявителю по почте по адресу, указанному в Заявлении.

При направлении уведомления об отказе в приеме документов Заявителю по почте в книге учета Заявлений выполняется соответствующая запись.

Заявителям по почте предоставляются Сведения, относящиеся к общедоступной информации.

3.1.3. Проверка представленных Заявителями документов

После приема и регистрации документов, представленных Заявителями, осуществляется проверка указанных документов на:

категорию запрашиваемой информации (если запрашиваемая информация отнесена к категории ограниченного доступа, проверяется наличие документов, указанных в пп. 2.1.3.2 (Перечень документов, представляемых Заявителями для получения Сведений, отнесенных к информации ограниченного доступа) настоящего Регламента);

наличие всех необходимых документов, указанных в пп. 2.1.3.1 (Перечень документов, представляемых Заявителями при обращении лично или почтой для получения Сведений, относящихся к общедоступной информации), пп. 2.1.3.2 (Перечень документов, представляемых Заявителями для получения Сведений, отнесенных к информации ограниченного доступа) настоящего Регламента.

3.1.4. Принятие решения о предоставлении Сведений

После проверки представленных документов сотрудник ЦА Роснедвижимости или территориального органа Роснедвижимости принимает решение о предоставлении Сведений или об отказе в предоставлении Сведений.

В случае, если не обнаружено оснований для отказа в предоставлении государственной услуги, осуществляется изготовление Сведений из Реестра в виде:

плана объекта недвижимости <1>;

<1> Статья 27 Приказа Минэкономразвития России от 8 сентября 2006 г. N 268 "Об утверждении правил ведения Единого государственного реестра объектов капитального строительства" (зарегистрирован в Минюсте России 27 сентября 2006 г., регистрационный N 8327).

выписки из реестра, содержащей сведения об объекте учета <1>;

<1> Статья 27 Приказа Минэкономразвития России от 8 сентября 2006 г. N 268 "Об утверждении правил ведения Единого государственного реестра объектов капитального строительства" (зарегистрирован в Минюсте России 27 сентября 2006 г., регистрационный N 8327).

выписки из реестра, содержащей сведения об объекте учета, относящиеся к информации ограниченного доступа <1>;

<1> Статья 27 Приказа Минэкономразвития России от 8 сентября 2006 г. N 268 "Об утверждении правил ведения Единого государственного реестра объектов капитального строительства" (зарегистрирован в Минюсте России 27 сентября 2006 г., регистрационный N 8327).

выписки из реестра, подтверждающей факт отсутствия в Реестре сведений об объекте учета по приведенной форме <1>.

<1> Статья 27 Приказа Минэкономразвития России от 8 сентября 2006 г. N 268 "Об утверждении правил ведения Единого государственного реестра объектов капитального строительства" (зарегистрирован в Минюсте России 27 сентября 2006 г., регистрационный N 8327).

В случае, если обнаружены основания для отказа в предоставлении государственной услуги, осуществляется изготовление Сведений в виде уведомления об отказе в выдаче сведений об объектах капитального строительства (приложение N 1).

Удостоверение подготовленных Сведений осуществляется путем проставления фамилии, имени и отчества должностного лица ЦА Роснедвижимости или территориального органа Роснедвижимости, а также его подписи.

3.1.5. Выдача удостоверенных Сведений Заявителям

Удостоверенные Сведения предоставляются Заявителям:

лично;

почтовым отправлением в адрес, указанный Заявителем в Заявлении.

3.1.5.1. Выдача удостоверенных Сведений лично.

При получении удостоверенных Сведений лично Заявители предъявляют документы, указанные в пп. 2.1.3.4 настоящего Регламента.

Сотрудник, осуществляющий выдачу указанных документов, проверяет соответствие данных документа, удостоверяющего личность, данным, указанным в документе, подтверждающем полномочия представителя.

Сотрудник, осуществляющий выдачу указанных документов, вправе отказать Заявителю в выдаче документов в случае, если:

- заявителем не предъявлены документы, указанные в пп. 2.1.3.4 настоящего Регламента;

- обнаружено несоответствие данных документа, удостоверяющего личность, данным, указанным в документе, подтверждающем полномочия представителя.

В случае ведения книг учета выданных документов (приложение N 10) в бумажном виде; при получении удостоверенных документов лично Заявитель ставит свою подпись в книге учета выданных документов.

В случае ведения книг учета выданных документов в электронном виде Сотрудник, осуществляющий выдачу документов, оформляет расписку в получении документов (приложение N 11) в двух экземплярах. Один экземпляр расписки выдается Заявителю. На втором экземпляре расписки Заявитель проставляет свою подпись.

3.1.5.2. Выдача удостоверенных Сведений Заявителям почтовым отправлением в адрес, указанный Заявителем в Заявлении.

Удостоверенные Сведения, предоставляемые Заявителю по почте, направляются по адресу, указанному в Заявлении, почтовым отправлением наложенным платежом <1>.

<1> Постановление Правительства Российской Федерации от 15 апреля 2005 г. N 221 "Об утверждении Правил оказания услуг почтовой связи" (Российская газета, 2005, N 87).

Факт направления указанных документов регистрируется в книге учета выданных документов.

3.1.6. Хранение документов, представленных Заявителями, и копий документов, предоставленных Заявителям

Заявления, а также копии предоставленных Заявителям документов помещаются в реестровое дело соответствующего объекта учета.

3.1.7. Исправление технических ошибок

Исправление технических ошибок, допущенных при ведении Реестра, осуществляется в случае, если нет оснований полагать, что такое исправление может причинить ущерб либо нарушить законные интересы правообладателей объектов учета или третьих лиц, которые полагались на соответствующие записи в Реестре.

В случаях, если существуют основания полагать, что исправление технических ошибок может причинить вред либо нарушить законные интересы правообладателей объектов капитального строительства или третьих лиц, которые полагались на соответствующие записи в Реестре, такое исправление осуществляется на основании решения суда.

При обнаружении технической ошибки в данных Реестра и ее устранении Управление, внесшее указанные исправления в Сведения, направляет уведомление Заявителям, которые полагались на полученные Сведения, об устранении технической ошибки с приложением одного экземпляра выписки из Реестра и плана объекта недвижимости, содержащего скорректированные Сведения.

Уведомление об устранении технической ошибки регистрируется в книге учета выданных документов.

3.1.8. Схемы процедур предоставления Заявителям сведений об объектах капитального строительства приведены в приложениях N 12, 13.

3.2. Порядок обжалования действий (бездействия) и решений, осуществляемых (принятых) в ходе предоставления государственной услуги на основании настоящего Регламента

Досудебное обжалование

Заявители могут обратиться с жалобой на действия (бездействие) и решения, осуществляемые (принятые) в ходе предоставления государственной услуги на основании настоящего Регламента (далее - жалоба), устно в Подразделение либо письменно в Управление.

Если Заявители не удовлетворены решением, принятым в ходе рассмотрения жалобы, или решение не было принято, то Заявители вправе обратиться письменно почтовым отправлением в ЦА Роснедвижимости.

В письменной жалобе указываются:

фамилия, имя, отчество заинтересованного лица (а также фамилия, имя, отчество уполномоченного представителя, в случае обращения с жалобой представителя);

полное наименование юридического лица (в случае обращения от имени юридического лица);

контактный почтовый адрес;

предмет жалобы;

личная подпись Заявителя.

Письменная жалоба должна быть написана разборчивым почерком, не содержать нецензурных выражений. Письменная жалоба должна быть рассмотрена в течение 15 рабочих дней с момента ее поступления.

Обращения Заявителей, содержащие обжалование решений, действий (бездействия) конкретных должностных лиц, не могут направляться этим должностным лицам для рассмотрения и (или) ответа.

В случае, если в письменном обращении Заявителя содержится вопрос, на который ему многократно давались письменные ответы по существу в связи с ранее направляемыми обращениями, и при этом в обращении не приводятся новые доводы или обстоятельства, должностное лицо Управления или ЦА Роснедвижимости вправе принять решение о безосновательности очередного обращения и прекращении переписки с Заявителем по данному вопросу при условии, что указанное обращение и ранее направляемые обращения направлялись соответственно в Управление или ЦА Роснедвижимости. Заявитель, направивший обращение, уведомляется о данном решении.

Должностное лицо Управления или ЦА Роснедвижимости при направлении письменного обращения на рассмотрение в другой государственный орган, орган местного самоуправления или иному должностному лицу может в случае необходимости запрашивать в указанных органах или у должностного лица документы и материалы о результатах рассмотрения письменного обращения.

В случае, если решение поставленных в письменном обращении вопросов относится к компетенции нескольких государственных органов, органов местного самоуправления или должностных лиц, копия обращения в течение семи дней со дня регистрации направляется в соответствующие государственные органы, органы местного самоуправления или соответствующим должностным лицам.

Если в результате рассмотрения жалоба признана обоснованной, то принимается решение о проведении действий по предоставлению Сведений Заявителю и применении мер ответственности к Сотруднику, допустившему нарушения в ходе предоставления государственной услуги на основании настоящего Регламента, повлекшие за собой жалобу Заявителя.

Заявителю направляется сообщение о принятом решении и действиях, проведенных в соответствии с принятым решением, в течение 5 рабочих дней после принятия решения.

Все обращения об обжаловании действий (бездействия) и решений, осуществляемых (принятых) в ходе предоставления государственной услуги на основании настоящего Регламента, фиксируются в книге учета обращений с указанием:

принятых решений;

проведенных действий по предоставлению Заявителю Сведений и применению административных мер ответственности к Сотруднику, допустившему нарушения, ответственному за действие (бездействие) и решение, принятое в ходе предоставления государственной услуги, повлекшие за собой жалобу Заявителя.

Обращения Заявителей считаются разрешенными, если рассмотрены все поставленные в них вопросы, приняты необходимые меры и даны письменные ответы (в пределах компетенции) по существу всех поставленных в обращениях вопросов.

Приложение N 1
к административному регламенту
Федерального агентства кадастра
объектов недвижимости
"Предоставление заинтересованным
лицам сведений об объектах
капитального строительства"

             
                               
Бланк Учетного органа


                        УВЕДОМЛЕНИЕ N ____
             об отказе в выдаче сведений об объектах
                    капитального строительства
                    "__" ___________ 200_ года
 
__________________________________________________________________
      (Наименование территориального органа Роснедвижимости)
 
Рассмотрено  заявление  N  ___ от _______________ о предоставлении
сведений об объектах капитального строительства для
__________________________________________________________________
__________________________________________________________________
          ФИО заявителя (уполномоченного представителя)
__________________________________________________________________
            Данные документа, удостоверяющего личность
__________________________________________________________________
Адрес постоянного   места   жительства   либо   юридический  адрес
юридического лица
 
и приложенные к нему документы.
По  результатам  контроля  представленных   документов   в  выдаче
сведений отказано
__________________________________________________________________
Причина  отказа  в  выдаче  сведений  об  объектах    капитального
строительства
__________________________________________________________________
__________________________________________________________________
__________________________________________________________________
 
Руководитель (уполномоченное лицо) ___________ (инициалы, фамилия)
                                    (подпись)
 
                                       М.П.
 
 
 

Приложение N 2
к административному регламенту
Федерального агентства кадастра
объектов недвижимости
"Предоставление заинтересованным
лицам сведений об объектах
капитального строительства"

СПРАВОЧНИК ЦА РОСНЕДВИЖИМОСТИ И ТЕРРИТОРИАЛЬНЫХ ОРГАНОВ РОСНЕДВИЖИМОСТИ

Код Наименование Контакты
Центральный аппарат Роснедвижимости
http://kadastr.ru/
119415, г. Москва, пр. Вернадского, 37, корп. 2
(495) 747 30 93,
факс (495) 747 96 96
E-mail: rnd@kadastr.ru
1 Республика Адыгея
http://r01.kadastr.ru/
352271, г. Майкоп, ул. Юннатов, 7"в", а/я-12
(87722) 3-86-87
3-68-56
u1@kadastr.ru
2 Республика Алтай
http://r02.kadastr.ru/
649000, г. Горно-Алтайск, ул. Улагашева, д. 13, а/я 100
(38822) 2-23-12
факс: 2-50-97
u4@kadastr.ru
3 Республика Башкортостан
http://r03.kadastr.ru/
450000, г. Уфа, ул. Цюрупы, д. 17
(3472) 73-93-30
u2@kadastr.ru
4 Республика Бурятия
http://r04.kadastr.ru/
670000, г. Улан-Удэ, ул. Борсоева, д. 13 "Б"
(3012) 22-08-55
факс:22-09-05
u3@kadastr.ru
5 Республика Дагестан
http://r05.kadastr.ru/
367012, г. Махачкала, ул. Маркова, д. 18
(8722) 671906
факс:673643
u5@kadastr.ru
6 Ингушская Республика
http://r06.kadastr.ru/
366720, г. Назрань, ул. Фабричная, 14
(87322) 2-60-31
2-41-69
u6@kadastr.ru
7 Кабардино-Балкарская Республика
http://r07.kadastr.ru/
360000, г. Нальчик, ул. М. Горького, д. 4
(8662) 42-66-64
42-50-93
u7@kadastr.ru
8 Республика Калмыкия
http://r08.kadastr.ru/
358000, г. Элиста, ул. Чкалова, д. 36
(84722) 5-75-20
5-36-04
u8@kadastr.ru
9 Карачаево-Черкесская Республика
http://r09.kadastr.ru/
369000, г. Черкесск, пр. Ленина, д. 38
(87822) 5-22-19
факс: 5-17-75
u9@kadastr.ru
10 Республика Карелия
http://home.oNego.ru/~zeml
-------------------
http://r10.kadastr.ru/
185000, г. Петрозаводск, ул. Куйбышева, д. 11, а/я 335
(8142) 76-29-31
78-21-61
u10@kadastr.ru
11 Республика Коми
http://r11.kadastr.ru/
167983, г. Сыктывкар, ГСП-2, ул. Бабушкина, д. 23
(8212) 29-18-89
факс:24-62-13
u11@kadastr.ru
12 Республика Марий Эл
http://r12.kadastr.ru/
424000, г. Йошкар-Ола, ул. Красноармейская, д. 41
(8362) 11-35-88
факс:64-17-87
u12@kadastr.ru
13 Республика Мордовия
http://r13.kadastr.ru/
430000, г. Саранск, ул. Коммунистическая, д. 33
(8342) 17-48-18
17-01-17
u13@kadastr.ru
14 Республика Саха (Якутия)
http://r14.kadastr.ru/
677000, г. Якутск, ул. Курашова, д. 30-1
(4112) 42-13-20
42-13-20
u14@kadastr.ru
15 Республика Северная Осетия - Алания
http://r15.kadastr.ru/
362038, г. Владикавказ, ул. Шмулевича, д. 8а
(8672) 53-36-68
факс:54-92-03
u15@kadastr.ru
16 Республика Татарстан
http://r16.kadastr.ru/
420059, г. Казань, Оренбургский тракт, 20а
(8432) 77-57-85
факс:77-57-55
u16@kadastr.ru
17 Республика Тыва
http://r17.kadastr.ru/
667009, г. Кызыл, ул. Ленина, д. 10
(39422) 3-50-63
факс:1-11-87
u17@kadastr.ru
18 Удмуртская Республика
http://r18.kadastr.ru/
426053, г. Ижевск, ул. Ворошилова, 13а
(3412) 26-02-41
26-01-75
u18@kadastr.ru
19 Республика Хакасия
http://r19kadastr.ru/
662017, г. Абакан, ул. Кирова, д. 100, п/я 92
(39022) 6-45-04
5-25-78
u19@kadastr.ru
20 Чеченская Республика
http://r20kadastr.ru/
366000, г. Гудермес, ул. Ленина, 5
(8712) 22-52-83
u20@kadastr.ru
21 Чувашская Республика - Чаваш Республика
http://r21.kadastr.ru/
428004, г. Чебоксары, ул. Урицкого, д. 43
(8352) 62-26-52
62-00-85
u21@kadastr.ru
22 Алтайский край
http://r22kadastr.ru/
656002, г. Барнаул, ул. Воровского, д. 163
(3852) 24-95-34
факс:38-14-08
u22@kadastr.ru
23 Краснодарский край
http://r23kadastr.ru/
350610, г. Краснодар, ул. Красная, 176
(8612) 51-78-96
факс:51-83-96
u23@kadastr.ru
24 Красноярский край
http://r24kadastr.ru/
660049, г. Красноярск, ул. Бограда, д. 128
(3912) 21-46-62
21-77-93
u24@kadastr.ru
25 Приморский край
http://r25kadastr.ru/
690014, г. Владивосток, Народный проспект, д. 4
(4232) 45-46-04
u25@kadastr.ru
26 Ставропольский край
http://r26.kadastr.ru/
355106, г. Ставрополь, ул. Мира, д. 337
(8652) 35-25-87
факс:32-83-93
u26@kadastr.ru
27 Хабаровский край
http://r27kadastr.ru/
680000, г. Хабаровск, ул. Фрунзе, 71,
факс:512
(4212) 30-25-70
факс: 329513
u27@kadastr.ru
28 Амурская обл.
http://r28kadastr.ru/
675000, г. Благовещенск, ул. Амурская, д. 150
(4162) 44-38-85
факс:42-47-78
u28@kadastr.ru
29 Архангельская обл.
http://www.arlaNd.ru
http://r29kadastr.ru/
163000, г. Архангельск, ул. Выучейского, д. 18
(8182) 21-58-13
факс:21-58-64
u29@kadastr.ru
30 Астраханская обл.
http://r30.kadastr.ru/
414045, г. Астрахань, ул. Ширяева, д. 16
(8512) 30-11-05
факс: 30-11-18
u30@kadastr.ru
31 Белгородская обл.
http://r31kadastr.ru/
308002, г. Белгород, ул. Мичурина, д. 62
(0722) 35-35-74
факс:26-08-65
u31@kadastr.ru
32 Брянская обл.
http://r32kadastr.ru/
241000, ГСП г. Брянск, ул. Софьи Перовской, д. 63
(0832) 44-96-73
44-46-88
u32@kadastr.ru
33 Владимирская обл.
http://r33kadastr.ru/
600012, г. Владимир, ул. Луначарского, д. 3
(0922) 23-05-85
23-62-64
u3@kadastr.ru
34 Волгоградская обл.
http://r34kadastr.ru/
400066, г. Волгоград, ул. Коммунистическая, д. 19
(8442) 34-42-92
факс: 34-31-57
u34@kadastr.ru
35 Вологодская обл.
http://r35kadastr.ru/
160012, г. Вологда, ул. Советский проспект, 80-б
(8172) 75-54-28
факс: 75-55-30
u35@kadastr.ru
36 Воронежская обл.
http://r36kadastr.ru/
364049, г. Воронеж, Рабочий проспект, 101б
(0732) 46-77-78
u36@kadastr.ru
37 Ивановская обл.
http://r37kadastr.ru/
153000, г. Иваново, ул. Степанова, 15
(0932) 41-25-68
u37@kadastr.ru
38 Иркутская обл.
http://r38kadastr.ru/
664007, г. Иркутск, ул. Софьи Перовской, д. 30
(3952) 27-58-53
27-86-41
u38@kadastr.ru
39 Калининградская обл.
http://r39kadastr.ru/
236000, г. Калининград, Советский проспект, д. 13
(0112) 21-48-57
факс: 21-17-48
u39@kadastr.ru
40 Калужская обл.
http://r40.kadastr.ru/
248600, г. Калуга, ул. Вилонова, д. 5
(0842) 57-87-56
u40@kadastr.ru
41 Камчатская обл.
http://r41kadastr.ru/
683031, г. Петропавловск-Камчатский, ул. К. Маркса, д. 29/1
(41522) 5-22-28
факс: 5-23-81
u41@kadastr.ru
42 Кемеровская обл.
http://r42kadastr.ru/
650099, г. Кемерово, пр. Кузнецкий, д. 4
(3842) 36-08-40
факс:36-11-64
u42@kadastr.ru
43 Кировская обл.
http://r43kadastr.ru/
610000, г. Киров, ул. Дерендяева, д. 23
(8332) 62-57-09
62-63-56
u43@kadastr.ru
44 Костромская обл.
http://r44kadastr.ru/
156013, г. Кострома, ул. Маршала Новикова, д. 37
(0942) 55-59-83
55-18-03
u44@kadastr.ru
45 Курганская обл.
http://r45kadastr.ru/
640000, г. Курган, ул. Володарского, д. 65
(3522) 42-14-27
u45@kadastr.ru
46 Курская обл.
http://r46kadastr.ru/
305029, г. Курск, ул. Марата, д. 9
(0712) 2-52-05
факс: 2-25-36
u46@kadastr.ru
47 Ленинградская обл.
http://r47kadastr.ru/
193311, г. Санкт-Петербург, ул. Смольного, д. 3
(812) 279-61-22
факс: 274-93-82
u47@kadastr.ru
48 Липецкая обл.
http://r48kadastr.ru/
398050, г. Липецк, ул. Желябова, д. 2
(0742) 27-04-61
факс: 27-76-85
u48@kadastr.ru
49 Магаданская обл.
http://r49kadastr.ru/
685000, г. Магадан, ул. Горького, д. 8а
(41322) 2-72-00
2-44-08
u49@kadastr.ru
50 Московская обл.
http://r50kadastr.ru/
107140, г. Москва, ул. Верхняя Красносельская, д. 7
(495) 264-43-32
264-21-23
u50@kadastr.ru
51 Мурманская обл.
http://r51kadastr.ru/
183025, г. Мурманск, ул. Карла Маркса, д. 25а
(8152) 44-74-65
u51@kadastr.ru
52 Нижегородская обл.
http://r52.kadastr.ru/
603122, г. Н. Новгород, ул. Ванеева, д. 205
(8312) 68-18-81
факс: 67-69-34
u52@kadastr.ru
53 Новгородская обл.
http://r53.kadastr.ru/
173002, г. Великий Новгород, пр. К. Маркса, д. 3
(81622) 7-22-44
7-61-58
u53@kadastr.ru
54 Новосибирская обл.
http://r54.kadastr.ru/
630011, г. Новосибирск, Красный проспект, д. 18
(3832) 23-89-72 23-43-00
u54@kadastr.ru
55 Омская обл.
http://r55.kadastr.ru/
644099, г. Омск, ул. Красногвардейская, д. 40
(3812) 23-18-31
факс: 23-31-39
u55@kadastr.ru
56 Оренбургская обл.
http://r56.kadastr.ru/
460046, г. Оренбург, ул. 9 Января, д. 64
(3532) 77-04-62
u56@kadastr.ru
57 Орловская обл.
http://r57.kadastr.ru/
302028, г. Орел, ул. Полесская, д. 10
(08622) 6-39-24
факс:6-29-91
u57@kadastr.ru
58 Пензенская обл.
http://r58.kadastr.ru/
440600, г. Пенза, ул. Московская, д. 110
(8412) 55-09-02
факс: 55-27-48
u58@kadastr.ru
59 Пермская обл.
http://r59.kadastr.ru/
614990, г. Пермь, Бульвар Гагарина, д. 10
(3422) 12-74-50
факс:65-70-40
u59@kadastr.ru и
laNdcom@permoNliNe.ru
60 Псковская обл.
http://r60.kadastr.ru/
180017, г. Псков, ул. Рабочая, д. 11
(8112) 16-56-08
16-56-11
u60@kadastr.ru
61 Ростовская обл.
http://r61.kadastr.ru/
344007, г. Ростов-на-Дону, ул. Московская, д. 51/15
(8632) 62-31-92
факс: 62-29-30
u61@kadastr.ru
62 Рязанская обл.
http://r62.kadastr.ru/
390006, г. Рязань, ул. Есенина, д. 9
(0912) 44-45-77
факс: 44-27-29
u62@kadastr.ru
63 Самарская обл.
http://r63.kadastr.ru/
443090, г. Самара, ул. Антонова-Овсеенко, д. 44а
(8462) 24-38-12 24-38-16
u63@kadastr.ru
64 Саратовская обл.
http://r64.kadastr.ru/
410078, г. Саратов, ул. Университетская, д. 45/51
(8452) 50-81-10
50-81-09
u64@kadastr.ru
65 Сахалинская обл.
http://r65.kadastr.ru/
693000, г. Южно-Сахалинск, пр. Мира, д. 107
(4242) 72-31-79
факс: 3-27-09
u65@kadastr.ru
66 Свердловская обл.
http://r66.kadastr.ru/
620095, г. Екатеринбург, ул. Малышева, 101
(3432) 71-14-26
факс: 61-22-50
u66@kadastr.ru
67 Смоленская обл.
http://r67.kadastr.ru/
214004, г. Смоленск, ул. Багратиона, д. 11Б
(0812) 66-72-90
66-73-80
u67@kadastr.ru
68 Тамбовская обл.
http://r68.kadastr.ru/
392036, г. Тамбов, ул. К. Маркса, д. 123
(0752) 72-87-11
71-35-09
u68@kadastr.ru
69 Тверская обл.
http://r69.kadastr.ru/
170034, г. Тверь, проезд Дарвина, 11 Б
(0822) 42-36-81
42-39-07
u69@kadastr.ru
70 Томская обл.
http://r70.kadastr.ru/
634049, г. Томск, ул. Ленина, д. 111
(3822) 51-32-87
факс: 51-48-49
u70@kadastr.ru
71 Тульская обл.
http://r71.kadastr.ru/
300025, г. Тула, ул. Седова, д. 7
(0872) 35-00-98
факс:35-77-40
u71@kadastr.ru
72 Тюменская обл.
http://r72.kadastr.ru/
625032, г. Тюмень, ул. Червишевский тракт, д. 64а
(3452) 31-61-91
32-89-65
u72@kadastr.ru
73 Ульяновская обл.
http://r73.kadastr.ru/
432030, г. Ульяновск, ул. Юности, д. 5
(8422) 34-14-11
34-43-41
u73@kadastr.ru
74 Челябинская обл.
http://r74.kadastr.ru/
454113, г. Челябинск, пл. Революции, д. 4
(3512) 33-65-37
факс: 33-62-77
u74@kadastr.ru
75 Читинская обл.
http://r75.kadastr.ru/
672090, г. Чита, ул. Лермонтова, д. 1, а/я 1104
(3022) 26-17-28
факс: 26-62-68
u75@kadastr.ru
76 Ярославская обл.
http://r76.kadastr.ru/
150000, г. Ярославль, ул. Советская, д. 3
(0852) 32-85-14
факс: 30-84-73
u76@kadastr.ru
77 г. Москва
http://www.moskadastr.ru/
------------------
http://r77.kadastr.ru/
113054, Москва, Орликов переулок, д. 10, стр. 1
(495) 975-23-73
411-60-18
факс: 975-26-76
u77@kadastr.ru
78 г. Санкт-Петербург
http://www.kzr.spb.ru
-----------------
http://r78.kadastr.ru/
191124, Санкт-Петербург, Суворовский проспект, д. 62
(812) 279-93-53
факс: 274-60-23
u78@kadastr.ru
79 Еврейская АО
http://r79.kadastr.ru/
679016, г. Биробиджан Хабаровского края, пр. 60-летия СССР, 22
(42622) 6-59-41
6-59-52
u79@kadastr.ru
80 Агинский Бурятский а.о.
http://r80.kadastr.ru/
674460, п. Агинское Читинской обл., ул. Базара Ринчино, 87
(30239) 3-46-19
3-45-82
u80@kadastr.ru
81 Коми-Пермяцкий а.о.
http://r81.kadastr.ru/
617240, г. Кудымкар, ул. 50 лет Октября, д. 30
(34260) 4-59-14
факс: 4-52-55
u81@kadastr.ru
82 Корякский а.о.
http://r82.kadastr.ru/
684620, Камчатская обл., Тигильский р-н, п. Палана, ул. Обухова, д. 9
(41543) 3-20-58
факс: 3-17-23
u82@kadastr.ru
83 Ненецкий а.о.
http://r83.kadastr.ru/
164700, г. Нарьян-Мар, ул. Оленная, д. 25
(81853) 4-20-75
4-31-89
u83@kadastr.ru
84 Таймырский (ДолганоНенецкий) а.о.
http://r84.kadastr.ru/
663210, г. Дудинка Красноярского края, ул. Советская, д. 13
(39111) 2-20-08
факс: 2-24-40
u84@kadastr.ru
85 Усть-Ордынский Бурятский а.о.
http://r85.kadastr.ru/
669001, п. Усть-Ордынский Иркутской обл., ул. Ленина, 35
(39541) 3-15-55
u85@kadastr.ru
86 Ханты-Мансийский а.о.
http://r86.kadastr.ru/
628012, г. Ханты-Мансийск Тюменской обл., ул. Коминтерна, д. 23
(34671) 3-24-36
4-28-24
u86@kadastr.ru
87 Чукотский а.о.
http://r87.kadastr.ru/
689000, г. Анадырь, ул. Беринга, д. 11
(427222) 2-04-03
u87@kadastr.ru
88 Эвенкийский а.о.
http://r88.kadastr.ru/
663370, Краснояр. кр., п. Тура, ул. 50 лет Октября, д. 25
(39113) 2-25-71
2-29-77
u88@kadastr.ru
89 Ямало-Ненецкий а.о.
http://r89.kadastr.ru/
626607, г. Салехард Тюменской обл., ул. Подшибякина, д. 25 А
(34922) 4-13-20
4-12-89
u89@kadastr.ru

Приложение N 3
к административному регламенту
Федерального агентства кадастра
объектов недвижимости
"Предоставление заинтересованным
лицам сведений об объектах
капитального строительства"

РЕКОМЕНДАЦИИ
ПО ЗАПОЛНЕНИЮ ЗАЯВЛЕНИЯ О ПРЕДОСТАВЛЕНИИ СВЕДЕНИЙ ОБ ОБЪЕКТАХ КАПИТАЛЬНОГО СТРОИТЕЛЬСТВА

Лицо, заинтересованное в получении сведений об объектах капитального строительства, подает в соответствующий федеральный орган исполнительной власти письменное заявление с указанием своих реквизитов, запрашиваемых сведений и способа доставки.

В настоящем документе даются рекомендации по содержанию и оформлению заявления.

Указанные рекомендации распространяются на форму заявления о предоставлении сведений об объектах капитального строительства, состав элементов заявления (реквизитов), а также порядок их оформления.

Состав реквизитов

Заявление о предоставлении сведений об объектах капитального строительства содержит следующие основные элементы (реквизиты):

- адресат (01);

- заявитель (02);

- наименование вида документа (03);

- текст (04);

- подпись заявителя (05);

- отметка о поступлении документа в организацию (служебная регистрационная запись) (06);

- подпись сотрудника, принявшего документ (07).

Схема расположения реквизитов заявления приведена в приложении N 1 к настоящим Рекомендациям.

Рекомендации к оформлению реквизитов заявления

1. Реквизит "Адресат" заявления включает сокращенное наименование федерального органа исполнительной власти, осуществляющего государственную услугу по предоставлению заинтересованным лицам сведений об объектах капитального строительства (в именительном падеже). Если предоставление сведений об объектах капитального строительства осуществляет территориальное подразделение указанного федерального органа исполнительной власти, то в реквизите "Адресат" дополнительно указывается его наименование в именительном падеже.

2. В реквизите "Заявитель" указываются все лица, заинтересованные в получении сведений об объектах капитального строительства. Реквизит "Заявитель" включается в текст заявления.

3. Наименование вида документа состоит из слов "ЗАЯВЛЕНИЕ О ПРЕДОСТАВЛЕНИИ СВЕДЕНИЙ ОБ ОБЪЕКТАХ КАПИТАЛЬНОГО СТРОИТЕЛЬСТВА".

4. Текст составляется от имени всех лиц, заинтересованных в получении сведений об объектах капитального строительства.

5. Заинтересованные лица заполняют заявление ручным (чернилами или пастой синего или черного цвета) или машинописным способом. В случае, если заявление заполнено машинописным способом, заявитель дополнительно в нижней части заявления разборчиво от руки (чернилами или пастой синего или черного цвета) указывает свою фамилию, имя и отчество (полностью).

Связный текст заявления должен содержать просьбу выдать сведения об объектах капитального строительства в виде плана объекта недвижимости и (или) выписки из реестра. Формулировки связного текста должны быть логичны, максимально кратки и исключать возможность двоякого понимания содержания текста.

Для получения сведений об определенном объекте капитального строительства в заявлении указываются наименование объекта капитального строительства и его местоположение (адресный ориентир).

6. В анкете заявителя, оформляемой в виде таблицы, последовательно располагаются пронумерованные по порядку и идентифицированные по заявителям записи, содержащие сведения о:

- заявителе;

- реквизитах документа, подтверждающих право на получение сведений, отнесенных к категории ограниченного доступа;

- контактном телефоне заявителя;

- способе получения документов (лично или почтой);

- адресе для доставки почтой.

Если заинтересованными лицами в получении сведений об объектах капитального строительства является группа лиц, в реквизите "Заявитель" допускается указывать одного заявителя.

Реквизит "Заявитель" (графа "Заявитель" анкеты заявителя) включает:

- фамилию, имя, отчество (для физических лиц); полное наименование (для юридических лиц).

Для физических лиц: реквизиты документа, удостоверяющего личность (наименование, кем и когда выдан, серия и номер документа) и ИНН (при наличии); для юридических лиц: реквизиты документа о регистрации юридического лица (наименование, дата выдачи, номер документа, дата внесения записи в ЕГРЮЛ, номер записи в ЕГРЮЛ), ИНН и код ОКПО.

Адрес постоянного места жительства или преимущественного пребывания (область, город, улица, дом, корпус, квартира, в случае временной регистрации указать также и ее полный адрес) для физического лица или юридический и фактический адрес для юридического лица.

В случае подачи заявления доверенным лицом заявителя производится запись "по доверенности" и указываются сведения о доверенном лице, такие же, как и о заявителе. В случае подачи заявления полномочным представителем юридического лица производится запись "в соответствии с полномочиями" и указывается должность полномочного представителя. Дальнейшее заполнение соответствует отражению сведений о доверенном лице. В заявлении указывается документ, подтверждающий полномочия доверенного лица (наименование, номер и дата). В качестве документа, подтверждающего полномочия доверенного лица, допускается представлять доверенность на получение сведений об объектах капитального строительства, оформленную в простой письменной форме;

- наименование, дату и номер документа, подтверждающего право на получение сведений, отнесенных к категории ограниченного доступа;

- подпись заявителя.

В текст заявления включается адрес для доставки документов почтой (контактный). Отказ заявителя в указании контактного адреса должен быть отражен в тексте заявления.

Кроме этого, в тексте заявления должны быть указаны контактный телефон и способ получения документов: почтой (по контактному адресу) или лично (в федеральном органе исполнительной власти, осуществляющем предоставление сведений об объекте капитального строительства).

Отметка о поступлении документа в организацию является служебным реквизитом и состоит из следующих простых реквизитов:

- слова "ЗАРЕГИСТРИРОВАНО";

- регистрационного номера;

- даты регистрации.

Регистрационный номер формируется из порядкового номера Книги учета выданных документов и номера записи о принятых документах. В качестве разделителя составных частей регистрационного номера применяется знак "-" (тире): 14/02-682.

Требования к оформлению заявления

Заявления о предоставлении сведений об объектах капитального строительства оформляются на бланках. Под бланком заявления понимается стандартный лист бумаги формата A4 с воспроизведенной на нем информацией. Примерная форма бланка заявления приведена в приложении N 2.

Бланки заявлений могут быть изготовлены типографским способом, с помощью средств оперативной полиграфии или вычислительной техники, ручным (чернилами или пастой синего или черного цвета) или машинописным способом, с использованием федерального и региональных Интернет-сайтов Роснедвижимости.

При недостатке места на одном листе для размещения текста, содержащего необходимые сведения, заявления оформляются на двух и более листах. Последующие листы нумеруются посередине верхнего поля листа с указанием через разделитель общего количества листов. Нумерация является сквозной в пределах общего количества листов заявления.

Для юридических лиц допускается оформление заявлений о предоставлении сведений об объектах капитального строительства на бланке юридического лица с отражением всех реквизитов, предусмотренных настоящими Рекомендациями.

Приложение N 1
к Рекомендациям по
заполнению заявления
о предоставлении сведений
об объектах капитального
строительства

Приложение N 2
к Рекомендациям по
заполнению заявления
о предоставлении сведений
об объектах капитального
строительства

 
наименование федерального
органа исполнительной власти

ЗАЯВЛЕНИЕ
О ПРЕДОСТАВЛЕНИИ СВЕДЕНИЙ ОБ ОБЪЕКТАХ КАПИТАЛЬНОГО СТРОИТЕЛЬСТВА

Прошу(сим) выдать сведения об объекте капитального строительства:

(указываются наименование объекта и местоположение (адресный ориентир))
 

в виде:

плана объекта недвижимости  

экземпляров;

выписки из Единого государственного реестра объектов капитального строительства

экземпляров;

в качестве приложения к документам, необходимым для (нужное подчеркнуть):

государственной регистрации прав;

иных целей

(с указанием цели)

Анкета заявителя:

N Заявитель
1 Ф.И.О. физического лица/полное наименование юридического лица
   
2 Реквизиты документа, удостоверяющего личность (наименование, серия, номер, кем и когда выдан), и ИНН (при наличии)/ документы о регистрации юридического лица, ИНН, ОКПО
   
3 Адрес постоянного места жительства или преимущественного пребывания (область, город, улица, дом, корпус, квартира, в случае временной регистрации указать также и ее полный адрес)/юридический и фактический адрес
   
4 Ф.И.О. уполномоченного представителя, ИНН или реквизиты документа, удостоверяющего личность (наименование, серия, номер, кем и когда выдан)
   
5 Документ, подтверждающий полномочия доверенного лица (наименование, номер и дата)
   
6 Для получения сведений бесплатно/сведений, отнесенных к категории ограниченного доступа (наименование, дата, номер, орган, издавший документ)
   
7 Контактный телефон
   

Приложение:

1.  
  (наименование документа, количество экземпляров, количество листов)
Способ получения документов (V): почтой лично

адрес для доставки

почтой:

 
   
ФИО   Подпись заявителя (М.П.)

/   /   /   /
  Дата, Ф.И.О., подпись сотрудника, принявшего заявление

Приложение N 4
к административному регламенту
Федерального агентства кадастра
объектов недвижимости
"Предоставление заинтересованным
лицам сведений об объектах
капитального строительства"

ОПИСЬ ВЛОЖЕНИЯ

N п/п Вид документа N документа Количество листов документа
       

Заявитель:

   
ФИО   подпись

"__" ____________ 200_ г.

Приложение N 5
к административному регламенту
Федерального агентства кадастра
объектов недвижимости
"Предоставление заинтересованным
лицам сведений об объектах
капитального строительства"

ПЕРЕЧЕНЬ
ДОКУМЕНТОВ, УДОСТОВЕРЯЮЩИХ ЛИЧНОСТЬ ЗАЯВИТЕЛЯ (ФИЗИЧЕСКОГО ЛИЦА)

Граждане Российской Федерации представляют один из следующих документов:

В соответствии с законодательством Российской Федерации заявитель может предъявить один из документов, удостоверяющих его личность, в частности:

паспорт гражданина Российской Федерации (для граждан Российской Федерации старше 14 лет, проживающих на территории Российской Федерации) <1>;

<1> Пункт 1 Указа Президента Российской Федерации от 13 марта 1997 г. N 232 "Об основном документе, удостоверяющем личность гражданина Российской Федерации на территории Российской Федерации", пункт 1 Положения о паспорте гражданина Российской Федерации, утвержденного Постановлением Правительства Российской Федерации от 8 июля 1997 г. N 828 "Об утверждении Положения о паспорте гражданина Российской Федерации, образца бланка и описания паспорта гражданина Российской Федерации".

временное удостоверение личности гражданина Российской Федерации по форме N 2П (для утративших паспорт граждан, а также для граждан, в отношении которых до выдачи паспорта проводится дополнительная проверка) <1>;

<1> Пункты 22, 52 Инструкции о порядке выдачи, замены, учета и хранения паспортов гражданина Российской Федерации, утвержденной Приказом МВД Российской Федерации от 15 сентября 1997 г. N 605.

удостоверение личности или военный билет военнослужащего <1>;

<1> Пункт 1 Постановления Совета Министров СССР от 28 августа 1974 г. N 677 "Об утверждении Положения о паспортной системе в СССР".

общегражданский заграничный паспорт (для прибывших на временное жительство в Российскую Федерацию граждан России, постоянно проживающих за границей) <1>;

<1> Пункт 1 Положения о паспорте гражданина Российской Федерации, утвержденного Постановлением Правительства Российской Федерации от 8 июля 1997 г. N 828 "Об утверждении Положения о паспорте гражданина Российской Федерации, образца бланка и описания паспорта гражданина Российской Федерации".

паспорт моряка <1>;

<1> Пункт 1 Положения о паспорте моряка, утвержденного Постановлением Правительства Российской Федерации от 1 декабря 1997 г. N 1508 "Об утверждении Положения о паспорте моряка".

удостоверение беженца <1>;

<1> Пункт 7 статьи 7 Федерального закона от 28 июня 1997 г. N 95-ФЗ "О внесении изменений и дополнений в Закон Российской Федерации "О беженцах".

свидетельство о рассмотрении ходатайства о признании беженцем <1>.

<1> Пункты 1, 8 Порядка оформления, выдачи и обмена свидетельства о рассмотрении ходатайства о признании беженцем на территории Российской Федерации по существу, утвержденного Постановлением Правительства Российской Федерации от 28 мая 1998 г. N 523 "О свидетельстве о рассмотрении ходатайства о признании беженцем на территории Российской Федерации по существу".

Если заявителем является иностранный гражданин или лицо без гражданства, рекомендуется принимать во внимание, что согласно статьям 6 и 24 Федерального закона от 15 августа 1996 г. N 114-ФЗ "О порядке выезда из Российской Федерации и въезда в Российскую Федерацию" иностранные граждане и лица без гражданства могут въезжать в Российскую Федерацию при наличии визы по действительным документам (лицам без гражданства указанные документы выдаются соответствующими органами государства их проживания), удостоверяющим их личность и признаваемым Российской Федерацией в этом качестве, если иное не предусмотрено международными договорами Российской Федерации. Если заявителем является иностранный гражданин или лицо без гражданства, получившие вид на жительство в Российской Федерации, рекомендуется принимать во внимание, что в соответствии со статьей 24 Федерального закона от 15 августа 1996 г. N 114-ФЗ "О порядке выезда из Российской Федерации и въезда в Российскую Федерацию" иностранные граждане осуществляют въезд в Российскую Федерацию на основании действительных документов, удостоверяющих их личность и признаваемых Российской Федерацией в этом качестве, и лица без гражданства осуществляют въезд в Российскую Федерацию на основании вида на жительство";

паспорт гражданина СССР (признан действительным до 1 января 2008 г. для некоторых категорий иностранных граждан и лиц без гражданства) <1>.

Приложение N 6
к административному регламенту
Федерального агентства кадастра
объектов недвижимости
"Предоставление заинтересованным
лицам сведений об объектах
капитального строительства"

ТРЕБОВАНИЯ
ПО ОФОРМЛЕНИЮ ИНФОРМАЦИОННЫХ ЛИСТКОВ ПО ПРОЦЕДУРЕ ОКАЗАНИЯ ГОСУДАРСТВЕННОЙ УСЛУГИ

Согласно Административному регламенту Федерального агентства кадастра объектов недвижимости по предоставлению государственной услуги "Предоставление заинтересованным лицам сведений об объектах капитального строительства" территориальные органы Роснедвижимости осуществляют бесплатное предоставление информационных материалов в виде памяток и информационных листков, если иное не предусмотрено законодательством Российской Федерации.

Настоящие требования определяют состав и содержание информации, необходимой для включения в памятку, предназначенную для физических и юридических лиц и массового распространения по вопросам оказания Роснедвижимостью государственных услуг.

1. Памятка составляется по конкретной тематике, которая определяется по наиболее часто возникающим в письменной и устной форме у физических и юридических лиц на консультациях вопросам.

2. Памятка составляется на русском языке, в Памятке в простой, доступной форме описывается деятельность Роснедвижимости и территориальных органов Роснедвижимости по выбранной тематике.

3. Памятка содержит:

актуальную и исчерпывающую информацию о порядке предоставления государственной услуги;

термины и определения, которые необходимо знать и применять физическим и юридическим лицам при обращении в центральный аппарат Роснедвижимости и территориальные органы Роснедвижимости по вопросам предоставления сведений об объектах капитального строительства;

при необходимости рисунки, блок-схемы и иные графические изображения, описывающие и разъясняющие правила и особенности получения государственной услуги;

в текстовом виде и в виде блок-схемы, наглядно отображающей алгоритм прохождения административной процедуры;

почтовый адрес и адрес официального сайта управления Роснедвижимости по субъекту Российской Федерации, осуществляющего контрольные, регулирующие, исполнительные и управленческие полномочия в части ведения государственного технического учета объектов капитального строительства, на территории соответствующего кадастрового округа;

список почтовых адресов и адреса официальных сайтов центрального аппарата Роснедвижимости и управления Роснедвижимости по субъекту Российской Федерации;

контактные телефоны сотрудников управления Роснедвижимости по субъекту Российской Федерации, территориальных отделов управления Роснедвижимости по субъекту Российской Федерации, осуществляющих консультационную деятельность для физических и юридических лиц по вопросам, входящим в компетенцию Роснедвижимости;

адреса, дни недели и часы приема лиц, заинтересованных в получении государственной услуги;

список документов, представляемых и предъявляемых для получения государственной услуги;

образцы заполнения форм утвержденных бланков, необходимых для получения государственной услуги;

перечень, формы документов для заполнения, образцы заполнения документов.

4. Для обеспечения населения необходимой информацией памятка подготавливается и издается за счет средств Роснедвижимости с периодичностью, установленной управлением Роснедвижимости по субъекту Российской Федерации, и по мере изменения актуальности информации, содержащейся в последнем издании памятки.

Памятка подлежит бесплатному распространению среди физических и юридических лиц преимущественно в территориальных органах Роснедвижимости.

Приложение N 7
к административному регламенту
Федерального агентства кадастра
объектов недвижимости
"Предоставление заинтересованным
лицам сведений об объектах
капитального строительства"

Кадастровый Номер (округа, района) ________
   
  КНИГА УЧЕТА ЗАЯВЛЕНИЙ
  N _______
   
  Том N _________
   
  N заявлений с ______ по __________
   
КНИГА УЧЕТА ЗАЯВЛЕНИЙ 1 Лист ___  
  N Дата приема Заявитель Результат проверки документов при приеме Уведомление об отказе в приеме документов Кол-во документов/ листов Получение расписки (подпись) Фамилия, инициалы исполнителя Результат рассмотрения заявления  
  отказ в приеме прием получение уведомления лично (подпись) направлении уведомления по почте учет отказ в учете  
  2 3 4 5.1 5.2 6.1 6.2 7 8 9 10.1 10.2  
                           
                           
                           
                           
     
  11 Лист N ______ ввел ______________ (подпись)  
                             

Приложение N 8
к административному регламенту
Федерального агентства кадастра
объектов недвижимости
"Предоставление заинтересованным
лицам сведений об объектах
капитального строительства"

         Государственный герб
         Российской Федерации
   Наименование федерального органа
        исполнительной власти                       Адресат
Справочные данные о федеральном органе
        исполнительной власти
Регистрационный номер, дата документа
 
                             РАСПИСКА
 
    Вместе с заявлением N _______________ от _____________________
о    предоставлении    сведений    об    объектах     капитального
строительства представлены и приняты документы:
 
N 
п/п
                       Документ
    вид    
    номер     
     дата      
кол-во листов
 
 
 
 
 
 
 
 
 
 
 
 
 
 
 
 
 
 
 
 
 
 
 
 
 
 
              Всего принято ________ документов на _______ листах.
 
Руководитель (уполномоченное лицо) ___________ (инициалы, фамилия)
                                    (подпись)
 
                                       М.П.
 
 
 

Приложение N 9
к административному регламенту
Федерального агентства кадастра
объектов недвижимости
"Предоставление заинтересованным
лицам сведений об объектах
капитального строительства"

(рекомендуемое)

        Государственный герб        
Российской Федерации
Наименование федерального органа
исполнительной власти
Справочные данные о федеральном
органе исполнительной власти
                           

Адресат
    Регистрационный номер, дата     
документа
 
 
                           УВЕДОМЛЕНИЕ
                  об отказе в приеме документов
                   "__" ____________ 200_ года
 
__________________________________________________________________
      (Наименование территориального органа Роснедвижимости)
 
    Рассмотрено заявление N ___ от ______________ о предоставлении
сведений    на   следующие   объекты   капитального строительства:
__________________________________________________________________
(наименование и местоположение объекта капитального строительства)
Выявлено, что представленные документы ненадлежаще оформлены:
 
 
имеют подчистки либо приписки, зачеркнутые слова или иные не 
 
оговоренные в них исправления;
 
выполнены карандашом;
 
 
 
 
 
отсутствуют документы, перечисленные в пп. 2.1.3.1, 2.1.3.2, 
2.1.3.4 административного регламента "Предоставление
заинтересованным лицам сведений об объектах капитального
строительства".
 
 
 
    В    связи   с   изложенным   представленные   документы   для
предоставления  сведений об объектах капитального строительства не
подлежат приему.
 
Руководитель (уполномоченное лицо) ___________ (инициалы, фамилия)
                                    (подпись)
 
                                       М.П.
 
 
 

Приложение N 10
к административному регламенту
Федерального агентства кадастра
объектов недвижимости
"Предоставление заинтересованным
лицам сведений об объектах
капитального строительства"

Кадастровый Номер (округа, района) ________
   
  КНИГА УЧЕТА ВЫДАННЫХ ДОКУМЕНТОВ
  N _______
   
  Том N _________
   
  N заявлений с ______ по __________
   
КНИГА УЧЕТА ВЫДАННЫХ ДОКУМЕНТОВ   1 Лист___
N Дата получения Заявитель Наименование выданного документа/ кол-во экз. Фамилия, инициалы исполнителя Подпись получателя
2 3 4 5 6 7
           
           
           
           
           
8 Лист N _____ ввел _________________________ (подпись)

Приложение N 11
к административному регламенту
Федерального агентства кадастра
объектов недвижимости
"Предоставление заинтересованным
лицам сведений об объектах
капитального строительства"

         Государственный герб
         Российской Федерации
   Наименование федерального органа
        исполнительной власти                       Адресат
Справочные данные о федеральном органе
        исполнительной власти
Регистрационный номер, дата документа
 
                             РАСПИСКА
 
Заявителем (уполномоченным представителем)
__________________________________________________________________
              ФИО заявителя/наименование организации
предъявлены документы:
 
N п/п 
                    Документ
     вид      
      номер       
      дата       
 
 
 
 
 
 
 
 
 
 
 
 
 
 
 
 
 
    для получения документов по заявке (заявлению)
    N ______________________ от __________________
    о ____________________________________________________________
                указать причину подачи заявки (заявления)
 
Заявителю (уполномоченному представителю) выданы документы:
 
N п/п 
                    Документ
     вид      
      номер       
      дата       
 
 
 
 
 
 
 
 
 
 
 
 
 
 
 
 
 
               Всего выдано _______ документов на ________ листах.
 
Руководитель (уполномоченное лицо) ___________ (инициалы, фамилия)
                                    (подпись)
 
                                       М.П.
 
 
 

Приложение N 12
к административному регламенту
Федерального агентства кадастра
объектов недвижимости
"Предоставление заинтересованным
лицам сведений об объектах
капитального строительства"

ПРЕДОСТАВЛЕНИЕ ГРАЖДАНАМ ИЛИ ОРГАНИЗАЦИЯМ СВЕДЕНИЙ ОБ ОБЪЕКТАХ КАПИТАЛЬНОГО СТРОИТЕЛЬСТВА ПРИ ПОДАЧЕ ЗАЯВЛЕНИЯ ЛИЧНО

Приложение N 13
к административному регламенту
Роснедвижимости "Предоставление
заинтересованным лицам
сведений об объектах
капитального строительства"

ПРЕДОСТАВЛЕНИЯ ГРАЖДАНАМ ИЛИ ОРГАНИЗАЦИЯМ СВЕДЕНИЙ ОБ ОБЪЕКТАХ КАПИТАЛЬНОГО СТРОИТЕЛЬСТВА ПРИ ПОДАЧЕ ЗАЯВЛЕНИЯ ПО ПОЧТЕ