Приказ ФНС РФ от 10.07.2007 N ММ-3-13/421@

"Об утверждении "Формата представления сведений о среднесписочной численности работников за предшествующий календарный год, в электронном виде (на основе XML) (версия 4.01) часть LXXXII"
Редакция от 18.07.2008 — Документ утратил силу, см. «Приказ ФНС РФ от 12.11.2020 N ЕД-7-26/813@»

ФЕДЕРАЛЬНАЯ НАЛОГОВАЯ СЛУЖБА

ПРИКАЗ
от 10 июля 2007 г. N ММ-3-13/421@

ОБ УТВЕРЖДЕНИИ "ФОРМАТА ПРЕДСТАВЛЕНИЯ СВЕДЕНИЙ О СРЕДНЕСПИСОЧНОЙ ЧИСЛЕННОСТИ РАБОТНИКОВ ЗА ПРЕДШЕСТВУЮЩИЙ КАЛЕНДАРНЫЙ ГОД, В ЭЛЕКТРОННОМ ВИДЕ (НА ОСНОВЕ XML) (ВЕРСИЯ 4.01) ЧАСТЬ LXXXII"

(в ред. Приказа ФНС РФ от 18.07.2008 N ММ-3-6/321@)

В соответствии с пунктами 3 и 7 статьи 80 Налогового кодекса Российской Федерации и на основании Приказа Федеральной налоговой службы Российской Федерации от 29.03.2007 N ММ-3-25/174@ "Об утверждении формы Сведений о среднесписочной численности работников за предшествующий календарный год" приказываю:

1. Утвердить "Формат представления сведений о среднесписочной численности работников за предшествующий календарный год, в электронном виде (на основе XML) (Версия 4.01) Часть LXXXII".

2. Установить, что настоящий Приказ вступает в силу через две недели с момента его издания.

3. Контроль исполнения настоящего Приказа возложить на заместителя руководителя Федеральной налоговой службы Д.А. Чушкина.

Руководитель
Федеральной налоговой службы
М.П.МОКРЕЦОВ

УТВЕРЖДЕН
Приказом ФНС России
от "__" ______ 2007 г. N

ФОРМАТ
ПРЕДСТАВЛЕНИЯ СВЕДЕНИЙ О СРЕДНЕСПИСОЧНОЙ ЧИСЛЕННОСТИ РАБОТНИКОВ ЗА ПРЕДШЕСТВУЮЩИЙ КАЛЕНДАРНЫЙ ГОД, В ЭЛЕКТРОННОМ ВИДЕ (НА ОСНОВЕ XML) (ВЕРСИЯ 4.01)

ЧАСТЬ LXXXII

(в ред. Приказа ФНС РФ от 18.07.2008 N ММ-3-6/321@)

1. ОБЩИЕ СВЕДЕНИЯ

1.1. Назначение

Настоящий документ описывает требования к XML файлам (далее - файлам обмена) передачи в электронном виде сведений о среднесписочной численности работников за предшествующий календарный год, в налоговые органы.

1.2. Основание разработки

Настоящая версия формата разработана в соответствии с требованиями следующих документов:

Форма сведений о среднесписочной численности работников за предшествующий календарный год (утверждена Приказом ФНС России от 29.03.2007 N ММ-3-25/174, зарегистрированным в Минюсте России 24.04.2007 N 9320).

2. ОПИСАНИЕ ФАЙЛА ОБМЕНА

2.1. Общие сведения по файлу обмена

Имя файла обмена

Имя файла обмена должно иметь следующий вид: (в ред. Приказа ФНС РФ от 18.07.2008 N ММ-3-6/321@)

R_T_A_K_O_ GGGGMMDD_N, где: (в ред. Приказа ФНС РФ от 18.07.2008 N ММ-3-6/321@)

R_T - префикс, обозначающий принадлежность информации файла обмена к определенному виду (R) и типу (T). Вид и тип информации представляются сочетанием символов (латинские буквы и цифры). Вид информации определяет принадлежность файла обмена к обобщенной группе файлов (например, "NO" - отчетность налогоплательщика, "KVPR" - квитанция о приеме отчетности налогоплательщика). Тип информации - уникальный идентификатор, определяющий принадлежность файла обмена к передаваемой отчетности (например, "PRIB" - налоговая декларация по налогу на прибыль организаций). Для файлов обмена, формируемых по результатам приема (обработки) отчетности налогоплательщика, тип информации повторяет префикс обработанного файла обмена без разделителя (например, "KVPR_NOPRIB" - префикс для квитанции о приеме налоговой декларации по налогу на прибыль организаций). (в ред. Приказа ФНС РФ от 18.07.2008 N ММ-3-6/321@)

A_K - идентификатор получателя информации, где: A - идентификатор получателя, которому направляется файл обмена, K - идентификатор конечного получателя, для которого предназначена информация из данного файла обмена <*>. Каждый из идентификаторов (A и K) имеет вид: (в ред. Приказа ФНС РФ от 18.07.2008 N ММ-3-6/321@)

<*> Передача файла от отправителя к конечному получателю (K) может осуществляться в несколько этапов через другие (промежуточные) налоговые органы. Такие налоговые органы (осуществляющие передачу на промежуточных этапах) обозначаются идентификатором A. В случае передачи файла от отправителя к конечному получателю без промежуточных этапов (т.е. при отсутствии налоговых органов, осуществляющих передачу на промежуточных этапах) значения идентификаторов A и K совпадают. Для файлов, представляемых налогоплательщиками в НО, идентификатор конечного получателя в имени файла K должен совпадать со значением атрибута "Код налогового органа" (КодНо) в представляемом файле обмена. (в ред. Приказа ФНС РФ от 18.07.2008 N ММ-3-6/321@)

- для организаций - девятнадцатиразрядный код (ИНН и КПП юридического лица); (в ред. Приказа ФНС РФ от 18.07.2008 N ММ-3-6/321@)

- для физических лиц - двенадцатиразрядный код (ИНН физического лица, имеющего ИНН, при отсутствии ИНН - последовательность из двенадцати нулей); (в ред. Приказа ФНС РФ от 18.07.2008 N ММ-3-6/321@)

- для налоговых органов - четырехразрядный код (код налогового органа по СОНО). (в ред. Приказа ФНС РФ от 18.07.2008 N ММ-3-6/321@)

O - идентификатор отправителя информации, имеет вид: (в ред. Приказа ФНС РФ от 18.07.2008 N ММ-3-6/321@)

- для организаций идентификатор отправителя информации представляется в виде девятнадцатиразрядного кода (ИНН и КПП юридического лица); (в ред. Приказа ФНС РФ от 18.07.2008 N ММ-3-6/321@)

- для физических лиц - двенадцатиразрядный код (ИНН физического лица, имеющего ИНН. При отсутствии ИНН - последовательность из двенадцати нулей); (в ред. Приказа ФНС РФ от 18.07.2008 N ММ-3-6/321@)

- для налоговых органов - четырехразрядный код (код налогового органа по СОНО). (в ред. Приказа ФНС РФ от 18.07.2008 N ММ-3-6/321@)

GGGG - год формирования передаваемого файла, MM - месяц, DD - день; (в ред. Приказа ФНС РФ от 18.07.2008 N ММ-3-6/321@)

N - идентификационный уникальный номер файла. (Длина - от 1 до 36 знаков. Идентификационный номер файла должен обеспечивать уникальность файла.) (в ред. Приказа ФНС РФ от 18.07.2008 N ММ-3-6/321@)

Расширение имени файла - xml. Расширение имени файла может указываться как строчными, так и прописными буквами. (в ред. Приказа ФНС РФ от 18.07.2008 N ММ-3-6/321@)

Параметры первой строки файла обмена

Первая строка XML файла должна иметь следующий вид:

<?xml version="1.0" encoding ="windows-1251"?>

Имя файла, содержащего схему файла обмена

Имя файла, содержащего XSD-схему файла обмена, должно иметь следующий вид:

R_T_K, где:

R_T - префикс, обозначающий принадлежность схемы файла обмена к передаче сведений с данными о среднесписочной численности работников за предшествующий календарный год, принимает значение NO_SRCHIS;

K - идентификационный номер версии схемы файла обмена <*>, принимает значение 1_082_00_04_01_xx, где xx - принимает значение 01. При внесении изменений в схему, не противоречащих данному формату, номер версии XSD схемы файла обмена изменяется.

<*> Идентификационный номер версии схемы формата файла обмена имеет следующую структуру:

P_F_XX, где:

P - признак принадлежности формата к используемому реестру форматов (Принимает следующие значения:

"1" - признак принадлежности формата к Федеральному реестру форматов представления налоговых деклараций, бухгалтерской отчетности и иных документов, служащих для исчисления и уплаты налогов в электронном виде; "2" - признак принадлежности к реестру форматов обмена информацией между налогоплательщиками и налоговыми органами, налоговыми органами, налоговыми органами и государственными учреждениями, организациями;

F - идентификационный номер версии формата в реестре форматов, которому соответствует схема файла обмена. Имеет структуру: HHH_BB_VV_MM

HHH - номер части формата;

BB - номер подчасти формата (если в формате нет подчастей, проставляется 00);

VV - номер версии формата (нумерация версий начинается с 04);

MM - номер версии части формата (нумерация начинается с 01);

XX - номер версии XSD схемы файла обмена. Корректируется при внесении изменений в схему, не противоречащих данному формату.

Расширение имени файла - xsd

XSD схема файла обмена в электронном виде приводится отдельным файлом и размещается на сайте Федеральной налоговой службы Российской Федерации.

Наименование файла, содержащего схему, может включаться в корневой элемент XML файла как значение атрибута noNamespaceSchemaLocation (или SchemaLocation в случае использования целевого пространства имен). При этом в качестве значения атрибута noNamespaceSchemaLocation (SchemaLocation) указывается только наименование (с расширением) файла, содержащего схему файла обмена. Например:

xsi:noNamespaceSchemaLocation="NO_SRCHIS_l_082_00_04_01_01.xsd"

2.2. Логическая модель файла обмена

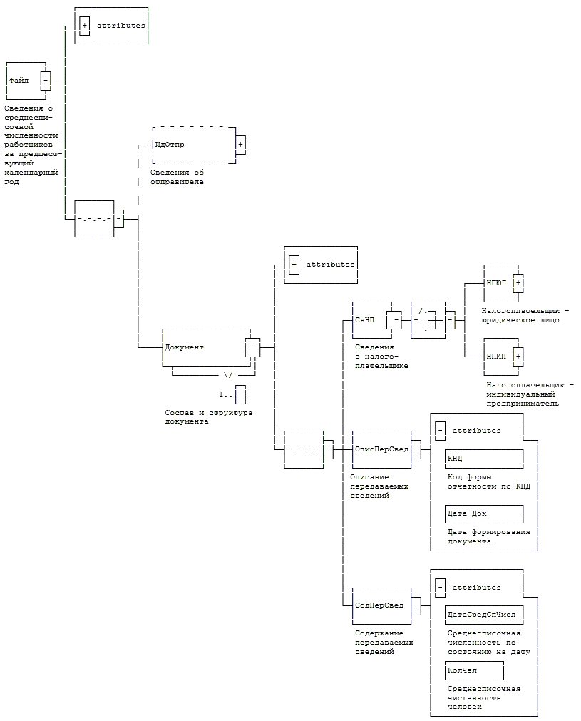
Логическая модель файла обмена представлена в графическом виде в Разделе 3 на рис. 1. Элементами логической модели файла обмена являются элементы и атрибуты XML файла. Полный перечень структурных элементов логической модели файла обмена и сведения о них приведены в Разделе 4.

Для каждого структурного элемента логической модели файла обмена в Разделе 4 приводятся следующие сведения:

- Наименование элемента. Приводится полное наименование элемента <*>.

<*> В строке таблицы могут быть описаны несколько элементов, наименования которых разделены символом "|". Такая форма записи применяется в случае возможного присутствия в файле обмена только одного элемента из описанных в этой строке.

- Сокращенное наименование элемента. Приводится сокращенное наименование элемента. Синтаксис сокращенного наименования должен удовлетворять спецификации XML.

- Признак типа элемента. Может принимать следующие значения: "С" - сложный элемент логической модели (содержит вложенные элементы), "П" - простой элемент логической модели, реализованный в виде элемента XML файла, "А" - простой элемент логической модели, реализованный в виде атрибута элемента XML файла. Простой элемент логической модели не содержит вложенные элементы.

- Формат значения элемента. Формат значения элемента представляется следующими условными обозначениями: T - символьная строка; N - числовое значение (целое или дробное).

Формат символьной строки указывается в виде T(n-k) или T(=k), где n - минимальное количество знаков, k - максимальное количество знаков, символ "-" - разделитель, символ "=" означает фиксированное количество знаков в строке. В случае, если минимальное количество знаков равно 0, формат имеет вид T(0-k). В случае, если максимальное количество знаков неограниченно, формат имеет вид T(n-).

Формат числового значения указывается в виде N(m.k), где m - максимальное количество знаков в числе, включая знак (для отрицательного числа), целую и дробную часть числа без разделяющей десятичной точки, k - максимальное число знаков дробной части числа. Если число знаков дробной части числа равно 0 (т.е. число целое), то формат числового значения имеет вид N(m).

Для простых элементов, являющихся базовыми в XML (определенными в http://www.w3.org/TR/xmlschema-0), например, элемент с типом "date", поле "Формат значения элемента" не заполняется. Для таких элементов в поле "Дополнительная информация" указывается тип базового элемента.

- Признак обязательности элемента определяет обязательность присутствия элемента (совокупности наименования элемента и его значения) в файле обмена. Признак обязательности элемента может принимать следующие значения: "О" - наличие элемента в файле обмена обязательно; "Н" - присутствие элемента в файле обмена необязательно, т.е. элемент может отсутствовать. Если элемент принимает ограниченный перечень значений (по классификатору, кодовому словарю и т.п.), то признак обязательности элемента дополняется символом "К". Например: "ОК". В случае если количество реализаций элемента может быть более одной, то признак обязательности элемента дополняется символом "М". Например: "НМ, ОКМ".

- Дополнительная информация. Для сложных элементов указывается ссылка на таблицу, в которой описывается состав данного элемента. Для элементов, принимающих ограниченный перечень значений из классификатора (кодового словаря и т.п.), указывается соответствующее наименование классификатора (кодового словаря и т.п.) или приводится перечень возможных значений. Для классификатора (кодового словаря и т.п.) может указываться ссылка на его местонахождение. Для элементов, использующих пользовательский тип данных, указывается наименование типового элемента.

3. ДИАГРАММА ФАЙЛА ОБМЕНА

Рис. 1. Диаграмма структуры файла обмена

4. ПЕРЕЧЕНЬ СТРУКТУРНЫХ ЭЛЕМЕНТОВ ЛОГИЧЕСКОЙ МОДЕЛИ ФАЙЛА ОБМЕНА

Перечень структурных элементов логической модели файла обмена приведен в табл. 4.1 - 4.10

Таблица 4.1

Сведения о среднесписочной численности работников за предшествующий календарный год (Файл)

Наименование элемента Сокращенное наименование (код) элемента Признак типа элемента Формат элемента Признак обязательности элемента Дополнительная информация
Идентификатор файла ИдФайл А T(1-100) О Повторяет имя передаваемого файла (без расширения)
Версия формата ВерсФорм А T(1-5) О Принимает значение: 4.01
Тип информации ТипИнф А T(1-50) О Принимает значение: СВЕДСРСПИСЧИСЛ
Версия передающей программы ВерсПрог А T(1-40) Н  
Количество документов КолДок А N(9) О Указывает количество повторений элемента <Документ>
Принимает значение от 1 и более
Сведения об отправителе ИдОтпр С   Н Состав элемента представлен в табл. 4.2
Состав и структура документа Документ С   ОМ Состав элемента представлен в табл. 4.3

Таблица 4.2

Сведения об отправителе (ИдОтпр)

Наименование элемента Сокращенное наименование (код) элемента Признак типа элемента Формат элемента Признак обязательности элемента Дополнительная информация
Должность ответственного лица ДолжОтв А T(1-45) Н
Номер контактного телефона Тлф А T(1-20) Н
E-mail E-mail А T(1-45) Н
Фамилия, имя, отчество ответственного лица ФИООтв С О Типовой элемент <ФИОТип>
Состав элемента представлен в табл. 4.10

Таблица 4.3

Состав и структура документа (Документ)

Наименование элемента Сокращенное наименование (код) элемента Признак типа элемента Формат элемента Признак обязательности элемента Дополнительная информация
Идентификатор документа ИдДок А T(1-36) О Для присвоения номера рекомендуется использовать глобально уникальный идентификатор (GUID)
Сведения о налогоплательщике СвНП С О Состав элемента представлен в табл. 4.4
Описание передаваемых сведений ОписПерСвед С О Состав элемента представлен в табл. 4.7
Содержание передаваемых сведений СодПерСвед С О Состав элемента представлен в табл. 4.8

Таблица 4.4

Сведения о налогоплательщике (СвНП)

Наименование элемента Сокращенное наименование (код) элемента Признак типа элемента Формат элемента Признак обязательности элемента Дополнительная информация
Налогоплательщик - юридическое лицо| Налогоплательщик - индивидуальный предприниматель НПЮЛ
НПИП
С
С
  О
О
Состав элемента представлен в табл. 4.5
Состав элемента представлен в табл. 4.6

Таблица 4.5

Налогоплательщик - юридическое лицо (НПЮЛ)

Наименование элемента Сокращенное наименование (код) элемента Признак типа элемента Формат элемента Признак обязательности элемента Дополнительная информация
Полное наименование организации НаимОрг А T(1-1000) О  
ИНН организации ИННЮЛ А T(=10) О Типовой элемент <ИННЮЛТип>
КПП КПП А T(=9) О Типовой элемент <КППТип>
Сведения о руководителе организации Сведения о представителе СвРукОрг СвПред С С   О О Типовой элемент <ФИОТип>
Состав элемента представлен в табл. 4.10
Типовой элемент <СвПред>
Состав элемента представлен в табл. 4.9

Таблица 4.6

Налогоплательщик - индивидуальный предприниматель (НПИП)

Наименование элемента Сокращенное наименование (код) элемента Признак типа элемента Формат элемента Признак обязательности элемента Дополнительная информация
ИНН индивидуального предпринимателя ИННИП А T(=12) О Типовой элемент <ИННФЛТип>
ФИО индивидуального предпринимателя ФИОИП С О Типовой элемент <ФИОТип>
Состав элемента представлен в табл. 4.10
Сведения о представителе СвПред С Н Типовой элемент <СвПред>
Состав элемента представлен в табл. 4.9

Таблица 4.7

Описание передаваемых сведений (ОписПерСвед)

Наименование элемента Сокращенное наименование (код) элемента Признак типа элемента Формат элемента Признак обязательности элемента Дополнительная информация
Код формы отчетности по КНД КНД А T(=7) О Типовой элемент <КНДТип>.
Принимает значение: 1110018
Дата формирования документа ДатаДок А T(=10) О Типовой элемент <ДатаТип>

Таблица 4.8

Содержание передаваемых сведений (СодПерСвед)

Наименование элемента Сокращенное наименование (код) элемента Признак типа элемента Формат элемента Признак обязательности элемента Дополнительная информация
Среднесписочная численность по состоянию на дату ДатаСредСпЧисл А T(=10) О Типовой элемент <ДатаТип>
Среднесписочная численность человек КолЧел А N(9) О

Таблица 4.9

Сведения о представителе налогоплательщика (СвПред)

Наименование элемента Сокращенное наименование (код) элемента Признак типа элемента Формат элемента Признак обязательности элемента Дополнительная информация
Наименование документа, подтверждающего полномочия представителя НаимДокПред А T(1-120) О  
Фамилия, имя, отчество представителя| Полное наименование организации - представителя ФИОПред НаимОргПред С П T(1-1000) О О Типовой элемент <ФИОТип>
Состав элемента представлен в табл. 4.10

Таблица 4.10

Фамилия, имя, отчество физического лица (ФИОТип)

Наименование элемента Сокращенное наименование (код) элемента Признак типа элемента Формат элемента Признак обязательности элемента Дополнительная информация
Фамилия Фамилия А T(1-60) О
Имя Имя А T(1-60) О
Отчество Отчество А T(1-60) Н