Приказ Минприроды РФ от 22.12.2008 N 340

"Об утверждении Административного регламента Федерального агентства водных ресурсов по осуществлению государственной функции по предоставлению права пользования водными объектами на основании решения о предоставлении водных объектов в пользование"
Редакция от 22.12.2008 — Документ утратил силу, см. «Приказ Минприроды РФ от 21.01.2013 N 20»

Зарегистрировано в Минюсте РФ 17 февраля 2009 г. N 13374


МИНИСТЕРСТВО ПРИРОДНЫХ РЕСУРСОВ И ЭКОЛОГИИ РОССИЙСКОЙ ФЕДЕРАЦИИ

ПРИКАЗ
от 22 декабря 2008 г. N 340

ОБ УТВЕРЖДЕНИИ АДМИНИСТРАТИВНОГО РЕГЛАМЕНТА ФЕДЕРАЛЬНОГО АГЕНТСТВА ВОДНЫХ РЕСУРСОВ ПО ОСУЩЕСТВЛЕНИЮ ГОСУДАРСТВЕННОЙ ФУНКЦИИ ПО ПРЕДОСТАВЛЕНИЮ ПРАВА ПОЛЬЗОВАНИЯ ВОДНЫМИ ОБЪЕКТАМИ НА ОСНОВАНИИ РЕШЕНИЯ О ПРЕДОСТАВЛЕНИИ ВОДНЫХ ОБЪЕКТОВ В ПОЛЬЗОВАНИЕ

В соответствии с пунктом 9 Порядка разработки и утверждения административных регламентов исполнения государственных функций (предоставления государственных услуг), утвержденного Постановлением Правительства Российской Федерации от 11 ноября 2005 года N 679 "О порядке разработки и утверждения административных регламентов исполнения государственных функций (предоставления государственных услуг)" (Собрание законодательства Российской Федерации, 2005, N 47, ст. 4933; 2007, N 50, ст. 6285; 2008, N 18, ст. 2063), приказываю:

1. Утвердить прилагаемый Административный регламент Федерального агентства водных ресурсов по осуществлению государственной функции по предоставлению права пользования водными объектами на основании решения о предоставлении водных объектов в пользование.

2. Федеральному агентству водных ресурсов (Хамитов) обеспечить исполнение Административного регламента Федерального агентства водных ресурсов по осуществлению государственной функции по предоставлению права пользования водными объектами на основании решения о предоставлении водных объектов в пользование.

3. Контроль за исполнением настоящего Приказа возложить на заместителя Министра С.Р. Леви.

Министр
Ю.П.ТРУТНЕВ

УТВЕРЖДЕН
Приказом Минприроды России
от 22 декабря 2008 г. N 340

АДМИНИСТРАТИВНЫЙ РЕГЛАМЕНТ
ПО ОСУЩЕСТВЛЕНИЮ ФЕДЕРАЛЬНЫМ АГЕНТСТВОМ ВОДНЫХ РЕСУРСОВ ГОСУДАРСТВЕННОЙ ФУНКЦИИ ПО ПРЕДОСТАВЛЕНИЮ ПРАВА ПОЛЬЗОВАНИЯ ВОДНЫМИ ОБЪЕКТАМИ НА ОСНОВАНИИ РЕШЕНИЯ О ПРЕДОСТАВЛЕНИИ ВОДНЫХ ОБЪЕКТОВ В ПОЛЬЗОВАНИЕ

I. ОБЩИЕ ПОЛОЖЕНИЯ

1.1. Наименование государственной функции

1.1.1. Административный регламент по осуществлению Федеральным агентством водных ресурсов государственной функции по предоставлению права пользования водными объектами на основании решения о предоставлении водного объекта в пользование (далее - Регламент) описывает выполнение государственной функции:

1.1.2. По предоставлению водоемов, которые полностью расположены на территориях соответствующих субъектов Российской Федерации и использование водных ресурсов которых осуществляется для обеспечения питьевого и хозяйственно-бытового водоснабжения двух и более субъектов Российской Федерации <*>, или частей таких водоемов, морей или их отдельных частей в пользование на основании решений о предоставлении водного объекта в пользование для <**>:

<*> Указанных в части 2 статьи 26 Водного кодекса Российской Федерации от 3 июня 2006 г. N 74-ФЗ (Собрание законодательства Российской Федерации, 2006, N 23, ст. 2381; 2006, N 50, ст. 5279; 2007, N 26, ст. 3075; 2008, N 29 (ч. I), ст. 3418; 2008, N 30 (ч. II), ст. 3116).

<**> В соответствии с частью 2 статьи 11 Водного кодекса Российской Федерации от 3 июня 2006 г. N 74-ФЗ (Собрание законодательства Российской Федерации, 2006, N 23, ст. 2381; 2006, N 50, ст. 5279; 2007, N 26, ст. 3075; 2008, N 29 (ч. I), ст. 3418; 2008, N 30 (ч. II), ст. 3116).

1) сброса сточных и (или) дренажных вод;

2) строительства причалов, судоподъемных и судоремонтных сооружений;

3) создания стационарных и (или) плавучих платформ, искусственных островов, искусственных земельных участков на землях, покрытых поверхностными водами;

4) строительства гидротехнических сооружений, мостов, а также подводных и подземных переходов, трубопроводов, подводных линий связи, других линейных объектов, если такое строительство связано с изменением дна и берегов водных объектов;

5) разведки и добычи полезных ископаемых;

6) проведения дноуглубительных, взрывных, буровых и других работ, связанных с изменением дна и берегов водных объектов;

7) подъема затонувших судов;

8) сплава древесины в плотах и с применением кошелей;

9) забора (изъятия) водных ресурсов для орошения земель сельскохозяйственного назначения (в том числе лугов и пастбищ);

10) организованного отдыха детей, а также организованного отдыха ветеранов, граждан пожилого возраста, инвалидов.

1.1.3. По обеспечению предоставления водных объектов в пользование на основании решения Правительства Российской Федерации о предоставлении водного объекта в пользование для обеспечения обороны страны и безопасности государства.

1.2. Наименование федерального органа исполнительной власти, непосредственно исполняющего государственную функцию

1.2.1. Государственную функцию, указанную в пункте 1.1.1 Регламента, исполняет Федеральное агентство водных ресурсов (Росводресурсы) непосредственно, через свои территориальные органы (в том числе бассейновые) и их структурные подразделения (далее - территориальные органы Росводресурсов).

1.3. Перечень нормативных правовых актов, непосредственно регулирующих исполнение государственной функции

1.3.1. Исполнение государственной функции, указанной в пункте 1.1.1 Регламента (далее - государственная функция), осуществляется в соответствии с:

Водным кодексом Российской Федерации от 3 июня 2006 г. N 74-ФЗ (Собрание законодательства Российской Федерации, 2006, N 23, ст. 2381; 2006, N 50, ст. 5279; 2007, N 26, ст. 3075; 2008, N 29 (ч. I), ст. 3418; 2008, N 30 (ч. II), ст. 3116);

Федеральным законом Российской Федерации от 2 мая 2006 г. N 59-ФЗ "О порядке рассмотрения обращений граждан Российской Федерации" (Собрание законодательства Российской Федерации, 2006, N 19, ст. 2060);

Постановлением Правительства Российской Федерации от 11 ноября 2005 г. N 679 "О порядке разработки и утверждения административных регламентов исполнения государственных функций (предоставления государственных услуг)" (Собрание законодательства Российской Федерации, 2005, N 47, ст. 4933; 2007, N 50, ст. 6285; 2008, N 18, ст. 2063);

Постановлением Правительства Российской Федерации от 6 апреля 2004 г. N 169 "Вопросы Федерального агентства водных ресурсов" (Собрание законодательства Российской Федерации, 2004, N 15, ст. 1461; 2005, N 32, ст. 3328);

Постановлением Правительства Российской Федерации от 16 июня 2004 г. N 282 "Об утверждении Положения о Федеральном агентстве водных ресурсов" (Собрание законодательства Российской Федерации, 2004, N 25, ст. 2564; 2004, N 32, ст. 3348; 2006, N 24, ст. 2607; 2006, N 52 (ч. III), ст. 5598; 2008, N 22, ст. 2581, N 42, ст. 4825, N 46, ст. 5337);

Постановлением Правительства Российской Федерации от 30 декабря 2006 г. N 844 "О порядке подготовки и принятия решения о предоставлении водного объекта в пользование" (Собрание законодательства Российской Федерации, 2007, N 1 (ч. II), ст. 295);

Приказом МПР России от 14 марта 2007 г. N 56 "Об утверждении типовой формы решения о предоставлении водного объекта в пользование" (зарегистрирован Минюстом России 23 апреля 2007 г., регистрационный N 9317; Бюллетень нормативных актов федеральных органов исполнительной власти, 2007, N 22).

1.4. Описание результатов исполнения государственной функции, а также указание на юридические факты, которыми заканчивается исполнение государственной функции

1.4.1. Конечным результатом предоставления права пользования водным объектом или его частью на основании решения о предоставлении водного объекта в пользование является:

1) в случае, указанном в пункте 1.1.2 Регламента, - принятие решения о предоставлении заявителю водного объекта в пользование, которое направляется на регистрацию в государственном водном реестре, либо мотивированный отказ в предоставлении водного объекта в пользование;

2) в случае, указанном в пункте 1.1.3 Регламента, - подготовленный проект акта Правительства Российской Федерации о предоставлении заявителю водного объекта в пользование для обеспечения обороны страны и безопасности государства, который представляется с необходимыми документами и обосновывающими материалами в Минприроды России.

1.5. Описание заявителей, а также физических и юридических лиц, имеющих право в соответствии с законодательством Российской Федерации либо в силу наделения их заявителями в порядке, установленном законодательством Российской Федерации, полномочиями выступать от их имени при взаимодействии с соответствующими органами исполнительной власти, органами местного самоуправления и организациями при исполнении государственной функции

1.5.1. Право пользования водным объектом или его частью на основании решения о предоставлении водного объекта в пользование может предоставляться физическому, юридическому лицу или индивидуальному предпринимателю (далее - заявитель).

II. ТРЕБОВАНИЯ К ПОРЯДКУ ИСПОЛНЕНИЯ ГОСУДАРСТВЕННОЙ ФУНКЦИИ

2.1. Порядок информирования о правилах предоставления права пользования водным объектом или его частью на основании решения о предоставлении водного объекта в пользование

2.1.1. Сведения о порядке предоставления права пользования водным объектом или его частью на основании решения о предоставлении водного объекта в пользование предоставляются заявителю непосредственно при его явке в территориальный орган Росводресурсов, а также по телефону, электронной почте и посредством размещения указанных сведений на официальном сайте Росводресурсов и территориальных органов Росводресурсов. Адреса территориальных органов Федерального агентства водных ресурсов и их структурных подразделений указаны в приложении 1 к настоящему Регламенту.

На стендах территориальных органов Росводресурсов, а также на официальном сайте Росводресурсов и территориальных органов Росводресурсов размещаются следующие сведения:

1) часы приема заявителей;

2) адреса территориальных органов Росводресурсов;

3) номера кабинетов в территориальных органах Росводресурсов, предназначенных для приема заявлений на предоставление права пользования водным объектом или его частью на основании решения о предоставлении водного объекта в пользование (далее - заявление) и прилагаемых к ним документов;

4) адреса официального сайта Росводресурсов и территориальных органов Росводресурсов;

5) номера телефонов и адреса электронной почты должностных лиц, ответственных за организацию предоставления права пользования водным объектом или его частью на основании решения о предоставлении водного объекта в пользование в территориальных органах Росводресурсов;

6) порядок предоставления права пользования водным объектом или его частью на основании решения о предоставлении водного объекта в пользование (в текстовом и/или графическом виде);

7) образец заполнения заявления о предоставлении водного объекта или его части в пользование на основании решения о предоставлении водного объекта в пользование и перечень прилагаемых к указанному заявлению документов;

8) перечень заинтересованных исполнительных органов государственной власти, с которыми территориальный орган Росводресурсов должен обеспечить согласование условий водопользования с учетом компетенции данных органов и цели водопользования;

9) порядок получения консультаций по процедуре предоставления права пользования водным объектом или его частью на основании решения о предоставлении водного объекта в пользование;

10) обязанности должностных лиц при ответе на телефонные звонки, устные и письменные обращения заявителей, требования к форме и характеру взаимодействия должностных лиц с заявителями.

2.1.2. Для получения водного объекта в пользование на основании решения о предоставлении водного объекта в пользование заявитель должен обратиться с соответствующим заявлением и прилагаемыми к нему документами в территориальный орган Росводресурсов по месту намечаемого водопользования.

2.1.2.1. Образец заявления о предоставлении водного объекта или его части в пользование на основании решения о предоставлении водного объекта в пользование приведен в приложении 2 к настоящему Регламенту.

В бумажном виде образец указанного заявления можно получить в территориальных органах Росводресурсов, а в электронном - на официальном сайте Росводресурсов и территориальных органов Росводресурсов.

Перечень прилагаемых к указанному заявлению документов:

1) копии учредительных документов - для юридического лица;

2) выписка из Единого государственного реестра юридических лиц - для юридического лица;

3) выписка из Единого государственного реестра индивидуальных предпринимателей - для индивидуального предпринимателя;

4) копия документа, удостоверяющего личность, - для физического лица;

5) копия свидетельства о постановке на учет в налоговом органе;

6) документ, подтверждающий полномочия лица на осуществление действий от имени заявителя, - при необходимости;

7) копия положительного заключения государственной экспертизы - в случаях, предусмотренных законодательством;

8) акт об утверждении положительного заключения государственной экспертизы - в случаях, предусмотренных законодательством;

9) информация о намечаемых заявителем водохозяйственных мероприятиях и мероприятиях по охране водного объекта с указанием размера и источников средств, необходимых для их реализации;

10) документ о предоставлении в пользование земельного участка, необходимого для осуществления водопользования;

11) сведения о наличии контрольно-измерительной аппаратуры для контроля качества воды в водном объекте;

12) материалы в графической форме с отображением водного объекта, указанного в заявлении о предоставлении водного объекта в пользование, и размещения средств и объектов водопользования, а также пояснительная записка к ним.

Дополнительно для сброса сточных и (или) дренажных вод:

13) расчет и обоснование заявленного объема сброса сточных и (или) дренажных вод и показателей их качества по каждому выпуску;

14) сведения о наличии контрольно-измерительной аппаратуры для учета объемов и контроля (наблюдения) качества сбрасываемых сточных и (или) дренажных вод;

15) графические материалы с обозначением места предполагаемого сброса сточных и (или) дренажных вод по каждому выпуску.

Дополнительно для:

1. строительства причалов, судоподъемных и судоремонтных сооружений;

2. создания стационарных и (или) плавучих платформ, искусственных островов, искусственных земельных участков на землях, покрытых поверхностными водами;

3. строительства гидротехнических сооружений, мостов, а также подводных и подземных переходов, трубопроводов, подводных линий связи, других линейных объектов, если такое строительство связано с изменением дна и берегов водных объектов:

16) сведения о технических параметрах указанных сооружений (площадь и границы используемой для их размещения акватории водного объекта с учетом размеров охранных зон этих сооружений, длина, ширина и высота сооружений, глубина прокладки подводных коммуникаций и конструктивные особенности, связанные с обеспечением их безопасности;

17) копия документа об утверждении проектно-сметной документации, в которой отражены технические параметры предполагаемых к созданию и строительству сооружений.

Дополнительно для разведки и добычи полезных ископаемых:

18) лицензия на пользование недрами.

Дополнительно для забора (изъятия) водных ресурсов для орошения земель сельскохозяйственного назначения (в том числе лугов и пастбищ):

19) расчет и обоснование заявленного объема забора (изъятия) водных ресурсов из водного объекта по каждому водозабору;

20) сведения о наличии контрольно-измерительной аппаратуры для учета объема водных ресурсов, забираемых (изымаемых) из водного объекта;

21) сведения о технических параметрах водозаборных сооружений и мерах по предотвращению попадания рыб и других водных биологических ресурсов в эти сооружения;

22) копия документа об утверждении проектно-сметной документации с указанием сведений о технических параметрах водозаборных сооружений и мерах по предотвращению попадания рыб и других водных биологических ресурсов в эти сооружения для намечаемых к строительству водозаборных сооружений.

2.1.2.2. Копии документов, предусмотренных пунктом 2.1.2.1 Регламента, представляются с предъявлением оригинала, если копии не засвидетельствованы в нотариальном порядке.

2.1.2.3. Заявление и прилагаемые к нему документы представляются заявителем непосредственно или направляются по почте ценным письмом с уведомлением о вручении и с описью вложения.

2.1.3. Прием заявлений и прилагаемых к ним документов осуществляется по рабочим дням в территориальных органах Росводресурсов по месту водопользования. Адреса территориальных органов Федерального агентства водных ресурсов и их структурных подразделений приведены в приложении 1 к настоящему Регламенту.

Часы приема заявителей устанавливаются руководителем территориального органа Росводресурсов.

Консультации по процедуре предоставления права пользования водным объектом или его частью на основании решения о предоставлении водного объекта в пользование могут осуществляться в часы приема заявлений.

2.1.4. Консультации по процедуре предоставления права пользования водным объектом или его частью на основании решения о предоставлении водного объекта в пользование (далее - консультации) могут предоставляться также по письменным обращениям, по телефону или по электронной почте (при ее наличии).

Часы проведения консультаций по телефону устанавливаются руководителем территориального органа Росводресурсов, исходя из особенностей деятельности конкретного территориального органа.

2.1.4.1. Все консультации являются безвозмездными.

2.1.4.2. Должностное лицо, оказывающее консультации, обязано приводить ссылки на нормативные правовые акты, содержащие положения, сообщаемые или разъясняемые заявителям.

2.1.5. Должностное лицо, осуществляющее консультирование по телефону, сняв трубку, должно представиться, назвав наименование территориального органа Росводресурсов, свою должность, фамилию, имя и отчество.

2.1.5.1. Время консультации по телефону, как правило, не должно превышать 10 минут.

2.1.5.2. При невозможности должностного лица, осуществляющего консультирование по телефону, предоставить информацию, указанную в пункте 2.1.1 Регламента, указанное должностное лицо может предложить заявителю обратиться за необходимой информацией в форме письменной консультации.

2.1.6. Консультирование по электронной почте (при наличии) осуществляется в режиме вопросов-ответов в течение пятнадцати календарных дней с момента регистрации в территориальном органе Росводресурсов электронного обращения заявителя.

2.1.7. Консультирование по письменным обращениям осуществляется в форме письменных ответов на письменные обращения заявителей.

2.1.7.1. Руководитель территориального органа Росводресурсов определяет исполнителя для подготовки ответа по каждому конкретному письменному обращению.

2.1.7.2. Ответы на письменные обращения должны содержать ответы на поставленные вопросы, фамилию, инициалы и номер телефона исполнителя.

2.1.7.3. Ответ на письменное обращение подписывается руководителем территориального органа Росводресурсов.

Указанный ответ направляется по почте или факсу (при наличии) в зависимости от способа доставки, указанного в письменном обращении заявителя.

Срок направления указанного ответа составляет тридцать календарных дней с момента регистрации в территориальном органе Росводресурсов письменного обращения заявителя.

2.1.7.4. Личный прием граждан по процедуре исполнения государственной функции осуществляется руководителем территориального органа Росводресурсов и руководителем (заместителем руководителя) Росводресурсов в часы приема заявителей и в соответствиями с требованиями Федерального закона от 2 мая 2006 г. N 59-ФЗ "О порядке рассмотрения обращений граждан Российской Федерации" <*>.

<*> Собрание законодательства Российской Федерации, 2006, N 19, ст. 2060.

2.1.7.5. Прием заявлений и прилагаемых к нему документов осуществляется в часы приема заявителей в территориальных органах Росводресурсов по месту водопользования.

2.1.7.6. За представление недостоверных сведений заявители несут ответственность в соответствии с законодательством Российской Федерации.

2.2. Сроки предоставления права пользования водным объектом или его частью на основании решения о предоставлении водного объекта в пользование

2.2.1. В случаях, указанных в пункте 1.1.2 Регламента, срок принятия решения о предоставлении права пользования водным объектом или его частью на основании решения о предоставлении водного объекта в пользование либо об отказе в предоставлении указанного права составляет не более тридцати календарных дней с момента регистрации заявления и прилагаемых к нему документов в территориальном органе Росводресурсов.

2.2.2. В случае, указанном в пункте 1.1.3 Регламента:

2.2.2.1. Срок направления в Росводресурсы предложения о предоставлении права пользования водным объектом или его частью на основании решения о предоставлении водных объектов в пользование и прилагаемых к нему документов и обосновывающих материалов составляет тридцать календарных дней с момента регистрации соответствующего заявления и прилагаемых к нему документов в территориальном органе Росводресурсов.

2.2.2.2. Росводресурсы в течение двадцати дней с даты поступления указанных документов и обосновывающих материалов рассматривают предложение, готовят проект акта Правительства Российской Федерации и представляют его с необходимыми документами и обосновывающими материалами в Минприроды России.

2.2.2.3. В случае необходимости проведения проверки представляемых территориальным органом Росводресурсов документов и обосновывающих материалов срок подготовки проекта акта Правительства Российской Федерации и его представления в Минприроды России может быть увеличен, но не более чем на десять дней.

2.3. Основания для отказа в предоставлении права пользования водным объектом или его частью на основании решения о предоставлении водного объекта в пользование

2.3.1. Отказ в рассмотрении вопроса о предоставлении права пользования водным объектом или его частью на основании решения о предоставлении водного объекта в пользование в случаях, указанных в пункте 1.1.2 Регламента, направляется заявителю, если документы для предоставления права пользования водным объектом или его частью на основании решения о предоставлении водного объекта в пользование представлены не в полном объеме.

2.3.2. Мотивированный отказ в предоставлении водного объекта или его части в пользование на основании решения о предоставлении водного объекта в пользование в случаях, указанных в пункте 1.1.2 Регламента, может быть направлен заявителю также, если:

1) заявитель не соответствует требованиям, предъявляемым законодательством Российской Федерации к лицам, которым предоставляется право пользования водным объектом, в том числе в случае невыполнения условий водопользования ранее выданных лицензий на водопользование и заключенных в соответствии с ними договоров пользования водным объектом, решений о предоставлении в пользование водного объекта;

2) использование водного объекта в заявленных целях невозможно, в том числе в случае превышения лимитов водопользования, квот, установленных для субъектов Российской Федерации для данного водного объекта или его части;

3) указанный в заявлении водный объект или его часть предоставлены в обособленное водопользование.

2.3.3. Отказ в рассмотрении вопроса о предоставлении водного объекта в пользование для обеспечения обороны страны и безопасности государства в случае, указанном в пункте 1.1.3 Регламента, направляется заявителю в случае, если документы для предоставления права пользования водным объектом или его частью на основании решения о предоставлении водного объекта в пользование представлены не в полном объеме.

2.4. Требования к местам осуществления государственной функции по предоставлению права пользования водными объектами на основании решения о предоставлении водных объектов в пользование

2.4.1. Помещения для работы с заявителями предпочтительно размещать на нижних этажах зданий.

2.4.2. Вход в здание должен быть оборудован удобной лестницей с поручнями, а также пандусами для беспрепятственного передвижения инвалидных колясок (при строительстве новых зданий).

2.4.3. В зданиях территориальных органов Росводресурсов оборудуются сектора для информирования, ожидания и приема граждан. В новых зданиях для организации зала приема граждан необходимо выделить просторное помещение, в котором оборудуется сектор для ожидания очереди, сектор для информирования и сектор для приема граждан, оборудованный в виде киосков (окон).

2.4.4. В случае переоборудования существующего здания при отсутствии необходимых просторных помещений оборудуется операционный зал "кабинетного" типа, в котором выделяется сектор для ожидания очереди и сектор для информирования заявителей, а также кабинеты для заявителей.

2.4.5. Под сектор ожидания очереди отводится просторное помещение, площадь которого должна определяться в зависимости от количества обращений заявителей.

2.4.6. Габаритные размеры, очертания и свойства сектора ожидания определяются с учетом необходимости создания оптимальных условий для работы сотрудников территориальных органов Росводресурсов, а также для комфортного обслуживания заявителей.

2.4.7. В секторе ожидания должно быть естественное и искусственное освещение, окна должны быть оборудованы регулируемыми устройствами типа: жалюзи, занавесей, внешних козырьков и другими, помещение оснащается оборудованием для поддержания температуры, влажности и скорости движения воздуха в соответствии с действующими санитарными нормами микроклимата производственных помещений.

2.4.8. Сектор ожидания должен быть оснащен стульями, столами, телефоном, а также текстом Регламента.

III. АДМИНИСТРАТИВНЫЕ ПРОЦЕДУРЫ

3.1. Исполнение государственной функции по предоставлению права пользования водными объектами на основании решения о предоставлении водного объекта в пользование включает в себя следующие административные процедуры:

3.1.1. В случаях, указанных в пункте 1.1.2 Регламента, - административная процедура по принятию решения о предоставлении водного объекта в пользование.

3.1.2. В случае, указанном в пункте 1.1.3 Регламента:

1) административная процедура по подготовке предложения о предоставлении водного объекта в пользование для обеспечения обороны страны и безопасности государства;

2) административная процедура по подготовке проекта акта Правительства Российской Федерации о предоставлении водного объекта в пользование для обеспечения обороны страны и безопасности государства.

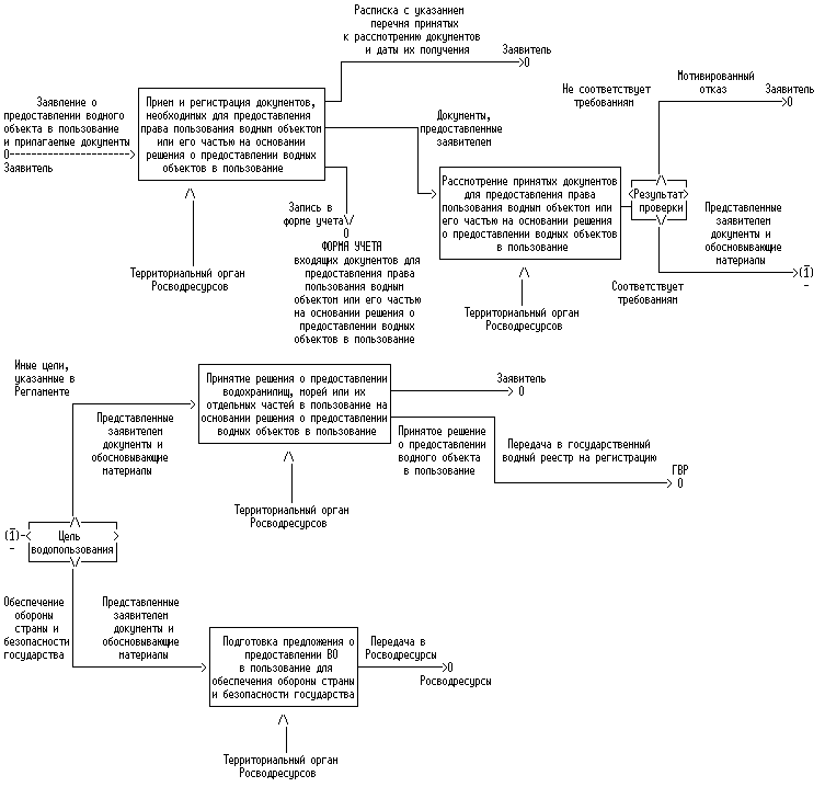
Структура и взаимосвязи административных процедур, выполняемых при исполнении государственной функции по предоставлению права пользования водными объектами на основании решения о предоставлении водного объекта в пользование, приведены в виде схем процедур выполнения Регламента, приведенных в приложении 3 к настоящему Регламенту.

3.2. Описание последовательности действий при осуществлении административной процедуры по принятию решения о предоставлении водного объекта в пользование:

1) прием и регистрация документов для предоставления права пользования водным объектом или его частью на основании решения о предоставлении водного объекта в пользование;

2) рассмотрение принятых документов для предоставления права пользования водным объектом или его частью на основании решения о предоставлении водного объекта в пользование;

3) подготовка проекта и подписание решения о предоставлении водного объекта в пользование;

4) направление принятого решения о предоставлении водного объекта в пользование на государственную регистрацию в государственном водном реестре;

5) направление заявителю решения о предоставлении водного объекта в пользование.

Срок принятия решения о предоставлении водного объекта в пользование составляет тридцать календарных дней с момента регистрации соответствующего заявления и прилагаемых к нему документов в территориальном органе Росводресурсов.

Ответственность за организацию работы территориального органа Росводресурсов при осуществлении административной процедуры по принятию решения о предоставлении водного объекта в пользование возлагается на руководителя территориального органа Росводресурсов.

3.2.1. Прием и регистрация документов для предоставления права пользования водным объектом или его частью на основании решения о предоставлении водного объекта в пользование:

3.2.1.1. Основанием для начала действия является поступление заявления о предоставлении права пользования водным объектом или его частью на основании решения о представлении водных объектов в пользование (далее - заявление) в случаях, указанных в пункте 1.1.2 Регламента, и прилагаемых к нему документов (далее - документы) в территориальный орган Росводресурсов по месту водопользования.

3.2.1.2. Должностное лицо, ответственное за прием и регистрацию документов в территориальном органе Росводресурсов:

3.2.1.2.1. Проверяет состав представленных документов на соответствие описи.

3.2.1.2.2. Проверяет представленные документы на соответствие требованиям, указанным в перечнях документов и материалов, необходимых для предоставления права пользования водным объектом или его частью на основании решения о предоставлении водного объекта в пользование, приведенным в приложении 4 к настоящему Регламенту, путем:

1) проверки правильности заверения копий представленных документов;

2) проверки полноты перечня представленных документов.

В случае если представленные документы соответствуют требованиям, указанным в перечнях документов и материалов, необходимых для предоставления права пользования водным объектом или его частью на основании решения о предоставлении водного объекта в пользование, должностное лицо, ответственное за прием и регистрацию документов в территориальном органе Росводресурсов:

3.2.1.2.3. Принимает заявление и документы путем проставления на сопроводительном письме регистрационного штампа в правой нижней части лицевой стороны первой страницы.

Регистрационный штамп содержит сокращенное наименование территориального органа Росводресурсов, дату и входящий номер.

3.2.1.2.4. Подготавливает и подписывает расписку о получении документов с указанием фактически принятых документов по форме, приведенной в приложении 5 к настоящему Регламенту.

3.2.1.2.5. Снимает копию с расписки.

3.2.1.2.6. Передает заявителю оригинал расписки о получении документов с указанием фактически представленных документов.

В случае если заявление и прилагаемые к нему документы представляются непосредственно заявителем, указанная расписка выдается заявителю в течение часа после окончания приема документов.

При поступлении документов, направленных по почте, указанная расписка высылается в течение рабочего дня, следующего за днем поступления документов, по указанному заявителем почтовому адресу с уведомлением о вручении.

3.2.1.2.7. В случае если представленные документы не соответствуют требованиям, указанным в перечнях документов и материалов, необходимых для предоставления права пользования водным объектом или его частью на основании решения о предоставлении водного объекта в пользование, должностное лицо, ответственное за прием и регистрацию документов в территориальном органе Росводресурсов:

3.2.1.2.8. Подготавливает и подписывает отказ в приеме документов для предоставления права пользования водным объектом или его частью на основании решения о предоставлении водного объекта в пользование, указанный в приложении 6 к настоящему Регламенту.

3.2.1.2.9. Передает заявителю указанный отказ в приеме документов в связи с их некомплектностью.

В случае если заявление и прилагаемые к нему документы представляются непосредственно заявителем, указанный отказ выдается заявителю в течение 30 минут после окончания проверки полноты документов.

При поступлении документов, направленных по почте, указанный отказ высылается в течение рабочего дня, следующего за днем поступления документов, по указанному заявителем почтовому адресу с уведомлением о вручении.

3.2.1.2.10. Передает принятый комплект документов, заявление и копию расписки о получении документов с указанием фактически представленных документов должностному лицу, ответственному за рассмотрение принятых документов в территориальном органе Росводресурсов.

3.2.1.3. Общий срок административного действия по приему и регистрации документов для предоставления права пользования водным объектом или его частью на основании решения о предоставлении водного объекта в пользование составляет не более часа на каждого заявителя.

3.2.2. Рассмотрение принятых документов для предоставления права пользования водным объектом или его частью на основании решения о предоставлении водного объекта в пользование:

3.2.2.1. Основанием для начала действия является получение комплекта документов, заявления и копии расписки о получении документов с указанием фактически представленных документов от должностного лица, ответственного за прием и регистрацию документов в территориальном органе Росводресурсов.

3.2.2.2. Должностное лицо, ответственное за рассмотрение принятых документов в территориальном органе Росводресурсов:

1) рассматривает представленные заявителем документы на предмет их достоверности;

2) выполняет проверку представленных заявителем расчетов и обоснований заявленных параметров водопользования, водопотребления, площади занимаемой акватории;

3) выполняет расчет параметров водопользования по каждому водовыпуску, водозабору, объекту водопользования;

4) определяет условия использования водного объекта;

5) обеспечивает согласование условий водопользования с заинтересованными исполнительными органами государственной власти;

6) рассматривает и оценивает возможность использования водного объекта для заявленной цели;

7) принимает решение о предоставлении права пользования водным объектом или его частью на основании решения о предоставлении водного объекта в пользование.

3.2.2.3. Рассмотрение представленных заявителем документов на предмет их достоверности путем проверки:

1) соответствия условий осуществления намечаемых водохозяйственных мероприятий и мероприятий по охране водного объекта требованиям водного законодательства;

2) выполнения заявителем условий водопользования договоров водопользования, лицензий на водопользование и заключенных в соответствии с ними договоров пользования водными объектами и решений о предоставлении водного объекта в пользование.

3.2.2.4. Расчет параметров водопользования:

3.2.2.4.1. Параметры водопользования рассчитываются территориальным органом Росводресурсов на основании схем комплексного использования и охраны водных объектов по каждому выпуску, водозабору, объекту водопользования, отражаемым в решении о предоставлении водного объекта в пользование;

3.2.2.4.2. Предложения заявителя по параметрам водопользования учитываются при расчете параметров водопользования.

3.2.2.5. Определение условий использования водного объекта, обеспечение их согласования с заинтересованными исполнительными органами государственной власти по вопросам, отнесенным к их компетенции:

3.2.2.5.1. Условия использования водного объекта разрабатываются с учетом специфики предполагаемого использования водного объекта или его части и намеченных водоохранных и водохозяйственных мероприятий.

3.2.2.5.2. Должностное лицо, ответственное за рассмотрение принятых документов в территориальном органе Росводресурсов, обеспечивает согласование условий использования водного объекта с заинтересованными исполнительными органами государственной власти путем:

1) формирования варианта условий использования водного объекта;

2) определения перечня заинтересованных исполнительных органов государственной власти, с которыми должно быть проведено согласование условий использования водного объекта.

Указанный перечень определяется в зависимости от случаев намечаемого водопользования.

3.2.2.5.3. Окончательные условия использования водного объекта разрабатывает территориальный орган Росводресурсов с учетом полученных предложений заинтересованных исполнительных органов государственной власти и предложений заявителя.

3.2.2.5.4. Определение условий использования водного объекта по согласованию с заинтересованными исполнительными органами государственной власти

3.2.2.5.5. Должностное лицо, ответственное за рассмотрение принятых документов при предоставлении водного объекта или его части в пользование на основании решения о предоставлении водного объекта в пользование в территориальном органе Росводресурсов, в срок не более пяти календарных дней:

1) разрабатывает проект условий использования водного объекта; при предоставлении водного объекта или его части в пользование на основании решения о предоставлении водного объекта в пользование в отношении нескольких водовыпусков, водозаборов, объектов водопользования - условий использования водного объекта по каждому из них;

2) определяет перечень заинтересованных исполнительных органов государственной власти, с которыми необходимо проведение согласования проекта условий использования водного объекта;

3) подготавливает пакеты документов для рассылки заинтересованным исполнительным органам государственной власти для согласования условий использования водного объекта. Каждый пакет документов содержит соответствующее сопроводительное письмо за подписью руководителя (заместителя руководителя) территориального органа Росводресурсов, копию заявления и проект условий использования водного объекта;

4) направляет подготовленные пакеты документов в заинтересованные исполнительные органы государственной власти согласно определенному перечню;

5) вносит соответствующие учетные записи в таблицу учета рассмотрения документов для предоставления права пользования водным объектом или его частью на основании решения о предоставлении водного объекта в пользование, указанную в Приложении 8 к настоящему Регламенту.

3.2.2.5.6. Формирование условий использования водного объекта прекращается после получения от всех заинтересованных исполнительных органов государственной власти соответствующих согласований или предложений, но не более чем за двадцать календарных дней с момента направления подготовленных пакетов документов с сопроводительными письмами в соответствующие заинтересованные исполнительные органы государственной власти.

3.2.2.5.7. В случае если заинтересованные исполнительные органы государственной власти в течение двадцати календарных дней с момента направления им подготовленных пакетов документов с сопроводительными письмами не представили предложения, должностное лицо, ответственное за рассмотрение принятых документов в территориальном органе Росводресурсов, вправе перейти к окончательному формированию условий использования водного объекта без получения соответствующих согласований.

3.2.2.5.8. Окончательные условия использования водного объекта формирует должностное лицо, ответственное за рассмотрение принятых документов в территориальном органе Росводресурсов, с учетом полученных предложений от заинтересованных исполнительных органов государственной власти, а также с учетом особенностей предоставляемого в пользование водного объекта, его режима, ограничений и запретов, установленных в отношении использования водного объекта, в случаях, предусмотренных законодательством Российской Федерации и законодательством субъекта Российской Федерации, схем комплексного использования и охраны водных объектов и документов территориального планирования.

3.2.2.6. Принятие решения о предоставлении права пользования водным объектом или его частью на основании решения о предоставлении водного объекта в пользование:

3.2.2.6.1. По результатам рассмотрения предоставленных документов должностное лицо, ответственное за рассмотрение принятых документов в территориальном органе Росводресурсов, подготавливает соответствующее заключение о принятом решении о предоставлении права пользования водным объектом или его частью на основании решения о предоставлении водных объектов в пользование, указанное в приложении 16 к настоящему Регламенту.

3.2.2.6.2. Подписывает указанное заключение у заместителя руководителя территориального органа Росводресурсов.

3.2.2.6.3. В случае если принято решение не предоставлять право пользования водным объектом или его частью на основании решения о предоставлении водного объекта в пользование, должностное лицо, ответственное за рассмотрение принятых документов в территориальном органе Росводресурсов:

1) подготавливает мотивированный отказ в предоставлении права пользования водным объектом или его частью на основании решения о предоставлении водного объекта в пользование, указанный в приложении 7 к настоящему Регламенту;

2) подписывает указанный мотивированный отказ у руководителя территориального органа Росводресурсов;

3) направляет заявителю указанный мотивированный отказ с приложением заключения о принятом решении о предоставлении права пользования водным объектом или его частью на основании решения о предоставлении водных объектов в пользование.

Мотивированный отказ в предоставлении права пользования водным объектом или его частью на основании решения о предоставлении водного объекта в пользование с приложением заключения о принятом решении о предоставлении права пользования водным объектом или его частью на основании решения о предоставлении водных объектов в пользование и самих предоставленных документов передается заявителю непосредственно или высылается по указанному заявителем почтовому адресу с уведомлением о вручении в течение тридцати календарных дней с момента регистрации заявления и прилагаемых к нему документов в территориальном органе Росводресурсов.

3.2.2.6.4. В случае если принято решение предоставить право пользования водным объектом или его частью на основании решения о предоставлении водного объекта в пользование, должностное лицо, ответственное за рассмотрение принятых документов в территориальном органе Росводресурсов, подготавливает проект решения о предоставлении водного объекта в пользование и подписывает у руководителя территориального органа Росводресурсов решение о предоставлении водного объекта в пользование.

3.2.2.7. При рассмотрении документов должностное лицо, ответственное за рассмотрение принятых документов для предоставления права пользования водным объектом или его частью на основании решения о предоставлении водного объекта в пользование в территориальном органе Росводресурсов, вносит соответствующие учетные записи в таблицу учета рассмотрения документов для предоставления права пользования водным объектом или его частью на основании решения о предоставлении водного объекта в пользование, указанную в приложении 8 к настоящему Регламенту.

3.2.3. Подготовка проекта и подписание решения о предоставлении водного объекта в пользование:

3.2.3.1. Основанием для начала действия является принятое решение о предоставлении права пользования водным объектом или его частью на основании решения о предоставлении водного объекта в пользование в соответствии с пунктом 3.2.2.6 Регламента.

3.2.3.2. Должностное лицо, ответственное за рассмотрение принятых документов в территориальном органе Росводресурсов:

1) подготавливает проект решения о предоставлении водного объекта в пользование в двух экземплярах путем заполнения типовой формы решения о предоставлении водного объекта в пользование, утвержденной Приказом МПР России от 14 марта 2007 г. N 56 "Об утверждении типовой формы решения о предоставлении водного объекта в пользование" <*>;

<*> Приказ МПР России от 14 марта 2007 г. N 56 "Об утверждении типовой формы решения о предоставлении водного объекта в пользование" (зарегистрирован Минюстом России 23 апреля 2007 г., регистрационный N 9317; Бюллетень нормативных актов федеральных органов исполнительной власти, 2007, N 22).

2) подписывает у руководителя территориального органа Росводресурсов два экземпляра проекта решения о предоставлении водного объекта в пользование;

3) подготавливает извещение о принятом решении о предоставлении водного объекта в пользование, указанное в приложении 9 к настоящему Регламенту;

4) подписывает извещение о принятии решения о предоставлении водного объекта в пользование у руководителя территориального органа Росводресурсов;

5) направляет заявителю извещение о принятии решения о предоставлении водного объекта в пользование.

Извещение о принятии решения о предоставлении водного объекта в пользование передается заявителю лично или направляется по указанному в заявлении почтовому адресу с уведомлением о вручении.

3.2.3.3. При подготовке проекта и подписании решения о предоставлении водного объекта в пользование должностное лицо, ответственное за рассмотрение принятых документов в территориальном органе Росводресурсов, вносит соответствующие учетные записи в таблицу учета рассмотрения документов для предоставления права пользования водным объектом или его частью на основании решения о предоставлении водного объекта в пользование, указанную в приложении 8 к настоящему Регламенту.

3.2.3.4. Общий срок административного действия по подготовке проекта и подписанию решения о предоставлении водного объекта в пользование составляет тридцать календарных дней с момента регистрации заявления и прилагаемых к нему документов в территориальном органе Росводресурсов.

3.2.4. Направление принятого решения о предоставлении водного объекта в пользование на государственную регистрацию в государственном водном реестре:

3.2.4.1. Должностное лицо, ответственное за рассмотрение принятых документов в территориальном органе Росводресурсов в течение пяти рабочих дней с момента подписания решения о предоставлении водного объекта в пользование, вносит указанное решение на государственную регистрацию в государственном водном реестре.

3.2.4.2. Государственная регистрация решения о предоставлении водного объекта в пользование в государственном водном реестре осуществляется в соответствии с Правилами оформления государственной регистрации в государственном водном реестре договоров водопользования, решений о предоставлении водных объектов в пользование, перехода прав и обязанностей по договорам водопользования, прекращения договоров водопользования, утвержденными Приказом МПР России от 22 августа 2007 г. N 216 "Об утверждении правил оформления государственной регистрации в государственном водном реестре договоров водопользования, решений о предоставлении водных объектов в пользование, перехода прав и обязанностей по договорам водопользования, прекращения договоров водопользования" <*>.

<*> Приказ МПР России от 22 августа 2007 г. N 216 "Об утверждении правил оформления государственной регистрации в государственном водном реестре договоров водопользования, решений о предоставлении водных объектов в пользование, перехода прав и обязанностей по договорам водопользования, прекращения договоров водопользования" (зарегистрирован Минюстом России 11 сентября 2007 г., регистрационный N 10116; Бюллетень нормативных актов федеральных органов исполнительной власти, 2007, N 41).

3.2.4.3. Решение о предоставлении водного объекта в пользование вступает в силу с момента его государственной регистрации в государственном водном реестре.

3.2.4.3.1. При направлении решения о предоставлении водного объекта в пользование на государственную регистрацию должностное лицо, ответственное за рассмотрение принятых документов в территориальном органе Росводресурсов, вносит соответствующие учетные записи в таблицу учета рассмотрения документов для предоставления права пользования водным объектом или его частью на основании решения о предоставлении водного объекта в пользование, указанную в приложении 8 к настоящему Регламенту.

3.2.4.4. Общий срок административного действия по направлению решения о предоставлении водного объекта в пользование на государственную регистрацию составляет 35 календарных дней с момента регистрации заявления и прилагаемых к нему документов в территориальном органе Росводресурсов.

3.2.5. Направление заявителю решения о предоставлении водного объекта в пользование:

3.2.5.1. Основанием для начала действия является получение зарегистрированных в государственном водном реестре экземпляров решения о предоставлении водного объекта в пользование.

3.2.5.2. Должностное лицо, ответственное за рассмотрение принятых документов в территориальном органе Росводресурсов, в течение двух рабочих дней с момента получения зарегистрированных экземпляров решения о предоставлении водного объекта в пользование направляет один из них заявителю с приложением всех оригиналов документов, предъявленных при подготовке и принятии решения о предоставлении водного объекта в пользование.

Экземпляр решения о предоставлении водного объекта в пользование передается заявителю лично или направляется по указанному в заявлении почтовому адресу с уведомлением о вручении.

3.3. Описание последовательности действий при осуществлении административной процедуры по подготовке предложения о предоставлении водного объекта в пользование для обеспечения обороны страны и безопасности государства:

1) прием и регистрация документов для предоставления водного объекта в пользование для обеспечения обороны страны и безопасности государства;

2) рассмотрение принятых документов для предоставления водного объекта в пользование для обеспечения обороны страны и безопасности государства;

3) подготовка и направление в Росводресурсы предложения о предоставлении водного объекта в пользование для обеспечения обороны страны и безопасности государства.

Срок направления в Росводресурсы предложения о предоставлении права пользования водным объектом или его частью на основании решения о предоставлении водного объекта в пользование и прилагаемых к нему документов и обосновывающих материалов составляет тридцать календарных дней с момента регистрации соответствующего заявления и прилагаемых к нему документов в территориальном органе Росводресурсов.

Ответственность за организацию работы территориального органа Росводресурсов при осуществлении административной процедуры по обеспечению предоставления водных объектов в пользование для обеспечения обороны страны и безопасности государства возлагается на руководителя территориального органа Росводресурсов.

3.3.1. Прием и регистрация документов для предоставления водного объекта в пользование для обеспечения обороны страны и безопасности государства:

3.3.1.1. Основанием для начала действия является поступление заявления о предоставлении водного объекта в пользование для обеспечения обороны страны и безопасности государства в случае, указанном в пункте 1.1.3 Регламента, и прилагаемых к нему документов в территориальный орган Росводресурсов по месту намечаемого водопользования.

3.3.1.2. Должностное лицо, ответственное за прием и регистрацию документов в территориальном органе Росводресурсов:

3.3.1.2.1. Проверяет состав предоставленных документов на соответствие описи, приведенной в заявлении.

3.3.1.2.2. Проверяет предоставленные документы на соответствие требованиям, указанным в перечне документов и материалов по предоставлению водного объекта в пользование для обеспечения обороны страны и безопасности государства, указанном в приложении 10 к настоящему Регламенту, путем:

1) проверки правильности заверения копий предоставленных документов;

2) проверки полноты перечня предоставленных документов.

3.3.1.3. В случае если предоставленные документы соответствуют требованиям, указанным в перечне документов и материалов, необходимых для предоставления права пользования водным объектом или его частью на основании решения о предоставлении водного объекта в пользование, должностное лицо, ответственное за прием и регистрацию документов в территориальном органе Росводресурсов:

3.3.1.3.1. Принимает заявление и документы путем проставления на сопроводительном письме регистрационного штампа в правой нижней части лицевой стороны первой страницы.

Регистрационный штамп содержит сокращенное наименование территориального органа Росводресурсов, дату и входящий номер.

3.3.1.3.2. Подготавливает и подписывает расписку о получении документов с указанием фактически принятых документов, указанную в приложении 5 к настоящему Регламенту.

3.3.1.3.3. Снимает копию с расписки.

3.3.1.3.4. Передает заявителю оригинал расписки о получении документов с указанием фактически предоставленных документов.

В случае если заявление и прилагаемые к нему документы представляются непосредственно заявителем, указанная расписка выдается заявителю в течение часа после окончания приема документов.

При поступлении документов, направленных по почте, указанная расписка высылается в течение рабочего дня, следующего за днем поступления документов, по указанному заявителем почтовому адресу с уведомлением о вручении.

3.3.1.4. В случае если предоставленные документы не соответствуют требованиям, указанным в перечне документов и материалов, необходимых для предоставления права пользования водным объектом или его частью на основании решения о предоставлении водного объекта в пользование для обеспечения обороны страны и безопасности государства, должностное лицо, ответственное за прием и регистрацию документов в территориальном органе Росводресурсов:

3.3.1.4.1. Подготавливает и подписывает отказ в приеме документов для предоставления водного объекта в пользование для обеспечения обороны страны и безопасности государства, указанный в приложении 6 к настоящему Регламенту.

3.3.1.4.2. Передает заявителю указанный отказ в приеме документов в связи с их некомплектностью.

В случае если заявление и прилагаемые к нему документы представляются непосредственно заявителем, указанный отказ выдается заявителю в течение 30 минут после окончания приема документов.

При поступлении документов, направленных по почте, указанный отказ высылается в течение рабочего дня, следующего за днем поступления документов, по указанному заявителем почтовому адресу с уведомлением о вручении.

3.3.1.4.3. Передает принятый комплект документов, заявление и копию расписки о получении документов с указанием фактически предоставленных документов должностному лицу, ответственному за рассмотрение принятых документов в территориальном органе Росводресурсов.

3.3.1.5. Общий срок административного действия по приему и регистрации документов для предоставления права пользования водным объектом или его частью на основании решения о предоставлении водного объекта в пользование составляет не более часа на каждого заявителя.

3.3.2. Рассмотрение принятых документов для предоставления водного объекта в пользование для обеспечения обороны страны и безопасности государства:

3.3.2.1. Основанием для начала действия является получение комплекта документов, заявления о предоставлении водного объекта в пользование для обеспечения обороны страны и безопасности государства и копии расписки о получении документов с указанием фактически предоставленных документов от должностного лица, ответственного за прием и регистрацию документов в территориальном органе Росводресурсов.

3.3.2.2. Должностное лицо, ответственное за рассмотрение документов, прилагаемых к заявлению о предоставлении водного объекта в пользование для обеспечения обороны страны и безопасности государства, в территориальном органе Росводресурсов:

1) рассматривает представленные заявителем документы на предмет их достоверности;

2) выполняет расчет параметров водопользования;

3) определяет условия использования водного объекта, обеспечение их согласования с заинтересованными исполнительными органами государственной власти.

3.3.2.3. Рассмотрение представленных заявителем документов на предмет их достоверности путем проверки:

1) документов на соответствие условий осуществления намечаемых водохозяйственных мероприятий и мероприятий по охране водного объекта требованиям охраны водных объектов;

2) выполнение заявителем условий водопользования договоров водопользования, лицензий на водопользование и заключенных в соответствии с ними договоров пользования водными объектами и решений о предоставлении водного объекта в пользование.

3.3.2.4. Расчет параметров водопользования:

3.3.2.4.1. Параметры водопользования рассчитываются территориальным органом Росводресурсов на основании схем комплексного использования и охраны водных объектов;

3.3.2.4.2. Предложения заявителя по параметрам водопользования учитываются при расчете параметров водопользования.

3.3.2.5. Определение условий использования водного объекта, обеспечение их согласования с заинтересованными исполнительными органами государственной власти:

3.3.2.5.1. Условия использования водного объекта разрабатываются с учетом специфики предполагаемого использования водного объекта или его части и намеченных водоохранных и водохозяйственных мероприятий.

3.3.2.5.2. Должностное лицо, ответственное за рассмотрение документов, прилагаемых к заявлению о предоставлении водного объекта в пользование для обеспечения обороны страны и безопасности государства, обеспечивает согласование условий использования водного объекта с заинтересованными исполнительными органами государственной власти путем:

1) формирования варианта условий использования водного объекта;

2) определения перечня заинтересованных исполнительных органов государственной власти, с которыми должно быть проведено согласование условий использования водного объекта. Указанный перечень определяется в зависимости от цели водопользования;

3) согласования условий водопользования с заинтересованными исполнительными органами государственной власти.

3.3.2.5.3. Окончательные условия использования водного объекта разрабатывает территориальный орган Росводресурсов с учетом полученных предложений от заинтересованных исполнительных органов государственной власти и предложений заявителя.

3.3.2.6. По результатам рассмотрения представленных документов должностное лицо, ответственное за рассмотрение документов, прилагаемых к заявлению о предоставлении водного объекта в пользование для обеспечения обороны страны и безопасности государства, подготавливает соответствующее заключение на комплектность представленных документов и обосновывающих материалов, указанное в приложении 11 к настоящему Регламенту.

3.3.2.7. Подписывает указанное заключение у заместителя руководителя территориального органа Росводресурсов.

3.3.2.8. При рассмотрении документов должностное лицо, ответственное за рассмотрение документов, прилагаемых к заявлению о предоставлении водного объекта в пользование для обеспечения обороны страны и безопасности государства, вносит соответствующие учетные записи в таблицу учета рассмотрения комплекта документов и обосновывающих материалов на приобретение права пользования водным объектом на основании решения о предоставлении водных объектов в пользование для обеспечения обороны страны и безопасности государства, указанную в приложении 12 к настоящему Регламенту.

3.3.3. Подготовка предложения о предоставлении водного объекта в пользование для обеспечения обороны страны и безопасности государства:

3.3.3.1. Должностное лицо, ответственное за рассмотрение документов, прилагаемых к заявлению о предоставлении водного объекта в пользование для обеспечения обороны страны и безопасности государства в уполномоченном территориальном органе Росводресурсов:

1) подготавливает предложение о предоставлении водного объекта в пользование для обеспечения обороны страны и безопасности государства;

2) подписывает у руководителя уполномоченного территориального органа Росводресурсов предложение о предоставлении водного объекта в пользование для обеспечения обороны страны и безопасности государства;

3) подготавливает извещение о передаче в Росводресурсы рассмотрения вопроса о предоставлении водного объекта в пользование для обеспечения обороны страны и безопасности государства, указанное в приложении 13 к настоящему Регламенту;

4) подписывает извещение о передаче в Росводресурсы рассмотрения вопроса о предоставлении водного объекта в пользование для обеспечения обороны страны и безопасности государства у руководителя уполномоченного территориального органа Росводресурсов;

5) направляет заявителю извещение о передаче в Росводресурсы рассмотрения вопроса о предоставлении водного объекта в пользование для обеспечения обороны страны и безопасности государства.

Извещение о передаче в Росводресурсы рассмотрения вопроса о предоставлении водного объекта в пользование для обеспечения обороны страны и безопасности государства передается заявителю лично или направляется по указанному в заявлении почтовому адресу с уведомлением о вручении.

3.3.3.2. Должностное лицо, ответственное за рассмотрение документов, прилагаемых к заявлению о предоставлении водного объекта в пользование для обеспечения обороны страны и безопасности государства в уполномоченном территориальном органе Росводресурсов:

1) формирует комплект документов и обосновывающих материалов для направления в Росводресурсы;

2) подготавливает сопроводительное письмо о направлении в Росводресурсы комплекта документов и материалов за подписью руководителя уполномоченного территориального органа Росводресурсов на имя руководителя Росводресурсов;

3) направляет подготовленный комплект документов и обосновывающих материалов с подготовленным сопроводительным письмом в Росводресурсы.

Подготовленный комплект документов и обосновывающих материалов с подготовленным сопроводительным письмом передается в Росводресурсы лично или направляется по почтовому адресу Росводресурсов ценным письмом с уведомлением о вручении и описью вложения.

3.3.3.3. Комплект документов и обосновывающих материалов для направления в Росводресурсы состоит из:

1) заявления о предоставлении водного объекта в пользование для обеспечения обороны страны и безопасности государства;

2) копии расписки о получении документов с указанием фактически представленных документов;

3) документы, прилагаемые к заявлению о предоставлении водного объекта в пользование для обеспечения обороны страны и безопасности государства;

4) материалы, содержащие расчет параметров водопользования;

5) материалы, содержащие условия использования водного объекта;

6) материалы, подтверждающие согласование условий использования водного объекта с заинтересованными исполнительными органами государственной власти;

7) предложение о предоставлении водного объекта в пользование для обеспечения обороны страны и безопасности государства.

3.3.3.4. При подготовке предложения о предоставлении водного объекта в пользование для обеспечения обороны страны и безопасности государства должностное лицо, ответственное за рассмотрение документов, прилагаемых к заявлению о предоставлении водного объекта в пользование для обеспечения обороны страны и безопасности государства в уполномоченном территориальном органе Росводресурсов, вносит соответствующие учетные записи в таблицу учета рассмотрения документов для предоставления водного объекта в пользование для обеспечения обороны страны и безопасности государства, приведенную в приложении 12 к настоящему Регламенту.

3.3.3.5. Общий срок административного действия по подготовке предложения о предоставлении водного объекта в пользование для обеспечения обороны страны и безопасности государства составляет тридцать календарных дней с момента регистрации соответствующего заявления и прилагаемых к нему документов в уполномоченном территориальном органе Росводресурсов.

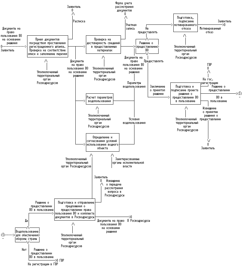
3.4. Описание последовательности действий при осуществлении административной процедуры по подготовке проекта акта Правительства Российской Федерации о предоставлении водного объекта в пользование для обеспечения обороны страны и безопасности государства:

1) прием и регистрация комплекта документов и обосновывающих материалов;

2) рассмотрение комплекта документов и обосновывающих материалов;

3) подготовка и направление в Минприроды России проекта акта Правительства Российской Федерации о предоставлении водного объекта в пользование для обеспечения обороны страны и безопасности государства.

В случае отсутствия в Росводресурсах проверки полученных документов и обосновывающих материалов, прилагаемых к заявлению о предоставлении водного объекта, срок подготовки и представления в Минприроды России проекта акта Правительства Российской Федерации о предоставлении заявителю водного объекта в пользование для обеспечения обороны страны и безопасности государства с прилагаемыми к нему документами и обосновывающих материалами составляет двадцать дней с момента регистрации предложения о предоставлении права пользования водным объектом или его частью на основании решения о предоставлении водного объекта в пользование и прилагаемых к нему документов и обосновывающих материалов в Росводресурсах.

В случае проведения в Росводресурсах проверки полученных документов и материалов, прилагаемых к заявлению о предоставлении водного объекта в пользование, срок подготовки проекта акта Правительства Российской Федерации и его представления в Минприроды России может быть увеличен, но не более чем на 10 дней.

Ответственность за организацию работы Росводресурсов при осуществлении административной процедуры по подготовке проекта акта Правительства Российской Федерации о предоставлении водного объекта в пользование для обеспечения обороны страны и безопасности государства возлагается на заместителя руководителя Росводресурсов.

3.4.1. Прием и регистрация комплекта документов и обосновывающих материалов для предоставления:

3.4.1.1. Основанием для начала действия является поступление в Росводресурсы комплекта документов и обосновывающих материалов с сопроводительным письмом на имя руководителя Росводресурсов за подписью руководителя территориального органа Росводресурсов.

3.4.1.2. Должностное лицо, ответственное за прием и регистрацию документов в Росводресурсах:

3.4.1.2.1. Проверяет состав представленных документов на соответствие описи, приведенной в сопроводительном письме.

3.4.1.2.2. Заполняет перечень фактически представленных документов и обосновывающих материалов, указанный в приложении 10 к настоящему Регламенту.

3.4.1.2.3. Принимает комплект документов и обосновывающих материалов с соответствующим сопроводительным письмом путем проставления на сопроводительном письме регистрационного штампа в правой нижней части лицевой стороны первой страницы.

Регистрационный штамп содержит наименование Росводресурсов, дату и входящий номер.

3.4.1.2.4. Передает принятый и зарегистрированный комплект документов и обосновывающих материалов с соответствующим сопроводительным письмом и описью фактически представленных документов и обосновывающих материалов должностному лицу, ответственному за рассмотрение принятых документов в Росводресурсах.

3.4.1.3. Общий срок административного действия по приему и регистрации комплекта документов и обосновывающих материалов - в течение рабочего дня.

3.4.2. Рассмотрение комплекта документов и обосновывающих материалов:

3.4.2.1. Основанием для начала действия является получение зарегистрированного комплекта документов и обосновывающих материалов с соответствующим сопроводительным письмом и описью фактически предоставленных документов и обосновывающих материалов от должностного лица, ответственного за прием и регистрацию документов в Росводресурсах.

3.4.2.2. Должностное лицо, ответственное за рассмотрение комплекта документов и обосновывающих материалов в Росводресурсах, проверяет представленные документы на комплектность в соответствии с требованиями пункта 3.3.3.3 Регламента.

3.4.2.3. В случае некомплектности представленного комплекта документов и обосновывающих материалов должностное лицо, ответственное за рассмотрение комплекта документов и обосновывающих материалов в Росводресурсах:

1) подготавливает запрос недостающих документов и обосновывающих материалов, указанный в приложении 14 к настоящему Регламенту;

2) подписывает запрос недостающих документов и обосновывающих материалов у заместителя руководителя Росводресурсов;

3) направляет запрос недостающих документов и обосновывающих материалов в соответствующий территориальный орган Росводресурсов.

Запрос недостающих документов и обосновывающих материалов направляется по почтовому адресу территориального органа Росводресурсов ценным письмом с уведомлением о вручении.

3.4.2.4. В случае комплектности представленного комплекта документов и обосновывающих материалов должностное лицо, ответственное за рассмотрение комплекта документов и обосновывающих материалов в Росводресурсах:

1) рассматривает комплект документов и обосновывающих материалов на предмет необходимости проведения их проверки;

2) подготавливает проект решения руководителя Росводресурсов о проведении проверки комплекта документов и обосновывающих материалов;

3) представляет данный проект заместителю руководителя Росводресурсов на подпись.

3.4.2.5. Заместитель руководителя Росводресурсов принимает решение о необходимости проведения проверки или об отсутствии необходимости проведения проверки комплекта документов и обосновывающих материалов.

3.4.2.6. В случае если заместитель руководителя Росводресурсов принял решение о необходимости проведения проверки комплекта документов и обосновывающих материалов, то должностное лицо, ответственное за рассмотрение комплекта документов и обосновывающих материалов в Росводресурсах, осуществляет проверку:

1) возможности использования водного объекта под заявленные цели;

2) условий водопользования на соответствие требованиям охраны водных объектов;

3) расчета установленных параметров водопользования.

3.4.2.7. По результатам проверки комплекта документов и обосновывающих материалов должностное лицо, ответственное за рассмотрение комплекта документов и обосновывающих материалов в Росводресурсах:

1) составляет заключение о результатах проверки комплекта документов и обосновывающих материалов, указанное в приложении 15 к настоящему Регламенту;

2) подписывает заключение о результатах проверки комплекта документов и обосновывающих материалов у заместителя руководителя Росводресурсов.

3.4.2.8. При рассмотрении комплекта документов и обосновывающих материалов должностное лицо, ответственное за рассмотрение комплекта документов и обосновывающих материалов в Росводресурсах, вносит соответствующие учетные записи в таблицу учета рассмотрения комплекта документов и обосновывающих материалов, указанную в приложении 8 к настоящему Регламенту.

3.4.3. Подготовка и направление в Минприроды России проекта акта Правительства Российской Федерации о предоставлении водного объекта в пользование для обеспечения обороны страны и безопасности государства:

3.4.3.1. Основанием для начала действия является:

1) решение заместителя руководителя Росводресурсов об отсутствии необходимости проведения проверки комплекта документов и обосновывающих материалов;

2) или заключение о результатах проверки комплекта документов и обосновывающих материалов.

3.4.3.2. Должностное лицо, ответственное за рассмотрение комплекта документов и обосновывающих материалов в Росводресурсах:

1) подготавливает проект акта Правительства Российской Федерации;

2) подготавливает сопроводительное письмо за подписью руководителя Росводресурсов на имя Министра природных ресурсов Российской Федерации;

3) направляет указанное сопроводительное письмо, проект акта Правительства Российской Федерации с прилагаемыми к нему документами и обосновывающими материалами;

4) вносит соответствующую запись в таблицу учета рассмотрения комплекта документов и обосновывающих материалов, указанную в приложении 12 к настоящему Регламенту.

3.4.3.3. К проекту акта Правительства Российской Федерации прилагаются следующие документы и обосновывающие материалы:

1) заявления о предоставлении водного объекта в пользование для обеспечения обороны страны и безопасности государства;

2) копии расписки о получении документов с указанием фактически представленных документов;

3) документов, прилагаемых к заявлению о предоставлении водного объекта в пользование для обеспечения обороны страны и безопасности государства;

4) материалы, содержащие расчет параметров водопользования;

5) материалы, содержащие условия использования водного объекта;

6) материалы, подтверждающие согласование условий использования водного объекта с заинтересованными исполнительными органами государственной власти;

7) предложение о предоставлении водного объекта в пользование для обеспечения обороны страны и безопасности государства;

8) решение заместителя руководителя Росводресурсов об отсутствии необходимости проведения проверки комплекта документов и обосновывающих материалов или заключение о результатах проверки комплекта документов и обосновывающих материалов.

3.4.3.4. Общий срок административного действия по подготовке и направлению в Минприроды России проекта акта Правительства Российской Федерации о предоставлении водного объекта в пользование для обеспечения обороны страны и безопасности государства составляет:

1) двадцать календарных дней с момента регистрации предложения о предоставлении права пользования водным объектом или его частью на основании решения о предоставлении водного объекта в пользование и прилагаемых к нему документов и обосновывающих материалов в Росводресурсах - в случае отсутствия в Росводресурсах проверки полученного комплекта документов и обосновывающих материалов;

2) тридцать календарных дней с момента регистрации предложения о предоставлении права пользования водным объектом или его частью на основании решения о предоставлении водного объекта в пользование и прилагаемых к нему документов и обосновывающих материалов в Росводресурсах - в случае проведения в Росводресурсах проверки полученного комплекта документов и обосновывающих материалов.

IV. ПОРЯДОК И ФОРМЫ КОНТРОЛЯ ЗА ИСПОЛНЕНИЕМ ГОСУДАРСТВЕННОЙ ФУНКЦИИ

4.1. Порядок осуществления текущего контроля за соблюдением и исполнением ответственными должностными лицами положений административного регламента и иных нормативных правовых актов, устанавливающих требования к исполнению государственной функции, а также принятием решений ответственными лицами

4.1.1. Руководитель территориального органа Росводресурсов обеспечивает ведение:

1) таблицы учета рассмотрения документов для предоставления права пользования водным объектом или его частью на основании решения о предоставлении водного объекта в пользование, указанной в приложении 8 к настоящему Регламенту;

2) таблицы учета рассмотрения комплекта документов и обосновывающих материалов на приобретение права пользования водным объектом на основании решения о предоставлении водных объектов в пользование для обеспечения обороны страны и безопасности государства, указанной в приложении 12 к настоящему Регламенту.

4.1.2. Начальник структурного подразделения Росводресурсов обеспечивает ведение таблицы учета рассмотрения комплекта документов и обосновывающих материалов.

4.2. Порядок и периодичность осуществления плановых и внеплановых проверок полноты и качества исполнения государственной функции, в том числе порядок и формы контроля за полнотой и качеством исполнения государственной функции

4.2.1. Руководитель территориального органа Росводресурсов обеспечивает подготовку ежеквартальных отчетов "О результатах рассмотрения документов для предоставления права пользования водным объектом или его частью на основании решения о предоставлении водного объекта в пользование", "О результатах рассмотрения документов для предоставления водного объекта в пользование для обеспечения обороны страны и безопасности государства".

Ежеквартальные отчеты готовятся на основании сведений, содержащихся в соответствующей таблице учета. Ежеквартальные отчеты предоставляются за подписью руководителя территориального органа Росводресурсов в Росводресурсы не позднее 15 числа месяца, следующего за последним в квартале.

4.2.2. Начальник структурного подразделения Росводресурсов обеспечивает подготовку ежеквартальных отчетов "О результатах рассмотрения комплекта документов и обосновывающих материалов".

Ежеквартальные отчеты готовятся на основании сведений, содержащихся в соответствующей таблице учета. Ежеквартальные отчеты предоставляются за подписью начальника структурного подразделения Росводресурсов заместителю руководителя Росводресурсов не позднее 15 числа месяца, следующего за отчетным.

4.2.3. Начальник структурного подразделения Росводресурсов обеспечивает подготовку годовых сводных отчетов "О результатах рассмотрения документов для предоставления права пользования водным объектом или его частью на основании решения о предоставлении водного объекта в пользование", "О результатах рассмотрения документов для предоставления водного объекта в пользование для обеспечения обороны страны и безопасности государства" и "О результатах рассмотрения комплекта документов и обосновывающих материалов".

Годовые сводные отчеты готовятся на основании сведений, содержащихся в соответствующих ежеквартальных сводных отчетах. Годовые сводные отчеты представляются за подписью руководителя Росводресурсов в Минприроды России и публикуются на официальном сайте Росводресурсов не позднее 31 января года, следующего за отчетным.

4.3. Ответственность государственных служащих Росводресурсов и территориальных органов Росводресурсов за решения и действия (бездействие), принимаемые (осуществляемые) в ходе исполнения государственной функции

4.3.1. Ответственность за решения и действия (бездействие), принимаемые (осуществляемые) в ходе исполнения государственной функции в рамках деятельности Росводресурсов, возлагается на начальника структурного подразделения Росводресурсов, ответственного за исполнение государственной функции.

4.3.2. Ответственность за решения и действия (бездействие), принимаемые (осуществляемые) в ходе исполнения государственной функции в рамках деятельности территориальных органов Росводресурсов, возлагается на заместителя руководителя территориального органа Росводресурсов.

V. ПОРЯДОК ОБЖАЛОВАНИЯ ДЕЙСТВИЙ (БЕЗДЕЙСТВИЯ) ДОЛЖНОСТНОГО ЛИЦА, А ТАКЖЕ ПРИНИМАЕМОГО ИМ РЕШЕНИЯ ПРИ ИСПОЛНЕНИИ ГОСУДАРСТВЕННОЙ ФУНКЦИИ

5.1. Заявитель вправе лично либо письменно почтовым или факсимильным отправлением обратиться в территориальный орган Росводресурсов, Росводресурсы или Минприроды России для обжалования действия (бездействия) и решений, осуществляемых (принятых) в ходе исполнения государственной функции на основании Регламента.

Также заявитель вправе обжаловать действия (бездействия) и решения, осуществляемые (принятые) в ходе исполнения государственной функции на основании Регламента, в судебном порядке.

5.2. Личный прием граждан по вопросам обжалования действия (бездействия) и решений, осуществляемых (принятых) в ходе выполнения государственной функции, осуществляется руководителем территориального органа Росводресурсов, руководителем (заместителем руководителя) Росводресурсов или Министром (заместителем Министра) природных ресурсов и экологии Российской Федерации в часы приема заявителей и в соответствиями с требованиями Федерального закона от 2 мая 2006 г. N 59-ФЗ "О порядке рассмотрения обращений граждан Российской Федерации" <*>.

<*> Собрание законодательства Российской Федерации, 2006, N 19, ст. 2060.

5.3. Требования к письменному обращению:

5.3.1. Заявитель в своем письменном обращении в обязательном порядке указывает в качестве адресата территориальный орган Росводресурсов, Росводресурсы или Минприроды России, излагает суть предложения, заявления или жалобы, ставит личную подпись и дату.

5.3.2. В обращении указываются:

1) сведения о заявителе:

- фамилия, имя, отчество;

2) почтовый адрес, по которому должны быть направлены ответ или уведомление о переадресации обращения.

5.3.3. В случае необходимости в подтверждение своих доводов заявитель прилагает к письменному обращению документы и материалы, либо их копии, либо указывает реквизиты данных документов и материалов.

5.4. Росводресурсы (Минприроды России):

1) обеспечивают объективное, всестороннее и своевременное рассмотрение обращения, в случае необходимости - с участием заявителя, направившего обращение;

2) запрашивают необходимые для рассмотрения обращения документы и материалы в других государственных органах, органах местного самоуправления и у иных должностных лиц, за исключением судов, органов дознания и органов предварительного следствия;

3) дают письменный ответ по существу поставленных в обращении вопросов, за исключением случаев, указанных в пункте 5.7 Регламента;

4) уведомляют заявителя о направлении его обращения на рассмотрение в другой государственный орган, орган местного самоуправления в соответствии с их компетенцией.

5.5. Ответ на обращение подписывается руководителем территориального органа Росводресурсов, руководителем Росводресурсов, его заместителем, Министром природных ресурсов и экологии Российской Федерации или его заместителем либо уполномоченным на то лицом.

5.6. Ответ на обращение, поступившее в Росводресурсы (Минприроды России) по информационным системам общего пользования, направляется по почтовому адресу, указанному в обращении.

5.7. Порядок рассмотрения отдельных обращений:

5.7.1. В случае, если нарушены требования к письменному обращению, указанные в пункте 5.3 Регламента, ответ на обращение не дается. Если в указанном обращении содержатся сведения о подготавливаемом, совершаемом или совершенном противоправном деянии, а также о лице, его подготавливающем, совершающем или совершившем, обращение подлежит направлению в государственный орган в соответствии с его компетенцией.

5.7.2. Росводресурсы (Минприроды России) при получении письменного обращения, в котором содержатся нецензурные либо оскорбительные выражения, угрозы жизни, здоровью и имуществу должностного лица, а также членов его семьи, вправе оставить обращение без ответа по существу поставленных в нем вопросов и сообщить заявителю, направившему обращение, о недопустимости злоупотребления правом.

5.7.3. В случае, если текст письменного обращения не поддается прочтению, ответ на обращение не дается и оно не подлежит направлению на рассмотрение в государственный орган, орган местного самоуправления или должностному лицу в соответствии с их компетенцией, о чем сообщается заявителю, направившему обращение, если почтовый адрес поддается прочтению.

5.7.4. В случае, если в письменном обращении заявителя содержится вопрос, на который ему многократно давались письменные ответы по существу в связи с ранее направляемыми обращениями, и при этом в обращении не приводятся новые доводы или обстоятельства, руководитель Росводресурсов (Минприроды России), его заместитель либо уполномоченное на то лицо вправе принять решение о безосновательности очередного обращения и прекращении переписки с заявителем по данному вопросу при условии, что указанное обращение и ранее направляемые обращения направлялись в Росводресурсы (Минприроды России). О данном решении уведомляется заявитель, направивший обращение.

5.8. Сроки рассмотрения обращения (письменного или поступившего по информационным системам общего пользования):

5.8.1. Обращение (письменное или поступившее по информационным системам общего пользования), поступившее в Росводресурсы (Минприроды России) в соответствии с их компетенцией, рассматривается в течение тридцати дней со дня регистрации письменного обращения.

5.8.2. В случаях если для подготовки ответа на обращение необходимо запрашивать дополнительную информацию в других исполнительных органах государственной власти, руководитель Росводресурсов (Минприроды России), его заместитель либо уполномоченное на то лицо вправе продлить срок рассмотрения обращения не более чем на тридцать дней, уведомив о продлении срока его рассмотрения заявителя, направившего обращение.

5.9. В рассмотрении жалобы может быть отказано в случае:

1) рассмотрения данной жалобы судом либо наличия вынесенного судебного решения по ней с разъяснением порядка обжалования данного судебного решения, направленного гражданину, направившему обращение;

2) повторного направления одним и тем же заявителем жалобы по предмету и основанию, которые ранее уже рассматривались и по которым были вынесены решения в установленном порядке.

5.10. Действия и решения, принятые в ходе исполнения государственной функции на основании Регламента, могут быть обжалованы в судебном порядке.

Приложение 1
к Административному регламенту
по осуществлению Федеральным
агентством водных ресурсов
государственной функции
по предоставлению права
пользования водными
объектами на основании
решения о предоставлении
водного объекта в пользование

АДРЕСА
ТЕРРИТОРИАЛЬНЫХ ОРГАНОВ ФЕДЕРАЛЬНОГО АГЕНТСТВА ВОДНЫХ РЕСУРСОВ И ИХ СТРУКТУРНЫХ ПОДРАЗДЕЛЕНИЙ ПО СУБЪЕКТАМ РОССИЙСКОЙ ФЕДЕРАЦИИ

N НАЗВАНИЕ УПРАВЛЕНИЯ ЮРИДИЧЕСКИЙ АДРЕС ТЕЛЕФОН ФАКС E-MAIL
1 АМУРСКОЕ БАССЕЙНОВОЕ ВОДНОЕ УПРАВЛЕНИЕ
1.1 Амурское БВУ 680038, Россия, г. Хабаровск, ул. Серышева, д. 60, оф. 1001 8(4212) 34-46-26, 34-29-16 8(4212) 34-29-16 amur@bvu.kht.ru
1.2 Отдел водных ресурсов по Чукотскому автономному округу 689000, Россия, г. Анадырь, ул. Куркутского, д. 34 8(42722) 2-40-19 8(42722) 2-40-19 strelkova@kpr.chukotnet.ru
1.3 Отдел водных ресурсов по Камчатской области и Корякскому автономному округу 683031, Россия, г. Петропавловск-Камчатский, ул. Карла Маркса, д. 29/1, оф. 321 8(41522) 5-29-28 8(41522) 5-29-28 vodresurs@mai.kamchatka.ru
1.4 Отдел водных ресурсов по Сахалинской области 693020, Россия, г. Южно-Сахалинск, ул. Дзержинского, д. 15, каб. 432 8(4242) 50-52-09 8(4242) 50-52-14 sakhecology@sakhmail.ru
1.5 Отдел водных ресурсов по Приморскому краю 690000, Россия, г. Владивосток, Океанский пр-т, д. 31 8(4232) 40-79-59 8(4232) 40-78-26 ponomarev@kpr.vladivostok.ru
1.6 Отдел водных ресурсов по Хабаровскому краю 680030, Россия, г. Хабаровск, ул. Волочаевская, д. 31 8(4212) 21-31-37 8(4212) 21-31-37 -
1.7 Отдел водных ресурсов по Амурской области 675029, Россия, г. Благовещенск, пер. Чудиновский, д. 15 8(4162) 35-21-91 8(4162) 35-21-91 vodres@yandex.ru
1.8 Отдел водных ресурсов по Еврейской автономной области 679016, Россия, г. Биробиджан, ул. Советская, д. 111 8(42622) 4-68-41 8(42622) 4-68-41 voda_eao@on.ru
1.9 Отдел водных ресурсов по Читинской области и Агинскому Бурятскому автономному округу 672090, Россия, г. Чита, ул. Амурская, д. 91/15 8(3022) 23-26-71 8(3022) 23-26-71 kpr@qeo.chita.ru
2 ВЕРХНЕВОЛЖСКОЕ БАССЕЙНОВОЕ ВОДНОЕ УПРАВЛЕНИЕ
2.1 Верхневолжское БВУ 603001, Россия, г. Нижний Новгород, ул. Рождественская, д. 38 8(8312) 30-55-82 8(8312) 30-56-16 vvbvu@mts-nn.ru
2.2 Отдел водных ресурсов по Владимирской области 600000, Россия, г. Владимир, ул. 2-я Никольская, д. 8 8(092-2) 32-52-32 8(092-2) 32-52-32 -
2.3 Отдел водных ресурсов по Ивановской области 153032, Россия, г. Иваново, ул. Станкостроителей, д. 18 8(093-2) 23-30-34 8(093-2) 23-30-34 -
2.4 Отдел водных ресурсов по Ярославской области 150055, Россия, г. Ярославль, ул. Красноборская, д. 8 8(085-2) 35-91-55 8(085-2) 35-91-55 -
2.5 Отдел водных ресурсов по Костромской области 156961, Россия, г. Кострома, проспект Мира, д. 128-а 8(094-2) 55-23-21 8(094-2) 55-23-21 -
2.6 Отдел водных ресурсов по Пензенской области 440018, Россия, г. Пенза, ул. Пушкина, д. 167-б 8(841-2) 55-83-63 8(841-2) 55-92-42 -
2.7 Отдел водных ресурсов по Нижегородской области 603000, Россия, г. Нижний Новгород, бульвар Мира, д. 11-а 8(8312) 30-55-77 8(8312) 30-86-16 -
2.8 Отдел водных ресурсов по Республике Чувашия 428024, Россия, г. Чебоксары, проспект Мира, д. 90, корп. 8(835-2) 56-06-25 8(835-2) 56-05-03 -
2.9 Отдел водных ресурсов по Республике Марий Эл 424000, Россия, г. Йошкар-Ола, пр. Ленина, д. 24-а 8(836-2) 41-05-31 8(836-2) 42-23-22 -
2.10 Отдел водных ресурсов по Мордовской Республике 430011, Россия, г. Саранск, ул. Степана Разина, д. 17-а 8(834-2) 23-17-21 8(834-2) 23-17-20 -
3 ВЕРХНЕОБСКОЕ БАССЕЙНОВОЕ ВОДНОЕ УПРАВЛЕНИЕ
3.1 Верхнеобское БВУ 630087, Россия г. Новосибирск, ул. Немировича-Данченко, д. 167 8(3832) 46-02-59 8(3832) 46-10-55 vobvu@vobvu.nsk.su
3.2 Отдел водных ресурсов по Алтайскому краю 656056, г. Барнаул, Алтайский край, ул. Пролетарская, 61 8(3852) 23-22-00 8(3852) 23-22-47 -
3.3 Отдел водных ресурсов по Республике Алтай 649000, Р. Алтай, г. Горно-Алтайск, ул. Чорос-Гуркина, 4 8(3882) 22-35-33 - -
3.4 Отдел водных ресурсов по Кемеровской области 650036, г. Кемерово, ул. Мирная, 5 - - -
3.5 Отдел водных ресурсов по Томской области 634021, г. Томск, ул. Шевченко, 17 8(3822) 44-06-01 - -
3.6 Отдел водных ресурсов по Новосибирской области 630087, г. Новосибирск, ул. Н. Данченко, 167, к. 503 8(3832) 46-03-84 - -
4 ДВИНСКО-ПЕЧОРСКОЕ БАССЕЙНОВОЕ ВОДНОЕ УПРАВЛЕНИЕ
4.1 Двинско-Печорское БВУ 163000, г. Архангельск, наб. Северной Двины, 56 (163000, г. Архангельск, наб. Северной Двины, д. 112, корп. 3) 8(8182) 20-45-36 8(8182) 20-61-24 dpvu@arh.ru
4.2 Отдел водных ресурсов по Республике Коми 167982, г. Сыктывкар, ул. Первомайская, д. 78 8(8212) 44-10-44 - -
4.3 Отдел водных ресурсов по Архангельской области 163000, наб. Северной Двины, д. 112, корп. 3 - - -
4.4 Отдел водных ресурсов по Вологодской области 160000, г. Вологда, ул. Зосимовская, д. 65 8(8172) 72-93-65 - -
4.5 Отдел водных ресурсов по Мурманской области 183034, г. Мурманск, ул. Свердлова, д. 3 8(8152) 43-55-21 - -
5 ДОНСКОЕ БАССЕЙНОВОЕ ВОДНОЕ УПРАВЛЕНИЕ
5.1 Донское БВУ 344022, г. Ростов-на-Дону, ул. М. Горького, 239 8(863) 264-87-66 8(863) 264-33-22 dbvu@rost.ru
5.2 Отдел водных ресурсов по Белгородской области 308023, г. Белгород, ул. Студенческая, 18 8(0722) 34-31-80 - -
5.3 Отдел водных ресурсов по Воронежской области 394016, г. Воронеж, Московский проспект, 64 8(0732) 52-24-56 - -
5.4 Отдел водных ресурсов по Курской области 305021, г. Курск, ул. Школьная, 50 8(0712) 53-79-88 - -
5.5 Отдел водных ресурсов по Липецкой области 398000, г. Липецк, площ. Плеханова, д. 1 8(0742) 27-65-09 - -
5.6 Отдел водных ресурсов по Ростовской области 344022, г. Ростов-на-Дону, ул. М. Горького, 239 8(863) 264-99-66 - -
5.7 Отдел водных ресурсов по Тамбовской области 392000, г. Тамбов, ул. Монтажников, д. 6 8(0752) 56-32-25 - -
6 ЕНИСЕЙСКОЕ БАССЕЙНОВОЕ ВОДНОЕ УПРАВЛЕНИЕ
6.1 Енисейское БВУ 660062, г. Красноярск, пр. Свободный, 72 8(3912) 44-45-41 8(3912) 44-45-41 enbvu@mail.ru
6.2 Отдел водных ресурсов по Республике Тыва 667010, Республика Тыва, г. Кызыл, ул. Московская, 2 8(39422) 5-26-47 8(39422) 5-15-62 -
6.3 Отдел водных ресурсов по Таймырскому автономному округу 647000, Таймырский АО, г. Дудинка, а/я 395 8(211) 211-35 - -
6.4 Отдел водных ресурсов по Эвенкийскому автономному округу 648000, Эвенкийский АО, п. Тура, а/я 63 8(213) 2-29-32 (без кода)63-6378 -
6.5 Отдел водных ресурсов по Республике Хакасия 655017, Республика Хакасия, г. Абакан, ул. Щетинкина, 20, а/я 239 8(39022) 2-60-64 8(39022) 5-92-72 -
6.6 Отдел водных ресурсов по Иркутской области и Усть-Ордынскому Бурятскому автономному округу 664000, г. Иркутск, ул. Марата, 44 8(3958) 34-44-99 8(3958) 33-52-34 -
7 ЗАПАДНО-КАСПИЙСКОЕ БАССЕЙНОВОЕ ВОДНОЕ УПРАВЛЕНИЕ
7.1 Западно-Каспийское БВУ 367026, г. Махачкала, ул. Виноградная, д. 18а 8(8722) 64-46-68 8(8722) 64-49-21 zkbvu@datacom.ru
7.2 Отдел водных ресурсов по Республике Дагестан 367026, г. Махачкала, ул. Виноградная, 18а 8(8722) 64-60-27 - -
7.3 Отдел водных ресурсов по Кабардино-Балкарской Республике 360030, г. Нальчик, ул. Тарчокова, 18а 8(8662) 47-75-41 - -
7.4 Отдел водных ресурсов по Республике Северная Осетия - Алания 362021, г. Владикавказ, ул. Иристонская, 25а 8(8672)74-85-17 - -
7.5 Отдел водных ресурсов по Республике Калмыкия 358000, г. Элиста, ул. Лермонтова, 4 8(84722)5-44-86 - -
7.6 Отдел водных ресурсов по Республике Ингушетия 366706, г. Карабулак, ул. Рабочая, 21а - - -
7.7 Отдел водных ресурсов по Чеченской Республике г. Грозный, ул. Старопромысловское шоссе, 40 8(8712) 22-27-25 - -
8 КАМСКОЕ БАССЕЙНОВОЕ ВОДНОЕ УПРАВЛЕНИЕ
8.1 Камское БВУ 614000, г. Пермь, ул. 25 Октября, 28а 8(3422) 12-88-44 - kambvu@mail.ru
8.2 Отдел водных ресурсов по Республике Башкортостан 450077, г. Уфа, ул. Ленина, 86 8(3472) 23-95-65 - -
8.3 Отдел водных ресурсов по Удмуртской Республике 426051, г. Ижевск, ул. Максима Горького, 73 8(3412) 51-07-74 - -
8.4 Отдел водных ресурсов по Кировской области 610035, г. Киров, ул. Воровского, 78 8(8332) 57-17-17 - -
8.5 Отдел водных ресурсов по Пермской области и Усть-Ордынскому Коми-Пермяцкому автономному округу 614000, г. Пермь, ул. 25 Октября, 28а 8(3422) 12-98-82 - -
9 КУБАНСКОЕ БАССЕЙНОВОЕ ВОДНОЕ УПРАВЛЕНИЕ
9.1 Кубанское БВУ 350020, Краснодарский край, г. Краснодар, ул. Красная, 180а 8(861) 253-73-07 8(861) 253-73-05 kbvy@mail.kuban.su
9.2 Отдел водных ресурсов по Краснодарскому краю - 8(861) 253-73-08 - -
9.3 Отдел водных ресурсов по Республике Адыгея - 8(87722) 2-11-42 - -
9.4 Отдел водных ресурсов по Карачаево-Черкесской Республике - 8(87822) 5-84-01 - -
9.5 Отдел водных ресурсов по Ставропольскому краю 614000, г. Пермь, ул. 25 Октября, 28а 8(3422) 12-98-82 - -
10 ЛЕНСКОЕ БАССЕЙНОВОЕ ВОДНОЕ УПРАВЛЕНИЕ
10.1 Ленское БВУ 677000, г. Якутск, ул. Толстого, 20 8(4112) 34-45-75 8(4112) 34-38-77, 42-07-87 lenabvu@sakha.ru
10.2 Отдел водных ресурсов по Республике Саха (Якутия) 677000, г. Якутск, ул. Толстого, 20 8(4112) 34-51-26 - -
10.3 Отдел водных ресурсов по Магаданской области г. Магадан, ул. Пролетарская, 11 8(41322) 2-17-48 - gashko@mfgi.magadan.ru
11 МОСКОВСКО-ОКСКОЕ БАССЕЙНОВОЕ ВОДНОЕ УПРАВЛЕНИЕ
11.1 Московско-Окское БВУ 123364, г. Москва, ул. Свободы, 65 8(095) 497-75-01 8(095) 497-75-00 mobvu@polikvart.ru
11.2 Отдел водных ресурсов по г. Москве 117105,г. Москва, Варшавское шоссе, д. 39-А 8(095) 115-98-24, 115-99-89 - -
11.3 Отдел водных ресурсов по Московской области 117105, г. Москва, Варшавское шоссе, д. 39-А 8(095) 115-98-54, 111-04-09 - -
11.4 Отдел водных ресурсов по Рязанской области 390044, г. Рязань, Московское шоссе, д. 12 8(0912) 38-87-67, 38-87-68 - -
11.5 Отдел водных ресурсов по Смоленской области 214004, г. Смоленск, ул. Николаева, д. 12-Б 8(0812) 38-25-25, 38-33-62 - -
11.6 Отдел водных ресурсов по Орловской области 301001, г Орел, ул. Комсомольская, д. 33 8(0862) 77-76-76 - -
11.7 Отдел водных ресурсов по Тверской области 170000, г. Тверь, Волоколамский проспект, д. 3 8(0822) 34-54-67, 34-65-15 - -
11.8 Отдел водных ресурсов по Калужской области 248620, г. Калуга, пер. Старичков, д. 2-А 8(0842) 56-31-26, 57-68-25, 57-68-26 - -
11.9 Отдел водных ресурсов по Брянской области 241000, г. Брянск, ул. Калинина, д. 34 8(0832) 74-28-54, 66-36-09, 74-28-54, 74-06-11 - -
11.10 Отдел водных ресурсов по Тульской области 300041, г. Тула, Пушкинский проезд, д. 4-А 8(0872) 30-81-73, 36-29-84 - -
12 НЕВСКО-ЛАДОЖСКОЕ БАССЕЙНОВОЕ ВОДНОЕ УПРАВЛЕНИЕ
12.1 Невско-Ладожское БВУ 199004, С.-Петербург, В.О., Средний пр., д. 26 8(812) 323-16-82 8(812) 328-76-71 water@admiral.ru
12.2 Отдел водных ресурсов по Санкт-Петербургу и Ленинградской области - - - -
12.3 Отдел водных ресурсов по Калининградской области - - - -
12.4 Отдел водных ресурсов по Псковской области - - - -
12.5 Отдел водных ресурсов по Республике Карелия - - - -
13 НИЖНЕВОЛЖСКОЕ БАССЕЙНОВОЕ ВОДНОЕ УПРАВЛЕНИЕ
13.1 Нижневолжское БВУ 400001, г. Волгоград, ул. Профсоюзная, 30 8(8442) 93-02-36 8(8442) 94-88-83 nvbvu@avtlg.ru
13.2 Отдел водных ресурсов по Астраханской области 414000, г. Астрахань, ул. Бакинская, 113 8(851-2) 39-19-58 - -
13.3 Отдел водных ресурсов по Саратовской области 410031, г. Саратов, ул. Лунная, 27а 8(845-2) 55-57-18 - -
13.4 Отдел водных ресурсов по республике Татарстан 420059, г. Казань, ул. Оренбургский тракт, 20а 8(843-2) 77-57-99 - -
13.5 Отдел водных ресурсов по Самарской области 443010, г. Самара, ул. Красноармейская, 21 к. 505 8(846-2) 33-31-20 - -
13.6 Отдел водных ресурсов по Ульяновской области 432030, г. Ульяновск, ул. Юности, 5 8(842-2) 34-07-64 - -
13.7 Отдел водных ресурсов по Оренбургской области - - - -
14 НИЖНЕОБСКОЕ БАССЕЙНОВОЕ ВОДНОЕ УПРАВЛЕНИЕ
14.1 Нижнеобское БВУ 625023 г. Тюмень, ул. Одесская, 27 8(3452) 41-46-83, 42-46-56 8(3452) 41-46-83 nobu@tyumen.ru
15 БАЙКАЛКОМВОД 109017, Россия, Республика Бурятия, г. Улан-Удэ, Борсоева, 13б - - -

Приложение 2
к Административному регламенту
по осуществлению Федеральным
агентством водных ресурсов
государственной функции
по предоставлению права
пользования водными
объектами на основании
решения о предоставлении
водного объекта в пользование

Образец
     
ФОРМА ЗАЯВЛЕНИЯ
О ПРЕДОСТАВЛЕНИИ ВОДНОГО ОБЪЕКТА ИЛИ ЕГО ЧАСТИ
В ПОЛЬЗОВАНИЕ НА ОСНОВАНИИ РЕШЕНИЯ О ПРЕДОСТАВЛЕНИИ ВОДНОГО
ОБЪЕКТА В ПОЛЬЗОВАНИЕ
     
                                                 (лицевая сторона)
 
                              ____________________________________
                               Территориальный орган Федерального
                                    агентства водных ресурсов
 
                            ЗАЯВЛЕНИЕ
 
__________________________________________________________________
    (полное и сокращенное наименование юридического лица,
                Ф.И.О. заявителя частного лица)
 
ИНН   ___________________ КПП   _________________ ОГРН ___________
ОКПО  ___________________ ОКОПФ _________________ ОКФС ___________
ОКВЭД ___________________ ОКОНХ _________________
действующего на основании:
    устава
    положения
    иное (указать вид документа) ________________________________,
Зарегистрированного ______________________________________________
                   (кем и когда зарегистрировано юридическое лицо)
Документ,  подтверждающий государственную регистрацию юридического
лица
_____________________________________ от "__" ___________ 20__ г.,
(наименование и реквизиты документа)
выдан "__" ____________ г. ______________________________________,
                                    (когда и кем выдан)
Место нахождения (юридический адрес)
__________________________________________________________________
Банковские реквизиты _____________________________________________
В лице ___________________________________________________________
               (должность, представитель, Ф.И.О. полностью)
дата рождения _________________
паспорт серии _________________ N ______ код подразделения ______,
__________________________________________________________________
                 (иной документ, удостоверяющий личность)
выдан "__" _____________ г. _____________________________________,
                                        (когда и кем выдан)
адрес проживания _________________________________________________
                     (полностью место постоянного проживания)
контактный телефон ______, действующий от имени юридического лица:
лица: ____________________________________________________________
       без   доверенности   (указывается   лицом,   имеющим  право
       действовать  от  имени юридического лица без доверенности в
                  силу закона или учредительных документов)
    на основании доверенности, удостоверенной ____________________
                                                (Ф.И.О. нотариуса,
                                                        округ)
"__" ____________ г., N в реестре _______
 
    по иным основаниям ___________________________________________
                          (наименование и реквизиты документа)
 
                                               (оборотная сторона)
 
                Прошу предоставить в пользование:
 
__________________________________________________________________
Наименование водного объекта
__________________________________________________________________
Место   расположения   водного   объекта,   его   части,   участка
испрашиваемой в пользование акватории
__________________________________________________________________
Географические   координаты   участка   водопользования,   площадь
акватории в км2.
 
для:
 
 
обеспечения обороны страны и безопасности государства; 
 
сброса сточных и (или) дренажных вод; 
 
строительства причалов, судоподъемных и судоремонтных 
сооружений;
 
создания стационарных и (или) плавучих платформ, 
искусственных островов, искусственных земельных участков
на землях, покрытых поверхностными водами;
 
строительства гидротехнических сооружений, мостов, 
а также подводных и подземных переходов, трубопроводов,
подводных линий связи, других линейных объектов, если
такое строительство связано с изменением дна и берегов
водных объектов;
 
разведки и добычи полезных ископаемых; 
 
проведения дноуглубительных, взрывных, буровых и других 
работ, связанных с изменением дна и берегов водных объектов;
 
подъема затонувших судов; 
 
сплава древесины в плотах и с применением кошелей; 
 
забора (изъятия) водных ресурсов для орошения земель 
сельскохозяйственного назначения (в том числе лугов и пастбищ);
 
организованного отдыха детей, а также организованного отдыха 
ветеранов, граждан пожилого возраста, инвалидов.
 
    ______________________________________________________________
    нужное отметить
сроком с "__" _____________ 20__ г. по "__" __________ 20__ г.
        указывается дата начала и окончания водопользования
 
    Представленные  документы  и  сведения, указанные в заявлении,
достоверны. Расписку о принятии документов получил(а).
 
"__" ___________ 20__ г. "__" ч. "__" мин.
     (дата и время подачи заявления)
 
_____________________/___________________________________________/
 (подпись заявителя)              (полностью Ф.И.О.)
 
N записи в таблице учета входящих документов _____________________
 
 
 

Приложение 3
к Административному регламенту
по осуществлению Федеральным
агентством водных ресурсов
государственной функции
по предоставлению права
пользования водными
объектами на основании
решения о предоставлении
водного объекта в пользование

СХЕМЫ ПРОЦЕДУР ВЫПОЛНЕНИЯ РЕГЛАМЕНТА

Общая схема процедур Регламента

Схема процедуры "Рассмотрение принятых документов для предоставления права пользования водным объектом или его частью на основании решения о предоставлении водного объекта в пользование"

Схема процедуры "Подготовка проекта акта Правительства Российской Федерации о предоставлении водного объекта в пользование для обеспечения обороны страны и безопасности государства на основании решения о предоставлении водного объекта в пользование"

Приложение 4
к Административному регламенту
по осуществлению Федеральным
агентством водных ресурсов
государственной функции
по предоставлению права
пользования водными
объектами на основании
решения о предоставлении
водного объекта в пользование

Образец

ПЕРЕЧЕНЬ
ДОКУМЕНТОВ И МАТЕРИАЛОВ, НЕОБХОДИМЫХ ДЛЯ ПРЕДОСТАВЛЕНИЯ ПРАВА ПОЛЬЗОВАНИЯ ВОДНЫМ ОБЪЕКТОМ ИЛИ ЕГО ЧАСТЬЮ НА ОСНОВАНИИ РЕШЕНИЯ О ПРЕДОСТАВЛЕНИИ ВОДНОГО ОБЪЕКТА В ПОЛЬЗОВАНИЕ

ПЕРЕЧЕНЬ
ДОКУМЕНТОВ И МАТЕРИАЛОВ, НЕОБХОДИМЫХ ДЛЯ ПРЕДОСТАВЛЕНИЯ ПРАВА ПОЛЬЗОВАНИЯ ВОДНЫМ ОБЪЕКТОМ ИЛИ ЕГО ЧАСТЬЮ НА ОСНОВАНИИ РЕШЕНИЯ О ПРЕДОСТАВЛЕНИИ ВОДНОГО ОБЪЕКТА В ПОЛЬЗОВАНИЕ ДЛЯ:

- проведения дноуглубительных, взрывных, буровых и других работ, связанных с изменением дна и берегов водных объектов;

- подъема затонувших судов;

- сплава древесины в плотах и с применением кошелей;

- организованного отдыха детей, а также организованного отдыха

ветеранов, граждан пожилого возраста, инвалидов.

(лицевая сторона)

"__" _________ 20__ г. вх. N __ "__" ____________ 20__ г.
(дата и входящий номер соответствующего заявления) (дата составления описи)

(В графе 4 "Отметка о наличии" проставляется "есть" в случае наличия требуемого документа, удовлетворяемого предъявляемым к нему требованиям, указанным в графе 3 "Требования". В остальных случаях проставляется "нет")

N Наименование документов, материалов или электронных приложений Требования Отметка о наличии
1 2 3 4
Базовый комплект:
1. Сопроводительное письмо    
2. Заявление о предоставлении в пользование водного объекта или его частью на основании решения о предоставлении водного объекта в пользование 1 экз., оформленный по соответствующей форме  
3. Копии учредительных документов Только для юридического лица. 1 экз.: нотариально заверенная копия или копия с предъявлением оригинала  
4. Выписка из Единого государственного реестра юридических лиц Только для юридического лица. 1 экз.: оригинал, нотариально заверенная копия или копия с предъявлением оригинала  
5. Выписка из Единого государственного реестра индивидуальных предпринимателей Только для индивидуального предпринимателя. 1 экз.: оригинал, нотариально заверенная копия или копия с предъявлением оригинала  
6. Копия документа, удостоверяющего личность Только для физического лица. 1 экз.: нотариально заверенная копия или копия с предъявлением оригинала  
7. Копия свидетельства о постановке на учет в налоговом органе 1 экз.: нотариально заверенная копия или копия с предъявлением оригинала  
8. Документ, подтверждающий полномочия лица на осуществление действий от имени заявителя: _____________________________________ (указать документ) Обязателен только при представлении документов не лично заявителем. 1 экз.: оригинал, нотариально заверенная копия или копия с предъявлением оригинала  
9. Копия положительного заключения государственной экспертизы 1 экз.: нотариально заверенная копия или копия с предъявлением оригинала  
10. Акт об утверждении положительного заключения государственной экспертизы 1 экз.: нотариально заверенная копия или копия с предъявлением оригинала  
11. Информация о намечаемых заявителем водохозяйственных мероприятиях и мероприятиях по охране водного объекта с указанием размера и источников средств, необходимых для их реализации 1 экз. на бумажном носителе и дискета  
12. Документ о предоставлении в пользование земельного участка, необходимого для осуществления водопользования 1 экз.: нотариально заверенная копия или копия с предъявлением оригинала  

(оборотная сторона)

N Наименование документов, материалов или электронных приложений Требования Отметка о наличии
1 2 3 4
13. Сведения о наличии контрольно-измерительной аппаратуры для контроля качества воды в водном объекте 1 экз. на бумажном носителе и дискета  
14. Материалы в графической форме с отображением водного объекта, указанного в заявлении о предоставлении водного объекта в пользование, и размещения средств и объектов водопользования, а также пояснительная записка к ним 1 экз. на бумажном носителе и дискета  
Перечень заполнил:          
  (должность)   (ФИО)   (подпись)

ПЕРЕЧЕНЬ
ДОКУМЕНТОВ И МАТЕРИАЛОВ, НЕОБХОДИМЫХ ДЛЯ ПРЕДОСТАВЛЕНИЯ ПРАВА ПОЛЬЗОВАНИЯ ВОДНЫМ ОБЪЕКТОМ ИЛИ ЕГО ЧАСТЬЮ НА ОСНОВАНИИ РЕШЕНИЯ О ПРЕДОСТАВЛЕНИИ ВОДНОГО ОБЪЕКТА В ПОЛЬЗОВАНИЕ ДЛЯ СБРОСА СТОЧНЫХ И (ИЛИ) ДРЕНАЖНЫХ ВОД

(лицевая сторона)

"__" _________ 20__ г. вх. N __ "__" ____________ 20__ г.
(дата и входящий номер соответствующего заявления) (дата составления описи)

(В графе 4 "Отметка о наличии" проставляется "есть" в случае наличия требуемого документа, удовлетворяемого предъявляемым к нему требованиям, указанным в графе 3 "Требования". В остальных случаях проставляется "нет")

N Наименование документов, материалов или электронных приложений Требования Отметка о наличии
1 2 3 4
Базовый комплект:
1. Сопроводительное письмо    
2. Заявление о предоставлении в пользование водного объекта или его частью на основании решения о предоставлении водного объекта в пользование 1 экз., оформленный по соответствующей форме  
3. Копии учредительных документов Только для юридического лица. 1 экз.: нотариально заверенная копия или копия с предъявлением оригинала  
4. Выписка из Единого государственного реестра юридических лиц Только для юридического лица. 1 экз.: оригинал, нотариально заверенная копия или копия с предъявлением оригинала  
5. Выписка из Единого государственного реестра индивидуальных предпринимателей Только для индивидуального предпринимателя. 1 экз.: оригинал, нотариально заверенная копия или копия с предъявлением оригинала  
6. Копия документа, удостоверяющего личность Только для физического лица. 1 экз.: нотариально заверенная копия или копия с предъявлением оригинала  
15. Копия свидетельства о постановке на учет в налоговом органе 1 экз.: нотариально заверенная копия или копия с предъявлением оригинала  
 
 
В электронном документе нумерация пунктов соответствует официальному источнику.
 
 
7. Документ, подтверждающий полномочия лица на осуществление действий от имени заявителя: Обязателен только при представлении документов не лично заявителем. 1 экз.: оригинал, нотариально заверенная копия или копия с предъявлением оригинала  
 
(указать документ)
8. Копия положительного заключения государственной экспертизы 1 экз.: нотариально заверенная копия или копия с предъявлением оригинала  
9. Акт об утверждении положительного заключения государственной экспертизы 1 экз.: нотариально заверенная копия или копия с предъявлением оригинала  
10. Информация о намечаемых заявителем водохозяйственных мероприятиях и мероприятиях по охране водного объекта с указанием размера и источников средств, необходимых для их реализации 1 экз. на бумажном носителе и дискета  
11. Документ о предоставлении в пользование земельного участка, необходимого для осуществления водопользования 1 экз.: нотариально заверенная копия или копия с предъявлением оригинала  
12. Сведения о наличии контрольно-измерительной аппаратуры для контроля качества воды в водном объекте 1 экз. на бумажном носителе и дискета  

(оборотная сторона)

N Наименование документов, материалов или электронных приложений Требования Отметка о наличии
1 2 3 4
13. Материалы в графической форме с отображением водного объекта, указанного в заявлении о предоставлении водного объекта в пользование, и размещения средств и объектов водопользования, а также пояснительная записка к ним 1 экз. на бумажном носителе и дискета  
14. Расчет и обоснование заявленного объема сброса сточных и (или) дренажных вод и показателей их качества 1 экз. на бумажном носителе и дискета  
15. Сведения о наличии контрольно-измерительной аппаратуры для учета объемов и контроля (наблюдения) качества сбрасываемых сточных и (или) дренажных вод 1 экз. на бумажном носителе и дискета  
16. Графические материалы с обозначением места предполагаемого сброса сточных и (или) дренажных вод 1 экз. на бумажном носителе и дискета  
Перечень заполнил:          
  (должность)   (ФИО)   (подпись)

ПЕРЕЧЕНЬ
ДОКУМЕНТОВ И МАТЕРИАЛОВ, НЕОБХОДИМЫХ ДЛЯ ПРЕДОСТАВЛЕНИЯ ПРАВА ПОЛЬЗОВАНИЯ ВОДНЫМ ОБЪЕКТОМ ИЛИ ЕГО ЧАСТЬЮ НА ОСНОВАНИИ РЕШЕНИЯ О ПРЕДОСТАВЛЕНИИ ВОДНОГО ОБЪЕКТА В ПОЛЬЗОВАНИЕ ДЛЯ:

- строительства причалов, судоподъемных и судоремонтных сооружений;

- создания стационарных и (или) плавучих платформ, искусственных островов, искусственных земельных участков на землях, покрытых поверхностными водами;

- строительства гидротехнических сооружений, мостов, а также подводных и подземных переходов, трубопроводов, подводных линий связи, других линейных объектов, если такое строительство связано с изменением дна и берегов водных объектов.

(лицевая сторона)

"__" _________ 20__ г. вх. N __ "__" ____________ 20__ г.
(дата и входящий номер соответствующего заявления) (дата составления описи)

(В графе 4 "Отметка о наличии" проставляется "есть" в случае наличия требуемого документа, удовлетворяемого предъявляемым к нему требованиям, указанным в графе 3 "Требования". В остальных случаях проставляется "нет")

N Наименование документов, материалов или электронных приложений Требования Отметка о наличии
1 2 3 4
Базовый комплект:
1. Сопроводительное письмо    
2. Заявление о предоставлении в пользование водного объекта или его часть на основании решения о предоставлении водного объекта в пользование 1 экз., оформленный по соответствующей форме  
3. Копии учредительных документов Только для юридического лица. 1 экз.: нотариально заверенная копия или копия с предъявлением оригинала  
4. Выписка из Единого государственного реестра юридических лиц Только для юридического лица. 1 экз.: оригинал, нотариально заверенная копия или копия с предъявлением оригинала  
5. Выписка из Единого государственного реестра индивидуальных предпринимателей Только для индивидуального предпринимателя. 1 экз.: оригинал, нотариально заверенная копия или копия с предъявлением оригинала  
6. Копия документа, удостоверяющего личность Только для физического лица. 1 экз.: нотариально заверенная копия или копия с предъявлением оригинала  
7. Копия свидетельства о постановке на учет в налоговом органе 1 экз.: нотариально заверенная копия или копия с предъявлением оригинала  
8. Документ, подтверждающий полномочия лица на осуществление действий от имени заявителя: Обязателен только при представлении документов не лично оригинал, нотариально заверенная копия или копия с предъявлением оригинала  
 
(указать документ)
9. Копия положительного заключения государственной экспертизы 1 экз.: нотариально заверенная копия или копия с предъявлением оригинала  
10. Акт об утверждении положительного заключения государственной экспертизы 1 экз.: нотариально заверенная копия или копия с предъявлением оригинала  
11. Информация о намечаемых заявителем водохозяйственных мероприятиях и мероприятиях по охране водного объекта с указанием размера и источников средств, необходимых для их реализации 1 экз. на бумажном носителе и дискета  
12. Документ о предоставлении в пользование земельного участка, необходимого для осуществления водопользования 1 экз.: нотариально заверенная копия или копия с предъявлением оригинала  
13. Сведения о наличии контрольно-измерительной аппаратуры для контроля качества воды в водном объекте 1 экз. на бумажном носителе и дискета  

(оборотная сторона)

14. Материалы в графической форме с отображением водного объекта, указанного в заявлении о предоставлении водного объекта в пользование, и размещения средств и объектов водопользования, а также пояснительная записка к ним 1 экз. на бумажном носителе и дискета  
15. Сведения о технических параметрах предполагаемых к размещению и строительству сооружений 1 экз. на бумажном носителе и дискета  
16. Копия документа об утверждении проектно-сметной документации, в которой отражены технические параметры предполагаемых к размещению и строительству сооружений 1 экз.: нотариально заверенная копия или копия с предъявлением оригинала  
Перечень заполнил:          
  (должность)   (ФИО)   (подпись)

ПЕРЕЧЕНЬ
ДОКУМЕНТОВ И МАТЕРИАЛОВ, НЕОБХОДИМЫХ ДЛЯ ПРЕДОСТАВЛЕНИЯ ПРАВА ПОЛЬЗОВАНИЯ ВОДНЫМ ОБЪЕКТОМ ИЛИ ЕГО ЧАСТЬЮ НА ОСНОВАНИИ РЕШЕНИЯ О ПРЕДОСТАВЛЕНИИ ВОДНОГО ОБЪЕКТА В ПОЛЬЗОВАНИЕ ДЛЯ РАЗВЕДКИ И ДОБЫЧИ ПОЛЕЗНЫХ ИСКОПАЕМЫХ

(лицевая сторона)

"__" _________ 20__ г. вх. N __ "__" ____________ 20__ г.
(дата и входящий номер соответствующего заявления) (дата составления описи)

(В графе 4 "Отметка о наличии" проставляется "есть" в случае наличия требуемого документа, удовлетворяемого предъявляемым к нему требованиям, указанным в графе 3 "Требования". В остальных случаях проставляется "нет")

N Наименование документов, материалов или электронных приложений Требования Отметка о наличии
1 2 3 4
Базовый комплект:
1. Сопроводительное письмо    
2. Заявление о предоставлении в пользование водного объекта или его часть на основании решения о предоставлении водного объекта в пользование 1 экз., оформленный по соответствующей форме  
3. Копии учредительных документов Только для юридического лица. 1 экз.: нотариально заверенная копия или копия с предъявлением оригинала  
4. Выписка из Единого государственного реестра юридических лиц Только для юридического лица. 1 экз.: оригинал, нотариально заверенная копия или копия с предъявлением оригинала  
5. Выписка из Единого государственного реестра индивидуальных предпринимателей Только для индивидуального предпринимателя. 1 экз.: оригинал, нотариально заверенная копия или копия с предъявлением оригинала  
6. Копия документа, удостоверяющего личность Только для физического лица. 1 экз.: нотариально заверенная копия или копия с предъявлением оригинала  
7. Копия свидетельства о постановке на учет в налоговом органе 1 экз.: нотариально заверенная копия или копия с предъявлением оригинала  
8. Документ, подтверждающий полномочия лица на осуществление действий от имени заявителя: Обязателен только при представлении документов не лично заявителем. 1 экз.: оригинал, нотариально заверенная копия или копия с предъявлением оригинала  
     
  (указать документ)  
9. Копия положительного заключения государственной экспертизы 1 экз.: нотариально заверенная копия или копия с предъявлением оригинала  
10. Акт об утверждении положительного заключения государственной экспертизы 1 экз.: нотариально заверенная копия или копия с предъявлением оригинала  
11. Информация о намечаемых заявителем водохозяйственных мероприятиях и мероприятиях по охране водного объекта с указанием размера и источников средств, необходимых для их реализации 1 экз. на бумажном носителе и дискета  
12. Документ о предоставлении в пользование земельного участка, необходимого для осуществления водопользования 1 экз.: нотариально заверенная копия или копия с предъявлением оригинала  
13. Сведения о наличии контрольно-измерительной аппаратуры для контроля качества воды в водном объекте 1 экз. на бумажном носителе и дискета  

(оборотная сторона)

14. Материалы в графической форме с отображением водного объекта, указанного в заявлении о предоставлении водного объекта в пользование, и размещения средств и объектов водопользования, а также пояснительная записка к ним 1 экз. на бумажном носителе и дискета  
15. Лицензия на пользование недрами 1 экз.: нотариально заверенная копия или копия с предъявлением оригинала  

Перечень заполнил:          
  (должность)   (ФИО)   (подпись)

ПЕРЕЧЕНЬ
ДОКУМЕНТОВ И МАТЕРИАЛОВ, ПРЕДОСТАВЛЕННЫХ ДЛЯ ПОЛУЧЕНИЯ ПРАВА ПОЛЬЗОВАНИЯ ВОДНЫМ ОБЪЕКТОМ ИЛИ ЕГО ЧАСТЬЮ НА ОСНОВАНИИ РЕШЕНИЯ О ПРЕДОСТАВЛЕНИИ ВОДНОГО ОБЪЕКТА В ПОЛЬЗОВАНИЕ ДЛЯ ЗАБОРА (ИЗЪЯТИЯ) ВОДНЫХ РЕСУРСОВ ДЛЯ ОРОШЕНИЯ ЗЕМЕЛЬ СЕЛЬСКОХОЗЯЙСТВЕННОГО НАЗНАЧЕНИЯ (В ТОМ ЧИСЛЕ ЛУГОВ И ПАСТБИЩА)

(лицевая сторона)

"__" _________ 20__ г. вх. N __ "__" ____________ 20__ г.
(дата и входящий номер соответствующего заявления) (дата составления описи)

(В графе 4 "Отметка о наличии" проставляется "есть" в случае наличия требуемого документа, удовлетворяемого предъявляемым к нему требованиям, указанным в графе 3 "Требования". В остальных случаях проставляется "нет")

N Наименование документов, материалов или электронных приложений Требования Отметка о наличии
1 2 3 4
Базовый комплект:
1. Сопроводительное письмо    
2. Заявление о предоставлении в пользование водного объекта или его часть на основании решения о предоставлении водного объекта в пользование 1 экз., оформленный по соответствующей форме  
3. Копии учредительных документов Только для юридического лица. 1 экз.: нотариально заверенная копия или копия с предъявлением оригинала  
4. Выписка из Единого государственного реестра юридических лиц Только для юридического лица. 1 экз.: оригинал, нотариально заверенная копия или копия с предъявлением оригинала  
5. Выписка из Единого государственного реестра индивидуальных предпринимателей Только для индивидуального предпринимателя. 1 экз.: оригинал, нотариально заверенная копия или копия с предъявлением оригинала  
6. Копия документа, удостоверяющего личность Только для физического лица. 1 экз.: нотариально заверенная копия или копия с предъявлением оригинала  
7. Копия свидетельства о постановке на учет в налоговом органе 1 экз.: нотариально заверенная копия или копия с предъявлением оригинала  
8. Документ, подтверждающий полномочия лица на осуществление действий от имени заявителя: Обязателен только при представлении документов не лично заявителем. 1 экз.: оригинал, нотариально заверенная копия или копия с предъявлением оригинала  
     
  (указать документ)  
9. Копия положительного заключения государственной экспертизы 1 экз.: нотариально заверенная копия или копия с предъявлением оригинала  
10. Акт об утверждении положительного заключения государственной экспертизы 1 экз.: нотариально заверенная копия или копия с предъявлением оригинала  
11. Информация о намечаемых заявителем водохозяйственных мероприятиях и мероприятиях по охране водного объекта с указанием размера и источников средств, необходимых для их реализации 1 экз. на бумажном носителе и дискета  
12. Документ о предоставлении в пользование земельного участка, необходимого для осуществления водопользования 1 экз.: нотариально заверенная копия или копия с предъявлением оригинала  
13. Сведения о наличии контрольно-измерительной аппаратуры для контроля качества воды в водном объекте 1 экз. на бумажном носителе и дискета  

(оборотная сторона)

14. Материалы в графической форме с отображением водного объекта, указанного в заявлении о предоставлении водного объекта в пользование, и размещения средств и объектов водопользования, а также пояснительная записка к ним 1 экз. на бумажном носителе и дискета  
15. Расчет и обоснование заявленного объема забора (изъятия) водных ресурсов из водного объекта 1 экз. на бумажном носителе и дискета  
16. Сведения о наличии контрольно-измерительной аппаратуры для учета объема водных ресурсов, забираемых (изымаемых) из водного объекта 1 экз. на бумажном носителе и дискета  
17. Сведения о технических параметрах водозаборных сооружений и мерах по предотвращению попадания рыб и других водных биологических ресурсов в эти сооружения 1 экз. на бумажном носителе и дискета  
18. Копия документа об утверждении проектно-сметной документации с указанием сведений о технических параметрах водозаборных сооружений и мерах по предотвращению попадания рыб и других водных биологических ресурсов в эти сооружения для намечаемых к строительству водозаборных сооружений 1 экз.: нотариально заверенная копия или копия с предъявлением оригинала  

Перечень заполнил:          
  (должность)   (ФИО)   (подпись)

Приложение 5
к Административному регламенту
по осуществлению Федеральным
агентством водных ресурсов
государственной функции
по предоставлению права
пользования водными
объектами на основании
решения о предоставлении
водного объекта в пользование

Образец
 
                                 РАСПИСКА
                          О ПОЛУЧЕНИИ ДОКУМЕНТОВ
 
    (выдается только при наличии полного комплекса документов)
 
                                     Кому: _______________________
Исх. N ___ от "__" ______ 20__ г.          _______________________
                                           _______________________
                                           (фамилия, имя, отчество
                                                  заявителя/
                                          представителя заявителя)
 
Я _______________________________________ получил "__" ___ 20__ г.
  (Ф.И.О. сотрудника, принявшего комплект            (дата)
               документов)
от _______________________________________________________________
__________________________________________________________________
__________________________________________________________________
 (полное  и  сокращенное  наименование  юридического  лица, Ф.И.О.
                 заявителя физического лица)
заявление  о  предоставлении в пользование водного объекта или его
части  на  основании  решения  о  предоставлении водного объекта в
пользование   (от   "__"   ___________   20__   г.  вх. N _____) и
                     (дата и входящий номер соответствующего
прилагаемые к нему документы
 
                заявления)
согласно описи.
 
Приложение:
1.   Копия   заполненного   перечня   предоставленных документов и
материалов.
                                                       М.П.
 
______________________________________________________   _________
(лицо, ответственное за прием и регистрацию документов   (подпись)
      в территориальном органе Росводресурсов)
 
 

Приложение 6
к Административному регламенту
по осуществлению Федеральным
агентством водных ресурсов
государственной функции
по предоставлению права
пользования водными
объектами на основании
решения о предоставлении
водного объекта в пользование

Образец
 
                              ОТКАЗ
    В ПРИЕМЕ ДОКУМЕНТОВ ДЛЯ ПРЕДОСТАВЛЕНИЯ ПРАВА ПОЛЬЗОВАНИЯ
       ВОДНЫМ ОБЪЕКТОМ ИЛИ ЕГО ЧАСТЬЮ НА ОСНОВАНИИ РЕШЕНИЯ
          О ПРЕДОСТАВЛЕНИИ ВОДНОГО ОБЪЕКТА В ПОЛЬЗОВАНИЕ
 
                              ____________________________________
Исх. N _______                ____________________________________
                              ____________________________________
                               (фамилия, имя, отчество заявителя /
                                      представителя заявителя)
 
    Отказать   в   приеме   документов   для  предоставления права
пользования  водным объектом или его частью на основании решения о
предоставлении  водного объекта в пользование вх. N ____ в связи с
их некомплектностью.
    Основанием для отказа является:
__________________________________________________________________
__________________________________________________________________
__________________________________________________________________
 
Приложение:
1.   Копия   заполненного   перечня   предоставленных документов и
материалов.
 
                                                    М.П.
 
"__" _________ 20__ г. _____________________________   ___________
       (дата)          (лицо, ответственное за прием    (подпись)
                         и регистрацию документов
                         в территориальном органе
                              Росводресурсов)
 
 
 

Приложение 7
к Административному регламенту
по осуществлению Федеральным
агентством водных ресурсов
государственной функции
по предоставлению права
пользования водными
объектами на основании
решения о предоставлении
водного объекта в пользование

Образец
 
                       МОТИВИРОВАННЫЙ ОТКАЗ
        В ПРЕДОСТАВЛЕНИИ ПРАВА ПОЛЬЗОВАНИЯ ВОДНЫМ ОБЪЕКТОМ
       ИЛИ ЕГО ЧАСТЬЮ НА ОСНОВАНИИ РЕШЕНИЯ О ПРЕДОСТАВЛЕНИИ
                   ВОДНОГО ОБЪЕКТА В ПОЛЬЗОВАНИЕ
 
Исх. N _______                ____________________________________
                              ____________________________________
                               (фамилия, имя отчество заявителя /
                                      представителя заявителя)
 
    Отказать в рассмотрении вопроса о предоставлении в пользование
водного   объекта   или   его   части   на   основании   решения о
предоставлении водного объекта в пользование вх. N ____ в связи с:
 
 
несоответствием заявителя требованиям, предъявляемым 
законодательством Российской Федерации к лицам, которым
предоставляется право пользования водным объектом, в том
числе в случае невыполнения условий водопользования ранее
выданных лицензий на водопользование и заключенных в
соответствии с ними договоров пользования водным объектом,
решений о предоставлении в пользование водного объекта
 
 
невозможностью использовать водный объект с заявленной целью, 
в том числе в случае превышения квот (лимитов водопользования,
установленных для субъектов Российской Федерации)
 
 
тем, что указанный в заявлении водный объект или его часть 
предоставлены в обособленное водопользование
 
 
 
         Основание для отказа является: __________________________
 
(указывается   мотивированный   отказ   в   предоставлении   права
пользования  водным объектом или его частью на основании решения о
предоставлении водного объекта в пользование)
 
Приложение:
1.   Копия   заполненного   перечня   предоставленных документов и
материалов.
                                                     М.П.
 
"__" __________ 20__ г. _____________________________   __________
       (дата)             (заместитель руководителя      (подпись)
                           территориального органа
                                Росводресурсов)
 
 
 

Приложение 8
к Административному регламенту
по осуществлению Федеральным
агентством водных ресурсов
государственной функции
по предоставлению права
пользования водными
объектами на основании
решения о предоставлении
водного объекта в пользование

Образец

ТАБЛИЦА УЧЕТА РАССМОТРЕНИЯ ДОКУМЕНТОВ ДЛЯ ПРЕДОСТАВЛЕНИЯ ПРАВА ПОЛЬЗОВАНИЯ ВОДНЫМ ОБЪЕКТОМ ИЛИ ЕГО ЧАСТЬЮ НА ОСНОВАНИИ РЕШЕНИЯ О ПРЕДОСТАВЛЕНИИ ВОДНОГО ОБЪЕКТА В ПОЛЬЗОВАНИЕ

Общая часть:

N Входящий номер Дата приема Общее кол-во листов Поставщик Цель водопользования Отметка о комплектности Принятое решение Передача рассмотрения вопроса в Росводресурсы Извещение заявителя о принятом решении
1 2 3 4 5 6 7 8 9 10
                   

Часть "Ответственные исполнители":

Ответственные исполнители процедур приобретения права пользования водным объектом или его частью на основании решения о представлении водных объектов в пользование:
11 12 13 14 15 16 17 18 19
N Составление отказа в приеме документов Проверка и заполнение перечня документов Составление мотивированного отказа в предоставлении Извещение заявителя о принятом решении Отправка документов на рассмотрение вопроса в Росводресурсы Разработка проекта решения Направление решения на регистрацию Отправка решения заявителю
                 
                 

Правила заполнения таблицы:

Одна запись соответствует одному пакету документов.

Заполнение граф учетной таблицы осуществляется последовательно по мере выполнения операции:

1. Графа 1 "N" - указывается порядковый номер документа, начиная с 1.

2. Графа 2 "входящий номер" - указывается входящий номер, который должен соответствовать номеру, под которым документ зарегистрирован в регистрационно-контрольной форме как входящий.

3. Графа 3 "дата приема" - указывается дата приема документов на приобретение права пользования водным объектом на основании решения о представлении водных объектов в пользование.

4. Графа 4 "общее количество листов" - указывается общее количество листов предоставленных документов на приобретение права пользования водным объектом или его частью на основании решения о представлении водных объектов в пользование в печатном виде.

5. Графа 5 "поставщик" - указывается полное и сокращенное наименование юридического лица, Ф.И.О. заявителя частного лица.

6. Графа 6 "цель водопользования" - указывается цель водопользования согласно заявлению на приобретение права пользования водным объектом или его частью на основании решения о представлении водных объектов в пользование.

7. Графа 7 "отметка о комплектности" - в случае если предоставленные документы на приобретение права пользования водным объектом или его частью на основании решения о представлении водных объектов в пользование соответствуют перечню предоставленных документов и материалов, проставляется "комплектны", иначе - "не комплектны".

8. Графа 8 "принятое решение" - в случае если целью водопользования является обеспечение обороны страны и безопасности государства проставляется "передача рассмотрения вопроса в Росводресурсы". В случае если цель водопользования, отличная от обеспечения обороны страны и безопасности государства, проставляется принятое решение о предоставлении водного объекта или его части в пользование - "предоставить" либо "не предоставлять".

9. Графа 9 "передача рассмотрения вопроса в Росводресурсы" - в случае если целью водопользования является "обеспечение обороны страны и безопасности государства", проставляется дата исходящего сообщения, иначе прочерк ("-").

10. Графа 10 "извещение заявителя о принятом решении" - в случае если целью водопользования является обеспечение обороны страны и безопасности государства, проставляется исходящий номер извещения о передаче в Росводресурсы рассмотрения вопроса о предоставлении водного объекта в пользование для обеспечения обороны страны и безопасности государства. В случае если цель водопользования, отличная от обеспечения обороны страны и безопасности государства, проставляется исходящий номер извещения о принятом решении о предоставлении водного объекта в пользование.

11. Графа 11 "N" - дублируется номер из графы 1.

12. Графа 12 "составление мотивированного отказа в приеме документов" - указываются дата и номер отказа в приеме документов для предоставления права пользования водным объектом или его частью на основании решения о предоставлении водного объекта в пользование".

13. Графа 13 "проверка и заполнение перечня документов" - указываются дата и номер мотивированного отказа в предоставлении права пользования водным объектом или его частью на основании решения о предоставлении водного объекта в пользование.

14. Графа 14 "составление мотивированного отказа в предоставлении" - указываются фамилия и инициалы должностного лица, ответственного за рассмотрение принятых документов.

15. Графа 15 "извещение заявителя о принятом решении" - указываются фамилия и инициалы должностного лица, ответственного за рассмотрение принятых документов согласно условиям графы 10.

16. Графа 16 "отправка документов на рассмотрение в Росводресурсы" - в случае если целью водопользования является обеспечение обороны страны и безопасности государства, указываются фамилия и инициалы должностного лица, ответственного за рассмотрение документов, прилагаемых к заявлению о предоставлении водного объекта в пользование для обеспечения обороны страны и безопасности государства, дата и номер исходящего письма в Росводресурсы. В случае если цель водопользования, отличная от обеспечения обороны страны и безопасности государства, проставляется прочерк "-".

17. Графа 17 "разработка проекта решения" - в случае если цель водопользования, отличная от обеспечения обороны страны и безопасности государства, указываются фамилия и инициалы должностного лица, ответственного за рассмотрение принятых документов, иначе проставляется прочерк "-".

18. Графа 18 "направление решения на регистрацию" - в случае если цель водопользования, отличная от обеспечения обороны страны и безопасности государства, указываются фамилия и инициалы должностного лица, ответственного за рассмотрение принятых документов, и дата направления решения на регистрацию, иначе проставляется прочерк "-".

19. Графа 19 "отправка решения заявителю" - в случае если цель водопользования, отличная от обеспечения обороны страны и безопасности государства, указываются фамилия и инициалы должностного лица, ответственного за рассмотрение принятых документов, дата и номер исходящего письма о направлении решения заявителю, иначе проставляется прочерк "-".

Приложение 9
к Административному регламенту
по осуществлению Федеральным
агентством водных ресурсов
государственной функции
по предоставлению права
пользования водными
объектами на основании
решения о предоставлении
водного объекта в пользование

Образец
     
    На бланке территориального органа
             Росводресурсов
 
                   ИЗВЕЩЕНИЕ О ПРИНЯТОМ РЕШЕНИИ
          О ПРЕДОСТАВЛЕНИИ ВОДНОГО ОБЪЕКТА В ПОЛЬЗОВАНИЕ
 
                                   Кому: _________________________
Исх. N ___ от "__" ______ 20__ г.  _______________________________
                                   _______________________________
                                   (фамилия,     имя,     отчество
                                        заявителя  / представителя
                                                 заявителя)
 
_______________________ БВУ извещает Вас о том, что принял решение
    (наименование)
предоставить _______________________________________ в пользование
                 (наименование водного объекта 
                           или его части)
__________________________________________________________________
 (полное  и  сокращенное  наименование  юридического  лица, Ф.И.О.
           заявителя частного лица в дательном падеже)
 
ИНН   ___________________ КПП   _________________ ОГРН ___________
ОКПО  ___________________ ОКОПФ _________________ ОКФС ___________
ОКВЭД ___________________ ОКОНХ _________________
 
    Основанием принятия указанного решения является заявление (вх.
N  ___  от  "__"  ________ 20__ г.), представленное в отдел водных
ресурсов по
_________________________________________________________________.
                               (наименование)
    На основании данного решения указанное БВУ подготовило решение
о  предоставлении водного объекта в пользование и в силу статьи 23
Водного  кодекса Российской Федерации <*>, гласящей, что решение о
предоставлении   водного   объекта   или   его части в пользование
вступает   в   силу   с   момента   регистрации   этого  решения в
государственном  водном  реестре, направило его на государственную
регистрацию.
 

    <*>  Водный  кодекс  Российской  Федерации от 3 июня 2006 г. N
74-ФЗ (Собрание законодательства Российской Федерации, 2006, N 23,
ст.  2381;  2006, N 50, ст. 5279; 2007, N 26, ст. 3075; 2008, N 29
(ч. I), ст. 3418) "_" ______________ 20__ г.
 
______________ ___________________________________________________
    (дата)     (Руководитель территориального органа     (подпись)
                            Росводресурсов)
                                                              М.П.
 
 
 

Приложение 10
к Административному регламенту
по осуществлению Федеральным
агентством водных ресурсов
государственной функции
по предоставлению права
пользования водными
объектами на основании
решения о предоставлении
водного объекта в пользование

Образец

ПЕРЕЧЕНЬ
ДОКУМЕНТОВ И МАТЕРИАЛОВ ПО ПРЕДОСТАВЛЕНИЮ ВОДНОГО ОБЪЕКТА В ПОЛЬЗОВАНИЕ ДЛЯ ОБЕСПЕЧЕНИЯ ОБОРОНЫ СТРАНЫ И БЕЗОПАСНОСТИ ГОСУДАРСТВА

(лицевая сторона)

"__" _________ 20__ г. вх. N __ "__" ____________ 20__ г.
(дата и входящий номер соответствующего заявления) (дата составления описи)

(В графе 4 "Отметка о наличии" проставляется "есть" в случае наличия требуемого документа, удовлетворяемого предъявляемым к нему требованиям, указанным в графе 3 "Требования". В остальных случаях проставляется "нет")

N Наименование документов, материалов или электронных приложений Требования Отметка о наличии
1 2 3 4
1. Сопроводительное письмо    
2. Заявление о предоставлении водного объекта в пользование для обеспечения обороны страны и безопасности государства 1 экз., оформленный по соответствующей форме  
3. Материалы, содержащие расчет параметров водопользования 1 экз. с подписью и печатью  
4. Материалы, содержащие условия использования водного объекта 1 экз. с подписью и печатью  
5. Предложение о предоставлении водного объекта в пользование для обеспечения обороны страны и безопасности государства 1 экз. с подписью и печатью  
6. Копии учредительных документов Только для юридического лица. 1 экз.: нотариально заверенная копия или копия с предъявлением оригинала  
7. Выписка из Единого государственного реестра юридических лиц Только для юридического лица. 1 экз.: оригинал, нотариально заверенная копия или копия с предъявлением оригинала  
8. Выписка из Единого государственного реестра индивидуальных предпринимателей Только для индивидуального предпринимателя. 1 экз.: оригинал, нотариально заверенная копия или копия с предъявлением оригинала  
9. Копия документа, удостоверяющего личность Только для физического лица. 1 экз.: нотариально заверенная копия или копия с предъявлением оригинала  
10. Копия свидетельства о постановке на учет в налоговом органе 1 экз.: нотариально заверенная копия или копия с предъявлением оригинала  
11. Документ, подтверждающий полномочия лица на осуществление действий от имени заявителя: Обязателен только при представлении документов не лично заявителем. 1 экз.: оригинал, нотариально заверенная копия или копия с предъявлением оригинала  
     
  (указать документ)  
12. Копия положительного заключения государственной экспертизы 1 экз.: нотариально заверенная копия или копия с предъявлением оригинала  
13. Акт об утверждении положительного заключения государственной экспертизы 1 экз.: нотариально заверенная копия или копия с предъявлением оригинала  
14. Информация о намечаемых заявителем водохозяйственных мероприятиях и мероприятиях по охране водного объекта с указанием размера и источников средств, необходимых для их реализации 1 экз. на бумажном носителе и дискета  

(оборотная сторона)

N Наименование документов, материалов или электронных приложений Требования Отметка о наличии
1 2 3 4
15. Документ о предоставлении в пользование земельного участка, необходимого для осуществления водопользования 1 экз.: нотариально заверенная копия или копия с предъявлением оригинала  
16. Сведения о наличии контрольно-измерительной аппаратуры для контроля качества воды в водном объекте 1 экз. на бумажном носителе и дискета  
17. Материалы в графической форме с отображением водного объекта, указанного в заявлении о предоставлении водного объекта в пользование, и размещения средств и объектов водопользования, а также пояснительная записка к ним 1 экз. на бумажном носителе и дискета  
Опись заполнил:          
  (должность)   (ФИО)   (подпись)

Приложение 11
к Административному регламенту
по осуществлению Федеральным
агентством водных ресурсов
государственной функции
по предоставлению права
пользования водными
объектами на основании
решения о предоставлении
водного объекта в пользование

Образец
 
                             ЗАКЛЮЧЕНИЕ
            НА КОМПЛЕКТНОСТЬ ПРЕДСТАВЛЕННЫХ ДОКУМЕНТОВ
                    И ОБОСНОВЫВАЮЩИХ МАТЕРИАЛОВ
 
                     вх. N ____________ от ___________
 
        Документы   на   приобретение   права   пользования водным
объектом
    на  основании  решения  о  предоставлении  водных  объектов  в
пользование
  для   обеспечения   обороны   страны  и безопасности государства
представлены
    ______________________________________________________________
 (указывается полное и сокращенное наименование юридического лица,
       Ф.И.О. заявителя физического лица согласно заявлению)
 
    Документы для предоставления водного объекта в пользование для
обороны  страны и безопасности государства на соответствие описи и
перечня необходимых документов и обосновывающих материалов.
 
    Принято решение о комплектности: (нужное отметить V)
 
 
представленные документы комплектны 
 
 
 
представленные документы некомплектны. Запросить недостающие 
документы и обосновывающие материалы
 
Приложение:
1.   Копия   заполненного   перечня   представленных  документов и
обосновывающих материалов.
 
                                                М.П.
 
"__" ________ 20__ г.  ___________________________  ______________
      (дата)            (лицо, ответственное за       (подпись)
                        рассмотрение документов
                        в территориальном органе
                            Росводресурсов)
 
 
 

Приложение 12
к Административному регламенту
по осуществлению Федеральным
агентством водных ресурсов
государственной функции
по предоставлению права
пользования водными
объектами на основании
решения о предоставлении
водного объекта в пользование

Образец

ТАБЛИЦА УЧЕТА РАССМОТРЕНИЯ КОМПЛЕКТА ДОКУМЕНТОВ И ОБОСНОВЫВАЮЩИХ МАТЕРИАЛОВ НА ПРИОБРЕТЕНИЕ ПРАВА ПОЛЬЗОВАНИЯ ВОДНЫМ ОБЪЕКТОМ НА ОСНОВАНИИ РЕШЕНИЯ О ПРЕДСТАВЛЕНИИ ВОДНЫХ ОБЪЕКТОВ В ПОЛЬЗОВАНИЕ ДЛЯ ОБЕСПЕЧЕНИЯ ОБОРОНЫ СТРАНЫ И БЕЗОПАСНОСТИ ГОСУДАРСТВА

Общая часть:

N Входящий номер Дата приема Общее кол-во листов Поставщик Отметка о комплектности Отметка о проведении проверки Отправка документов в Минприроды России
1 2 3 4 5 6 7 8
               

Часть "Ответственные исполнители":

Ответственные исполнители процедур подготовки проекта акта Правительства Российской Федерации о предоставлении водного объекта в пользование для обеспечения обороны страны и безопасности государства
9 10 11 12 13
N Проверка комплектности Запрос недостающих документов Проведение проверки документов Отправка документов в Минприроды России
         

Правила заполнения таблицы:

Одна запись соответствует одному пакету документов.

Заполнение граф учетной таблицы осуществляется последовательно по мере выполнения операции:

1. Графа 1 "N" - указывается порядковый номер документа, начиная с 1.

2. Графа 2 "входящий номер" - указывается входящий номер, который должен соответствовать номеру, под которым документ зарегистрирован в регистрационно-контрольной форме как входящий.

3. Графа 3 "дата приема" - указывается дата приема комплекта документов о предоставлении водного объекта в пользование для обеспечения обороны страны и безопасности государства.

4. Графа 4 "общее количество листов" - указывается общее количество листов предоставленных документов о предоставлении водного объекта в пользование для обеспечения обороны страны и безопасности государства в печатном виде.

5. Графа 5 "поставщик" - указывается полное и сокращенное наименование юридического лица, Ф.И.О. заявителя частного лица.

6. Графа 6 "отметка о комплектности" - в случае если предоставленные документы и обосновывающие материалы соответствуют описи документов и обосновывающих материалов, проставляется "комплектны", иначе - "некомплектны".

7. Графа 7 "отметка о проведении проверки" - в случае если принято решение проводить проверку предоставленных документов и обосновывающих материалов и они соответствуют требованиям законодательства, а также принято решение об их верности, проставляется "корректны", иначе - "не корректны". В случае если было принято решение не проводить проверку, проставляется прочерк "-".

8. Графа 8 "отправка документов в Минприроды России" - указывается номер исходящего пакета документов, подлежащих отправке в Минприроды России.

9. Графа 9 "N" - дублируется номер из графы 1.

10. Графа 10 "проверка комплектности" - указываются фамилия и инициалы должностного лица, ответственного за рассмотрение комплекта документов и обосновывающих материалов.

11. Графа 11 "запрос недостающих документов" - указываются фамилия и инициалы должностного лица, ответственного за рассмотрение комплекта документов и обосновывающих материалов.

12. Графа 12 "проведение проверки документов" - указываются фамилия и инициалы должностного лица, ответственного за рассмотрение комплекта документов и обосновывающих материалов.

13. Графа 13 "отправка документов на рассмотрение вопроса в Минприроды России" - указываются фамилия и инициалы должностного лица, ответственного за рассмотрение комплекта документов и обосновывающих материалов, дата отправки материалов в Минприроды России.

Приложение 13
к Административному регламенту
по осуществлению Федеральным
агентством водных ресурсов
государственной функции
по предоставлению права
пользования водными
объектами на основании
решения о предоставлении
водного объекта в пользование

Образец
 
    На бланке территориального органа
             Росводресурсов
 
         ИЗВЕЩЕНИЕ О ПЕРЕДАЧЕ В РОСВОДРЕСУРСЫ РАССМОТРЕНИЯ
      ВОПРОСА О ПРЕДОСТАВЛЕНИИ ВОДНОГО ОБЪЕКТА В ПОЛЬЗОВАНИЕ
    ДЛЯ ОБЕСПЕЧЕНИЯ ОБОРОНЫ СТРАНЫ И БЕЗОПАСНОСТИ ГОСУДАРСТВА
 
                                       Кому: _____________________
Исх. N ___ от "__" __________ 20__ г.  ___________________________
                                       ___________________________
                                       (фамилия,   имя,   отчество
                                         заявителя/  представителя
                                                   заявителя)
 
    ___________________ БВУ извещает Вас о том, что в соответствии
      (наименование)
с  п.  1  статьи 21 Водного кодекса Российской Федерации от 3 июня
2006  г.  N 74-ФЗ (Собрание законодательства Российской Федерации,
2006,  N 23, ст. 2381; 2006, N 50, ст. 5279; 2007, N 26, ст. 3075;
2008, N 29 (ч. I), ст. 3418) рассмотрение вопроса о предоставлении
водного объекта
__________________________________________________________________
           (наименование водного объекта или его части)
в  пользование  для  обеспечения  обороны  страны  и  безопасности
государства передается в Федеральное агентство водных ресурсов.
__________________________________________________________________
(полное  и  сокращенное  наименование  юридического  лица,  Ф.И.О.
             заявителя частного лица в дательном падеже)
 
ИНН   ___________________ КПП   _________________ ОГРН ___________
ОКПО  ___________________ ОКОПФ _________________ ОКФС ___________
ОКВЭД ___________________ ОКОНХ _________________
 
"__" __________ 20__ г. ______________________________ ___________
      (дата)            (Руководитель территориального  (подпись)
                             органа Росводресурсов)
 
                                                              М.П.
 
 

Приложение 14
к Административному регламенту
по осуществлению Федеральным
агентством водных ресурсов
государственной функции
по предоставлению права
пользования водными
объектами на основании
решения о предоставлении
водного объекта в пользование

Образец
 
                              Запрос
          недостающих документов и обосновывающих материалов
 
    На бланке Росводресурсов                   Кому ______________
 
                                               Куда ______________
 
       Уважаемый _________________________________________!
                   (указывается заместитель Руководителя
                 соответствующего территориального органа
                               Росводресурсов)
 
    Сообщаю  Вам, что в переданном "__" __________________ 200_ г.
                      (указывается дата представления документов)
комплекте
документов  для  предоставления  водного объекта в пользование для
обеспечения  обороны страны и безопасности государства отсутствуют
следующие документы:
    1. ___________________________________________________________
                    (указываются недостающие документы)
    2. ___________________________________________________________
                    (указываются недостающие документы)
    3. ___________________________________________________________
                    (указываются недостающие документы)
    4. ___________________________________________________________
                    (указываются недостающие документы)
    5. ___________________________________________________________
                    (указываются недостающие документы)
    6. ___________________________________________________________
                    (указываются недостающие документы)
    7. ___________________________________________________________
                    (указываются недостающие документы)
    8. ___________________________________________________________
                    (указываются недостающие документы)
    9. ___________________________________________________________
                    (указываются недостающие документы)
 
    Необходимо обеспечить предоставление недостающих документов не
позднее пяти рабочих дней с момента получения данного письма.
 
                                                              М.П.
 
"__" ____________ 20__ г.  _________________________   ___________
        (дата)             (заместитель руководителя    (подпись)
                                 Росводресурсов)
 
 
 

Приложение 15
к Административному регламенту
по осуществлению Федеральным
агентством водных ресурсов
государственной функции
по предоставлению права
пользования водными
объектами на основании
решения о предоставлении
водного объекта в пользование

Образец
 
       ЗАКЛЮЧЕНИЕ О РЕЗУЛЬТАТАХ ПРОВЕРКИ КОМПЛЕКТА ДОКУМЕНТОВ
                    И ОБОСНОВЫВАЮЩИХ МАТЕРИАЛОВ
 
             вх. N ________________ от _______________
 
  (указывается  входящий  номер  комплекта  документов, подлежащих
                             проверке)
 
    Документы для предоставления водных объектов в пользование
           для обеспечения обороны страны и безопасности
                     государства представлены
    ______________________________________________________________
     (указывается  полное  и сокращенное наименование юридического
        лица, Ф.И.О. заявителя частного лица согласно заявлению)
 
    Документы  на  приобретение  права пользования водным объектом
или  его  частью  на  основании  решения  о  предоставлении водных
объектов   в   пользование   проверены   на   предмет их полноты и
достоверности
 
 
соответствие условий осуществления намечаемых водохозяйственных 
мероприятий и мероприятий по охране водного объекта требованиям
охраны водных объектов
 
 
выполнение заявителем условий водопользования договоров 
водопользования, лицензий на водопользование и заключенных в
соответствии с ними договоров пользования водными объектами и
решений о предоставлении водного объекта в пользование
 
 
Расчет параметров водопользования выполнен 
 
 
 
Условия использования водного объекта с обеспечением их 
согласования с заинтересованными исполнительными органами
государственной власти выполнены определены
 
 
 

    <*>   Соответствующие   законодательству   условия  помечаются
символом V.
 
                                                         М.П.
 
"__" ________ 20__ г.  ________________________  _________________
      (дата)          (заместитель руководителя      (подпись)
                             Росводресурсов)
 
 
 

Приложение 16
к Административному регламенту
по осуществлению Федеральным
агентством водных ресурсов
государственной функции
по предоставлению права
пользования водными
объектами на основании
решения о предоставлении
водного объекта в пользование

Образец
 
                             ЗАКЛЮЧЕНИЕ
       О ПРИНЯТОМ РЕШЕНИИ О ПРЕДОСТАВЛЕНИИ ПРАВА ПОЛЬЗОВАНИЯ
        ВОДНЫМ ОБЪЕКТОМ ИЛИ ЕГО ЧАСТЬЮ НА ОСНОВАНИИ РЕШЕНИЯ
          О ПРЕДОСТАВЛЕНИИ ВОДНЫХ ОБЪЕКТОВ В ПОЛЬЗОВАНИЕ
               вх. N ______________ от ______________
 
    Документы на приобретение права пользования водным объектом на
основании  решения  о  представлении водных объектов в пользование
представлены
    ______________________________________________________________
    (указывается  полное  и  сокращенное наименование юридического
               лица, Ф.И.О. заявителя физического лица)
 
    Документы  на  приобретение  права пользования водным объектом
или  его  частью  на  основании  решения  о  предоставлении водных
объектов   в   пользование   проверены   на   предмет их полноты и
достоверности <*>:
 
 
соответствие условий осуществления намечаемых водохозяйственных 
мероприятий и мероприятий по охране водного объекта требованиям
водного законодательства
 
 
выполнение заявителем условий водопользования договоров 
водопользования, лицензий на водопользование и заключенных в
соответствии с ними договоров пользования водными объектами и
решений о предоставлении водного объекта в пользование
 
 
Расчет параметров водопользования выполнен 
 
 
 
Условия использования водного объекта с обеспечением их 
согласования с заинтересованными исполнительными органами
государственной власти выполнение определены
 
 
 

    <*> Проверенные требования помечаются символом V.
 
    Принято решение: (нужное отметить V)
 
 
предоставить право пользования водным объектом 
 
 
 
не предоставлять право пользования водным объектом 
 
 
Приложение:
1.   Копия   заполненного   перечня   представленных  документов и
материалов.
 
                                                             М.П.
 
    "__" _________ 20__ г. _________________________ ____________
          (дата)           (заместитель руководителя   (подпись)
                             территориального органа
                                  Росводресурсов)