Приказ Минпромторга РФ от 06.11.2008 N 267

"Об утверждении Административного регламента исполнения Федеральным агентством по техническому регулированию и метрологии государственной функции по ведению федерального информационного фонда технических регламентов и стандартов"
Редакция от 06.11.2008 — Документ утратил силу, см. «Приказ Минпромторга РФ от 22.03.2013 N 397»

Зарегистрировано в Минюсте РФ 24 декабря 2008 г. N 12966


МИНИСТЕРСТВО ПРОМЫШЛЕННОСТИ И ТОРГОВЛИ РОССИЙСКОЙ ФЕДЕРАЦИИ

ПРИКАЗ
от 6 ноября 2008 г. N 267

ОБ УТВЕРЖДЕНИИ АДМИНИСТРАТИВНОГО РЕГЛАМЕНТА ИСПОЛНЕНИЯ ФЕДЕРАЛЬНЫМ АГЕНТСТВОМ ПО ТЕХНИЧЕСКОМУ РЕГУЛИРОВАНИЮ И МЕТРОЛОГИИ ГОСУДАРСТВЕННОЙ ФУНКЦИИ ПО ВЕДЕНИЮ ФЕДЕРАЛЬНОГО ИНФОРМАЦИОННОГО ФОНДА ТЕХНИЧЕСКИХ РЕГЛАМЕНТОВ И СТАНДАРТОВ

В соответствии с Постановлением Правительства Российской Федерации от 11 ноября 2005 г. N 679 "О порядке разработки и утверждения административных регламентов исполнения государственных функций и административных регламентов предоставления государственных услуг" (Собрание законодательства Российской Федерации, 2005, N 47, ст. 4933; Собрание законодательства Российской Федерации, 2007, N 50, ст. 6285) приказываю:

1. Утвердить прилагаемый Административный регламент исполнения Федеральным агентством по техническому регулированию и метрологии государственной функции по ведению федерального информационного фонда технических регламентов и стандартов.

2. Контроль за исполнением настоящего Приказа возложить на заместителя Министра Саламатова В.Ю.

Министр
В.Б.ХРИСТЕНКО

УТВЕРЖДЕН
Приказом Минпромторга России
от 6 ноября 2008 г. N 267

АДМИНИСТРАТИВНЫЙ РЕГЛАМЕНТ
ФЕДЕРАЛЬНОГО АГЕНТСТВА ПО ТЕХНИЧЕСКОМУ РЕГУЛИРОВАНИЮ И МЕТРОЛОГИИ ПО ИСПОЛНЕНИЮ ГОСУДАРСТВЕННОЙ ФУНКЦИИ ПО ВЕДЕНИЮ ФЕДЕРАЛЬНОГО ИНФОРМАЦИОННОГО ФОНДА ТЕХНИЧЕСКИХ РЕГЛАМЕНТОВ И СТАНДАРТОВ

I. Общие положения

1. Административный регламент Федерального агентства по техническому регулированию и метрологии по исполнению государственной функции по ведению федерального информационного фонда технических регламентов и стандартов (далее - федерального фонда) разработан в целях повышения качества исполнения и доступности результатов исполнения государственной функции и определяет правила организации, сроки и последовательность действий (административных процедур) при осуществлении государственной функции.

2. Государственная функция по ведению федерального фонда осуществляется Федеральным агентством по техническому регулированию и метрологии (далее - Федеральное агентство).

3. Информационное и технологическое обеспечение государственной функции по ведению федерального фонда осуществляется подведомственной организацией - Российским научно-техническим центром информации по стандартизации, метрологии и оценке соответствия (ФГУП "Стандартинформ").

4. Исполнение государственной функции по ведению федерального фонда осуществляется в соответствии с:

Федеральным законом от 27 декабря 2002 г. N 184-ФЗ "О техническом регулировании" (Собрание законодательства Российской Федерации, 2002, N 52, ст. 5140; 2005, N 19, ст. 1752; 2007, N 19, ст. 2293);

Федеральным законом от 2 мая 2006 г. N 59-ФЗ "О порядке рассмотрения обращений граждан Российской Федерации" (Собрание законодательства Российской Федерации, 2006, N 19, ст. 2060);

Федеральным законом от 27 апреля 1993 г. N 4866-1 "Об обжаловании в суд действий и решений, нарушающих права и свободы граждан" (с изменениями от 14 декабря 1995 г.) ("Российская газета", 1993, N 89, Собрание законодательства Российской Федерации", 1995, N 51, ст. 4970);

Постановлением Правительства Российской Федерации от 17 июня 2004 г. N 294 "О Федеральном агентстве по техническому регулированию и метрологии" (Собрание законодательства Российской Федерации, 2004, N 25, ст. 2575; 2004, N 44, ст. 4357; 2006, N 37, ст. 3881);

Постановлением Правительства Российской Федерации от 15 августа 2003 г. N 500 "О федеральном информационном фонде технических регламентов и стандартов и единой информационной системе по техническому регулированию" (Собрание законодательства Российской Федерации, 2003, N 34, ст. 3367; 2005, N 32, ст. 3226);

Постановлением Правительства Российской Федерации от 29 декабря 2007 г. N 966 "О внесении изменений в Положение о федеральном информационном фонде технических регламентов и стандартов и единой информационной системе по техническому регулированию" (Собрание законодательства Российской Федерации, 2008, N 2, ст. 91);

Постановлением Правительства Российской Федерации от 25 сентября 2003 г. N 594 "Об опубликовании национальных стандартов и общероссийских классификаторов технико-экономической и социальной информации" (Собрание законодательства Российской Федерации, 2003, N 39, ст. 3773; 2005, N 32, ст. 3226);

Постановлением Правительства Российской Федерации от 29 декабря 2007 г. N 962 "О внесении изменений в Положение об опубликовании национальных стандартов и общероссийских классификаторов технико-экономической и социальной информации" (Собрание законодательства Российской Федерации, 2008, N 2, ст. 88);

Постановлением Правительства Российской Федерации от 2 августа 2005 г. N 486 "Об изменении и признании утратившими силу некоторых Постановлений Правительства Российской Федерации по вопросам технического регулирования" (Собрание законодательства Российской Федерации, 2005, N 32, ст. 3326).

Результат исполнения государственной функции

5. Конечными результатами исполнения государственной функции являются:

получение и поддержание в сохранном и актуальном состоянии документов федерального фонда;

предоставление пользователям информации по документам федерального фонда и документов федерального фонда (их копий).

6. Юридическими фактами и действиями, которыми заканчивается исполнение государственной функции, являются:

получение документов федерального фонда в виде печатных публикаций и в электронно-цифровой форме и их учет;

обеспечение сохранности и рационального размещения документов;

проведение своевременной актуализации документов федерального фонда;

предоставление достоверной и полной информации о документах федерального фонда и документов федерального фонда (их копий) по запросам пользователей.

Заявители, имеющие право обращаться в Федеральное агентство по вопросу получения информации о документах федерального фонда и документов федерального фонда (их копий)

7. Заявителями, имеющими право обращаться в Федеральное агентство по вопросу получения информации о документах федерального фонда и документов федерального фонда (их копий), являются физические и юридические лица, заинтересованные в получении информации о документах федерального фонда, документов федерального фонда (их копий).

II. Требования к порядку исполнения государственной функции

Порядок информирования о правилах исполнения государственной функции

8. Информация о порядке исполнения государственной функции предоставляется:

непосредственно в Федеральном агентстве;

с использованием средств телефонной связи и по почте, в том числе электронной;

на Интернет-сайте Федерального агентства.

9. Сведения о местонахождении Федерального агентства, телефонах для справок и консультаций, адресе электронной почты Федерального агентства:

адрес: 119991, Москва, В-49, ГСП-1, Ленинский проспект, дом 9;

факс: (495) 236-6231;

телефоны: (495) 236-4500, 230-7370, 236-7263;

телефон для справок общего характера: (495) 236-0300;

телефон справочной службы об учтенных документах в области стандартизации: (495) 291-9998.

Интернет-портал: http://www.gost.ru;

адрес электронной почты: Accred@gost.ru.

Сведения о местонахождении подведомственной организации ФГУП "Стандартинформ", телефоны для справок, адреса электронной почты:

адрес: 123995, К-1, ГСП-5, Москва, Гранатный переулок, 4;

Интернет-сайт: http://www.gostinfo.ru;

адрес электронной почты: info@gostinfo.ru.

10. График (режим) приема запросов, предоставления консультаций и выдача справок Управлением развития, информационного обеспечения и аккредитации Федерального агентства (далее - Управление):

понедельник - четверг 10.00 - 17.00,

пятница 10.00 - 15.45,

перерыв 13.00 - 13.45,

выходные дни: суббота и воскресенье.

11. Информация о процедуре исполнения государственной функции по ведению фонда, а также текст Административного регламента размещается:

на стендах в помещении Федерального агентства;

в сети Интернет на Интернет-портале Федерального агентства.

12. На Интернет-портале Федерального агентства размещается следующая информация:

законодательные и иные нормативные правовые акты Российской Федерации, содержащие правовые нормы, регулирующие деятельность по исполнению государственной функции;

текст Административного регламента с приложениями;

местонахождение, номера телефонов для консультаций (справок), номера факса, адреса электронной почты Федерального агентства, график (режим) работы; о наличии в федеральном фонде:

- технических регламентов;

- документов национальной системы стандартизации;

- международных стандартов, национальных стандартов других государств (и их переводов на русский язык), информации о международных договорах в области стандартизации и подтверждения соответствия и о правилах их применения;

информация о размере платы за информацию о документах (об их наличии, сроках действия, внесенных изменениях, пересмотре, замене и отмене), разработчиках и утвердивших их органах; за документы и копии документов на бумажном носителе и в электронно-цифровой форме; размер платы устанавливается Федеральным агентством с учетом положений договоров с международными (региональными) и зарубежными организациями по стандартизации о предоставлении прав на распространение документов по стандартизации.

Порядок получения информации заявителями в ходе исполнении государственной функции

13. Информация заявителям по вопросам исполнения государственной функции предоставляется посредством направления письма, при помощи телефонной связи или электронной почты.

Специалист, уполномоченный на предоставление информации по телефону, начинает ответ на телефонный звонок с информации о наименовании Управления Федерального агентства, в которое позвонил обратившийся, о фамилии, имени, отчестве и должности специалиста Управления, принявшего телефонный звонок.

В конце информирования сотрудник, осуществлявший информирование, должен кратко подвести итоги и перечислить меры, которые надо принять (кто именно, когда и что должен сделать).

14. Информация по вопросам исполнения государственной функции по телефону предоставляется специалистом, уполномоченным на предоставление консультаций (справок), по вопросам, касающимся:

законодательных и иных нормативных правовых актов Российской Федерации, содержащих правовые нормы, регулирующие деятельность по исполнению государственной функции;

возможности ознакомления с текстом Административного регламента с приложениями;

о порядке размещения на Интернет-портале Федерального агентства некоторых видов документов федерального фонда, в том числе:

национальных стандартов;

общероссийских классификаторов;

перечней национальных стандартов, которые могут на добровольной основе применяться для соблюдения требований технических регламентов;

о сроках действия документов федерального фонда и их разработчиках;

о наличии изменений к действующим документам федерального фонда;

о пересмотре документов федерального фонда;

о замене или отмене документов федерального фонда;

об официально опубликованных в печатных изданиях и на Интернет-портале документах федерального фонда;

о порядке обеспечения документами федерального фонда;

о порядке обжалования действий (бездействия) и решений должностных лиц, исполняющих государственную функцию, принятых в ходе исполнения государственной функции.

Иные вопросы рассматриваются Федеральным агентством исключительно на основании письменного обращения, в том числе направленного посредством интерактивных сервисов Интернет-портала Федерального агентства.

15. Допускается предоставление консультации (справки) общего характера (о местонахождении Федерального агентства, графике работы) с использованием средств автоматического информирования.

16. При невозможности самостоятельно ответить на поставленный вопрос или при поступлении вопроса, не относящегося к исполнению государственной функции, специалист, принявший звонок, переадресует (переводит) телефонный звонок на другое должностное лицо или сообщает обратившемуся телефонный номер, по которому предоставляется необходимая информация.

Все обращения заявителей фиксируются в журнале регистрации предоставления консультаций (справок) (приложение 1).

Сроки исполнения государственной функции

17. Исполнение государственной функции по ведению федерального фонда осуществляется в сроки, предусмотренные для осуществления административных процедур, необходимых для исполнения данной государственной функции:

комплектования федерального фонда - не более 10 дней со дня опубликования документов национальной стандартизации, не более 30 дней со дня опубликования документов международной стандартизации, национальной стандартизации зарубежных стран; в месячный срок после ратификации странами международных договоров в области стандартизации и подтверждения соответствия и о правилах их применения;

централизованного учета документов федерального фонда - в течение 10 дней со дня поступления документов;

актуализации документов федерального фонда - в течение пяти дней после учета документов федерального фонда;

хранения фонда действующих документов - до истечения срока действия документов, депозитарного фонда отмененных и замененных документов - в течение 10 лет после отмены;

предоставления пользователям информации о документах федерального фонда, документов федерального фонда и их копий - в течение 30 дней со дня поступления запроса в Федеральное агентство.

Перечень оснований для отказа в предоставлении заявителям информации о документах федерального фонда, документов федерального фонда (их копий)

18. Решение об отказе в предоставлении заявителям информации о документах федерального фонда, документов федерального фонда (их копий) принимается Руководителем (заместителем Руководителя) Федерального агентства или руководителем Управления в пределах предоставленных ему полномочий в течение одного рабочего дня с момента поступления запроса на рассмотрение руководства.

19. Основанием для отказа в предоставлении документов в области стандартизации является:

отсутствие отношения запрашиваемых документов (информации о них) к полномочиям Федерального агентства по исполнению государственной функции;

отсутствие допуска к документам, содержащим государственную, служебную или коммерческую тайну;

содержание в запросе нецензурных либо оскорбительных выражений, угроз жизни, здоровью и имуществу должностного лица, а также членов его семьи;

случаи, когда текст письменного обращения не поддается прочтению, о чем сообщается заявителю, направившему обращение, если его фамилия и почтовый адрес поддаются прочтению.

20. Об отказе в предоставлении документов в области стандартизации информации сообщается в той же форме, в которой поступил запрос (устно или письменно). Ответ на запрос или сообщение об отказе регистрируется в специальном журнале в строке "Дата направления ответа на запрос".

Требование к местам исполнения государственной функции

21. Исполнение Федеральным агентством государственной функции по ведению федерального фонда осуществляется в здании Федерального агентства.

22. Рабочие места специалистов Федерального агентства, участвующих в обеспечении реализации государственной функции по ведению федерального фонда, должны быть оборудованы:

системой кондиционирования воздуха;

противопожарной системой и средствами пожаротушения;

системой оповещения о возникновении чрезвычайной ситуации;

системой охраны.

Каждое рабочее место специалистов должно быть оборудовано персональным компьютером с возможностью доступа к необходимым информационным базам данных, печатающим и сканирующим устройствам.

23. В холле здания, в котором расположено Федеральное агентство, должен быть установлен стенд, на котором размещена информация, содержащая график работы Федерального агентства, телефоны и адреса электронной почты специалистов Федерального агентства, а также условия и сроки приема и консультирования заявителей.

24. Прием и консультирование заявителей организованы на рабочих местах должностных лиц Федерального агентства в соответствии с графиком.

Информация о перечне необходимых для исполнения государственной функции документов, требуемых от заявителей

25. Для предоставления заявителям информации о документах федерального фонда, документов федерального фонда (их копий) от заявителя требуется обращение (письмо) в произвольной форме с изложением запроса.

26. В письме в обязательном порядке заявитель указывает наименование государственного органа (Федеральное агентство), в который направляется письменное обращение, наименование организации (если заявитель - организация), свои фамилию, имя, отчество (последнее - при наличии), почтовый адрес, по которому должен быть направлен ответ, излагает суть запроса, ставит личную подпись и дату.

Требования к исполнению административной процедуры предоставления пользователям информации о документах федерального фонда, документов федерального фонда (их копий) в ходе исполнения государственной функции

27. При исполнении административной процедуры предоставления пользователям информации о документах федерального фонда, документов федерального фонда (их копий) Федеральное агентство руководствуется Постановлением Правительства Российской Федерации от 15.08.2003 N 500, в соответствии с которым федеральным органам законодательной и исполнительной власти, а также судебным органам информация о документах (об их наличии, сроках действия, внесенных изменениях, пересмотре, замене и отмене, разработчиках и утвердивших их органах), документы и копии документов на бумажном носителе и в электронно-цифровой форме, а также информационная продукция и услуги, создаваемые на основе документов федерального информационного фонда технических регламентов и стандартов, предоставляются бесплатно, другим органам и лицам - за плату, размер которой указан в Прейскуранте, утверждаемом Федеральным агентством по техническому регулированию и метрологии с учетом положений договоров с международными (региональными) и зарубежными организациями по стандартизации о предоставлении прав на распространение документов по стандартизации.

28. Прейскурант публикуется на Интернет-портале Федерального агентства, а также в информационном указателе "Национальные стандарты".

29. Плата за указанные продукцию и услуги, за исключением оплаты доставки, одинакова для отечественных и зарубежных потребителей.

III. Административные процедуры

30. Исполнение государственной функции включает в себя следующие действия (административные процедуры):

комплектование федерального фонда;

централизованный учет документов федерального фонда;

хранение документов федерального фонда;

своевременная актуализация документов федерального фонда;

предоставление пользователям информации о документах федерального фонда, документов федерального фонда и их копий;

контроль за исполнением государственной функции;

обжалование действий (бездействия) и решений, осуществляемых и принимаемых в ходе исполнения государственной функции.

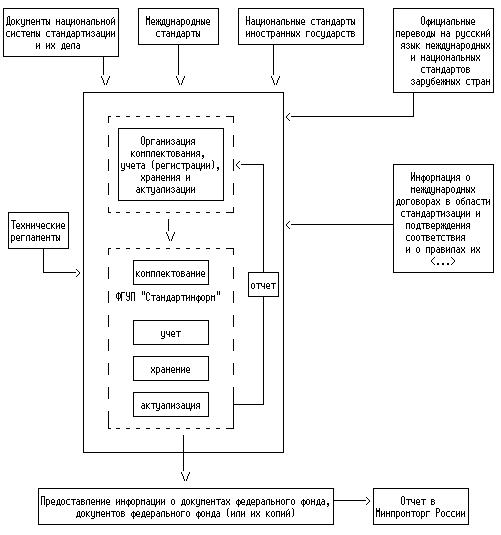
Блок-схема действий (административных процедур) приведена в приложении 2 к настоящему Административному регламенту.

Комплектование федерального фонда

31. Основанием для начала проведения административной процедуры комплектования федерального фонда является получение Федеральным агентством сведений о вновь утвержденных технических регламентах, документах национальной системы стандартизации, международных стандартах, национальных стандартах иностранных государств, изменений и дополнений к ним, информации о международных договорах в области стандартизации, переводах на русский язык международных стандартов и национальных стандартов иностранных государств.

Ответственным за проведение указанной процедуры является начальник Управления.

32. Комплектование федерального фонда представляет собой совокупность процессов приобретения, получения документов, входящих в состав федерального фонда.

Для осуществления комплектования федерального фонда специалисты Управления организуют:

постоянную подписку на издание "Собрание законодательства Российской Федерации" и получение документов с сайта НТЦ "Система" как источника информации о технических регламентах;

обмен документами по стандартизации с международными (региональными) и национальными органами по стандартизации иностранных государств;

перевод на русский язык международных и национальных стандартов иностранных государств.

33. Комплектование федерального фонда осуществляется с использованием текстов официальных печатных публикаций и документов в электронном виде (формат pdf).

34. Комплектование федерального фонда переводами на русский язык международных и национальных стандартов иностранных государств осуществляется Федеральным агентством во взаимодействии с организациями, подведомственными Федеральному агентству, с привлечением технических комитетов по стандартизации (ТК), выполняющих переводы документов по закрепленной за ними тематике.

Управлением по согласованию с управлениями Федерального агентства, техническими комитетами по стандартизации ежегодно определяется объем и тематическая направленность международных и национальных стандартов иностранных государств, которые необходимо перевести на русский язык для использования переводов при разработке национальных стандартов.

35. Должностное лицо Управления организует комплектование федерального фонда, контролирует работу по получению документов из различных источников.

Комплектование федерального фонда осуществляется в срок не более 10 дней со дня опубликования документов национальной стандартизации, не более 30 дней со дня опубликования документов международной стандартизации, национальной стандартизации зарубежных стран; в месячный срок после ратификации странами международных договоров в области стандартизации и подтверждения соответствия и о правилах их применения.

Ежеквартально начальник Управления включает данные по итогам проведения административной процедуры в отчет, который направляет Руководителю Федерального агентства.

36. Результатом выполнения административной процедуры является получение документов федерального фонда в виде печатных публикаций и в электронно-цифровой форме и направление их на учет в течение двух дней в подведомственную организацию - ФГУП "Стандартинформ".

Централизованный учет документов федерального фонда

37. Основанием для начала проведения административной процедуры централизованного учета документов федерального фонда является поступление на учет полученных Федеральным агентством документов федерального фонда в виде печатных публикаций и в электронно-цифровой форме.

Федеральное агентство организует учет документов федерального фонда.

Под учетом документов федерального фонда понимается совокупность процессов, обеспечивающих получение точных данных об объеме, составе, движении фонда.

38. Ответственным за проведение работ по учету документов федерального фонда является начальник Управления.

39. Документы федерального фонда подлежат индивидуальному и суммарному учету. Индивидуальный учет обеспечивает сведения о каждом экземпляре документа, суммарный учет - о каждой партии документов и федеральном фонде в целом.

Единицей индивидуального учета документов федерального фонда является обозначение документа в виде печатной публикации или электронно-цифровой форме.

Единицей суммарного учета является комплект документов, передаваемых в федеральный фонд или изымаемых из него по одному акту о регистрации.

40. Учет документов федерального фонда осуществляется в автоматизированном и традиционном (неавтоматизированном) режимах.

Учет документов федерального фонда в автоматизированном режиме ведется в виде электронных картотек документов на серверном оборудовании в интерактивном режиме. Электронные картотеки содержат информацию об отдельных документах. Суммарные сведения о документах федерального фонда формируются на основе информационных ресурсов баз и банков данных нормативных документов.

В традиционном (неавтоматизированном) режиме учитываются национальные стандарты зарубежных стран, информация о которых не включена в автоматизированные библиографические базы данных документов.

Для осуществления суммарного учета в традиционном (неавтоматизированном) режиме используются книги учета.

41. В книгах учета специалисты подведомственной организации - ФГУП "Стандартинформ" фиксируют в течение 10 дней со дня поступления документов в форме печатных публикаций, зарегистрированных переводов, документов в электронно-цифровой форме, а также сведений об отмене и замене документов. Данные суммируются, и результаты ежеквартально докладываются начальнику Управления.

Индивидуальный учет документов в традиционном (неавтоматизированном) режиме осуществляют на основе каталогов нормативных документов зарубежных стран и учетных карточек нумерационных картотек.

42. Ежеквартально руководитель ФГУП "Стандартинформ" представляет в Управление сведения о проделанной работе по учету документов федерального фонда, начальник Управления включает данные по итогам проведения административной процедуры в отчет, который направляет Руководителю Федерального агентства.

43. Результатом выполнения административной процедуры является взятие на централизованный учет документов федерального фонда и передача их на хранение в подведомственную организацию - ФГУП "Стандартинформ".

Хранение документов федерального фонда

44. Основанием для начала проведения административной процедуры хранения документов федерального фонда является поступление учтенных документов федерального фонда на хранение.

45. Федеральное агентство осуществляет организацию хранения документов федерального фонда. Хранение документов федерального фонда осуществляет подведомственная организация - ФГУП "Стандартинформ".

Под хранением документов федерального фонда понимается обеспечение сохранности и рационального размещения документов, позволяющее осуществлять предоставление информации о документах и документов потребителю. Ответственным за организацию и проведение работ по хранению документов федерального фонда является начальник Управления.

46. В процессе проведения административной процедуры хранения документов федерального фонда обеспечивается хранение:

фонда действующих документов, в том числе дел документов национальной системы стандартизации, предназначенных для текущего обеспечения потребителя до истечения срока действия документов;

депозитарного фонда отмененных и замененных документов, в том числе дел документов национальной системы стандартизации, предназначенных для хранения и использования в режиме предварительного заказа в течение 10 лет после отмены документов.

Хранение фонда действующих документов осуществляется до истечения срока действия документов, депозитарного фонда отмененных и замененных документов - в течение 10 лет после отмены.

47. Хранение официальных печатных публикаций осуществляется на стеллажах или в шкафах с использованием первичных защитных средств хранения (коробок, папок, специальных футляров, пакетов и т.п.).

Стеллажи и шкафы с документами размещаются в изолированном помещении, безопасном в пожарном отношении, гарантированном от затопления и имеющем запасный выход. Хранение документов в помещениях без окон допускается при наличии естественной или искусственной вентиляции, обеспечивающей двух-, трехкратный воздухообмен в течение часа.

Официальные печатные издания размещаются в алфавитном порядке в соответствии с наименованием организации или страны и внутри организации или страны располагаются по возрастанию обозначений документов.

Хранение документов в электронно-цифровой форме осуществляется в виде баз и банков данных на серверах. Помещение для размещения серверов должно соответствовать требованиям паспорта на оборудование.

Хранение секретных документов и документов с грифом "Для служебного пользования" (ДСП) осуществляется в соответствии с требованиями инструкций по работе с секретными документами и документами ДСП.

В федеральном фонде не допускается размещение объектов хранения, не входящих в его состав.

48. Ежеквартально руководитель ФГУП "Стандартинформ" представляет в Управление сведения о проделанной работе по осуществлению хранения федерального фонда, начальник Управления включает данные по итогам проведения административной процедуры в отчет, который направляет Руководителю Федерального агентства.

49. Результатом выполнения административной процедуры является обеспечение сохранности и рационального размещения документов, позволяющее создать условия для проведения своевременной актуализации документов федерального фонда и предоставления пользователям достоверной и полной информации о документах федерального фонда, а также документов федерального фонда в виде печатных публикаций и в электронно-цифровой форме.

Своевременная актуализация документов федерального фонда

50. Основанием для начала проведения административной процедуры своевременной актуализации документов федерального фонда является поступление в федеральный фонд информации об утверждении новых документов федерального фонда, о внесении изменений в действующие документы, о принятии поправок к действующим документам, об отмене действующих документов, а также самих перечисленных выше документов.

Федеральное агентство осуществляет организацию актуализации документов федерального фонда.

Под актуализацией документов федерального фонда понимается процесс пополнения фонда новыми документами, в том числе изменениями, дополнениями и поправками, изъятия отмененных, замененных и утративших силу документов.

51. Ответственным за проведение работ по актуализации документов федерального фонда является начальник Управления.

52. Актуализация федерального фонда осуществляется одновременно с ведением справочно-поискового аппарата на основе:

официальных данных, полученных при учете документов национальной системы стандартизации Российской Федерации;

сведений из информационных указателей и каталогов;

данных серверов международных организаций по стандартизации и национальных организаций по стандартизации иностранных государств.

Специалист подведомственной организации - ФГУП "Стандартинформ" в течение пяти дней после учета осуществляет следующие действия:

размещает в фонде новые поступления документов;

вносит изменения, дополнения и поправки в документы;

изымает из фонда действующих документов отмененные и замененные документы в форме печатных публикаций и передает их в депозитарную часть фонда;

организует депозитарное хранение отмененных (утративших силу) документов федерального информационного фонда технических регламентов и стандартов в течение 10 лет.

Документы в форме печатных изданий, заменяющие ранее действовавшие, размещаются вместо заменяемых, если их обозначения совпадают (без учета года издания). Если заменяющий документ имеет обозначение, отличное от заменяемого, его размещают на место, соответствующее обозначению.

Документы, переизданные с включенными в текст изменениями (дополнениями, поправками), размещаются вместо предыдущего издания. Для международных стандартов и стандартов зарубежных стран в форме печатных публикаций допускается параллельное хранение двух вариантов издания (документа предыдущего издания плюс изменения к нему и переизданного документа с включенными в текст изменениями), что позволяет предоставлять по запросу изменения в качестве самостоятельных документов.

Изменения, дополнения, поправки в форме печатных публикаций вкладываются в основной документ. Если изменения, дополнения и поправки имеют значительный объем, они хранятся как самостоятельные документы, размещенные в федеральном фонде согласно обозначению документа. Текст изменения к документу национальной системы стандартизации Российской Федерации, размещенного на сервере в электронно-цифровой форме, вносится в конец файла основного документа, текст поправки - в начало. Кроме того, создаются самостоятельные файлы для каждого изменения и поправки.

Документы в электронно-цифровой форме актуализируются в рамках баз и банка данных, причем отмененные и замененные документы хранятся в рамках электронных архивов.

Последующее издание документа, в текст которого включены все изменения и поправки, записывается в новый файл вместо предыдущего. Тексты изменений, дополнений и поправок к публикациям международных организаций и национальных стандартов зарубежных стран хранятся в виде отдельных файлов. Доступ к файлам осуществляется с использованием библиографического описания документа в базах и банках данных.

53. Ежеквартально руководитель ФГУП "Стандартинформ" представляет в Управление сведения о проделанной работе по актуализации документов федерального фонда, начальник Управления включает данные по итогам проведения административной процедуры в отчет, который направляет Руководителю Федерального агентства.

54. Результатом выполнения административной процедуры является поддержание в актуальном состоянии документов федерального фонда, позволяющем создать условия для предоставления пользователям достоверной и полной информации о документах федерального фонда, а также документов федерального фонда (или их копий) в виде печатных публикаций и в электронно-цифровой форме.

Предоставление пользователям информации о документах федерального фонда, документов федерального фонда (их копий)

55. Основанием для начала проведения административной процедуры предоставления пользователям информации о документах федерального фонда, документов федерального фонда и их копий является письменное (устное) обращение пользователя о предоставлении информации о документах федерального фонда или самих документов (или их копий) или поступление официального запроса от федерального органа исполнительной власти, органа местного самоуправления, судебных органов.

56. Федеральное агентство организует предоставление пользователям информации о документах федерального фонда, документов этого фонда и их копий (на бумажном носителе и (или) в электронно-цифровой форме).

К документам федерального фонда и к информации о них, за исключением документов, содержащих государственную, служебную или коммерческую тайну, обеспечивается свободный доступ.

57. Сроком начала процедуры предоставления информации или документов федерального фонда является дата регистрации запроса.

58. Пользователь может обратиться за информацией по документам федерального фонда в Федеральное агентство, в подведомственную организацию - ФГУП "Стандартинформ" по телефону, посредством обычной почты, по электронной почте или обратиться на Интернет-портал Федерального агентства.

Запрашиваемая информация по документам федерального фонда касается их наличия в федеральном фонде, сроков действия, внесенных изменений, пересмотра, замены и отмены, разработчиков и утвердивших их органов.

59. Специалист Федерального агентства или подведомственной организации - ФГУП "Стандартинформ" после регистрации запроса в базе данных "Учет запросов" и в журнале регистрации (приложение 1):

при письменном обращении посредством обычной почты, электронной почты выполняет запрос в течение 30 дней с момента поступления в Федеральное агентство.

60. В обращении о предоставлении документов (копий) федерального фонда должны быть указаны перечень запрашиваемых документов, форма их предоставления (на бумажном носителе или в электронно-цифровой форме).

Предоставление документов федерального фонда и копий документов осуществляется на бумажном носителе, в электронно-цифровой форме (CD-R) .

Пользователь может также ознакомиться с содержанием вновь утвержденных национальных стандартов, опубликованных на Интернет-портале Федерального агентства.

Обеспечение на постоянной основе официального опубликования вновь утвержденных национальных стандартов, изменений, дополнений к ним в электронно-цифровой форме на Интернет-портале Федерального агентства в сети Интернет осуществляется в срок не более 30 дней после утверждения национальных стандартов. К официально опубликованным стандартам в электронно-цифровой форме обеспечивается свободный бесплатный доступ на срок, необходимый для ознакомления с ними, - на 1 год.

Федеральное агентство обеспечивает до дня вступления в силу соответствующих технических регламентов размещение на постоянной основе в электронно-цифровой форме на Интернет-портале Федерального агентства в сети Интернет утвержденных национальных стандартов, изменений, дополнений к ним, содержащих обязательные требования к продукции, или к связанным с ними процессам проектирования (включая изыскания), производства, строительства, монтажа, наладки, эксплуатации, хранения, перевозки, реализации и утилизации в части, соответствующей целям защиты жизни или здоровья граждан, имущества физических или юридических лиц, государственного или муниципального имущества; охраны окружающей среды, жизни или здоровья животных и растений; предупреждения действий, вводящих в заблуждение приобретателей.

Федеральное агентство обеспечивает размещение на постоянной основе в электронно-цифровой форме на Интернет-портале Федерального агентства в сети Интернет помимо национальных стандартов другие документы, входящие в состав федерального фонда:

перечни национальных стандартов, которые могут на добровольной основе применяться для соблюдения требований технических регламентов, технические регламенты, общероссийские классификаторы технико-экономической и социальной информации, другие документы в области стандартизации, международные стандарты, соглашения с национальными органами по стандартизации, меморандумы с зарубежными странами о взаимопонимании в области стандартизации, метрологии и оценки соответствия и др.

61. Ответственным за организацию работ по предоставлению информации о документах федерального фонда, документов или их копий является начальник Управления Федерального агентства.

Ежеквартально руководитель ФГУП "Стандартинформ" представляет в Управление сведения о проделанной работе по предоставлению пользователям информации о документах федерального фонда, документов федерального фонда (их копий), начальник Управления включает данные по итогам проведения административной процедуры в отчет, который направляет Руководителю Федерального агентства.

62. Результатом выполнения административной процедуры является предоставление пользователям достоверной и полной информации о документах федерального фонда и документов федерального фонда (их копий) по запросам пользователей.

IV. Порядок и формы контроля исполнения государственной функции

63. Текущий контроль исполнения государственной функции осуществляется путем анализа отчетности структурного подразделения Федерального агентства, ответственного за исполнение административной процедуры, а также ежеквартальных отчетов подведомственной организации - ФГУП "Стандартинформ". Периодичность осуществления текущего контроля составляет один раз в 3 месяца.

Текущий контроль сроков исполнения государственной функции осуществляется также путем применения процедур контроля в автоматизированной системе делопроизводства Федерального агентства.

64. Контроль полноты и качества исполнения государственной функции включает в себя проведение проверок, рассмотрение, принятие в пределах компетенции решений и подготовку ответов на обращения граждан, содержащих жалобы на решения, действия (бездействие) должностных лиц.

65. Контроль соблюдения последовательности действий, определенных административными процедурами по исполнению государственной функции и принятием решений должностными лицами, может осуществляться путем проведения заместителем Руководителя Федерального агентства проверок соблюдения и исполнения специалистами ФГУП "Стандартинформ", должностными лицами и специалистами Федерального агентства нормативных правовых актов Российской Федерации, а также положений Административного регламента.

По результатам проведенных проверок, оформленных документально в установленном порядке, в случае выявления нарушений прав граждан Руководителем Федерального агентства осуществляется привлечение виновных лиц к ответственности в соответствии с законодательством Российской Федерации.

При проверке могут рассматриваться все вопросы, связанные с исполнением государственной функции (комплексные проверки), или отдельные вопросы (тематические проверки). Проверка также может проводиться по конкретному обращению гражданина.

Для проведения проверки полноты и качества исполнения государственной функции формируется комиссия.

Результаты деятельности комиссии оформляются в виде акта, в котором отмечаются выявленные недостатки и предложения по их устранению.

Акт подписывается председателем комиссии и утверждается Руководителем Федерального агентства.

66. Контроль полноты и качества исполнения государственной функции со стороны Министерства промышленности и торговли Российской Федерации включает в себя рассмотрение ежеквартальных отчетов Федерального агентства, а также может осуществляться путем проведения проверок соблюдения и исполнения должностными лицами нормативных правовых актов Российской Федерации, а также положений Административного регламента.

V. Порядок обжалования действия (бездействия) и решений, осуществляемых (принятых) в ходе исполнения государственной функции

67. Действия (бездействие) и решения, осуществляемые (принятые) в ходе исполнения государственной функции на основании настоящего Регламента, могут быть обжалованы в досудебном порядке (Руководителю Федерального агентства по техническому регулированию и метрологии, в том числе на действия (бездействие) работников ФГУП "Стандартинформ", в Министерство промышленности и торговли Российской Федерации) и в судебном порядке:

68. Досудебное обжалование.

68.1. Заявители могут обратиться с жалобой на действия (бездействие) и решения, осуществляемые (принятые) в ходе осуществления государственной функции на основании настоящего Административного регламента, лично (устно) или направить письменное предложение, заявление или жалобу Руководителю Федерального агентства.

68.2. В письменном обращении указываются:

наименование Федерального агентства;

фамилия, имя, отчество заинтересованного лица (последнее - при наличии) (а также фамилия, имя, отчество уполномоченного представителя в случае письменного обращения представителя);

- полное наименование юридического лица (в случае обращения от имени юридического лица);

- почтовый адрес, по которому должен быть написан ответ или уведомление о переадресации обращения;

- суть письменного обращения;

- личная подпись заинтересованного лица (его уполномоченного представителя) и дата.

68.3. Предметом досудебного обжалования могут являться действия (бездействие) должностного лица Федерального агентства (специалиста ФГУП "Стандартинформ"), а также принимаемого должностным лицом Федерального агентства решения при исполнении государственной функции, повлекшие за собой ущемление прав заявителя в получении документов федерального фонда (их копий) и достоверной информации о документах федерального фонда.

68.4. Основаниями для отказа в рассмотрении письменного обращения либо приостановления ее рассмотрения являются:

отсутствие в письменном обращении почтового адреса заявителя, по которому должен быть направлен ответ;

содержание в письменной жалобе нецензурных либо оскорбительных выражений, угрозы жизни, здоровью, имуществу должностных лиц Федерального агентства, а также членов их семей;

не поддается прочтению текст письменного обращения, ответ на него не дается, о чем сообщается заявителю, направившему письменное обращение, если его фамилия и почтовый адрес поддаются прочтению.

Федеральное агентство вправе оставить жалобу без ответа по существу поставленных в нем вопросов и сообщить заявителю, направившему жалобу, о недопустимости злоупотребления правом в случаях, когда содержание в письменном обращении вопроса, на который заявителю многократно давались письменные ответы по существу в связи с ранее направляемыми жалобами, и при этом в жалобе не приводятся новые доводы или обстоятельства, Руководитель Федерального агентства (заместитель Руководителя) вправе принять решение о безосновательности очередной жалобы и прекращении переписки с заявителем по данному вопросу при условии, что указанная жалоба и ранее направляемые жалобы направлялись в Федеральное агентство. О данном решении уведомляется заявитель, направивший жалобу.

68.5. Права заявителя на получение информации и документов, необходимых для обоснования и рассмотрения жалобы.

Должностные лица Федерального агентства:

обязаны предоставить заявителю по его просьбе ознакомление с документами и материалами, необходимыми ему для обоснования и рассмотрения жалобы, т.е. обеспечить его информацией, непосредственно затрагивающей его права, если иное не предусмотрено законом;

обязаны обеспечить объективное, всестороннее и своевременное рассмотрение жалобы, в случае необходимости - с участием заявителя, направившего жалобу, или его законного представителя;

вправе запрашивать необходимые для рассмотрения жалобы документы и материалы в других государственных органах, органах местного самоуправления и у иных должностных лиц, за исключением судов, органов дознания и органов предварительного следствия;

обязаны по результатам рассмотрения жалобы принимать меры, направленные на восстановление или защиту нарушенных прав, свобод и законных интересов заявителя, давать письменный ответ по существу поставленных в жалобе вопросов.

68.6. Ответ на жалобу подписывается Руководителем (заместителем Руководителя) Федерального агентства.

Жалоба, поступившая в Федеральное агентство, подлежит обязательной регистрации в течение трех дней с момента поступления.

Письменная жалоба, поступившая в Федеральное агентство, рассматривается в течение 30 дней со дня регистрации.

В исключительных случаях Руководитель (заместитель Руководителя) Федерального агентства вправе продлить срок рассмотрения жалобы не более чем на 30 дней, уведомив о продлении срока ее рассмотрения заявителя, направившего жалобу.

68.7. Заместитель Руководителя Федерального агентства, начальник Управления (далее - должностные лица) проводят личный прием заявителей с жалобами на действия (бездействие) и решения, осуществляемые (принятые) в ходе осуществления государственной функции на основании настоящего Регламента.

Информация о месте приема, а также об установленных для приема днях и часах доводится до сведения граждан.

68.8. Если в результате рассмотрения жалоба признана обоснованной, то принимается решение об осуществлении действий по предоставлению сведений заинтересованному лицу и применении мер ответственности к сотруднику, допустившему нарушения в ходе осуществления государственной функции на основании настоящего Регламента, которые повлекли за собой жалобу заинтересованного лица.

Заинтересованному лицу направляется сообщение о принятом решении и действиях, осуществленных в соответствии с принятым решением.

68.9. Обращения заинтересованных лиц считаются разрешенными, если рассмотрены все поставленные в них вопросы, приняты необходимые меры и даны письменные ответы (в пределах компетенции) по существу всех поставленных в обращениях вопросов.

69. Если заинтересованные лица не удовлетворены решением, принятым в ходе рассмотрения жалобы должностными лицами Федерального агентства (в том числе на действия (бездействие) специалистов ФГУП "Стандартинформ"), или решение ими не было принято, то заинтересованные лица вправе обратиться письменно почтовым отправлением в Министерство промышленности и торговли Российской Федерации.

70. Судебное обжалование.

70.1. В случае, когда заявитель считает, что его обращение в Федеральное агентство или в Минпромторг России не разрешено и письменные ответы на его запросы его не удовлетворяют, т.е., по его мнению, его права нарушены, он вправе обратиться с жалобой на действия (бездействие) Федерального агентства (Минпромторг России) в суд.

70.2. Для обращения в суд с жалобой в соответствии со ст. 5 Закона Российской Федерации от 27 апреля 1993 г. N 4866-1 "Об обжаловании в суд действий и решений, нарушающих права и свободы граждан" (с изменениями от 14 декабря 1995 г.) устанавливаются следующие сроки:

три месяца со дня, когда заявителю стало известно о нарушении его прав;

один месяц со дня получения гражданином письменного уведомления об отказе Федерального агентства (Минпромторг России) в удовлетворении жалобы или со дня истечения месячного срока после подачи жалобы, если заявителем не был получен на нее письменный ответ.

Пропущенный по уважительной причине срок подачи жалобы может быть восстановлен судом.

70.3. Жалобы на действия (бездействие) государственных служащих Федерального агентства в ходе исполнения государственной функции по ведению федерального фонда рассматриваются судами общей юрисдикции и арбитражным судом.

Приложение 1
к Административному регламенту
Федерального агентства
по техническому регулированию
и метрологии по исполнению
государственной функции
по ведению федерального
информационного фонда
технических регламентов
и стандартов

ФОРМА ЖУРНАЛА
РЕГИСТРАЦИИ ПРЕДОСТАВЛЕНИЯ КОНСУЛЬТАЦИЙ (СПРАВОК) О ПОРЯДКЕ ИСПОЛНЕНИЯ ГОСУДАРСТВЕННОЙ ФУНКЦИИ ПО ВЕДЕНИЮ ФЕДЕРАЛЬНОГО ФОНДА, ПРЕДОСТАВЛЕНИЯ ИНФОРМАЦИИ ПО ДОКУМЕНТАМ ФЕДЕРАЛЬНОГО ФОНДА, А ТАКЖЕ ОТКАЗ В ЕЕ ПРЕДОСТАВЛЕНИИ (СПЕЦИАЛЬНЫЙ ЖУРНАЛ)

N п/п Дата и время приема запроса Наименование организации, Ф.И.О. физического лица, запросившего консультацию или справку Форма запроса (устно, письменно, др.) Время приема устного запроса Запрашиваемые сведения Дата (номер) письма - ответа на письменный запрос Дата и время предоставления устной консультации (справки) Дата направления отказа в предоставлении консультации (справки) с указанием причин Примечание
                 

Приложение 2
к Административному регламенту
Федерального агентства
по техническому регулированию
и метрологии по исполнению
государственной функции
по ведению федерального
информационного фонда
технических регламентов
и стандартов

БЛОК-СХЕМА
ДЕЙСТВИЙ (АДМИНИСТРАТИВНЫХ ПРОЦЕДУР) ПО ИСПОЛНЕНИЮ ФЕДЕРАЛЬНЫМ АГЕНТСТВОМ ПО ТЕХНИЧЕСКОМУ РЕГУЛИРОВАНИЮ И МЕТРОЛОГИИ ГОСУДАРСТВЕННОЙ ФУНКЦИИ ПО ВЕДЕНИЮ ФЕДЕРАЛЬНОГО ИНФОРМАЦИОННОГО ФОНДА ТЕХНИЧЕСКИХ РЕГЛАМЕНТОВ И СТАНДАРТОВ