Приказ ФМС РФ от 08.06.2009 N 138

"Об утверждении Административного регламента Федеральной миграционной службы по исполнению государственной функции по рассмотрению обращений граждан"
Редакция от 08.06.2009 — Документ утратил силу, см. «Приказ ФМС РФ от 01.06.2012 N 196»

Зарегистрировано в Минюсте РФ 13 июля 2009 г. N 14324


ФЕДЕРАЛЬНАЯ МИГРАЦИОННАЯ СЛУЖБА

ПРИКАЗ
от 8 июня 2009 г. N 138

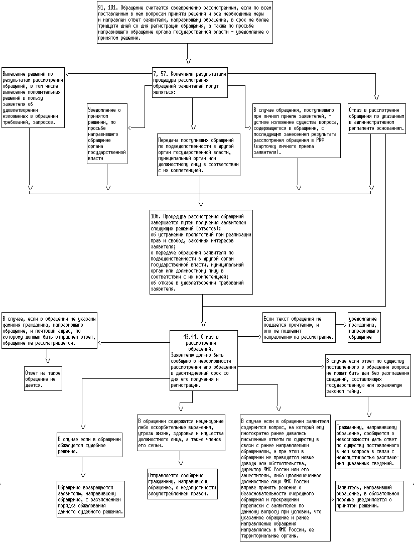
ОБ УТВЕРЖДЕНИИ АДМИНИСТРАТИВНОГО РЕГЛАМЕНТА ФЕДЕРАЛЬНОЙ МИГРАЦИОННОЙ СЛУЖБЫ ПО ИСПОЛНЕНИЮ ГОСУДАРСТВЕННОЙ ФУНКЦИИ ПО РАССМОТРЕНИЮ ОБРАЩЕНИЙ ГРАЖДАН

В соответствии с подпунктом 10 пункта 6 Положения о Федеральной миграционной службе, утвержденного Указом Президента Российской Федерации от 19 июля 2004 г. N 928 <1>, приказываю:

<1> Собрание законодательства Российской Федерации, 2004, N 30, ст. 3150; 2005, N 19, ст. 1786; N 52, ст. 5687; N 32, ст. 3534; 2007, N 13, ст. 1540; N 19, ст. 2342; N 20, ст. 2393; N 31, ст. 4020; N 50, ст. 6252; 2008, N 10, ст. 906; N 36, ст. 4089.

1. Утвердить прилагаемый Административный регламент Федеральной миграционной службы по исполнению государственной функции по рассмотрению обращений граждан.

2. Контроль за исполнением настоящего Приказа возложить на заместителей директора ФМС России по курируемым направлениям деятельности.

Директор
генерал-полковник милиции
К.О.РОМОДАНОВСКИЙ

Приложение
к Приказу ФМС России
от 08.06.2009 N 138

АДМИНИСТРАТИВНЫЙ РЕГЛАМЕНТ
ФЕДЕРАЛЬНОЙ МИГРАЦИОННОЙ СЛУЖБЫ ПО ИСПОЛНЕНИЮ ГОСУДАРСТВЕННОЙ ФУНКЦИИ ПО РАССМОТРЕНИЮ ОБРАЩЕНИЙ ГРАЖДАН

I. Общие положения

1. Административный регламент определяет сроки, последовательность действий (административных процедур) и порядок взаимодействия Федеральной миграционной службы, территориальных органов ФМС России, в том числе их структурных подразделений <1>, а также должностных лиц ФМС России и территориальных органов <2> при исполнении государственной функции по рассмотрению обращений граждан.

<1> Далее - "территориальные органы".

<2> Далее - "должностные лица ФМС России".

2. Административный регламент Федеральной миграционной службы по исполнению государственной функции по рассмотрению обращений граждан <1> разработан в целях повышения качества исполнения и доступности результатов исполнения государственной функции по рассмотрению обращений граждан, а также создания комфортных условий для участников отношений, возникающих при исполнении государственной функции по рассмотрению обращений граждан.

<1> Далее - "административный регламент".

3. Исполнение государственной функции осуществляется в соответствии с Конституцией Российской Федерации <1>; Федеральным законом от 2 мая 2006 г. N 59-ФЗ "О порядке рассмотрения обращений граждан Российской Федерации" <2>; Кодексом Российской Федерации об административных правонарушениях <3>; Положением о Федеральной миграционной службе, утвержденным Указом Президента Российской Федерации от 19 июля 2004 г. N 928 <4>.

<1> Российская газета, 1993, N 237; Собрание законодательства Российской Федерации, 2009, N 1, ст. 1, ст. 2.

<2> Собрание законодательства Российской Федерации, 2006, N 19, ст. 2060.

<3> Собрание законодательства Российской Федерации, 2002, N 1, ст. 1; N 18, ст. 1721; N 30, ст. 3029; N 44, ст. 4295, ст. 4298; 2003, N 1, ст. 2; N 27, ст. 2700, ст. 2708, ст. 2717; N 46, ст. 4434, ст. 4440; N 50, ст. 4847, ст. 4855; N 52, ст. 5037; 2004, N 19, ст. 1838; N 30, ст. 3095; N 31, ст. 3229; N 34, ст. 3529, ст. 3533; N 44, ст. 4266; 2005, N 1, ст. 9, ст. 13, ст. 37, ст. 40, ст. 45; N 10, ст. 762, ст. 763; N 13, ст. 1077, ст. 1079; N 17, ст. 1484; N 19, ст. 1752; N 25, ст. 2431; N 27, ст. 2719, ст. 2721; N 30, ст. 3104, ст. 3124, ст. 3131; N 40, ст. 3986; N 50, ст. 5247; N 52, ст. 5574, ст. 5596; 2006, N 1, ст. 4, ст. 10; N 2, ст. 172, ст. 175; N 6, ст. 636; N 10, ст. 1067; N 12, ст. 1234; N 17, ст. 1776; N 18, ст. 1907; N 19, ст. 2066; N 23, ст. 2380, ст. 2385; N 28, ст. 2975; N 30, ст. 3287; N 31, ст. 3420, ст. 3432, ст. 3433, ст. 3438, ст. 3452; N 43, ст. 4412; N 45, ст. 4633, ст. 4634, ст. 4641; N 50, ст. 5279, ст. 5281; N 52, ст. 5498; 2007, N 1, ст. 21, ст. 25, ст. 29, ст. 33; N 7, ст. 840; N 15, ст. 1743; N 16, ст. 1824, ст. 1825; N 17, ст. 1930; N 20, ст. 2367; N 21, ст. 2456; N 26, ст. 3089; N 30, ст. 3755; N 31, ст. 4001, ст. 4007, ст. 4008, ст. 4009, ст. 4015; N 41, ст. 4845; N 43, ст. 5084; N 46, ст. 5553; N 49, ст. 6034, ст. 6065; N 50, ст. 6246; 2008, N 10, ст. 896; N 18, ст. 1941; N 20, ст. 2251, ст. 2259; N 29, ст. 3418; N 30, ст. 3582, ст. 3601, ст. 3604; N 45, ст. 5143; N 49, ст. 5738, ст. 5745, ст. 5748; N 52, ст. 6235, ст. 6236, ст. 6248; 2009, N 1, ст. 17.

<4> Собрание законодательства Российской Федерации, 2004, N 30, ст. 3150; N 41, ст. 4023; 2005, N 19, ст. 1786; N 52, ст. 5687; 2006, N 32, ст. 3534; 2007, N 13, ст. 1540; N 19, ст. 2342; N 31, ст. 4020; N 50, ст. 6252; 2008, N 10, ст. 906.

4. ФМС России, территориальные органы при исполнении государственной функции также руководствуются Постановлением Правительства Российской Федерации от 12 февраля 2003 г. N 98 "Об обеспечении доступа к информации о деятельности Правительства Российской Федерации и федеральных органов исполнительной власти" <1>; Типовым регламентом взаимодействия федеральных органов исполнительной власти, утвержденным Постановлением Правительства Российской Федерации от 19 января 2005 г. N 30 <2>; Типовым регламентом внутренней организации федеральных органов исполнительной власти, утвержденным Постановлением Правительства Российской Федерации от 28 июля 2005 г. N 452 <3>; Приказом МВД России от 2 декабря 2005 г. N 983 "Об утверждении Типового положения о территориальном органе Федеральной миграционной службы" <4>.

<1> Собрание законодательства Российской Федерации, 2003, N 7, ст. 658; 2008, N 48, ст. 5627.

<2> Собрание законодательства Российской Федерации, 2005, N 4, ст. 305; N 47, ст. 4933; 2007, N 43, ст. 5202; 2008, N 9, ст. 852; N 14, ст. 1413.

<3> Собрание законодательства Российской Федерации, 2005, N 31, ст. 3233; 2007, N 43, ст. 5202; 2008, N 9, ст. 852; N 14, ст. 1413; N 46, ст. 5337.

<4> Зарегистрирован в Министерстве юстиции Российской Федерации 13 декабря 2005 года, регистрационный N 7269.

В связи с утратой силы Постановления Правительства РФ от 12 февраля 2003 г. N 98, следует руководствоваться принятым взамен Постановлением Правительства РФ от 24.11.2009 N 953

5. Граждане имеют право обращаться лично, а также направлять письменные, в том числе по информационным системам общего пользования, индивидуальные и коллективные обращения (предложения, заявления, жалобы) в ФМС России, уполномоченное подразделение ФМС России по рассмотрению обращений граждан центрального аппарата ФМС России <1>, территориальные органы и к должностным лицам ФМС России.

<1> Далее - "уполномоченное подразделение ФМС России по рассмотрению обращений".

6. Установленный административным регламентом порядок рассмотрения обращений граждан распространяется на правоотношения, связанные с рассмотрением обращений иностранных граждан и лиц без гражданства, за исключением случаев, установленных международным договором Российской Федерации или федеральным законом.

Результаты исполнения государственной функции по рассмотрению обращений граждан

7. Конечными результатами процедуры рассмотрения обращений граждан являются:

решение об удовлетворении изложенных в обращении требований, запросов;

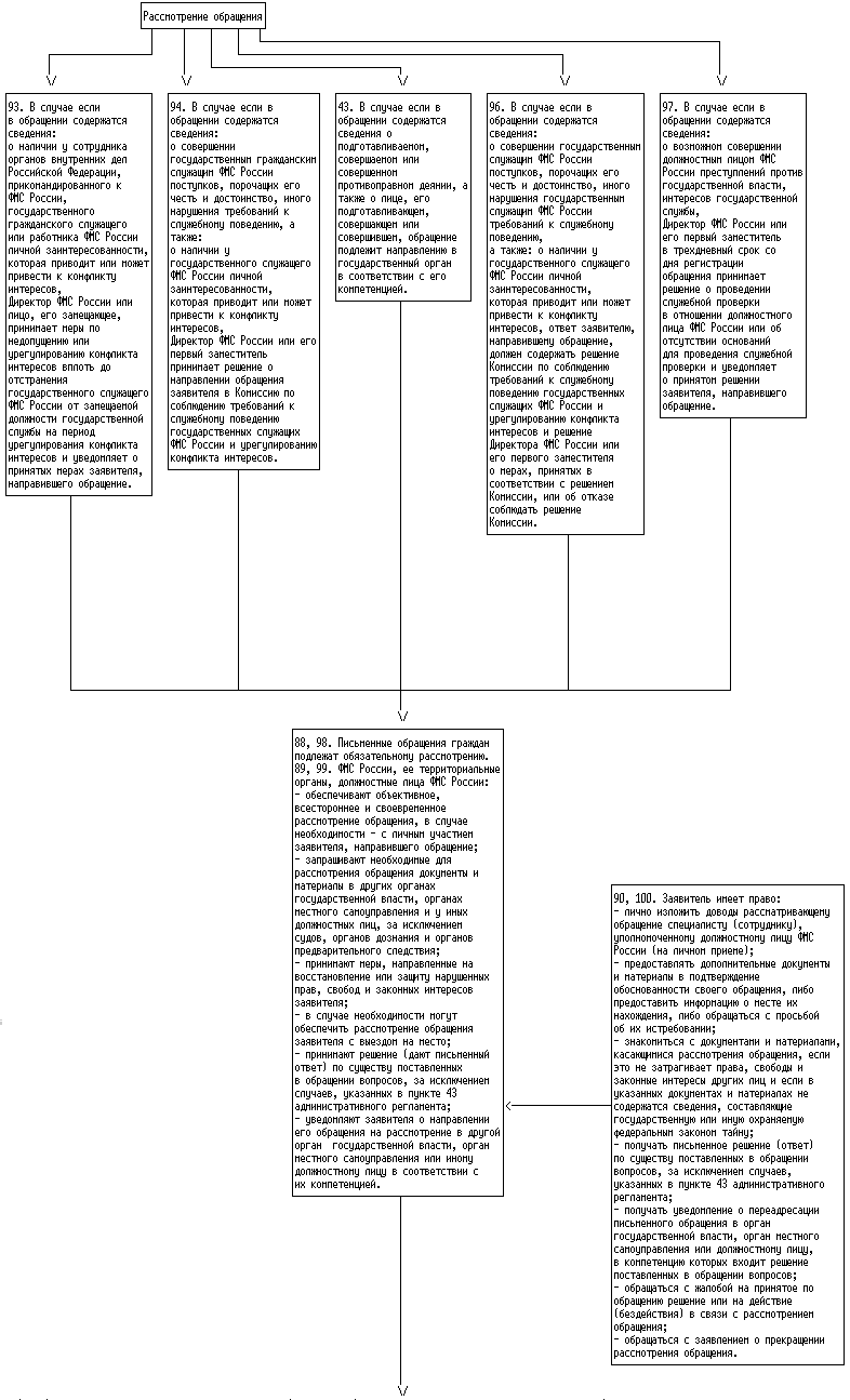
решение о передаче поступивших обращений по подведомственности в другой орган государственной власти, муниципальный орган или должностному лицу в соответствии с их компетенцией;

решение об отказе в рассмотрении обращения по указанным в административном регламенте основаниям.

II. Требования к порядку предоставления информации и личному приему заявителей уполномоченным подразделением ФМС России по рассмотрению обращений, территориальными органами

Порядок информирования об исполнении государственной функции уполномоченным подразделением ФМС России по рассмотрению обращений, территориальными органами

8. Информация о порядке, сроках и процедурах исполнения государственной функции предоставляется как в уполномоченном подразделении ФМС России по рассмотрению обращений, так и непосредственно в территориальных органах с использованием средств телефонной связи, посредством размещения в информационных системах общего пользования, на информационных стендах территориальных органов, публикаций в средствах массовой информации, изданий информационных материалов (публичное информирование).

9. Сведения о местонахождении, контактных телефонах (телефонах для справок), Интернет-адресах, адресах электронной почты ФМС России, уполномоченного подразделения ФМС России по рассмотрению обращений, территориальных органов приводятся в приложении N 1 к административному регламенту и размещаются:

на Интернет-сайтах ФМС России и территориальных органов;

на информационных стендах в зданиях, в которых располагаются уполномоченное подразделение ФМС России по рассмотрению обращений, территориальные органы.

10. Сведения о графике (режиме) работы должностных лиц ФМС России, уполномоченного подразделения ФМС России по рассмотрению обращений, территориальных органов сообщаются по телефонам для справок и размещаются:

на Интернет-сайтах ФМС России и территориальных органов;

на информационных стендах в зданиях, в которых располагаются уполномоченное подразделение ФМС России по рассмотрению обращений, территориальные органы.

11. На информационных стендах в помещениях уполномоченного подразделения ФМС России по рассмотрению обращений, территориальных органов, предназначенных для личного приема обращений, и на Интернет-сайтах ФМС России и территориальных органов размещается следующая информация:

извлечения из законодательных и иных нормативных правовых актов Российской Федерации, содержащих нормы, регулирующие деятельность по исполнению государственной функции;

текст административного регламента с приложениями (полная версия на Интернет-сайте и извлечения, включая формы обращений, на информационных стендах);

блок-схемы и краткое описание порядка исполнения государственной функции (приложение N 2 к административному регламенту);

образцы оформления обращений и требования к ним;

таблица сроков исполнения функции в целом и максимальных сроков выполнения отдельных административных процедур, в том числе времени нахождения в очереди (ожидания) личного приема;

основания отказа в рассмотрении обращений;

порядок информирования о ходе исполнения государственной функции;

порядок получения консультаций.

12. Часы личного приема устных и письменных обращений участвующих в исполнении государственной функции специалистов уполномоченного подразделения ФМС России по рассмотрению обращений, подразделений территориальных органов, которые непосредственно взаимодействуют с заявителями:

- понедельник: 10.00 - 13.00 и 13.45 - 17.00;

- вторник: 10.00 - 13.00 и 13.45 - 17.00;

- среда: 10.00 - 13.00 и 13.45 - 17.00;

- четверг: 10.00 - 13.00 и 13.45 - 17.00;

- пятница: 10.00 - 13.00 и 13.45 - 16.00;

- суббота: 10.00 - 13.00;

- воскресенье - выходной день.

13. Часы работы иных специалистов, в том числе должностных лиц ФМС России, устанавливаются согласно служебному (внутреннему) распорядку уполномоченного подразделения ФМС России по рассмотрению обращений, соответствующего территориального органа. Руководитель уполномоченного подразделения ФМС России по рассмотрению обращений, территориального органа в зависимости от ситуации перераспределяет в течение дня специалистов, осуществляющих личный прием заявителей.

14. При высокой нагрузке и превышении установленных административным регламентом сроков ожидания в очереди по решению руководителей уполномоченного подразделения ФМС России по рассмотрению обращений, территориальных органов продолжительность времени личного приема устных и письменных обращений может быть увеличена.

15. Время предоставления перерыва для отдыха и питания специалистов уполномоченного подразделения ФМС России по рассмотрению обращений, территориальных органов устанавливается правилами служебного (внутреннего) распорядка ФМС России, территориальных органов.

Порядок предоставления консультаций и информации о ходе исполнения государственной функции уполномоченным подразделением ФМС России по рассмотрению обращений, территориальными органами

16. Консультации и информация общего характера (о местонахождении, графике работы, требуемых документах) могут предоставляться с использованием средств автоинформирования. При автоинформировании обеспечивается круглосуточное предоставление справочной информации.

17. Консультации и информация по конкретным вопросам исполнения государственной функции предоставляются специалистами, выделенными для предоставления консультаций и информирования.

Консультации и информация предоставляются по всем вопросам, связанным с подачей и рассмотрением обращений граждан.

18. Консультации и информирование о ходе исполнения государственной функции осуществляется специалистами при личном контакте с заявителями, с использованием информационных систем общего пользования, почтовой и телефонной связи. Для получения консультаций и информирования о ходе исполнения государственной функции допускается осуществление приема заявителей по предварительной записи. Запись заявителей проводится при личном обращении или с использованием средств телефонной связи, электронной почты.

19. В любое время с момента регистрации обращения заявитель имеет право на получение сведений о стадии рассмотрения обращения посредством телефонной связи, по информационным системам общего пользования или посредством личного посещения уполномоченного подразделения ФМС России по рассмотрению обращений, территориальных органов.

20. Для получения сведений о ходе рассмотрения обращения заявителем указываются (называются) дата и входящий номер, проставленные в полученной при подаче документов расписке. Заявителю предоставляются сведения о том, на каком этапе (в процессе выполнения какой административной процедуры) находится представленное им обращение.

21. При ответах на телефонные звонки и устные обращения специалисты подробно и в вежливой (корректной) форме информируют обратившихся по интересующим их вопросам (индивидуальное устное информирование). Ответ на телефонный звонок должен начинаться с информации о наименовании органа, в который позвонил заявитель, фамилии, имени, отчестве и должности специалиста, принявшего телефонный звонок.

Время разговора не должно превышать 10 минут.

При невозможности специалиста, принявшего звонок, самостоятельно ответить на поставленные вопросы телефонный звонок должен быть переадресован (переведен) на другое должностное лицо или же обратившемуся заявителю должен быть сообщен телефонный номер, по которому можно получить необходимую информацию.

22. Ответ на индивидуальное письменное обращение, в том числе обращение, поступившее по информационным системам общего пользования, направляется специалистом по почтовому (электронному) адресу, указанному в обращении (индивидуальное письменное информирование). Ответ на коллективное обращение направляется по почтовому адресу, указанному в обращении.

Требования к парковочным местам уполномоченного подразделения ФМС России по рассмотрению обращений, территориальных органов

23. На территории, прилегающей к месторасположению уполномоченного подразделения ФМС России по рассмотрению обращений, территориальных органов, оборудуются места для парковки автотранспортных средств. Количество парковочных мест определяется исходя из интенсивности и количества заявителей, обратившихся за определенный период.

24. Доступ заявителей к парковочным местам является бесплатным.

Требования к оформлению входа в здание уполномоченного подразделения ФМС России по рассмотрению обращений, территориальных органов

25. Здания (строения), в которых расположены уполномоченное подразделение ФМС России по рассмотрению обращений, территориальные органы, должны быть оборудованы отдельным входом для свободного доступа заявителей в помещение.

26. Входы в помещения уполномоченного подразделения ФМС России по рассмотрению обращений, территориальных органов оборудуются пандусами, расширенными проходами, позволяющими обеспечить беспрепятственный доступ инвалидов, включая инвалидов, использующих кресла-коляски.

27. Центральный вход в здания, где располагаются уполномоченное подразделение ФМС России по рассмотрению обращений, территориальные органы, должен быть оборудован информационной табличкой (вывеской), содержащей информацию о наименовании, месте нахождении, режиме работы, телефонных номерах.

Требования к присутственным местам уполномоченного подразделения ФМС России по рассмотрению обращений, территориальных органов

28. Личный прием заявителей осуществляется в специально выделенных для этих целей помещениях и залах обслуживания (присутственных местах).

Для удобства заявителей помещения для непосредственного взаимодействия специалистов и заявителей рекомендуется размещать на нижнем этаже здания (строения).

Не допускается размещение присутственных мест на верхних (2 и выше) этажах зданий, оборудованных менее чем 2 лифтами.

29. Присутственные места размещаются в зданиях, где располагаются уполномоченное подразделение ФМС России по рассмотрению обращений, территориальные органы, и включают места для ожидания, информирования, личного приема заявителей.

У входа в каждое из помещений размещается табличка с наименованием помещения (зал ожидания, личного приема/выдачи документов) и его внутренней схемой.

Помещения уполномоченного подразделения ФМС России по рассмотрению обращений, территориальных органов должны соответствовать Санитарно-эпидемиологическим правилам и нормативам 2.2.2/2.4.1340-03 <1>.

<1> Зарегистрированы Министерством юстиции Российской Федерации 10 июля 2003 года, регистрационный N 4673.

30. Присутственные места уполномоченного подразделения ФМС России по рассмотрению обращений, территориальных органов оборудуются: системой кондиционирования воздуха; противопожарной системой и средствами пожаротушения; системой оповещения о возникновении чрезвычайной ситуации; системой охраны, в том числе системой видеонаблюдения с возможностью видеозаписи.

Вход и выход из помещений оборудуются соответствующими указателями с автономными источниками бесперебойного питания.

Требования к местам для информирования уполномоченного подразделения ФМС России по рассмотрению обращений, территориальных органов

31. Места информирования, предназначенные для ознакомления заявителей с информационными материалами, оборудуются информационными стендами, стульями и столами для возможности оформления документов, терминалом доступа к информационно-справочным материалам (Интернет-сайту ФМС России, территориального органа).

Требования к местам для ожидания уполномоченного подразделения ФМС России по рассмотрению обращений, территориальных органов

32. Площадь мест ожидания зависит от количества заявителей, ежедневно обращающихся в уполномоченное подразделение ФМС России по рассмотрению обращений, территориальные органы.

Места ожидания должны соответствовать комфортным условиям для заявителей и оптимальным условиям работы специалистов.

33. Места ожидания в очереди на предоставление или получение документов могут быть оборудованы стульями, кресельными секциями, скамьями (банкетками). Количество мест ожидания определяется исходя из фактической нагрузки и возможностей для их размещения в здании, но не может составлять менее 10 мест.

34. Места для заполнения документов оборудуются стульями, столами (стойками) и обеспечиваются образцами заполнения документов, бланками заявлений и канцелярскими принадлежностями.

35. Места ожидания рекомендуется оборудовать "электронной системой управления очередью", а при ее отсутствии необходимо организовать предварительную дистанционную запись заинтересованных лиц по телефону и (или) электронной почте.

Требования к местам личного приема заявителей уполномоченного подразделения ФМС России по рассмотрению обращений, территориальных органов

36. В уполномоченном подразделении ФМС России по рассмотрению обращений, территориальных органах организуются помещения для личного приема заявителей "зального" типа, при этом части помещения отделяются перегородками в виде окон (киосков). При отсутствии такой возможности помещение для непосредственного взаимодействия специалистов с заявителями может быть организовано в виде отдельных кабинетов для каждого ведущего личный прием специалиста.

37. Консультирование заявителей рекомендуется осуществлять в отдельном окне (кабинете).

38. Окна (кабинеты) личного приема заявителей должны быть оборудованы информационными табличками (вывесками) с указанием номера окна (кабинета), фамилии, имени, отчества и должности специалиста, осуществляющего личный прием заявителей, времени перерыва на обед, технического перерыва.

39. Каждое рабочее место специалистов должно быть оборудовано персональным компьютером с возможностью доступа к необходимым информационным базам данных, печатающим и сканирующим устройствам.

При организации рабочих мест должна быть предусмотрена возможность свободного входа и выхода из помещения.

Сроки рассмотрения обращений

40. Обращения граждан при рассмотрении в общем порядке рассматриваются в следующие сроки:

40.1. Поступившие из Администрации Президента Российской Федерации, Аппарата Правительства Российской Федерации, - в срок, указанный в поручении. Если в качестве срока исполнения установлен период времени, началом его считается дата подписания поручения.

Поручение, содержащее указание "срочно", подлежит исполнению в трехдневный срок. Указание "оперативно" предусматривает десятидневный срок исполнения поручения.

Если срок исполнения в поручении не указан, оно подлежит исполнению в срок до одного месяца с даты его подписания (до соответствующего числа следующего месяца, а если в следующем месяце такого числа нет, то до последнего дня месяца). Если последний день срока исполнения поручения приходится на нерабочий день, оно подлежит исполнению в предшествующий ему рабочий день.

40.2. Поступившие из Совета Федерации Федерального Собрания Российской Федерации, Государственной Думы Федерального Собрания Российской Федерации, Министерства внутренних дел Российской Федерации, других органов государственной власти, - в срок, указанный в поручении, либо в срок, не превышающий тридцати дней со дня регистрации в ФМС России, уполномоченном подразделении ФМС России по рассмотрению обращений, территориальном органе.

40.3. Обращения граждан, поступившие непосредственно в ФМС России, уполномоченное подразделение ФМС России по рассмотрению обращений, территориальный орган, - в срок, не превышающий тридцати дней со дня регистрации соответствующего обращения в ФМС России, уполномоченном подразделении ФМС России по рассмотрению обращений, территориальном органе.

41. В случаях, когда требуется проведение проверки, истребование дополнительных материалов, а также в случаях направления запросов в другие органы государственной власти, органы местного самоуправления для получения необходимых для рассмотрения обращения материалов общий срок рассмотрения обращений граждан может быть продлен директором ФМС России, руководителем территориального органа, уполномоченным должностным лицом ФМС России и территориального органа, но не более чем на тридцать дней с одновременным информированием заявителя и указанием причин продления.

42. Для отдельных видов обращений граждан, для которых установлен специальный и упрощенный порядок рассмотрения, законодательством Российской Федерации и административным регламентом предусматриваются иные сроки рассмотрения обращений.

Основания отказа в рассмотрении обращений

43. Обращение заявителя не подлежит рассмотрению в следующих случаях <1>:

<1> Статья 11 Федерального закона от 2 мая 2006 г. N 59-ФЗ "О порядке рассмотрения обращений граждан Российской Федерации" (Собрание законодательства Российской Федерации, 2006, N 19, ст. 2060).

не указана фамилия заявителя и почтовый адрес, по которому должен быть направлен ответ;

текст письменного обращения не поддается прочтению. В случае если прочтению поддается фамилия и почтовый адрес заявителя, ему сообщается о данной причине отказа в рассмотрении;

если в обращении обжалуется судебное решение. Такое обращение возвращается заявителю с разъяснением порядка обжалования данного судебного решения;

если ответ по существу поставленного в обращении вопроса не может быть дан без разглашения сведений, составляющих государственную или иную охраняемую федеральным законом тайну. Гражданину, направившему обращение, сообщается о невозможности дать ответ по существу поставленного в нем вопроса в связи с недопустимостью разглашения указанных сведений.

Директор ФМС России или его заместители, руководитель территориального органа ФМС России либо уполномоченное должностное лицо ФМС России, территориального органа при получении письменного обращения, в котором содержатся нецензурные либо оскорбительные выражения, угрозы жизни, здоровью и имуществу должностного лица, а также членов его семьи, вправе оставить обращение без ответа по существу поставленных в нем вопросов и сообщить гражданину, направившему обращение, о недопустимости злоупотребления правом.

В случае если в обращении заявителя содержится вопрос, на который ему многократно ранее давались письменные ответы по существу в связи с ранее направляемыми обращениями и при этом в обращении не приводятся новые доводы или обстоятельства, директор ФМС России или его заместители, руководитель территориального органа ФМС России либо уполномоченное должностное лицо ФМС России, территориального органа вправе принять решение о безосновательности очередного обращения и прекращении переписки с заявителем по данному вопросу при условии, что указанное обращение и ранее направляемые обращения направлялись в ФМС России, территориальные органы.

Если в обращении содержатся сведения о подготавливаемом, совершаемом или совершенном противоправном деянии, а также о лице, его подготавливающем, совершающем или совершившем, обращение подлежит направлению в государственный орган в соответствии с его компетенцией.

44. Заявителю должно быть сообщено о невозможности рассмотрения обращения в десятидневный срок со дня его получения и регистрации.

III. Административные процедуры

Порядок рассмотрения обращений и его стадии (процедуры)

45. Заявления и предложения граждан, направленные в ФМС России, территориальные органы, а также должностным лицам ФМС России, рассматриваются в общем или упрощенном порядке в зависимости от срока и стадий (процедур, последовательности) исполнения государственной функции, а также от вида и формы обращения.

46. Общий порядок рассмотрения заявлений и предложений устанавливает общие сроки и стадии (процедуры) исполнения государственной функции ФМС России по рассмотрению обращений граждан.

47. Общий порядок рассмотрения обращений распространяется на любые формы (способы) обращений независимо от их вида, если иное не установлено административным регламентом, и включает в себя следующие стадии (процедуры) исполнения государственной функции ФМС России по рассмотрению обращений:

личный прием заявителей, получение устных, письменных обращений, в том числе обращений, поступивших по информационным системам общего пользования;

регистрация, первичная проверка, переадресация, подготовка к рассмотрению поступивших письменных обращений;

рассмотрение обращений;

принятие решений по результатам рассмотрения обращений;

передача или направление принятых по результатам рассмотрения обращений решений;

контроль стадий (процедур) и сроков рассмотрения обращений;

хранение письменных обращений и материалов, связанных с их рассмотрением;

мониторинг порядка исполнения государственной функции по рассмотрению обращений.

Личный прием заявителей

48. Личный прием заявителей по вопросам, относящимся к компетенции ФМС России, по общему правилу проводится специалистами уполномоченного подразделения ФМС России по рассмотрению обращений, территориальных органов <*>.

<*> Далее - "специалист".

49. Максимальное время ожидания в очереди при личном приеме заявителя не должно превышать 30 минут.

50. Максимальное время ожидания заявителем в очереди при подаче дополнительных документов к обращению, запроса на получение информации, консультации, итоговых решений не должно превышать 15 минут.

51. Устные и письменные обращения могут также приниматься и рассматриваться лично уполномоченными должностными лицами ФМС России, территориальных органов. Время личного приема уполномоченными должностными лицами должно составлять не менее 4 часов в неделю.

52. Время ожидания личного приема к уполномоченному должностному лицу ФМС России не должно превышать 20 минут.

53. Информация о месте и времени приема, фамилии, имени и отчества специалиста, уполномоченного должностного лица ФМС России, ведущего личный прием заявителей, а также об установленных для личного приема днях и часах доводится до сведения посредством размещения информации на специальных информационных стендах в местах расположения приемных и в холлах зданий, в которых располагаются ФМС России, территориальные органы, а также на Интернет-сайтах ФМС России в соответствии с пунктами 9 - 15 административного регламента.

54. Прием заявителей ведется в порядке очередности. Допускается осуществление приема заявителей по предварительной записи. Запись заявителей проводится при личном обращении или с использованием средств телефонной связи, электронной почты. Специалист, осуществляющий запись заявителей на личный прием, информирует заявителя о дате, времени, месте приема, должности, фамилии, имени и отчестве специалиста либо уполномоченного должностного лица ФМС России, ведущего личный прием заявителей.

Вне очереди принимаются инвалиды I и II групп <1>. Иногородние посетители во всех случаях принимаются в день обращения.

<1> Абзац шестой пункта 1 Указа Президента Российской Федерации от 2 октября 1992 г. N 1157 "О дополнительных мерах государственной поддержки инвалидов" (Собрание актов Президента и Правительства Российской Федерации, 1992, N 14, ст. 1098).

55. При личном приеме заявитель предъявляет специалисту либо уполномоченному должностному лицу ФМС России, ведущему личный прием заявителей, документ, удостоверяющий его личность.

56. Содержание устного обращения заносится в регистрационно-контрольную форму <1> (РКФ, карточку личного приема гражданина).

<1> Традиционные или электронные карточки, журналы - пункт 4.1.6 Типовой инструкции по делопроизводству в федеральных органах исполнительной власти, утвержденной Приказом Министерства культуры и массовых коммуникаций Российской Федерации от 8 ноября 2005 г. N 536 (зарегистрирован в Министерстве юстиции Российской Федерации 27 января 2006 года, регистрационный N 7418).

Основными сведениями об осуществлении приема, подлежащими обязательному учету, являются:

дата и время приема;

фамилия, имя, отчество посетителя, его адрес регистрации, адрес фактического проживания;

краткое содержание устного обращения;

фамилия должностного лица, осуществившего прием;

сведения о результатах приема;

графа "Примечание" для внесения дополнительных сведений, имеющих принципиальное значение.

Сведения о сути устного обращения и результатах приема, внесенные в карточку личного приема гражданина, должны быть конкретными и носить информативный характер.

57. В случае если во время личного приема изложенные заявителем в обращении факты и обстоятельства являются очевидными и не требуют дополнительной проверки, ответ на обращение с согласия заявителя может быть дан устно в ходе личного приема специалистом, уполномоченным должностным лицом ФМС России, о чем делается запись в РКФ (в карточке личного приема заявителя) и указывается принятое решение.

58. Должностные лица, осуществляющие прием, для обеспечения квалифицированного решения поставленных посетителем вопросов вправе привлекать к их рассмотрению работников соответствующих подразделений или получать у них консультации.

59. В случае если во время личного приема решение по устному обращению не может быть принято, специалистом либо уполномоченным должностным лицом ФМС России предлагается заявителю составить письменное обращение, которое регистрируется и рассматривается в соответствии с положениями административного регламента, предусмотренными для общего порядка рассмотрения обращений. Специалистом либо уполномоченным должностным лицом ФМС России делается запись в РКФ (в карточке личного приема заявителя) и указывается принятое им решение о предложении заявителю составить письменное обращение.

В случае если устное обращение содержит вопросы, решение которых не входит в компетенцию ФМС России и территориальных органов, заявителю дается подробное разъяснение, куда и в каком порядке ему следует обратиться.

Если по существу поставленных в устном обращении вопросов заявителю ранее был дан ответ, то в ходе личного приема заявителю может быть отказано в дальнейшем рассмотрении устного обращения.

60. Специалист, уполномоченное должностное лицо, осуществляющее личный прием, в пределах своей компетенции, руководствуясь Конституцией Российской Федерации, законодательными и иными нормативными правовыми актами Российской Федерации, нормативными правовыми актами ФМС России, вправе принять одно из следующих решений:

удовлетворить просьбу, сообщив посетителю порядок и срок исполнения принятого решения;

отказать в удовлетворении просьбы, разъяснив мотивы отказа и порядок обжалования принятого решения;

принять письменное обращение, если поставленные заявителем вопросы требуют дополнительного изучения или проверки, разъяснив ему причины, по которым просьба не может быть разрешена в процессе приема, порядок и срок ее рассмотрения. Если заявитель по каким-либо причинам не может самостоятельно в письменной форме изложить суть своего обращения, оказать ему в этом необходимую помощь.

61. Учет обращений заявителей, поступивших во время личного приема, а также контроль исполнения принятых по итогам личного приема заявителей решений по обращениям ведется по РКФ (в журнале карточек личного приема заявителей).

Получение письменных обращений

62. В обращении, направленном в письменной форме, в том числе по информационным системам общего пользования, должны быть указаны следующие обязательные реквизиты:

наименование ФМС России, территориального органа, в которое направляется письменное обращение, либо фамилия и инициалы соответствующего должностного лица ФМС России, либо должность соответствующего должностного лица ФМС России;

фамилия, имя, отчество (последнее - при наличии) заявителя;

почтовый адрес, по которому должны быть направлены ответ, уведомление о переадресации обращения;

суть обращения (требования заявителя);

дата написания обращения;

личная подпись заявителя (только для письменного обращения).

63. Отсутствие в письменном обращении любой другой информации не может являться основанием для отказа в его принятии и рассмотрении.

64. В подтверждение своих доводов заявитель прилагает к письменному обращению документы и материалы либо их копии.

65. Если документы, имеющие существенное значение для рассмотрения обращения, отсутствуют или не приложены к обращению, решение может быть принято без учета доводов, в подтверждение которых документы не представлены.

66. Работа с обращением, поступившим по информационным системам общего пользования, ведется как с письменным обращением, а решение (ответ на обращение) направляется по почтовому адресу, указанному в обращении.

Регистрация, первичная проверка, переадресация, подготовка к рассмотрению письменных обращений

67. Письменное обращение подлежит обязательной регистрации не позднее чем в течение трех дней с момента поступления по почте или иным способом в уполномоченное подразделение ФМС России по рассмотрению обращений, территориальные органы.

68. Исполнение процедуры регистрации обращений осуществляется специалистом, в обязанности которого входит регистрация поступающих обращений граждан.

69. При поступлении письменных обращений граждан проверяется правильность адресования, а также наличие приложений. Конверты, в которых были присланы обращения граждан, сохраняются для установления в случае необходимости адреса отправителя или подтверждения даты отправления и получения письменного обращения.

70. Специалист, в обязанности которого входит регистрация поступающих обращений граждан, осуществляет регистрацию обращения в регистрационно-контрольной форме (РКФ).

71. В РКФ вносятся следующие основные реквизиты обращения заявителя:

наименование вида обращения, с отдельным выделением начальной буквы вида обращения (предложение - П, заявление - З, жалоба - Ж);

фамилия, имя, отчество заявителя, почтовый (электронный) адрес;

дата поступления обращения;

дата регистрации обращения, регистрационный номер;

количество листов обращения и наличие приложений;

наличие предыдущих обращений заявителя;

краткое содержание обращения;

подразделение-исполнитель;

срок исполнения обращения;

резолюция (исполнитель, содержание поручения, автор, дата);

движение обращения;

отметка об исполнении обращения.

72. Регистрационный номер обращения заявителя состоит из начальной буквы вида обращения и порядкового номера поступившего обращения (предложение - П, заявление - З, жалоба - Ж). Регистрационный номер и дата регистрации обращения указываются в регистрационном штампе, который проставляется на лицевой стороне первого листа на свободном от текста месте либо на оборотной стороне первого листа в левом нижнем углу.

73. Обращение, поступившее от одного и того же лица по одному и тому же вопросу, в случаях если заявитель не удовлетворен данным ему ответом по предыдущему обращению либо со времени подачи предыдущего обращения истек установленный законодательством Российской Федерации срок рассмотрения, считается повторным. Повторному обращению заявителя присваивается очередной регистрационный номер. В РКФ делается отметка "повторно" и в соответствующей графе РКФ указывается регистрационный номер предыдущего обращения.

Не считаются повторными обращения одного и того же автора по разным вопросам. Руководитель уполномоченного подразделения ФМС России по рассмотрению обращений, территориального органа обязан тщательно разобраться в обстоятельствах и причинах поступления повторного обращения и принять соответствующие меры.

74. Письменное обращение с приложенными материалами (в случае их наличия), содержащее вопросы, решение которых не входит в компетенцию ФМС России, в течение семи дней со дня регистрации направляется в соответствующий орган государственной власти, орган местного самоуправления или соответствующему должностному лицу, в компетенцию которых входит решение поставленных в обращении вопросов, с одновременным уведомлением заявителя о переадресации обращения, за исключением случая, когда текст обращения не поддается прочтению.

75. Руководители уполномоченного подразделения ФМС России по рассмотрению обращений, территориальных органов, а также должностное лицо ФМС России при переадресации письменного обращения на рассмотрение в другой орган государственной власти, орган местного самоуправления или должностному лицу могут запрашивать в указанных органах или у должностного лица документы и материалы о результатах рассмотрения обращения.

76. В случае если решение поставленных в обращении вопросов относится к компетенции нескольких органов государственной власти, органов местного самоуправления или должностных лиц, копии обращения в течение семи дней со дня регистрации направляются в соответствующие органы государственной власти, органы местного самоуправления или соответствующим должностным лицам.

77. Обращения граждан, поступившие в ФМС России, уполномоченное подразделение ФМС России по рассмотрению обращений, могут направляться для рассмотрения и принятия решения в территориальные органы, в компетенцию которых входит решение поставленных в обращении вопросов. О результатах рассмотрения таких обращений территориальные органы ФМС России информируют уполномоченное подразделение ФМС России по рассмотрению обращений.

78. ФМС России, территориальные органы по направленному в установленном порядке запросу органа государственной власти, органа местного самоуправления или должностного лица, рассматривающих обращение, обязаны в течение пятнадцати дней предоставить документы и материалы, необходимые для рассмотрения обращения, за исключением документов и материалов, в которых содержатся сведения, составляющие государственную или иную охраняемую федеральным законом тайну, и для которых установлен особый порядок предоставления сведений.

79. Поступившие в уполномоченное подразделение ФМС России по рассмотрению обращений, территориальные органы, а также должностному лицу ФМС России обращения после их регистрации в зависимости от содержания докладываются директору ФМС России, его заместителю, руководителю (заместителю руководителя) территориального органа, либо направляются руководителям соответствующих структурных подразделений ФМС России, территориальных органов, в компетенцию которых входит решение поставленных в обращении вопросов.

80. Директору ФМС России для рассмотрения и принятия решения докладываются в течение одного дня с момента регистрации уполномоченным подразделением ФМС России по рассмотрению обращений письменные обращения граждан, поступившие на рассмотрение в ФМС России из Администрации Президента Российской Федерации, Аппарата Правительства Российской Федерации, Совета Федерации Федерального Собрания Российской Федерации, Государственной Думы Федерального Собрания Российской Федерации, Министерства внутренних дел Российской Федерации и других органов государственной власти, исполнение которых поставлено на контроль в названных органах или в случае указания на необходимость информирования названных органов о результатах их рассмотрения, а также обращения органов государственной власти, органов местного самоуправления и организаций, содержащие указание на нарушение законодательства Российской Федерации, его заместителями, руководителями структурных подразделений с представлением заключений структурных подразделений, определенных директором ФМС России (в том числе, при необходимости, правового подразделения).

81. Директор ФМС России принимает решение в трехдневный срок со дня регистрации обращения в форме резолюции, которая размещается на первом листе обращения на свободном от текста месте. Если резолюция написана на отдельном листе бумаги, то на ней указываются дата и регистрационный номер рассмотренного обращения.

82. Поступившие на имя директора ФМС России обращения, содержащие жалобы на результаты рассмотрения ранее поступивших в ФМС России обращений, направляются заместителям директора ФМС России по курируемым направлениям деятельности, руководителям соответствующих структурных подразделений ФМС России для ответа.

83. Заместители директора ФМС России в трехдневный срок со дня регистрации обращений, поступивших на их имя, принимают решение в виде резолюции, которая размещается на первом листе обращения на свободном от текста месте. Если резолюция написана на отдельном листе бумаги, то на ней должны быть указаны дата и регистрационный номер рассмотренного обращения.

В резолюции по обращению определяются исполнитель, срок и порядок его рассмотрения, а также необходимость осуществления контроля.

84. Специалист уполномоченного подразделения ФМС России по рассмотрению обращений, в обязанности которого входит регистрация поступающих обращений, переносит в РКФ содержание резолюции и направляет обращение на исполнение согласно резолюции.

85. Согласно резолюции директора ФМС России или его заместителей копии обращения (с приложенными к нему материалами и документами, содержащими сведения об обстоятельствах, имеющих значение для подготовки заключения) направляются в соответствующие структурные подразделения ФМС России, в компетенцию которых входит рассмотрение поставленных в обращении вопросов, для представления заключения в десятидневный срок.

86. Передача обращения согласно резолюции директора ФМС России или его заместителей из одного структурного подразделения ФМС России в другое осуществляется через уполномоченное подразделение ФМС России по рассмотрению обращений. В РКФ вносится необходимая информация, после чего обращение передается на исполнение в структурное подразделение ФМС России по принадлежности.

87. Согласно резолюции директора ФМС России или его заместителей копия обращения (с приложенными к нему материалами и документами, содержащими сведения об обстоятельствах, имеющих значение для подготовки заключения) подлежит направлению уполномоченным подразделением ФМС России по рассмотрению обращений в соответствующие территориальные органы для представления заключения в десятидневный срок. В запросе может содержаться указание на необходимость представления копий документов, необходимых для рассмотрения обращения.

Рассмотрение заявлений

88. Письменные заявления граждан, поступившие в ФМС России, территориальные органы, должностному лицу ФМС России, в компетенцию которых входит решение поставленных в заявлении вопросов, подлежат обязательному рассмотрению.

89. ФМС России, территориальные органы, должностные лица ФМС России:

обеспечивают объективное, всестороннее и своевременное рассмотрение заявления, в случае необходимости - с личным участием заявителя;

запрашивают необходимые для рассмотрения заявления документы и материалы в других органах государственной власти, органах местного самоуправления и у должностных лиц, за исключением судов, органов дознания и органов предварительного следствия;

принимают меры, направленные на восстановление или защиту нарушенных прав, свобод и законных интересов заявителя;

по решению директора ФМС России или руководителя соответствующего территориального органа, могут обеспечить рассмотрение заявления с выездом на место;

принимают решение (письменный ответ) по существу поставленных в заявлении вопросов за исключением случаев, указанных в пункте 43 административного регламента;

уведомляют заявителя о переадресации заявления.

90. Заявитель имеет право:

лично изложить доводы рассматривающему заявление специалисту, уполномоченному должностному лицу ФМС России (на личном приеме);

предоставить дополнительные документы и материалы в подтверждение обоснованности своего заявления, либо предоставить информацию о месте их нахождения, либо обращаться с просьбой об их истребовании;

знакомиться с документами и материалами, касающимися рассмотрения заявления, если это не затрагивает права, свободы и законные интересы других лиц и если в указанных документах и материалах не содержатся сведения, составляющие государственную или иную охраняемую федеральным законом тайну;

получать письменное решение (ответ) по существу поставленных в обращении вопросов, за исключением случаев, указанных в пункте 43 административного регламента;

получать уведомление о переадресации заявления;

обращаться с жалобой на принятое по заявлению решение или на действие (бездействие) в связи с рассмотрением заявления;

обращаться с заявлением о прекращении рассмотрения обращения.

91. Заявление считается своевременно рассмотренным, если по всем поставленным в нем вопросам приняты решения и направлен ответ заявителю в срок не более 30 дней со дня регистрации заявления, а также по просьбе направившего обращение органа государственной власти - уведомление о принятом решении.

92. Решения (ответы) на заявления должны быть аргументированными, по возможности со ссылкой на нормы законодательства Российской Федерации, с разъяснением всех затронутых в них вопросов, а если в удовлетворении требований заявления заявителю отказано - содержать четкое разъяснение порядка обжалования принятого решения с указанием органа (должностного лица), в который может быть направлена жалоба.

93. В случае если в обращении содержатся сведения о наличии у сотрудника органов внутренних дел Российской Федерации, прикомандированного к ФМС России, федерального государственного гражданского служащего или работника ФМС России личной заинтересованности, которая приводит или может привести к конфликту интересов, директор ФМС России принимает меры по недопущению или урегулированию конфликта интересов вплоть до отстранения государственного служащего ФМС России от замещаемой должности государственной службы на период урегулирования конфликта интересов и уведомляет о принятых мерах заявителя.

94. В случае если в заявлении содержатся сведения о совершении федеральным государственным гражданским служащим ФМС России поступков, порочащих его честь и достоинство, иного нарушения государственным служащим ФМС России требований к служебному поведению, о наличии у государственного служащего ФМС России личной заинтересованности, которая приводит или может привести к конфликту интересов, директор ФМС России или его первый заместитель принимает решение о направлении заявления в Комиссию ФМС России по соблюдению требований к служебному поведению государственных гражданских служащих и урегулированию конфликта интересов <*>.

<*> Далее - "Комиссия".

95. Образование Комиссии, ее состав и порядок работы утверждаются Приказом ФМС России в соответствии с Положением о комиссии ФМС России по соблюдению требований к служебному поведению государственных гражданских служащих и урегулированию конфликта интересов, утвержденным Приказом ФМС России от 13 августа 2007 г. N 176 <*>.

<*> Зарегистрирован в Министерстве юстиции Российской Федерации 8 ноября 2007 года, регистрационный N 10436.

В связи с утратой силы Приказа ФМС РФ от 13.08.2007 N 176, следует руководствоваться принятым взамен Приказом ФМС РФ от 14.08.2010 N 254.

96. В случаях, указанных в пункте 94 административного регламента, ответ заявителю должен содержать решение Комиссии ФМС России по соблюдению требований к служебному поведению государственных гражданских служащих и урегулированию конфликта интересов и решение директора ФМС России или его первого заместителя о мерах, принятых в соответствии с решением Комиссии, или об отказе соблюдать решение Комиссии.

97. В случае если в заявлении содержатся сведения о возможном совершении должностным лицом ФМС России преступлений против государственной власти, интересов государственной службы директор ФМС России или его первый заместитель в трехдневный срок со дня регистрации заявления принимает решение о проведении служебной проверки в отношении должностного лица ФМС России или об отсутствии оснований для проведения служебной проверки и уведомляет о принятом решении заявителя.

Рассмотрение предложений

98. Письменные предложения граждан, поступившие в ФМС России, территориальные органы, должностному лицу ФМС России, к компетенции которых относятся вопросы, затронутые в предложении, подлежат обязательному рассмотрению.

99. ФМС России, территориальные органы, должностные лица ФМС России:

обеспечивают объективное, всестороннее и своевременное рассмотрение предложений;

запрашивают необходимые для рассмотрения предложения документы и материалы в других органах государственной власти, органах местного самоуправления и у иных должностных лиц, за исключением судов, органов дознания и органов предварительного следствия;

уведомляют заявителя о результатах рассмотрения предложения;

уведомляют заявителя о переадресации его предложения на рассмотрение в другой орган государственной власти, орган местного самоуправления или иному должностному лицу в соответствии с их компетенцией.

100. Заявитель имеет право:

лично изложить доводы рассматривающему предложение специалисту, уполномоченному должностному лицу ФМС России (на личном приеме);

предоставить дополнительные документы и материалы в подтверждение обоснованности своего предложения, либо предоставить информацию о месте их нахождения, либо обращаться с просьбой об их истребовании;

знакомиться с документами и материалами, касающимися рассмотрения предложения, если это не затрагивает права, свободы и законные интересы других лиц и если в указанных документах и материалах не содержатся сведения, составляющие государственную или иную охраняемую федеральным законом тайну;

получать письменное уведомление (ответ) о результатах рассмотрения предложения за исключением случаев, указанных в пункте 43 административного регламента;

получать уведомление о переадресации предложения в орган государственной власти, орган местного самоуправления или должностному лицу, в компетенцию которых входит решение поставленных в обращении вопросов.

101. Предложение считается своевременно рассмотренным, если заявителю направлено уведомление (ответ) в срок не более 30 дней со дня регистрации обращения, а также по просьбе направившего обращение органа государственной власти - уведомление о принятом решении.

Упрощенный порядок рассмотрения заявлений и предложений

102. Упрощенный порядок рассмотрения заявлений и предложений распространяется на любые формы обращений граждан, если иное не установлено законодательством Российской Федерации, административными регламентами ФМС России, и включает в себя сокращенные по времени исполнения стадии (процедуры) исполнения государственной функции ФМС России, установленные для общего порядка рассмотрения обращений пунктом 47 административного регламента.

Заявления и предложения рассматриваются в упрощенном порядке:

уполномоченным должностным лицом ФМС России во время личного приема;

специалистом уполномоченного подразделения ФМС России по рассмотрению обращений, территориального органа.

103. Упрощенный порядок рассмотрения заявлений и предложений применяется для устных и письменных заявлений и предложений, направленных в случаях, когда решение по результатам рассмотрения заявлений и предложений может быть принято незамедлительно без сбора дополнительных документов и материалов, в том числе в связи с очевидностью существа вопроса, изложенного в заявлении или предложении, в том числе в случаях, указанных в пункте 57 административного регламента.

104. Решение о применении упрощенного порядка рассмотрения заявлений и предложений принимается уполномоченным должностным лицом ФМС России или руководителем уполномоченного подразделения ФМС России по рассмотрению обращений, территориального органа.

105. Упрощенный порядок рассмотрения заявлений и предложений при личном приеме применяется только с согласия заявителя. Принуждение заявителя к даче согласия на применение упрощенной процедуры или к отказу от ее применения расценивается как должностной проступок и влечет дисциплинарную ответственность, предусмотренную законодательством Российской Федерации.

Принятие решений по результатам рассмотрения обращений

106. Завершающей процедурой рассмотрения обращений является получение заявителем следующих решений (ответов):

об устранении препятствий при реализации прав и свобод, законных интересов заявителя;

о передаче обращения заявителя по подведомственности в другой орган государственной власти, муниципальный орган или должностному лицу в соответствии с их компетенцией;

об отказе в удовлетворении требований заявителя.

107. За подписью директора ФМС России или по поручению директора ФМС России его заместителями по курируемым направлениям деятельности готовятся ответы на письменные обращения граждан, поступившие на рассмотрение в ФМС России из Администрации Президента Российской Федерации, Аппарата Правительства Российской Федерации, Совета Федерации Федерального Собрания Российской Федерации, Государственной Думы Федерального Собрания Российской Федерации, Министерства внутренних дел Российской Федерации и других органов государственной власти, исполнение которых поставлено на контроль в названных органах или в случае указания на необходимость информирования названных органов о результатах их рассмотрения.

Хранение письменных обращений и материалов, связанных с их рассмотрением

108. Обращения со всеми относящимися к ним материалами формируются в дела и хранятся в уполномоченном подразделении ФМС России по рассмотрению обращений, территориальных органах.

109. На каждом обращении после принятия окончательного решения проставляется отметка "В дело", дата и подпись руководителя структурного подразделения ФМС России, территориального органа.

110. Обращения, копии ответов на них и документы, связанные с их разрешением, формируются в дела по календарному году в соответствии с утвержденной номенклатурой дел.

111. Каждое обращение и все документы по его рассмотрению и разрешению составляют в деле самостоятельную группу. В случае получения повторного обращения или появления дополнительных документов они подшиваются к данной группе документов.

112. При формировании дел проверяется правильность оформления документов в дело, их полнота (комплектность). Неразрешенные обращения, а также неправильно оформленные документы в дело подшивать запрещается.

113. Ответственность за сохранность документов по обращениям, законченных делопроизводством, возлагается на уполномоченное подразделение ФМС России по рассмотрению обращений, территориальные органы, а находящихся на исполнении - на руководителей структурных подразделений ФМС России, территориальных органов, а также на специалистов, должностных лиц ФМС России, работающих с данной категорией документов.

114. По истечении установленных сроков хранения документы по обращениям подлежат уничтожению в установленном порядке.

115. Документы по обращениям, подлежащие постоянному хранению, передаются на государственное хранение в Государственный архив Российской Федерации.

IV. Контроль за соблюдением порядка рассмотрения обращений

116. Контроль за соблюдением порядка рассмотрения обращений, поступивших в ФМС России, территориальные органы, должностным лицам ФМС России, в том числе контроль за полным и своевременным исполнением всех предусмотренных административным регламентом процедур и сроков, контроль по принятию мер по своевременному выявлению и устранению причин нарушения прав, свобод и законных интересов заявителей возлагается на уполномоченное структурное подразделение ФМС России, территориальных органов по контролю за рассмотрением обращений.

117. Контроль исполнения обращений по существу вопроса осуществляют руководители уполномоченных подразделений ФМС России, территориальных органов по контролю за рассмотрением обращений.

118. Директор ФМС России по существу вопроса осуществляет контроль исполнения обращений, содержащих сведения:

о совершении сотрудником органов внутренних дел, прикомандированным к ФМС России, федеральным государственным гражданским служащим или работником ФМС России поступков, порочащих его честь и достоинство, иного нарушения требований к служебному поведению;

о наличии у сотрудника органов внутренних дел, прикомандированного к ФМС России, федерального государственного гражданского служащего или работника ФМС России личной заинтересованности, которая приводит или может привести к конфликту интересов;

о возможном совершении должностным лицом ФМС России преступлений против государственной власти, интересов государственной службы.

119. В целях систематического контроля за соблюдением установленных сроков рассмотрения обращений уполномоченное подразделение ФМС России, территориальных органов по контролю за рассмотрением обращений, еженедельно направляет в уполномоченное подразделение ФМС России по рассмотрению обращений, территориальные органы, должностным лицам ФМС России таблицу-напоминание о направленных на рассмотрение обращениях.

120. Обращения, на которые даются промежуточные ответы, с контроля не снимаются. Информация о промежуточных ответах отражается в РКФ.

121. Обращение снимается с контроля после вынесения окончательного решения и извещения об этом заявителя. Решение о снятии с контроля принимается руководителями (его заместителями) уполномоченного подразделения ФМС России по рассмотрению обращений, территориального органа.

122. При обнаружении признаков виновного неисполнения или ненадлежащего исполнения специалистом, уполномоченным должностным лицом ФМС России возложенных на него должностных обязанностей в связи с принятым по обращению решением принимаются меры по привлечению этого специалиста, уполномоченного должностного лица ФМС России к дисциплинарной и иной ответственности в установленном порядке.

Мониторинг порядка исполнения государственной функции по рассмотрению обращений граждан

123. Мониторингом порядка (процедур и сроков) исполнения государственной функции по рассмотрению обращений граждан в ФМС России, территориальных органах является постоянная, специально организованная, систематическая, комплексная деятельность ФМС России, территориальных органов, включающая в себя процедуры:

наблюдения практики правоприменения;

оценки практики правоприменения требованиям административного регламента;

анализа и обобщения практики правоприменения;

прогнозирования.

124. Целью мониторинга порядка (процедур и сроков) исполнения государственной функции по рассмотрению обращений граждан в ФМС России является обеспечение полного и качественного исполнения государственной функции по рассмотрению обращений граждан в ФМС России, включая последовательность и своевременность исполнения процедур, закрепленных в административном регламенте, а также выявление и устранение причин и условий, порождающих систематические обращения граждан в ФМС России.

125. Под процедурой наблюдения понимается деятельность по сбору информации, в том числе количественных и качественных показателей, о порядке исполнения государственной функции по рассмотрению обращений граждан в ФМС России.

126. Под процедурой оценки понимается деятельность по сопоставлению наблюдаемой практики рассмотрения обращений граждан в ФМС России (в том числе количественных и качественных показателей) с порядком исполнения государственной функции по рассмотрению обращений граждан в ФМС России, в том числе последовательностью и своевременностью исполнения процедур, закрепленным в административном регламенте, а также оценка удовлетворенности граждан качеством рассмотрения обращений.

127. Под процедурой анализа и обобщения понимается сведение результатов наблюдения и оценки в едином документе (единых документах) с целью последующего комплексного анализа выявленных количественных и качественных показателей соответствия (несоответствия) практики рассмотрения обращений граждан в ФМС России требованиям административного регламента (планируемому результату правового регулирования), а также с целью устранения причин и условий, приводящих к отклонениям от установленных требований административного регламента (планируемого результата правового регулирования) и лежащих в основе нарушений требований по рассмотрению обращений граждан в ФМС России. Процедура анализа и обобщения включает в себя также выявление и устранение причин и условий, порождающих систематические обращения граждан в ФМС России.

128. Под процедурой прогнозирования понимается внесение предложений для совершенствования исполнения государственной функции по рассмотрению обращений граждан в ФМС России и для принятия мер по предупреждению отклонений от требований административного регламента, а также оценка результатов и предвидение качества исполнения государственной функции по рассмотрению обращений граждан в ФМС России в будущих периодах.

129. Мониторинг порядка (процедур и сроков) исполнения государственной функции по рассмотрению обращений граждан в ФМС России, территориальных органов обеспечивает выполнение следующих задач:

обеспечение соблюдения требований административного регламента исполнения государственной функции по рассмотрению обращений граждан в ФМС России, территориальных органах;

выявление и устранение причин и условий, порождающих систематические обращения граждан в ФМС России, территориальные органы;

последовательность и своевременность исполнения процедур рассмотрения обращений граждан в ФМС России, территориальных органах, а также повышение полноты и качества их рассмотрения;

повышение эффективности деятельности ФМС России, территориальных органов;

осуществление анализа выявленных отклонений от требований административного регламента, а также причин и условий, приводящих к отклонениям от требований административного регламента и лежащих в основе нарушений требований по рассмотрению обращений граждан в ФМС России, территориальных органах;

внесение предложений для совершенствования исполнения государственной функции по рассмотрению обращений граждан в ФМС России, территориальных органах и для принятия мер по предупреждению отклонений от установленных требований административного регламента;

оценка результатов и предвидение качества исполнения государственной функции по рассмотрению обращений граждан в ФМС России, территориальных органах в будущих периодах.

130. Для организации мониторинга исполнения государственной функции по рассмотрению обращений заявителей в ФМС России, территориальных органах могут применяться следующие виды мониторинга:

документальный - анализ ведомственных нормативных правовых актов на предмет их соответствия положениям административного регламента;

социологический - анализ результатов социологических опросов среди граждан, направивших в ФМС России, территориальные органы обращения;

комплексный - включает в себя документальный и социологический виды мониторинга.

131. Социологический опрос представляет собой письменную или устную фиксацию информации - непосредственную или опосредованную связь с респондентом путем вопросов, ответы на которые раскрывают изучаемую проблему. Социологические опросы позволяют оценить уровень удовлетворенности заявителей качеством исполнения государственной функции. Метод опроса используется в тех случаях, когда необходимо оценить уровень удовлетворенности заявителей качеством исполнения государственной функции, а также в случае, если по изучаемой проблеме не хватает документальных источников или они вообще отсутствуют.

132. Источником информации, подлежащей процедуре наблюдения практики правоприменения, оценки практики правоприменения требованиям административного регламента, анализа и обобщения практики правоприменения, прогнозирования являются сопровождающие исполнение государственной функции по рассмотрению обращений граждан в ФМС России, территориальных органах документы, в том числе:

документы на бумажных носителях или в электронном виде, касающиеся различных сторон деятельности ФМС России, территориальных органах, таких как: планирование, организация внутреннего контроля, проведение коллегий и совещаний, результаты проверок, (документы могут включать регистрационные книги, проекты решений, поручения, приказы, распоряжения);

внутренняя отчетность и аналитические обзоры ФМС России, территориальных органов, в которых обобщается информация для руководства или предлагаются меры по устранению недостатков в работе;

базы данных ФМС России, территориальных органов, в которых накапливается информация, касающаяся деятельности ФМС России, территориальных органов;

результаты проведения социологических опросов среди граждан, направивших в ФМС России, территориальные органы обращения;

количество обращений граждан с раскрытием показателей по их временной динамике, предмету, по структурным подразделениям ФМС России, территориальным органам, по видам решений и действий (бездействия) должностных лиц ФМС России, на которые поданы обращения, по результатам их рассмотрения, а также иные количественные и качественные показатели результатов работы с обращениями граждан;

выявленные и устраненные (неустраненные) причины и условия, порождающие систематические обращения граждан;

принятые меры по совершенствованию работы с обращениями граждан, предпринятые в сравнении с прежними отчетными периодами;

информация о применении дисциплинарной и иных мер ответственности в связи с обращениями граждан, в том числе в связи с систематическими обращениями граждан;

порядок учета и хранения информации об обращениях граждан по поводу нарушений их прав, свобод и законных интересов ФМС России, территориальными органами и должностными лицами ФМС России;

особенности учета обращений граждан и вынесенных в связи с этим дисциплинарных взысканий при решении вопросов продвижения по государственной службе;

поощрения за работу без претензий со стороны граждан.

133. Мониторинг порядка (процедур и сроков) исполнения государственной функции по рассмотрению обращений граждан в ФМС России, территориальных органах может осуществляться:

уполномоченным подразделением ФМС России по рассмотрению обращений граждан;

территориальными органами;

уполномоченными должностными лицами ФМС России, в компетенцию которых входит рассмотрение обращений граждан;

заинтересованными организациями.

134. В ходе мониторинга уполномоченное подразделение ФМС России по рассмотрению обращений граждан составляет полугодовой и годовой отчеты о ходе исполнения государственной функции по рассмотрению обращений граждан в ФМС России, территориальных органах.

135. Отдельный раздел в отчетах посвящен мониторингу рассмотрения в ФМС России, территориальных органах обращений граждан, содержащих сведения о совершении государственным служащим ФМС России поступков, порочащих его честь и достоинство, иных нарушений требований к служебному поведению, а также о наличии у государственного служащего ФМС России личной заинтересованности, которая приводит или может привести к конфликту интересов либо о возможном совершении должностным лицом ФМС России преступлений против государственной власти, интересов государственной службы.

136. На основе полугодового и годового отчетов о ходе исполнения государственной функции по рассмотрению обращений граждан в ФМС России, территориальных органах, директор ФМС России принимает меры, направленные на устранение причин и условий, способствующих совершению неправомерных действий (бездействию) и принятию незаконных решений должностными лицами ФМС России, а также решения о необходимости проведения служебной проверки.

137. По итогам годовых отчетов о ходе исполнения государственной функции по рассмотрению обращений граждан в ФМС России, территориальных органах уполномоченное подразделение ФМС России по рассмотрению обращений граждан ежегодно готовит доклад о результатах мониторинга порядка (процедур и сроков) исполнения государственной функции по рассмотрению обращений граждан в ФМС России <*>.

<*> Далее - "Доклад".

138. Доклад должен позволять сделать выводы:

о соответствии исполнения государственной функции по рассмотрению обращений граждан в ФМС России, территориальных органах ключевым показателям, которые заложены в административном регламенте (сроки осуществления административных процедур, соблюдение требований к результатам отдельных процедур, соблюдение требований к результатам исполнения государственной функции);

о соблюдении установленных административным регламентом порядка и формы контроля за исполнением государственной функции;

о соблюдении установленного административным регламентом общего, упрощенного, порядка рассмотрения обращений граждан в ФМС России, территориальных органах;

о выполнении требований к оптимальности административных процедур. При этом подлежит установлению отсутствие избыточных административных действий, а также возможность уменьшения сроков исполнения административных процедур и административных действий;

о соответствии должностных регламентов (инструкций) должностных лиц, участвующих в исполнении государственной функции, административному регламенту в части описания в них административных действий, профессиональных знаний и навыков;

о степени упрощения процедуры исполнения государственной функции по рассмотрению обращений граждан в ФМС России, территориальных органах, достигнутой в результате реализации административного регламента;

о ресурсном обеспечении исполнения административного регламента;

о корректности (этичности) общения должностных лиц с заявителями.

V. Порядок обжалования решений и действий (бездействия) должностных лиц ФМС России, территориальных органов, принятых в ходе исполнения государственной функции по рассмотрению обращений граждан

139. Граждане вправе обжаловать решения и действия (бездействие) должностных лиц ФМС России, территориальных органов, принятые в ходе исполнения государственной функции по рассмотрению обращений граждан, непосредственно в суд или вышестоящему в порядке подчиненности должностному лицу.

140. Рассмотрение обращений, поданных вышестоящему в порядке подчиненности должностному лицу, в которых обжалуются решения и действия (бездействие) должностных лиц ФМС России, территориальных органов, принятые в ходе исполнения государственной функции по рассмотрению обращений граждан, осуществляется в общем порядке. Обращения подаются в течение трех месяцев со дня, когда гражданину стало известно о нарушении его прав и свобод в ходе исполнения должностными лицами ФМС России, территориальных органов государственной функции по рассмотрению обращений граждан.

141. Не допускается направление обращений, в которых обжалуются решения и действия (бездействие) должностных лиц ФМС России, территориальных органов, принятые в ходе исполнения государственной функции по рассмотрению обращений граждан, на рассмотрение к должностным лицам ФМС России, территориальных органов, действия (бездействие) или решение которых обжалуется.

142. При подготовке к рассмотрению обращений, в которых обжалуются решения и действия (бездействие) должностных лиц ФМС России, территориальных органов, принятые в ходе исполнения государственной функции по рассмотрению обращений граждан, должностное лицо ФМС России:

выясняет, имеются ли обстоятельства, исключающие возможность рассмотрения обращения данным должностным лицом, а также обстоятельства, исключающие ее рассмотрение;

направляет обращение со всеми материалами дела на рассмотрение по подведомственности, если ее рассмотрение не относится к его компетенции.

143. Обращения, в которых обжалуются решения и действия (бездействие) должностных лиц ФМС России, территориальных органов, принятые в ходе исполнения государственной функции по рассмотрению обращений граждан, рассматривается вышестоящим в порядке подчиненности должностным лицом ФМС России, территориального органа в срок не позднее одного месяца со дня их получения и регистрации уполномоченным подразделением ФМС России по рассмотрению обращений, территориальным органом.

В исключительных случаях, связанных с необходимостью истребования и изучения дополнительных материалов, срок рассмотрения обращений может быть продлен, но не более чем на один месяц, с одновременным информированием заявителя и указанием причин продления.

Гражданин вправе лично изложить доводы вышестоящему должностному лицу ФМС России, рассматривающему его обращение, а также предоставлять дополнительные материалы в подтверждение его обоснованности.

144. Приняв обращение, в котором обжалуются решения или действия (бездействие) должностных лиц ФМС России, территориальных органов, принятые в ходе исполнении государственной функции по рассмотрению обращений граждан, к рассмотрению вышестоящее в порядке подчиненности должностное лицо ФМС России вправе полностью или частично приостановить исполнение обжалуемого решения или действия, если оно не соответствует законодательству Российской Федерации.

145. При рассмотрении обращения, в котором обжалуются решения и действия (бездействие) должностных лиц ФМС России, территориальных органов, принятые в ходе исполнения государственной функции по рассмотрению обращений граждан, вышестоящее должностное лицо ФМС России не связано доводами и основаниями заявленных в обращении требований и вправе проверить законность и обоснованность акта, решения, действия (бездействия) по делу в полном объеме.

По результатам рассмотрения обращения, в котором обжалуются решения и действия (бездействие) должностных лиц ФМС России, территориальных органов, принятые в ходе исполнения государственной функции по рассмотрению обращений граждан, вышестоящее должностное лицо ФМС России может вынести следующие решения:

о признании обжалуемого принятого решения, совершенных действий (бездействия) незаконным и отмене принятого решения полностью;

о признании обжалуемого принятого решения, действий (бездействия) частично незаконным и отмене принятого решения в части, нарушающей требования законодательства;

об отказе в удовлетворении требований заявителя полностью или в части.

146. В решении по обращению, в котором обжалуются решения и действия (бездействие) должностных лиц ФМС России, территориальных органов, принятые в ходе исполнения государственной функции по рассмотрению обращений граждан, должны содержаться:

наименование органа системы ФМС России, территориальных органов, должностного лица ФМС России, территориальных органов, принявших обжалуемое решение либо совершивших обжалуемые действия (бездействие);

сведения о решении, действиях (бездействии), в том числе название, номер, дата принятия обжалуемого решения, дата, место, обстоятельства совершения действия (бездействия);

указание на признание обжалуемых решений, действий (бездействия) незаконными и обязанность ФМС России, территориальных органов, должностного лица ФМС России принять решение, совершить определенные действия или иным образом устранить допущенные нарушения прав и законных интересов заявителя в установленный срок либо на отказ в удовлетворении требования заявителя полностью или в части.

147. Решение подписывается уполномоченным должностным лицом ФМС России, а в случаях, установленных административным регламентом, директором ФМС России или его первым заместителем, и направляется должностному лицу ФМС России, территориального органа, принявшему обжалуемое решение либо совершившему обжалуемое действие (бездействие) и заявителю согласно процедуре направления принятых по результатам рассмотрения обращений решений, установленной административным регламентом для общего порядка рассмотрения обращений.

148. Заявление, в котором обжалуются решения и действия (бездействие) должностных лиц ФМС России, территориальных органов, принятые в ходе исполнения государственной функции по рассмотрению обращений граждан, может быть подано гражданином в суд по подсудности и в сроки, установленные Гражданско-процессуальным кодексом Российской Федерации <*>.

<*> Собрание законодательства Российской Федерации, 2002, N 46, ст. 4532; 2003, N 27, ст. 2700; 2004, N 24, ст. 2335, N 31, ст. 3230, N 45, ст. 4377; 2005, N 1, ст. 20, N 30, ст. 3104; 2006, N 1, ст. 8, N 50, ст. 5303; 2007, N 31, ст. 4011, N 41, ст. 4845, N 43, ст. 5084, N 50, ст. 6243; 2008, N 24, ст. 2798, N 29, ст. 3418, N 30, ст. 3603, N 48, ст. 5518; 2009, N 7, ст. 775.

Приложение N 1
к Административному регламенту
Федеральной миграционной службы
по исполнению государственной функции
по рассмотрению обращений граждан

СВЕДЕНИЯ
О МЕСТОНАХОЖДЕНИИ, КОНТАКТНЫХ ТЕЛЕФОНАХ, ИНТЕРНЕТ-АДРЕСАХ, АДРЕСАХ ЭЛЕКТРОННОЙ ПОЧТЫ ФМС РОССИИ И ТЕРРИТОРИАЛЬНЫХ ОРГАНОВ ФМС РОССИИ, ИСПОЛНЯЮЩИХ ГОСУДАРСТВЕННУЮ ФУНКЦИЮ

Федеральная миграционная служба

Адрес: 107078, г. Москва, Боярский переулок, д. 4, Телефон: (495) 698-00-78

Приемная ФМС России - Верхняя Радищевская ул., д. 4, стр. 1, каб. 107.

Телефон: (495) 698-00-78

Адрес сайта: www.fms.gov.ru

Отдел Федеральной миграционной службы по Республике Адыгея

Адрес: 385000, г. Майкоп, ул. Краснооктябрьская, д. 12

Телефон: (8772) 52-10-17

Электронная почта:

Отдел Федеральной миграционной службы по Республике Алтай (+3 часа)

Адрес: 649002, г. Горно-Алтайск, пр. Коммунистический, 109

Телефон: (38822) 2-29-73

Электронная почта: pdmra@mail.gorny.ru

Управление Федеральной миграционной службы по Республике Башкортостан (+2 часа)

Адрес: 450025, г. Уфа, ул. Пушкина, д. 63

Телефон: (3472) 72-62-80

Электронная почта: upvs@yfa.mvd.ru

Управление Федеральной миграционной службы по Республике Бурятия (+5 часов)

Адрес: 670009, г. Улан-Удэ, ул. им. Николая Нищенко, д. 19

Телефон: (3012) 55-95-27

Электронная почта: mvdpvo@uld.mvd.ru

Управление Федеральной миграционной службы по Республике Дагестан

Адрес: 367003, г. Махачкала, ул. Ирчи Казака, д. 2-а

Телефон: 8 (8722) 62-19-55

Электронная почта: udm@mxc.mvd.ru

Отдел Федеральной миграционной службы по Республике Ингушетия

Адрес: 386103, г. Назрань, пер. Ингушский, 2

Телефон: 8 (8732) 22-15-18

Электронная почта: udmmvdru@mail.ru

Управление Федеральной миграционной службы по Кабардино-Балкарской Республике

Адрес: 360022, г. Нальчик, пр. Ленина, д. 67-а

Телефон: 8 (8662) 77-75-36

Электронная почта: ufms_kbr@mail.ru

Отдел Федеральной миграционной службы по Республике Калмыкия

Адрес: 358000, г. Элиста, ул. Дармаева, д. 21

Телефон: 8 (847-22) 5-44-18

Электронная почта: fms@els.mvd.ru

Отдел Федеральной миграционной службы по Карачаево-Черкесской Республике

Адрес: 369000, г. Черкесск, ул. Пушкинская, д. 83

Телефон: 8 (878-22) 9-27-85

Электронная почта: odm@che.mvd.ru

Управление Федеральной миграционной службы по Республике Карелия

Адрес: 185005, г. Петрозаводск, пр. А. Невского, д. 17

Телефон: 8 (8142) 73-38-30

Электронная почта: migrazia@onego.ru

Управление Федеральной миграционной службы по Республике Коми

Адрес: 167983, г. Сыктывкар, ГСП-3, ул. Советская, д. 63-а

Телефон: 8 (8212) 28-20-93

Электронная почта: migr_mvd@els.mvdrk.ru

Управление Федеральной миграционной службы по Республике Марий Эл

Адрес: 424000, г. Йошкар-Ола, ул. Волкова, д. 103-а

Телефон: 8 (8362) 68-02-13

Электронная почта: pvs@iol.mvd.ru

Управление Федеральной миграционной службы по Республике Мордовия

Адрес: 430003, г. Саранск, ул. Ленина, д. 30-а

Телефон: 8 (834-2) 47-85-12

Адрес сайта: www.fmsrm.ru

Управление Федеральной миграционной службы по Республике Саха (Якутия) (+6 часов)

Адрес: 677027, г. Якутск, ул. Лермонтова, д. 43

Телефон: 8 (4112) 42-44-46

Электронная почта: fmsvkt@mail.ru

Управление Федеральной миграционной службы по Республике Северная Осетия - Алания

Адрес: 362040, г. Владикавказ, ул. Тхапсаева, д. 4

Телефон: 8 (8672) 54-73-57

Электронная почта: ufms-rso-a@yandex.ru

Управление Федеральной миграционной службы по Республике Татарстан

Адрес: 420012, г. Казань, ул. Чехова, д. 8/2

Телефон: 8 (843) 291-23-63

Адрес сайта: ufms.tatar.ru

Управление Федеральной миграционной службы по Республике Тыва (+4 часа)

Адрес: 667000, г. Кызыл, ул. Ленина, д. 64

Телефон: 8 (394-22) 1-32-90

Электронная почта: tyva-ool@yandex.ru

Управление Федеральной миграционной службы по Удмуртской Республике (+1 час)

Адрес: 426009, г. Ижевск, ул. Ленина, д. 101

Телефон: 8 (3412) 78-30-00

Электронная почта: ufms@ige.mvd.ru

Управление Федеральной миграционной службы по Республике Хакасия (+4 часа)

Адрес: 655017, г. Абакан, ул. Советская, д. 35

Телефон: 8 (390-22) 3-62-90

Электронная почта: ufmsrh@mail.ru

Управление Федеральной миграционной службы по Чеченской Республике

Адрес: 364060, г. Грозный, ул. Тухачевского, д. 11-а

Телефон: 8 (8712) 33-21-29

Электронная почта: radio@grn.mvd.ru

Управление Федеральной миграционной службы по Чувашской Республике

Адрес: 428000, г. Чебоксары, ул. К. Маркса, д. 44

Телефон: 8 (8352) 30-66-63

Адрес сайта: http://fmsch.cap.ru

Управление Федеральной миграционной службы по Алтайскому краю (+ 3 часа)

Адрес: 656056, г. Барнаул, пр. Комсомольский, д. 13

Телефон: 8 (3852) 39-74-73

Электронная почта: updmak@rambler.ru

Управление Федеральной миграционной службы по Забайкальскому краю (+6 часов)

Адрес: 672010, г. Чита, ул. Ингодинская, д. 72-а

Телефон: 8 (302-2) 26-86-02

Электронная почта: chita@ufms.megalink.ru

Управление Федеральной миграционной службы по Камчатскому краю (+9 часов)

Адрес: 683024, г. Петропавловск-Камчатский, пр. 50 лет Октября, д. 23/2

Телефон: 8 (4152) 26-60-98

Электронная почта:

Управление Федеральной миграционной службы по Краснодарскому краю

Адрес: 350020, г. Краснодар, ул. Красная, д. 176

Телефон: 8 (861) 255-69-30

Электронная почта: ufmskrn@yandex.ru

Управление Федеральной миграционной службы по Красноярскому краю (+4 часа)

Адрес: 660017, г. Красноярск, ул. Дзержинского, д. 18

Телефон: 8 (3912) 45-92-90

Электронная почта: sekr@ufms.krs.mvd.ru

Управление Федеральной миграционной службы по Пермскому краю (+2 часа)

Адрес: 614099, г. Пермь, Комсомольский пр., д. 34-Б

Телефон: 8 (342) 237-78-21

Электронная почта:

Управление Федеральной миграционной службы по Приморскому краю (+7 часов)

Адрес: 690002, г. Владивосток, ул. Мельниковская, д. 101

Телефон: 8 (4232) 45-36-58

Электронная почта: ufmspk@yandex.ru

Управление Федеральной миграционной службы по Ставропольскому краю

Адрес: 355035, г. Ставрополь, пр. Кулакова, д. 4-а

Телефон: 8 (8652) 94-52-10

Электронная почта:

Управление Федеральной миграционной службы по Хабаровскому краю (+7 часов)

Адрес: 680003, г. Хабаровск, ул. Союзная, д. 64

Телефон: 8 (4212) 52-09-03

Электронная почта:

Управление Федеральной миграционной службы по Амурской области (+6 часов)

Адрес: 675002, г. Благовещенск, ул. Чайковского, д. 2

Телефон: 8 (4162) 52-51-76

Электронная почта:

Управление Федеральной миграционной службы по Архангельской области

Адрес: 163000, г. Архангельск, ул. Логинова, д. 31

Телефон: 8 (8182) 20-80-55

Электронная почта: ufms@atnet.ru

Управление Федеральной миграционной службы по Астраханской области

Адрес: 414000, г. Астрахань, ул. Калинина, д. 25

Телефон: 8 (8512) 22-57-29

Адрес сайта: www.fmsao.astranet.ru

Управление Федеральной миграционной службы по Белгородской области

Адрес: 308600, г. Белгород, ул. Князя Трубецкого, д. 32

Телефон: 8 (472-2) 27-17-85

Адрес сайта: www.belfms.csn.ru

Управление Федеральной миграционной службы по Брянской области

Адрес: 241050, г. Брянск, ул. Фокина, д. 10

Телефон: 8 (4832) 74-04-18

Электронная почта:

Управление Федеральной миграционной службы по Владимирской области

Адрес: 600020, г. Владимир, ул. Б. Нижегородская, д. 80-Б

Телефон: 8 (4922) 32-60-10

Электронная почта: pvs@vlo.mvd.ru

Управление Федеральной миграционной службы по Волгоградской области

Адрес: 400131, г. Волгоград, ул. Рокоссовского, д. 10

Телефон: (8442) 30-41-61

Электронная почта:

Управление Федеральной миграционной службы по Вологодской области

Адрес: 160009, г. Вологда, ул. Мальцева, д. 54

Телефон: 8 (8172) 76-36-36

Адрес сайта: ufms.vologda.ru

Управление Федеральной миграционной службы по Воронежской области

Адрес: 394030, г. Воронеж, ул. 9 Января, д. 54

Телефон: 8 (4732) 76-40-04

Электронная почта: fms.vrn@mail.ru

Управление Федеральной миграционной службы по Ивановской области

Адрес: 153002, г. Иваново, ул. Октябрьская, д. 22-а

Телефон: 8 (4932) 37-55-84

Электронная почта: ivanovomgr@mail.ru

Управление Федеральной миграционной службы по Иркутской области (+5 часов)

Адрес: 664003, г. Иркутск, ул. Киевская, д. 1

Телефон: 8 (395-2) 34-45-24

Электронная почта: info@ufms.irkutsk.ru

Управление Федеральной миграционной службы по Калининградской области (-1 час)

Адрес: 236000, г. Калининград, пр. Советский, д. 13

Телефон: 8 (4012) 56-38-36

Электронная почта: klg@fms.westrussia.ru

Управление Федеральной миграционной службы по Калужской области

Адрес: 248001, г. Калуга, ул. Кирова, д. 9-а

Телефон: 8 (4842) 74-96-33

Адрес сайта: fms.kaluga.ru

Управление Федеральной миграционной службы по Кемеровской области (+4 часа)

Адрес: 650099, г. Кемерово, ул. Кузбасская, д. 18

Телефон: 8 (384-2) 36-58-45

Электронная почта: fmsko@rambler.ru

Управление Федеральной миграционной службы по Кировской области

Адрес: 610000, г. Киров, ул. Ленина, д. 71а

Телефон: 8 (8332) 38-70-88

Электронная почта:

Управление Федеральной миграционной службы по Костромской области

Адрес: 156603, г. Кострома, ул. П. Щербины, д. 4

Телефон: 8 (494-2) 42-13-11

Адрес сайта: www.migrazia.jino-net.ru

Управление Федеральной миграционной службы по Курганской области (+2 часа)

Адрес: 640026, г. Курган, ул. Советская, д. 128

Телефон: (352-2) 41-61-69

Электронная почта:

Управление Федеральной миграционной службы по Курской области

Адрес: 305016, г. Курск, ул. Чехова, д. 12-а

Телефон: 8 (4712) 55-86-70

Электронная почта: Kurskpvo@kursknet.ru

Управление Федеральной миграционной службы по Липецкой области

Адрес: 398043, г. Липецк, ул. Гагарина, д. 131

Телефон: 8 (4742) 35-51-92

Электронная почта:

Отдел Федеральной миграционной службы по Магаданской области (+8 часов)

Адрес: 685000, г. Магадан, ул. Пролетарская, д. 39, корп. 2

Телефон: 8 (4132) 69-64-80

Электронная почта:

Управление Федеральной миграционной службы по Московской области

Адрес: 140053, г. Люберцы, ш. Новорязанское, д. 4

Телефон: (495) 559-97-18

Электронная почта: ufms@mso.mvd.ru

Управление Федеральной миграционной службы по Мурманской области

Адрес: 183027, г. Мурманск, ул. Куйбышева, д. 12

Телефон: 8 (8152) 25-78-88

Электронная почта: udm@polarnet.ru

Управление Федеральной миграционной службы по Нижегородской области

Адрес: 603001, г. Нижний Новгород, ул. Рождественская, д. 2

Телефон: 8 (8312) 30-30-18

Электронная почта: pvs@nno.mvd.ru

Управление Федеральной миграционной службы по Новгородской области

Адрес: 173016, г. Великий Новгород, ул. Менделеева, д. 4-а

Телефон: 8 (816-2) 62-61-08

Электронная почта:

Управление Федеральной миграционной службы по Новосибирской области (+3 часа)

Адрес: 630075, г. Новосибирск, ул. Д. Ковальчук, д. 396-а

Телефон: 8 (383) 226-63-14

Электронная почта:

Управление Федеральной миграционной службы по Омской области (+3 часа)

Адрес: 644009, г. Омск, ул. Лермонтова, д. 179а

Телефон: 8 (3812) 36-90-14

Электронная почта:

Управление Федеральной миграционной службы по Оренбургской области (+2 часа)

Адрес: 460000, г. Оренбург, пер. Матросский, д. 19

Телефон: 8 (3532) 79-05-59

Электронная почта: fms@orn.mvd.ru

Управление Федеральной миграционной службы по Орловской области

Адрес: 302025, г. Орел, Московское ш., д. 120

Телефон: 8 (486-2) 75-70-00

Электронная почта:

Управление Федеральной миграционной службы по Пензенской области

Адрес: 440061, г. Пенза, ул. Толстого, д. 5

Телефон: 8 (8412) 47-45-52

Электронная почта:

Управление Федеральной миграционной службы по Псковской области

Адрес: 180007, г. Псков, ул. Петровская, д. 51

Телефон: 8 (8122) 69-84-44

Электронная почта: inform@ufms.pskov.ru

Управление Федеральной миграционной службы по Ростовской области

Адрес: 344082, г. Ростов-на-Дону, ул. Обороны, д. 8

Телефон: 8 (863) 249-15-07

Электронная почта:

Управление Федеральной миграционной службы по Рязанской области

Адрес: 390000, г. Рязань, ул. Ленина, д. 49

Телефон: 8 (4912) 29-90-98

Адрес сайта: migration.ryazan.ru

Управление Федеральной миграционной службы по Самарской области (+1 час)

Адрес: 443010, г. Самара, ул. Фрунзе, д. 112

Телефон: 8 (846) 333-43-01

Электронная почта:

Управление Федеральной миграционной службы по Саратовской области

Адрес: 410028, г. Саратов, ул. Радищева, д. 16

Телефон: 8 (8452) 74-16-07

Электронная почта:

Управление Федеральной миграционной службы по Сахалинской области (+7 часов)

Адрес: 693001, г. Южно-Сахалинск, проспект Мира, д. 56

Телефон: 8 (4242) 78-98-10

Электронная почта:

Управление Федеральной миграционной службы по Свердловской области (+2 часа)

Адрес: 620028, г. Екатеринбург, ул. Крылова, д. 2

Телефон: 8 (343) 216-85-96

Электронная почта: www.ufms-ural.ru

Управление Федеральной миграционной службы по Смоленской области

Адрес: 214004, г. Смоленск, ул. Багратиона, д. 13-а

Телефон: 8 (4812) 35-39-27

Электронная почта:

Управление Федеральной миграционной службы по Тамбовской области

Адрес: 392018, г. Тамбов, ул. Маяковского, д. 3

Телефон: 8 (4752) 56-01-19

Электронная почта:

Управление Федеральной миграционной службы по Тверской области

Адрес: 170000, г. Тверь, ул. Вагжанова, д. 13

Телефон: 8 (4822) 31-00-44

Электронная почта:

Управление Федеральной миграционной службы по Томской области (+3 часа)

Адрес: 634009, г. Томск, пр. Ленина, д. 122

Телефон: 8 (3822) 51-55-48

Электронная почта:

Управление Федеральной миграционной службы по Тульской области

Адрес: 300045, г. Тула, ул. Ф. Энгельса, д. 137

Телефон: 8 (4872) 32-37-24

Электронная почта:

Управление Федеральной миграционной службы по Тюменской области (+2 часа)

Адрес: 625013, г. Тюмень, ул. 50-летия Октября, д. 63, корп. 1.

Телефон: 8 (3452) 79-32-90

Электронная почта: ufmstyumen@mail.ru

Управление Федеральной миграционной службы по Ульяновской области

Адрес: 432980, г. Ульяновск, ул. Гончарова, д. 24

Телефон: 8 (8422) 41-04-21

Электронная почта:

Управление Федеральной миграционной службы по Челябинской области

Адрес: 454000, г. Челябинск, ул. Елькина, д. 36

Телефон: 8 (351) 268-87-40

Адрес сайта: www.fmschel.ru

Управление Федеральной миграционной службы по Ярославской области

Адрес: 150000, г. Ярославль, ул. Собинова, д. 48

Телефон: 8 (4852) 72-95-11

Электронная почта:

Управление Федеральной миграционной службы по городу Москве

Адрес: 115035, г. Москва, ул. Большая Ордынка, д. 16, стр. 4.

Телефон: 8 (495) 230-72-24

Адрес сайта: www.fmsmoscow.ru

Управление Федеральной миграционной службы по городу Санкт-Петербург и Ленинградской области

Адрес: 193015, г. Санкт-Петербург, ул. Кирочная, д. 4

Телефон: (812) 578-34-86

Электронная почта: ovir@spb.mvd.ru

Отдел Федеральной миграционной службы по Еврейской Автономной области (+7 часов)

Адрес: 679016, г. Биробиджан, ул. Невская, д. 6-а

Телефон: 8 (426-22) 6-29-05

Электронная почта: fms_eao@mail.ru

Отдел Федеральной миграционной службы по Ненецкому Автономному Округу

Адрес: 166000, Архангельская область, г. Нарьян-Мар, ул. Выучейского, д. 15

Телефон: 8 (818-53) 4-22-11

Электронная почта: nenpvs@giz.mvd.ru

Управление Федеральной миграционной службы по Ханты-Мансийскому Автономному Округу (+2 часа)

Адрес: 628012, Тюменская область, г. Ханты-Мансийск, ул. Чехова, д. 12-а

Телефон: 8 (34671) 9-88-48

Электронная почта:

Отдел Федеральной миграционной службы по Чукотскому Автономному Округу (+9 часов)

Адрес: 689000, г. Анадырь, ул. Энергетиков, д. 7

Телефон: 8 (427-22) 2-40-09

Электронная почта:

Управление Федеральной миграционной службы по Ямало-Ненецкому Автономному Округу (+2 часа)

Адрес: 629008, г. Салехард, ул. Зои Космодемьянской, д. 35

Телефон: 8 (349-22) 3-51-11

Электронная почта: ufms-yanao@yandex.ru

Приложение N 2
к Административному регламенту
Федеральной миграционной службы
по исполнению государственной функции
по рассмотрению обращений граждан

ПОСЛЕДОВАТЕЛЬНОСТЬ ДЕЙСТВИЙ ПРИ РАССМОТРЕНИИ ОБРАЩЕНИЙ

Рассмотрение обращений в упрощенном порядке