Приказ Ростехнадзора от 31.03.2005 N 182

"Об утверждении расчетной инструкции (Методики) по определению состава и количества вредных (загрязняющих) веществ, выбрасываемых в атмосферный воздух при электролитическом производстве алюминия"
Редакция от 29.11.2005 — Действует
Показать изменения

Зарегистрировано в Минюсте РФ 5 мая 2005 г. N 6577


ФЕДЕРАЛЬНАЯ СЛУЖБА ПО ЭКОЛОГИЧЕСКОМУ, ТЕХНОЛОГИЧЕСКОМУ И АТОМНОМУ НАДЗОРУ

ПРИКАЗ
от 31 марта 2005 г. N 182

ОБ УТВЕРЖДЕНИИ РАСЧЕТНОЙ ИНСТРУКЦИИ (МЕТОДИКИ) ПО ОПРЕДЕЛЕНИЮ СОСТАВА И КОЛИЧЕСТВА ВРЕДНЫХ (ЗАГРЯЗНЯЮЩИХ) ВЕЩЕСТВ, ВЫБРАСЫВАЕМЫХ В АТМОСФЕРНЫЙ ВОЗДУХ ПРИ ЭЛЕКТРОЛИТИЧЕСКОМ ПРОИЗВОДСТВЕ АЛЮМИНИЯ

(в ред. Приказа Ростехнадзора от 29.11.2005 N 892)

В соответствии с Положением о Федеральной службе по экологическому, технологическому и атомному надзору, утвержденным Постановлением Правительства Российской Федерации от 30 июня 2004 г. N 401 "О Федеральной службе по экологическому, технологическому и атомному надзору" (Собрание законодательства Российской Федерации, 2004, N 32, статья 3348), приказываю:

В официальном тексте документа, видимо, допущена опечатка: Постановление Правительства Российской Федерации N 401 имеет дату принятия 30.07.2004

утвердить прилагаемую расчетную инструкцию (методику) по определению состава и количества вредных (загрязняющих) веществ, выбрасываемых в атмосферный воздух при электролитическом производстве алюминия.

Врио Руководителя
А.Б.МАЛЫШЕВ

УТВЕРЖДЕНА
Приказом Федеральной службы
по экологическому, технологическому
и атомному надзору
от 31.03.2005 N 182

РАСЧЕТНАЯ ИНСТРУКЦИЯ (МЕТОДИКА)
ПО ОПРЕДЕЛЕНИЮ СОСТАВА И КОЛИЧЕСТВА ВРЕДНЫХ (ЗАГРЯЗНЯЮЩИХ) ВЕЩЕСТВ, ВЫБРАСЫВАЕМЫХ В АТМОСФЕРНЫЙ ВОЗДУХ ПРИ ЭЛЕКТРОЛИТИЧЕСКОМ ПРОИЗВОДСТВЕ АЛЮМИНИЯ

(в ред. Приказа Ростехнадзора от 29.11.2005 N 892)

I. Общие положения

Расчетная инструкция по определению состава и количества вредных (загрязняющих) веществ, выбрасываемых в атмосферный воздух при электролитическом производстве алюминия (далее - Методика), предназначена для определения на единой методологической основе состава и количества вредных (загрязняющих) веществ, выбрасываемых в атмосферный воздух при электролитическом получении алюминия с использованием электролизеров с предварительно обожженными анодами и электролизеров с самообжигающимися анодами с верхним и боковым токоподводом.

Методика используется при разработке проектов нормативов предельно допустимых выбросов, технических нормативов выбросов и инвентаризации выбросов загрязняющих веществ в атмосферный воздух при производстве алюминия в электролизерах с предварительно обожженными анодами и электролизеров с самообжигающимися анодами с верхним и боковым токоподводом.

Методика подлежит применению для расчетов выбросов вредных (загрязняющих) веществ в атмосферный воздух строящихся, реконструируемых, расширяемых, технически перевооружаемых объектов по электролитическому производству алюминия. Для действующих объектов по электролитическому производству алюминия в 12-месячный срок с момента вступления Методики в силу проводится инвентаризация выбросов, разработка новых проектов нормативных и допустимых выбросов и представление их в соответствующие территориальные органы по экологическому и технологическому надзору Ростехнадзора для получения разрешений на выбросы вредных (загрязняющих) веществ в атмосферный воздух. (в ред. Приказа Ростехнадзора от 29.11.2005 N 892)

II. Методология расчета выбросов загрязняющих веществ в атмосферный воздух при электролитическом производстве алюминия

Расчет состава и количества вредных (загрязняющих) веществ, выбрасываемых в атмосферный воздух при электролитическом производстве алюминия, базируется на использовании данных материального баланса сырьевых компонентов, содержащих загрязняющие вещества.

Основой для расчета выбросов загрязняющих веществ в атмосферный воздух при электролитическом производстве алюминия являются данные организации (цеха, корпуса электролиза) о расходе и химическом составе фторсолей, обожженных анодов, эффективности укрытия, количестве огарков и содержании в них фтора и серы, съеме угольной пены и ее химическом составе, избытке электролита и др.

Под твердыми и газообразными фторидами подразумеваются, соответственно, плохо растворимые неорганические фториды и фтористый водород в пересчете на фтор.

Количество образующегося оксида углерода при известном расходе анодного материала определяется количеством кислорода, взаимодействующего с анодным материалом.

Под количеством оксида углерода, отходящего от электролизеров, подразумевается количество СО после дожигания в "огоньках" или горелках. При расчетах различают: количество оксида углерода, образующегося при горении анода; количество оксида углерода, отходящего от электролизера.

Для расчета коэффициента эффективности улавливания вредных веществ системой организованного отсоса Методика предполагает применение хронометража технологического состояния электролизера.

В соответствии с нормированием расхода сырья и материалов на технологические нужды при электролитическом производстве алюминия принимается,что пусковое сырье расходуется лишь на пропитку футеровки, а потери фторидов в газовую фазу учитываются в том количестве,которое расходуется на технологические нужды и входит в статью "приход фтора (П_ф)".

При пуске электролизеров после капитального ремонта все фторсодержащее сырье, предназначенное для этой операции, загружается в электролизер единовременно, а в балансе условно распределяется на весь срок службы электролизера и, соответственно, на все электролизеры корпуса.

Степень улавливания газообразных и твердых веществ в установке газоочистки определяется инструментально в соответствии с методиками выполнения измерений концентраций загрязняющих веществ в выбросах промышленных предприятий как отношение количества уловленных веществ к количеству, поступающему в систему газоочистки:

Э_i = К(го)_i - К(гои)_i , (1)
К(го)_i

(в ред. Приказа Ростехнадзора от 29.11.2005 N 892)

где Э(го)_i - эффективность улавливания вещества, доли ед.; (в ред. Приказа Ростехнадзора от 29.11.2005 N 892)

К(го)_i - количество вещества, поступающего на газоочистку, кг/т Al; (в ред. Приказа Ростехнадзора от 29.11.2005 N 892)

К(гои)_i - инструментально определенное количество вещества, поступающего в атмосферный воздух после газоочистки, кг/т Al. (в ред. Приказа Ростехнадзора от 29.11.2005 N 892)

Коэффициент полезного использования (далее - КПИ) работы газоочистки определяется как отношение числа часов работы газоочистки к продолжительности периода работы соответствующего технологического оборудования, за который определяется величина выбросов:

(2)

- коэффициент полезного использования аппаратов газоочистки, доли ед.;

Т(го) - время работы газоочистки, час;

Т(то) - время работы технологического оборудования, час.

Средняя эффективность системы организованного отсоса определяется производственными службами с учетом хронометража за состоянием электролизеров и заданного значения эффективностей в каждом состоянии электролизера.

III. Расчет выбросов фтористых соединений в атмосферный воздух при электролитическом производстве алюминия

Исходными данными для расчета выбросов фтористых соединений в атмосферный воздух при электролитическом производстве алюминия являются:

приход свежих и вторичных фторсолей в пересчете на фтор (П_ф, кг/т Аl), в том числе свежего криолита (), фтористого алюминия (), фтористого кальция (), вторичного криолита (), флотационного криолита (), регенерационного криолита () с фторированным глиноземом (), принимается по данным организации;

транспортные потери фтора (, кг/т Аl) принимаются по данным организации,при отсутствии данных принимаются на уровне 5% от прихода свежих и вторичных фторсолей: . (в ред. Приказа Ростехнадзора от 29.11.2005 N 892)

Для электролизеров с предварительно обожженными анодами:

количество извлекаемых анодных огарков (Р_ог, кг/т Аl) определяется производственными службами;

массовая доля фтора в анодных огарках (, доли ед.) определяется производственными службами путем химического анализа анодных огарков;

количество снимаемой угольной пены (Р_п, кг/т Аl) определяется производственными службами;

массовая доля фтора в угольной пене (, доли ед.) определяется производственными службами путем химического анализа угольной пены;

избыток электролита (, кг/т Аl) принимается по данным организации;

массовая доля фтора в электролите (, доли ед.) определяется производственными службами путем химического анализа электролита;

частота (_в, шт./сутки) и средняя продолжительность (t_в, мин.) анодных эффектов принимаются по данным организации; (в ред. Приказа Ростехнадзора от 29.11.2005 N 892)

среднесуточная производительность электролизера (В, т/сутки) принимается по данным организации.

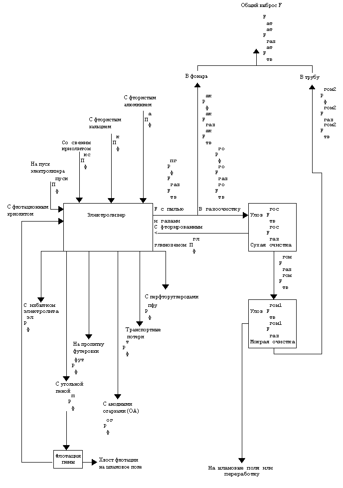
Общее количество фтористых соединений, отходящих от электролизеров в виде пыли и газа, определяется из их общего баланса как разность между суммарным приходом фтора в виде свежего, вторичного, регенерационного и флотационного криолита (при сухой очистке газов - в виде фторированного глинозема), фтористого алюминия и криолита на пуск электролизеров и суммой расходных статей фтора с потерями при транспортировке, с перфторуглеродами при анодных эффектах, снимаемой угольной пеной, если такая операция осуществляется, с анодными огарками (для электролизеров с обожженными анодами), на пропитку угольной футеровки (для электролизеров с обожженными анодами и при сухой очистке газов может добавиться статья расхода фтора с избытком электролита).

Приход фтористых солей на технологические нужды определяется в соответствии с нормированием расхода сырья и материалов на технологические нужды при электролитическом производстве алюминия.

Расход фтора в виде пыли и газа определяется по следующей обобщенной формуле:

(3)

Здесь и далее условные обозначения приведены в приложении 1 к Методике.

Для корпусов электролиза, оборудованных электролизерами с обожженными анодами, исключаются и и добавляется .

Для корпусов электролиза, оборудованных установками сухой очистки газов, вторичные фторсоли поступают в электролизеры в виде фтористых соединений, улавливаемых глиноземом. Тогда формула (3) примет вид:

(4)

Для корпусов электролиза, оборудованных электролизерами с обожженными анодами, в формуле (4) исключаются и и добавляется

Поскольку принимается, что приход фтора на пуск электролизеров соответствует его расходу на пропитку футеровки (т.е. ), эти параметры могут быть исключены из формул (3) и (4), а расчет ведется исходя из средней эксплуатационной величины прихода фторсолей на эксплуатацию без учета их затрат на пуск электролизеров.

Приход фтористых соединений со свежим криолитом определяется исходя из количества свежего криолита, поступающего на технологию, и содержания фтористых соединений в свежем криолите:

(5)

где П_кс - приход свежего криолита, кг/т Аl;

- массовая доля фтора в свежем криолите, доли ед.

Обозначение - Утратило силу. (в ред. Приказа Ростехнадзора от 29.11.2005 N 892)

Приход фтористых соединений с фторидом алюминия определяется исходя из количества поступающего фторида алюминия и содержания в нем фтористых соединений:

(6)

где П_а - приход фтористого алюминия, кг/т Аl;

- массовая доля фтора во фтористом алюминии, доли ед.;

Обозначение - Утратило силу. (в ред. Приказа Ростехнадзора от 29.11.2005 N 892)

- приход фторида алюминия в пересчете на фтор, кг/т Аl. (в ред. Приказа Ростехнадзора от 29.11.2005 N 892)

Приход фтористых соединений с фтористым кальцием определяется исходя из количества поступающего фтористого кальция и содержания в нем фтористых соединений (для корпусов электролиза, оборудованных электролизерами с обожженными анодами, не рассчитывается):

(7)

где П_к - приход фтористого кальция, кг/т Аl;

- массовая доля фтора во фтористом кальции, доли ед.;

- приход фтористого кальция в пересчете на фтор, кг/т Аl. (в ред. Приказа Ростехнадзора от 29.11.2005 N 892)

Обозначение - Утратило силу. (в ред. Приказа Ростехнадзора от 29.11.2005 N 892)

Приход фтористых соединений с вторичным криолитом определяется исходя из количества вторичного криолита, поступающего в электролизер, и содержания в нем фтористых соединений (для корпусов электролиза, оборудованных электролизерами с обожженными анодами, не рассчитывается):

(8)

где П_вт - приход вторичного криолита, кг/т Аl;

- массовая доля фтора во вторичном криолите, доли ед.;

Обозначение - Утратило силу. (в ред. Приказа Ростехнадзора от 29.11.2005 N 892)

- приход вторичного криолита (поступающего из внешних источников) в пересчете на фтор, кг/т Аl. (в ред. Приказа Ростехнадзора от 29.11.2005 N 892)

Приход фтористых соединений с регенерационным криолитом определяется исходя из количества регенерационного криолита, возвращаемого в процесс электролиза после очистки, и содержания фтористых соединений в регенерационном криолите:

(9)

где П_кр - приход регенерационного криолита, кг/т Аl;

- массовая доля фтора в регенерационном криолите, доли ед;

- приход регенерационного криолита в пересчете на фтор, кг/т Аl. (в ред. Приказа Ростехнадзора от 29.11.2005 N 892)

При сухой очистке газов:

Приход фтора с фторированным глиноземом () определяется исходя из количества глинозема, направляемого в цех электролиза после сухой очистки, и содержания фтора общего в отработанном (фторированном) глиноземе:

(10)

где - массовая доля фтора во фторированном глиноземе, доли ед.;

П_гл - количество фторированного глинозема, кг/т Аl.

Обозначение - Утратило силу. (в ред. Приказа Ростехнадзора от 29.11.2005 N 892)

Приход фтористых соединений с флотационным криолитом определяется исходя из количества флотационного криолита, направляемого в цех электролиза после флотации снятой угольной пены, и содержания фтористых соединений во флотационном криолите:

(11)

где П_кф - приход флотационного криолита, кг/т Аl;

Д_ф - массовая доля фтора во флотационном криолите, доли ед;

- приход флотационного криолита в пересчете на фтор, кг/т Аl. (в ред. Приказа Ростехнадзора от 29.11.2005 N 892)

Регенерационный и флотационный криолит в сумме составляют смешанный криолит (П_см ).

За время трехминутного анодного эффекта из электролизера выделяется в среднем 0,6 кг фтора в виде CF4 и С2F6 (за исключением электролизеров с обожженными анодами).

С учетом среднесуточной производительности электролизеров, частоты и продолжительности анодных эффектов потери фтора в расчете на 1 т алюминия определяются по формуле:

(12)

где 0,6 - количество фтора, теряемого в виде перфторуглеродов за время 3-минутной вспышки, кг;

_в - частота анодных эффектов, шт./сутки;

t_в - средняя продолжительность анодных эффектов, мин.;

В - среднесуточная производительность электролизера, т/сутки.

Количество перфторуглеродов (далее - ПФУ), выделяющихся при электролитическом получении алюминия, может быть также определено по Руководящим принципам, подготовленным Межправительственной группой экспертов по изменению климата, по национальной инвентаризации выбросов парниковых газов (1996 г.).

Количество фтора, выделяющееся с ПФУ, при этом составит:

(13)

где 0,86 - коэффициент пересчета выбросов ПФУ на фтор;

- выброс перфторуглеродов, кг/т Аl.

Обозначение - Утратило силу. (в ред. Приказа Ростехнадзора от 29.11.2005 N 892)

(14)

где Р_п - количество снятой угольной пены, кг/т Аl;

- потери фтора со снимаемой угольной пеной, кг/т Аl, определяются по формуле: (в ред. Приказа Ростехнадзора от 29.11.2005 N 892)

- массовая доля фтора в угольной пене, доли ед.

При определении величин _в, t_в, Р_п, используются усредненные фактические данные корпуса электролиза.

При производстве алюминия, особенно при сухой очистке газов, может образовываться избыток электролита - избыточное количество электролита, образующегося в электролизере в связи со следующими факторами:

высокой степенью улавливания и возврата в электролизер фтористых соединений, выделяющихся в процессе электролиза;

содержанием в глиноземе Na2O, превышающем 0,35%;

необходимостью подачи в электролизеры фтористого алюминия для нейтрализации Na2O, превышающего 0,35%.

Количество фтора, теряемого с избытком электролита, определяется по формуле:

(15)

где - потери фтора с избытком электролита, кг/т Аl;

- избыток электролита, кг/т Аl;

- массовая доля фтора в электролите, доли ед.

Для корпусов электролиза, оборудованных электролизерами с обожженными анодами, потери фтора с анодными огарками (), которые устанавливаются производственными службами путем взвешивания анодных огарков и определения в них массовой доли фтора по формуле:

(16)

где Р_ог - количество извлекаемых анодных огарков, кг/т Аl;

- массовая доля фтора в анодных огарках.

Расход фтора на пропитку футеровки ( кг/т Аl) определяются по формуле: (в ред. Приказа Ростехнадзора от 29.11.2005 N 892)

(17)

где - доля фтора, соответственно, в подовых, бортовых блоках угольной футеровки, цоколе и бровке, доли ед.;

- соответственно количество отработанной футеровки в подовых, бортовых блоках, цоколе и бровке, кг/т Аl.

Принимается, что потеря фтора с отработанной футеровкой, как и расход фтора на пуск электролизеров после капитального ремонта, составляет 223 кг F на 1 м2 площади подины.

Для обожженных анодов при отсутствии инструментальных данных может быть принято, что с огарками удаляется из электролизера в среднем 3 кг F/т Аl.

Количество фтористых соединений, поступающих в систему организованного газоотсоса, определяется исходя из количества фтористых соединений, отходящих от электролизеров, и эффективности системы газоотсоса, которая определяется производственными службами с учетом эффективности газосборников при различных состояниях электролизера (включая выполнение технологических операций) и продолжительности этих состояний.

Для электролизеров с самообжигающимися анодами с верхним токоподводом:

(18)

Для электролизеров с предварительно обожженными анодами и с самообжигающимися анодами с боковым токоподводом:

(19)

где - количество фторидов,поступающих в систему организованного отсоса, кг/т Аl;

- эффективность улавливания газов газосборным колоколом, доли ед.;

Э(у) - эффективность улавливания газов укрытием, доли ед. (в ред. Приказа Ростехнадзора от 29.11.2005 N 892)

Количество фтористых соединений, поступающих в атмосферу корпуса электролиза, определяется по формуле:

для электролизеров с самообжигающимися анодами с верхним токоподводом:

(20)

для электролизеров с предварительно обожженными анодами и с самообжигающимися анодами с боковым токоподводом:

(21)

где - количество фторидов, поступающих в атмосферу корпуса электролиза, кг/т Аl.

Для определения эффективности системы газоотсоса осуществляется хронометраж технологических операций на представительной группе электролизеров (приложение 2 к Методике).

Эффективность улавливания фторидов колоколом (укрытием) в каждом состоянии принимается в соответствии с приложением 2 к Методике. (в ред. Приказа Ростехнадзора от 29.11.2005 N 892)

Значения эффективности колокола (укрытия), приведенные в приложении 2 к Методике, рекомендуется периодически уточнять путем инструментального определения материальных балансов загрязняющих веществ с использованием методов экоаналитических измерений. (в ред. Приказа Ростехнадзора от 29.11.2005 N 892)

Для электролизеров с самообжигающимися анодами с верхним токоподводом расчет ведется по формуле:

(22)

где Т_1, Т_2, ...,Т_10 - доли продолжительности каждого состояния электролизеров, доли ед.

Для электролизеров с самообжигающимися анодами с боковым токоподводом расчет ведется по формуле:

(23)

где Т_1, Т_2, ..., Т_9 - доли продолжительности каждого состояния электролизеров, доли ед.

Для электролизеров с предварительно обожженными анодами расчет ведется по формуле:

(24)

где Т_1 , Т_2, ..., Т_7 - доли продолжительности каждого состояния электролизеров, доли ед.

В связи со сложностью проведения хронометражных наблюдений эффективность колокола (укрытия) может определяться также путем оперативной оценки герметизации электролизеров (приложение 14 к Методике).

В связи с тем, что при оперативной оценке состояния электролизеров в меньшей степени учитывается экспозиция электролизеров при i-том состоянии электролизера, взаимосвязь между величинами эффективности колокола, найденными методом хронометража и методом оперативной оценки, определяется соотношением:

(25)

Величина "К" определяется опытным путем при сопоставлении обоих методов. При отсутствии других данных "К" может приниматься равным 0,9.

Для расчета количества газообразных и твердых фторидов, поступающих в систему газоотсоса и в атмосферу корпуса электролиза, производственными службами при анализе газов и пыли определяется доля газообразных фторидов и твердых фторидов в общем количестве фторидов, поступающих в систему газоотсоса и атмосферу корпуса электролиза. При этом используются следующие соотношения:

(26)
(27)

где - соответственно доля газообразных и твердых фторидов в общем количестве фторидов, поступающих в систему газоотсоса, доли ед.;

- соответственно доля газообразных и твердых фторидов в общем количестве фторидов, поступающих в атмосферу корпуса, доли ед.

Средние значения этих величин составляют:

для электролизеров с самообжигающимися анодами с верхним токоподводом:

для электролизеров с самообжигающимися анодами с боковым токоподводом:

для электролизеров с предварительно обожженными анодами:

для КрАЗа
для САЗа
для НАЗа

Указанные величины должны уточняться инструментальными замерами.

Количество газообразных фторидов, поступающих в систему газоотсоса, определяется по формуле:

(28)

где - количество газообразных фторидов,поступающих в систему газоотсоса, кг/т Аl.

Количество твердых фторидов, поступающих в систему газоотсоса, определяется по формуле:

(29)

где - количество твердых фторидов, поступающих в систему газоотсоса, кг/т Аl.

Количество газообразных фторидов, поступающих в атмосферу корпуса, определяется по формуле:

(30)

где - количество газообразных фторидов,поступающих в атмосферу корпуса электролиза, кг/т Аl.

Количество твердых фторидов, поступающих в атмосферу корпуса электролиза, определяется по формуле:

(31)

где - количество твердых фторидов, поступающих в атмосферу корпуса электролиза, кг/т Аl.

При расчете количества твердых фторидов, выбрасываемых в атмосферный воздух через аэрационные фонари, может быть учтено оседание их на конструкциях корпуса электролиза (приложение 3 к Методике). Тогда: (в ред. Приказа Ростехнадзора от 29.11.2005 N 892)

(32)

где - количество твердых фторидов,выбрасываемых в атмосферный воздух через аэрационные фонари, с учетом оседания их на конструкциях корпуса, кг/т Аl;

- количество твердых фторидов, осевших на конструкциях корпуса электролиза, кг/т Аl, рассчитывается в соответствии с рекомендациями по экспериментальному определению количества осаждающейся пыли в приложении 3 к Методике; при отсутствии экспериментальных данных принимается равным 0,3 от . (в ред. Приказа Ростехнадзора от 29.11.2005 N 892)

Количество газообразных фторидов, отходящих от электролизеров, определяется как сумма газообразных фторидов, поступающих в систему газоотсоса и в атмосферу корпуса:

(33)

где F_газ - количество газообразных фторидов, отходящих от электролизеров, кг/т Аl.

Количество твердых фторидов, отходящих от электролизеров, определяется как сумма твердых фторидов, поступающих в систему газоотсоса и в атмосферу корпуса:

(34)

где F_тв - количество твердых фторидов, отходящих от электролизеров, кг/т Аl.

Газоочистные установки могут быть одноступенчатыми (скруббер) и двухступенчатыми (электрофильтр + скруббер) или (сухая + мокрая).

Одноступенчатая очистка

Количество газообразных фторидов, улавливаемых в системе газоочистки, определяется исходя из количества газообразных фторидов, поступающих на газоочистку, эффективности улавливания газообразных фторидов системой газоочистки и КПИ работы аппаратов улавливания фтористого водорода:

(35)

где - количество газообразных фторидов, уловленных в системе газоочистки, кг/т Аl;

- эффективность улавливания газообразных фторидов системой газоочистки, доли ед.;

- КПИ работы аппаратов газоочистки, доли ед.

Эффективность улавливания газообразных фторидов аппаратами газоочистки определяется как отношение количества уловленных газообразных фторидов к количеству газообразных фторидов, поступающих в систему газоочистки, по формуле:

(36)

где -инструментально определенное количество газообразных фторидов, соответственно, на входе и выходе из газоочистки, кг/т Аl;

определяются инструментальными методами в соответствии с методиками выполнения измерений концентраций загрязняющих веществ в выбросах промышленных предприятий.

Расчетное количество газообразных фторидов на выходе из газоочистки определяется как разность между количеством газообразных фторидов, поступивших в систему газоотсоса, и количеством газообразных фторидов, уловленных в аппаратах газоочистки:

(37)

где - расчетное количество газообразных фторидов, выбрасываемых в атмосферный воздух после очистки, кг/т Аl.

Общее количество газообразных фторидов, выбрасываемых в атмосферный воздух, определяется как сумма количества газообразных фторидов, выделяющихся в атмосферу корпуса электролиза, и количества газообразных фторидов, не уловленных аппаратами газоочистки:

(38)

где - общее количество газообразных фторидов, выбрасываемых в атмосферный воздух, кг/т Аl.

Количество твердых фторидов, улавливаемых в системе газоочистки, определяется исходя из количества твердых фторидов, поступающих в систему газоочистки, эффективности улавливания твердых фторидов системой газоочистки и КПИ работы аппаратов газоочистки:

(39)
(40)

где - количество твердых фторидов,улавливаемых в аппаратах газоочистки, кг/т Аl;

- эффективность улавливания твердых веществ в аппаратах газоочистки, доли ед.;

- инструментально определенное количество твердых фторидов, соответственно, на входе и выходе из газоочистки, кг/т Аl.

определяются инструментальными методами в соответствии с методиками выполнения измерений концентраций загрязняющих веществ в выбросах промышленных предприятий.

Расчетное количество твердых фторидов, выбрасываемых в атмосферный воздух после очистки, определяется как разность между количеством твердых фторидов, поступивших на очистку, и количеством твердых фторидов, уловленных в аппаратах очистки:

(41)

где - расчетное количество твердых фторидов, выбрасываемых в атмосферный воздух после очистки, кг/т Аl.

Общее количество твердых фторидов, выбрасываемых в атмосферу с учетом оседания их на конструкциях корпуса, определяется как сумма количества твердых фторидов, выбрасываемых в атмосферу через аэрационные фонари, и твердых фторидов, не уловленных аппаратами газоочистки:

(42)

где - общее количество твердых фторидов, выбрасываемых в атмосферный воздух, кг/т Аl.

Двухступенчатая очистка (электрофильтр + аппарат мокрой очистки)

При двухступенчатой системе очистки эффективность улавливания твердых фторидов второй ступенью зависит от эффективности улавливания твердых фторидов первой ступенью. Количество уловленных твердых фторидов рассчитывается по формуле:

(43)

где - количество твердых фторидов, уловленных в системе двухступенчатой очистки, кг/т Аl;

- время работы обеих ступеней двухступенчатой очистки, час (режим 1);

- время работы первой ступени очистки (электрофильтра) при простое второй ступени (скруббера), час (режим 2);

- время работы второй ступени очистки (скруббера)при простое первой ступени (электрофильтра), час (режим 3);

- время полного простоя газоочистки, час (режим 4);

- эффективность улавливания твердых фторидов в электрофильтре, доли ед.;

- эффективность улавливания твердых фторидов в скруббере при работающем электрофильтре, доли ед.;

- эффективность улавливания твердых фторидов в скруббере при неработающем электрофильтре, доли ед.

Эффективность улавливания твердых фторидов в каждом аппарате определяется как отношение количества уловленных твердых фторидов к количеству твердых фторидов, поступивших в аппараты газоочистки, по формулам:

(44)
(45)
(46)

где - количество твердых фторидов, выбрасываемых в атмосферный воздух после электрофильтра, кг/т Аl;

- количество твердых фторидов,выбрасываемых в атмосферный воздух после скруббера при работающем электрофильтре, кг/т Аl;

- количество твердых фторидов,выбрасываемых в атмосферный воздух после скруббера при неработающем электрофильтре, кг/т Аl.

Эффективность улавливания твердых фторидов , , и определяется инструментальными методами в соответствии с методиками выполнения измерений концентраций загрязняющих веществ в выбросах промышленных предприятий.

Количество твердых фторидов, выбрасываемых в атмосферный воздух после двухступенчатой очистки, определяется как разность между количеством твердых фторидов, поступивших в аппараты газоочистки, и количеством твердых фторидов, уловленных в аппаратах двухступенчатой очистки:

(47)

где - количество твердых фторидов, выбрасываемых в атмосферу после двухступенчатой очистки, кг/т Аl.

Общее количество твердых фторидов, выбрасываемых в атмосферный воздух с учетом оседания их на конструкциях корпуса, определяется как сумма количества твердых фторидов, выбрасываемых в атмосферу через аэрационные фонари, и количества твердых фторидов, не уловленных аппаратами очистки:

(48)

где F(ат)_вт - общее количество твердых фторидов, выбрасываемых в атмосферный воздух, кг/т Al. (в ред. Приказа Ростехнадзора от 29.11.2005 N 892)

Газообразные фториды в электрофильтре не улавливаются, поэтому расчет выброса осуществляется по схеме расчета выбросов для одноступенчатой очистки.

Двухступенчатая очистка (сухая + мокрая)

Количество газообразных фторидов, улавливаемых в аппаратах сухой газоочистки, определяется исходя из количества газообразных фторидов, поступающих на газоочистку, эффективности улавливания газообразных фторидов аппаратами сухой газоочистки и КПИ аппаратов сухой газоочистки: (в ред. Приказа Ростехнадзора от 29.11.2005 N 892)

(49)

где - количество газообразных фторидов, уловленных в аппаратах сухой газоочистки, кг/т Аl;

- эффективность улавливания газообразных фторидов аппаратами сухой газоочистки, доли ед.;

Э (гос) - КПИ аппаратов сухой газоочистки, доли ед. (в ред. Приказа Ростехнадзора от 29.11.2005 N 892)

Эффективность улавливания газообразных фторидов аппаратами сухой газоочистки определяется как отношение количества уловленных газообразных фторидов к их количеству, поступающему в аппараты сухой газоочистки, по формуле:

(50)

где - инструментально определенное количество газообразных фторидов, соответственно, на входе и выходе из сухой газоочистки, кг/т Аl.

определяются инструментальными методами в соответствии с методиками выполнения измерений концентраций загрязняющих веществ в выбросах промышленных предприятий.

Количество твердых фторидов, улавливаемых в аппаратах сухой газоочистки, определяется исходя из количества твердых фторидов, поступающих на газоочистку, эффективности улавливания твердых фторидов аппаратами сухой газоочистки и КПИ аппаратов сухой газоочистки: (в ред. Приказа Ростехнадзора от 29.11.2005 N 892)

(51)

где - количество твердых фторидов, уловленных в аппаратах сухой газоочистки, кг/т Аl;

– эффективность улавливания твердых фторидов Аппаратами сухой газоочистки, доли ед.

Эффективность улавливания твердых фторидов аппаратами сухой газоочистки определяется как отношение количества уловленных твердых фторидов к количеству твердых фторидов, поступающих в аппараты сухой газоочистки, по формуле:

(52)

где -инструментально определенное количество твердых фторидов, соответственно, на входе и выходе из сухой газоочистки, кг/т Аl;

определяются инструментальными способами в соответствии с методиками выполнения измерений концентраций загрязняющих веществ в выбросах промышленных предприятий.

Расчетное количество газообразных фторидов, поступающих на вторую ступень очистки (мокрую), определяется как разность между количеством газообразных фторидов, поступивших в систему газоотсоса, и количеством газообразных фторидов, уловленных в аппаратах первой ступени очистки:

(53)

где - расчетное количество газообразных фторидов, поступивших на мокрую очистку после сухой очистки, кг/т Аl.

Расчетное количество твердых фторидов, поступающих на вторую ступень очистки (мокрую), определяется как разность между количеством твердых фторидов, поступивших в систему газоотсоса, и количеством твердых фторидов, уловленных в аппаратах сухой очистки:

(54)

где - расчетное количество твердых фторидов,поступивших на мокрую очистку после сухой очистки, кг/т Аl.

Количество газообразных фторидов, улавливаемых в аппаратах мокрой очистки, определяется исходя из количества газообразных фторидов, поступающих на мокрую очистку, эффективности улавливания газообразных фторидов аппаратами мокрой очистки и КПИ аппаратов мокрой очистки:

(55)

где - количество газообразных фторидов, уловленных в аппаратах мокрой очистки, кг/т Аl;

- эффективность улавливания газообразных фторидов аппаратами мокрой очистки, доли ед.;

Э(гом) - КПИ аппаратов мокрой очистки, доли ед. (в ред. Приказа Ростехнадзора от 29.11.2005 N 892)

Эффективность улавливания газообразных фторидов аппаратами мокрой очистки определяется как отношение количества уловленных газообразных фторидов к количеству газообразных фторидов, поступающих в аппараты мокрой очистки, по формуле:

(56)

где -инструментально определенное количество газообразных фторидов, соответственно, на входе и выходе из мокрой газоочистки, кг/т Аl;

где определяются инструментальными методами в соответствии с методиками выполнения измерений концентраций загрязняющих веществ в выбросах промышленных предприятий.

Расчетное количество газообразных фторидов, выбрасываемых в атмосферный воздух после очистки, определяется как разность между количеством газообразных фторидов, поступивших на мокрую газоочистку, и количеством газообразных фторидов, уловленных в аппаратах мокрой очистки:

(57)

где - расчетное количество газообразных фторидов, выбрасываемых в атмосферный воздух после мокрой очистки, кг/т Аl.

Общее количество газообразных фторидов, выбрасываемых в атмосферный воздух, определяется как сумма количества газообразных фторидов, выделяющихся в атмосферу корпуса электролиза, и количества газообразных фторидов, не уловленных аппаратами газоочистки:

(58)

где - общее количество газообразных фторидов, выбрасываемых в атмосферный воздух, кг/т Аl.

Аналогично, количество твердых фторидов, улавливаемых в аппаратах мокрой очистки, определяется исходя из количества твердых фторидов, поступающих на мокрую очистку, эффективности улавливания твердых фторидов аппаратами мокрой очистки и КПИ улавливания пыли аппаратами мокрой очистки:

(59)
(60)

где - эффективность улавливания твердых фторидов в аппаратах мокрой очистки, доли ед.;

- инструментально определенное количество твердых фторидов, соответственно, на входе и выходе из аппаратов мокрой очистки, кг/т Аl; определяются в соответствии с методиками выполнения измерений концентраций загрязняющих веществ в выбросах промышленных предприятий.

Количество твердых фторидов, выбрасываемых в атмосферный воздух после очистки, определяется как разность между количеством твердых фторидов, поступивших на мокрую очистку, и количеством твердых фторидов, уловленных в аппаратах мокрой очистки:

(61)

где - количество твердых фторидов, выбрасываемых в атмосферный воздух после мокрой очистки, кг/т Аl.

Общее количество твердых фторидов, выбрасываемых в атмосферный воздух с учетом оседания их на конструкциях корпуса электролиза, определяется как сумма количества твердых фторидов, выбрасываемых через аэрационные фонари, и количества твердых фторидов, не уловленных аппаратами газоочистки:

(62)

где -общее количество твердых фторидов, выбрасываемых в атмосферный воздух, кг/т Аl.

Схематично баланс фтора для двухступенчатой (сухая + мокрая) очистки представлен в приложении 4 к Методике. (в ред. Приказа Ростехнадзора от 29.11.2005 N 892)

IV. Расчет выбросов оксида углерода в атмосферный воздух при электролитическом производстве алюминия

Источником образования оксида углерода является углерод анодной массы, который взаимодействует с кислородом по реакциям:

Аl2О3 + 2С = СО2 + СО + 2Аl, (63)
СО2 + С = 2СО. (64)

Суммарно эти реакции можно выразить уравнением:

(65)

Кроме кислорода, содержащегося в глиноземе, в указанных реакциях участвует кислород, содержащийся в других видах сырья (анодной массе, фтористых солях) и кислород воздуха, взаимодействующий с углеродом при разрушении корки как при выполнении различных технологических операций по обслуживанию электролизеров, так и при обвалах корки. Кроме того, некоторое количество анодного материала окисляется кислородом воздуха в зоне, где отсутствует алюминиевая обечайка, но еще нет корки электролита (для электролизеров с самообжигающимися анодами с боковым токоподводом), а также в зоне, находящейся выше корки электролита и омываемой отсасываемым воздухом.

Количество кислорода, содержащегося в сырье, составляет в среднем 930 кг/т Аl (приложение 5). Расход анодной массы (углерода), как и количество образующихся оксидов углерода, зависит от протекания вторичных реакций, в частности реакции Будуара (64). (в ред. Приказа Ростехнадзора от 29.11.2005 N 892)

В реальных условиях доля углерода (от расхода анодной массы), подвергающегося окислению в период наличия корки на электролизерах с самообжигающимися анодами с верхним токоподводом, колеблется от 81 до 87% и в среднем составляет 84%, на электролизерах с самообжигающимися анодами с боковым токоподводом колеблется от 83 до 87% и в среднем составляет 85%, на электролизерах с предварительно обожженными анодами колеблется от 87 до 92% и в среднем составляет 90%.

Количество образующегося под коркой СО рассчитывается по формуле:

(66)

где - количество образующегося оксида углерода, кг/т Аl;

Р_ам - расход анодной массы, кг/т Аl;

- доля углерода, подвергшегося окислению под колоколом, доли ед.;

Р_О - количество кислорода, окисляющего углерод под колоколом, кг/т Аl.

Для корпусов электролиза, оборудованных электролизерами с самообжигающимися анодами с верхним токоподводом, образующийся в подколокольном пространстве оксид углерода в значительной степени поступает в систему газоотсоса и в горелке окисляется до диоксида углерода. Полнота протекания этого процесса определяется только коэффициентом использования горелок во времени (фактом горения газа в горелках). Остальная часть оксида углерода, количество которой обусловлено неполной эффективностью улавливания газа газосборным колоколом, поступает в атмосферу корпуса электролиза, но и в этом случае примерно половина оксида углерода окисляется до СО2 при горении анодного газа.

В зависимости от величины коэффициента эффективности улавливания анодных газов газосборным колоколом количество кислорода, участвующего в окислении углерода, рассчитывается по формуле (приложение 5 к Методике): (в ред. Приказа Ростехнадзора от 29.11.2005 N 892)

(67)

где 930 - количество кислорода, содержащегося в сырье и участвующего в первичном окислении углерода, кг.

Количество оксида углерода, выбрасываемого в атмосферный воздух через систему газоотсоса, рассчитывается по формуле:

(68)

где - количество оксида углерода, выбрасываемого в атмосферный воздух через систему газоотсоса, кг/т Аl;

- эффективность улавливания анодных газов газосборным колоколом, доли ед.;

- КПИ горелок во времени, доли ед.;

- эффективность дожигания оксида углерода, доли ед.

Эффективность улавливания анодных газов (оксида углерода, сернистых соединений и смолистых веществ) газосборным колоколом больше эффективности улавливания фторидов. Анодные газы образуются в зоне, расположенной непосредственно под газосборником, и даже при нарушенной корке электролита существенная часть анодных газов должна поступать в систему газоотсоса, в то время как фтористые соли при их загрузке на корку длительное время прогреваются, испаряются и гидролизуются. При этом продукты испарения и гидролиза выделяются в атмосферный воздух, минуя газосборник. При разрушении корки (обнажении поверхности расплава) продукты испарения и гидролиза электролита выносятся конвективным потоком в атмосферный воздух, также минуя газосборник, в большей степени, чем анодные газы.

Эффективность улавливания анодных газов газосборным колоколом определяется производственными службами в соответствии с данными оперативного контроля за состоянием воздушной среды в корпусах электролиза по следующей формуле:

(69)

где - эффективность улавливания анодныхгазов газосборником в период времени Т_n, доли ед.;

принимается в соответствии с приложением 8 к Методике; (в ред. Приказа Ростехнадзора от 29.11.2005 N 892)

Э_г принимается в соответствии с данными оперативного контроля за состоянием воздушной среды в корпусах электролиза.

Количество оксида углерода, поступающего в атмосферу корпуса электролиза, определяется по формуле:

(70)

где - количество оксида углерода, поступающего в атмосферу корпуса электролиза, кг/т Аl;

- степень дожигания оксида углерода, выделяющегося помимо колокольного газосборника, доли ед.

С учетом фактического содержания оксида углерода в воздухе электролизных корпусов принимается равной 0,5.

Суммарное количество оксида углерода, выбрасываемого в атмосферный воздух, определяется как сумма количества СО, выделившегося в атмосферу корпуса электролиза, и количества СО, поступившего в систему газоотсоса:

(71)

где - суммарное количество оксида углерода, выбрасываемого в атмосферный воздух, кг/т Аl.

Для корпусов электролиза, оборудованных электролизерами с самообжигающимися анодами с боковым подводом тока, образующийся под коркой оксид углерода окисляется в "огоньке" до диоксида углерода. Полнота протекания этого процесса определяется только временем работы с разрушенной коркой и фактом горения газа в "огоньках".

Что касается доли углерода, которая взаимодействует с кислородом воздуха, то можно принять, что половина углерода окисляется до СО, а половина до СО2. В зависимости от эффективности системы газоотсоса часть выделяющегося оксида углерода поступает в атмосферу корпуса электролиза, а основное количество выбрасывается через дымовые трубы.

Количество образующегося под коркой СО рассчитывается по формуле (приложение 5 к Методике): (в ред. Приказа Ростехнадзора от 29.11.2005 N 892)

(72)

где - количество образующегося оксида углерода, кг/т Аl;

Р_ам - расход анодной массы, кг/т Аl;

Д(о)_С - доля углерода, подвергшегося окислению под коркой электролита, доли ед.; (в ред. Приказа Ростехнадзора от 29.11.2005 N 892)

Р_О - количество кислорода, окисляющего углерод под коркой, кг/т Аl:

Р_О= 930 + 0,08 х Р_ам. (73)

Количество СО, образующегося над коркой, рассчитывается по формуле:

(74)

где - количество оксида углерода, образующегося при окислении анода кислородом воздуха выше корки электролита, кг/т Аl.

В работе электролизеров с самообжигающимися анодами с боковым токоподводом возможны следующие ситуации:

а) укрытие закрыто, "огонек" горит - межоперационный режим;

б) укрытие открыто, "огонек" горит - обслуживание анодного хозяйства;

в) укрытие закрыто, "огонек" не горит - обвалы корки, заплеснуто отверстие и т.п.;

г) укрытие открыто, корка разрушена, "огонек" не горит - выполнение различных операций по обслуживанию электролизера.

Количество оксида углерода, поступающее в систему газоотсоса, определяется по формуле:

(75)

где - доля оксида углерода, поступающего в систему газоотсоса, от количества, образующегося под коркой электролита (), доли ед.

(76)

где - доля времени горения огонька, доли ед.;

- доля неокислившегося СО, доли ед.

Количество оксида углерода, поступающего в атмосферу корпуса электролиза, определяется по формуле:

(77)
(78)

где Д_CO - доля оксида углерода, поступающего в атмосферу корпуса электролиза, от количества, образующегося под коркой электролита, доли ед.

Эффективность улавливания газов укрытием (Э(у)) рассчитывается по формуле: (в ред. Приказа Ростехнадзора от 29.11.2005 N 892)

(79)

Эффективность системы газоотсоса и эффективность дожигания оксида углерода в "огоньках" рекомендуется принимать в соответствии с приложением 9 к Методике, а Т_n и - по результатам хронометража или оперативной оценки. (в ред. Приказа Ростехнадзора от 29.11.2005 N 892)

Суммарное количество оксида углерода, выбрасываемого в атмосферный воздух, определяется как сумма количества СО, выделившегося в атмосферу корпуса электролиза, и количества СО, поступившего в систему газоотсоса:

(80)

где К(ат)_ОС - суммарное количество оксида углерода, выбрасываемого в атмосферный воздух, кг/т Al. (в ред. Приказа Ростехнадзора от 29.11.2005 N 892)

Для корпусов электролиза, оборудованных электролизерами с предварительно обожженными анодами, образующийся под коркой оксид углерода в значительной степени окисляется в "огоньке" до диоксида углерода. Полнота протекания этого процесса определяется только временем работы с разрушенной коркой и фактом горения газа в "огоньках".

Что касается доли углерода, которая взаимодействует с кислородом воздуха, то можно принять, что половина углерода окисляется до СО, а половина до СО2. В зависимости от эффективности системы газоотсоса часть выделяющегося оксида углерода поступает в атмосферу корпуса электролиза, а основное количество выбрасывается через дымовые трубы.

Количество образующегося под коркой СО рассчитывается по формуле (приложение 7 к Методике): (в ред. Приказа Ростехнадзора от 29.11.2005 N 892)

(81)

где - количество образующегося оксида углерода, кг/т Аl;

- расход анодов, нетто, кг/т Аl;

- доля углерода, подвергшегося окислению под коркой электролита, доли ед.

Количество кислорода, окисляющего углерод под коркой (Р_О), рассчитывается по формуле:

(82)

Количество СО, образующегося над коркой электролита, рассчитывается по формуле:

(83)

где - количество оксида углерода, образующегося при окислении анода кислородом воздуха выше корки электролита, кг/т Аl.

В работе электролизеров с предварительно обожженными анодами возможны следующие ситуации:

а) укрытие закрыто, "огонек" горит - межоперационный режим;

б) укрытие открыто, "огонек" горит - обслуживание анодного хозяйства;

в) укрытие закрыто, "огонек" не горит - обвалы корки, заплеснуто отверстие и т.п.;

г) укрытие открыто, корка разрушена, "огонек" не горит - выполнение различных операций по обслуживанию электролизера.

Количество оксида углерода, поступающего в систему газоотсоса, определяется по формуле:

(84)

где - доля оксида углерода, поступающего в систему газоотсоса, от количества оксида углерода, образующегося под коркой электролита (), доли ед.

(85)

где - доля времени горения огонька, доли ед.

При тщательном соблюдении регламента обслуживания электролизеров доля времени горения"огонька" при операциях выливки металла (приложение 10 к Методике, позиции 3 - 7),а именно выливка металла и технологические замеры, смена анода и технологическая обработка, работа с неисправным укрытием, простой системы газоотсоса, работа с герметичным укрытием, может быть принята равной 0,985. При операциях 1 - 2 (регламентированная обработка, анодный эффект и его ликвидация) "огонек" не горит. (в ред. Приказа Ростехнадзора от 29.11.2005 N 892)

Таким образом, При этом формула (85) примет вид:

(86)

Количество оксида углерода, поступающего в атмосферу корпуса электролиза, определяется по формуле:

(87)

где - доля оксида углерода, поступающего в атмосферу корпуса электролиза, от количества оксида углерода, образующегося под коркой электролита, доли ед.

(88)

где Э(у) - эффективность улавливания газов укрытием, доли ед. (в ред. Приказа Ростехнадзора от 29.11.2005 N 892)

(89)

При подстановке значений формула (88) примет вид:

(90)

Эффективность системы газоотсоса и эффективность дожигания оксида углерода в "огоньках" принимается в соответствии с приложением 10 к Методике, а Т_n и - по результатам хронометража или оперативной оценки. (в ред. Приказа Ростехнадзора от 29.11.2005 N 892)

Суммарное количество оксида углерода, выбрасываемого в атмосферный воздух, определяется как сумма количества СО, выделившегося в атмосферу корпуса электролиза, и количества СО, поступившего в систему газоотсоса:

(91)

где К(ат)_ОС - суммарное количество оксида углерода, выбрасываемого в атмосферный воздух, кг/т Al. (в ред. Приказа Ростехнадзора от 29.11.2005 N 892)

V. Расчет выбросов диоксида серы в атмосферный воздух при электролитическом производстве алюминия

Основное количество серы поступает в процесс электролиза с анодным материалом. Остальное количество приходится на свежие и вторичные фтористые соли.

Доля серы,выделяющейся из электролизера в виде диоксида (), может быть инструментально определена в соответствии с методиками выполнения измерений концентраций загрязняющих веществ в выбросах промышленных предприятий. Ориентировочно эта величина составляет: для электролизеров с самообжигающимися анодами с верхним токоподводом - 0,77, для электролизеров с самообжигающимися анодами с боковым токоподводом и электролизеров с предварительно обожженными анодами - 0,82. Количество диоксида серы, отходящего от электролизера, рассчитывается по формуле:

для электролизеров с самообжигающимися анодами с верхним токоподводом:

(92)

для электролизеров с самообжигающимися анодами с боковым токоподводом:

(93)

где P_S - количество диоксида серы, отходящего от электролизера, кг/т Аl;

- массовая доля серы в анодной массе, доли ед.;

- массовая доля серы в свежем криолите, доли ед.;

- массовая доля серы во фтористом алюминии, доли ед.;

- массовая доля серы во фтористом кальции, доли ед.;

- массовая доля серы в регенерационном криолите, доли ед.;

- массовая доля серы во флотационном криолите, доли ед.;

- доля серы, выделяющейся в виде диоксида, доли ед.;

- массовая доля серы во фторированном глиноземе, доли ед.;

0,5 - массовая доля серы в диоксиде серы, доли ед.

Для корпусов электролиза, оборудованных установками сухой очистки газов, сера поступает в электролизер вместе с фторированным глиноземом, который возвращается в процесс электролиза после газоочистки. Тогда формула (92) примет вид:

для электролизеров с самообжигающимися анодами с верхним токоподводом:

; (94)

для электролизеров с предварительно обожженными анодами:

; (95)

В формулах (94) и (95):

P_s - количество диоксида серы, отходящего от электролизера, кг/т Аl;

- массовая доля серы в анодной массе, доли ед.;

- массовая доля серы в свежем криолите, доли ед.;

- массовая доля серы во фтористом алюминии, доли ед.;

- массовая доля серы во фтористом кальции, доли ед.;

- массовая доля серы в регенерационном криолите, доли ед.;

- массовая доля серы во фторированном глиноземе, доли ед.;

- массовая доля серы во флотационном криолите, доли ед.;

- доля серы, выделяющейся в виде диоксида, доли ед.;

0,5 - массовая доля серы в диоксиде серы, доли ед.

Количество сернистого ангидрида, поступающего в систему газоотсоса, рассчитывается по формулам:

для электролизеров с самообжигающимися анодами с верхним токоподводом:

(96)

для электролизеров с самообжигающимися анодами с боковым токоподводом и электролизеров с предварительно обожженными анодами:

(97)

где - количество диоксида серы, поступающего в систему газоотсоса, кг/т Аl.

Количество диоксида серы, улавливаемого в системе газоочистки, рассчитывается по формуле:

(98)

где -количество диоксида серы,улавливаемого в системе газоочистки, кг/т Аl;

- эффективность улавливания диоксида серы в аппаратах газоочистки, доли ед.

Э(го)_т - КПИ аппаратов газоочистки, доли ед. (в ред. Приказа Ростехнадзора от 29.11.2005 N 892)

Эффективность улавливания диоксида серы в аппаратах газоочистки определяется как отношение количества уловленного диоксида серы к количеству диоксида серы, поступившего в систему газоочистки, по формуле:

(99)

где - инструментально определенное количество диоксида серы,соответственно, на входе и выходе из газоочистки, кг/т Аl.

определяются инструментальными методами в соответствии с методиками выполнения измерений концентраций загрязняющих веществ в выбросах промышленных предприятий.

Количество диоксида серы, выбрасываемого в атмосферный воздух после очистки, определяется как разность между количеством диоксида серы, поступившего в систему газоотсоса, и количеством диоксида серы, уловленного в аппаратах очистки:

(100)

где - количество диоксида серы, выбрасываемого в атмосферный воздух после очистки, кг/т Аl.

Количество диоксида серы, поступающего в атмосферу корпуса электролиза, рассчитывается по формулам:

для электролизеров с самообжигающимися анодами с верхним токоподводом:

(101)

для электролизеров с самообжигающимися анодами с боковым токоподводом и электролизеров с предварительно обожженными анодами:

(102)

где - количество диоксида серы, поступающего в атмосферу корпуса электролиза, кг/т Аl.

Общее количество диоксида серы, выбрасываемого в атмосферный воздух, определяется как сумма количества диоксида серы, поступающего в атмосферу корпуса электролиза, и количества диоксида серы, выбрасываемого в атмосферный воздух после газоочистки:

(103)

где - общее количество диоксида серы, выбрасываемого в атмосферный воздух, кг/т Аl. (в ред. Приказа Ростехнадзора от 29.11.2005 N 892)

Следует учитывать, что содержание серы во фтористых солях приводится в пересчете на сульфат-ион, в котором массовая доля серы составляет 33,3%.

При работе сухой газоочистки с использованием рециркуляции диоксид серы не улавливается. В этом случае выброс серы равен:

(104)

VI. Расчет выбросов смолистых веществ (в том числе бенз(а)пирена) в атмосферный воздух при электролитическом производстве алюминия

Для электролизеров с самообжигающимися анодами с верхним токоподводом в процессе электролиза смолистые вещества, образующиеся при коксовании анодной массы, выделяются в атмосферу корпуса электролиза при перестановке анодных штырей и под колокольный газосборник.

Количество смолистых веществ,выделяющихся под колокольный газосборник (Р_см), приведено в приложении 11 к Методике. (в ред. Приказа Ростехнадзора от 29.11.2005 N 892)

При применении "сухой" анодной массы возможно сокращение количества смолистых веществ, выделяющихся под колокольный газосборник (Р_см), примерно на 30% (уточняется экспериментально).

При сокращении расхода анодной массы (в сравнении с 540 кг/т Аl) следует учесть пропорциональное сокращение количества смолистых веществ, выделяющихся под колокольный газосборник.

Смолистые вещества различают как: образующиеся в процессе электролиза и отходящие от электролизеров.

Поступающие под колокольный газосборник смолистые вещества удаляются системой колокольного газоотсоса и большей частью сжигаются в горелке. Остальная часть (недожог) поступает в аппараты газоочистки.

Количество смолистых веществ, выделяющихся в зоне под колоколом (для электролизеров с самообжигающимися анодами с верхним токоподводом), рассчитывается с учетом доли металла, производимого электролизерами разных типов ():

(105)

где Р_см - количество смолистых веществ, выделяющихся в зоне под колоколом, кг/т Аl;

- количество смолистых веществ, выделяющихся в зоне под колоколом при производстве i-той доли металла, кг/т Аl;

- доля металла,производимая электролизерами разных типов, доли ед.

Количество смолистых веществ, поступающих в горелку, определяется по формуле:

(106)

где - количество смолистых веществ,поступающих в горелку, кг/т Аl.

Количество смолистых веществ, поступающих в атмосферу корпуса электролиза, рассчитывается по формуле:

(107)

где - количество смолистых веществ,поступающих в атмосферу корпуса электролиза, кг/т Аl;

- количество смолистых веществ, выделяющихся в атмосферный воздух при перестановке штырей, кг/т Аl.

Количество смолистых веществ, выделяющихся в атмосферный воздух при перестановке штырей, может оцениваться из выражения:

(108)

где - диаметр лунки (может быть условно принят равным среднему диаметру участка штыря, запеченного в теле анода), дм;

h - средняя по электролизеру высота лунки (высота штыря в запеченной части анода), дм;

q - степень заполнения лунки, доли ед.;

с - содержание пека в анодной массе, загружаемой перед перестановкой штырей, доли ед.;

Р_жам - плотность жидкой анодной массы, кг/дм3;

k - выход кокса при быстром коксовании пека, доли ед.;

n_ш - количество переставляемых штырей в расчете на 1 т Аl.

Выход кокса при быстром коксовании пека (при коксовании пробок в отверстиях из-под штырей) на электролизерах с самообжигающимися анодами с верхним токоподводом ввиду высокой скорости нагрева и обжига пробки составляет 0,5 - 0,6 (50 - 60%) от массы пека.

Степень заполнения лунки в зависимости от свойств анодной массы и техники перестановки штырей может приниматься в диапазоне 0,6 - 1,0.

Количество переставляемых штырей в расчете на 1 т Аl определяется как количество штырей, переставляемых в электролизных корпусах за 1 смену (сутки), деленное на выпуск металла за тот же период времени.

Количество смолистых веществ, сгорающих в горелке электролизеров самообжигающимися анодами с верхним токоподводом, определяется эффективностью дожигания смолистых веществ и эффективностью использования горелок во времени по формуле:

(109)

где -количество смолистых веществ,сгорающих в горелке, кг/т Аl;

- эффективность дожигания смолистых веществ, доли ед.;

Э(г) - эффективность использования горелок во времени, доли ед.

Эффективность использования горелок во времени определяется как отношение времени работы горелочных устройств в режиме "горения" ко времени работы электролизера.

Эффективность дожигания смолистых веществ в горелке электролизеров самообжигающимися анодами с верхним токоподводом определяется экспериментально. Косвенная оценка эффективности дожигания смолистых веществ может быть выполнена по ее зависимости от температуры в горелке, измеряемой термопарой (приложение 13 к Методике). При этом принимается, что степень дожигания смолистых веществ равна степени дожигания бенз(а)пирена.

Количество смолистых веществ, поступающих на газоочистку, определяется как разность между :

(110)

где - количество смолистых веществ, поступающих на газоочистку, кг/т Аl.

Для электролизеров с самообжигающимися анодами с боковым токоподводом количество выделившихся под укрытие смолистых веществ рассчитывается по формуле:

(111)

где Р_см - количество смолистых веществ, выделяющихся в зоне под колоколом для электролизеров ВТ, под укрытие для БТ, кг/т Al; (в ред. Приказа Ростехнадзора от 29.11.2005 N 892)

Р_ам - удельный расход анодной массы (анодного материала), кг/т Al. (в ред. Приказа Ростехнадзора от 29.11.2005 N 892)

Доля смолистых веществ (от расхода анодной массы), выделяющихся через боковые грани анода электролизеров с самообжигающимися анодами с боковым токоподводом, в зависимости от коэффициента текучести и температуры размягчения пека, определяется в соответствии с приложением 13 к Методике.

Смолистые вещества выделяются выше корки электролита и с отсасываемой газовоздушной смесью поступают в систему газоотсоса. Количество смолистых веществ, поступающих в систему газоотсоса, определяется по формуле:

(112)

где Р(го)_см - количество смолистых веществ, поступающих на газоочистку, кг/т Al. (в ред. Приказа Ростехнадзора от 29.11.2005 N 892)

Для электролизеров с самообжигающимися анодами с боковым токоподводом:

(113)

где Р(ак)_см - количество смолистых веществ, поступающих в атмосферу корпуса электролиза, кг/т Al. (в ред. Приказа Ростехнадзора от 29.11.2005 N 892)

Для электролизеров с самообжигающимися анодами с верхним токоподводом и для электролизеров с самообжигающимися анодами с боковым токоподводом при расчете количества смолистых веществ, выбрасываемых в атмосферный воздух через аэрационные фонари корпуса, может быть учтено их оседание на конструкциях корпуса электролиза (приложение 3 к Методике). Тогда для электролизеров с самообжигающимися анодами с верхним токоподводом: (в ред. Приказа Ростехнадзора от 29.11.2005 N 892)

(114)

где - количество смолистых веществ, выбрасываемых в атмосферный воздух через аэрационные фонари с учетом оседания их на конструкциях корпуса электролиза, кг/т Аl;

- количество смолистых веществ, осевших на конструкциях корпуса электролиза, кг/т Аl, рассчитывается в соответствии с рекомендациями по экспериментальному определению количества осаждающейся пыли в приложении 2, при отсутствии экспериментальных данных можно принять равным 0,2 от . (в ред. Приказа Ростехнадзора от 29.11.2005 N 892)

Для электролизеров с самообжигающимися анодами с боковым токоподводом:

(115)

где Пояснительные слова - Утратили силу. (в ред. Приказа Ростехнадзора от 29.11.2005 N 892)

- количество смолистых веществ, осевших на конструкциях корпуса электролиза, кг/т Аl; рассчитывается в соответствии с приложением 3 к Методике. (в ред. Приказа Ростехнадзора от 29.11.2005 N 892)

Количество смолистых веществ, улавливаемых аппаратами газоочистки, рассчитывается по формуле:

(116)

(в ред. Приказа Ростехнадзора от 29.11.2005 N 892)

где -количество смолистых веществ,улавливаемых аппаратами газоочистки, кг/т Аl;

Э(го)_т - КПИ аппаратов газоочистки, доли ед.; (в ред. Приказа Ростехнадзора от 29.11.2005 N 892)

- эффективность улавливания смолистых в аппаратах газоочистки, доли ед.

Эффективность улавливания смолистых веществ аппаратами газоочистки определяется как отношение уловленного количества смолистых веществ к количеству смолистых веществ, поступающих в систему газоочистки, по формуле:

(117)

где - количество смолистых веществ, соответственно, на входе и выходе из газоочистки, кг/т Аl, определяемые в соответствии с методиками выполнения измерений концентраций загрязняющих веществ в выбросах промышленных предприятий.Расчетное количество смолистых веществ, выбрасываемых в атмосферный воздух после очистки, определяется как разность между количеством смолистых веществ, поступивших в систему газоотсоса, и количеством смолистых веществ, уловленных в аппаратах очистки:

(118)

где - количество смолистых веществ, выбрасываемых в атмосферный воздух после очистки, кг/т Аl.

Суммарное количество смолистых веществ, выбрасываемых в атмосферный воздух с учетом оседания их на конструкциях корпуса электролиза, рассчитывается по формуле:

(119)

где -количество смолистых веществ, выбрасываемых в атмосферный воздух, кг/т Аl.

Бенз(а)пирен входит в состав смолистых веществ. Соответственно, количество бенз(а)пирена, выделяющегося под укрытие электролизеров с самообжигающимися анодами с боковым токоподводом, рассчитывается исходя из количества смолистых веществ, выделяющихся под укрытие, и содержания в них бенз(а)пирена:

(120)

где Р_бп - количество бенз(а)пирена, выделяющегося под укрытие, кг/т Аl;

- содержание бенз(а)пирена в смолистых веществах (здесь и далее доля бенз(а)пирена в смолистых веществах определяется экспериментально в соответствии с методиками выполнения измерений концентраций загрязняющих веществ в выбросах промышленных предприятий), доли ед.

Количество бенз(а)пирена, улавливаемого аппаратами газоочистки, рассчитывается по формуле:

(121)

(в ред. Приказа Ростехнадзора от 29.11.2005 N 892)

где - количество бенз(а)пирена, улавливаемого аппаратами газоочистки, кг/т Аl;

Э(го)_т - КПИ аппаратов газоочистки, доли ед.; (в ред. Приказа Ростехнадзора от 29.11.2005 N 892)

-эффективность улавливания бенз(а)пирена в аппаратах газоочистки, доли ед.

Эффективность улавливания бенз(а)пирена аппаратами газоочистки определяется как отношение уловленного количества бенз(а)пирена к количеству бенз(а)пирена, поступающего в систему газоочистки, по формуле:

(122)

где - инструментально определенное количество бенз(а)пирена, соответственно, на входе и выходе из газоочистки, кг/т Аl.

определяются инструментальными методами в соответствии с методиками выполнения измерений концентраций загрязняющих веществ в выбросах промышленных предприятий.

Расчетное количество бенз(а)пирена, выбрасываемого в атмосферный воздух после очистки, рассчитывается как разность между количеством бенз(а)пирена, поступившего в систему газоочистки, и количеством бенз(а)пирена, уловленного в аппаратах газоочистки:

(123)

где - количество бенз(а)пирена, выбрасываемого в атмосферный воздух после очистки, кг/т Аl.

Выбросы бенз(а)пирена определяются исходя из выбросов смолистых веществ и содержания бенз(а)пирена в смолистых веществах, определяемого инструментально в соответствии с методиками выполнения измерений концентраций загрязняющих веществ в выбросах промышленных предприятий:

(124)
(125)

где - количество бенз(а)пирена, выбрасываемого в атмосферный воздух через аэрационные фонари с учетом оседания его на конструкциях корпуса электролиза (приложение 3 к Методике), кг/т Аl; (в ред. Приказа Ростехнадзора от 29.11.2005 N 892)

- содержание бенз(а)пирена в смолистых веществах, выбрасываемых в атмосферный воздух через аэрационные фонари корпуса электролиза, доли ед.;

-количество бенз(а)пирена, выбрасываемого в атмосферный воздух после очистки, кг/т Аl;

- содержание бенз(а)пирена в смолистых веществах, выбрасываемых в атмосферный воздух после очистки, кг/т Аl.

Общее количество бенз(а)пирена, выбрасываемого в атмосферный воздух, рассчитывается по формуле:

(126)

где - общее количество бенз(а)пирена, выбрасываемого в атмосферный воздух, кг/т Аl.

При двухступенчатой очистке расчет ведется по схеме, описанной в разделе III.

VII. Расчет выбросов электролизной пыли в атмосферный воздух при электролитическом производстве алюминия

В связи с тем, что при сухой очистке газов в очищаемый газ перед реактором и рукавным фильтром подается глинозем в количестве, создающем концентрации пыли во много раз большие, чем концентрация электролизной пыли, выброс пыли после сухой очистки определяется на основании данных по остаточной запыленности газов, определяемой в инструментальными замерами в соответствии с методиками выполнения измерений концентраций загрязняющих веществ в выбросах промышленных предприятий. Количество пыли, выбрасываемой после газоочистки, определяется по формуле:

(127)

где Р(го2)_п - количество электролизной пыли, выбрасываемой в атмосферный воздух после очистки, кг/т Al; (в ред. Приказа Ростехнадзора от 29.11.2005 N 892)

С_п - концентрация пыли в очищенных газах, мг(3)/нм ;

Q - объем очищенных газов, нм(3) /т Аl.

Наиболее приближенные к реальным данные по количеству электролизной пыли, отходящей от электролизеров, получают исходя из количества твердых фторидов и их усредненного содержания в пыли, которое определяется производственными службами. В соответствии с этим количество электролизной пыли, поступающей на газоочистку, рассчитывается по формуле:

(128)

где - количество электролизной пыли, поступающей в систему газоотсоса, кг/т Аl;

- массовая доля фтора в пыли, поступающей в систему газоотсоса, доли ед.

Массовая доля фтора в электролизной пыли определяется инструментальными методами (по анализу проб фонарных газов) в соответствии с методиками выполнения измерений концентраций загрязняющих веществ в выбросах промышленных предприятий. При отсутствии таких данных могут использоваться данные, полученные при анализе проб пыли, отобранных у кабины крановщика.

Количество электролизной пыли, выделяющейся в атмосферу корпуса электролиза, рассчитывается по формуле:

(129)

где - количество электролизной пыли, выделяющейся в атмосферу корпуса электролиза, кг/т Аl;

- массовая доля фтора в пыли, выделяющейся в атмосферу корпуса электролиза, доли ед.

При расчете количества электролизной пыли, выбрасываемой через аэрационные фонари, может учитываться оседание ее на конструкциях корпуса электролиза (приложение 3 к Методике), тогда: (в ред. Приказа Ростехнадзора от 29.11.2005 N 892)

(130)

где - количество электролизной пыли, выбрасываемой в атмосферный воздух через аэрационные фонари с учетом оседания ее на конструкциях корпуса электролиза, кг/т Аl;

-количество электролизной пыли, осевшей на конструкциях корпуса электролиза, кг/т Аl; рассчитывается в соответствии с приложением 3 к Методике. (в ред. Приказа Ростехнадзора от 29.11.2005 N 892)

Количество электролизной пыли, улавливаемой аппаратами газоочистки, рассчитывается по формуле:

(131)

где -количество электролизной пыли, уловленной аппаратами газоочистки, кг/т Аl.

Количество электролизной пыли,не уловленное в аппаратах газоочистки (), определяется инструментальными методами в соответствии с методиками выполнения измерений концентраций загрязняющих веществ в выбросах промышленных предприятий.

Эффективность улавливания электролизной пыли в аппаратах газоочистки (за исключением сухой очистки) определяется как отношение уловленного количества пыли к количеству пыли, поступившему в систему газоочистки, по формуле: (в ред. Приказа Ростехнадзора от 29.11.2005 N 892)

(132)

где и - инструментально определяемое количество электролизной пыли, соответственно, на входе и выходе из газоочистки, кг/т Аl, определяются инструментальными методами в соответствии с методиками выполнения измерений концентраций загрязняющих веществ в выбросах промышленных предприятий.

При сухой очистке газов на выходе из рукавных фильтров в пыли, наряду с электролизной пылью, содержится глинозем в количестве, соответствующем проскоку его через фильтровальный материал.

Поэтому здесь не отражает количество электролизной пыли на выходе из газоочистки. В связи с этим при сухой очистке эффективность улавливания электролизной пыли в газоочистке принимается равной эффективности улавливания твердых фторидов.

Количество общей пыли, выбрасываемой после сухой газоочистки, находят исходя из инструментально определяемой остаточной запыленности и количества газов.

Расчетное количество электролизной пыли, выбрасываемой в атмосферный воздух после очистки, определяется как разность между количеством пыли, поступившей в систему газоочистки, и количеством пыли, уловленной в аппаратах газоочистки:

(133)

где - количество электролизной пыли, выбрасываемой в атмосферный воздух после очистки, кг/т Аl.

Суммарное количество электролизной пыли, выбрасываемой в атмосферный воздух с учетом оседания ее на конструкциях корпуса электролиза, рассчитывается по формуле:

(134)

где Р(ат)_п - общее количество электролизной пыли, выбрасываемой в атмосферный воздух, кг/т Аl. (в ред. Приказа Ростехнадзора от 29.11.2005 N 892)

При двухступенчатой очистке расчет ведется по схеме, описанной в разделе III.

VIII. Расчет выбросов неорганической пыли в атмосферный воздух при электролитическом производстве алюминия

Выбросы пыли неорганической определяют исходя из выбросов общей пыли и содержания в ней фторсолей:

для электролизеров с самообжигающимися анодами с верхним и боковым токоподводом:

(135)
(136)

для электролизеров с предварительно обожженными анодами:

(137)
(138)

Суммарный выброс пыли неорганической составляет:

(139)

где - общее количество пыли неорганической, выбрасываемой в атмосферный воздух, кг/т Аl;

Р(го2)_неорг - количество пыли неорганической, выбрасываемой в атмосферный воздух после очистки, кг/т Al; (в ред. Приказа Ростехнадзора от 29.11.2005 N 892)

Р(ако)_неорг - количество пыли неорганической, поступающей в атмосферу корпуса электролиза и далее в атмосферный воздух через аэрационные фонари корпуса электролиза, кг/т Al. (в ред. Приказа Ростехнадзора от 29.11.2005 N 892)

При необходимости из пыли неорганической может быть выделен оксид алюминия.

В этом случае руководствуются методическими рекомендациями НИИ Атмосфера (от 16.08.2000 N 527н/33-07), в соответствии с которыми предлагается дифференцировать промышленный глинозем на основные компоненты:

-Аl2О3 - корунд;

-Аl2О3 - оксид алюминия;

остальные компоненты - пыль неорганическая с содержанием SiO2 < 20%.

Содержание указанных компонентов в выбросах промышленного глинозема может определяться экспериментально, приниматься по паспортным данным или другим материалам, обосновывающим его состав.

Тогда:

(140)
(141)
(142)
(143)

где - количество оксида алюминия, выбрасываемого в атмосферный воздух после очистки, кг/т Аl;

- количество оксида алюминия, выбрасываемого в атмосферу корпуса электролиза и далее в атмосферный воздух через аэрационные фонари электролизных корпусов, кг/т Аl;го2

- количество корунда, выбрасываемого в атмосферный воздух после очистки, кг/т Аl;

- количество корунда, выбрасываемого в атмосферу корпуса электролиза и далее в атмосферный воздух через аэрационные фонари электролизных корпусов, кг/т Аl;

- содержание углерода в пыли после газоочистки, доли ед.;

- содержание углерода в пыли, выделяющейся в атмосферу корпуса электролиза, доли ед.;

К_1 - содержание -Al2O3 в промышленном глиноземе, доли ед.;

К_2 - содержание -Al2O3 в промышленном глиноземе, доли ед.

Аналогично может выполняться расчет выбросов составляющих компонентов пыли и для электролизеров с самообжигающимися анодами с верхним и боковым токоподводом. В этом случае при расчете Р_неорг и Р_оа учитывается наличие в пыли смолистых веществ.

Приложение 1
к расчетной инструкции (методике)
по определению состава и количества
вредных (загрязняющих) веществ,
выбрасываемых в атмосферный воздух
при электролитическом
производстве алюминия

УСЛОВНЫЕ ОБОЗНАЧЕНИЯ

(в ред. Приказа Ростехнадзора от 29.11.2005 N 892)

Э(го)_i - эффективность газоочистки (в ред. Приказа Ростехнадзора от 29.11.2005 N 892)

Д(гк) - доля того или иного вещества в зоне под газосборным колоколом

К(ак) - количество вещества, поступающего в атмосферу корпуса

К_CO - количество оксида углерода

Р_ам - удельный расход анодной массы (анодного материала) (в ред. Приказа Ростехнадзора от 29.11.2005 N 892)

Р_оа - расход анодов

П_ф - приход фтора

- расход фтора в виде пыли и газа, кг/т Аl

- приход свежего криолита в пересчете на фтор, кг/т Аl

П_кс - приход свежего криолита, кг/т Аl

- массовая доля фтора в свежем криолите, доли ед.

- приход фторида алюминия в пересчете на фтор, кг/т Аl

П_a - приход фтористого алюминия, кг/т Аl

- массовая доля фтора во фтористом алюминии, доли ед.

- приход фтористого кальция в пересчете на фтор, кг/т Аl

П_к - приход фтористого кальция, кг/т Аl

- массовая доля фтора во фтористом кальции, доли ед.

- приход вторичного криолита (поступающего из внешних источников) в пересчете на фтор, кг/т Аl

П_вт - приход вторичного криолита, кг/т Аl

- массовая доля фтора во вторичном криолите, доли ед.

- приход регенерационного криолита в пересчете на фтор, кг/т Аl

П_кр - приход регенерационного криолита, кг/т Аl

- массовая доля фтора в регенерационном криолите,доли ед.

– приход фтора с фторированным глиноземом(при сухой очистке газов), кг/т Аl

массовая доля фтора во фторированном глиноземе, доли ед.

П_гл - количество фторированного глинозема, кг/т Аl

- приход флотационного криолита в пересчете на фтор, кг/т Аl

П_кф - приход флотационного криолита, кг/т Аl

- массовая доля фтора во флотационном криолите, доли ед.

П_см - смешанный криолит, кг/т Аl

- приход криолита в пересчете на фтор на пуск электролизеров, кг/т Аl

- транспортные потери фтора, кг/т Аl

- потери фтора в виде перфторуглеродов, кг/т Аl

_в - частота анодных эффектов, шт./сутки

t_в - средняя продолжительность анодных эффектов, мин.

В - среднесуточная производительность электролизера, т/сутки

- потери фтора со снимаемой угольной пеной, кг/т Аl

Р_ п - количество снятой угольной пены, кг/т Аl

- массовая доля фтора в угольной пене, доли ед.

- потери фтора с избытком электролита, кг/т Аl

- избыток электролита, кг/т Аl

- массовая доля фтора в электролите, доли ед.

- потери фтора с анодными огарками, кг/т Аl

Р_ог - количество извлекаемых анодных огарков, кг/т Аl

- массовая доля фтора в анодных огарках, доли ед.

- расход фтора на пропитку футеровки, кг/т Аl

- доля фтора, соответственно, в подовых, бортовых блоках угольной футеровки, цоколе и бровке, доли ед.

Q_п, Q_б, Q_ц, Q_бр - соответственно количество отработанной футеровки в подовых, бортовых блоках, цоколе и бровке, кг/т Аl

- количество фторидов,поступающих в систему организованного отсоса, кг/т Аl

Э(у) - эффективность улавливания газов укрытием, доли ед.

- эффективность улавливания газов газосборным колоколом, доли ед.

- количество фторидов, поступающих в атмосферу корпуса электролиза, кг/т Аl (в ред. Приказа Ростехнадзора от 29.11.2005 N 892)

Т_1, Т_2, ..., Т_10 - доли продолжительности каждого состояния электролизеров, доли ед.

- соответственно доля газообразных и твердых фторидов в общем количестве фторидов, поступающих в систему газоотсоса, доли ед.

- соответственно доля газообразных и твердых фторидов в общем количестве фторидов, поступающих в атмосферу корпуса электролиза, доли ед. (в ред. Приказа Ростехнадзора от 29.11.2005 N 892)

- количество газообразных фторидов, поступающих в систему газоотсоса, кг/т Аl

- количество твердых фторидов, поступающих в систему газоотсоса, кг/т Аl

- количество газообразных фторидов, поступающих в атмосферу корпуса электролиза, кг/т Аl (в ред. Приказа Ростехнадзора от 29.11.2005 N 892)

- количество твердых фторидов, поступающих в атмосферу корпуса электролиза, кг/т Аl (в ред. Приказа Ростехнадзора от 29.11.2005 N 892)

- количество твердых фторидов, выбрасываемых в атмосферный воздух через аэрационные фонари, с учетом оседания их на конструкциях корпуса электролиза, кг/т Аl (в ред. Приказа Ростехнадзора от 29.11.2005 N 892)

- количество твердых фторидов, осевших на конструкциях корпуса электролиза, кг/т Аl (в ред. Приказа Ростехнадзора от 29.11.2005 N 892)

F_газ - количество газообразных фторидов, отходящих от электролизеров, кг/т Аl

F_тв - количество твердых фторидов, отходящих от электролизеров, кг/т Аl

- количество газообразных фторидов, уловленных в системе газоочистки, кг/т Аl

- эффективность улавливания газообразных фторидов системой газоочистки, доли ед.

Э(го)_т - КПИ аппаратов газоочистки, доли ед. (в ред. Приказа Ростехнадзора от 29.11.2005 N 892)

- инструментально определенное количество газообразных фторидов,соответственно, на входе и выходе из газоочистки, кг/т Аl

-расчетное количество газообразных фторидов, выбрасываемых в атмосферный воздух после очистки, кг/т Аl (в ред. Приказа Ростехнадзора от 29.11.2005 N 892)

- общее количество газообразных фторидов, выбрасываемых в атмосферный воздух, кг/т Аl (в ред. Приказа Ростехнадзора от 29.11.2005 N 892)

- количество твердых фторидов, улавливаемых в аппаратах газоочистки, кг/т Аl

-инструментально определенное количество твердых фторидов, соответственно, на входе и выходе из газоочистки, кг/т Аl

- эффективность улавливания твердых фторидов в аппаратах газоочистки, доли ед.

- расчетное количество твердых фторидов, выбрасываемых в атмосферный воздух после очистки, кг/т Аl (в ред. Приказа Ростехнадзора от 29.11.2005 N 892)

- общее количество твердых фторидов, выбрасываемых в атмосферный воздух, кг/т A1 (в ред. Приказа Ростехнадзора от 29.11.2005 N 892)

- количество твердых фторидов, уловленных в системе двухступенчатой очистки, кг/т Аl

- время работы обеих ступеней двухступенчатой очистки, час (режим 1)

- время работы первой ступени очистки(электрофильтра) при простое второй ступени (скруббера), час (режим 2)

- время работы второй ступени очистки (скруббера) при простое первой ступени (электрофильтра), час (режим 3)

- время полного простоя газоочистки, час (режим 4)

- эффективность улавливания твердых фторидов в электрофильтре, доли ед.

- эффективность улавливания твердых фторидов в аппаратах мокрой очистки при работающем электрофильтре, доли ед.

- эффективность улавливания твердых фторидов в аппаратах мокрой очистки при неработающем электрофильтре, доли ед.

- эффективность улавливания твердых фторидов в скруббере при работающем электрофильтре, доли ед.

- эффективность улавливания твердых фторидов в скруббере при неработающем электрофильтре, доли ед.

- количество твердых фторидов, выбрасываемых в атмосферный воздух после электрофильтра, кг/т Аl (в ред. Приказа Ростехнадзора от 29.11.2005 N 892)

- количество твердых фторидов, выбрасываемых в атмосферный воздух после аппаратов мокрой очистки при работающем электрофильтре, кг/т Аl (в ред. Приказа Ростехнадзора от 29.11.2005 N 892)

F(м2)_ тв - количество твердых фторидов, выбрасываемых в атмосферный воздух после аппаратов мокрой очистки при неработающем электрофильтре, кг/т Аl (в ред. Приказа Ростехнадзора от 29.11.2005 N 892)

-инструментально определенное количество газообразных фторидов, соответственно, на входе и выходе из сухой газоочистки, кг/т Аl

- количество твердых фторидов, уловленных в аппаратах сухой газоочистки, кг/т Аl

- количество твердых фторидов, выбрасываемых в атмосферный воздух после скруббера при работающем электрофильтре, кг/т Аl (в ред. Приказа Ростехнадзора от 29.11.2005 N 892)

- количество твердых фторидов, выбрасываемых в атмосферный воздух после скруббера при неработающем электрофильтре, кг/т Аl (в ред. Приказа Ростехнадзора от 29.11.2005 N 892)

- количество твердых фторидов, выбрасываемых в атмосферный воздух после двухступенчатой очистки, кг/т Аl (в ред. Приказа Ростехнадзора от 29.11.2005 N 892)

- количество газообразных фторидов, уловленных в аппаратах сухой газоочистки, кг/т Аl

-эффективность улавливания газообразных фторидов аппаратами сухой газоочистки, доли ед.

Э(гос) - коэффициент полезного использования работы аппаратов сухой газоочистки, доли ед.

- количество твердых фторидов, уловленных в аппаратах сухой газоочистки, кг/т Аl

- эффективность улавливания твердых фторидов аппаратами сухой газоочистки, доли ед.

- расчетное количество газообразных фторидов, поступивших на мокрую очистку после сухой очистки, кг/т Аl

- расчетное количество твердых фторидов, поступивших на мокрую очистку после сухой очистки, кг/т Аl

-количество газообразных фторидов,уловленных в аппаратах мокрой очистки, кг/т Аl

F(гом1)_ газ - количество газообразных фторидов, уловленных в аппаратах мокрой очистки, кг/т Аl

-эффективность улавливания газообразных фторидов аппаратами мокрой очистки, доли ед.

Э(гом) - коэффициент полезного использования работы аппаратов мокрой очистки, доли ед.

-инструментально определенное количество газообразных фторидов, соответственно, на входе и выходе из мокрой газоочистки, кг/т Аl

- расчетное количество газообразных фторидов, выбрасываемых в атмосферу после мокрой очистки, кг/т Аl

- эффективность улавливания твердых фторидов в аппаратах мокрой очистки, доли ед.

-инструментально определенное количество твердых фторидов, соответственно, на входе и выходе из аппаратов мокрой очистки, кг/т Аl

- количество твердых фторидов, выбрасываемых в атмосферный воздух после мокрой очистки, кг/т Аl (в ред. Приказа Ростехнадзора от 29.11.2005 N 892)

- количество образующегося оксида углерода, кг/т Аl

Р_ам - расход анодной массы, кг/т Аl

- доля углерода, подвергшегося окислению под колоколом для электролизеров ВТ и под коркой электролита для электролизеров БТ и ОА, доли ед. (в ред. Приказа Ростехнадзора от 29.11.2005 N 892)

Р_О - количество кислорода, окисляющего углерод под колоколом, кг/т Аl

- количество оксида углерода, образующегося при окислении анода кислородом воздуха выше корки электролита, кг/т Аl

- доля оксида углерода, поступающего в систему газоотсоса, от количества оксида углерода, образующегося под коркой электролита (), доли ед. (в ред. Приказа Ростехнадзора от 29.11.2005 N 892)

- доля времени горения огонька, доли ед.

- доля неокислившегося СО, доли ед.

- доля оксида углерода, поступающего в атмосферу корпуса электролиза, от количества оксида углерода, образующегося под коркой электролита, доли ед. (в ред. Приказа Ростехнадзора от 29.11.2005 N 892)

- эффективность улавливания анодных газов газосборным колоколом, доли ед.

- количество оксида углерода, выбрасываемого в атмосферу через систему газоотсоса, кг/т Аl

- эффективность улавливания оксида углерода газосборным колоколом, доли ед.

Э(г) – коэффициент полезного использования горелок во времени, доли ед.

- эффективность дожигания оксида углерода, доли ед.

- эффективность улавливания анодных газов газосборником в период времени Т_n , доли ед.

- количество оксида углерода, поступающего в атмосферу корпуса электролиза, кг/т Аl (в ред. Приказа Ростехнадзора от 29.11.2005 N 892)

- степень дожигания оксида углерода, выделяющегося помимо колокольного газосборника, доли ед.

- суммарное количество оксида углерода, выбрасываемого в атмосферный воздух, кг/т Аl (в ред. Приказа Ростехнадзора от 29.11.2005 N 892)

P_S -количество диоксида серы, отходящего от электролизера, кг/т Аl

- массовая доля серы в анодах, доли ед.

- массовая доля серы в анодной массе, доли ед.

- массовая доля серы в свежем криолите, доли ед.

- массовая доля серы во фтористом алюминии, доли ед.

- массовая доля серы во фтористом кальции, доли ед.

- массовая доля серы в регенерационном криолите, доли ед.

- массовая доля серы во фторированном глиноземе, доли ед.

- массовая доля серы во флотационном криолите, доли ед.

- доля серы, выделяющейся в виде диоксида, доли ед.

- количество диоксида серы,поступающего в систему газоотсоса, кг/т Аl

- количество диоксида серы,улавливаемого в системе газоочистки, кг/т Аl

- эффективность улавливания диоксида серы в аппаратах газоочистки, доли ед.

- инструментально определенное количество диоксида серы, соответственно, на входе и выходе из газоочистки, кг/т Аl

- количество диоксида серы, выбрасываемого в атмосферу после очистки, кг/т Аl

- количество диоксида серы,поступающего в атмосферу корпуса, кг/т Аl

- общее количество диоксида серы, выбрасываемого в атмосферный воздух, кг/т Аl (в ред. Приказа Ростехнадзора от 29.11.2005 N 892)

Р_см - количество смолистых веществ, выделяющихся в зоне под колоколом для электролизеров ВТ, под укрытием для БТ, кг/т Аl (в ред. Приказа Ростехнадзора от 29.11.2005 N 892)

- количество смолистых веществ, выделяющихся в зоне под колоколом при производстве i-той доли металла, кг/т Аl

-доля металла, производимая электролизерами разных типов, доли ед.

- количество смолистых веществ, поступающих в горелку, кг/т Аl

- количество смолистых веществ, поступающих в атмосферу корпуса электролиза, кг/т Аl (в ред. Приказа Ростехнадзора от 29.11.2005 N 892)

– количество смолистых веществ, выделяющихся в атмосферу при перестановке штырей, кг/т Аl

Обозначение - Исключено. (в ред. Приказа Ростехнадзора от 29.11.2005 N 892)

Д_см - доля смолистых веществ, выделяющихся через боковые поверхности анода в зависимости от текучести анодной массы и температуры размягчения пека, доли ед. (в ред. Приказа Ростехнадзора от 29.11.2005 N 892)

d_л - диаметр лунки (средний диаметр участка штыря, запеченного в теле анода), дм

h - средняя по электролизеру высота лунки (высота штыря в запеченной части анода), дм

q - степень заполнения лунки, доли ед.

с - содержание пека в анодной массе, загружаемой перед перестановкой штырей, доли ед.

_жам - плотность жидкой анодной массы, кг/дм3

k - выход кокса при быстром коксовании пека, доли ед.

n_ш - количество переставляемых штырей в расчете на 1 т Аl

- количество смолистых веществ, выбрасываемых в атмосферный воздух через аэрационные фонари с учетом оседания их на конструкциях корпуса электролиза, кг/т Аl (в ред. Приказа Ростехнадзора от 29.11.2005 N 892)

- количество смолистых веществ, осевших на конструкциях корпуса электролиза, кг/т Аl (в ред. Приказа Ростехнадзора от 29.11.2005 N 892)

- количество смолистых веществ, сгорающих в горелке, кг/т Аl

- эффективность дожигания смолистых веществ, доли ед.

Э(г) - эффективность использования горелок во времени, доли ед.

Р(го)_см - количество смолистых веществ, поступающих на газоочистку, кг/т Аl

- количество бенз(а)пирена, поступающего на газоочистку, кг/т Аl

- содержание бенз(а)пирена в смолистых веществах, выделяющихся в атмосферу корпуса электролиза, доли ед. (в ред. Приказа Ростехнадзора от 29.11.2005 N 892)

- содержание бенз(а)пирена в смолистых веществах, поступающих на газоочистку, доли ед.

- количество смолистых веществ, улавливаемых аппаратами газоочистки, кг/т Аl

- эффективность улавливания смолистых веществ в аппаратах газоочистки, доли ед.

- количество смолистых веществ соответственно на входе и выходе из газоочистки, кг/т Аl

- количество смолистых веществ, выбрасываемых в атмосферный воздух после очистки, кг/т Аl (в ред. Приказа Ростехнадзора от 29.11.2005 N 892)

-количество смолистых веществ, выбрасываемых в атмосферный воздух, кг/т Аl (в ред. Приказа Ростехнадзора от 29.11.2005 N 892)

- количество бенз(а)пирена, выбрасываемого в атмосферный воздух через аэрационные фонари с учетом оседания его на конструкциях корпуса электролиза, кг/т Аl (в ред. Приказа Ростехнадзора от 29.11.2005 N 892)

- содержание бенз(а)пирена в смолистых веществах, выбрасываемых в атмосферный воздух через аэрационные фонари корпуса электролиза, доли ед. (в ред. Приказа Ростехнадзора от 29.11.2005 N 892)

- количество бенз(а)пирена, выбрасываемого в атмосферный воздух после очистки, кг/т Аl (в ред. Приказа Ростехнадзора от 29.11.2005 N 892)

- содержание бенз(а)пирена в смолистых веществах, выбрасываемых в атмосферный воздух после очистки, кг/т Аl (в ред. Приказа Ростехнадзора от 29.11.2005 N 892)

- общее количество бенз(а)пирена, выбрасываемого в атмосферный воздух, кг/т Аl (в ред. Приказа Ростехнадзора от 29.11.2005 N 892)

- количество электролизной пыли, поступающей в систему газоотсоса, кг/т Аl

- массовая доля фтора в пыли, поступающей в систему газоотсоса, доли ед.

- количество электролизной пыли, выделяющейся в атмосферу корпуса электролиза, кг/т Аl (в ред. Приказа Ростехнадзора от 29.11.2005 N 892)

- массовая доля фтора в пыли, выделяющейся в атмосферу корпуса электролиза, доли ед. (в ред. Приказа Ростехнадзора от 29.11.2005 N 892)

- количество электролизной пыли, выбрасываемой в атмосферный воздух через аэрационные фонари с учетом оседания ее на конструкциях корпуса электролиза, кг/т Аl (в ред. Приказа Ростехнадзора от 29.11.2005 N 892)

количество электролизной пыли, осевшей на конструкциях корпуса электролиза, кг/т Аl (в ред. Приказа Ростехнадзора от 29.11.2005 N 892)

- количество электролизной пыли, уловленной аппаратами газоочистки, кг/т Аl

- инструментально определяемое количество электролизной пыли соответственно на входе и выходе из газоочистки, кг/т Аl

- количество электролизной пыли, выбрасываемой в атмосферный воздух после очистки, кг/т Аl (в ред. Приказа Ростехнадзора от 29.11.2005 N 892)

- общее количество электролизной пыли, выбрасываемой в атмосферный воздух, кг/т Аl (в ред. Приказа Ростехнадзора от 29.11.2005 N 892)

- эффективность улавливания электролизной пыли, доли ед.

- количество пыли неорганической, выбрасываемой в атмосферный воздух после очистки, кг/т Аl (в ред. Приказа Ростехнадзора от 29.11.2005 N 892)

- количество пыли неорганической, поступающей в атмосферный воздух корпуса электролиза и далее в атмосферный воздух через аэрационные фонари электролизных корпусов, кг/т Аl (в ред. Приказа Ростехнадзора от 29.11.2005 N 892)

- общее количество пыли неорганической, выбрасываемой в атмосферный воздух, кг/т Аl (в ред. Приказа Ростехнадзора от 29.11.2005 N 892)

Р(гои)_бп и Р(го2и)_бп - инструментально определенное количество бенз(а)пирена на входе и выходе из газоочистки соответственно, кг/т Al; (в ред. Приказа Ростехнадзора от 29.11.2005 N 892)

P(го1)_бп - количество бенз(а)пирена, улавливаемого аппаратами газоочистки, кг/т Al; (в ред. Приказа Ростехнадзора от 29.11.2005 N 892)

Э(го)_i - эффективность улавливания вещества, доли ед.; (в ред. Приказа Ростехнадзора от 29.11.2005 N 892)

К(го)_i - количество вещества, поступающее на газоочистку, кг/т Al; (в ред. Приказа Ростехнадзора от 29.11.2005 N 892)

К(гои)_i - инструментально определенное количество вещества, поступающего в атмосферный воздух после аппаратов газоочистки, кг/т Al; (в ред. Приказа Ростехнадзора от 29.11.2005 N 892)

Т(го) - время работы газоочистки, ч; (в ред. Приказа Ростехнадзора от 29.11.2005 N 892)

Т(то) - время работы технологического оборудования, ч; (в ред. Приказа Ростехнадзора от 29.11.2005 N 892)

Р_n - количество снимаемой угольной пены, кг/т Al; (в ред. Приказа Ростехнадзора от 29.11.2005 N 892)

Р(пфу) - выброс ПФУ, кг/т Al; (в ред. Приказа Ростехнадзора от 29.11.2005 N 892)

Э(у)_хр - эффективность колокола (укрытия), найденная методом хронометража, доли ед.; (в ред. Приказа Ростехнадзора от 29.11.2005 N 892)

Э(у)_оп.оц. - эффективность колокола (укрытия), найденная методом оперативной оценки состояния электролизеров, доли ед.; (в ред. Приказа Ростехнадзора от 29.11.2005 N 892)

С_п - концентрация пыли в очищенных газах, мг/нм3; (в ред. Приказа Ростехнадзора от 29.11.2005 N 892)

Q_го2 - объем очищенных газов, нм3/т Al; (в ред. Приказа Ростехнадзора от 29.11.2005 N 892)

Р_оа - количество оксида алюминия, выбрасываемого в атмосферный воздух после очистки, кг/т Al; (в ред. Приказа Ростехнадзора от 29.11.2005 N 892)

Р(ак)_оа - количество оксида алюминия, выбрасываемого в атмосферу корпуса электролиза и далее в атмосферный воздух через аэрационные фонари корпусов электролиза, кг/т Al; (в ред. Приказа Ростехнадзора от 29.11.2005 N 892)

Р(го2)_кор - количество корунда, выбрасываемого в атмосферный воздух после очистки, кг/т Al; (в ред. Приказа Ростехнадзора от 29.11.2005 N 892)

Р(ак)_кор - количество корунда, выбрасываемого в атмосферу корпуса электролиза и далее в атмосферный воздух через аэрационные фонари корпусов электролиза, кг/т Al; (в ред. Приказа Ростехнадзора от 29.11.2005 N 892)

С(пго2)_у - содержание углерода в пыли после газоочистки, доли ед.; (в ред. Приказа Ростехнадзора от 29.11.2005 N 892)

С(пак)_у - содержание углерода в пыли, выделяющейся в атмосферу корпуса электролиза, доли ед.; (в ред. Приказа Ростехнадзора от 29.11.2005 N 892)

К_1 - содержание альфа-Al_2 O_3 в промышленном глиноземе, доли ед.; (в ред. Приказа Ростехнадзора от 29.11.2005 N 892)

К_2 - содержание гамма-Al_2 O_3 в промышленном глиноземе, доли ед.; (в ред. Приказа Ростехнадзора от 29.11.2005 N 892)

G(сб)_п - количество пыли, осажденной на пылесборниках за период времени t, кг; (в ред. Приказа Ростехнадзора от 29.11.2005 N 892)

S_сб - площадь пылесборников, м2; (в ред. Приказа Ростехнадзора от 29.11.2005 N 892)

S_констр - площадь поверхности осаждения стен и строительных конструкций корпуса электролиза, м2; (в ред. Приказа Ростехнадзора от 29.11.2005 N 892)

Q(t)_Al - выпуск алюминия исследуемым корпусом электролиза за период времени t, сут. (в ред. Приказа Ростехнадзора от 29.11.2005 N 892)

Приложение 2
к расчетной инструкции (методике)
по определению состава и количества
вредных (загрязняющих) веществ,
выбрасываемых в атмосферный воздух
при электролитическом
производстве алюминия

ПРОВЕДЕНИЕ ХРОНОМЕТРАЖА ТЕХНОЛОГИЧЕСКОГО СОСТОЯНИЯ ЭЛЕКТРОЛИЗЕРОВ

(в ред. Приказа Ростехнадзора от 29.11.2005 N 892)

Цель проведения хронометража - определение эффективности системы организованного газоотсоса.

Хронометраж периодически проводится на ограниченном количестве однотипных электролизеров, технологическое состояние которых отвечает среднему по подразделению. Так как хронометраж должен охватить все технологические режимы и операции по обслуживанию ванн, то он осуществляется в период времени не менее суток. Для обследования выбираются несколько групп электролизеров. При этом электролизеры внутри каждой группы должны быть однотипными, работать с близкими технологическими параметрами и технико-экономическими показателями с равным уровнем обслуживания и сходным состоянием укрытия.

Хронометраж проводится отдельно для групп однотипных электролизеров.

Хронометраж проводится не реже одного раза в год.

Периодичность хронометража, количество контролируемых групп электролизеров, количество электролизеров в каждой группе определяются в зависимости от технологического состояния электролизеров.

Эффективность укрытий определяется:

внутри группы - как среднеарифметическое значение эффективностей по отдельным электролизерам;

среди групп - как средневзвешенное, учитывающее долю представленных в группе электролизеров от общего количества электролизеров в обследуемом подразделении.

Пример

В корпусе электролиза действуют 90 электролизеров. Для хронометража выбраны 4 группы электролизеров:

1 группа состоит из 3 электролизеров, характеризующих работу 10% ванн, работающих в расстроенном технологическом режиме (9 шт.);

2 группа состоит из 2 электролизеров, характеризующих работу 5,56% ванн, работающих в пусковом режиме (5 шт.);

3 группа состоит из 5 электролизеров, характеризующих работу 80% ванн, работающих в нормальном технологическом режиме (72 шт.);

4 группа состоит из 2 электролизеров, характеризующих работу 4,44% ванн, работающих в режиме подготовки к отключению на капремонт (4 шт.).

Эффективность укрытий отдельных электролизеров по первой группе составила:

Средняя эффективность укрытий первой группы составляет:

Эффективность укрытий отдельных электролизеров по второй группе составила:

Средняя эффективность укрытий второй группы составляет:

Эффективность укрытий отдельных электролизеров по третьей группе составила:

Средняя эффективность укрытий третьей группы составляет:

Эффективность укрытий отдельных электролизеров по четвертой группе составила:

Средняя эффективность укрытий четвертой группы составляет:

Средняя эффективность по корпусу будет равна:

При проведении хронометража оценивается период работы электролизеров при состояниях, указанных в таблицах 1, 2 и 3.

Доля продолжительности каждого состояния определяется как:

где t_n - продолжительность n-го состояния за период времени t, мин.;

t - общее время хронометражного наблюдения за электролизерами, мин.

Сумма долей продолжительности каждого периода в общем времени работы электролизера

Эффективность системы газоотсоса в каждом состоянии рекомендуется принимать в соответствии с данными таблицы 1.

При внедрении систем автоматизированного питания глиноземом исключается операция "Регламентированная обработка" (табл. 1, позиция 1). Эффективность улавливания фторидов газосборным колоколом при герметичном газосборнике (позиция 10) при повышении технологической дисциплины и уровня эксплуатации может достигать 0,96.

Расчет ведется по формуле:

Э(гк)_ф (Э(кг)_ат)

(в ред. Приказа Ростехнадзора от 29.11.2005 N 892)

Таблица 1

Рекомендуемые значения эффективности улавливания фторидов и анодных газов газосборным колоколом для электролизеров с самообжигающимися анодами с верхним токоподводом

N п/п Состояние электролизеров Эффективность улавливания,, доли ед.
фторидов анодных газов
1 Регламентированная обработка 0,35 0,60
2 Анодный эффект и его ликвидация 0,35 0,80
3 Выливка металла, технологические замеры 0,60 0,85
4 Технологическая обработка 0,35 0,50
5 Работа с неисправным и ремонтируемым газосборником 0,60 0,60
6 Утечки газа через неплотности ("дымки") 0,43 0,85
7 Обвалы корки ("огоньки") 0,43 0,85
8 Ремонт пояса подвески колокола 0,10 0,10
9 Простой системы газоотсоса 0,00 0,00
10 Работа с герметичным газосборником 0,92 0,98

Таблица 2

Эффективность системы газоотсоса при различных состояниях электролизеров с самообжигающимися анодами с боковым токоподводом

(в ред. Приказа Ростехнадзора от 29.11.2005 N 892)

N п/п Состояние электролизеров Эффективность укрытий, Э(у)_n, доли ед.
1 Регламентированная обработка 0,8
2 Анодный эффект и его ликвидация 0,8
3 Выливка металла, технологические замеры 0,9
4 Технологическая обработка 0,8
5 Обслуживание анодного хозяйства 0,8
6 Загрузка анодной массы 0,9
7 Работа с неисправным укрытием 0,85
8 Простой системы газоотсоса 0,00
9 Работа с герметичным укрытием 0,97

Расчет ведется по формуле:

Э(у) = Э(у)_1 x Т_1 + Э(у)_2 x Т_2 + Э(у)_3 x Т_3 + Э(у)_4 x Т_4 + Э(у)_5 x Т_5 + Э(у)_6 x x Т_6 + Э(у)_7 x Т_7 + Э(у)_8 x Т_8 + Э(у)_9 x Т_9. (в ред. Приказа Ростехнадзора от 29.11.2005 N 892)

Таблица 3

Эффективность системы газоотсоса при различных состояниях электролизера с предварительно обожженными анодами

N п/п Состояние электролизера Эффективность укрытий, , доли ед.
1. Регламентированная обработка 0,75
2. Анодный эффект и его ликвидация 0,75
3. Выливка металла и технологические замеры 0,60
4. Смена анода и технологическая обработка 0,60
5. Работа с неисправным укрытием 0,65
6. Простой системы газоотсоса 0,00
7. Работа с герметичным укрытием 0,98

Кроме того, в каждом состоянии оценивается время горения газа в "огоньке".

Для цехов, оборудованных электролизерами с самообжигающимися анодами с верхним токоподводом, при внедрении систем автоматизированного питания глиноземом исключается операция "Регламентированная обработка" (позиция 1). (в ред. Приказа Ростехнадзора от 29.11.2005 N 892)

Приложение 3
к расчетной инструкции (методике)
по определению состава и количества
вредных (загрязняющих) веществ,
выбрасываемых в атмосферный воздух
при электролитическом
производстве алюминия

УЧЕТ ОСЕДАНИЯ ПЫЛИ И ЕЕ СОСТАВЛЯЮЩИХ НА КОНСТРУКЦИЯХ ЭЛЕКТРОЛИЗНОГО КОРПУСА ПРИ РАСЧЕТЕ ВЫБРОСОВ ЧЕРЕЗ АЭРАЦИОННЫЕ ФОНАРИ

(в ред. Приказа Ростехнадзора от 29.11.2005 N 892)

При расчете количества пыли, выделяющейся в атмосферный воздух, и ее составляющих (смолистых веществ, фтора, бенз(а)пирена) может быть учтено оседание их на конструкциях корпуса электролиза: (в ред. Приказа Ростехнадзора от 29.11.2005 N 892)

где Р(ак)_п - количество электролизной пыли, выделяющейся в атмосферу корпуса электролиза, кг/т Аl; (в ред. Приказа Ростехнадзора от 29.11.2005 N 892)

- количество пыли, осевшей на конструкциях корпуса электролиза, кг/т Аl.

Аналогично можно определить количество составляющих пыли -

Для уточнения количества осаждающейся пыли целесообразно проводить его экспериментальное определение в конкретных условиях организации.

С этой целью рекомендуется:

выбрать представительный участок электролизного корпуса, отстоящий не менее чем на 50 м от торца корпуса и на такое же расстояние от соединительного коридора;

изготовить пылесборники в виде поддонов из листового алюминия шириной 0,5 м и длиной 1 м с отбортовками высотой 5 см для размещения на горизонтальных поверхностях; для размещения на вертикальных поверхностях пылесборник должен иметь такие отбортовки с трех сторон (с верхней и с двух боковых), а снизу отбортовка выполняется в виде сборного желоба;

развесить пылесборники на стенах выбранного участка корпуса ориентировочно на середине высоты от напольных решеток до горловины аэрационного фонаря - не менее 5 шт. на каждой стене на расстоянии 10 м друг от друга;

разместить не менее 10 пылесборников горизонтально на фермах в горловине аэрационного фонаря таким образом, чтобы на каждой ферме располагалось по 2 пылесборника - каждый на расстоянии от края горловины, равном около 0,25 ширины горловины аэрационного фонаря;

расположить пылесборники горизонтально на крыше аэрационного фонаря между фрамугами и ветровыми щитами не менее чем по 5 шт. на каждой стороне корпуса электролиза на расстоянии 10 м друг от друга; эти пылесборники необходимо располагать под навесами во избежание попадания в них атмосферных осадков.

Пылесборники размещают указанным выше образом сроком на 2 - 4 недели (срок тщательно регистрируется). Через две недели осуществляют контрольную проверку. Если в пылесборниках обнаруживают значимое количество пыли, их снимают, если пыли мало, оставляют еще на такой же срок. Из снятых пылесборников пыль количественно переносят в емкости, взвешивают, квартуют и отбирают представительные пробы для анализа на твердые фториды, смолистые вещества и бенз(а)пирен.

Найденное количество определяемого компонента пересчитывают на площадь стен и строительных конструкций корпуса и учитывают при расчете выбросов по формуле:

где - количество пыли, осажденной на пылесборниках за период времени t, кг;

S_сб - площадь пылесборников, м2;

S_констр - площадь поверхности осаждения стен и строительных конструкций электролизного корпуса, м;

- выпуск алюминия исследуемым корпусом электролиза за период времени t, сут.

Приложение 4
к расчетной инструкции (методике)
по определению состава
и количества вредных
(загрязняющих) веществ,
выбрасываемых в атмосферный
воздух при электролитическом
производстве алюминия

СХЕМА РАСЧЕТА ВЫБРОСОВ ФТОРА КОРПУСАМИ ЭЛЕКТРОЛИЗА ПРИ СУХОЙ ОЧИСТКЕ ГАЗОВ

(в ред. Приказа Ростехнадзора от 29.11.2005 N 892)

Баланс фтора, кг/т Аl

для ВТ
для БТ и ОА

Приложение 5
к расчетной инструкции (методике)
по определению состава
и количества вредных
(загрязняющих) веществ,
выбрасываемых в атмосферный
воздух при электролитическом
производстве алюминия

РАСЧЕТ КОЛИЧЕСТВА ОБРАЗУЮЩЕГОСЯ ОКСИДА УГЛЕРОДА И КОЛИЧЕСТВА КИСЛОРОДА, УЧАСТВУЮЩЕГО В РЕАКЦИИ ОКИСЛЕНИЯ УГЛЕРОДА НА ЭЛЕКТРОЛИЗЕРАХ С САМООБЖИГАЮЩИМИСЯ АНОДАМИ С ВЕРХНИМ ТОКОПОДВОДОМ

(в ред. Приказа Ростехнадзора от 29.11.2005 N 892)

В соответствии с уравнением (65), если за Х принять объемную долю оксида углерода при сумме долей СО2 + СО = 1,

1,5 х 32 кг
930 кг

Можно составить пропорцию:

Откуда следует:

В свою очередь из пропорции:

следует:

При = 0,84:

Аналогично:

Соответственно, объем первичного образующегося оксида углерода:

Масса кислорода воздуха, взаимодействующая с образованием оксида углерода:

Суммарное количество кислорода, реагирующего с углеродом в подколокольном пространстве, составит:

Объем первично образующегося диоксида углерода:

Суммарный нормальный объем первично образующегося анодного газа:

При температуре электролита 962 град. С физический объем анодного газа:

При эффективности газосборного колокола в атмосферу корпуса электролиза выделится м3 анодного газа.

Освобождающийся объем заполняется воздухом, который нагревается до 500 град. С. В этом случае физический объем воздуха оказывается в 2,6 раза больше, чем натуральный.

Нормальный объем воздуха:

Объем содержащегося в воздухе кислорода:

Масса кислорода воздуха, поступающего под колокольный газосборник:

При неблагоприятных условиях горения коэффициент избытка воздуха принимается равным 1,7.

Приложение 6
к расчетной инструкции (методике)
по определению состава
и количества вредных
(загрязняющих) веществ,
выбрасываемых в атмосферный
воздух при электролитическом
производстве алюминия

РАСЧЕТ КОЛИЧЕСТВА КИСЛОРОДА ВОЗДУХА, ОКИСЛЯЮЩЕГО УГЛЕРОД ПОД КОРКОЙ ЭЛЕКТРОЛИТА, И КОЛИЧЕСТВА ОКСИДА УГЛЕРОДА, ОБРАЗУЮЩЕГОСЯ НАД КОРКОЙ НА ЭЛЕКТРОЛИЗЕРАХ С САМООБЖИГАЮЩИМИСЯ АНОДАМИ С БОКОВЫМ ТОКОПОДВОДОМ

(в ред. Приказа Ростехнадзора от 29.11.2005 N 892)

Из баланса анодного материала следует, что 9,4% углерода окисляется воздухом.

Принимается, что половина этого количества взаимодействует под коркой электролита, и, в свою очередь, половина углерода под коркой окисляется до СО. Количество кислорода, окисляющего углерод до СО под коркой, составит:

Количество кислорода, окисляющего углерод до СО2, составит:

Суммарное количество кислорода, реагирующего с углеродом под коркой электролита, составит:

Всего количество кислорода, реагирующего под коркой, составляет:

Количество оксида углерода, образующегося при взаимодействии кислорода воздуха с углеродом над коркой, составляет:

Приложение 7
к расчетной инструкции (методике)
по определению состава
и количества вредных
(загрязняющих) веществ,
выбрасываемых в атмосферный
воздух при электролитическом
производстве алюминия

РАСЧЕТ КОЛИЧЕСТВА ОБРАЗУЮЩЕГОСЯ ОКСИДА УГЛЕРОДА И КОЛИЧЕСТВА КИСЛОРОДА, УЧАСТВУЮЩЕГО В РЕАКЦИИ ОКИСЛЕНИЯ УГЛЕРОДА НА ЭЛЕКТРОЛИЗЕРАХ С ПРЕДВАРИТЕЛЬНО ОБОЖЖЕННЫМИ АНОДАМИ

(в ред. Приказа Ростехнадзора от 29.11.2005 N 892)

В соответствии с уравнением (65):

1,5 х 32 кг
Р_о , кг

Можно составить пропорцию:

из которой следует:

Из пропорции:

следует:

где X - объемная доля оксида углерода при сумме долей СО и СО2 = 100%.

Приложение 8
к расчетной инструкции (методике)
по определению состава
и количества вредных
(загрязняющих) веществ,
выбрасываемых в атмосферный
воздух при электролитическом
производстве алюминия

РЕКОМЕНДУЕМЫЕ ЗНАЧЕНИЯ ЭФФЕКТИВНОСТИ УЛАВЛИВАНИЯ АНОДНЫХ ГАЗОВ ГАЗОСБОРНЫМ КОЛОКОЛОМ

(в ред. Приказа Ростехнадзора от 29.11.2005 N 892)

N п/п Состояние электролизеров Эффективность улавливания анодных газов
(), доли ед.
1 Регламентированная обработка 0,60
2 Анодный эффект и его ликвидация 0,80
3 Выливка металла, технологические замеры 0,85
4 Технологическая обработка 0,50
5 Работа с неисправным и ремонтируемым газосборником 0,60
6 Утечки газа через неплотности ("дымки") 0,85
7 Обвалы корки ("огоньки") 0,85
8 Ремонт пояса подвески колокола 0,10
9 Простой системы газоотсоса 0,00
10 Работа с герметичным газосборником 0,98
  Итого:

При внедрении систем автоматизированного питания глиноземом исключается операция "Регламентированная обработка" (позиция 1 таблицы).

Приложение 9
к расчетной инструкции (методике)
по определению состава
и количества вредных
(загрязняющих) веществ,
выбрасываемых в атмосферный
воздух при электролитическом
производстве алюминия

ЭФФЕКТИВНОСТЬ СИСТЕМЫ ГАЗООТСОСА И ЭФФЕКТИВНОСТЬ ДОЖИГАНИЯ ОКСИДА УГЛЕРОДА В "ОГОНЬКАХ" ПРИ РАЗЛИЧНЫХ СОСТОЯНИЯХ ЭЛЕКТРОЛИЗЕРА С БОКОВЫМ ТОКОПОДВОДОМ

(в ред. Приказа Ростехнадзора от 29.11.2005 N 892)

N п/п Состояние электролизера Доля продолжительности каждого состояния, доли ед., Т_n Доля времени горения "огонька", , доли ед. Эффективность системы газоотсоса, , доли ед. Доля неокислившегося СО, , доли ед.
1 Регламентированная обработка Т_1 0,80 0,50
2 Анодный эффект и его ликвидация Т_2 0,80 0,50
3 Выливка металла и технологические замеры Т_3 0,90 1,00
4 Технологическая обработка Т_4 0,80 0,50
5 Обслуживание анодного хозяйства Т_5 0,80 1,00
6 Загрузка анодной массы Т_6 0,90 1,00
7 Работа с герметичным укрытием Т_7 0,97 1,00
8 Работа с неисправным укрытием Т_8 0,85 0,65 1,00
(в ред. Приказа Ростехнадзора от 29.11.2005 N 892)
9 Простой системы газоотсоса Т_9 0,00 1,00
  Итого: 1,00   Э(у)  

Приложение 10
к расчетной инструкции (методике)
по определению состава
и количества вредных
(загрязняющих) веществ,
выбрасываемых в атмосферный
воздух при электролитическом
производстве алюминия

ЭФФЕКТИВНОСТЬ СИСТЕМЫ ГАЗООТСОСА И ЭФФЕКТИВНОСТЬ ДОЖИГАНИЯ ОКСИДА УГЛЕРОДА В "ОГОНЬКАХ" ПРИ РАЗЛИЧНЫХ СОСТОЯНИЯХ ЭЛЕКТРОЛИЗЕРА С ОБОЖЖЕННЫМИ АНОДАМИ

(в ред. Приказа Ростехнадзора от 29.11.2005 N 892)

N п/п Состояние электролизера Доля продолжительности каждого состояния, Т_у, доли ед. Доля времени горения "огонька", , доли ед. Эффективность системы газоотсоса, , доли ед. Доля неокислившегося СО, , доли ед.
1 Регламентированная обработка Т_1 0,75 0,50
2 Анодный эффект и его ликвидация Т_2 0,75 0,50
3 Выливка металла и технологические замеры Т_3 0,60 1,00
4 Смена анода и технологическая обработка Т_4 0,60 0,50
5 Работа с неисправным укрытием Т_5 0,65 1,00
6 Простой системы газоотсоса Т_6 0,00 1,00
7 Работа с герметичным укрытием Т_7 0,98 1,00

Приложение 11
к расчетной инструкции (методике)
по определению состава
и количества вредных
(загрязняющих) веществ,
выбрасываемых в атмосферный
воздух при электролитическом
производстве алюминия

КОЛИЧЕСТВО СМОЛИСТЫХ ВЕЩЕСТВ, ВЫДЕЛЯЮЩИХСЯ ПОД КОЛОКОЛЬНЫЙ ГАЗОСБОРНИК, ДЛЯ ЭЛЕКТРОЛИЗЕРОВ С САМООБЖИГАЮЩИМИСЯ АНОДАМИ С ВЕРХНИМ ТОКОПОДВОДОМ

(в ред. Приказа Ростехнадзора от 29.11.2005 N 892)

Тип электролизера , кг/т Аl

Для рядовой анодной массы:

С-2 9
С-3 11
С-8Б 12,2
С-8БМ 11,2

Для технологии "полусухого" анода:

С-2 5,4
С-3 6,6
С-8Б 7,32
С-8БМ 6,72

Приложение 12
к расчетной инструкции (методике)
по определению состава
и количества вредных
(загрязняющих) веществ,
выбрасываемых в атмосферный
воздух при электролитическом
производстве алюминия

ЗАВИСИМОСТЬ КОЭФФИЦИЕНТА ЭФФЕКТИВНОСТИ ДОЖИГАНИЯ СМОЛИСТЫХ ВЕЩЕСТВ, В ТОМ ЧИСЛЕ БЕНЗ(А)ПИРЕНА, ОТ ТЕМПЕРАТУРЫ В ГОРЕЛКЕ ЭЛЕКТРОЛИЗЕРОВ С САМООБЖИГАЮЩИМИСЯ АНОДАМИ С ВЕРХНИМ ТОКОПОДВОДОМ

(в ред. Приказа Ростехнадзора от 29.11.2005 N 892)

График не приводится

Приложение 13
к расчетной инструкции (методике)
по определению состава
и количества вредных
(загрязняющих) веществ,
выбрасываемых в атмосферный
воздух при электролитическом
производстве алюминия

ЗАВИСИМОСТЬ КОЛИЧЕСТВА СМОЛИСТЫХ ВЕЩЕСТВ, ВЫДЕЛЯЮЩИХСЯ ЧЕРЕЗ БОКОВЫЕ ГРАНИ АНОДА (В ДОЛЯХ ОТ РАСХОДА АНОДНОЙ МАССЫ), ОТ КОЭФФИЦИЕНТА ТЕКУЧЕСТИ АНОДНОЙ МАССЫ ПРИ ИСПОЛЬЗОВАНИИ ПЕКА С ТЕМПЕРАТУРОЙ РАЗМЯГЧЕНИЯ

1 - <= 65 ГРАД. С; 2 - 67 - 76 ГРАД. С;
3 - 85 - 90 ГРАД. С; 4 - > 90 ГРАД. С

График не приводится

Приложение 14
к расчетной инструкции (методике)
по определению состава
и количества вредных
(загрязняющих) веществ,
выбрасываемых в атмосферный
воздух при электролитическом
производстве алюминия

ОПЕРАТИВНАЯ ОЦЕНКА ГЕРМЕТИЗАЦИИ ЭЛЕКТРОЛИЗЕРОВ С САМООБЖИГАЮЩИМИСЯ АНОДАМИ С ВЕРХНИМ ТОКОПОДВОДОМ

Каждый электролизер осматривается от стены и со среднего прохода корпуса электролиза. При этом фиксируются технологические операции, вызвавшие разгерметизацию электролизеров, факторы состояния электролизеров специальными кодами в соответствии с контролируемыми показателями (таблица 1). На одном электролизере фиксируется одно наихудшее нарушение с точки зрения загрязнения атмосферного воздуха соединениями (анодными газами).

Таблица 1

Степень разгерметизации электролизеров в различных состояниях

N п/п Состояние электролизеров Индекс состояния Степень разгерметизации электролизера, доли ед.
1. Регламентированная обработка "1" 0,65
2. Анодный эффект и его ликвидация "2" 0,65
3. Выливка металла, технологические замеры "3" 0,40
4. Технологическая обработка "4" 0,65
5. Работа с неисправным и ремонтируемым
газосборником (укрытием)
"5" 0,40
6. Утечки газа через неплотности ("дымки") "6" 0,57
7. Обвалы корки ("огоньки") "7" 0,57
8. Ремонт пояса подвески колокола "8" 0,90
9. Простой системы газоотсоса "9" 1,00
10. Работа с герметичным газосборником (укрытием) "10" 0,08

На основании полученных результатов производится расчет показателей герметичности (КПД колокола).

Общий процент негерметичных электролизеров определяется как

где В - количество электролизеров (без учета пусковых ванн) КПД колокола: