Приказ Россвязьохранкультуры от 18.03.2008 N 125

"Об утверждении Административного регламента Федеральной службы по надзору в сфере массовых коммуникаций, связи и охраны культурного наследия по исполнению государственной функции по осуществлению государственного надзора и контроля за соблюдением операторами связи требований к пропуску трафика и его маршрутизации"
Редакция от 18.03.2008 — Документ утратил силу, см. «Приказ Минкомсвязи РФ от 09.09.2011 N 225»

Зарегистрировано в Минюсте РФ 9 апреля 2008 г. N 11502


ФЕДЕРАЛЬНАЯ СЛУЖБА ПО НАДЗОРУ В СФЕРЕ МАССОВЫХ КОММУНИКАЦИЙ, СВЯЗИ И ОХРАНЫ КУЛЬТУРНОГО НАСЛЕДИЯ

ПРИКАЗ
от 18 марта 2008 г. N 125

ОБ УТВЕРЖДЕНИИ АДМИНИСТРАТИВНОГО РЕГЛАМЕНТА ФЕДЕРАЛЬНОЙ СЛУЖБЫ ПО НАДЗОРУ В СФЕРЕ МАССОВЫХ КОММУНИКАЦИЙ, СВЯЗИ И ОХРАНЫ КУЛЬТУРНОГО НАСЛЕДИЯ ПО ИСПОЛНЕНИЮ ГОСУДАРСТВЕННОЙ ФУНКЦИИ ПО ОСУЩЕСТВЛЕНИЮ ГОСУДАРСТВЕННОГО НАДЗОРА И КОНТРОЛЯ ЗА СОБЛЮДЕНИЕМ ОПЕРАТОРАМИ СВЯЗИ ТРЕБОВАНИЙ К ПРОПУСКУ ТРАФИКА И ЕГО МАРШРУТИЗАЦИИ

В соответствии с Положением о Федеральной службе по надзору в сфере массовых коммуникаций, связи и охраны культурного наследия, утвержденным Постановлением Правительства Российской Федерации от 6 июля 2007 года N 354 (Собрание законодательства Российской Федерации, 2007, N 24, ст. 2923; N 52, ст. 6462), Постановлением Правительства Российской Федерации от 11 ноября 2005 года N 679 "О порядке разработки и утверждения административных регламентов исполнения государственных функций и административных регламентов предоставления государственных услуг" (Собрание законодательства Российской Федерации, 2005, N 47, ст. 4933; 2007, N 50, ст. 6285) приказываю:

1. Утвердить прилагаемый Административный регламент Федеральной службы по надзору в сфере массовых коммуникаций, связи и охраны культурного наследия по исполнению государственной функции по осуществлению государственного надзора и контроля за соблюдением операторами связи требований к пропуску трафика и его маршрутизации.

2. Направить настоящий Приказ на государственную регистрацию в Министерство юстиции Российской Федерации.

3. Контроль за исполнением настоящего Приказа оставляю за собой.

Руководитель
Б.А.БОЯРСКОВ

Приложение
к Приказу Россвязьохранкультуры
от 18 марта 2008 г. N 125

АДМИНИСТРАТИВНЫЙ РЕГЛАМЕНТ
ФЕДЕРАЛЬНОЙ СЛУЖБЫ ПО НАДЗОРУ В СФЕРЕ МАССОВЫХ КОММУНИКАЦИЙ, СВЯЗИ И ОХРАНЫ КУЛЬТУРНОГО НАСЛЕДИЯ ПО ИСПОЛНЕНИЮ ГОСУДАРСТВЕННОЙ ФУНКЦИИ ПО ОСУЩЕСТВЛЕНИЮ ГОСУДАРСТВЕННОГО НАДЗОРА И КОНТРОЛЯ ЗА СОБЛЮДЕНИЕМ ОПЕРАТОРАМИ СВЯЗИ ТРЕБОВАНИЙ К ПРОПУСКУ ТРАФИКА И ЕГО МАРШРУТИЗАЦИИ

I. Общие положения

1. Настоящий Административный регламент Федеральной службы по надзору в сфере массовых коммуникаций, связи и охраны культурного наследия по исполнению государственной функции по осуществлению государственного надзора и контроля за соблюдением операторами связи требований к пропуску трафика и его маршрутизации (далее - государственная функция) определяет сроки и последовательность действий (административных процедур) Федеральной службы по надзору в сфере массовых коммуникаций, связи и охраны культурного наследия (далее - Россвязьохранкультура), территориальных органов Россвязьохранкультуры и их структурных подразделений, порядок взаимодействия между их структурными подразделениями и должностными лицами, а также порядок взаимодействия Россвязьохранкультуры, территориальных органов Россвязьохранкультуры и их структурных подразделений с операторами связи, федеральными органами исполнительной власти, органами исполнительной власти субъектов Российской Федерации, органами местного самоуправления при осуществлении государственного надзора и контроля за соблюдением операторами связи требований к пропуску трафика и его маршрутизации.

2. Исполнение государственной функции осуществляется Россвязьохранкультурой и ее территориальными органами. Перечень территориальных органов Россвязьохранкультуры представлен в приложении N 1 к настоящему Административному регламенту.

В центральном аппарате Россвязьохранкультуры осуществление государственной функции обеспечивают руководитель Россвязьохранкультуры, заместитель руководителя Россвязьохранкультуры, Управление контроля и надзора в сфере связи.

3. Исполнение государственной функции осуществляется в соответствии с:

- Федеральным законом от 7 июля 2003 года N 126-ФЗ "О связи" (Собрание законодательства Российской Федерации, 2003, N 28, ст. 2895; 2003, N 52 (часть I), ст. 5038; 2004, N 35, ст. 3607; 2004, N 45, ст. 4377; 2005, N 19, ст. 1752; 2006, N 6, ст. 636; 2006, N 10, ст. 1069; 2006, N 31 (ч. I), ст. 3452; 2007, N 1 (часть I), ст. 8; 2007, N 7, ст. 835; 2007, N 31, ст. 4002)

- Федеральным законом от 8 августа 2001 года N 134-ФЗ "О защите прав юридических лиц и индивидуальных предпринимателей при проведении государственного контроля (надзора)" (Собрание законодательства Российской Федерации, 2001, N 33 (часть I), ст. 3436; 2002, N 44, ст. 4297; 2003, N 2, ст. 169; 2003, N 40, ст. 3820; 2004, N 35, ст. 3607; 2005, N 19, ст. 1752; 2005, N 27, ст. 2719; 2006, N 1, ст. 17);

- Законом Российской Федерации от 27 апреля 1993 года N 4871-1 "Об обеспечении единства измерений" (Российская газета, 1993, N 109);

- Постановлением Правительства Российской Федерации от 18 февраля 2005 г. N 87 "Об утверждении перечня наименований услуг связи, вносимых в лицензии, и перечней лицензионных условий" (Собрание законодательства Российской Федерации, 2005, N 9, ст. 719; 2006, N 2, ст. 202);

- Постановлением Правительства Российской Федерации от 2 марта 2005 года N 110 "Об утверждении Порядка осуществления государственного надзора за деятельностью в области связи" (Собрание законодательства Российской Федерации, 2005, N 10, ст. 850);

- Постановлением Правительства Российской Федерации от 28 марта 2005 года N 161 "Об утверждении правил присоединения сетей электросвязи и их взаимодействия" (Собрание законодательства Российской Федерации, 2005, N 14, ст. 1243; 2005, N 27, ст. 2768; 2006, N 2, ст. 195);

- Постановлением Правительства Российской Федерации от 6 июня 2007 года N 354 "Об утверждении Положения о Федеральной службе по надзору в сфере массовых коммуникаций, связи и охраны культурного наследия" (Собрание законодательства Российской Федерации, 2007, N 24, ст. 2923; N 52, ст. 6462);

- Приказом Министерства информационных технологий и связи Российской Федерации от 26.09.2007 N 112 "Об утверждении порядка взаимодействия сетей фиксированной телефонной связи сети связи общего пользования для целей обеспечения права абонентов и (или) пользователей этих сетей на выбор оператора связи, оказывающего услуги междугородной и международной телефонной связи при автоматическом способе установления телефонного соединения" (зарегистрирован в Министерстве юстиции Российской Федерации 08.10.2007, регистрационный N 10285);

- Приказом Министерства информационных технологий и связи Российской Федерации от 10.11.2005 N 128 "Об утверждении формы акта проверки деятельности в области связи" (зарегистрирован в Министерстве юстиции Российской Федерации 23.11.2005, регистрационный N 7190) (Бюллетень нормативных актов федеральных органов исполнительной власти, 2005, N 48);

- Приказом Министерства информационных технологий и связи Российской Федерации от 08.08.2005 N 98 "Об утверждении требований к порядку пропуска трафика в телефонной сети связи общего пользования" (зарегистрирован в Министерстве юстиции Российской Федерации 18.08.2005, регистрационный N 6917) (Бюллетень нормативных актов федеральных органов исполнительной власти, 2005, N 35; 2006, N 13; 2007, N 31);

- Приказом Министерства информационных технологий и связи Российской Федерации от 08.08.2005 N 97 "Об утверждении требований к построению телефонной сети связи общего пользования" (зарегистрирован в Министерстве юстиции Российской Федерации 18.08.2005, регистрационный N 6916) (Бюллетень нормативных актов федеральных органов исполнительной власти, 2005, N 34; 2006, N 13; 2006, N 52);

- Приказом Министерства информационных технологий и связи Российской Федерации от 22.03.2005 N 32 "Об утверждении требований к содержанию описания сетей связи и средств связи, с использованием которых будут оказываться услуги связи" (зарегистрирован в Министерстве юстиции Российской Федерации 07.04.2005, регистрационный N 6471) (Бюллетень нормативных актов федеральных органов исполнительной власти, 2005, N 16; 2006, N 31);

- Приказом Федеральной службы по надзору в сфере массовых коммуникаций, связи и охраны культурного наследия от 02.10.2007 N 199 "Об утверждении типового положения о территориальном органе Федеральной службы по надзору в сфере массовых коммуникаций, связи и охраны культурного наследия" (зарегистрирован в Министерстве юстиции Российской Федерации 22.10.2007, регистрационный N 10384);

- Приказом Федеральной службы по надзору в сфере массовых коммуникаций, связи и охраны культурного наследия от 21.08.2007 N 101 "Об утверждении перечня должностных лиц Федеральной службы по надзору в сфере массовых коммуникаций, связи и охраны культурного наследия и ее территориальных органов, уполномоченных составлять протоколы об административных правонарушениях" (зарегистрирован в Министерстве юстиции Российской Федерации 17.09.2007, регистрационный N 10150).

4. В результате исполнения государственной функции обеспечивается создание одинаковых условий для всех участников рынка в области оказания услуг телефонной связи.

5. Государственная функция, определенная настоящим Административным регламентом, реализуется в отношении юридических лиц и индивидуальных предпринимателей, являющихся в соответствии с законодательством Российской Федерации операторами связи, имеющих лицензии на осуществление деятельности в области:

- оказания услуг местной телефонной связи, за исключением услуг местной телефонной связи с использованием таксофонов и средств коллективного доступа;

- оказания услуг междугородной и международной связи;

- оказания услуг внутризоновой телефонной связи;

- оказания услуг подвижной радиотелефонной связи;

- оказания услуг подвижной радиосвязи в сети связи общего пользования;

- оказания услуг подвижной спутниковой радиосвязи.

II. Требования к порядку исполнения государственной функции

6. Информация о порядке и процедуре исполнения государственной функции предоставляется заинтересованным лицам путем:

- консультаций с государственными инспекторами в центральном аппарате и территориальных органах Россвязьохранкультуры;

- консультаций по телефонам;

- официальной переписки;

- размещения на официальном сайте Россвязьохранкультуры в сети Интернет.

7. Сведения о местонахождении и официальном сайте Россвязьохранкультуры в сети Интернет:

7.1. Адреса:

109074, г. Москва, Китайгородский проезд, д. 7, стр. 2.

119991, г. Москва, 2-й Спасоналивковский пер., д. 3, стр. 1.

7.2. Адрес официального сайта Россвязьохранкультуры в сети Интернет: www.rsoc.ru.

7.3. Сведения о режиме работы центрального аппарата Россвязьохранкультуры:

Понедельник - четверг: 09.00 - 18.00, обед: 13.00 - 14.00.

Пятница: 09.00 - 16.45, обед: 13.00 - 14.00.

Суббота, воскресенье: выходной.

7.4. Сведения о режимах работы территориальных органов Россвязьохранкультуры можно получить по телефонам или адресам электронной почты, размещенным на официальном сайте Россвязьохранкультуры в сети Интернет.

7.5. На официальном сайте Россвязьохранкультуры в сети Интернет размещается следующая информация:

- нормативные правовые акты, регулирующие деятельность по исполнению государственной функции;

- текст Административного регламента с приложениями;

- порядок получения консультаций;

- порядок обжалования решений, действий или бездействия должностных лиц, исполняющих государственную функцию.

7.6. Помещения для должностных лиц, осуществляющих исполнение государственной функции, должны отвечать следующим требованиям:

- снабжаться табличками с указанием номера кабинета, названием подразделения, фамилий, имен, отчеств, должностей лиц, ответственных за осуществление государственных функций;

- оснащаться телефоном, факсом, копировальным аппаратом и иной оргтехникой.

7.7. Рабочие места должностных лиц, осуществляющих исполнение государственной функции, оборудуются:

- рабочими столами и стульями (не менее 1 комплекта на одно должностное лицо);

- компьютерами (1 рабочий компьютер на одно должностное лицо и 1 компьютер с установленной Единой информационной системой);

- оргтехникой, позволяющей своевременно и в полном объеме осуществлять исполнение государственной функции;

- стульями для посетителей.

III. Административные процедуры при исполнении государственной функции

1. Общие требования к административным процедурам

8. Исполнение государственной функции включает следующие административные процедуры:

- принятие решения о проведении мероприятий государственного надзора и контроля;

- проведение мероприятий государственного надзора и контроля;

- оформление результатов мероприятий государственного надзора и контроля;

- обжалование действий (бездействия), осуществляемых в ходе исполнения государственной функции на основании Административного регламента.

9. Государственный надзор за деятельностью в области связи от имени Россвязьохранкультуры уполномочены осуществлять следующие государственные инспекторы по надзору за связью и информатизацией:

руководитель Россвязьохранкультуры, который по должности является Главным государственным инспектором Российской Федерации по надзору за связью и информатизацией;

заместители руководителя Россвязьохранкультуры, по должности являющиеся заместителями Главного государственного инспектора Российской Федерации по надзору за связью и информатизацией;

начальник Управления контроля и надзора в сфере связи Россвязьохранкультуры и его заместители, начальники Отделов Управления контроля и надзора в сфере связи Россвязьохранкультуры и их заместители, консультанты и главные специалисты центрального аппарата Россвязьохранкультуры, руководители ее территориальных органов и их заместители, которые по должности являются старшими государственными инспекторами Российской Федерации по надзору за связью и информатизацией;

иные работники Управления контроля и надзора в сфере связи центрального аппарата Россвязьохранкультуры и работники территориальных органов Россвязьохранкультуры, в обязанности которых входит осуществление государственного надзора за деятельностью в области связи и которые по должности являются государственными инспекторами Российской Федерации по надзору за связью и информатизацией.

10. Главный государственный инспектор Российской Федерации по надзору за связью и информатизацией, его заместители, старшие государственные инспекторы Российской Федерации по надзору за связью и информатизацией, государственные инспекторы Российской Федерации по надзору за связью и информатизацией имеют право:

составлять протоколы об административных правонарушениях в области связи в случаях, предусмотренных Кодексом Российской Федерации об административных правонарушениях;

осуществлять необходимые исследования, испытания, измерения и иные проверочные действия, связанные с выполнением полномочий в установленной сфере деятельности;

запрашивать на безвозмездной основе у федеральных органов исполнительной власти и их территориальных органов, органов исполнительной власти субъектов Российской Федерации и органов местного самоуправления, а также у лиц, осуществляющих деятельность в области связи, необходимые сведения и материалы по вопросам реализации контрольно-надзорных полномочий Федеральной службы по надзору в сфере массовых коммуникаций, связи и охраны культурного наследия, кроме случаев запроса информации у лица, в отношении которого проводятся мероприятия по контролю без взаимодействия (дистанционный контроль).

11. Главный государственный инспектор Российской Федерации по надзору за связью и информатизацией, его заместитель, старшие государственные инспекторы Российской Федерации по надзору за связью и информатизацией помимо полномочий, указанных в пункте 10 настоящего Административного регламента, имеют право:

выдавать обязательные для выполнения предписания об устранении выявленных нарушений требований в области связи;

рассматривать в порядке и случаях, установленных законодательством Российской Федерации, дела об административных правонарушениях и применять административные наказания или направлять в судебные и правоохранительные органы материалы о привлечении к ответственности лиц, виновных в нарушении обязательных требований в области связи.

12. В ходе мероприятий, реализуемых согласно настоящему Административному регламенту, Россвязьохранкультура осуществляет государственный надзор и контроль за соблюдением операторами связи требований к пропуску трафика и его маршрутизации, установленных в соответствии с законодательством Российской Федерации.

13. Контроль и надзор осуществляется должностными лицами Россвязьохранкультуры в рамках плановых и внеплановых мероприятий по контролю (проверок).

14. Основаниями для проведения мероприятий государственного надзора и контроля по настоящему Регламенту являются:

для плановых проверок - приказы руководителя Россвязьохранкультуры и его заместителей, руководителей территориальных органов Россвязьохранкультуры и их заместителей, изданные на основе планов работы центрального аппарата и территориальных органов;

для внеплановых проверок - приказы руководителя Россвязьохранкультуры и его заместителей, руководителей территориальных органов Россвязьохранкультуры и их заместителей, изданные в связи с необходимостью проверки устранения ранее выявленных нарушений требований в области связи либо проверки информации, поступившей в Россвязьохранкультуру в порядке, определенном пунктом 17 настоящего Административного регламента.

15. Плановые мероприятия по контролю проводятся:

в отношении одного юридического лица или индивидуального предпринимателя, имеющего лицензию в области оказания услуг связи, или лица, осуществляющего деятельность в области связи на территории одного субъекта Российской Федерации, - не более чем один раз в 2 года;

в отношении юридического лица или индивидуального предпринимателя, имеющего лицензию в области оказания услуг связи на территории нескольких субъектов Российской Федерации, на которых оказываются услуги связи и (или) созданы сети (сооружения) связи, - в объеме и сроки, позволяющие за 2 года провести мероприятия по контролю во всех филиалах юридического лица.

При этом одно сооружение связи не может быть проверено более чем один раз в 2 года.

16. Проведение плановых мероприятий по контролю предусматривается на год, квартал и уточняется на месяц с учетом следующих особенностей:

первое плановое мероприятие по контролю оператора связи проводится:

- не ранее чем по истечении одного года после начала эксплуатации сети (сооружения) связи;

- по истечении 3 месяцев после указанной в лицензии даты начала оказания услуг связи, если к этому времени эксплуатация сети (сооружения) связи не началась;

последнее плановое мероприятие по контролю оператора связи проводится не позднее чем за 7 месяцев до окончания срока действия лицензии.

17. Внеплановые мероприятия по контролю организуются и проводятся в связи с проверкой устранения ранее выявленных нарушений требований в области связи и (или) лицензионных условий, а также в случае:

получения информации от юридических лиц, индивидуальных предпринимателей, органов государственной власти о возникновении аварийных ситуаций, об изменениях или о нарушениях технологических процессов, связанных с обеспечением целостности, устойчивости и безопасности функционирования единой сети электросвязи Российской Федерации и использованием радиочастотного спектра, а также о выходе из строя сетей (сооружений, средств) связи, которые могут непосредственно причинить вред жизни и здоровью людей, окружающей среде и имуществу граждан, юридических лиц и индивидуальных предпринимателей;

обращения граждан, юридических лиц и индивидуальных предпринимателей с жалобами на нарушения их прав и законных интересов действиями (бездействием) иных юридических лиц и (или) индивидуальных предпринимателей, связанными с невыполнением ими требований в области связи и (или) лицензионных условий, а также получения иной информации, подтверждаемой документами и иными доказательствами, свидетельствующими о наличии признаков таких нарушений;

обнаружения нарушений в результате проведенного дистанционного контроля в соответствии с пунктом 42 настоящего Административного регламента.

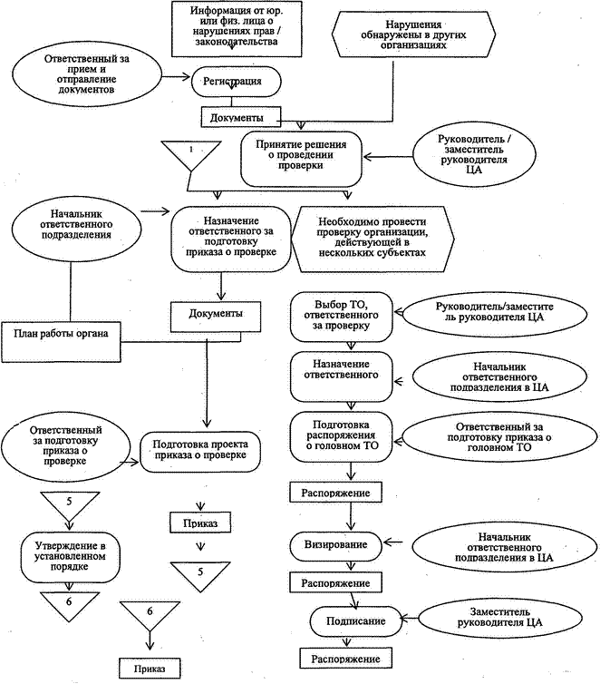
2. Принятие решения о проведении мероприятия по контролю

18. В центральном аппарате Россвязьохранкультуры в рамках данной административной процедуры:

- ответственным структурным подразделением за исполнение государственной функции по осуществлению государственного надзора и контроля в области связи за соблюдением операторами связи требований к пропуску трафика и его маршрутизации является Управление контроля и надзора в сфере связи;

- ответственным за прием и отправление документов является сотрудник Отдела документооборота, архива, контроля и работы с обращениями граждан Россвязьохранкультуры.

19. В территориальном органе Россвязьохранкультуры в рамках данной административной процедуры:

- функции начальника структурного подразделения, ответственного за исполнение государственной функции, выполняет руководитель территориального органа Россвязьохранкультуры либо лицо (лица), им уполномоченное (уполномоченные);

- ответственным за прием документов является сотрудник территориального органа, назначенный руководителем согласно штатному расписанию.

20. Документы, поступившие в соответствии с пунктом 17 настоящего Административного регламента, регистрируются ответственным за прием документов сотрудником в день поступления и не позднее 2 рабочих дней после даты регистрации передаются в ответственное подразделение в соответствии с резолюцией руководителя (заместителя руководителя) Россвязьохранкультуры.

21. Решение о проведении мероприятия по контролю принимает руководитель Россвязьохранкультуры и (или) ее территориального органа либо заместитель руководителя Россвязьохранкультуры и (или) ее территориального органа.

22. При необходимости проведения мероприятий по контролю оператора связи - владельца лицензии на осуществление деятельности в области оказания услуг связи на территории нескольких субъектов Российской Федерации руководитель Россвязьохранкультуры или его заместитель принимает решение о назначении одного из территориальных органов ответственным за планирование, координацию проверки и взаимодействие с оператором связи.

23. В течение 2 рабочих дней после получения документа с резолюцией руководителя (заместителя руководителя) Россвязьохранкультуры:

Начальник ответственного подразделения в центральном аппарате Россвязьохранкультуры назначает ответственного за подготовку проекта распоряжения о назначении головного территориального органа по проведению мероприятия по контролю.

Ответственный за подготовку распоряжения о назначении головного территориального органа по проведению мероприятия по контролю готовит проект распоряжения, в котором указывает лицо, в отношении которого проводится мероприятие по контролю, сроки его проведения, привлекаемые территориальные органы и территориальный орган, выполняющий функцию головного, а затем передает его начальнику ответственного подразделения.

Заместитель руководителя Россвязьохранкультуры подписывает распоряжение о назначении головного территориального органа по проведению мероприятия по контролю и направляет его ответственному за отправление документов.

24. Ответственный за отправление документов в течение 1 рабочего дня после подписания отправляет документы в назначенные территориальные органы.

25. Руководитель территориального органа, назначенного головным по проведению мероприятия по контролю, на основании полученного распоряжения в течение 2 рабочих дней после получения издает приказ о проведении мероприятия по контролю в отношении оператора связи, оказывающего услуги связи на территории нескольких субъектов Российской Федерации.

26. Руководители территориальных органов, указанные в приказе головного территориального органа, издают приказы о проведении мероприятия по контролю в отношении оператора связи на подведомственной территории.

27. Начальник ответственного подразделения территориального органа назначает ответственного за подготовку проекта приказа о проведении плановой проверки на основе планов работы Россвязьохранкультуры или внеплановой проверки на основе фактов, предусмотренных пунктом 17 настоящего Административного регламента.

28. Ответственный за подготовку приказа о проведении мероприятия по контролю готовит проект приказа. В приказе указываются:

- номер и дата приказа;

- наименование органа государственного контроля (надзора);

- состав комиссии: фамилия, имя, отчество и должность лиц, уполномоченных на проведение мероприятия по контролю;

- наименование оператора связи (с возможным указанием его филиала), в отношении которого проводится мероприятие по контролю;

- цели, задачи и предмет проведения мероприятия по контролю;

- правовые основания проведения мероприятия по контролю, в том числе нормативные правовые акты, выполнение требований которых подлежит проверке;

- дата начала и окончания мероприятия по контролю.

В проект приказа головного территориального органа включаются территориальные органы, участвующие в проведении мероприятия по контролю. Форма приказа на проведение мероприятия по контролю приведена в приложении N 2 к настоящему Административному регламенту.

В течение 2 рабочих дней после подписания приказ направляется председателю комиссии по проведению мероприятия по контролю, назначенному приказом о проведении мероприятия по контролю.

29. Председатель комиссии по проведению мероприятия по контролю уведомляет юридическое лицо или индивидуального предпринимателя не позднее чем за 5 дней до начала проведения планового мероприятия по контролю. Форма уведомления приведена в приложении N 3 к настоящему Административному регламенту.

Блок-схема принятия решения о проведения мероприятия по контролю приведена в приложении N 4 к настоящему Административному регламенту.

3. Проведение мероприятия по контролю

30. В центральном аппарате Россвязьохранкультуры в рамках данной административной процедуры ответственным структурным подразделением за исполнение государственной функции является Управление контроля и надзора в сфере связи.

31. В территориальном органе Россвязьохранкультуры в рамках данной административной процедуры функции начальника структурного подразделения, ответственного за исполнение государственной функции, выполняет руководитель Россвязьохранкультуры либо лицо (лица), им уполномоченное (уполномоченные).

32. Копия приказа о проведении мероприятия по контролю, заверенная печатью Россвязьохранкультуры и (или) ее территориального органа, издавших приказ, предъявляется должностным лицом, осуществляющим мероприятие по контролю, руководителю или иному представителю юридического лица либо индивидуальному предпринимателю одновременно со служебным удостоверением.

33. Плановые и внеплановые мероприятия по контролю, за исключением мероприятий по дистанционному контролю, проводятся при участии уполномоченных представителей проверяемых лиц.

34. При проведении мероприятий по контролю комиссия осуществляет:

- анализ документов, в которых подлежит отражению выполнение требований в области связи, в том числе: лицензии на осуществление деятельности в области оказания услуг связи, документов о подтверждении соответствия применяемых средств связи установленным требованиям, документов, подтверждающих выделение ресурсов нумерации, договоров о присоединении, условий присоединения сетей электросвязи и при необходимости организацию экспертизы этих условий;

- необходимые измерения специальными техническими средствами, в том числе техническими средствами (программными средствами), интегрированными в контролируемые системы (средства) связи;

- анализ схем построения сетей (сооружений) связи, направлений пропуска трафика и маршрутизации вызовов, в том числе по результатам контрольных вызовов и данных коммутационного оборудования операторов связи.

35. Для выполнения испытаний (измерений) оператор связи или владелец технологических сетей связи (в случае присоединения к сети связи общего пользования) обязан предоставить по требованию комиссии необходимую информацию, доступ к точкам испытаний, необходимое оборудование и испытательную аппаратуру (средства измерений), а также обеспечить выполнение требуемых испытаний (измерений) на сетях (сооружениях) связи.

36. Необходимые измерения осуществляются с использованием специальных технических средств, являющихся измерительными средствами, имеющими соответствующие сертификаты и прошедшими метрологическую поверку.

37. Продолжительность мероприятия по контролю не должна превышать один месяц.

38. В исключительных случаях, связанных с необходимостью проведения специальных исследований (испытаний), экспертиз со значительным объемом мероприятий по контролю, на основании мотивированного предложения председателя комиссии, осуществляющей мероприятие по контролю, руководителем Россвязьохранкультуры и (или) ее территориального органа либо заместителем руководителя Россвязьохранкультуры и (или) ее территориального органа срок проведения мероприятия по контролю может быть продлен, но не более чем на один месяц.

39. Лицо, принявшее решение о проведении мероприятия по контролю, в течение 1 рабочего дня принимает решение о продлении срока мероприятия по контролю и назначает ответственного за подготовку приказа о продлении срока проверки.

40. Ответственный за подготовку приказа о продлении срока мероприятия по контролю в течение 1 рабочего дня готовит проект приказа и передает его лицу, принявшему решение о проведении мероприятия по контролю.

41. Лицо, принявшее решение о проведении проверки, не позднее даты окончания мероприятия по контролю подписывает приказ о продлении срока мероприятия по контролю и направляет его лицам, осуществляющим проверку, для предъявления проверяемому лицу.

42. В целях осуществления мониторинга выполнения требований в области связи территориальные органы Россвязьохранкультуры организуют и проводят мероприятия по контролю без взаимодействия с проверяемыми лицами (дистанционный контроль).

43. По решению руководителя Россвязьохранкультуры и (или) руководителя ее территориального органа может создаваться комиссия для проведения необходимых исследований, испытаний, экспертиз, анализов и оценок, включая научные исследования, по вопросам проведения мероприятия по контролю с привлечением необходимых специалистов.

44. В ходе мероприятия по контролю проверяется соблюдение требований к порядку пропуска трафика и его маршрутизации.

45. При проведении мероприятий по контролю используется следующая последовательность действий:

- планирование контрольных наборов;

- проведение контрольных наборов;

- получение информации о прохождении трафика;

- анализ полученной информации;

- оформление результатов.

46. Планирование контрольных наборов.

46.1. При планировании контрольных наборов разрабатывается план контрольных наборов.

46.2. Разработка плана контрольных наборов осуществляется с учетом следующих документов, имеющихся в досье оператора связи, хранящемся в территориальном органе Россвязьохранкультуры:

- лицензий оператора связи;

- перечня сетей связи проверяемого оператора связи;

- схемы организации связи оператора связи;

- данных о присоединенных сетях связи других операторов связи;

- плана нумерации оператора связи.

46.3. В плане контрольных наборов должны быть указаны:

- дата проведения контрольных наборов;

- номера телефонов, с которых будут осуществляться контрольные наборы (вызывающий номер (номер A));

- номера телефонов, на которые будут осуществляться контрольные наборы (вызываемый номер (номер B));

- время выполнения контрольных наборов.

Время выполнения контрольных наборов должно выбираться таким образом, чтобы осуществить проверку как в часы наибольшей нагрузки, так и в другое время.

46.4. Правила определения направлений при проверке порядка пропуска трафика (маршрутизации) указаны в пункте 47 настоящего Административного регламента.

46.5. В план включаются контрольные наборы, информация о прохождении трафика которых может выявить нарушения со стороны проверяемого оператора связи.

46.6. При проведении проверки порядка пропуска трафика (маршрутизации) число наборов по каждому направлению (номер A - номер B) не должно превышать трех.

Форма плана контрольных наборов представлена в приложении N 5 к настоящему Административному регламенту.

47. Правила выбора контрольных наборов для проверки порядка пропуска трафика (маршрутизации).

47.1. Выбор направлений контрольных наборов для проверки порядка пропуска трафика и его маршрутизации осуществляется в зависимости от оказываемых оператором услуг связи и схем организации связи.

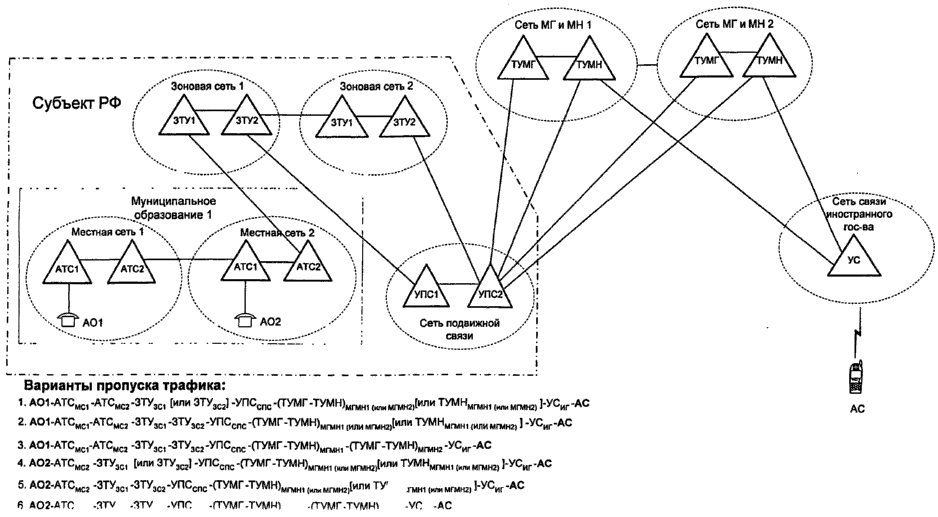
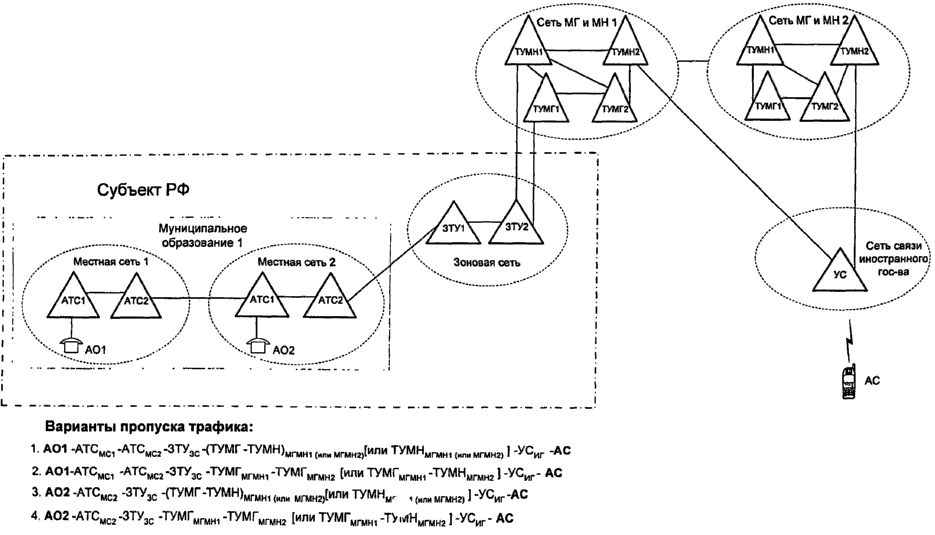
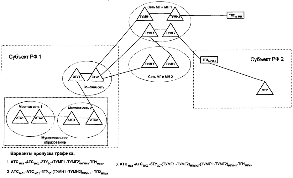
Возможные варианты пропуска трафика указаны на схемах пропуска трафика в приложении N 6 к настоящему Административному регламенту.

47.2. Выбор конкретных направлений контрольных наборов осуществляется случайным образом.

47.3. Если проверяемый оператор является оператором местной телефонной связи, то проверка порядка пропуска трафика осуществляется путем установления следующих телефонных соединений:

- внутризоновые соединения с другими сетями местной телефонной связи в данном субъекте Российской Федерации - не менее 3 направлений;

- со всеми операторами подвижной связи, предоставляющими услуги в данном субъекте Российской Федерации;

- междугородные и международные соединения - не менее 5 направлений.

47.4. Если проверяемый оператор является оператором зоновой телефонной связи, то проверка порядка пропуска трафика осуществляется путем установления следующих телефонных соединений:

- внутризоновые соединения - не менее 5 направлений;

- междугородные и международные соединения - не менее 5 направлений.

47.5. Если проверяемый оператор связи является оператором междугородной и международной связи, то проверка порядка пропуска трафика осуществляется путем установления междугородных и международных телефонных соединений:

- междугородные соединения - не менее 5 направлений в каждом федеральном округе и не менее 2 направлений между каждой парой федеральных округов;

- международные соединения - не менее 2 направлений.

47.6. Если проверяемый оператор связи является оператором подвижной связи, то проверка порядка пропуска трафика осуществляется путем установления следующих телефонных соединений:

- соединения со всеми операторами подвижной связи, предоставляющими услуги в том же субъекте Российской Федерации;

- соединения с операторами местной телефонной связи, предоставляющими услуги в том же субъекте Российской Федерации;

- соединения с операторами местной фиксированной связи, предоставляющими услуги в другом субъекте Российской Федерации.

48. Порядок проведения контрольных наборов.

48.1. Контрольные наборы осуществляются членом Комиссии в соответствии с планом контрольных наборов, составленным в соответствии с пунктом 46.5 настоящего Административного регламента.

48.2. Контрольные наборы осуществляются вручную или с использованием специальных технических средств.

48.3. О проведении контрольных наборов составляется протокол. В протоколе указывается:

- дата составления протокола;

- фамилия, имя, отчество, должность члена Комиссии, проводившего контрольные наборы;

- реквизиты приказа, на основании которого проводится мероприятие по контролю;

- таблица контрольных наборов в соответствии с пунктом 48.4 настоящего Административного регламента.

Протокол подписывается членом Комиссии, осуществлявшим контрольные наборы, и утверждается председателем Комиссии.

48.4. Таблица контрольных наборов содержит по одной строке на каждый контрольный набор.

Каждая строка таблицы содержит следующие графы:

- дата выполнения набора;

- номер, с которого осуществлялся набор (номер A);

- номер вызываемого абонента (номер B);

- время выполнения набора;

- информация об установлении соединения ("состоялось", "не состоялось" или "занято");

- продолжительность соединения.

Форма протокола проведения контрольных наборов приведена в приложении N 7 к настоящему Административному регламенту.

49. Порядок получения информации о прохождении трафика.

49.1. Информация о прохождении трафика служит для анализа возможных нарушений порядка пропуска трафика (маршрутизации).

Информация о прохождении трафика предоставляется операторами зоновой, междугородной, международной связи в соответствии с пунктом 10 настоящего Административного регламента.

49.2. Перечень узлов связи, получение информации с которых необходимо для проведения анализа прохождения контрольного набора, определяется на основании анализа схемы организации связи и плана контрольных наборов. Узлы связи могут принадлежать как проверяемому оператору связи, так и иным операторам связи.

49.3. Комиссия в течение 1 дня, следующего за днем подписания протокола о проведении контрольных наборов, готовит и направляет запросы операторам связи, через узлы связи которых возможно прохождение трафика. Запросы подписываются руководителем территориального органа Россвязьохранкультуры, назначенного головным.

49.4. Оператор связи не позднее 5 дней с момента получения запроса представляет информацию, полученную путем задействования функций сбора и обработки данных учета вызовов на узле связи. Информация должна представляться в табличном виде (по одной строке на каждый вызов, прошедший через узел связи) и содержать следующие графы:

- номер вызывающего абонента или линии;

- дата совершения вызова;

- время совершения вызова;

- номер вызываемого абонента;

- продолжительность соединения.

Запрошенные данные подписываются уполномоченным представителем оператора связи и заверяются печатью.

50. На основании предоставленной операторами связи информации Комиссия проводит анализ порядка пропуска трафика (маршрутизации) проверяемым оператором связи.

51. Если прохождение контрольных наборов подтверждено поступившей информацией с соответствующего узла связи, то делается вывод о том, что оператор связи оказывает услуги связи без нарушения требований к порядку пропуска трафика и его маршрутизации.

Если хотя бы один контрольный вызов не был зафиксирован ни на одном узле связи, через которые возможно его прохождение, то делается вывод о том, что есть основания предполагать нарушение требований к порядку пропуска трафика и его маршрутизации.

52. При наличии оснований для предположения факта нарушения требований к порядку пропуска трафика и его маршрутизации председателем Комиссии запрашиваются письменные объяснения проверяемого оператора связи. Объяснения оператора связи предоставляется в свободной форме за подписью уполномоченного представителя оператора связи.

53. На основании полученных ответов на запросы о прохождении контрольных наборов и объяснений оператора связи Комиссия принимает одно из следующих решений:

- о признании объяснений оператора удовлетворительными. В этом случае делается вывод об отсутствии нарушения требований к порядку пропуска трафика и его маршрутизации данным оператором связи. При этом могут быть выявлены факты, требующие проведения внепланового мероприятия по контролю в отношении другого оператора связи;

- о признании оператором допущенных нарушений. В этом случае факт нарушения требований к порядку пропуска трафика и его маршрутизации считается установленным;

- о признании объяснений оператора неудовлетворительными. В этом случае факт нарушения требований к пропуску трафика и его маршрутизации считается установленным.

Блок-схема проведения мероприятия по контролю представлена в приложении N 8 к настоящему Административному регламенту.

4. Оформление результатов мероприятия по контролю

54. По результатам проведения мероприятия по контролю за соблюдением операторами связи требований к пропуску трафика и его маршрутизации может быть сделан один из возможных выводов:

- оператор связи оказывает услуги связи без нарушений обязательных требований в области связи;

- оператор связи оказывает услуги связи с нарушениями обязательных требований в области связи.

55. В случае оказания услуг связи без нарушений обязательных требований в области связи в части требований к пропуску трафика и его маршрутизации должностными лицами центрального аппарата или территориального органа, участвующими в мероприятии по контролю, составляется акт проверки в 2 экземплярах. Акт составляется по форме, утвержденной Приказом Министерства информационных технологий и связи Российской Федерации "Об утверждении формы акта проверки деятельности в области связи".

56. Акт проверки утверждается руководителем Россвязьохранкультуры и (или) ее территориального органа либо заместителем руководителя Службы и (или) ее территориального органа, издавшим приказ о проведении мероприятия по контролю. Не позднее срока окончания проверки, установленного в приказе, один экземпляр акта проверки с копиями приложений вручается руководителю юридического лица или его заместителю, индивидуальному предпринимателю или их представителям под расписку либо направляется по почте с уведомлением о вручении, которое приобщается к экземпляру акта проверки, остающемуся в деле территориального органа.

57. В случае оказания услуг связи с нарушением обязательных требований в области связи в части требований к пропуску трафика и его маршрутизации должностными лицами территориального органа, участвующими в мероприятии по контролю:

- составляется акт проверки в 2 экземплярах;

- оформляется предписание об устранении нарушения (приложение N 9 к настоящему Административному регламенту);

- оформляется предупреждение о приостановлении действия лицензии (приложение N 10 к настоящему Административному регламенту);

- в случае выявления административного правонарушения составляется соответствующий протокол согласно требованиям Кодекса Российской Федерации об административных правонарушениях.

58. Акт проверки утверждается руководителем Россвязьохранкультуры и (или) ее территориального органа либо заместителем руководителя Службы и (или) ее территориального органа, издавшим приказ о проведении мероприятия по контролю. Не позднее срока окончания проверки, установленного в приказе, один экземпляр акта проверки с копиями приложений, предписания об устранении нарушений, предупреждения о приостановлении действия лицензии, протокола об административном правонарушении вручаются руководителю юридического лица или его заместителю, индивидуальному предпринимателю или их представителям под расписку либо направляются по почте с уведомлением о вручении, которое приобщается к экземпляру акта проверки, остающемуся в деле территориального органа.

59. Россвязьохранкультура в соответствии с пунктом 17 настоящего Административного регламента организует проведение внепланового мероприятия по контролю в целях проверки устранения выявленного нарушения.

60. В случае выдачи нескольких предписаний с различными сроками устранения нарушений территориальным органом осуществляется контроль выполнения каждого выданного предписания.

Блок-схема процедуры "Оформление результатов мероприятия государственного надзора и контроля" представлена в приложении N 11 к настоящему Административному регламенту.

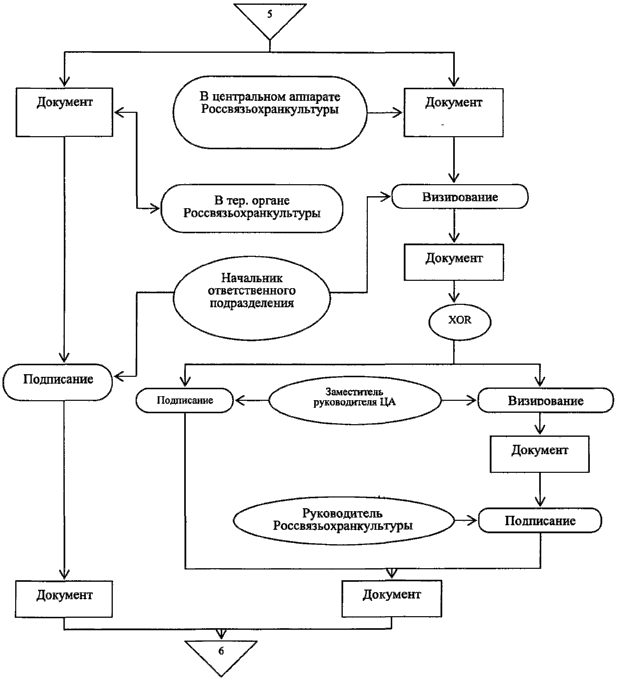
Блок-схема утверждения документов в центральном аппарате и территориальных органах Россвязьохранкультуры представлена в приложении N 12 к настоящему Административному регламенту.

IV. Порядок и формы контроля за исполнением государственной функции

61. Контроль за полнотой и качеством осуществления государственной функции включает в себя:

- анализ должностными лицами Управления контроля и надзора в сфере связи центрального аппарата Россвязьохранкультуры ежеквартальных отчетов о деятельности территориальных органов Россвязьохранкультуры и выполнении планов проведения мероприятий по контролю;

- проведение в соответствии с планом деятельности (годовым планом) Россвязьохранкультуры проверок полноты и качества осуществления государственной функции территориальными органами Россвязьохранкультуры;

- рассмотрение, принятие решений и подготовку ответов на обращения, содержащие жалобы на действия (бездействие) и решения должностных лиц центрального аппарата и территориальных органов Россвязьохранкультуры.

62. Персональная ответственность должностных лиц Россвязьохранкультуры закрепляется в их должностных регламентах в соответствии с требованием законодательства Российской Федерации.

63. По результатам проведения проверок в случае выявления нарушений со стороны должностных лиц осуществляется привлечение виновных лиц к ответственности в соответствии с законодательством.

V. Порядок обжалования действий (бездействия), осуществляемых в ходе исполнения государственной функции на основании Административного регламента

64. Лицо, в отношении которого производились мероприятия по контролю, вправе обжаловать действия (бездействие) и решения, осуществляемые (принятые) в ходе исполнения государственной функции на основании настоящего Административного регламента:

- в государственном органе (Россвязьохранкультура);

- в судебном порядке.

65. Жалоба в письменной форме должна содержать:

- фамилию, имя, отчество (при наличии) гражданина (наименование юридического лица), которым подается жалоба, его место жительства или пребывания;

- наименование органа, должности, фамилию, имя и отчество (при наличии) специалиста (при наличии информации), решение, действие (бездействие) которого обжалуется;

- суть обжалуемого действия (бездействия).

66. Дополнительно могут быть указаны:

- причины несогласия с обжалуемым действием (бездействием);

- обстоятельства, на основании которых заявитель считает, что нарушены его права, свободы и законные интересы, созданы препятствия к их реализации либо незаконно возложена какая-либо обязанность;

- иные сведения, которые заявитель считает необходимым сообщить;

- копии документов, подтверждающих изложенные в жалобе доводы.

67. Жалоба подписывается подавшим ее гражданином, руководителем (заместителем руководителя) юридического лица или его уполномоченным представителем.

68. Россвязьохранкультура:

- обеспечивает объективное, всестороннее и своевременное рассмотрение обращения, в случае необходимости - с участием заявителя, направившего жалобу, или его законного представителя;

- вправе запрашивать необходимые для рассмотрения жалобы документы и материалы в других государственных органах, органах местного самоуправления и у иных должностных лиц;

- по результатам рассмотрения жалобы принимает меры, направленные на восстановление или защиту нарушенных прав, свобод и законных интересов заявителя, дает письменный ответ по существу поставленных в жалобе вопросов.

69. Ответ на жалобу подписывается руководителем Россвязьохранкультуры либо уполномоченным должностным лицом.

70. Ответ на жалобу, поступившую в Россвязьохранкультуру, направляется по почтовому адресу, указанному в обращении.

71. Письменная жалоба, поступившая в Россвязьохранкультуру, рассматривается в течение 30 дней со дня регистрации жалобы.

72. В исключительных случаях руководитель Россвязьохранкультуры либо уполномоченное должностное лицо вправе продлить срок рассмотрения жалобы не более чем на 30 дней, уведомив о продлении срока рассмотрения заявителя, направившего жалобу.

73. В случае если в письменной жалобе не указаны фамилия заявителя, направившего жалобу, и почтовый адрес, по которому должен быть направлен ответ, ответ на жалобу не дается.

74. Россвязьохранкультура при получении письменной жалобы, в которой содержатся нецензурные либо оскорбительные выражения, угрозы имуществу государственного органа, угрозы имуществу, жизни, здоровью должностного лица, а также членов его семьи, вправе оставить жалобу без ответа по существу поставленных в ней вопросов и сообщить заявителю, направившему жалобу, о недопустимости злоупотребления правом.

75. В случае если текст жалобы не поддается прочтению, ответ на жалобу не дается, о чем сообщается заявителю, направившему жалобу, если его фамилия и почтовый адрес поддаются прочтению.

76. В случае если в жалобе содержится вопрос, на который многократно давались письменные ответы по существу в связи с ранее направляемыми жалобами, и при этом в жалобе не приводятся новые доводы или обстоятельства, руководитель Россвязьохранкультуры, должностное лицо либо уполномоченное лицо вправе принять решение о безосновательности очередной жалобы и прекращении переписки с заявителем по данному вопросу при условии, что указанная жалоба и ранее направляемые жалобы направлялись в один и тот же государственный орган. О данном решении уведомляется заявитель, направивший жалобу.

77. Граждане и представители юридических лиц могут сообщить о нарушении своих прав и законных интересов, противоправных решениях, действиях или бездействии должностных лиц Россвязьохранкультуры, нарушении положений Административного регламента, некорректном поведении или нарушении служебной этики:

- по номеру телефона: (495) 660-77-54 (Отдел документооборота, архива, контроля и работы с обращениями граждан);

- на сайте Россвязьохранкультуры (www.rsoc.ru) в разделе "Обратная связь".

78. Граждане и юридические лица вправе обжаловать решения, принятые в ходе осуществления государственной функции, действия или бездействие должностных лиц Россвязьохранкультуры в судебном порядке.

Приложение N 1
к Административному регламенту
Федеральной службы по надзору
в сфере массовых коммуникаций,
связи и охраны культурного наследия
по исполнению государственной
функции по осуществлению
государственного надзора и контроля
за соблюдением операторами связи
требований к пропуску трафика
и его маршрутизации

ТЕРРИТОРИАЛЬНЫЕ ОРГАНЫ РОССВЯЗЬОХРАНКУЛЬТУРЫ

Наименование территориального органа Место нахождения территориального органа
     
  Межрегиональные территориальные органы
     
1. Управление Федеральной службы по надзору в сфере массовых коммуникаций, связи и охраны культурного наследия по Москве и Московской области г. Москва
2. Управление Федеральной службы по надзору в сфере массовых коммуникаций, связи и охраны культурного наследия по Санкт-Петербургу и Ленинградской области г. Санкт-Петербург
3. Управление Федеральной службы по надзору в сфере массовых коммуникаций, связи и охраны культурного наследия по Архангельской области и Ненецкому автономному округу г. Архангельск
4. Управление Федеральной службы по надзору в сфере массовых коммуникаций, связи и охраны культурного наследия по Иркутской области и Усть-Ордынскому Бурятскому автономному округу г. Иркутск
5. Управление Федеральной службы по надзору в сфере массовых коммуникаций, связи и охраны культурного наследия по Магаданской области и Чукотскому автономному округу г. Магадан
6. Управление Федеральной службы по надзору в сфере массовых коммуникаций, связи и охраны культурного наследия по Тюменской области и Ямало-Ненецкому автономному округу г. Тюмень
7. Управление Федеральной службы по надзору в сфере массовых коммуникаций, связи и охраны культурного наследия по Читинской области и Агинскому Бурятскому автономному округу г. Чита
     
  Региональные территориальные органы (в границах субъекта Российской Федерации)
     
8. Управление Федеральной службы по надзору в сфере массовых коммуникаций, связи и охраны культурного наследия по Республике Адыгея г. Майкоп
9. Управление Федеральной службы по надзору в сфере массовых коммуникаций, связи и охраны культурного наследия по Республике Алтай г. Горно-Алтайск
10. Управление Федеральной службы по надзору в сфере массовых коммуникаций, связи и охраны культурного наследия по Республике Башкортостан г. Уфа
11. Управление Федеральной службы по надзору в сфере массовых коммуникаций, связи и охраны культурного наследия по Республике Бурятия г. Улан-Удэ
12. Управление Федеральной службы по надзору в сфере массовых коммуникаций, связи и охраны культурного наследия по Республике Дагестан г. Махачкала
13. Управление Федеральной службы по надзору в сфере массовых коммуникаций, связи и охраны культурного наследия по Республике Ингушетия г. Назрань
14. Управление Федеральной службы по надзору в сфере массовых коммуникаций, связи и охраны культурного наследия по Кабардино-Балкарской Республике г. Нальчик
15. Управление Федеральной службы по надзору в сфере массовых коммуникаций, связи и охраны культурного наследия по Республике Калмыкия г. Элиста
16. Управление Федеральной службы по надзору в сфере массовых коммуникаций, связи и охраны культурного наследия по Карачаево-Черкесской Республике г. Черкесск
17. Управление Федеральной службы по надзору в сфере массовых коммуникаций, связи и охраны культурного наследия по Республике Карелия г. Петрозаводск
18. Управление Федеральной службы по надзору в сфере массовых коммуникаций, связи и охраны культурного наследия по Республике Коми г. Сыктывкар
19. Управление Федеральной службы по надзору в сфере массовых коммуникаций, связи и охраны культурного наследия по Республике Марий Эл г. Йошкар-Ола
20. Управление Федеральной службы по надзору в сфере массовых коммуникаций, связи и охраны культурного наследия по Республике Мордовия г. Саранск
21. Управление Федеральной службы по надзору в сфере массовых коммуникаций, связи и охраны культурного наследия по Республике Саха (Якутия) г. Якутск
22. Управление Федеральной службы по надзору в сфере массовых коммуникаций, связи и охраны культурного наследия по Республике Северная Осетия - Алания г. Владикавказ
23. Управление Федеральной службы по надзору в сфере массовых коммуникаций, связи и охраны культурного наследия по Республике Татарстан г. Казань
24. Управление Федеральной службы по надзору в сфере массовых коммуникаций, связи и охраны культурного наследия по Республике Тыва г. Кызыл
25. Управление Федеральной службы по надзору в сфере массовых коммуникаций, связи и охраны культурного наследия по Удмуртской Республике г. Ижевск
26. Управление Федеральной службы по надзору в сфере массовых коммуникаций, связи и охраны культурного наследия по Республике Хакасия г. Абакан
27. Управление Федеральной службы по надзору в сфере массовых коммуникаций, связи и охраны культурного наследия по Чеченской Республике г. Грозный
28. Управление Федеральной службы по надзору в сфере массовых коммуникаций, связи и охраны культурного наследия по Чувашской Республике г. Чебоксары
29. Управление Федеральной службы по надзору в сфере массовых коммуникаций, связи и охраны культурного наследия по Алтайскому краю г. Барнаул
30. Управление Федеральной службы по надзору в сфере массовых коммуникаций, связи и охраны культурного наследия по Камчатскому краю г. Петропавловск-Камчатский
31. Управление Федеральной службы по надзору в сфере массовых коммуникаций, связи и охраны культурного наследия по Краснодарскому краю г. Краснодар
32. Управление Федеральной службы по надзору в сфере массовых коммуникаций, связи и охраны культурного наследия по Красноярскому краю г. Красноярск
33. Управление Федеральной службы по надзору в сфере массовых коммуникаций, связи и охраны культурного наследия по Пермскому краю г. Пермь
34. Управление Федеральной службы по надзору в сфере массовых коммуникаций, связи и охраны культурного наследия по Приморскому краю г. Владивосток
35. Управление Федеральной службы по надзору в сфере массовых коммуникаций, связи и охраны культурного наследия по Ставропольскому краю г. Ставрополь
36. Управление Федеральной службы по надзору в сфере массовых коммуникаций, связи и охраны культурного наследия по Хабаровскому краю г. Хабаровск
37. Управление Федеральной службы по надзору в сфере массовых коммуникаций, связи и охраны культурного наследия по Амурской области г. Благовещенск
38. Управление Федеральной службы по надзору в сфере массовых коммуникаций, связи и охраны культурного наследия по Астраханской области г. Астрахань
39. Управление Федеральной службы по надзору в сфере массовых коммуникаций, связи и охраны культурного наследия по Белгородской области г. Белгород
40. Управление Федеральной службы по надзору в сфере массовых коммуникаций, связи и охраны культурного наследия по Брянской области г. Брянск
41. Управление Федеральной службы по надзору в сфере массовых коммуникаций, связи и охраны культурного наследия по Владимирской области г. Владимир
42. Управление Федеральной службы по надзору в сфере массовых коммуникаций, связи и охраны культурного наследия по Волгоградской области г. Волгоград
43. Управление Федеральной службы по надзору в сфере массовых коммуникаций, связи и охраны культурного наследия по Вологодской области г. Вологда
44. Управление Федеральной службы по надзору в сфере массовых коммуникаций, связи и охраны культурного наследия по Воронежской области г. Воронеж
45. Управление Федеральной службы по надзору в сфере массовых коммуникаций, связи и охраны культурного наследия по Ивановской области г. Иваново
46. Управление Федеральной службы по надзору в сфере массовых коммуникаций, связи и охраны культурного наследия по Калининградской области г. Калининград
47. Управление Федеральной службы по надзору в сфере массовых коммуникаций, связи и охраны культурного наследия по Калужской области г. Калуга
48. Управление Федеральной службы по надзору в сфере массовых коммуникаций, связи и охраны культурного наследия по Кемеровской области г. Кемерово
49. Управление Федеральной службы по надзору в сфере массовых коммуникаций, связи и охраны культурного наследия по Кировской области г. Киров
50. Управление Федеральной службы по надзору в сфере массовых коммуникаций, связи и охраны культурного наследия по Костромской области г. Кострома
51. Управление Федеральной службы по надзору в сфере массовых коммуникаций, связи и охраны культурного наследия по Курганской области г. Курган
52. Управление Федеральной службы по надзору в сфере массовых коммуникаций, связи и охраны культурного наследия по Курской области г. Курск
53. Управление Федеральной службы по надзору в сфере массовых коммуникаций, связи и охраны культурного наследия по Липецкой области г. Липецк
54. Управление Федеральной службы по надзору в сфере массовых коммуникаций, связи и охраны культурного наследия по Мурманской области г. Мурманск
55. Управление Федеральной службы по надзору в сфере массовых коммуникаций, связи и охраны культурного наследия по Нижегородской области г. Нижний Новгород
56. Управление Федеральной службы по надзору в сфере массовых коммуникаций, связи и охраны культурного наследия по Новгородской области г. Великий Новгород
57. Управление Федеральной службы по надзору в сфере массовых коммуникаций, связи и охраны культурного наследия по Новосибирской области г. Новосибирск
58. Управление Федеральной службы по надзору в сфере массовых коммуникаций, связи и охраны культурного наследия по Омской области г. Омск
59. Управление Федеральной службы по надзору в сфере массовых коммуникаций, связи и охраны культурного наследия по Оренбургской области г. Оренбург
60. Управление Федеральной службы по надзору в сфере массовых коммуникаций, связи и охраны культурного наследия по Орловской области г. Орел
61. Управление Федеральной службы по надзору в сфере массовых коммуникаций, связи и охраны культурного наследия по Пензенской области г. Пенза
62. Управление Федеральной службы по надзору в сфере массовых коммуникаций, связи и охраны культурного наследия по Псковской области г. Псков
63. Управление Федеральной службы по надзору в сфере массовых коммуникаций, связи и охраны культурного наследия по Ростовской области г. Ростов-на-Дону
64. Управление Федеральной службы по надзору в сфере массовых коммуникаций, связи и охраны культурного наследия по Рязанской области г. Рязань
65. Управление Федеральной службы по надзору в сфере массовых коммуникаций, связи и охраны культурного наследия по Самарской области г. Самара
66. Управление Федеральной службы по надзору в сфере массовых коммуникаций, связи и охраны культурного наследия по Саратовской области г. Саратов
67. Управление Федеральной службы по надзору в сфере массовых коммуникаций, связи и охраны культурного наследия по Сахалинской области г. Южно-Сахалинск
68. Управление Федеральной службы по надзору в сфере массовых коммуникаций, связи и охраны культурного наследия по Свердловской области г. Екатеринбург
69. Управление Федеральной службы по надзору в сфере массовых коммуникаций, связи и охраны культурного наследия по Смоленской области г. Смоленск
70. Управление Федеральной службы по надзору в сфере массовых коммуникаций, связи и охраны культурного наследия по Тамбовской области г. Тамбов
71. Управление Федеральной службы по надзору в сфере массовых коммуникаций, связи и охраны культурного наследия по Тверской области г. Тверь
72. Управление Федеральной службы по надзору в сфере массовых коммуникаций, связи и охраны культурного наследия по Томской области г. Томск
73. Управление Федеральной службы по надзору в сфере массовых коммуникаций, связи и охраны культурного наследия по Тульской области г. Тула
74. Управление Федеральной службы по надзору в сфере массовых коммуникаций, связи и охраны культурного наследия по Ульяновской области г. Ульяновск
75. Управление Федеральной службы по надзору в сфере массовых коммуникаций, связи и охраны культурного наследия по Челябинской области г. Челябинск
76. Управление Федеральной службы по надзору в сфере массовых коммуникаций, связи и охраны культурного наследия по Ярославской области г. Ярославль
77. Управление Федеральной службы по надзору в сфере массовых коммуникаций, связи и охраны культурного наследия по Еврейской автономной области г. Биробиджан
78. Управление Федеральной службы по надзору в сфере массовых коммуникаций, связи и охраны культурного наследия по Ханты-Мансийскому автономному округу - Югре г. Ханты-Мансийск

Приложение N 2
к Административному регламенту
Федеральной службы по надзору
в сфере массовых коммуникаций,
связи и охраны культурного наследия
по исполнению государственной
функции по осуществлению
государственного надзора и контроля
за соблюдением операторами связи
требований к пропуску трафика
и его маршрутизации

ОБРАЗЕЦ ПРИКАЗА НА ПРОВЕДЕНИЕ МЕРОПРИЯТИЯ ПО КОНТРОЛЮ
 
               Бланк приказа территориального органа
 
         О проведении мероприятия по контролю в отношении
 
     _________________________________________________________
       (наименование юридического лица или фамилия, инициалы
                 индивидуального предпринимателя)
 
    В  соответствии с Положением о Федеральной службе по надзору в
сфере  массовых коммуникаций, связи и охраны культурного наследия,
утвержденным  Постановлением Правительства Российской Федерации от
06.06.2007  N 354, Порядком осуществления государственного надзора
за  деятельностью  в  области  связи,  утвержденным Постановлением
Правительства  Российской  Федерации  от 02.03.2005 N 110, в целях
проверки  соблюдения  (наименование юридического лица или фамилия,
инициалы  индивидуального  предпринимателя)  лицензионных  условий
осуществления   деятельности   по   лицензии   N  (NN) _________ и
обязательных требований в области связи
 
ПРИКАЗЫВАЮ:
 
    1.  Провести  в  срок  с  ________  по  _______  (плановое или
внеплановое)  мероприятие  по  контролю  соблюдения  (наименование
юридического    лица    или    фамилия,   инициалы индивидуального
предпринимателя)  лицензионных  условий осуществления деятельности
по  лицензии  N  (NN)  ______  и обязательных требований в области
связи (далее - мероприятие по контролю).
    2. В целях проведения мероприятия по контролю создать комиссию
в составе:
Фамилия Имя Отчество           Должность, председатель
Фамилия Имя Отчество                Должность
        ...                            ...
    3.   Комиссии   (фамилия   председателя)   в   срок до _______
разработать   и   представить   на   утверждение  ________________
Программу проведения мероприятия по контролю.
    4.  Контроль  за  исполнением  настоящего Приказа возложить на
_________________.
 
Руководитель                                  (инициалы, фамилия)
 
 
 

Приложение N 3
к Административному регламенту
Федеральной службы по надзору
в сфере массовых коммуникаций,
связи и охраны культурного наследия
по исполнению государственной
функции по осуществлению
государственного надзора и контроля
за соблюдением операторами связи
требований к пропуску трафика
и его маршрутизации

ОБРАЗЕЦ УВЕДОМЛЕНИЯ
О ПРОВЕДЕНИИ ПЛАНОВОГО МЕРОПРИЯТИЯ ПО КОНТРОЛЮ
 
Бланк территориального органа
    Россвязьохранкультуры             Наименование оператора связи
 
                                      Почтовый адрес
 
 
                            УВЕДОМЛЕНИЕ
 
    В   соответствии   с   Порядком осуществления государственного
надзора   за   деятельностью   в   области   связи,   утвержденным
Постановлением  Правительства Российской Федерации от 02.03.2005 N
110,  Управлением  Федеральной  службы по надзору в сфере массовых
коммуникаций,  связи  и  охраны культурного наследия по ________ в
период  с  ____  по  ____  будет проведено плановое мероприятие по
контролю  соблюдения  (наименование юридического лица или фамилия,
инициалы  индивидуального  предпринимателя)  лицензионных  условий
осуществления деятельности по лицензии N (NN) ______.
    В  целях  проведения  мероприятия  по  контролю Вам необходимо
подготовить документы согласно прилагаемому перечню.
    Прошу   Вас   обеспечить   доступ   представителей  Управления
Федеральной службы по надзору в сфере массовых коммуникаций, связи
и  охраны  культурного  наследия  по  ___________  на  проверяемые
сооружения    связи,    участие    представителей    (наименование
юридического     или     фамилия,     инициалы     индивидуального
предпринимателя)   при   проведении   мероприятия   по  контролю и
оперативное представление необходимых документов.
 
Приложение: на __ л., в 1 экз.
 
Руководитель                                   (инициалы, фамилия)
 
 
 

Приложение N 4
к Административному регламенту
Федеральной службы по надзору
в сфере массовых коммуникаций,
связи и охраны культурного наследия
по исполнению государственной
функции по осуществлению
государственного надзора и контроля
за соблюдением операторами связи
требований к пропуску трафика
и его маршрутизации

БЛОК-СХЕМА ПРОЦЕДУРЫ "ПРИНЯТИЕ РЕШЕНИЯ О ПРОВЕДЕНИИ МЕРОПРИЯТИЙ ГОСУДАРСТВЕННОГО НАДЗОРА И КОНТРОЛЯ"

Приложение N 5
к Административному регламенту
Федеральной службы по надзору
в сфере массовых коммуникаций,
связи и охраны культурного наследия
по исполнению государственной
функции по осуществлению
государственного надзора и контроля
за соблюдением операторами связи
требований к пропуску трафика
и его маршрутизации

Приложение _____
к Приказу руководителя Управления
Федеральной службы по надзору в сфере
массовых коммуникаций, связи и охраны
культурного наследия по _____________
от ___________ N ____________

ОБРАЗЕЦ ПЛАНА КОНТРОЛЬНЫХ НАБОРОВ

План
контрольных наборов

Дата N п/п Направление контрольного набора Время выполнения контрольных наборов Время выполнения контрольных наборов Время выполнения контрольных наборов
вызывающий номер (номер A) вызываемый номер (номер B)
           
           
           

Время проведения контрольных наборов - московское.

Руководитель      
  (инициалы, фамилия)    

Приложение N 6
к Административному регламенту
Федеральной службы по надзору
в сфере массовых коммуникаций,
связи и охраны культурного наследия
по исполнению государственной
функции по осуществлению
государственного надзора и контроля
за соблюдением операторами связи
требований к пропуску трафика
и его маршрутизации

СХЕМЫ ПРОПУСКА ТРАФИКА

I. Порядок пропуска трафика при оказании услуг местной, внутризоновой, междугородной и международной телефонной связи, подвижной радиосвязи, подвижной радиотелефонной связи, подвижной спутниковой радиосвязи

1. Пропуск трафика при оказании услуг местной телефонной связи

2. Пропуск трафика при оказании услуг внутризоновой телефонной связи

1) Между пользовательским (оконечным) оборудованием, подключенным к сети фиксированной телефонной связи.

Рис. 1

2. Пропуск трафика при оказании услуг внутризоновой телефонной связи

2) Между пользовательским (оконечным) оборудованием, подключенным к сети фиксированной телефонной связи и абонентской станцией (абон. устройством), подключенной к сети подвижной связи, когда абонентские номера вызывающего и вызываемого абонента и (или) пользователя входят в ресурс нумерации, соответственно географически определяемой и географически не определяемой зон нумерации, закрепленный за одним и тем же субъектом РФ

Рис. 1 (1 вариант - абонент находится в домашней сети)

2. Пропуск трафика при оказании услуг внутризоновой телефонной связи

2) Между пользовательским (оконечным) оборудованием, подключенным к сети фиксированной телефонной связи, и абонентской станцией (абон. устройством), подключенной к сети подвижной связи, когда абонентские номера вызывающего и вызываемого абонента и (или) пользователя входят в ресурс нумерации соответственно географически определяемой и географически не определяемой зон нумерации, закрепленный за одним и тем же субъектом РФ

Рис. 2 (2 вариант - абонент находится в роуминге на территории другого субъекта)

2. Пропуск трафика при оказании услуг внутризоновой телефонной связи

2) Между пользовательским (оконечным) оборудованием, подключенным к сети фиксированной телефонной связи, и абонентской станцией (абон. устройством), подключенной к сети подвижной связи, когда абонентские номера вызывающего и вызываемого абонента и (или) пользователя входят в ресурс нумерации соответственно географически определяемой и географически не определяемой зон нумерации, закрепленный за одним и тем же субъектом РФ

Рис. 3 (3 вариант - абонент находится в роуминге на территории иностранного государства)

3. Пропуск трафика при оказании услуг междугородной телефонной связи

1) Между пользовательским (оконечным) оборудованием, подключенным к сети фиксированной телефонной связи

Рис. 1

3. Пропуск трафика при оказании услуг междугородной телефонной связи

2) Между пользовательским (оконечным) оборудованием, подключенным к сети фиксированной телефонной связи, и абонентской станцией (абон. устройством), подключенной к сети подвижной связи, когда абонентские номера вызывающего и вызываемого абонента и (или) пользователя входят в ресурс нумерации соответственно географически определяемой и географически не определяемой зон нумерации, закрепленный за различными субъектами РФ

Рис. 1 (1 вариант)

3. Пропуск трафика при оказании услуг междугородной телефонной связи

2) Между пользовательским (оконечным) оборудованием, подключенным к сети фиксированной телефонной связи, и абонентской станцией (абон. устройством), подключенной к сети подвижной связи, когда абонентские номера вызывающего и вызываемого абонента и (или) пользователя входят в ресурс нумерации соответственно географически определяемой и географически не определяемой зон нумерации, закрепленный за различными субъектами РФ

Рис. 2 (2 вариант)

3. Пропуск трафика при оказании услуг междугородной телефонной связи

2) Между пользовательским (оконечным) оборудованием, подключенным к сети фиксированной телефонной связи, и абонентской станцией (абон. устройством), подключенной к сети подвижной связи, когда абонентские номера вызывающего и вызываемого абонента и (или) пользователя входят в ресурс нумерации соответственно географически определяемой и географически не определяемой зон нумерации, закрепленный за различными субъектами РФ

Рис. 3 (3 вариант)

4. Пропуск трафика при оказании услуг международной телефонной связи

1) Между пользовательским (оконечным) оборудованием, подключенным к сети фиксированной телефонной связи

Рис. 1

4. Пропуск трафика при оказании услуг международной телефонной связи

2) Между пользовательским (оконечным) оборудованием, подключенным к сети фиксированной телефонной связи, и абонентской станцией (абонентским устройством), подключенной к сети подвижной связи

Рис. 1

5. Пропуск трафика между абонентскими станциями (абонентскими устройствами), подключенными к сети (сетям) подвижной связи при оказании услуг подвижной радиотелефонной связи, или подвижной радиосвязи, или подвижной спутниковой радиосвязи

Рис. 1 (1 вариант)

5. Пропуск трафика между абонентскими станциями (абонентскими устройствами), подключенными к сети (сетям) подвижной связи при оказании услуг подвижной радиотелефонной связи, или подвижной радиосвязи, или подвижной спутниковой радиосвязи

Рис. 2 (2 вариант)

5. Пропуск трафика между абонентскими станциями (абонентскими устройствами), подключенными к сети (сетям) подвижной связи при оказании услуг подвижной радиотелефонной связи, или подвижной радиосвязи, или подвижной спутниковой радиосвязи

Рис. 2 (3 вариант)

II. Порядок пропуска трафика при оказании услуг по пропуску трафика

6. Пропуск трафика для оказания услуг международного завершения вызова

7. Пропуск трафика для оказания услуги междугородного завершения вызова на сеть фиксированной телефонной связи

8. Пропуск трафика для оказания услуги междугородного завершения вызова на сеть подвижной связи

9. Пропуск трафика для оказания услуги зонового завершения вызова на сеть фиксированной телефонной связи

10. Пропуск трафика для оказания услуги зонового завершения вызова на сеть подвижной связи

11. Пропуск трафика для оказания услуги местного завершения вызова

12. Пропуск трафика для оказания услуг международного транзита вызова, не предназначенного для завершения на территории Российской Федерации

13. Пропуск трафика для оказания услуг международного транзита вызова, предназначенного для завершения на территории Российской Федерации

14. Пропуск трафика для оказания услуг междугородного транзита вызова

15. Пропуск трафика для оказания услуги зонового транзита вызова

16. Пропуск трафика для оказания услуги местного транзита вызова

17. Пропуск трафика для оказания услуги международного инициирования вызова

18. Пропуск трафика для оказания услуги междугородного инициирования вызова с сети фиксированной телефонной связи

19. Пропуск трафика для оказания услуги междугородного инициирования вызова с сети подвижной связи

20. Пропуск трафика для оказания услуги зонового инициирования вызова с сети фиксированной телефонной связи

21. Пропуск трафика для оказания услуги зонового инициирования вызова с сети подвижной связи

22. Пропуск трафика для оказания услуги местного инициирования вызова

Приложение N 7
к Административному регламенту
Федеральной службы по надзору
в сфере массовых коммуникаций,
связи и охраны культурного наследия
по исполнению государственной
функции по осуществлению
государственного надзора и контроля
за соблюдением операторами связи
требований к пропуску трафика
и его маршрутизации

Приложение к Акту
N _______________

Утверждаю
Председатель комиссии
      (Инициалы, фамилия)
(подпись)  
       
"__" ____________ 200_ г.

ОБРАЗЕЦ ПРОТОКОЛА ПРОВЕДЕНИЯ КОНТРОЛЬНЫХ НАБОРОВ

ПРОТОКОЛ
проведения контрольных наборов

Дата составления: ______________

Должность, фамилия, инициалы лица, составившего протокол: _____________

На основании приказа руководителя Управления Россвязьохранкультуры по

от _____________ N ____
(наименование территориального органа) (дата)

для проверки порядка пропуска трафика на сети оператора ________________________________ в соответствии с планом контрольных наборов проведены контрольные наборы. Результаты контрольных наборов приведены в таблице.

Таблица контрольных наборов

Дата Время набора Номер вызывающий (номер A) Номер вызываемый (номер B) Информация об установлении соединения ("состоялось", "не состоялось", "занято") Продолжительность соединения
1 2 3 4 5 6
           
Контрольные наборы выполнил государственный инспектор  
  (подпись)

(Инициалы, фамилия).

Приложение N 8
к Административному регламенту
Федеральной службы по надзору
в сфере массовых коммуникаций,
связи и охраны культурного наследия
по исполнению государственной
функции по осуществлению
государственного надзора и контроля
за соблюдением операторами связи
требований к пропуску трафика
и его маршрутизации

БЛОК-СХЕМА ПРОЦЕДУРЫ "ПРОВЕДЕНИЕ МЕРОПРИЯТИЙ ГОСУДАРСТВЕННОГО НАДЗОРА И КОНТРОЛЯ"

Приложение N 9
к Административному регламенту
Федеральной службы по надзору
в сфере массовых коммуникаций,
связи и охраны культурного наследия
по исполнению государственной
функции по осуществлению
государственного надзора и контроля
за соблюдением операторами связи
требований к пропуску трафика
и его маршрутизации

ОБРАЗЕЦ ПРЕДПИСАНИЯ ОБ УСТРАНЕНИИ ВЫЯВЛЕННОГО НАРУШЕНИЯ <*>

Бланк территориального органа

Россвязьохранкультуры

ПРЕДПИСАНИЕ
ОБ УСТРАНЕНИИ ВЫЯВЛЕННОГО НАРУШЕНИЯ

1. Номер предписания.

2. Дата оформления предписания.

3. Наименование проверяемого лица.

4. Номер лицензии.

5. Наименование услуги связи.

6. Дата и номер приказа Россвязьохранкультуры об утверждении принятого решения, номер решения.

7. Содержание нарушения.

8. Основание выдачи предписания.

8. Срок устранения нарушения.

9. Срок сообщения об устранении нарушения.

10. Подпись должностного лица, выдавшего предписание.

<*> Конкретное размещение и оформление полей на бланке предписания определяются условиями и возможностями автоматизированной обработки с использованием информационных систем, в том числе средств вычислительной техники и связи, реализующих информационные процессы.

Приложение N 10
к Административному регламенту
Федеральной службы по надзору
в сфере массовых коммуникаций,
связи и охраны культурного наследия
по исполнению государственной
функции по осуществлению
государственного надзора и контроля
за соблюдением операторами связи
требований к пропуску трафика
и его маршрутизации

ОБРАЗЕЦ ПРЕДУПРЕЖДЕНИЯ О ПРИОСТАНОВЛЕНИИ ДЕЙСТВИЯ ЛИЦЕНЗИИ <*>

Бланк территориального органа

Россвязьохранкультуры

ПРЕДУПРЕЖДЕНИЕ
о приостановлении действия лицензии

1. Номер предупреждения.

2. Дата оформления предупреждения.

3. Наименование проверяемого лица.

4. Номер лицензии.

5. Наименование услуги связи.

6. Дата и номер акта проверки.

7. Содержание нарушения.

8. Основание вынесения предупреждения.

9. Срок устранения нарушения.

10. Подпись должностного лица, вынесшего предупреждение.

<*> Конкретное размещение и оформление полей на бланке предупреждения определяются условиями и возможностями автоматизированной обработки с использованием информационных систем, в том числе средств вычислительной техники и связи, реализующих информационные процессы.

Приложение N 11
к Административному регламенту
Федеральной службы по надзору
в сфере массовых коммуникаций,
связи и охраны культурного наследия
по исполнению государственной
функции по осуществлению
государственного надзора и контроля
за соблюдением операторами связи
требований к пропуску трафика
и его маршрутизации

БЛОК-СХЕМА ПРОЦЕДУРЫ "ОФОРМЛЕНИЕ РЕЗУЛЬТАТОВ МЕРОПРИЯТИЙ ГОСУДАРСТВЕННОГО НАДЗОРА И КОНТРОЛЯ"

Приложение N 12
к Административному регламенту
Федеральной службы по надзору
в сфере массовых коммуникаций,
связи и охраны культурного наследия
по исполнению государственной
функции по осуществлению
государственного надзора и контроля
за соблюдением операторами связи
требований к пропуску трафика
и его маршрутизации

БЛОК-СХЕМА УТВЕРЖДЕНИЯ ДОКУМЕНТОВ В ЦЕНТРАЛЬНОМ АППАРАТЕ И ТЕРРИТОРИАЛЬНЫХ ОРГАНАХ РОССВЯЗЬОХРАНКУЛЬТУРЫ