Приказ ФМС РФ от 20.09.2007 N 208

"Об утверждении Административного регламента предоставления Федеральной миграционной службой государственной услуги по регистрационному учету граждан Российской Федерации по месту пребывания и по месту жительства в пределах Российской Федерации"
Редакция от 23.12.2009 — Документ утратил силу, см. «Приказ ФМС РФ от 11.09.2012 N 288»
Показать изменения

Зарегистрировано в Минюсте РФ 28 ноября 2007 г. N 10545


ФЕДЕРАЛЬНАЯ МИГРАЦИОННАЯ СЛУЖБА

ПРИКАЗ
от 20 сентября 2007 г. N 208

ОБ УТВЕРЖДЕНИИ АДМИНИСТРАТИВНОГО РЕГЛАМЕНТА ПРЕДОСТАВЛЕНИЯ ФЕДЕРАЛЬНОЙ МИГРАЦИОННОЙ СЛУЖБОЙ ГОСУДАРСТВЕННОЙ УСЛУГИ ПО РЕГИСТРАЦИОННОМУ УЧЕТУ ГРАЖДАН РОССИЙСКОЙ ФЕДЕРАЦИИ ПО МЕСТУ ПРЕБЫВАНИЯ И ПО МЕСТУ ЖИТЕЛЬСТВА В ПРЕДЕЛАХ РОССИЙСКОЙ ФЕДЕРАЦИИ

(в ред. Приказа ФМС РФ от 23.12.2009 N 364)

1. Утвердить прилагаемый Административный регламент предоставления Федеральной миграционной службой государственной услуги по регистрационному учету граждан Российской Федерации по месту пребывания и по месту жительства в пределах Российской Федерации.

2. Направить настоящий Приказ на государственную регистрацию в Министерство юстиции Российской Федерации.

3. Контроль за исполнением настоящего Приказа возложить на заместителя директора Федеральной миграционной службы А.Г. Леденева.

Директор
генерал-полковник милиции
К.О.РОМОДАНОВСКИЙ

Приложение
к Приказу ФМС России
от 20.09.2007 N 208

АДМИНИСТРАТИВНЫЙ РЕГЛАМЕНТ
ПРЕДОСТАВЛЕНИЯ ФЕДЕРАЛЬНОЙ МИГРАЦИОННОЙ СЛУЖБОЙ ГОСУДАРСТВЕННОЙ УСЛУГИ ПО РЕГИСТРАЦИОННОМУ УЧЕТУ ГРАЖДАН РОССИЙСКОЙ ФЕДЕРАЦИИ ПО МЕСТУ ПРЕБЫВАНИЯ И ПО МЕСТУ ЖИТЕЛЬСТВА В ПРЕДЕЛАХ РОССИЙСКОЙ ФЕДЕРАЦИИ

(в ред. Приказа ФМС РФ от 23.12.2009 N 364)

I. Общие положения

Наименование государственной услуги

1. Административный регламент предоставления Федеральной миграционной службой государственной услуги по регистрационному учету граждан Российской Федерации по месту пребывания и по месту жительства в пределах Российской Федерации <1> устанавливает порядок предоставления данной государственной услуги, определяет сроки и последовательность действий (административные процедуры) Федеральной миграционной службы <2> и территориальных органов ФМС России <3>, а также порядок взаимодействия ФМС России и ее территориальных органов с федеральными органами исполнительной власти, органами исполнительной власти субъектов Российской Федерации, органами местного самоуправления при осуществлении полномочий по регистрации и снятию граждан Российской Федерации с регистрационного учета по месту пребывания и по месту жительства в пределах Российской Федерации.

<1> Далее - "Регламент".

<2> Далее - "ФМС России".

<3> Далее - "территориальные органы".

Нормативное правовое регулирование предоставления государственной услуги

2. Предоставление государственной услуги по регистрационному учету граждан Российской Федерации по месту пребывания и по месту жительства в пределах Российской Федерации <1> осуществляется в соответствии с Конституцией Российской Федерации <2>, Законом Российской Федерации от 25 июня 1993 г. N 5242-1 "О праве граждан Российской Федерации на свободу передвижения, выбор места пребывания и жительства в пределах Российской Федерации" <3>, Указом Президента Российской Федерации от 19 июля 2004 г. N 928 "Вопросы Федеральной миграционной службы" <4>, Постановлением Правительства Российской Федерации от 17 июля 1995 г. N 713 "Об утверждении Правил регистрации и снятия граждан Российской Федерации с регистрационного учета по месту пребывания и по месту жительства в пределах Российской Федерации и Перечня должностных лиц, ответственных за регистрацию" <5>.

<1> Далее - "регистрационный учет".

<2> Принята всенародным голосованием 12 декабря 1993 года.

<3> Ведомости Совета Народных Депутатов и Верховного Совета Российской Федерации, 1993, N 32, ст. 1227; Собрание законодательства Российской Федерации, 2004, N 45, ст. 4377; 2006, N 31 (ч. I), ст. 3420. Далее - "Закон".

<4> Собрание законодательства Российской Федерации, 2004, N 30, ст. 3150; N 41, ст. 4023; 2005, N 19, ст. 1786; N 52 (ч. III), ст. 5687; 2006, N 32, ст. 3534; 2007, N 13, ст. 1540; N 19, ст. 2342; N 31, ст. 4020.

<5> Собрание законодательства Российской Федерации, 1995, N 30, ст. 2939; 1996, N 18, ст. 2144; 1997, N 8, ст. 952; N 11, ст. 1328; 1998, N 6, ст. 783; 2000, N 13, ст. 1370; 2002, N 34, ст. 3294; 2004, N 52 (ч. II), ст. 5493. Далее - "Правила".

3. ФМС России и ее территориальные органы при предоставлении государственной услуги по регистрационному учету граждан Российской Федерации по месту пребывания и по месту жительства в пределах Российской Федерации <1> также руководствуются Жилищным кодексом Российской Федерации <2>, Гражданским кодексом Российской Федерации <3>, Семейным кодексом Российской Федерации <4>, Налоговым кодексом Российской Федерации <5>, Федеральным законом от 21 декабря 1996 г. N 159-ФЗ "О дополнительных гарантиях по социальной поддержке детей-сирот и детей, оставшихся без попечения родителей" <6>, Федеральным законом от 21 июля 1997 г. N 122-ФЗ "О государственной регистрации прав на недвижимое имущество и сделок с ним" <7>, Федеральным законом от 15 ноября 1997 г. N 143-ФЗ "Об актах гражданского состояния" <8>, Федеральным законом от 28 марта 1998 г. N 53-ФЗ "О воинской обязанности и военной службе" <9>, Федеральным законом от 27 мая 1998 г. N 76-ФЗ "О статусе военнослужащих" <10>, Федеральным законом от 12 июня 2002 г. N 67-ФЗ "Об основных гарантиях избирательных прав и права на участие в референдуме граждан Российской Федерации" <11>, Федеральным законом от 2 мая 2006 г. N 59-ФЗ "О порядке рассмотрения обращений граждан Российской Федерации" <12>, Федеральным законом от 27 июля 2006 г. N 152-ФЗ "О персональных данных" <13>, Постановлением Правительства Российской Федерации от 27 ноября 2006 г. N 719 "Об утверждении Положения о воинском учете" <14>, Приказом МВД России от 2 декабря 2005 г. N 983 "Об утверждении Типового положения о территориальном органе Федеральной миграционной службы" <15>.

<1> Далее - "государственная услуга".

<2> Собрание законодательства Российской Федерации, 2005, N 1 (ч. I), ст. 14; 2006, N 1, ст. 10; N 52 (ч. I), ст. 5498; 2007, N 1 (ч. I), ст. 13, ст. 14, ст. 21.

<3> В соответствии с главами 3, 8, 16, 18, 19, 20 части первой Гражданского кодекса Российской Федерации. Собрание законодательства Российской Федерации, 1994, N 32, ст. 3301; 2001, N 21, ст. 2063; 2002, N 48, ст. 4746; 2005, N 1 (ч. I), ст. 39; 2006, N 2, ст. 171; N 45, ст. 4627; N 50, ст. 5279; N 52 (ч. I), ст. 5497, и главами 35 и 36 части второй Гражданского кодекса Российской Федерации. Собрание законодательства Российской Федерации, 1996, N 5, ст. 410; 2005, N 1 (ч. I), ст. 15.

<4> В соответствии со статьей 64 и частью третьей статьи 65 Семейного кодекса Российской Федерации. Собрание законодательства Российской Федерации, 1996, N 1, ст. 16.

<5> В соответствии со статьей 85 Налогового кодекса Российской Федерации. Собрание законодательства Российской Федерации, 1998, N 31, ст. 3824; 1999, N 28, ст. 3487; 2000, N 2, ст. 134; 2002, N 1 (ч. I), ст. 2; 2003, N 22, ст. 2066; N 23, ст. 2174; N 27 (ч. I), ст. 2700; N 28, ст. 2873; N 52 (ч. I), ст. 5037; 2004, N 27, ст. 2711; N 31, ст. 3231; 2006, N 31 (ч. I), ст. 3436; 2007, N 1 (ч. I), ст. 31.

<6> В соответствии со статьей 8 Федерального закона "О дополнительных гарантиях по социальной поддержке детей-сирот и детей, оставшихся без попечения родителей". Собрание законодательства Российской Федерации, 1996, N 52, ст. 5880; 1998, N 7, ст. 788; 2004, N 35, ст. 3607.

<7> В соответствии с главой I Федерального закона "О государственной регистрации прав на недвижимое имущество и сделок с ним". Собрание законодательства Российской Федерации, 1997, N 30, ст. 3594; 2001, N 16, ст. 1533; 2002, N 15, ст. 1377; 2003, N 24, ст. 2240, ст. 2244; 2004, N 30, ст. 3081; N 35, ст. 3607; N 45, ст. 4377; 2005, N 1 (ч. I), ст. 15, ст. 22, ст. 40; 2006, N 23, ст. 2380; N 27, ст. 2881; N 50, ст. 5279.

<8> Собрание законодательства Российской Федерации, 1997, N 47, ст. 5340; 2001, N 44, ст. 4149; 2002, N 18, ст. 1724; 2003, N 17, ст. 1553; N 28, ст. 2889; N 50, ст. 4855; 2004, N 35, ст. 3607; 2005, N 1 (ч. I), ст. 25; 2006, N 1, ст. 10; N 31 (ч. I), ст. 3420.

<9> В соответствии со статьей 4 Федерального закона "О воинской обязанности и военной службе". Собрание законодательства Российской Федерации, 1998, N 13, ст. 1475; 2000, N 46, ст. 4537; 2002, N 30, ст. 3033; 2003, N 27 (ч. I), ст. 2700; N 46 (ч. I), ст. 4437; 2004, N 18, ст. 1687; N 27, ст. 2711; N 35, ст. 3607; 2005, N 10, ст. 763; N 14, ст. 1212; N 29, ст. 2907; 2006, N 1, ст. 10; N 29, ст. 3122; N 44, ст. 4534.

<10> В соответствии со статьей 15 Федерального закона "О статусе военнослужащих". Собрание законодательства Российской Федерации, 1998, N 22, ст. 2331; 2000, N 1 (ч. I), ст. 12; N 2, ст. 161; 2001, N 31, ст. 3173; 2002, N 19, ст. 1794; N 21, ст. 1919; N 26, ст. 2521; 2003, N 46 (ч. I), ст. 4437; 2004, N 18, ст. 1687; N 30, ст. 3089; N 35, ст. 3607; 2005, N 17, ст. 1483; 2006, N 1, ст. 2; N 6, ст. 637; N 19, ст. 2062, ст. 2067; N 29, ст. 3122; N 31 (ч. I), ст. 3452; N 43, ст. 4415; N 50, ст. 5281; 2007, N 1 (ч. I), ст. 41; N 2, ст. 360; N 13, ст. 1463; N 26, ст. 3086.

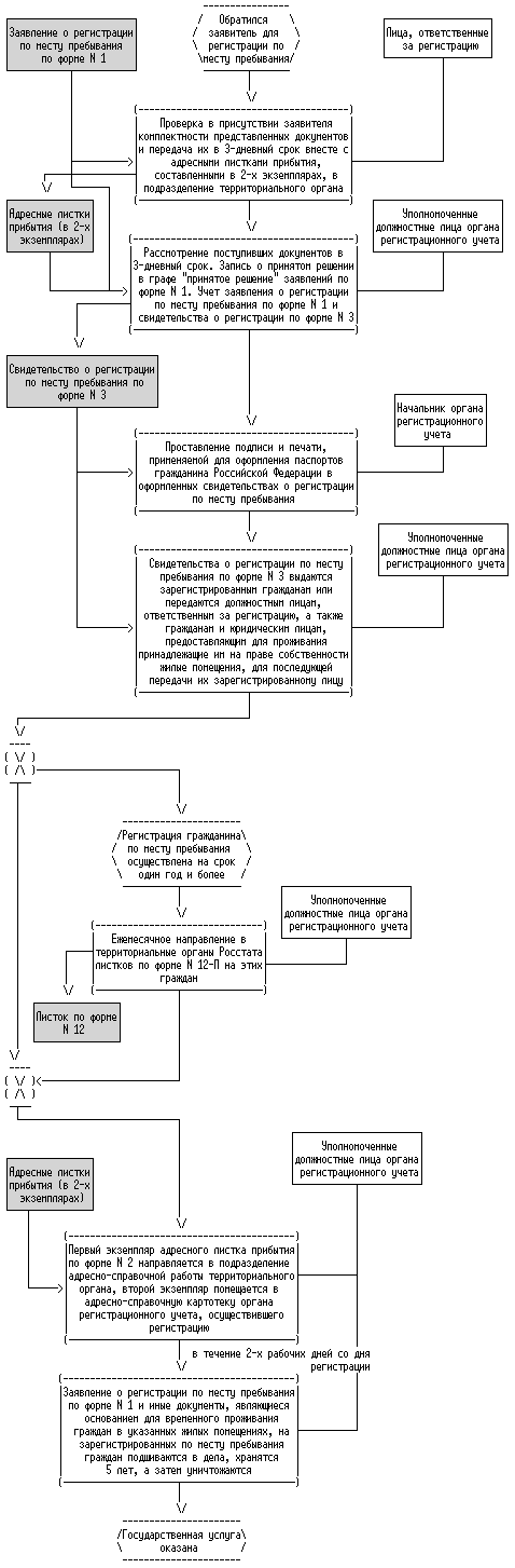
<11> В соответствии со статьей 16 Федерального закона "Об основных гарантиях избирательных прав и права на участие в референдуме граждан Российской Федерации". Собрание законодательства Российской Федерации, 2002, N 24, ст. 2253; 2005, N 30 (ч. I), ст. 3104.

<12> Собрание законодательства Российской Федерации, 2006, N 19, ст. 2060.

<13> Собрание законодательства Российской Федерации, 2006, N 31 (ч. I), ст. 3451.

<14> Собрание законодательства Российской Федерации, 2006, N 49 (ч. I), ст. 5220.

<15> Зарегистрирован в Министерстве юстиции Российской Федерации 13 декабря 2005 года, регистрационный N 7269.

Органы, участвующие в предоставлении государственной услуги

4. Регистрационный учет осуществляется территориальными органами через их структурные подразделения, а в случаях, установленных законодательством Российской Федерации, - органами местного самоуправления поселений.

В структурных подразделениях территориальных органов уполномоченными должностными лицами, задействованными в предоставлении государственной услуги, являются их начальники, заместители начальников, инспекторский состав (сотрудники органов внутренних дел Российской Федерации, федеральные государственные гражданские служащие и работники).

В органах местного самоуправления поселений, осуществляющих регистрационный учет, данная функция исполняется уполномоченными Главами администраций должностными лицами.

5. Организационно-методическое руководство деятельностью территориальных органов по осуществлению регистрационного учета выполняет Управление паспортной работы и регистрационного учета населения ФМС России.

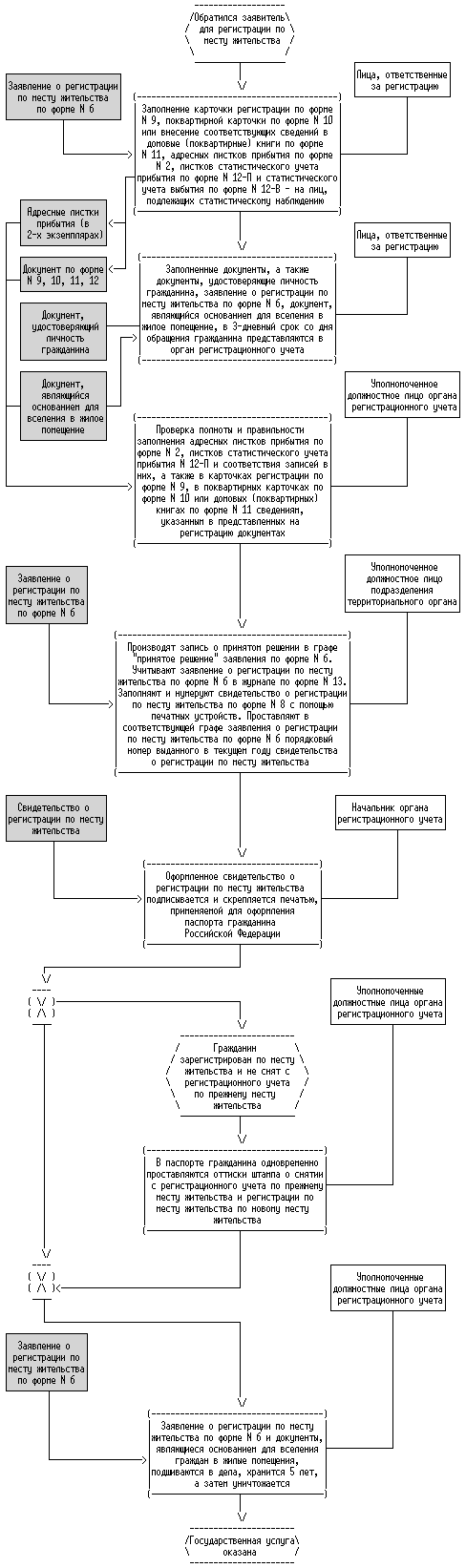
6. Должностными лицами, ответственными за регистрацию, осуществляющими первичный прием от граждан документов на регистрацию и снятие с регистрационного учета по месту пребывания и по месту жительства, подготовку и передачу в орган регистрационного учета предусмотренных учетных документов, являются: (в ред. Приказа ФМС РФ от 23.12.2009 N 364)

должностные лица, осуществляющие в соответствии с жилищным законодательством Российской Федерации контроль за использованием и сохранностью жилищного фонда Российской Федерации, жилищного фонда субъектов Российской Федерации, муниципального жилищного фонда; (в ред. Приказа ФМС РФ от 23.12.2009 N 364)

собственники, самостоятельно осуществляющие управление своими помещениями, или уполномоченные лица товарищества собственников жилья либо управляющей организации, ответственные за регистрацию в жилых помещениях частного жилищного фонда; (в ред. Приказа ФМС РФ от 23.12.2009 N 364)

уполномоченные лица органов управления жилищными и жилищно-строительными кооперативами, ответственные за регистрацию в жилых помещениях, находящихся в домах жилищных и жилищно-строительных кооперативов; (в ред. Приказа ФМС РФ от 23.12.2009 N 364)

уполномоченные должностные лица, ответственные за регистрацию в гостиницах, кемпингах, туристских базах, санаториях, домах отдыха, пансионатах, больницах, домах-интернатах для инвалидов, ветеранов, одиноких и престарелых, гостиницах-приютах и других учреждениях социального назначения. (в ред. Приказа ФМС РФ от 23.12.2009 N 364)

7. Должностные лица, ответственные за регистрацию, не вправе отказывать гражданам в приеме заявлений на регистрацию и снятие их с регистрационного учета по месту пребывания и по месту жительства.

II. Требования к порядку предоставления государственной услуги

Общие требования

8. Регистрация и снятие граждан с регистрационного учета по месту пребывания и по месту жительства в пределах Российской Федерации производится бесплатно.

9. Гражданин, изменивший место жительства, не позднее 7 дней со дня прибытия на новое место жительства обращается с заявлением о регистрации по месту жительства по установленной Регламентом форме к должностным лицам, ответственным за регистрацию, а при их отсутствии - к собственнику жилого помещения.

10. Гражданин, прибывший для временного проживания в жилое помещение, не являющееся его местом жительства, на срок свыше 90 дней, по истечении указанного срока обращается с заявлением о регистрации по месту пребывания по установленной Регламентом форме к должностным лицам, ответственным за регистрацию, а при их отсутствии - к собственнику жилого помещения.

11. Регистрация граждан по месту пребывания в жилые помещения, не являющиеся их местом жительства, осуществляется без снятия их с регистрационного учета по месту жительства.

Срок регистрации гражданина по месту пребывания определяется по взаимному соглашению:

с нанимателями и всеми совместно проживающими с ними совершеннолетними гражданами, при условии проживания в домах государственного, муниципального и специализированного жилищных фондов;

с собственниками жилых помещений;

с правлениями жилищных или жилищно-строительных кооперативов, если члены кооперативов не являются собственниками данных жилых помещений.

Подпись в реквизите "подпись лица, предоставившего жилое помещение" заявления о регистрации по месту пребывания по форме N 1 (приложение N 1 к Регламенту) либо заявления о регистрации по месту жительства по форме N 6 (приложение N 6 к Регламенту) является подтверждением наличия соглашения нанимателя либо собственника жилого помещения с гражданином на его вселение и временное (постоянное) проживание.

Проживающие совместно с нанимателем жилого помещения совершеннолетние пользователи свое согласие на вселение и временное (постоянное) проживание гражданина выражают в письменной форме.

Регистрация граждан по месту пребывания в гостиницах, санаториях, домах отдыха, пансионатах, кемпингах, больницах, туристских базах и иных подобных учреждениях осуществляется непосредственно при их прибытии администрацией данных учреждений.

12. Заявление о регистрации по месту пребывания и по месту жительства, снятии с регистрационного учета по месту пребывания и по месту жительства от имени граждан, не достигших 14-летнего возраста, представляют их законные представители (родители, опекуны).

13. Снятие с регистрационного учета без непосредственного участия гражданина производится в случае:

призыва на военную службу - на основании сообщения военного комиссариата;

осуждения к лишению свободы - на основании вступившего в законную силу приговора суда;

признания безвестно отсутствующим - на основании вступившего в законную силу решения суда;

смерти или объявления решением суда умершим - на основании свидетельства о смерти, оформленного в установленном порядке;

выселения из занимаемого жилого помещения или признания утратившим (не приобретшим) право пользования жилым помещением - на основании вступившего в законную силу решения суда;

обнаружения не соответствующих действительности сведений или документов, послуживших основанием для регистрации, а также неправомерных действий должностных лиц при решении вопроса о регистрации - на основании вступившего в законную силу решения суда.

14. Днем поступления документов считается день подачи всех надлежащим образом оформленных документов, предусмотренных Законом, Правилами и Регламентом.

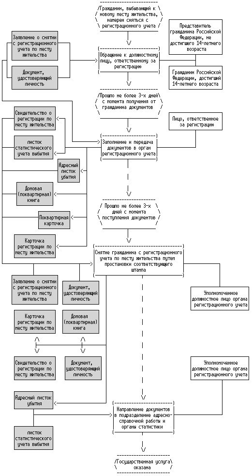
Должностные лица, ответственные за регистрацию, при наличии технических возможностей представляют в орган регистрационного учета заявление о регистрации (снятии с регистрационного учета) по месту пребывания или по месту жительства, адресные листки прибытия (убытия), анкеты и листки статистического учета прибытия (выбытия), заполненные с применением программных средств, использующих технологию автоматизированного формирования и распознавания машиночитаемой информации. Машиночитаемая информация размещается в предопределенных местах листков прибытия по форме N 2 (приложение N 2 к Регламенту), листков убытия по форме N 7 (приложение N 7 к Регламенту), анкет по форме N 5 (приложение N 5 к Регламенту) и содержит в себе все сведения, указанные в данных документах. (в ред. Приказа ФМС РФ от 23.12.2009 N 364)

Технологическим форматом хранения машиночитаемой информации в документах, необходимых для регистрационного учета граждан Российской Федерации по месту пребывания и по месту жительства, ведения адресно-справочной работы, является формат PDF 417. (в ред. Приказа ФМС РФ от 23.12.2009 N 364)

Информация о гражданине, который изменил место жительства (пребывания), вносится сотрудником структурного подразделения территориального органа, осуществившим регистрацию по новому месту жительства (пребывания), и сотрудником структурного подразделения территориального органа, осуществившим снятие с регистрационного учета по прежнему месту жительства (пребывания), в электронную базу данных, содержащую сведения в соответствии с перечнем обязательных реквизитов (приложение N 18 к Регламенту) в форме электронного документа (приложение N 19 к Регламенту). (в ред. Приказа ФМС РФ от 23.12.2009 N 364)

15. Документами, удостоверяющими личность граждан Российской Федерации <1>, необходимыми для осуществления регистрационного учета, являются:

<1> Далее - документы, удостоверяющие личность.

паспорт гражданина Российской Федерации, удостоверяющий личность гражданина Российской Федерации на территории Российской Федерации;

паспорт гражданина СССР, удостоверяющий личность гражданина Российской Федерации, до истечения срока его действия;

свидетельство о рождении - для лиц, не достигших 14-летнего возраста;

паспорт гражданина Российской Федерации, удостоверяющий личность гражданина Российской Федерации за пределами Российской Федерации, - для лиц, постоянно проживающих за пределами Российской Федерации.

Требования к комплекту документов

16. Для регистрации по месту пребывания гражданин представляет лицам, ответственным за регистрацию:

документ, удостоверяющий личность;

заявление о регистрации по месту пребывания по форме N 1 (приложение N 1 к Регламенту);

документ, являющийся основанием для временного проживания гражданина по указанному адресу (договор найма (поднайма), заявление лица, предоставившего гражданину жилое помещение).

17. Для регистрации по месту жительства гражданин представляет лицам, ответственным за регистрацию:

документ, удостоверяющий личность;

заявление о регистрации по месту жительства по форме N 6 (приложение N 6 к Регламенту);

документ, являющийся основанием для вселения в жилое помещение (заявление лица (лиц), предоставившего гражданину жилое помещение, договор, свидетельство о государственной регистрации права (права собственности на жилое помещение), решение суда о признании права пользования жилым помещением либо иной документ или его надлежащим образом заверенная копия, подтверждающие наличие права пользования жилым помещением). Для регистрации достаточно представления одного из перечисленных документов.

Граждане, снявшиеся с регистрационного учета по месту жительства до прибытия к новому месту жительства, представляют адресный листок убытия по форме N 7 (приложение N 7 к Регламенту), выданный уполномоченным органом по прежнему месту жительства <1>.

<1> В случае отсутствия (утраты) адресного листка убытия (приложение N 7 к Регламенту) гражданин в письменной форме сообщает о причинах, по которым не может его представить. Отсутствие адресного листка убытия у гражданина, снявшегося с регистрационного учета по последнему месту жительства, не является основанием для отказа в приеме и рассмотрении его заявления о регистрации по месту жительства.

Описание результата предоставления государственной услуги

18. Результатом предоставления государственной услуги является:

получение гражданином свидетельства о регистрации по месту пребывания , свидетельства о регистрации по месту жительства (для граждан, не достигших 14-летнего возраста) установленной формы; (в ред. Приказа ФМС РФ от 23.12.2009 N 364)

проставление в документе, удостоверяющем личность гражданина, отметки о регистрации по месту жительства установленной формы;

снятие гражданина с регистрационного учета по месту пребывания;

проставление в документе, удостоверяющем личность гражданина, отметки о снятии с регистрационного учета по месту жительства.

Срок предоставления государственной услуги

19. При регистрации гражданина по месту пребывания - в течение 3-х дней со дня поступления документов в орган регистрационного учета.

20. При регистрации гражданина по месту жительства - в течение 3-х дней со дня поступления документов в орган регистрационного учета.

21. При снятии с регистрационного учета по месту пребывания до окончания заявленного срока пребывания - в течение 3-х дней со дня поступления в орган регистрационного учета соответствующего заявления гражданина, а в гостиницах и иных подобных учреждениях - в день выбытия.

22. При снятии с регистрационного учета по месту жительства - в течение 3-х дней со дня поступления в орган регистрационного учета соответствующего заявления гражданина.

Ограничения в получении государственной услуги

23. В соответствии с законодательством Российской Федерации право граждан на свободу передвижения, выбор места пребывания и жительства в пределах Российской Федерации может быть ограничено в пограничной зоне, закрытых военных городках, закрытых административно-территориальных образованиях, зонах экологического бедствия, на отдельных территориях и в населенных пунктах, где в случае опасности распространения массовых инфекционных и неинфекционных заболеваний и отравления людей введены особые условия и режимы проживания населения и хозяйственной деятельности, на территориях, где введено чрезвычайное или военное положение.

Указанный перечень является исчерпывающим и может быть изменен или дополнен только федеральным законом.

Требования к графику работы сотрудников, участвующих в предоставлении государственной услуги, и организации приема граждан

24. Прием граждан должностными лицами органов регистрационного учета, участвующими в предоставлении государственной услуги, производится в дневное и вечернее время, а также 1-ю и 3-ю субботу месяца (за исключением праздничных дней). Понедельник после рабочей субботы - выходной день:

Дни недели Часы приема
Понедельник 9.00 - 15.00/Выходной день
Вторник 15.00 - 20.00
Среда 9.00 - 13.00
Четверг 15.00 - 20.00
Пятница 9.00 - 15.00
Суббота 8.00 - 13.00/Выходной день
Воскресенье Выходной день

Перерыв на обед с 13.00 до 13.45, по вторникам и четвергам с 14.00 до 14.45.

Настоящий график работы по приему граждан может изменяться с учетом интересов граждан, режима работы должностных лиц, ответственных за регистрацию, временных и климатических условий региона, но при этом количество часов приема граждан должно соответствовать количеству часов, указанному в графике.

График приема граждан уполномоченными должностными лицами органов местного самоуправления поселений утверждается Главой администрации данного органа исходя из численности проживающего населения, количества обращающихся за получением данной услуги граждан и максимально совмещается с вышеуказанным графиком.

График приема граждан должностными лицами, ответственными за регистрацию, максимально совмещается с графиком приема граждан органом регистрационного учета.

25. Часы работы иных сотрудников, участвующих в предоставлении данной государственной услуги, устанавливаются согласно правилам внутреннего распорядка органа регистрационного учета.

Начальник органа регистрационного учета в зависимости от ситуации вправе перераспределять в течение рабочего дня сотрудников, осуществляющих прием заявителей, если это не приводит к увеличению времени ожидания приема гражданами.

26. Прием граждан ведется с помощью электронной системы управления очередью или по предварительной записи по телефону. При определении времени приема по телефону сотрудник назначает время на основе графика уже запланированного времени приема заявителей и времени, удобного гражданину.

27. Гражданам предоставляется возможность предварительной записи на прием. Предварительная запись осуществляется при личном обращении граждан, а при наличии технической возможности - с использованием электронной почты. При предварительной записи гражданин сообщает свои данные, предмет обращения и желаемое время представления документов. Предварительная запись осуществляется путем внесения информации в книги записи граждан, которые ведутся на бумажных или электронных носителях. Заявителю сообщается время приема документов и номер кабинета, в который следует обратиться. При личном обращении заявителю выдается талон-подтверждение.

28. Максимальное время ожидания устанавливается:

в очереди при первичной подаче документов - 20 минут;

при подаче документов на регистрацию по предварительной записи - 15 минут с момента времени, на которое была осуществлена запись;

при подаче дополнительных (недостающих) документов на регистрацию, запроса на получение информации, получение документов - 10 минут;

при ожидании в очереди на прием к должностному лицу для получения консультации - 30 минут.

Порядок информирования о государственной услуге

29. Информация о государственной услуге предоставляется:

с использованием средств телефонной связи, электронного информирования и электронной техники;

посредством размещения в информационно-телекоммуникационных сетях (в том числе в сети Интернет), публикации в средствах массовой информации, издания информационных материалов (брошюр, буклетов). Сайт ФМС России - www.fms.gov.ru, контактный телефон: (495) 698-00-78. (в ред. Приказа ФМС РФ от 23.12.2009 N 364)

30. Сведения о местонахождении, номерах телефонов для справок (консультаций), графике (режиме) работы ФМС России, ее территориальных органов размещаются:

на Интернет-сайтах ФМС России, ее территориальных органов;

на информационных стендах в приемных помещениях ФМС России, ее территориальных органов, должностных лиц, ответственных за регистрацию.

31. Информация о процедуре предоставления государственной услуги сообщается по номерам телефонов для справок (консультаций), а также размещается в информационно-телекоммуникационных сетях (в том числе в сети Интернет), на информационных стендах ФМС России и ее территориальных органов, публикуется в средствах массовой информации, в раздаточных информационных материалах (брошюрах, буклетах).

32. На информационных стендах в помещениях, предназначенных для приема граждан, и Интернет-сайтах ФМС России и ее территориальных органов размещается следующая информация:

извлечения из законодательных и иных нормативных правовых актов Российской Федерации, содержащих нормы, регулирующие деятельность по предоставлению данной государственной услуги;

текст Регламента с приложениями (полная версия на Интернет-сайте и извлечения, включая формы заявлений о регистрации по месту пребывания и по месту жительства по установленной форме, на информационных стендах);

краткое описание порядка предоставления государственной услуги;

перечень документов, необходимых для осуществления регистрационного учета, и предъявляемые к этим документам требования;

образцы оформления документов, необходимых для получения государственной услуги, и требования к ним;

месторасположение, график (режим) работы, номера телефонов, адреса Интернет-сайтов и электронной почты органов, в которых заявители могут получить бланки документов, необходимые для осуществления регистрационного учета;

схема размещения сотрудников и режим приема ими граждан;

порядок получения консультаций;

порядок обжалования решений, действий или бездействия должностных лиц, предоставляющих государственную услугу.

33. При ответах на телефонные звонки и устные обращения граждан сотрудники ФМС России и территориальных органов, участвующие в предоставлении государственной услуги, информируют обратившихся по интересующим их вопросам.

Ответ на телефонный звонок должен содержать информацию о наименовании органа, в который позвонил гражданин, фамилию, имя, отчество и должность сотрудника, принявшего телефонный звонок. Максимальное время разговора с учетом возраста обратившегося и восприятия им получаемой информации - 5 минут.

При невозможности принявшего звонок сотрудника самостоятельно ответить на поставленные вопросы телефонный звонок переадресовывается (переводится) на другое должностное лицо или же обратившемуся гражданину сообщается телефонный номер, по которому он может получить необходимую ему информацию.

34. Граждане, представившие в структурные подразделения территориальных органов документы для осуществления регистрационного учета, информируются сотрудниками о сроках рассмотрения, оформления и возврата им представленных документов, а в случае сокращения сроков - по указанному в заявлении о регистрации телефону и/или по электронной почте. С момента подачи документов на регистрацию гражданин имеет право в часы приема населения обратиться для получения информации о том, на каком этапе исполнения находятся представленные им документы.

35. Консультации (справки) по вопросам предоставления государственной услуги осуществляются сотрудниками, исполняющими в соответствии с их должностными инструкциями настоящую государственную функцию, в том числе сотрудниками, специально выделенными для предоставления консультаций.

Консультации предоставляются по следующим вопросам:

о перечне документов, необходимых для получения данной государственной услуги, комплектности (достаточности) представляемых (представленных) документов;

об адресах иных организаций, участвующих в процессе предоставления государственной услуги;

о времени приема и выдачи документов;

о порядке обжалования действий или бездействия должностных лиц в ходе предоставления государственной услуги.

Консультации предоставляются при личном обращении, письменном обращении, посредством Интернет-сайта, телефона или электронной почты.

Консультации общего характера (о местонахождении, графике работы, требуемых документах) могут предоставляться с использованием средств авто-информирования, при этом обеспечивается круглосуточное предоставление справочной информации.

36. В случае поступления от гражданина запроса на получение письменной консультации общего характера структурное подразделение территориального органа обязано ответить на него в 5-дневный срок.

Ответы направляются в письменном виде и должны содержать: ответы на поставленные вопросы, фамилию, инициалы и номер телефона исполнителя. Ответ подписывается начальником структурного подразделения, а в случае его отсутствия - лицом, исполняющим его обязанности. При этом гражданин предварительно информируется по телефону (при его наличии).

Требования к размещению и оформлению помещений, в которых оказывается государственная услуга

37. Помещения для предоставления государственной услуги должны размещаться на нижних, предпочтительнее на первых этажах зданий структурных подразделений территориальных органов, участвующих в ее предоставлении. Для получателей государственной услуги организуется отдельный вход.

38. Центральный вход в здания (помещения) структурных подразделений территориальных органов оборудуется информационной табличкой (вывеской), содержащей следующую информацию:

наименование структурного подразделения, осуществляющего предоставление государственной услуги;

место нахождения;

режим работы;

адрес официального Интернет-сайта;

телефонные номера и электронный адрес справочной службы.

39. Прием граждан осуществляется в предназначенных для этих целей помещениях и залах обслуживания, включающих места ожидания, информирования и приема заявителей.

У входа в каждое из помещений размещается табличка с его наименованием и внутренней схемой.

40. В помещениях структурных подразделений территориальных органов, участвующих в предоставлении государственной услуги, оборудуются системы звукового информирования заявителей. Длительность одного звукового сообщения не должна превышать 5 минут.

41. В зале обслуживания должен быть установлен компьютер со справочно-правовыми системами и программными продуктами. Правила работы с ним, а также фамилия, имя, отчество, телефон, номер кабинета сотрудника, отвечающего за работу компьютера, размещаются на информационном стенде.

42. Помещение для работы с заявителями оборудуется электронной системой управления очередью, световым информационным табло. Световое информационное табло должно быть размещено недалеко от входа в зал обслуживания, где осуществляется прием заявителей, на высоте не менее 2,2 метра от пола, таким образом, чтобы обеспечить возможную видимость информации максимальному количеству граждан. Информация на световом информационном табло предоставляется в виде бегущей строки.

43. С целью информирования граждан о фамилии, имени, отчестве и должности сотрудников, которые их обслуживают, сотрудники обеспечиваются личными идентификационными карточками и (или) настольными табличками.

44. В помещениях структурных подразделений территориальных органов для ожидания приема оборудуются места (помещения), имеющие стулья, столы (стойки) для возможности оформления документов, а также туалет и гардероб. Количество мест ожидания определяется исходя из фактической нагрузки и возможностей для их размещения в здании.

Помещения оборудуются:

системой кондиционирования воздуха;

противопожарной системой и средствами пожаротушения;

системой охраны.

45. Для обслуживания инвалидов помещения оборудуются пандусами, специальными ограждениями и перилами, обеспечивается беспрепятственное передвижение и разворот инвалидных колясок. Столы для обслуживания инвалидов размещаются в стороне от входа с учетом беспрепятственного подъезда и поворота колясок. Глухонемым, инвалидам по зрению и другим гражданам с ограниченными физическими возможностями при необходимости оказывается соответствующая помощь.

III. Административные процедуры

Регистрация граждан по месту пребывания

46. При поступлении заявления о регистрации по месту пребывания по форме N 1 (приложение N 1 к Регламенту) лица, ответственные за регистрацию, в присутствии заявителя проверяют комплектность представленных документов (максимальный срок выполнения действия - 5 минут) и в 3-дневный срок передают их вместе с адресными листками прибытия, составленными в 2-х экземплярах, в орган регистрационного учета.

47. Уполномоченные должностные лица органа регистрационного учета при поступлении документов от лиц, ответственных за регистрацию, рассматривают их (максимальный срок выполнения действия - 5 минут) и в 3-дневный срок:

производят запись о принятом решении в графе "принятое решение" заявлений по форме N 1 (приложение N 1 к Регламенту). При этом указываются основания регистрации со ссылкой на соответствующие пункты (подпункты) Правил или иные основания, предусмотренные законодательством Российской Федерации. Максимальный срок выполнения действия - 3 минуты;

заполняют и нумеруют свидетельства о регистрации по месту пребывания по форме N 3 (приложение N 3 к Регламенту) с помощью печатных устройств. При его заполнении сокращения и исправления записей не допускаются. Свидетельству о регистрации по месту пребывания по форме N 3 (приложение N 3 к Регламенту) присваивается учетный номер заявления по форме N 1 (приложение N 1 к Регламенту), максимальный срок выполнения действия - 5 минут;

проставляют в соответствующей графе заявлений по форме N 1 (приложение N 1 к Регламенту) порядковый номер выданного в текущем году свидетельства, максимальный срок выполнения действия - 1 минута;

учитывают заявление о регистрации по месту пребывания по форме N 1 (приложение N 1 к Регламенту) и свидетельство о регистрации по месту пребывания по форме N 3 (приложение N 3 к Регламенту) в журнале по форме N 4 (приложение N 4 к Регламенту), с 1 января наступившего года порядковая нумерация учетных записей в журнале начинается с единицы. Максимальный срок выполнения действия - 3 минуты;

в течение суток после оформления регистрации по месту пребывания или поступления из органов местного самоуправления адресных листков прибытия по форме N 2 проверяют посредством телефонной, телеграфной, факсимильной (в зависимости от местных условий) связи сведения, указанные гражданами в заявлениях о регистрации по месту пребывания, по адресно-справочным учетам территориального органа и при необходимости по месту жительства по соответствующим учетам органов внутренних дел.

48. Оформленные свидетельства о регистрации по месту пребывания подписываются начальниками органов регистрационного учета, а в их отсутствие лицами, исполняющими их обязанности, и скрепляются печатями, применяемыми для оформления паспортов гражданина Российской Федерации. Максимальный срок выполнения действия - 2 минуты.

49. Свидетельства о регистрации по месту пребывания по форме N 3 (приложение N 3 к Регламенту) и документы, удостоверяющие личность граждан, в этот же день или не позднее следующего за днем их оформления дня передаются должностным лицам, ответственным за регистрацию, для последующей их передачи зарегистрированным гражданам либо непосредственно выдаются данным гражданам.

50. На граждан, вне зависимости от их возраста, в том числе на несовершеннолетних детей, которым регистрация по месту пребывания осуществляется на срок один год и более, в территориальные органы Федеральной службы государственной статистики <1> ежемесячно направляются составленные должностными лицами, ответственными за регистрацию, листки статистического учета прибытия по форме N 12П (приложение N 12 к Регламенту). (в ред. Приказа ФМС РФ от 23.12.2009 N 364)

<1> Далее - "территориальные органы Росстата".

51. Первый экземпляр адресного листка прибытия по форме N 2 (приложение N 2 к Регламенту) в течение 2-х рабочих дней со дня регистрации направляется в подразделение адресно-справочной работы территориального органа. Второй экземпляр помещается в адресно-справочную картотеку органа регистрационного учета, осуществившего регистрацию гражданина по месту пребывания, максимальный срок выполнения действия - 5 минут.

52. При обращении граждан в связи с утратой свидетельства о регистрации по месту пребывания должностными лицами органа регистрационного учета выдается дубликат с проставлением в нем прежнего регистрационного номера. В журнале по форме N 4 (приложение N 4 к Регламенту) напротив имеющейся записи о регистрации и в заявлении о регистрации по месту пребывания по форме N 1 (приложение N 1 к Регламенту) производит запись "Выдан дубликат "__" ______ 200_ г.", а в выдаваемом свидетельстве о регистрации по форме N 3 (приложение N 3 к Регламенту) в верхнем правом углу запись "Дубликат". Максимальный срок выполнения действия - 10 минут.

53. Заявления о регистрации по месту пребывания по форме N 1 (приложение N 1 к Регламенту) и иные документы, являющиеся основанием для временного проживания граждан в жилых помещениях (договора найма (поднайма) или их копии, заявления лиц, предоставивших гражданам жилые помещения), на зарегистрированных по месту пребывания граждан подшиваются в дела. Количество томов дела формируется в зависимости от объема (за год, полугодие, квартал, месяц, но не более 250 листов в одном томе).

54. Для регистрации по месту пребывания в гостинице, санатории, доме отдыха, пансионате, кемпинге, на туристской базе, а также в ином подобном учреждении прибывающие граждане представляют документы, удостоверяющие их личность, заполняют бланк анкеты по форме N 5 (приложение N 5 к Регламенту) в двух экземплярах. (в ред. Приказа ФМС РФ от 23.12.2009 N 364)

Дежурные администраторы проверяют принятые документы и правильность заполнения анкет.

Первые экземпляры анкет по форме N 5 (приложение N 5 к Регламенту) дежурными администраторами помещаются в картотеку пребывающих лиц, а вторые экземпляры данных анкет в течение суток после их заполнения пересылаются в подразделение адресно-справочной работы территориального органа.

При выбытии граждан из указанных организаций анкеты по форме N 5 (приложение N 5 к Регламенту) из действующей картотеки изымаются и помещаются в архивную картотеку, где хранятся в алфавитном порядке в течение года, а затем уничтожаются в установленном порядке.

55. При регистрации граждан по месту пребывания в больницах уполномоченные должностные лица в журнале учета на основании имеющихся у гражданина документов указывают номер истории болезни, фамилию, имя, отчество, число, месяц и год рождения, дату поступления в лечебное учреждение. Если у больного отсутствуют документы, удостоверяющие его личность, или документы, косвенно подтверждающие его личность, записи в журналах производятся со слов больного.

Заполняют на зарегистрированных граждан в двух экземплярах адресный листок прибытия по форме N 2 (приложение N 2 к Регламенту), в графе 8 которого указывают "на срок лечения", а в графе 9 - почтовый адрес лечебного учреждения. При отсутствии документов, удостоверяющих личность, в графе "документ, удостоверяющий личность" проставляют запись "документов не имеет". (в ред. Приказа ФМС РФ от 23.12.2009 N 364)

Первый экземпляр адресного листка прибытия в 7-дневный срок со дня поступления больного направляют в подразделение адресно-справочной работы территориального органа, а второй экземпляр - в орган регистрационного учета, на территории обслуживания которого располагается данное лечебное учреждение, где он помещается в адресно-справочную картотеку органа регистрационного учета.

При стационарном лечении свидетельства о регистрации по месту пребывания по форме N 3 (приложение N 3 к Регламенту) гражданам не выдаются. (в ред. Приказа ФМС РФ от 23.12.2009 N 364)

Регистрация граждан по месту жительства

56. Должностные лица, ответственные за регистрацию, на основании заявления гражданина о регистрации по месту жительства и представленных документов заполняют карточку регистрации по форме N 9 (приложение N 9 к Регламенту), поквартирную карточку по форме N 10 (приложение N 10 к Регламенту) или вносят соответствующие сведения в домовую (поквартирную) книгу по форме N 11 (приложение N 11 к Регламенту), адресные листки прибытия по форме N 2 (приложение N 2 к Регламенту), листок статистического учета прибытия по форме N 12П и листок статистического учета выбытия по форме N 12В к ним (приложение N 12 к Регламенту) - на лицо, подлежащее статистическому наблюдению. Максимальный срок выполнения действия - 15 минут.

57. Заполненные документы, а также документ, удостоверяющий личность гражданина, заявление о регистрации по месту жительства по форме N 6 (приложение N 6 к Регламенту), документ, являющийся основанием для вселения в жилое помещение, лица, ответственные за регистрацию, в 3-дневный срок со дня обращения к ним граждан представляют в орган регистрационного учета.

58. Карточки регистрации по форме N 9 (приложение N 9 к Регламенту) и поквартирные карточки по форме N 10 (приложение N 10 к Регламенту) оформляются при регистрации граждан в жилые помещения государственного, муниципального, частного жилищного фонда, в том числе жилищно-строительных и жилищных кооперативов, домов-интернатов для инвалидов, ветеранов, одиноких и престарелых, других учреждений социального назначения, акционерных обществ и коммерческих организаций, других государственных и муниципальных организаций и учреждений, имеющих жилищный фонд на праве хозяйственного ведения либо на праве оперативного управления, и хранятся у должностных лиц, ответственных за регистрацию.

59. При регистрации граждан в жилые помещения частного жилищного фонда, принадлежащие физическим или юридическим лицам на праве собственности, в случае отсутствия соглашения собственника (собственников) жилого помещения с управляющей жилищным фондом организацией на ведение данной работы, допускается оформление и хранение владельцами домов (квартир) домовых (поквартирных) книг по форме N 11 (приложение N 11 к Регламенту). Домовые (поквартирные) книги ведутся на каждое изолированное жилое помещение: домовладение (квартиру), часть домовладения (часть квартиры), комнату. (в ред. Приказа ФМС РФ от 23.12.2009 N 364)

При выдаче по письменному заявлению собственнику жилого помещения домовой (поквартирной) книги она пронумеровывается, прошнуровывается и скрепляется бумажным оттиском печати органа регистрационного учета с фиксацией на последней внутренней странице записи: "В настоящей домовой (поквартирной) книге пронумеровано, прошнуровано и скреплено печатью 00 листов", которая подписывается выдавшим ее должностным лицом с указанием даты выдачи. (в ред. Приказа ФМС РФ от 23.12.2009 N 364)

В случае утраты (порчи) домовой (поквартирной) книги выдача новой домовой (поквартирной) книги производится по заявлению собственника жилого помещения в письменной форме. О выдаче домовой (поквартирной) книги впервые и по утрате (порче) производится соответствующая отметка в журнале выдачи домовых (поквартирных) книг произвольной формы, который регистрируется в установленном порядке и хранится в подразделении, оказывающем гражданам государственную услугу. (в ред. Приказа ФМС РФ от 23.12.2009 N 364)

60. Адресные листки прибытия по форме N 2 (приложение N 2 к Регламенту) при регистрации граждан в городах, где располагаются подразделения адресно-справочной работы территориальных органов, составляются в одном экземпляре, а в остальных местностях - в двух экземплярах.

61. Листки статистического учета прибытия по форме N 12П (приложение N 12 к Регламенту) и листки статистического учета выбытия по форме N 12В (приложение N 12 к Регламенту) составляются в одном экземпляре на граждан вне зависимости от их возраста, в том числе на несовершеннолетних детей, при регистрации по новому месту жительства, за исключением граждан, переменивших место жительства в пределах одного города (не имеющего районного (окружного) деления), одного района (округа) в городе, одного поселка городского типа. На граждан Российской Федерации, прибывших в Российскую Федерацию на постоянное место жительства из других государств, составляются только листки статистического учета прибытия по форме N 12П (приложение N 12 к Регламенту). Листки статистического учета выбытия по форме N 12В (приложение N 12 к Регламенту) составляются на граждан Российской Федерации, выбывших на постоянное жительство в другие государства. (в ред. Приказа ФМС РФ от 23.12.2009 N 364)

62. Уполномоченные должностные лица органа регистрационного учета при рассмотрении представленных должностными лицами, ответственными за регистрацию, документов в 3-дневный срок:

проверяют правильность и полноту заполнения адресных листков прибытия по форме N 2 (приложение N 2 к Регламенту), листков статистического учета по форме N 12П и по форме N 12В (приложение N 12 к Регламенту) и соответствие записей в них, а также в карточках регистрации по форме N 9 (приложение N 9 к Регламенту), в поквартирных карточках по форме N 10 (приложение N 10 к Регламенту) или домовых (поквартирных) книгах по форме N 11 (приложение N 11 к Регламенту) сведениям, указанным в представленных на регистрацию граждан документах, предусмотренных пунктом 17 Регламента. Максимальный срок выполнения действия - 5 минут;

производят запись о принятом решении в графе "принятое решение" заявлений по форме N 6 (приложение N 6 к Регламенту). При этом указываются основания регистрации со ссылкой на соответствующие пункты (подпункты) Правил или иные основания, предусмотренные законодательством Российской Федерации. Максимальный срок выполнения действия - 3 минуты. О принятом решении гражданин предварительно информируется по телефону (при его наличии);

в паспортах граждан, зарегистрированных по месту жительства и не снявшихся с регистрационного учета по прежнему месту жительства, одновременно проставляется оттиск штампа о снятии с регистрационного учета по месту жительства и оттиск штампа о регистрации по месту жительства <1>. Максимальный срок выполнения действия - 3 минуты.

<1> Форма, содержание и технические требования к штампу регистрации по месту жительства и штампу снятия с регистрационного учета, штампу регистрации по месту жительства и штампу снятия с регистрационного учета по месту жительства в пограничной зоне устанавливаются Административным регламентом Федеральной миграционной службы по предоставлению государственной услуги по выдаче, замене и по исполнению государственной функции по учету паспортов гражданина Российской Федерации, удостоверяющих личность гражданина Российской Федерации на территории Российской Федерации (утвержден Приказом МВД России от 28 декабря 2006 г. N 1105. Зарегистрирован в Министерстве юстиции Российской Федерации 8 февраля 2007 года, регистрационный N 8910).

В связи с утратой силы Приказа МВД РФ от 28.12.2006 N 1105, следует руководствоваться принятым взамен Приказом ФМС РФ от 07.12.2009 N 339

63. Штамп о регистрации по месту жительства также проставляется в карточке регистрации по форме N 9 (приложение N 9 к Регламенту) или в домовой (поквартирной) книге по форме N 11 (приложение N 11 к Регламенту) в графе "отметки о регистрации по месту жительства" с указанием в его реквизитах только даты регистрации. Максимальный срок выполнения действия - 3 минуты.

64. Заявление о регистрации по месту жительства по форме N 6 (приложение N 6 к Регламенту) учитывается в журнале по форме N 13 (приложение N 13 к Регламенту), с 1 января наступившего года порядковая нумерация учетных записей в журнале по форме N 13 (приложение N 13 к Регламенту) начинается с единицы. Максимальный срок выполнения действия - 3 минуты.

65. При наличии в структурном подразделении территориального органа специального программного обеспечения штамп о регистрации по месту жительства и штамп о снятии с регистрационного учета по месту жительства вносится в паспорт с использованием специального принтера.

66. Если гражданин прибыл к избранному месту жительства с недействительным или подлежащим замене паспортом, орган регистрационного учета в порядке, установленном Административным регламентом Федеральной миграционной службы по предоставлению государственной услуги по выдаче, замене и по исполнению государственной функции по учету паспортов гражданина Российской Федерации, удостоверяющих личность гражданина Российской Федерации на территории Российской Федерации, оформляет и выдает ему новый паспорт, в котором производит оттиск штампа о регистрации по месту жительства.

67. Первые экземпляры адресных листков прибытия по форме N 2 (приложение N 2 к Регламенту) при регистрации граждан по месту жительства в городах, где располагаются подразделения адресно-справочной работы территориальных органов, направляются в данные подразделения не позднее следующего рабочего дня после оформления регистрации, в остальных населенных пунктах - не реже одного раза в неделю. Вторые экземпляры адресных листков прибытия помещаются в адресно-справочную картотеку структурного подразделения территориального органа, осуществившего регистрацию гражданина.

Листки статистического учета по форме N 12П и по форме N 12В (приложение N 12 к Регламенту) в установленном порядке ежемесячно передаются в территориальные органы Росстата.

Сведения о фактах регистрации граждан по месту жительства ежедекадно направляются в органы налоговой службы.

68. Если зарегистрированные по новому месту жительства граждане самостоятельно снялись с регистрационного учета по прежнему месту жительства (за исключением перемены места жительства внутри республики, края, области, округа) и в их адресных листках убытия по форме N 7 (приложение N 7 к Регламенту) указано, что они выбыли в иную республику, край, область, округ, а не в тот регион, куда они фактически прибыли, в подразделение адресно-справочной работы территориального органа по их прежнему месту жительства в 3-дневный срок направляется сообщение произвольной формы с указанием адреса, по которому данный гражданин зарегистрирован по месту жительства.

69. Заявления о регистрации по месту жительства по форме N 6 (приложение N 6 к Регламенту) и иные документы, являющиеся основанием для вселения граждан в жилые помещения (заявления лиц (лиц), предоставивших гражданам жилые помещения, копии договоров, свидетельств о государственной регистрации права (права собственности на жилое помещение), решений суда о признании права пользования жилым помещением, иные документы или их надлежащим образом заверенные копии, подтверждающие наличие права пользования жилым помещением), подшиваются в дела. Количество томов дела формируется в зависимости от объема (за год, полугодие, квартал, месяц, но не более 250 листов в одном томе).

Регистрация по месту пребывания и по месту жительства некоторых категорий граждан

70. При регистрации военнослужащих, проходящих военную службу по контракту, и членов их семей, прибывших на новое место военной службы, по адресам дислокации воинских частей в оттиске штампа о регистрации по месту жительства, адресных листках прибытия и в пункте 8 листка статистического учета прибытия по форме N 12П (приложение N 12 к Регламенту) указывается адрес воинской части без ссылки на ее номер (наименование). (в ред. Приказа ФМС РФ от 23.12.2009 N 364)

71. Регистрация по прежнему месту жительства граждан, уволенных в запас после прохождения военной службы по призыву, осуществляется при предоставлении заявления о регистрации по месту жительства установленной формы и документа, удостоверяющего личность, в иных случаях на общих основаниях. (в ред. Приказа ФМС РФ от 23.12.2009 N 364)

На данных граждан листки статистического учета по форме N 12П и по форме N 12В составляются лишь в случае, если они прибывают на жительство в населенные пункты, где до призыва на военную службу не проживали.

72. Граждане, не имеющие регистрации по месту жительства, регистрируются по месту пребывания в установленном Регламентом порядке. В составляемом на такое лицо адресном листке прибытия в графе "откуда прибыл" проставляется запись "места жительства не имеет".

73. Граждане, прибывшие для проживания на территории монастырей, храмов и других культовых зданий, регистрируются по месту пребывания в установленном Регламентом порядке.

74. Граждане, связанные по условиям и характеру работы с постоянным передвижением (лица плавающего состава морского и речного флотов, работники геологических, поисковых и разведочных экспедиций, линейных строительно-монтажных, передвижных механизированных колонн и другие), прибывшие к месту работы или на временные (сезонные) работы, регистрируются по месту пребывания по адресу дислокации соответствующего пароходства, флотилии, организации и учреждения в порядке, установленном Регламентом. В заявлении о регистрации по месту пребывания по форме N 1 (приложение N 1 к Регламенту), в адресном листке прибытия по форме N 2 (приложение N 2 к Регламенту), в свидетельстве о регистрации по месту пребывания по форме N 3 (приложение N 3 к Регламенту) в графе, предусматривающей запись о месте пребывания, указываются название и адрес дислокации пароходства (флотилии, организации, учреждения), по которому осуществлена регистрация (например: "Северное морское пароходство", г. Архангельск, ул. Петра Великого, дом 18).

Для регистрации по месту пребывания по адресу дислокации пароходства, флотилии, организации и учреждения гражданин предоставляет письмо администрации или уполномоченного должностного лица соответствующей организации или учреждения о регистрации гражданина по месту пребывания, в связи с приемом на работу (службу). (в ред. Приказа ФМС РФ от 23.12.2009 N 364)

75. Граждане, обратившиеся в ФМС России или ее территориальные органы с ходатайством о признании их вынужденными переселенцами, а также признанные вынужденными переселенцами, регистрируются по месту пребывания в центре временного размещения вынужденных переселенцев в порядке, установленном Регламентом, на основании выдаваемых территориальными органами направлений на временное поселение (проживание).

Вынужденные переселенцы по месту пребывания, определенному им территориальными органами, регистрируются в порядке, установленном Регламентом, на основании договора найма жилого помещения фонда для временного поселения вынужденных переселенцев.

76. Граждане, не достигшие 14-летнего возраста, прибывшие с родителями (усыновителями, опекунами) или родственниками (с письменного согласия законных представителей ребенка, удостоверенного надлежащим образом) к месту пребывания в жилые помещения государственного, муниципального и специализированного, а также частного жилищного фонда, регистрируются в порядке, установленном настоящим Регламентом, с выдачей свидетельства о регистрации по месту пребывания. На них составляется и направляется в адресно-справочное подразделение территориального органа отдельный адресный листок прибытия по форме N 2 (приложение N 2 к Регламенту). (в ред. Приказа ФМС РФ от 23.12.2009 N 364)

77. В случае если ребенок прибыл от одного родителя к другому родителю, регистрация по месту пребывания производится путем внесения сведений о нем в поквартирную карточку по форме N 10 (приложение N 10 к Регламенту) или домовую (поквартирную) книгу по форме N 11 (приложение N 11 к Регламенту).

78. В случае прибытия несовершеннолетних граждан вместе с родителями (усыновителями, опекунами) к месту жительства в жилые помещения государственного, муниципального и специализированного жилищного фонда регистрация детям осуществляется независимо от согласия наймодателя, нанимателя и граждан, постоянно проживающих в данном жилом помещении. (в ред. Приказа ФМС РФ от 23.12.2009 N 364)

Сведения о них вносятся в поквартирные карточки по форме N 10 (приложение N 10 к Регламенту) или домовые (поквартирные) книги по форме N 11 (приложение N 11 к Регламенту). На них составляется и направляется в адресно-справочное подразделение территориального органа отдельный адресный листок прибытия по форме N 2 (приложение N 2 к Регламенту). (в ред. Приказа ФМС РФ от 23.12.2009 N 364)

На несовершеннолетних граждан, не достигших 14-летнего возраста, заполняется отдельная карточка о регистрации по форме N 9 (приложение N 9 к Регламенту) и скрепляется с карточкой законного представителя (родителя, опекуна), который от имени ребенка представлял заявление о регистрации ребенка по месту жительства. По достижении ребенком 14-летнего возраста карточка открепляется и размещается в картотеке в общем порядке. (в ред. Приказа ФМС РФ от 23.12.2009 N 364)

79. Новорожденные регистрируются по месту жительства родителей или одного из родителей в порядке, установленном пунктом 78 Регламента.

80. Регистрация по месту пребывания и по месту жительства несовершеннолетних граждан к родителям (усыновителям, опекунам, попечителям), проживающим в жилых помещениях, принадлежащих иным гражданам на праве собственности, осуществляется независимо от их согласия.

81. Регистрация несовершеннолетних граждан, достигших 14-летнего возраста, по месту пребывания и по месту жительства отдельно от родителей (усыновителей, опекунов, попечителей) осуществляется при представлении документов, указанных в пунктах 16 и 17 Регламента, с письменного согласия законных представителей (одного из них). (в ред. Приказа ФМС РФ от 23.12.2009 N 364)

При выдаче паспорта гражданину, достигшему 14-летнего возраста, в проставляемом штампе о регистрации по месту жительства указывается первоначальная дата его регистрации по месту жительства по данному адресу, соответствующая сведениям, впервые внесенным в карточку регистрации по форме N 9 (приложение N 9 к Регламенту), поквартирную карточку по форме N 10 (приложение N 10 к Регламенту) или домовую книгу по форме N 11 (приложение N 11 к Регламенту).

82. Дети-сироты и дети, оставшиеся без попечения родителей, регистрируются по месту пребывания в специализированных учреждениях (образовательные, социального обслуживания населения, системы здравоохранения и другие аналогичные учреждения), а также в общежитиях и жилых помещениях, не являющихся местом их жительства, занимаемых семьей опекуна (попечителя) или приемной семьей, в порядке, установленном Регламентом.

При этом к документам о регистрации приобщается письменное обращение администрации данных учреждений в лице их руководителей, а в их отсутствие лиц, исполняющих их обязанности, о регистрации несовершеннолетнего гражданина по месту пребывания. Лица, представляющие документы на регистрацию, должны предъявить также документы, удостоверяющие их личность, и документы, подтверждающие установление опеки (попечительства).

Регистрация по месту жительства детей-сирот и детей, оставшихся без попечения родителей, на жилую площадь, на которой они проживали с родителями, осуществляется самостоятельно в общем порядке, установленном Регламентом. При этом лицам, не достигшим 14-летнего возраста, к свидетельству о рождении выдается свидетельство о регистрации по месту жительства формы N 8 (приложение N 8 к Регламенту).

83. Несовершеннолетние граждане, находящиеся в специальных учебно-воспитательных, лечебно-профилактических, учебно-образовательных учреждениях, специализированных учреждениях для несовершеннолетних, нуждающихся в социальной реабилитации, и других аналогичных учреждениях независимо от их принадлежности и формы собственности, регистрируются по месту пребывания в соответствии с Правилами в порядке, установленном Регламентом, на срок, указанный в обращении администрации данных учреждений при представлении документов, подтверждающих направление (нахождение) несовершеннолетних граждан в данные учреждения.

Снятие граждан с регистрационного учета по месту пребывания и по месту жительства

84. Граждане считаются снятыми с регистрационного учета по месту пребывания в жилых помещениях, не являющихся их местом жительства, по истечении срока пребывания, а в гостиницах, санаториях, домах отдыха, пансионатах, кемпингах, больницах, на туристских базах и в иных подобных им учреждениях - по их выбытию.

85. Заявление о снятии с регистрационного учета по месту пребывания от гражданина и составление адресного листка убытия по форме N 7 (приложение N 7 к Регламенту) не требуется, за исключением случаев, когда зарегистрированные по месту пребывания граждане имеют намерение выбыть с места пребывания до истечения заявленного срока.

86. При выписке из лечебных учреждений граждан, зарегистрированных в них по месту пребывания, уполномоченное должностное лицо данного учреждения в 3-дневный срок со дня выписки граждан заполняет на них адресные листки убытия по форме N 7 (приложение N 7 к Регламенту) в двух экземплярах и в установленном порядке направляет первый экземпляр адресного листка в подразделение адресно-справочной работы территориального органа, а второй экземпляр передает в соответствующий орган регистрационного учета.

87. В случае отказа Федеральной миграционной службой и/или ее территориальными органами гражданам в признании их вынужденными переселенцами на основании уведомлений ФМС России и/или ее территориальных органов по истечении 3-месячного срока со дня регистрации этих граждан по месту пребывания в местах временного поселения органы регистрационного учета снимают их с регистрационного учета в порядке, установленном Регламентом.

88. Сотрудники органов регистрационного учета при регистрации граждан по новому месту жительства отрезают от заявлений о регистрации по месту жительства по форме N 6 (приложение N 6 к Регламенту) заявления о снятии с регистрационного учета по прежнему месту жительства (отрывные талоны) с отметкой на оборотной стороне путем проставления штампа о снятии с регистрационного учета и в 3-дневный срок со дня оформления регистрации вместе с заполненными листками статистического учета выбытия по форме N 12В (приложение N 12 к Регламенту) направляют в органы регистрационного учета по прежнему месту жительства. Максимальный срок выполнения действия - 3 минуты. (в ред. Приказа ФМС РФ от 23.12.2009 N 364)

При этом заявления о регистрации по месту жительства по форме N 6 (приложение N 6 к Регламенту) в дела не подшиваются, а ставятся на контроль до получения соответствующих уведомлений о снятии граждан с регистрационного учета по прежнему месту жительства из соответствующих органов регистрационного учета. Максимальный срок выполнения действия - 3 минуты.

Допускается предварительное направление заявления гражданина о снятии с регистрационного учета по месту жительства посредством факсимильной связи, с последующим направлением его в установленном Регламентом порядке в орган регистрационного учета по прежнему месту жительства.

По просьбе гражданина ему выдается копия заявления о снятии с регистрационного учета по месту жительства, заверенная подписью начальника органа регистрационного учета и печатью, применяемой для оформления паспортов гражданина Российской Федерации.

89. В случае если граждане меняют место жительства в пределах территории обслуживания одного органа регистрационного учета, заполненные заявления (отрывные талоны) о снятии с регистрационного учета отрезаются от заявлений о регистрации по месту жительства по форме N 6 (приложение N 6 к Регламенту) и приобщаются к материалам, послужившим основанием для снятия граждан с регистрационного учета по месту жительства.

Листки статистического учета выбытия по форме N 12В (приложение N 12 к Регламенту) составляются только на граждан, подлежащих статистическому наблюдению.

90. При снятии в установленном Регламентом порядке с регистрационного учета по месту жительства граждан, выезжающих на постоянное жительство за пределы Российской Федерации, на них заполняются листки статистического учета выбытия по форме N 12В (приложение N 12 к Регламенту).

91. Сотрудники органов регистрационного учета при получении заявлений о снятии с регистрационного учета по месту жительства по форме N 6 (приложение N 6 к Регламенту) и листков статистического учета выбытия по форме N 12В (приложение N 12 к Регламенту), не позднее следующего после их поступления дня, извещают об этом должностных лиц, ответственных за регистрацию, а также граждан и юридических лиц, предоставляющих для проживания принадлежащие им на праве собственности жилые помещения, которые представляют в орган регистрационного учета карточки регистрации по форме N 9 (приложение N 9 к Регламенту), поквартирные карточки по форме N 10 (приложение N 10 к Регламенту) или домовые (поквартирные) книги по форме N 11 (приложение N 11 к Регламенту), а также заполненные адресные листки убытия по форме N 7 (приложение N 7 к Регламенту).

92. Снятие граждан с регистрационного учета по месту жительства оформляется в течение 3-х дней путем проставления штампов о снятии с регистрационного учета в карточках регистрации по форме N 9 (приложение N 9 к Регламенту) или домовых (поквартирных) книгах по форме N 11 (приложение N 11 к Регламенту). Максимальный срок выполнения действия - 3 минуты.

При этом адресные листки убытия по форме N 7 (приложение N 7 к Регламенту) в течение 3 дней направляются в подразделение адресно-справочной работы соответствующего территориального органа, уведомления о снятии с регистрационного учета по форме N 14 (приложение N 14 к Регламенту) - в орган регистрационного учета по новому месту жительства граждан, а листки статистического учета выбытия ежемесячно в территориальный орган Росстата.

В случае если не представляется возможным проставить штамп о снятии с регистрационного учета по месту жительства в карточку регистрации по форме N 9 (приложение N 9 к Регламенту) или домовую (поквартирную) книгу по форме N 11 (приложение N 11 к Регламенту), оформление снятия с регистрационного учета производится без проставления штампа в указанных документах. При этом на данного гражданина заводится временная карточка регистрации (домовая книга), сведения из которой впоследствии переносятся в отсутствующую карточку регистрации (домовую книгу), а временная карточка (домовая книга) уничтожается.

Снятие гражданина с регистрационного учета по месту жительства производится органом регистрационного учета по прежнему месту жительства гражданина датой регистрации данного гражданина по новому месту жительства, указанной на оборотной стороне заявления о снятии с регистрационного учета по месту жительства по форме N 6 (приложение N 6 к Регламенту), независимо от даты его поступления из органа регистрационного учета по новому месту жительства. (в ред. Приказа ФМС РФ от 23.12.2009 N 364)

93. При поступлении из органов местного самоуправления поселений адресных листков убытия по форме N 7 (приложение N 7 к Регламенту) и листков статистического учета выбытия по форме N 12В (приложение N 12 к Регламенту) в течение 3-х дней со дня получения указанных документов сотрудники соответствующих органов регистрационного учета направляют их в подразделения адресно-справочной работы территориальных органов, а листки статистического учета выбытия в установленный срок в территориальные органы Росстата.

94. В случаях, когда граждане, выбывающие к новому месту жительства, намерены перед выездом сняться с регистрационного учета по месту жительства, они обращаются к должностным лицам, ответственным за регистрацию, с заявлением о снятии с регистрационного учета по месту жительства произвольной формы от каждого лица, достигшего 14-летнего возраста (от имени лица, не достигшего 14-летнего возраста, заявление пишет и подает его законный представитель), с указанием адреса, куда они выбывают, а также представляют документы, удостоверяющие их личность.

95. Снятие детей-сирот и детей, оставшихся без попечения родителей, с регистрационного учета по месту жительства или по месту пребывания осуществляется в порядке, установленном Регламентом. При этом дополнительно представляется письменное согласие соответствующего органа опеки на изменение места пребывания или места жительства ребенка.

96. Должностные лица, ответственные за регистрацию, а также граждане и юридические лица, предоставляющие для проживания другим гражданам принадлежащие им на праве собственности жилые помещения, заполняют в двух экземплярах адресный листок убытия по форме N 7 (приложение N 7 к Регламенту). На лиц, подлежащих статистическому наблюдению, заполняются листки статистического учета выбытия по форме N 12В (приложение N 12 к Регламенту).

97. Адресные листки убытия и листки статистического учета выбытия вместе с карточками регистрации по форме N 9 (приложение N 9 к Регламенту), поквартирными карточками по форме N 10 (приложение N 10 к Регламенту) или домовыми (поквартирными) книгами по форме N 11 (приложение N 11 к Регламенту), а также документами, удостоверяющими личность, и заявлениями о снятии с регистрационного учета должностные лица, ответственные за регистрацию, в 3-дневный срок со дня их получения от граждан передают в орган регистрационного учета.

98. Сотрудники органа регистрационного учета в 3-дневный срок со дня получения документов снимают граждан с регистрационного учета по месту жительства путем проставления в их паспортах, карточках регистрации по форме N 9 (приложение N 9 к Регламенту) или домовых (поквартирных) книгах по форме N 11 (приложение N 11 к Регламенту) штампа о снятии с регистрационного учета по месту жительства. Максимальный срок выполнения действия - 5 минут.

99. Штамп о снятии граждан с регистрационного учета по месту жительства проставляется на вторых экземплярах листков убытия по форме N 7 (приложение N 7 к Регламенту), которые вместе с документами, удостоверяющими личность, выдаются гражданам. (в ред. Приказа ФМС РФ от 23.12.2009 N 364)

100. Граждане, призываемые на военную службу, при получении повесток из военных комиссариатов, вправе обратиться в порядке, установленном Регламентом, к должностным лицам, ответственным за регистрацию, а также к гражданам и юридическим лицам, для проживания предоставившим принадлежащие им на праве собственности жилые помещения, с заявлением о снятии с регистрационного учета по месту жительства в произвольной форме в связи с призывом на военную службу.

101. Должностные лица, ответственные за регистрацию, а также граждане и юридические лица передают указанные в пункте 100 документы вместе с карточками регистрации по форме N 9 (приложение N 9 к Регламенту), поквартирными карточками по форме N 10 (приложение N 10 к Регламенту) либо домовыми (поквартирными) книгами по форме N 11 (приложение N 11 к Регламенту), а также адресными листками убытия по форме N 7 (приложение N 7 к Регламенту) в 3-дневный срок со дня обращения граждан в органы регистрационного учета.

102. Сотрудники органа регистрационного учета оформляют снятие призываемых на военную службу граждан с регистрационного учета по месту жительства и в учетных документах, указанных в пункте 101, проставляют оттиск штампа о снятии с регистрационного учета по месту жительства с указанием основания.

Контроль за предоставлением государственной услуги

103. Текущий контроль по соблюдению последовательности действий, определенных административными процедурами по предоставлению настоящей государственной услуги, и принятию обоснованных решений сотрудниками органов регистрационного учета осуществляется их непосредственными начальниками, а также уполномоченными должностными лицами территориальных органов, ответственными за организацию данного направления работы.

104. Начальники органов регистрационного учета организуют работу по регистрации и снятию граждан с регистрационного учета по месту пребывания и по месту жительства, определяют должностные обязанности сотрудников и осуществляют контроль за их исполнением, принимают меры к совершенствованию форм и методов служебной деятельности, обучают подчиненных и несут ответственность за соблюдение законности при предоставлении ими государственной услуги в соответствии с законодательством Российской Федерации.

105. Сотрудник, осуществляющий прием документов, несет ответственность за сохранность документов, соблюдение установленного срока рассмотрения, правильность и полноту их оформления в соответствии с законодательством Российской Федерации.

106. Сотрудник, проставляющий оттиски штампа о регистрации по месту жительства в паспорта граждан и карточки регистрации формы N 9 (приложение N 9 к Регламенту), домовую (поквартирную) книгу формы N 11 (приложение N 11 к Регламенту), несет ответственность за достоверность и правильность вносимых в них сведений в соответствии с законодательством Российской Федерации.

107. Сотрудник, осуществляющий выдачу документов, несет ответственность за соблюдение установленного срока и порядка выдачи документов, правильность заполнения журнала учета заявлений о регистрации по месту пребывания и выдачи свидетельств о регистрации по месту пребывания и журнала учета заявлений о регистрации по месту жительства.

108. Сотрудник, уполномоченный на предоставление информации и исполнение запросов граждан на получение письменной консультации, несет ответственность за соблюдение установленного порядка предоставления информации, ее достоверность в соответствии с законодательством Российской Федерации.

109. Обязанности сотрудников ФМС России, ее территориальных органов и их структурных подразделений по исполнению Регламента закрепляются в их должностных инструкциях.

110. Текущий контроль осуществляется путем проведения руководителями органов регистрационного учета проверки соблюдения Правил и Регламента подчиненными им сотрудниками, должностными лицами, ответственными за регистрацию.

Периодичность осуществления текущего контроля соблюдения Правил и Регламента подчиненными структурными подразделениями, должностными лицами, ответственными за регистрацию, устанавливается начальниками территориальных органов ФМС России.

111. Контроль деятельности территориальных органов и их структурных подразделений по исполнению Регламента организует и осуществляет Федеральная миграционная служба.

112. Контроль за полнотой и качеством предоставления государственной услуги включает в себя проведение проверок, направленных на выявление и устранение причин и условий, вследствие которых были нарушены права и свободы граждан, а также рассмотрение, принятие решений и подготовку ответов на обращения граждан, содержащих жалобы на решения, действия (бездействие) должностных лиц территориальных органов и их структурных подразделений.

113. В случае выявления нарушений прав граждан по результатам проведенных проверок в отношении виновных должностных лиц органов регистрационного учета принимаются меры дисциплинарного взыскания в соответствии с законодательством Российской Федерации.

При выявлении нарушений в деятельности должностных лиц, ответственных за регистрацию, информация направляется Главе администрации для принятия мер по их устранению, а в случаях, предусмотренных законодательством Российской Федерации, прокурору.

114. Проверка соответствия полноты и качества предоставления государственной услуги предъявляемым требованиям осуществляется в соответствии с нормативными актами ФМС России (приказы, распоряжения, указания).

115. Контроль по соблюдению гражданами и должностными лицами Правил регистрации и снятия граждан Российской Федерации с регистрационного учета по месту пребывания и по месту жительства в пределах Российской Федерации осуществляется ФМС России, ее территориальными органами и органами внутренних дел Российской Федерации.

Нарушение требований Правил влечет за собой ответственность должностных лиц и граждан в соответствии с законодательством Российской Федерации.

Порядок обжалования действий (бездействия) должностных лиц и принятых решений

116. Гражданин вправе обжаловать действия (бездействие) уполномоченных должностных лиц в ходе предоставления ими государственной услуги по регистрационному учету в досудебном и судебном порядке.

117. При досудебном обжаловании гражданин может обратиться с жалобой лично (устно) или направить письменное предложение, заявление или жалобу <1>:

<1> Далее - "письменное обращение".

начальнику структурного подразделения территориального органа на действия (бездействие) подчиненных ему сотрудников, а также осуществляющих в данной сфере деятельности должностных лиц органов местного самоуправления поселений, находящихся в данном районе;

начальнику территориального органа на действия (бездействие) начальников структурных подразделений территориального органа;

директору ФМС России и его заместителям по курируемым направлениям деятельности на действия (бездействие) начальников территориальных органов.

118. Срок рассмотрения обращений граждан - не более 15 дней. В случае необходимости истребования дополнительных документов и направления запросов в иные органы и организации - не более 30 дней с момента регистрации такого обращения.

Обратившийся гражданин в установленном порядке, предварительно по телефону или по электронной почте (при наличии технической возможности), уведомляется о продлении срока рассмотрения либо направлении его обращения на рассмотрение в другой государственный орган, орган местного самоуправления или иному должностному лицу в соответствии с их компетенцией.

119. Действия или бездействие должностных лиц, ответственных за регистрацию, затрагивающие право гражданина Российской Федерации на выбор места пребывания и жительства в пределах Российской Федерации, могут быть обжалованы гражданами в вышестоящий в порядке подчиненности орган, вышестоящему в порядке подчиненности должностному лицу либо непосредственно в суд.

120. Должностные лица ФМС России, ее территориальных органов и их структурных подразделений организуют и проводят личный прием граждан (заявителей).

Личный прием граждан в ФМС России проводят заместители директора (по курируемым направлениям деятельности), начальники управлений и их заместители (по направлениям деятельности) в соответствии с утверждаемым директором ФМС России графиком.

В территориальных органах личный прием граждан проводят начальники территориальных органов, их заместители (по курируемым направлениям деятельности), начальники отделов и их заместители (по направлениям деятельности) в соответствии с ежемесячно утверждаемым начальником территориального органа графиком.

В структурных подразделениях территориальных органов личный прием граждан проводят начальники данных подразделений, их заместители (по направлениям деятельности) в соответствии с ежемесячно утверждаемым начальником структурного подразделения графиком. Указанные руководители также осуществляют прием граждан, обжалующих действия (бездействие) соответствующих должностных лиц органов местного самоуправления поселений.

121. При личном приеме гражданин предъявляет документ, удостоверяющий его личность.

Содержание устного обращения заносится в карточку личного приема гражданина. В случае если изложенные в устном обращении факты и обстоятельства являются очевидными и не требуют дополнительной проверки, ответ на обращение с согласия гражданина может быть дан устно в ходе личного приема, о чем делается запись в карточке личного приема гражданина. В остальных случаях дается письменный ответ по существу поставленных в обращении вопросов.

В случае если в обращении содержатся вопросы, решение которых не входит в компетенцию должностного лица, гражданину дается разъяснение, куда и в каком порядке ему следует обратиться.

В ходе личного приема гражданину может быть отказано в дальнейшем рассмотрении обращения, если ему ранее был дан ответ по существу поставленных в обращении вопросов.

В случае если в обращении содержатся вопросы, решение которых не входит в компетенцию должностного лица, гражданину дается разъяснение, куда и в каком порядке ему следует обратиться.

Абзац шестой - Исключен. (в ред. Приказа ФМС РФ от 23.12.2009 N 364)

Письменное обращение, принятое в ходе личного приема, подлежит регистрации и рассмотрению в порядке, установленном законодательством.

122. В письменном обращении гражданин указывает:

наименование органа, в который направляет письменное обращение, или фамилию, имя, отчество должностного лица, которому адресовано заявление, а также свои фамилию, имя, отчество (последнее - при наличии), для юридического лица - его полное наименование, почтовый адрес, по которому должны быть направлены ответ или уведомление о переадресации обращения, излагает суть обращения (предложения, заявления или жалобы) и ставит личную подпись и дату;

наименование должности, фамилия, имя и отчество сотрудника, должностного лица, решение, действие (бездействие) которого обжалуется (при наличии информации);

суть (обстоятельства) обжалуемого действия (бездействия), основания, по которым заявитель считает, что нарушены его права, свободы и законные интересы, созданы препятствия к их реализации либо незаконно возложена не предусмотренная Правилами и Регламентом обязанность;

иные сведения, документы и материалы либо их копии, имеющие отношение к существу обращения, которые заявитель считает необходимым сообщить.

123. По результатам рассмотрения обращения должностным лицом органа (ФМС России, ее территориального органа, структурного подразделения территориального органа), которому оно адресовано, принимается решение об удовлетворении требований заявителя либо об отказе в их удовлетворении с указанием причины.

124. Письменный ответ, содержащий результаты рассмотренного письменного обращения, направляется заявителю способом, указанным в письменном обращении, с предварительным информированием по телефону или по электронной почте (при наличии технической возможности). Если в письменном обращении не указана фамилия заявителя, направившего обращение, и почтовый адрес, по которому должен быть направлен ответ, ответ на обращение не дается.

125. В случае если ответ по существу поставленного в обращении вопроса не может быть дан без разглашения сведений, составляющих государственную или иную охраняемую законом тайну, заявителю, направившему обращение, сообщается о невозможности дать ответ по существу поставленного в нем вопроса в связи с недопустимостью разглашения указанных сведений.

126. Обращение, в котором обжалуется судебное решение, возвращается гражданину, направившему обращение, с разъяснением порядка обжалования данного судебного решения.

Приложение N 1
к Административному регламенту
предоставления Федеральной
миграционной службой
государственной услуги по
регистрационному учету граждан
Российской Федерации по месту
пребывания и по месту
жительства в пределах
Российской Федерации

                                                       Форма N 1
 
        (в ред. Приказа ФМС РФ от 23.12.2009 N 364)
 
                                                       Форма N 1 

ЗАЯВЛЕНИЕ О РЕГИСТРАЦИИ ПО МЕСТУ ПРЕБЫВАНИЯ

В орган регистрационного учета _____________________________
________________________________________________________________
от _____________________________________________________________
(фамилия, имя, отчество, дата рождения)
Прибыл(а) из ___________________________________________________
(указать точный адрес места жительства прибывшего(ей)
гражданина(ки))
Законный представитель _________________________________________
(указать: отец, мать, опекун, попечитель,
________________________________________________________________
Ф.И.О., паспортные данные)
Прошу зарегистрировать по месту пребывания с "__" _______ ___ г.
по "__" ______________ ____ г.
Жилое помещение предоставлено __________________________________
(Ф.И.О. лица, предоставившего
помещение)
Основание ______________________________________________________
(документ, являющийся основанием для временного
проживания)
________________________________________________________________
Адрес места пребывания: город, поселок, село и т.д. ____________
дом корпус квартира
Документ, удостоверяющий личность: вид ______ серия ___ N ______
выдан ____________________________________ Код _________________
(наименование органа, учреждения)

Дата выдачи "__" ____________________ ____ г.

Подпись заявителя, законного представителя (ненужное зачеркнуть)
________________________________________________________________

Дата "__" ______________ ____ г.

Вселение произведено в соответствии с законодательством
Российской Федерации.

Подпись лица, предоставившего жилое помещение __________________

Документ, удостоверяющий его личность: вид ____ серия __ N _____
выдан ______________________________________ Код _______________
(наименование органа, учреждения)
Дата выдачи "__" ________________ ____ г.

Подпись лица, предоставившего жилое помещение, заверяю
____________________________________ "__" __________ ____ г.
(подпись и Ф.И.О. должностного лица)
М.П.
Принятое решение
________________________________________________________________

"__" ___________ ____ г. ______________________________________
(Ф.И.О., подпись должностного лица
органа регистрационного учета)

Выдано свидетельство о регистрации по месту пребывания N ____

 
 
 

Приложение N 2
к Административному регламенту
предоставления Федеральной
миграционной службой
государственной услуги по
регистрационному учету граждан
Российской Федерации по месту
пребывания и по месту
жительства в пределах
Российской Федерации

                                                        Форма N 2 
 
        (в ред. Приказа ФМС РФ от 23.12.2009 N 364)
 
  П                 АДРЕСНЫЙ ЛИСТОК ПРИБЫТИЯ           форма N 2 

1. Фамилия ____________________________________________________
2. Имя ____________________________________________________
3. Отчество ____________________________________________________
4. Дата рождения "__" _________________ ____ г. 5. Пол муж./жен.
6. Место рождения: страна ______________________________________
регион _________________________________________________________
район __________________________________________________________
город __________________________________________________________
населенный пункт _______________________________________________
7. Гражданство _________________________________________________
8. Зарегистрирован по месту: жительства с "__" _________ ____ г.
по адресу: пребывания до _________________________
регион _________________________________________________________
район __________________________________________________________
город __________________________________________________________
населенный пункт _______________________________________________
ул. ____________________, дом _______ корп. ______ кв. _________
9. Орган регистрационного учета: _______________________________
__________________________________________ код _________________
10. Документ, удост. личность: вид ___________________________
серия ________ номер _______________ выдан "__" ________ ____ г.
орган, выдавший документ _______________________________________
____________________________________ код _______________________
11. Откуда прибыл: страна ______________________________________
регион _________________________________________________________
район __________________________________________________________
город __________________________________________________________
населенный пункт _______________________________________________
ул. ____________________, дом _______ корп. ______ кв. _________
 
Размер 105 x 145
 
Форма N 2
 
(оборотная сторона)
 
12. Переехал в том же населенном пункте с:                      
ул. ____________________, дом _______ корп. ______ кв. _________
13. Переменил(а) ФИО и прочие сведения с:
фамилия _______________________________________________________
имя _______________________________________________________
отчество _______________________________________________________
дата рождения "__" _________________ ____ г. пол муж./жен.
14. Прочие причины: ____________________________________________
15. Документ составил "__" ____________ ____ г. Подпись ________
16. Зарегистрировал "__" ____________ ____ г. Подпись ________

Блок машиночитаемых данных

 
 
 
                                                          ФИО 
 
Размер 105 x 145
 
 
 

Приложение N 3
к Административному регламенту
предоставления Федеральной
миграционной службой
государственной услуги по
регистрационному учету граждан
Российской Федерации по месту
пребывания и по месту
жительства в пределах
Российской Федерации

                                                         Форма N 3
 
                    СВИДЕТЕЛЬСТВО N _________
                о регистрации по месту пребывания
 
    Выдано _______________________________________________________
                        (Ф.И.О., год и место рождения)
__________________________________________________________________
__________________________________________________________________
о том, что он(а) зарегистрирован(а) по месту пребывания по адресу:
__________________________________________________________________
   (республика, край, область, округ, район, город, пгт, село,
__________________________________________________________________
           деревня, аул, улица, дом, корпус, квартира)
на срок с "__" ___________ ____ г. по "__" _______________ ____ г.
 
    Свидетельство выдано к документу, удостоверяющему личность
вид __________________________________, серия ______, N __________
дата выдачи "__" ___________ ____ г.
__________________________________________________________________
      (наименование органа, учреждения, выдавшего документ)
 
Начальник (руководитель) органа регистрационного учета ___________
__________________________________________________________________
           (наименование органа регистрационного учета)
                   _____________________ (_______________________)
                         (подпись)               (фамилия)
 
    М.П.                                  "__" ___________ ____ г.
 
 
 

Приложение N 4
к Административному регламенту
предоставления Федеральной
миграционной службой
государственной услуги по
регистрационному учету граждан
Российской Федерации по месту
пребывания и по месту
жительства в пределах
Российской Федерации

Форма N 4

ЖУРНАЛ
УЧЕТА ЗАЯВЛЕНИЙ О РЕГИСТРАЦИИ ПО МЕСТУ ПРЕБЫВАНИЯ ПО ФОРМЕ N 1 И ВЫДАЧИ СВИДЕТЕЛЬСТВ О РЕГИСТРАЦИИ ПО МЕСТУ ПРЕБЫВАНИЯ ПО ФОРМЕ N 3

N п/п Фамилия, имя, отчество, дата рождения Дата поступления документов Дата и срок регистрации Серия, номер документа, удостоверяющего личность Адрес места пребывания
           
           
           
           
           

Приложение N 5
к Административному регламенту
предоставления Федеральной
миграционной службой
государственной услуги по
регистрационному учету граждан
Российской Федерации по месту
пребывания и по месту
жительства в пределах
Российской Федерации

                                                        Форма N 5
 
       (в ред. Приказа ФМС РФ от 23.12.2009 N 364)
 
  А                          АНКЕТА                     форма N 5 

___________________________________________________________
наименование гостиницы, санатория, дома отдыха и пр.
___________________________________________________________
адрес (регион, район, город, населенный пункт)

комн. ___________

1. Фамилия _____________________________________________________
2. Имя _____________________________________________________
3. Отчество _____________________________________________________
4. Дата рождения "__" _________________ ____ г. 5. Пол муж./жен.
6. Место рождения: страна _______________________________________
регион __________________________________________________________
район ___________________________________________________________
город ___________________________________________________________
населенный пункт ________________________________________________
7. Гражданство __________________________________________________
8. Документ, удост. личность: вид _______________________________
серия ________ номер _________________ выдан "__" _______ ____ г.
орган, выдавший документ ________________________________________
____________________________________ код ________________________
9. Место жительства: страна ___________________________________
регион __________________________________________________________
район ___________________________________________________________
город ___________________________________________________________
населенный пункт ________________________________________________
ул. _____________________, дом _______ корп. ______ кв. _________
10. Прибыл "__" ____________ ____ г. Выбыл "__" _________ ____ г.
11. Зарегистрировал "__" ___________ ____ г. Подпись ___________
 
Размер 105 x 145 мм
 
Форма N 5
 
(оборотная сторона)
 
                                                                



Блок машиночитаемых данных

 
 
 
                           ФИО 
 
Размер 105 x 145 мм
 
 
 

Приложение N 6
к Административному регламенту
предоставления Федеральной
миграционной службой
государственной услуги по
регистрационному учету граждан
Российской Федерации по месту
пребывания и по месту
жительства в пределах
Российской Федерации

                                                        Форма N 6
 
          (в ред. Приказа ФМС РФ от 23.12.2009 N 364)
 
                                                        Форма N 6 

ЗАЯВЛЕНИЕ О РЕГИСТРАЦИИ ПО МЕСТУ ЖИТЕЛЬСТВА

В орган регистрационного учета ______________________________
_________________________________________________________________
от ______________________________________________________________
(фамилия, имя, отчество, дата рождения)
Прибыл(а) из ____________________________________________________
(указать точный адрес места жительства прибывшего(ей)
гражданина(ки))
Законный представитель ___________________________________________
(указать: отец, мать, опекун, попечитель,
__________________________________________________________________
Ф.И.О., паспортные данные)
Жилое помещение предоставлено ____________________________________
(указать Ф.И.О. лица, предоставившего
жилое помещение, степень родства)
__________________________________________________________________
на основании _____________________________________________________
(документ, являющийся в соответствии с жилищным
законодательством Российской Федерации основанием
для вселения)
__________________________________________________________________
по адресу: ______________________________________, улица _________
(наименование населенного пункта)
дом __________________, корп. ______________, квартира ___________
__________ ________ __________
Документ, удостоверяющий личность: вид _______ серия _____ N _____
выдан ___________________________________________ Код ____________
(наименование органа, учреждения)
Дата выдачи "__" ____________________ ____ г.

Подпись заявителя, законного представителя (ненужное зачеркнуть) _

Дата "__" _______ ____ г.

Вселение произведено в соответствии с законодательством Российской
Федерации.

Подпись лица, предоставившего жилое помещение ____________________

Подпись лица, предоставившего жилое помещение, заверяю
___________________________________ "__" __________ ____ г.
(подпись и Ф.И.О. должностного лица)
М.П.

Принятое решение _________________________________________________
__________________________________________________________________

"__" ________________ ____ г. ________________________________
(Ф.И.О., подпись должностного
лица органа регистрационного
учета)

Выдано свидетельство о регистрации по месту жительства(для граждан
не достигших 14-летнего возраста) N ______________________________

------------------------- Линия отреза ---------------------------

ЗАЯВЛЕНИЕ О СНЯТИИ С РЕГИСТРАЦИОННОГО УЧЕТА ПО МЕСТУ ЖИТЕЛЬСТВА

В орган регистрационного учета _______________________________
__________________________________________________________________
от _______________________________________________________________
(фамилия, имя, отчество, дата рождения)

Документ, удостоверяющий личность: вид __________ серия _____ N __
выдан ___________________________________________ Код ____________
(наименование органа, учреждения)
Дата выдачи "__" ____________________ ____ г.

Законный представитель ___________________________________________
(указать: отец, мать, опекун, попечитель,
__________________________________________________________________
Ф.И.О., паспортные данные)
В связи с регистрацией по новому месту жительства по адресу: _____
__________________________________________________________________
(указать точный адрес)
Орган регистрационного учета _____________________________________
(наименование органа)
прошу снять меня с регистрационного учета по прежнему месту
жительства по адресу: ____________________________________________
__________________________________________________________________

Подпись заявителя,
законного представителя (ненужное зачеркнуть) _____ "__" _____ ___

Подпись гр. ______________ заверяю.

М.П. Подпись и Ф.И.О. должностного лица ____ "__" ____ __ г.

 
 
 

Приложение N 7
к Административному регламенту
предоставления Федеральной
миграционной службой
государственной услуги по
регистрационному учету граждан
Российской Федерации по месту
пребывания и по месту
жительства в пределах
Российской Федерации

                                                         Форма N 7
 
       (в ред. Приказа ФМС РФ от 23.12.2009 N 364)
 
 В                   АДРЕСНЫЙ ЛИСТОК УБЫТИЯ             форма N 7 

1. Фамилия _____________________________________________________
2. Имя _____________________________________________________
3. Отчество _____________________________________________________
4. Дата рождения "__" _________________ ____ г. 5. Пол муж./жен.
6. Место рождения: страна _______________________________________
регион __________________________________________________________
район ___________________________________________________________
город ___________________________________________________________
населенный пункт ________________________________________________
7. Гражданство __________________________________________________
8. Был зарегистрирован по месту: жительства с "__" ______ ____ г.
по адресу: пребывания до "__" ______ ____ г.
регион __________________________________________________________
район ___________________________________________________________
город ___________________________________________________________
населенный пункт ________________________________________________
ул. _______________________, дом _____ корп. ______ кв. _________
9. Орган регистрационного учета: ________________________________
__________________________________________ код __________________
10. Документ, удост. личность: вид ____________________________
серия ________ номер ________________ выдан "__" ________ ____ г.
орган, выдавший документ ________________________________________
____________________________________ код ________________________
11. Куда выбыл: страна _____________________________________
регион __________________________________________________________
район ___________________________________________________________
город ___________________________________________________________
населенный пункт ________________________________________________
ул. _____________________, дом _______ корп. ______ кв. _________
 
Размер 105 x 145
 
Форма N 7
 
(оборотная сторона)
                                                                  
12. Откуда прибыл:    страна: ___________________________________ 
регион __________________________________________________________
район ___________________________________________________________
город ___________________________________________________________
населенный пункт ________________________________________________
ул. _____________________, дом _______ корп. ______ кв. _________

13. Переехал в том же населенном пункте на:
ул. _____________________, дом _______ корп. ______ кв. _________
14. Переменил(а) ФИО и прочие сведения на:
фамилия ________________________________________________________
имя ________________________________________________________
отчество ________________________________________________________
дата рождения "__" _________________ ____ г. пол муж./жен.
15. Прочие причины: _____________________________________________
16. Документ составил "__" ____________ ____ г. Подпись ________
17. Снятие с регучета "__" ____________ ____ г. Подпись ________

оформил

Блок машиночитаемых данных

 
 
 
                         ФИО 
 
Размер 105 x 145
 
 
 

Приложение N 8
к Административному регламенту
предоставления Федеральной
миграционной службой
государственной услуги по
регистрационному учету граждан
Российской Федерации по месту
пребывания и по месту
жительства в пределах
Российской Федерации

                                                         Форма N 8
 
                   СВИДЕТЕЛЬСТВО N ___________
                о регистрации по месту жительства
 
    Выдано _______________________________________________________
                (фамилия, имя, отчество, год и место рождения)
__________________________________________________________________
__________________________________________________________________
о том, что он(а) зарегистрирован(а) по месту жительства по адресу:
__________________________________________________________________
   (республика, край, область, округ, район, город, пгт, село,
__________________________________________________________________
                          деревня, аул)
 
    Свидетельство выдано к документу, удостоверяющему личность:
вид _______________________________, серия ____________ N ________
дата выдачи "__" ________________ ____ г. ________________________
__________________________________________________________________
      (наименование органа, учреждения, выдавшего документ)
 
Начальник (руководитель)
органа регистрационного учета ____________________________________
 
__________________________________________________________________
           (наименование органа регистрационного учета)
 
                            ______________  (____________________)
                               (подпись)           (фамилия)
                     М.П.
                                           "__" __________ ____ г.
 
 
 

Приложение N 9
к Административному регламенту
предоставления Федеральной
миграционной службой
государственной услуги по
регистрационному учету граждан
Российской Федерации по месту
пребывания и по месту
жительства в пределах
Российской Федерации

   
         (в ред. Приказа ФМС РФ от 23.12.2009 N 364)
 
                                                         Форма N 9 

КАРТОЧКА РЕГИСТРАЦИИ

1. Фамилия _______________________________________________________
2. Имя ___________________________________________________________
3. Отчество ______________________________________________________

4. Дата рождения         
 5. Место 
рождения
область,  край,  республика,
"__" ______ ____ г.      
округ ______________________
 
район ______________________
 
 
город, пгт _________________
 
 
село, деревня, аул _________
 
6. Адрес, откуда прибыл, дата прибытия
(в ред. Приказа ФМС РФ от 23.12.2009 N 364)
 
7. Документ, удостоверяющий личность 
(в ред. Приказа ФМС РФ от 23.12.2009 N 364)
 Вид  
 Серия 
 Номер 
 Каким органом, учреждением и когда выдан 
 
 
 
 
 
 
 
 
 
 
 
 
 
 
 
 
 
 8. Адрес места      населенный пункт ____________________________
 жительства          улица ________, дом ____, корп. ____, кв. ___
(в ред. Приказа ФМС РФ от 23.12.2009 N 364)
 
                                                         Форма N 9
 
                                               (оборотная сторона)
 
 9. Отметки о постановке
 на воинский учет
 (для военнообязанных)
(в ред. Приказа ФМС РФ от 23.12.2009 N 364)
10. Отметки о регистрации 
по месту жительства



11. Отметки о снятии с регистрационного 
учета



(в ред. Приказа ФМС РФ от 23.12.2009 N 364)

Размер 210 x 148 мм
 
 
 

Приложение N 10
к Административному регламенту
предоставления Федеральной
миграционной службой
государственной услуги по
регистрационному учету граждан
Российской Федерации по месту
пребывания и по месту
жительства в пределах
Российской Федерации

                                                        Форма N 10
 
                      ПОКВАРТИРНАЯ КАРТОЧКА
 
Улица ________________ Республика, край, область, округ __________
дом ___, корп. ____, кв. _____, район ____________________________
Телефон ______________________ населенный пункт __________________
Жилая площадь _________ кв. м. ЖЭО, ЖСК, домоуправление N ________
юридическое лицо _________
Наниматель (владелец) _______ ____________________________________
                       Ф.И.О    Дата замены паспорта 20 лет ______
                                                     45 лет ______
 
 N 
п/п
 Отношение 
к
нанимателю
(владельцу)
Фамилия, 
имя,
отчество
 День, 
месяц
и год
рождения
   Дата   
регистрации
  Дата снятия с 
регистрационного
учета
 
 
 
 
 
 
 
 
 
 
 
 
 
 
 
 
 
 
 
 
 
 
 
 
 
 
 
 
 
 
 
 
                                                        Форма N 10
 
                                               (оборотная сторона)
 
 N 
п/п
 Отношение 
к
нанимателю
(владельцу)
Фамилия, 
имя,
отчество
 День, 
месяц
и год
рождения
   Дата   
регистрации
  Дата снятия с 
регистрационного
учета
 
 
 
 
 
 
 
 
 
 
 
 
 
 
 
 
 
 
 
 
 
 
 
 
 
 
 
 
 
 
 
Размер 210 x 148
 
 
 

Приложение N 11
к Административному регламенту
предоставления Федеральной
миграционной службой
государственной услуги по
регистрационному учету граждан
Российской Федерации по месту
пребывания и по месту
жительства в пределах
Российской Федерации

Форма N 11

ДОМОВАЯ (ПОКВАРТИРНАЯ) КНИГА

для регистрации граждан, проживающих в доме N  
квартире N _______ по улице  
   
(наименование населенного пункта)

Форма N 11

(оборотная сторона)

Раздел 1. Сведения о владельцах жилого помещения

N п/п Фамилия, имя, отчество С какого времени владеет собственностью Доля жилого помещения и ее размер
       

Раздел 2. Сведения о зарегистрированных гражданах

N п/п Фамилия, имя, отчество, в т.ч. детей до 14-летнего возраста, место рождения (республика, край, область, округ, район, город, пгт, село, деревня, аул) Дата рождения Отметки о постановке на воинский учет (для военнообязанных) Документ, удостоверяющий личность (вид, серия и номер, когда и каким органом, учреждением выдан) Отметки о регистрации по месту жительства и дата Отметки о снятии с регистрационного учета по месту жительства и дата
             

Приложение N 12
к Административному регламенту
предоставления Федеральной
миграционной службой
государственной услуги по
регистрационному учету граждан
Российской Федерации по месту
пребывания и по месту
жительства в пределах
Российской Федерации

Форма N 12П

"П" ЛИСТОК СТАТИСТИЧЕСКОГО УЧЕТА ПРИБЫТИЯ

(к документам о регистрации по новому месту жительства или по месту пребывания)

Записи в листке статистического учета прибытия подлежат использованию только для получения сводных данных о численности и составе мигрантов и относятся к категории конфиденциальной информации

Регистрация: по месту нового жительства  
   
в том числе в связи с изменением гражданства  
   
по месту пребывания на срок  

с "   "  
  (число)   (месяц)         (год)
                       
по "   "                  
  (число)   (месяц)         (год)
1. Фамилия                                                        
2. Имя                                                        
3. Отчество                                                        
4. Дата рождения                                                    
    "         "                                    
                      (число)     месяц             (год)  
5. Место
рождения
государство                        
республика, край, область, округ                
                          район, городской район (округ)                  
                          город, поселок городского типа                  
                          сельский населенный пункт                    
                                                                   
6. Пол (подчеркнуть): мужской - 1; женский - 2  
7. Гражданство (указать государство)                              
если имеет двойное гражданство, указать государство                  
если изменено гражданство, указать
предыдущее гражданство (государство)
                             
8. Новое место
жительства
республика, край, область, округ                
район, городской район (округ)                  
                          город, поселок городского типа                  
                          сельский населенный пункт                    
                                                                   
9. Последнее место
жительства
государство                        
республика, край, область, округ                
                          район, городской район (округ)                  
                          город, поселок городского типа                  
                          сельский населенный пункт                    
                                                                   
10. Проживал по последнему месту жительства с               года  

Форма N 12П

(продолжение)

11. Основное обстоятельство, вызвавшее необходимость переселения (подчеркнуть) в связи с учебой - 10; в связи с работой - 20;
возвращение к прежнему месту жительства - 30;
из-за обострения межнациональных отношений - 40;
из-за обострения криминогенной обстановки - 50;
экологическое неблагополучие - 60;
несоответствие природно-климатическим условиям - 70;
причины личного, семейного характера - 80, в т.ч. в связи с переменой места работы супруга(и) - 81, в связи с вступлением в брак - 82, к детям - 83, к родителям - 84;
иная причина (указать) ________________________ - 90 в т.ч. приобретение жилья (покупка, наследование, т.п.)

Форма N 12П

(оборотная сторона)

12. Занятие по последнему месту жительства (подчеркнуть) До переселения осуществлял трудовую деятельность:
  сельское хозяйство, охота и лесное хозяйство - 01;
  рыболовство, рыбоводство - 05;
  добыча полезных ископаемых - 10;
  обрабатывающие производства - 15;
  производство и распределение электроэнергии, газа и воды - 40;
  строительство - 45;
  оптовая и розничная торговля, ремонт автотранспортных средств, мотоциклов, бытовых изделий и предметов личного пользования - 50;
  гостиницы и рестораны - 55;
  транспорт и связь - 60;
  финансовая деятельность - 65;
  операции с недвижимым имуществом, аренда и предоставление услуг - 70;
  государственное управление и обеспечение военной безопасности, обязательное социальное обеспечение - 75;
  образование - 80;
  здравоохранение и предоставление социальных услуг - 85;
  предоставление прочих коммунальных, социальных и персональных услуг - 90;
  предоставление услуг по ведению домашнего хозяйства - 95;
  деятельность экстерриториальных организаций - 99;
  Учился - 03, в том числе в ВУЗе - 04.
  Не работал - 09.
13. Статус в занятости (подчеркнуть) работа по найму в качестве: руководителя - 1; специалиста - 2; иного служащего (технического исполнителя) - 3; рабочего - 4; самостоятельно обеспечивал себя работой - 5
14. Вид социального обеспечения по последнему месту жительства (подчеркнуть) получал: пенсию по старости - 1; по инвалидности - 2; за выслугу лет - 4; пособие по безработице - 12; иные пенсии и пособия - 7
15. Образование (подчеркнуть) высшее - 1, в т.ч. имеет ученую степень: доктора наук - 2, кандидата наук - 3; неполное высшее профессиональное - 4; среднее профессиональное (среднее специальное) - 5; начальное профессиональное - 6; среднее общее (полное) - 7; основное общее (неполное среднее) - 8; начальное общее (начальное) и не имеющие начального - 9
16. Состояние в браке (подчеркнуть) женат (замужем) - 1; никогда не был женат (замужем) - 2; разведен(а) - 3; вдовец (вдова) - 4
17. Если до переселения проживал с семьей, то прибыл (подчеркнуть): со всей семьей - 1; с частью членов семьи - 2; один (одна) - 3; проживал(а) без семьи - 4
18. Часть членов семьи уже проживает по новому месту жительства: да - 1; нет - 2

Сведения проверил и регистрацию оформил

(фамилия и должность ответственного за регистрацию)

"__" _______________ ____ г. _________________ (подпись)

Размер 150 x 280 мм

Форма N 12В

"В" ЛИСТОК СТАТИСТИЧЕСКОГО УЧЕТА ВЫБЫТИЯ

(к документам о снятии с регистрационного учета по последнему месту жительства для лиц, выезжающих за пределы Российской Федерации или вышедших из гражданства Российской Федерации)

Записи в листке статистического учета прибытия подлежат использованию только для получения сводных данных о численности и составе мигрантов и относятся к категории конфиденциальной информации

Снятие с регистрационного учета по месту жительства  
   
Выход из гражданства Российской Федерации  
1. Фамилия                                                        
2. Имя                                                        
3. Отчество                                                        
4. Дата рождения                                                    
    "         "                                    
                      (число)     (месяц)             (год)  
5. Место
рождения
государство                        
республика, край, область, округ                
                          район, городской район (округ)                  
                          город, поселок городского типа                  
                          сельский населенный пункт                    
                                                                   
6. Пол (подчеркнуть): мужской - 1; женский - 2  
7. Гражданство (указать государство)                              
если имеет двойное гражданство, указать государство                  
8. Последнее место
жительства
государство                        
республика, край, область, округ                
                          район, городской район (округ)                  
                          город, поселок городского типа                  
                          сельский населенный пункт                    
                                                                   
9. Новое место
жительства
государство                        
республика, край, область, округ                
                          район, городской район (округ)                  
                          город, поселок городского типа                  
                          сельский населенный пункт                    
                                                                   
10. Проживал по последнему месту жительства с                 года  

Форма N 12В

(продолжение)

11. Основное обстоятельство, вызвавшее необходимость переселения (подчеркнуть) в связи с учебой - 10; в связи с работой - 20;
возвращение к прежнему месту жительства - 30;
из-за обострения межнациональных отношений - 40;
из-за обострения криминогенной обстановки - 50;
экологическое неблагополучие - 60;
несоответствие природно-климатическим условиям - 70;
причины личного, семейного характера - 80, в т.ч. в связи с переменой места работы супруга(и) - 81, в связи с вступлением в брак - 82, к детям - 83, к родителям - 84;
иная причина (указать) ________________________ - 90
в т.ч. приобретение жилья (покупка, наследование, т.п.)

Форма N 12В

(оборотная сторона)

12. Занятие по последнему месту жительства (подчеркнуть) До переселения осуществлял трудовую деятельность:
сельское хозяйство, охота и лесное хозяйство - 01;
рыболовство, рыбоводство - 05;
добыча полезных ископаемых - 10;
обрабатывающие производства - 15;
производство и распределение электроэнергии, газа и воды - 40;
строительство - 45;
оптовая и розничная торговля, ремонт автотранспортных средств, мотоциклов, бытовых изделий и предметов личного пользования - 50; гостиницы и рестораны - 55;
транспорт и связь - 60;
финансовая деятельность - 65;
операции с недвижимым имуществом, аренда и предоставление услуг - 70;
государственное управление и обеспечение военной безопасности, обязательное социальное обеспечение - 75;
образование - 80;
здравоохранение и предоставление социальных услуг - 85;
предоставление прочих коммунальных, социальных и персональных услуг - 90;
предоставление услуг по ведению домашнего хозяйства - 95;
деятельность экстерриториальных организаций - 99;
Учился - 03, в том числе в ВУЗе - 04.
Не работал - 09
13. Статус в занятости (подчеркнуть) работа по найму в качестве: руководителя - 1; специалиста - 2; иного служащего (технического исполнителя) - 3; рабочего - 4; самостоятельно обеспечивал себя работой - 5
14. Вид социального обеспечения по последнему месту жительства (подчеркнуть) получал: пенсию по старости - 1; по инвалидности - 2; за выслугу лет - 4; пособие по безработице - 12; иные пенсии и пособия - 7
15. Образование (подчеркнуть) высшее - 1, в т.ч. имеет ученую степень: доктора наук - 2, кандидата наук - 3; неполное высшее профессиональное - 4; среднее профессиональное (среднее специальное) - 5; начальное профессиональное - 6; среднее общее (полное) - 7; основное общее (неполное среднее) - 8; начальное общее (начальное) и не имеющие начального - 9
16. Состояние в браке (подчеркнуть) женат (замужем) - 1; никогда не был женат (замужем) - 2; разведен(а) - 3; вдовец (вдова) - 4
17. Если до переселения проживал с семьей, то прибыл (подчеркнуть): со всей семьей - 1; с частью членов семьи - 2; один (одна) - 3; проживал(а) без семьи - 4
18. Часть членов семьи уже проживает по новому месту жительства: да - 1; нет - 2

Сведения проверил и регистрацию оформил

(фамилия и должность ответственного за регистрацию)

"__" _______________ ____ г. _________________ (подпись)

Размер 150 x 280 мм

Приложение N 13
к Административному регламенту
предоставления Федеральной
миграционной службой
государственной услуги по
регистрационному учету граждан
Российской Федерации по месту
пребывания и по месту
жительства в пределах
Российской Федерации

Форма N 13

ЖУРНАЛ УЧЕТА ЗАЯВЛЕНИЙ ФОРМЫ N 6 И ВЫДАЧИ СВИДЕТЕЛЬСТВ О РЕГИСТРАЦИИ ПО МЕСТУ ЖИТЕЛЬСТВА

(в ред. Приказа ФМС РФ от 23.12.2009 N 364)

N п/п Ф.И.О., дата рождения Дата поступления документов Дата регистрации Адрес места жительства
и документ, явившийся основанием для вселения в жилое помещение
Серия, номер свидетельства о рождении, к которому выдано свидетельство о регистрации по месту жительства
(в ред. Приказа ФМС РФ от 23.12.2009 N 364)
           
           
           

Приложение N 14
к Административному регламенту
предоставления Федеральной
миграционной службой
государственной услуги по
регистрационному учету граждан
Российской Федерации по месту
пребывания и по месту
жительства в пределах
Российской Федерации

                                                        Форма N 14
 
                                    В орган регистрационного учета
                                    ______________________________
                                            (наименование)
                                    ______________________________
                                    ______________________________
                                               (адрес)
 
                           УВЕДОМЛЕНИЕ
 
    Сообщаем, что  в   соответствии   с   поступившим   заявлением
гр. ______________________________________________________________
            (фамилия, имя, отчество, год и место рождения)
__________________________________________________________________
о   снятии   его   с   регистрационного  учета по месту жительства
__________________________________________________________________
                             (адрес)
__________________________________________________________________
"__" _______ ____ г. оформлено снятие его с регистрационного учета
по вышеуказанному адресу.
 
Начальник (руководитель) органа регистрационного учета
    ____________________________________
               (наименование)
    _____________ (____________________)
      (подпись)         (фамилия)
    "__" __________ ____ г.
 
 
 

Приложение N 15
к Административному регламенту
предоставления Федеральной
миграционной службой
государственной услуги по
регистрационному учету граждан
Российской Федерации по месту
пребывания и по месту
жительства в пределах
Российской Федерации

ПЕРЕЧЕНЬ
ДОКУМЕНТОВ С УКАЗАНИЕМ СРОКОВ ИХ ХРАНЕНИЯ

N формы Наименование Срок хранения
1 Заявления о регистрации по месту пребывания 5 лет
2 Журнал учета заявлений о регистрации по месту пребывания по форме N 1 и выдачи свидетельств о регистрации по месту пребывания 15 лет
3 Заявления о регистрации по месту жительства 5 лет
4 Заявление о снятии с регистрационного учета по месту жительства 5 лет
5 Карточка регистрации по месту жительства постоянно
6 Поквартирная карточка до снятия с регистрационного учета всех внесенных лиц
7 Домовая (поквартирная) книга постоянно
8 Журнал учета заявлений о регистрации по месту жительства по форме N 6 и выдачи свидетельств о регистрации по месту жительства 15 лет
9 Уведомление о снятии с регистрационного учета по месту жительства 5 лет
10 Сообщение следственного изолятора о снятии осужденного гражданина с регистрационного учета по месту жительства 5 лет
11 Книга учета протоколов об административных правонарушениях 3 года

Приложение N 16
к Административному регламенту
предоставления Федеральной
миграционной службой
государственной услуги по
регистрационному учету граждан
Российской Федерации по месту
пребывания и по месту
жительства в пределах
Российской Федерации

АЛЬБОМ БЛОК-СХЕМ

Перечень условных обозначений

Данный элемент предназначен для обозначения каких-либо событий, результат выполнения которых определяет дальнейший ход процедур регламента
Данный элемент предназначен для описания выполняющихся в рамках регламента административных действий
Данный элемент предназначен для обозначения лиц, ответственных за выполнение административных действий регламента
Данный элемент предназначен для обозначения документов, использующихся в процессе выполнения административных действий
Логическое "или"
Логическое "и"

Регистрация граждан по месту пребывания в жилых помещениях, не являющихся их местом жительства

Регистрация граждан по месту пребывания в гостинице, санатории и других подобных учреждениях

Регистрация граждан по месту пребывания в больнице

Снятие с регистрационного учета при выписке из лечебных учреждений

Регистрация граждан по месту жительства

Снятие с регистрационного учета по месту жительства при регистрации по новому месту жительства

Самостоятельное снятие с регистрационного учета по месту жительства

Порядок обжалования действий (бездействия) должностных лиц и принятых решений

Приложение N 17
к Административному регламенту
предоставления Федеральной
миграционной службой
государственной услуги по
регистрационному учету граждан
Российской Федерации по месту
пребывания и по месту
жительства в пределах
Российской Федерации

N п/п Территориальный орган ФМС РФ Адресат Телефон справочной службы Адрес электронной почты, Интернет-сайта
1 ФМС России 107078, г. Москва, ул. Верхняя Радищевская, д. 4, стр. 1 8 (495) 698-00-78 www.fmsrf.ru
2 УФМС России по г. Москве 115035, г. Москва, ул. Б. Ордынка, д. 16, стр. 4 8 (495) 230-7224, 230-72-64 www.fmsmoscow.ru
3 УФМС России по Московской области 140053, Московская обл., г. Люберцы, Новорязанское шоссе, д. 4 559-97-18 ufms@mso.mvd.ru
4 ОФМС России по Республике Адыгея 385000, г. Майкоп, ул. Краснооктябрьская, д. 12 8 (8772) 52-10-17  
5 ОФМС России по Республике Алтай 649002, г. Горно-Алтайск, пр-т Коммунистический, д. 109 8 (388-22) 6-2012, 2-29-73  
6 УФМС России по Республике Башкортостан 450025, г. Уфа, ул. Пушкина, д. 63 8 (347) 272-62-80  
7 УФМС России по Республике Бурятия 670009, г. Улан-Удэ, ул. Н. Нищенко, д. 19 8 (3012) 55-95-27 mvdpvo@uld.mvd.ru
8 УФМС России по Республике Дагестан 367015, г. Махачкала, ул. Ирчи Казака, д. 2а 8 (8722) 62-19-55 udm@mxc.mvd.ru
9 ОФМС России по Республике Ингушетия 386101, г. Назрань, пер. Ингушский, д. 2 8 (8732) 22-15-18 udmmvdru@mail.ru
10 УФМС России по Кабардино-Балкарской Республике 360022, г. Нальчик, пер. Ленина, д. 67а 8 (8662) 77-75-36 ufms_kbr@mail.ru
11 ОФМС России по Республике Калмыкия 358000, г. Элиста, ул. Дармаева, д. 21 8 (847-22) 5-44-18  
12 ОФМС России по Карачаево-Черкесской Республике 369000, г. Черкесск, ул. Пушкинская, д. 83 8 (878-22) 9-27-85  
13 УФМС России по Республике Карелия 185005, г. Петрозаводск, пр. Александра Невского, д. 17 8 (8142) 73-38-30 migrazia@onego.ru
14 УФМС России по Республике Коми 167981, г. Сыктывкар, ул. Советская, д. 63А 8 (8212) 28-2093, 28-24-31  
15 УФМС России по Республике Марий Эл 424000, г. Йошкар-Ола, ул. Волкова, д. 103А 8 (8362) 68-02-13 Нет
16 УФМС России по Республике Мордовия 430003, г. Саранск, пр-т Ленина, д. 30а 8 (834-2) 47-85-12 www.fmsrm.ru
17 УФМС России по Республике Саха Якутия 677005, г. Якутск, ул. Лермонтова, д. 43 8 (4112) 42-44-46 fmsvkt@mail.ru
18 УФМС России по Республике Северная Осетия - Алания 362040, г. Владикавказ, ул. Тхапсаева, д. 4 8 (8672) 54-73-57 ufms-rso-a@yandex.ru
19 УФМС России по Республике Татарстан 420012, г. Казань, ул. Чехова, д. 8/2 8 (843) 291-23-63 ufms.tatar.ru
20 ОФМС России по Республике Тыва 667000, г. Кызыл, ул. Ленина, д. 64 8 (394-22) 1-3290, 3-02-95 tyva-ool@yandex.ru
21 УФМС России по Удмуртской Республике 426076, г. Ижевск, ул. Пушкинская, д. 164 8 (3412) 78-3000, 78-19-53 нет
22 УФМС России по Республике Хакасия 655017, г. Абакан, ул. Советская, д. 35 8 (390-22) 3-62-90 UFMS RH@MAIL.RU
23 УФМС России по Чеченской Республике 364060, г. Грозный, ул. Тухачевского, д. 11А 8 (8712) 33-21-29 нет
24 УФМС России по Чувашской Республике 428000, г. Чебоксары, ул. К. Маркса, д. 44 8 (8352) 30-66-63 http://fmsch.cap.ru
25 УФМС России по Алтайскому краю 656056, г. Барнаул, Комсомольский пр-т, д. 13 8 (3852) 39-74-73 updmak@rambler.ru
26 ОФМС России по Камчатскому краю 683024, г. Петропавловск-Камчатский, пр-т 50 лет Октября, д. 23/2 8 (4152) 26-6098, 27-14-63  
27 УФМС России по Краснодарскому краю 350020, г. Краснодар, ул. Красная, д. 176 8 (861) 255-69-30 ufmskrn@yandex.ru
28 УФМС России по Красноярскому краю 660017, г. Красноярск, ул. Дзержинского, д. 18 8 (3912) 45-92-90 sekr@ufms.krs.mvd.ru
29 УФМС России по Пермскому краю 614990, г. Пермь, Комсомольский прт, д. 34-б 8 (342) 237-78-21 нет
30 УФМС России по Приморскому краю 690002, г. Владивосток, ул. Мельниковская, д. 101 8 (4232) 45-3658, 45-19-18, факс 44-65-54 ufmspk@yandex.ru
31 УФМС России по Ставропольскому краю 355035, г. Ставрополь, пр. Кулакова, д. 4а 8 (8652) 94-5210, 95-65-79 нет
32 УФМС России по Хабаровскому краю 680000, г. Хабаровск, ул. Союзная, д. 64 8 (4212) 52-0903, 54-63-63 нет
33 УФМС России по Амурской области 675002, г. Благовещенск, ул. Чайковского, д. 2 8 (4162) 52-51-76  
34 УФМС России по Архангельской области 163000, г. Архангельск, ул. Логинова, д. 31 8 (8182) 20-80-55, факс 20-92-58 ufms@atnet.ru
35 УФМС России по Астраханской области 414000, г. Астрахань, ул. Калинина, д. 25 8 (8512) 22-57-29 www.fmsao.astranet.ru
36 УФМС России по Белгородской области 308600, г. Белгород, ул. Князя Трубецкого, д. 32 8 (472-2) 27-17-85 www.belfms.csn.ru
37 УФМС России по Брянской области 241050, г. Брянск, ул. Фокина, д. 10 8 (4832) 74-04-18  
38 УФМС России по Владимирской области 600020, г. Владимир, ул. Б. Нижегородская, д. 80Б 8 (4922) 32-60-10 pvs@vlo.mvd.ru
39 УФМС России по Волгоградской области 400131, г. Волгоград, ул. Рокоссовского, д. 10 8 (8442) 30-41-61  
40 УФМС России по Вологодской области 160009, г. Вологда, ул. Мальцева, д. 54 8 (8172) 76-36-36, факс 76-36-30 ufms.vologda.ru
41 УФМС России по Воронежской области 394030, г. Воронеж, ул. 9 Января, д. 54 8 (4732) 76-4004, 77-68-22 Fms.vrn@mail.ru
42 УФМС России по Ивановской области 153002, г. Иваново, ул. Октябрьская, д. 22А 8 (4932) 37-55-84 ivanovomqr@mail.ru
43 УФМС России по Иркутской области 664003, г. Иркутск, ул. Киевская, д. 1 8 (395-2) 34-45-24 info@ufms.irkutsk.ru
44 УФМС России по Калининградской области 236000, г. Калининград, Советский пр-т, д. 13 8 (4012) 56-38-36 klg@fms.westrussia.ru
45 УФМС России по Калужской области 248601, г. Калуга, ул. Кирова, д. 9а 8 (4842) 74-96-33 FMS.KALUGA.RU
46 УФМС России по Кемеровской области 650099, г. Кемерово, ул. Кузбасская, д. 18 8 (384-2) 36-58-45 fmsko@rambler.ru
47 УФМС России по Кировской области 610000, г. Киров, ул. Ленина, д. 71а 8 (8332) 38-70-88  
48 УФМС России по Костромской области 156603, г. Кострома, ул. Петра Щербины, д. 4 8 (494-2) 42-13-11 www.migrazia.jinonet.ru
49 УФМС России по Курганской области 640026, г. Курган, ул. Советская, д. 128 (352-2) 41-61-69  
50 УФМС России по Курской области 305016, г. Курск, ул. Чехова, д. 12а 8 (4712) 55-8670, 55- 86-76 Kurskpvo@kursknet.ru
51 УФМС России по Липецкой области 398024, г. Липецк, ул. Гагаина, д. 131 8 (4742) 35-51-92 нет
52 УФМС России по Магаданской области 685000, г. Магадан, ул. Пролетарская, д. 39, корп. 2 8 (4132) 69-64-80 нет
53 УФМС России по Мурманской области 183027, г. Мурманск, ул. Куйбышева, д. 12 8 (8152) 25-78-88 udm@polarnet.ru
54 УФМС России по Нижегородской области 603001, г. Нижний Новгород, ул. Рождественская, д. 2 8 (8312) 30-30-18 e-mail pvs@nno.mvd.ru
55 УФМС России по Новгородской области 173016, г. Великий Новгород, ул. Менделеева, д. 4а 8 (816-2) 62-61-08 нет
56 УФМС России по Новосибирской области 630075, г. Новосибирск, ул. Дуси Ковальчук, д. 396а 8 (383) 226-6314, 226-93-03  
57 УФМС России по Омской области 644009, г. Омск, ул. Лермонтова, д. 179А 8 (3812) 36-90-14  
58 УФМС России по Орловской области 302025, г. Орел, Московское шоссе, д. 120 8 (486-2) 75-7000, 75-72-90  
59 УФМС России по Оренбургской области 460000, г. Оренбург, пер. Матросский, д. 19 8 (3532) 79-05-59 fms@orn.mvd.ru
60 УФМС России по Пензенской области 440061, г. Пенза, ул. Толстого, д. 5 8 (8412) 47-45-52  
61 УФМС России по Псковской области 180007, г. Псков, ул. Петровская, д. 51 8 (8122) 69-8444, 62-98-90 inform@ufms.pskov.ru
62 УФМС России по Ростовской области 344082, г. Ростов-на-Дону, ул. Обороны, д. 8 8 (863) 249-15-07 нет
63 УФМС России по Рязанской области 390000, г. Рязань, ул. Ленина, д. 49 8 (4912) 29-9098, 29-92-40 migration.ryazan.ru
64 УФМС России по Самарской области 443010, г. Самара, ул. Фрунзе, д. 112 8 (846) 333-43-01 нет
65 УФМС России по Санкт-Петербургу и Ленинградской области 191028, г. Санкт-Петербург, ул. Кирочная, д. 4 8 (812) 578-34-86 www.spb.ufms.ru
66 УФМС России по Саратовской области 410028, г. Саратов, ул. Радищева, д. 16 8 (8452) 74-16-07  
67 УФМС России по Сахалинской области 693001, г. Южно-Сахалинск, пр-т Мира, д. 56 8 (4242) 78-98-10 нет
68 УФМС России по Свердловской области 620028, г. Екатеринбург, ул. Крылова, д. 2 8 (343) 216-85-96 www.ufms-ural.ru
69 УФМС России по Смоленской области 214004, г. Смоленск, ул. Багратиона, д. 13а 8 (4812) 35-39-27 нет
70 УФМС России по Тамбовской области 392018, г. Тамбов, ул. Маяковского, д. 3 8 (4752) 56-0119, 56-01-18 нет
71 УФМС России по Тверской области 170100, г. Тверь, ул. Вагжанова, д. 13 8 (4822) 31-00-44 нет
72 УФМС России по Томской области 634009, г. Томск, пр. Ленина, д. 122 8 (3822) 51-55-48  
73 УФМС России по Тульской области 300045, г. Тула, ул. Ф. Энгельса, д. 137 8 (4872) 32-37-24  
74 УФМС России по Тюменской области 625013, г. Тюмень, ул. 50-летия Октября, д. 63, корп. 1 8 (3452) 79-32-90 ufmstyumen@mail.ru
75 УФМС России по Ульяновской области 432063, г. Ульяновск, ул. Гончарова, д. 24 8 (8422) 41-04-21  
76 УФМС России по Челябинской области 454000, г. Челябинск, ул. Елькина, д. 36 8 (351) 268-8740, 265-26-76 fmschel.ru
77 УФМС России по Читинской области 672010, г. Чита, ул. Ингодинская, д. 72а 8 (302-2) 26-86-02 ufmsl@cht.mvd.ru
78 УФМС России по Ярославской области 150000, г. Ярославль, ул. Собинова, д. 48 8 (4852) 72-95-11, факс 32-84-39  
79 ОФМС России по Еврейской автономной области 679015, г. Биробиджан, ул. Невская, д. 6-а 8 (426-22) 6-29-05 fms_eao@mail.ru
80 ОФМС России по Агинскому Бурятскому АО 687000, пгт Агинское, ул. Лазо, д. 19 (302-39) 3-44-80  
81 ОФМС России по Ненецкому автономному округу 166000, Архангельская обл., Ненецкий АО, г. Нарьян-Мар, ул. Выучейского, д. 15 8 (818-53) 4-2211, 4-57-10, 4-23-46 nenpvs@giz.mvd.ru
82 ОФМС России по Усть-Ордынскому Бурятскому АО 669001, Иркутская обл., п. Усть-Ордынский, ул. Первомайская, д. 7 (395-41) 3-29-62  
83 ОФМС России по Ханты-Мансийскому автономному округу - Югре 628012, Тюменская обл., г. Ханты-Мансийск, ул. Чехова, д. 12а 8 (34671) 9-88-48  
84 ОФМС России по Чукотскому автономному округу 698000, г. Анадырь, ул. Энергетиков, д. 7 8 (427-22) 2-40-09 нет
85 ОФМС России по Ямало-Ненецкому автономному округу 629008, Тюменская обл., г. Салехард, ул. Зои Космодемьянской, д. 35 8 (349-22) 3-51-11 ufms-yanao@yandex.ru

Приложение N 18
к Административному регламенту
предоставления Федеральной
миграционной службой
государственной услуги по
регистрационному учету граждан
Российской Федерации по месту
пребывания и по месту
жительства в пределах
Российской Федерации

РЕКВИЗИТНЫЙ СОСТАВ ДОКУМЕНТОВ ПО АДРЕСНО-СПРАВОЧНОМУ УЧЕТУ РОССИЙСКИХ ГРАЖДАН

(в ред. Приказа ФМС РФ от 23.12.2009 N 364)

N пп Наименование раздела, реквизита Формат бум./электрон. документов Справочник Обяз. Множ. Примечание
  ДОКУМЕНТ          
1 Тип (код, имя) Типы * 1 888710 - АЛП
      документов     888720 - АЛУ
      АСР     888730 - Анкета
2 Оформлен          
2.1 Дата ДД.ММ.ГГГГ/ГГГГММДД     1  
2.2 Орган (код, имя), элемент справочника Уполномоченные органы регучета   1  
2.3 Сотрудник (ФИО), строка     1  
3 Подписан     *    
3.1 Дата ДД.ММ.ГГГГ/ГГГГММДД   * 1  
3.2 Орган (код, имя), элемент справочника ОУФМС /Органы рег. учета <1> * 1  
3.3 Сотрудник (код, ФИО), элемент справочника ОУФМС /Органы рег. учета (сотрудники) * 1  
4 ЧЕЛОВЕК     * 1  
4.1 Установочные данные     * 1..2  
  Запись: действие (код, имя), из справочника Действия * 1 добавить, удалить, изменить данные
а) Операция (код, имя), из справочника Перечень операций регучета   1  
  Причина (код, имя), из справочника Причины изменения УД   1  
б) Период ДД.ММ.ГГГГ/ГГГГММДД     1  
  актуальности дата начала - дата окончания     1  
в) Фамилия (кир.) строка   * 1  
г) Имя (кир.) строка   * 1  
д) Отчество (кир.) строка     1  
е) Пол (код, имя), элемент справочника Пол * 1  
ж) Дата рождения ДД.ММ.ГГГГ/ГГГГММДД   * 1  
з) Страна рождения (код, имя), элемент справочника Страны * 1  
и) Регион рождения (код, имя), элементы справочника Регионы   1  
к) Район рождения (код, имя), элемент справочника Районы   1  
л) Город рождения (код, имя), элемент справочника Города   1  
м) Населенный пункт рождения (код, имя), элемент справочника Населенные пункты   1  
н) Место рождения (код ОКАТО, имя), ручной ввод ОКАТО   1  
о) Гражданство (код, имя), элемент справочника Гражданство * неогр.  
п) Личный документ          
п. 1) Вид документа (код, имя), элемент справочника Виды документов, удостоверяющих личность * 1  
п. 2) Серия строка   * 1  
п. 3) Номер строка   * 1  
п. 4) Дата ДД.ММ.ГГГГ/ГГГГММДД   * 1  
п. 5) Орган (код, имя), ручной ввод Справочник подразделений ФМС <2> * 1  
4.2 Координаты       1..3  
  Запись: действие (код, имя), из справочника Действия * 1 добавить, удалить, изменить данные
а) Операция (код, имя), из справочника Перечень операций регучета   1  
  Причина (код, имя), из справочника Причины смены координат   1  
б) Период актуальности ДД.ММ.ГГГГ/ГГГГММДД дата начала - дата окончания     1  
  Адрес          
в) Тип адреса (код, имя), элемент справочника Типы адресов * 1 жительства, пребывания, нахождения
г) Вид адреса (код, имя), элемент справочника Виды адресов     откуда, куда, был зарегистрирован
ж) Регион (код, имя), элемент справочника Регионы * 1  
 
 
В электронном документе нумерация подпунктов соответствует официальному источнику.
 
 
з) Район (код, имя), элемент справочника Районы - 1  
и) Город (код, имя), элемент справочника Города - 1  
к) Населенный пункт (код, имя), элемент справочника Населенные пункты - 1  
л) Улица (код, имя), строка, ручной ввод Улицы - 1  
м) Дом строка, ручной ввод   - 1  
н) Корпус строка, ручной ввод   - 1  
о) Строение/ владение строка, ручной ввод   - 1  
п) Квартира строка, ручной ввод   - 1  
р) Адрес-строка строка, ручной ввод   - 1  

<1> Для анкет - справочник "Органы регистрационного учета (Гостиницы), для адресных листков прибытия/убытия - справочник "Подразделения ФМС России".

<2> Если документ выдан подразделением ФМС России.

Приложение N 19
к Административному регламенту
предоставления Федеральной
миграционной службой
государственной услуги по
регистрационному учету граждан
Российской Федерации по месту
пребывания и по месту
жительства в пределах
Российской Федерации

Шаблон сообщений xml-ACP

(в ред. Приказа ФМС РФ от 23.12.2009 N 364)

<?xml version="1.0" encoding="utf-8"?>

<Документ Тип="" SchemaLocation="" Дата="">

<Оформлен>

<Дата></Дата>

<Орган>

<Имя Код=""></Имя>

<Сотрудник Код=""></Сотрудник>

</Орган>

</Оформлен>

<Подписан>

<Дата></Дата>

<Орган>

<Имя Код=""></Имя>

<Сотрудник Код=""></Сотрудник>

</Орган>

</Подписан>

<Человек>

<УстановочныеДанные Действие="">

<Операция Основание=""/>

<Актуальность Начало="" Окончание="" />

<Фамилия></Фамилия>

<Имя></Имя>

<Отчество></Отчество>

<Пол Код=""></Пол>

<ДатаРождения></ДатаРождения>

<СтранаРождения Код=""></СтранаРождения>

<РегионРождения Код=""></РегионРождения>

<РайонРождения Код=""></РайонРождения>

<ГородРождения Код=""></ГородРождения>

<НаселенныйПунктРождения Код=""></НаселенныйПунктРождения>

<МестоРождения ОКАТО=""></МестоРождения>

<Гражданство Код=""></Гражданство>

<ЛичныйДокумент>

<Вид Код=""></Вид>

<Серия></Серия>

<Номер></Номер>

<Дата></Дата>

<Орган Код=""></Орган>

</ЛичныйДокумент>

</УстановочныеДанные>

<УстановочныеДанные Действие="">

<Операция Основание=""/>

<Актуальность Начало="" Окончание="" />

<Фамилия></Фамилия>

<Имя></Имя>

<Отчество></Отчество>

<Пол Код=""></Пол>

<ДатаРождения></ДатаРождения>

<СтранаРождения Код=""></СтранаРождения>

<РегионРождения Код=""></РегионРождения>

<РайонРождения Код=""></РайонРождения>

<ГородРождения Код=""></ГородРождения>

<НаселенныйПунктРождения Код=""></НаселенныйПунктРождения>

<МестоРождения ОКАТО=""></МестоРождения>

<Гражданство Код=""></Гражданство>

<ЛичныйДокумент>

<Вид Код=""></Вид>

<Серия></Серия>

<Номер></Номер>

<Дата></Дата>

<Орган Код=""></Орган>

</ЛичныйДокумент>

</УстановочныеДанные>

<Координаты Действие="">

<Операция Основание=""/>

<Актуальность Начало="" Окончание="" />

<Адрес Тип="" Вид="" ОКАТО="">

<Страна Код=""></Страна>

<Регион Код=""></Регион>

<Район Код=""></Район>

<Город Код=""></Город>

<НаселенныйПункт Код=""></НаселенныйПункт>

<Улица Код=""></Улица>

<Дом/>

<Корпус/>

<Строение/>

<Квартира/>

</Адрес>

</Координаты>

<Координаты Действие="">

<Операция Основание=""/>

<Актуальность Начало="" Окончание="" />

<Адрес Тип="" Вид="" ОКАТО="">

<Страна Код=""></Страна>

<Регион Код=""></Регион>

<Район Код=""></Район>

<Город Код=""></Город>

<НаселенныйПункт Код=""></НаселенныйПункт>

<Улица Код=""></Улица>

<Дом/>

<Корпус/>

<Строение/>

<Квартира/>

</Адрес>

</Координаты>

</Человек>

</Документ>