Приказ Минприроды РФ от 31.10.2008 N 293

"Об утверждении Административного регламента исполнения Федеральным агентством водных ресурсов государственной функции по ведению государственного водного реестра и предоставлению сведений из государственного водного реестра и копий документов, содержащих сведения, включенные в государственный водный реестр"
Редакция от 02.11.2010 — Документ утратил силу, см. «Приказ Минприроды РФ от 26.09.2013 N 410»
Показать изменения

Зарегистрировано в Минюсте РФ 30 декабря 2008 г. N 13048


МИНИСТЕРСТВО ПРИРОДНЫХ РЕСУРСОВ И ЭКОЛОГИИ РОССИЙСКОЙ ФЕДЕРАЦИИ

ПРИКАЗ
от 31 октября 2008 г. N 293

ОБ УТВЕРЖДЕНИИ АДМИНИСТРАТИВНОГО РЕГЛАМЕНТА ИСПОЛНЕНИЯ ФЕДЕРАЛЬНЫМ АГЕНТСТВОМ ВОДНЫХ РЕСУРСОВ ГОСУДАРСТВЕННОЙ ФУНКЦИИ ПО ВЕДЕНИЮ ГОСУДАРСТВЕННОГО ВОДНОГО РЕЕСТРА И ПРЕДОСТАВЛЕНИЮ СВЕДЕНИЙ ИЗ ГОСУДАРСТВЕННОГО ВОДНОГО РЕЕСТРА И КОПИЙ ДОКУМЕНТОВ, СОДЕРЖАЩИХ СВЕДЕНИЯ, ВКЛЮЧЕННЫЕ В ГОСУДАРСТВЕННЫЙ ВОДНЫЙ РЕЕСТР

(в ред. Приказа Минприроды РФ от 02.11.2010 N 480)

В соответствии с пунктом 9 Порядка разработки и утверждения административных регламентов исполнения государственных функций (предоставления государственных услуг), утвержденного Постановлением Правительства Российской Федерации от 11 ноября 2005 года N 679 (Собрание законодательства Российской Федерации, 2005, N 47, ст. 4933; 2007, N 50, ст. 6285; 2008, N 18, 2063), приказываю:

1. Утвердить прилагаемый Административный регламент исполнения Федеральным агентством водных ресурсов государственной функции по ведению государственного водного реестра и предоставлению сведений из государственного водного реестра и копий документов, содержащих сведения, включенные в государственный водный реестр.

2. Федеральному агентству водных ресурсов (Р.З. Хамитов) обеспечить исполнение Административного регламента исполнения Федеральным агентством водных ресурсов государственной функции по ведению государственного водного реестра и предоставлению сведений из государственного водного реестра и копий документов, содержащих сведения, включенные в государственный водный реестр.

3. Контроль за исполнением настоящего Приказа возложить на заместителя Министра С.Р. Леви.

Министр
Ю.П.ТРУТНЕВ

УТВЕРЖДЕН
Приказом Минприроды России
от 31 октября 2008 г. N 293

АДМИНИСТРАТИВНЫЙ РЕГЛАМЕНТ
ИСПОЛНЕНИЯ ФЕДЕРАЛЬНЫМ АГЕНТСТВОМ ВОДНЫХ РЕСУРСОВ ГОСУДАРСТВЕННОЙ ФУНКЦИИ ПО ВЕДЕНИЮ ГОСУДАРСТВЕННОГО ВОДНОГО РЕЕСТРА И ПРЕДОСТАВЛЕНИЮ СВЕДЕНИЙ ИЗ ГОСУДАРСТВЕННОГО ВОДНОГО РЕЕСТРА И КОПИЙ ДОКУМЕНТОВ, СОДЕРЖАЩИХ СВЕДЕНИЯ, ВКЛЮЧЕННЫЕ В ГОСУДАРСТВЕННЫЙ ВОДНЫЙ РЕЕСТР

(в ред. Приказа Минприроды РФ от 02.11.2010 N 480)

I. Общие положения

Наименование государственной функции

1. Административный регламент исполнения Федеральным агентством водных ресурсов государственной функции по ведению государственного водного реестра и предоставлению сведений из государственного водного реестра и копий документов, содержащих сведения, включенные в государственный водный реестр (далее - Регламент), определяет последовательность действий должностных лиц по исполнению государственной функции по ведению государственного водного реестра, а также по предоставлению сведений из государственного водного реестра и копий документов, содержащих сведения, включенные в государственный водный реестр (далее - государственная функция).

2. Государственный водный реестр (далее - Реестр) представляет собой систематизированный свод документированных сведений о водных объектах, находящихся в федеральной собственности, собственности субъектов Российской Федерации, собственности муниципальных образований, собственности физических лиц, юридических лиц, об их использовании, о речных бассейнах, о бассейновых округах.

3. В Реестре осуществляется государственная регистрация договоров водопользования, решений о предоставлении водных объектов в пользование, перехода прав и обязанностей по договорам водопользования, а также прекращения договора водопользования.

4. Реестр содержит разделы "Водные объекты и водные ресурсы", "Водопользование" и "Инфраструктура на водных объектах".

4.1. В раздел "Водные объекты и водные ресурсы" Реестра включаются сведения:

1) о бассейновых округах;

2) о речных бассейнах;

3) о водных объектах, расположенных в границах речных бассейнов, в том числе об особенностях режима водных объектов, их физико-географических, морфометрических и других особенностях.

4.2. В раздел "Водопользование" Реестра включаются сведения:

1) о водохозяйственных участках;

2) о водоохранных зонах и прибрежных защитных полосах, а также других зонах с особыми условиями их использования;

3) об использовании водных объектов, в том числе о водопотреблении и водоотведении;

4) о договорах водопользования, в том числе об их государственной регистрации, переходе прав и обязанностей по договорам водопользования, а также о прекращении указанных договоров;

5) о решениях о предоставлении водных объектов в пользование, в том числе об их государственной регистрации;

6) об иных документах, на основании которых возникает право собственности на водные объекты или право пользования водными объектами.

4.3. В раздел "Инфраструктура на водных объектах" Реестра включаются сведения:

1) о водохозяйственных системах;

2) о гидротехнических и иных сооружениях, расположенных на водных объектах.

Наименование федерального органа исполнительной власти, непосредственно исполняющего государственную функцию

5. Исполнение государственной функции осуществляется Федеральным агентством водных ресурсов (далее - Росводресурсы) непосредственно и территориальными органами Росводресурсов (в том числе бассейновыми) (далее - территориальные органы Росводресурсов).

5.1. При исполнении государственной функции Росводресурсы осуществляют:

1) организацию деятельности территориальных органов Росводресурсов по выполнению государственной функции;

2) внесение в Реестр сведений о решениях Правительства Российской Федерации о предоставлении в пользование водных объектов в целях обеспечения обороноспособности страны и безопасности государства;

3) внесение в Реестр сведений в случаях, указанных в подпунктах "а", "в" - "ж" и "и" - "л" пункта 12 Положения о ведении государственного водного реестра <*>;

<*> Утверждено Постановлением Правительства Российской Федерации от 28 апреля 2007 г. N 253 "О порядке ведения государственного водного реестра" (Собрание законодательства Российской Федерации, 2007, N 19, ст. 2357).

4) внесение в Реестр сведений, полученных в результате наблюдений при осуществлении государственного мониторинга водных объектов.

5) предоставление сведений из Реестра;

6) предоставление копий документов, содержащих сведения, включенные в Реестр.

5.2. При исполнении государственной функции территориальные органы Росводресурсов осуществляют, если иное не установлено пунктом 5.1 Регламента, в отношении водных объектов, находящихся в зоне деятельности соответствующих территориальных органов Росводресурсов:

1) государственную регистрацию в Реестре договоров водопользования, решений о предоставлении водных объектов в пользование, перехода прав и обязанностей по договорам водопользования, а также прекращения договора водопользования;

2) внесение в Реестр сведений в случаях, указанных в подпунктах "б", "з", "м" и "н" пункта 12 Положения о ведении государственного водного реестра <*>;

<*> Утверждено Постановлением Правительства Российской Федерации от 28 апреля 2007 г. N 253 "О порядке ведения государственного водного реестра" (Собрание законодательства Российской Федерации, 2007, N 19, ст. 2357).

3) предоставление сведений из Реестра;

4) предоставление копий документов, содержащих сведения, включенные в Реестр (далее - копии документов из Реестра).

Схемы процедур исполнения административного регламента указаны в приложении 1 к Регламенту.

Адреса, телефоны и официальные сайты Федерального агентства водных ресурсов, его территориальных органов и отделов водных ресурсов по субъектам Российской Федерации территориальных органов Федерального агентства водных ресурсов указаны в приложении 2 к Регламенту.

Перечень нормативных правовых актов, непосредственно регулирующих исполнение государственной функции

6. Исполнение государственной функции по ведению государственного водного реестра и предоставлению сведений из государственного водного реестра и копий документов, содержащих сведения, включенные в государственный водный реестр (далее - государственная функция), осуществляется в соответствии с:

1) Водным кодексом Российской Федерации от 3 июня 2006 г. N 74-ФЗ (Собрание законодательства Российской Федерации, 2006, N 23, ст. 2381; 2006, N 50, ст. 5279; 2007, N 26, ст. 3075; 2008, N 29 (часть I), ст. 3418);

2) Федеральным законом от 2 мая 2006 г. N 59-ФЗ "О порядке рассмотрения обращений граждан Российской Федерации" (Собрание законодательства Российской Федерации, 2006, N 19, ст. 2060);

3) Федеральным законом от 27 июля 2006 г. N 149-ФЗ "Об информации, информационных технологиях и о защите информации" (Собрание законодательства Российской Федерации, 2006, N 31, ст. 3448);

4) Законом Российской Федерации от 21 июля 1993 г. N 5485-1 "О государственной тайне" (Собрание законодательства Российской Федерации, 1997, N 41, стр. 8220 - 8235, ст. 4673; 2003, N 27 (часть I), ст. 2700; N 46 (часть II), ст. 4449; 2004, N 27, ст. 2711; N 35, ст. 3607; 2007, N 49, ст. 6055, ст. 6079; 1996, N 15, ст. 1768; 2002, N 52 (часть II), ст. 5288; 2003, N 6, ст. 549);

5) Указом Президента Российской Федерации от 6 марта 1997 г. N 188 "Об утверждении перечня сведений конфиденциального характера" (Собрание законодательства Российской Федерации, 1997, N 10, ст. 1127; 2005, N 39, ст. 3925);

6) Постановлением Правительства Российской Федерации от 11 ноября 2005 г. N 679 "О порядке разработки и утверждения административных регламентов исполнения государственных функций и административных регламентов предоставления государственных услуг" (Собрание законодательства Российской Федерации, 2005, N 47, ст. 4933; 2007, N 50, ст. 6285; 2008, N 18, ст. 2063);

7) Постановлением Правительства Российской Федерации от 29 мая 2008 г. N 404 "О Министерстве природных ресурсов и экологии Российской Федерации" (Собрание законодательства Российской Федерации, 2008, N 22, ст. 2581);

8) Постановлением Правительства Российской Федерации от 16 июня 2004 г. N 282 "Об утверждении Положения о Федеральном агентстве водных ресурсов" (Собрание законодательства Российской Федерации, 2004, N 25, ст. 2564; 2006, N 24, ст. 2607, N 52 (часть III), ст. 5598; 2008, N 22, ст. 2581);

9) Постановлением Правительства Российской Федерации от 10 апреля 2007 г. N 219 "Об утверждении Положения об осуществлении государственного мониторинга водных объектов" (Собрание законодательства Российской Федерации, 2007, N 16, ст. 1921);

10) Постановлением Правительства Российской Федерации от 28 апреля 2007 г. N 253 "О порядке ведения государственного водного реестра" (Собрание законодательства Российской Федерации, 2007, N 19, ст. 2357);

11) Постановлением Правительства Российской Федерации от 11 ноября 2006 г. N 667 "О размере платы, взимаемой за предоставление копий документов, содержащих сведения, включенные в государственный водный реестр, и порядке ее взимания" (Собрание законодательства Российской Федерации, 2006, N 47, ст. 4898);

12) Постановлением Правительства Российской Федерации от 14 декабря 2006 г. N 764 "Об утверждении Правил расчета и взимания платы за пользование водными объектами, находящимися в федеральной собственности" (Собрание законодательства Российской Федерации, 2006, N 51, ст. 5467);

13) Постановлением Правительства Российской Федерации от 30 декабря 2006 г. N 876 "О ставках платы за пользование водными объектами, находящимися в федеральной собственности" (Собрание законодательства Российской Федерации, 2007, N 1 (часть II) ст. 324; 2007, N 50, ст. 6294);

14) Постановлением Правительства Российской Федерации от 15 июня 2009 г. N 478 "О единой системе информационно-справочной поддержки граждан и организаций по вопросам взаимодействия с органами исполнительной власти и органами местного самоуправления с использованием информационно-телекоммуникационной сети интернет" (Собрание законодательства Российской Федерации, 2009, N 25, ст. 3061; 2010, N 26, ст. 3352); (в ред. Приказа Минприроды РФ от 02.11.2010 N 480)

15) Приказом Министерства природных ресурсов Российской Федерации от 22 августа 2007 г. N 216 "Об утверждении правил оформления государственной регистрации в государственном водном реестре договоров водопользования, решений о предоставлении водных объектов в пользование, перехода прав и обязанностей по договорам водопользования, прекращения договоров водопользования" (зарегистрирован в Минюсте России 11 сентября 2007 г. N 10116) (Бюллетень нормативных актов федеральных органов исполнительной власти от 8 октября 2007 г. N 41);

16) Приказом Министерства природных ресурсов Российской Федерации от 16 июля 2007 г. N 186 "Об утверждении правил внесения сведений в государственный водный реестр" (зарегистрирован в Минюсте России 20 августа 2007 г. N 10004) (Бюллетень нормативных актов федеральных органов исполнительной власти от 1 октября 2007 г. N 40);

17) Приказом Министерства природных ресурсов Российской Федерации от 29 мая 2007 г. N 138 "Об утверждении формы государственного водного реестра" (зарегистрирован в Минюсте России 2 июля 2007 г. N 9740) (Бюллетень нормативных актов федеральных органов исполнительной власти от 6 августа 2007 г. N 32). (в ред. Приказа Минприроды РФ от 02.11.2010 N 480)

Описание результатов исполнения государственной функции, а также указание на юридические факты, которыми заканчивается исполнение государственной функции

7. Реестр формируется и ведется в целях информационного обеспечения комплексного использования водных объектов, целевого использования водных объектов, их охраны, а также в целях планирования и разработки мероприятий по предотвращению негативного воздействия вод и ликвидации его последствий.

8. Конечным результатом исполнения государственной функции являются:

актуализируемые сведения Реестра, в том числе о государственной регистрации в Реестре договоров водопользования, решений о предоставлении водных объектов в пользование, перехода прав и обязанностей по договорам водопользования, а также прекращения договора водопользования;

предоставленные заявителю сведения и копии документов из Реестра или мотивированный отказ в предоставлении запрашиваемых сведений и копий документов из Реестра.

Описание заявителей, а также физических и юридических лиц, имеющих право в соответствии с законодательством Российской Федерации либо в силу наделения их заявителями в порядке, установленном законодательством Российской Федерации, полномочиями выступать от их имени при взаимодействии с соответствующими органами исполнительной власти, органами местного самоуправления и организациями при исполнении государственной функции

9. Сведения и копии документов из Реестра могут предоставляться юридическому, физическому лицу или индивидуальному предпринимателю (далее - заявитель), за исключением информации, отнесенной законодательством Российской Федерации к категории ограниченного доступа.

II. Требования к порядку исполнения государственной функции

Порядок информирования о правилах исполнения государственной функции

10. Для получения сведений или копий документов из Реестра заявитель должен обратиться в Росводресурсы или территориальный орган Росводресурсов <*>.

<*> В соответствии с распределением функций, указанным в пунктах 5.1 и 5.2 настоящего Регламента.

Для получения информации о предоставлении сведений из Реестра и копий документов, содержащих сведения, включенные в Реестр в электронном виде, заявителю необходимо воспользоваться единым порталом государственных и муниципальных услуг или официальным сайтом Росводресурсов. (в ред. Приказа Минприроды РФ от 02.11.2010 N 480)

11. Прием заявителей осуществляется по рабочим дням в Росводресурсах или территориальных органах Росводресурсов <*>.

<*> В соответствии с распределением функций, указанным в пунктах 5.1 и 5.2 настоящего Регламента.

График приема заявителей:

Дни недели Часы приема
понедельник, среда 14.00 - 17.00
пятница 09.00 - 12.00

12. Консультации по процедуре предоставления сведений или копий документов из Реестра (далее - консультации) могут предоставляться по письменным обращениям, по телефону или по электронной почте.

Консультации осуществляют Росводресурсы и территориальные органы Росводресурсов <*>.

<*> В соответствии с распределением функций, указанным в пунктах 5.1 и 5.2 настоящего Регламента.

График проведения консультаций по вопросам исполнения государственной функции:

Дни недели Часы приема
понедельник, среда 09.00 - 12.00
пятница 14.00 - 16.00

12.1. Консультации осуществляются в безвозмездном порядке.

12.2. Должностное лицо, оказывающее консультации, обязано приводить ссылки на нормативные правовые акты, содержащие положения, сообщаемые или разъясняемые заявителям.

12.3. Консультирование по телефону осуществляется в соответствии с графиком проведения консультаций по вопросам исполнения государственной функции, приведенном в пункте 12 Регламента.

12.4. При осуществлении консультирования по телефону и электронной почте заявителю предоставляется информация о:

1) входящих номерах, под которыми в системе делопроизводства зарегистрировано заявление о предоставлении сведений из Реестра или заявление о предоставлении копий документов из Реестра (далее - заявление);

2) принятом решении по конкретному заявлению;

3) нормативных правовых актах, регламентирующих исполнение государственной функции;

4) размере платы за предоставление копий документов из Реестра;

5) перечне документов, необходимых для получения сведений или копий документов из Реестра;

6) месте размещения на официальном сайте Росводресурсов и/или территориальных органов Росводресурсов справочных материалов по процедуре исполнения государственной функции;

7) иной информации, связанной с исполнением государственной функции.

12.5. Должностное лицо, оказывающее консультации по телефону или по электронной почте (при наличии), должно занимать государственную должность старшей группы должностей категории специалисты или выше.

13. Должностное лицо Росводресурсов или территориального органа Росводресурсов, оказывающее консультации по телефону, сняв трубку, должно представиться, назвав свою должность, фамилию, имя и отчество.

13.1. Время консультации по телефону, как правило, не должно превышать 10 минут.

13.2. При невозможности должностного лица, осуществляющего консультирование по телефону, в полном объеме предоставить информацию, указанную в пункте 12.4 Регламента, указанное должностное лицо может предложить заявителю обратиться за необходимой информацией в форме письменной консультации или перезвонить в указанное время.

14. Консультирование по электронной почте осуществляется в режиме вопросов-ответов. Максимальный срок направления ответа заявителю составляет восемь календарных дней с момента регистрации в Росводресурсах или территориальном органе Росводресурсов электронного обращения заявителя.

15. Консультирование по письменным обращениям осуществляется в форме письменных ответов на обращения заявителей.

15.1. Руководитель Росводресурсов или территориального органа Росводресурсов либо лицо, его замещающее, определяют исполнителя для подготовки ответа по каждому конкретному письменному обращению.

15.2. Ответы на письменные обращения должны содержать исчерпывающие сведения по существу поставленных вопросов, а также фамилию, инициалы и номер телефона исполнителя.

15.3. Ответ на письменное обращение подписывается руководителем (заместителем руководителя) Росводресурсов или руководителем (заместителем руководителя - начальником отдела) территориального органа Росводресурсов.

Указанный ответ направляется заявителю по почте на адрес, указанный в письменном обращении заявителя.

Срок направления ответа заявителю составляет тридцать календарных дней с момента регистрации в Росводресурсах или территориальном органе Росводресурсов письменного обращения заявителя.

16. Личный прием граждан по процедуре исполнения государственной функции осуществляется руководителем (заместителем руководителя) Росводресурсов или руководителем (заместителем руководителя - начальником отдела) территориального органа Росводресурсов в часы приема заявителей, установленные в пункте 11 Регламента, и в соответствиями с требованиями Федерального закона от 2 мая 2006 г. N 59-ФЗ "О порядке рассмотрения обращений граждан Российской Федерации".

17. Информирование о государственной функции осуществляется непосредственно на стендах в помещениях Росводресурсов, территориальных органов Росводресурсов, а также по телефону, электронной почте и посредством размещения информации на официальных сайтах Росводресурсов и территориальных органов Росводресурсов.

На стендах Росводресурсов и территориальных органов Росводресурсов, а также на официальных сайтах Росводресурсов и территориальных органов Росводресурсов размещается следующая информация:

1) графики приема заявителей и проведения консультаций по телефону по процедуре предоставления сведений или копий документов из Реестра;

2) адреса Росводресурсов и территориальных органов Росводресурсов, осуществляющих исполнение государственной функции;

3) номера кабинетов в Росводресурсах и территориальных органах Росводресурсов, в которых осуществляется прием заявителей при исполнении государственной функции;

4) адреса официальных сайтов Росводресурсов и территориальных органов Росводресурсов;

5) номера телефонов и адреса электронной почты должностных лиц, ответственных за организацию исполнения государственной функции;

6) порядок исполнения государственной функции (в текстовом и/или графическом виде);

7) образец заполнения заявления;

8) образец заполнения платежного документа на перечисление платы за предоставление копий документов из Реестра;

9) порядок расчета размера платы за предоставление копий документов из Реестра;

10) адреса нахождения ближайших банковских учреждений, в которых можно произвести оплату за предоставление копий документов из Реестра;

11) банковские реквизиты для оплаты за предоставление копий документов из Реестра;

12) порядок получения консультаций по процедуре предоставления сведений или копий документов из Реестра;

13) обязанности должностных лиц при ответе на телефонные звонки, устные и письменные обращения заявителей, требования к форме и характеру взаимодействия должностных лиц с заявителями.

Сроки исполнения государственной функции

18. Сроки исполнения государственной функции:

внесение в Реестр сведений о решениях Правительства Российской Федерации о предоставлении в пользование водных объектов в целях обеспечения обороноспособности страны и безопасности государства осуществляется в десятидневный срок;

сроки государственной регистрации в Реестре установлены в пунктах 18.1 и 18.2 настоящего Регламента <*>.

<*> В соответствии с Постановлением Правительства Российской Федерации от 28 апреля 2007 г. N 253 "О порядке ведения государственного водного реестра".

18.1. В случае предоставления водного объекта в пользование территориальным органом Росводресурсов:

1) договора водопользования, а также договора перехода прав и обязанностей по договору водопользования - в течение десяти рабочих дней с момента подписания сторонами соответствующих договоров;

2) решения о предоставлении в пользование водного объекта - в течение десяти рабочих дней с момента принятия решения;

3) прекращения договора водопользования - в течение десяти рабочих дней с момента прекращения договора водопользования.

18.2. В случае предоставления водного объекта в пользование органом исполнительной власти субъекта Российской Федерации или органом местного самоуправления - в течение десяти рабочих дней с момента поступления от этих органов в территориальный орган Росводресурсов документов, указанных в пункте 44 Регламента.

19. Срок внесения в Реестр сведений о гидротехнических сооружениях и иных сооружениях, расположенных на водных объектах, и водохозяйственных системах составляет тридцать календарных дней с момента регистрации соответствующих документов и материалов в территориальном органе Росводресурсов - в отношении сведений, соответствующих требованиям пункта 5 Правил внесения сведений в государственный водный реестр <*>.

<*> Утверждены Приказом Министерства природных ресурсов Российской Федерации от 16 июля 2007 г. N 186 "Об утверждении Правил внесения сведений в государственный водный реестр".

В отношении сведений, требующих изготовления территориальным органом Росводресурсов их копий, документирования в Реестре в соответствии с пунктом 6 Правил внесения сведений в государственный водный реестр <*>, а также объемных, сложных по составу и форматам сведений срок для внесения в Реестр может быть увеличен, но не более чем на тридцать календарный дней.

<*> Утверждены Приказом Министерства природных ресурсов Российской Федерации от 16 июля 2007 г. N 186 "Об утверждении Правил внесения сведений в государственный водный реестр".

20. Сведения, полученные в результате наблюдений в рамках государственного мониторинга водных объектов, включаются в Реестр в 30-дневный срок с даты их поступления.

21. Срок предоставления заявителю сведения из Реестра или направления заявителю в письменной форме мотивированного отказа в предоставлении сведений или копий документов из Реестра составляет не более пяти рабочих дней с момента регистрации соответствующего заявления.

Сведения из Реестра предоставляются заявителю в соответствии с составом форм Реестра, утвержденным Приказом Министерства природных ресурсов Российской Федерации от 29 мая 2007 г. N 138 "Об утверждении формы государственного водного реестра".

22. Срок предоставления копий документов из Реестра общим объемом до ста страниц составляет не более восьми рабочих дней с момента регистрации соответствующего заявления. Снятие копий с каждых дополнительных ста страниц документов требует один рабочий день.

Копии документов из Реестра предоставляются заявителю при предъявлении копии платежного поручения с отметкой банка или иной кредитной организации о его исполнении (при внесении платы путем безналичного расчета) или квитанции о внесении платы наличными средствами.

Срок предоставления копий документов из Реестра приостанавливается с момента доведения до сведения заявителя стоимости запрашиваемых копий документов (в соответствии с пунктами 87 и 87.1 - 87.3 Регламента) и до момента предоставления заявителем подтверждения оплаты запрашиваемых копий документов.

23. Прием заявлений осуществляется в соответствии с графиком приема заявителей, приведенном в пункте 11 Регламента.

При этом время ожидания в очереди не должно превышать 30 минут, а время выдачи запрашиваемых сведений или копий документов - 10 минут.

24. Выдача запрашиваемых сведений или копий документов из Реестра осуществляется в соответствии с графиком приема заявителей, приведенном в пункте 11 Регламента.

При этом время ожидания в очереди не должно превышать 30 минут, а время выдачи запрашиваемых сведений или копий документов - 10 минут.

Перечень оснований для отказа в исполнении государственной функции

25. В случае если при рассмотрении вопроса о государственной регистрации договоров водопользования, решений о предоставлении водных объектов в пользование, перехода прав и обязанностей по договорам водопользования, а также прекращения договора водопользования в Реестре выявляется, что документы для их государственной регистрации в Реестре:

1) не представлены в полном комплекте в соответствии с пунктом 44 Регламента;

2) не соответствуют требованиям законодательства Российской Федерации, указанным в пунктах 51.1 - 51.5 Регламента,

направляется мотивированный отказ в государственной регистрации договоров водопользования, решений о предоставлении водных объектов в пользование, перехода прав и обязанностей по договорам водопользования, а также прекращения договора водопользования.

26. Сведения, представляемые в соответствии с пунктом 12 Положения о ведении государственного водного реестра <*>, вносятся в Реестр в безусловном порядке.

<*> Утверждено Постановлением Правительства Российской Федерации от 28 апреля 2007 г. N 253 "О порядке ведения государственного водного реестра" (Собрание законодательства Российской Федерации, 2007, N 19, ст. 2357).

27. Мотивированный отказ в предоставлении сведений или копий документов из Реестра направляется заявителю в случаях, если запрашиваемые сведения или копии документов <*>:

<*> В соответствии со статьей 31 Водного кодекса Российской Федерации от 3 июня 2006 г. N 74-ФЗ.

1) отсутствуют в Реестре;

2) содержат информацию, отнесенную законодательством Российской Федерации к категории ограниченного доступа, и заявитель не имеет права доступа к соответствующей информации.

Требования к местам исполнения государственной функции

28. Помещения для работы с заявителями предпочтительно размещать на нижних этажах зданий.

29. Вход в здание должен быть оборудован удобной лестницей с поручнями, а также пандусами для беспрепятственного передвижения инвалидных колясок (при строительстве новых зданий).

30. В зданиях Росводресурсов и территориальных органов Росводресурсов оборудуются сектора для информирования, ожидания и приема граждан. В новых зданиях для организации зала приема граждан необходимо выделить просторное помещение, в котором оборудуется сектор для ожидания очереди, сектор для информирования и сектор для приема граждан, оборудованный в виде киосков (окон).

31. В случае переоборудования существующего здания при отсутствии необходимых просторных помещений оборудуется операционный зал "кабинетного" типа, в котором выделяется сектор для ожидания очереди и сектор для информирования заявителей, а также кабинеты для заявителей.

32. Под сектор ожидания очереди отводится просторное помещение, площадь которого определяется в зависимости от количества обращений заявителей.

33. Габаритные размеры, очертания и свойства сектора ожидания определяются с учетом необходимости создания оптимальных условий для работы сотрудников Росводресурсов и территориальных органов Росводресурсов, а также для комфортного обслуживания заявителей.

34. В секторе ожидания должно быть естественное и искусственное освещение, окна должны быть оборудованы регулируемыми устройствами типа: жалюзи, занавесей, внешних козырьков и др., помещение оснащается оборудованием для поддержания температуры, влажности и скорости движения воздуха в соответствии с действующими санитарными нормами микроклимата производственных помещений.

35. Сектор ожидания должен быть оснащен стульями, столами, телефоном, а также текстом Регламента.

Другие положения, характеризующие условия предоставления сведений и копий документов из Реестра

36. Для получения сведений или копий документов из Реестра заявитель должен предоставить заявление.

В бумажном виде образец заявления можно получить в Росводресурсах или территориальных органах Росводресурсов, в электронном - на официальном сайте Росводресурсов или территориальных органов Росводресурсов.

37. На безвозмездной основе осуществляется:

государственная регистрация в Реестре договоров водопользования, решений о предоставлении водных объектов в пользование, перехода прав и обязанностей по договорам водопользования, а также прекращения договора водопользования;

внесение в Реестр сведений о водных объектах, их использовании, гидротехнических сооружениях и иных сооружениях, расположенных на водных объектах, и водохозяйственных системах;

внесение в Реестр сведений, полученных в результате наблюдений в рамках государственного мониторинга водных объектов;

предоставление сведений из Реестра.

38. За предоставление копий документов из Реестра взимается плата, размер которой определяется расчетом исходя из объема испрашиваемых копий документов в листах стандартного формата <*>.

<*> В соответствии с Постановлением Правительства Российской Федерации от 11 ноября 2006 г. N 667 "О размере платы, взимаемой за предоставление копий документов, содержащих сведения, включенные в государственный водный реестр, и порядке ее взимания".

39. Получение сведений или копий документов из Реестра возможно без личного присутствия заявителя.

39.1. Для получения сведений или копий документов из Реестра без личного присутствия заявитель направляет на имя руководителя (заместителя руководителя) Росводресурсов или руководителя (заместителя руководителя - начальника отдела) территориального органа Росводресурсов <*> соответствующее заявление по почте ценным письмом с уведомлением о вручении или направляет соответствующее заявление в электронной форме путем заполнения формы заявления, размещенной на сайте Росводресурсов в сети Интернет в разделе "Оказание государственных услуг в электронном виде" (далее - заявление в электронной форме), также можно направить заявление в электронной форме с использованием федеральной государственной информационной системы "Единый портал предоставления государственных и муниципальных услуг (функций)". (в ред. Приказа Минприроды РФ от 02.11.2010 N 480)

<*> В соответствии с распределением функций, указанным в пунктах 5.1 и 5.2 настоящего Регламента.

39.2. Рассмотрение заявления о предоставлении сведений или копий документов, полученного по почте или в электронной форме, осуществляется в том же порядке, что и рассмотрение заявлений, полученных лично от заявителей. (в ред. Приказа Минприроды РФ от 02.11.2010 N 480)

39.3. Срок рассмотрения заявления о предоставлении сведений или копий документов, полученного по почте, отсчитывается от момента регистрации указанного заявления в Росводресурсах или территориальном органе Росводресурсов <*>, а датой направления ответа заявителю считается дата отправки соответствующего письма.

<*> В соответствии с распределением функций, указанным в пунктах 5.1 и 5.2 настоящего Регламента.

В случае подачи заявителем заявления в электронной форме посредством использования средств электронной передачи данных датой приема заявления считается дата отправления заявителю посредством использования средств электронной передачи данных письма о возможности предоставления сведений из Реестра и копий документов, содержащих сведения, включенные в Реестр. (в ред. Приказа Минприроды РФ от 02.11.2010 N 480)

39.4. В случае если заявителем запрашиваются копии документов из Реестра, то после получения ответа из Росводресурсов или территориального органа Росводресурсов <*> с указанием размера платы за предоставление копий документов заявитель отправляет документ, подтверждающий внесение платы, ценным письмом с уведомлением о вручении и описью вложения по адресу Росводресурсов или территориального органа Росводресурсов <*>.

<*> В соответствии с распределением функций, указанным в пунктах 5.1 и 5.2 настоящего Регламента.

39.5. Направление запрашиваемых сведений или копий документов заявителю осуществляется по почте ценным письмом с уведомлением о вручении и описью вложения за подписью руководителя (заместителя руководителя) Росводресурсов или руководителя (заместителя руководителя - начальника отдела) территориального органа Росводресурсов <*>.

<*> В соответствии с распределением функций, указанным в пунктах 5.1 и 5.2 настоящего Регламента.

39.6 В заявлении, направленном в электронной форме, указывается один из следующих способов предоставления сведений, внесенных в автоматическую информационную систему государственного водного реестра (далее - АИС ГВР): (в ред. Приказа Минприроды РФ от 02.11.2010 N 480)

а) предоставление сведений, внесенных в АИС ГВР, в виде бумажного документа, который заявитель получает непосредственно при личном обращении; (в ред. Приказа Минприроды РФ от 02.11.2010 N 480)

б) предоставление сведений, внесенных в АИС ГВР, в виде бумажного документа, который направляется заявителю посредством почтового отправления; (в ред. Приказа Минприроды РФ от 02.11.2010 N 480)

в) предоставление сведений, внесенных в АИС ГВР, в виде электронного образа документа, который направляется заявителю посредством электронной почты. (в ред. Приказа Минприроды РФ от 02.11.2010 N 480)

При этом, при выборе способов получения информации из Реестра, указанных в подпунктах "а" и "б", заявитель должен представить оригинал заявления лично или по почте в адрес Росводресурсов или территориального органа Росводресурсов, соответственно. (в ред. Приказа Минприроды РФ от 02.11.2010 N 480)

40. Информация о предоставлении водных объектов в пользование размещается на официальном сайте Росводресурсов, к ней относятся:

1) наименование и юридический адрес водопользователя;

2) срок предоставления водного объекта или его части в пользование;

3) цель использования водного объекта.

Информация о предоставлении водных объектов в пользование, размещенная на официальном сайте Росводресурсов, обновляется в течение пяти рабочих дней с момента изменения соответствующих сведений в автоматизированной информационной базе Реестра.

Ответственность за размещение на официальном сайте Росводресурсов сведений о предоставлении водных объектов в пользование возлагается на заместителя руководителя Росводресурсов или заместителя руководителя - начальника отдела соответствующего территориального органа Росводресурсов, осуществляющего исполнение государственной функции.

III. Административные процедуры

Описание последовательности действий при осуществлении государственной функции

41. При исполнении государственной функции выполняются следующие административные процедуры:

41.1. Государственная регистрация договоров водопользования, решений о предоставлении водных объектов в пользование, перехода прав и обязанностей по договорам водопользования, а также прекращения договора водопользования в Реестре:

1) прием входящих документов для государственной регистрации в Реестре договоров водопользования, решений о предоставлении водных объектов в пользование, перехода прав и обязанностей по договорам водопользования, а также прекращения договора водопользования;

2) рассмотрение документов для государственной регистрации договоров водопользования, решений о предоставлении водных объектов в пользование, перехода прав и обязанностей по договорам водопользования, а также прекращения договора водопользования;

3) государственная регистрация договоров водопользования, решений о предоставлении водных объектов в пользование, перехода прав и обязанностей по договорам водопользования, а также прекращения договора водопользования.

41.2. Внесение в Реестр сведений о водных объектах, их использовании, о гидротехнических сооружениях и иных сооружениях, расположенных на водных объектах, и водохозяйственных системах:

1) прием входящих документов, содержащих сведения о водных объектах, их использовании, о гидротехнических сооружениях и иных сооружениях, расположенных на водных объектах, и водохозяйственных системах;

2) рассмотрение входящих документов, содержащих сведения о водных объектах, их использовании, о гидротехнических сооружениях и иных сооружениях, расположенных на водных объектах, и водохозяйственных системах, для внесения в Реестр;

3) внесение в Реестр сведений о водных объектах, их использовании, о гидротехнических сооружениях и иных сооружениях, расположенных на водных объектах, и водохозяйственных системах.

41.3. Внесение в Реестр сведений, полученных в результате наблюдений в рамках государственного мониторинга водных объектов.

41.4. Предоставление сведений или копий документов из Реестра:

1) прием и регистрация заявления о предоставлении сведений или копий документов из Реестра;

2) рассмотрение заявления, принятие решения о предоставлении сведений или копий документов из Реестра;

3) определение размера платы за предоставление копий документов из Реестра;

4) выдача запрашиваемых сведений или копий документов из Реестра.

Государственная регистрация договоров водопользования, решений о предоставлении водных объектов в пользование, перехода прав и обязанностей по договорам водопользования, а также прекращения договора водопользования в Реестре

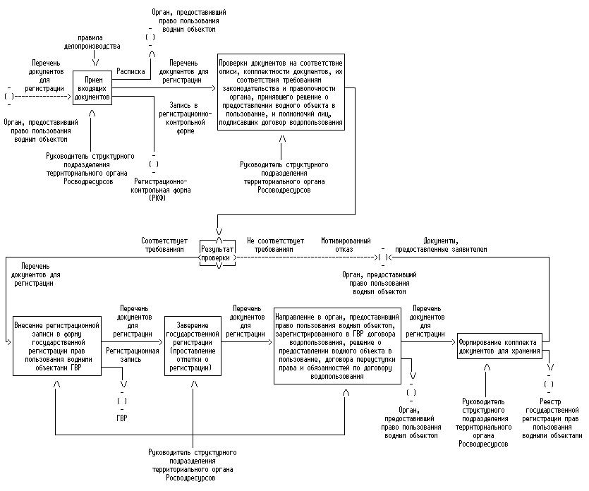
Прием входящих документов для государственной регистрации в Реестре договоров водопользования, решений о предоставлении водных объектов в пользование, перехода прав и обязанностей по договорам водопользования, а также прекращения договора водопользования

42. Основанием для начала действия по государственной регистрации в Реестре договоров водопользования, решений о предоставлении водных объектов в пользование, перехода прав и обязанностей по договорам водопользования, а также прекращения договора водопользования является факт:

1) принятия территориальным органом Росводресурсов решения о предоставлении водных объектов в пользование;

2) заключения договоров водопользования, договора перехода прав и обязанностей по договорам водопользования, а также прекращения договора водопользования, стороной которых является территориальный орган Росводресурсов;

3) предоставления органом исполнительной власти субъектов Российской Федерации или органом местного самоуправления в территориальный орган Росводресурсов по месту водопользования документов, указанных в пункте 44 Регламента.

Договор водопользования признается заключенным, права и обязанности по договору водопользования переданными, решение о предоставлении водного объекта в пользование вступает в силу с момента их государственной регистрации в Реестре <*>.

<*> В соответствии с частью 3 статьи 12, частью 4 статьи 19 и частью 5 статьи 23 Водного кодекса Российской Федерации от 3 июня 2006 г. N 74-ФЗ.

43. Внесение в Реестр сведений о решениях Правительства Российской Федерации о предоставлении водного объекта в пользование в целях обеспечения обороноспособности страны и безопасности государства осуществляется непосредственно Росводресурсами <*>.

<*> В соответствии с пунктом 20 Постановления Правительства Российской Федерации от 28 апреля 2007 г. N 253 "О порядке ведения государственного водного реестра".

44. Для государственной регистрации в Реестре договоров водопользования, решений о предоставлении водных объектов в пользование, перехода прав и обязанностей по договорам водопользования, а также прекращения договора водопользования в Росводресурсы или территориальный орган Росводресурсов предоставляются документы, перечисленные в пункте 2 Правил оформления государственной регистрации в государственном водном реестре договоров водопользования, решений о предоставлении водных объектов в пользование, перехода прав и обязанностей по договорам водопользования, прекращения договоров водопользования <*>.

<*> Утверждены Приказом МПР России от 22 августа 2007 г. N 216 "Об утверждении Правил оформления государственной регистрации в государственном водном реестре договоров водопользования, решений о предоставлении водных объектов в пользование, перехода прав и обязанностей по договорам водопользования, прекращения договоров водопользования".

45. Документы, указанные в пункте 44 Регламента, представляются в порядке, определенном в пункте 3 Правил оформления государственной регистрации в государственном водном реестре договоров водопользования, решений о предоставлении водных объектов в пользование, перехода прав и обязанностей по договорам водопользования, прекращения договоров водопользования <*>.

<*> Утверждены Приказом МПР России от 22 августа 2007 г. N 216 "Об утверждении Правил оформления государственной регистрации в государственном водном реестре договоров водопользования, решений о предоставлении водных объектов в пользование, перехода прав и обязанностей по договорам водопользования, прекращения договоров водопользования".

46. При получении документов, указанных в пункте 44 Регламента, должностное лицо, ответственное за прием входящих документов, осуществляет проверку документов и копий на соответствие описи путем:

46.1. Внесения записи в регистрационно-контрольную форму (далее - РКФ) в соответствии с инструкцией по делопроизводству <*>. На полученном документе проставляется регистрационный штамп.

<*> Приказ Министерства культуры и массовых коммуникаций РФ от 8 ноября 2005 г. N 536 "О Типовой инструкции по делопроизводству в федеральных органах исполнительной власти".

Регистрационный штамп проставляется в правой нижней части лицевой стороны первой страницы документа. Регистрационный штамп содержит сокращенное наименование Росводресурсов или территориального органа Росводресурсов <*>, дату и входящий регистрационный номер.

<*> В соответствии с распределением функций, указанным в пунктах 5.1 и 5.2 настоящего Регламента.

46.2. Проверки перечня представленных документов на соответствие описи и выдачи расписки в получении комплекта документов (см. приложение 3 к Регламенту), с указанием фактически принятых документов.

Расписка в получении документов выдается в соответствии с пунктом 7 Правил оформления государственной регистрации в государственном водном реестре договоров водопользования, решений о предоставлении водных объектов в пользование, перехода прав и обязанностей по договорам водопользования, прекращения договоров водопользования <*>.

<*> Утверждены Приказом МПР России от 22 августа 2007 г. N 216 "Об утверждении Правил оформления государственной регистрации в государственном водном реестре договоров водопользования, решений о предоставлении водных объектов в пользование, перехода прав и обязанностей по договорам водопользования, прекращения договоров водопользования".

47. По завершении проверки документов на соответствие описи должностное лицо, ответственное за прием входящих документов, в течение рабочего дня передает комплект документов, соответствующий расписке, должностному лицу, ответственному за государственную регистрацию в Реестре (далее - Регистратор), с приложением описи и копии расписки. Факт передачи регистрируется в РКФ.

48. Регистратор при получении документов в течение одного рабочего дня осуществляет проверку документов на комплектность путем:

48.1. Проверки правильности заверения представленных копий документов.

Заверение копий документов, представленных на государственную регистрацию, при соответствии их оригиналам осуществляется в соответствии с пунктом 4 Правил оформления государственной регистрации в государственном водном реестре договоров водопользования, решений о предоставлении водных объектов в пользование, перехода прав и обязанностей по договорам водопользования, прекращения договоров водопользования <*>.

<*> Утверждены Приказом МПР России от 22 августа 2007 г. N 216 "Об утверждении Правил оформления государственной регистрации в государственном водном реестре договоров водопользования, решений о предоставлении водных объектов в пользование, перехода прав и обязанностей по договорам водопользования, прекращения договоров водопользования".

48.2. Внесения учетной записи в таблицу учета документов, поступивших на государственную регистрацию.

Ведение указанной таблицы учета осуществляется в соответствии с требованиями пункта 6 Правил оформления государственной регистрации в государственном водном реестре договоров водопользования, решений о предоставлении водных объектов в пользование, перехода прав и обязанностей по договорам водопользования, прекращения договоров водопользования <*>.

<*> Утверждены Приказом МПР России от 22 августа 2007 г. N 216 "Об утверждении Правил оформления государственной регистрации в государственном водном реестре договоров водопользования, решений о предоставлении водных объектов в пользование, перехода прав и обязанностей по договорам водопользования, прекращения договоров водопользования".

Образец указанной таблицы определен приложением 1 к Правилам оформления государственной регистрации в государственном водном реестре договоров водопользования, решений о предоставлении водных объектов в пользование, перехода прав и обязанностей по договорам водопользования, прекращения договоров водопользования <*>.

<*> Утверждены Приказом МПР России от 22 августа 2007 г. N 216 "Об утверждении Правил оформления государственной регистрации в государственном водном реестре договоров водопользования, решений о предоставлении водных объектов в пользование, перехода прав и обязанностей по договорам водопользования, прекращения договоров водопользования".

48.3. Заполнения заключения на комплектность представленных документов (см. приложения 4 - 7 к Регламенту).

49. В случае некомплектности предоставленных документов Регистратор подготавливает письмо об отказе в рассмотрении вопроса о регистрации с указанием отсутствующих в комплекте документов (см. приложение 8 к Регламенту). Далее формирует пакет документов для отправки органу, направившему документы для государственной регистрации в Реестре:

1) письмо об отказе в рассмотрении вопроса о регистрации за подписью руководителя (заместителя руководителя - начальника отдела) территориального органа Росводресурсов;

2) заключение на комплектность;

3) комплект документов, представленных на рассмотрение.

Подготовленный пакет документов направляется Регистратором органу, направившему документы для государственной регистрации в Реестре, в соответствии с требованиями пункта 8 Правил оформления государственной регистрации в государственном водном реестре договоров водопользования, решений о предоставлении водных объектов в пользование, перехода прав и обязанностей по договорам водопользования, прекращения договоров водопользования <*>.

<*> Утверждены Приказом МПР России от 22 августа 2007 г. N 216 "Об утверждении Правил оформления государственной регистрации в государственном водном реестре договоров водопользования, решений о предоставлении водных объектов в пользование, перехода прав и обязанностей по договорам водопользования, прекращения договоров водопользования".

50. В случае комплектности предоставленных документов Регистратор приступает к рассмотрению документов в соответствии с пунктом 51 Регламента.

Рассмотрение документов для государственной регистрации договоров водопользования, решений о предоставлении водных объектов в пользование, перехода прав и обязанностей по договорам водопользования, а также прекращения договора водопользования

51. Регистратор в течение шести рабочих дней осуществляет рассмотрение документов, поступивших на государственную регистрацию, на соответствие требованиям законодательства путем проверки:

51.1. Полномочий органа, принявшего решение о предоставлении водного объекта в пользование, и полномочий лиц, подписавших договор водопользования, договор о передаче прав и обязанностей по договору водопользования путем проверки полномочий, определенных в предоставленных документах, на соответствие статьям 24 - 27 Водного кодекса Российской Федерации <*>.

<*> Водный кодекс Российской Федерации от 3 июня 2006 г. N 74-ФЗ.

51.2. Возможности использования водного объекта под заявленные цели путем проверки целей, заявленных в документах на соответствие статьям 43 - 54 Водного кодекса Российской Федерации <*>, а также нормам, предусмотренным законодательством.

<*> Водный кодекс Российской Федерации от 3 июня 2006 г. N 74-ФЗ.

51.3. Параметров водопользования путем проверки:

1) возможности использования акватории водного объекта под заявленные цели (соблюдение законных прав и интересов третьих лиц);

2) наличия свободного объема забора (изъятия) водных ресурсов из водного объекта, сброса сточных и (или) дренажных вод, исходя из недопустимости превышения нормативов допустимого воздействия на водные объекты и нормативов предельно допустимых концентраций вредных веществ в водных объектах;

3) возможности установленного использования водного объекта для целей производства электрической энергии.

51.4. Наличия требуемых согласований условий водопользования с территориальными органами заинтересованных федеральных органов исполнительной власти, в случаях, установленных законодательством, путем проверки наличия соответствующих документов.

51.5. Расчета платы за пользование водным объектом путем проверки соответствующих расчетов на соответствие установленным ставкам платы за пользование водными объектами и порядку ее расчета <*>, <**>.

<*> Постановление Правительства РФ от 14 декабря 2006 г. N 764 "Об утверждении Правил расчета и взимания платы за пользование водными объектами, находящимися в федеральной собственности".

<**> Постановление Правительства Российской Федерации от 30 декабря 2006 г. N 876 "О ставках платы за пользование водными объектами, находящимися в федеральной собственности".

52. Результаты рассмотрения документов на соответствие требованиям законодательства фиксируются Регистратором в заключении на соответствие требованиям законодательства (см. приложение 9 к Регламенту). При соответствии требованиям законодательства в графе "результат проверки" проставляется "соответствует", в случае несоответствия - "не соответствует". По завершении операции заполнения заключения на соответствие требованиям законодательства указывается дата, должность, подпись, фамилия и инициалы Регистратора.

53. В случае несоответствия документов требованиям законодательства Регистратор подготавливает соответствующий мотивированный отказ в государственной регистрации документов, представленных на государственную регистрацию, с указанием причины отказа (см. приложение 10 к Регламенту) и формирует пакет документов для отправки органу, направившему документы для государственной регистрации:

1) мотивированный отказ в государственной регистрации документов, представленных на государственную регистрацию, за подписью руководителя (заместителя руководителя начальника отдела) территориального органа Росводресурсов;

2) заключение на соответствие требованиям законодательства;

3) комплект документов, представленных на рассмотрение.

Подготовленный пакет документов направляется Регистратором органу, направившему документы для государственной регистрации, в соответствии с требованиями пункта 9 Правил оформления государственной регистрации в государственном водном реестре договоров водопользования, решений о предоставлении водных объектов в пользование, перехода прав и обязанностей по договорам водопользования, прекращения договоров водопользования <*>.

<*> Утверждены Приказом МПР России от 22 августа 2007 г. N 216 "Об утверждении Правил оформления государственной регистрации в государственном водном реестре договоров водопользования, решений о предоставлении водных объектов в пользование, перехода прав и обязанностей по договорам водопользования, прекращения договоров водопользования".

54. В случае соответствия документов требованиям законодательства Регистратор приступает к государственной регистрации договоров водопользования, решений о предоставлении водных объектов в пользование, перехода прав и обязанностей по договорам водопользования, а также прекращения договора водопользования в соответствии с пунктом 55 Регламента.

Государственная регистрация договоров водопользования, решений о предоставлении водных объектов в пользование, перехода прав и обязанностей по договорам водопользования, а также прекращения договора водопользования

55. Регистратор в течение двух рабочих дней регистрирует в Реестре документы, поступившие на государственную регистрацию:

55.1. Вносит соответствующие записи в формы подраздела 2.2 "Права пользования водными объектами и права собственности на водные объекты" Реестра <*>.

<*> Форма Реестра утверждена Приказом Министерства природных ресурсов Российской Федерации от 29 мая 2007 г. N 138 "Об утверждении формы государственного водного реестра".

55.2. Присваивает документу, предоставленному на государственную регистрацию в Реестре, номер государственной регистрации в соответствии с требованиями пункта 12 Правил оформления государственной регистрации в Реестре договоров водопользования, решений о предоставлении водных объектов в пользование, перехода прав и обязанностей по договорам водопользования, прекращения договоров водопользования <*>.

<*> Утверждены Приказом МПР России от 22 августа 2007 г. N 216 "Об утверждении Правил оформления государственной регистрации в государственном водном реестре договоров водопользования, решений о предоставлении водных объектов в пользование, перехода прав и обязанностей по договорам водопользования, прекращения договоров водопользования".

55.3. Ставит на документах, предоставленных на государственную регистрацию в Реестре, штамп государственной регистрации в соответствии с требованиями пункта 13 Правил оформления государственной регистрации в Реестре договоров водопользования, решений о предоставлении водных объектов в пользование, перехода прав и обязанностей по договорам водопользования, прекращения договоров водопользования <*>.

<*> Утверждены Приказом МПР России от 22 августа 2007 г. N 216 "Об утверждении Правил оформления государственной регистрации в государственном водном реестре договоров водопользования, решений о предоставлении водных объектов в пользование, перехода прав и обязанностей по договорам водопользования, прекращения договоров водопользования".

55.4. Проставляет на оттиске штампа государственной регистрации синими чернилами и разборчивым почерком номер государственной регистрации. Исправления и подчистки не допускаются.

55.5. Передает предоставленные на регистрацию в Реестре и зарегистрированные в нем документы предоставившему данные документы органу исполнительной власти субъекта Российской Федерации или органу местного самоуправления в соответствии с требованиями пункта 14 Правил оформления государственной регистрации в Реестре договоров водопользования, решений о предоставлении водных объектов в пользование, перехода прав и обязанностей по договорам водопользования, прекращения договоров водопользования <*>.

<*> Утверждены Приказом МПР России от 22 августа 2007 г. N 216 "Об утверждении Правил оформления государственной регистрации в государственном водном реестре договоров водопользования, решений о предоставлении водных объектов в пользование, перехода прав и обязанностей по договорам водопользования, прекращения договоров водопользования".

55.6. Делает отметку в копии расписки о возврате органу исполнительной власти субъекта Российской Федерации или органу местного самоуправления подлинников документов в соответствии с требованиями пункта 15 Правил оформления государственной регистрации в Реестре договоров водопользования, решений о предоставлении водных объектов в пользование, перехода прав и обязанностей по договорам водопользования, прекращения договоров водопользования <*>.

<*> Утверждены Приказом МПР России от 22 августа 2007 г. N 216 "Об утверждении Правил оформления государственной регистрации в государственном водном реестре договоров водопользования, решений о предоставлении водных объектов в пользование, перехода прав и обязанностей по договорам водопользования, прекращения договоров водопользования".

В случае отправления документов по почте вместо отметки о возврате документов к копии расписки прикладывается соответствующее уведомление о вручении.

55.7. Формирует комплект документов в дела для хранения в соответствии с требованиями пункта 16 Правил оформления государственной регистрации в Реестре договоров водопользования, решений о предоставлении водных объектов в пользование, перехода прав и обязанностей по договорам водопользования, прекращения договоров водопользования <*>.

<*> Утверждены Приказом МПР России от 22 августа 2007 г. N 216 "Об утверждении Правил оформления государственной регистрации в государственном водном реестре договоров водопользования, решений о предоставлении водных объектов в пользование, перехода прав и обязанностей по договорам водопользования, прекращения договоров водопользования".

55.8. Передает документы, связанные с государственной регистрацией в Реестре, скомплектованные в дела для хранения, должностному лицу, ответственному за хранение документов.

56. Должностное лицо, ответственное за хранение документов, осуществляет бессрочное архивное хранение документов, связанных с государственной регистрацией в Реестре, скомплектованных в дела для хранения.

Внесение в Реестр сведений о водных объектах, их использовании, о гидротехнических сооружениях и иных сооружениях, расположенных на водных объектах, и водохозяйственных системах

Прием входящих документов, содержащих сведения для внесения в Реестр о водных объектах, их использовании, о гидротехнических сооружениях и иных сооружениях, расположенных на водных объектах, и водохозяйственных системах

57. Основанием для начала действий является факт поступления сведений, представляемых для внесения в Реестр федеральными органами исполнительной власти, органами исполнительной власти субъектов Российской Федерации и органами местного самоуправления в соответствии с порядком и составом представляемых сведений, устанавливаемыми согласно п. п. 12, 13 Положения о ведении государственного водного реестра <*>:

<*> Утверждено Постановлением Правительства Российской Федерации от 28 апреля 2007 г. N 253 "О порядке ведения государственного водного реестра" (Собрание законодательства Российской Федерации, 2007, N 19, ст. 2357).

57.1. В Росводресурсы:

Министерством сельского хозяйства Российской Федерации, Федеральной службой по гидрометеорологии и мониторингу окружающей среды, Федеральным агентством по недропользованию, Федеральным агентством морского и речного транспорта, Федеральной службой по надзору в сфере защиты прав потребителей и благополучия человека, Федеральной службой по надзору в сфере природопользования, Федеральным агентством по рыболовству, Федеральной службой по экологическому, технологическому и атомному надзору, Федеральной службой по надзору в сфере транспорта.

57.2. В территориальные органы Росводресурсов:

территориальными органами Федеральной регистрационной службы, территориальными органами Федерального агентства кадастра объектов недвижимости, органами исполнительной власти субъектов Российской Федерации, органами местного самоуправления.

58. При получении сведений для внесения в Реестр, указанных в пункте 57 Регламента, должностное лицо, ответственное за прием входящих документов, осуществляет проверку предоставленных сведений на соответствие описи путем:

58.1. Внесения записи в РКФ в соответствии с инструкцией по делопроизводству <*>. На полученном документе, в случае если данный документ предоставлен на бумажном носителе, проставляется регистрационный штамп.

<*> Приказ Министерства культуры и массовых коммуникаций РФ от 8 ноября 2005 г. N 536 "О Типовой инструкции по делопроизводству в федеральных органах исполнительной власти".

Регистрационный штамп проставляется в правой нижней части лицевой стороны первой страницы документа. Регистрационный штамп содержит сокращенное наименование Росводресурсов или территориального органа Росводресурсов <*>, дату и входящий регистрационный номер.

<*> В соответствии с распределением функций, указанным в пунктах 5.1 и 5.2 настоящего Регламента.

58.2. Проверки перечня представленных сведений на соответствие описи и выдачи расписки в получении комплекта документов, содержащих сведения для внесения в государственный водный реестр (см. приложение 11 к Регламенту), с указанием фактически принятых сведений в документированном виде на бумажном и электронном носителе:

1) в случае представления документов непосредственно - в день получения документов;

2) в случае поступления документов по почте - в течение рабочего дня, следующего за днем поступления документов, по указанному отправителем почтовому адресу с уведомлением о вручении.

59. По завершении проверки перечня представленных документов на соответствие описи должностное лицо, ответственное за прием входящих документов, в течение трех рабочих часов с момента получения указанных документов передает комплект документов, соответствующий расписке, должностному лицу, ответственному за внесение сведений в Реестр, с приложением описи и копии расписки. Факт передачи регистрируется в РКФ.

60. Должностное лицо, ответственное за внесение сведений в Реестр, в течение пяти рабочих дней осуществляет проверку документов на комплектность путем:

60.1. Проверки соответствия сведений для внесения в Реестр требованиям пункта 5 Правил внесения сведений в государственный водный реестр <*>.

<*> Утверждены Приказом Министерства природных ресурсов Российской Федерации от 16 июля 2007 г. N 186 "Об утверждении Правил внесения сведений в государственный водный реестр".

60.2. Проверки соблюдения порядка и состава сведений, определенных нормативными правовыми актами, устанавливающими порядок представления и состав сведений, представляемых для внесения в Реестр федеральными органами исполнительной власти, органами исполнительной власти субъектов Российской Федерации и органами местного самоуправления в соответствии с пунктами 12 и 13 Положения о ведении государственного водного реестра, утвержденного Постановлением Правительства Российской Федерации от 28 апреля 2007 г. N 253 "О порядке ведения государственного водного реестра".

60.3. Проверки соответствия сведений на электронном носителе протоколам информационного взаимодействия между Росводресурсами или территориальным органом Росводресурсов <*> и соответствующими федеральными органами исполнительной власти, органами исполнительной власти субъектов Российской Федерации.

<*> В соответствии с распределением функций, указанным в пунктах 5.1 и 5.2 настоящего Регламента.

60.4. Составления заключения на комплектность представленных документов, содержащих сведения для внесения в Реестр (см. приложения 12 - 24 к Регламенту).

На заключении на комплектность предоставленных документов, содержащих сведения для внесения в Реестр, указывается дата, должность, подпись, Ф.И.О. должностного лица, ответственного за внесение сведений в Реестр.

60.5. Внесения учетной записи в таблицу учета входящих форм сведений для Реестра (см. приложение 25 к Регламенту).

При комплектности предоставленных документов, содержащих сведения для внесения в Реестр, в графе "решение" проставляется "принять к рассмотрению", а в случае некомплектности - "запросить недостающие".

61. В случае некомплектности представленных документов должностное лицо, ответственное за внесение сведений в Реестр, подготавливает письмо за подписью руководителя (заместителя руководителя) Росводресурсов или руководителя (заместителя руководителя - начальника отдела) территориального органа Росводресурсов о некомплектности представленных сведений с указанием отсутствующих сведений (см. приложение 26 к Регламенту).

62. Подготовленное письмо направляется по указанному федеральным органом исполнительной власти, органом исполнительной власти субъектов Российской Федерации или органом местного самоуправления почтовому адресу с уведомлением о вручении. Дата регистрации исходящего письма - не позднее дня, следующего за днем заполнения заключения о комплектности.

63. В случае если представленные документы, содержащие сведения для внесения в Реестр, комплектны, должностное лицо, ответственное за внесение сведений в Реестр, переходит к выполнению пункта 64 Регламента.

Рассмотрение входящих документов, содержащих сведения для внесения в Реестр о водных объектах, их использовании, гидротехнических сооружениях и иных сооружениях, расположенных на водных объектах, и водохозяйственных системах

64. Должностное лицо, ответственное за внесение сведений в Реестр, при решении принять документы к рассмотрению для внесения в Реестр в течение десяти рабочих дней осуществляет проверку документов на соответствие установленному составу сведений, а также на соответствие друг другу сведений, представленных на электронном и бумажном носителях.

В случае несоответствия записей на бумажных и электронных носителях приоритет имеют записи на бумажных носителях.

64.1. В случае если состав предоставленных сведений соответствует установленному, должностное лицо, ответственное за внесение сведений в Реестр, приступает к внесению сведений в Реестр в соответствии с пунктом 69 настоящего Регламента.

64.2. В случае если состав предоставленных сведений не соответствует установленному, должностное лицо, ответственное за внесение сведений в Реестр, подготавливает письмо о несоответствии установленному составу сведений для внесения в государственный водный реестр за подписью руководителя (заместителя руководителя) Росводресурсов или руководителя (заместителя руководителя - начальника отдела) территориального органа Росводресурсов <*> (см. приложение 27 к Регламенту).

<*> В соответствии с распределением функций, указанным в пунктах 5.1 и 5.2 настоящего Регламента.

65. Подготовленное письмо направляется по указанному федеральным органом исполнительной власти, органом исполнительной власти субъектов Российской Федерации или органом местного самоуправления почтовому адресу с уведомлением о вручении.

66. В случае если формы представления сведений не соответствуют установленным в части несоответствия формулировок, должностное лицо, ответственное за внесение сведений в Реестр, заполняет таблицу соотнесения (см. приложение 28 к Регламенту) представленных сведений и формы Реестра.

67. Указанное должностное лицо заверяет разработанную таблицу соотнесения формы представленных сведений и формы Реестра у руководителя (заместителя руководителя) Росводресурсов или руководителя (заместителя руководителя - начальника отдела) территориального органа Росводресурсов <*>.

<*> В соответствии с распределением функций, указанным в пунктах 5.1 и 5.2 настоящего Регламента.

68. Должностное лицо, ответственное за внесение сведений в Реестр, приступает к внесению сведений в Реестр в соответствии с пунктом 69 настоящего Регламента, используя утвержденную таблицу соотнесения.

Сведения, формы представления которых не соотнесены с формами Реестра, в Реестр не вносятся.

Внесение сведений в Реестр о водных объектах, их использовании, о гидротехнических сооружениях и иных сооружениях, расположенных на водных объектах, и водохозяйственных системах

69. Должностное лицо, ответственное за внесение сведений в Реестр, в течение пятнадцати рабочих дней осуществляет:

69.1. Внесение в Реестр сведений на электронном носителе - при представлении документированных сведений на бумажном носителе и электронной копии сведений без заверения цифровой электронной подписью;

69.2. Изготовление электронной копии сведений и их документирование в Реестре - при представлении документированных сведений на бумажном носителе без электронной копии;

69.3. Изготовление копии сведений на бумажном носителе и их документирование в Реестре - при представлении документированных сведений на электронном носителе с электронной цифровой подписью, подтверждающей их подлинность, без копии на бумажном носителе.

Формирование в Реестре документированных сведений на бумажных и электронных носителях определено Правилами внесения сведений в государственный водный реестр <*>.

<*> Утверждены Приказом Министерства природных ресурсов Российской Федерации от 16 июля 2007 г. N 186 "Об утверждении Правил внесения сведений в государственный водный реестр".

70. Должностное лицо, ответственное за внесение сведений в Реестр, проставляет на документах, содержащих сведения, внесенные в Реестр, штамп "Внесено" (см. приложение 29 к Регламенту), подготавливает и направляет документированные сведения на бумажных носителях на хранение.

71. Должностное лицо, ответственное за хранение документов, осуществляет бессрочное архивное хранение представленных документированных сведений на бумажных носителях.

72. Внесение изменений в Реестр осуществляется по представлению федеральных органов исполнительной власти, органов исполнительной власти субъектов Российской Федерации или органов местного самоуправления, указанных в пункте 12 Положения о ведении государственного водного реестра <*>, в том же порядке, что и внесение новых сведений в Реестр.

<*> Утверждено Постановлением Правительства Российской Федерации от 28 апреля 2007 г. N 253 "О порядке ведения государственного водного реестра" (Собрание законодательства Российской Федерации, 2007, N 19, ст. 2357).

Внесение в Реестр сведений, полученных в результате наблюдений в рамках государственного мониторинга водных объектов

73. Основанием для начала действия является факт предоставления сведений, полученных в результате наблюдений при осуществлении государственного мониторинга водных объектов, участниками ведения мониторинга, а также сведений, представленных заинтересованными федеральными органами исполнительной власти, собственниками водных объектов и водопользователями согласно пункту 10 Положения об осуществлении государственного мониторинга водных объектов <*>.

<*> Утверждено Постановлением Правительства Российской Федерации от 10 апреля 2007 г. N 219 "Об утверждении Положения об осуществлении государственного мониторинга водных объектов".

74. Должностное лицо, ответственное за внесение сведений в Реестр, при получении сведений, полученных в результате наблюдений в рамках государственного мониторинга водных объектов:

74.1. Заполняет соответствующие формы Реестра <*>.

<*> Форма Реестра утверждена Приказом Министерства природных ресурсов Российской Федерации от 29 мая 2007 г. N 138 "Об утверждении формы государственного водного реестра".

74.2. Ставит штамп "Внесено" (см. приложение 29 к Регламенту) на представленных на бумажных носителях документированных сведениях.

74.3. Направляет представленные документированные сведения государственного мониторинга водных объектов на бумажных носителях на хранение.

75. Должностное лицо, ответственное за хранение документов, осуществляет бессрочное архивное хранение документированных сведений государственного мониторинга водных объектов на бумажных носителях.

76. Внесение изменений в Реестр осуществляется при представлении сведений государственного мониторинга водных объектов в документированном виде (на бумажном или электронных носителях) в том же порядке, что и внесение новых сведений в Реестр.

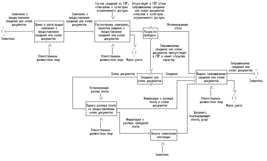
Предоставление сведений и копий документов из Реестра Прием и регистрация заявления о предоставлении сведений и копий документов из Реестра

77. Для предоставления сведений и копий документов из Реестра заявитель обращается в Росводресурсы или территориальный орган Росводресурсов с заявлением на имя руководителя Росводресурсов или территориального органа Росводресурсов соответственно (см. приложения 30 - 31 к Регламенту).

78. Должностное лицо Росводресурсов или территориального органа Росводресурсов, ответственное за прием и регистрацию заявлений, при заявителе проверяет предоставленное заявителем заявление на предмет его оформления в соответствии с требованиями Регламента.

78.1. В случае если указанное заявление удовлетворяет требованиям оформления, то должностное лицо Росводресурсов или территориального органа Росводресурсов, ответственное за прием и регистрацию заявлений, выдает заявителю расписку о принятом заявлении с указанием даты принятия и вносит запись в таблицу учета предоставления сведений и копий документов из Реестра (см. приложение 32 к Регламенту).

После внесения записи в таблицу учета предоставления сведений и копий документов из Реестра указанное должностное лицо передает поступившее заявление должностному лицу, ответственному за рассмотрение заявлений и принятие решения о предоставлении сведений и копий документов из Реестра.

Регистрирует заявление, поступившее в электронной форме в информационной системе, обеспечивающей представление сведений из Реестра и копий документов, содержащих сведения, включенные в Реестр, и направляет заявителю уведомление о приеме указанного заявления к рассмотрению. (в ред. Приказа Минприроды РФ от 02.11.2010 N 480)

78.2. В случае если указанное заявление не удовлетворяет требованиям оформления, то должностное лицо Росводресурсов или территориального органа Росводресурсов, ответственное за прием и регистрацию заявлений, указывает заявителю на ошибки в оформлении подаваемого им заявления и сообщает заявителю о необходимости переоформления заявления. Запись о поданном заявлении в таблицу учета предоставления сведений и копий документов из Реестра не производится.

В случае, если заявление подано в электронной форме, должностное лицо Росводресурсов, ответственное за прием документов в электронном виде, отмечает в информационной системе, что заявление отклонено и направляет на электронный адрес заявителя сообщение, что заявление не принято, с указанием причины его отклонения. (в ред. Приказа Минприроды РФ от 02.11.2010 N 480)

79. Общий срок выполнения административной процедуры по приему и регистрации заявления о предоставлении сведений и копий документов из Реестра - в течение одного рабочего дня.

Рассмотрение заявления, принятие решения о предоставлении сведений и копий документов из Реестра

80. Основанием для начала действия является факт поступления зарегистрированного в таблице учета предоставления сведений и копий документов из Реестра заявления от должностного лица, ответственного за прием и регистрацию заявлений.

Основанием для начала действия после поступления заявки в электронном виде является факт ее регистрации в электронной таблице учета предоставления сведений и копий документов из Реестра на сайте Росводресурсов и отсылка соответствующего уведомления отправки заявителю. (в ред. Приказа Минприроды РФ от 02.11.2010 N 480)

81. Должностное лицо Росводресурсов или территориального органа Росводресурсов <*>, ответственное за рассмотрение заявлений и принятие решения о предоставлении сведений и копий документов, проверяет наличие сведений или документов в Реестре.

<*> В соответствии с распределением функций, указанным в пунктах 5.1 и 5.2 настоящего Регламента.

81.1. В случае если запрашиваемые сведения или документы имеются в Реестре, то указанное должностное лицо проверяет, могут ли запрашиваемые сведения и копии документов из Реестра предоставляться данному заявителю в соответствии с требованиями подпункта 2 пункта 27 Регламента.

81.2. В случае если запрашиваемые сведения и документы отсутствуют в Реестре или не могут предоставляться данному заявителю в соответствии с требованиями подпункта 2 пункта 27 Регламента, то указанное должностное лицо:

готовит мотивированный отказ в предоставлении запрашиваемых сведений и копий документов (см. приложение 33 к Регламенту);

передает подготовленный мотивированный отказ должностному лицу, ответственному за выдачу запрашиваемых сведений и копий документов;

вносит соответствующую запись в таблицу учета предоставления сведений и копий документов из Реестра.

81.3. В случае если запрашиваемые сведения и копии документов из Реестра могут предоставляться данному заявителю в соответствии с требованиями подпункта 2 пункта 27 Регламента, то указанное должностное лицо подготавливает запрашиваемые сведения и копии документов из Реестра и:

передает их должностному лицу, ответственному за выдачу запрашиваемых сведений и копий документов, - если запрашиваются сведения;

передает их должностному лицу, ответственному за определение размера платы за представление копий документов, - если запрашиваются копии документов;

вносит соответствующую запись в таблицу учета предоставления сведений или копий документов из Реестра.

82. Общий срок административной процедуры по рассмотрению заявления, принятия решения о предоставлении сведений и копий документов составляет четыре рабочих дня с даты регистрации заявления в таблице учета предоставления сведений и копий документов из Реестра - в случае если готовятся сведения.

Определение размера платы за представление копий документов

83. Основанием для начала действия является факт поступления документов от должностного лица, ответственного за рассмотрение заявлений и принятие решения о предоставлении копий документов.

84. Размер платы и порядок ее внесения определяется в соответствии с пунктом 38 Регламента.

85. Для определения размера платы заявитель вправе воспользоваться консультациями в соответствии с пунктами 12 - 16 Регламента.

86. Должностное лицо, ответственное за определение размера платы за представление копий документов:

1) осуществляет расчет размера платы за запрашиваемые копии документов;

2) доводит до сведения заявителя информацию о размере необходимой платы;

3) передает документы и информацию об исчисленном размере платы за предоставление копий документов должностному лицу, ответственному за выдачу запрашиваемых сведений или копий документов.

87. Информация о размере платы за представление копий документов передается заявителю непосредственно либо по электронному или почтовому адресу.

87.1. В случае передачи заявителю информации о размере платы за представление копий документов по электронному адресу высылается электронное письмо с официального электронного адреса Росводресурсов или территориального органа Росводресурсов <*> по указанному в заявлении электронному адресу.

<*> В соответствии с распределением функций, указанным в пунктах 5.1 и 5.2 настоящего Регламента.

87.2. В случае передачи заявителю информации о размере платы за представление копий документов по почте сопроводительное письмо высылается по указанному заявителем почтовому адресу с уведомлением о вручении.

87.3. Информация о размере платы за представление копий документов может быть передана заявителю непосредственно по контактному телефону. Документы и информация об исчисленном размере платы за предоставление копий документов, переданные должностному лицу, ответственному за выдачу запрашиваемых сведений или копий документов, хранятся в Росводресурсах или территориальном органе Росводресурсов <*> пока заявитель их не заберет, но не больше тридцати рабочих дней с момента сообщения заявителю о факте определения размера платы.

<*> В соответствии с распределением функций, указанным в пунктах 5.1 и 5.2 настоящего Регламента.

88. Общий срок административной процедуры по определению размера платы за предоставление копий документов составляет один рабочий день.

Выдача запрашиваемых сведений и копий документов

89. Основанием для начала действия является факт поступления:

1) подготовленного мотивированного отказа - от должностного лица, ответственного за рассмотрение заявления, принятие решения о предоставлении сведений и копий документов;

2) сведений из Реестра - от должностного лица, ответственного за рассмотрение заявления, принятие решения о предоставлении сведений и копий документов;

3) тома копий документов из Реестра и информации о размере платы за предоставление копий документов - от должностного лица, ответственного за определение размера платы за представление копий документов.

90. Должностное лицо, ответственное за выдачу запрашиваемых сведений и копий документов, формирует официальный ответ Росводресурсов или территориального органа Росводресурсов <*> (см. приложение 34 к Регламенту) на заявление из полученных от должностных лиц, указанных в подпунктах 1 - 3 пункта 89 Регламента, материалов с соответствующим комплектом запрошенных сведений или копий документов из Реестра.

Указанный ответ передается заявителю непосредственно или высылается по почте.

90.1. В случае направления заявителю официального ответа по почте высылается сопроводительное письмо за подписью руководителя (заместителя руководителя) Росводресурсов или руководителя (заместителя руководителя - начальника отдела) территориального органа Росводресурсов <*> по указанному заявителем почтовому адресу с уведомлением о вручении.

<*> В соответствии с распределением функций, указанным в пунктах 5.1 и 5.2 настоящего Регламента.

К указанному письму прилагается официальный ответ на бумажном или электронном носителе в соответствии с заявлением.

90.2. Для передачи заявителю официального ответа непосредственно ему сообщается по контактному телефону о том, что официальный ответ готов. Указанный ответ подписывается у руководителя (заместителя руководителя) Росводресурсов или руководителя (заместителя руководителя - начальника отдела) территориального органа Росводресурсов <*> и хранится, пока заявитель его не заберет, но не более тридцати рабочих дней с момента сообщения заявителю о факте готовности официального ответа.

<*> В соответствии с распределением функций, указанным в пунктах 5.1 и 5.2 настоящего Регламента.

В случае если заявитель не забрал официальный ответ в установленный срок, указанный ответ подлежит уничтожению. Ответственным за процедуру уничтожения является должностное лицо, ответственное за выдачу запрашиваемых сведений и копий документов.

90.3. В случае если заявителю выдаются копии документов, то необходимым условием для выдачи копий документов является предоставление заявителем документов, подтверждающих внесение платы в соответствии с пунктом 38 Регламента.

Если заявитель предоставляет документ, подтверждающий внесение платы на сумму меньше требуемой, то копии документов не выдаются до тех пор, пока заявителем не будет предоставлен документ с необходимым размером платы за предоставление запрашиваемых копий документов, но не более тридцати рабочих дней с момента сообщения заявителю о факте готовности официального ответа.

91. Должностное лицо, ответственное за выдачу запрашиваемых сведений и копий документов из Реестра, обеспечивает хранение официальных ответов, направленных заявителям в течение года с момента выдачи указанных ответов заявителю.

IV. Порядок и формы контроля за исполнением государственной функции

Порядок осуществления текущего контроля за соблюдением и исполнением ответственными должностными лицами положений административного регламента и иных нормативных правовых актов, устанавливающих требования к исполнению государственной функции, а также принятием решений ответственными лицами

92. Должностное лицо, ответственное за исполнение государственной функции в Росводресурсах и территориальном органе Росводресурсов, осуществляет ведение следующих таблиц учета и форм:

1) таблицы учета документов, поступивших на государственную регистрацию;

2) формы государственной регистрации прав пользования водными объектами;

3) таблицы учета входящих форм сведений для государственного водного реестра;

4) таблицы учета полученных от федеральных органов исполнительной власти, органов исполнительной власти субъектов Российской Федерации и органов местного самоуправления сведений для внесения в Реестр;

5) таблицы учета предоставления сведений и копий документов из Реестра.

93. Должностное лицо, ответственное за исполнение государственной функции в Росводресурсах и территориальном органе Росводресурсов, каждое полугодие осуществляет подготовку отчетов "О поступивших на государственную регистрацию документах", "О государственной регистрации прав пользования водными объектами", "О входящих формах сведений для государственного водного реестра", "О полученных от федеральных органов исполнительной власти, органов исполнительной власти субъектов Российской Федерации и органов местного самоуправления сведений для внесения в Реестр" и "О предоставления сведений и копий документов из Реестра".

Отчеты готовятся на основании сведений, содержащихся в соответствующих таблицах учета.

Отчеты предоставляются руководителю (заместителю руководителя) Росводресурсов или руководителя (заместителя руководителя - начальника отдела) территориального органа Росводресурсов не позднее 15 числа месяца, следующего за отчетным.

Порядок и периодичность осуществления плановых и внеплановых проверок полноты и качества исполнения государственной функции, в том числе порядок и формы контроля за полнотой и качеством исполнения государственной функции

94. Должностное лицо, ответственное за администрирование Реестра (далее - Администратор), осуществляет контроль за достоверностью и корректностью информации в Реестре путем плановых ежегодных и внеплановых проверок информации в Реестре.

На основании указанных проверок Администратор готовит отчет о соответствии фактически имеющейся в Реестре информации и внесенной в Реестр согласно таблице учета документов, поступивших на государственную регистрацию, и таблице учета входящих форм сведений для внесения в Реестр.

Отчет представляется руководителю Росводресурсов.

95. Руководители территориальных органов Росводресурсов ежегодно обеспечивают подготовку сводных отчетов "О поступивших на государственную регистрацию документах", "О государственной регистрации прав пользования водными объектами", "О входящих формах сведений для государственного водного реестра", "О полученных от федеральных органов исполнительной власти, органов исполнительной власти субъектов Российской Федерации и органов местного самоуправления сведений для внесения в Реестр" и "О предоставления сведений и копий документов из Реестра".

Сводные отчеты готовятся на основании соответствующих полугодовых отчетов.

Сводные отчеты направляются в Росводресурсы не позднее 31 января года, следующего за отчетным.

96. Заместитель руководителя Росводресурсов, ответственный за исполнение государственной функции, ежегодно обеспечивает подготовку сводных аналитических отчетов "О поступивших на государственную регистрацию документах", "О государственной регистрации прав пользования водными объектами", "О входящих формах сведений для государственного водного реестра", "О полученных от федеральных органов исполнительной власти, органов исполнительной власти субъектов Российской Федерации и органов местного самоуправления сведений для внесения в Реестр" и "О предоставления сведений и копий документов из Реестра".

Сводные аналитические отчеты готовятся на основании соответствующих сводных отчетов территориальных органов Росводресурсов и соответствующих таблиц учета, ведение которых осуществляется в Росводресурсах.

Сводные аналитические отчеты предоставляются руководителю Росводресурсов не позднее 15 февраля года, следующего за отчетным.

Ответственность государственных служащих Росводресурсов и территориальных органов Росводресурсов за решения и действия (бездействие), принимаемые (осуществляемые) в ходе исполнения государственной функции

97. Ответственность за решения и действия (бездействие), принимаемые (осуществляемые) в ходе исполнения государственной функции Росводресурсами <*>, возлагается на заместителя руководителя Росводресурсов, ответственного за исполнение государственной функции.

<*> В соответствии с распределением функций, указанным в пунктах 5.1 и 5.2 настоящего Регламента.

98. Ответственность за решения и действия (бездействие), принимаемые (осуществляемые) в ходе исполнения государственной функции территориальными органами Росводресурсов <*>, возлагается на заместителя руководителя - начальника отдела территориального органа Росводресурсов.

<*> В соответствии с распределением функций, указанным в пунктах 5.1 и 5.2 настоящего Регламента.

V. Порядок обжалования действий (бездействия) должностного лица, а также принимаемого им решения при исполнении государственной функции

99. Федеральные органы исполнительной власти, органы исполнительной власти субъектов Российской Федерации, органы местного самоуправления, юридические лица и граждане вправе письменно почтовым или факсимильным отправлением обратиться в Росводресурсы или его территориальный орган с жалобой на действия (бездействие) и решения должностных лиц, осуществляемые (принятые) в ходе исполнения государственной функции на основании Регламента.

100. Обжалованию подлежат следующие действия (бездействие) и решения должностных лиц, осуществляемые (принятые) в ходе исполнения государственной функции:

1) нарушение сроков исполнения государственной функции;

2) отказ в государственной регистрации договоров водопользования, решений о предоставлении водных объектов в пользование, перехода прав и обязанностей по договорам водопользования, а также прекращения договора водопользования;

3) отказ в предоставлении сведений или копий документов из Реестра;

4) другие действия (бездействие) и решения должностных лиц, осуществляемые (принятые) в ходе исполнения государственной функции.

101. Требования к письменному обращению:

101.1. Заявитель в своем письменном обращении в обязательном порядке указывает в качестве адресата Росводресурсы или его территориальный орган либо фамилию, имя, отчество соответствующего должностного лица либо должность соответствующего лица, а также свое наименование, почтовый адрес, по которому должны быть направлены ответ, уведомление о переадресации обращения, излагает суть предложения, заявления или жалобы, ставится подпись руководителя и печать при их наличии.

101.2. В случае необходимости в подтверждение своих доводов заявитель прилагает к письменному обращению документы и материалы либо их копии либо указывает ссылки на необходимые документы и материалы.

102. Должностное лицо Росводресурсов или его территориального органа:

102.1. Обеспечивает объективное, всестороннее и своевременное рассмотрение обращения, в случае необходимости - с участием заявителя, направившего обращение.

102.2. Запрашивает необходимые для рассмотрения обращения документы и материалы в других государственных органах, органах местного самоуправления и у иных должностных лиц, за исключением судов, органов дознания и органов предварительного следствия.

102.3. Принимает меры, направленные на восстановление или защиту нарушенных прав, свобод и законных интересов заявителя.

102.4. Дает письменный ответ по существу поставленных в обращении вопросов.

102.5. Уведомляет заявителя о направлении его обращения на рассмотрение в другой государственный орган, орган местного самоуправления или иному должностному лицу в соответствии с их компетенцией.

103. Ответ на обращение направляется по почтовому адресу, указанному в обращении.

104. Сроки рассмотрения письменного обращения:

104.1. Письменное обращение, поступившее в Росводресурсы, его территориальный орган или должностному лицу в соответствии с их компетенцией, рассматривается в течение 30 календарных дней со дня регистрации письменного обращения.

104.2. В случаях если для подготовки ответа на обращение необходимо запрашивать дополнительную информацию в других исполнительных органах государственной власти, руководитель Росводресурсов или его территориального органа или их заместители вправе продлить срок рассмотрения обращения не более чем на 30 дней, уведомив заявителя, направившего обращение, о продлении срока рассмотрения данного обращения.

105. В рассмотрении жалобы может быть отказано в случае:

1) рассмотрения данной жалобы судом либо наличия вынесенного судебного решения по ней с разъяснением порядка обжалования данного судебного решения, направленного гражданину, направившему обращение;

2) повторного направления одним и тем же заявителем жалобы по предмету и основанию, которые ранее уже рассматривались и по которым были вынесены решения в установленном порядке.

106. Федеральные органы исполнительной власти, органы исполнительной власти субъектов Российской Федерации, органы местного самоуправления, юридические лица и граждане вправе письменно почтовым или факсимильным отправлением обратиться в Минприроды России с жалобой на действия (бездействие) и решения должностных лиц Росводресурсов или его территориальных органов, осуществляемые (принятые) в ходе исполнения государственной функции на основании Регламента.

107. Действия и решения, принятые в ходе исполнения государственной функции на основании Регламента, могут быть обжалованы в суде в установленном порядке.

Приложение 1
к Административному регламенту
исполнения Федеральным агентством
водных ресурсов государственной
функции по ведению государственного
водного реестра и предоставлению
сведений из государственного водного
реестра и копий документов, содержащих
сведения, включенные в государственный
водный реестр

СХЕМЫ ПРОЦЕДУР ИСПОЛНЕНИЯ АДМИНИСТРАТИВНОГО РЕГЛАМЕНТА

Схема процедур государственной регистрации договоров водопользования, решений о предоставлении водных объектов в пользование, перехода прав и обязанностей по договорам водопользования, а также прекращения договора водопользования

Схема процедур внесения сведений в государственный водный реестр о водных объектах, их использовании, гидротехнических сооружений и водохозяйственных системах

Схема процедур предоставления сведений и копий документов

Приложение 2
к Административному регламенту
исполнения Федеральным агентством
водных ресурсов государственной
функции по ведению государственного
водного реестра и предоставлению
сведений из государственного водного
реестра и копий документов, содержащих
сведения, включенные в государственный
водный реестр

АДРЕСА ФЕДЕРАЛЬНОГО АГЕНТСТВА ВОДНЫХ РЕСУРСОВ, ЕГО ТЕРРИТОРИАЛЬНЫХ ОРГАНОВ И ОТДЕЛОВ ВОДНЫХ РЕСУРСОВ ПО СУБЪЕКТАМ РОССИЙСКОЙ ФЕДЕРАЦИИ ТЕРРИТОРИАЛЬНЫХ ОРГАНОВ ФЕДЕРАЛЬНОГО АГЕНТСТВА ВОДНЫХ РЕСУРСОВ

N НАЗВАНИЕ УПРАВЛЕНИЯ ЮРИДИЧЕСКИЙ АДРЕС ТЕЛЕФОН ФАКС E-MAIL/Официальный сайт
  Росводресурсы 117292, Москва, ул. Кедрова, 8, корп. 1 8(495) 719-01-11 8(495) 124-58-29 water@mnr.gov.ru
      http://voda.mnr.gov.ru
1 АМУРСКОЕ БАССЕЙНОВОЕ ВОДНОЕ УПРАВЛЕНИЕ
1.1 Амурское БВУ 680038, Россия, г. Хабаровск, ул. Серышева, д. 60, оф. 1001 8(4212) 34-46-26, 34-29-16 8(4212) 34-29-16 amur@bvu.kht.ru
1.2 Отдел водных ресурсов по Чукотскому автономному округу 689000, Россия, г. Анадырь, ул. Куркутского, д. 34 8(42722) 2-40-19 8(42722) 2-40-19 strelkova@kpr.chukotnet.ru
1.3 Отдел водных ресурсов по Камчатской области и Корякскому автономному округу 683031, Россия, г. Петропавловск-Камчатский, ул. Карла Маркса, д. 29/1, оф. 321 8(41522) 5-29-28 8(41522) 5-29-28 vodresurs@mai.kamchatka.ru
1.4 Отдел водных ресурсов по Сахалинской области 693020, Россия, г. ЮжноСахалинск, ул. Дзержинского, д. 15, каб. 432 8(4242) 50-52-09 8(4242) 50-52-14 sakhecology@sakhmail.ru
1.5 Отдел водных ресурсов по Приморскому краю 690000, Россия, г. Владивосток, Океанский пр-т, д. 31 8(4232) 40-79-59 8 (4232) 40-78-26 ponomarev@kpr.vladivostok.ru
1.6 Отдел водных ресурсов по Хабаровскому краю 680030, Россия, г. Хабаровск, ул. Волочаевская, д. 31 8(4212) 21-31-37 8(4212) 21-31-37 -
1.7 Отдел водных ресурсов по Амурской области 675029, Россия, г. Благовещенск, пер. Чудиновский, д. 15 8(4162) 35-21-91 8(4162) 35-21-91 vodres@yandex.ru
1.8 Отдел водных ресурсов по Еврейской автономной области 679016, Россия, г. Биробиджан, ул. Советская, д. 111 8(42622) 4-68-41 8(42622) 4-68-41 vodaeao@on.ru
1.9 Отдел водных ресурсов по Читинской области и Агинскому Бурятскому автономному округу 672090, Россия, г. Чита, ул. Амурская, д. 91/15 8(3022) 23-26-71 8(3022) 23-26-71 kpr@qeo.chita.ru
2 ВЕРХНЕ-ВОЛЖСКОЕ БАССЕЙНОВОЕ ВОДНОЕ УПРАВЛЕНИЕ
2.1 Верхне-Волжское БВУ 603001, Россия, г. Нижний Новгород, ул. Рождественская, д. 38 8(8312) 30-55-82 8(8312) 30-56-16 vvbvu@mts-nn.ru
    http://www.vvbvu.ru/
2.2 Отдел водных ресурсов по Владимирской области 600000, Россия, г. Владимир, ул. 2-я Никольская, д. 8 8(092-2) 32-52-32 8(092-2) 32-52-32 -
2.3 Отдел водных ресурсов по Ивановской области 153032, Россия, г. Иваново, ул. Станкостроителей, д. 18 8(093-2) 23-30-34 8(093-2) 23-30-34 -
2.4 Отдел водных ресурсов по Ярославской области 150055, Россия, г. Ярославль, ул. Красноборская, д. 8 8(085-2) 35-91-55 8(085-2) 35-91-55 -
2.5 Отдел водных ресурсов по Костромской области 156961, Россия, г. Кострома, проспект Мира, д. 128-а 8(094-2) 55-23-21 8(094-2) 55-23-21 -
2.6 Отдел водных ресурсов по Пензенской области 440018, Россия, г. Пенза, ул. Пушкина, д. 167-б 8(841-2) 55-83-63 8(841-2) 55-92-42 -
2.7 Отдел водных ресурсов по Нижегородской области 603000, Россия, г. Нижний Новгород, бульвар Мира, д. 11-а 8(8312) 30-55-77 8(8312) 30-86-16 -
2.8 Отдел водных ресурсов по Республике Чувашия 428024, Россия, г. Чебоксары, проспект Мира, д. 90, корп. 8(835-2) 56-06-25 8(835-2) 56-05-03 -
2.9 Отдел водных ресурсов по Республике Марий Эл 424000, Россия, г. Йошкар-Ола, пр. Ленина, д. 24-а 8(836-2) 41-05-31 8(836-2) 42-23-22 -
2.10 Отдел водных ресурсов по Мордовской Республике 430011, Россия, г. Саранск, ул. Степана Разина, д. 17-а 8(834-2) 23-17-21 8(834-2) 23-17-20 -
3 ВЕРХНЕ-ОБСКОЕ БАССЕЙНОВОЕ ВОДНОЕ УПРАВЛЕНИЕ
3.1 Верхне-Обское БВУ 630087, Россия, г. Новосибирск, ул. Немировича-Данченко, д. 167 8(3832) 46-02-59 8(3832) 46-10-55 vobvu@vobvu.nsk.su
    http://www.vobvunsk.ru/
3.2 Отдел водных ресурсов по Алтайскому краю 656056, г. Барнаул, Алтайский край, ул. Пролетарская, 61 8(3852) 23-22-00 8(3852) 23-22-47 -
3.3 Отдел водных ресурсов по Республике Алтай 649000, Р. Алтай, г. ГорноАлтайск, ул. Чорос-Гуркина, 4 8(3882) 22-35-33 - -
3.4 Отдел водных ресурсов по Кемеровской области 650036, г. Кемерово, ул. Мирная, 5 - - -
3.5 Отдел водных ресурсов по Томской области 634021, г. Томск, ул. Шевченко, 17 8(3822) 44-06-01 - -
3.6 Отдел водных ресурсов по Новосибирской области 630087, г. Новосибирск, ул. Н. Данченко, 167, к. 503 8(3832) 46-03-84 - -
4 ДВИНСКО-ПЕЧОРСКОЕ БАССЕЙНОВОЕ ВОДНОЕ УПРАВЛЕНИЕ
4.1 Двинско-Печорское БВУ 163000, г. Архангельск, наб. Северной Двины, 56 (163000, г. Архангельск, наб. Северной Двины, д. 112, корп. 3) 8(8182) 20-45-36 8(8182) 20-61-24 dpvu@arh.ru
    http://www.dpbvu.ru/
4.2 Отдел водных ресурсов по Республике Коми 167982, г. Сыктывкар, ул. Первомайская, д. 78 8(8212) 44-10-44 - -
4.3 Отдел водных ресурсов по Архангельской области 163000, наб. Северной Двины, д. 112, корп. 3 - - -
4.4 Отдел водных ресурсов по Вологодской области 160000, г. Вологда, ул. Зосимовская, д. 65 8(8172) 72-93-65 - -
4.5 Отдел водных ресурсов по Мурманской области 183034, г. Мурманск, ул. Свердлова, д. 3 8(8152) 43-55-21 - -
5 ДОНСКОЕ БАССЕЙНОВОЕ ВОДНОЕ УПРАВЛЕНИЕ
5.1 Донское БВУ 344022, г. Ростов-на-Дону, ул. М. Горького, 239 8(863) 264-87-66 8(863) 264-33-22 dbvu@rost.ru
      http://www.donbvu.ru/
5.2 Отдел водных ресурсов по Белгородской области 308023, г. Белгород, ул. Студенческая, 18 8(0722) 34-31-80 - -
5.3 Отдел водных ресурсов по Воронежской области 394016, г. Воронеж, Московский проспект, 64 8(0732) 52-24-56 - -
5.4 Отдел водных ресурсов по Курской области 305021, г. Курск, ул. Школьная, 50 8(0712) 53-79-88 - -
5.5 Отдел водных ресурсов по Липецкой области 398000, г. Липецк, площ. Плеханова, д. 1 8(0742) 27-65-09 - -
5.6 Отдел водных ресурсов по Ростовской области 344022, г. Ростов-на-Дону, ул. М. Горького, 239 8(863) 264-99-66 - -
5.7 Отдел водных ресурсов по Тамбовской области 392000, г. Тамбов, ул. Монтажников, д. 6 8(0752) 56-32-25 - -
6 ЕНИСЕЙСКОЕ БАССЕЙНОВОЕ ВОДНОЕ УПРАВЛЕНИЕ
6.1 Енисейское БВУ 660062, г. Красноярск, пр. Свободный, 72 8(3912) 44-45-41 8(3912) 44-45-41 enbvu@mail.ru
6.2 Отдел водных ресурсов по Республике Тыва 667010, Республика Тыва, г. Кызыл, ул. Московская, 2 8(39422) 5-26-47 8(39422) 5-15-62 -
6.3 Отдел водных ресурсов по Таймырскому автономному округу 647000, Таймырский АО, г. Дудинка, а/я 395 8(211) 211-35 - -
6.4 Отдел водных ресурсов по Эвенкийскому автономному округу 648000, Эвенкийский АО, п. Тура, а/я 63 8(213) 2-29-32 (без кода) 63-6378 -
6.5 Отдел водных ресурсов по Республике Хакасия 655017, Республика Хакасия, г. Абакан, ул. Щетинкина, 20, а/я 239 8(39022) 2-60-64 8(39022) 5-92-72 -
6.6 Отдел водных ресурсов по Иркутской области и Усть-Ордынскому Бурятскому автономному округу 664000, г. Иркутск, ул. Марата, 44 8(3958) 34-44-99 8(3958) 33-52-34 -
7 ЗАПАДНО-КАСПИЙСКОЕ БАССЕЙНОВОЕ ВОДНОЕ УПРАВЛЕНИЕ
7.1 Западно-Каспийское БВУ 367026, г. Махачкала, ул. Виноградная, д. 18а 8(8722) 64-46-68 8(8722) 64-49-21 zkbvu@datacom.ru
      http://www.zkbvu.ru/
7.2 Отдел водных ресурсов по Республике Дагестан 367026, г. Махачкала, ул. Виноградная, 18а 8(8722) 64-60-27 - -
7.3 Отдел водных ресурсов по Кабардино-Балкарской Республике 360030, г. Нальчик, ул. Тарчокова, 18а 8(8662) 47-75-41 - -
7.4 Отдел водных ресурсов по Республике Северная Осетия --Алания 362021, г. Владикавказ, ул. Иристонская, 25а 8(8672) 74-85-17 - -
7.5 Отдел водных ресурсов по Республике Калмыкия 358000, г. Элиста, ул. Лермонтова, 4 8(84722) 5-44-86 - -
7.6 Отдел водных ресурсов по Республике Ингушетия 366706, г. Карабулак, ул. Рабочая, 21а - - -
7.7 Отдел водных ресурсов по Чеченской Республике г. Грозный, ул. Старопромысловское шоссе, 40 8(8712) 22-27-25 - -
8 КАМСКОЕ БАССЕЙНОВОЕ ВОДНОЕ УПРАВЛЕНИЕ
8.1 Камское БВУ 614000, г. Пермь, ул. 25 Октября, 28а 8(3422) 12-88-44 - kambvu@mail.ru
      http://www.kambvu.narod.ru/
8.2 Отдел водных ресурсов по Республике Башкорстан 450077, г. Уфа, ул. Ленина, 86 8(3472) 23-95-65 - -
8.3 Отдел водных ресурсов по Удмуртской Республике 426051, г. Ижевск, ул. Максима Горького, 73 8(3412) 51-07-74 - -
8.4 Отдел водных ресурсов по Кировской области 610035, г. Киров, ул. Воровского, 78 8(8332) 57-17-17 - -
8.5 Отдел водных ресурсов по Пермской области и Усть-Ордынскому Коми-Пермяцкому автономному округу 614000, г. Пермь, ул. 25 Октября, 28а 8(3422) 12-98-82 - -
9 КУБАНСКОЕ БАССЕЙНОВОЕ ВОДНОЕ УПРАВЛЕНИЕ
9.1 Кубанское БВУ 350020, Краснодарский край, г. Краснодар, ул. Красная, 180а 8(861) 253-73-07 8(861) 253-73-05 kbvu@mail.kuban.su
      http://www.kbvu-fgu.ru/
9.2 Отдел водных ресурсов по Краснодарскому краю - 8(861) 253-73-08 - -
9.3 Отдел водных ресурсов по Республике Адыгея - 8(87722) 2-11-42 - -
9.4 Отдел водных ресурсов по Карачаево-Черкесской Республике - 8(87822) 5-84-01 - -
9.5 Отдел водных ресурсов по Ставропольскому краю 614000, г. Пермь, ул. 25 Октября, 28а 8(3422) 12-98-82 - -
10 ЛЕНСКОЕ БАССЕЙНОВОЕ ВОДНОЕ УПРАВЛЕНИЕ
10.1 Ленское БВУ 677000, г. Якутск, ул. Толстого, 20 8(4112) 34-45-75 8(4112) 34-38-77, 42-07-87 lenabvu@sakha.ru
      http://www.lbvu.ykt.ru/
10.2 Отдел водных ресурсов по Республике Саха (Якутия) 677000, г. Якутск, ул. Толстого, 20 8(4112) 34-51-26 - -
10.3 Отдел водных ресурсов по Магаданской области г. Магадан, ул. Пролетарская, 11 8(41322) 2-17-48 - gashko@mfgi.magadan.ru
11 МОСКОВСКО-ОКСКОЕ БАССЕЙНОВОЕ ВОДНОЕ УПРАВЛЕНИЕ
11.1 Московско-Окское БВУ 123364, г. Москва, ул. Свободы, 65 8(095) 497-75-01 8(095) 497-75-00 mobvu@polikvart.ru
      http://www.mo-bvu.ru/
11.2 Отдел водных ресурсов по г. Москве 117105, г. Москва, Варшавское шоссе, д. 39-А 8(095) 115-98-24, 115-99-89 - -
11.3 Отдел водных ресурсов по Московской области 117105, г. Москва, Варшавское шоссе, д. 39-А 8(095) 115-98-54, 111-04-09 - -
11.4 Отдел водных ресурсов по Рязанской области 390044, г. Рязань, Московское шоссе, д. 12 8(0912) 38-87-67, 38-87-68 - -
11.5 Отдел водных ресурсов по Смоленской области 214004, г. Смоленск, ул. Николаева, д. 12-Б 8(0812) 38-25-25, 38-33-62 - -
11.6 Отдел водных ресурсов по Орловской области 301001, г Орел, ул. Комсомольская, д. 33 8(0862) 77-76-76 - -
11.7 Отдел водных ресурсов по Тверской области 170000, г. Тверь, Волоколамский проспект, д. 3 8(0822) 34-54-67, 34-65-15 - -
11.8 Отдел водных ресурсов по Калужской области 248620, г. Калуга, пер. Старичков, д. 2-А 8(0842) 56-31-26, 57-68-25, 57-68-26 - -
11.9 Отдел водных ресурсов по Брянской области 241000, г. Брянск, ул. Калинина, д. 34 8 (0832) 74-28-54, 66-36-09, 74-28-54, 74-06-11 - -
11.10 Отдел водных ресурсов по Тульской области 300041, г. Тула, Пушкинский проезд, д. 4-А 8(0872) 30-81-73, 36-29-84 - -
12 НЕВСКО-ЛАДОЖСКОЕ БАССЕЙНОВОЕ ВОДНОЕ УПРАВЛЕНИЕ
12.1 Невско-Ладожское БВУ 199004, С.-Петербург, В.О., Средний пр., д. 26 8(812) 323-16-82 8(812) 328-76-71 water@admiral.ru
      http://www.nord-west-water.ru/
12.2 Отдел водных ресурсов по Санкт-Петербургу и Ленинградской области - - - -
12.3 Отдел водных ресурсов по Калининградской области - - - -
12.4 Отдел водных ресурсов по Псковской области - - - -
12.5 Отдел водных ресурсов по Республике Карелия - - - -
13 НИЖНЕ-ВОЛЖСКОЕ БАССЕЙНОВОЕ ВОДНОЕ УПРАВЛЕНИЕ
13.1 Нижне-Волжское БВУ 400001, г. Волгоград, ул. Профсоюзная, 30 8(8442) 93-02-36 8(8442) 94-88-83 nvbvu@avtlg.ru
13.2 Отдел водных ресурсов по Астраханской области 414000, г. Астрахань, ул. Бакинская, 113 8(851-2) 39-19-58 - -
13.3 Отдел водных ресурсов по Саратовской области 410031, г. Саратов, ул. Лунная, 27а 8(845-2) 55-57-18 - -
13.4 Отдел водных ресурсов по Республике Татарстан 420059, г. Казань, ул. Оренбургский тракт, 20а 8(843-2) 77-57-99 - -
13.5 Отдел водных ресурсов по Самарской области 443010, г. Самара, ул. Красноармейская, 21, к. 505 8(846-2) 33-31-20 - -
13.6 Отдел водных ресурсов по Ульяновской области 432030, г. Ульяновск, ул. Юности, 5 8(842-2) 34-07-64 - -
13.7 Отдел водных ресурсов по Оренбургской области - - - -
14 НИЖНЕ-ОБСКОЕ БАССЕЙНОВОЕ ВОДНОЕ УПРАВЛЕНИЕ
14.1 Нижне-Обское БВУ 625023, г. Тюмень, ул. Одесская, 27 8(3452) 41-46-83, 42-46-56 8(3452) 41-46-83 nobu@tyumen.ru
15 БАЙКАЛКОМВОД 109017 Россия, Республика Бурятия, г. Улан-Удэ, Борсоева, 13б - - -

Приложение 3
к Административному регламенту
исполнения Федеральным агентством
водных ресурсов государственной
функции по ведению государственного
водного реестра и предоставлению
сведений из государственного водного
реестра и копий документов, содержащих
сведения, включенные в государственный
водный реестр

Образец
 
                              РАСПИСКА
  в получении комплекта документов на государственную регистрацию
 
Я, _______________________________________________________________
     (Ф.И.О. должностного лица, принявшего комплект документов)
получил /_________________/ от ___________________________________
               (дата)        (орган исполнительной власти субъекта
__________________________________________________________________
     Российской Федерации или орган местного самоуправления)
на регистрацию в государственный водный реестр ___________________
__________________________________________________________________
 (наименование  регистрируемого  документа  с  указанием  даты его
                             подписания)
в отношении ______________________________________________________
                       (наименование водопользователя)
комплект следующих документов:
1. __________________________________________ на ___ л. в ___ экз.
     (наименование и реквизиты документа)
2. __________________________________________ на ___ л. в ___ экз.
     (наименование и реквизиты документа)
3. __________________________________________ на ___ л. в ___ экз.
     (наименование и реквизиты документа)
4. __________________________________________ на ___ л. в ___ экз.
     (наименование и реквизиты документа)
5. __________________________________________ на ___ л. в ___ экз.
     (наименование и реквизиты документа)
   
                                                          /Ф.И.О./
   
   (должность лица, принявшего документы)         (подпись)
   
                  (заполняется после осуществления регистрации)
   
   Подлинник документа _________________________________ возвращен
                      (вид зарегистрированного документа)
   заявителю на ___ л. в ___ экз.
   
   документы передал:                          документы принял:
 ______________________________  _________________________________
 (Ф.И.О. должностного лица,      (Ф.И.О. уполномоченного лица на
 выдавшего документы, от         получение документов, дата,
 органа регистрации, дата,       подпись)
 подпись)
 
 
 

Приложение 4
к Административному регламенту
исполнения Федеральным агентством
водных ресурсов государственной
функции по ведению государственного
водного реестра и предоставлению
сведений из государственного водного
реестра и копий документов, содержащих
сведения, включенные в государственный
водный реестр

Образец
 
      Заключение на комплектность представленных документов
          на вх. N __________________ от ____________
 
                               договор водопользования.
Вид регистрируемого документа: -------------------------
 
Орган, подписавший документ, на основании которого возникает право
пользования    водными    объектами    или    изменяются   условия
водопользования
 
Наименование водопользователя ____________________________________
 
Перечень документов, представленный на государственную регистрацию
                 в государственном водном реестре
 
 N 
п/п
      Наименование 
документа
Количество 
оригиналов
Количество 
копий
N документа 
согласно
описи <*>
 1 
           2 
     3 
     4 
     5 
1 
Сопроводительное 
письмо (требуется
один оригинал или
одна копия)
 
 
 
2 
Договор водопользования, 
подписанный сторонами
договора (требуется
два оригинала и одна
копия)
 
 
 
3 
 
 
 
 
4 
 
 
 
 
5 
 
 
 
 
 

    <*>  Приведенной  в  таблице  учета документов, поступивших на
государственную регистрацию.
 
    Документы,  представленные  на  государственную  регистрацию в
государственном   водном   реестре,   проверены   на  соответствие
требованиям   Водного   кодекса   Российской   Федерации,   Правил
оформления  государственной  регистрации  в государственном водном
реестре договоров водопользования, решений о предоставлении водных
объектов  в пользование, перехода прав и обязанностей по договорам
водопользования,     прекращения     договоров    водопользования,
утвержденных  Приказом  Министерства природных ресурсов Российской
Федерации  от  22 августа 2007 г. N 216 (зарегистрирован в Минюсте
России 11 сентября 2007 г. N 10116).
 
    Принято решение: (нужное отметить V)
 
 
принять документы к рассмотрению вопроса государственной 
регистрации в государственном водном реестре.
 
 
 
 
отказать в рассмотрении вопроса государственной регистрации 
в государственном водном реестре ввиду некомплектности
представленных документов.
 
 
 
 
Регистратор:
________  _______________/  _________________  ___________________
(Ф.И.О.)    (должность)          (подпись)             (дата)
 
 
 

Приложение 5
к Административному регламенту
исполнения Федеральным агентством
водных ресурсов государственной
функции по ведению государственного
водного реестра и предоставлению
сведений из государственного водного
реестра и копий документов, содержащих
сведения, включенные в государственный
водный реестр

Образец
 
      Заключение на комплектность представленных документов
      на вх. N _____________________ от __________________
 
                               договор о передаче прав и 
Вид регистрируемого документа: -----------------------------------
                               обязанностей по договору 
                               -----------------------------------
                               водопользования.
                               -----------------------------------
 
Орган, подписавший документ, на основании которого возникает право
пользования    водными    объектами    или    изменяются   условия
водопользования
 
Наименование водопользователя ____________________________________
 
  Перечень   документов,   представленный   на   государственную
           регистрацию в государственном водном реестре
 
 N 
п/п
Наименование документа
Количество 
оригиналов
Количество 
копий
N документа 
согласно
описи <*>
1 
           2 
     3 
     4 
     5 
1 
Сопроводительное 
письмо (требуется
один оригинал или
одна копия)
 
 
 
2 
Договор о передаче 
прав и обязанностей
по договору
водопользования,
подписанный сторонами
договора (требуется
два оригинала и
одна копия)
 
 
 
3 
 
 
 
 
4 
 
 
 
 
5 
 
 
 
 
 

    <*>  Приведенной  в  таблице  учета документов, поступивших на
государственную регистрацию.
 
    Документы,  представленные  на  государственную  регистрацию в
государственном   водном   реестре,   проверены   на  соответствие
требованиям   Водного   кодекса   Российской   Федерации,   Правил
оформления  государственной  регистрации  в государственном водном
реестре договоров водопользования, решений о предоставлении водных
объектов  в пользование, перехода прав и обязанностей по договорам
водопользования,     прекращения     договоров    водопользования,
утвержденных  Приказом  Министерства природных ресурсов Российской
Федерации  от  22 августа 2007 г. N 216 (зарегистрирован в Минюсте
России 11 сентября 2007 г. N 10116).
 
    Принято решение: (нужное отметить V)
 
 
принять документы к рассмотрению вопроса государственной 
регистрации в государственном водном реестре.
 
 
 
 
отказать в рассмотрении вопроса государственной регистрации 
в государственном водном реестре ввиду некомплектности
представленных документов.
 
 
 
 
Регистратор:
________  _______________/  _________________  ___________________
(Ф.И.О.)    (должность)          (подпись)             (дата)
 
 
 

Приложение 6
к Административному регламенту
исполнения Федеральным агентством
водных ресурсов государственной
функции по ведению государственного
водного реестра и предоставлению
сведений из государственного водного
реестра и копий документов, содержащих
сведения, включенные в государственный
водный реестр

Образец
 
      Заключение на комплектность представленных документов
      на вх. N ______________________ от __________________
 
                                документ о прекращении договора
Вид регистрируемого документа: --------------------------------
                                водопользования.
                               ------------------
 
Орган, подписавший документ, на основании которого возникает право
пользования    водными    объектами    или    изменяются   условия
водопользования
 
Наименование водопользователя ____________________________________
 
   Перечень   документов,   представленный   на  государственную
            регистрацию в государственном водном реестре
 
 N 
п/п
    Наименование   
документа
 Количество 
оригиналов
 Количество 
копий
 N документа 
согласно
описи <*>
 1 
         2 
     3 
     4 
      5 
1 
Сопроводительное 
письмо (требуется
один оригинал или
одна копия)
 
 
 
2 
Документ о 
прекращении
договора
водопользования
(требуется одна
копия)
 
 
 
3 
 
 
 
 
4 
 
 
 
 
5 
 
 
 
 
 

    <*>  Приведенной  в  таблице  учета документов, поступивших на
государственную регистрацию.
 
    Документы,  представленные  на  государственную  регистрацию в
государственном   водном   реестре,   проверены   на  соответствие
требованиям   Водного   кодекса   Российской   Федерации,   Правил
оформления  государственной  регистрации  в государственном водном
реестре договоров водопользования, решений о предоставлении водных
объектов  в пользование, перехода прав и обязанностей по договорам
водопользования,     прекращения     договоров    водопользования,
утвержденных  Приказом  Министерства природных ресурсов Российской
Федерации  от  22 августа 2007 г. N 216 (зарегистрирован в Минюсте
России от 11 сентября 2007 г. N 10116).
 
    Принято решение: (нужное отметить V)
 
 
принять документы к рассмотрению вопроса государственной 
регистрации в государственном водном реестре.
 
 
 
 
отказать в рассмотрении вопроса государственной регистрации в 
государственном водном реестре ввиду некомплектности
представленных документов.
 
 
 
Регистратор:
________  _______________/  _________________  ___________________
(Ф.И.О.)    (должность)          (подпись)             (дата)
 
 
 

Приложение 7
к Административному регламенту
исполнения Федеральным агентством
водных ресурсов государственной
функции по ведению государственного
водного реестра и предоставлению
сведений из государственного водного
реестра и копий документов, содержащих
сведения, включенные в государственный
водный реестр

Образец
 
       Заключение на комплектность представленных документов
       на вх. N ___________________________ от _____________
 
                              решение о предоставлении водного
Вид регистрируемого документа ---------------------------------
                              объекта в пользование.
                              ----------------------
 
Орган, подписавший документ, на основании которого возникает право
пользования    водными    объектами    или    изменяются   условия
водопользования
 
Наименование водопользователя ____________________________________
 
   Перечень   документов,   представленный   на государственную
        регистрацию в государственном водном реестре <*>
 
 N 
п/п
Наименование 
документа
Количество 
оригиналов
Количество 
копий
N документа 
согласно
описи <*>
 1 
         2 
     3 
      4 
      5 
1 
Сопроводительное 
письмо (требуется
один оригинал или
одна копия)
 
 
 
2 
Решение о 
предоставлении
водного объекта в
пользование
(требуется два
оригинала и
одна копия)
 
 
 
3 
 
 
 
 
4 
 
 
 
 
5 
 
 
 
 
 

    <*>  Приведенной  в  таблице  учета документов, поступивших на
государственную регистрацию.
 
    Документы,  представленные  на  государственную  регистрацию в
государственном   водном   реестре,   проверены   на  соответствие
требованиям   Водного   кодекса   Российской   Федерации,   Правил
оформления  государственной  регистрации  в государственном водном
реестре договоров водопользования, решений о предоставлении водных
объектов  в пользование, перехода прав и обязанностей по договорам
водопользования,     прекращения     договоров    водопользования,
утвержденных  Приказом  Министерства природных ресурсов Российской
Федерации  от  22 августа 2007 г. N 216 (зарегистрирован в Минюсте
России 11 сентября 2007 г. N 10116).
 
    Принято решение: (нужное отметить V)
 
 
принять документы к рассмотрению вопроса государственной 
регистрации в государственном водном реестре.
 
 
 
 
отказать в рассмотрении вопроса государственной регистрации в 
государственном водном реестре ввиду некомплектности
представленных документов.
 
 
 
Регистратор:
________  _______________/  _________________  ___________________
(Ф.И.О.)    (должность)          (подпись)             (дата)
 
 
 

Приложение 8
к Административному регламенту
исполнения Федеральным агентством
водных ресурсов государственной
функции по ведению государственного
водного реестра и предоставлению
сведений из государственного водного
реестра и копий документов, содержащих
сведения, включенные в государственный
водный реестр

Образец
 
      Письмо об отказе в рассмотрении вопроса о регистрации
 
На бланке территориального органа        Кому ____________________
Росводресурсов
                                         Куда ____________________
 
                 Уважаемый _________________!
 
    Сообщаем   Вам,   что   комплект   документов,  представленный
непосредственно  "__"  ______  20__ г. (или письмом от "__" ______
20__  г. N _____), не соответствует перечню документов, указанному
в   пункте   2   Правил   оформления государственной регистрации в
государственном  водном реестре договоров водопользования, решений
о  предоставлении  водных  объектов в пользование, перехода прав и
обязанностей  по  договорам водопользования, прекращения договоров
водопользования,  утвержденному  Приказом  Министерства  природных
ресурсов  Российской Федерации от 11.09.2007 N 216, в частности не
представлены следующие документы (копии документов):
    1. ___________________________________________________________
           (указывается наименование отсутствующего документа
                          (копии документа))
    2. ___________________________________________________________
           (указывается наименование отсутствующего документа
                          (копии документа))
    3. ___________________________________________________________
           (указывается наименование отсутствующего документа
                          (копии документа))
 
    Учитывая   изложенное,   представленные   Вами   материалы для
регистрации в государственном водном реестре не могут быть приняты
к рассмотрению.
 
Приложение:
 
    1. ______________________ на ______ л. в _____ экз.
    2. ______________________ на ______ л. в _____ экз.
    3. ______________________ на ______ л. в _____ экз.
    4. ______________________ на ______ л. в _____ экз.
    5. ______________________ на ______ л. в _____ экз.
    6. ______________________ на ______ л. в _____ экз.
 
Руководитель (заместитель руководителя)
территориального органа Росводресурсов __________________ /Ф.И.О./
                                           (подпись)
 
                                             __________________
                                                   (дата)
 
 
 

Приложение 9
к Административному регламенту
исполнения Федеральным агентством
водных ресурсов государственной
функции по ведению государственного
водного реестра и предоставлению
сведений из государственного водного
реестра и копий документов, содержащих
сведения, включенные в государственный
водный реестр

Образец
 
     Заключение на соответствие требованиям законодательства
                    на вх. N ________ от ______
 
    Вид регистрируемого документа
 
    Орган,  подписавший  документ, на основании которого возникает
право   пользования   водными   объектами   или изменяются условия
водопользования
 
    Наименование водопользователя
 
      Проверка 
внесенных документов
Результат проверки 
("соответствует",
"не соответствует")
Ссылка на 
нормативные
правовые акты
1. Правомочия/полномочия 
 
 
2. Возможность 
использования ВО под
заявленные цели
 
 
3. Параметры 
водопользования
 
 
4. Достаточность 
согласований условий
водопользования
 
 
5. Правильность 
установления условий
водопользования
 
 
6. Расчет платы 
 
 
7. Другие нормы и правила 
 
Итоговое решение проверки 
(зарегистрировать,
дата/отклонить от
регистрации, N и
дата письма об отказе):
 
 
_____________  _________________  ______________  ________________
  (Ф.И.О.)        (должность)       (подпись)          (дата)
 
 
 

Приложение 10
к Административному регламенту
исполнения Федеральным агентством
водных ресурсов государственной
функции по ведению государственного
водного реестра и предоставлению
сведений из государственного водного
реестра и копий документов, содержащих
сведения, включенные в государственный
водный реестр

Образец
 
   Письмо о мотивированном отказе в государственной регистрации
   документов ввиду несоответствия требованиям законодательства
                       Российской Федерации
 
На бланке территориального органа           Кому _________________
Росводресурсов
                                            Куда _________________
 
                  Уважаемый ________________!
 
    Сообщаем   Вам,   что   представленный   комплект   документов
непосредственно  /число/месяц/год/ (или письмом от _____ N ___) не
соответствует требованиям водного законодательства, а именно:
    1. _______________________________ на ______ л. в _______ экз.
      (указывается  причина  несоответствия  документа требованиям
                         водного законодательства)
    2. _______________________________ на ______ л. в _______ экз.
      (указывается  причина  несоответствия  документа требованиям
                        водного законодательства)
    3. _______________________________ на ______ л. в _______ экз.
      (указывается  причина  несоответствия  документа требованиям
                        водного законодательства)
    4. _______________________________ на ______ л. в _______ экз.
      (указывается  причина  несоответствия  документа требованиям
                        водного законодательства)
    5. _______________________________ на ______ л. в _______ экз.
      (указывается  причина  несоответствия  документа требованиям
                        водного законодательства)
    6. _______________________________ на ______ л. в _______ экз.
      (указывается  причина  несоответствия  документа требованиям
                        водного законодательства)
 
    Учитывая    изложенное,    (указывается    вид регистрируемого
документа)  не может быть зарегистрирован в государственном водном
реестре.
 
    Приложение:
    1. _______________________________ на ______ л. в _______ экз.
    2. _______________________________ на ______ л. в _______ экз.
    3. _______________________________ на ______ л. в _______ экз.
    4. _______________________________ на ______ л. в _______ экз.
    5. _______________________________ на ______ л. в _______ экз.
    6. _______________________________ на ______ л. в _______ экз.
 
Руководитель (заместитель руководителя)
территориального органа Росводресурсов __________________ /Ф.И.О./
                                           (подпись)
 
                                       __________________
                                            (дата)
 
 
 

Приложение 11
к Административному регламенту
исполнения Федеральным агентством
водных ресурсов государственной
функции по ведению государственного
водного реестра и предоставлению
сведений из государственного водного
реестра и копий документов, содержащих
сведения, включенные в государственный
водный реестр

Образец
 
                            Расписка
      в получении комплекта документов, содержащих сведения
          для внесения в государственный водный реестр
 
Я, _______________________________________________________________
     (Ф.И.О. должностного лица, принявшего комплект документов)
получил /______________________/
от _______ _______________________________________________________
   (дата)   (федеральный   орган   исполнительной   власти,  орган
             исполнительной власти субъектов Российской Федерации
__________________________________________________________________
                    или орган местного самоуправления)
для внесения в государственный водный реестр _____________________
                                                 (наименование
                                                регистрируемого
                                             документа с указанием
                                              даты его подписания)
комплект следующих документов:
1. __________________________________________ на ___ л. в ___ экз.
     (наименование и реквизиты документа)
2. __________________________________________ на ___ л. в ___ экз.
     (наименование и реквизиты документа)
3. __________________________________________ на ___ л. в ___ экз.
     (наименование и реквизиты документа)
4. __________________________________________ на ___ л. в ___ экз.
     (наименование и реквизиты документа)
5. __________________________________________ на ___ л. в ___ экз.
     (наименование и реквизиты документа)
 
                                                          /Ф.И.О./
(должность лица, принявшего документы)          (подпись)
 
         (заполняется после осуществления регистрации)
 
документы передал:                              документы принял:
____________________________________  ____________________________
(Ф.И.О., должность лица, передающего    (Ф.И.О., должность лица,
документы от органа регистрации         ответственного за внесение
входящих документов, дата, подпись)     сведений в государственный
                                     водный реестр, дата, подпись)
 
 
 

Приложение 12
к Административному регламенту
исполнения Федеральным агентством
водных ресурсов государственной
функции по ведению государственного
водного реестра и предоставлению
сведений из государственного водного
реестра и копий документов, содержащих
сведения, включенные в государственный
водный реестр

Образец

ЗАКЛЮЧЕНИЕ
НА КОМПЛЕКТНОСТЬ ПРЕДСТАВЛЕННЫХ ДОКУМЕНТОВ, СОДЕРЖАЩИХ СВЕДЕНИЯ ДЛЯ ВНЕСЕНИЯ В ГОСУДАРСТВЕННЫЙ ВОДНЫЙ РЕЕСТР
НА ВХ. N ____________ ОТ _________

Сведения, подлежащие внесению в государственный водный реестр, предоставлены Министерством сельского хозяйства Российской Федерации

Перечень
документов, содержащих сведения для внесения в государственный водный реестр

N п/п Наименование сведений, подлежащих внесению в государственный водный реестр Сведения представлены <*> N формы <**>
1 3 4 5
1. Об использовании водных объектов для нужд сельского хозяйства, в том числе в целях водопотребления и водоотведения    
   
   
2. О государственных мелиоративных системах    
   
   
3. Об отнесенных к государственной собственности отдельно расположенных гидротехнических сооружениях на водных объектах    
   
   

В электронном документе нумерация граф в таблице соответствует официальному источнику.

<*> Указывается краткая формулировка "представлены", в случае если форма, содержащая данные сведения, представлена, иначе - "не представлены".

<**> Указывается номер формы состава сведений в соответствующем приказе Министерства природных ресурсов Российской Федерации, изданном во исполнение пункта 13 Постановления Правительства Российской Федерации от 28 апреля 2007 г. N 253 "О порядке ведения государственного водного реестра".

Документы, содержащие сведения для внесения в государственный водный реестр, проверены на соответствие требованиям Водного кодекса Российской Федерации, Постановлению Правительства Российской Федерации от 28 апреля 2007 г. N 253 "О порядке ведения государственного водного реестра".

Принято решение о комплектности: (нужное отметить V)

принять документы, содержащие сведения для внесения в государственный водный реестр, к рассмотрению для внесения в государственный водный реестр.
 
  запросить недостающие сведения для внесения в государственный водный реестр.
Исполнитель:            
             
(Ф.И.О.)   (должность)   (подпись)   (дата)

Приложение 13
к Административному регламенту
исполнения Федеральным агентством
водных ресурсов государственной
функции по ведению государственного
водного реестра и предоставлению
сведений из государственного водного
реестра и копий документов, содержащих
сведения, включенные в государственный
водный реестр

Образец

ЗАКЛЮЧЕНИЕ
НА КОМПЛЕКТНОСТЬ ПРЕДСТАВЛЕННЫХ ДОКУМЕНТОВ, СОДЕРЖАЩИХ СВЕДЕНИЯ ДЛЯ ВНЕСЕНИЯ В ГОСУДАРСТВЕННЫЙ ВОДНЫЙ РЕЕСТР
НА ВХ. N __________________ ОТ _________

Сведения, подлежащие внесению в государственный водный реестр, предоставлены Федеральной регистрационной службой

Перечень
документов, содержащих сведения для внесения в государственный водный реестр

N п/п Наименование сведений, подлежащих внесению в государственный водный реестр Сведения представлены <*> N формы <**>
1 3 4 5
1. О документах, на основании которых возникает право собственности на водные объекты    
   
   
2. О документах, на основании которых возникает право собственности на гидротехнические и иные сооружения, расположенные на водных объектах    
   
   

В электронном документе нумерация граф в таблице соответствует официальному источнику.

<*> Указывается краткая формулировка "представлены", в случае если форма, содержащая данные сведения, представлена, иначе - "не представлены".

<**> Указывается номер формы состава сведений в соответствующем приказе Министерства природных ресурсов Российской Федерации, изданном во исполнение пункта 13 Постановления Правительства Российской Федерации от 28 апреля 2007 г. N 253 "О порядке ведения государственного водного реестра".

Документы, содержащие сведения для внесения в государственный водный реестр, проверены на соответствие требованиям Водного кодекса Российской Федерации, Постановлению Правительства Российской Федерации от 28 апреля 2007 г. N 253 "О порядке ведения государственного водного реестра".

Принято решение о комплектности: (нужное отметить V)

принять документы, содержащие сведения для внесения в государственный водный реестр, к рассмотрению для внесения в государственный водный реестр.
 
  запросить недостающие сведения для внесения в государственный водный реестр.
Исполнитель:            
             
(Ф.И.О.)   (должность)   (подпись)   (дата)

Приложение 14
к Административному регламенту
исполнения Федеральным агентством
водных ресурсов государственной
функции по ведению государственного
водного реестра и предоставлению
сведений из государственного водного
реестра и копий документов, содержащих
сведения, включенные в государственный
водный реестр

Образец

ЗАКЛЮЧЕНИЕ
НА КОМПЛЕКТНОСТЬ ПРЕДСТАВЛЕННЫХ ДОКУМЕНТОВ, СОДЕРЖАЩИХ СВЕДЕНИЯ ДЛЯ ВНЕСЕНИЯ В ГОСУДАРСТВЕННЫЙ ВОДНЫЙ РЕЕСТР
НА ВХ. N _________________ ОТ _________

Сведения, подлежащие внесению в государственный водный реестр, предоставлены Федеральной службой по гидрометеорологии и мониторингу окружающей среды

Перечень
документов, содержащих сведения для внесения в государственный водный реестр

N п/п Наименование сведений, подлежащих внесению в государственный водный реестр Сведения представлены <*> N формы <**>
1 3 4 5
1. О поверхностных водных объектах и особенностях их водного режима    
   
   
   
   

В электронном документе нумерация граф в таблице соответствует официальному источнику.

<*> Указывается краткая формулировка "представлены", в случае если форма, содержащая данные сведения, представлена, иначе - "не представлены".

<**> Указывается номер формы состава сведений в соответствующем приказе Министерства природных ресурсов Российской Федерации, изданном во исполнение пункта 13 Постановления Правительства Российской Федерации от 28 апреля 2007 г. N 253 "О порядке ведения государственного водного реестра".

Документы, содержащие сведения для внесения в государственный водный реестр, проверены на соответствие требованиям Водного кодекса Российской Федерации, Постановлению Правительства Российской Федерации от 28 апреля 2007 г. N 253 "О порядке ведения государственного водного реестра".

Принято решение о комплектности: (нужное отметить V)

принять документы, содержащие сведения для внесения в государственный водный реестр, к рассмотрению для внесения в государственный водный реестр.
 
  запросить недостающие сведения для внесения в государственный водный реестр.
Исполнитель:            
             
(Ф.И.О.)   (должность)   (подпись)   (дата)

Приложение 15
к Административному регламенту
исполнения Федеральным агентством
водных ресурсов государственной
функции по ведению государственного
водного реестра и предоставлению
сведений из государственного водного
реестра и копий документов, содержащих
сведения, включенные в государственный
водный реестр

Образец

ЗАКЛЮЧЕНИЕ
НА КОМПЛЕКТНОСТЬ ПРЕДСТАВЛЕННЫХ ДОКУМЕНТОВ, СОДЕРЖАЩИХ СВЕДЕНИЯ ДЛЯ ВНЕСЕНИЯ В ГОСУДАРСТВЕННЫЙ ВОДНЫЙ РЕЕСТР
НА ВХ. N _____________ ОТ _____________

Сведения, подлежащие внесению в государственный водный реестр, предоставлены Федеральной службой по надзору в сфере защиты прав потребителей и благополучия человека

Перечень
документов, содержащих сведения для внесения в государственный водный реестр

N п/п Наименование сведений, подлежащих внесению в реестр государственный водный реестр Сведения представлены <*> N формы <**>
1 3 4 5
1. О санитарно-эпидемиологической обстановке на водных объектах    
   
   
   
   
   

В электронном документе нумерация граф в таблице соответствует официальному источнику.

<*> Указывается краткая формулировка "представлены", в случае если форма, содержащая данные сведения, представлена, иначе - "не представлены".

<**> Указывается номер формы состава сведений в соответствующем приказе Министерства природных ресурсов Российской Федерации, изданном во исполнение пункта 13 Постановления Правительства Российской Федерации от 28 апреля 2007 г. N 253 "О порядке ведения государственного водного реестра".

Документы, содержащие сведения для внесения в государственный водный реестр, проверены на соответствие требованиям Водного кодекса Российской Федерации, Постановлению Правительства Российской Федерации от 28 апреля 2007 г. N 253 "О порядке ведения государственного водного реестра".

Принято решение о комплектности: (нужное отметить V)

принять документы, содержащие сведения для внесения в государственный водный реестр, к рассмотрению для внесения в государственный водный реестр.
 
  запросить недостающие сведения для внесения в государственный водный реестр.
Исполнитель:            
             
(Ф.И.О.)   (должность)   (подпись)   (дата)

Приложение 16
к Административному регламенту
исполнения Федеральным агентством
водных ресурсов государственной
функции по ведению государственного
водного реестра и предоставлению
сведений из государственного водного
реестра и копий документов, содержащих
сведения, включенные в государственный
водный реестр

Образец

ЗАКЛЮЧЕНИЕ
НА КОМПЛЕКТНОСТЬ ПРЕДСТАВЛЕННЫХ ДОКУМЕНТОВ, СОДЕРЖАЩИХ СВЕДЕНИЯ ДЛЯ ВНЕСЕНИЯ В ГОСУДАРСТВЕННЫЙ ВОДНЫЙ РЕЕСТР
НА ВХ. N __________ ОТ ______________

Сведения, подлежащие внесению в государственный водный реестр, предоставлены Федеральной службой по надзору в сфере природопользования

Перечень
документов, содержащих сведения для внесения в государственный водный реестр

N п/п Наименование сведений, подлежащих внесению в государственный водный реестр Сведения представлены <*> N формы <**>
1 3 4 5
1. Об особо охраняемых водных объектах федерального значения    
   
   
2. О водных объектах, расположенных в пределах особо охраняемых природных территорий федерального значения    
   
   
4. О режимах использования водоохранных зон водных объектов    
   
   

В электронном документе нумерация граф в таблице соответствует официальному источнику.

<*> Указывается краткая формулировка "представлены", в случае если форма, содержащая данные сведения, представлена, иначе - "не представлены".

<**> Указывается номер формы состава сведений в соответствующем приказе Министерства природных ресурсов Российской Федерации, изданном во исполнение пункта 13 Постановления Правительства Российской Федерации от 28 апреля 2007 г. N 253 "О порядке ведения государственного водного реестра".

Документы, содержащие сведения для внесения в государственный водный реестр, проверены на соответствие требованиям Водного кодекса Российской Федерации, Положению о Федеральной службе по надзору в сфере природопользования, Постановлению Правительства Российской Федерации от 28 апреля 2007 г. N 253 "О порядке ведения государственного водного реестра".

Принято решение о комплектности: (нужное отметить V)

принять документы, содержащие сведения для внесения в государственный водный реестр, к рассмотрению для внесения в государственный водный реестр.
 
  запросить недостающие сведения для внесения в государственный водный реестр.
Исполнитель:            
             
(Ф.И.О.)   (должность)   (подпись)   (дата)

Приложение 17
к Административному регламенту
исполнения Федеральным агентством
водных ресурсов государственной
функции по ведению государственного
водного реестра и предоставлению
сведений из государственного водного
реестра и копий документов, содержащих
сведения, включенные в государственный
водный реестр

Образец

ЗАКЛЮЧЕНИЕ
НА КОМПЛЕКТНОСТЬ ПРЕДСТАВЛЕННЫХ ДОКУМЕНТОВ, СОДЕРЖАЩИХ СВЕДЕНИЯ ДЛЯ ВНЕСЕНИЯ В ГОСУДАРСТВЕННЫЙ ВОДНЫЙ РЕЕСТР
НА ВХ. N __________ ОТ _____________

Сведения, подлежащие внесению в государственный водный реестр, предоставлены Федеральной службой по надзору в сфере транспорта

Перечень
документов, содержащих сведения для внесения в государственный водный реестр

N п/п Наименование сведений, подлежащих внесению в государственный водный реестр Сведения представлены <*> N формы <**>
1 3 4 5
1. О поднадзорных гидротехнических и иных сооружениях, расположенных на водных объектах    
   
   
   
   
   

В электронном документе нумерация граф в таблице соответствует официальному источнику.

<*> Указывается краткая формулировка "представлены", в случае если форма, содержащая данные сведения, представлена, иначе - "не представлены".

<**> Указывается номер формы состава сведений в соответствующем приказе Министерства природных ресурсов Российской Федерации, изданном во исполнение пункта 13 Постановления Правительства Российской Федерации от 28 апреля 2007 г. N 253 "О порядке ведения государственного водного реестра".

Документы, содержащие сведения для внесения в государственный водный реестр, проверены на соответствие требованиям Водного кодекса Российской Федерации, Постановлению Правительства Российской Федерации от 28 апреля 2007 г. N 253 "О порядке ведения государственного водного реестра".

Принято решение о комплектности: (нужное отметить V)

принять документы, содержащие сведения для внесения в государственный водный реестр, к рассмотрению для внесения в государственный водный реестр.
 
  запросить недостающие сведения для внесения в государственный водный реестр.
Исполнитель:            
             
(Ф.И.О.)   (должность)   (подпись)   (дата)

Приложение 18
к Административному регламенту
исполнения Федеральным агентством
водных ресурсов государственной
функции по ведению государственного
водного реестра и предоставлению
сведений из государственного водного
реестра и копий документов, содержащих
сведения, включенные в государственный
водный реестр

Образец

ЗАКЛЮЧЕНИЕ
НА КОМПЛЕКТНОСТЬ ПРЕДСТАВЛЕННЫХ ДОКУМЕНТОВ, СОДЕРЖАЩИХ СВЕДЕНИЯ ДЛЯ ВНЕСЕНИЯ В ГОСУДАРСТВЕННЫЙ ВОДНЫЙ РЕЕСТР
НА ВХ. N ___________________ ОТ _______

Сведения, подлежащие внесению в государственный водный реестр, предоставлены Федеральной службой по экологическому, технологическому и атомному надзору

Перечень
документов, содержащих сведения для внесения в государственный водный реестр

N п/п Наименование сведений, подлежащих внесению в государственный водный реестр Сведения представлены <*> N формы <**>
1 3 4 5
1. О гидротехнических сооружениях (за исключением судоходных гидротехнических сооружений, а также гидротехнических сооружений, полномочия по осуществлению надзора за которыми переданы органам местного самоуправления)    
   
   
2. Об объектах, оказывающих негативное воздействие на водные объекты, в том числе осуществляющих сбросы загрязняющих веществ    
   
   

В электронном документе нумерация граф в таблице соответствует официальному источнику.

<*> Указывается краткая формулировка "представлены", в случае если форма, содержащая данные сведения, представлена, иначе - "не представлены".

<**> Указывается номер формы состава сведений состава сведений приложения 2 в соответствующем приказе Министерства природных ресурсов Российской Федерации, изданном во исполнение пункта 13 Постановления Правительства Российской Федерации от 28 апреля 2007 г. N 253 "О порядке ведения государственного водного реестра".

Документы, содержащие сведения для внесения в государственный водный реестр, проверены на соответствие требованиям Водного кодекса Российской Федерации, Положению о Федеральной службе по экологическому, технологическому и атомному надзору, Постановлению Правительства Российской Федерации от 28 апреля 2007 г. N 253 "О порядке ведения государственного водного реестра".

Принято решение о комплектности: (нужное отметить V)

принять документы, содержащие сведения для внесения в государственный водный реестр, к рассмотрению для внесения в государственный водный реестр.
 
  запросить недостающие сведения для внесения в государственный водный реестр.
Исполнитель:            
             
(Ф.И.О.)   (должность)   (подпись)   (дата)

Приложение 19
к Административному регламенту
исполнения Федеральным агентством
водных ресурсов государственной
функции по ведению государственного
водного реестра и предоставлению
сведений из государственного водного
реестра и копий документов, содержащих
сведения, включенные в государственный
водный реестр

Образец

ЗАКЛЮЧЕНИЕ
НА КОМПЛЕКТНОСТЬ ПРЕДСТАВЛЕННЫХ ДОКУМЕНТОВ, СОДЕРЖАЩИХ СВЕДЕНИЯ ДЛЯ ВНЕСЕНИЯ В ГОСУДАРСТВЕННЫЙ ВОДНЫЙ РЕЕСТР
НА ВХ. N _______________ ОТ ___________

Сведения, подлежащие внесению в государственный водный реестр, предоставлены Федеральным агентством кадастра объектов недвижимости

Перечень
документов, содержащих сведения для внесения в государственный водный реестр

N п/п Наименование сведений, подлежащих внесению в государственный водный реестр Сведения представлены <*> N формы <**>
1 3 4 5
1. О гидротехнических и иных сооружениях, расположенных на водных объектах    
   
   
2. О кадастровых номерах земельных участков, в границах которых расположены водные объекты    
   
   
3. О земельных участках, занятых указанными сооружениями    
   
   

В электронном документе нумерация граф в таблице соответствует официальному источнику.

<*> Указывается краткая формулировка "представлены", в случае если форма, содержащая данные сведения, представлена, иначе - "не представлены".

<**> Указывается номер формы состава сведений в соответствующем приказе Министерства природных ресурсов Российской Федерации, изданном во исполнение пункта 13 Постановления Правительства Российской Федерации от 28 апреля 2007 г. N 253 "О порядке ведения государственного водного реестра".

Документы, содержащие сведения для внесения в государственный водный реестр, проверены на соответствие требованиям Водного кодекса Российской Федерации, Постановлению Правительства Российской Федерации от 28 апреля 2007 г. N 253 "О порядке ведения государственного водного реестра".

Принято решение о комплектности: (нужное отметить V)

принять документы, содержащие сведения для внесения в государственный водный реестр, к рассмотрению для внесения в государственный водный реестр.
 
  запросить недостающие сведения для внесения в государственный водный реестр.
Исполнитель:            
             
(Ф.И.О.)   (должность)   (подпись)   (дата)

Приложение 20
к Административному регламенту
исполнения Федеральным агентством
водных ресурсов государственной
функции по ведению государственного
водного реестра и предоставлению
сведений из государственного водного
реестра и копий документов, содержащих
сведения, включенные в государственный
водный реестр

Образец

ЗАКЛЮЧЕНИЕ
НА КОМПЛЕКТНОСТЬ ПРЕДСТАВЛЕННЫХ ДОКУМЕНТОВ, СОДЕРЖАЩИХ СВЕДЕНИЯ ДЛЯ ВНЕСЕНИЯ В ГОСУДАРСТВЕННЫЙ ВОДНЫЙ РЕЕСТР
НА ВХ. N ________________ ОТ __________

Сведения, подлежащие внесению в государственный водный реестр, предоставлены Федеральным агентством морского и речного транспорта

Перечень
документов, содержащих сведения для внесения в государственный водный реестр

N п/п Наименование сведений, подлежащих внесению в государственный водный реестр Сведения представлены <*> N формы <**>
1 3 4 5
1. О пользовании акваториями водных объектов и береговой полосой внутренних водных путей Российской Федерации    
   
   
   
   

В электронном документе нумерация граф в таблице соответствует официальному источнику.

<*> Указывается краткая формулировка "представлены", в случае если форма, содержащая данные сведения, представлена, иначе - "не представлены".

<**> Указывается номер формы состава сведений в соответствующем приказе Министерства природных ресурсов Российской Федерации, изданном во исполнение пункта 13 Постановления Правительства Российской Федерации от 28 апреля 2007 г. N 253 "О порядке ведения государственного водного реестра".

Документы, содержащие сведения для внесения в государственный водный реестр, проверены на соответствие требованиям Водного кодекса Российской Федерации, Постановлению Правительства Российской Федерации от 28 апреля 2007 г. N 253 "О порядке ведения государственного водного реестра".

Принято решение о комплектности: (нужное отметить V)

принять документы, содержащие сведения для внесения в государственный водный реестр, к рассмотрению для внесения в государственный водный реестр.
 
  запросить недостающие сведения для внесения в государственный водный реестр.
Исполнитель:            
             
(Ф.И.О.)   (должность)   (подпись)   (дата)

Приложение 21
к Административному регламенту
исполнения Федеральным агентством
водных ресурсов государственной
функции по ведению государственного
водного реестра и предоставлению
сведений из государственного водного
реестра и копий документов, содержащих
сведения, включенные в государственный
водный реестр

Образец

ЗАКЛЮЧЕНИЕ
НА КОМПЛЕКТНОСТЬ ПРЕДСТАВЛЕННЫХ ДОКУМЕНТОВ, СОДЕРЖАЩИХ СВЕДЕНИЯ ДЛЯ ВНЕСЕНИЯ В ГОСУДАРСТВЕННЫЙ ВОДНЫЙ РЕЕСТР
НА ВХ. N _______________ ОТ ___________

Сведения, подлежащие внесению в государственный водный реестр, предоставлены Федеральным агентством по недропользованию

Перечень
документов, содержащих сведения для внесения в государственный водный реестр

N п/п Наименование сведений, подлежащих внесению в государственный водный реестр Сведения представлены <*> N формы <**>
1 3 4 5
1. О подземных водных объектах, в том числе об их использовании, водопотреблении и водоотведении    
   
   
   
   

В электронном документе нумерация граф в таблице соответствует официальному источнику.

<*> Указывается краткая формулировка "представлены", в случае если форма, содержащая данные сведения, представлена, иначе - "не представлены".

<**> Указывается номер формы состава сведений в соответствующем приказе Министерства природных ресурсов Российской Федерации, изданном во исполнение пункта 13 Постановления Правительства Российской Федерации от 28 апреля 2007 г. N 253 "О порядке ведения государственного водного реестра".

Документы, содержащие сведения для внесения в государственный водный реестр, проверены на соответствие требованиям Водного кодекса Российской Федерации, Постановлению Правительства Российской Федерации от 28 апреля 2007 г. N 253 "О порядке ведения государственного водного реестра".

Принято решение о комплектности: (нужное отметить V)

принять документы, содержащие сведения для внесения в государственный водный реестр, к рассмотрению для внесения в государственный водный реестр.
 
  запросить недостающие сведения для внесения в государственный водный реестр.
Исполнитель:            
             
(Ф.И.О.)   (должность)   (подпись)   (дата)

Приложение 22
к Административному регламенту
исполнения Федеральным агентством
водных ресурсов государственной
функции по ведению государственного
водного реестра и предоставлению
сведений из государственного водного
реестра и копий документов, содержащих
сведения, включенные в государственный
водный реестр

Образец

ЗАКЛЮЧЕНИЕ
НА КОМПЛЕКТНОСТЬ ПРЕДСТАВЛЕННЫХ ДОКУМЕНТОВ, СОДЕРЖАЩИХ СВЕДЕНИЯ ДЛЯ ВНЕСЕНИЯ В ГОСУДАРСТВЕННЫЙ ВОДНЫЙ РЕЕСТР
НА ВХ. N _____________ ОТ _____________

Сведения, подлежащие внесению в государственный водный реестр, предоставлены Федеральным агентством по рыболовству

Перечень
документов, содержащих сведения для внесения в государственный водный реестр

N п/п Наименование сведений, подлежащих внесению в государственный водный реестр Сведения представлены <*> N формы <**>
1 3 4 5
1. О водных объектах рыбохозяйственного значения    
   
   
   
   

В электронном документе нумерация граф в таблице соответствует официальному источнику.

<*> Указывается краткая формулировка "представлены", в случае если форма, содержащая данные сведения, представлена, иначе - "не представлены".

<**> Указывается номер формы состава сведений в соответствующем приказе Министерства природных ресурсов Российской Федерации, изданном во исполнение пункта 13 Постановления Правительства Российской Федерации от 28 апреля 2007 г. N 253 "О порядке ведения государственного водного реестра".

Документы, содержащие сведения для внесения в государственный водный реестр, проверены на соответствие требованиям Водного кодекса Российской Федерации, Постановлению Правительства Российской Федерации от 28 апреля 2007 г. N 253 "О порядке ведения государственного водного реестра".

Принято решение о комплектности: (нужное отметить V)

принять документы, содержащие сведения для внесения в государственный водный реестр, к рассмотрению для внесения в государственный водный реестр.
 
  запросить недостающие сведения для внесения в государственный водный реестр.
Исполнитель:            
             
(Ф.И.О.)   (должность)   (подпись)   (дата)

Приложение 23
к Административному регламенту
исполнения Федеральным агентством
водных ресурсов государственной
функции по ведению государственного
водного реестра и предоставлению
сведений из государственного водного
реестра и копий документов, содержащих
сведения, включенные в государственный
водный реестр

Образец

ЗАКЛЮЧЕНИЕ
НА КОМПЛЕКТНОСТЬ ПРЕДСТАВЛЕННЫХ ДОКУМЕНТОВ, СОДЕРЖАЩИХ СВЕДЕНИЯ ДЛЯ ВНЕСЕНИЯ В ГОСУДАРСТВЕННЫЙ ВОДНЫЙ РЕЕСТР
НА ВХ. N _____________ ОТ _____________

Сведения, подлежащие внесению в государственный водный реестр, предоставлены органом исполнительной власти субъектов Российской Федерации

(указывается название субъекта Российской Федерации)

Перечень
документов, содержащих сведения для внесения в государственный водный реестр

N п/п Наименование сведений, подлежащих внесению в государственный водный реестр Сведения представлены <*> N формы <**>
1 3 4 5
1. О договорах водопользования    
   
   
2. О переходе прав и обязанностей по договорам водопользования    
   
   
3. О прекращении договоров водопользования, сторонами которых они являются    
   
   
4. О принятых решениях о предоставлении в пользование водных объектов    
   
   
5. О рыбопромысловых участках, режимах округов санитарной (горно-санитарной) охраны, установленных для лечебно-оздоровительных местностей и курортов регионального и местного значения, в границах которых расположены водные объекты    
   
   
6. О водных объектах и расположенных на них гидротехнических и иных сооружениях, находящихся в собственности субъектов Российской Федерации    
   
   

В электронном документе нумерация граф в таблице соответствует официальному источнику.

<*> Указывается краткая формулировка "представлены", в случае если форма, содержащая данные сведения, представлена, иначе - "не представлены".

<**> Указывается номер формы состава сведений в соответствующем приказе Министерства природных ресурсов Российской Федерации, изданном во исполнение пункта 13 Постановления Правительства Российской Федерации от 28 апреля 2007 г. N 253 "О порядке ведения государственного водного реестра".

Документы, содержащие сведения для внесения в государственный водный реестр, проверены на соответствие требованиям Водного кодекса Российской Федерации, Постановлению Правительства Российской Федерации от 28 апреля 2007 г. N 253 "О порядке ведения государственного водного реестра".

Принято решение о комплектности: (нужное отметить V)

принять документы, содержащие сведения для внесения в государственный водный реестр, к рассмотрению для внесения в государственный водный реестр.
 
  запросить недостающие сведения для внесения в государственный водный реестр.
Исполнитель:            
             
(Ф.И.О.)   (должность)   (подпись)   (дата)

Приложение 24
к Административному регламенту
исполнения Федеральным агентством
водных ресурсов государственной
функции по ведению государственного
водного реестра и предоставлению
сведений из государственного водного
реестра и копий документов, содержащих
сведения, включенные в государственный
водный реестр

Образец

ЗАКЛЮЧЕНИЕ
НА КОМПЛЕКТНОСТЬ ПРЕДСТАВЛЕННЫХ ДОКУМЕНТОВ, СОДЕРЖАЩИХ СВЕДЕНИЯ ДЛЯ ВНЕСЕНИЯ В ГОСУДАРСТВЕННЫЙ ВОДНЫЙ РЕЕСТР
НА ВХ. N _______________ ОТ ___________

Сведения, подлежащие внесению в государственный водный реестр, предоставлены органом местного самоуправления

(указывается название органа местного самоуправления)

Перечень
документов, содержащих сведения для внесения в государственный водный реестр

N п/п Наименование сведений, подлежащих внесению в государственный водный реестр Сведения представлены <*> N формы <**>
1 3 4 5
1. О режимах особой охраны для водных объектов, расположенных в границах зон санитарной охраны водных объектов, установленных в соответствии с требованиями санитарных норм    
   
   
2. О принятых решениях о предоставлении в пользование водных объектов, водных объектах и расположенных на них гидротехнических и иных сооружениях, находящихся в собственности муниципальных образований    
   
   

В электронном документе нумерация граф в таблице соответствует официальному источнику.

<*> Указывается краткая формулировка "представлены", в случае если форма, содержащая данные сведения, представлена, иначе - "не представлены".

<**> Указывается номер формы состава сведений в соответствующем приказе Министерства природных ресурсов Российской Федерации, изданном во исполнение пункта 13 Постановления Правительства Российской Федерации от 28 апреля 2007 г. N 253 "О порядке ведения государственного водного реестра".

Документы, содержащие сведения для внесения в государственный водный реестр, проверены на соответствие требованиям Водного кодекса Российской Федерации, Постановлению Правительства Российской Федерации от 28 апреля 2007 г. N 253 "О порядке ведения государственного водного реестра".

Принято решение о комплектности: (нужное отметить V)

принять документы, содержащие сведения для внесения в государственный водный реестр, к рассмотрению для внесения в государственный водный реестр.
   
  запросить недостающие сведения для внесения в государственный водный реестр.
Исполнитель:            
             
(Ф.И.О.)   (должность)   (подпись)   (дата)

Приложение 25
к Административному регламенту
исполнения Федеральным агентством
водных ресурсов государственной
функции по ведению государственного
водного реестра и предоставлению
сведений из государственного водного
реестра и копий документов, содержащих
сведения, включенные в государственный
водный реестр

Образец

ТАБЛИЦА
УЧЕТА ВХОДЯЩИХ ФОРМ СВЕДЕНИЙ ДЛЯ ГОСУДАРСТВЕННОГО ВОДНОГО РЕЕСТРА

N N вход. Поставщик Цель Кол-во стр. Объем информации Основание Дата поступления сведений Ф.И.О. исполнителя Решение
1 2 3 4 5 6 7 8 9 10
                   

Правила заполнения таблицы учета

Одна запись соответствует одному пакету документов.

Заполнение граф учетной таблицы осуществляется последовательно по мере выполнения операции:

1. Графа 1 "N" - порядковый номер записи.

2. Графа 2 "N вход." - входящий номер документа при приемке.

3. Графа 3 "Поставщик" - указывается орган, предоставляющий форму сведений.

4. Графа 4 "Цель" - указывается цель предоставления форм сведений в кратких формулировках "внесение", "корректировка" и "внесение и корректировка".

5. Графа 5 "Кол-во стр." - указывается количество страниц предоставленных сведений. За единицу предоставленных форм сведений принимается одна форма сведений от одного поставщика, которая может быть на нескольких страницах.

6. Графа 6 "Объем информации" - указывается объем информации, предоставленной на электронном носителе в кб, Мб и т.п.

7. Графа 7 "Основание" - указывается основание предоставления форм сведений для государственного водного реестра (плановая, по запросу принимающего органа, по инициативе поставщика).

8. Графа 8 "Дата поступления сведений" - указывается дата поступления сведений от поставщика.

9. Графа 9 "Ф.И.О. исполнителя" - указывается фамилия, имя и отчество (инициалы допускаются) заполняющего таблицу учета входящих форм сведений для государственного водного реестра.

10. Графа 10 "Решение" - данная графа заполняется по результатам проверки на комплектность. В случае решения принять к рассмотрению, которое фиксируется в заключении о комплектности, в графе 10 данной таблицы указывается "принять к рассмотрению", иначе - "запросить недостающие".

В зависимости от объема поступающих форм сведений для государственного водного реестра, таблица учета входных форм сведений государственного водного реестра может быть разбита на тома по следующим основаниям (одному или нескольким):

1. Календарный период (год, квартал).

2. Орган, предоставивший форму сведений (см. пункт 12 Положения о ведении государственного водного реестра, утвержденного Постановлением Правительства Российской Федерации от 28 апреля 2007 г. N 253 "О порядке ведения государственного водного реестра" (Собрание законодательства Российской Федерации, 2007, N 19, ст. 2357)).

3. Раздел (подраздел) государственного водного реестра (см. п. 1.3, Приказ Министерства природных ресурсов Российской Федерации от 29 мая 2007 г. N 138 "Об утверждении формы государственного водного реестра" (зарегистрирован в Минюсте России от 2 июля 2007 г. N 9740) (Бюллетень нормативных актов федеральных органов исполнительной власти от 6 августа 2007 г. N 32)).

Приложение 26
к Административному регламенту
исполнения Федеральным агентством
водных ресурсов государственной
функции по ведению государственного
водного реестра и предоставлению
сведений из государственного водного
реестра и копий документов, содержащих
сведения, включенные в государственный
водный реестр

Образец
 
        Письмо о некомплектности представленных сведений
          для внесения в государственный водный реестр
 
На бланке Росводресурсов/        Кому ____________________________
территориального органа
Росводресурсов
 
                                 Куда ____________________________
 
       Уважаемый ________________________________________!
                   (указывается заместитель Руководителя
                   соответствующего федерального органа
                  исполнительной власти, или Руководитель
                      его территориального органа, или
                     Руководитель органа исполнительной
                    власти субъектов Российской Федерации
                     или органа местного самоуправления)
 
    Сообщаю  Вам,  что переданные "__" ___________________ 20__ г.
                         (указывается дата представления сведений)
документы,
содержащие  сведения для внесения в государственный водный реестр,
представлены не в полном объеме, в частности отсутствуют следующие
сведения:
    1. ___________________________________________________________
       (указываются   недостающие   сведения   в   соответствии  с
                        заключением о комплектности)
    ______________
    ______________
    ______________
    2. ___________________________________________________________
       (указываются   недостающие   сведения   в   соответствии  с
                      заключением о комплектности)
    ______________
    ______________
    ______________
    3. ___________________________________________________________
       (указываются   недостающие   сведения   в   соответствии  с
                       заключением о комплектности)
    ______________
    ______________
    ______________
    4. ___________________________________________________________
       (указываются   недостающие   сведения   в   соответствии  с
                     заключением о комплектности)
    ______________
    ______________
    ______________
    5. ___________________________________________________________
       (указываются   недостающие   сведения   в   соответствии  с
                      заключением о комплектности)
    ______________
    ______________
    ______________
    6. ___________________________________________________________
      (указываются   недостающие   сведения   в   соответствии   с
                    заключением о комплектности)
    ______________
    ______________
    ______________
 
    Необходимо  обеспечить предоставление недостающих сведений для
внесения  в  государственный  водный  реестр не позднее пятнадцати
рабочих дней с момента получения данного письма.
 
Руководитель (заместитель руководителя)
территориального органа Росводресурсов __________________ /Ф.И.О./
                                          (подпись)
 
                                        ______________
                                           (дата)
 
 
 

Приложение 27
к Административному регламенту
исполнения Федеральным агентством
водных ресурсов государственной
функции по ведению государственного
водного реестра и предоставлению
сведений из государственного водного
реестра и копий документов, содержащих
сведения, включенные в государственный
водный реестр

Образец
 
      Письмо о несоответствии установленному составу сведений
           для внесения в государственный водный реестр
 
    На бланке Росводресурсов/          Кому ______________________
    территориального органа
    Росводресурсов
 
                                       Куда ______________________
 
             Уважаемый _____________________________!
 
Сообщаю Вам, что переданные "__" _________________________ 20__ г.
                         (указывается дата представления сведений)
документы,  содержащие  сведения  для  внесения  в государственный
водный реестр, представлены не в соответствии с составом сведений,
установленным  ___________________________________________________
               (указывается утвердивший нормативный правовой акт)
от "__" ______ 20__ г.,
в отношении следующих пунктов:
        ___________________
         (номер пункта)
    1. ___________________________________________________________
          (указываются несоответствия представления сведений)
    2. ___________________________________________________________
          (указываются несоответствия представления сведений)
    3. ___________________________________________________________
          (указываются несоответствия представления сведений)
    4. ___________________________________________________________
          (указываются несоответствия представления сведений)
    5. ___________________________________________________________
          (указываются несоответствия представления сведений)
        ___________________
          (номер пункта)
    1. ___________________________________________________________
          (указываются несоответствия представления сведений)
    2. ___________________________________________________________
          (указываются несоответствия представления сведений)
    3. ___________________________________________________________
          (указываются несоответствия представления сведений)
    4. ___________________________________________________________
          (указываются несоответствия представления сведений)
    5. ___________________________________________________________
          (указываются несоответствия представления сведений)
        ___________________
          (номер пункта)
    1. ___________________________________________________________
          (указываются несоответствия представления сведений)
    2. ___________________________________________________________
          (указываются несоответствия представления сведений)
    3. ___________________________________________________________
          (указываются несоответствия представления сведений)
    4. ___________________________________________________________
          (указываются несоответствия представления сведений)
    5. ___________________________________________________________
          (указываются несоответствия представления сведений)
        ___________________
          (номер пункта)
    1. ___________________________________________________________
          (указываются несоответствия представления сведений)
    2. ___________________________________________________________
          (указываются несоответствия представления сведений)
    3. ___________________________________________________________
          (указываются несоответствия представления сведений)
    4. ___________________________________________________________
          (указываются несоответствия представления сведений)
    5. ___________________________________________________________
          (указываются несоответствия представления сведений)
        ___________________
          (номер пункта)
    1. ___________________________________________________________
          (указываются несоответствия представления сведений)
    2. ___________________________________________________________
          (указываются несоответствия представления сведений)
    3. ___________________________________________________________
          (указываются несоответствия представления сведений)
    4. ___________________________________________________________
          (указываются несоответствия представления сведений)
    5. ___________________________________________________________
          (указываются несоответствия представления сведений)
        ___________________
          (номер пункта)
    1. ___________________________________________________________
          (указываются несоответствия представления сведений)
    2. ___________________________________________________________
          (указываются несоответствия представления сведений)
    3. ___________________________________________________________
          (указываются несоответствия представления сведений)
    4. ___________________________________________________________
          (указываются несоответствия представления сведений)
    5. ___________________________________________________________
          (указываются несоответствия представления сведений)
        ___________________
          (номер пункта)
    1. ___________________________________________________________
          (указываются несоответствия представления сведений)
    2. ___________________________________________________________
          (указываются несоответствия представления сведений)
    3. ___________________________________________________________
          (указываются несоответствия представления сведений)
    4. ___________________________________________________________
          (указываются несоответствия представления сведений)
    5. ___________________________________________________________
          (указываются несоответствия представления сведений)
 
    Необходимо  обеспечить предоставление недостающих сведений для
внесения  в  государственный  водный  реестр не позднее пятнадцати
рабочих  дней с момента получения данного письма и указать причину
их отсутствия.
 
Руководитель (заместитель руководителя)
территориального органа Росводресурсов __________________ /Ф.И.О./
                                          (подпись)
 
                                         ______________
                                             (дата)
 
 
 

Приложение 28
к Административному регламенту
исполнения Федеральным агентством
водных ресурсов государственной
функции по ведению государственного
водного реестра и предоставлению
сведений из государственного водного
реестра и копий документов, содержащих
сведения, включенные в государственный
водный реестр

Образец

ТАБЛИЦА
СООТНЕСЕНИЯ ПРЕДСТАВЛЕННЫХ СВЕДЕНИЙ ДЛЯ ВНЕСЕНИЯ В ГОСУДАРСТВЕННЫЙ ВОДНЫЙ РЕЕСТР И ФОРМ ГОСУДАРСТВЕННОГО ВОДНОГО РЕЕСТРА

N Представленные сведения Формы реестра Примечания <*>
1      
2      
3      
4      
5      
6      
7      
...      

<*> Любые примечания относительно соотнесения форм - на усмотрение должностного лица, проводившего соотнесение.

Руководитель (заместитель руководителя) территориального органа Росводресурсов   /Ф.И.О./
  (подпись)  
     
  (дата)  

Приложение 29
к Административному регламенту
исполнения Федеральным агентством
водных ресурсов государственной
функции по ведению государственного
водного реестра и предоставлению
сведений из государственного водного
реестра и копий документов, содержащих
сведения, включенные в государственный
водный реестр

ОБРАЗЕЦ ШТАМПА ВНЕСЕНИЯ СВЕДЕНИЙ, СОДЕРЖАЩИХСЯ В ДОКУМЕНТЕ, В ГОСУДАРСТВЕННЫЙ ВОДНЫЙ РЕЕСТР (60 X 100 ММ)

 
  (Наименование органа, вносившего сведения)  
     
  Внесено  
  "__" ________ 200_ года  
     
  В Государственный водный реестр  
     
  (Должность, фамилия, и.о. лица, осуществившего регистрацию)  
     
  Подпись ________________________________  

Приложение 30
к Административному регламенту
исполнения Федеральным агентством
водных ресурсов государственной
функции по ведению государственного
водного реестра и предоставлению
сведений из государственного водного
реестра и копий документов, содержащих
сведения, включенные в государственный
водный реестр

Образец
 
                             Заявление
   о предоставлении сведений из государственного водного реестра
 
                           Руководителю
                           _______________________________________
                            (наименование территориального органа
                                        Росводресурсов)
                           _______________________________________
                            (фамилия, имя, отчество Руководителя
                                    территориального органа)
                           от ____________________________________
                                (фамилия, имя, отчество заявителя/
                                      представителя заявителя)
 
           действующего на основании: ____________________________
                                         (реквизиты документа,
                                       подтверждающего полномочия
                                           должностного лица
                                          со стороны заявителя)
 
1. _______________________________________________________________
   (полное наименование юридического лица - для юридического лица)
_________________________________________________________________.
 (реквизиты  документа,  подтверждающего  регистрацию юридического
                                лица)
Для следующих объектов:
__________________________________________________________________
 (указывается  название  водного  объекта  или  водохозяйственного
участка,  для которых предоставляются сведения из государственного
                        водного реестра)
прошу предоставить сведения по формам:
1) _.__. -гвр  ___________________________________________________
2) _.__. -гвр  ___________________________________________________
3) _.__. -гвр  ___________________________________________________
4) _.__. -гвр  ___________________________________________________
5) _.__. -гвр  ___________________________________________________
6) _.__. -гвр  ___________________________________________________
 (номер формы)  (название формы)
2. Контактный телефон: ______________________.
3. Почтовый адрес: _________, ___________________________________.
                   (индекс)   (ненужное зачеркнуть) (наименование
                          области, города, поселка, села, название
                                 улицы, дом N, корпус N, кв. N)
4. Адрес электронной почты: ____________@.___.__
 
"__" ________ 20__ г.   ___________________________  _____________
                      (должность - для юридического    (подпись)
                                 лица)
 
                                      М.П. (для юридического лица)
 
 
 

Приложение 31
к Административному регламенту
исполнения Федеральным агентством
водных ресурсов государственной
функции по ведению государственного
водного реестра и предоставлению
сведений из государственного водного
реестра и копий документов, содержащих
сведения, включенные в государственный
водный реестр

Образец
 
                              Заявление
 о  предоставлении  копий  документов  из государственного водного
                              реестра
 
                           Руководителю
                           _______________________________________
                            (наименование территориального органа
                                       Росводресурсов)
                           _______________________________________
                            (фамилия, имя, отчество Руководителя
                                   территориального органа)
                           от ____________________________________
                               (фамилия, имя, отчество заявителя/
                                     представителя заявителя)
 
           действующего на основании: ____________________________
                                         (реквизиты документа,
                                        подтверждающего полномочия
                                            должностного лица
                                          со стороны заявителя)
 
1. _______________________________________________________________
   (полное наименование юридического лица - для юридического лица)
_________________________________________________________________.
   (реквизиты  документа, подтверждающего регистрацию юридического
                                    лица)
 
Прошу предоставить копии документов:
    (дата)            (номер)               (название)
1) от "__".__.____ г.  N ___  ____________________________________
                              ____________________________________
2) от "__".__.____ г.  N ___  ____________________________________
                              ____________________________________
3) от "__".__.____ г.  N ___  ____________________________________
                              ____________________________________
2. Контактный телефон: ______________________,
                       ______________________.
3. Почтовый адрес: _________, ___________________________________.
                   (индекс)   (ненужное зачеркнуть) (наименование
                          области, города, поселка, села, название
                                улицы, дом N, корпус N, кв. N)
4. Адрес электронной почты: ____________@.___.__
 
"__" _______ 20__ г.   ____________________________  _____________
                      (должность - для юридического    (подпись)
                                  лица)
 
                                      М.П. (для юридического лица)
 
 
 

Приложение 32
к Административному регламенту
исполнения Федеральным агентством
водных ресурсов государственной
функции по ведению государственного
водного реестра и предоставлению
сведений из государственного водного
реестра и копий документов, содержащих
сведения, включенные в государственный
водный реестр

Образец

ТАБЛИЦА
УЧЕТА ВХОДЯЩИХ ЗАЯВЛЕНИЙ О ПРЕДОСТАВЛЕНИИ СВЕДЕНИЙ ИЗ ГОСУДАРСТВЕННОГО ВОДНОГО РЕЕСТРА И КОПИЙ ДОКУМЕНТОВ, СОДЕРЖАЩИХ СВЕДЕНИЯ, ВКЛЮЧЕННЫЕ В ГОСУДАРСТВЕННЫЙ ВОДНЫЙ РЕЕСТР

N Вх. номер заявления Дата заявления Наименование заявителя ФИО лица, подавшего заявление Принятое решение Размер платы за предоставление копий документов Отметка о внесении платы за предоставление копий документов Отметка о выдаче заявителю
1 2 3 4 5 6 7 8 9
1.                
2.                
3.                

Правила заполнения таблицы учета:

Одна запись соответствует одному заявлению.

Заполнение граф учетной таблицы осуществляется последовательно по мере выполнения операции:

1. Графа 1 - "N" - указывается порядковый номер заявления, начиная с 1.

2. Графа 2 - "входящий номер заявления" - входящий номер должен соответствовать номеру, под которым документ зарегистрирован в РКФ как входящий.

3. Графа 3 - "дата заявления" - проставляется дата, указанная в регистрационном штампе.

4. Графа 4 - "наименование заявителя" - указывается наименование юридического лица или проставляется прочерк "-" для физического лица.

5. Графа 5 - "ФИО лица, подавшего заявление" - указывается фамилия и инициалы представителя юридического лица, подавшего заявление, или фамилия и инициалы физического лица.

6. Графа 6 - "принятое решение" - указывается в кратких формулировках "предоставить" или "отказать" решение о предоставлении сведений из государственного водного реестра или копий документов, содержащих сведения, включенные в государственный водный реестр.

7. Графа 7 - "размер платы за предоставление копий документов" - указывается размер платы за предоставление копий документов, содержащих сведения, включенные в государственный водный реестр.

8. Графа 8 - "отметка о внесении платы за предоставление копий документов" - проставляется дата подтверждения внесения платы за предоставление копий документов, содержащих сведения, включенные в государственный водный реестр.

9. Графа 9 - "отметка о выдаче заявителю" - проставляется дата выдачи заявителю запрашиваемых сведений из государственного водного реестра или копий документов, содержащих сведения, включенные в государственный водный реестр, либо направления заявителю мотивированного отказа.

Приложение 33
к Административному регламенту
исполнения Федеральным агентством
водных ресурсов государственной
функции по ведению государственного
водного реестра и предоставлению
сведений из государственного водного
реестра и копий документов, содержащих
сведения, включенные в государственный
водный реестр

Образец
 
       Типовое письмо об отказе в предоставлении сведений
     из государственного водного реестра и копий документов,
        содержащих сведения, включенные в государственный
                          водный реестр
 
На бланке Росводресурсов/                    Кому ________________
территориального органа
Росводресурсов
                                             Куда ________________
 
               Уважаемый _______________________!
 
    Сообщаем,    что    в    ответ    на    заявление    от   "__"
____________________   20__   г.   N   ______   Вам   отказано   в
предоставлении  сведений  из  государственного  водного  реестра и
(или)   копий   документов,   содержащих   сведения,  включенные в
государственный   водный   реестр,   потому   что запрошенные Вами
сведения  из  государственного водного реестра и копии документов,
содержащих сведения, включенные в государственный водный реестр:
 
 
отсутствуют в государственном водном реестре;
 
 
 
не предоставляются категории пользователей, к которой Вы 
относитесь, в соответствии с установленными категориями
ограниченного доступа.
 
 
Руководитель (заместитель руководителя)
территориального органа Росводресурсов __________________ /Ф.И.О./
                                           (подпись)
 
                                         ______________
                                             (дата)
 
 
 

Приложение 34
к Административному регламенту
исполнения Федеральным агентством
водных ресурсов государственной
функции по ведению государственного
водного реестра и предоставлению
сведений из государственного водного
реестра и копий документов, содержащих
сведения, включенные в государственный
водный реестр

Образец
 
   Типовое письмо о предоставлении сведений из государственного
     водного реестра и копий документов, содержащих сведения,
            включенные в государственный водный реестр
 
    На бланке Росводресурсов/                Кому ________________
    территориального органа
    Росводресурсов
                                             Куда ________________
 
                Уважаемый _______________________!
 
    Сообщаем, что Вам предоставляются запрошенные Вами сведения из
государственного  водного  реестра  и копии документов, содержащих
сведения,   включенные   в   государственный   водный   реестр,  в
соответствии  с  Вашим  заявлением  от  "__" _________ 20__, вх. N
___________.
 
    Приложение:
    1. ___________________________________________________________
       (указывается   наименование   предоставляемых   сведений  и
        наименование предоставляемого документа (копии документа))
    2. ___________________________________________________________
       (указывается   наименование   предоставляемых   сведений  и
        наименование предоставляемого документа (копии документа))
    3. ___________________________________________________________
       (указывается   наименование   предоставляемых   сведений и
        наименование предоставляемого документа (копии документа))
    4. ___________________________________________________________
       (указывается   наименование   предоставляемых   сведений  и
        наименование предоставляемого документа (копии документа))
    5. ___________________________________________________________
       (указывается   наименование   предоставляемых   сведений  и
        наименование предоставляемого документа (копии документа))
    6. ___________________________________________________________
       (указывается   наименование   предоставляемых   сведений  и
        наименование предоставляемого документа (копии документа))
    7. ___________________________________________________________
       (указывается   наименование   предоставляемых   сведений  и
       наименование предоставляемого документа (копии документа))
 
Руководитель (заместитель руководителя)
территориального органа Росводресурсов __________________ /Ф.И.О./
                                           (подпись)
 
                                        ______________
                                           (дата)