Приказ ФМБА РФ от 08.04.2011 N 129

"Об утверждении Административного регламента Федерального медико-биологического агентства по исполнению государственной функции по контролю и надзору в сфере донорства крови и ее компонентов"
Редакция от 08.04.2011 — Документ утратил силу, см. «Приказ Минздравсоцразвития РФ, ФМБА РФ от 14.11.2011 N 470»

Зарегистрировано в Минюсте РФ 11 мая 2011 г. N 20710


ФЕДЕРАЛЬНОЕ МЕДИКО-БИОЛОГИЧЕСКОЕ АГЕНТСТВО

ПРИКАЗ
от 8 апреля 2011 г. N 129

ОБ УТВЕРЖДЕНИИ АДМИНИСТРАТИВНОГО РЕГЛАМЕНТА ФЕДЕРАЛЬНОГО МЕДИКО-БИОЛОГИЧЕСКОГО АГЕНТСТВА ПО ИСПОЛНЕНИЮ ГОСУДАРСТВЕННОЙ ФУНКЦИИ ПО КОНТРОЛЮ И НАДЗОРУ В СФЕРЕ ДОНОРСТВА КРОВИ И ЕЕ КОМПОНЕНТОВ

Во исполнение Федерального закона от 26 декабря 2008 г. N 294-ФЗ "О защите прав юридических лиц и индивидуальных предпринимателей при осуществлении государственного контроля (надзора) и муниципального контроля" (Собрание законодательства Российской Федерации, 2008, N 52, ст. 6249; 2009, N 18, ст. 2140, N 29, ст. 3601, N 48, ст. 5711, N 52, ст. 6441; 2010, N 17, ст. 1988, N 18, ст. 2142, N 31, ст. 4160, ст. 4193, ст. 4196, N 32, ст. 4298; 2011, N 1, ст. 20, N 7, ст. 905), Постановления Правительства Российской Федерации от 11 ноября 2005 г. N 679 "О порядке разработки и утверждения административных регламентов исполнения государственных функций (предоставления государственных услуг)" (Собрание законодательства Российской Федерации, 2005, N 47, ст. 4933; 2007, N 50, ст. 6285; 2008, N 18, ст. 2063; 2009, N 41, ст. 4765) и в соответствии с Постановлением Правительства Российской Федерации от 11 апреля 2005 г. N 206 "О Федеральном медико-биологическом агентстве" (Собрание законодательства Российской Федерации, 2005, N 16, ст. 1456; 2006, N 44, ст. 4593, N 49, ст. 5222; 2008, N 23, ст. 2713, N 46, ст. 5337; 2009, N 6, ст. 738, N 12, ст. 1427, N 30, ст. 3823, N 43, ст. 5064; 2010, N 26, ст. 3350) приказываю:

Утвердить прилагаемый Административный регламент Федерального медико-биологического агентства по исполнению государственной функции по контролю и надзору в сфере донорства крови и ее компонентов.

Врио руководителя
М.Ф.КИСЕЛЕВ

Приложение
к Приказу Федерального
медико-биологического агентства
от 8 апреля 2011 г. N 129

АДМИНИСТРАТИВНЫЙ РЕГЛАМЕНТ
ФЕДЕРАЛЬНОГО МЕДИКО-БИОЛОГИЧЕСКОГО АГЕНТСТВА ПО ИСПОЛНЕНИЮ ГОСУДАРСТВЕННОЙ ФУНКЦИИ ПО КОНТРОЛЮ И НАДЗОРУ В СФЕРЕ ДОНОРСТВА КРОВИ И ЕЕ КОМПОНЕНТОВ

I. Общие положения

1. Административный регламент Федерального медико-биологического агентства по исполнению государственной функции по контролю и надзору в сфере донорства крови и ее компонентов (далее - административный регламент) определяет последовательность административных процедур и сроки исполнения действий при реализации полномочий по осуществлению государственного контроля и надзора за соблюдением законодательства Российской Федерации в сфере донорства крови и ее компонентов.

2. Государственная функция по контролю и надзору в сфере донорства крови и ее компонентов (далее - государственная функция) - деятельность Федерального медико-биологического агентства, направленная на предупреждение, выявление и пресечение нарушений организациями здравоохранения, науки и образования, а также их структурными подразделениями, осуществляющими заготовку, переработку, хранение, транспортировку, применение и обеспечение безопасности донорской крови и ее компонентов (далее - организации здравоохранения), требований, установленных нормативными правовыми актами Российской Федерации в сфере донорства крови и ее компонентов к заготовке, переработке, хранению, транспортировке, применению и обеспечению безопасности донорской крови и ее компонентов (далее - обязательные требования), посредством организации и проведения проверок организаций здравоохранения, принятия предусмотренных законодательством Российской Федерации мер по пресечению и (или) устранению последствий выявленных нарушений, а также деятельность Федерального медико-биологического агентства по систематическому наблюдению за исполнением обязательных требований, анализу и прогнозированию состояния исполнения обязательных требований при осуществлении деятельности организациями здравоохранения.

3. Исполнение государственной функции осуществляют Федеральное медико-биологическое агентство и его территориальные органы - региональные и межрегиональные управления Федерального медико-биологического агентства (далее - территориальные органы ФМБА России).

Разграничение обязанностей территориальных органов ФМБА России устанавливается положениями административного регламента, а также в соответствии с распределением обязанностей территориальных органов ФМБА России и их территориальных отделов по осуществлению государственной функции на территории субъектов Российской Федерации (приложение 1 к административному регламенту).

4. Исполнение государственной функции осуществляется в соответствии с:

1) Федеральным законом от 26 декабря 2008 г. N 294-ФЗ "О защите прав юридических лиц и индивидуальных предпринимателей при осуществлении государственного контроля (надзора) и муниципального контроля" (Собрание законодательства Российской Федерации, 2008, N 52, ст. 6249; 2009, N 18, ст. 2140, N 29, ст. 3601, N 48, ст. 5711, N 52, ст. 6441; 2010, N 17, ст. 1988, N 18, ст. 2142, N 31, ст. 4160, ст. 4193, ст. 4196, N 32, ст. 4298; 2011, N 1, ст. 20, N 7, ст. 905);

2) Федеральным законом от 2 мая 2006 г. N 59-ФЗ "О порядке рассмотрения обращений граждан Российской Федерации" (Собрание законодательства Российской Федерации, 2006, N 19, ст. 2060; 2010, N 27, ст. 3410, N 31, ст. 4196);

3) Федеральным законом от 9 февраля 2009 г. N 8-ФЗ "Об обеспечении доступа к информации о деятельности государственных органов и органов местного самоуправления" (Собрание законодательства Российской Федерации, 2009, N 7, ст. 776);

4) Законом Российской Федерации "О донорстве крови и ее компонентов" от 9 июня 1993 г. N 5142-1 (Ведомости Съезда народных депутатов и Верховного Совета Российской Федерации, 1993, N 28, ст. 1064; Собрание законодательства Российской Федерации, 2000, N 19, ст. 2024; 2001, N 17, ст. 1638; 2002, N 52, ст. 5132; 2004, N 35, ст. 3607; 2007, N 1, ст. 21; N 43, ст. 5084; 2008, N 29, ст. 3410; N 30, ст. 3616; 2009, N 30, ст. 3739);

5) Основами законодательства Российской Федерации об охране здоровья граждан от 22 июля 1993 г. N 5487-1 (Ведомости Съезда народных депутатов и Верховного Совета Российской Федерации, 1993, N 33, ст. 1318; Собрание актов Президента и Правительства Российской Федерации, 1993, N 52, ст. 5086; Собрание законодательства Российской Федерации, 1998, N 10, ст. 1143; 1999, N 51, ст. 6289; 2000, N 49, ст. 4740; 2003, N 2, ст. 167; N 9, ст. 805; N 27, ст. 2700; 2004, N 27, ст. 2711; N 35, ст. 3607; N 49, ст. 4850; 2005, N 10, ст. 763; N 52, ст. 5583; 2006, N 1, ст. 10; N 6, ст. 640; 2007, N 1, ст. 21; N 31, ст. 4011; N 43, ст. 5084; 2008, N 30, ст. 3616; N 45, ст. 5149; N 52, ст. 6236; 2009, N 1, ст. 17; N 30, ст. 3739; N 48, ст. 5717; N 52, ст. 6441; 2010, N 31, ст. 4161; N 40, ст. 4969);

6) Постановлением Правительства Российской Федерации от 26 января 2010 г. N 29 "Об утверждении технического регламента о требованиях безопасности крови, ее продуктов, кровезамещающих растворов и технических средств, используемых в трансфузионно-инфузионной терапии" (Собрание законодательства Российской Федерации, 2010, N 5, ст. 536, N 42, ст. 5380);

7) Постановлением Правительства Российской Федерации от 30 июня 2010 г. N 489 "Об утверждении Правил подготовки органами государственного контроля (надзора) и органами муниципального контроля ежегодных планов проведения плановых проверок юридических лиц и индивидуальных предпринимателей" (Собрание законодательства Российской Федерации, 2010, N 28, ст. 3706);

8) Постановлением Правительства Российской Федерации от 24 ноября 2009 г. N 953 "Об обеспечении доступа к информации о деятельности Правительства Российской Федерации и федеральных органов исполнительной власти" (Собрание законодательства Российской Федерации, 2009, N 48, ст. 5832);

9) Приказом Министерства экономического развития Российской Федерации от 30 апреля 2009 г. N 141 "О реализации положений Федерального закона "О защите прав юридических лиц и индивидуальных предпринимателей при осуществлении государственного контроля (надзора) и муниципального контроля" (зарегистрирован Министерством юстиции Российской Федерации 13 мая 2009 г. N 13915), с изменениями, внесенными Приказом Министерства экономического развития Российской Федерации от 24 мая 2010 г. N 199 (зарегистрирован Министерством юстиции Российской Федерации 6 июля 2010 г. N 17702);

10) Приказом Министерства здравоохранения Российской Федерации от 14 сентября 2001 г. N 364 "Об утверждении Порядка медицинского обследования донора крови и ее компонентов" (зарегистрирован Министерством юстиции Российской Федерации 31 октября 2001 г. N 3009), с изменениями, внесенными Приказами Министерства здравоохранения и социального развития Российской Федерации от 16 апреля 2008 г. N 175н (зарегистрирован Министерством юстиции Российской Федерации 13 мая 2008 г. N 11679), от 6 июня 2008 г. N 261н (зарегистрирован Министерством юстиции Российской Федерации 25 июня 2008 г. N 11876);

11) Приказом Министерства здравоохранения и социального развития Российской Федерации от 31 марта 2005 г. N 246 "Об утверждении форм представления гражданина Российской Федерации к награждению нагрудным знаком "Почетный донор России" и перечня документов, подтверждающих сдачу крови или плазмы крови" (зарегистрирован Министерством юстиции Российской Федерации 3 мая 2005 г. N 6566), с изменениями, внесенными Приказами Министерства здравоохранения и социального развития Российской Федерации от 28 июня 2005 г. N 433 (зарегистрирован Министерством юстиции Российской Федерации 15 июля 2005 г. N 6805), от 8 ноября 2007 г. N 688 (зарегистрирован Министерством юстиции Российской Федерации 3 декабря 2007 г. N 10602);

12) Приказом Министерства здравоохранения Российской Федерации от 25 ноября 2002 г. N 363 "Об утверждении Инструкции по применению компонентов крови" (зарегистрирован Министерством юстиции Российской Федерации 20 декабря 2002 г. N 4062);

13) Приказом Министерства здравоохранения Российской Федерации от 16 февраля 2004 г. N 82 "О совершенствовании работы по профилактике посттрансфузионных осложнений" (в соответствии с письмом Министерства юстиции Российской Федерации от 18 марта 2004 г. N 07/2965-ЮД данный документ в государственной регистрации не нуждается);

14) Приказом Федерального медико-биологического агентства от 21 апреля 2009 г. N 280 "Об утверждении Регламента Федерального медико-биологического агентства" (зарегистрирован Министерством юстиции Российской Федерации от 6 июля 2009 г. N 14213), с изменениями, внесенными Приказом ФМБА России от 7 сентября 2009 г. N 617 (зарегистрирован Министерством юстиции Российской Федерации от 21 октября 2009 г. N 15075).

5. Результатом исполнения государственной функции является обеспечение выполнения организациями здравоохранения обязательных требований, установленных законодательством Российской Федерации.

6. Юридическими фактами, которыми заканчивается исполнение государственной функции, являются:

1) вручение (направление) акта проверки соблюдения обязательных требований руководителю организации здравоохранения, иному должностному лицу или уполномоченному представителю организации здравоохранения;

2) выдача предписания об устранении нарушений обязательных требований, установленных в ходе проверки руководителю, иному должностному лицу или уполномоченному представителю организации здравоохранения;

3) направление в установленном порядке информации:

а) в органы, осуществляющие лицензирование медицинской деятельности, органы государственной власти и местного самоуправления, в ведении которых находятся проверяемые организации здравоохранения - о нарушениях обязательных требований;

б) в органы государственного контроля в соответствии с их компетенцией - о нарушениях обязательных требований, не относящихся к компетенции Федерального медико-биологического агентства и территориальных органов ФМБА России;

в) в органы прокуратуры - о нарушениях обязательных требований, содержащих признаки преступлений в соответствии с законодательством Российской Федерации.

II. Требования к порядку исполнения государственной функции

7. Порядок информирования об исполнении государственной функции.

1) Информация о порядке исполнения государственной функции предоставляется:

а) непосредственно в помещениях ФМБА России и территориальных органов ФМБА России;

б) с использованием средств телефонной связи, электронного информирования и электронной техники;

в) путем публикации следующих сведений на официальном Интернет-сайте ФМБА России www.fmbaros.ru:

месторасположение, график (режим) работы, номера телефонов и электронной почты, адреса официальных сайтов в сети Интернет (поддерживается в актуальном состоянии);

текст административного регламента с приложениями (в течение 5 рабочих дней со дня регистрации);

обобщенный план проведения плановых проверок организаций здравоохранения на очередной год (в течение 5 рабочих дней со дня утверждения руководителем ФМБА России);

информация о результатах поверок, проведенных ФМБА России и территориальными органами ФМБА России (не позднее 5 рабочих дней со дня подписания актов проверок).

2) Место нахождения ФМБА России: 123182, г. Москва, Волоколамское шоссе, д. 30, стр. 1.

Телефон для справок: 8(499) 190-33-25.

Номер факса: 8(499) 190-07-25.

Адрес электронной почты: fmba@fmbaros.ru.

3) Плата за исполнение государственной функции не взимается.

8. Сроки исполнения государственной функции:

1) Срок проведения каждой из проверок не может превышать двадцати рабочих дней.

2) В исключительных случаях, связанных с необходимостью проведения сложных и (или) длительных исследований, испытаний, специальных экспертиз и расследований на основании мотивированных предложений должностных лиц Федерального медико-биологического агентства или территориальных органов ФМБА России, проводящих выездную плановую проверку, срок проведения проверки может быть продлен руководителем Федерального медико-биологического агентства или руководителем территориального органа ФМБА России, но не более чем на двадцать рабочих дней.

3) Срок проведения проверки в отношении организации здравоохранения, которая осуществляет свою деятельность на территориях нескольких субъектов Российской Федерации, устанавливается отдельно по каждому филиалу, представительству организации здравоохранения.

9. Основанием для прекращения исполнения государственной функции в отношении организации здравоохранения является ликвидация организации здравоохранения.

III. Административные процедуры

10. В рамках исполнения государственной функции устанавливаются следующие административные процедуры:

административная процедура "Получение и анализ сведений о соблюдении организациями здравоохранения обязательных требований в сфере донорства крови и ее компонентов",

административная процедура "Проведение проверок осуществления организациями здравоохранения деятельности в сфере донорства крови и ее компонентов".

11. Структура и взаимосвязи административных процедур, выполняемых при осуществлении государственной функции, приведены на схеме (приложение 2 к административному регламенту).

12. Административная процедура "Получение и анализ сведений о соблюдении организациями здравоохранения обязательных требований в сфере донорства крови и ее компонентов" осуществляется постоянно в соответствии с нижеследующим порядком (схема осуществления административной процедуры приведена в приложении 3 к административному регламенту):

1) Федеральное медико-биологическое агентство и территориальные органы ФМБА России получают и анализируют следующие сведения о соблюдении обязательных требований в сфере донорства крови и ее компонентов (далее - сведения) организациями здравоохранения:

идентификационные данные об организациях здравоохранения (ИНН, ОГРН, дата государственной регистрации юридического лица, наименование структурных подразделений, осуществляющих заготовку, переработку, хранение, транспортировку, применение и обеспечение безопасности донорской крови и ее компонентов, номер и дата выдачи лицензии на осуществление медицинской деятельности по заготовке, переработке, хранению, транспортировке, трансфузиологии);

рекламации и жалобы на несоблюдение обязательных требований;

сведения о посттрансфузионных осложнениях.

2) Федеральное медико-биологическое агентство с целью планирования и исполнения государственной функции получает сведения по запросу:

а) от органов управления здравоохранением субъектов Российской Федерации о деятельности организаций здравоохранения, науки и образования, осуществляющих заготовку, переработку, хранение, транспортировку, применение и обеспечение безопасности донорской крови и ее компонентов на территории субъекта;

б) от федеральных органов исполнительной власти, имеющих подведомственные организации здравоохранения, науки и образования, осуществляющие заготовку, переработку, хранение, транспортировку, применение и обеспечение безопасности донорской крови и ее компонентов;

в) от организаций здравоохранения, науки и образования, осуществляющих заготовку, переработку, хранение, транспортировку, применение и обеспечение безопасности донорской крови и ее компонентов;

г) от территориальных органов ФМБА России;

д) от Федеральной службы по надзору в сфере здравоохранения и социального развития.

3) Свод и анализ сведений производится Управлением организации службы крови Федерального медико-биологического агентства ежегодно до первого сентября каждого года.

4) Результаты анализа ежегодно до первого сентября каждого года представляются руководителю Федерального медико-биологического агентства и используются для формирования проекта плана проведения проверок на следующий год.

13. Административная процедура "Проведение проверок осуществления организациями здравоохранения деятельности в сфере донорства крови и ее компонентов" исполняется в ходе плановых и внеплановых, выездных и документарных проверок в соответствии с нижеследующим порядком (схема административной процедуры приведена в приложении 4 к административному регламенту).

14. Обязательными требованиями, выполнение которых подлежит проверке, являются:

1) требования, предъявляемые к зданиям и помещениям;

2) требования, предъявляемые к ведению учетно-отчетной документации по установленным формам;

3) требования, предъявляемые к уровню профессионального образования персонала, занятого в процессах заготовки, переработки, хранения, транспортировки, применения и обеспечения безопасности донорской крови и ее компонентов;

4) требования, предъявляемые к производственной среде;

5) требования, предъявляемые к оборудованию и используемым в работе изделиям медицинского назначения;

6) требования, предъявляемые к процессу организации донорства (привлечение доноров, меры социальной поддержки доноров, страхование доноров, управление донорами, отбор доноров и пр.);

7) требования, предъявляемые к заготовке донорской крови и ее компонентов (взятие донорской крови и ее компонентов, образцы для лабораторного обследования, переработка крови, получение компонентов донорской крови и пр.);

8) требования, предъявляемые к лабораторному обследованию доноров, донорской крови и объектов внешней среды;

9) требования, предъявляемые к биологической полноценности донорской крови и ее компонентов. Соответствие показателей качества крови и ее компонентов требованиям, установленным законодательством Российской Федерации в сфере донорства крови и ее компонентов;

10) требования, предъявляемые к осуществлению хранения донорской крови и ее компонентов;

11) требования, предъявляемые к маркировке и системе отбора забракованных компонентов донорской крови;

12) требования, предъявляемые к прослеживаемости;

13) требования, предъявляемые к осуществлению карантинизации плазмы;

14) требования, предъявляемые к выпуску и реализации готовой продукции;

15) требования, предъявляемые к поставщикам компонентов донорской крови;

16) требования, предъявляемые к потребителям компонентов донорской крови;

17) оценка состояния клинической трансфузиологии;

18) учет посттрансфузионных осложнений.

15. Предметом плановой проверки является соблюдение организацией здравоохранения в процессе осуществления деятельности в сфере донорства крови и ее компонентов обязательных требований.

1) В отношении одной организации здравоохранения (юридического лица) плановая проверка может проводиться не чаще чем 1 (один) раз в 3 (три) года.

2) Плановые проверки деятельности в сфере донорства крови и ее компонентов организаций здравоохранения (далее - плановые проверки) проводятся в соответствии:

а) с ежегодным планом, разрабатываемым Управлением организации службы крови Федерального медико-биологического агентства, утвержденным руководителем Федерального медико-биологического агентства и согласованным с органами прокуратуры по месту нахождения в установленном порядке;

б) с ежегодными планами, разрабатываемыми в каждом территориальном органе ФМБА России, утвержденными руководителями территориальных органов ФМБА России, согласованными с Управлением организации службы крови Федерального медико-биологического агентства и органами прокуратуры по месту нахождения в установленном порядке.

3) При составлении ежегодного плана проведения плановых проверок указываются следующие сведения:

наименования организаций здравоохранения, деятельность которых подлежит плановым проверкам;

адреса фактического осуществления деятельности организаций здравоохранения;

основной государственный регистрационный номер (ОГРН);

идентификационный номер налогоплательщика (ИНН);

цель проведения проверки;

основание проведения проверки;

дата начала проведения проверки;

срок проведения проверки;

форма проведения проверки (документарная, выездная, документарная и выездная);

наименование подразделения Федерального медико-биологического агентства (Управление организации службы крови или территориальный орган ФМБА России), осуществляющего конкретную плановую проверку;

наименование органа государственного контроля (надзора), с которым проверка проводится совместно.

4) Основанием для включения организации здравоохранения в ежегодный план проведения плановых проверок является истечение трех лет со дня:

государственной регистрации организации здравоохранения;

окончания проведения последней плановой проверки деятельности в сфере донорства крови и ее компонентов организации здравоохранения.

5) Плановая проверка проводится в форме документарной проверки и (или) выездной проверки в порядке, установленном соответственно пунктами 17 и 18 административного регламента.

6) О проведении плановой проверки организация здравоохранения уведомляется Федеральным медико-биологическим агентством или территориальным органом ФМБА России не позднее чем в течение трех рабочих дней до начала ее проведения посредством направления копии приказа (распоряжения) руководителя (заместителя руководителя) Федерального медико-биологического агентства или копии распоряжения руководителя территориального органа ФМБА России о начале проведения плановой проверки заказным почтовым отправлением с уведомлением о вручении или иным доступным способом.

16. Предметом внеплановой проверки является соблюдение организацией здравоохранения обязательных требований, выполнение предписаний Федерального медико-биологического агентства или территориального органа ФМБА России, проведение мероприятий по предотвращению причинения вреда жизни, здоровью граждан, вреда животным, растениям, окружающей среде, по обеспечению безопасности государства, по предупреждению возникновения чрезвычайных ситуаций природного и техногенного характера, по ликвидации последствий причинения такого вреда.

1) Основанием для проведения внеплановой проверки организаций здравоохранения (далее - внеплановые проверки) является:

а) истечение срока исполнения организацией здравоохранения ранее выданного предписания об устранении выявленного нарушения обязательных требований;

б) поступление в Федеральное медико-биологическое агентство или территориальные органы ФМБА России обращений и заявлений граждан, юридических лиц, индивидуальных предпринимателей, информации от органов государственной власти, органов местного самоуправления, из средств массовой информации о следующих фактах:

возникновение угрозы причинения вреда жизни, здоровью граждан, вреда животным, растениям, окружающей среде, безопасности государства, а также угрозы чрезвычайных ситуаций природного и техногенного характера;

причинение вреда жизни, здоровью граждан, вреда животным, растениям, окружающей среде, безопасности государства, а также возникновение чрезвычайных ситуаций природного и техногенного характера;

нарушение прав потребителей (в случае обращения граждан, права которых нарушены);

в) приказ (распоряжение) руководителя (заместителя руководителя) Федерального медико-биологического агентства, изданного в соответствии с поручениями Президента Российской Федерации, Правительства Российской Федерации.

2) Обращения и заявления, не позволяющие установить лицо, обратившееся в Федеральное медико-биологическое агентство или территориальный орган ФМБА России, а также обращения и заявления, не содержащие сведений о фактах, указанных в подпункте 1 пункта 16 административного регламента, не могут служить основанием для проведения внеплановой проверки.

3) Внеплановая проверка проводится в форме документарной проверки и (или) выездной проверки в порядке, установленном соответственно пунктами 17 и 18 административного регламента.

4) Внеплановая выездная проверка организаций здравоохранения может быть проведена по основаниям, указанным в абзацах 1 и 2 подпункта "б" подпункта 1 пункта 16 административного регламента, Федеральным медико-биологическим агентством и территориальными органами ФМБА России после согласования с органом прокуратуры по месту осуществления деятельности организаций здравоохранения.

5) Если основанием для проведения внеплановой выездной проверки является причинение организацией здравоохранения вреда жизни, здоровью граждан, вреда животным, растениям, окружающей среде, безопасности государства, а также возникновение чрезвычайных ситуаций природного и техногенного характера, обнаружение нарушений обязательных требований; в момент совершения таких нарушений в связи с необходимостью принятия неотложных мер Федеральное медико-биологическое агентство вправе приступить к проведению внеплановой выездной проверки незамедлительно с извещением органов прокуратуры о проведении мероприятий по контролю посредством направления документов в органы прокуратуры в течение двадцати четырех часов.

6) О проведении внеплановой выездной проверки, за исключением внеплановой выездной проверки, основания проведения которой указаны в подпункте "б" подпункта 1 пункта 16 административного регламента, организация здравоохранения уведомляется Федеральным медико-биологическим агентством не менее чем за двадцать четыре часа до начала ее проведения любым доступным способом.

7) В случае, если в результате деятельности организации здравоохранения причинен или причиняется вред жизни, здоровью граждан, вред животным, растениям, окружающей среде, безопасности государства, а также возникли или могут возникнуть чрезвычайные ситуации природного и техногенного характера, предварительное уведомление организации здравоохранения о начале проведения внеплановой выездной проверки не требуется.

17. Предметом документарной проверки являются сведения, содержащиеся в документах организации здравоохранения, устанавливающих их организационно-правовую форму, права и обязанности, документы, используемые при осуществлении их деятельности и связанные с исполнением ими обязательных требований, исполнением предписаний Федерального медико-биологического агентства и территориальных органов ФМБА России.

1) Организация документарной проверки (как плановой, так и внеплановой) осуществляется в порядке, установленном подпунктом 7 пункта 18 административного регламента, и проводится по месту нахождения Федерального медико-биологического агентства или территориального органа ФМБА России.

2) В процессе проведения документарной проверки должностными лицами Федерального медико-биологического агентства или территориального органа ФМБА России в первую очередь рассматриваются документы организации здравоохранения, имеющиеся в распоряжении Федерального медико-биологического агентства или территориального органа ФМБА России; акты предыдущих проверок; материалы рассмотрения дел об административных правонарушениях и иные документы о результатах, осуществленной в отношении этих организаций здравоохранения государственной функции.

3) В случае, если достоверность сведений, содержащихся в документах, имеющихся в распоряжении Федерального медико-биологического агентства или территориального органа ФМБА России, вызывает обоснованные сомнения либо эти сведения не позволяют оценить исполнение организацией здравоохранения обязательных требований, Федеральное медико-биологическое агентство или территориальный орган ФМБА России направляет в адрес организации здравоохранения мотивированный запрос с требованием представить иные необходимые для рассмотрения в ходе проведения документарной проверки документы. К запросу прилагается заверенная печатью копия приказа руководителя или копия распоряжения руководителя территориального органа ФМБА России о проведении документарной проверки.

4) В течение десяти рабочих дней со дня получения мотивированного запроса организация здравоохранения обязана направить в Федеральное медико-биологическое агентство или территориальный орган ФМБА России указанные в запросе документы.

5) Указанные в запросе документы представляются в виде копий, заверенных печатью (при ее наличии) и соответственно подписью руководителя, иного должностного лица организации здравоохранения или уполномоченного представителя.

6) Не допускается требовать нотариального удостоверения копий документов, представляемых в Федеральное медико-биологическое агентство или территориальный орган ФМБА России, если иное не предусмотрено законодательством Российской Федерации.

7) В случае, если в ходе документарной проверки выявлены ошибки и (или) противоречия в представленных организацией здравоохранения документах либо несоответствие сведений, содержащихся в этих документах, сведениям, содержащимся в имеющихся у Федерального медико-биологического агентства или территориального органа ФМБА России документах и (или) полученным в ходе осуществления государственной функции, информация об этом направляется организации здравоохранения с требованием представить в течение десяти рабочих дней необходимые пояснения в письменной форме.

8) Организация здравоохранения, представляющая в Федеральное медико-биологическое агентство или территориальный орган ФМБА России пояснения относительно выявленных ошибок и (или) противоречий в представленных документах либо относительно несоответствия указанных в подпункте 7 пункта 17 административного регламента сведений, вправе представить дополнительно в Федеральное медико-биологическое агентство или территориальный орган ФМБА России документы, подтверждающие достоверность ранее представленных документов.

9) Должностное лицо, которое проводит документарную проверку, обязано рассмотреть представленные руководителем, иным должностным лицом или уполномоченным представителем организации здравоохранения пояснения и документы, подтверждающие достоверность ранее представленных документов.

10) При проведении документарной проверки Федеральное медико-биологическое агентство и территориальные органы ФМБА России не вправе требовать у организации здравоохранения сведения и документы, не относящиеся к предмету документарной проверки.

18. Предметом выездной проверки являются содержащиеся в документах организации здравоохранения сведения, а также соответствие их работников, состояние используемых указанными лицами при осуществлении деятельности территорий, зданий, строений, сооружений, помещений, оборудования, подобных объектов, транспортных средств, производимые и реализуемые организацией здравоохранения донорская кровь и ее компоненты, предоставляемые медицинские услуги по трансфузиологии, принимаемые организациями здравоохранения меры по исполнению обязательных требований.

1) Выездная проверка (как плановая, так и внеплановая) проводится по месту нахождения организации здравоохранения и (или) по месту фактического осуществления ею деятельности в сфере донорства крови и ее компонентов.

2) Выездная проверка проводится в случае, если при документарной проверке не представляется возможным оценить соответствие деятельности организации здравоохранения обязательным требованиям без проведения соответствующего мероприятия по контролю.

3) Выездная проверка начинается с предъявления служебного удостоверения должностными лицами Федерального медико-биологического агентства и территориальных органов ФМБА России, обязательного ознакомления руководителя, иного должностного лица или уполномоченного представителя организации здравоохранения с полномочиями проводящих выездную проверку лиц, а также с целями, задачами, основаниями проведения выездной проверки, видами и объемом мероприятий по контролю, составом экспертов, представителями экспертных организаций, привлекаемых к выездной проверке, со сроками и с условиями ее проведения.

19. Выездная проверка проводится в соответствии с режимом работы проверяемой организации здравоохранения.

20. Заверенная печатью копия приказа (распоряжения) руководителя (заместителя руководителя) Федерального медико-биологического агентства или распоряжения руководителя территориального органа ФМБА России вручается под роспись должностными лицами Федерального медико-биологического агентства или территориальных органов ФМБА России, проводящими проверку, руководителю, иному должностному лицу или уполномоченному представителю организации здравоохранения.

21. По требованию организации здравоохранения должностные лица Федерального медико-биологического агентства или территориальных органов ФМБА России обязаны представить информацию о Федеральном медико-биологическом агентстве в целях подтверждения своих полномочий.

22. Руководитель, иное должностное лицо или уполномоченный представитель организации здравоохранения обязаны предоставить должностным лицам Федерального медико-биологического агентства и территориальных органов ФМБА России, проводящим выездную проверку, возможность ознакомиться с документами, связанными с целями, задачами и предметом выездной проверки, в случае, если выездной проверке не предшествовало проведение документарной проверки, а также обеспечить доступ проводящих выездную проверку должностных лиц и участвующих в выездной проверке экспертов, представителей экспертных организаций на территорию, в используемые организацией здравоохранения при осуществлении деятельности здания, строения, сооружения, помещения, к используемым организацией здравоохранения оборудованию, подобным объектам, транспортным средствам и перевозимым ими грузам.

23. Федеральное медико-биологическое агентство и территориальные органы ФМБА России привлекают к проведению выездной проверки организации здравоохранения экспертов, экспертные организации, не состоящие в гражданско-правовых и трудовых отношениях с организацией здравоохранения, в отношении которой проводится проверка, и не являющиеся аффилированными лицами проверяемых лиц.

24. Проверка независимо от ее формы проводится на основании приказа (распоряжения) руководителя (заместителя руководителя) Федерального медико-биологического агентства или распоряжения руководителя территориального органа ФМБА России.

25. Проверка может проводиться только должностным лицом или должностными лицами, которые указаны в приказе (распоряжении) руководителя (заместителя руководителя) Федерального медико-биологического агентства или распоряжении руководителя территориального органа ФМБА России.

26. В приказе (распоряжении) руководителя (заместителя руководителя) Федерального медико-биологического агентства или распоряжении руководителя территориального органа ФМБА России указываются:

номер и дата приказа (распоряжения) о проведении проверки;

фамилии, имена, отчества, должности должностного лица или должностных лиц, уполномоченных на проведение проверки, а также привлекаемых к проведению проверки экспертов, представителей экспертных организаций;

наименование организации здравоохранения, в отношении которой проводится проверка;

цели, задачи, предмет проверки и срок ее проведения;

правовые основания проведения проверки, в том числе подлежащие проверке обязательные требования;

сроки проведения и перечень мероприятий по контролю, необходимых для достижения целей и задач проведения проверки;

перечень нормативных правовых актов для проведения мероприятий по контролю;

перечень сведений, представление которых организацией здравоохранения необходимо для достижения целей и задач проведения проверки;

даты начала и окончания проведения проверки.

27. По просьбе руководителя, иного должностного лица или уполномоченного представителя организации здравоохранения должностные лица Федерального медико-биологического агентства или территориальных органов ФМБА России обязаны ознакомить подлежащих проверке организации здравоохранения с административным регламентом и порядком его проведения на объектах, используемых организацией здравоохранения при осуществлении деятельности.

28. По результатам проверки независимо от ее формы непосредственно после ее завершения должностными лицами Федерального медико-биологического агентства и территориальных органов ФМБА России, проводящими проверку, составляется акт по установленной форме.

29. Акт проверки оформляется в двух экземплярах, один из которых с копиями приложений вручается руководителю, иному должностному лицу или уполномоченному представителю организации здравоохранения под расписку об ознакомлении либо об отказе в ознакомлении с актом проверки.

30. В случае отсутствия руководителя, иного должностного лица или уполномоченного представителя организации здравоохранения, а также в случае отказа проверяемого лица дать расписку об ознакомлении либо об отказе в ознакомлении с актом проверки акт направляется заказным почтовым отправлением с уведомлением о вручении, которое приобщается к экземпляру акта проверки, хранящемуся в деле Федерального медико-биологического агентства или территориального органа ФМБА России в течение 10 лет.

31. В акте проверки указываются:

дата, время и место составления акта проверки;

дата и номер приказа руководителя Федерального медико-биологического агентства или распоряжения руководителя территориального органа ФМБА России;

фамилии, имена, отчества и должности должностного лица или должностных лиц, проводивших проверку;

наименование проверяемой организации здравоохранения, а также фамилия, имя, отчество и должность руководителя, иного должностного лица или уполномоченного представителя организации здравоохранения, присутствовавшего при проведении проверки;

дата, время, продолжительность и место проведения проверки;

сведения о результатах проверки, в том числе о выявленных нарушениях обязательных требований, об их характере и о лицах, допустивших указанные нарушения;

сведения об ознакомлении или отказе в ознакомлении с актом проверки руководителя, иного должностного лица или уполномоченного представителя организации здравоохранения, присутствовавшего при проведении проверки, о наличии их подписей или об отказе от совершения подписи, а также сведения о внесении в журнал учета проверок записи о проведенной проверке либо о невозможности внесения такой записи в связи с отсутствием у организации здравоохранения указанного журнала;

подписи должностного лица или должностных лиц, проводивших проверку.

32. К акту проверки прилагаются объяснения работников организации здравоохранения, на которых возлагается ответственность за нарушение обязательных требований, предписания об устранении выявленных нарушений и иные связанные с результатами проверки документы или их копии.

33. Результаты проверки, содержащие информацию, составляющую государственную, коммерческую, служебную, иную тайну, оформляются с соблюдением требований, предусмотренных законодательством Российской Федерации.

34. В журнале учета проверок организации здравоохранения должностными лицами Федерального медико-биологического агентства или территориального органа ФМБА России осуществляется запись о проведенной проверке, содержащая сведения о датах начала и окончания проведения проверки, времени ее проведения, правовых основаниях, целях, задачах и предмете проверки, выявленных нарушениях и выданных предписаниях, а также указываются фамилии, имена, отчества и должности должностного лица или должностных лиц, проводящих проверку, его или их подписи.

35. При отсутствии журнала учета проверок в акте проверки делается соответствующая запись.

36. В случае выявления при проведении проверки нарушений организацией здравоохранения обязательных требований должностные лица Федерального медико-биологического агентства или территориального органа ФМБА России, проводившие проверку, в пределах полномочий, предусмотренных законодательством Российской Федерации, обязаны:

1) выдать организации здравоохранения предписание об устранении выявленных нарушений с указанием сроков их устранения;

2) принять меры по контролю за устранением выявленных нарушений, их предупреждению, предотвращению возможного причинения вреда жизни, здоровью граждан, вреда животным, растениям, окружающей среде, обеспечению безопасности государства, предупреждению возникновения чрезвычайных ситуаций природного и техногенного характера, а также меры по привлечению лиц, допустивших выявленные нарушения, к ответственности.

3) В случае, если при проведении проверки установлено, что деятельность в сфере донорства крови и ее компонентов организации здравоохранения, ее филиала, представительства, структурного подразделения, эксплуатация ими зданий, строений, сооружений, помещений, оборудования, подобных объектов, транспортных средств, производимые и реализуемые ими донорская кровь и ее компоненты представляют непосредственную угрозу причинения вреда жизни, здоровью граждан, вреда животным, растениям, окружающей среде, безопасности государства, возникновения чрезвычайных ситуаций природного и техногенного характера или такой вред причинен, Федеральное медико-биологическое агентство обязано незамедлительно принять меры по недопущению причинения вреда или прекращению его причинения, отозвать заготовленную донорскую кровь и ее компоненты, представляющие опасность для жизни, здоровья граждан и для окружающей среды, информировать органы, лицензирующие медицинскую деятельность, органы государственного контроля в соответствии с их компетенцией, органы прокуратуры.

IV. Порядок и формы контроля за исполнением государственной функции

37. Федеральное медико-биологическое агентство осуществляет контроль за исполнением должностными лицами соответствующих служебных обязанностей в рамках исполнения государственной функции, ведет учет случаев ненадлежащего исполнения служебных обязанностей, проводит служебные расследования и принимает в соответствии с законодательством Российской Федерации меры в отношении таких должностных лиц.

38. Текущий контроль за соблюдением и исполнением должностными лицами Федерального медико-биологического агентства и территориальных органов ФМБА России положений административного регламента и иных нормативных правовых актов, устанавливающих требования к исполнению государственной функции, осуществляется должностными лицами Федерального медико-биологического агентства и территориальных органов ФМБА России.

39. Периодичность проведения проверок может носить плановый или внеплановый характер, а также документарный или выездной характер.

Порядок и периодичность осуществления плановых и внеплановых проверок полноты и качества исполнения контроля и надзора в сфере донорства крови и ее компонентов, в том числе порядок и формы контроля за полнотой и качеством исполнения контроля и надзора в сфере донорства крови и ее компонентов территориальными органами устанавливается руководителем Федерального медико-биологического агентства.

40. Федеральное медико-биологическое агентство и территориальные органы ФМБА России, их должностные лица в случае ненадлежащего исполнения соответственно функций, служебных обязанностей, совершения противоправных действий (бездействия) при проведении проверки несут ответственность в соответствии с законодательством Российской Федерации.

Персональная ответственность должностных лиц Федерального медико-биологического агентства и территориальных органов ФМБА России закрепляется в их должностных регламентах в соответствии с требованиями законодательства Российской Федерации.

41. О мерах, принятых в отношении виновных в нарушении законодательства Российской Федерации должностных лиц, в течение десяти дней со дня принятия таких мер Федеральное медико-биологическое агентство обязано сообщить в письменной форме организации здравоохранения, права и (или) законные интересы которой нарушены.

V. Порядок обжалования действий (бездействия) должностного лица, а также принимаемого им решения при исполнении государственной функции

42. Организация здравоохранения, проверка которой проводилась, в случае несогласия с фактами, выводами, предложениями, изложенными в акте проверки, либо с выданным предписанием об устранении выявленных нарушений в течение пятнадцати дней с даты получения акта проверки вправе представить в Федеральное медико-биологическое агентство или территориальный орган ФМБА России в письменной форме возражения в отношении акта проверки и (или) выданного предписания об устранении выявленных нарушений в целом или его отдельных положений. При этом организация здравоохранения вправе приложить к таким возражениям документы, подтверждающие обоснованность таких возражений, или их заверенные копии либо в согласованный срок передать их в Федеральное медико-биологическое агентство.

43. Организация здравоохранения (далее - заявитель) в своей жалобе в обязательном порядке указывает:

наименование государственного органа, в который направляется жалоба;

фамилию, имя, отчество;

почтовый адрес, по которому должен быть направлен ответ;

изложение сути жалобы;

личную подпись и дату.

1) В случае необходимости в подтверждение своих доводов заявитель прилагает к письменной жалобе документы и материалы либо их копии.

2) Письменное обращение подлежит обязательной регистрации в течение трех дней с момента поступления в Федеральное медико-биологическое агентство или территориальный орган ФМБА России.

3) Письменное обращение, содержащее вопросы, решение которых не входит в компетенцию Федерального медико-биологического агентства и территориального органа ФМБА России, в течение семи дней со дня регистрации направляется в соответствующий орган или соответствующему лицу, в компетенцию которых входит решение поставленных вопросов, с уведомлением гражданина, направившего обращение, о переадресации обращения.

4) Ответ на жалобу, поступившую в Федеральное медико-биологическое агентство или территориальный орган ФМБА России, направляется по почтовому адресу, указанному в обращении.

5) Письменная жалоба, поступившая в Федеральное медико-биологическое агентство или территориальный орган ФМБА России, рассматривается в течение 30 дней со дня регистрации жалобы.

6) В случае если в письменной жалобе не указаны фамилия заявителя, направившего жалобу, и почтовый адрес, по которому должен быть направлен ответ, ответ на жалобу не дается.

7) При получении письменной жалобы, в которой содержатся нецензурные либо оскорбительные выражения, угрозы имуществу ФИБА России, угрозы имуществу, жизни, здоровью должностного лица, а также членов его семьи, вправе оставить жалобу без ответа по существу поставленных в нем вопросов и сообщить заявителю, направившему жалобу, о недопустимости злоупотребления правом.

8) В случае если текст жалобы не поддается прочтению, ответ на жалобу не дается, о чем сообщается заявителю, направившему жалобу, если его фамилия и почтовый адрес поддаются прочтению.

44. Действия (бездействие) должностных лиц Федерального медико-биологического агентства или территориальных органов ФМБА России при исполнении государственной функции, повлекшие за собой нарушение предусмотренных законодательством прав юридических лиц при проведении проверки, а также результаты проверки могут быть обжалованы в досудебном порядке начальником Управления организации службы крови, заместителем руководителя, руководителем Федерального медико-биологического агентства.

45. Результаты проверки, проведенной территориальным органом ФМБА России с грубым нарушением установленных административным регламентом требований к организации и проведению проверок, не могут являться доказательствами нарушения организацией здравоохранения обязательных требований и подлежат отмене Федеральным медико-биологическим агентством.

46. Результаты проверки, проведенной Федеральным медико-биологическим агентством с грубым нарушением установленных административным регламентом требований к организации и проведению проверок, не могут являться доказательствами нарушения организацией здравоохранения обязательных требований и подлежат отмене Министерством здравоохранения и социального развития Российской Федерации.

47. К грубым нарушениям при исполнении государственной функции относится нарушение требований, предусмотренных:

пунктом 8 административного регламента;

подпунктами 1 и 2 пункта 15 (в части отсутствия оснований проведения плановой проверки), подпунктом 5 пункта 15 и подпунктом 6 пункта 16 (в части срока уведомления о проведении проверки) административного регламента;

подпунктами 1 и 2 пункта 16 (в части оснований проведения внеплановой выездной проверки) административного регламента;

подпунктом 7 пункта 18 административного регламента (в части проведения проверки без приказа (распоряжения) руководителя (заместителя руководителя) Федерального медико-биологического агентства или распоряжения руководителя территориального органа ФМБА России).

48. Действия (бездействие) должностных лиц Федерального медико-биологического агентства и территориальных органов ФМБА России при исполнении государственной функции могут быть обжалованы в судебном порядке в соответствии со сроками обжалования и юрисдикцией суда, установленными законодательством Российской Федерации.

Приложение N 1
к административному регламенту
Федерального медико-биологического
агентства по исполнению государственной
функции контроля и надзора в сфере
донорства крови и ее компонентов,
утвержденному Приказом ФМБА России
от 8 апреля 2011 г. N 129

РАСПРЕДЕЛЕНИЕ ОБЯЗАННОСТЕЙ ТЕРРИТОРИАЛЬНЫХ ОРГАНОВ ФЕДЕРАЛЬНОГО МЕДИКО-БИОЛОГИЧЕСКОГО АГЕНТСТВА И ИХ ТЕРРИТОРИАЛЬНЫХ ОТДЕЛОВ ПО ОСУЩЕСТВЛЕНИЮ ГОСУДАРСТВЕННОГО КОНТРОЛЯ И НАДЗОРА В СФЕРЕ ДОНОРСТВА КРОВИ И ЕЕ КОМПОНЕНТОВ НА ТЕРРИТОРИИ СУБЪЕКТОВ РОССИЙСКОЙ ФЕДЕРАЦИИ

N п/п Наименование территориального органа ФМБА России Адрес местонахождения Наименование субъекта Российской Федерации, на территории которого территориальный орган ФМБА России осуществляет контроль и надзор в сфере донорства крови и ее компонентов
Центральный федеральный округ
1. Межрегиональное управление N 1 123098, г. Москва, 1-й 1. г. Москва
  Федерального медико-биологического агентства и его территориальные отделы Пехотный переулок, д. 6 2. Московская область (Одинцовский р-н, Рузский р-н, Можайский р-н, Наро-Фоминский р-н, Подольский р-н, Чеховский р-н, Ленинский р-н, Люберецкий р-н, Раменский р-н, Домодедовский р-н, Воскресенский р-н, Ступинский р-н, Озерский р-н, Каширский р-н, Зарайский р-н, Серебряно-Прудский р-н)
2. Межрегиональное управление N 21 Федерального медико-биологического агентства и его территориальные отделы 144009, Московская область, г. Электросталь, ул. Загонова, д. 21 1. Московская область (Ногинский р-н, Павлово-Посадский р-н, Орехово-Зуевский р-н, Шатурский р-н, Егорьевский р-н, Луховицкий р-н, Коломенский р-н, СергиевоПосадский р-н, Балашихинский р-н, Щелковский р-н, Талдомский р-н, Дмитровский р-н, г. Дубна)
      2. Владимирская область
3. Региональное управление N 33 396073, Воронежская область, 1. Воронежская область
  Федерального медико-биологического г. Нововоронеж, ул. 2. Белгородская область
  агентства и его территориальный Космонавтов, д. 15 3. Тамбовская область
  отдел   4. Липецкая область
4. Региональное управление N 8 249030, Калужская область, 1. Калужская область
  Федерального медико-биологического агентства г. Обнинск, пр-т Ленина, д. 85, корп. 5 2. Брянская область
5. Региональное управление N 125 307251, Курская область, 1. Курская область
  Федерального медико-биологического агентства г. Курчатов, Коммунистический пр-т, д. 41 2. Орловская область
6. Региональное управление N 135 216400, Смоленская область, 1. Смоленская область
  Федерального медико-биологического агентства г. Десногорск, 6 микрорайон 2. Псковская область
7. Межрегиональное управление N 170 Федерального медико-биологического агентства 141070, Московская область, г. Королев, ул. Богомолова, д. 12 1. Московская область (Мытищинский р-н, Пушкинский р-н, Красногорский р-н, Истринский р-н, Химкинский р-н, Солнечногорский р-н, Клинский р-н, Волоколамский р-н, Лотошинский р-н, Шаховский р-н)
      2. Ярославская область
8. Региональное управление N 174 Федерального медико-биологического 142280, Московская область, г. Протвино, ул. Мира, д. 1 1. Московская область (Серпуховской р-н)
  агентства   2. Тульская область
9. Региональное управление N 141 171841, Тверская область, 1. Тверская область
  Федерального медико-биологического г. Удомля, ул. Энтузиастов, 2. Новгородская область
  агентства и его территориальные отделы д. 13 3. Вологодская область
Северо-Западный федеральный округ
10. Региональное управление N 58 164500, Архангельская 1. Архангельская область
  Федерального медико-биологического агентства область, г. Северодвинск, Архангельское шоссе, д. 58 2. Ненецкий автономный округ
11. Региональное управление N 120 Федерального медико-биологического агентства 184680, Мурманская область, г. Снежногорск, ул. Бирюкова, д. 5/1 1. Калининградская область
12. Региональное управление N 118 184230, Мурманская область, 1. Республика Карелия
  Федерального медико-биологического агентства г. Полярные Зори, ул. Ломоносова, д. 3 2. Мурманская область
13. Межрегиональное управление 194291, г. Санкт-Петербург, 1. г. Санкт-Петербург
  N 122 Федерального медико-биологического агентства Луначарского пр-т, д. 47 2. Ленинградская область
Северо-Кавказский федеральный округ
14. Региональное управление N 101 357340, Ставропольский край, 1. Ставропольский край
  Федерального медико-биологического г. Лермонтов, 2. Краснодарский край
  агентства ул. Ленина, д. 26 3. Республика Адыгея
      4. Карачаево-Черкесская Республика
      5. Кабардино-Балкарская Республика
      6. Республика Северная Осетия - Алания
      7. Республика Ингушетия
      8. Чеченская Республика
      9. Республика Дагестан
Южный федеральный округ
15. Межрегиональное управление N 5 347386, Ростовская область, 1. Ростовская область
  Федерального медико-биологического г. Волгодонск-26, ул. 2. Республика Калмыкия
  агентства и его территориальный Индустриальная, д. 7 3. Астраханская область
  отдел   4. Волгоградская область
Приволжский федеральный округ
16. Региональное управление N 20 Федерального медико-биологического агентства и его территориальный отдел 453256, Республика Башкортостан, г. Салават, ул. Молодогвардейцев, д. 30 1. Республика Башкортостан
17. Региональное управление N 41 427620, Республика Удмуртия, 1. Удмуртская Республика
  Федерального медико-биологического агентства г. Глазов, ул. Мира, д. 22 2. Республика Татарстан
18. Региональное управление N 29 429950, Республика Чувашия, 1. Чувашская Республика
  Федерального медико-биологического агентства г. Новочебоксарск, ул. Коммунистическая, д. 1 2. Республика Марий Эл
19. Региональное управление N 52 Федерального медико-биологического агентства 613040, Кировская область, г. Кирово-Чепецк, ул. Ленина, д. 32 1. Кировская область
20. Региональное управление N 50 607189, Нижегородская 1. Костромская область
  Федерального медико-биологического агентства область, г. Саров, ул. Силкина, д. 39 2. Рязанская область
21. Региональное управление N 153 603074, г. Нижний Новгород, 1. Нижегородская область
  Федерального медико-биологического агентства ул. Маршала Воронова, д. 20а 2. Ивановская область
22. Региональное управление N 59 442960, Пензенская область, 1. Пензенская область
  Федерального медико-биологического агентства г. Заречный, ул. Комсомольская, 1Б 2. Республика Мордовия
23. Региональное управление N 133 614113, г. Пермь, 1. Пермский край
  Федерального медико-биологического агентства и его территориальный отдел ул. Торговая, д. 5 2. Республика Коми
24. Региональное управление N 172 433507, Ульяновская область, 1. Ульяновская область
  Федерального медико-биологического агентства г. Димитровград, пр. Ленина, д. 1г 2. Самарская область
25. Региональное управление N 156 Федерального медико-биологического агентства и его территориальный отдел 413863, Саратовская область, г. Балаково, ул. Трнавская, д. 44/4 1. Саратовская область
Уральский федеральный округ
26. Региональное управление N 31 Федерального медико-биологического 624130, Свердловская область, г. Новоуральск, ул. 1. Свердловская область (г. Новоуральск)
  агентства Победы, д. 1 2. Ханты-Мансийский автономный округ
27. Региональное управление N 32 Федерального медико-биологического 624250, Свердловская область, г. Заречный, 1. Свердловская область (г. Заречный)
  агентства ул. Горького, д. 3Б 2. Ямало-Ненецкий автономный округ
28. Региональное управление N 91 Федерального медико-биологического агентства 624200, Свердловская область, г. Лесной, ул. Энгельса, д. 3 1. Свердловская область, за исключением территории Свердловской области, указанной в пунктах 27, 28
29. Региональное управление N 15 Федерального медико-биологического агентства 456770, Челябинская область, г. Снежинск, ул. Дзержинского, д. 15 1. Челябинская область, за исключением территории Челябинской области, указанной в пунктах 31, 32, 33
30. Региональное управление N 71 456780, Челябинская область, 1. Челябинская область (г. Озерск)
  Федерального медико-биологического агентства г. Озерск, ул. Строительная, д. 2 2. Курганская область
31. Региональное управление N 72 Федерального медико-биологического 456080, Челябинская область, г. Трехгорный, 1. Челябинская область (г. Трехгорный)
  агентства ул. Островского, д. 65 2. Оренбургская область
32. Межрегиональное управление N 92 456318, Челябинская область, 1. Челябинская область (г. Миасс)
  Федерального медико-биологического агентства г. Миасс, ул. Вернадского, д. 30 2. Тюменская область
Сибирский федеральный округ
33. Региональное управление N 128 658837, Алтайский край, 1. Алтайский край
  Федерального медико-биологического агентства г. Яровое, ул. Гагарина, д. 11/1 2. Республика Алтай
34. Региональное управление N 42 Федерального медико-биологического 663690, Красноярский край, г. Зеленогорск, 1. Красноярский край (г. Зеленогорск)
  агентства ул. Комсомольская, д. 23а 2. Республика Тыва
35. Региональное управление N 51 Федерального медико-биологического агентства и его территориальные отделы 662970, Красноярский край, г. Железногорск, ул. Кирова, д. 11 1. Красноярский край, за исключением территории Красноярского края, указанной в пункте 35
36. Региональное управление N 28 665824, Иркутская область, 1. Иркутская область
  Федерального медико-биологического агентства г. Ангарск, квартал 208, а/я 2800 2. Республика Бурятия
37. Региональное управление N 25 630075, г. Новосибирск, 1. Новосибирская область
  Федерального медико-биологического ул. А. Невского, д. 1, а/я 2. Омская область
  агентства 187 3. Республика Хакасия
38. Региональное управление N 81 636000, Томская область, 1. Томская область
  Федерального медико-биологического агентства г. Северск, ул. Лесная, д. 17а/1 2. Кемеровская область
39. Региональное управление N 107 674676, Забайкальский край, 1. Забайкальский край
  Федерального медико-биологического г. Краснокаменск, Гос-6, а/я 2. Республика Саха (Якутия)
  агентства 190 3. Амурская область
      4. Еврейская автономная область
Дальневосточный федеральный округ
40. Межрегиональное управление N 99 681000, Хабаровский край, 1. Хабаровский край
  Федерального медико-биологического г. Комсомольск-на-Амуре, 2. Приморский край
  агентства и его территориальные Аллея Труда, д. 1 3. Сахалинская область
  отделы   4. Чукотский автономный округ
      5. Камчатский край
      6. Магаданская область
Республика Казахстан
41. Региональное управление "Комплекса Байконур" Федерального медико-биологического агентства Республика Казахстан, 468320, Кзыл-Ординская область, г. Байконур, ул. Жан-Кожа Батыра, дом 2 1. Республика Казахстан, КзылОрдинская область, г. Байконур

Приложение N 2
к административному регламенту
Федерального медико-биологического
агентства по исполнению государственной
функции контроля и надзора в сфере
донорства крови и ее компонентов,
утвержденному Приказом ФМБА России
от 8 апреля 2011 г. N 129

СХЕМА "СТРУКТУРА И ВЗАИМОСВЯЗИ АДМИНИСТРАТИВНЫХ ПРОЦЕДУР, ВЫПОЛНЯЕМЫХ ПРИ ОСУЩЕСТВЛЕНИИ КОНТРОЛЯ И НАДЗОРА В СФЕРЕ ДОНОРСТВА КРОВИ И ЕЕ КОМПОНЕНТОВ"

Приложение N 3
к административному регламенту
Федерального медико-биологического
агентства по исполнению государственной
функции контроля и надзора в сфере
донорства крови и ее компонентов,
утвержденному Приказом ФМБА России
от 8 апреля 2011 г. N 129

СХЕМА ИСПОЛНЕНИЯ АДМИНИСТРАТИВНОЙ ПРОЦЕДУРЫ "ПОЛУЧЕНИЕ И АНАЛИЗ СВЕДЕНИЙ О СОБЛЮДЕНИИ ОРГАНИЗАЦИЯМИ ЗДРАВООХРАНЕНИЯ ОБЯЗАТЕЛЬНЫХ ТРЕБОВАНИЙ В СФЕРЕ ДОНОРСТВА КРОВИ И ЕЕ КОМПОНЕНТОВ"

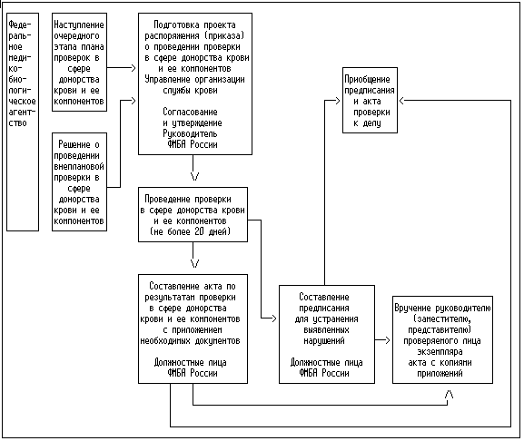
Приложение N 4
к административному регламенту
Федерального медико-биологического
агентства по исполнению государственной
функции контроля и надзора в сфере
донорства крови и ее компонентов,
утвержденному Приказом ФМБА России
от 8 апреля 2011 г. N 129

СХЕМА ИСПОЛНЕНИЯ АДМИНИСТРАТИВНОЙ ПРОЦЕДУРЫ "ОСУЩЕСТВЛЕНИЕ ПРОВЕРОК ДЕЯТЕЛЬНОСТИ ОРГАНИЗАЦИЙ ЗДРАВООХРАНЕНИЯ"