Приказ ФМС РФ от 07.12.2009 N 339

"Об утверждении Административного регламента Федеральной миграционной службы по предоставлению государственной услуги по выдаче, замене и по исполнению государственной функции по учету паспортов гражданина Российской Федерации, удостоверяющих личность гражданина Российской Федерации на территории Российской Федерации"
Редакция от 28.10.2011 — Документ утратил силу, см. «Приказ ФМС РФ от 30.11.2012 N 391»
Показать изменения

Зарегистрировано в Минюсте РФ 15 февраля 2010 г. N 16411


ФЕДЕРАЛЬНАЯ МИГРАЦИОННАЯ СЛУЖБА

ПРИКАЗ
от 7 декабря 2009 г. N 339

ОБ УТВЕРЖДЕНИИ АДМИНИСТРАТИВНОГО РЕГЛАМЕНТА ФЕДЕРАЛЬНОЙ МИГРАЦИОННОЙ СЛУЖБЫ ПО ПРЕДОСТАВЛЕНИЮ ГОСУДАРСТВЕННОЙ УСЛУГИ ПО ВЫДАЧЕ, ЗАМЕНЕ И ПО ИСПОЛНЕНИЮ ГОСУДАРСТВЕННОЙ ФУНКЦИИ ПО УЧЕТУ ПАСПОРТОВ ГРАЖДАНИНА РОССИЙСКОЙ ФЕДЕРАЦИИ, УДОСТОВЕРЯЮЩИХ ЛИЧНОСТЬ ГРАЖДАНИНА РОССИЙСКОЙ ФЕДЕРАЦИИ НА ТЕРРИТОРИИ РОССИЙСКОЙ ФЕДЕРАЦИИ

(в ред. Приказов ФМС РФ от 12.07.2011 N 293, от 28.10.2011 N 462)

1. Утвердить прилагаемый Административный регламент Федеральной миграционной службы по предоставлению государственной услуги по выдаче, замене и по исполнению государственной функции по учету паспортов гражданина Российской Федерации, удостоверяющих личность гражданина Российской Федерации на территории Российской Федерации.

2. Направить настоящий Приказ на государственную регистрацию в Министерство юстиции Российской Федерации.

3. Контроль за исполнением настоящего Приказа возложить на заместителя директора Федеральной миграционной службы С.П. Калюжного.

Директор
генерал-полковник милиции
К.О.РОМОДАНОВСКИЙ

Приложение
к Приказу ФМС России
от 07.12.2009 N 339

АДМИНИСТРАТИВНЫЙ РЕГЛАМЕНТ
ФЕДЕРАЛЬНОЙ МИГРАЦИОННОЙ СЛУЖБЫ ПО ПРЕДОСТАВЛЕНИЮ ГОСУДАРСТВЕННОЙ УСЛУГИ ПО ВЫДАЧЕ, ЗАМЕНЕ И ПО ИСПОЛНЕНИЮ ГОСУДАРСТВЕННОЙ ФУНКЦИИ ПО УЧЕТУ ПАСПОРТОВ ГРАЖДАНИНА РОССИЙСКОЙ ФЕДЕРАЦИИ, УДОСТОВЕРЯЮЩИХ ЛИЧНОСТЬ ГРАЖДАНИНА РОССИЙСКОЙ ФЕДЕРАЦИИ НА ТЕРРИТОРИИ РОССИЙСКОЙ ФЕДЕРАЦИИ

(в ред. Приказов ФМС РФ от 12.07.2011 N 293, от 28.10.2011 N 462)

I. Общие положения

Наименование государственной услуги и государственной функции

1. Административный регламент Федеральной миграционной службы по предоставлению государственной услуги по выдаче, замене и по исполнению государственной функции по учету паспортов гражданина Российской Федерации, удостоверяющих личность гражданина Российской Федерации на территории Российской Федерации <1>, определяет сроки и последовательность действий (административных процедур) Федеральной миграционной службы <2>, территориальных органов ФМС России и их структурных подразделений, а также порядок взаимодействия ФМС России, территориальных органов и их структурных подразделений с федеральными органами исполнительной власти, органами исполнительной власти субъектов Российской Федерации, органами местного самоуправления при выдаче и замене паспортов гражданина Российской Федерации, удостоверяющих личность гражданина Российской Федерации на территории Российской Федерации - паспортов гражданина Российской Федерации <3>, и их учету.

<1> Далее - "Административный регламент".

<2> Далее - "ФМС России".

<3> Далее - "паспорт".

Органы, участвующие в предоставлении государственной услуги и исполнении государственной функции

2. Выдача, замена и учет паспортов осуществляются ФМС России, территориальными органами ФМС России <1> и их структурными подразделениями <2>.

<1> Далее - "территориальные органы".

<2> Далее - "подразделения".

В территориальных органах и подразделениях уполномоченными должностными лицами, задействованными в предоставлении государственной услуги и исполнении государственной функции, являются их руководители, заместители руководителей, инспекторский состав (сотрудники органов внутренних дел Российской Федерации, федеральные государственные гражданские служащие и работники) <1>.

<1> Далее - "сотрудники".

3. Территориальные органы и подразделения при выдаче, замене и учете паспортов взаимодействуют с:

органами внутренних дел Российской Федерации;

органами, осуществляющими государственную регистрацию актов гражданского состояния на территории Российской Федерации;

учреждениями и органами, исполняющими наказание;

дипломатическими представительствами и консульскими учреждениями Российской Федерации;

жилищно-эксплуатационными организациями государственного, муниципального и частного жилищных фондов;

стационарными учреждениями социального обслуживания населения;

лечебными учреждениями;

воинскими частями;

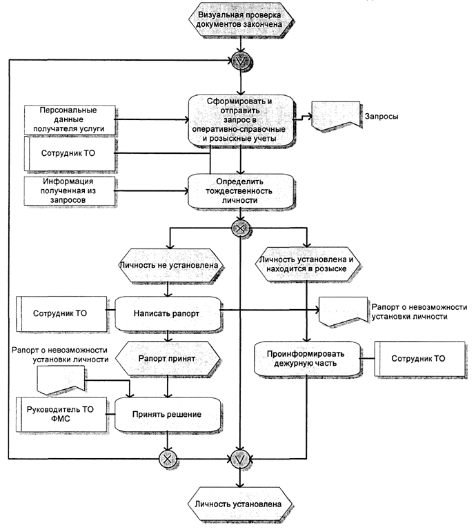
военными комиссариатами;

налоговыми органами Российской Федерации;

органами местного самоуправления.

Процедуры взаимодействия с указанными органами и организациями определяются Административным регламентом, а также нормативными правовыми актами Российской Федерации и соответствующими соглашениями.

Нормативное правовое регулирование предоставления государственной услуги и исполнения государственной функции

4. Предоставление государственной услуги по выдаче, замене и исполнение государственной функции по учету паспортов осуществляются в соответствии с Указами Президента Российской Федерации от 13 марта 1997 г. N 232 "Об основном документе, удостоверяющем личность гражданина Российской Федерации на территории Российской Федерации" <1>, от 19 июля 2004 г. N 928 "Вопросы Федеральной миграционной службы" <2>, Постановлением Правительства Российской Федерации от 8 июля 1997 г. N 828 "Об утверждении Положения о паспорте гражданина Российской Федерации, образца бланка и описания паспорта гражданина Российской Федерации" <3>.

<1> Собрание законодательства Российской Федерации, 1997, N 11, ст. 1301.

<2> Собрание законодательства Российской Федерации, 2004, N 30, ст. 3150; N 41, ст. 4023; 2005, N 19, ст. 1786; N 52, ст. 5687; 2006, N 32, ст. 3534; 2007, N 13, ст. 1540; N 19, ст. 2342; N 20, ст. 2393; N 31, ст. 4020; N 50, ст. 6252; 2008, N 10, ст. 906; N 36, ст. 4089; 2009, N 44, ст. 5193.

<3> Собрание законодательства Российской Федерации, 1997, N 28, ст. 3444; 1999, N 41, ст. 4918; 2001, N 3, ст. 242; 2002, N 4, ст. 330; 2003, N 27, ст. 2813; 2004, N 5, ст. 374; 2006, N 52, ст. 5596; 2008, N 14, ст. 1412.

ФМС России, территориальные органы и подразделения при выдаче, замене и учете паспортов также руководствуются статьями 85 и 333.33 Налогового кодекса Российской Федерации <1>, Федеральными законами от 31 мая 2002 г. N 62-ФЗ "О гражданстве Российской Федерации" <2>, от 15 ноября 1997 г. N 143-ФЗ "Об актах гражданского состояния" <3> и от 12 июня 2002 г. N 67-ФЗ "Об основных гарантиях избирательных прав и права на участие в референдуме граждан Российской Федерации" <4>, Положением о порядке рассмотрения вопросов гражданства Российской Федерации, утвержденным Указом Президента Российской Федерации от 14 ноября 2002 г. N 1325 <5>, и иными нормативными правовыми актами Российской Федерации.

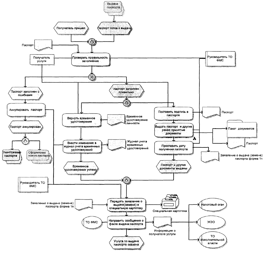
<1> Собрание законодательства Российской Федерации, 1998, N 31, ст. 3824; 1999, N 28, ст. 3487; 2000, N 32, ст. 3340; 2003, N 52, ст. 5037; 2005, N 30, ст. 3117; N 52, ст. 5581; 2006, N 1, ст. 12; N 27, ст. 2881; N 31, ст. 3436; N 43, ст. 4412; 2007, N 1, ст. 7; ст. 31; N 31, ст. 4013; N 46, ст. 5553; 2008, N 29, ст. 3576; N 52, ст. 6218; ст. 6227; 2009, N 48, ст. 5733.

<2> Собрание законодательства Российской Федерации, 2002, N 22, ст. 2031; 2003, N 46, ст. 4447; 2004, N 45, ст. 4377; 2006, N 2, ст. 170; N 31, ст. 3420; 2007, N 49, ст. 6057; N 50, ст. 6241; 2008, N 40, ст. 4498; 2009, N 1, ст. 9; N 26, ст. 3125.

<3> Собрание законодательства Российской Федерации, 1997, N 47, ст. 5340; 2001, N 44, ст. 4149; 2002, N 18, ст. 1724; 2003, N 17, ст. 1553; N 28, ст. 2889; N 50, ст. 4855; 2004, N 35, ст. 3607; 2005, N 1, ст. 25; 2006, N 1, ст. 10; N 31, ст. 3420; 2008, N 30, ст. 3616; 2009, N 29, ст. 3606.

<4> Собрание законодательства Российской Федерации, 2002, N 24, ст. 2253; N 39, ст. 3642; N 52, ст. 5132; 2003, N 26, ст. 2572; N 27, ст. 2711; ст. 2716; N 44, ст. 4358; N 52, ст. 5038; 2004, N 9, ст. 831; N 24, ст. 2335; N 33, ст. 3368; N 35, ст. 3607; N 50, ст. 4950; 2005, N 27, ст. 2708; N 30, ст. 3104; N 47, ст. 4968; 2006, N 29, ст. 3124; ст. 3125; N 31, ст. 3427; N 50, ст. 5303; 2007, N 1, ст. 37; N 6, ст. 681; N 10, ст. 1151; N 17, ст. 1938; N 18, ст. 2118; N 31; ст. 4008; ст. 4011; 2008, N 30, ст. 3605; ст. 3616; N 48, ст. 5502; ст. 5517; N 52, ст. 6229; ст. 6236; 2009, N 1, ст. 30; N 7, ст. 771; N 14, ст. 1577; N 20, ст. 2391; N 23, ст. 2763; N 29, ст. 3633; ст. 3640; N 45, ст. 5268.

<5> Собрание законодательства Российской Федерации, 2002, N 46, ст. 4571; 2004, N 1, ст. 16; 2006, N 45, ст. 4670; 2007, N 31, ст. 4020; 2008, N 29, ст. 3476; 2009, N 34, ст. 4170; N 43, ст. 5049.

Описание результата предоставления государственной услуги и исполнения государственной функции

5. Результатом предоставления государственной услуги является своевременная выдача или замена паспорта.

Результатом исполнения государственной функции является внесение сведений в документальные и электронные базы данных выданных, утраченных (похищенных) паспортов (бланков паспорта) и подлежащих сдаче (изъятию) паспортов.

Описание заявителей

6. Получателями государственной услуги по выдаче паспортов являются граждане Российской Федерации в случае:

достижения 14-летнего возраста;

утраты (хищения) паспорта.

Получателями государственной услуги по выдаче паспортов являются также граждане Российской Федерации, достигшие 14-летнего возраста и приобретшие гражданство Российской Федерации непосредственно перед получением паспорта.

Получателями государственной услуги по замене паспортов являются граждане Российской Федерации в случае:

достижения 20-летнего возраста;

достижения 45-летнего возраста;

изменения гражданином в установленном порядке фамилии, имени, отчества, сведений о дате (число, месяц, год) и (или) месте рождения;

изменения пола;

непригодности паспорта для дальнейшего использования вследствие износа, повреждения или других причин;

обнаружения неточности или ошибочности произведенных в паспорте записей;

изменения внешности.

II. Требования к порядку предоставления государственной услуги

Порядок информирования о правилах предоставления государственной услуги

7. Основными требованиями к информированию заявителей являются:

достоверность предоставляемой информации;

четкость в изложении информации;

полнота информирования;

наглядность форм предоставляемой информации;

удобство и доступность получения информации;

оперативность предоставления информации.

8. Информация о государственной услуге предоставляется:

с использованием средств телефонной связи, электронного информирования и электронной техники;

посредством размещения в информационно-телекоммуникационных сетях в том числе сети Интернет, включая Единый портал государственных и муниципальных услуг <*>, публикаций в средствах массовой информации, издания информационных материалов (брошюр, буклетов). Сайт ФМС России - www.fms.qov.ru, контактный телефон: (495) 698-00-78; (в ред. Приказа ФМС РФ от 12.07.2011 N 293)

<*> Далее - "Единый портал". (в ред. Приказа ФМС РФ от 12.07.2011 N 293)

непосредственно в помещениях подразделений, участвующих в предоставлении государственной услуги.

9. На стендах подразделений, участвующих в предоставлении государственной услуги, а также на Интернет-сайтах ФМС России, территориальных органов и подразделений размещается следующая информация:

режим работы соответствующего подразделения;

адреса иных организаций, участвующих в процессе предоставления государственной услуги, включая адреса нахождения ближайших банковских учреждений, в которых можно произвести уплату государственной пошлины;

банковские реквизиты для уплаты государственной пошлины;

адреса официальных Интернет-сайтов ФМС России, территориальных органов и подразделений;

номер телефона и адреса электронной почты справочных служб ФМС России, территориальных органов и подразделений;

номера телефонов, по которым можно осуществить предварительную запись;

о перечне документов, необходимых для получения (замены) паспорта;

о порядке предоставления государственной услуги;

о размерах и порядке уплаты государственной пошлины;

извлечения из законодательных и иных нормативных правовых актов Российской Федерации, содержащих нормы, регулирующие деятельность по предоставлению государственной услуги;

текст Административного регламента;

краткое описание порядка предоставления государственной услуги;

порядок получения консультаций;

порядок обжалования решений, действий или бездействия должностных лиц, предоставляющих государственную услугу.

Размещаются следующие формы документов:

форма заявления о выдаче (замене) паспорта;

форма бланка уплаты государственной пошлины;

формат запроса на получение информации.

10. Посредством автоинформатора, который работает круглосуточно, заявитель информируется о:

режиме работы соответствующего подразделения, а также организаций, участвующих в процессе предоставления государственной услуги;

адресе местонахождения иных организаций, участвующих в процессе предоставления государственной услуги, включая адреса нахождения ближайших банковских учреждений, в которых можно произвести уплату государственной пошлины;

банковских реквизитах для уплаты государственной пошлины;

адресах официальных Интернет-сайтов ФМС России, территориальных органов и подразделений;

номерах телефонов и адресах электронной почты справочных служб ФМС России, территориальных органов и подразделений;

номерах телефонов, по которым можно осуществить предварительную запись.

11. Граждане, представившие в подразделения документы для получения паспорта, информируются сотрудниками о сроках рассмотрения, оформления и возврата им представленных документов, а в необходимых случаях - по указанному в документах телефону и/или по электронной почте. С момента представления документов заявитель имеет право в часы приема населения обратиться для получения информации об этапе оформления паспорта.

При подаче заявления о выдаче (замене) паспорта с использованием Единого портала граждане информируются о ходе рассмотрения заявления через Единый портал. (в ред. Приказа ФМС РФ от 12.07.2011 N 293)

12. Информация по электронной почте или через Интернет-сайт предоставляется в режиме вопросов-ответов каждому заявителю, задавшему вопрос, не позднее 5-ти рабочих дней, следующих за днем получения вопроса.

13. Консультирование получателей государственной услуги о порядке ее предоставления проводится в рабочее время.

Консультации предоставляются по следующим вопросам:

о перечне документов, необходимых для получения данной государственной услуги, комплектности (достаточности) представляемых (представленных) документов;

об адресах иных организаций, участвующих в процессе предоставления государственной услуги;

о времени приема и выдачи документов;

о порядке обжалования действий или бездействия должностных лиц в ходе предоставления государственной услуги.

Обеспечиваются личные консультации, письменные консультации и консультации по телефону.

Все консультации, а также предоставленные сотрудниками в ходе консультаций формы документов являются безвозмездными.

Заявитель может выбрать два варианта получения личной консультации: в режиме общей очереди или по записи (по телефону).

Сотрудник, осуществляющий индивидуальное устное консультирование, должен принять все необходимые меры для дачи полного и оперативного ответа на поставленные вопросы, в том числе с привлечением других сотрудников. Время ожидания заинтересованного лица при индивидуальном устном консультировании не может превышать 30 минут.

Индивидуальное устное консультирование каждого заинтересованного лица сотрудник подразделения осуществляет не более 10 минут.

В случае если для подготовки ответа требуется продолжительное время, сотрудник, осуществляющий индивидуальное устное консультирование, может предложить заинтересованным лицам обратиться за необходимой информацией в письменном виде либо назначить другое удобное для заинтересованных лиц время для устного консультирования.

Для обеспечения индивидуального устного консультирования в подразделениях выделяются отдельные сотрудники.

При устном обращении заинтересованных лиц (по телефону или лично) сотрудники, осуществляющие прием и консультирование, дают ответ самостоятельно. Если сотрудник, к которому обратился заявитель, не может ответить на вопрос самостоятельно, то он может предложить заявителю обратиться письменно либо назначить другое удобное для заинтересованного лица время для получения информации.

Звонки граждан принимаются в соответствии с графиком работы сотрудников и должностных лиц, которые непосредственно взаимодействуют с заявителями. Заявитель имеет право выбрать удобное для него время звонка. Время ожидания разговора не может превышать 5-ти звуковых сигналов.

При ответе на телефонные звонки сотрудник, осуществляющий прием и информирование, сняв трубку, должен назвать фамилию, имя, отчество, занимаемую должность и наименование подразделения. Во время разговора необходимо произносить слова четко, избегать "параллельных разговоров" с окружающими людьми и не прерывать разговор по причине поступления звонка на другой аппарат. В конце консультирования сотрудник, осуществляющий прием и консультирование, должен кратко подвести итоги и перечислить меры, которые надо принять (кто именно, когда и что должен сделать). Максимальное время разговора с учетом возраста обратившегося и восприятия им получаемой информации - 5 минут.

При невозможности принявшего звонок сотрудника самостоятельно ответить на поставленные вопросы телефонный звонок переадресовывается (переводится) на другое должностное лицо или же обратившемуся гражданину сообщается телефонный номер, по которому он может получить необходимую ему информацию.

14. В случае получения запроса на письменную консультацию заявителя подразделение обязуется ответить на него в срок до 30 дней.

Ответы на письменные обращения направляются в письменном виде и должны содержать: ответы на поставленные вопросы, фамилию, инициалы и номер телефона исполнителя. Ответ подписывается руководителем подразделения, а в случае его отсутствия - заместителем или лицом, исполняющим его обязанности <1>.

<1> Далее - "руководитель".

Сроки предоставления государственной услуги

15. Выдача и замена паспортов производятся подразделениями по месту жительства, месту пребывания или по месту обращения гражданина.

16. Паспорта выдаются гражданам: (в ред. Приказа ФМС РФ от 12.07.2011 N 293)

в 10-дневный срок со дня принятия подразделениями всех необходимых документов (или заявления о выдаче (замене) паспорта и личной фотографии в форме электронных документов) в случае оформления паспорта по месту жительства, а также в связи с утратой (похищением) паспорта, если утраченный (похищенный) паспорт ранее выдавался этим же подразделением; (в ред. Приказа ФМС РФ от 12.07.2011 N 293)

в 2-месячный срок со дня принятия подразделениями всех необходимых документов (или заявления о выдаче (замене) паспорта и личной фотографии в форме электронных документов) в случае оформления паспорта не по месту жительства или в связи с утратой (похищением) паспорта, если утраченный (похищенный) паспорт ранее выдавался иным подразделением. (в ред. Приказа ФМС РФ от 12.07.2011 N 293)

17. Заявители, как правило, осуществляют не более двух взаимодействий с соответствующими должностными лицами и сотрудниками по вопросу получения или замены паспорта, за исключением случаев, когда требуется представление необходимых для оформления паспорта документов, устанавливающих личность гражданина.

При подаче гражданином заявления о выдаче (замене) паспорта и личной фотографии в форме электронных документов с использованием Единого портала выдача паспорта обеспечивается при однократном посещении подразделения заявителем. (в ред. Приказа ФМС РФ от 12.07.2011 N 293)

18. Прием граждан сотрудниками подразделений, участвующими в предоставлении государственной услуги, производится в дневное и вечернее время, а также 1-ю и 3-ю субботу месяца (за исключением праздничных дней). Понедельник после рабочей субботы - выходной день.

График работы по приему граждан:

Дни недели  
Понедельник 09.00 - 15.00/Выходной день
Вторник 15.00 - 20.00
Среда 09.00 - 13.00
Четверг 15.00 - 20.00
Пятница 09.00 - 15.00
Суббота 08.00 - 13.00/Выходной день
Воскресенье Выходной день

Перерыв на обед с 13.00 до 13.45, по вторникам и четвергам с 14.00 до 14.45.

График работы по приему граждан может изменяться с учетом интересов граждан, климатических условий региона, но при этом количество часов приема граждан должно соответствовать количеству часов, указанному в графике.

19. Часы работы иных сотрудников, участвующих в предоставлении данной государственной услуги, устанавливаются согласно правилам внутреннего распорядка подразделения.

Руководитель подразделения в зависимости от ситуации вправе перераспределять в течение рабочего дня сотрудников, осуществляющих прием заявителей, если это не приводит к увеличению времени ожидания приема гражданами.

20. Прием граждан ведется с помощью электронной системы управления очередью или по предварительной записи по телефону. При определении времени приема по телефону сотрудник назначает время на основе графика уже запланированного времени приема заявителей и времени, удобного гражданину.

21. Гражданам предоставляется возможность предварительной записи на прием. Предварительная запись осуществляется при личном обращении граждан, а при наличии технической возможности - с использованием электронной почты. При предварительной записи гражданин сообщает свои данные, предмет обращения и желаемое время представления документов. Предварительная запись осуществляется путем внесения информации в книги записи граждан, которые ведутся на бумажных или электронных носителях. Заявителю сообщается время приема документов и номер кабинета, в который следует обратиться. При личном обращении заявителю выдается талон-подтверждение.

22. Максимальное время ожидания устанавливается:

в очереди при первичной подаче документов на получение паспорта - 20 минут;

при подаче документов на получение паспорта по предварительной записи - 5 минут со времени, на которое была осуществлена запись;

при подаче дополнительных (недостающих) документов на получение паспорта, запроса на получение информации - 10 минут;

при получении паспорта - 5 минут;

при ожидании в очереди на прием к должностному лицу для получения консультации - 30 минут.

Основания для отказа в предоставлении государственной услуги

23. Основанием для отказа в выдаче паспорта является:

отсутствие у лица гражданства Российской Федерации;

недостижение гражданином возраста 14-ти лет;

непредставление документов, указанных в пунктах 34, 35, 36 Административного регламента, за исключением документов, необходимых для проставления обязательных отметок в паспорте (военный билет, свидетельства о рождении детей в возрасте до 14-ти лет, документы, подтверждающие регистрацию по месту жительства, свидетельство о заключении брака, свидетельство о расторжении брака); (в ред. Приказа ФМС РФ от 12.07.2011 N 293)

несоответствие размера и количества личных фотографий требованиям, предусмотренным подпунктом пунктом 34.3 Административного регламента; (в ред. Приказа ФМС РФ от 12.07.2011 N 293)

отсутствие квитанции, подтверждающей уплату государственной пошлины.

Требования к местам предоставления государственной услуги

24. Помещения для предоставления государственной услуги должны размещаться на нижних, предпочтительнее на первых этажах зданий подразделений, участвующих в ее предоставлении. Для получателей государственной услуги организуется отдельный вход.

При возможности около помещений организуются парковочные места для автотранспорта.

25. Центральный вход в здания (помещения) подразделений оборудуется информационной табличкой (вывеской), содержащей следующую информацию:

наименование подразделения, осуществляющего предоставление государственной услуги;

место нахождения;

режим работы;

адрес официального интернет-сайта;

телефонные номера и электронный адрес справочной службы.

26. Прием граждан осуществляется в предназначенных для этих целей помещениях и залах обслуживания, включающих места ожидания, информирования и приема заявителей.

У входа в каждое из помещений размещается табличка с его наименованием и внутренней схемой.

27. В помещениях подразделений органов, участвующих в предоставлении государственной услуги, оборудуются системы звукового информирования заявителей. Длительность одного звукового сообщения не должна превышать 5 минут.

28. В зале обслуживания должен быть установлен компьютер со справочно-правовыми системами и программными продуктами. Правила работы с ним, а также фамилия, имя, отчество, телефон, номер кабинета сотрудника, отвечающего за работу компьютера, размещаются на информационном стенде.

29. Помещение для работы с заявителями оборудуется электронной системой управления очередью, световым информационным табло. Световое информационное табло должно быть размещено недалеко от входа в зал обслуживания, где осуществляется прием заявителей, на высоте не менее 2,2 метра от пола, таким образом, чтобы обеспечить возможную видимость информации максимальному количеству граждан. Информация на световом информационном табло предоставляется в виде бегущей строки.

30. С целью информирования граждан о фамилии, имени, отчестве и должности сотрудников, которые их обслуживают, сотрудники обеспечиваются личными идентификационными карточками и (или) настольными табличками.

31. В помещениях подразделений для ожидания приема оборудуются места (помещения), имеющие стулья, столы (стойки) для возможности оформления документов, а также туалет и гардероб. Количество мест ожидания определяется исходя из фактической нагрузки и возможностей для их размещения в здании.

Помещения оборудуются:

системой кондиционирования воздуха;

противопожарной системой и средствами пожаротушения;

системой охраны.

32. Для обслуживания инвалидов помещения оборудуются пандусами, специальными ограждениями и перилами, обеспечивается беспрепятственное передвижение и разворот инвалидных колясок. Столы для обслуживания инвалидов размещаются в стороне от входа с учетом беспрепятственного подъезда и поворота колясок. Глухонемым, инвалидам по зрению и другим гражданам с ограниченными физическими возможностями при необходимости оказывается соответствующая помощь.

33. Выдача паспортов осуществляется в специально оборудованных помещениях, имеющих Государственный герб Российской Федерации, флаги Российской Федерации и субъекта Российской Федерации.

Требования к комплекту документов

34. Для получения паспорта гражданин лично либо через должностных лиц многофункциональных центров предоставления государственных и муниципальных услуг, с которыми заключены соглашения о взаимодействии, <*> представляет: (в ред. Приказа ФМС РФ от 12.07.2011 N 293)

<*> Далее - "многофункциональный центр". (в ред. Приказа ФМС РФ от 12.07.2011 N 293)

34.1. Заявление о выдаче (замене) паспорта по форме N 1П (приложение N 1 к Административному регламенту), заполненное от руки или машинописным способом гражданином, обратившимся за получением паспорта. Бланк заявления может быть получен в подразделении, а также у должностных лиц домов-интернатов для инвалидов, ветеранов, одиноких и престарелых, гостиниц-приютов, других учреждений социального обслуживания <*> и многофункциональных центров."; (в ред. Приказа ФМС РФ от 12.07.2011 N 293)

<*> Далее - "учреждения социального обслуживания (в ред. Приказа ФМС РФ от 12.07.2011 N 293)

Образец заявления также размещается на официальных Интернет-сайтах ФМС России, территориальных органов и подразделений.

Личная подпись гражданина в заявлении заверяется уполномоченным на это сотрудником подразделения.

В случае подачи заявления с приложением необходимых документов и личных фотографий для получения (замены) паспорта через должностных лиц учреждений социального обслуживания, а также многофункциональных центров личная подпись гражданина в заявлении заверяется должностными лицами указанных учреждений. (в ред. Приказа ФМС РФ от 12.07.2011 N 293)

Если гражданин не имеет возможности самостоятельно заполнить заявление, оно заполняется сотрудником подразделения или указанными в абзаце четвертом настоящего подпункта должностными лицами.

Реквизитный состав заявления о выдаче (замене) паспорта, поданного в форме электронного документа с использованием единого портала, по содержанию соответствуют реквизитам бланка заявления о выдаче (замене) паспорта по форме N 1П и адресного листка прибытия по форме N 2 <*>. (в ред. Приказа ФМС РФ от 12.07.2011 N 293)

<*> Приложение N 2 к Административному регламенту предоставления Федеральной миграционной службой государственной услуги по регистрационному учету граждан Российской Федерации по месту пребывания и по месту жительства в пределах Российской Федерации, утвержденному Приказом ФМС России от 20 сентября 2007 г. N 208 (зарегистрирован в Министерстве юстиции Российской Федерации 28 ноября 2007 года, регистрационный N 10545). (в ред. Приказа ФМС РФ от 12.07.2011 N 293)

Обязательные для заполнения поля электронной формы заявления указываются на едином портале. (в ред. Приказа ФМС РФ от 12.07.2011 N 293)

При подаче заявления о выдаче (замене) паспорта с использованием единого портала документы, указанные в пунктах 34.2 - 34.6, представляются заявителем лично при посещении подразделения для получения паспорта. (в ред. Приказа ФМС РФ от 12.07.2011 N 293)

34.2. Свидетельство о рождении. В случае отсутствия у гражданина свидетельства о рождении ему рекомендуется обратиться в орган, осуществляющий государственную регистрацию актов гражданского состояния на территории Российской Федерации, по месту регистрации рождения или по месту жительства для получения повторного свидетельства о рождении.

При невозможности представления свидетельства о рождении (повторного свидетельства о рождении) в случае регистрации рождения компетентными органами иностранного государства, а также при подтверждении органом, осуществляющим государственную регистрацию актов гражданского состояния на территории Российской Федерации, невозможности выдачи свидетельства о рождении (повторного свидетельства о рождении), паспорт может быть выдан на основании других документов, подтверждающих сведения, необходимые для его получения.

34.3. Две личные фотографии в черно-белом или цветном исполнении размером 35 x 45 мм с четким изображением лица строго в анфас без головного убора. Размер изображения овала лица на фотографии должен занимать не менее 80 процентов от размера фотографии. Размер изображения головы на фотографии должен составлять в длину от 32 до 36 мм, в ширину - от 18 до 25 мм. (в ред. Приказа ФМС РФ от 12.07.2011 N 293)

Допускается представление фотографий в головных уборах, не скрывающих овал лица, гражданами, религиозные убеждения которых не позволяют показываться перед посторонними лицами без головных уборов.

Для граждан, постоянно носящих очки, обязательно фотографирование в очках без тонированных стекол.

При наличии технической возможности фотографирование и получение фотографий может быть произведено непосредственно в подразделении.

В случае подачи заявления в форме электронного документа с использованием Единого портала фотография представляется в форме электронного документа с разрешением не ниже 600 dpi в формате "jpg". Размер файла не должен превышать 300 килобайт. (в ред. Приказа ФМС РФ от 12.07.2011 N 293)

34.4. Документы, свидетельствующие о принадлежности к гражданству Российской Федерации (при наличии обстоятельств, предусмотренных пунктом 51 Положения о порядке рассмотрения вопросов гражданства Российской Федерации, утвержденного Указом Президента Российской Федерации от 14 ноября 2002 г. N 1325).

34.5. Документы, необходимые для проставления обязательных отметок в паспорте (военный билет, свидетельства о рождении детей в возрасте до 14-ти лет, документы, подтверждающие регистрацию по месту жительства, свидетельство о регистрации брака, свидетельство о расторжении брака).

34.6. Квитанцию об уплате государственной пошлины за выдачу и замену паспорта, размеры и порядок взимания которой установлены Налоговым кодексом Российской Федерации.

Бланк квитанции может быть получен в подразделении, а также у должностных лиц учреждений социального обслуживания и многофункциональных центров. (в ред. Приказа ФМС РФ от 12.07.2011 N 293)

Бланк квитанции также размещается на Едином портале и на официальных сайтах ФМС России, территориальных органов и подразделений в информационно-телекоммуникационной сети Интернет. (в ред. Приказа ФМС РФ от 12.07.2011 N 293)

Граждане, постоянно проживавшие за пределами Российской Федерации и прибывшие к месту жительства на территорию Российской Федерации, а также постоянно проживающие за пределами Российской Федерации, для выдачи паспорта представляют также документы, удостоверяющие личность гражданина Российской Федерации за пределами Российской Федерации.

При невозможности представления документа, удостоверяющего личность гражданина Российской Федерации за пределами Российской Федерации, паспорт может быть выдан на основании других документов, подтверждающих сведения, необходимые для его получения (национальный документ, удостоверяющий личность, свидетельство о рождении, заключении (расторжении) брака, военный, профсоюзный, охотничий билеты, справка об освобождении из мест лишения свободы, трудовая книжка, пенсионное, водительское и иные удостоверения).

Граждане, приобретшие гражданство Российской Федерации непосредственно на территории Российской Федерации, представляют также национальные документы, удостоверяющие их личность.

Предъявленные гражданами документы, выполненные не на русском языке, подлежат переводу на русский язык.

35. Для замены паспорта гражданин представляет:

35.1. Заявление о выдаче (замене) паспорта по форме N 1П.

Реквизитный состав заявления о выдаче (замене) паспорта, поданного в форме электронного документа с использованием Единого портала, соответствует реквизитному составу бланка заявления о выдаче (замене) паспорта по форме N 1П и адресного листка прибытия по форме N 2. (в ред. Приказа ФМС РФ от 12.07.2011 N 293)

При подаче заявления о выдаче (замене) паспорта с использованием Единого портала документы, указанные в пунктах 35.2 - 35.5, представляются заявителем лично при посещении подразделения для получения паспорта. (в ред. Приказа ФМС РФ от 12.07.2011 N 293)

35.2. Две личные фотографии установленного образца;

35.3. Документы, подтверждающие основания для замены паспорта, указанные в пункте 12 Положения о паспорте гражданина Российской Федерации, утвержденного Постановлением Правительства Российской Федерации от 8 июля 1997 г. N 828 <1>:

<1> Далее - "Положение".

при достижении 20-летнего и 45-летнего возраста - паспорт, подлежащий замене;

при изменении гражданином в установленном порядке фамилии, имени, отчества, изменении сведений о дате (числе, месяце, годе) и/или месте рождения - паспорт, подлежащий замене, свидетельство о регистрации брака, свидетельство о расторжении брака, свидетельство о перемене имени, свидетельство о рождении;

при изменении пола - паспорт, подлежащий замене, свидетельство о рождении;

при непригодности паспорта для дальнейшего использования вследствие износа, повреждения или других причин - паспорт, подлежащий замене;

при обнаружении неточности или ошибочности произведенных в паспорте записей - паспорт, подлежащий замене;

при изменении внешности - паспорт, подлежащий замене.

35.4. Документы, необходимые для проставления отметок в паспорте (военный билет, свидетельства о рождении детей в возрасте до 14-ти лет, документы, подтверждающие регистрацию по месту жительства, свидетельство о регистрации брака, свидетельство о расторжении брака).

35.5. Квитанцию об уплате государственной пошлины.

36. При утрате (похищении) паспорта гражданин представляет письменное заявление, в котором указывается, где, когда и при каких обстоятельствах был утрачен (похищен) паспорт, заявление о выдаче (замене) паспорта по форме N 1П, четыре личные фотографии установленного образца, документы, необходимые для проставления отметок в паспорте (военный билет, свидетельства о рождении детей в возрасте до 14-ти лет, документы, подтверждающие регистрацию по месту жительства, свидетельство о регистрации брака, свидетельство о расторжении брака), а также квитанцию об уплате государственной пошлины.

При похищении паспорта гражданин обращается с заявлением в орган внутренних дел Российской Федерации и представляет в подразделение талон-уведомление о регистрации сообщения о происшествии, предусмотренный приложением N 5 к Инструкции о порядке приема, регистрации и разрешения в органах внутренних дел Российской Федерации заявлений, сообщений и иной информации о происшествиях, утвержденной Приказом МВД России от 4 мая 2010 г. N 333 <1>. (в ред. Приказа ФМС РФ от 12.07.2011 N 293)

<1> Зарегистрирован в Министерстве юстиции Российской Федерации 9 июня 2010 года, регистрационный N 17532. (в ред. Приказа ФМС РФ от 12.07.2011 N 293)

В случаях, когда меры по установлению личности не дали положительных результатов (не сохранилась картотека с заявлениями о выдаче (замене) паспорта по форме N 1П, адресно-справочные учеты и другое), гражданином дополнительно представляются имеющиеся у него документы (свидетельство о рождении, заключении (расторжении) брака, военный, профсоюзный, охотничий билеты, справка об освобождении из мест лишения свободы, основной документ, удостоверяющий личность гражданина Российской Федерации за пределами Российской Федерации, трудовая книжка, пенсионное, водительское и иные удостоверения).

В случае подачи гражданином заявления о выдаче (замене) паспорта с использованием Единого портала при утрате (похищении) паспорта оригиналы документов, указанных в абзаце первом настоящего пункта, за исключением заявления о выдаче (замене) паспорта, представляются заявителем лично при посещении подразделения для получения паспорта. (в ред. Приказа ФМС РФ от 12.07.2011 N 293)

37. За выдачу паспорта взимается государственная пошлина в размере и порядке, установленном главой 25.3 Налогового кодекса Российской Федерации (в том числе статьей 333.33).

III. Административные процедуры

Представление документов

38. В 30-дневный срок с момента наступления оснований для выдачи или замены паспорта граждане представляют документы и личные фотографии, необходимые для получения или замены паспорта, в подразделения непосредственно либо через должностных лиц многофункциональных центров. (в ред. Приказа ФМС РФ от 12.07.2011 N 293)

При подаче заявления о выдаче (замене) паспорта и личной фотографии в форме электронного документа с использованием Единого портала паспорт, подлежащий замене, документы, необходимые для проставления обязательных отметок в паспорте, личные фотографии и квитанция об уплате государственной пошлины представляются гражданином лично при посещении подразделения для получения паспорта. (в ред. Приказа ФМС РФ от 12.07.2011 N 293)

Граждане, находящиеся в учреждениях социального обслуживания, представляют необходимые для получения или замены паспорта документы через должностных лиц указанных учреждений либо непосредственно в подразделение. (в ред. Приказа ФМС РФ от 12.07.2011 N 293)

Должностные лица многофункциональных центров, а также учреждений социального обслуживания обязаны в 3-дневный срок представить переданные гражданами документы и личные фотографии в подразделения для оформления паспорта. (в ред. Приказа ФМС РФ от 12.07.2011 N 293)

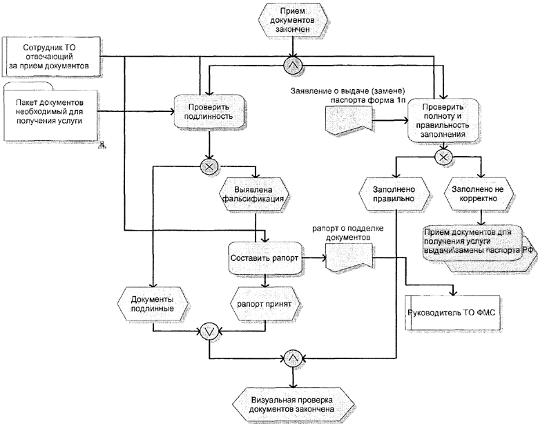
39. При поступлении необходимых документов должностные лица, сотрудник подразделения, ответственный за прием документов, проверяют тождественность лица, изображенного на фотографии, личности предъявителя, оценивают качество и соответствие фотографий установленным требованиям. При этом на оборотной стороне фотографий простым карандашом указываются фамилия и инициалы владельца.

Гражданину сообщается о дате получения паспорта и возвращения сданных личных документов. Максимальный срок выполнения действия - 5 минут.

Заявление о выдаче (замене) паспорта, поданное в форме электронного документа с использованием Единого портала, к рассмотрению не принимается при: (в ред. Приказа ФМС РФ от 12.07.2011 N 293)

непредставлении фотографии в форме электронного документа; (в ред. Приказа ФМС РФ от 12.07.2011 N 293)

несоответствии представленной заявителем фотографии в форме электронного документа требованиям, установленным пунктом 34.3 Административного регламента; (в ред. Приказа ФМС РФ от 12.07.2011 N 293)

отсутствии или неполноты обязательных для указания в заявлении сведений. (в ред. Приказа ФМС РФ от 12.07.2011 N 293)

В указанных случаях заявлению присваивается статус "Возвращено". Заявителю в автоматическом режиме направляется электронное сообщение с указанием причины. (в ред. Приказа ФМС РФ от 12.07.2011 N 293)

40. Днем принятия документов считается день подачи всех надлежащим образом оформленных документов и фотографий, установленных Административным регламентом.

В случае подачи заявления о выдаче (замене) паспорта в форме электронного документа с использованием Единого портала днем принятия такого заявления считается день присвоения уполномоченным сотрудником подразделения заявлению статуса "Принято". Заявителю не позднее рабочего дня, следующего за днем поступления заявления, направляется электронное сообщение о приеме заявления к рассмотрению. (в ред. Приказа ФМС РФ от 12.07.2011 N 293)

41. По желанию гражданина на срок оформления паспорта должностными лицами или сотрудником подразделения, ответственным за прием документов, выдается справка о приеме документов на оформление паспорта в произвольной форме.

По желанию гражданина на срок оформления паспорта сотрудником подразделения, ответственным за прием документов, выдается временное удостоверение личности гражданина Российской Федерации по форме N 2П (приложение N 2 к Административному регламенту).

Выдаваемые гражданам временные удостоверения личности гражданина Российской Федерации по форме N 2П регистрируются в журнале учета временных удостоверений личности гражданина Российской Федерации по форме N 3П (приложение N 3 к Административному регламенту).

Временным удостоверениям личности присваиваются порядковые номера, под которыми они зарегистрированы в журнале. Максимальный срок выполнения действия - 10 минут.

При подаче заявления о выдаче (замене) паспорта в форме электронного документа с использованием Единого портала получение справки о приеме документов или временного удостоверения личности гражданина Российской Федерации возможно только при его личном посещении подразделения после присвоения заявлению статуса "Принято". (в ред. Приказа ФМС РФ от 12.07.2011 N 293)

Рассмотрение документов

42. При поступлении документов, в том числе поступивших в форме электронных документов с использованием Единого портала, они рассматриваются и проверяются руководителем подразделения. Особое внимание при этом обращается на полноту и правильность заполнения заявлений о выдаче (замене) паспорта по форме N 1П, визуально определяется подлинность документов, являющихся основанием для выдачи или замены паспорта. (в ред. Приказа ФМС РФ от 12.07.2011 N 293)

Если документы, необходимые для выдачи или замены паспорта, представлены не полностью и (или) личные фотографии не соответствуют установленным требованиям, руководителем предлагается представить недостающие документы и (или) новые фотографии.

В случае выявления в предъявленных документах признаков подделки информация об этом направляется в порядке, установленном уголовно-процессуальным законодательством Российской Федерации. Одновременно руководителем назначается проведение соответствующего установления личности гражданина, обратившегося за получением паспорта. Максимальный срок выполнения действия - 10 минут.

Порядок рассмотрения заявления, поданного в форме электронного документа с использованием Единого портала, проведение необходимых для принятия решения проверок осуществляется в соответствии с положениями Административного регламента. (в ред. Приказа ФМС РФ от 12.07.2011 N 293)

43. Сведения, представленные гражданами, обратившимися за получением или заменой паспорта по месту жительства, (в том числе с использованием Единого портала) или должностными лицами многофункциональных центров и учреждений социального обслуживания, подлежат проверке по оперативно-справочным и розыскным учетам соответствующих отделов (отделений, групп) адресно-справочной работы <1> территориальных органов. (в ред. Приказа ФМС РФ от 12.07.2011 N 293)

<1> Далее - "подразделение АСР".

Сведения, представленные гражданами, обратившимися, в том числе с использованием Единого портала, за получением (заменой) паспорта по месту пребывания, месту обращения или в связи с утратой (похищением) паспорта не по месту жительства либо, если утраченный (похищенный) паспорт был выдан иным подразделением, а также сведения, представленные в указанных случаях должностными лицами многофункциональных центров и учреждений социального обслуживания, подлежат проверке по оперативно-справочным и розыскным учетам соответствующих подразделений АСР территориальных органов, Главного информационно-аналитического центра МВД России <*> и информационных центров МВД, ГУВД, УВД по субъектам Российской Федерации. (в ред. Приказа ФМС РФ от 12.07.2011 N 293)

<*> Далее - "ГИАЦ МВД России (в ред. Приказа ФМС РФ от 12.07.2011 N 293)

О выявлении лиц, находящихся в розыске, подразделение незамедлительно сообщает в дежурную часть органа внутренних дел Российской Федерации на обслуживаемой территории.

44. После проверки представленных документов руководитель подразделения принимает решение о выдаче или замене паспорта. (в ред. Приказа ФМС РФ от 12.07.2011 N 293)

В случае подачи заявления о выдаче (замене) паспорта в форме электронного документа и личной фотографии с использованием Единого портала руководителем подразделения принимается решение о выдаче или замене паспорта после проверки заявления, а также представленных оригиналов документов, предусмотренных пунктами 34.2, 34.4 или 35.3 Административного регламента, являющихся основанием для выдачи или замены паспорта соответственно. В этом случае проверка документов производится при личном посещении заявителем подразделения для получения паспорта. (в ред. Приказа ФМС РФ от 12.07.2011 N 293)

В случае, если гражданином при подаче заявления о выдаче (замене) паспорта в форме электронного документа с использованием Единого портала к моменту получения паспорта оригинал паспорта, подлежащего замене, представлен не был по причине его утраты (хищения), руководителем подразделения принимается решение об осуществлении производства по делу об утрате паспорта в порядке, установленном Административным регламентом, при этом заявитель представляет документы, предусмотренные пунктом 36 Административного регламента. (в ред. Приказа ФМС РФ от 12.07.2011 N 293)

Оформление паспорта

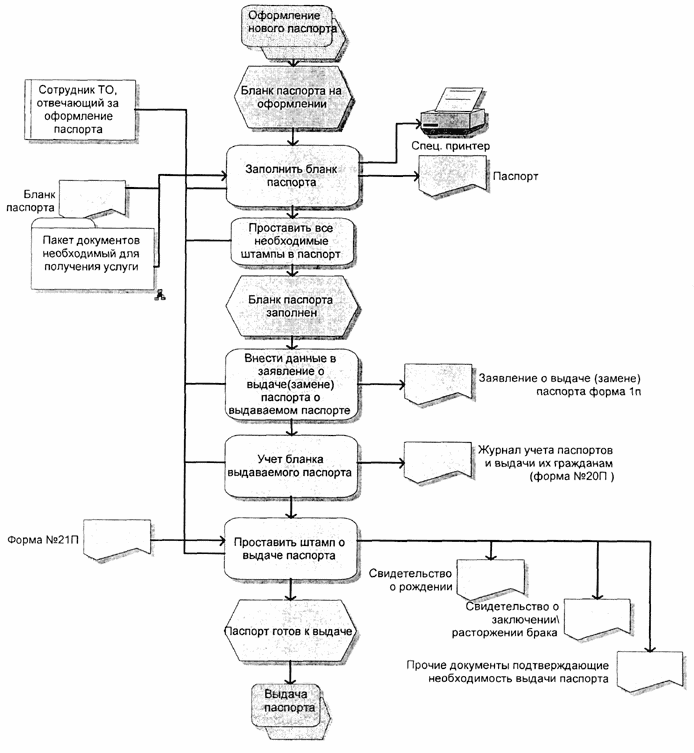
45. После вынесения руководителем решения о выдаче или замене паспорта производится оформление паспортов.

При подаче заявления о выдаче (замене) паспорта в форме электронного документа с использованием Единого портала срок оформления одного паспорта не должен превышать 1 час 30 минут после предъявления заявителем оригиналов документов, предусмотренных пунктами 34.2 - 34.6, 35.2 .- 35.5 Административного регламента. В данном случае заявителю предлагается дождаться оформления паспорта либо согласовывается другое, удобное для него время для получения паспорта. (в ред. Приказа ФМС РФ от 12.07.2011 N 293)

Паспорта должны заполняться с использованием специального принтера аккуратно, без исправлений, помарок и неустановленных сокращений.

Отметки и записи в паспортах производятся с использованием специального принтера, а при его отсутствии путем проставления оттисков штампов черного цвета или использования черных паст (чернил).

46. Оформление паспорта производится сотрудником, ответственным за оформление, в следующем порядке:

46.1. На странице второй в реквизите "Паспорт выдан" печатается в творительном падеже наименование структурного подразделения, выдавшего паспорт.

46.2. В реквизите "Дата выдачи" указываются арабскими цифрами число, месяц и год выдачи паспорта, например: "05.05.2007".

46.3. В реквизите "Код подразделения" проставляется цифровой код, закрепленный за конкретным подразделением.

46.4. На странице третьей записи в реквизитах "Фамилия", "Имя", "Отчество" располагаются по центру соответствующих строк.

В случае предоставления гражданином в качестве основания для выдачи или замены паспорта документов, в которых отсутствуют сведения об его фамилии, реквизит "Фамилия" может быть заполнен на основании документов, содержащих сведения о фамилии родителей заявителя. При разных фамилиях родителей заявителя реквизит "Фамилия" может быть заполнен на основании выбора заявителем одной из родительских фамилий.

В случае предоставления гражданином в качестве основания для выдачи или замены паспорта документов, в которых отсутствуют сведения об его отчестве, реквизит "Отчество" может быть заполнен на основании документов, содержащих сведения об имени отца заявителя.

В случае предоставления гражданином в качестве основания для выдачи или замены паспорта документов, в которых отсутствуют сведения об его отчестве, а также при отсутствии документов, содержащих сведения об имени отца заявителя, реквизит "Отчество" не заполняется.

В случае разночтений записей, произведенных в свидетельстве о рождении, паспорте, подлежащем замене, или национальных документах, удостоверяющих личность, в оформляемом паспорте записи в реквизитах "Фамилия", "Имя", "Отчество" производятся в соответствии с записями, произведенными в свидетельстве о рождении.

46.5. В реквизите "Дата рождения" проставляются арабскими цифрами число, месяц и год рождения, например: "04.03.1952".

В случае отсутствия даты дня и (или) месяца рождения эти реквизиты заменяются символами "00".

46.6. В реквизите "Место рождения" записи производятся в соответствии с записями, произведенными в свидетельстве о рождении или паспорте, подлежащем замене. В случае разночтений записей, произведенных в свидетельстве о рождении и паспорте, подлежащем замене, в оформляемом паспорте записи в реквизите "Место рождения" производятся в соответствии с записями, произведенными в свидетельстве о рождении.

При этом указываются в отношении граждан, родившихся: в столице субъекта Российской Федерации - только наименование города; в других городах - наименование города и субъекта Российской Федерации; в остальных населенных пунктах - наименование населенного пункта, района, субъекта Российской Федерации.

В отношении граждан, родившихся за пределами территории Российской Федерации, записи в реквизите "Место рождения" производятся в соответствии с записями, произведенными в свидетельстве о рождении, паспорте, подлежащем замене, или национальных документах, удостоверяющих их личность. В случае разночтений записей, произведенных в свидетельстве о рождении, паспорте, подлежащем замене, или национальных документах, удостоверяющих личность, в оформляемом паспорте записи в реквизите "Место рождения" производятся в соответствии с записями, произведенными в свидетельстве о рождении.

Максимальный срок выполнения действия - 10 минут.

46.7. На третьей странице паспорта вклеивается фотография заявителя в предусмотренном для этого месте.

В случае подачи фотографии в форме электронного документа при наличии у подразделения технической возможности фотография, соответствующая требованиям, установленным пунктом 34.3 Административного регламента, распечатывается с помощью специального технического средства и вклеивается в оформленный паспорт. При отсутствии такой возможности - в оформленный паспорт вклеивается фотография, представленная гражданином при его личном посещении подразделения для получения паспорта. (в ред. Приказа ФМС РФ от 12.07.2011 N 293)

47. В паспорте производятся следующие отметки и записи:

47.1. О регистрации гражданина и снятии его с регистрационного учета по месту жительства:

путем проставления оттиска штампа о регистрации по месту жительства по форме N 4П (приложение N 4 к Административному регламенту) или путем внесения штампа по форме N 5П (приложение N 5 к Административному регламенту) с заполнением его с использованием специального принтера;

путем проставления оттиска штампа о регистрации по месту жительства в населенных пунктах, расположенных на территории пограничной зоны, по форме N 6П (приложение N 6 к Административному регламенту) или путем внесения штампа по форме N 7П (приложение N 7 к Административному регламенту) с заполнением его с использованием специального принтера;

путем проставления оттиска штампа о снятии с регистрационного учета по форме N 8П (приложение N 8 к Административному регламенту) или путем внесения штампа по форме N 9П (приложение N 9 к Административному регламенту) с заполнением его с использованием специального принтера.

В паспортах, выдаваемых гражданам в связи с заменой или утратой (если место жительства лица не изменилось), военнослужащим, а также гражданам, получающим паспорта впервые (по достижении 14-летнего возраста), в оттиске штампа о регистрации по месту жительства проставляется первоначальная дата регистрации по данному месту жительства.

При оформлении паспорта вне места жительства в оттиске штампа о регистрации по месту жительства проставляются реквизиты подразделения, осуществившего регистрацию, и дата регистрации по указанному месту жительства.

47.2. Отметка об отношении к воинской обязанности производится путем проставления оттиска штампа об отношении к воинской обязанности по форме N 10П (приложение N 10 к Административному регламенту) или путем внесения штампа по форме N 11П (приложение N 11 к Административному регламенту) с заполнением его с использованием специального принтера.

47.3. Отметки о регистрации и расторжении брака производятся:

путем проставления оттиска штампа о регистрации брака по форме N 12П (приложение N 12 к Административному регламенту) или путем внесения штампа по форме N 13П (приложение N 13 к Административному регламенту) с заполнением его с использованием специального принтера;

путем проставления оттиска штампа о расторжении брака по форме N 14П (приложение N 14 к Административному регламенту) или путем внесения штампа по форме N 15П (приложение N 15 к Административному регламенту) с заполнением его с использованием специального принтера.

Отметка о регистрации брака не производится в паспорте, выдаваемом гражданину, не состоящему к моменту выдачи паспорта в брачных отношениях вследствие смерти супруга, признания брака в установленном порядке недействительным или расторгнутым, и имевшим ранее такую отметку.

Отметка о расторжении брака производится в паспорте, выдаваемом гражданину, только в отношении последнего расторгнутого брака на основании представленного свидетельства о расторжении брака.

47.4. Отметка о детях (гражданах Российской Федерации, не достигших 14-летного возраста) заверяется подписью сотрудника, ее внесшего, и соответствующей печатью подразделения.

47.5. Отметка о ранее выданном основном документе (документах), удостоверяющем личность гражданина Российской Федерации на территории Российской Федерации, и документе, удостоверяющем личность гражданина Российской Федерации за пределами Российской Федерации, производится путем проставления оттиска штампа по форме N 16П (приложение N 16 к Административному регламенту) или путем внесения оттиска штампа по форме N 17П (приложение N 17 к Административному регламенту) с заполнением его с использованием специального принтера.

47.6. По желанию гражданина в паспорте производятся отметки:

о его группе крови и резус-факторе соответствующими учреждениями здравоохранения путем проставления оттиска штампа по форме N 18П (приложение N 18 к Административному регламенту);

об идентификационном номере налогоплательщика налоговыми органами путем проставления оттиска штампа по форме N 19П (приложение N 19 к Административному регламенту).

48. После заполнения реквизитов вшитая в бланк паспорта ламинаторная пленка горячего прикатывания наносится на полностью оформленную третью страницу после поэтапного снятия с клеевого слоя бумажной подложки и скрепляется со страницей паспорта при его пропускании в закрытом и обернутом бумагой (вложенным в конверт) виде через специальное нагревательное устройство (ламинатор).

Максимальный срок выполнения действия - 2 минуты.

49. Подготовленные к выдаче паспорта представляются руководителю, который проверяет полноту и правильность их оформления, после чего проставляет свою подпись и печать.

Максимальный срок выполнения действия - 2 минуты.

50. После оформления паспорта сотрудник подразделения, ответственный за оформление, завершает оформление заявления о выдаче (замене) паспорта по форме N 1П:

50.1. В отведенном для этого месте наклеивает экземпляр фотографии владельца.

50.2. В случае замены паспорта в связи с изменением фамилии, имени, отчества, пола, сведений о дате и (или) месте рождения в разделе "Служебные отметки" указывает прежнюю фамилию, имя, отчество, пол, сведения о дате и/или месте рождения гражданина, а также реквизиты документа, послужившего основанием для замены паспорта и в графах: "Код подразделения ФМС", "Паспорт серия", "номер", "дата", "месяц", "год" указывает соответствующие сведения о подлежащем замене паспорте.

50.3. В графах: "Код подразделения ФМС", "Паспорт серия", "номер", "дата", "месяц", "год" указывает соответствующие сведения об оформленном паспорте.

50.4. Проставляет в графе "Паспорт оформил" свою подпись.

50.5. В графе "Другие сведения" производится запись об основаниях приобретения гражданства Российской Федерации.

50.6. Информирует гражданина о готовности паспорта по телефону, электронной почте (при наличии технической возможности).

51. Полностью оформленные паспорта учитываются в журнале учета поступления паспортов и выдачи их гражданам по форме N 20П (приложение N 20 к Административному регламенту). Максимальный срок выполнения действия - 1 минута.

52. В левом верхнем углу оборотной стороны свидетельств о рождении и других выдаваемых органами, осуществляющими государственную регистрацию актов гражданского состояния на территории Российской Федерации, документов, подтверждающих сведения, необходимые для получения паспортов, проставляется штамп о выдаче паспорта по форме N 21П (приложение N 21 к Административному регламенту). Максимальный срок выполнения действия - 1 минута.

Выдача паспорта

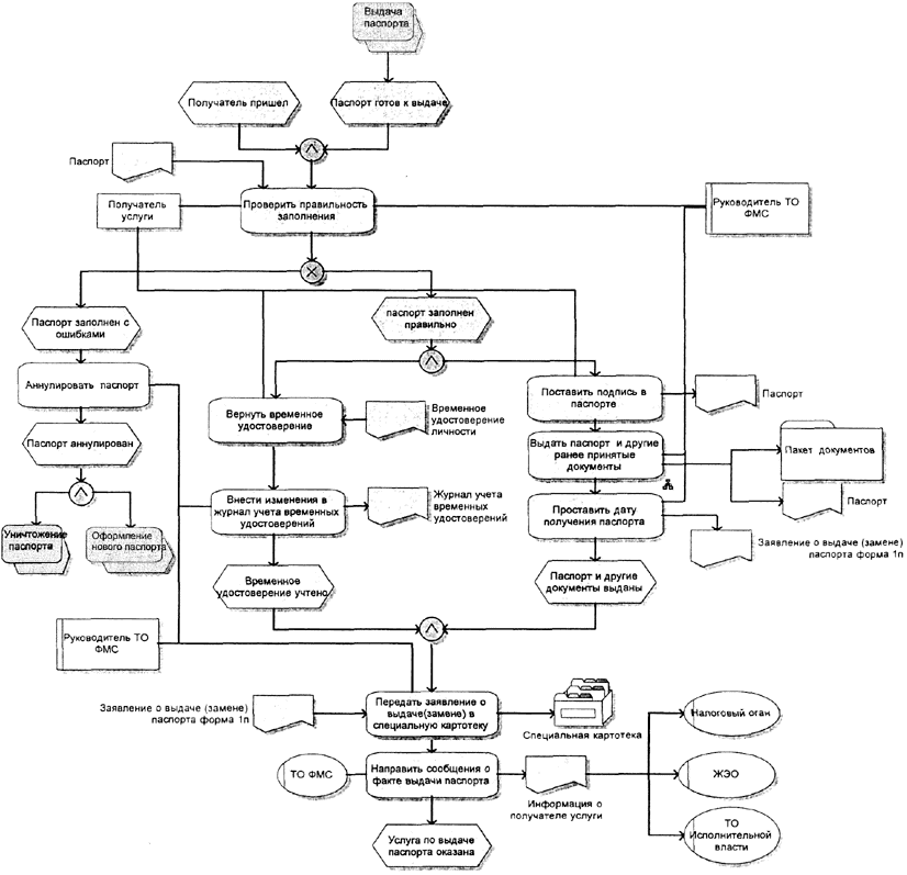
53. При обращении гражданина вручение паспорта производится руководителем или иным должностным лицом, уполномоченным начальником территориального органа, которые должны:

53.1. Удостовериться, что получатель паспорта является именно тем лицом, на чье имя оформлен паспорт.

53.2. Предложить гражданину проверить правильность внесенных в паспорт сведений, отметок и записей. При обнаружении в паспорте неправильных сведений, отметок и записей гражданину оформляется другой паспорт. За испорченный при оформлении бланк паспорта государственная пошлина с гражданина не взимается.

53.3. Предложить гражданину, получающему паспорт, возвратить временное удостоверение личности гражданина Российской Федерации по форме N 2П (если оно выдавалось).

53.4. Предложить гражданину расписаться авторучкой черного цвета на установленных местах на второй странице паспорта и в заявлении о выдаче (замене) паспорта по форме N 1П с проставлением в заявлении даты получения паспорта.

53.5. Вручить гражданину паспорт и разъяснить его обязанности по бережному хранению.

53.6. Возвратить гражданину ранее принятые документы, подтверждающие сведения, необходимые для получения паспорта (кроме паспорта, подлежащего замене, и квитанции об уплате государственной пошлины).

53.7. Передать заявление о выдаче (замене) паспорта по форме N 1П соответствующему сотруднику для помещения его в специальную картотеку.

Максимальный срок выполнения действия - 2 минуты.

При наличии технической возможности для формирования в автоматизированной системе учета выданных, утраченных и похищенных паспортов (бланков паспорта) <1> электронного учета заявлений о выдаче (замене) паспорта производится сканирование заявления с использованием автоматизированного рабочего места "Территория" <2>.

<1> Далее - "АС "Российский паспорт".

<2> Далее - "АРМ "Территория".

Максимальный срок выполнения - 3 минуты.

54. Заявления о выдаче (замене) паспорта по форме N 1П должны храниться в картотечных шкафах в алфавитном порядке по фамилиям, именам и отчествам или в соответствии с порядком раскладки адресных листков, установленным приложением N 16 к Административному регламенту исполнения Федеральной миграционной службой государственной функции по организации и ведению адресно-справочной работы, утвержденному Приказом ФМС России от 29 октября 2007 г. N 422 <1>.

<1> Зарегистрирован в Минюсте России 21 ноября 2007 года, регистрационный N 10506.

55. Временное изъятие из картотек заявлений о выдаче (замене) паспорта по форме N 1П разрешается только сотрудникам подразделения для исполнения запросов, снятия копий (ксерокопий) и в иных случаях, предусмотренных законодательством Российской Федерации. Передавать их в другие органы, учреждения и организации или пересылать по их запросам запрещается. Представление копий (ксерокопий) заявлений о выдаче (замене) паспорта по форме N 1П осуществляется по запросам уполномоченных органов.

56. Если по истечении 15-дневного срока со дня, установленного для получения паспорта, гражданин за ним не явился, сотрудник, ответственный за прием документов, направляет ему письменное сообщение или иным способом напоминает о необходимости явки для получения паспорта.

Неистребованные паспорта по истечении трехлетнего срока с момента их оформления уничтожаются в установленном Административным регламентом порядке.

В случае убытия гражданина до получения паспорта он может быть направлен по письменному запросу специальной почтой или федеральной фельдъегерской связью для вручения в подразделение по новому месту жительства, месту пребывания или месту обращения гражданина.

57. Подразделения, осуществившие выдачу или замену паспорта, представляют:

57.1. Не реже чем один раз в месяц - главе местной администрации муниципального района, городского округа, внутригородской территории города федерального значения, а в случаях, предусмотренных законом субъекта Российской Федерации - города федерального значения, - руководителю территориального органа исполнительной власти города федерального значения по месту своего нахождения, сведения о выдаче или замене паспорта с указанием следующих персональных данных гражданина: фамилии, имени, отчества, даты рождения, места рождения, пола, гражданства, адреса места жительства (в отношении вынужденных переселенцев - места пребывания), серии и номера паспорта, наименования или кода подразделения, выдавшего паспорт, даты выдачи паспорта.

57.2. В течение 5-ти дней в налоговый орган по месту жительства гражданина сведения о фактах первичной выдачи и замены паспорта и об изменениях персональных данных, содержащихся во вновь выданном паспорте.

57.3. В течение 7-ми дней в жилищно-эксплуатационные организации по месту жительства сведения о фактах первичной выдачи и замены паспорта и об изменениях персональных данных, содержащихся во вновь выданном паспорте, для внесения изменений в соответствующие учеты.

57.4. В течение дня в подразделение АСР по месту выдачи или замены паспорта сведения о фактах первичной выдачи и замены паспорта и об изменениях персональных данных, содержащихся во вновь выданном паспорте, для внесения изменений в соответствующие учеты.

Порядок выдачи паспорта отдельным категориям граждан

58. При получении паспорта по месту пребывания или по месту обращения в подразделение, выдавшее подлежащий замене паспорт, направляется запрос о предоставлении заверенной руководителем подразделения копии заявления о выдаче (замене) паспорта по форме N 1П.

В подразделение или подразделение АСР территориального органа по месту жительства заявителя направляется запрос о предоставлении справки о месте жительства.

Подразделение, получившее запрос, осуществляет проверку сведений, представленных гражданами, обратившимися за получением или заменой паспортов, по оперативно-справочным и розыскным учетам соответствующих подразделений АСР территориального органа и информационных центров МВД, ГУВД, УВД по субъектам Российской Федерации.

О выявлении лиц, находящихся в розыске, подразделение, осуществившее проверку, незамедлительно сообщает средствами технической связи инициатору запроса для последующего информирования дежурной части органа внутренних дел Российской Федерации на обслуживаемой территории.

59. Сведения о фактах первичной выдачи и замены паспорта и об изменениях персональных данных, содержащихся во вновь выданном паспорте, при получении его по месту пребывания или по месту обращения (при отсутствии у заявителя места жительства) направляются в подразделение АСР по месту выдачи или замены паспорта для их внесения в соответствующие учеты.

Сведения о фактах первичной выдачи и замены паспорта и об изменениях персональных данных, содержащихся во вновь выданном паспорте, при получении его по месту пребывания или по месту обращения (при наличии у заявителя места жительства) направляются в подразделение АСР по месту жительства заявителя для их внесения в соответствующие учеты.

В подразделение, выдавшее подлежащий замене паспорт, направляется сообщение по форме N 22П о документировании таких лиц паспортами (приложение N 22 к Административному регламенту) для внесения сведений в соответствующие учеты.

В разделе "Служебные отметки" заявления о выдаче (замене) паспорта по форме N 1П на подлежащий замене паспорт указывается, каким подразделением оформляется выдача нового паспорта, после чего такое заявление помещается в архивную картотеку.

60. Выдача и замена паспортов гражданам, находящимся в стационарных учреждениях социального обслуживания населения, а также находящимся на длительной госпитализации в лечебных учреждениях, осуществляется подразделениями по месту расположения этих учреждений.

Прием всех необходимых для оформления паспорта гражданина Российской Федерации документов и личных фотографий может производиться от должностных лиц стационарных учреждений социального обслуживания населения или лечебных учреждений.

Выдача оформленных паспортов осуществляется непосредственно заявителям при их личном обращении, а в случае невозможности личного обращения гражданина - должностным лицам стационарных учреждений социального обслуживания населения или лечебных учреждений.

Оформленные паспорта передаются вместе с заявлениями о выдаче (замене) паспорта по форме N 1П должностным лицам стационарных учреждений социального обслуживания населения или лечебных учреждений под расписку.

Должностные лица стационарных учреждений социального обслуживания населения или лечебных учреждений в течение трех суток обеспечивают проставление подписи гражданина в реквизите "Личная подпись" паспорта и графе "паспорт получил(а)" заявления о выдаче (замене) паспорта по форме N 1П, а затем незамедлительно возвращают указанное заявление в подразделение, оформившее паспорт.

61. Выдача и замена паспортов гражданам, постоянно проживавшим за пределами Российской Федерации и прибывшим к месту жительства на территории Российской Федерации, осуществляется подразделениями по избранному ими месту жительства.

Выдача и замена паспортов гражданам, постоянно проживающим за пределами Российской Федерации, осуществляется подразделениями по месту обращения таких граждан.

62. На граждан, которые в установленном порядке признаны недееспособными, документы на получение или замену паспортов представляются их законными представителями.

Документы от граждан, не имеющих возможности по состоянию здоровья обратиться в подразделение, представляют родственники.

В необходимых случаях для приема документов от граждан, признанных недееспособными или не имеющих возможности по состоянию здоровья обратиться в подразделение, по их просьбе, просьбе законных представителей или родственников осуществляется выход (выезд) сотрудника, ответственного за прием документов, к месту жительства, месту пребывания или фактического проживания заявителя.

Для вручения паспорта гражданам, признанным недееспособными или не имеющими возможности по состоянию здоровья обратиться в подразделение, по их просьбе, просьбе законных представителей или родственников осуществляется выход (выезд) руководителя или иного должностного лица, уполномоченного приказом руководителя территориального органа, к месту жительства, месту пребывания или фактического проживания заявителя.

При получении паспортов законные представители недееспособных граждан проставляют свою подпись в заявлении о выдаче (замене) паспорта по форме N 1П. В графе "Служебные отметки" в этом случае производится соответствующая запись, и указываются сведения о личности получателей и данные их паспорта. Над подстрочной чертой реквизита "Личная подпись" паспорта делается прочерк.

В случае если граждане не имеют возможности самостоятельно проставлять свою подпись, в заявлении о выдаче (замене) паспорта по форме N 1П и над подстрочной чертой реквизита "Личная подпись" паспорта делается прочерк.

63. Выдача и замена паспортов военнослужащим, гражданам из числа гражданского персонала Вооруженных Сил Российской Федерации, других войск, воинских формирований и органов, в том числе проходящим службу (работающим) за пределами Российской Федерации, и членам их семей <1> осуществляется ближайшими к месту расположения воинских частей подразделениями.

<1> Далее - "военнослужащие".

Прием всех необходимых для оформления паспорта гражданина Российской Федерации документов и личных фотографий производится от уполномоченных воинскими частями должностных лиц.

Выдача оформленных паспортов осуществляется непосредственно заявителям при их личном обращении, а в случае невозможности личного обращения военнослужащих - уполномоченным воинскими частями должностным лицам.

Оформленные паспорта передаются вместе с заявлениями о выдаче (замене) паспорта по форме N 1П уполномоченным воинскими частями должностным лицам под расписку.

Уполномоченные воинскими частями должностные лица в течение трех суток обеспечивают проставление подписи гражданина в реквизите "Личная подпись" паспорта и графе "паспорт получил(а)" заявления о выдаче (замене) паспорта по форме N 1П, а затем незамедлительно возвращают указанное заявление в подразделение, оформившее паспорт.

64. Осужденным, содержащимся в учреждениях и органах, исполняющих наказание <1>, паспорта оформляются и выдаются (заменяются) подразделениями, на территории обслуживания которых находятся учреждения и органы, исполняющие наказание <2>, на основании представленных администрациями исправительных учреждений запросов по форме N 23П (приложение N 23 к Административному регламенту) с приложением заполненных заявлений о выдаче (замене) паспорта по форме N 1П, двух личных фотографий, квитанций об уплате государственной пошлины, а также имеющихся в личном деле подлежащих замене паспортов и иных личных документов.

<1> Далее - "осужденные".

<2> Далее - "исправительные учреждения".

В случае обращения осужденных по вопросу первичной выдачи паспорта документировать их в соответствии с положениями Административного регламента, регулирующими порядок первичной выдачи паспорта по месту обращения, с направлением подразделениями всех необходимых запросов.

При обращении по вопросу замены паспорта осужденных, имеющих в личных делах паспорта, подлежащие замене, документировать их в соответствии с положениями Административного регламента, регулирующими порядок замены паспорта по месту обращения, с направлением подразделениями всех необходимых запросов.

При обращении по вопросу выдачи паспорта осужденных, не имеющих в личных делах паспортов, но ранее их получавших, документировать их в соответствии с положениями Административного регламента, регулирующими порядок получения паспорта по месту обращения в связи с его утратой (похищением), с направлением подразделениями всех необходимых запросов.

При отсутствии у осужденных документа, удостоверяющего гражданство Российской Федерации, возникновении сомнений в подлинности или обоснованности выдачи такого документа, а также при обстоятельствах, позволяющих предполагать наличие либо отсутствие у него гражданства Российской Федерации, осуществлять в установленном порядке по инициативе исправительного учреждения, без требования об уплате государственной пошлины проверку законности выдачи лицу указанного документа и (или) наличия соответствующих обстоятельств, с вынесением мотивированного заключения о результатах проверки.

Оформленные паспорта передаются вместе с заявлениями о выдаче (замене) паспорта по форме N 1П сотруднику исправительного учреждения под расписку.

Сотрудники спецотдела (группы) исправительного учреждения в течение трех суток обеспечивают проставление подписи гражданина в реквизите "Личная подпись" паспорта и графе "паспорт получил(а)" заявления о выдаче (замене) паспорта по форме N 1П, а затем незамедлительно возвращают указанное заявление в подразделение, оформившее паспорт.

Оформленный паспорт приобщается к личному делу осужденного и вручается гражданину при освобождении.

В верхней части оборотной стороны справки об освобождении производится запись о серии и номере паспорта, когда и каким подразделением он был выдан.

65. Замена паспортов лицам, в отношении которых применяются меры государственной защиты, осуществляется в соответствии с федеральными законами и иными нормативными правовыми актами Российской Федерации.

66. Вручение паспортов гражданам, достигшим 14-летнего возраста, производится, как правило, в торжественной обстановке с исполнением Государственного гимна Российской Федерации.

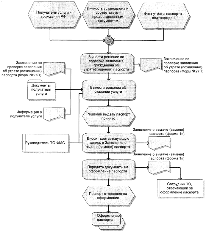
67. При похищении паспорта гражданин должен незамедлительно обратиться в орган внутренних дел Российской Федерации и подразделение. При утрате паспорта гражданин должен незамедлительно обратиться в подразделение.

На основании заявления подразделением составляется справка по форме N 24П (приложение N 24 к Административному регламенту) и заводится дело об утрате паспорта, в котором сосредотачиваются все материалы проверки, в том числе копии устанавливающих личность документов.

Дела об утрате паспорта регистрируются в установленном Административном регламентом порядке.

68. Подразделение, принявшее заявление об утрате (похищении) паспорта, в течение 3-х дней со дня его подачи уведомляет об этом налоговый орган по месту жительства заявителя.

69. Производство по делам об утрате (похищении) паспорта должно быть окончено в сроки, установленные пунктом 16 Административного регламента. В указанные сроки включается время оформления паспорта (в ред. Приказа ФМС РФ от 12.07.2011 N 293)

70. В подразделение по месту выдачи утраченного (похищенного) паспорта не позднее следующего дня с момента заведения дела об утрате направляется запрос по форме N 25П (приложение N 25 к Административному регламенту) с приложением личной фотографии заявителя для подтверждения факта выдачи паспорта данному лицу и получения необходимых сведений о его личности.

В случае похищения паспорта и отсутствия документов, подтверждающих личность гражданина, обратившегося за получением паспорта, с целью оперативного оформления временного удостоверения личности по форме N 2П, в течение рабочего дня с момента подачи заявления о похищении паспорта при наличии письменного согласия заявителя, поданного в произвольной форме, запрос по форме N 25П направляется посредством факсимильной связи либо электронной почты в подразделение, выдавшее паспорт. (в ред. Приказа ФМС РФ от 12.07.2011 N 293)

Одновременно осуществляется проверка представленных заявителем сведений по базе данных АС "Российский паспорт". (в ред. Приказа ФМС РФ от 12.07.2011 N 293)

Если по результатам указанной проверки будет установлено несоответствие сведений о владельце паспорта, указанных в заявлении о похищении паспорта, с данными заявления о выдаче (замене) паспорта по форме N 1П, заявленного похищенным, об этом докладывается руководителю подразделения с целью принятия дополнительных мер для установления личности заявителя и выявления причин имеющихся несоответствий. (в ред. Приказа ФМС РФ от 12.07.2011 N 293)

71. Подразделение по месту выдачи утраченного (похищенного) паспорта сверяет указанные в запросе данные и приложенную к нему личную фотографию с данными о личности и фотографией в заявлении о выдаче (замене) паспорта по форме N 1П.

Ответ о результатах направляется инициатору запроса в трехдневный срок по форме N 26П (приложение N 26 к Административному регламенту) с приложением копии (ксерокопии) заявления о выдаче (замене) паспорта по форме N 1П. Ответ на запрос по форме N 25П, направленный посредством факсимильной связи или электронной почты, с подтверждением выдачи паспорта, заявленного похищенным, направляется по форме N 26П в течение одного рабочего дня в порядке, предусмотренном абзацем вторым пункта 70 Административного регламента. (в ред. Приказа ФМС РФ от 12.07.2011 N 293)

В разделе "Служебные отметки" заявления о выдаче (замене) паспорта по форме N 1П на утраченный (похищенный) паспорт указывается, каким подразделением оформляется выдача нового паспорта, после чего такое заявление помещается в архивную картотеку.

Одновременно осуществляется проверка сведений, представленных гражданами, обратившимися за получением или заменой паспортов, по оперативно-справочным и розыскным учетам соответствующих подразделений АСР территориального органа и информационных центров МВД, ГУВД, УВД по субъектам Российской Федерации.

О выявлении лиц, находящихся в розыске, подразделение, осуществившее проверку, незамедлительно сообщает средствами технической связи инициатору запроса для последующего информирования дежурной части органа внутренних дел Российской Федерации на обслуживаемой территории.

В случаях когда при сличении личных фотографий не будет установлена тождественность изображенных на них лиц или обнаружено несоответствие сведений о владельце паспорта, указанных в запросе, с данными заявления о выдаче (замене) паспорта по форме N 1П, об этом сообщается инициатору запроса для принятия дополнительных мер к установлению личности заявителя и выявлению причин имеющихся расхождений.

72. Если паспорт выдавался гражданину подразделением, находящимся в зоне вооруженного конфликта или стихийного бедствия, и в течение месяца ответ по форме N 26П на запрос не поступил, руководитель подразделения по месту обращения гражданина, утратившего паспорт, представляет необходимую информацию руководителю территориального органа по подчиненности, который направляет соответствующие запросы в территориальный орган по месту выдачи утраченного паспорта.

73. В случаях когда принятые меры не дали положительных результатов (не сохранилась картотека с заявлениями о выдаче (замене) паспорта по форме N 1П, адресно-справочные учеты и другое), личность гражданина устанавливается по совокупности имеющихся у него документов (свидетельству о рождении, заключении (расторжении) брака, военному, профсоюзному, охотничьему билетам, справке об освобождении из мест лишения свободы, основному документу, удостоверяющему личность гражданина Российской Федерации за пределами Российской Федерации, трудовой книжке, пенсионному, водительскому удостоверениям и иным документам), а также путем запроса необходимых сведений и документов об устанавливаемом лице на предприятиях, в органах, учреждениях, организациях, образовательных учреждениях, воинских частях, военных комиссариатах, где он работал, проходил службу (военную службу), обучался или отбывал наказание.

74. Предъявленные гражданами документы, выполненные не на русском языке, подлежат переводу на русский язык.

75. В исключительных случаях, при невозможности получения необходимых документов, личность гражданина может быть подтверждена надлежаще оформленными свидетельскими показаниями, а также путем проведения в установленном порядке криминалистических и других идентификационных исследований.

76. При подтверждении факта выдачи утраченного (похищенного) паспорта заявителю, а также установлении его личности и наличии у него гражданства Российской Федерации руководитель выносит заключение по проверке заявления гражданина об утрате (похищении) паспорта по форме N 27П (приложение N 27 к Административному регламенту) и принимает решение о выдаче паспорта взамен утраченного (похищенного).

77. В этих случаях в заявлении о выдаче (замене) паспорта по форме N 1П в графе "Прошу выдать паспорт в связи" сокращенно указывается "вз. утр.", в скобках проставляется порядковый номер дела об утрате (похищении) паспорта, а в графе "Паспорт выдать на основании" вносятся сведения об утраченном (похищенном) паспорте, кем и когда он выдан.

78. Если гражданин, заявивший об утрате (похищении) паспорта, в ходе производства по делу об утрате обнаружит его, то найденный паспорт подлежит сдаче, а гражданину выдается новый паспорт в порядке, предусмотренном для замены паспортов, с прекращением производства по делу об утрате.

79. Поступившие в подразделения по месту обнаружения утраченные (похищенные) паспорта уничтожаются в порядке, предусмотренном Административным регламентом, с направлением в подразделение, выдавшее указанный паспорт, сообщения по форме N 22П.

Изъятие, сдача и уничтожение паспортов

80. В случае установления факта выдачи паспорта в нарушение установленного порядка или оформления на утраченном (похищенном) бланке паспорта паспорт подлежит изъятию органом внутренних дел Российской Федерации или подразделением, выявившими такой паспорт.

Решение о признании паспорта, выданным в нарушение установленного порядка, принимается руководителем территориального органа или его заместителем.

При наличии технической возможности для формирования в АС "Российский паспорт" электронного учета материалов, послуживших основанием для принятия решения о признании паспорта выданным в нарушение установленного порядка, производится их сканирование с использованием АРМ "Территория".

Гражданину выдается акт об изъятии паспорта. В акте указываются: дата, место, должность и фамилия лица, составившего акт, фамилия, имя и отчество лица, которому оформлен паспорт, серия и номер изымаемого паспорта и причина его изъятия. Акт подписывается лицом, его составившим, и утверждается начальником органа внутренних дел Российской Федерации или руководителем подразделения.

Изъятые паспорта направляются в подразделение по последнему месту жительства гражданина, у которого изъят паспорт, или по месту выдачи паспорта.

Поступившие в подразделения изъятые паспорта уничтожаются в установленном Административным регламентом порядке. В заявлении о выдаче (замене) паспорта по форме N 1П производится соответствующая отметка, после чего заявление помещается в архивную картотеку.

Подразделение, получившее изъятый паспорт, но ранее его не выдававшее, направляет в подразделение, выдавшее указанный паспорт, сообщение по форме N 22П для произведения соответствующей отметки и помещения заявления о выдаче (замене) паспорта по форме N 1П в архивную картотеку.

При отмене руководителем территориального органа или его заместителем решения о признании паспорта выданным в нарушение установленного порядка граждане документируются новыми паспортами в установленном Административным регламентом порядке.

81. Паспорта лиц, заключенных под стражу или осужденных к лишению свободы, временно изъятые органом предварительного следствия или судом, направляются в следственный изолятор для приобщения к личному делу указанных лиц.

При освобождении из-под стражи или отбытии наказания в виде лишения свободы паспорта возвращаются гражданам.

82. Лица, у которых прекратилось гражданство Российской Федерации, сдают паспорта в подразделение по месту жительства, месту пребывания или месту обращения.

Лица, проживающие за пределами Российской Федерации, сдают паспорта в дипломатическое представительство или консульское учреждение Российской Федерации в государстве пребывания, которые пересылают их в подразделение по последнему месту жительства этих лиц на территории Российской Федерации или по месту выдачи паспорта.

Паспорта лиц, указанных в абзаце втором настоящего пункта, в которых отсутствуют отметки о регистрации по месту жительства, а также свидетельства, подтверждающие регистрацию по месту пребывания, направляются в подразделения, выдавшие такие паспорта.

Поступившие в подразделения паспорта лиц, у которых прекратилось гражданство Российской Федерации, уничтожаются в установленном Административным регламентом порядке. В заявлении о выдаче (замене) паспорта по форме N 1П производится соответствующая отметка, после чего заявление помещается в архивную картотеку.

Подразделение, принявшее или получившее паспорт лица, у которого прекратилось гражданство Российской Федерации, но ранее его не выдававшее, направляет в подразделение, выдавшее указанный паспорт, сообщение по форме N 22П для произведения соответствующей отметки и помещения заявления о выдаче (замене) паспорта по форме N 1П в архивную картотеку.

83. Паспорта умерших граждан сдаются в органы, осуществляющие государственную регистрацию актов гражданского состояния на территории Российской Федерации, по месту регистрации смерти.

Поступившие в органы, осуществляющие государственную регистрацию актов гражданского состояния на территории Российской Федерации, паспорта вносятся в описи по форме N 28П (приложение N 28 к Административному регламенту) и не реже одного раза в месяц направляются в подразделение по последнему месту жительства умершего гражданина или месту выдачи паспорта. В случае отсутствия паспорта умершего гражданина в описи на основании имеющейся информации делается соответствующая отметка о том, что паспорт с указанием серии, номера, даты и выдавшего подразделения сдан не был.

Поступившие в подразделения паспорта умерших граждан уничтожаются в установленном Административным регламентом порядке. В заявлении о выдаче (замене) паспорта по форме N 1П производится отметка о смерти владельца, а также о том, что паспорт сдан не был, после чего заявление помещается в архивную картотеку.

Если по прежнему месту жительства умершего гражданина паспорт не выдавался, подразделение, получившее опись по форме N 28П, направляет в подразделение, выдавшее паспорт, сообщение по форме N 22П для произведения соответствующей отметки и помещения заявления о выдаче (замене) паспорта по форме N 1П в архивную картотеку.

В случае поступления информации о смерти гражданина на территории Российской Федерации из иных органов подразделением оформляется соответствующий запрос в орган, осуществляющий государственную регистрацию актов гражданского состояния на территории Российской Федерации.

При подтверждении указанной информации в заявлении о выдаче (замене) паспорта по форме N 1П умершего производится отметка о смерти владельца, а также о том, что паспорт сдан не был, после чего заявление помещается в архивную картотеку.

84. Паспорта граждан, умерших за пределами Российской Федерации, сдаются в дипломатические представительства или консульские учреждения Российской Федерации для последующего их направления в подразделения на территории Российской Федерации по последнему месту жительства или по месту пребывания умерших граждан, а случае отсутствия в паспортах отметок о регистрации по месту жительства или свидетельств, подтверждающих регистрацию по месту пребывания, - в подразделения, выдавшие эти паспорта.

Поступившие в подразделения паспорта граждан, умерших за пределами Российской Федерации, уничтожаются в установленном Административным регламентом порядке. В заявлении о выдаче (замене) паспорта по форме N 1П производится соответствующая отметка, после чего заявление помещается в архивную картотеку.

Подразделение, получившее паспорт гражданина, умершего за пределами Российской Федерации, но ранее его не выдававшее, направляет в подразделение, выдавшее указанный паспорт, сообщение по форме N 22П для произведения соответствующей отметки и помещения заявления о выдаче (замене) паспорта по форме N 1П в архивную картотеку.

85. Замененные паспорта, паспорта лиц, у которых прекратилось гражданство Российской Федерации, паспорта умерших граждан, выданные в нарушение установленного порядка паспорта, а также испорченные при оформлении паспорта погашаются путем перечеркивания второй страницы и пробивания всех страниц паспорта дыроколом. (в ред. Приказа ФМС РФ от 28.10.2011 N 462)

Пункт 85 признан недействующим в части, предусматривающей погашение найденных (невостребованных) паспортов путем перечеркивания второй страницы и пробивания всех страниц паспорта дыроколом (Решение Верховного Суда РФ от 15.06.2011 N ГКПИ11-523).

86. Уничтожение недействительных паспортов производится по акту об уничтожении недействительных паспортов по форме N 29П (приложение N 29 к Административному регламенту) путем сожжения либо измельчения не реже одного раза в месяц комиссиями, назначаемыми приказами руководителей территориальных органов, а при невозможности создания комиссии - сотрудниками, осуществляющими функции учета и хранения паспортов.

При уничтожении недействительных паспортов из страницы 2 паспорта вырезается его нумерация, которая наклеивается в графе 3 акта об уничтожении недействительных паспортов по форме N 29П.

87. При уничтожении паспортов в заявлениях о выдаче (замене) паспорта по форме N 1П указываются номера актов, дата (число, месяц, год) и причины их уничтожения, после чего эти заявления помещаются в архивную картотеку.

При уничтожении паспортов, которые выдавались другими подразделениями, в их адрес направляются сообщения по форме N 22П, на основании которых в заявлениях о выдаче (замене) паспорта по форме N 1П указывается, когда, каким подразделением уничтожены паспорта и причина уничтожения, после чего такие заявления помещаются в архивную картотеку.

88. При уничтожении бланков паспортов, испорченных при оформлении, из страницы 2 паспорта вырезается его нумерация, которая наклеивается в графе 3 акта об уничтожении недействительных паспортов по форме N 29П, а из страницы 3 бланка вырезается его нумерация, которая наклеивается в графе 3 журнала учета поступления паспортов и выдачи их гражданам по форме N 20П, в графе 5 которого указывается номер и дата акта об их уничтожении.

89. Временные удостоверения личности гражданина Российской Федерации по форме N 2П изымаются у граждан одновременно с выдачей им паспортов и погашаются путем перечеркивания страницы с персональными данными гражданина и реквизитами подразделения, выдавшего удостоверение, после чего они уничтожаются в порядке, предусмотренном для уничтожения паспортов, за исключением вырезания номеров.

При этом в графе 6 журнала учета временных удостоверений личности гражданина Российской Федерации по форме N 3П проставляются соответствующие отметки.

Учет и хранение паспортов

90. При поступлении в подразделение бланков паспорта их учет и хранение организуются в порядке, обеспечивающем их надежную сохранность.

91. В территориальных органах бланки паспорта должны храниться в специально оборудованных складских помещениях, защищенных от проникновения влаги, с надежными запорами на дверях и установленными на окнах металлическими решетками. Эти помещения должны быть оборудованы пожарно-охранной сигнализацией, выведенной на пульт дежурной части органа внутренних дел Российской Федерации, на территории обслуживания которого расположено складское помещение.

На складе необходимо иметь исправные средства тушения пожаров.

92. В подразделениях бланки паспорта хранятся в отдельных сейфах или несгораемых шкафах (ящиках).

Склады и сейфы (шкафы, ящики) с бланками паспорта опечатываются руководителем или сотрудником, непосредственно осуществляющим функции учета и хранения бланков паспортов.

93. Персональную ответственность за хранение и учет бланков паспорта, печатей и штампов несут руководители территориальных органов и их подразделений, а также сотрудники, непосредственно осуществляющие функции их учета и хранения.

94. Право доступа в склады и места хранения бланков паспорта имеют только сотрудники, ответственные за учет и хранение бланков, а также их непосредственные начальники и должностные лица, проверяющие состояние хранения и учета бланков (в присутствии сотрудников, ответственных за учет и хранение бланков).

95. При получении бланков паспорта сотрудниками, осуществляющими функции их учета и хранения, проверяются состояние и целостность упаковки и маркировочных этикеток (ярлыков) федерального государственного унитарного предприятия "Гознак" <1>, соответствие количества полученных бланков количеству, указанному в сопроводительных документах, а также соответствие серий и номеров бланков паспорта, указанных на маркировочных этикетках (ярлыках) ФГУП "Гознак", сериям и номерам, указанным в сопроводительных документах.

<1> Далее - "ФГУП "Гознак".

Подтверждения о получении бланков паспорта направляются в ФМС России.

96. Бланки паспорта учитываются по Книге учета поступления и выдачи бланков паспорта по форме N 30П (приложение N 30 к Административному регламенту), а также в автоматизированном порядке согласно установленным реквизитам (приложение N 31 к Административному регламенту).

Израсходованные бланки паспорта списываются и учитываются в документальном виде по этим же книгам, а также учитываются в автоматизированном порядке. Основанием для списания бланков паспорта являются накладные по форме N 32П (приложение N 32 к Административному регламенту).

Записи в книгах производятся фиолетовой или черной пастой четко и без помарок. Ошибки исправляются путем зачеркивания неправильных записей и внесения новых, о чем делаются соответствующие отметки за подписью сотрудников, ведущих книги. Подчистки в книгах не допускаются.

97. Отпуск бланков паспорта подразделениям со складов территориальных органов производится по накладным по форме N 32П руководителям подразделений, а также сотрудникам, непосредственно осуществляющим функции учета и хранения бланков паспорта.

98. Пересылка бланков паспорта производится фельдсвязью или спецсвязью в упаковке, гарантирующей их сохранность.

99. В случае перевозки бланков паспорта сотрудниками, которым доверены их получение и перевозка, они предупреждаются, что после получения бланков паспорта они обязаны немедленно следовать к месту назначения. Им запрещается передоверять охрану и сопровождение бланков паспорта другим лицам, а также одновременно выполнять какие-либо иные поручения, в том числе служебного характера.

Перевозка бланков паспорта сотрудниками, не обеспеченными вооруженной охраной и служебным автотранспортом, категорически запрещается.

100. Вскрытие упаковок с бланками паспорта в подразделениях производится в присутствии комиссий, назначаемых приказами руководителей территориальных органов, а при невозможности создания комиссии - в вышестоящем по подчиненности подразделении или территориальном органе, где такая комиссия создана, которая пересчитывает и полностью просматривает поступившие бланки.

101. Бланки паспорта после вскрытия и просмотра вскрытой пачки полностью приходуются по журналу учета поступления паспортов и выдачи их гражданам по форме N 20П.

102. В случаях недостачи, излишков или обнаружения дефектных бланков паспорта (отсутствие или повреждение защитной сетки, печатного текста, наличие дублированных номеров, непрошитых, со скошенным шрифтом в тексте, неправильно сброшюрованных или не соответствующих номерам, указанным в маркировочных этикетках (ярлыках) ФГУП "Гознак" на пачках) составляются акты в 2 экземплярах. Первые экземпляры актов с приложением упаковок и маркировочных этикеток (ярлыков) ФГУП "Гознак", а также дефектных бланков паспорта направляются в территориальные органы для последующей пересылки поставщику (ФГУП "Гознак"). Копии писем направляются в ФМС России. Вторые экземпляры актов служат основанием для списания бланков паспорта по журналу учета поступления паспортов и выдачи их гражданам по форме N 20П.

103. В случаях утраты или хищений бланков паспорта (оформленных и подготовленных к выдаче паспортов) проводятся служебные проверки для установления причин и обстоятельств случившегося. Материалы служебной проверки не позднее 10-дневного срока со дня обнаружения факта утраты или хищения подлежат утверждению руководителем подразделения и представляются руководству территориального органа, которые о принятых мерах информируют ФМС России.

104. Проверки обеспечения учета и хранения бланков паспорта в территориальных органах и подразделениях осуществляются не реже одного раза в полугодие комиссиями, ежегодно назначаемыми приказами руководителей территориальных органов. В подразделении, где создание комиссии невозможно, проверка обеспечения учета и хранения бланков паспорта осуществляется вышестоящим по подчиненности подразделением или территориальным органом, где такая комиссия создана. В состав комиссии включаются по возможности сотрудники финансовых и тыловых подразделений.

105. Комиссии обязаны проверить:

105.1. Состояние учета и хранения бланков паспорта, своевременность и полноту их оприходования, списания (выдачи), соответствие остатков бланков паспорта по журналам учета поступления паспортов и выдачи их гражданам по форме N 20П фактическому их наличию, обеспечение сохранности бланков паспорта, а также печатей, штампов и другой специальной продукции, правильность ведения журналов учета поступления паспортов и выдачи их гражданам по форме N 20П, соблюдение правил пользования специальной продукцией.

105.2. Правильность оформления и обоснованность выдачи паспортов.

105.3. Наличие и правильность оформления заявлений о выдаче (замене) паспорта формы N 1П на выданные паспорта, своевременность и полноту внесения в них сведений и отметок, порядок их хранения.

105.4. Своевременность погашения паспортов, признанных недействительными или выданных в нарушение установленного порядка, порядок их хранения и уничтожения.

105.5. Своевременность и полноту взимания государственной пошлины за выданные паспорта.

106. О результатах проверки составляются акты, в которых отмечаются недостатки и вносятся предложения по их устранению.

Акт утверждается председателем комиссии.

Члены комиссий несут ответственность за полноту проверки и правильность указанных в акте сведений.

107. Первичный учет выданных паспортов формируется по месту выдачи (замены) паспорта в электронных базах данных подразделений на основании сведений, содержащихся в заявлении о выдаче (замене) паспорта по форме N 1П, с использованием АРМ "Территория".

Из базы данных АРМ "Территория" осуществляется выгрузка информации о выданном паспорте. Выгрузке подлежат сведения по перечню обязательных реквизитов учета выданных паспортов (приложение N 33 к Административному регламенту), которые ежедневно направляются в территориальные органы для организации регионального учета выданных паспортов.

108. Региональный автоматизированный учет выданных паспортов ведется территориальными органами в автоматизированной системе учета выданных, утраченных и похищенных паспортов (бланков паспорта) <1> информационных подразделений территориальных органов на основании информации, полученной из подразделений по месту выдачи (замены) паспорта, а также на программно-технических комплексах информационных центров МВД, ГУВД, УВД по субъектам Российской Федерации <2> на основании информации, полученной из информационных подразделений территориальных органов.

<1> Далее - "РАС "Российский паспорт".

<2> Далее - "Паспорт-Регион".

109. Федеральный автоматизированный учет выданных паспортов ведется в АС "Российский паспорт" <1> на основании информации, полученной из информационных подразделений территориальных органов, а также в базе данных ГИАЦ МВД России <2> на основании информации, полученной из информационных центров МВД, ГУВД, УВД по субъектам Российской Федерации.

<1> Далее - "ФАС "Российский паспорт".

<2> Далее - "Паспорт-Центр".

Для формирования баз данных АС "Российский паспорт" и "Паспорт-Центр" сведения о выданных паспортах по формату электронного документа учета выданных паспортов (приложение N 34 к Административному регламенту) передаются по каналам связи ежедневно.

110. Первичный учет утраченных (похищенных) паспортов (бланков паспорта), подлежащих сдаче (изъятию) паспортов, найденных (невостребованных) паспортов, паспортов лиц, у которых прекратилось гражданство Российской Федерации, паспортов умерших граждан, выданных в нарушение установленного порядка паспортов, а также испорченных при оформлении бланков паспорта ведется в виде электронных баз данных подразделений.

111. Первичному учету подлежат:

111.1. Утраченные гражданами или похищенные у них паспорта:

подразделением по месту принятия заявления об утрате (похищении) паспорта;

подразделением, оформившим материалы о выдаче паспорта взамен утраченного (похищенного);

подразделением по месту выдачи утраченного паспорта.

111.2. Утраченные должностными лицами, ответственными или уполномоченными на ведение паспортной работы, а также похищенные у них паспорта:

подразделением по месту совершения утраты или хищения;

подразделением по месту выдачи утраченного паспорта.

111.3. Утраченные или похищенные из помещений подразделений бланки паспорта - подразделением, где была допущена утрата или произошло похищение (или выявившим данный факт).

111.4. Найденные (невостребованные) паспорта:

подразделением по месту оформления паспорта;

подразделением по месту нахождения паспорта.

111.5. Паспорта, не изъятые у лиц, осужденных к лишению свободы:

подразделением по последнему месту жительства;

подразделением по месту выдачи паспорта.

111.6. Паспорта умерших граждан:

подразделением по последнему месту жительства умершего;

подразделением по месту выдачи паспорта.

111.7. Паспорта лиц, у которых прекратилось гражданство Российской Федерации:

подразделением по последнему месту жительства данных лиц на территории Российской Федерации;

подразделением по месту выдачи паспорта.

111.8. Выданные в нарушение установленного порядка паспорта - подразделением, выдавшим этот паспорт (или выявившим данный факт).

111.9. Испорченные при оформлении бланки паспорта - подразделением, допустившим порчу бланка паспорта.

112. Информация об утраченных (похищенных) паспортах (бланках паспорта), подлежащих сдаче (изъятию) паспортах, найденных (невостребованных) паспортах, паспортах лиц, у которых прекратилось гражданство Российской Федерации, паспортах умерших граждан, выданных в нарушение установленного порядка паспортах, а также испорченных при оформлении бланках паспортах вносится подразделением в электронную базу данных с использованием АРМ "Территория", в которой содержатся сведения в соответствии с перечнем обязательных реквизитов (приложение N 33 к Административному регламенту).

Информация в электронном виде ежедневно направляется в РАС "Российский паспорт" и последующего сообщения из РАС "Российский паспорт" в "Паспорт-Регион" для ведения регионального учета в соответствии с перечнем обязательных реквизитов (приложение N 33 к Административному регламенту) и последующего ежедневного формирования ФАС "Российский паспорт" и "Паспорт-Центр" для ведения федерального учета утраченных (похищенных) паспортов (бланков паспорта), подлежащих сдаче (изъятию) паспортов, найденных (невостребованных) паспортов, паспортов лиц, у которых прекратилось гражданство Российской Федерации, паспортов умерших граждан, выданных в нарушение установленного порядка паспортов, а также испорченных при оформлении бланков паспорта в соответствии с форматом электронного документа (приложение N 35 к Административному регламенту).

113. При поступлении в подразделение подлежащих замене паспортов, паспортов умерших граждан, паспортов лиц, у которых прекратилось гражданство Российской Федерации, утраченных (похищенных) паспортов (бланков паспорта) и подлежащих сдаче (изъятию) паспортов обеспечивается снятие их с учета путем ввода информации о выявлении паспорта (бланка паспорта) и выгрузки в срок не позднее одного рабочего дня сведений в соответствии с перечнем обязательных реквизитов (приложение N 33 к Административному регламенту) для передачи в РАС "Российский паспорт", "Паспорт-Регион" и далее - в ФАС "Российский паспорт" и "Паспорт-Центр" в соответствии с форматом электронного документа (приложение N 35 к Административному регламенту).

114. ФАС "Российский паспорт" и "Паспорт-Центр" по мере поступления сведений о постановке на учет утраченных (похищенных) паспортов (бланков паспорта), подлежащих сдаче (изъятию) паспортов, найденных (невостребованных) паспортов, паспортов лиц, у которых прекратилось гражданство Российской Федерации, паспортов умерших граждан, выданных в нарушение установленного порядка паспортов, а также испорченных при оформлении бланков паспорта или о снятии с учета предусмотренных в пункте 113 Административного регламента паспортов рассылает информацию в формате электронного документа (приложение N 35 к Административному регламенту) во все РАС "Российский паспорт" и "Паспорт-Регион" в автоматическом режиме.

115. Первичный учет паспортов, владельцы которых изменили место жительства (зарегистрированы по новому месту жительства, сняты с регистрационного учета по старому месту жительства), ведется в виде электронных баз данных подразделений.

116. Информация о паспорте, владелец которого изменил место жительства, вносится подразделениями, осуществившими регистрацию по новому месту жительства и снятие с регистрационного учета по старому месту жительства, в электронную базу данных с использованием АРМ "Территория", содержащую сведения в соответствии с перечнем обязательных реквизитов (приложение N 33 к Административному регламенту).

117. Информация, указанная в пункте 116 Административного регламента, в срок не позднее одного рабочего дня с момента регистрации по новому месту жительства и снятия с регистрационного учета по старому месту жительства направляется в РАС "Российский паспорт" и последующего сообщения из РАС "Российский паспорт" в "Паспорт-Регион" для ведения регионального учета в соответствии с перечнем обязательных реквизитов (приложение N 33 к Административному регламенту) и последующего ежедневного формирования ФАС "Российский паспорт" и "Паспорт-Центр" для ведения федерального учета паспортов, владельцы которых изменили место жительства, в соответствии с форматом электронного документа (приложение N 36 к Административному регламенту).

118. Автоматизированный учет паспортов формируется в соответствии с перечнем и составом словарных реквизитов согласно приложению N 37 к Административному регламенту.

119. Учет отсканированных заявлений о выдаче (замене) паспорта и материалов, послуживших основанием для принятия решения о признании паспорта выданным в нарушение установленного порядка, при наличии технической возможности ведется в виде электронных баз данных подразделений.

120. Информация об отсканированных заявлениях о выдаче (замене) паспорта вносится подразделениями, осуществившими выдачу (замену) паспорта, в электронную базу данных с использованием АРМ "Территория".

121. Информация об отсканированных заявлениях о выдаче (замене) паспорта ежедневно направляется в РАС "Российский паспорт" для ведения регионального учета и последующего сообщения в ФАС "Российский Паспорт" для ведения федерального учета.

122. Срок хранения используемой при оформлении паспорта документации устанавливается в соответствии с приложением N 38 к Административному регламенту.

IV. Контроль за предоставлением государственной услуги и исполнения государственной функции

123. Текущий контроль по соблюдению последовательности действий, определенных административными процедурами по предоставлению государственной услуги и исполнению государственной функции, принятию обоснованных решений сотрудниками подразделений осуществляется их непосредственными руководителями, а также сотрудниками территориальных органов, ответственными за организацию данного направления работы.

Периодичность осуществления текущего контроля соблюдения Положения и Административного регламента подразделениями устанавливается руководителями территориальных органов ФМС России.

124. Руководители подразделений организуют работу по выдаче (замене) паспортов и их учету, определяют должностные обязанности сотрудников и осуществляют контроль за их исполнением, принимают меры к совершенствованию форм и методов служебной деятельности, обучают подчиненных и несут ответственность за соблюдение законности при предоставлении ими государственной услуги и исполнения государственной функции в соответствии с законодательством Российской Федерации.

125. Сотрудник, ответственный за прием документов и личных фотографий, несет персональную ответственность за сохранность документов, соблюдение сроков и порядка приема документов, оформление временного удостоверения личности гражданина Российской Федерации или справки о приеме документов на оформление паспорта.

Сотрудник, ответственный за рассмотрение документов, несет персональную ответственность за проверку документов, определение их подлинности и соответствия установленным требованиям.

Сотрудник, ответственный за оформление паспорта, несет персональную ответственность за соблюдение порядка оформления паспорта, достоверность и правильность внесенных в него сведений и отметок.

Сотрудник, ответственный за выдачу паспорта, несет персональную ответственность за соблюдение порядка выдачи паспорта, правильность заполнения журнала учета поступления паспортов и выдачи их гражданам по форме N 20П.

Сотрудник, ответственный за ведение специальной картотеки, несет персональную ответственность за размещение заявлений о выдаче (замене) паспорта по форме N 1П и соблюдение порядка пользования картотекой.

Сотрудник, ответственный за направление электронной информации и ведение автоматизированных учетов, несет персональную ответственность за полноту, достоверность, соблюдение сроков и порядка ввода и представления информации, а также за актуальность ведения учетов.

126. Обязанности сотрудников ФМС России, ее территориальных органов и подразделений по исполнению Административного регламента закрепляются в их должностных инструкциях (регламентах).

127. Текущий контроль осуществляется путем проведения руководителями подразделений проверки соблюдения Положения и Административного регламента подчиненными им сотрудниками.

128. Контроль деятельности территориальных органов и их подразделений по исполнению Положения и Административного регламента организует и осуществляет ФМС России.

129. Контроль за полнотой и качеством предоставления государственной услуги включает в себя проведение проверок, направленных на выявление и устранение причин и условий, вследствие которых были нарушены права и свободы граждан, а также рассмотрение, принятие решений и подготовку ответов на обращения граждан, содержащих жалобы на решения, действия (бездействие) должностных лиц территориальных органов и их структурных подразделений.

130. В случае выявления нарушений прав граждан по результатам проведенных проверок в отношении виновных сотрудников принимаются меры дисциплинарного взыскания в соответствии с законодательством Российской Федерации.

131. Проверка соответствия полноты и качества предоставления государственной услуги и исполнения государственной функции предъявляемым требованиям осуществляется в соответствии с актами ФМС России (приказы, распоряжения, указания).

V. Порядок обжалования действий (бездействия) должностных лиц и принятых решений

132. Гражданин вправе обжаловать действия (бездействие) уполномоченных сотрудников в ходе предоставления ими государственной услуги или исполнения государственной функции в досудебном и судебном порядке.

133. При досудебном обжаловании гражданин может обратиться с жалобой лично (устно) или направить письменное предложение, заявление или жалобу <1>:

<1> Далее - "письменное обращение".

руководителю подразделения - на действия (бездействие) подчиненных ему сотрудников;

руководителю территориального органа - на действия (бездействие) руководителей подразделений;

директору ФМС России и его заместителям по курируемым направлениям деятельности - на действия (бездействие) руководителей территориальных органов.

134. Срок рассмотрения обращений граждан - не более 30 дней. В исключительных случаях, а также в случае направления запросов срок рассмотрения обращения может быть продлен, но не более чем на 30 дней, уведомив о продлении срока гражданина, направившего обращение.

Обратившийся гражданин предварительно информируется по телефону или по электронной почте (при наличии технической возможности) и письменно уведомляется о продлении срока рассмотрения либо направлении его обращения на рассмотрение в другой государственный орган или иному должностному лицу в соответствии с их компетенцией.

135. Действия или бездействие сотрудников, ответственных за выдачу (замену) и учет паспортов, могут быть обжалованы гражданами в вышестоящий в порядке подчиненности орган, вышестоящему в порядке подчиненности сотруднику либо непосредственно в суд.

136. Сотрудники ФМС России, ее территориальных органов и их подразделений организуют и проводят личный прием граждан (заявителей).

Личный прием граждан в ФМС России проводят заместители директора ФМС России (по курируемым направлениям деятельности), начальники управлений и их заместители (по направлениям деятельности) в соответствии с утверждаемым директором ФМС России графиком.

В территориальных органах личный прием граждан проводят руководители территориальных органов, их заместители (по курируемым направлениям деятельности), начальники отделов и их заместители (по направлениям деятельности) в соответствии с ежемесячно утверждаемым руководителем территориального органа графиком.

В подразделениях личный прием граждан проводят руководители данных подразделений, их заместители (по направлениям деятельности) в соответствии с ежемесячно утверждаемым руководителем подразделения графиком.

137. При личном приеме гражданин предъявляет документ, удостоверяющий его личность.

Содержание устного обращения заносится в карточку личного приема гражданина. В случае если изложенные в устном обращении факты и обстоятельства являются очевидными и не требуют дополнительной проверки, ответ на обращение с согласия гражданина может быть дан устно в ходе личного приема, о чем делается запись в карточке личного приема гражданина. В остальных случаях дается письменный ответ по существу поставленных в обращении вопросов.

В случае если в обращении содержатся вопросы, решение которых не входит в компетенцию сотрудника, гражданину дается разъяснение, куда и в каком порядке ему следует обратиться.

В ходе личного приема гражданину может быть отказано в дальнейшем рассмотрении обращения, если ему ранее был дан ответ по существу поставленных в обращении вопросов.

Письменное обращение, принятое в ходе личного приема, подлежит регистрации и рассмотрению в порядке, установленном законодательством.

138. В письменном обращении гражданин указывает:

наименование органа, в который направляет письменное обращение, или фамилию, имя, отчество сотрудника, которому адресовано заявление, а также свои фамилию, имя, отчество (последнее - при наличии), для юридического лица - его полное наименование, почтовый адрес, по которому должны быть направлены ответ или уведомление о переадресации обращения, излагает суть обращения (предложения, заявления или жалобы) и ставит личную подпись и дату;

наименование должности, фамилия, имя и отчество сотрудника, решение, действие (бездействие) которого обжалуется (при наличии информации);

суть (обстоятельства) обжалуемого действия (бездействия), основания, по которым заявитель считает, что нарушены его права, свободы и законные интересы, созданы препятствия к их реализации либо незаконно возложена не предусмотренная Положением и Административным регламентом обязанность;

иные сведения, документы и материалы либо их копии, имеющие отношение к существу обращения, которые заявитель считает необходимым сообщить.

139. По результатам рассмотрения обращения принимается решение об удовлетворении требований заявителя либо об отказе в их удовлетворении с указанием причины.

140. Письменный ответ, содержащий результаты рассмотренного письменного обращения, направляется заявителю способом, указанным в письменном обращении, с предварительным информированием по телефону или по электронной почте (при наличии технической возможности). Если в письменном обращении не указана фамилия заявителя, направившего обращение, и почтовый адрес, по которому должен быть направлен ответ, ответ на обращение не дается.

141. В случае если ответ по существу поставленного в обращении вопроса не может быть дан без разглашения сведений, составляющих государственную или иную охраняемую законом тайну, заявителю, направившему обращение, сообщается о невозможности дать ответ по существу поставленного в нем вопроса в связи с недопустимостью разглашения указанных сведений.

142. Заявители вправе обжаловать в судебном порядке действия (бездействие) и решения, осуществляемые (принятые) в ходе предоставления государственной услуги.

143. Обращение, в котором обжалуется судебное решение, возвращается гражданину, направившему обращение, с разъяснением порядка обжалования данного судебного решения.

Приложение N 1
к Административному регламенту
Федеральной миграционной службы
по предоставлению государственной
услуги по выдаче, замене
и по исполнению государственной
функции по учету паспортов
гражданина Российской Федерации,
удостоверяющих личность гражданина
Российской Федерации на территории
Российской Федерации

Форма N 1П

          Приложение N 1 к Административному регламенту
ФМС России по выдаче, замене и учету паспортов
гражданина РФ
Форма 1П  
                           
                           
                                                                               
    Код подразделения ФМС Паспорт серия номер           дата месяц год  
                                                                             
                                                                               
    1.                                                                          
  Заявление
о выдаче
(замене)
паспорта
  Фамилия, имя, отчество                
                                                                             
  2.                   3. Пол   муж.   жен.   4.                            
    Число, месяц, год рождения                               Место рождения -                
                                                                             
    село, поселок, город, район, область, край, республика (по существовавшему административно-территориальному делению)                
                                                                             
  5.                                                                          
    Семейное положение (если состоит в браке, указать фамилию, имя, отчество жены/мужа)  
                                                                               
      каким органом ЗАГСа и когда зарегистрирован брак  
    6.                                                                          
      Фамилия, имя, отчество отца и матери  
                                                                               
                                                                               
    7. Место   жительства                                                
                                наименование области, города, поселка, села,  
                пребывания                                                
                                                                               
          обращения                                                
                                название улицы, дом, корпус, квартира  
    8.                                                                          
      Состоял ли ранее в иностранном гражданстве и когда принят в российское гражданство  
                                                                               
    9. Прошу выдать (заменить) паспорт                                                  
                              указать причину выдачи / замены паспорта   дата   подпись  
                                                                               
    10. Подпись гр.                                       заверяю            
                                                                    подпись  
                                                                               
    11. Паспорт выдать
на основании
                                                           
      наименование документа, серия, номер, когда и кем выдан  
                                                                               
    Руководитель подразделения                   Паспорт оформил                  
                          подпись                     подпись  
                                                                               
    Паспорт получил                                                            
                    Фамилия, имя, отчество   дата   подпись  
                                                                             

Форма N 1П

(оборотная сторона)

            Приложение N 1 к Административному регламенту ФМС России
по выдаче, замене и учету паспортов гражданина РФ
 
                 
                                                                               
  Заявление о выдаче (замене) паспорта. Форма N 1П (оборотная сторона)  
                                                                               
                                                                  Введено в АС  
  12. Переменил(а) ФИО и другие анкетные данные с                         Дата:  
                                                                  Номер:  
                                                                               
  13. Ранее имел паспорт гражданина Российской Федерации   Подпись:  
                                                                               
  Код
подразделения
Паспорт                                          
  серия номер     Дата месяц год                
                                                                             
                                                                               
  14. Выдан основной документ, удостоверяющий личность гражданина за пределами Российской Федерации   Введено в АС  
        Дата:  
  Код
подразделения
Документ                             Номер:  
  серия номер     Дата месяц год                
                                                                Подпись:  
                                                                               
  15. Поступил запрос по форме N 25П из                                      
                                          наименование подразделения  
      в связи с                                                                
                указать причину  
                                                                               
  16. Поступило сообщение из                                                  
                              наименование органа ФМС России  
      об уничтожении в связи с                                   Введено в АС  
                                указать причину   Дата:  
  17. Паспорт уничтожен по акту                                 Номер:  
                                  наименование подразделения, уничтожившего паспорт                
                                    Подпись:  
                                                                               
  Код
подразделения
                                                             
  Акт номер Дата месяц год                        
                                                                   
                                                                  Введено в АС  
  18. Другие сведения                                             Дата:  
                                                                  Номер:  
                                                                               
                                                                  Подпись:  

Размер 210 x148 мм, изготовляются на перфокарточной бумаге

Приложение N 2
к Административному регламенту
Федеральной миграционной службы
по предоставлению государственной
услуги по выдаче, замене
и по исполнению государственной
функции по учету паспортов
гражданина Российской Федерации,
удостоверяющих личность гражданина
Российской Федерации на территории
Российской Федерации

Форма N 2П

ВРЕМЕННОЕ
УДОСТОВЕРЕНИЕ
ЛИЧНОСТИ
 
ГРАЖДАНИНА
РОССИЙСКОЙ
ФЕДЕРАЦИИ
 
 
 
Является документом ограниченного срока действия
 

Форма N 2П

Внутренняя сторона

               
  N ____              
                 
      Фамилия    
         
  Место   Имя    
  для   Отчество    
  фотографии   Дата рождения    
      Место рождения    
         
      Личная подпись    
                 
      М.П.          
                 
  Адрес места жительства (места пребывания)    
                 
                 
                 
                 
  Удостоверение выдано          
        (наименование подразделения)  
                 
  В связи с              
      (причина выдачи)  
                 
          Действительно до "__" __________ 20__ года  
                 
      М.П.          
        Подпись руководителя
подразделения
     
           
                 
          Продлено до "__" __________ 20__ года  
                 
      М.П.          
        Подпись руководителя
подразделения
     
           
                 

Размер 176 x 125 мм, изготовляются на перфокарточной бумаге

Приложение N 3
к Административному регламенту
Федеральной миграционной службы
по предоставлению государственной
услуги по выдаче, замене
и по исполнению государственной
функции по учету паспортов
гражданина Российской Федерации,
удостоверяющих личность гражданина
Российской Федерации на территории
Российской Федерации

Форма N 3П

ЖУРНАЛ УЧЕТА ВРЕМЕННЫХ УДОСТОВЕРЕНИЙ ЛИЧНОСТИ ГРАЖДАНИНА РОССИЙСКОЙ ФЕДЕРАЦИИ

__________________________________________________
(наименование подразделения)

N N п/п Дата выдачи Фамилия, имя, отчество, кому выдано удостоверение личности и личная подпись заявителя Срок действия удостоверения личности Срок продления Отметки об уничтожении (дата)
1 2 3 4 5 6
           

Приложение N 4
к Административному регламенту
Федеральной миграционной службы
по предоставлению государственной
услуги по выдаче, замене
и по исполнению государственной
функции по учету паспортов
гражданина Российской Федерации,
удостоверяющих личность гражданина
Российской Федерации на территории
Российской Федерации

Форма N 4П

ОБРАЗЦЫ ШТАМПОВ О РЕГИСТРАЦИИ ПО МЕСТУ ЖИТЕЛЬСТВА

             
    ОУФМС России по Московской области
в Солнечногорском районе
   
    ЗАРЕГИСТРИРОВАН    
               
    ул.          
    дом N ____ корп. ______ кв. ______    
    "__" __________________________ г.    
    подпись        
               
               
    ОУФМС России по Чувашской Республике
в Калининском районе гор. Чебоксары
   
    ЗАРЕГИСТРИРОВАН    
                 
    ул.            
    дом N ____ корп. ______ кв. ______    
    "__" __________________________ г.    
    подпись          
                 
               
    Владимирская область Вязниковский район Мстерская поселковая администрация    
    ЗАРЕГИСТРИРОВАН    
                 
    ул.            
    дом N ____ корп. ______ кв. ______    
    "__" __________________________ г.    
    подпись          
                 
       
         
    (наименование органа)    
    ЗАРЕГИСТРИРОВАН    
                 
    ул.            
    дом N ____ корп. ______ кв. ______    
    "__" __________________________ г.    
    подпись          
                 

Размер штампа 70 x 40 мм

Приложение N 5
к Административному регламенту
Федеральной миграционной службы
по предоставлению государственной
услуги по выдаче, замене
и по исполнению государственной
функции по учету паспортов
гражданина Российской Федерации,
удостоверяющих личность гражданина
Российской Федерации на территории
Российской Федерации

Форма N 5П

ОБРАЗЕЦ ШТАМПА О РЕГИСТРАЦИИ ПО МЕСТУ ЖИТЕЛЬСТВА, ВНОСИМОГО СПЕЦИАЛЬНЫМ ПРИНТЕРОМ

         
    ЗАРЕГИСТРИРОВАН    
       
       
       
       
    (наименование органа)    
           
    000-000 Заверил: ___________    
           

Ширина штампа 70 мм

Примечания.

1. Внесение штампа специальным принтером производится в соответствии с требованиями к техническим средствам при оформлении паспорта гражданина Российской Федерации.

Образец штампа с заполнением его с использованием специального принтера направляется в территориальные органы по магистральной сети передачи данных или на магнитных носителях.

2. В штампе указывается дата регистрации по месту жительства, адрес, название органа, осуществившего регистрацию, код подразделения, осуществившего внесение штампа, и подпись сотрудника в графе "Заверил".

3. При внесении штампа специальным принтером в уполномоченных организациях вне подразделения код не указывается.

Приложение N 6
к Административному регламенту
Федеральной миграционной службы
по предоставлению государственной
услуги по выдаче, замене
и по исполнению государственной
функции по учету паспортов
гражданина Российской Федерации,
удостоверяющих личность гражданина
Российской Федерации на территории
Российской Федерации

Форма N 6П

ОБРАЗЕЦ ШТАМПА О РЕГИСТРАЦИИ ПО МЕСТУ ЖИТЕЛЬСТВА В НАСЕЛЕННЫХ ПУНКТАХ, РАСПОЛОЖЕННЫХ НА ТЕРРИТОРИИ ПОГРАНИЧНОЙ ЗОНЫ

           
      ТП ОФМС России по Чукотскому автономному округу в Чаунском районе    
           
        ЗАРЕГИСТРИРОВАН    
             
        ул.            
        дом N ____ корп. ______ кв. N ______    
        "__" ____________________________ г.    
        подпись          
             
       
         
    (наименование органа)    
    ЗАРЕГИСТРИРОВАН    
                 
    ул.            
    дом N ____ корп. ______ кв. ____________    
    "__" ________________________________ г.    
    подпись          
                 

Размер штампа 75 x 40 мм

Приложение N 7
к Административному регламенту
Федеральной миграционной службы
по предоставлению государственной
услуги по выдаче, замене
и по исполнению государственной
функции по учету паспортов
гражданина Российской Федерации,
удостоверяющих личность гражданина
Российской Федерации на территории
Российской Федерации

Форма N 7П

ОБРАЗЕЦ ШТАМПА О РЕГИСТРАЦИИ ПО МЕСТУ ЖИТЕЛЬСТВА В НАСЕЛЕННЫХ ПУНКТАХ, РАСПОЛОЖЕННЫХ НА ТЕРРИТОРИИ ПОГРАНИЧНОЙ ЗОНЫ, ВНОСИМОГО СПЕЦИАЛЬНЫМ ПРИНТЕРОМ

             
    П ЗАРЕГИСТРИРОВАН З    
             
             
             
             
      (наименование органа)      
               
      000-000 Заверил: ___________      
               

Ширина штампа 70 мм

Примечания.

1. Внесение штампа специальным принтером производится в соответствии с требованиями к техническим средствам при оформлении паспорта гражданина Российской Федерации.

Образец штампа с заполнением его с использованием специального принтера направляется в территориальные органы по магистральной сети передачи данных или на магнитных носителях.

2. В штампе указывается дата регистрации по месту жительства, адрес, название органа, осуществившего регистрацию, код подразделения, осуществившего внесение штампа, и подпись сотрудника в графе "Заверил".

3. При внесении штампа специальным принтером в уполномоченных организациях вне подразделения код не указывается.

Приложение N 8
к Административному регламенту
Федеральной миграционной службы
по предоставлению государственной
услуги по выдаче, замене
и по исполнению государственной
функции по учету паспортов
гражданина Российской Федерации,
удостоверяющих личность гражданина
Российской Федерации на территории
Российской Федерации

Форма N 8П

ОБРАЗЦЫ ШТАМПОВ О СНЯТИИ С РЕГИСТРАЦИОННОГО УЧЕТА ПО МЕСТУ ЖИТЕЛЬСТВА

           
    ОУФМС России по Московской области в Солнечногорском районе    
         
    СНЯТ С РЕГИСТРАЦИОННОГО УЧЕТА    
         
    "__" ______________________ г.    
    подпись        
             
           
    ОУФМС России по Чувашской Республике в Калининском районе гор. Чебоксары    
         
    СНЯТ С РЕГИСТРАЦИОННОГО УЧЕТА    
         
    "__" ______________________ г.    
    подпись        
             
           
    Владимирская область Вязниковский район Мстерская поселковая администрация    
         
    СНЯТ С РЕГИСТРАЦИОННОГО УЧЕТА    
         
    "__" ______________________ г.    
    подпись        
             

Размер 70 x 40 мм

Приложение N 9
к Административному регламенту
Федеральной миграционной службы
по предоставлению государственной
услуги по выдаче, замене
и по исполнению государственной
функции по учету паспортов
гражданина Российской Федерации,
удостоверяющих личность гражданина
Российской Федерации на территории
Российской Федерации

Форма N 9П

ОБРАЗЕЦ ШТАМПА О СНЯТИИ С РЕГИСТРАЦИОННОГО УЧЕТА ПО МЕСТУ ЖИТЕЛЬСТВА, ВНОСИМОГО СПЕЦИАЛЬНЫМ ПРИНТЕРОМ

         
    СНЯТ С РЕГИСТРАЦИОННОГО УЧЕТА    
         
    (наименование органа)    
           
    000-000 Заверил: ______________    
           

Ширина штампа 70 мм

Примечания.

1. Внесение штампа специальным принтером производится в соответствии с требованиями к техническим средствам при оформлении паспорта гражданина Российской Федерации.

Образец штампа с заполнением его с использованием специального принтера направляется в территориальные органы по магистральной сети передачи данных или на магнитных носителях.

2. В штампе указывается дата снятия с регистрационного учета по месту жительства, название органа, осуществившего снятие, код подразделения, осуществившего внесение штампа, и подпись сотрудника в графе "Заверил".

3. При внесении штампа специальным принтером в уполномоченных организациях вне подразделения код не указывается.

Приложение N 10
к Административному регламенту
Федеральной миграционной службы
по предоставлению государственной
услуги по выдаче, замене
и по исполнению государственной
функции по учету паспортов
гражданина Российской Федерации,
удостоверяющих личность гражданина
Российской Федерации на территории
Российской Федерации

Форма N 10П

ОБРАЗЕЦ ШТАМПА ОБ ОТНОШЕНИИ К ВОИНСКОЙ ОБЯЗАННОСТИ

       
    Военнообязанный(ая)    
         
    Подпись        
         
    "__" _____________ 20__ г.    
         

Размер штампа 70 x 20 мм

Приложение N 11
к Административному регламенту
Федеральной миграционной службы
по предоставлению государственной
услуги по выдаче, замене
и по исполнению государственной
функции по учету паспортов
гражданина Российской Федерации,
удостоверяющих личность гражданина
Российской Федерации на территории
Российской Федерации

Форма N 11П

ОБРАЗЕЦ ШТАМПА ОБ ОТНОШЕНИИ К ВОИНСКОЙ ОБЯЗАННОСТИ, ВНОСИМОГО СПЕЦИАЛЬНЫМ ПРИНТЕРОМ

Образец штампа для лиц мужского пола

       
    Военнообязанный    
         
         
    (дата)    
    000-000 Заверил:    
         

Образец штампа для лиц женского пола

       
    Военнообязанная    
         
         
    (дата)    
    000-000 Заверил:    
         

Размер штампов 70 x 20 мм

Примечания.

1. Внесение штампа специальным принтером производится в соответствии с требованиями к техническим средствам при оформлении паспорта гражданина Российской Федерации.

Образец штампа с заполнением его с использованием специального принтера направляется в территориальные органы по магистральной сети передачи данных или на магнитных носителях.

2. В штампе указывается отношение к воинской обязанности в зависимости от пола военнообязанного, дата внесения штампа, код подразделения и подпись сотрудника, осуществившего внесение штампа, в графе "Заверил".

3. В случаях, когда внесение штампа специальным принтером производится в уполномоченных организациях вне подразделений, код не указывается.

Приложение N 12
к Административному регламенту
Федеральной миграционной службы
по предоставлению государственной
услуги по выдаче, замене
и по исполнению государственной
функции по учету паспортов
гражданина Российской Федерации,
удостоверяющих личность гражданина
Российской Федерации на территории
Российской Федерации

Форма N 12П

ОБРАЗЕЦ ШТАМПА О РЕГИСТРАЦИИ БРАКА

       
         
    (наименование органа,    
         
    осуществившего регистрацию)    
         
    "__" ________ 20__ г.    
         
    ЗАРЕГИСТРИРОВАН БРАК    
         
    с гр.      
      (фамилия, имя,    
         
    отчество, дата рождения)    
         
    N записи акта   Подпись        
         

Размер штампа 75 x 40 мм

Приложение N 13
к Административному регламенту
Федеральной миграционной службы
по предоставлению государственной
услуги по выдаче, замене
и по исполнению государственной
функции по учету паспортов
гражданина Российской Федерации,
удостоверяющих личность гражданина
Российской Федерации на территории
Российской Федерации

Форма N 13П

ОБРАЗЕЦ ШТАМПА О РЕГИСТРАЦИИ БРАКА, ВНОСИМОГО СПЕЦИАЛЬНЫМ ПРИНТЕРОМ

       
    ЗАРЕГИСТРИРОВАН БРАК    
         
    (дата)    
         
    (ф.и.о и дата рождения супруга)    
         
    (наименование органа, осуществившего регистрацию)    
    N записи акта ______________    
    000-000 Заверил: __________    
         

Размер штампа 70 x 40 мм

Примечания.

1. Внесение штампа специальным принтером производится в соответствии с требованиями к техническим средствам при оформлении паспорта гражданина Российской Федерации.

Образец штампа с заполнением его с использованием специального принтера направляется в территориальные органы по магистральной сети передачи данных или на магнитных носителях.

2. В штампе указывается дата регистрации брака, фамилия, имя, отчество и дата рождения супруга, название органа, осуществившего регистрацию брака, код подразделения, осуществившего внесение штампа, N записи акта и подпись сотрудника в графе "Заверил". В случаях, когда точную дату рождения супруга установить не представляется возможным, вносится только год рождения.

3. При внесении штампа специальным принтером в уполномоченных организациях вне подразделения код не указывается.

Приложение N 14
к Административному регламенту
Федеральной миграционной службы
по предоставлению государственной
услуги по выдаче, замене
и по исполнению государственной
функции по учету паспортов
гражданина Российской Федерации,
удостоверяющих личность гражданина
Российской Федерации на территории
Российской Федерации

Форма N 14П

ОБРАЗЕЦ ШТАМПА О РАСТОРЖЕНИИ БРАКА

       
         
    (наименование органа,    
         
    осуществившего регистрацию)    
         
    "__" ________ 20__ г.    
         
    ПРОИЗВЕДЕНА ГОСУДАРСТВЕННАЯ РЕГИСТРАЦИЯ РАСТОРЖЕНИЯ БРАКА    
         
    с гр.      
      (фамилия, имя,    
         
    отчество, дата рождения)    
         
    БРАК ПРЕКРАЩЕН "__" ____________ 20__ г.    
    Запись акта N   Подпись        
         

Размер штампа 75 x 40 мм

Примечание. При внесении штампа о расторжении брака, расторгнутого компетентными органами иностранных государств, отдельные реквизиты могут не заполняться.

Приложение N 15
к Административному регламенту
Федеральной миграционной службы
по предоставлению государственной
услуги по выдаче, замене
и по исполнению государственной
функции по учету паспортов
гражданина Российской Федерации,
удостоверяющих личность гражданина
Российской Федерации на территории
Российской Федерации

Форма N 15П

ОБРАЗЕЦ ШТАМПА О РАСТОРЖЕНИИ БРАКА, ВНОСИМОГО СПЕЦИАЛЬНЫМ ПРИНТЕРОМ

       
    ПРОИЗВЕДЕНА ГОСУДАРСТВЕННАЯ РЕГИСТРАЦИЯ РАСТОРЖЕНИЯ БРАКА    
         
    (дата)    
         
    (ф.и.о и дата рождения супруга)    
         
    (наименование органа, осуществившего расторжение)    
    Брак прекращен "__" ___ 20__ г.    
    Запись акта N ______________    
    000-000 Заверил: __________    
         

Размер штампа 70 x 40 мм

Примечания.

1. Внесение штампа специальным принтером производится в соответствии с требованиями к техническим средствам при оформлении паспорта гражданина Российской Федерации.

Образец штампа с заполнением его с использованием специального принтера направляется в территориальные органы по магистральной сети передачи данных или на магнитных носителях.

2. В штампе указывается дата регистрации расторжения брака, фамилия, имя, отчество и дата рождения супруга, название органа, осуществившего регистрацию расторжения брака, код подразделения, осуществившего внесение штампа, N записи акта и подпись сотрудника в графе "Заверил". В случаях, когда точную дату рождения супруга установить не представляется возможным, вносится только год рождения.

3. При внесении штампа специальным принтером в уполномоченных организациях вне подразделения код не указывается.

4. При внесении штампа о расторжении брака, расторгнутого компетентными органами иностранных государств, отдельные реквизиты могут не заполняться.

Приложение N 16
к Административному регламенту
Федеральной миграционной службы
по предоставлению государственной
услуги по выдаче, замене
и по исполнению государственной
функции по учету паспортов
гражданина Российской Федерации,
удостоверяющих личность гражданина
Российской Федерации на территории
Российской Федерации

Форма N 16П

ОБРАЗЕЦ ШТАМПА О РАНЕЕ ВЫДАННЫХ ОСНОВНЫХ ДОКУМЕНТАХ, УДОСТОВЕРЯЮЩИХ ЛИЧНОСТЬ ГРАЖДАНИНА РОССИЙСКОЙ ФЕДЕРАЦИИ

           
    Сведения о ранее выданном паспорте    
    Серия ____ N _____ " " _____________ г.    
        дата выдачи    
             
    код подразделения, выдавшего паспорт    
    000-000   Заверил: _________    
             

Размер штампа 70 x 30 мм

Приложение N 17
к Административному регламенту
Федеральной миграционной службы
по предоставлению государственной
услуги по выдаче, замене
и по исполнению государственной
функции по учету паспортов
гражданина Российской Федерации,
удостоверяющих личность гражданина
Российской Федерации на территории
Российской Федерации

Форма N 17П

ОБРАЗЕЦ ШТАМПА О РАНЕЕ ВЫДАННЫХ ОСНОВНЫХ ДОКУМЕНТАХ, УДОСТОВЕРЯЮЩИХ ЛИЧНОСТЬ ГРАЖДАНИНА РОССИЙСКОЙ ФЕДЕРАЦИИ, ВНОСИМОГО СПЕЦИАЛЬНЫМ ПРИНТЕРОМ

                   
    Сведения о ранее выданных паспортах    
                     
    Серия   Номер   Код   Выдан    
                     
                     
    000-000       Заверил:        
                     

Ширина штампа 70 мм

Примечания.

1. Внесение штампа специальным принтером производится в соответствии с требованиями к техническим средствам при оформлении паспорта гражданина Российской Федерации.

Образец штампа с заполнением его с использованием специального принтера направляется в территориальные органы по магистральной сети передачи данных или на магнитных носителях.

2. В штампе указываются серии и номера ранее выданных паспортов и даты их выдачи, а также код подразделения и подпись сотрудника, осуществившего внесение штампа, в графе "Заверил". Для паспортов гражданина Российской Федерации в графе "код" дополнительно указываются коды подразделений, выдавших эти паспорта.

Приложение N 18
к Административному регламенту
Федеральной миграционной службы
по предоставлению государственной
услуги по выдаче, замене
и по исполнению государственной
функции по учету паспортов
гражданина Российской Федерации,
удостоверяющих личность гражданина
Российской Федерации на территории
Российской Федерации

Форма N 18П

ОБРАЗЕЦ ШТАМПА О РЕЗУС-ФАКТОРЕ И ГРУППЕ КРОВИ

         
    А (II) Rh - отрицательная    
           
    "__" ______ 20__ г. подпись _________    
           
    Наименование органа здравоохранения    
           

Размер штампа 70 x 45 мм

Приложение N 19
к Административному регламенту
Федеральной миграционной службы
по предоставлению государственной
услуги по выдаче, замене
и по исполнению государственной
функции по учету паспортов
гражданина Российской Федерации,
удостоверяющих личность гражданина
Российской Федерации на территории
Российской Федерации

Форма N 19П

ОБРАЗЕЦ ШТАМПА ОБ ИДЕНТИФИКАЦИОННОМ НОМЕРЕ НАЛОГОПЛАТЕЛЬЩИКА

       
         
         
         
    наименование налогового органа    
                                   
                          код    
         
    ИНН                              
                                 
    "__" ________ 20__ г.                
                    подпись    
         

Размер штампа 75 x 55 мм

Приложение N 20
к Административному регламенту
Федеральной миграционной службы
по предоставлению государственной
услуги по выдаче, замене
и по исполнению государственной
функции по учету паспортов
гражданина Российской Федерации,
удостоверяющих личность гражданина
Российской Федерации на территории
Российской Федерации

Форма N 20П

ЖУРНАЛ УЧЕТА ПОСТУПЛЕНИЯ ПАСПОРТОВ И ВЫДАЧИ ИХ ГРАЖДАНАМ

_____________________________________________
(наименование подразделения)

Серия и номера паспорта Дата выдачи Фамилия, имя и отчество владельца паспорта Основания выдачи Примечание
Поступление выдача
1 2 3 4 5
         
         
         
         
         

Примечание: В графе 4 журнала указываются вид, серия и номер документа, послужившего основанием выдачи паспорта, а в графе 5 - обстоятельства, с которыми связана выдача паспорта.

Приложение N 21
к Административному регламенту
Федеральной миграционной службы
по предоставлению государственной
услуги по выдаче, замене
и по исполнению государственной
функции по учету паспортов
гражданина Российской Федерации,
удостоверяющих личность гражданина
Российской Федерации на территории
Российской Федерации

Форма N 21П

ОБРАЗЕЦ ШТАМПА О ВЫДАЧЕ ПАСПОРТА

       
    ТП в гор. Высоковске ОУФМС России по Московской обл. в Клинском р-не    
         
    ВЫДАН ПАСПОРТ    
         
    серии __________ N _______________    
         
    "__" ________________ 20__ г.    
         

Размер штампа 70 x 20 мм

Приложение N 22
к Административному регламенту
Федеральной миграционной службы
по предоставлению государственной
услуги по выдаче, замене
и по исполнению государственной
функции по учету паспортов
гражданина Российской Федерации,
удостоверяющих личность гражданина
Российской Федерации на территории
Российской Федерации

                                                       Форма N 22П
 
    Штамп подразделения
 
    "__" ______________ 20__ г.
 
    N _____
 
                                    СООБЩЕНИЕ
 
                                    Кому _________________________
                                    ______________________________
                                    ______________________________
                                    ______________________________
 
    На имя гр. ___________________________________________________
                             (фамилия, имя, отчество)
__________________________________________________________________
                          (дата рождения)
    паспорт серии ______ N ____________ от "__" _______ 20__ г.
    а) выдан по месту пребывания _________________________________
                                        (основания выдачи:
__________________________________________________________________
    по достижении возраста, в связи с утратой, непригодностью 
                    для пользования и др.)
    б) уничтожен _________________________________________________
                      (номер и дата акта, причина уничтожения)
    в) сдан не был _______________________________________________
                       (причина, по которой должен быть сдан)
 
    Прошу внести соответствующие отметки в заявление по форме N 1П
и имеющиеся учеты.
 
Руководитель подразделения _______________________________________
                                (наименование подразделения)
                  ________________________________________________
                            (звание, фамилия и подпись)
 
 
 

Приложение N 23
к Административному регламенту
Федеральной миграционной службы
по предоставлению государственной
услуги по выдаче, замене
и по исполнению государственной
функции по учету паспортов
гражданина Российской Федерации,
удостоверяющих личность гражданина
Российской Федерации на территории
Российской Федерации

Форма N 23П
 
    Штамп учреждения
    "__" ________ 20__ г.
    N _______
 
                              Руководителю _______________________
                              ____________________________________
                                        (подразделения)
 
    Прошу   оформить   паспорт   на   отбывающего(ую)  наказание в
учреждении _______________________________________________________
                           (условное наименование)
гр. ______________________________________________________________
                (полностью - фамилия, имя, отчество,
__________________________________________________________________
                число, месяц, год и место рождения)
в связи с ________________________________________________________
           (указать причину: вступлением в брак, освобождением от
                              наказания и т.д.)
    В личном деле гр. ____________________________________ паспорт
                              (фамилия, инициалы)
отсутствует.
 
    Приложение: заявление по форме N 1П, две личные фотографии.
 
    Начальник учреждения _________________________________________
__________________________________________________________________
                            (должность, звание)
 
                          _____________________ (________________)
                                (подпись)
 
 
 

Приложение N 24
к Административному регламенту
Федеральной миграционной службы
по предоставлению государственной
услуги по выдаче, замене
и по исполнению государственной
функции по учету паспортов
гражданина Российской Федерации,
удостоверяющих личность гражданина
Российской Федерации на территории
Российской Федерации

                                                       Форма N 24П
 
                              СПРАВКА
 
    Гр. ___________________ обратился(лась) с заявлением об утрате
паспорта и сообщил(а) следующие данные:
    Фамилия ___________ Имя ___________ Отчество _________________
    Дата рождения _______________ Место рождения _________________
__________________________________________________________________
    Гражданство __________________________________________________
    Семейное положение ___________________________________________
    Место жительства (пребывания) ________________________________
__________________________________________________________________
    Где и при каких обстоятельствах утрачен паспорт ______________
__________________________________________________________________
__________________________________________________________________
__________________________________________________________________
 
    Сведения об утраченном паспорте: серия _________ N ___________
выдан ____________________________________________________________
                     (наименование подразделения)
 
    Выдано временное удостоверение личности серии ____ N _________
сроком до "__" ________ 20__ г., продлено до "__" ________ 20__ г.
 
    Подпись сотрудника,
    составившего справку ________________
 
    "__" ___________ 20__ г.
 
 
 

Приложение N 25
к Административному регламенту
Федеральной миграционной службы
по предоставлению государственной
услуги по выдаче, замене
и по исполнению государственной
функции по учету паспортов
гражданина Российской Федерации,
удостоверяющих личность гражданина
Российской Федерации на территории
Российской Федерации

                                                       Форма N 25П
 
    Штамп подразделения
    "__" ________ 20__ г.
    N __________
 
                                    Кому _________________________
                                    ______________________________
                                    ______________________________
                                    ______________________________
 
    От гр. ________________________________________ года рождения,
уроженца(ки) _____________________________________________________
__________________________________________________________________
зарегистрированного(ой) по адресу: _______________________________
                                    (по месту жительства, по месту
__________________________________________________________________
                            пребывания)
поступило  заявление  об  утрате выданного Вами "__" _____ 20__ г.
паспорта серии _____ N __________
    Прошу   подтвердить   выдачу   паспорта  гр. ________________,
тождественность  лица,  изображенного  на  фотографии  заявителя и
фотографии,   наклеенной   на   заявлении   формы   N  1П, а также
принадлежность к российскому гражданству.
    Если  по  имеющимся  в органе ФМС России сведениям проверяемое
лицо  разыскивается,  результаты  проверки сообщаются немедленно с
последующей высылкой материалов почтой.
    Если  выдавался  основной  документ,  удостоверяющий  личность
гражданина Российской Федерации за пределами Российской Федерации,
указать данные документа и дату его выдачи.
__________________________________________________________________
__________________________________________________________________
 
    Приложение: личная фотография гр. ____________________________
 
Руководитель подразделения _______________________________________
                                 (наименование подразделения)
                  ________________________________________________
                            (звание, фамилия и подпись)
 
 
 

Приложение N 26
к Административному регламенту
Федеральной миграционной службы
по предоставлению государственной
услуги по выдаче, замене
и по исполнению государственной
функции по учету паспортов
гражданина Российской Федерации,
удостоверяющих личность гражданина
Российской Федерации на территории
Российской Федерации

                                                       Форма N 26П
 
    Штамп подразделения
    "__" ________ 20__ г.
    N __________
 
                                    Кому _________________________
                                    ______________________________
                                    ______________________________
                                    ______________________________
 
    На N __________ от "__" ___________ 20__ г.
    Выдачу гр. ___________________________________________________
                             (фамилия, имя, отчество)
паспорта   серии   ________   N   __________   и  принадлежность к
гражданству Российской Федерации подтверждаем.
    На фотографии, присланной с запросом, и фотографии, наклеенной
на заявление формы N 1П, _________________________________________
__________________________________________________________________
    изображено одно и то же лицо или принадлежит другому лицу
__________________________________________________________________
    Паспорт выдан: _______________________________________________
                     (по месту жительства, по месту пребывания)
 
    Запросы  о  подтверждении выдачи данного паспорта или о других
сведениях ________________________________________________________
                          (если поступили, указать,
__________________________________________________________________
          когда, о чем и из какого подразделения, исх. N)
 
    Приложение: копия заявления по форме N 1П.
 
    Руководитель подразделения ___________________________________
                                  (наименование подразделения)
                  ________________________________________________
                            (звание, фамилия и подпись)
 
 
 

Приложение N 27
к Административному регламенту
Федеральной миграционной службы
по предоставлению государственной
услуги по выдаче, замене
и по исполнению государственной
функции по учету паспортов
гражданина Российской Федерации,
удостоверяющих личность гражданина
Российской Федерации на территории
Российской Федерации

                                                       Форма N 27П
 
                                             "Утверждаю"
                                   _______________________________
                                   (должность, звание руководителя
                                   _______________________________
                                            подразделения,
                                   _______________________________
                                       утвердившего заключение)
                                   _______________________________
                                         (фамилия, инициалы)
 
                                           "__" __________ 20__ г.
 
                            ЗАКЛЮЧЕНИЕ
             ПО ПРОВЕРКЕ ЗАЯВЛЕНИЯ ГР. _______________
                        ОБ УТРАТЕ ПАСПОРТА
 
   (в ред. Приказа ФМС РФ от 12.07.2011 N 293)
 
    Я, __________________________________________________________,
           (должность, звание, фамилия, инициалы сотрудника,
                         проводившего проверку)
рассмотрев материал проверки заявления гр. ______________________,
                                                  (Ф.И.О.)
проживающего по месту жительства (пребывания) по адресу: _________
_________________________________________________________________,
об утрате паспорта -
 
                                Установил:
 
    Гр. __________________________________________________________
               (Ф.И.О., число, месяц, год, место рождения)
__________________________________________________________________
    "__" __________ 20__ г. ______________________________________
                                 (наименование подразделения)
документирован(а) паспортом серии ___________ N __________________
по  месту жительства (по месту пребывания), который им был утрачен
при следующих обстоятельствах ____________________________________
__________________________________________________________________
__________________________________________________________________
        (кратко излагаются обстоятельства утраты паспорта)
__________________________________________________________________
    Проведенной  проверкой  тождественность лица, изображенного на
фотографии  заявителя  и  фотографии,  наклеенной  на заявлении по
форме  N  1П  на  утраченный паспорт, а также принадлежность его к
гражданству Российской Федерации подтверждены.
    В паспорте были произведены отметки и записи _________________
__________________________________________________________________
    Личность гр. __________________________________ подтверждается
                             (Ф.И.О.)
также  следующими  документами  или свидетельскими показателями (в
случае отсутствия ответа по форме N 26П)
__________________________________________________________________
   (перечислить наименование этих документов, с указанием серий,
__________________________________________________________________
   номеров, когда и каким учреждением (органом) выданы, вх. N N
__________________________________________________________________
    ответов на запросы, когда и откуда поступили, регистр. N N
__________________________________________________________________
  свидетельских показаний граждан (с указанием данных о личности
__________________________________________________________________
        свидетелей), криминалистических и др. исследований)
____________________________, копии которых к материалу приобщены.
 
                                                       Форма N 27П
 
                                               (оборотная сторона)
 
    Учитывая изложенное,
 
                            Полагал бы:
 
    Выдать гр. _______________________ паспорт взамен утраченного.
                      (Ф.И.О.)
__________________________________________________________________
        (должность, звание, фамилия, инициалы сотрудника,
__________________________________________________________________
                 проводившего проверку, подпись)
 
    "__" __________ 20__ г.
 
    Выдан паспорт: серия ____ N ____ от "__" _________ 20__ г.
 
 
 

Приложение N 28
к Административному регламенту
Федеральной миграционной службы
по предоставлению государственной
услуги по выдаче, замене
и по исполнению государственной
функции по учету паспортов
гражданина Российской Федерации,
удостоверяющих личность гражданина
Российской Федерации на территории
Российской Федерации

Форма N 28П

Штамп органа
загса или органа
местного самоуправления
   
  Руководителю подразделения
   
"__" ________ 19__ г.    
N ________    

ОПИСЬ

Направляются паспорта граждан, сданные в связи со смертью их владельцев:

N N п/п Серия Номер Каким органом внутренних дел выдан Фамилия, имя, отчество, год рождения Адрес места жительства Дата и номер актовой записи о смерти и дата и номер свидетельства о смерти
             
            Подпись _______________

Примечание. Описи составляются в алфавитном порядке по фамилиям, именам, отчествам.

Приложение N 29
к Административному регламенту
Федеральной миграционной службы
по предоставлению государственной
услуги по выдаче, замене
и по исполнению государственной
функции по учету паспортов
гражданина Российской Федерации,
удостоверяющих личность гражданина
Российской Федерации на территории
Российской Федерации

Форма N 29П

"Утверждаю"
   
  (должность, звание руководителя
   
  подразделения,
   
  утвердившего акт)
   
  (фамилия, инициалы)
   
  "__" __________ 20__ г.

АКТ N ______
ОБ УНИЧТОЖЕНИИ НЕДЕЙСТВИТЕЛЬНЫХ ПАСПОРТОВ

"__" ___________ 20__ года г. _________________
Комиссия в составе      
  (должность, фамилия, имя, отчество членов комиссии)
       
       
оформила настоящий Акт о том, что в нашем присутствии уничтожены путем сожжения следующие недействительные паспорта:
N N п/п Фамилия, инициалы владельца Серия и номер паспорта Кем и когда выдан Причина уничтожения
1 2 3 4 5
         
         
         
         
         
Всего уничтожено   паспортов.
  (прописью)  
Члены комиссии (сотрудник):  
  (подпись)
   
  (подпись)
   
  (подпись)

Приложение N 30
к Административному регламенту
Федеральной миграционной службы
по предоставлению государственной
услуги по выдаче, замене
и по исполнению государственной
функции по учету паспортов
гражданина Российской Федерации,
удостоверяющих личность гражданина
Российской Федерации на территории
Российской Федерации

Форма N 30П

КНИГА УЧЕТА ПОСТУПЛЕНИЯ И ВЫДАЧИ БЛАНКОВ ПАСПОРТОВ

__________________________________________________________
(наименование подразделения)

Форма N 30П
(левая сторона)

Поступили

N N п/п N и дата приходной накладной Откуда поступили Кол-во Серия N N (с - по) Примечание
             
             
             

Форма N 30П
(правая сторона)

Выданы

N N п/п N и дата расходной накладной Наименование подразделения, которому отпущены Кол-во Серия N N (с - по) Прим.
             
             
             

Приложение N 31
к Административному регламенту
Федеральной миграционной службы
по предоставлению государственной
услуги по выдаче, замене
и по исполнению государственной
функции по учету паспортов
гражданина Российской Федерации,
удостоверяющих личность гражданина
Российской Федерации на территории
Российской Федерации

ПЕРЕЧЕНЬ
ОБЯЗАТЕЛЬНЫХ РЕКВИЗИТОВ ЭЛЕКТРОННОГО УЧЕТА ПОСТУПЛЕНИЯ И ВЫДАЧИ ПАСПОРТОВ

N Подразделение (код) Подразделение (наименование) N накладной Дата накладной Тип накладной (приход /уход) Кол-во бланков Откуда (код) Откуда (наименование) Серия бланков N (с) N (по) Куда переданы (код) Куда переданы (наименование) Признак действительности Причина недейств. Примечание
                                 
                                 
                                 

Приложение N 32
к Административному регламенту
Федеральной миграционной службы
по предоставлению государственной
услуги по выдаче, замене
и по исполнению государственной
функции по учету паспортов
гражданина Российской Федерации,
удостоверяющих личность гражданина
Российской Федерации на территории
Российской Федерации

Форма N 32П

Подразделение  
    (наименование)

НАКЛАДНАЯ N _____

Кому отпущены бланки паспортов    
N и дата документа, по которому отпущены бланки паспортов  
     
N N п/п Наименование Ед. изм. Количество Серия N N (с - по)
           
    Руководитель подразделения
Выдал      
"__" ______________ 20__ г.   Принял  

Получение просим подтвердить

Тара (мешки) в количестве ______ шт. подлежит возврату.

Приложение N 33
к Административному регламенту
Федеральной миграционной службы
по предоставлению государственной
услуги по выдаче, замене
и по исполнению государственной
функции по учету паспортов
гражданина Российской Федерации,
удостоверяющих личность гражданина
Российской Федерации на территории
Российской Федерации

ПЕРЕЧЕНЬ
ОБЯЗАТЕЛЬНЫХ РЕКВИЗИТОВ УЧЕТА ВЫДАННЫХ ПАСПОРТОВ

Код документа

Серия паспорта

Номер паспорта

Дата выдачи паспорта

Регион выдачи паспорта

Наименование органа, выдавшего паспорт

Код подразделения

Причина выдачи паспорта

Вид предъявленного документа

Номер предъявленного документа

Дата выдачи предъявленного документа

Орган, выдавший предъявленный документ

Фамилия владельца

Имя владельца

Дата рождения владельца

Пол владельца

Страна/регион рождения владельца

Вид первичной регистрации

Регион первичной регистрации

Город/район первичной регистрации

Орган регистрационного учета

Действие

ПЕРЕЧЕНЬ
ОБЯЗАТЕЛЬНЫХ РЕКВИЗИТОВ УЧЕТА УТРАЧЕННЫХ (ПОХИЩЕННЫХ) ПАСПОРТОВ (БЛАНКОВ ПАСПОРТА), ПОДЛЕЖАЩИХ СДАЧЕ (ИЗЪЯТИЮ) ПАСПОРТОВ, НАЙДЕННЫХ (НЕВОСТРЕБОВАННЫХ) ПАСПОРТОВ, ПАСПОРТОВ ЛИЦ, У КОТОРЫХ ПРЕКРАТИЛОСЬ ГРАЖДАНСТВО РОССИЙСКОЙ ФЕДЕРАЦИИ, ПАСПОРТОВ УМЕРШИХ, ВЫДАННЫХ В НАРУШЕНИЕ УСТАНОВЛЕННОГО ПОРЯДКА ПАСПОРТОВ, А ТАКЖЕ ИСПОРЧЕННЫХ ПРИ ОФОРМЛЕНИИ БЛАНКОВ ПАСПОРТОВ

Код документа

Вид документа

Серия документа

Номер документа

Фамилия (если тип документа - паспорт)

Имя (если тип документа - паспорт)

Дата рождения (если тип документа - паспорт)

Пол владельца

Документ выдан (если тип документа - паспорт)

Дата выдачи (если тип документа - паспорт)

Регион выдачи (если тип документа - паспорт)

Подразделение (если тип документа - паспорт)

Фамилия заявителя (наименование организации, органа)

Регион регистрации заявления (документа)

Подразделение регистрации заявления (документа)

Код подразделения

Вид заявления (документа)

N заявления (документа)

Дата заявления (документа)

Ф.И.О. начальника подразделения, зарегистрировавшего заявление (получившего документ)

ПЕРЕЧЕНЬ
ОБЯЗАТЕЛЬНЫХ РЕКВИЗИТОВ ДЛЯ СНЯТИЯ С УЧЕТА РАНЕЕ ОБЪЯВЛЕННЫХ УТРАЧЕННЫМИ (ПОХИЩЕННЫМИ) ПАСПОРТОВ (БЛАНКОВ ПАСПОРТОВ) ИЛИ ПОДЛЕЖАЩИХ СДАЧЕ (ИЗЪЯТИЮ) ПАСПОРТОВ

Код документа

Вид документа

Серия документа

Номер документа

Регион обнаружения документа

Подразделение, обнаружившее документ

Код подразделения

Дата изъятия

Номер акта на уничтожение

Дата составления акта

Ф.И.О. начальника подразделения, снимающего документ с учета

ПЕРЕЧЕНЬ
ОБЯЗАТЕЛЬНЫХ РЕКВИЗИТОВ УЧЕТА ПАСПОРТОВ ПРИ ИЗМЕНЕНИИ СВЕДЕНИЙ О РЕГИСТРАЦИИ ВЛАДЕЛЬЦА

Код документа

Вид операции

Серия паспорта

Номер паспорта

Дата выдачи паспорта

Регион выдачи паспорта

Наименование органа, выдавшего паспорт

Код подразделения

Фамилия владельца

Имя владельца

Дата рождения владельца

Пол владельца

Страна/регион рождения владельца

Вид регистрации

Дата регистрации владельца

Регион регистрации владельца

Город/район регистрации владельца

Орган регистрационного учета

Код подразделения

Приложение N 34
к Административному регламенту
Федеральной миграционной службы
по предоставлению государственной
услуги по выдаче, замене
и по исполнению государственной
функции по учету паспортов
гражданина Российской Федерации,
удостоверяющих личность гражданина
Российской Федерации на территории
Российской Федерации

ТАБЛИЧНЫЙ ОПИСАТЕЛЬ ДОКУМЕНТА ПО УЧЕТУ ВЫДАННЫХ ПАСПОРТОВ <1>

<1> Данный формат выгрузки используется до внедрения прикладного программного обеспечения "Территория".

РАЗДЕЛИТЕЛИ ДОКУМЕНТОВ

Начало документа - '((('

Конец документа - ')))'

Конец реквизита - '/'

Ограничитель номера реквизита - ':'

Разделитель групп (МНОЖЕСТВЕННЫХ РЕКВИЗИТОВ) - '='

(разделитель групп используется для реализации ситуации ОН ЖЕ)

Разделитель значений - ',' (запятая)

(разделитель значений используется для разделения подреквизитов)

Наименование реквизита Код реквизита Размерность реквизита Имя словаря Признак обязательности Допустимые символы
1 2 3 4 5 6
Код документа 888444 6 - Да циф.
Серия паспорта 1 4 - Да циф.
Номер паспорта 2 6 - Да циф.
Дата выдачи паспорта 3 8 - Да циф.
Регион выдачи паспорта 4 30 Регион Да сим.
Город/район выдачи паспорта 5 30 - Нет сим.
Населенный пункт выдачи 6 30 - Нет сим.
Наименование органа, выдавшего паспорт 7 150 - Да сим.
Код подразделения 8 6 - Да циф.
Причина выдачи паспорта 9 50 Причина выдачи паспорта Да сим.
Вид предъявленного документа 10 50 Вид документа Да сим.
Серия предъявленного документа 11 15 - Нет сим.
Номер предъявленного документа 12 20 - Да сим.
Дата выдачи предъявленного документа 13 8 - Да циф.
Орган, выдавший предъявленный документ 14 150 - Да сим.
Фамилия владельца 15 30 - Да сим.
Имя владельца 16 30 - Да сим.
Отчество владельца 17 30 - Нет сим.
Дата рождения владельца 18 8 - Да циф.
Пол владельца 19 1 Пол Да сим.
Страна/регион рождения владельца 20 150 - Да сим.
Город/район рождения владельца 21 150 - Нет сим.
Населенный пункт рождения владельца 22 150 - Нет сим.
Дополнительные сведения 23 200 - Нет сим.
Вид первичной регистрации 24 30 Вид регистрации Да сим.
Регион первичной регистрации 25 30 Регион Да сим.
Город/район первичной регистрации 26 30 - Да сим.
Населенный пункт первичной регистрации 27 30 - Нет сим.
Улица 28 100 - Нет сим.
Дом 29 5 - Нет сим.
Строение/корпус 30 5 - Нет циф.
Квартира 31 10 - Нет циф.
Орган регистрационного учета 32 100 - Да сим.
Действие 33 14 Словарь Да сим.

Пример:

Форма 888444. Постановка на учет выданного паспорта.

(((888444/1::4502/2:123456/3:01042002/4:МОСКОВСКАЯ/5:МЫТИЩИНСКИЙ/ 6:Г.ДОЛГОПРУДНЫЙ/7:1 ОМ УВД Г.ДОЛГОПРУДНЫЙ/ 8:454367/9:УТРАТА/10:СВИДЕТЕЛЬСТВО О РОЖДЕНИИ/ 11:34/12:123456/13:01021951/14:ЗАГС Г.МЫТИЩИ/15:ИВАНОВ/16:ПЕТР/ 17:СИДОРОВИЧ/18:01011951/19:М/20:РЯЗАНСКАЯ/21:КАСИМОВСКИЙ/22:Д.ЗАИМКА/ 23:СОСТОИТ В БРАКЕ/24:ПО МЕСТУ ЖИТЕЛЬСТВА/25:МОСКОВСКАЯ ОБЛ./ 26:МЫТИЩИНСКИЙ/27:Г.ДОЛГОПРУДНЫЙ/28:КРАСНЫХ СТРОИТЕЛЕЙ/29:4/30:3/31:1/ 32:1 ОМ УВД Г.ДОЛГОПРУДНЫЙ/33:ДОБАВИТЬ)))

Пример документа - если отсутствуют необязательные реквизиты.

(((888444/1:4502/2:123456/3:01042002/4:МОСКОВСКАЯ/ 7:1 ОМ УВД Г.ДОЛГОПРУДНЫЙ/8:454367/9:УТРАТА/10:СВИДЕТЕЛЬСТВО О РОЖДЕНИИ/ 12:123456/13:01021951/14:ЗАГС Г.МЫТИЩИ/15:ИВАНОВ/16:ПЕТР/ 18:01011951/19:М/20:РЯЗАНСКАЯ/24:ПО МЕСТУ ЖИТЕЛЬСТВА/25:МОСКОВСКАЯ ОБЛ./ 26:МЫТИЩИНСКИЙ/32:1 ТП ОУФМС Г.ДОЛГОПРУДНЫЙ/33:ДОБАВИТЬ)))

Примечания:

1. При вводе значений реквизитов запрещено использование следующих символов: "=", ",", "(", ")", "/", ":". При вводе значения реквизитов 4, 25 разрешается использовать символы "(", ")".

2. Все строки документа начинаются с первой позиции. Если реквизит состоит из нескольких слов и перенос на следующую строку осуществляется на пробеле, разделяющем слова, то очередная строка документа начинается с пробела, а затем следуют слова данного реквизита.

3. При вводе значений реквизитов - СЕРИЯ ДОКУМЕНТА, НОМЕР ДОКУМЕНТА, ДАТА - запрещено использовать какие-либо символы в качестве разделителей.

Например: "-", "пробел", ".", "\" и т.д.

4. Действие - Изменение следует использовать для проведения корректировки учетных данных, хранящихся в РАС и ФАС "Российский паспорт".

Приложение N 35
к Административному регламенту
Федеральной миграционной службы
по предоставлению государственной
услуги по выдаче, замене
и по исполнению государственной
функции по учету паспортов
гражданина Российской Федерации,
удостоверяющих личность гражданина
Российской Федерации на территории
Российской Федерации

ТАБЛИЧНЫЙ ОПИСАТЕЛЬ ДОКУМЕНТОВ ПО УЧЕТУ УТРАЧЕННЫХ (ПОХИЩЕННЫХ) ПАСПОРТОВ (БЛАНКОВ ПАСПОРТА), ПОДЛЕЖАЩИХ СДАЧЕ (ИЗЪЯТИЮ) ПАСПОРТОВ, НАЙДЕННЫХ (НЕВОСТРЕБОВАННЫХ) ПАСПОРТОВ, ПАСПОРТОВ ЛИЦ, У КОТОРЫХ ПРЕКРАТИЛОСЬ ГРАЖДАНСТВО РОССИЙСКОЙ ФЕДЕРАЦИИ, ПАСПОРТОВ УМЕРШИХ, ВЫДАННЫХ В НАРУШЕНИЕ УСТАНОВЛЕННОГО ПОРЯДКА ПАСПОРТОВ, А ТАКЖЕ ИСПОРЧЕННЫХ ПРИ ОФОРМЛЕНИИ БЛАНКОВ ПАСПОРТОВ <1>

<1> Данный формат выгрузки используется до внедрения прикладного программного обеспечения "Территория".

РАЗДЕЛИТЕЛИ ДОКУМЕНТОВ:

Начало документа - '((('

Конец документа - ')))'

Конец реквизита - '/'

Ограничитель номера реквизита - ':'

Разделитель групп (МНОЖЕСТВЕННЫХ РЕКВИЗИТОВ) - '='

(разделитель групп используется для реализации ситуации ОН ЖЕ)

Разделитель значений - ',' (запятая)

(разделитель значений используется для разделения подреквизитов)

Наименование реквизита Код реквизита Размерность реквизита Имя словаря Признак обязательности Допустимые символы
1 2 3 4 5 6
Код документа 888111 6 - Да циф
Вид документа 1 20 Вид документа Да сим.
Серия документа 2 4 - Да циф.
Номер документа 3 6 - Да циф.
Данные о владельце          
Фамилия 4 30 - Да, если вид документа не бланк сим.
Имя 5 30 - -"- сим.
Отчество 6 30 - Нет сим.
Дата рождения 7 8 - Да, если вид документа не бланк циф.
Пол владельца 8 1 Пол Да сим.
Документ выдан          
Дата выдачи 9 8   -"- циф.
Регион выдачи 10 30 Регион -"- сим.
Подразделение 11 150 - -"- сим.
Заявление (документ)          
Фамилия заявителя (наименование организации, органа) 12 30 - Да сим.
Имя заявителя 13 30 - Нет сим.
Отчество заявителя 14 30 - Нет сим.
Дата рождения 15 8 - Нет сим.
Регион регистрации заявления (документа) 16 30 Регион Да сим.
Подразделение регистрации заявления (документа) 17 150 - Да сим.
Код подразделения 18 6 - Да циф.
Вид заявления (документа) 19 25 Вид заявления Да сим.
N заявления (документа) 20 5 - Да сим.
Дата заявления (документа) 21 8 - Да циф.
Ф.И.О. начальника подразделения, зарегистрировавшего заявление, получившего документ 22 50 - Да сим.

Пример:

Форма 888111. Постановка на учет утраченного паспорта (бланка).

(((888111/1:ПАСПОРТ/2:4502/3:123456/4:ИВАНОВ/5:ИВАН/6:ИВАНОВИЧ/ 7:09091950/8:М/9:09092000/10 МОСКОВСКАЯ ОБЛ./11:ТП N 1 ФМС Г.БАЛАШИХА/ 12:ПЕТРОВ/13:ПЕТР/14:ПЕТРОВИЧ/15:09091944/16:МОСКОВСКАЯ ОБЛ./ 17:Г.ВОЛОКОЛАМСК/18:720001/19:ЗАЯВЛЕНИЕ ГРАЖДАНИНА/20:234/21:09022001/ 22:СИДОРОВ С.С./)))

ТАБЛИЧНЫЙ ОПИСАТЕЛЬ ДОКУМЕНТОВ ПО СНЯТИЮ С УЧЕТА УТРАЧЕННЫХ (ПОХИЩЕННЫХ) ПАСПОРТОВ (БЛАНКОВ ПАСПОРТОВ) И ПОДЛЕЖАЩИХ СДАЧЕ (ИЗЪЯТИЮ) ПАСПОРТОВ <1>

<1> Данный формат выгрузки используется до внедрения прикладного программного обеспечения "Территория".

РАЗДЕЛИТЕЛИ ДОКУМЕНТОВ

Начало документа - '((('

Конец документа - ')))'

Конец реквизита - '/'

Ограничитель номера реквизита - ':'

Разделитель групп (МНОЖЕСТВЕННЫХ РЕКВИЗИТОВ) - '='

(разделитель групп используется для реализации ситуации ОН ЖЕ)

Разделитель значений - ',' (запятая)

(разделитель значений используется для разделения подреквизитов)

Наименование реквизита Код реквизита Размерность реквизита Имя словаря Признак обязательности Допустимые символы
Код документа 888222 6 - Да циф.
Вид документа 1 20 Вид документа Да сим.
Серия документа 2 5 - Да циф.
Номер документа 3 10 - Да циф.
Документ обнаружен          
Регион обнаружения документа 4 30 Регион Да сим.
Подразделение, обнаружившее документ 5 150 - Да сим.
Код подразделения 6 6 - Да циф.
Дата изъятия 7 8 - Да циф.
Номер акта на уничтожение 8 10 - Да сим.
Дата составления акта 9 8 - Да циф.
Дополнительные сведения 10 250 - Нет сим.
Ф.И.О. начальника подразделения, снимающего документ с учета 11 50 - Да сим.

Пример:

Форма 888222. Снятие с учета утраченного паспорта (бланка).

(((888222/1:ПАСПОРТ/2:4502/3:123456/4:ЛЕНИНГРАДСКАЯ ОБЛ./ 5:УФМС ПО Г.САНКТ-ПЕТЕРБУРГУ И ЛЕНИНГРАДСКОЙ ОБЛАСТИ/6:780017/7:09092000/8:1200/9:09122000/ 10:ОБНАРУЖЕН ПРИ ЗАДЕРЖАНИИ/11:ИВАНОВ И.П./)))

Примечания.

1. При вводе значений реквизитов запрещено использование следующих символов: "=", ",", "(",")", "/", ":".

При вводе значения реквизитов с номерами 9, 10, 15, 16 документа с кодом 888111 разрешается использовать символы "(", ")".

При вводе значения реквизитов с номерами 4, 5 документа с кодом 888222 разрешается использовать символы "(", ")".

2. Все строки документа начинаются с первой позиции.

Если реквизит состоит из нескольких слов и перенос на следующую строку осуществляется на пробеле, разделяющем слова, то очередная строка документа начинается с пробела, а затем следуют слова данного реквизита.

3. При вводе значений реквизитов - СЕРИЯ ДОКУМЕНТА, НОМЕР ДОКУМЕНТА, ДАТА, НОМЕР АКТА - запрещено использовать какие-либо символы в качестве разделителей. Например: "-", "пробел", ".", "\" и так далее.

Приложение N 36
к Административному регламенту
Федеральной миграционной службы
по предоставлению государственной
услуги по выдаче, замене
и по исполнению государственной
функции по учету паспортов
гражданина Российской Федерации,
удостоверяющих личность гражданина
Российской Федерации на территории
Российской Федерации

ТАБЛИЧНЫЙ ОПИСАТЕЛЬ ДОКУМЕНТА ПО УЧЕТУ ПАСПОРТОВ ПРИ ИЗМЕНЕНИИ СВЕДЕНИЙ О РЕГИСТРАЦИИ ВЛАДЕЛЬЦА <1>

<1> Данный формат выгрузки используется до внедрения прикладного программного обеспечения "Территория".

Разделители документов:

Начало документа - '((('

Конец документа - ')))'

Конец реквизита - '/'

Ограничитель номера реквизита - ':'

Разделитель групп (МНОЖЕСТВЕННЫХ РЕКВИЗИТОВ) - '='

(Разделитель групп используется для реализации ситуаций ОН ЖЕ)

Разделитель значений - ','

(Разделитель значений используется для разделения подреквизитов)

Наименование реквизита Код реквизита Размерность реквизита Имя словаря Признак обязательности Допустимые символы
1 2 3 4 5 6
Код документа 888555 6 - Да циф.
Вид операции 1 1 Вид операции Да циф.
Серия паспорта 2 4 - Да циф.
Номер паспорта 3 6 - Да циф.
Дата выдачи паспорта 4 8 - Да циф.
Регион выдачи паспорта 5 30 Регион Да сим.
Город/район выдачи паспорта 6 30 - Нет сим.
Населенный пункт выдачи паспорта 7 30 - Нет сим.
Наименование органа, выдавшего паспорт 8 150 - Да сим.
Код подразделения 9 6 - Да циф.
Фамилия владельца 10 30 - Да сим.
Имя владельца 11 30 - Да сим.
Отчество владельца 12 30 - Нет сим.
Дата рождения владельца 13 8 - Да циф.
Пол владельца 14 1 Пол Да сим.
Страна/регион рождения владельца 15 30 - Да сим.
Город/район рождения владельца 16 30 - Нет сим.
Населенный пункт рождения владельца 17 30 - Нет сим.
Вид регистрации 18 30 Вид регистрации Да сим.
Дата регистрации/ снятия с рег. учета владельца 19 8 - Да циф.
Регион регистрации /снятия с рег. учета владельца 20 30 Регион Да сим.
Город/район регистрации/снятия с рег. учета владельца 21 30 - Да сим.
Населенный пункт регистрации/снятия с рег. учета владельца 22 30 - Нет сим.
Улица 23 30 - Нет сим.
Дом 24 5 - Нет сим.
Строение/корпус 25 5 - Нет циф.
Квартира 26 10 - Нет циф.
Орган регистрационного учета 27 150 - Да сим.
Код подразделения 28 6 - Да циф.

Пример: Форма 888555. Регистрация владельца паспорта по месту жительства.

(((888555/1:1/2:5897/3:000199/4:24021998/5:ПСКОВСКАЯ ОБЛ./6:МУРОВСКИЙ РАЙОН/ 7:Д.ПСКОВСКАЯ/8:УВД ПСКОВСКОЙ ОБЛАСТИ/9:601234/10:ИВАНОВ/ 11:ПЕТР/12:ПЕТРОВИЧ/13:01011947/14:М/15:СССР/16:Г.МОСКВА/17:Г.МОСКВА/ 18:ПО МЕСТУ ЖИТЕЛЬСТВА/19:01012000/20:ПСКОВСКАЯ ОБЛ./21:ДЕДОВИЧСКИЙ РАЙОН/ 22:П.ПИОНЕРНЫЙ/23:ЭНТУЗИАСТОВ ПР./24:1/25:7/26:7/27:ОФМС ДЕДОВИЧСКОГО РАЙОНА/28:780003)))

Пример документа, если отсутствуют необязательные реквизиты

(((888555/1:1/2:5897/3:000199/4:24021998/5:ПСКОВСКАЯ ОБЛ./8:УВД ПСКОВСКОЙ ОБЛАСТИ/ 9:601234/10:СУЛЕЙМАНОВ/11:ОГЛЫМУРЗА/13:01011947/14:М/15:СССР/16:Г.МОСКВА/17:Г.МОСКВА/ 18:ПО МЕСТУ ЖИТЕЛЬСТВА/19:01012000/20:ПСКОВСКАЯ ОБЛ./21:ДЕДОВИЧСКИЙ РАЙОН/ 27:ОФМС ДЕДОВИЧСКОГО РАЙОНА/28:780003)))

Примечания.

1. При вводе значений реквизитов запрещено использование следующих символов: "=", ",", "(", ")", "/", ":".

При вводе значения реквизитов 5, 15, 20 разрешается использовать символы "(", ")".

2. Все строки документа начинаются с первой позиции. Если реквизит состоит из нескольких слов и перенос на следующую строку осуществляется на пробеле, разделяющем слова, то очередная строка документа начинается с пробела, а затем следуют слова данного реквизита.

3. При вводе значений реквизитов - "СЕРИЯ ДОКУМЕНТА", "НОМЕР ДОКУМЕНТА", "ДАТА" - запрещено использовать какие-либо символы в качестве разделителей.

Например: "-", "пробел", ".", "/" и т.д.

Приложение N 37
к Административному регламенту
Федеральной миграционной службы
по предоставлению государственной
услуги по выдаче, замене
и по исполнению государственной
функции по учету паспортов
гражданина Российской Федерации,
удостоверяющих личность гражданина
Российской Федерации на территории
Российской Федерации

ПЕРЕЧЕНЬ И СОСТАВ СЛОВАРНЫХ РЕКВИЗИТОВ

(в ред. Приказа ФМС РФ от 12.07.2011 N 293)

Пол

Муж (в ред. Приказа ФМС РФ от 12.07.2011 N 293)

Жен (в ред. Приказа ФМС РФ от 12.07.2011 N 293)

Вид регистрации

ПО МЕСТУ ЖИТЕЛЬСТВА

ПО МЕСТУ ПРЕБЫВАНИЯ

Причина выдачи (замены) паспорта

ДОСТИЖЕНИЕ 14 ЛЕТ

ДОСТИЖЕНИЕ 20 ЛЕТ

ДОСТИЖЕНИЕ 45 ЛЕТ

ОБМЕН ПАСПОРТА СССР

УТРАТА ПАСПОРТА

ПОХИЩЕНИЕ ПАСПОРТА

ИЗМЕНЕНИЕ УСТАНОВОЧНЫХ ДАННЫХ

ИЗМЕНЕНИЕ ПОЛА

НЕПРИГОДНОСТЬ К ИСПОЛЬЗОВАНИЮ

ДОКУМЕНТИРОВАНИЕ В МЕСТАХ ЛИШЕНИЯ СВОБОДЫ

ПРИБЫТИЕ ИЗ МЕСТ ЛИШЕНИЯ СВОБОДЫ

ПРИБЫТИЕ ИЗ-ЗА ГРАНИЦЫ

ПО УВОЛЬНЕНИЮ В ЗАПАС

ВЫДАЧА ВОЕННОСЛУЖАЩЕМУ

ПРИОБРЕТЕНИЕ ГРАЖДАНСТВА РФ

ОБНАРУЖЕНИЕ ОШИБОК

ИНОЕ

Вид документа

ПАСПОРТ

БЛАНК ПАСПОРТА

СВИДЕТЕЛЬСТВО О РОЖДЕНИИ

ИНЫЕ ДОКУМЕНТЫ

Вид заявления (документа)

ЗАЯВЛЕНИЕ ВЛАДЕЛЬЦА

ЗАЯВЛЕНИЕ ГРАЖДАНИНА

СЛУЖЕБНОЕ РАССЛЕДОВАНИЕ

РАПОРТ СОТРУДНИКА

УГОЛОВНОЕ ДЕЛО

СВИДЕТЕЛЬСТВО О СМЕРТИ

СООБЩЕНИЕ О СМЕРТИ

СООБЩЕНИЕ О ВЫХОДЕ ИЗ ГРАЖДАНСТВА РОССИЙСКОЙ ФЕДЕРАЦИИ

ПОРЧА ПРИ ОФОРМЛЕНИИ

СООБЩЕНИЕ О НАХОДКЕ ПАСПОРТА

АКТ ОБ УНИЧТОЖЕНИИ ПАСПОРТА (в ред. Приказа ФМС РФ от 12.07.2011 N 293)

Действие

1. ДОБАВИТЬ

2. ИЗМЕНИТЬ

3. УДАЛИТЬ

Вид операции

1. ПОСТАНОВКА НА РЕГИСТРАЦИОННЫЙ УЧЕТ

2. СНЯТИЕ С РЕГИСТРАЦИОННОГО УЧЕТА

Регион

АГИНСКИЙ БУРЯТСКИЙ АО

АЛТАЙСКИЙ КРАЙ

АМУРСКАЯ ОБЛ.

АРХАНГЕЛЬСКАЯ ОБЛ.

АСТРАХАНСКАЯ ОБЛ.

БЕЛГОРОДСКАЯ ОБЛ.

БРЯНСКАЯ ОБЛ.

ВЛАДИМИРСКАЯ ОБЛ.

ВОЛГОГРАДСКАЯ ОБЛ.

ВОЛОГОДСКАЯ ОБЛ.

ВОРОНЕЖСКАЯ ОБЛ.

Г. МОСКВА

Г. САНКТ-ПЕТЕРБУРГ

ЕВРЕЙСКАЯ АВТ. ОБЛ.

ЗАБАЙКАЛЬСКИЙ КРАЙ

ИВАНОВСКАЯ ОБЛ.

ИРКУТСКАЯ ОБЛ.

КАБАРДИНО-БАЛКАРСКАЯ РЕСП.

КАЛИНИНГРАДСКАЯ ОБЛ.

КАЛУЖСКАЯ ОБЛ.

КАМЧАТСКАЯ ОБЛ.

КАМЧАТСКИЙ КРАЙ

КАРАЧАЕВО-ЧЕРКЕССКАЯ РЕСП.

КЕМЕРОВСКАЯ ОБЛ.

КИРОВСКАЯ ОБЛ.

КОМИ-ПЕРМЯЦКИЙ АО

КОРЯКСКИЙ АО

КОСТРОМСКАЯ ОБЛ.

КРАСНОДАРСКИЙ КРАЙ

КРАСНОЯРСКИЙ КРАЙ

КУРГАНСКАЯ ОБЛ.

КУРСКАЯ ОБЛ.

ЛЕНИНГРАДСКАЯ ОБЛ.

ЛИПЕЦКАЯ ОБЛ.

МАГАДАНСКАЯ ОБЛ.

МОСКОВСКАЯ ОБЛ.

МУРМАНСКАЯ ОБЛ.

НЕНЕЦКИЙ АО

НИЖЕГОРОДСКАЯ ОБЛ.

НОВГОРОДСКАЯ ОБЛ.

НОВОСИБИРСКАЯ ОБЛ.

ОМСКАЯ ОБЛ.

ОРЕНБУРГСКАЯ ОБЛ.

ОРЛОВСКАЯ ОБЛ.

ПЕНЗЕНСКАЯ ОБЛ.

ПЕРМСКАЯ ОБЛ.

ПЕРМСКИЙ КРАЙ

ПРИМОРСКИЙ КРАЙ

ПСКОВСКАЯ ОБЛ.

РЕСП. АДЫГЕЯ

РЕСП. АЛТАЙ

РЕСП. БАШКОРТОСТАН

РЕСП. БУРЯТИЯ

РЕСП. ДАГЕСТАН

РЕСП. ИНГУШЕТИЯ

РЕСП. КАЛМЫКИЯ

РЕСП. КАРЕЛИЯ

РЕСП. КОМИ

РЕСП. МАРИЙ ЭЛ

РЕСП. МОРДОВИЯ

РЕСП. САХА (ЯКУТИЯ)

РЕСП. СЕВЕРНАЯ ОСЕТИЯ - АЛАНИЯ

РЕСП. ТАТАРСТАН

РЕСП. ТЫВА

РЕСП. ХАКАСИЯ

РОСТОВСКАЯ ОБЛ.

РЯЗАНСКАЯ ОБЛ.

САМАРСКАЯ ОБЛ.

САРАТОВСКАЯ ОБЛ.

САХАЛИНСКАЯ ОБЛ.

СВЕРДЛОВСКАЯ ОБЛ.

СМОЛЕНСКАЯ ОБЛ.

СТАВРОПОЛЬСКИЙ КРАЙ

ТАЙМЫРСКИЙ АО

ТАМБОВСКАЯ ОБЛ.

ТВЕРСКАЯ ОБЛ.

ТОМСКАЯ ОБЛ.

ТУЛЬСКАЯ ОБЛ.

ТЮМЕНСКАЯ ОБЛ.

УДМУРТСКАЯ РЕСП.

УЛЬЯНОВСКАЯ ОБЛ.

УСТЬ-ОРДЫНСКИЙ БУРЯТСКИЙ АО

ХАБАРОВСКИЙ КРАЙ

ХАНТЫ-МАНСИЙСКИЙ АО

ЧЕЛЯБИНСКАЯ ОБЛ.

ЧЕЧЕНСКАЯ РЕСП.

ЧИТИНСКАЯ ОБЛ.

ЧУВАШСКАЯ РЕСП.

ЧУКОТСКИЙ АО

ЭВЕНКИЙСКИЙ АО

ЯМАЛО-НЕНЕЦКИЙ АО

ЯРОСЛАВСКАЯ ОБЛ.

8 ГУ МВД РОССИИ

ПВУ МВД РОССИИ

ГПВУ МВД РОССИИ

ФМС РОССИИ

Приложение N 38
к Административному регламенту
Федеральной миграционной службы
по предоставлению государственной
услуги по выдаче, замене
и по исполнению государственной
функции по учету паспортов
гражданина Российской Федерации,
удостоверяющих личность гражданина
Российской Федерации на территории
Российской Федерации

ПЕРЕЧЕНЬ ДОКУМЕНТОВ С УКАЗАНИЕМ СРОКОВ ИХ ХРАНЕНИЯ

N N форм Наименование Срок хранения
Заявление о выдаче (замене) паспортов 85 лет
Заявление о выдаче (замене) паспортов (архивная картотека) 85 лет
Журнал учета временных удостоверений личности гражданина Российской Федерации 10 лет
20П Журналы учета поступления паспортов и выдачи их гражданам постоянно
22П Сообщения (об уничтожении паспортов) 5 лет
23П Запросы об оформлении паспортов лицам, отбывающим наказание 3 года
  Материалы об утрате паспорта 3 года
29П Акт об уничтожении недействительных паспортов 5 лет
30П Книги учета поступления и выдачи бланков паспортов 85 лет
31П Накладные об отпуске бланков паспортов 10 лет
  Справки о нахождении на полном государственном обеспечении, принятии в российское гражданство, копии постановлений об освобождении из приемников-распределителей и др. документы, а также акты проверок и т.д. 3 года

Приложение N 39
к Административному регламенту
Федеральной миграционной службы
по предоставлению государственной
услуги по выдаче, замене
и по исполнению государственной
функции по учету паспортов
гражданина Российской Федерации,
удостоверяющих личность гражданина
Российской Федерации на территории
Российской Федерации

СВЕДЕНИЯ О МЕСТОНАХОЖДЕНИИ, КОНТАКТНЫХ ТЕЛЕФОНАХ, ИНТЕРНЕТ-АДРЕСАХ, АДРЕСАХ ЭЛЕКТРОННОЙ ПОЧТЫ ФМС РОССИИ И ЕЕ ТЕРРИТОРИАЛЬНЫХ ОРГАНОВ, ПРЕДОСТАВЛЯЮЩИХ ГОСУДАРСТВЕННУЮ УСЛУГУ

N п/п Наименование органа Адрес Телефон справочной службы Адрес электронной почты, интернет-сайта
1 ФМС России 107078, г. Москва, ул. Верхняя Радищевская, д. 4, стр. 1 8(495) 698-00-78 www.fmsrf.ru
www.fms.gov.ru
2 УФМС России по г. Москве 115035, г. Москва, ул. Б. Ордынка, д. 16, стр. 4 8(495) 230-72-24, 230-72-64 www.fmsmoscow.ru
3 УФМС России по Московской области 140053, Московская обл., г. Люберцы, Новорязанское шоссе, д. 4 559-97-18 ufms@mso.mvd.ru
4 ОФМС России по Республике Адыгея 385000, г. Майкоп, ул. Краснооктябрьская, д. 12 8(8772) 52-10-17 нет
5 ОФМС России по Республике Алтай 649002, г. Горно-Алтайск, пр-т Коммунистический, д. 109 8(388-22) 6-20-12, 2-29-73 нет
6 УФМС России по Республике Башкортостан 450025, г. Уфа, ул. Пушкина, д. 63 8(347) 272-62-80 нет
7 УФМС России по Республике Бурятия 670009, г. Улан-Удэ, ул. Н. Нищенко, д. 19 8(3012) 55-95-27 mvdpvo@uld.mvd.ru
8 УФМС России по Республике Дагестан 367015, г. Махачкала, ул. Ирчи Казака, д. 2а 8(8722) 62-19-55 udm@mxc.mvd.ru
9 ОФМС России по Республике Ингушетия 386101, г. Назрань, пер. Ингушский, д. 2 8(8732) 22-15-18 udmmvdru@mail.ru
10 УФМС России по Кабардино-Балкарской Республике 360022, г. Нальчик, пер. Ленина, д. 67а 8(8662) 77-75-36 ufmskbr@mail.ru
11 ОФМС России по Республике Калмыкия 358000, г. Элиста, ул. Дармаева, д. 21 8(847-22) 5-44-18 нет
12 ОФМС России по Карачаево-Черкесской Республике 369000, г. Черкесск, ул. Пушкинская, д. 83 8(878-22) 9-27-85 нет
13 УФМС России по Республике Карелия 185005, г. Петрозаводск, пр. Александра Невского, д. 17 8(8142) 73-38-30 migrazia@onego.ru
14 УФМС России по Республике Коми 167981, г. Сыктывкар, ул. Советская, д. 63А 8(8212) 28-20-93, 28-24-31 нет
15 УФМС России по Республике Марий Эл 424000, г. Йошкар-Ола, ул. Волкова, д. 103А 8(8362) 68-02-13 нет
16 УФМС России по Республике Мордовия 430003, г. Саранск, пр-т Ленина, д. 30а 8(834-2) 47-85-12 www.fmsrm.ru
17 УФМС России по Республике Саха Якутия 677005, г. Якутск, ул. Лермонтова, д. 43 8(4112) 42-44-46 fmsvkt@mail.ru
18 УФМС России по Республике Северная Осетия - Алания 362040, г. Владикавказ, ул. Тхапсаева, д. 4 8(8672) 54-73-57 ufms-rso-a@yandex.ru
19 УФМС России по Республике Татарстан 420012, г. Казань, ул. Чехова, д. 8/2 8(843) 291-23-63 ufms.tatar.ru
20 ОФМС России по Республике Тыва 667000, г. Кызыл, ул. Ленина, д. 64 8(394-22) 1-32-90, 3-02-95 tyva-ool@yandex.ru
21 УФМС России по Удмуртской Республике 426076, г. Ижевск, ул. Пушкинская, д. 164 8(3412) 78-30-00, 78-19-53 нет
22 УФМС России по Республике Хакасия 655017, г. Абакан, ул. Советская, д. 35 8(390-22) 3-62-90 ufmsrh@mail.ru
23 УФМС России по Чеченской Республике 364060, г. Грозный, ул. Тухачевского, д. 11А 8(8712) 33-21-29 нет
24 УФМС России по Чувашской Республике 428000, г. Чебоксары, ул. К. Маркса, д. 44 8(8352) 30-66-63 www.fmsch.cap.ru
25 УФМС России по Алтайскому краю 656056, г. Барнаул, Комсомольский пр-т, д. 13 8(3852) 39-74-73 updmak@rambler.ru
26 УФМС России по Забайкальскому краю 672010, г. Чита, ул. Ингодинская, д. 72а 8(302-2) 26-86-02 ufmsl@cht.mvd.ru
27 УФМС России по Камчатскому краю 683024, г. Петропавловск-Камчатский, пр-т 50 лет Октября, д. 23/2 8(4152) 26-60-98, 27-14-63 нет
28 УФМС России по Краснодарскому краю 350020, г. Краснодар, ул. Красная, д. 176 8(861) 255-69-30 ufmskrn@yandex.ru
29 УФМС России по Красноярскому краю 660017, г. Красноярск, ул. Дзержинского, д. 18 8(3912) 45-92-90 sekr@ufms.krs.mvd.ru
30 УФМС России по Пермскому краю 614990, г. Пермь, Комсомольский пр-т, д. 34-б 8(342) 237-78-21 нет
31 УФМС России по Приморскому краю 690002, г. Владивосток, ул. Мельниковская, д. 101 8(4232) 45-36-58, 45-19-18, факс 44-65-54 ufmspk@yandex.ru
32 УФМС России по Ставропольскому краю 355035, г. Ставрополь, пр. Кулакова, д. 4а 8(8652) 94-52-10, 95-65-79 нет
33 УФМС России по Хабаровскому краю 680000, г. Хабаровск, ул. Союзная, д. 64 8(4212) 52-09-03, 54-63-63 нет
34 УФМС России по Амурской области 675002, г. Благовещенск, ул. Чайковского, д. 2 8(4162) 52-51-76 нет
35 УФМС России по Архангельской области 163000, г. Архангельск, ул. Логинова, д. 31 8(8182) 20-80-55, факс 20-92-58 ufms@atnet.ru
36 УФМС России по Астраханской области 414000, г. Астрахань, ул. Калинина, д. 25 8(8512) 22-57-29 www.fmsao.astranet.ru
37 УФМС России по Белгородской области 308600, г. Белгород, ул. Князя Трубецкого, д. 32 8(472-2) 27-17-85 www.belfms.csn.ru
38 УФМС России по Брянской области 241050, г. Брянск, ул. Фокина, д. 10 8(4832) 74-04-18 нет
39 УФМС России по Владимирской области 600020, г. Владимир, ул. Б. Нижегородская, д. 80Б 8(4922) 32-60-10 pvs@vlo.mvd.ru
40 УФМС России по Волгоградской области 400131, г. Волгоград, ул. Рокоссовского, д. 10 8(8442) 30-41-61 нет
41 УФМС России по Вологодской области 160009, г. Вологда, ул. Мальцева, д. 54 8(8172) 76-36-36, факс 76-36-30 ufms.vologda.ru
42 УФМС России по Воронежской области 394030, г. Воронеж, ул. 9 Января, д. 54 8(4732) 76-40-04, 77-68-22 fms.vrn@mail.ru
43 УФМС России по Ивановской области 153002, г. Иваново, ул. Октябрьская, д. 22А 8(4932) 37-55-84 ivanovomgr@mail.ru
44 УФМС России по Иркутской области 664003, г. Иркутск, ул. Киевская, д. 1 8(395-2) 34-45-24 info@ufms.irkutsk.ru
45 УФМС России по Калининградской области 236000, г. Калининград, Советский пр-т, д. 13 8(4012) 56-38-36 klg@fms.westrussia.ru
46 УФМС России по Калужской области 248601, г. Калуга, ул. Кирова, д. 9а 8(4842) 74-96-33 www.fms.kaluga.ru
47 УФМС России по Кемеровской области 650099, г. Кемерово, ул. Кузбасская, д. 18 8(384-2) 36-58-45 fmsko@rambler.ru
48 УФМС России по Кировской области 610000, г. Киров, ул. Ленина, д. 71а 8(8332) 38-70-88 нет
49 УФМС России по Костромской области 156603, г. Кострома, ул. Петра Щербины, д. 4 8(494-2) 42-13-11 www.migrazia.jino-net.ru
50 УФМС России по Курганской области 640026, г. Курган, ул. Советская, д. 128 (352-2) 41-61-69 нет
51 УФМС России по Курской области 305016, г. Курск, ул. Чехова, д. 12-а 8(4712) 55-86-70, 55-86-76 kurskpvo@kursknet.ru
52 УФМС России по Липецкой области 398024, г. Липецк, ул. Гагарина, д. 131 8(4742) 35-51-92 нет
53 УФМС России по Магаданской области 685000, г. Магадан, ул. Пролетарская, д. 39, корп. 2 8(4132) 69-64-80 нет
54 УФМС России по Мурманской области 183027, г. Мурманск, ул. Куйбышева, д. 12 8(8152) 25-78-88 udm@polarnet.ru
55 УФМС России по Нижегородской области 603001, г. Нижний Новгород, ул. Рождественская, д. 2 8(8312) 30-30-18 pvs@nno.mvd.ru
56 УФМС России по Новгородской области 173016, г. Великий Новгород, ул. Менделеева, д. 4а 8(816-2) 62-61-08 нет
57 УФМС России по Новосибирской области 630075, г. Новосибирск, ул. Дуси Ковальчук, д. 396а 8(383) 226-63-14, 226-93-03 нет
58 УФМС России по Омской области 644009, г. Омск, ул. Лермонтова, д. 179А 8(3812) 36-90-14 нет
59 УФМС России по Орловской области 302025, г. Орел, Московское шоссе, д. 120 8(486-2) 75-70-00, 75-72-90 нет
60 УФМС России по Оренбургской области 460000, г. Оренбург, пер. Матросский, д. 19 8(3532) 79-05-59 fms@orn.mvd.ru
61 УФМС России по Пензенской области 440061, г. Пенза, ул. Толстого, д. 5 8(8412) 47-45-52 нет
62 УФМС России по Псковской области 180007, г. Псков, ул. Петровская, д. 51 8(8122) 69-84-44, 62-98-90 inform@ufms.pskov.ru
63 УФМС России по Ростовской области 344082, г. Ростов-на-Дону, ул. Обороны, д. 8 8(863) 249-15-07 нет
64 УФМС России по Рязанской области 390000, г. Рязань, ул. Ленина, д. 49 8(4912) 29-90-98, 29-92-40 www.migration.ryazan.ru
65 УФМС России по Самарской области 443010, г. Самара, ул. Фрунзе, д. 112 8(846) 333-43-01 нет
66 УФМС России по Санкт-Петербургу и Ленинградской области 191028, г. Санкт-Петербург, ул. Кирочная, д. 4 8(812) 578-34-86 www.spb.ufms.ru
67 УФМС России по Саратовской области 410028, г. Саратов, ул. Радищева, д. 16 8(8452) 74-16-07 нет
68 УФМС России по Сахалинской области 693001, г. Южно-Сахалинск, пр-т Мира, д. 56 8(4242) 78-98-10 нет
69 УФМС России по Свердловской области 620028, г. Екатеринбург, ул. Крылова, д. 2 8(343) 216-85-96 www.ufms-ural.ru
70 УФМС России по Смоленской области 214004, г. Смоленск, ул. Багратиона, д. 13а 8(4812) 35-39-27 нет
71 УФМС России по Тамбовской области 392018, г. Тамбов, ул. Маяковского, д. 3 8(4752) 56-01-19, 56-01-18 нет
72 УФМС России по Тверской области 170100, г. Тверь, ул. Вагжанова, д. 13 8(4822) 31-00-44 нет
73 УФМС России по Томской области 634009, г. Томск, пр. Ленина, д. 122 8(3822) 51-55-48 нет
74 УФМС России по Тульской области 300045, г. Тула, ул. Ф. Энгельса, д. 137 8(4872) 32-37-24 нет
75 УФМС России по Тюменской области 625013, г. Тюмень, ул. 50-летия Октября, д. 63, корп. 1 8(3452) 79-32-90 ufmstyumen@mail.ru
76 УФМС России по Ульяновской области 432063, г. Ульяновск, ул. Гончарова, д. 24 8(8422) 41-04-21 нет
77 УФМС России по Челябинской области 454000, г. Челябинск, ул. Елькина, д. 36 8(351) 268-87-40, 265-26-76 www.fmschel.ru
78 УФМС России по Ярославской области 150000, г. Ярославль, ул. Собинова, д. 48 8(4852) 72-95-11, факс 32-84-39 нет
79 ОФМС России по Еврейской автономной области 679015, г. Биробиджан, ул. Невская, д. 6-а 8(426-22) 6-29-05 fms_eao@mail.ru
80 ОФМС России по Ненецкому автономному округу 166000, Архангельская обл., Ненецкий АО, г. Нарьян-Мар, ул. Выучейского, д. 15 8(818-53) 4-22-11, 4-57-10, 4-23-46 nenpvs@giz.mvd.ru
81 ОФМС России по Ханты-Мансийскому автономному округу - Югра 628012, Тюменская обл., г. Ханты-Мансийск, ул. Чехова, д. 12а 8(34671) 9-88-48 нет
82 ОФМС России по Чукотскому автономному округу 698000, г. Анадырь, ул. Энергетиков, д. 7 8(427-22) 2-40-09 нет
83 ОФМС России по Ямало-Ненецкому автономному округу 629008, Тюменская обл., г. Салехард, ул. Зои Космодемьянской, д. 35 8(349-22) 3-51-11 ufms-yanao@yandex.ru

Приложение N 40
к Административному регламенту
Федеральной миграционной службы
по предоставлению государственной
услуги по выдаче, замене
и по исполнению государственной
функции по учету паспортов
гражданина Российской Федерации,
удостоверяющих личность гражданина
Российской Федерации на территории
Российской Федерации

АЛЬБОМ БЛОК-СХЕМ

Выдача паспорта

Прием документов для получения услуги выдачи паспорта

Проверка документов

Установление личности

Установление личности в случае утраты (похищения) паспорта

Установление личности при замене и первичной выдаче

Принятие решения о выдаче паспорта

Принятие решения о выдаче паспорта при замене или первичной выдаче

Принятие решения о выдаче паспорта в случае утраты (похищения)

Оформление паспорта

Выдача паспорта

Оказание услуги по замене паспорта

Прием документов

Проверка документов

Установление личности

Принятие решения о замене паспорта

Оформление паспорта

Выдача паспорта