Приказ Минприроды РФ от 14.09.2011 N 763

"Об утверждении Административного регламента по предоставлению органами государственной власти субъектов Российской Федерации государственной услуги в сфере переданного полномочия Российской Федерации по предоставлению водных объектов или их частей, находящихся в федеральной собственности и расположенных на территориях субъектов Российской Федерации, в пользование на основании решений о предоставлении водных объектов в пользование"
Редакция от 14.09.2011 — Документ утратил силу, см. «Приказ Минприроды РФ от 29.06.2020 N 400»
Показать изменения

Зарегистрировано в Минюсте РФ 11 ноября 2011 г. N 22281


МИНИСТЕРСТВО ПРИРОДНЫХ РЕСУРСОВ И ЭКОЛОГИИ РОССИЙСКОЙ ФЕДЕРАЦИИ

ПРИКАЗ
от 14 сентября 2011 г. N 763

ОБ УТВЕРЖДЕНИИ АДМИНИСТРАТИВНОГО РЕГЛАМЕНТА ПО ПРЕДОСТАВЛЕНИЮ ОРГАНАМИ ГОСУДАРСТВЕННОЙ ВЛАСТИ СУБЪЕКТОВ РОССИЙСКОЙ ФЕДЕРАЦИИ ГОСУДАРСТВЕННОЙ УСЛУГИ В СФЕРЕ ПЕРЕДАННОГО ПОЛНОМОЧИЯ РОССИЙСКОЙ ФЕДЕРАЦИИ ПО ПРЕДОСТАВЛЕНИЮ ВОДНЫХ ОБЪЕКТОВ ИЛИ ИХ ЧАСТЕЙ, НАХОДЯЩИХСЯ В ФЕДЕРАЛЬНОЙ СОБСТВЕННОСТИ И РАСПОЛОЖЕННЫХ НА ТЕРРИТОРИЯХ СУБЪЕКТОВ РОССИЙСКОЙ ФЕДЕРАЦИИ, В ПОЛЬЗОВАНИЕ НА ОСНОВАНИИ РЕШЕНИЙ О ПРЕДОСТАВЛЕНИИ ВОДНЫХ ОБЪЕКТОВ В ПОЛЬЗОВАНИЕ

В соответствии с Федеральным законом от 27 июля 2010 г. N 210-ФЗ "Об организации предоставления государственных и муниципальных услуг" (Собрание законодательства Российской Федерации, 2010, N 31, ст. 4179; 2011, N 15, ст. 2038), Правилами разработки и утверждения административных регламентов предоставления государственных услуг, утвержденными Постановлением Правительства Российской Федерации от 16 мая 2011 г. N 373 "О разработке и утверждении административных регламентов исполнения государственных функций и административных регламентов предоставления государственных услуг" (Собрание законодательства Российской Федерации, 2011, N 22, ст. 3169; N 35, ст. 5092), и пунктом 5.2.46 Положения о Министерстве природных ресурсов и экологии Российской Федерации, утвержденного Постановлением Правительства Российской Федерации от 29 мая 2008 г. N 404 (Собрание законодательства Российской Федерации, 2008, N 22, ст. 2581; N 42, ст. 4825; N 46, ст. 5337; 2009, N 3, ст. 378; N 6, ст. 738; N 33, ст. 4088; N 34, ст. 4192; N 49, ст. 5976; 2010, N 5, ст. 538; N 10, ст. 1094; N 14, ст. 1656; N 26, ст. 3350; N 31, ст. 4251, ст. 4268; N 38, ст. 4835; 2011, N 6, ст. 888; N 14, ст. 1935), приказываю:

Утвердить прилагаемый Административный регламент по предоставлению органами государственной власти субъектов Российской Федерации государственной услуги в сфере переданного полномочия Российской Федерации по предоставлению водных объектов или их частей, находящихся в федеральной собственности и расположенных на территориях субъектов Российской Федерации, в пользование на основании решений о предоставлении водных объектов в пользование.

Министр
Ю.П.ТРУТНЕВ

УТВЕРЖДЕН
Приказом Минприроды России
от 14.09.2011 N 763

АДМИНИСТРАТИВНЫЙ РЕГЛАМЕНТ
ПО ПРЕДОСТАВЛЕНИЮ ОРГАНАМИ ГОСУДАРСТВЕННОЙ ВЛАСТИ СУБЪЕКТОВ РОССИЙСКОЙ ФЕДЕРАЦИИ ГОСУДАРСТВЕННОЙ УСЛУГИ В СФЕРЕ ПЕРЕДАННОГО ПОЛНОМОЧИЯ РОССИЙСКОЙ ФЕДЕРАЦИИ ПО ПРЕДОСТАВЛЕНИЮ ВОДНЫХ ОБЪЕКТОВ ИЛИ ИХ ЧАСТЕЙ, НАХОДЯЩИХСЯ В ФЕДЕРАЛЬНОЙ СОБСТВЕННОСТИ И РАСПОЛОЖЕННЫХ НА ТЕРРИТОРИЯХ СУБЪЕКТОВ РОССИЙСКОЙ ФЕДЕРАЦИИ, В ПОЛЬЗОВАНИЕ НА ОСНОВАНИИ РЕШЕНИЙ О ПРЕДОСТАВЛЕНИИ ВОДНЫХ ОБЪЕКТОВ В ПОЛЬЗОВАНИЕ

I. Общие положения

1. Административный регламент по предоставлению органами государственной власти субъектов Российской Федерации государственной услуги в сфере переданного полномочия Российской Федерации по предоставлению водных объектов или их частей, находящихся в федеральной собственности и расположенных на территориях субъектов Российской Федерации, в пользование на основании решений о предоставлении водных объектов в пользование (далее - Регламент) устанавливает порядок подготовки и принятия решения о предоставлении водных объектов или их частей, находящихся в федеральной собственности и расположенных на территориях субъектов Российской Федерации, на основании решений о предоставлении водных объектов в пользование органами государственной власти субъектов Российской Федерации.

Регламент разработан в целях повышения качества и обеспечения прозрачности принятия решений о предоставлении водных объектов или их частей, находящихся в федеральной собственности и расположенных на территориях субъектов Российской Федерации, в пользование на основании решений о предоставлении водных объектов органами государственной власти субъектов Российской Федерации при предоставлении данной услуги.

2. Государственная услуга по предоставлению органами государственной власти субъектов Российской Федерации водных объектов или их частей, находящихся в федеральной собственности и расположенных на территориях субъектов Российской Федерации, в пользование на основании решений о предоставлении водных объектов в пользование (далее - государственная услуга) оказывается заявителю уполномоченными органами государственной власти субъектов Российской Федерации (далее - уполномоченный орган).

3. Водный объект или его часть предоставляется на основании решения о предоставлении водного объекта в пользование физическому, юридическому лицу или индивидуальному предпринимателю (далее - заявитель).

4. Информация о месте нахождения, графике работы, справочные телефоны, адреса официальных сайтов, адреса электронной почты уполномоченных органов приведена в приложении 1 к настоящему Регламенту.

Графики приема посетителей уполномоченных органов размещены на информационных стендах и сайтах (при наличии) указанных органов.

5. В помещениях уполномоченных органов должны быть размещены информационные стенды. На информационных стендах размещается следующая информация:

выписки из нормативных правовых актов, содержащих нормы, регулирующие деятельность по исполнению государственной услуги;

текст Регламента с приложениями;

описание конечного результата исполнения государственной услуги;

исчерпывающая информация о порядке исполнения государственной услуги (в текстовом и/или графическом, схематическом виде) со ссылкой на настоящий Регламент;

перечень документов, необходимых для предоставления водного объекта в пользование на основании решения о предоставлении водного объекта в пользование;

адрес официального сайта в сети Интернет (при наличии), адрес электронной почты уполномоченного органа;

справочные телефоны, общий справочный телефон (в том числе номер телефона-автоинформатора) уполномоченного органа;

информация о местоположении, почтовом адресе и телефонах сотрудников соответствующих структурных подразделений уполномоченного органа;

график работы сотрудников соответствующих структурных подразделений;

порядок получения консультаций по процедуре исполнения государственной услуги (согласно пункту 6 настоящего Регламента);

обязанности должностных лиц при ответе на телефонные звонки, устные и письменные обращения граждан или организаций, требования к форме и характеру взаимодействия должностных лиц с заявителями (согласно пункту 6 настоящего Регламента).

6. Консультации по процедуре исполнения государственной услуги по предоставлению водных объектов или их частей, находящихся в федеральной собственности и расположенных на территориях субъектов Российской Федерации, в пользование на основании решений о предоставлении водных объектов в пользование могут предоставляться:

по письменным обращениям;

по телефону;

по электронной почте (при ее наличии).

Консультации предоставляются бесплатно.

6.1. При предоставлении консультаций по письменным обращениям ответ на обращение направляется почтой в адрес заявителя в срок, не превышающий 30 рабочих дней с момента поступления письменного обращения.

6.1.1. Консультирование по письменным обращениям осуществляется в форме письменных ответов на письменные обращения заявителей.

6.1.2. Руководитель (заместитель руководителя) уполномоченного органа определяет исполнителя для подготовки ответа по каждому конкретному письменному обращению.

6.1.3. Ответы на письменные обращения должны содержать ответы на поставленные вопросы, фамилию, инициалы и номер телефона исполнителя.

6.1.4. Ответ на письменное обращение подписывается руководителем (заместителем руководителя) уполномоченного органа.

Указанный ответ направляется по почте.

Срок направления указанного ответа составляет тридцать календарных дней с момента регистрации в уполномоченном органе письменного обращения заявителя.

6.1.5. Личный прием граждан по процедуре исполнения государственной функции осуществляется руководителем уполномоченного органа в часы приема заявителей и в соответствии с требованиями Федерального закона от 2 мая 2006 г. N 59-ФЗ "О порядке рассмотрения обращений граждан Российской Федерации" <*>.

<*> Собрание законодательства Российской Федерации, 2006, N 19, ст. 2060; 2010, N 27, ст. 3410.

6.2. При представлении консультаций по телефону должностные лица уполномоченных органов обязаны в соответствии с поступившим запросом предоставлять информацию по следующим вопросам:

информацию о входящих номерах, под которыми зарегистрированы в системе делопроизводства материалы Заявителя;

информацию о принятии решения по конкретному заявлению и прилагающимся материалам;

сведения о нормативных правовых актах по вопросам заключения договора водопользования (наименование, номер, дата принятия нормативного правового акта);

перечень документов, представление которых необходимо для заключения договора водопользования;

требования к заверению документов, прилагаемых к заявлению.

6.3. Часы проведения консультаций по телефону устанавливаются руководителем уполномоченного органа. Все консультации являются безвозмездными.

6.3.1. Должностное лицо, дающее консультацию по телефону, после снятия телефонной трубки должно назвать наименование уполномоченного органа, свою должность, фамилию, имя и отчество.

Во время консультации все положения, сообщаемые или разъясняемые заявителю, должны сопровождаться ссылками на нормативные правовые акты.

Время консультации по телефону, как правило, не должно превышать 10 минут. При невозможности должностного лица, осуществляющего консультирование по телефону, предоставить информацию, указанную в пункте 6.2 Регламента, указанное должностное лицо может предложить заявителю обратиться за необходимой информацией в форме письменной консультации.

Иные вопросы рассматриваются только на основании соответствующего письменного обращения.

6.3. При консультировании по электронной почте (при ее наличии) ответ на обращение направляется на электронный адрес Заявителя в срок, не превышающий 10 рабочих дней с момента поступления обращения, по вопросам, перечень которых установлен пунктом 6.2 настоящего Регламента.

В электронном документе нумерация пунктов соответствует официальному источнику.

В иных случаях ответ на обращение направляется по электронной почте на электронный адрес заявителя в срок, не превышающий 30 рабочих дней с момента поступления обращения.

II. Стандарт предоставления государственной услуги

7. Наименование государственной услуги

7.1. Регламент описывает предоставление государственной услуги:

по предоставлению водных объектов или их частей, находящихся в федеральной собственности и расположенных на территориях субъектов Российской Федерации (за исключением предоставления водных объектов в пользование для обеспечения обороны страны и безопасности государства, а также предоставления в пользование водоемов, которые полностью расположены на территориях соответствующих субъектов Российской Федерации и использование водных ресурсов которых осуществляется для обеспечения питьевого и хозяйственно-бытового водоснабжения двух и более субъектов Российской Федерации, а также морей или их отдельных частей) (далее - водные объекты или их части), в пользование для:

1) сброса сточных и (или) дренажных вод;

2) строительства причалов, судоподъемных и судоремонтных сооружений;

3) создания стационарных и (или) плавучих платформ, искусственных островов на землях, покрытых поверхностными водами;

4) строительства гидротехнических сооружений, мостов, а также подводных и подземных переходов, трубопроводов, подводных линий связи, других линейных объектов, если такое строительство связано с изменением дна и берегов водных объектов;

5) разведки и добычи полезных ископаемых;

6) проведения дноуглубительных, взрывных, буровых и других работ, связанных с изменением дна и берегов водных объектов;

7) подъема затонувших судов;

8) сплава древесины в плотах и с применением кошелей;

9) забора (изъятия) водных ресурсов для орошения земель сельскохозяйственного назначения (в том числе лугов и пастбищ);

10) организованного отдыха детей, а также организованного отдыха ветеранов, граждан пожилого возраста, инвалидов.

8. Наименование органа государственной власти субъекта Российской Федерации, непосредственно предоставляющего государственную услугу

8.1. Государственную услугу предоставляет орган государственной власти субъекта Российской Федерации, уполномоченный на предоставление указанной услуги.

Уполномоченным органам запрещается требовать от заявителя осуществления действий, в том числе согласований, необходимых для получения государственной услуги и связанных с обращением в иные государственные органы и организации, за исключением получения услуг, включенных в перечень услуг, которые являются необходимыми и обязательными для предоставления государственных услуг, утвержденный Правительством Российской Федерации.

9. Результат предоставления государственной услуги

9.1. Конечным результатом предоставления государственной услуги является принятие решения о предоставлении заявителю водного объекта в пользование, которое направляется на регистрацию в государственном водном реестре, либо мотивированный отказ в предоставлении водного объекта в пользование.

10. Срок предоставления государственной услуги

10.1. Срок принятия уполномоченным органом решения о предоставлении водного объекта или его части на основании решения о предоставлении водного объекта в пользование либо о мотивированном отказе в предоставлении водного объекта в пользование составляет не более тридцати календарных дней с момента регистрации заявления и прилагаемых к нему документов в уполномоченном органе.

11. Правовые основания для предоставления государственной услуги

11.1. Предоставление государственной услуги осуществляется в соответствии с:

Водным кодексом Российской Федерации от 3 июня 2006 г. N 74-ФЗ (Собрание законодательства Российской Федерации, 2006, N 23, ст. 2381; N 50, ст. 5279; 2007, N 26, ст. 3075; 2008, N 29, ст. 3418; N 30, ст. 3616; 2009, N 30, ст. 3735; N 52, ст. 6441; 2011, N 1, ст. 3229; N 29, ст. 4281; N 30, ст. 4590, ст. 4594);

Федеральным законом от 27 июля 2010 г. N 210-ФЗ "Об организации предоставления государственных и муниципальных услуг" (Собрание законодательства Российской Федерации, 2010, N 31, ст. 4179; 2011, N 15, ст. 2038; N 27, ст. 3873, ст. 3880; N 29, ст. 4291; N 30, ст. 4587);

Федеральным законом от 2 мая 2006 г. N 59-ФЗ "О порядке рассмотрения обращений граждан Российской Федерации" (Собрание законодательства Российской Федерации, 2006, N 19, ст. 2060; 2010, N 27, ст. 3410; N 31, ст. 4196);

Постановлением Правительства Российской Федерации от 30 декабря 2006 г. N 844 "О порядке подготовки и принятия решения о предоставлении водного объекта в пользование" (Собрание законодательства Российской Федерации, 2007, N 1, ст. 295; 2009, N 10, ст. 1237) (далее - Правила);

Постановлением Правительства Российской Федерации от 16 мая 2011 г. N 373 "О разработке и утверждении административных регламентов исполнения государственных функций и административных регламентов предоставления государственных услуг" (Собрание законодательства Российской Федерации, 2011, N 22, ст. 3169; N 35, ст. 5092);

Постановлением Правительства Российской Федерации от 28 апреля 2007 г. N 253 "О порядке ведения государственного водного реестра" (Собрание законодательства Российской Федерации, 2007, N 19, ст. 2357; 2009, N 18, ст. 2248; 2011, N 9, ст. 1246);

Приказом МПР России от 14 марта 2007 г. N 56 "Об утверждении типовой формы решения о предоставлении водного объекта в пользование" (зарегистрирован Минюстом России 23 апреля 2007 г., регистрационный N 9317; Бюллетень нормативных актов федеральных органов исполнительной власти, 2007, N 22).

12. Исчерпывающий перечень документов, необходимых для предоставления государственной услуги

12.1. Для получения в пользование водного объекта или его части на основании решения о предоставлении водного объекта в пользование заявитель должен на основании сведений о водном объекте, содержащихся в государственном водном реестре, обратиться с заявлением о предоставлении водного объекта в пользование на основании решения (далее - заявление) и прилагаемыми к нему документами в уполномоченный орган по месту намечаемого водопользования.

12.2. Образец заявления о предоставлении водного объекта или его части в пользование на основании решения о предоставлении водного объекта в пользование приведен в приложении 2 к настоящему Регламенту.

В бумажном виде образец заявления можно получить в уполномоченном органе, а в электронном - на официальном сайте уполномоченного органа.

Перечень прилагаемых к заявлению документов:

1) копии учредительных документов - для юридического лица;

2) копия документа, удостоверяющего личность, - для физического лица;

3) документ, подтверждающий полномочия лица на осуществление действий от имени заявителя, - при необходимости;

4) копия положительного заключения государственной экспертизы - в случаях, предусмотренных законодательством;

5) акт об утверждении положительного заключения государственной экспертизы - в случаях, предусмотренных законодательством;

6) информация о намечаемых заявителем водохозяйственных мероприятиях и мероприятиях по охране водного объекта с указанием размера и источников средств, необходимых для их реализации;

7) документ о предоставлении в пользование земельного участка, необходимого для осуществления водопользования;

8) сведения о наличии контрольно-измерительной аппаратуры для контроля качества воды в водном объекте;

9) материалы в графической форме с отображением водного объекта, указанного в заявлении о предоставлении водного объекта в пользование, и размещения средств и объектов водопользования, а также пояснительная записка к ним.

Дополнительно для сброса сточных и (или) дренажных вод:

10) расчет и обоснование заявленного объема сброса сточных и (или) дренажных вод и показателей их качества по каждому выпуску;

11) сведения о наличии контрольно-измерительной аппаратуры для учета объемов и контроля (наблюдения) качества сбрасываемых сточных и (или) дренажных вод;

12) графические материалы с обозначением места предполагаемого сброса сточных и (или) дренажных вод по каждому выпуску.

Дополнительно для:

строительства причалов, судоподъемных и судоремонтных сооружений;

создания стационарных и (или) плавучих платформ, искусственных островов на землях, покрытых поверхностными водами;

строительства гидротехнических сооружений, мостов, а также подводных и подземных переходов, трубопроводов, подводных линий связи, других линейных объектов, если такое строительство связано с изменением дна и берегов водных объектов:

13) сведения о технических параметрах указанных сооружений (площадь и границы используемой для их размещения акватории водного объекта с учетом размеров охранных зон этих сооружений, длина, ширина и высота сооружений, глубина прокладки подводных коммуникаций и конструктивные особенности, связанные с обеспечением их безопасности);

14) копия документа об утверждении проектно-сметной документации, в которой отражены технические параметры предполагаемых к созданию и строительству сооружений.

Дополнительно для разведки и добычи полезных ископаемых:

15) лицензия на пользование недрами.

Дополнительно для забора (изъятия) водных ресурсов для орошения земель сельскохозяйственного назначения (в том числе лугов и пастбищ):

16) расчет и обоснование заявленного объема забора (изъятия) водных ресурсов из водного объекта по каждому водозабору;

17) сведения о наличии контрольно-измерительной аппаратуры для учета объема водных ресурсов, забираемых (изымаемых) из водного объекта;

18) сведения о технических параметрах водозаборных сооружений и мерах по предотвращению попадания рыб и других водных биологических ресурсов в эти сооружения или копия документа об утверждении проектно-сметной документации с указанием таких сведений для намечаемых к строительству водозаборных сооружений.

12.3. Копии документов, предусмотренных подпунктами 1 - 9; 13; 14 пункта 12.2 Регламента, представляются с предъявлением оригинала, если копии не засвидетельствованы в нотариальном порядке.

12.4. Запрещается требовать от заявителя предоставление документов, не предусмотренных пунктом 12.2 настоящего Регламента и осуществлять действия, не предусмотренные настоящим Регламентом.

12.5. Запрещается требовать от заявителя для рассмотрения обращения документы и материалы, получаемые по межведомственному информационному взаимодействию в других государственных органах, органах местного самоуправления и у иных должностных лиц.

13. Исчерпывающий перечень оснований для отказа в приеме документов, необходимых для предоставления государственной услуги

13.1. Отказ в рассмотрении вопроса о предоставлении в пользование водного объекта или его части на основании решения о предоставлении водного объекта в пользование направляется заявителю в случае, если документы для предоставления водного объекта или его части на основании решения о предоставлении водного объекта в пользование представлены не в полном объеме.

14. Исчерпывающий перечень оснований для отказа в предоставлении государственной услуги

14.1. В случае признания невозможным использования водного объекта или его части для заявленной цели уполномоченный орган направляет заявителю мотивированный отказ в предоставлении данного водного объекта в пользование.

Мотивированный отказ в предоставлении водного объекта в пользование направляется заявителю в следующих случаях:

документы представлены с нарушением требований, установленных Правилами;

право пользования водным объектом, указанным в заявлении, предоставлено другому лицу, в том числе в обособленное водопользование;

использование водного объекта в заявленных целях запрещено или ограничено в соответствии с законодательством Российской Федерации.

15. Размер платы, взимаемой с заявителя при предоставлении государственной услуги

15.1. Государственная услуга предоставляется уполномоченными органами бесплатно.

16. Максимальный срок ожидания в очереди при подаче запроса о предоставлении государственной услуги и при получении результата предоставления государственной услуги.

16.1. Заявление и прилагаемые к нему документы представляются заявителем в уполномоченный орган непосредственно или направляются по почте ценным письмом с уведомлением о вручении и с описью вложения.

16.2. В случае решения заявителя доставить заявление непосредственно в уполномоченный орган срок ожидания в очереди может составить не более 30 минут.

17. Срок регистрации заявления заявителя

17.1. Прием заявлений и прилагаемых к нему документов осуществляется в часы приема заявителей в помещении уполномоченного органа.

17.2. Прием заявлений и прилагаемых к ним документов осуществляется по рабочим дням в помещении уполномоченного органа.

17.3. Заявление регистрируется (присваивается входящий номер) в уполномоченном органе не позднее дня, следующего за днем его получения.

17.4. Заявление и прилагаемые к нему документы могут быть поданы в электронной форме. В этом случае заявление и прилагаемые к нему документы подписываются электронной подписью уполномоченного лица в соответствии с законодательством Российской Федерации.

18. Требования к помещениям, в которых предоставляются государственные услуги, к залу ожидания, местам для заполнения заявлений, информационным стендам с образцами их заполнения и перечнем документов, необходимых для предоставления государственной услуги.

18.1. Помещения для работы с заявителями предпочтительно размещать на нижних этажах зданий.

18.2. Вход в здание должен быть оборудован лестницей с поручнями, а также пандусами для беспрепятственного передвижения инвалидных колясок (при строительстве новых зданий).

18.3. В зданиях уполномоченных органов оборудуются сектора для информирования, ожидания и приема граждан. В новых зданиях для организации зала приема граждан необходимо выделить помещение, в котором оборудуется сектор для ожидания очереди, сектор для информирования и сектор для приема граждан, оборудованный в виде киосков (окон).

18.4. В случае переоборудования существующего здания при отсутствии необходимых помещений оборудуется операционный зал "кабинетного" типа, в котором выделяется сектор для ожидания очереди и сектор для информирования заявителей, а также кабинеты для заявителей.

18.5. Под сектор ожидания очереди отводится помещение, площадь которого должна определяться в зависимости от количества обращений заявителей.

18.6. Габаритные размеры, очертания и свойства сектора ожидания определяются с учетом необходимости создания оптимальных условий для работы сотрудников органов государственной власти субъектов, а также для обслуживания заявителей.

18.7. В секторе ожидания должно быть естественное и искусственное освещение, окна должны быть оборудованы регулируемыми устройствами типа: жалюзи, занавесей, внешних козырьков и другими, помещение оснащается оборудованием для поддержания температуры, влажности и скорости движения воздуха в соответствии с действующими санитарными нормами микроклимата производственных помещений.

18.8. Сектор ожидания должен быть оснащен стульями, столами, телефоном, а также текстом Регламента.

19. Показатели доступности и качества государственных услуг.

19.1. Ограничений по доступности государственной услуги не имеется.

19.2. Показателем качества предоставления государственной услуги является предоставление в пользование водного объекта для заявленной цели в сроки, установленные Регламентом.

20. Предоставление государственной услуги в электронной форме.

20.1. Все предусмотренные настоящим Регламентом документы, необходимые для получения водного объекта в пользование могут быть поданы заявителем в форме электронных документов.

20.2. Заявитель направляет соответствующее заявление в электронной форме путем заполнения формы заявления, размещенной на сайте уполномоченного органа в сети Интернет, также можно направить заявление в электронной форме с использованием федеральной государственной информационной системы "Единый портал предоставления государственных и муниципальных услуг (функций)".

20.3. Рассмотрение заявления, полученного в электронной форме, осуществляется в том же порядке, что и рассмотрение заявлений, полученных лично от заявителей.

21. Иных требований не имеется.

III. Состав, последовательность и сроки выполнения административных процедур, требования к порядку их выполнения

22. Предоставление государственной услуги заключается в выполнении административной процедуры по принятию решения о предоставлении водного объекта в пользование, которое направляется на регистрацию в государственном водном реестре, либо мотивированный отказ в предоставлении водного объекта в пользование.

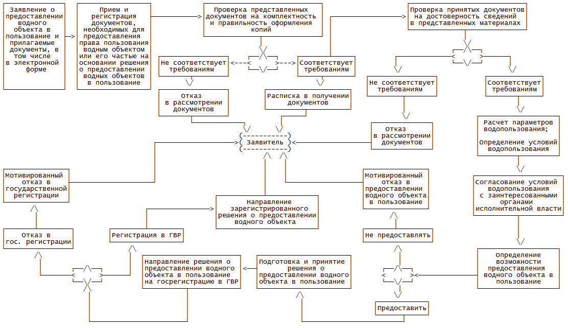
Структура и взаимосвязи административных процедур, выполняемых при предоставлении государственной услуги, приведены в виде схем процедур выполнения Регламента, приведенных в приложении 3 к настоящему Регламенту.

23. Предоставление государственной услуги по принятию решения о предоставлении водного объекта в пользование включает в себя следующие административные процедуры:

1) прием и регистрация документов для предоставления водного объекта или его части на основании решения о предоставлении водного объекта в пользование;

2) рассмотрение представленных заявителем документов на предмет их соответствия требованиям, установленным законодательством Российской Федерации, с оценкой их полноты и достоверности, а также соответствия условий осуществления намечаемых водохозяйственных мероприятий и мероприятий по охране водного объекта требованиям водного законодательства;

3) расчет параметров водопользования;

4) определение условий использования водного объекта;

5) согласование условий водопользования с заинтересованными исполнительными органами государственной власти по вопросам, отнесенным к их компетенции;

6) формирование условий использования водного объекта;

7) оценка возможности использования водного объекта для заявленной цели и принятие решения о предоставлении водного объекта в пользование, подготовка проекта и подписание решения о предоставлении водного объекта в пользование;

8) направление принятого решения о предоставлении водного объекта в пользование на государственную регистрацию в государственном водном реестре;

9) направление заявителю зарегистрированного в государственном водном реестре решения о предоставлении водного объекта в пользование либо отказа в государственной регистрации.

Ответственность за организацию работы уполномоченного органа при осуществлении административной процедуры по принятию решения о предоставлении водного объекта в пользование возлагается на руководителя уполномоченного органа.

24. Уполномоченный орган в установленном порядке и сроки с использованием единой системы межведомственного электронного взаимодействия получает от федерального органа исполнительной власти, уполномоченного на выдачу, следующие сведения (документы) о заявителе:

а) выписку из Единого государственного реестра юридических лиц - для юридического лица;

б) выписку из Единого государственного реестра индивидуальных предпринимателей - для индивидуального предпринимателя;

в) копию свидетельства о постановке на учет в налоговом органе.

25. Прием и регистрация документов для предоставления водного объекта или его части на основании решения о предоставлении водного объекта в пользование.

25.1. Основанием для начала действия является поступление заявления о предоставлении водного объекта или его части на основании решения о предоставлении водных объектов в пользование в уполномоченный орган по месту водопользования.

Должностное лицо, ответственное за прием и регистрацию документов в уполномоченном органе:

1) Проверяет состав представленных документов на соответствие описи вложения.

2) Проверяет представленные документы в соответствии с описью документов и материалов, необходимых для предоставления водного объекта или его части на основании решения о предоставлении водного объекта в пользование, приведенной в приложении 4 к настоящему Регламенту, путем:

а) проверки наличия заверенных копий представленных документов;

б) проверки полноты описи представленных документов.

В случае установления факта получения полного комплекта представленных документов, необходимых для предоставления водного объекта или его части на основании решения о предоставлении водного объекта в пользование, должностное лицо, ответственное за прием и регистрацию документов в уполномоченном органе:

3) Принимает заявление и документы путем проставления на сопроводительном письме регистрационного штампа в правой нижней части лицевой стороны первой страницы.

Регистрационный штамп содержит наименование уполномоченного органа (при наличии), дату и входящий номер.

4) Подготавливает и подписывает расписку о получении документов с указанием фактически принятых документов по форме, приведенной в приложении 5 к настоящему Регламенту.

5) Снимает копию с расписки.

6) Передает заявителю оригинал расписки о получении документов с указанием фактически представленных документов.

В случае если заявление и прилагаемые к нему документы представляются непосредственно заявителем, указанная расписка выдается заявителю в течение тридцати минут после окончания приема документов.

При поступлении документов, направленных по почте, указанная расписка высылается в течение рабочего дня, следующего за днем поступления документов, по указанному заявителем почтовому адресу с уведомлением о вручении.

7) Передает принятый комплект документов, заявление и копию расписки о получении документов с указанием фактически представленных документов должностному лицу, ответственному за рассмотрение принятых документов в уполномоченном органе.

25.2. В случае если представленные документы не соответствуют требованиям, указанным в пунктах 12.2 - 12.3 Регламента, должностное лицо, ответственное за прием и регистрацию документов в уполномоченном органе:

а) Подготавливает и подписывает отказ в рассмотрении вопроса о предоставлении водного объекта или его части на основании решения о предоставлении водного объекта в пользование, образец оформления которого приведен в приложении 6 к настоящему Регламенту.

б) Передает (направляет) заявителю указанный отказ в рассмотрении вопроса о предоставлении водного объекта или его части на основании решения о предоставлении водного объекта в пользование.

В случае если заявление и прилагаемые к нему документы представляются непосредственно заявителем, указанный отказ выдается заявителю в течение 1 часа после окончания проверки полноты документов.

При поступлении документов, направленных по почте, указанный отказ высылается в течение рабочего дня, следующего за днем поступления документов, по указанному заявителем почтовому адресу с уведомлением о вручении.

25.3. Общий срок административного действия по приему и регистрации документов для предоставления водного объекта или его части на основании решения о предоставлении водного объекта в пользование составляет не более одного часа на каждого заявителя.

26. Рассмотрение представленных заявителем документов на предмет их соответствия требованиям, установленным законодательством Российской Федерации, с оценкой их полноты и достоверности, а также соответствия условий осуществления намечаемых водохозяйственных мероприятий и мероприятий по охране водного объекта требованиям водного законодательства

26.1. Основанием для начала действия является получение комплекта документов, заявления и копии расписки о получении документов с указанием фактически представленных документов от должностного лица, ответственного за прием и регистрацию документов в уполномоченном органе.

26.2. Должностное лицо, ответственное за рассмотрение принятых документов в уполномоченном органе, рассматривает представленные заявителем документы на предмет их соответствия требованиям, установленным законодательством Российской Федерации путем:

1) оценки полноты и достоверности представленных документов;

2) проверки соответствия условий осуществления намечаемых водохозяйственных мероприятий и мероприятий по охране водного объекта требованиям водного законодательства.

27. Расчет параметров водопользования.

27.1. Параметры водопользования рассчитываются должностным лицом, ответственным за рассмотрение принятых документов в уполномоченном органе, на основании схем комплексного использования и охраны водных объектов по каждому выпуску, водозабору, объекту водопользования, отражаемым в решении о предоставлении водного объекта в пользование с учетом предложений заявителя по параметрам водопользования. До утверждения в установленном порядке схем комплексного использования и охраны водных объектов расчет параметров водопользования осуществляется с учетом квот забора (изъятия) водных ресурсов из водного объекта и сброса сточных вод, установленных для соответствующего субъекта Российской Федерации.

28. Определение условий использования водного объекта

28.1. Условия использования водного объекта определяются с учетом специфики предполагаемого использования водного объекта или его части и намечаемых водоохранных и водохозяйственных мероприятий по согласованию с заинтересованными исполнительными органами государственной власти, перечень которых определяется в зависимости от цели намечаемого водопользования и уже существующего использования водного объекта другими водопользователями.

29. Обеспечение согласования условий водопользования с заинтересованными исполнительными органами государственной власти по вопросам, отнесенным к их компетенции.

29.1. Должностное лицо, ответственное за рассмотрение принятых документов при предоставлении водного объекта или его части в пользование на основании решения о предоставлении водного объекта в пользование в уполномоченном органе, в срок не более восьми календарных дней:

1) разрабатывает проект условий использования водного объекта; при предоставлении водного объекта или его части в пользование на основании решения о предоставлении водного объекта в пользование в отношении нескольких водовыпусков, водозаборов, объектов водопользования - условий использования водного объекта по каждому из них;

2) определяет перечень заинтересованных исполнительных органов государственной власти, с которыми необходимо проведение согласования проекта условий использования водного объекта;

3) подготавливает пакеты документов для рассылки заинтересованным исполнительным органам государственной власти для согласования условий использования водного объекта. Каждый пакет документов содержит соответствующее сопроводительное письмо за подписью руководителя (заместителя руководителя) уполномоченного органа, запрос предложений по условиям использования водного объекта и проект условий использования водного объекта;

4) направляет подготовленные пакеты документов в заинтересованные исполнительные органы государственной власти согласно определенному перечню;

5) вносит соответствующие учетные записи в таблицу учета рассмотрения документов для предоставления водного объекта или его части на основании решения о предоставлении водного объекта в пользование, указанную в приложении 7 к настоящему Регламенту.

30. Формирование условий использования водного объекта

31.1. Формирование условий использования водного объекта прекращается после получения от всех заинтересованных исполнительных органов государственной власти соответствующих согласований или предложений, но не более чем за пятнадцать календарных дней с момента направления подготовленных пакетов документов с сопроводительными письмами в соответствующие заинтересованные исполнительные органы государственной власти.

В случае, если заинтересованные исполнительные органы государственной власти в течение пятнадцати календарных дней с момента направления им подготовленных пакетов документов с сопроводительными письмами не представили предложения, должностное лицо, ответственное за рассмотрение принятых документов в уполномоченном органе, вправе перейти к окончательному формированию условий использования водного объекта без получения соответствующих согласований.

Окончательные условия использования водного объекта формирует должностное лицо, ответственное за рассмотрение принятых документов в уполномоченном органе, с учетом полученных предложений от заинтересованных исполнительных органов государственной власти, а также с учетом особенностей предоставляемого в пользование водного объекта, его режима, ограничений и запретов, установленных в отношении использования водного объекта, в случаях, предусмотренных законодательством Российской Федерации и законодательством субъекта Российской Федерации, схем комплексного использования и охраны водных объектов и документов территориального планирования.

32. Оценка возможности использования водного объекта для заявленной цели и принятие решения о предоставлении водного объекта или его части на основании решения о предоставлении водного объекта в пользование, подготовка проекта и подписание решения о предоставлении водного объекта в пользование

32.1. В случае, если в результате установления условий водопользования и согласования с заинтересованными органами исполнительной власти определяется возможность предоставить водный объект или его часть на основании решения о предоставлении водного объекта в пользование, должностное лицо, ответственное за рассмотрение принятых документов в уполномоченном органе, подготавливает проект решения о предоставлении водного объекта в пользование и подписывает у руководителя уполномоченного органа решение о предоставлении водного объекта в пользование.

32.2. Подготовка проекта и подписание решения о предоставлении водного объекта в пользование

32.3. Основанием для начала действия является принятие решения о предоставлении водного объекта или его части на основании решения о предоставлении водного объекта в пользование в соответствии с пунктом 32.1 Регламента.

32.4. Должностное лицо, ответственное за рассмотрение принятых документов в уполномоченном органе:

1) подготавливает проект решения о предоставлении водного объекта в пользование в одном экземпляре путем заполнения типовой формы решения о предоставлении водного объекта в пользование, утвержденной Приказом МПР России от 14 марта 2007 г. N 56 "Об утверждении типовой формы решения о предоставлении водного объекта в пользование" <*>;

<*> Приказ МПР России от 14 марта 2007 г. N 56 "Об утверждении типовой формы решения о предоставлении водного объекта в пользование" (зарегистрирован Минюстом России 23 апреля 2007 г., регистрационный N 9317; Бюллетень нормативных актов федеральных органов исполнительной власти, 2007, N 22).

2) подписывает у руководителя уполномоченного органа проект решения о предоставлении водного объекта в пользование.

32.5. При подготовке проекта и подписании решения о предоставлении водного объекта в пользование должностное лицо, ответственное за рассмотрение принятых документов в уполномоченном органе, вносит соответствующие учетные записи в таблицу учета рассмотрения документов по предоставлению водного объекта или его части на основании решения о предоставлении водного объекта в пользование, указанную в приложении 7 к настоящему Регламенту.

33. Подготовка мотивированного отказа в предоставлении водного объекта в пользование

33.1. В случае, если установлено, что предоставить водный объект или его часть на основании решения о предоставлении водного объекта в пользование невозможно, должностное лицо, ответственное за рассмотрение принятых документов в уполномоченном органе:

1) подготавливает мотивированный отказ в предоставлении водного объекта в пользование, указанный в приложении 8 к настоящему Регламенту;

2) подписывает мотивированный отказ в предоставлении водного объекта в пользование у руководителя уполномоченного органа;

3) направляет заявителю мотивированный отказ в предоставлении водного объекта в пользование.

Мотивированный отказ в предоставлении водного объекта на основании решения о предоставлении водного объекта в пользование с приложением предоставленных заявителем документов передается заявителю непосредственно или высылается по указанному заявителем почтовому адресу с уведомлением о вручении в течение тридцати календарных дней с момента регистрации заявления и прилагаемых к нему документов в уполномоченном органе.

33.2. При рассмотрении документов должностное лицо, ответственное за рассмотрение принятых документов для предоставления водного объекта или его части на основании решения о предоставлении водного объекта в пользование в уполномоченном органе, вносит соответствующие учетные записи в таблицу учета рассмотрения документов для предоставления водного объекта или его части на основании решения о предоставлении водного объекта в пользование, указанную в приложении 7 к настоящему Регламенту.

34. Направление принятого решения о предоставлении водного объекта в пользование на государственную регистрацию в государственном водном реестре

34.1. Должностное лицо, ответственное за рассмотрение принятых документов для предоставления водного объекта в пользование в уполномоченном органе, в течение пяти рабочих дней с момента подписания решения о предоставлении водного объекта в пользование вносит указанное решение на государственную регистрацию в государственном водном реестре.

34.2. Государственная регистрация решения о предоставлении водного объекта в пользование в государственном водном реестре осуществляется в соответствии с Правилами оформления государственной регистрации в государственном водном реестре договоров водопользования, решений о предоставлении водных объектов в пользование, перехода прав и обязанностей по договорам водопользования, прекращения договоров водопользования, утвержденными Приказом МПР России от 22 августа 2007 г. N 216 <*>.

<*> Приказ Министерства природных ресурсов Российской Федерации от 22 августа 2007 г. N 216 "Об утверждении Правил оформления государственной регистрации в государственном водном реестре договоров водопользования, решений о предоставлении водных объектов в пользование, перехода прав и обязанностей по договорам водопользования, прекращения договоров водопользования" (зарегистрирован в Минюсте России 11 сентября 2007 г., регистрационный N 10116; Бюллетень нормативных актов федеральных органов исполнительной власти, 2007, N 41).

34.3. Решение о предоставлении водного объекта в пользование вступает в силу с момента его государственной регистрации в государственном водном реестре.

34.4. При направлении решения о предоставлении водного объекта в пользование на государственную регистрацию должностное лицо, ответственное за рассмотрение принятых документов в уполномоченном органе, вносит соответствующие учетные записи в таблицу учета рассмотрения документов для предоставления водного объекта или его части на основании решения о предоставлении водного объекта в пользование, указанную в приложении 7 к настоящему Регламенту.

34.5. Общий срок административного действия по направлению решения о предоставлении водного объекта в пользование на государственную регистрацию составляет 30 календарных дней с момента регистрации заявления и прилагаемых к нему документов в уполномоченном органе, а оригинал решения о предоставлении в пользование водного объекта направляется на государственную регистрацию в течение 5 рабочих дней с даты принятия решения о государственной регистрации.

35. Направление заявителю решения о предоставлении водного объекта в пользование

35.1. Основанием для начала действия является получение зарегистрированных в государственном водном реестре экземпляров решения о предоставлении водного объекта в пользование.

35.2. Должностное лицо, ответственное за рассмотрение принятых документов в уполномоченном органе, в течение двух рабочих дней с момента получения зарегистрированного экземпляра решения о предоставлении водного объекта в пользование направляет его заявителю с приложением всех документов, предъявленных при подготовке и принятии решения о предоставлении водного объекта в пользование.

Решение о предоставлении водного объекта в пользование передается заявителю лично или направляется по указанному в заявлении почтовому адресу с уведомлением о вручении.

35.3. В случае отказа в регистрации в государственном водном реестре решения о предоставлении водного объекта в пользование должностное лицо, ответственное за рассмотрение принятых документов в уполномоченном органе, направляет заявителю мотивированный отказ в государственной регистрации решения о предоставлении водного объекта в пользование. Указанный отказ передается заявителю непосредственно или высылается по указанному заявителем почтовому адресу с уведомлением о вручении в течение двух рабочих дней с момента получения отказа в регистрации в государственном водном реестре решения о предоставлении водного объекта в пользование.

IV. Формы контроля за исполнением административного регламента

36. Порядок осуществления текущего контроля за соблюдением и исполнением ответственными должностными лицами положений Административного регламента и иных нормативных правовых актов, устанавливающих требования к исполнению государственной услуги, а также принятием решений ответственными лицами

Текущий контроль за соблюдением и исполнением ответственными должностными лицами уполномоченного органа положений Регламента осуществляется руководителем уполномоченного органа или его заместителем.

37. Порядок и периодичность осуществления плановых и внеплановых проверок полноты и качества исполнения государственной услуги, в том числе порядок и формы контроля за полнотой и качеством исполнения государственной услуги

Федеральная служба по надзору в сфере природопользования осуществляет государственную функцию по осуществлению контроля и надзора за исполнением органами государственной власти субъектов Российской Федерации переданного им для осуществления полномочия Российской Федерации по предоставлению водных объектов или их частей в пользование на основании решений о предоставлении водных объектов в пользование с правом направления предписаний об устранении выявленных нарушений, а также о привлечении к ответственности должностных лиц, исполняющих обязанности по осуществлению переданных полномочий.

Государственная функция по осуществлению государственного контроля и надзора за исполнением органами государственной власти субъектов Российской Федерации переданного им для осуществления полномочия Российской Федерации по предоставлению водных объектов или их частей исполняется непосредственно Федеральной службой по надзору в сфере природопользования и ее территориальными органами в соответствии с Административным регламентом исполнения Федеральной службой по надзору в сфере природопользования государственной функции по осуществлению контроля и надзора за исполнением органами государственной власти субъектов Российской Федерации переданных им для осуществления полномочий Российской Федерации в области водных отношений с правом направления предписаний об устранении выявленных нарушений, а также о привлечении к ответственности должностных лиц, исполняющих обязанности по осуществлению переданных полномочий, утвержденным Приказом Минприроды России от 31 октября 2008 г. N 290 <*>.

<*> Приказ Минприроды России от 31 октября 2008 г. N 290 "Об утверждении Административного регламента исполнения Федеральной службой по надзору в сфере природопользования государственной функции по осуществлению контроля и надзора за исполнением органами государственной власти субъектов Российской Федерации переданных им для осуществления полномочий Российской Федерации в области водных отношений с правом направления предписаний об устранении выявленных нарушений, а также о привлечении к ответственности должностных лиц, исполняющих обязанности по осуществлению переданных полномочий" (зарегистрирован Минюстом России 20 февраля 2009 г., регистрационный N 13416; Бюллетень нормативных актов федеральных органов исполнительной власти, 2009, N 13).

38. Ответственность государственных служащих уполномоченных органов за решения и действия (бездействие), принимаемые (осуществляемые) в ходе исполнения государственной услуги

39. Ответственность за решения и действия (бездействие), принимаемые (осуществляемые) в ходе исполнения государственной услуги в рамках деятельности уполномоченного органа, возлагается на руководителя уполномоченного органа, ответственного за предоставление государственной услуги.

V. Досудебный (внесудебный) порядок обжалования решений и действий (бездействия) органа, предоставляющего государственную услугу, а также должностных лиц, государственных служащих

40. Заявитель вправе лично либо письменно почтовым или факсимильным отправлением обратиться в уполномоченный орган, соответствующий территориальный орган Федеральной службы по надзору в сфере природопользования, Федеральную службу по надзору в сфере природопользования для обжалования действий (бездействия) и решений, осуществляемых (принятых) в ходе исполнения государственной услуги на основании Регламента.

Также заявитель вправе обжаловать действия (бездействие) и решения, осуществляемые (принятые) в ходе исполнения государственной услуги на основании Регламента, в судебном порядке.

41. Личный прием граждан по вопросам обжалования действия (бездействия) и решений, осуществляемых (принятых) в ходе выполнения государственной услуги, осуществляется руководителем уполномоченного органа в часы приема заявителей и в соответствии с требованиями Федерального закона от 2 мая 2006 г. N 59-ФЗ "О порядке рассмотрения обращений граждан Российской Федерации".

42. Требования к письменному обращению:

42.1. Заявитель в своем письменном обращении в обязательном порядке указывает в качестве адресата уполномоченный орган, территориальный орган Росприроднадзора, излагает суть предложения, заявления или жалобы, ставит личную подпись и дату.

42.2. В обращении указываются:

1) сведения о заявителе:

- фамилия, имя, отчество;

2) почтовый адрес, по которому должны быть направлены ответ или уведомление о переадресации обращения.

42.3. В случае необходимости в подтверждение своих доводов заявитель прилагает к письменному обращению документы и материалы либо их копии либо указывает реквизиты данных документов и материалов.

43. Уполномоченный орган:

1) обеспечивает объективное, всестороннее и своевременное рассмотрение обращения, в случае необходимости - с участием заявителя, направившего обращение;

2) запрашивает необходимые для рассмотрения обращения документы и материалы в других государственных органах, органах местного самоуправления и у иных должностных лиц, за исключением судов, органов дознания и органов предварительного следствия;

3) дает письменный ответ по существу поставленных в обращении вопросов, за исключением случаев, указанных в пункте 46.1 Регламента;

4) уведомляет заявителя о направлении его обращения на рассмотрение в другой государственный орган, орган местного самоуправления в соответствии с их компетенцией.

44. Ответ на обращение подписывается руководителем уполномоченного органа или его заместителем либо уполномоченным на то лицом.

45. Порядок рассмотрения отдельных обращений:

46.1. В случае, если нарушены требования к письменному обращению, указанные в пункте 42 Регламента, ответ на обращение не дается. Если в указанном обращении содержатся сведения о подготавливаемом, совершаемом или совершенном противоправном деянии, а также о лице, его подготавливающем, совершающем или совершившем, обращение подлежит направлению в государственный орган в соответствии с его компетенцией.

В электронном документе нумерация подпунктов соответствует официальному источнику.

46.2. Уполномоченный орган при получении письменного обращения, в котором содержатся нецензурные либо оскорбительные выражения, угрозы жизни, здоровью и имуществу должностного лица, а также членов его семьи, вправе оставить обращение без ответа по существу поставленных в нем вопросов и сообщить заявителю, направившему обращение, о недопустимости злоупотребления правом.

46.3. В случае, если текст письменного обращения не поддается прочтению, ответ на обращение не дается и оно не подлежит направлению на рассмотрение в государственный орган, орган местного самоуправления или должностному лицу в соответствии с их компетенцией, о чем сообщается заявителю, направившему обращение, если почтовый адрес поддается прочтению.

46.4. В случае, если в письменном обращении заявителя содержится вопрос, на который ему многократно давались письменные ответы по существу в связи с ранее направляемыми обращениями, и при этом в обращении не приводятся новые доводы или обстоятельства, руководитель уполномоченного органа, его заместитель либо уполномоченное на то лицо вправе принять решение о безосновательности очередного обращения и прекращении переписки с заявителем по данному вопросу при условии, что указанное обращение и ранее направляемые обращения направлялись в уполномоченный орган. О данном решении уведомляется заявитель, направивший обращение.

47. Сроки рассмотрения обращения:

47.1. Обращение, поступившее в уполномоченный орган, рассматривается в течение тридцати дней со дня регистрации письменного обращения.

47.2. В случае, если для подготовки ответа на обращение необходимо запрашивать дополнительную информацию в других исполнительных органах государственной власти, руководитель уполномоченного органа, его заместитель либо уполномоченное на то лицо вправе продлить срок рассмотрения обращения не более чем на тридцать дней, уведомив о продлении срока его рассмотрения заявителя, направившего обращение.

48. В рассмотрении жалобы может быть отказано в случае:

1) рассмотрения данной жалобы судом либо наличия вынесенного судебного решения по ней с разъяснением порядка обжалования данного судебного решения, направленного гражданину, направившему обращение;

2) повторного направления одним и тем же заявителем жалобы по предмету и основанию, которые ранее уже рассматривались и по которым были вынесены решения в установленном порядке.

49. Действия и решения, принятые в ходе исполнения государственной услуги на основании Регламента, могут быть обжалованы в судебном порядке.

Приложение 1
к Административному регламенту
по представлению органами
государственной власти субъектов
Российской Федерации государственной
услуги в сфере переданного полномочия
Российской Федерации по предоставлению
водных объектов или их частей,
находящихся в федеральной собственности
и расположенных на территориях субъектов
Российской Федерации, в пользование
на основании решений о предоставлении
водных объектов в пользование

ИНФОРМАЦИЯ ОБ ОРГАНАХ ГОСУДАРСТВЕННОЙ ВЛАСТИ СУБЪЕКТОВ РОССИЙСКОЙ ФЕДЕРАЦИИ, ОСУЩЕСТВЛЯЮЩИХ ПЕРЕДАННОЕ ПОЛНОМОЧИЕ РОССИЙСКОЙ ФЕДЕРАЦИИ В ОБЛАСТИ ВОДНЫХ ОТНОШЕНИЙ ПО ПРЕДОСТАВЛЕНИЮ ВОДНЫХ ОБЪЕКТОВ В ПОЛЬЗОВАНИЕ

N п/п Субъекты Российской Федерации Наименование уполномоченного органа исполнительной власти субъекта Российской Федерации в области водных отношений Место нахождения График работы, Справочные телефоны, Адрес официального сайта в сети Интернет, Адрес электронной почты
1 2 3 4 5
1. Республика Адыгея (Адыгея) Управление природных ресурсов и охраны окружающей среды Республики Адыгея 385000, Республика Адыгея, г. Майкоп, ул. Крестьянская, 236 понедельник - четверг, с 9.00 ч. до 18.00 ч.
пятница с 9.00 до 17.00
Справочный телефон:
(87772) 57-09-24
http://www.Adygheya.ru
E-mail: ecokontrol_ra@mail.ru
2. Республика Алтай Министерство лесного хозяйства Республики Алтай 649000, Республика Алтай, г. Горно-Алтайск, ул. Ленкина, 12 понедельник - пятница с 9.00 ч. до 18.00 ч.
Справочный телефон:
8(388-22) 6-72-91, 6-21-81
http://mlh-ra.ru
E-mail: forest04@mail.ru,
mpr_ra@mail.ru
3. Республика Башкортостан Министерство природопользования и экологии Республики Башкортостан 450006, Республика Башкортостан, г. Уфа, ул. Ленина, 86 понедельник - пятница с 9.00 ч. до 18.00 ч.
перерыв с 12-30 ч. до 13-30 ч.
Справочные телефоны:
(347) 262-41-01
(347) 262-40-69
(347) 273-50-32
(347) 273-95-63
(347) 273-50-45
Факс (347) 273-50-45
http://www.mprrb.ru
E-mail: mprrb@ufanet.ru
4. Республика Бурятия Министерство природных ресурсов Республики Бурятия 670034, Республика Бурятия, г. Улан-Удэ, ул. Революции 1905 года, 11а понедельник - пятница с 08:30 ч. до 17:30 ч.
Справочный телефон:
8(3012) 44-16-15
http://www.minpriroda-rb.ru
E-mail: info@mpr.govrb.ru
5. Республика Дагестан Министерство природных ресурсов и экологии Республики Дагестан 367012, Республика Дагестан, г. Махачкала, ул. Абубакарова, 73 понедельник - пятница с 9.00 ч. до 18.00 ч.
Справочные телефоны:
(8722) 671240
(8722) 672957
(8722) 672786
(8722) 673859
(8722) 517259
(8722) 780761
(8722) 517256
http://www.mprdaq.ru
E-mail: mprierd-info@mail.ru;
mprvoda@mail.ru
6. Республика Ингушетия Комитет Республики Ингушетия по экологии и природным ресурсам 386001, Республика Ингушетия, г. Магас, Дошлоко Мальсагова, 31а понедельник - пятница с 9.00 ч. до 18.00 ч.
Справочный телефон:
(8734) 55-15-68,
55-17-39
http://www.komecori.ru
E-mail: Komitet.ri@mail.ru
7. Кабардино-Балкарская Республика Министерство природных ресурсов и охраны окружающей Кабардино-Балкарской Республики 360017, Кабардино-Балкарская Республика, г. Нальчик, ул. Балкарская, дом 102 понедельник - пятница с 9.00 ч. до 18.00 ч.
обеденный перерыв с 13.00 ч. до 14.00 ч.
Справочный телефон:
8-866-2-74-18-07
8-866-2-74-12-86
http://www.pravitelstvokbr.ru
E-mail: mooskbr@rambler.ru
8. Республика Калмыкия Министерство природных ресурсов, охраны окружающей среды и развития энергетики Республики Калмыкия 358000, Республика Калмыкия, г. Элиста, ул. Н. Очирова, 15 понедельник - пятница с 9.00 ч. до 18.00 ч.
обеденный перерыв с 13.00 ч. до 14.00 ч.
Справочный телефон:
(84722) 40403
(84722) 35107
http://www.kalmpriroda.ru
E-mail: priemnaya@kalmpriroda.ru
E-mail: voda@kalmpriroda.ru
9. Карачаево-Черкесская Республика Управление охраны окружающей среды и водных ресурсов Карачаево-Черкесской Республики 369000, Карачаево-Черкесская Республика, г. Черкесск, ул. Первомайская, 49 понедельник - пятница с 9.00 ч. до 18.00 ч.
обеденный перерыв с 13.00 ч. до 14.00 ч.
Справочный телефон:
(8-878-2) 26-48-94
http://okrsredkchr.ru
E-mail: iekolog@mail.ru
10. Республика Карелия Министерство по природопользованию и экологии Республики Карелия 185035, Республика Карелия, г. Петрозаводск, ул. Андропова, д. 2/24 понедельник - четверг с 9.00 ч. до 17.15 ч.
пятница с 9.00 ч. до 17.00 ч.
Справочный телефон:
(8142) 79-67-01
(8142) 79-67-29
(8142) 79-67-30 http://gov.karelia.ru/gov/Power/Committee /Forest/index.html
E-mail: ecopetr@karelia.ru
11. Республика Коми Министерство природных ресурсов и охраны окружающей среды Республики Коми 167982, Республика Коми, г. Сыктывкар, ул. Интернациональная, 108 а понедельник - четверг, с 8.45 ч. до 18.00 ч.
пятница с 8.45 ч. до 16.00 ч.
справочные телефоны:
8(8212) 24-07-44
8(8212) 44-13-90
8(8212) 20-26-75
8(8212) 20-28-61
http://Mpr.rkomi.ru
E-mail: mprrk@rkomi.ru
12. Республика Марий Эл Департамент экологической безопасности, природопользования и защиты населения Республики Марий Эл 424000, Республика Марий Эл, г. Йошкар-Ола, ул. Волкова, д. 103 понедельник - пятница с 08:30 до 17:30 часов
перерыв с 12:30 до 13:30 часов
справочные телефоны:
(8362) 63-03-94
(8362) 63-02-88
http://portal.mari.ru/debzn/
E-mail: debzn@mari-el.ru
13. Республика Мордовия Министерство лесного, охотничьего хозяйства и природопользования Республики Мордовия 430005, Республика Мордовия, г. Саранск, ул. Коммунистическая, 50 понедельник - пятница с 9 до 18 часов
перерыв с 13 до 14 часов
справочные телефоны:
8(834-2) 24-49-40
8(834-2) 23-21-53 http://www.e-mordovia.ru/powerbody/view/ 10
E-mail: mpriroda@moris.ru
14. Республика Саха (Якутия) Департамент по водным отношениям Республики Саха (Якутия) 677000, Республика Саха (Якутия), г. Якутск, ул. Курашова, 30/1, 2-й этаж, каб. 206 понедельник - пятница, с 9.00 ч. до 18.00 ч.
перерыв с 13.00 ч. до 14.00 ч.
справочные телефоны:
8(4112) 341117
8(4112) 421022
8(4112) 343903
http://www.sakha.gov.ru
E-mail: aquadepartment@mail.ru
15. Республика Северная Осетия - Алания Комитет Республики Северная Осетия - Алания по охране окружающей среды и природных ресурсов 362021, РСО-Алания, г. Владикавказ, ул. Иристонская, 25 понедельник - пятница, с 9.00 ч. до 18.00 ч.
справочные телефоны:
(867-2) 74-94-21,
(867-2) 74-35-86.
http://www.minprirod.ru.
E-mail: minprirod@rambler.ru
16. Республика Татарстан (Татарстан) Министерство энергетики Республики Татарстан 420021, Республика Татарстан, г. Казань, ул. Татарстан, 55 понедельник - четверг с 9.00 ч. до 18.00 ч.
пятница с 9.00 ч. до 16.45 ч.
перерыв на обед с 12.00 ч. до 12.45 ч.
Справочные телефоны:
(843) 200-00-01
(843) 200-00-19
(843) 200-00-28
(843) 200-00-03
(843) 200-00-16
(843) 200-00-75
http://minenergo.tatar.ru
E-mail: minenergo@tatar.ru
Tatyana.Vasileva@tatar.ru
Nataliya.Boychenko@tatar.ru
17. Республика Тыва Министерство природных ресурсов и экологии Республики Тыва 667011, Республика Тыва, г. Кызыл, ул. Калинина, 1 "б" понедельник - пятница, с 8.00 ч. до 17.00 ч.
справочные телефоны
8(39422) 6-28-03
8(39422) 6-28-00
8(39422) 6-28-06
http://minpriroda-rt.tuva.ru
E-mail: minpriroda_tuva@mail.ru
18. Удмуртская Республика Министерство природных ресурсов и охраны окружающей среды Удмуртской Республики 426011, Удмуртская Республика, г. Ижевск, переулок Северный, 61 понедельник - четверг с 8.30 ч. до 16.30 ч.
перерыв с 12.00 ч. до 12.48 ч.
справочные телефоны
(3412) 439-101
(3412) 901-062
http://www.minpriroda.ru
E-mail: mpr-pvo@mail.ru
19. Республика Хакасия Министерство регионального развития республики Хакасия 655019, Республика Хакасия, г. Абакан, ул. Щетинкина, 18, а/я 93 понедельник - пятница, с 09.00 ч. до 18.00 ч.
перерыв с 13-00 до 14-00
справочные телефоны:
8 (3902) 22-75-26
http://www.r-19.ru
E-mail: minreg@r-19.ru
E-mail: pressa-minregion@r-19.ru
20. Чеченская Республика Комитет Правительства Чеченской Республики по экологии 364020, Чеченская Республика, г. Грозный, Ленинский район, ул. Кутузова, 5 понедельник - пятница, с 9.00 ч. до 18.00 ч.
справочные телефоны:
(8712) 22-39-64
(8712) 22-37-39
http://www.ecologchr.ru
E-mail: eco95@mail.ru
21. Чувашская Республика - Чувашия Министерство природных ресурсов и экологии Чувашской Республики 428032, Чувашская Республика, г. Чебоксары, ул. Ленинградская, 33 понедельник - пятница, с 08.00 ч. до 17.00 ч.
перерыв с 12-00 до 13-00
справочные телефоны:
(8352) 62-69-22,
факс (8352) 62-73-83
http://www.minpriroda.cap.ru
E-mail: minpriroda@cap.ru
22. Алтайский край Управление природных ресурсов и охраны окружающей среды Алтайского края 656035, Алтайский край, г. Барнаул, пр-т Ленина, 59, а/я 1277 65056, Алтайский край, г. Барнаул, ул. Гоголя, 42 понедельник - четверг с 09.00 ч. до 18.00 ч.
пятница с 09.00 до 17.00 ч.
обед с 13.00 до 13.48 ч.
http://www.ecoregion22.ru
E-mail: alt_dooc@ab.ru
23. Забайкальский край Министерство природных ресурсов и экологии Забайкальского края 672021, Забайкальский край, г. Чита, ул. Чкалова, д. 136 (юридический адрес) г. Чита, ул. Чайковского, д. 8 (почтовый адрес) понедельник - четверг с 08:45 ч. до 18:00 ч.
пятница с 08:45 ч. до 16:45 ч.
перерыв с 13:00 ч. до 14:00
справочные телефоны:
(302-2) 35-85-32
(302-2) 32-47-01
http://www.minprir.e-zab.ru
E-mail: info@minprir.e-zab.ru
24. Камчатский край Министерство природных ресурсов Камчатского края 683040, Камчатская область, г. Петропавловск-Камчатский, пл. Ленина, 1 683040, г. Петропавловск-Камчатский, Ленинградская, д. 118 понедельник - пятница, с 9.00 ч. до 17.00 ч.
справочные телефоны:
(4152) 420174
(4152) 424425
(4152) 425654
http://www.kamchatka.gov.ru
E-mail: priroda@kamchatka.gov.ru
25. Краснодарский край Департамент по вопросам гражданской обороны, чрезвычайных ситуаций и водных отношений Краснодарского края 350014, Краснодарский край, г. Краснодар, ул. Красная, 35 350020, г. Краснодар, ул. Красная, 180 понедельник - пятница, с 9.00 ч. до 18.00 ч.
Прием заявителей по вопросам предоставления права пользования водными объектами производится в соответствии со следующим графиком:
понедельник, вторник, среда, четверг с 9.00 до 13.00 и с 14.00 до 18.00 час.,
перерыв с 13.00 до 14.00 час.
справочные телефоны:
(861) 262-52-37 факс:
(861) 262-00-69
(861) 262-40-15
(861) 262-97-70
(861) 251-66-12
факс: (861) 251-65-06
http://www.dchs.ru
E-mail: vodopolzovanie@mail.dchs.ru
26. Красноярский край Министерство природных ресурсов и лесного комплекса Красноярского края 660009, Красноярский край, г. Красноярск, ул. Ленина, 125 понедельник - пятница с 09.00 ч. до 18.00 ч. обед с 13.00 ч. до 14.00 ч.
справочные телефоны:
(391) 249-31-00,
(391) 249-38-53
http://www.krskstate.ru
E-mail: mail-mpr@mpr.krskstate.ru
27. Пермский край Министерство природных ресурсов Пермского края 614006, Пермский край, г. Пермь, ул. Ленина, 51 Понедельник - четверг с 9.00 ч. до 18.00 ч.
пятница с 9.00 ч. до 17.00 ч.
справочные телефоны:
(342) 235-11-97
(342) 235-11-92
(342) 217-73-74
http://www.priroda.permkrai.ru
E-mail: Voda3@priroda.permkrai.ru
Voda1@priroda.permkrai.ru
28. Приморский край Управление природных ресурсов и охраны окружающей среды Приморского края 690007, Приморский край, г. Владивосток, ул. 1-я Морская, 2, каб. 500/3 понедельник - четверг, с 9.00 ч. до 18.00 ч.
пятница с 9.00 ч. до 17.00 ч.
перерыв с 13.00 ч. до 14.00 ч.
справочные телефоны:
8(4232) 215-399
http://www.primorsky.ru
E-mail: prirodapk@primorsky.ru
29. Ставропольский край Министерство природных ресурсов и охраны окружающей среды Ставропольского края 355006, Ставропольский край, г. Ставрополь, ул. Голенева, 18 понедельник - пятница с 9 час. 00 мин до 18 час. 00 мин перерыв с 13 час. 00 мин до 14 час. 00 мин
Прием документов от заявителей:
вторник, четверг с 9 час. 00 мин до 18 час. 00 мин, перерыв с 13 час. 00 мин до 14 час. 00 мин
справочные телефоны:
(8652) 94-73-44
(8652) 94-73-30/94-73-41
(8652) 94-73-38/94-73-12
(8652) 94-73-05/94-73-07
http://www. mpr.stavkray.ru
E-mail: voda@mpr.stavkray.ru
30. Хабаровский край Министерство природных ресурсов Хабаровского края 680000, Хабаровский край, г. Хабаровск, ул. Карла Маркса, 56 680000, г. Хабаровск, ул. Запарина, 92 понедельник - пятница: с 9.00 до 18.00 часов,
перерыв на обед: с 13.00 до 14.00 часов
справочные телефоны:
(4212) 32-50-80
(4212) 32-92-64
(4212) 32-72-17
(4212) 31-56-64
http://www.adm.khv.ru
http://mpr.khabkrai.ru
E-mail: priroda@adm.khv.ru
E-mail: vodresurs@adm.khv.ru
E-mail: mprinfo@adm.khv.ru
31. Амурская область Министерство природных ресурсов Амурской области 675023, Амурская область, г. Благовещенск, ул. Ленина, 135 понедельник - пятница с 9.00 ч. до 18.00 ч.
справочные телефоны:
8 4162-23-16-40
8 4162-23-16-41
8 4162-23-16-56
8 4162-23-16-57
http://www.amurobl.ru
E-mail: mail@mpr.amurobl.ru
32. Архангельская область Агентство природных ресурсов и экологии Архангельской области 163004, Архангельская область, г. Архангельск, пр. Троицкий, 49 понедельник - четверг, с 9.00 ч. до 17.30 ч.
пятница с 9.00 до 16.00 перерыв с 13-00 до 14-00
справочные телефоны:
(8182) 21-55-19;
(8182) 28-55-48
факс: (8182) 28-57-48
http://www.dvinaland.ru
E-mail: eco@dvinaland.ru
33. Астраханская область Служба природопользования и охраны окружающей среды Астраханской области 414000, Астраханская область, г. Астрахань, ул. Свердлова, 59а понедельник - пятница, с 9.00 ч. до 18.00 ч.
справочные телефоны:
(8512) 61-04-00
http://nature@astrobl.ru
E-mail: nature@astrobl.ru
34. Белгородская область Департамент строительства, транспорта и жилищно-коммунального хозяйства Белгородской области 308005, Белгородская область, г. Белгород, Соборная пл., 4 понедельник - пятница, с 9.00 ч. до 18.00 ч.
справочные телефоны:
8-4722-32-17-48,
8-4722-33-46-57,
8-4722-33-45-77
http://www.belregion.ru
http://belgorodstroy. ru
E-mail: belvodresurs@mail.ru
35. Брянская область Комитет природопользования и охраны окружающей среды, лицензирования отдельных видов деятельности Брянской области 241050, Брянская область, г. Брянск, площадь Карла Маркса, д. 2 понедельник - четверг, с 9.30 ч. до 17.45 ч.
пятница с 8.30 до 16.30
перерыв с 13-00 до 14-00
справочные телефоны:
(4832) 74-31-03
http://www.kpl32.ru
E-mail: klabo@online.bryansk.ru
36. Владимирская область Департамент природопользования и охраны окружающей среды администрации Владимирской области 600000, Владимирская область, г. Владимир, ул. Гагарина, 31 понедельник - пятница, с 08.30 ч. до 17.00 ч.
перерыв с 12-00 до 12-30
справочные телефоны:
(4922) 32-32-30
(4922) 32-29-58
http://dpp.avo.ru
E-mail: dpp@avo.ru
37. Волгоградская область Комитет природных ресурсов и охраны окружающей среды Администрации Волгоградской области 400078, Волгоградская область, г. Волгоград, проспект им. В.И. Ленина, 102 понедельник - пятница 08:30 ч. - 17:30 ч.
перерыв 12:00 ч. - 13:00 ч.
справочные телефоны
(8442) 23-67-46
(8442) 23-35-86
http://www.voganet.ru
E-mail: priem_kop@rlan.ru
38. Вологодская область Департамент природных ресурсов и охраны окружающей среды Вологодской области 160000, Вологодская область, г. Вологда, ул. Зосимовская, 65 понедельник - пятница 8:00 ч. - 17:00 ч.
перерыв 12:30 ч. - 13:30 ч.
справочные телефоны:
(8172) 75-84-18
(8172) 75-21-48
(8172) 75-85-73
(8172) 75-12-49
http://www.vologda-oblast.ru;
E-mail: priroda@vologda.ru
39. Воронежская область Управление по экологии и природопользованию Воронежской области 394026, Воронежская область, г. Воронеж, ул. Плехановская, 53 понедельник - четверг с 9:00 ч. до 18.00 ч.
пятница с 9:00 ч. до 16:45 ч.
перерыв с 13:00 до 13:45
справочные телефоны:
(4732) 5219-77
(4732) 52-78-30
http://www.govvrn.ru
E-mail: ecolog@govvrn.ru
40. Ивановская область Комитет Ивановской области по природопользованию 153000, г. Иваново, пл. Революции, д. 2/1, к. 444 понедельник - пятница 9:00 ч. - 18:00 ч.
перерыв 13:00 ч. - 14:00 ч.
справочные телефоны
(4932) 32-51-44
(4932) 32-58-33
http:/www.kompriroda.ivanovoobl.ru
E-mail: kompriroda@ivanovoobl.ru
41. Иркутская область Министерство природных ресурсов и экологии Иркутской области 664027, Иркутская область, г. Иркутск, ул. Ленина, 1а Отдел водных ресурсов г. Иркутск, ул. Горького, 31, каб. 9 понедельник - пятница, с 9.00 ч. до 18.00 ч.
перерыв с 13-00 до 14-00
справочные телефоны:
8(3952) 25-62-46
8(3952) 20-19-41
http://www.irkobl.ru
http://www.irkobl.ru/sites/ecology
E-mail: eco_exam@govirk.ru
eco@govirk.ru;
a.davidkova@govirk.ru
42. Калининградская область Министерство развития инфраструктуры Калининградской области 236007, Калининградская область, г. Калининград, ул. Дмитрия Донского, 1 понедельник - пятница, с 09.00 ч. до 18.00 ч.
перерыв на обед с 13.00 до 14.00
справочные телефоны:
8(4012) 59-90-30
8(4012) 59-90-31
факс 8(4012) 59-92-09
8(4012) 59-95-73
http://www.gov39.ru
E-mail: infrast@gov39.ru,
loyko@gov39.ru
43. Калужская область Министерство природных ресурсов, экологии и благоустройства Калужской области 240018, г. Калуга, ул. Заводская, д. 57 понедельник - четверг с 09 ч. до 18.15 ч.
пятница с 09 ч. до 17.00 ч.
справочные телефоны:
(4842) 71-99-55
(4842) 54-92-18
(4842) 71-99-68
(4842) 71-99-76
http://www.admoblkaluga.ru/
E-mail: prohorovya@adm.kaluga.ru
teljatnikova@adm.kaluga.ru
korolevaiv@adm.kaluga.ru
mitjuchina@adm.kaluga.ru
priroda@adm.kaluga.ru
44. Кемеровская область Департамент природных ресурсов и экологии Кемеровской области 650099, Кемеровская область, г. Кемерово, пр-т Советский, 63 понедельник - пятница, с 8.30 ч. до 12.00 ч. с 13.00 ч. до 17.30 ч.
технический перерыв: с 11.00 ч. до 11.10 ч.
перерыв на обед: с 12.00 ч. до 13.00 ч.
справочные телефоны:
(384-2) 58-55-56
http://www.kuzbasseco.ru/
E-mail: kea@ako.ru
45. Кировская область Департамент экологии и природопользования Кировской области 610000, Кировская область, г. Киров, Динамовский пр-д, 14а понедельник - четверг с 09:00 ч. до 18:00 ч.
пятница с 09:00 ч. до 17:00 ч.
справочные телефоны:
(8332) 64-52-01 (8332) 64-54-94
http://ako.kirov.ru
E-mail: depgreen43@mail.ru
46. Костромская область Департамент природных ресурсов и охраны окружающей среды Костромской области 156013, Костромская область, г. Кострома, проспект Мира, 128а понедельник - пятница, с 08.00 ч. до 17.00 ч.
перерыв на обед с 12.00 до 13.00
справочные телефоны:
(4942) 513591
(4942) 513591
(4942) 453722
(4942) 453712
http://www.dpr44.ru
E-mail: dpr44@bk.ru
47. Курганская область Департамент природных ресурсов и охраны окружающей среды Курганской области 640021, Курганская область, г. Курган, ул. Володарского, 65 а понедельник - пятница, с 08.00 ч. до 17.00 ч.
перерыв на обед с 12.00 до 13.00
справочные телефоны:
(3522) 43-19-00
(3522) 43-27-15
(3522) 43-32-61
http://www.priroda.kurganobl.ru
E-mail: prirodresurs@kurganobl.ru
48. Курская область Департамент экологической безопасности и природопользования Курской области 305023, Курская область, г. Курск, ул. 3-я Песковская, д. 40 понедельник - пятница, с 09.00 ч. до 18.00 ч.
справочные телефоны:
8(4712) 33-13-38
http://ecolog46.ru
E-mail: ecolog46@yandex.ru
49. Ленинградская область Комитет по природным ресурсам Ленинградской области 197342, Ленинградская область, Санкт-Петербург, улица Торжковская, 4 понедельник - четверг с 9-00 до 18-00
пятница: с 9-00 до 17-00
обеденный перерыв с 12-12 до 13-00
справочные телефоны:
(812) 4965636,
(812) 4924405
(812) 4928072
(812) 4926989
(812) 4927414
http://www.lenobl.ru/economics/ecology
E-mail: lpc@lenreg.ru
50. Липецкая область Управление экологии и природных ресурсов Липецкой области 398050, Липецкая область, г. Липецк, площадь Плеханова, 1 понедельник - четверг: с 8.30 до 17.30,
пятница: с 8.30 до 16.30
перерыв с 13.00 до 13.48
справочный телефон:
(4742) 72-42-25
http://www.admlr.lipetsk.ru
E-mail: ekolog@admlr.lipetsk.ru
51. Магаданская область Департамент природных ресурсов администрации Магаданской области 685000, Магаданская область, г. Магадан, ул. Пролетарская, 14 понедельник - четверг с 9-00 до 17-45
пятница: с 9-00 до 17-30
обеденный перерыв с 12-30 до 14-00
справочные телефоны:
(4132) 607191
(4132) 643239
http://www.magadan.ru
E-mail: nedra_dep@maglan.ru
nedra_voda@maglan.ru
52. Московская область Министерство экологии и природопользования Московской области 143407, Московская область, г. Красногорск, бульвар Строителей, дом 1 понедельник - четверг с 9.00 ч. до 18.00 ч.
пятница с 9.00 до 16.45 перерыв с 12-30 до 13-15
приемный день: вторник - с 10.00 до 17.00
справочные телефоны:
8(498) 602 20 69
8(498) 602 21 40
8(498) 602 21 41
8(498) 602 21 42
8(498) 602 20 01
http://www.mosreg.ru
http://www.mep.mosreg.ru
E-mail: pismo@minecology.ru
53. Мурманская область Комитет промышленного развития, экологии и природопользования Мурманской области 183025, Мурманская область, г. Мурманск, проезд Капитана Тарана, 25 понедельник - четверг с 9.00 ч. до 18.15 ч.
пятница с 9.00 ч. до 17.00 ч.
перерыв на обед с 13.00 ч. до 14.00 ч.
часы приема заявителей понедельник - пятница с 10.00 ч. до 16.00 ч.
справочные телефоны:
(815 2) 21-00-40
(815 2) 21-00-24
http://nature.gov-murman.ru
E-mail: kpr@kpr-murman.info
54. Нижегородская область Министерство экологии и природных ресурсов Нижегородской области 603134, Нижегородская область, г. Нижний Новгород, ул. Костина, 2 понедельник - четверг с 9.00 ч. до 18.00 ч.
пятница с 9.00 до 17.00 перерыв с 13-00 до 14-00 справочные телефоны:
(831) 433-86-64
(831) 430-14-10
(831) 433-99-65
(831) 434-38-05
http://http://www.mpr-nn.ru/
E-mail: official@eco.kreml.nnov.ru;
bar@eco.kreml.nnov.ru
55. Новгородская область Комитет по охране окружающей среды и природных ресурсов Новгородской области 173025, Новгородская область, г. Великий Новгород, проспект Мира, 22/25 понедельник - пятница с 08.30 ч. до 17.30 ч. перерыв с 13.00 ч. до 14.00 ч.
справочные телефоны:
(8162) 64-81-91 факс
(8162) 67-41-92
http://www.ecology.novreg.ru
E-mail: ecology@niac.ru,
obl.ovo@yandex.ru
56. Новосибирская область Департамент природных ресурсов и охраны окружающей среды Новосибирской области 630099, Новосибирская область, г. Новосибирск, Красный проспект, 25, каб. 445 понедельник - четверг с 9.00 ч. до 18.00 ч.
пятница с 9.00 до 17.00
перерыв с 13-00 до 13-48
справочные телефоны:
(383) 202-08-70
факс (383) 202-08-28
http://dproos.nso.ru
E-mail: dproos@obladm.nso.ru
57. Омская область Министерство природных ресурсов и экологии Омской области 644001, Омская область, г. Омск, ул. Куйбышева, 63 понедельник - четверг с 8.30 ч. до 17.45 ч.
пятница с 8.30 ч. до 17.45 ч.
обеденный перерыв с 13.00 ч. до 14.00
справочные телефоны
(3812) 37-25-07
http://www.mpr.omskportal.ru
E-mail: mpr.it.omsk@mail.ru
58. Оренбургская область Министерство природных ресурсов, экологии и имущественных отношений Оренбургской области 460015, Оренбургская область, г. Оренбург, Дом Советов понедельник - четверг с 9.00 ч. до 18.00 ч.
пятница с 9.00 до 17.00
перерыв с 13-00 до 13-48
справочные телефоны:
(3532) 78-60-16
http://www.mpr.orb.ru
E-mail: office27@mail.orb.ru
59. Орловская область Управление по охране и использованию объектов животного мира, водных биоресурсов и экологической безопасности Орловской области 302028, Орловская область, г. Орел, ул. Сурена Шаумяна, 16 понедельник - пятница с 9.00 ч. до 18.00 ч.
Перерыв с 13.00 до 14.00
справочный телефон:
8 (4862) 45-54-98
Факс: 8 (4862) 45-46-71
http://www.adm.orel.ru
E-mal: ekokontrol-orl@yandex.ru
60. Пензенская область Управление природных ресурсов и охраны окружающей среды Пензенской области 440066, Пензенская область, г. Пенза, 2-ой Виноградный проезд, 30 понедельник - пятница с 09.00 ч. до 18.00 ч.
справочные телефоны:
(8412) 92-00-02
(8412) 92-05-58
http://www.priroda-pnz.ru/
mail: priroda-pnz@mail.ru
61. Псковская область Государственный комитет Псковской области по природопользованию и охране окружающей среды 180000, Псковская область, г. Псков, ул. Некрасова, 23 понедельник - пятница с 09.00 ч. до 18.00 ч.
перерыв с 13.00 ч. до 14.00 ч.
справочные телефоны:
8(8112) 68-65-20
8(8112) 68-65-02
8(8112) 68-65-68
8(8112) 68-65-69
8(8112) 68-65-69
8(8112) 68-65-02
http://priroda.pskov.ru
E-mail: lik-ochrana@obladmin.pskov.ru
E-mail: lvermolaeva@obladmin.pskov.ru
E-mail: lic-vod@obladmin.pskov.ru
62. Ростовская область Комитет по охране окружающей среды и природных ресурсов Администрации Ростовской области 344000, Ростовская область, г. Ростов-на-Дону, пр. Ворошиловский, 46/176 понедельник - четверг с 9.00 ч. до 18.00 ч.
пятница с 9.00 ч. до 16.45
перерыв с 13.00 до 13.45
часы и дни приема заявителей:
вторник, среда, четверг с 9.00 до 13.00, с 14.00 до 18.00 справочный телефон:
(863) 240-78-09,
(863) 240-34-89
Факс: (863) 240-96-09,
(863) 291-06-24
http://www.doncomeco.ru
E-mail: doncomeco@mail.ru
63. Рязанская область Министерство природопользования и экологии Рязанской области 300006, Рязанская область, г. Рязань, ул. Есенина, 9 понедельник - четверг с 9.00 ч. до 18.00 ч.
пятница с 9.00 ч. до 17.00
перерыв с 13.00 до 13.48
Справочный телефон:
8 (4912) 93-90-60
Факс: 8 (4912) 93-90-60
http://www.priroda-ryazan.ru
E-mail: priroda@ryazantelekom.ru
64. Самарская область Министерство лесного хозяйства, охраны окружающей среды и природопользования Самарской области 443013, Самарская область, г. Самара, ул. Дачная, 4Б, каб. 4.2 понедельник - пятница с 09.00 ч. до 18.00 ч.
перерыв с 12.30 ч. до 13.30 ч.
справочные телефоны:
8 (846) 263 99 84,
8 (846) 266 74 76
http://www.priroda.samregion.ru/
E-mail: MNR@samregion.ru
65. Саратовская область Комитет охраны окружающей среды и природопользования Саратовской области 410005, Саратовская область, г. Саратов, 1-я Садовая, 131а понедельник - четверг с 09.00 ч. до 18.00 ч.
пятница с 09.00 ч. до 17.00
перерыв с 13.00 ч. до 13.48 ч.
справочные телефоны:
8-(8452) 29-26-77;
8-(8452) 29-25-05
http://www.saratov.gov.ru/government/ structure/compresenvir/
E-mail: ecocom@saratov.gov.ru
66. Сахалинская область Министерство природных ресурсов и охраны окружающей среды Сахалинской области 693020, Сахалинская область, г. Южно-Сахалинск, пр-т Мира, 107, оф. 70 понедельник - четверг с 09.00 ч. до 17.15 ч.
пятница с 09.00 ч. до 17.00
перерыв с 13-00 до 14-00
справочные телефоны:
(4242) 498-201
(4242) 498-216
http://mpr.admsakhalin.ru
E-mail: mpr@admsakhalin.ru
67. Свердловская область Министерство природных ресурсов Свердловской области 620004, Свердловская область, г. Екатеринбург, ул. Малышева, 101, к. 415 понедельник - четверг с 08.30 ч. до 17.30 ч.
пятница с 08.30 ч. до 16.30
перерыв с 12-00 до 12-48
справочные телефоны:
(343) 371-99-50
(343) 374-43-25
http://www.mprso.ru
E-mail: nedra@mprso.ru,
pospelova@mprso.ru
68. Смоленская область Департамент Смоленской области по природным ресурсам 214000, Смоленская область, г. Смоленск, Чуриловский переулок, д. 19 понедельник - пятница с 09.00 ч. до 18.00 ч.
перерыв с 13.00 ч. до 14.00 ч.
справочные телефоны:
(4812) 29-12-11
(4812) 38-72-33
http://www.admin.smolensk.ru
E-mail: lesprom@admin.smolensk.ru
69. Тамбовская область Управление по охране окружающей среды и природопользованию Тамбовской области 392000, Тамбовская область, г. Тамбов, ул. Базарная, 104 понедельник - пятница с 08.30 ч. до 17.30 ч.
справочные телефоны:
(84752) 72-80-53
(84752) 72-54-10
http://www.tambov.gov.ru/opr/index.html
E-mail: post@opr.tambov.gov.ru
70. Тверская область Департамент управления природными ресурсами и охраны окружающей среды Тверской области 170000, Тверская область, г. Тверь, наб. Р. Лазури, 20 понедельник - четверг с 09.00 ч. до 18.00 ч.
пятница с 09.00 ч. до 17.00 ч.
перерыв с 12.30 до 13.18
справочные телефоны
(4822) 62-02-62
(4822) 62-01-16
(4822) 62-01-19
http://www.dupros.ru
E-mail: dep_upr@web.region.tver.ru
71. Томская область Департамент природных ресурсов и охраны окружающей среды Томской области 634041, Томская область, г. Томск, ул. Кирова, 14 понедельник - пятница с 08.00 ч. до 17.00 ч.
справочные телефоны:
(3822) 536-658
(3822) 536-646
(3822) 563-669
http://tomsk.gov.ru
http://www.green.tsu.ru
E-mail: sec@green.tsu.ru
72. Тульская область Департамент Тульской области по экологии и природным ресурсам 300041, Тульская область, г. Тула, проспект Ленина, 2 понедельник - четверг с 09.00 ч. - 18.00 ч.
пятница с 9.00 ч. - 17.00 ч.
перерыв с 13.00 ч. до 13.48 ч.
справочные телефоны:
(4872) 30-63-37
(4872) 56-72-86
(4872) 36-16-29
(4872) 31-25-15
http://ecotula.ru
E-mail: depecolog@region.tula.ru
73. Тюменская область Департамент недропользования и экологии Тюменской области 625048, г. Тюмень, ул. Малыгина, 48 понедельник - четверг с 8.45 ч. - 18.00 ч.
пятница с 9.00 ч. - 17.00 ч.
справочные телефоны:
8(3452) 22-89-50,
8(3452) 22-89-45
http://www.admtyumen.ru
E-mail: Dnec@72to.ru
74. Ульяновская область Министерство лесного хозяйства, природопользования и экологии Ульяновской области 433460, Ульяновская область, г. Ульяновск, ул. Подлесная, 24 понедельник - пятница с 09.00 ч. до 18.00 ч.
перерыв с 13-00 до 14-30
справочные телефоны:
(8422) 46-82-72
(8422) 46-84-92
http://www.mpr73.ru
E-mail: office@mpr73.ru
75. Челябинская область Министерство промышленности и природных ресурсов Челябинской области 454091, Челябинская область, г. Челябинск, проспект Ленина, 57 понедельник - пятница с 8-30 ч. до 17-30 ч.
перерыв: с 12-00 ч. до 12-45 ч.
график приема: с 10-00 до 16-00 часов,
понедельник, пятница - неприемные дни
справочные телефоны:
8-351-263-43-84
8-351-265-16-55
8-351-264-08-38
http://www.minprom74.ru
E-mail: info@minprom74.ru
E-mail: ovlp@mail.ru
76. Ярославская область Департамент охраны окружающей среды и природопользования Ярославской области 150014, г. Ярославль, ул. Свободы, д. 62 понедельник - четверг с 8.30 ч. до 12.00 ч., с 13.00 ч. до 17.30 ч.
пятница: с 08.30 ч. до 12.00 ч., с 13.00 ч. до 16.30 ч.; Приемные дни (работа с заявителями) - понедельник, вторник с 9.00 ч. до 12.00 ч., с 13.00 ч. до 17.00 ч. справочный телефон:
(4852) 40-02-08,
тел./факс (4852) 40-02-29 http://www.yarregion.ru/depts/doosp/ default.aspx
E-mail: doosp@region.adm.yar.ru
77. Москва Департамент жилищно-коммунального хозяйства и благоустройства города Москвы 109012, г. Москва, Богоявленский переулок, д. 6, стр. 2 понедельник - четверг с 8.00 ч. до 17.00 ч.
пятница с 8.00 ч. до 15.45 ч.
перерыв на обед с 12.00 до 12.45
Справочный телефон:
(495) 957-01-08
http://:www.dgkh.ru
E-mail: ugkh@ugkh.mos.ru
78. Санкт-Петербург Комитет по природопользованию, охране окружающей среды и обеспечению экологической безопасности 197046, г. Санкт-Петербург, Каменностровский проспект, 5/3 понедельник - четверг с 9.00 ч. до 18.00 ч.
пятница с 9.00 ч. до 17.00
перерыв на обед с 13.12 до 14.00
Справочный телефон:
(812) 298-8189, (812) 298-8670 http://:www.gov.spb.ru/gov/admin/otrasl/ ecology
E-mail: dep@gov.spb.ru
chayka@kpoos.gov.spb.ru
shelakina@kpoos.gov.spb.ru
forsh@kpoos.gov.spb.ru
79. Еврейская автономная область Управление природных ресурсов Правительства Еврейской автономной области 679015, Еврейская автономная область, г. Биробиджан, ул. Советская, 111 понедельник - пятница с 9.00 ч. до 18.00 ч.;
перерыв на обед с 13.00 ч. до 14.00 ч.
Справочный телефон:
тел./факс (8-42622) 4-16-12;
тел. (8-42622) 4-71-94
http://:www.eao.ru
E-mail: prir@post.eao.ru
80. Ненецкий автономный округ Агентство природных ресурсов и экологии Архангельской области 163000, Архангельская область, г. Архангельск, пр. Троицкий, 49 понедельник - пятница с 9.00 ч. до 18.00 ч.
справочные телефоны
(818 2) 215-519
E-mail: eco@dvinaland.ru
81. Ханты-Мансийский автономный округ - Югра Департамент природных ресурсов и несырьевого сектора экономики Ханты-Мансийского автономного округа - Югры 628007, г. Ханты-Мансийск, Ханты-Мансийский автономный округ - Югра (Тюменская область), ул. Дунина-Горкавича, дом 1 628012, ул. Рознина, дом 64, 3 этаж, г. Ханты-Мансийск понедельник - пятница с 9.00 ч. до 18.00 ч.
перерыв на обед с 13.00 ч. до 14.00 ч.
справочные телефоны:
8(3467) 36-31-63
8(3467) 36-31-64
8(3467) 32-93-80
http://www.admhmao.ru/committe/ departament/dep_prirod/dep_prirod.htm
E-mail: apk@admhmao.ru
82. Чукотский автономный округ Департамент промышленной политики, строительства и жилищно-коммунального хозяйства Чукотского автономного округа 689000, Чукотский автономный округ, г. Анадырь, ул. Отке, 4 понедельник - пятница с 9.00 ч. - 18.00 ч.
перерыв на обед с 12.45 ч. - 14.30 ч.
справочные телефоны:
(42722) 6-35-30,
т/ф. (42722) 6-35-32
http:// www.chukotka.org
E-mail: depprom87@inbox.ru; M.Kapitanenko@anadyr.chukotka.org
83. Ямало-Ненецкий автономный округ Департамент природно-ресурсного регулирования, лесных отношений и развития нефтегазового комплекса Ямало-Ненецкого автономного округа 629008, Ямало-Ненецкий автономный округ, г. Салехард, ул. Матросова, 29, кабинет 103 понедельник - пятница с 08.30 ч. - 18.00 ч.
перерыв на обед с 12.30 ч. - 14.00 ч.
Справочные телефоны:
8(34922) 4-19-61,
8(34922) 3-23-18
http://www.adm.yanao.ru
E-mail: dprr@dprr.gov.yanao.ru

Приложение 2
к Административному регламенту
по представлению органами
государственной власти субъектов
Российской Федерации государственной
услуги в сфере переданного полномочия
Российской Федерации по предоставлению
водных объектов или их частей,
находящихся в федеральной собственности
и расположенных на территориях субъектов
Российской Федерации, в пользование
на основании решений о предоставлении
водных объектов в пользование

Образец

ЗАЯВЛЕНИЕ  О  ПРЕДОСТАВЛЕНИИ  ВОДНОГО  ОБЪЕКТА  ИЛИ  ЕГО  ЧАСТИ  В
ПОЛЬЗОВАНИЕ  НА ОСНОВАНИИ РЕШЕНИЯ О ПРЕДОСТАВЛЕНИИ ВОДНОГО ОБЪЕКТА
В ПОЛЬЗОВАНИЕ
 
__________________________________________________________________
(наименование   уполномоченного   органа   исполнительной   власти
                    субъекта   Российской Федерации)
 
                          ЗАЯВЛЕНИЕ
     _____________________________________________________________
      (полное и сокращенное наименование юридического лица, Ф.И.О.
                      заявителя частного лица)
 
действующего на основании:
устава
положения
иное (указать вид документа) ____________________________________,
 
Зарегистрированного ______________________________________________
                   (кем и когда зарегистрировано юридическое лицо)
Место нахождения (юридический адрес)
__________________________________________________________________
Банковские реквизиты _____________________________________________
 
В лице ___________________________________________________________
                  (должность, представитель, Ф.И.О. полностью)
дата рождения ____________________________________________________
паспорт серии ________ N ________________ код подразделения _____,
__________________________________________________________________
                 (иной документ, удостоверяющий личность)
выдан "__" ______________ г. ____________________________________,
                                          (когда и кем выдан)
адрес проживания _________________________________________________
                         (полностью место постоянного проживания)
контактный  телефон ___________, действующий от имени юридического
лица:
без доверенности _________________________________________________
            (указывается лицом, имеющим право действовать от имени
              юридического лица без доверенности в силу закона или
                           учредительных документов)
на основании доверенности, удостоверенной ________________________
                                         (Ф.И.О. нотариуса, округ)
"__" _________________ г., N в реестре __________________
 
по иным основаниям _______________________________________________
                          (наименование и реквизиты документа)
 
                     Прошу предоставить в пользование:
__________________________________________________________________
                      (наименование водного объекта)
__________________________________________________________________
 (место   расположения   водного   объекта,   его   части, участка
испрашиваемой  в  пользование акватории (географические координаты
участка водопользования, площадь акватории в км2))
__________________________________________________________________
             (обоснование вида, цели и срока водопользования)
для: (нужное отметить)
 
 
сброса сточных и (или) дренажных вод; 
 
строительства причалов, судоподъемных и судоремонтных 
сооружений;
 
создания стационарных и (или) плавучих платформ, 
искусственных островов на землях, покрытых поверхностными
водами;
 
строительства гидротехнических сооружений, мостов, а также 
подводных и подземных переходов, трубопроводов, подводных
линий связи, других линейных объектов, если такое
строительство связано с изменением дна и берегов водных
объектов;
 
разведки и добычи полезных ископаемых; 
 
проведения дноуглубительных, взрывных, буровых и других 
работ, связанных с изменением дна и берегов водных объектов;
 
подъема затонувших судов; 
 
сплава древесины в плотах и с применением кошелей; 
 
забора (изъятия) водных ресурсов для орошения земель 
сельскохозяйственного назначения (в том числе лугов и пастбищ);
 
организованного отдыха детей, а также организованного 
отдыха ветеранов, граждан пожилого возраста, инвалидов.
 
сроком с "__" _____________ 20__ г. по "__" ______________ 20__ г.
         (указывается дата начала и окончания водопользования)
 
Представленные   документы   и   сведения,  указанные в заявлении,
достоверны.
Расписку о принятии документов получил(а).
 
"__" _________ 20__ г. "__" ч. "__" мин.
    (дата и время подачи заявления)
 
_____________________/___________________________________________/
 (подпись заявителя)               (полностью Ф.И.О.)
 
N записи в таблице учета входящих документов
 
 
 

Приложение 3
к Административному регламенту
по представлению органами
государственной власти субъектов
Российской Федерации государственной
услуги в сфере переданного полномочия
Российской Федерации по предоставлению
водных объектов или их частей,
находящихся в федеральной собственности
и расположенных на территориях субъектов
Российской Федерации, в пользование
на основании решений о предоставлении
водных объектов в пользование

СХЕМА ПРОЦЕДУР РЕГЛАМЕНТА

Приложение 4
к Административному регламенту
по представлению органами
государственной власти субъектов
Российской Федерации государственной
услуги в сфере переданного полномочия
Российской Федерации по предоставлению
водных объектов или их частей,
находящихся в федеральной собственности
и расположенных на территориях субъектов
Российской Федерации, в пользование
на основании решений о предоставлении
водных объектов в пользование

Образец

ОПИСЬ ДОКУМЕНТОВ И МАТЕРИАЛОВ, НЕОБХОДИМЫХ ДЛЯ ПРЕДОСТАВЛЕНИЯ ВОДНОГО ОБЪЕКТА ИЛИ ЕГО ЧАСТИ НА ОСНОВАНИИ РЕШЕНИЯ О ПРЕДОСТАВЛЕНИИ ВОДНОГО ОБЪЕКТА В ПОЛЬЗОВАНИЕ

ДОКУМЕНТЫ И МАТЕРИАЛЫ, ПРЕДОСТАВЛЯЕМЫЕ ЗАЯВИТЕЛЕМ, ДЛЯ ПРЕДОСТАВЛЕНИЯ ВОДНОГО ОБЪЕКТА ИЛИ ЕГО ЧАСТИ НА ОСНОВАНИИ РЕШЕНИЯ О ПРЕДОСТАВЛЕНИИ ВОДНОГО ОБЪЕКТА В ПОЛЬЗОВАНИЕ ДЛЯ:

- проведения дноуглубительных, взрывных, буровых и других работ, связанных с изменением дна и берегов водных объектов;

- подъема затонувших судов;

- сплава древесины в плотах и с применением кошелей;

- организованного отдыха детей, а также организованного отдыха ветеранов, граждан пожилого возраста, инвалидов.

"__" ________ 20__ г. вх. N ___   "__" ___________ 20__ г.  
(дата и входящий номер соответствующего заявления)   (дата составления описи)  

(В графе 4 "Отметка о наличии" проставляется "есть" в случае наличия требуемого документа, удовлетворяемого предъявляемым к нему требованиям, указанным в графе 3 "Требования". В остальных случаях проставляется "нет")

N Наименование документов, материалов или электронных приложений Требования Отметка о наличии
1 2 3 4
Базовый комплект:
1 Сопроводительное письмо    
2 Заявление о предоставлении в пользование водного объекта или его части на основании решения о предоставлении водного объекта в пользование 1 экз.  
3 Копии учредительных документов Только для юридического лица. 1 экз.: нотариально заверенная копия или копия с предъявлением оригинала  
4 Копия документа, удостоверяющего личность Только для физического лица. 1 экз.: нотариально заверенная копия или копия с предъявлением оригинала  
5 Документ, подтверждающий полномочия лица на осуществление действий от имени заявителя: Обязателен только при представлении документов не лично заявителем. 1 экз.: оригинал, нотариально заверенная копия или копия с предъявлением оригинала  
 
(указать документ)
6 Копия положительного заключения государственной экспертизы, в случаях, предусмотренных законодательством Российской Федерации 1 экз.: нотариально заверенная копия или копия с предъявлением оригинала  
7 Акт об утверждении положительного заключения государственной экспертизы, в случаях, предусмотренных законодательством Российской Федерации 1 экз.: нотариально заверенная копия или копия с предъявлением оригинала  
8 Информация о намечаемых заявителем водохозяйственных мероприятиях и мероприятиях по охране водного объекта с указанием размера и источников средств, необходимых для их реализации 1 экз. на бумажном носителе и (или) электронном носителе  
9 Документ о предоставлении в пользование земельного участка, необходимого для осуществления водопользования 1 экз.: нотариально заверенная копия или копия с предъявлением оригинала  
10 Сведения о наличии контрольно-измерительной аппаратуры для контроля качества воды в водном объекте 1 экз. на бумажном носителе и (или) электронном носителе  
11 Материалы в графической форме с отображением водного объекта, указанного в заявлении о предоставлении водного объекта в пользование, и размещения средств и объектов водопользования, а также пояснительная записка к ним 1 экз. на бумажном носителе и (или) электронном носителе  
Перечень заполнил:          
  (должность)   (Ф.И.О.)   (подпись)

ДОКУМЕНТЫ И МАТЕРИАЛЫ, ПРЕДОСТАВЛЯЕМЫЕ ЗАЯВИТЕЛЕМ, ДЛЯ ПРЕДОСТАВЛЕНИЯ ВОДНОГО ОБЪЕКТА ИЛИ ЕГО ЧАСТИ НА ОСНОВАНИИ РЕШЕНИЯ О ПРЕДОСТАВЛЕНИИ ВОДНОГО ОБЪЕКТА В ПОЛЬЗОВАНИЕ ДЛЯ СБРОСА СТОЧНЫХ И (ИЛИ) ДРЕНАЖНЫХ ВОД

"__" ________ 20__ г. вх. N ___   "__" ___________ 20__ г.  
(дата и входящий номер соответствующего заявления)   (дата составления описи)  

(В графе 4 "Отметка о наличии" проставляется "есть" в случае наличия требуемого документа, удовлетворяемого предъявляемым к нему требованиям, указанным в графе 3 "Требования". В остальных случаях проставляется "нет")

N Наименование документов, материалов или электронных приложений Требования Отметка о наличии
1 2 3 4
Базовый комплект:    
1 Сопроводительное письмо    
2 Заявление о предоставлении в пользование водного объекта или его части на основании решения о предоставлении водного объекта в пользование 1 экз.  
3 Копии учредительных документов Только для юридического лица. 1 экз.: нотариально заверенная копия или копия с предъявлением оригинала  
4 Копия документа, удостоверяющего личность Только для физического лица. 1 экз.: нотариально заверенная копия или копия с предъявлением оригинала  
5 Документ, подтверждающий полномочия лица на осуществление действий от имени заявителя: Обязателен только при представлении документов не лично заявителем. 1 экз.: оригинал, нотариально заверенная копия или копия с предъявлением оригинала  
 
(указать документ)
6 Копия положительного заключения государственной экспертизы, в случаях, предусмотренных законодательством Российской Федерации 1 экз.: нотариально заверенная копия или копия с предъявлением оригинала  
7 Акт об утверждении положительного заключения государственной экспертизы, в случаях, предусмотренных законодательством Российской Федерации 1 экз.: нотариально заверенная копия или копия с предъявлением оригинала  
8 Информация о намечаемых заявителем водохозяйственных мероприятиях и мероприятиях по охране водного объекта с указанием размера и источников средств, необходимых для их реализации 1 экз. на бумажном носителе и (или) электронном носителе  
9 Документ о предоставлении в пользование земельного участка, необходимого для осуществления водопользования 1 экз.: нотариально заверенная копия или копия с предъявлением оригинала  
10 Сведения о наличии контрольно-измерительной аппаратуры для контроля качества воды в водном объекте 1 экз. на бумажном носителе и (или) электронном носителе  
11 Материалы в графической форме с отображением водного объекта, указанного в заявлении о предоставлении водного объекта в пользование, и размещения средств и объектов водопользования, а также пояснительная записка к ним 1 экз. на бумажном носителе и (или) электронном носителе  
12 Расчет и обоснование заявленного объема сброса сточных и (или) дренажных вод и показателей их качества 1 экз. на бумажном носителе и (или) электронном носителе  
13 Сведения о наличии контрольно-измерительной аппаратуры для учета объемов и контроля (наблюдения) качества сбрасываемых сточных и (или) дренажных вод 1 экз. на бумажном носителе и (или) электронном носителе  
l4 Графические материалы с обозначением места предполагаемого сброса сточных и (или) дренажных вод 1 экз. на бумажном носителе и (или) электронном носителе  
Перечень заполнил:          
  (должность)   (Ф.И.О.)   (подпись)

ДОКУМЕНТЫ И МАТЕРИАЛЫ, ПРЕДОСТАВЛЯЕМЫЕ ЗАЯВИТЕЛЕМ, ДЛЯ ПРЕДОСТАВЛЕНИЯ ВОДНОГО ОБЪЕКТА ИЛИ ЕГО ЧАСТИ НА ОСНОВАНИИ РЕШЕНИЯ О ПРЕДОСТАВЛЕНИИ ВОДНОГО ОБЪЕКТА В ПОЛЬЗОВАНИЕ ДЛЯ:

- строительства причалов, судоподъемных и судоремонтных сооружений;

- создания стационарных и (или) плавучих платформ, искусственных островов на землях, покрытых поверхностными водами;

- строительства гидротехнических сооружений, мостов, а также подводных и подземных переходов, трубопроводов, подводных линий связи, других линейных объектов, если такое строительство связано с изменением дна и берегов водных объектов.

"__" ________ 20__ г. вх. N ___   "__" ___________ 20__ г.  
(дата и входящий номер соответствующего заявления)   (дата составления описи)  

(В графе 4 "Отметка о наличии" проставляется "есть" в случае наличия требуемого документа, удовлетворяемого предъявляемым к нему требованиям, указанным в графе 3 "Требования". В остальных случаях проставляется "нет")

N Наименование документов, материалов или электронных приложений Требования Отметка о наличии
1 2 3 4
Базовый комплект:
1 Сопроводительное письмо    
2 Заявление о предоставлении в пользование водного объекта или его части на основании решения о предоставлении водного объекта в пользование 1 экз.  
3 Копии учредительных документов Только для юридического лица. 1 экз.: нотариально заверенная копия или копия с предъявлением оригинала  
4 Копия документа, удостоверяющего личность Только для физического лица. 1 экз.: нотариально заверенная копия или копия с предъявлением оригинала  
5 Документ, подтверждающий полномочия лица на осуществление действий от имени заявителя: Обязателен только при представлении документов не лично заявителем. 1 экз.: оригинал, нотариально заверенная копия или копия с предъявлением оригинала  
 
(указать документ)
6 Копия положительного заключения государственной экспертизы, в случаях, предусмотренных законодательством Российской Федерации 1 экз.: нотариально заверенная копия или копия с предъявлением оригинала  
7 Акт об утверждении положительного заключения государственной экспертизы, в случаях, предусмотренных законодательством Российской Федерации 1 экз.: нотариально заверенная копия или копия с предъявлением оригинала  
8 Информация о намечаемых заявителем водохозяйственных мероприятиях и мероприятиях по охране водного объекта с указанием размера и источников средств, необходимых для их реализации 1 экз. на бумажном носителе и электронном носителе  
9 Документ о предоставлении в пользование земельного участка, необходимого для осуществления водопользования 1 экз.: нотариально заверенная копия или копия с предъявлением оригинала  
10 Сведения о наличии контрольно-измерительной аппаратуры для контроля качества воды в водном объекте 1 экз. на бумажном носителе и (или) электронном носителе  
11 Материалы в графической форме с отображением водного объекта, указанного в заявлении о предоставлении водного объекта в пользование, и размещения средств и объектов водопользования, а также пояснительная записка к ним 1 экз. на бумажном носителе и (или) электронном носителе  
12 Сведения о технических параметрах предполагаемых к размещению и строительству сооружений 1 экз. на бумажном носителе и (или) электронном носителе  
13 Копия документа об утверждении проектно-сметной документации, в которой отражены технические параметры предполагаемых к размещению и строительству сооружений 1 экз.: нотариально заверенная копия или копия с предъявлением оригинала  
Перечень заполнил:          
  (должность)   (Ф.И.О.)   (подпись)

ДОКУМЕНТЫ И МАТЕРИАЛЫ, ПРЕДОСТАВЛЯЕМЫЕ ЗАЯВИТЕЛЕМ, НЕОБХОДИМЫЕ ДЛЯ ПРЕДОСТАВЛЕНИЯ ВОДНОГО ОБЪЕКТА ИЛИ ЕГО ЧАСТИ НА ОСНОВАНИИ РЕШЕНИЯ О ПРЕДОСТАВЛЕНИИ ВОДНОГО ОБЪЕКТА В ПОЛЬЗОВАНИЕ ДЛЯ РАЗВЕДКИ И ДОБЫЧИ ПОЛЕЗНЫХ ИСКОПАЕМЫХ

"__" ________ 20__ г. вх. N ___   "__" ___________ 20__ г.  
(дата и входящий номер соответствующего заявления)   (дата составления описи)  

(В графе 4 "Отметка о наличии" проставляется "есть" в случае наличия требуемого документа, удовлетворяемого предъявляемым к нему требованиям, указанным в графе 3 "Требования". В остальных случаях проставляется "нет")

N Наименование документов, материалов или электронных приложений Требования Отметка о наличии
1 2 3 4
Базовый комплект:
1 Сопроводительное письмо    
2 Заявление о предоставлении в пользование водного объекта или его части на основании решения о предоставлении водного объекта в пользование 1 экз.  
3 Копии учредительных документов Только для юридического лица. 1 экз.: нотариально заверенная копия или копия с предъявлением оригинала  
4 Копия документа, удостоверяющего личность Только для физического лица. 1 экз.: нотариально заверенная копия или копия с предъявлением оригинала  
5 Документ, подтверждающий полномочия лица на осуществление действий от имени заявителя: Обязателен только при представлении документов не лично заявителем. 1 экз.: оригинал, нотариально заверенная копия или копия с предъявлением оригинала  
 
(указать документ)
6 Копия положительного заключения государственной экспертизы, в случаях, предусмотренных законодательством Российской Федерации 1 экз.: нотариально заверенная копия или копия с предъявлением оригинала  
7 Акт об утверждении положительного заключения государственной экспертизы, в случаях, предусмотренных законодательством Российской Федерации 1 экз.: нотариально заверенная копия или копия с предъявлением оригинала  
8 Информация о намечаемых заявителем водохозяйственных мероприятиях и мероприятиях по охране водного объекта с указанием размера и источников средств, необходимых для их реализации 1 экз. на бумажном носителе и (или) электронном носителе  
9 Документ о предоставлении в пользование земельного участка, необходимого для осуществления водопользования 1 экз.: нотариально заверенная копия или копия с предъявлением оригинала  
10 Сведения о наличии контрольно-измерительной аппаратуры для контроля качества воды в водном объекте 1 экз. на бумажном носителе и (или) электронном носителе  
11 Материалы в графической форме с отображением водного объекта, указанного в заявлении о предоставлении водного объекта в пользование, и размещения средств и объектов водопользования, а также пояснительная записка к ним 1 экз. на бумажном носителе и (или) электронном носителе  
12 Лицензия на пользование недрами 1 экз.: нотариально заверенная копия или копия с предъявлением оригинала  
Перечень заполнил:          
  (должность)   (Ф.И.О.)   (подпись)

ДОКУМЕНТЫ И МАТЕРИАЛЫ, ПРЕДОСТАВЛЯЕМЫЕ ЗАЯВИТЕЛЕМ, ДЛЯ ПРЕДОСТАВЛЕНИЯ ВОДНОГО ОБЪЕКТА ИЛИ ЕГО ЧАСТИ НА ОСНОВАНИИ РЕШЕНИЯ О ПРЕДОСТАВЛЕНИИ ВОДНОГО ОБЪЕКТА В ПОЛЬЗОВАНИЕ ДЛЯ ЗАБОРА (ИЗЪЯТИЯ) ВОДНЫХ РЕСУРСОВ ДЛЯ ОРОШЕНИЯ ЗЕМЕЛЬ СЕЛЬСКОХОЗЯЙСТВЕННОГО НАЗНАЧЕНИЯ (В ТОМ ЧИСЛЕ ЛУГОВ И ПАСТБИЩА)

"__" ________ 20__ г. вх. N ___   "__" ___________ 20__ г.  
(дата и входящий номер соответствующего заявления)   (дата составления описи)  

(В графе 4 "Отметка о наличии" проставляется "есть" в случае наличия требуемого документа, удовлетворяемого предъявляемым к нему требованиям, указанным в графе 3 "Требования". В остальных случаях проставляется "нет")

N Наименование документов, материалов или электронных приложений Требования Отметка о наличии
1 2 3 4
Базовый комплект:
1 Сопроводительное письмо    
2 Заявление о предоставлении в пользование водного объекта или его части на основании решения о предоставлении водного объекта в пользование 1 экз.  
3 Копии учредительных документов Только для юридического лица. 1 экз.: нотариально заверенная копия или копия с предъявлением оригинала  
4 Копия документа, удостоверяющего личность Только для физического лица. 1 экз.: нотариально заверенная копия или копия с предъявлением оригинала  
5 Документ, подтверждающий полномочия лица на осуществление действий от имени заявителя: Обязателен только при представлении документов не лично заявителем. 1 экз.: оригинал, нотариально заверенная копия или копия с предъявлением оригинала  
 
(указать документ)
6 Копия положительного заключения государственной экспертизы, в случаях, предусмотренных законодательством Российской Федерации 1 экз.: нотариально заверенная копия или копия с предъявлением оригинала  
7 Акт об утверждении положительного заключения государственной экспертизы, в случаях, предусмотренных законодательством Российской Федерации 1 экз.: нотариально заверенная копия или копия с предъявлением оригинала  
8 Информация о намечаемых заявителем водохозяйственных мероприятиях и мероприятиях по охране водного объекта с указанием размера и источников средств, необходимых для их реализации 1 экз. на бумажном носителе и электронном носителе  
9 Документ о предоставлении в пользование земельного участка, необходимого для осуществления водопользования 1 экз.: нотариально заверенная копия или копия с предъявлением оригинала  
10 Сведения о наличии контрольно-измерительной аппаратуры для контроля качества воды в водном объекте 1 экз. на бумажном носителе и (или) электронном носителе  
11 Материалы в графической форме с отображением водного объекта, указанного в заявлении о предоставлении водного объекта в пользование, и размещения средств и объектов водопользования, а также пояснительная записка к ним 1 экз. на бумажном носителе и (или) электронном носителе  
12 Расчет и обоснование заявленного объема забора (изъятия) водных ресурсов из водного объекта 1 экз. на бумажном носителе и (или) электронном носителе  
13 Сведения о наличии контрольно-измерительной аппаратуры для учета объема водных ресурсов, забираемых (изымаемых) из водного объекта 1 экз. на бумажном носителе и (или) электронном носителе  
14 Сведения о технических параметрах водозаборных сооружений и мерах по предотвращению попадания рыб и других водных биологических ресурсов в эти сооружения 1 экз. на бумажном носителе и (или) электронном носителе  
15 Копия документа об утверждении проектно-сметной документации с указанием сведений о технических параметрах водозаборных сооружений и мерах по предотвращению попадания рыб и других водных биологических ресурсов в эти сооружения для намечаемых к строительству водозаборных сооружений 1 экз.: нотариально заверенная копия или копия с предъявлением оригинала  
Перечень заполнил:          
  (должность)   (Ф.И.О.)   (подпись)

Приложение 5
к Административному регламенту
по представлению органами
государственной власти субъектов
Российской Федерации государственной
услуги в сфере переданного полномочия
Российской Федерации по предоставлению
водных объектов или их частей,
находящихся в федеральной собственности
и расположенных на территориях субъектов
Российской Федерации, в пользование
на основании решений о предоставлении
водных объектов в пользование

                                                           Образец
 
                 РАСПИСКА О ПОЛУЧЕНИИ ДОКУМЕНТОВ
 
                                 Кому:
                                ----------------------------------
                                __________________________________
                                (фамилия, имя, отчество заявителя/
                                          представителя заявителя)
Исх.     N     ____     от     "__"     ___________     20__    г.
_________________________________
Я ________________________________________________________________
       (Ф.И.О. сотрудника, принявшего комплект  документов)
получил "__" _________ 20__ г.
               (дата)
от
------------------------------------------------------------------
           (полное и сокращенное наименование юридического лица,
                    Ф.И.О. заявителя физического лица)
заявление  о  предоставлении в пользование водного объекта или его
части  на  основании  решения  о  предоставлении водного объекта в
пользование
(от "__" _______ 20__ г. вх. N ___) 
  (дата и входящий номер соответствующего заявления)
 и прилагаемые к нему документы согласно описи.
 
    Приложение:
    1.   Копия   заполненной   описи   документов   и  материалов,
необходимых  для  предоставления  водного объекта или его части на
основании решения о предоставлении водного объекта в пользование.
 
                                                    М.П.
 
_________________________________________     ____________________
(лицо, ответственное за прием и регистрацию         (подпись)
    документов в уполномоченном органе)
 
 
 

Приложение 6
к Административному регламенту
по представлению органами
государственной власти субъектов
Российской Федерации государственной
услуги в сфере переданного полномочия
Российской Федерации по предоставлению
водных объектов или их частей,
находящихся в федеральной собственности
и расположенных на территориях субъектов
Российской Федерации, в пользование
на основании решений о предоставлении
водных объектов в пользование

                                                           Образец
 
                            ОТКАЗ
          В РАССМОТРЕНИИ ДОКУМЕНТОВ ДЛЯ ПРЕДОСТАВЛЕНИЯ
        ВОДНОГО ОБЪЕКТА ИЛИ ЕГО ЧАСТИ НА ОСНОВАНИИ РЕШЕНИЯ
          О ПРЕДОСТАВЛЕНИИ ВОДНОГО ОБЪЕКТА В ПОЛЬЗОВАНИЕ
 
Исх. N _____                         _____________________________
__________________________________________________________________
    (фамилия, имя, отчество заявителя/представителя заявителя)
    Отказать  в рассмотрении документов для предоставления водного
объекта  или  его  части  на  основании  решения  о предоставлении
водного объекта в пользование вх. N ___ в связи с некомплектностью
представленных документов.
  
 
 
М.П.
 
"__" _________ 20__ г.  _____________________________  ___________
      (дата)            (лицо, ответственное за прием   (подпись)
                         и регистрацию документов в
                            уполномоченном органе)
 
 
 

Приложение 7
к Административному регламенту
по представлению органами
государственной власти субъектов
Российской Федерации государственной
услуги в сфере переданного полномочия
Российской Федерации по предоставлению
водных объектов или их частей,
находящихся в федеральной собственности
и расположенных на территориях субъектов
Российской Федерации, в пользование
на основании решений о предоставлении
водных объектов в пользование

Образец

ТАБЛИЦА УЧЕТА РАССМОТРЕНИЯ ДОКУМЕНТОВ ПО ПРЕДОСТАВЛЕНИЮ ИЛИ ЕГО ЧАСТИ НА ОСНОВАНИИ РЕШЕНИЯ О ПРЕДОСТАВЛЕНИИ ВОДНОГО ОБЪЕКТА В ПОЛЬЗОВАНИЕ

Общая часть:

N Входящий номер Дата приема Общее кол-во листов Заявитель Цель водопользования Отметка о комплектности Отказ в рассмотрении документов Принятое решение
1 2 3 4 5 6 7 8 9
                 

Часть "Ответственные исполнители":

Ответственные исполнители процедур предоставления водного объекта или его части на основании решения о представлении водных объектов в пользование:
N Составление отказа в рассмотрении документов (дата и номер документа) Разработка проекта решения (дата и номер документа) Направление проекта условий использования водного объекта в заинтересованные исполнительные органы государственной власти (дата и номер документа) Составление мотивированного отказа в предоставлении водного объекта в пользование (дата и номер документа) Направление решения на государственную регистрацию в государственный водный реестр Отправка решения заявителю
10 11 12 13 14 15 16
             
             

Правила заполнения таблицы:

Одна запись соответствует одному пакету документов.

Заполнение граф учетной таблицы осуществляется последовательно по мере выполнения операции:

1. Графа 1 "N" - указывается порядковый номер документа, начиная с 1.

2. Графа 2 "входящий номер" - указывается входящий номер, который должен соответствовать номеру, под которым документ зарегистрирован в регистрационно-контрольной форме как входящий.

3. Графа 3 "дата приема" - указывается дата приема документов на предоставление водного объекта на основании решения о представлении водных объектов в пользование.

4. Графа 4 "общее количество листов" - указывается общее количество листов предоставленных документов на приобретение права пользования водным объектом или его частью на основании решения о представлении водных объектов в пользование в печатном виде.

5. Графа 5 "заявитель" - указывается полное и сокращенное наименование юридического лица, Ф.И.О. заявителя частного лица.

6. Графа 6 "цель водопользования" - указывается цель водопользования согласно заявлению на приобретение права пользования водным объектом или его частью на основании решения о представлении водных объектов в пользование.

7. Графа 7 "отметка о комплектности" - в случае если предоставленные документы на приобретение права пользования водным объектом или его частью на основании решения о представлении водных объектов в пользование соответствуют описи документов и материалов, необходимых для предоставления водного объекта или его части на основании решения о предоставлении водного объекта в пользование, проставляется "комплектны", иначе - "не комплектны".

8. Графа 8 "отказ в рассмотрении документов" - указываются дата и номер отказа в рассмотрении документов для предоставления права пользования водным объектом или его частью на основании решения о предоставлении водного объекта в пользование.

9. Графа 9 "принятое решение" - "предоставить", либо "не предоставлять".

10. Графа 10 "N" - дублируется номер из графы 1.

11. Графа 11 "составление отказа в рассмотрении" - указываются фамилия и инициалы должностного лица, ответственного за проверку принятых документов на комплектность.

12. Графа 12 "разработка проекта решения" - указываются фамилия и инициалы должностного лица, ответственного за рассмотрение принятых документов.

13. Графа 13 "Направление проекта решения на согласование в заинтересованные органы государственной власти" - указываются фамилия и инициалы должностного лица, ответственного за рассмотрение принятых документов.

14. Графа 14 "составление отказа в предоставлении водного объекта в пользование" - указываются фамилия и инициалы должностного лица, ответственного за рассмотрение принятых документов.

15. Графа 15 "направление решения на госрегистрацию в государственный водный реестр" - указываются фамилия и инициалы должностного лица, ответственного за рассмотрение принятых документов и дата направления решения на регистрацию.

16. Графа 16 "отправка решения заявителю" - указываются фамилия и инициалы должностного лица, ответственного за рассмотрение принятых документов, дата и номер исходящего письма о направлении решения заявителю.

Приложение 8
к Административному регламенту
по представлению органами
государственной власти субъектов
Российской Федерации государственной
услуги в сфере переданного полномочия
Российской Федерации по предоставлению
водных объектов или их частей,
находящихся в федеральной собственности
и расположенных на территориях субъектов
Российской Федерации, в пользование
на основании решений о предоставлении
водных объектов в пользование

                                                           Образец
 
                      МОТИВИРОВАННЫЙ ОТКАЗ
     В ПРЕДОСТАВЛЕНИИ ВОДНОГО ОБЪЕКТА ИЛИ ЕГО ЧАСТИ НА ОСНОВАНИИ
        РЕШЕНИЯ О ПРЕДОСТАВЛЕНИИ ВОДНОГО ОБЪЕКТА В ПОЛЬЗОВАНИЕ
 
__________________________________________________________________
 
Исх. N _____                    __________________________________
                                (фамилия, имя, отчество заявителя/
                                      представителя заявителя)
Отказать  в  предоставлении  водного  объекта  или  его  части  на
основании  решения  о предоставлении водного объекта в пользование
вх. N ______________
 
документы  представлены  с  нарушением  требований,  установленных
Правилами;
право   пользования   водным   объектом,   указанным  в заявлении,
предоставлено   другому   лицу,   в   том   числе   в обособленное
водопользование;
использование  водного  объекта  в  заявленных целях запрещено или
ограничено в соответствии с законодательством Российской Федерации
__________________________________________________________________
  (указывается   мотивированный   отказ   в предоставлении водного
объекта  или  его  части  на  основании  решения  о предоставлении
водного объекта в пользование)
 
М.П.
"__" _________ 20__ г. ___________________________  ______________
      (дата)             (Ф.И.О. руководителя         (подпись)
                       уполномоченного органа
                   государственной власти субъекта
                        Российской Федерации)