Приказ Минкомсвязи РФ от 23.11.2011 N 321

"Об утверждении Административного регламента предоставления Министерством связи и массовых коммуникаций Российской Федерации государственной услуги по организации ведения единого государственного реестра сертификатов ключей подписей удостоверяющих центров, обеспечению доступа к нему и к реестру сертификатов ключей подписей уполномоченных лиц федеральных органов государственной власти, физических лиц и организаций"
Редакция от 23.11.2011 — Документ утратил силу, см. «Постановление Правительства РФ от 04.08.2020 N 1169»

Зарегистрировано в Минюсте РФ 30 декабря 2011 г. N 22857


МИНИСТЕРСТВО СВЯЗИ И МАССОВЫХ КОММУНИКАЦИЙ РОССИЙСКОЙ ФЕДЕРАЦИИ

ПРИКАЗ
от 23 ноября 2011 г. N 321

ОБ УТВЕРЖДЕНИИ АДМИНИСТРАТИВНОГО РЕГЛАМЕНТА ПРЕДОСТАВЛЕНИЯ МИНИСТЕРСТВОМ СВЯЗИ И МАССОВЫХ КОММУНИКАЦИЙ РОССИЙСКОЙ ФЕДЕРАЦИИ ГОСУДАРСТВЕННОЙ УСЛУГИ ПО ОРГАНИЗАЦИИ ВЕДЕНИЯ ЕДИНОГО ГОСУДАРСТВЕННОГО РЕЕСТРА СЕРТИФИКАТОВ КЛЮЧЕЙ ПОДПИСЕЙ УДОСТОВЕРЯЮЩИХ ЦЕНТРОВ, ОБЕСПЕЧЕНИЮ ДОСТУПА К НЕМУ И К РЕЕСТРУ СЕРТИФИКАТОВ КЛЮЧЕЙ ПОДПИСЕЙ УПОЛНОМОЧЕННЫХ ЛИЦ ФЕДЕРАЛЬНЫХ ОРГАНОВ ГОСУДАРСТВЕННОЙ ВЛАСТИ, ФИЗИЧЕСКИХ ЛИЦ И ОРГАНИЗАЦИЙ

В соответствии с пунктом 5.19.5 Положения о Министерстве связи и массовых коммуникаций Российской Федерации, утвержденного постановлением Правительства Российской Федерации от 2 июня 2008 г. N 418 (Собрание законодательства Российской Федерации, 2008, N 23, ст. 2708; N 42, ст. 4825; N 46, ст. 5337; 2009, N 3, ст. 378; N 6, ст. 738; N 33, ст. 4088; 2010, N 13, ст. 1502; N 26, ст. 3350; N 30, ст. 4099; N 31, ст. 4251; 2011, N 3, ст. 542; N 2, ст. 338; N 6, ст. 888; N 14, ст. 1935; N 21, ст. 2965), и Правилами разработки и утверждения административных регламентов предоставления государственных услуг, утвержденными постановлением Правительства Российской Федерации от 16 мая 2011 г. N 373 (Собрание законодательства Российской Федерации, 2011, N 22, ст. 3169; N 35, ст. 5092), приказываю:

1. Утвердить прилагаемый Административный регламент предоставления Министерством связи и массовых коммуникаций Российской Федерации государственной услуги по организации ведения единого государственного реестра сертификатов ключей подписей удостоверяющих центров, обеспечению доступа к нему и к реестру сертификатов ключей подписей уполномоченных лиц федеральных органов государственной власти, физических лиц и организаций.

2. Признать утратившим силу приказ Министерства связи и массовых коммуникаций Российской Федерации от 30 января 2010 г. N 17 "Об утверждении Административного регламента исполнения Федеральным агентством по информационным технологиям государственной функции по организации ведения единого государственного реестра сертификатов ключей подписей удостоверяющих центров и реестра сертификатов ключей подписей уполномоченных лиц федеральных органов государственной власти, а также по обеспечению доступа к ним граждан, организаций, органов государственной власти и органов местного самоуправления" <*>.

<*> Зарегистрирован Минюстом России 13.04.2010, регистрационный N 16893.

3. Направить настоящий приказ на государственную регистрацию в Министерство юстиции Российской Федерации.

Министр
И.О.ЩЕГОЛЕВ

УТВЕРЖДЕН
приказом Министерства связи
и массовых коммуникаций
Российской Федерации
от 23.11.2011 N 321

АДМИНИСТРАТИВНЫЙ РЕГЛАМЕНТ
ПРЕДОСТАВЛЕНИЯ МИНИСТЕРСТВОМ СВЯЗИ И МАССОВЫХ КОММУНИКАЦИЙ РОССИЙСКОЙ ФЕДЕРАЦИИ ГОСУДАРСТВЕННОЙ УСЛУГИ ПО ОРГАНИЗАЦИИ ВЕДЕНИЯ ЕДИНОГО ГОСУДАРСТВЕННОГО РЕЕСТРА СЕРТИФИКАТОВ КЛЮЧЕЙ ПОДПИСЕЙ УДОСТОВЕРЯЮЩИХ ЦЕНТРОВ, ОБЕСПЕЧЕНИЮ ДОСТУПА К НЕМУ И К РЕЕСТРУ СЕРТИФИКАТОВ КЛЮЧЕЙ ПОДПИСЕЙ УПОЛНОМОЧЕННЫХ ЛИЦ ФЕДЕРАЛЬНЫХ ОРГАНОВ ГОСУДАРСТВЕННОЙ ВЛАСТИ, ФИЗИЧЕСКИХ ЛИЦ И ОРГАНИЗАЦИЙ

I. Общие положения

Предмет регулирования Административного регламента

1. Административный регламент предоставления Министерством связи и массовых коммуникаций Российской Федерации государственной услуги по организации ведения единого государственного реестра сертификатов ключей подписей удостоверяющих центров, обеспечению доступа к нему и к реестру сертификатов ключей подписей уполномоченных лиц федеральных органов государственной власти (далее - при совместном упоминании - реестры), физических лиц и организаций (далее - Регламент) определяет сроки и последовательность действий (административных процедур) при предоставлении государственной услуги по организации ведения единого государственного реестра сертификатов ключей подписей удостоверяющих центров (далее - ЕГР) и порядок обеспечения доступа заинтересованных лиц к сведениям реестров.

Круг заявителей

2. В качестве заявителей (получателей результата предоставления государственной услуги) по включению сертификата ключа подписи уполномоченного лица удостоверяющего центра в ЕГР, внесению изменений в ЕГР выступают юридические лица, обладающие в соответствии с требованиями законодательства Российской Федерации статусом удостоверяющего центра.

В качестве заявителей (получателей результата предоставления государственной услуги) по получению информации из реестров вправе выступать любое заинтересованное лицо.

Все вышеуказанные категории заявителей далее по тексту Регламента именуются - Заявитель.

Требования к порядку информирования о предоставлении государственной услуги

3. Порядок информирования о правилах предоставления государственной услуги.

3.1. Информация о предоставлении государственной услуги предоставляется с использованием информационных стендов, по справочным телефонам, на официальном сайте Минкомсвязи России в информационно-телекоммуникационной сети "Интернет" (далее - официальный интернет-сайт), а также путем размещения в государственной информационной системе "Единый портал государственных и муниципальных услуг" (www.gosuslugi.ru) (далее - Единый портал).

3.2. На информационных стендах в местах предоставления государственной услуги размещаются следующие информационные материалы:

информация о порядке предоставления государственной услуги;

сведения о почтовом адресе, телефоне и адресе официального интернет-сайта Минкомсвязи России;

перечень нормативных правовых актов, регламентирующих предоставление государственной услуги;

перечень представляемых документов и перечень сведений, которые должны содержаться в заявлении и обращении;

информация о бесплатности предоставления государственной услуги.

3.3. На официальном интернет-сайте размещаются следующие информационные материалы:

информация о порядке предоставления государственной услуги;

сведения о почтовом адресе, телефонах и адресе официального интернет-сайта Минкомсвязи России;

перечень нормативных правовых актов, регламентирующих предоставление государственной услуги;

перечень представляемых документов и перечень сведений, которые должны содержаться в заявлении и обращении;

информация о бесплатности предоставления государственной услуги.

3.4. На Едином портале размещаются следующие информационные материалы:

информация о порядке предоставления государственной услуги;

сведения о почтовом адресе, телефонах и адресе официального интернет-сайта Минкомсвязи России;

перечень нормативных правовых актов, регламентирующих предоставление государственной услуги;

административный регламент (проект административного регламента) предоставления государственной услуги;

перечень представляемых документов и перечень сведений, которые должны содержаться в заявлении и обращении;

информация о бесплатности предоставления государственной услуги.

3.5. Почтовый адрес Минкомсвязи России: ул. Тверская, д. 7, г. Москва, Российская Федерация, 125375.

Местонахождение Минкомсвязи России: Российская Федерация, г. Москва, ул. Тверская, д. 7.

Справочные телефоны Департамента государственной политики в области создания и развития электронного правительства (далее - ДЭП): (495) 771-85-39, (495) 771-86-72.

Адрес электронной почты Минкомсвязи России: office@minsvyaz.ru.

Официальный интернет-сайт: http://www.minsvyaz.ru

Местонахождение экспедиции Минкомсвязи России: Российская Федерация, г. Москва, ул. Тверская, д. 7, 3-й подъезд.

Часы работы экспедиции:

понедельник - четверг - с 10.00 до 18.00;
пятница - с 10.00 до 17.00;
суббота, воскресенье - выходной день.

Адрес Единого портала в информационно-телекоммуникационной сети "Интернет": www.gosuslugi.ru

3.6. Заявитель вправе получить консультацию по процедуре предоставления государственной услуги путем обращения в Департамент государственной политики в области создания и развития электронного правительства Минкомсвязи России (далее - ДЭП):

в устной форме - по телефону или при личном приеме;

в письменной форме - с доставкой по почте или курьерским способом;

в электронной форме - по электронной почте;

на официальном интернет-сайте.

3.6.1. Информирование и консультирование в устной форме осуществляется ДЭП ежедневно (кроме выходных и праздничных дней):

понедельник, вторник, среда, четверг - с 9.00 до 17.30;
пятница - с 9.00 до 16.30;
обеденный перерыв - с 12.00 до 13.00.

Телефоны для обращения за консультациями в ДЭП: (495) 771-85-39, (495) 771-89-34.

3.6.2. Рекомендуемое время консультирования и информирования по телефону составляет 10 минут.

3.6.3. Личный прием граждан по вопросам информирования и консультирования о порядке предоставления государственной услуги осуществляется работником ДЭП.

Телефон для предварительной записи на прием: (495) 771-86-72.

3.6.4. Обращение за информацией или консультацией в письменной форме с доставкой курьерским способом может быть представлено в экспедицию Минкомсвязи России:

понедельник, вторник, среда, четверг - с 9.00 до 17.30;
пятница - с 9.00 до 16.30;
обеденный перерыв - с 12.00 до 13.00.

Телефон для справок по доставке обращений: (495) 771-86-72.

Обращения могут быть поданы как в письменной в форме, так и в форме электронного документа.

Заявитель вправе направить обращение следующими способами:

по почте в Минкомсвязь России;

непосредственно в экспедицию Минкомсвязи России;

через Единый портал;

путем обращения в многофункциональный центр (далее - МФЦ).

II. Стандарт предоставления государственной услуги по организации ведения единого государственного реестра сертификатов ключей подписей удостоверяющих центров и реестра сертификатов ключей подписей уполномоченных лиц федеральных органов государственной власти, а также по обеспечению доступа к ним граждан, организаций, органов государственной власти и органов местного самоуправления

Наименование государственной услуги

4. Организация ведения единого государственного реестра сертификатов ключей подписей удостоверяющих центров, обеспечение доступа к нему и реестру сертификатов ключей подписей уполномоченных лиц федеральных органов государственной власти, физических лиц и организаций.

Наименование федерального органа исполнительной власти, предоставляющего государственную услугу

5. Федеральным органом исполнительной власти, предоставляющим государственную услугу, является Министерство связи и массовых коммуникаций Российской Федерации.

Запрещается требовать от заявителя осуществления действий, в том числе согласований, необходимых для получения государственной услуги и связанных с обращением в иные государственные органы и организации, за исключением получения услуг, включенных в перечень услуг, которые являются необходимыми и обязательными для предоставления государственных услуг, утвержденный Правительством Российской Федерации.

Описание результата предоставления государственной услуги

6. Результатом оказания государственной услуги является организация ведения ЕГР, обеспечение доступа заинтересованных лиц к реестрам путем опубликования избранной информации из реестров в информационно-телекоммуникационной сети "Интернет" и предоставление информации (выписки) из реестров заинтересованным лицам, в том числе в виде электронного документа.

Срок предоставления государственной услуги

7. Срок предоставления государственной услуги не может превышать:

в части включения сертификатов ключей подписей в ЕГР - 9 рабочих дней;

в части внесения изменений в информацию, содержащуюся в ЕГР, - 3 рабочих дня;

в части предоставления выписки из реестров - 3 рабочих дня.

Перечень нормативных правовых актов, регулирующих отношения, возникающие в связи с предоставлением государственной услуги

8. Предоставление государственной услуги осуществляется в соответствии с:

Федеральным законом от 10 января 2002 г. N 1-ФЗ "Об электронной цифровой подписи" (Собрание законодательства Российской Федерации, 2002, N 2, ст. 127; 2007, N 46, ст. 5554);

Федеральным законом от 27 июля 2006 г. N 149-ФЗ "Об информации, информационных технологиях и о защите информации" (Собрание законодательства Российской Федерации, 2006, N 31, ст. 3448; 2010, N 31, ст. 4196; 2011, N 15, ст. 2038);

Федеральным законом от 27 июля 2010 г. N 210-ФЗ "Об организации предоставления государственных и муниципальных услуг" (Собрание законодательства Российской Федерации, 2010, N 31, ст. 4179; 2011, N 15, ст. 2038; N 27, ст. 3873, ст. 3880; N 29, ст. 4291; N 30, ст. 4587);

Федеральным законом Российской Федерации от 9 февраля 2009 г. N 8-ФЗ "Об обеспечении доступа к информации о деятельности государственных органов и органов местного самоуправления" (Собрание законодательства Российской Федерации, 2009, N 7, ст. 776; 2011, N 29, ст. 4291);

Федеральным законом Российской Федерации от 2 мая 2006 г. N 59-ФЗ "О порядке рассмотрения обращений граждан" (Собрание законодательства Российской Федерации, 2006, N 19, ст. 2060; 2010, N 27, ст. 3410; N 31, ст. 4196);

Положением о Министерстве связи и массовых коммуникаций Российской Федерации, утвержденным постановлением Правительства Российской Федерации от 2 июня 2008 г. N 418 (Собрание законодательства Российской Федерации, 2008, N 23, ст. 2708; N 42, ст. 4825; N 46, ст. 5337; 2009, N 3, ст. 378; N 6, ст. 738; N 33, ст. 4088; 2010, N 13 ст. 1502; N 26, ст. 3350; N 30, ст. 4099; N 31, ст. 4251; 2011, N 3, ст. 542; N 2, ст. 338; N 6, ст. 888; N 14, ст. 1935; N 21, ст. 2965).

Исчерпывающий перечень документов, необходимых в соответствии с нормативными правовыми актами для предоставления государственной услуги, которые являются необходимыми и обязательными для предоставления государственной услуги, подлежащих представлению заявителем

9. Перечень документов, необходимых для предоставления государственной услуги:

9.1. В части включения сертификатов ключей подписей в ЕГР:

заявление на включение сертификата ключа подписи в ЕГР и прилагаемые документы (Приложение N 2 к настоящему Регламенту).

Заявление должно содержать наименование, почтовый адрес Заявителя, а также предпочтительный способ получения результата предоставления государственной услуги (средствами почтовой связи, средствами электронной почты, через Единый портал).

9.1.1. В состав прилагаемых документов для включения в ЕГР входят:

а) копия приказа о назначении уполномоченного лица удостоверяющего центра;

б) сертификат ключа подписи уполномоченного лица удостоверяющего центра в письменной форме на бумажном носителе, который должен удовлетворять требованиям пункта 1 статьи 10 Федерального закона от 10 января 2002 г. N 1-ФЗ "Об электронной цифровой подписи" (далее - Закон об ЭЦП);

в) сертификат ключа подписи уполномоченного лица удостоверяющего центра в виде электронного документа.

Сертификат ключа подписи уполномоченного лица удостоверяющего центра должен удовлетворять требованиям статьи 6 Закона об ЭЦП и должен содержать:

уникальный регистрационный номер сертификата ключа подписи, даты начала и окончания срока действия сертификата ключа подписи, находящегося в реестре удостоверяющего центра;

фамилию, имя и отчество (при наличии) владельца сертификата ключа подписи или псевдоним владельца;

открытый ключ электронной цифровой подписи;

наименование средств электронной цифровой подписи, с которыми используется данный открытый ключ электронной цифровой подписи;

наименование и место нахождения удостоверяющего центра, выдавшего сертификат ключа подписи;

сведения об отношениях, при осуществлении которых электронный документ с электронной цифровой подписью будет иметь юридическое значение.

9.2. В части внесения изменений в ЕГР:

заявление на изменение информации в ЕГР и прилагаемые к нему документы.

9.2.1. Заявление должно содержать:

наименование, почтовый адрес Заявителя;

серийный номер сертификата ключа подписи уполномоченного лица удостоверяющего центра с указанием даты выдачи и наименования удостоверяющего центра;

причину изменения информации о сертификате ключа подписи уполномоченного лица удостоверяющего центра в ЕГР;

предпочтительный способ получения результата предоставления государственной услуги (средствами почтовой связи, средствами электронной почты, через Единый портал).

9.2.2. К заявлению должны прилагаться следующие документы:

копия приказа об изменении полномочий уполномоченного лица удостоверяющего центра, о приостановлении действия или аннулировании сертификата ключа подписи;

документы, указанные в пункте 9.1.1 настоящего Регламента.

9.3. В части предоставления выписки из реестров:

заявление на предоставление заинтересованному лицу выписки из реестра, которое должно содержать (Приложение N 3 к настоящему Регламенту):

наименование (с указанием организационно-правовой формы), почтовый адрес - для юридического лица;

фамилию, почтовый адрес - для физического лица;

дату включения запрашиваемого сертификата ключа подписи в реестр;

серийный номер сертификата ключа подписи;

перечень сведений для получения;

предпочтительный способ получения результата предоставления государственной услуги (средствами почтовой связи, средствами электронной почты, через Единый портал).

9.4. Заявитель вправе направить необходимые для получения государственной услуги документы следующими способами:

по почте в Минкомсвязь России;

непосредственно в экспедицию Минкомсвязи России;

через Единый портал;

путем обращения в многофункциональный центр.

Исчерпывающий перечень документов, необходимых в соответствии с нормативными правовыми актами для предоставления государственной услуги, которые находятся в распоряжении государственных органов, органов местного самоуправления и иных органов, участвующих в предоставлении государственной услуги, и которые заявитель вправе представить

9.5. Для предоставления государственной услуги в части включения сертификатов ключей подписей в ЕГР Минкомсвязи России необходимы следующие документы, находящиеся в распоряжении государственных органов, органов местного самоуправления и иных организациях:

а) выписка из Единого государственного реестра юридических лиц.

Документы, перечисленные в настоящем пункте, могут быть представлены заявителем самостоятельно.

Запрещается требовать от заявителя:

представления документов и информации или осуществления действий, представление или осуществление которых не предусмотрено нормативными правовыми актами, регулирующими отношения, возникающие в связи с предоставлением государственной услуги;

представления документов и информации, которые находятся в распоряжении органов, предоставляющих государственную услугу, иных государственных органов, органов местного самоуправления и организаций, в соответствии с нормативными правовыми актами Российской Федерации, нормативными правовыми актами субъектов Российской Федерации и муниципальными правовыми актами.

Информационный обмен с соответствующими информационными системами органов, предоставляющих государственные услуги, органов, предоставляющих муниципальные услуги, организаций, предоставляющих услуги, многофункциональными центрами в целях предоставления государственных и муниципальных услуг в электронной форме при использовании единого портала государственных и муниципальных услуг осуществляется с применением единой системы межведомственного электронного взаимодействия в порядке, установленном Правительством Российской Федерации.

Исчерпывающий перечень оснований для отказа в приеме документов, необходимых для предоставления государственной услуги

10. Основания для отказа в приеме документов, необходимых для предоставления государственной услуги, отсутствуют.

Исчерпывающий перечень оснований для отказа в предоставлении государственной услуги

11. Перечень оснований для отказа в предоставлении государственной услуги:

заявителю (его уполномоченному представителю) может быть отказано в предоставлении государственной услуги в случае непредставления им (или представления в неполном объеме) документов, наличие которых необходимо для получения государственной услуги в соответствии с настоящим Регламентом, или несоответствия указанных документов требованиям, установленным законодательством Российской Федерации.

Порядок, размер и основания взимания государственной пошлины или иной платы, взимаемой за предоставление государственной услуги

12. Включение сертификата ключа подписи уполномоченного лица удостоверяющего центра в ЕГР, а также предоставление информации из реестров заинтересованным лицам осуществляется на безвозмездной основе.

Максимальный срок ожидания в очереди при подаче заявления о предоставлении государственной услуги

13. Максимальное время ожидания в очереди заинтересованных лиц при передаче или получении документов составляет 15 минут.

Срок и порядок регистрации заявления о предоставлении государственной услуги

14. Срок регистрации запроса заявителя о предоставлении государственной услуги составляет один рабочий день.

Требования к помещениям, в которых предоставляется государственная услуга, к месту ожидания и приему заявителей, размещению и оформлению визуальной, текстовой и мультимедийной информации о порядке предоставления государственной услуги

15. Для удобства заинтересованных лиц при передаче документов, при получении документов, а также при получении консультаций в помещениях Департамента государственной политики в области создания и развития электронного правительства Минкомсвязи России (далее - ДЭП) размещаются информационные стенды; при ожидании приема отводятся места, оборудованные стульями (креслами) и столами; предусматривается обеспечение указанных мест писчей бумагой и ручками (для записи информации, написания заявлений).

Показатели доступности и качества государственной услуги

16. Основными показателями доступности и качества государственной услуги по организации ведения единого государственного реестра сертификатов ключей подписей удостоверяющих центров, обеспечению доступа к нему и реестру сертификатов ключей подписей уполномоченных лиц федеральных органов государственной власти, физических лиц и организаций являются:

подробное информирование заявителя о порядке предоставления государственной услуги;

предоставление заявителю возможности подачи заявления как в письменной форме, так и в форме электронного документа;

возможность получения государственной услуги в многофункциональном центре предоставления государственных и муниципальных услуг;

взаимодействие в форме личного обращения заявителя к должностным лицам Минкомсвязи России при предоставлении государственной услуги сокращается до одного раза, при этом продолжительность взаимодействия не должна превышать 30 минут;

возможность получения заявителем информации о ходе предоставления государственной услуги, в том числе с использованием информационно-телекоммуникационной сети "Интернет";

обоснованность причины отказа в предоставлении государственной услуги;

выполнение должностными лицами Минкомсвязи сроков предоставления государственных услуг.

III. Состав, последовательность и сроки выполнения административных процедур (действий), требования к порядку их выполнения, в том числе особенности выполнения административных процедур в электронной форме

Состав административных процедур

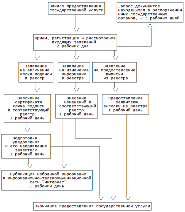
17. В процессе предоставления государственной услуги выделяются следующие административные процедуры:

прием, регистрация и рассмотрение заявлений - 2 рабочих дня;

запрос документов, необходимых для предоставления государственной услуги, находящихся в распоряжении государственных органов, органов местного самоуправления и иных организаций, - 5 рабочих дней;

включение сертификатов ключей подписей в ЕГР или внесение изменений в ЕГР - 1 рабочий день;

предоставление Заявителю уведомления о включении сертификата ключа подписи в ЕГР или о внесении изменений в ЕГР - 1 рабочий день;

предоставление заинтересованным лицам выписок из реестров - 1 рабочий день;

публикация избранной информации в информационно-телекоммуникационной сети "Интернет" - 1 рабочий день.

Прием и регистрация заявления о предоставлении государственной услуги

17.1. Заявление о включении сертификата ключа подписи в ЕГР, о внесении изменений в ЕГР может быть подано любым способом, указанным в настоящем Регламенте.

Полученное в письменном виде заявление в течение 1 рабочего дня регистрируется в подразделении, ответственном за делопроизводство, должностным лицом, ответственным за документооборот, с присвоением номера, указанием времени, даты и способа получения.

Регистрация производится в день получения заявления.

Заявление, направленное в электронном виде через Единый портал, регистрируется в автоматическом режиме и в течение одного рабочего дня направляется в ДЭП на исполнение.

При поступлении заявления через "Единый портал" лицо, ответственное за документооборот в Минкомсвязи России, после регистрации заявления направляет информацию о регистрации заявления в форме электронного документа, подписанного ЭЦП работника отдела делопроизводства и контроля, на "Единый портал".

При поступлении заявления через МФЦ лицо, ответственное за документооборот в Минкомсвязи России, после регистрации заявления направляет информацию о регистрации заявления в письменной форме в соответствующий МФЦ.

Рассмотрение заявления о предоставлении государственной услуги

17.2. После приема и регистрации заявление в течение 1 рабочего дня передается в Департамент государственной политики в области создания и развития электронного правительства на исполнение.

17.3. Поступившие в ДЭП заявления и прилагаемые к ним документы (при включении сертификатов ключей подписей в ЕГР или внесении изменений в ЕГР), а также заявления (при получении выписки из реестров) по указанию Директора ДЭП направляются на исполнение работнику отдела информационно-аналитического обеспечения (далее - ответственный исполнитель). Ответственный исполнитель проводит рассмотрение поданных документов на предмет:

наличия заявления, правильности его оформления;

наличия полного комплекта документов согласно настоящему Регламенту.

17.4. При правильном оформлении заявления и при наличии полного комплекта документов ответственный исполнитель вносит информацию в регистрационную карту заказа информационной базы данных по предоставлению государственной услуги (далее - регистрационная карта заказа).

Для заявления о включении сертификата ключа подписи в ЕГР ответственный исполнитель проверяет соответствие предоставленного Заявителем сертификата ключа подписи требованиям, установленным в статье 6 и пункте 1 статьи 10 Закона об ЭЦП:

1) Сертификат ключа подписи должен быть представлен в форме электронного документа, а также в форме документа на бумажном носителе с собственноручной подписью уполномоченного лица, указанного в сертификате, заверенный подписью руководителя и печатью удостоверяющего центра.

2) Сертификат ключа подписи должен содержать следующие сведения:

уникальный регистрационный номер сертификата ключа подписи, даты начала и окончания срока действия сертификата ключа подписи, находящегося в реестре удостоверяющего центра;

фамилия, имя и отчество (последнее - при наличии) владельца сертификата ключа подписи или псевдоним владельца. В случае использования псевдонима удостоверяющим центром вносится запись об этом в сертификат ключа подписи;

открытый ключ электронной цифровой подписи;

наименование средств электронной цифровой подписи, с которыми используется данный открытый ключ электронной цифровой подписи;

наименование и место нахождения удостоверяющего центра, выдавшего сертификат ключа подписи;

сведения об отношениях, при осуществлении которых электронный документ с электронной цифровой подписью будет иметь юридическое значение.

Срок исполнения административной процедуры - 2 рабочих дня.

17.5. В случае соответствия документов предъявляемым требованиям ответственный исполнитель производит включение сертификата ключа подписи в реестр или производит внесение изменений в реестр в соответствии с темой заявления.

Включение сертификата ключа подписи в ЕГР или внесение изменений производится путем внесения в ЕГР записей на бумажном носителе и в электронной форме.

Фамилия ответственного исполнителя фиксируется в регистрационной карте заказа.

17.6. Заявление и прилагаемые документы, предоставленные для включения сертификата ключа подписи в ЕГР или внесения изменений в ЕГР, Заявителю не возвращаются.

Срок исполнения административной процедуры - 1 рабочий день.

Запрос документов, необходимых для предоставления государственной услуги, находящихся в распоряжении государственных органов, органов местного самоуправления и иных организаций

17.7. Запрос документов, указанных в пункте 9.5 Регламента, необходимых для предоставления государственной услуги и находящихся в распоряжении государственных органов, органов местного самоуправления и иных организаций, осуществляется Минкомсвязью России в случае их отсутствия в представленном комплекте документов.

17.8. Ответственный исполнитель Минкомсвязи России осуществляет подготовку и направление запроса в федеральные органы исполнительной власти, в распоряжении которых находятся документы, необходимые для предоставления государственной услуги.

Направление запроса осуществляется с использованием системы межведомственного электронного взаимодействия.

Срок исполнения административной процедуры - не более 5 рабочих дней.

Результатом административной процедуры является получение запрашиваемых документов либо отказ в их предоставлении.

Получение заявителем результата предоставления государственной услуги

17.9. Уведомление о включении сертификата ключа подписи в ЕГР или о внесении изменений в ЕГР, подготовленное в соответствии с требованиями Регламента, визируется ответственным исполнителем у курирующего заместителя Директора ДЭП и подписывается Директором ДЭП (должностным лицом, его замещающим).

17.10. В уведомлении указываются:

наименование Заявителя;

дата включения сертификата ключа подписи в ЕГР (дата изменения сведений в ЕГР).

17.11. Уведомление регистрируется в установленном порядке в ДЭП.

17.12. Уведомление направляется Заявителю работником Административного департамента Минкомсвязи России способом, указанным в заявлении в качестве предпочтительного (почтовым отправлением (заказным письмом) по указанному в заявлении адресу, с использованием дополнительных услуг связи, по электронной почте в виде электронного документа либо через Единый портал).

Дата отправления уведомления фиксируется в регистрационной карте заказа.

Оригинал уведомления также может быть получен Заявителем лично либо его представителем, чьи полномочия удостоверяются выданной ему доверенностью, через работника Административного департамента Минкомсвязи России. Информация о получении уведомления данным способом должна быть приведена в заявлении.

Срок выполнения административной процедуры - 1 рабочий день.

18. Предоставление выписки из реестров.

18.1. Заявление на предоставление выписки из реестров может быть доставлено Заявителем любым способом, указанным в настоящем Регламенте.

Полученное в письменном виде заявление в течение 1 рабочего дня регистрируется в подразделении, ответственном за делопроизводство, должностным лицом, ответственным за документооборот, с присвоением номера, указанием времени, даты и способа получения.

Регистрация производится в день получения заявления.

Заявление, направленное в электронном виде через Единый портал, регистрируется в автоматическом режиме и в течение одного рабочего дня направляется в ДЭП на исполнение.

18.2. Поступившее в ДЭП заявление по указанию Директора ДЭП направляется на исполнение ответственному исполнителю отдела информационно-аналитического обеспечения (далее - ответственный исполнитель).

Ответственный исполнитель проводит рассмотрение поданных документов на предмет наличия заявления, правильности его оформления и содержания согласно требованиям, указанным в настоящем Регламенте.

18.3. В случае соответствия заявления требованиям настоящего Регламента ответственный исполнитель в течение 1 рабочего дня с момента получения запроса готовит выписку из соответствующего реестра, визирует у курирующего заместителя Директора ДЭП и подписывает у Директора ДЭП (должностного лица, его замещающего).

18.4. В Административном департаменте Минкомсвязи России должностное лицо, ответственное за документооборот, в день подписания выписки оформляет выписку в порядке, предусмотренном настоящим Регламентом, и направляет ее Заявителю способом, указанным Заявителем в качестве предпочтительного.

19. Публикация информации в информационно-телекоммуникационной сети "Интернет".

После включения сертификата ключа подписи в реестр или внесения изменений в реестр ответственным работником производится публикация избранной информации из реестра на официальном интернет-сайте в течение 1 рабочего дня.

В состав избранной информации из реестра входят:

уникальный регистрационный номер сертификата ключа подписи, даты начала и окончания срока действия сертификата ключа подписи;

фамилия, имя и отчество (при наличии) владельца сертификата ключа подписи или псевдоним владельца.

Срок исполнения административной процедуры - 1 рабочий день.

IV. Формы контроля за исполнением Административного регламента предоставления Министерством связи и массовых коммуникаций Российской Федерации государственной услуги по организации ведения единого государственного реестра сертификатов ключей подписей удостоверяющих центров обеспечению доступа к нему и к реестру сертификатов ключей подписей уполномоченных лиц федеральных органов государственной власти, физических лиц и организаций

Порядок осуществления текущего контроля за соблюдением и исполнением ответственными должностными лицами положений Административного регламента и иных нормативных правовых актов, устанавливающих требования к предоставлению государственной услуги, а также принятием ими решений

20. Текущий контроль за соблюдением последовательности действий (административных процедур) предоставления государственной услуги по организации ведения единого государственного реестра сертификатов ключей подписей удостоверяющих центров обеспечению доступа к нему и к реестру сертификатов ключей подписей уполномоченных лиц федеральных органов государственной власти, физических лиц и организаций осуществляется должностными лицами Минкомсвязи России, ответственными за организацию работы по предоставлению государственной услуги.

Ответственность должностных лиц за решения и действия (бездействия), принимаемые (осуществляемые) ими в ходе предоставления государственной услуги

20.1. Ответственность должностных лиц Минкомсвязи России.

20.1.1. Должностное лицо, ответственное за предоставление информации Заявителю о поступлении его обращения и документов, о завершении рассмотрения обращения и документов или о продлении срока рассмотрения обращения и документов с указанием причин продления, несет ответственность за соблюдение сроков и порядка приема и рассмотрения заявлений, обращений и документов, установленных положениями настоящего Регламента.

20.1.2. Должностное лицо, ответственное за рассмотрение заявлений и документов, необходимых для предоставления государственной услуги, несет ответственность за соблюдение сроков и порядка приема и рассмотрения заявлений, документов, установленных положениями настоящего Регламента.

20.1.3. Должностные лица, ответственные за рассмотрение обращений об обжаловании действий (бездействия) должностных лиц, решений, принятых в рамках предоставления государственной услуги, несут ответственность за соблюдение сроков и порядка приема и рассмотрения обращений и документов, установленных положениями настоящего Регламента.

20.1.4. Ответственность должностных лиц Минкомсвязи России устанавливается в их должностных регламентах в соответствии с требованиями нормативных правовых актов Российской Федерации.

20.1.5. Должностные лица Минкомсвязи России, осуществляющие текущий контроль, устанавливаются приказами Минкомсвязи России.

20.2. Порядок осуществления контроля.

20.2.1. Текущий контроль осуществляется путем проведения должностным лицом, ответственным в Минкомсвязи России за организацию работы по предоставлению государственной услуги, проверок соблюдения и исполнения специалистами положений Регламента. Периодичность осуществления текущего контроля устанавливается Директором ДЭП.

Порядок и периодичность осуществления плановых и внеплановых проверок полноты и качества предоставления государственной услуги, в том числе порядок и формы контроля за полнотой и качеством предоставления государственной услуги

20.2.2. Плановый и внеплановый контроль осуществляется путем проведения должностным лицом, ответственным в Минкомсвязи России за организацию работы по представлению государственной услуги, проверок соблюдения и исполнения специалистами положений Регламента. Периодичность осуществления планового и внепланового контроля устанавливается Министром связи и массовых коммуникаций Российской Федерации.

20.2.3. Контроль за полнотой и качеством предоставления государственной услуги включает в себя проведение проверок, выявление и устранение нарушений.

20.2.4. Для проведения проверки полноты и качества предоставления государственной услуги формируется комиссия, в состав которой включаются специалисты Минкомсвязи России. Деятельность комиссии осуществляется в соответствии с приказами Минкомсвязи России.

20.2.5. При проверке комиссией могут рассматриваться как все вопросы, связанные с предоставлением государственной услуги (комплексные проверки), так и порядок проведения отдельных действий (административных процедур) (тематические проверки). Проверка также может проводиться по результатам рассмотрения конкретных обращений.

20.2.6. Результаты деятельности комиссии оформляются в виде справки, в которой отмечаются выявленные недостатки и предложения по их устранению. Справка подписывается председателем и членами комиссии.

20.2.7. По результатам проведенных проверок в случае выявления нарушений прав лиц, обратившихся в Минкомсвязь России, осуществляется привлечение виновных лиц к ответственности в соответствии с законодательством Российской Федерации.

Порядок и формы контроля за предоставлением государственной услуги, в том числе со стороны граждан, их объединений и организаций

20.2.8. Контроль за предоставлением государственной услуги со стороны заявителей осуществляется путем получения информации, предусмотренной настоящим Регламентом, а также путем обжалования действий (бездействий) должностного лица и принимаемого им решения при предоставлении государственной услуги.

V. Досудебный (внесудебный) порядок обжалования решений и действий (бездействия) органа, предоставляющего государственную услугу по организации ведения единого государственного реестра сертификатов ключей подписей удостоверяющих центров обеспечению доступа к нему и реестру сертификатов ключей подписей уполномоченных лиц федеральных органов государственной власти, физических лиц и организаций, а также их должностных лиц

Информация для заявителя о его праве на досудебное (внесудебное) обжалование действий (бездействия) и решений, принятых (осуществляемых) в ходе предоставления государственной услуги

21. Заявитель вправе в досудебном (внесудебном) порядке обжаловать действия (бездействия) и решения, принятые (осуществляемые) в ходе предоставления государственной услуги.

Действия (бездействие) должностных лиц, принятые ими решения в рамках предоставления государственной услуги могут быть обжалованы устно или письменно (в том числе в форме электронного документа):

Министру связи и массовых коммуникаций Российской Федерации (заместителю Министра связи и массовых коммуникаций Российской Федерации).

Предмет досудебного (внесудебного) обжалования

21.1. Предметом досудебного (внесудебного) обжалования являются действия (бездействия) и решения, принятые (осуществляемые) в ходе предоставления государственной услуги.

Основания для начала процедуры досудебного (внесудебного) обжалования

22.1. Обращение (жалоба) в письменной форме должно содержать:

фамилию, имя, отчество (отчество указывается при его наличии) физического лица (наименование юридического лица), которым подается обращение (жалоба), почтовый адрес или адрес электронной почты;

наименование органа, должности, фамилию, имя и отчество специалиста (при наличии информации), действие (бездействие), решение которого обжалуется;

содержательную характеристику обжалуемого действия (бездействия), решения.

Дополнительно могут быть указаны:

причины несогласия с обжалуемым действием (бездействием), решением;

обстоятельства, на основании которых автор обращения считает, что нарушены его права, свободы и законные интересы, созданы препятствия к их реализации или незаконно возложена какая-либо обязанность;

иные сведения, которые автор обращения считает необходимым сообщить.

К обращению (жалобе) могут быть приложены копии документов, подтверждающих изложенную в обращении информацию.

Обращение (жалоба) подписывается подавшим его физическим лицом или руководителем (заместителем руководителя) юридического лица.

Срок рассмотрения обращения (жалобы)

22.2. Письменные обращения (жалобы) рассматриваются в течение 10 рабочих дней с момента их получения.

В случае если по обращению (жалобе) требуется провести проверку, срок рассмотрения обращения (жалобы) может быть продлен на 10 дней. О продлении срока рассмотрения обращения (жалобы) автор обращения уведомляется письменно с указанием причин продления.

Результат досудебного (внесудебного) обжалования

22.3. По результатам рассмотрения обращения (жалобы) должностным лицом Министерства связи и массовых коммуникаций Российской Федерации, Министром связи и массовых коммуникаций Российской Федерации (заместителем Министра связи и массовых коммуникаций Российской Федерации) принимается решение об удовлетворении или об отказе в удовлетворении требований автора обращения (жалобы).

Письменный ответ, содержащий результаты рассмотрения обращения (жалобы), направляется автору обращения (жалобы).

Исчерпывающий перечень оснований, в которых ответ на обращение (жалобу) не дается

22.4. В случае, если в письменном обращении (жалобе) не указаны фамилия гражданина, направившего обращение (жалобу), и почтовый адрес либо адрес электронной почты, по которому должен быть направлен ответ, ответ на обращение (жалобу) не дается. Если в указанном обращении (жалобе) содержатся сведения о подготавливаемом, совершаемом или совершенном противоправном деянии, а также о лице, его подготавливающем, совершающем или совершившем, обращение (жалоба) подлежит направлению в государственный орган в соответствии с его компетенцией.

Обращение, в котором обжалуется судебное решение, возвращается гражданину, направившему его, с разъяснением порядка обжалования данного судебного решения.

Уполномоченное должностное лицо Минкомсвязи России информирует Заявителя о причине, по которой ответ не дается, не позднее 10 рабочих дней с момента получения обращения (жалобы).

Приложение N 1
к Административному регламенту
предоставления Министерством связи
и массовых коммуникаций
Российской Федерации
государственной услуги
по организации ведения
единого государственного реестра
сертификатов ключей подписей
удостоверяющих центров
обеспечению доступа к нему
и реестру сертификатов ключей
подписей уполномоченных лиц
федеральных органов
государственной власти,
физических лиц и организаций

БЛОК-СХЕМА АДМИНИСТРАТИВНЫХ ПРОЦЕДУР

Приложение N 2
к Административному регламенту
предоставления Министерством связи
и массовых коммуникаций
Российской Федерации
государственной услуги
по организации ведения
единого государственного реестра
сертификатов ключей подписей
удостоверяющих центров
обеспечению доступа к нему
и реестру сертификатов ключей
подписей уполномоченных лиц
федеральных органов
государственной власти,
физических лиц и организаций

                                     Министерство связи и массовых
                                 коммуникаций Российской Федерации
 
                         Заявление
        о включении в Единый государственный реестр
      сертификатов ключей подписей сертификата ключа
       электронной цифровой подписи уполномоченного
                лица удостоверяющего центра
 
В  соответствии  со статьей 10 Федерального закона от 10.01.2002 N
1-ФЗ  "Об  электронной  цифровой  подписи" прошу включить в Единый
государственный реестр сертификатов ключей подписей уполномоченных
лиц    удостоверяющих    центров    сертификат    ключа    подписи
уполномоченного лица удостоверяющего
центра __________________________________________________________.
                (наименование удостоверяющего центра)
1. Ф.И.О. руководителя организации: _____________________________.
2. Наименование организации: ____________________________________.
3. ИНН/ОГРН организации: ________________________________________.
4.  Почтовый  адрес (или адрес электронной почты - в случае подачи
заявления       через       "Единый       портал")      заявителя:
_________________________________________________________________.
5.   Предпочтительный   способ   и   форма   получения  результата
государственной                                            услуги:
_____________________________________________.
6.    Ф.И.О.    уполномоченного    лица    удостоверяющего  центра
________________.
7.  Сертификат N ____________________, выдан "__" ___________ 20__
года.
 
Руководитель/представитель удостоверяющего
центра __________________________________    ______________ Ф.И.О.
    (наименование удостоверяющего центра)          М.П.
К заявлению прикладываются документы согласно списку.
 
 
 

Приложение N 3
к Административному регламенту
предоставления Министерством связи
и массовых коммуникаций
Российской Федерации
государственной услуги
по организации ведения
единого государственного реестра
сертификатов ключей подписей
удостоверяющих центров
обеспечению доступа к нему
и реестру сертификатов ключей
подписей уполномоченных лиц
федеральных органов
государственной власти,
физических лиц и организаций

                                     Министерство связи и массовых
                                 коммуникаций Российской Федерации
 
                         Заявление
    на предоставление выписки из Единого государственного
     реестра сертификатов ключей подписей уполномоченных
                 лиц удостоверяющих центров
 
Прошу  предоставить  выписку  из  Единого государственного реестра
сертификатов  ключей  подписей  уполномоченных  лиц удостоверяющих
центров (далее - Реестр).
1.  Наименование  организации (с указанием организационно-правовой
формы)/Ф.И.О.           (для           физического          лица):
_________________________________________________________________.
2. Серийный номер сертификата: __________________________________.
2. Дата включения сертификата в Реестр: _________________________.
 
 

В электронном документе нумерация пунктов соответствует официальному источнику.

 
 
3. Перечень сведений для получения: _____________________________.
4.  Почтовый  адрес  (или  адрес электронной почты в случае подачи
заявления       через       "Единый       портал")      заявителя:
_________________________________________________________________.
5. Предпочтительный способ   и   форма   получения  результата
государственной  услуги: ________________________________________.