Приказ ФСТЭК РФ от 06.02.2012 N 14

"Об утверждении Административного регламента Федеральной службы по техническому и экспортному контролю по предоставлению государственной услуги по информированию российских участников внешнеэкономической деятельности о целях, процедурах и правилах осуществления экспортного контроля"
Редакция от 06.02.2012 — Документ утратил силу, см. «Приказ ФСТЭК РФ от 22.05.2023 N 94»
Показать изменения

Зарегистрировано в Минюсте РФ 28 марта 2012 г. N 23646


ФЕДЕРАЛЬНАЯ СЛУЖБА ПО ТЕХНИЧЕСКОМУ И ЭКСПОРТНОМУ КОНТРОЛЮ

ПРИКАЗ
от 6 февраля 2012 г. N 14

ОБ УТВЕРЖДЕНИИ АДМИНИСТРАТИВНОГО РЕГЛАМЕНТА ФЕДЕРАЛЬНОЙ СЛУЖБЫ ПО ТЕХНИЧЕСКОМУ И ЭКСПОРТНОМУ КОНТРОЛЮ ПО ПРЕДОСТАВЛЕНИЮ ГОСУДАРСТВЕННОЙ УСЛУГИ ПО ИНФОРМИРОВАНИЮ РОССИЙСКИХ УЧАСТНИКОВ ВНЕШНЕЭКОНОМИЧЕСКОЙ ДЕЯТЕЛЬНОСТИ О ЦЕЛЯХ, ПРОЦЕДУРАХ И ПРАВИЛАХ ОСУЩЕСТВЛЕНИЯ ЭКСПОРТНОГО КОНТРОЛЯ

В соответствии с Положением о Федеральной службе по техническому и экспортному контролю, утвержденным Указом Президента Российской Федерации 16 августа 2004 г. N 1085 (Собрание законодательства Российской Федерации, 2004, N 34, ст. 3541; 2005, N 13, ст. 1138; 2006, N 49, ст. 5192; 2008, N 43, ст. 49; N 47, ст. 5431), и постановлением Правительства Российской Федерации от 16 мая 2011 г. N 373 "О разработке и утверждении административных регламентов исполнения государственных функций и административных регламентов предоставления государственных услуг" (Собрание законодательства Российской Федерации, 2011, N 22, ст. 3169; N 35, ст. 5092) приказываю:

1. Утвердить прилагаемый Административный регламент Федеральной службы по техническому и экспортному контролю по предоставлению государственной услуги по информированию российских участников внешнеэкономической деятельности о целях, процедурах и правилах осуществления экспортного контроля.

2. Признать утратившим силу приказ Федеральной службы по техническому и экспортному контролю от 4 декабря 2007 г. N 276 "Об утверждении Административного регламента Федеральной службы по техническому и экспортному контролю по исполнению государственной функции по информированию российских участников внешнеэкономической деятельности о целях, процедурах и правилах осуществления экспортного контроля" (зарегистрирован Министерством юстиции Российской Федерации 20 декабря 2007 г. N 10769).

Директор
Федеральной службы по техническому
и экспортному контролю
В.СЕЛИН

УТВЕРЖДЕН
приказом ФСТЭК России
от 6 февраля 2012 г. N 14

АДМИНИСТРАТИВНЫЙ РЕГЛАМЕНТ
ФЕДЕРАЛЬНОЙ СЛУЖБЫ ПО ТЕХНИЧЕСКОМУ И ЭКСПОРТНОМУ КОНТРОЛЮ ПО ПРЕДОСТАВЛЕНИЮ ГОСУДАРСТВЕННОЙ УСЛУГИ ПО ИНФОРМИРОВАНИЮ РОССИЙСКИХ УЧАСТНИКОВ ВНЕШНЕЭКОНОМИЧЕСКОЙ ДЕЯТЕЛЬНОСТИ О ЦЕЛЯХ, ПРОЦЕДУРАХ И ПРАВИЛАХ ОСУЩЕСТВЛЕНИЯ ЭКСПОРТНОГО КОНТРОЛЯ

I. Общие положения

Предмет регулирования Административного регламента

1.1. Административный регламент Федеральной службы по техническому и экспортному контролю по предоставлению государственной услуги по информированию российских участников внешнеэкономической деятельности о целях, процедурах и правилах осуществления экспортного контроля (далее - Регламент) определяет сроки и последовательность выполнения административных процедур Федеральной службой по техническому и экспортному контролю (далее - ФСТЭК России) при осуществлении полномочий по информированию российских участников внешнеэкономической деятельности о целях, процедурах и правилах осуществления экспортного контроля (далее - государственная услуга).

Круг заявителей

1.2. Заявителями на получение государственной услуги и получателями государственной услуги могут являться российские участники внешнеэкономической деятельности (российские лица), осуществляющие внешнеэкономическую деятельность или перемещающие товары, информацию, результаты интеллектуальной деятельности (права на них) через границу Российской Федерации:

юридические лица, созданные в соответствии с законодательством Российской Федерации;

физические лица, являющиеся гражданами Российской Федерации, или получившие вид на жительство в Российской Федерации иностранные граждане, в том числе физические лица, зарегистрированные в качестве индивидуальных предпринимателей в соответствии с законодательством Российской Федерации.

Требования к порядку информирования о предоставлении государственной услуги

1.3. Информация о порядке предоставления государственной услуги предоставляется:

посредством размещения на информационных стендах в ФСТЭК России;

посредством размещения в федеральной государственной информационной системе "Единый портал государственных и муниципальных услуг (функций)" (www.gosuslugi.ru) и на официальном сайте ФСТЭК России в информационно-телекоммуникационной сети "Интернет": http://www.fstec.ru (далее - официальный сайт);

с использованием средств телефонной связи, в письменной форме, а также по электронной почте.

1.4. На информационных стендах в местах предоставления государственной услуги размещаются следующие информационные материалы:

информация о порядке предоставления государственной услуги;

сведения о почтовом адресе, телефоне и адресе официального сайта;

перечень нормативных правовых актов, регламентирующих предоставление государственной услуги;

перечень сведений, которые должны содержаться в обращении;

информация о бесплатности предоставления государственной услуги.

1.5. На официальном сайте размещаются следующие информационные материалы:

информация о порядке предоставления государственной услуги;

сведения о почтовом адресе, телефонах и адресе официального сайта;

перечень нормативных правовых актов, регламентирующих предоставление государственной услуги;

перечень сведений, которые должны содержаться в обращении;

информация о бесплатности предоставления государственной услуги.

1.6. На Едином портале размещаются следующие информационные материалы:

информация о порядке предоставления государственной услуги;

сведения о почтовом адресе, телефонах и адресе официального сайта;

перечень нормативных правовых актов, регламентирующих предоставление государственной услуги;

административный регламент (проект административного регламента) предоставления государственной услуги;

перечень сведений, которые должны содержаться в обращении;

информация о бесплатности предоставления государственной услуги.

1.7. Место нахождения ФСТЭК России:

г. Москва, ул. Старая Басманная, д. 17.

Почтовый адрес для направления документов и обращений:

ул. Старая Басманная, д. 17, Москва, 105175, Федеральная служба по техническому и экспортному контролю.

Электронный адрес для направления обращений: exportcon3@fstec.ru.

Место и адрес нахождения почтовой экспедиции: г. Москва, Большой Козловский пер., д. 6, 4-й отдел фельдъегерско-почтовой связи.

Часы работы экспедиции:

Понедельник - пятница 10.00 - 16.00
Суббота, воскресенье Выходной день

Телефон справочной службы экспедиции: (495) 604-33-18.

Место и адрес нахождения Управления экспортного контроля ФСТЭК России: г. Москва, ул. Варварка, д. 14.

Часы работы и приема посетителей в Управлении экспортного контроля ФСТЭК России:

Понедельник - четверг 10.00 - 17.00
Пятница 10.00 - 15.30
Перерыв 12.30 - 13.15
Суббота, воскресенье Выходной день

Телефон справочной службы: (495) 606-14-73.

Телефон работника, ответственного за корреспонденцию: (495) 606-04-32.

Почтовые адреса, номера контактных телефонов управлений ФСТЭК России по федеральным округам (далее - территориальные органы) и отделов экспортного контроля территориальных органов размещены на Сайте.

1.8. Консультации (справки) по вопросам предоставления государственной услуги могут осуществляться:

в устной форме - по телефону или при личном приеме;

в письменной форме - с доставкой по почте или курьерским способом;

в электронной форме - по электронной почте.

1.9. Консультирование по вопросам предоставления государственной услуги в устной форме осуществляется в соответствии с графиком работы Управления экспортного контроля ФСТЭК России и отделов экспортного контроля территориальных органов (далее - структурное подразделение). Разговор по телефону не должен продолжаться более 10 минут. При личном приеме время консультации, как правило, не должно превышать 30 минут.

При консультировании в устной форме работники структурного подразделения в начале разговора должны представиться, указав свою фамилию, имя, отчество, замещаемую должность.

Работники структурного подразделения обязаны сообщить обратившемуся лицу график приема при предоставлении государственной услуги, точный почтовый адрес ФСТЭК России или территориального органа (при необходимости - маршрут проезда), требования к письменному запросу.

1.10. При консультировании по письменным обращениям ответ на обращение направляется почтовым отправлением по адресу, указанному заявителем, в срок, не превышающий десяти рабочих дней с момента регистрации письменного обращения в системе делопроизводства структурного подразделения.

В исключительных случаях, а также в случае направления запроса в государственные органы или должностному лицу для получения необходимых для рассмотрения письменного обращения материалов срок рассмотрения письменного обращения может быть продлен директором ФСТЭК России, заместителем директора, курирующим вопросы экспортного контроля, руководителем территориального органа или его заместителем, курирующим вопросы экспортного контроля, но не более чем на тридцать дней, с одновременным информированием об этом заявителя и указанием причин продления.

1.11. При консультировании по электронной почте ответ на обращение о порядке предоставления государственной услуги направляется на электронный адрес, указанный заявителем, в срок, не превышающий двух рабочих дней со дня поступления обращения.

II. Стандарт предоставления государственной услуги

Наименование государственной услуги

2.1. Государственная услуга по информированию российских участников внешнеэкономической деятельности о целях, процедурах и правилах осуществления экспортного контроля.

Наименование федерального органа исполнительной власти, предоставляющего государственную услугу

2.2. Предоставление государственной услуги осуществляется:

Управлением экспортного контроля ФСТЭК России;

отделами экспортного контроля управлений ФСТЭК России по федеральным округам.

Запрещается требовать от заявителя осуществления действий, в том числе согласований, необходимых для получения государственной услуги и связанных с обращением в иные государственные органы и организации, за исключением получения услуг, включенных в перечень услуг, которые являются необходимыми и обязательными для предоставления государственных услуг, утвержденный Правительством Российской Федерации.

Описание результата предоставления государственной услуги

2.3. Результатом предоставления государственной услуги является получение информации о целях, процедурах и правилах экспортного контроля.

Сроки предоставления государственной услуги

2.4. Максимальный срок предоставления государственной услуги по обращениям в письменной форме не должен превышать пятнадцати дней, а по обращениям по электронной почте - десяти дней со дня регистрации соответствующего обращения в системе делопроизводства структурного подразделения.

Перечень нормативных правовых актов, регулирующих отношения, возникающие в связи с предоставлением государственной услуги

2.5. Предоставление государственной услуги осуществляется в соответствии со следующими нормативными правовыми актами:

Федеральным законом от 18 июля 1999 г. N 183-ФЗ "Об экспортном контроле" (Собрание законодательства Российской Федерации, 1999, N 30, ст. 3774; 2002, N 1, ст. 2; 2004, N 27, ст. 2711; 2005, N 30, ст. 3101; 2007, N 49, ст. 6044, ст. 6079; 2009, N 19, ст. 2279; 2011, N 27, ст. 3880; N 30, ст. 4590);

Федеральным законом от 2 мая 2006 г. N 59-ФЗ "О порядке рассмотрения обращений граждан Российской Федерации" (Собрание законодательства Российской Федерации, 2006, N 19, ст. 2060; 2010, N 27, ст. 3410; N 31, ст. 4196);

Федеральным законом от 27 июля 2010 г. N 210-ФЗ "Об организации предоставления государственных и муниципальных услуг" (Собрание законодательства Российской Федерации, 2010, N 31, ст. 4179; 2011, N 15, ст. 2038; N 27, ст. 3873, ст. 3880; N 29, ст. 4291; N 30, ст. 4587);

Положением о Федеральной службе по техническому и экспортному контролю, утвержденным Указом Президента Российской Федерации от 16 августа 2004 г. N 1085 "Вопросы Федеральной службы по техническому и экспортному контролю" (Собрание законодательства Российской Федерации, 2004, N 34, ст. 3541; 2005, N 13, ст. 1138; 2006, N 49, ст. 5192; 2008, N 43, ст. 4921; N 47, ст. 5431);

Положением о контроле за выполнением обязательств по гарантиям использования импортируемых и экспортируемых товаров (услуг) двойного применения в заявленных целях, утвержденным постановлением Совета Министров - Правительства Российской Федерации от 11 октября 1993 г. N 1030 (Собрание актов Президента и Правительства Российской Федерации, 1993, N 44, ст. 4199; Собрание законодательства Российской Федерации, 1995, N 24, ст. 2283; 1997, N 51, ст. 5807; 1999, N 31, ст. 4023; 2001, N 37, ст. 3684; 2005, N 7, ст. 562; 2010, N 23, ст. 2844);

Положением о государственной аккредитации организаций, создавших внутрифирменные программы экспортного контроля, утвержденным постановлением Правительства Российской Федерации от 29 февраля 2000 г. N 176 (Собрание законодательства Российской Федерации, 2000, N 10, ст. 1139; 2001, N 5, ст. 393; 2002, N 41, ст. 3983; 2005, N 7, ст. 562; 2008, N 30, ст. 3637; 2009, N 25, ст. 3067; 2011, N 3, ст. 549);

Положением об экспорте и импорте ядерных материалов, оборудования, специальных неядерных материалов и соответствующих технологий, утвержденным постановлением Правительства Российской Федерации от 15 декабря 2000 г. N 973 (Собрание законодательства Российской Федерации, 2000, N 52, ст. 5153; 2001, N 36, ст. 3571; 2002, N 41, ст. 3983; 2005, N 7, ст. 562; 2006, N 52, ст. 5589; 2007, N 45, ст. 5506; 2008, N 46, ст. 5332; 2009, N 14, ст. 1651; N 25, ст. 3067; 2010, N 31, ст. 4258; N 42, ст. 5396; 2011, N 41, ст. 5745);

Положением об осуществлении контроля за внешнеэкономической деятельностью в отношении оборудования, материалов и технологий, которые могут быть использованы при создании ракетного оружия, утвержденным постановлением Правительства Российской Федерации от 16 апреля 2001 г. N 296 (Собрание законодательства Российской Федерации, 2001, N 17, ст. 1715; N 41, ст. 3959; 2002, N 41, ст. 3983; 2005, N 7, ст. 562; 2008, N 50, ст. 5946; 2009, N 25, ст. 3067; 2010, N 42, ст. 5396);

Положением об осуществлении контроля за внешнеэкономической деятельностью в отношении товаров и технологий двойного назначения, которые могут быть использованы при создании вооружений и военной техники, утвержденным постановлением Правительства Российской Федерации от 7 июня 2001 г. N 447 (Собрание законодательства Российской Федерации, 2001, N 24, ст. 2459; 2002, N 41, ст. 3983; 2004, N 20, ст. 1949; 2005, N 7, ст. 562; 2009, N 3, ст. 386; N 25, ст. 3067; 2010, N 42, ст. 5396; 2011, N 23, ст. 3322);

Положением об осуществлении контроля за внешнеэкономической деятельностью в отношении оборудования и материалов двойного назначения, а также соответствующих технологий, применяемых в ядерных целях, утвержденным постановлением Правительства Российской Федерации от 14 июня 2001 г. N 462 (Собрание законодательства Российской Федерации, 2001, N 26, ст. 2677; 2003, N 7, ст. 643; 2005, N 7, ст. 560, ст. 562; 2008, N 46, ст. 5332; 2009, N 25, ст. 3067; 2010, N 42, ст. 5396);

Правилами получения российскими организациями специального разрешения на осуществление деятельности по проведению независимой идентификационной экспертизы товаров и технологий в целях экспортного контроля, утвержденными постановлением Правительства Российской Федерации от 21 июня 2001 г. N 477 (Собрание законодательства Российской Федерации, 2001, N 26, ст. 2687; 2002, N 41, ст. 3983; 2005, N 7, ст. 562; 2008, N 21, ст. 2465; N 36, ст. 4126; 2009, N 25, ст. 3067; 2010, N 52, ст. 7080; 2011, N 3, ст. 549; N 37, ст. 5242);

Положением об осуществлении контроля за внешнеэкономической деятельностью в отношении микроорганизмов, токсинов, оборудования и технологий, утвержденным постановлением Правительства Российской Федерации от 29 августа 2001 г. N 634 (Собрание законодательства Российской Федерации, 2001, N 37, ст. 3683; 2002, N 41, ст. 3983; 2005, N 7, ст. 562; 2007, N 38, ст. 4556; 2008, N 35, ст. 4038; 2009, N 25, ст. 3067; 2010, N 42, ст. 5396);

Положением об осуществлении контроля за внешнеэкономической деятельностью в отношении химикатов, оборудования и технологий, которые могут быть использованы при создании химического оружия, утвержденным постановлением Правительства Российской Федерации от 24 сентября 2001 г. N 686 (Собрание законодательства Российской Федерации, 2001, N 40, ст. 3843; 2002, N 41, ст. 3983; 2005, N 7, ст. 562; 2007, N 6, ст. 760; 2008, N 50, ст. 5946; 2009, N 25, ст. 3067; 2010, N 42, ст. 5396);

Правилами получения разрешения Комиссии по экспортному контролю Российской Федерации на осуществление внешнеэкономических операций с товарами, информацией, работами, услугами, результатами интеллектуальной деятельности (правами на них), которые могут быть использованы иностранным государством или иностранным лицом в целях создания оружия массового поражения и средств его доставки, иных видов вооружения и военной техники либо приобретаются в интересах организаций или физических лиц, причастных к террористической деятельности, утвержденными постановлением Правительства Российской Федерации от 15 августа 2005 г. N 517 (Собрание законодательства Российской Федерации, 2005, N 34, ст. 3509; 2008, N 30, ст. 3645; 2009, N 25, ст. 3067);

Положением о лицензировании внешнеэкономических операций с товарами, информацией, работами, услугами, результатами интеллектуальной деятельности (правами на них), в отношении которых установлен экспортный контроль, утвержденным постановлением Правительства Российской Федерации от 15 сентября 2008 г. N 691 (Собрание законодательства Российской Федерации, 2008, N 38, ст. 4324; 2009, N 25, ст. 3067; 2010, N 42, ст. 5396; 2011, N 37, ст. 5242).

Исчерпывающий перечень документов, необходимых в соответствии с нормативными правовыми актами для предоставления государственной услуги, подлежащих представлению заявителем

2.6. Основанием для рассмотрения вопроса о предоставлении государственной услуги является обращение заявителя в ФСТЭК России или территориальный орган.

2.7. Письменное обращение может быть направлено почтовым отправлением или доставлено заявителем непосредственно в экспедицию или структурное подразделение.

Кроме того, обращение может быть направлено в электронной форме и подписано электронной подписью в соответствии с законодательством Российской Федерации.

2.8. Письменное обращение заявителя должно содержать следующие сведения:

наименование органа государственной власти, в который направляется обращение, либо фамилия, имя, отчество и должность соответствующего лица, либо должность соответствующего лица;

от юридических лиц: полное и сокращенное (при наличии) наименование, в том числе фирменное, организационно-правовую форму, место нахождения, наименование должности, личную подпись и расшифровку подписи;

от физических лиц: фамилию, имя, отчество (последнее - при наличии), личную подпись и дату;

почтовый или электронный адрес, по которому должны быть направлены ответ или уведомление о переадресации обращения;

просьба о предоставлении информации и содержание вопросов, по которым необходима информация.

2.9. При устном обращении заявитель сообщает фамилию, имя, отчество (последнее - при наличии), место жительства, суть обращения.

2.10. Запрещается требовать от заявителя:

представления документов и информации или осуществления действий, представление или осуществление которых не предусмотрено нормативными правовыми актами, регулирующими отношения, возникающие в связи с предоставлением государственной услуги;

представления документов и информации, которые находятся в распоряжении органов, предоставляющих государственную услугу, иных государственных органов, органов местного самоуправления и организаций, в соответствии с нормативными правовыми актами Российской Федерации, нормативными правовыми актами субъектов Российской Федерации и муниципальными правовыми актами.

Исчерпывающий перечень оснований для отказа в приеме документов, необходимых для предоставления государственной услуги

2.11. Оснований для отказа в приеме документов, необходимых для предоставления государственной услуги, законодательством Российской Федерации не предусмотрено.

Исчерпывающий перечень оснований для приостановления или отказа в предоставлении государственной услуги

2.12. В случае если в письменном обращении не указаны наименование юридического лица или фамилия физического лица, направивших обращение, почтовый или электронный адрес, по которому должен быть направлен ответ, ответ на обращение не дается.

2.13. Если запрашиваемая информация не может быть предоставлена без разглашения сведений, составляющих государственную или иную охраняемую законом тайну, в порядке, предусмотренном законодательством Российской Федерации, заявителю, направившему обращение, сообщается о невозможности дать ответ по существу поставленного в нем вопроса в связи с недопустимостью разглашения указанных сведений.

2.14. Если запрашиваемая информация не относится к компетенции ФСТЭК России, то обращение в течение семи дней со дня регистрации в системе делопроизводства структурного подразделения направляется в соответствующий государственный орган, орган местного самоуправления или соответствующему должностному лицу, в компетенцию которых входит предоставление запрашиваемой информации. Уведомление о переадресации обращения направляется заявителю в письменной форме в срок, не превышающий семи рабочих дней с момента регистрации обращения.

В случае если запрашиваемая информация относится к компетенции нескольких государственных органов, органов местного самоуправления или должностных лиц, копия обращения в течение семи дней со дня регистрации направляется в соответствующие государственные органы, органы местного самоуправления или соответствующим должностным лицам.

Порядок, размер и основания взимания государственной пошлины или иной платы, взимаемой за предоставление государственной услуги

2.15. Плата за предоставление государственной услуги с заявителя не взимается.

Максимальный срок ожидания в очереди при подаче заявления о предоставлении государственной услуги

2.16. Максимальное время ожидания в очереди заявителя при подаче запроса о предоставлении государственной услуги или при получении результата предоставления государственной услуги составляет 15 минут.

Срок и порядок регистрации запроса заявителя о предоставлении государственной услуги

2.17. Прием и регистрация в структурном подразделении письменного обращения заявителя о предоставлении государственной услуги - не позднее рабочего дня, следующего за днем поступления обращения.

Требования к помещениям, в которых предоставляется государственная услуга, к месту ожидания и приема заявителей, размещению и оформлению визуальной, текстовой и мультимедийной информации о порядке предоставления государственной услуги

2.18. В помещениях для работы с заявителями размещаются информационные стенды с копией Регламента с приложениями.

Места ожидания должны соответствовать комфортным условиям для заявителей и оптимальным условиям работы государственных служащих, предоставляющих государственную услугу.

Места ожидания в очереди на получение результатов государственной услуги должны быть оборудованы стульями. Количество мест ожидания определяется исходя из фактической нагрузки и возможностей для их размещения в здании, но не может составлять менее 2 мест.

Места для заполнения документов оборудуются стульями, столами и обеспечиваются писчей бумагой и канцелярскими принадлежностями в количестве, достаточном для оформления запроса о предоставлении государственной услуги.

Показатели доступности и качества предоставления государственной услуги

2.19. Показателями доступности и качества предоставления государственной услуги являются:

открытый доступ для заявителей к информации о порядке и сроках предоставления государственной услуги, порядке обжалования действий (бездействия) должностных лиц структурного подразделения;

соблюдение стандарта предоставления государственной услуги;

отсутствие обоснованных жалоб заявителей на действия (бездействие) должностных лиц структурного подразделения при предоставлении государственной услуги.

Иные требования, в том числе учитывающие особенности предоставления государственной услуги в многофункциональных центрах предоставления государственных и муниципальных услуг и особенности предоставления государственной услуги в электронном виде

2.20. Предоставление ФСТЭК России государственной услуги в многофункциональных центрах предоставления государственных и муниципальных услуг и предоставление государственной услуги в электронном виде законодательством Российской Федерации не предусмотрено.

III. Состав, последовательность и сроки выполнения административных процедур, требования к порядку их выполнения

Состав административных процедур

3.1. Предоставление государственной услуги включает в себя следующие административные процедуры:

предоставление информации по вопросам экспортного контроля в соответствии с устными, письменными и электронными обращениями юридических и физических лиц;

информирование об изменениях законодательства в области экспортного контроля.

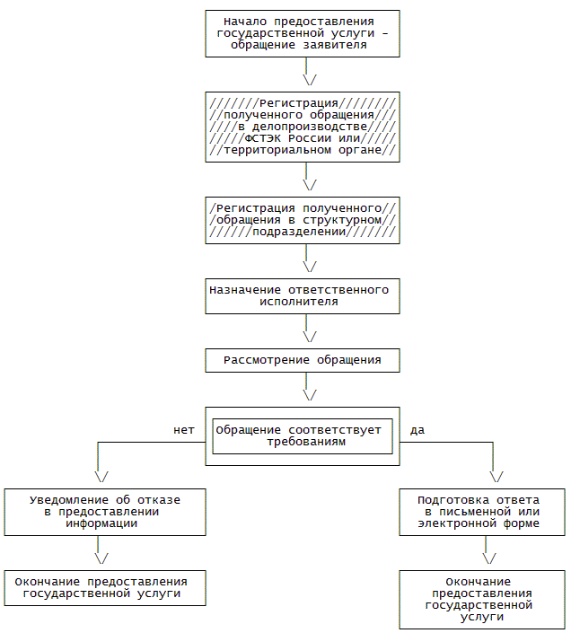
Блок-схема административных процедур по предоставлению государственной услуги приведена в приложении к Регламенту.

Предоставление информации по вопросам экспортного контроля в соответствии с устными, письменными и электронными обращениями юридических и физических лиц

3.2. Основанием для начала предоставления государственной услуги является получение структурным подразделением соответствующего обращения заявителя.

3.3. При поступлении устного обращения работник структурного подразделения анализирует запрашиваемую информацию с использованием базы данных информационной системы структурного подразделения (далее - база данных ИС), определяет параметры ответа и устно сообщает информацию заявителю.

В устной форме работники структурного подразделения могут предоставлять следующую информацию:

входящие номера, под которыми зарегистрированы обращения заявителей в системе делопроизводства структурного подразделения;

сведения о нормативных правовых актах по вопросам экспортного контроля (вид акта, его наименование, номер и дата принятия, название издания, в котором акт опубликован);

сведения о целях и порядке функционирования системы экспортного контроля;

сведения о размещении на Сайте раздела по экспортному контролю;

сведения о предусмотренных законодательством Российской Федерации в области экспортного контроля процедурах и правилах осуществления контроля за внешнеэкономической деятельностью в отношении конкретных видов контролируемых товаров и технологий;

сведения о порядке проведения идентификации контролируемых товаров и технологий;

сведения о последовательности действий ФСТЭК России при предоставлении государственной услуги.

Иная информация предоставляется только на основании соответствующего письменного обращения.

3.4. По письменным обращениям предоставляется информация по вопросам, касающимся:

международных режимов экспортного контроля;

законодательства Российской Федерации в области экспортного контроля;

целей экспортного контроля;

процедур и правил осуществления экспортного контроля;

иных вопросов, связанных с осуществлением экспортного контроля.

3.5. Зарегистрированное обращение в течение рабочего дня докладывается директору ФСТЭК России или руководителю территориального органа (лицам, их замещающим) и направляется в структурное подразделение.

3.6. Регистрация обращения в структурном подразделении осуществляется в день его получения. После регистрации обращение докладывается заместителю директора ФСТЭК России или заместителю руководителю территориального органа, курирующим вопросы экспортного контроля, и начальнику структурного подразделения (лицу, его замещающему).

3.7. Начальник структурного подразделения (лицо, его замещающее) назначает ответственного исполнителя, в обязанности которого входит рассмотрение обращения.

Фамилия ответственного исполнителя фиксируется в подсистеме делопроизводства базы данных ИС.

3.8. Ответственный исполнитель осуществляет ввод следующих данных о заявителе в подсистему "Информирование" базы данных ИС:

полное и сокращенное (при наличии) наименование, в том числе фирменное, организационно-правовая форма, место нахождения - для юридических лиц;

фамилия, имя, отчество (последнее - при наличии) - для физических лиц;

почтовый или электронный адрес, по которому должны быть направлены ответ или уведомление о переадресации обращения;

входящий номер и дата регистрации обращения в подсистеме делопроизводства базы данных ИС.

3.9. В случае если обращение соответствует установленным в подпункте 2.8 Регламента требованиям, ответственный исполнитель готовит проект ответа на обращение.

3.10. Срок подготовки проекта ответа на обращение в письменной форме не должен превышать десяти дней, а на обращение по электронной почте - пяти дней со дня регистрации соответствующего обращения в системе делопроизводства структурного подразделения.

Ответ подписывается заместителем директора ФСТЭК России, курирующим вопросы экспортного контроля, начальником Управления экспортного контроля ФСТЭК России или заместителем руководителя территориального органа, курирующим вопросы экспортного контроля, и направляется заявителю почтовым отправлением в течение двух дней после его подписания, и в течение одного рабочего дня - при направлении по электронной почте.

Информация о направлении заявителю письменного ответа или ответа по электронной почте вносится ответственным исполнителем в подсистему "Информирование" базы данных ИС.

3.11. В предоставлении информации может быть отказано по основаниям, указанным в подпунктах 2.11 и 2.12 Регламента. В этом случае ответственный исполнитель в срок, не превышающий двух рабочих дней, готовит проект уведомления, в котором указывается основание отказа в предоставлении информации. К уведомлению прилагается обращение заявителя.

Уведомление подписывается заместителем директора ФСТЭК России, курирующим вопросы экспортного контроля, начальником Управления экспортного контроля ФСТЭК России или заместителем руководителя территориального органа, курирующим вопросы экспортного контроля, и направляется заявителю почтовым отправлением или электронной почтой в срок, не превышающий двух рабочих дней.

Информация о направлении уведомления заявителю вносится ответственным исполнителем в подсистему "Информирование" базы данных ИС.

3.12. В предоставлении информации на обращение, поступившее по электронной почте, может быть отказано, если оно не подписано электронной подписью в соответствии с законодательством Российской Федерации.

3.13. Ответственный за прием электронной почты работник структурного подразделения регулярно (не менее двух раз в день) проверяет поступление запросов от заявителей по электронной почте. Полученные документы сохраняются в соответствующей папке на компьютере этого работника.

Обращение о предоставлении информации, полученное в электронной форме, выводится на бумажный носитель и незамедлительно передается работнику, ответственному за прием корреспонденции.

Обращение регистрируется в системе делопроизводства структурного подразделения и докладывается заместителю директора ФСТЭК России, курирующему вопросы экспортного контроля, или заместителю руководителя территориального органа, курирующему вопросы экспортного контроля, и начальнику структурного подразделения (лицу, его замещающему).

Информирование об изменениях законодательства в области экспортного контроля

3.14. Работники структурного подразделения регулярно проводят анализ информации по вопросам экспортного контроля, в том числе:

поступившей из федеральных органов государственной власти;

размещенной на официальных сайтах Организации Объединенных Наций, международных организаций, осуществляющих деятельность в области нераспространения оружия массового поражения и средств его доставки;

опубликованной в печатных и электронных средствах массовой информации.

3.15. Целью анализа является выявление следующих событий:

принятие Организацией Объединенных Наций или ее Советом Безопасности решений, затрагивающих вопросы внешнеэкономической деятельности с контролируемой продукцией двойного назначения;

принятие в рамках международных режимов экспортного контроля (Вассенаарские договоренности, Режим контроля ракетных технологий, Комитет Цангера, Группа ядерных поставщиков) решений государств-участников, предусматривающих внесение изменений в порядок осуществления экспортного контроля;

принятие решений по вопросам экспортного контроля в рамках международных сообществ, участницей которых является Российская Федерация, в частности - в рамках Евразийского экономического сообщества;

издание нормативных правовых актов Российской Федерации по вопросам, затрагивающим порядок осуществления экспортного контроля;

наличие проектов законодательных и иных нормативных правовых актов Российской Федерации в области экспортного контроля.

3.16. При наступлении событий, перечисленных в подпункте 3.15 Регламента, работники структурного подразделения разрабатывают предложения по кругу лиц, подлежащих информированию о наступившем событии, и докладывают их начальнику структурного подразделения (лицу, его замещающему). При этом обязательному информированию подлежат:

организации, получившие специальное разрешение на осуществление деятельности по проведению независимой идентификационной экспертизы товаров и технологий в целях экспортного контроля;

организации, получившие государственную аккредитацию в качестве организации, создавшей внутрифирменную программу экспортного контроля.

3.17. Предложения должны предусматривать возможность реализации следующих мероприятий:

размещение на Сайте информации по вопросам экспортного контроля, в том числе о принятых (изданных) нормативных правовых актах;

организацию лекций, конференций, семинаров и других публичных действий с привлечением представителей федеральных органов исполнительной власти, осуществляющих полномочия в области экспортного контроля, а также российских участников внешнеэкономической деятельности.

Предложения могут предусматривать:

выступления должностных лиц ФСТЭК России и территориальных органов с докладами на конференциях, семинарах и выставках, касающихся контролируемой продукции;

издание справочников, буклетов, брошюр, сборников нормативных правовых актов в области экспортного контроля;

подготовку официальных заявлений, сообщений, пресс-релизов и иных информационных материалов для средств массовой информации по вопросам экспортного контроля.

3.18. Предложения подписываются начальником структурного подразделения (лицом, его замещающим) и утверждаются заместителем директора ФСТЭК России, курирующим вопросы экспортного контроля, или заместителем руководителя территориального органа, курирующим вопросы экспортного контроля. Предложения, реализация которых требует участия других структурных подразделений ФСТЭК России, докладываются директору ФСТЭК России.

3.19. Информирование осуществляется своевременно, с учетом изменений законодательства в области экспортного контроля и результатов анализа его соблюдения российскими участниками внешнеэкономической деятельности, но не реже одного раза в полугодие.

Срок исполнения процедуры по доведению до участников внешнеэкономической деятельности информации об изменениях законодательства в области экспортного контроля:

до пятнадцати дней после официального опубликования федеральных законов, актов Президента Российской Федерации и Правительства Российской Федерации;

до десяти дней после официального опубликования нормативных правовых актов ФСТЭК России.

IV. Формы контроля за предоставлением государственной услуги

Порядок осуществления текущего контроля за соблюдением и исполнением ответственными должностными лицами положений Регламента и иных нормативных правовых актов, устанавливающих требования к предоставлению государственной услуги, а также принятием ими решений

4.1. Текущий контроль за соблюдением порядка предоставления государственной услуги работниками структурного подразделения осуществляется заместителем директора ФСТЭК России, курирующим вопросы экспортного контроля, начальником Управления экспортного контроля ФСТЭК России или заместителем руководителя территориального органа, курирующим вопросы экспортного контроля.

4.2. Текущий контроль осуществляется путем проведения проверок соблюдения и исполнения работниками структурного подразделения положений Регламента и иных нормативных правовых актов Российской Федерации, устанавливающих требования к предоставлению государственной услуги, а также принятия ими решений в ходе предоставления государственной услуги.

Порядок и периодичность осуществления плановых и внеплановых проверок полноты и качества предоставления государственной услуги, в том числе порядок и формы контроля за полнотой и качеством предоставления государственной услуги

4.3. Проверки полноты и качества предоставления государственной услуги могут быть плановыми и внеплановыми.

Плановые проверки проводятся в соответствии с утвержденным планом деятельности ФСТЭК России.

Внеплановые проверки организуются и проводятся в случае обращения заявителя с жалобой на нарушение его прав и законных интересов действиями (бездействием) должностных лиц ФСТЭК России.

4.4. Проверки осуществляются на основании приказов ФСТЭК России.

Для проведения проверки формируется комиссия, в состав которой включаются должностные лица ФСТЭК России.

Результаты деятельности комиссии оформляются в виде акта, в котором отмечаются выявленные недостатки и предложения по их устранению.

Ответственность должностных лиц ФСТЭК России за решения и действия (бездействие), принимаемые (осуществляемые) ими в ходе предоставления государственной услуги

4.5. За нарушение положений Регламента или иных нормативных правовых актов, устанавливающих требования к предоставлению государственной услуги, государственные служащие привлекаются к ответственности в соответствии с законодательством Российской Федерации.

4.6. Персональная ответственность государственных служащих за соблюдение порядка осуществления административных процедур в ходе предоставления государственной услуги закрепляется в их должностных регламентах.

Положения, характеризующие требования к порядку и формам контроля за предоставлением государственной услуги, в том числе со стороны граждан, их объединений и организаций

4.7. Контроль за предоставлением государственной услуги со стороны уполномоченных должностных лиц ФСТЭК России должен быть постоянным, всесторонним и объективным.

4.8. Контроль за предоставлением государственной услуги со стороны граждан осуществляется путем получения информации о наличии в действиях (бездействии) ответственных должностных лиц ФСТЭК России, а также принимаемых ими решениях нарушений положений Регламента и иных нормативных правовых актов, устанавливающих требования к предоставлению государственной услуги.

V. Досудебный (внесудебный) порядок обжалования решений и действий (бездействия) ФСТЭК России, предоставляющей государственную услугу, а также ее должностных лиц

5.1. Предметом досудебного (внесудебного) обжалования является решение или действия (бездействие) ФСТЭК России, ее территориального органа, должностного лица ФСТЭК России, ее территориального органа либо государственного служащего ФСТЭК России, ее территориального органа, принятое или осуществленное в ходе предоставления государственной услуги.

5.2. Действия (бездействие) и решения должностного лица ФСТЭК России, государственного служащего ФСТЭК России, осуществляемые (принимаемые) в ходе предоставления государственной услуги, обжалуются директору ФСТЭК России.

Действия (бездействие) и решения должностного лица территориального органа, государственного служащего территориального органа, осуществляемые (принимаемые) в ходе предоставления государственной услуги, обжалуются руководителю территориального органа.

Решения руководителя территориального органа, принятые в ходе предоставления государственной услуги, обжалуются директору ФСТЭК России.

Решения директора ФСТЭК России, принятые в ходе предоставления государственной услуги, обжалуются Министру обороны Российской Федерации.

5.3. Жалоба подается в письменной форме на бумажном носителе либо в электронной форме.

Жалоба может быть направлена по почте, с использованием информационно-телекоммуникационной сети "Интернет", официального сайта, Портала, а также может быть принята при личном приеме заявителя.

5.4. Заявитель может обратиться с жалобой в том числе в следующих случаях:

1) нарушение срока регистрации запроса заявителя о предоставлении государственной услуги;

2) нарушение срока предоставления государственной услуги;

3) требование у заявителя документов, не предусмотренных нормативными правовыми актами Российской Федерации для предоставления государственной услуги;

4) отказ в приеме документов, предоставление которых предусмотрено нормативными правовыми актами Российской Федерации для предоставления государственной услуги, у заявителя;

5) отказ в предоставлении государственной услуги, если основания отказа не предусмотрены федеральными законами и принятыми в соответствии с ними иными нормативными правовыми актами Российской Федерации;

6) затребование с заявителя при предоставлении государственной услуги платы, не предусмотренной нормативными правовыми актами Российской Федерации;

7) отказ ФСТЭК России, территориального органа, должностного лица ФСТЭК России, должностного лица территориального органа в исправлении допущенных опечаток и ошибок в выданных в результате предоставления государственной услуги документах либо нарушение установленного срока таких исправлений.

5.5. Жалоба должна содержать:

1) наименование ФСТЭК России, ее территориального органа, должностного лица ФСТЭК России, должностного лица территориального органа либо государственного служащего, решения и действия (бездействие) которых обжалуются;

2) фамилию, имя, отчество (последнее - при наличии), сведения о месте жительства заявителя - физического лица либо наименование, сведения о месте нахождения заявителя - юридического лица, а также номер (номера) контактного телефона, адрес (адреса) электронной почты (при наличии) и почтовый адрес, по которым должен быть направлен ответ заявителю;

3) сведения об обжалуемых решениях и действиях (бездействии) ФСТЭК России, ее территориального органа, должностного лица ФСТЭК России, должностного лица территориального органа либо государственного служащего;

4) доводы, на основании которых заявитель не согласен с решением и действием (бездействием) ФСТЭК России, ее территориального органа, должностного лица ФСТЭК России, должностного лица территориального органа либо государственного служащего. Заявителем могут быть представлены документы (при наличии), подтверждающие доводы заявителя, либо их копии.

5.6. Жалоба, поступившая в ФСТЭК России, ее территориальный орган, подлежит рассмотрению должностным лицом, наделенным полномочиями по рассмотрению жалоб, в течение пятнадцати рабочих дней со дня ее регистрации, а в случае обжалования отказа ФСТЭК России, ее территориального органа, должностного лица ФСТЭК России, должностного лица территориального органа в приеме документов у заявителя либо в исправлении допущенных опечаток и ошибок или в случае обжалования нарушения установленного срока таких исправлений - в течение пяти рабочих дней со дня ее регистрации.

5.7. По результатам рассмотрения жалобы ФСТЭК России, территориальный орган принимает одно из следующих решений:

1) удовлетворяет жалобу, в том числе в форме отмены принятого решения, исправления допущенных ФСТЭК России, территориальным органом опечаток и ошибок в выданных в результате предоставления государственной услуги документах, возврата заявителю денежных средств, взимание которых не предусмотрено нормативными правовыми актами Российской Федерации, а также в иных формах;

2) отказывает в удовлетворении жалобы.

5.8. Не позднее дня, следующего за днем принятия решения, указанного в пункте 5.7 Регламента, заявителю в письменной форме и по желанию заявителя в электронной форме направляется мотивированный ответ о результатах рассмотрения жалобы.

5.9. В случае установления в ходе или по результатам рассмотрения жалобы признаков состава административного правонарушения или преступления должностное лицо, наделенное полномочиями по рассмотрению жалоб в соответствии с пунктом 5.2 Регламента, незамедлительно направляет имеющиеся материалы в органы прокуратуры.

Приложение
к Административному регламенту
по предоставлению ФСТЭК России
государственной услуги
по информированию российских
участников внешнеэкономической
деятельности о целях, процедурах
и правилах осуществления
экспортного контроля

БЛОК-СХЕМЫ
ПОСЛЕДОВАТЕЛЬНОСТИ ДЕЙСТВИЙ ПРИ ПРЕДОСТАВЛЕНИИ ФЕДЕРАЛЬНОЙ СЛУЖБОЙ ПО ТЕХНИЧЕСКОМУ И ЭКСПОРТНОМУ КОНТРОЛЮ ГОСУДАРСТВЕННОЙ УСЛУГИ ПО ИНФОРМИРОВАНИЮ РОССИЙСКИХ УЧАСТНИКОВ ВНЕШНЕЭКОНОМИЧЕСКОЙ ДЕЯТЕЛЬНОСТИ О ЦЕЛЯХ, ПРОЦЕДУРАХ И ПРАВИЛАХ ОСУЩЕСТВЛЕНИЯ ЭКСПОРТНОГО КОНТРОЛЯ

Условные обозначения

Используемые сокращения

Информирование - предоставление сведений российским участникам внешнеэкономической деятельности о целях, процедурах и правилах осуществления экспортного контроля, а также федеральным органам законодательной власти и федеральным органам исполнительной власти, осуществляющим полномочия в области экспортного контроля, о внешнеэкономических сделках с контролируемыми товарами и технологиями;

Структурные подразделения - Управление экспортного контроля ФСТЭК России и отделы экспортного контроля управлений ФСТЭК России по федеральным округам;

База данных ИС - база данных Информационной системы структурного подразделения;

Предложения - мероприятия по информированию о наступлении событий, имеющих отношение к экспортному контролю;

Сайт - официальный сайт ФСТЭК России www.fstec.ru.

ИНФОРМИРОВАНИЕ ПО ПИСЬМЕННЫМ И ЭЛЕКТРОННЫМ ОБРАЩЕНИЯМ ЮРИДИЧЕСКИХ И ФИЗИЧЕСКИХ ЛИЦ

ИНФОРМИРОВАНИЕ ОБ ИЗМЕНЕНИЯХ ЗАКОНОДАТЕЛЬСТВА В ОБЛАСТИ ЭКСПОРТНОГО КОНТРОЛЯ

Начало предоставления государственной услуги - наступление событий, перечисленных в подпункте 3.15 Регламента  
       
  \/  
  Подготовка предложений  
       
  \/  
  Утверждение предложений заместителем директора ФСТЭК России или заместителем руководителя территориального органа, курирующим вопросы экспортного контроля  
       
  \/  
  Окончание предоставления государственной услуги