Приказ ФНС РФ от 05.03.2012 N ММВ-7-6/138@

"Об утверждении форматов счета-фактуры, журнала учета полученных и выставленных счетов-фактур, книги покупок и книги продаж, дополнительных листов книги покупок и книги продаж в электронном виде"
Редакция от 05.03.2012 — Документ утратил силу, см. «Приказ ФНС РФ от 04.03.2015 N ММВ-7-6/93@»

Зарегистрировано в Минюсте России 11 апреля 2012 г. N 23791


ФЕДЕРАЛЬНАЯ НАЛОГОВАЯ СЛУЖБА

ПРИКАЗ
от 5 марта 2012 г. N ММВ-7-6/138@

ОБ УТВЕРЖДЕНИИ ФОРМАТОВ СЧЕТА-ФАКТУРЫ, ЖУРНАЛА УЧЕТА ПОЛУЧЕННЫХ И ВЫСТАВЛЕННЫХ СЧЕТОВ-ФАКТУР, КНИГИ ПОКУПОК И КНИГИ ПРОДАЖ, ДОПОЛНИТЕЛЬНЫХ ЛИСТОВ КНИГИ ПОКУПОК И КНИГИ ПРОДАЖ В ЭЛЕКТРОННОМ ВИДЕ

В соответствии с пунктом 9 статьи 169 части второй Налогового кодекса Российской Федерации (Собрание законодательства Российской Федерации, 2000, N 32, ст. 3340; 2010, N 31, ст. 4198) и на основании постановления Правительства Российской Федерации от 26.12.2011 N 1137 "О формах и правилах заполнения (ведения) документов, применяемых при расчетах по налогу на добавленную стоимость" (Собрание законодательства Российской Федерации, 2012, N 3, ст. 417) приказываю:

1. Утвердить:

формат счета-фактуры, применяемого при расчетах по налогу на добавленную стоимость, в электронном виде согласно приложению N 1 к настоящему приказу;

формат корректировочного счета-фактуры, применяемого при расчетах по налогу на добавленную стоимость, в электронном виде согласно приложению N 2 к настоящему приказу;

формат журнала учета полученных и выставленных счетов-фактур, применяемых при расчетах по налогу на добавленную стоимость, в электронном виде согласно приложению N 3 к настоящему приказу;

формат книги покупок, применяемой при расчетах по налогу на добавленную стоимость, в электронном виде согласно приложению N 4 к настоящему приказу;

формат дополнительного листа книги покупок, применяемой при расчетах по налогу на добавленную стоимость, в электронном виде согласно приложению N 5 к настоящему приказу;

формат книги продаж, применяемой при расчетах по налогу на добавленную стоимость, в электронном виде согласно приложению N 6 к настоящему приказу;

формат дополнительного листа книги продаж, применяемой при расчетах по налогу на добавленную стоимость, в электронном виде согласно приложению N 7 к настоящему приказу.

2. Контроль за исполнением настоящего приказа возложить на заместителя руководителя Федеральной налоговой службы, курирующего вопросы информатизации.

Руководитель
Федеральной налоговой службы
М.В.МИШУСТИН

Приложение N 1

Утвержден
приказом ФНС России
от __________ N _______

ФОРМАТ СЧЕТА-ФАКТУРЫ, ПРИМЕНЯЕМОГО ПРИ РАСЧЕТАХ ПО НАЛОГУ НА ДОБАВЛЕННУЮ СТОИМОСТЬ, В ЭЛЕКТРОННОМ ВИДЕ

I. ОБЩИЕ СВЕДЕНИЯ

1. Настоящий документ описывает требования к XML файлам (далее - файлам обмена) передачи сведений счета-фактуры, применяемого при расчетах по налогу на добавленную стоимость, форма которого утверждена постановлением Правительства Российской Федерации от 26.12.2011 N 1137 "О формах и правилах заполнения (ведения) документов, применяемых при расчетах по налогу на добавленную стоимость".

2. Настоящий формат (версия 5.01) разработан в соответствии с пунктом 9 статьи 169 Налогового кодекса Российской Федерации.

II. ОПИСАНИЕ ФАЙЛА ОБМЕНА

3. Имя файла обмена должно иметь следующий вид:

R_T_A_O_GGGGMMDD_N, где:

R_T - префикс, принимающий значение ON_SFAKT;

A - идентификатор получателя счета-фактуры (покупатель), где идентификатор получателя совпадает с идентификатором участника электронного документооборота в рамках выставления и получения счетов-фактур;

O - идентификатор отправителя счета-фактуры, где идентификатор отправителя совпадает с идентификатором участника электронного документооборота в рамках выставления и получения счетов-фактур;

GGGG - год формирования передаваемого файла, MM - месяц, DD - день;

N - 36 символьный глобально уникальный идентификатор GUID (Globally Unique IDentifier).

Расширение имени файла - xml. Расширение имени файла может указываться как строчными, так и прописными буквами.

Параметры первой строки файла обмена

Первая строка XML файла должна иметь следующий вид:

<?xml version ="1.0" encoding ="windows-1251"?>

Имя файла, содержащего схему файла обмена

Имя файла, содержащего XSD схему файла обмена, должно иметь следующий вид:

ON_SFAKT_1_897_01_05_01_xx, где xx - номер версии схемы.

Расширение имени файла - xsd.

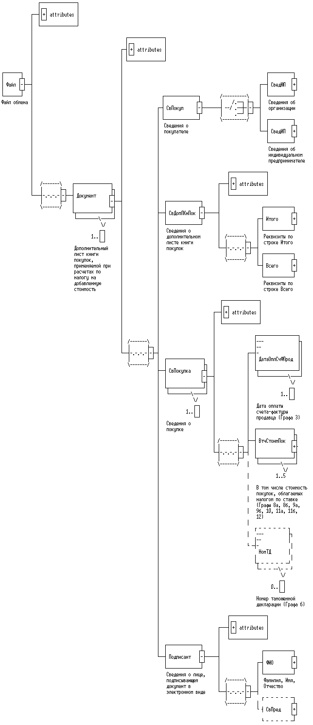
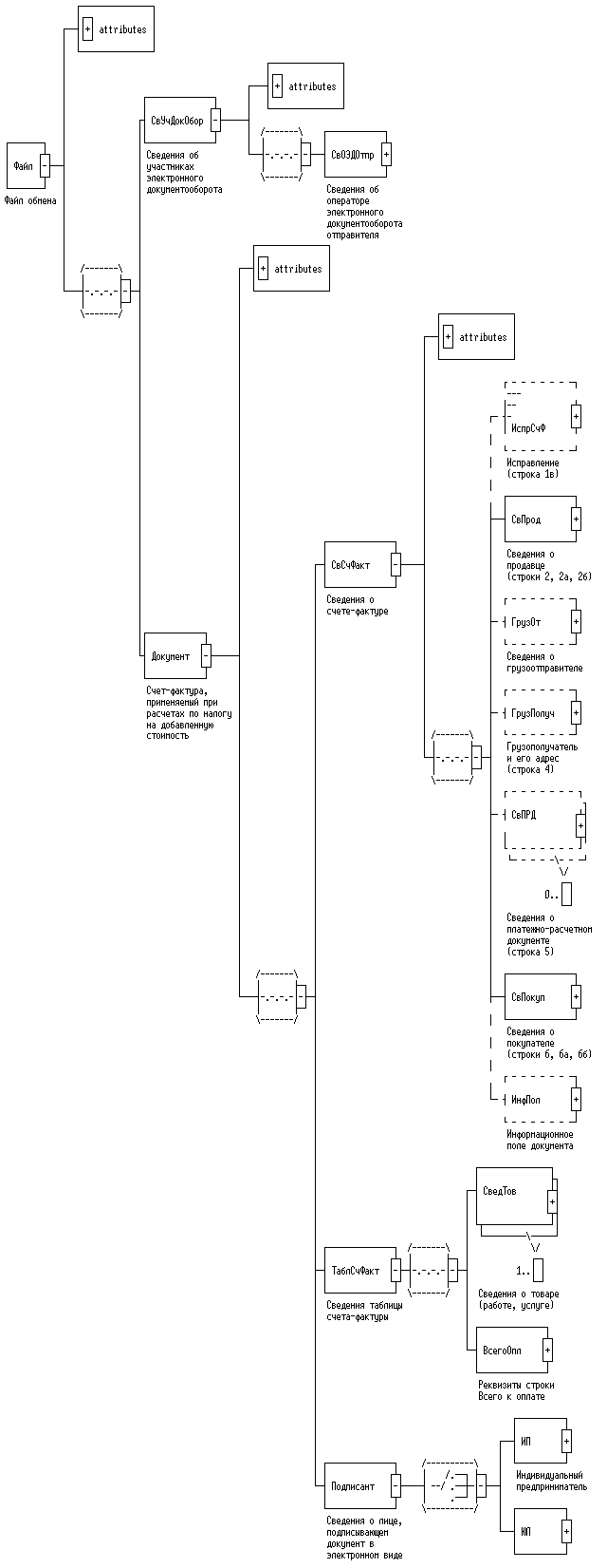
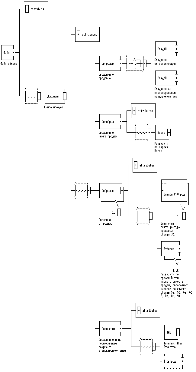
4. Логическая модель файла обмена представлена в виде диаграммы на рисунке 1 настоящего Формата. Элементами логической модели файла обмена являются элементы и атрибуты XML файла. Перечень структурных элементов логической модели файла обмена и сведения о них приведены в таблицах 4.1 - 4.27 настоящего Формата.

Для каждого структурного элемента логической модели файла обмена приводятся следующие сведения:

Наименование элемента. Приводится полное наименование элемента <*>.

<*> В строке таблицы могут быть описаны несколько элементов, наименования которых разделены символом "|". Такая форма записи применяется в случае возможного присутствия в файле обмена только одного элемента из описанных в этой строке.

Сокращенное наименование элемента. Приводится сокращенное наименование элемента. Синтаксис сокращенного наименования должен удовлетворять спецификации XML.

Признак типа элемента. Может принимать следующие значения: "С" - сложный элемент логической модели (содержит вложенные элементы), "П" - простой элемент логической модели, реализованный в виде элемента XML файла. "А" - простой элемент логической модели, реализованный в виде атрибута элемента XML файла. Простой элемент логической модели не содержит вложенные элементы.

Формат значения элемента. Формат значения элемента представляется следующими условными обозначениями: T - символьная строка; N - числовое значение (целое или дробное).

Формат символьной строки указывается в виде T(n-k) или T(=k), где n - минимальное количество знаков, k - максимальное количество знаков, символ "-" - разделитель, символ "=" означает фиксированное количество знаков в строке. В случае, если минимальное количество знаков равно 0, формат имеет вид T(0-k). В случае, если максимальное количество знаков неограниченно, формат имеет вид T(n-).

Формат числового значения указывается в виде N(m.k), где m - максимальное количество знаков в числе, включая знак (для отрицательного числа), целую и дробную часть числа без разделяющей десятичной точки, k - максимальное число знаков дробной части числа. Если число знаков дробной части числа равно 0 (т.е. число целое), то формат числового значения имеет вид N(m).

Для простых элементов, являющихся базовыми в XML (определенными в http://www.w3.org/TR/xmlschema-0), например, элемент с типом "date", поле "Формат значения элемента" не заполняется. Для таких элементов в поле "Дополнительная информация" указывается тип базового элемента.

Признак обязательности элемента определяет обязательность присутствия элемента (совокупности наименования элемента и его значения) в файле обмена. Признак обязательности элемента может принимать следующие значения: "О" - наличие элемента в файле обмена обязательно; "Н" - присутствие элемента в файле обмена необязательно, т.е. элемент может отсутствовать. Если элемент принимает ограниченный перечень значений (по классификатору, кодовому словарю и т.п.), то признак обязательности элемента дополняется символом "К". Например: "ОК". В случае если количество реализаций элемента может быть более одной, то признак обязательности элемента дополняется символом "М". Например: "НМ, ОКМ".

К вышеперечисленным признакам обязательности элемента может добавляться значение "у" в случае описания в XSD схеме условий присутствия (отсутствия) элемента в файле обмена или к принимаемым значениям элемента. Например: "НУ", "ОКУ".

Дополнительная информация - указываются (поясняются) требования к данному элементу XML файла. Для сложных элементов указывается ссылка на таблицу, в которой описывается состав данного элемента. Для элементов, принимающих ограниченный перечень значений из классификатора (кодового словаря и т.п.), указывается соответствующее наименование классификатора (кодового словаря и т.п.) или приводится перечень возможных значений. Для классификатора (кодового словаря и т.п.) может указываться ссылка на его местонахождение. Для элементов, использующих пользовательский тип данных, указывается наименование типового элемента.

XSD схема файла обмена в электронном виде приводится отдельным файлом и размещается на сайте Федеральной налоговой службы.

Организация

Рисунок 1. Диаграмма структуры файла обмена

Таблица 4.1

Файл обмена (Файл)

Наименование элемента Сокращенное наименование (код) элемента Признак типа элемента Формат элемента Признак обязательности элемента Дополнительная информация
Идентификатор файла ИдФайл А T(1-200) О Содержит (повторяет) имя сформированного файла (без расширения)
Версия передающей программы ВерсПрог А T(1-40) Н  
Версия формата ВерсФорм А T(1-5) ОК Принимает значение: 5.01
Сведения об участниках электронного документооборота СвУчДокОбор С   О Состав элемента представлен в табл. 4.2
Счет-фактура, применяемый при расчетах по налогу на добавленную стоимость Документ С   О Состав элемента представлен в табл. 4.4

Таблица 4.2

Сведения об участниках электронного документооборота (СвУчДокОбор)

Наименование элемента Сокращенное наименование (код) элемента Признак типа элемента Формат элемента Признак обязательности элемента Дополнительная информация
Идентификатор участника документооборота, выставившего счет-фактуру (отправитель) ИдОтпр А T(4-46) О Значение элемента представляется в виде ИдОЭДО¦¦КодПрод(Пок), где:
ИдОЭДО - идентификатор оператора электронного оборота счетами-фактурами (оператор ЭДО), услугами которого пользуется покупатель (продавец), символьный трехзначный код. При включении оператора ЭДО в сеть доверенных операторов ЭДО ФНС России идентификатор присваивается Федеральной налоговой службой;
        КодПрод(Пок) - код продавца (покупателя) - уникальный код участника, присваиваемый оператором электронного документооборота, услугами которого пользуется покупатель (продавец), длина кода продавца (покупателя) не более 43 символов
Идентификатор участника документооборота счетов-фактур - покупателя ИдПок А T(4-46) О Значение элемента представляется в виде ИдОЭДО¦¦КодПрод(Пок), где:
ИдОЭДО - идентификатор оператора электронного оборота счетами-фактурами (оператор ЭДО), услугами которого пользуется покупатель (продавец), символьный трехзначный код. При включении оператора ЭДО в сеть доверенных операторов ЭДО ФНС России идентификатор присваивается Федеральной налоговой службой;
КодПрод(Пок) - код продавца (покупателя) - уникальный код участника, присваиваемый оператором электронного документооборота, услугами которого пользуется покупатель (продавец), длина кода продавца (покупателя) не более 43 символов
Сведения об операторе электронного документооборота отправителя СвОЭДОтпр С   О Состав элемента представлен в табл. 4.3

Таблица 4.3

Сведения об операторе электронного документооборота отправителя (СвОЭДОтпр)

Наименование элемента Сокращенное наименование (код) элемента Признак типа элемента Формат элемента Признак обязательности элемента Дополнительная информация
Наименование НаимОрг А T(1-1000) О  
ИНН ИННЮЛ А T(=10) О Типовой элемент <ИННЮЛТип>
Идентификатор оператора ЭДО ИдЭДО А T(=3) О Идентификатор оператора электронного оборота счетами-фактурами (оператор ЭДО), услугами которого пользуется покупатель (продавец), символьный трехзначный код. В значении идентификатора допускаются символы латинского алфавита a - z, цифры 0 - 9, знаки "@", ".", "-". Значение идентификатора регистронезависимо. При включении оператора ЭДО в сеть доверенных операторов ЭДО ФНС России идентификатор присваивается Федеральной налоговой службой

Таблица 4.4

Счет-фактура, применяемый при расчетах по налогу на добавленную стоимость (Документ)

Наименование элемента Сокращенное наименование (код) элемента Признак типа элемента Формат элемента Признак обязательности элемента Дополнительная информация
Код формы по КНД КНД А T(=7) ОК Типовой элемент <КНДТип>. Код по Классификатору налоговой документации. Принимает значение: 1115101. 1115101 - Счет-фактура, применяемый при расчетах по налогу на добавленную стоимость
Сведения о счете-фактуре СвСчФакт С   О Состав элемента представлен в табл. 4.5
Сведения таблицы счета-фактуры ТаблСчФакт С   О Состав элемента представлен в табл. 4.10
Сведения о лице, подписывающем документ в электронном виде Подписант С   О Состав элемента представлен в табл. 4.14

Таблица 4.5

Сведения о счете-фактуре (СвСчФакт)

Наименование элемента Сокращенное наименование (код) элемента Признак типа элемента Формат элемента Признак обязательности элемента Дополнительная информация
Порядковый номер счета-фактуры (Строка 1) НомерСчФ А T(1-256) О  
Дата составления счета-фактуры (Строка 1) ДатаСчФ А T(=10) О Типовой элемент <ДатаТип>. Дата в формате ДД.ММ.ГГГГ
Валюта: Код (Строка 7) КодОКВ А T(=3) ОК Типовой элемент <ОКВТип>. Код по Общероссийскому классификатору валют
Исправление (строка 1а) ИспрСчФ С T Н Состав элемента представлен в табл. 4.6
Сведения о продавце (строки 2, 2а, 2б) СвПрод С   О Типовой элемент <СвПродПокТип>. Состав элемента представлен в табл. 4.20
Сведения о грузоотправителе ГрузОт С   Н Состав элемента представлен в табл. 4.7
Грузополучатель и его адрес (строка 4) ГрузПолуч С   Н Типовой элемент <СвГрузОтпрПолТип>. Состав элемента представлен в табл. 4.24
Сведения о платежно-расчетном документе (строка 5) СвПРД С   НМ Состав элемента представлен в табл. 4.8
Сведения о покупателе (строки 6, 6а, 6б) СвПокуп С   О Типовой элемент <СвПродПокТип>. Состав элемента представлен в табл. 4.20
Информационное поле документа ИнфПол С   Н Состав элемента представлен в табл. 4.9

Таблица 4.6

Исправление (строка 1а) (ИспрСчФ)

Наименование элемента Сокращенное наименование (код) элемента Признак типа элемента Формат элемента Признак обязательности элемента Дополнительная информация
Исправление: N (Строка 1а) НомИспрСчФ А T(1-3) О  
Исправление: Дата (Строка 1а) ДатаИспрСчФ А T(=10) О Типовой элемент <ДатаТип>. Дата в формате ДД.ММ.ГГГГ

Таблица 4.7

Сведения о грузоотправителе (ГрузОт)

Наименование элемента Сокращенное наименование (код) элемента Признак типа элемента Формат элемента Признак обязательности элемента Дополнительная информация
Грузоотправитель и его адрес (строка 3) ГрузОтпр       Типовой элемент <СвГрузОтпрПолТип>. Состав элемента представлен в табл. 4.24
|          
Указано "он же" (строка 3) ОнЖе С П T(=5) О О Принимает значение: он же

Таблица 4.8

Сведения о платежно-расчетном документе (строка 5) (СвПРД)

Наименование элемента Сокращенное наименование (код) элемента Признак типа элемента Формат элемента Признак обязательности элемента Дополнительная информация
Номер платежно-расчетного документа НомерПРД А T(1-20) О  
Дата составления платежно-расчетного документа ДатаПРД А T(=10) О Типовой элемент <ДатаТип>. Дата в формате ДД.ММ.ГГГГ

Таблица 4.9

Информационное поле документа (ИнфПол)

Наименование элемента Сокращенное наименование (код) элемента Признак типа элемента Формат элемента Признак обязательности элемента Дополнительная информация
Текстовая информация ТекстИнф А T(0-2000) Н  
Идентификатор файла информационного поля ИдФайлИнфПол А T(=36) Н GUID. Указывается идентификатор файла, содержащего информацию обмена

Таблица 4.10

Сведения таблицы счета-фактуры (ТаблСчФакт)

Наименование элемента Сокращенное наименование (код) элемента Признак типа элемента Формат элемента Признак обязательности элемента Дополнительная информация
Сведения о товаре (работе, услуге) СведТов С   ОМ Состав элемента представлен в табл. 4.11
Реквизиты строки Всего к оплате ВсегоОпл С   О Состав элемента представлен в табл. 4.13

Таблица 4.11

Сведения о товаре (работе, услуге) (СведТов)

Наименование элемента Сокращенное наименование (код) элемента Признак типа элемента Формат элемента Признак обязательности элемента Дополнительная информация
Номер строки таблицы НомСтр А N(6) О  
Наименование товара (описание выполненных работ, оказанных услуг), имущественного права (Графа 1) НаимТов А T(1-1000) О  
Код единицы измерения (Графа 2) ОКЕИ_Тов А T(=3) НК Типовой элемент <ОКЕИТип>. Код по Общероссийскому классификатору единиц измерения
Количество (объем) (Графа 3) КолТов А N(18.3) Н  
Цена (тариф) за единицу измерения (Графа 4) ЦенаТов А N(17.2) Н  
Стоимость товаров (работ, услуг), имущественных прав без налога - всего (Графа 5) СтТовБезНДС А N(17.2) Н Обязателен, кроме случаев по п. 4 Правил заполнения счета-фактуры, применяемого при расчетах по налогу на добавленную стоимость (приложение N 1 к постановлению Правительства Российской Федерации от 26.12.2011 N 1137)
Стоимость товаров (работ, услуг), имущественных прав с налогом - всего (Графа 9) СтТовУчНал А N(17.2) О  
Информационное поле строки ИнфПолСтр А T(0-2000) Н  
В том числе сумма акциза (Графа 6) Акциз С   О Типовой элемент <СумАкцизТип>. Состав элемента представлен в табл. 4.26
Налоговая ставка (Графа 7) НалСт С   О Состав элемента представлен в табл. 4.12
Сумма налога, предъявляемая покупателю (Графа 8) СумНал С   О Типовой элемент <СумНДСТип>. Состав элемента представлен в табл. 4.27
Цифровой код страны происхождения товара (Графа 10) КодПроисх П T(=3) НКМ Типовой элемент <ОКСМТип>
Номер таможенной декларации (Графа 11) НомерТД П T(0-27) НМ  

Таблица 4.12

Налоговая ставка (Графа 7) (НалСт)

Наименование элемента Сокращенное наименование (код) элемента Признак типа элемента Формат элемента Признак обязательности элемента Дополнительная информация
Налоговая ставка - величина НалСтВел А T(1-7) ОК Принимает значение: 0 | 10 | 18 | 20 | 10/110 | 18/118 | без НДС.
          Для величины налоговой ставки, принимающей значения 0 | 10 | 18 | 20, тип налоговой ставки (НалСтТип) - процент.
          Для величин налоговой ставки, принимающей значения 10/110 | 18/118, НалСтТип=дробь.
          Для величины налоговой ставки, принимающей значение "безНДС", НалСтТип=текст
Тип налоговой ставки НалСтТип А T(5-7) ОК Принимает значение: процент | дробь | текст

Таблица 4.13

Реквизиты строки Всего к оплате (ВсегоОпл)

Наименование элемента Сокращенное наименование (код) элемента Признак типа элемента Формат элемента Признак обязательности элемента Дополнительная информация
Всего к оплате, Стоимость товаров (работ, услуг), имущественных прав без налога - всего (строка Всего к оплате/ Графа 5) СтТовБезНДСВсего А N(17.2) Н Обязателен, кроме случаев по п. 4 Правил заполнения счета-фактуры, применяемого при расчетах по налогу на добавленную стоимость (приложение N 1 к постановлению Правительства Российской Федерации от 26.12.2011 N 1137)
Всего к оплате, Стоимость товаров (работ, услуг), имущественных прав с налогом - всего (строка Всего к оплате/ Графа 9) СтТовУчНалВсего А N(17.2) О  
Всего к оплате, Сумма налога, предъявляемая покупателю (строка Всего к оплате/Графа 8) СумНалВсего С   О Типовой элемент <СумНДСТип>. Состав элемента представлен в табл. 4.27

Таблица 4.14

Сведения о лице, подписывающем документ в электронном виде (Подписант)

Наименование элемента Сокращенное наименование (код) элемента Признак типа элемента Формат элемента Признак обязательности элемента Дополнительная информация
Индивидуальный предприниматель ИП С   О Состав элемента представлен в табл. 4.15
|          
Организация ЮЛ С   О Состав элемента представлен в табл. 4.16

Таблица 4.15

Индивидуальный предприниматель (ИП)

Наименование элемента Сокращенное наименование (код) элемента Признак типа элемента Формат элемента Признак обязательности элемента Дополнительная информация
ИНН индивидуального предпринимателя ИННФЛ А T(=12) О Типовой элемент <ИННФЛТип>
Реквизиты свидетельства о государственной регистрации ИП СвГосРегИП А T(0-100) О  
Фамилия, Имя, Отчество ФИО С   О Типовой элемент <ФИОТип>. Состав элемента представлен в табл. 4.28

Таблица 4.16

Организация (ЮЛ)

Наименование элемента Сокращенное наименование (код) элемента Признак типа элемента Формат элемента Признак обязательности элемента Дополнительная информация
ИНН организации ИННЮЛ А T(=10) О Типовой элемент <ИННЮЛТип>
Должность Должн А T(0-128) Н  
Фамилия, Имя, Отчество ФИО С   О Типовой элемент <ФИОТип>. Состав элемента представлен в табл. 4.28

Таблица 4.17

Сведения об адресе (АдресТип)

Наименование элемента Сокращенное наименование (код) элемента Признак типа элемента Формат элемента Признак обязательности элемента Дополнительная информация
Адрес местонахождения в Российской Федерации АдрРФ С   О Типовой элемент <АдрРФТип>. Состав элемента представлен в табл. 4.19
|          
Адрес местонахождения за пределами Российской Федерации АдрИно С   О Типовой элемент <АдрИноТип>. Состав элемента представлен в табл. 4.18

Таблица 4.18

Адрес за пределами Российской Федерации (АдрИноТип)

Наименование элемента Сокращенное наименование (код) элемента Признак типа элемента Формат элемента Признак обязательности элемента Дополнительная информация
Код страны КодСтр А T(=3) ОК Типовой элемент <ОКСМТип>
Адрес АдрТекст А T(1-255) О  

Таблица 4.19

Адрес в Российской Федерации (АдрРФТип)

Наименование элемента Сокращенное наименование (код) элемента Признак типа элемента Формат элемента Признак обязательности элемента Дополнительная информация
Индекс Индекс А T(=6) Н  
Код Региона КодРегион А T(=2) ОК Типовой элемент <ССРФТип>. Код по справочнику "Субъекты Российской Федерации" ФНС России
Район Район А T(1-50) Н  
Город Город А T(1-50) Н  
Населенный пункт НаселПункт А T(1-50) Н  
Улица Улица А T(1-50) Н  
Дом Дом А T(1-8) Н  
Корпус Корпус А T(1-8) Н  
Квартира Кварт А T(1-8) Н  

Таблица 4.20

Сведения о продавце (покупателе) (СвПродПокТип)

Наименование элемента Сокращенное наименование (код) элемента Признак типа элемента Формат элемента Признак обязательности элемента Дополнительная информация
Идентификационные сведения ИдСв С   О Состав элемента представлен в табл. 4.21
Адрес Адрес С   О Типовой элемент <АдресТип>. Состав элемента представлен в табл. 4.17

Таблица 4.21

Идентификационные сведения (ИдСв)

Наименование элемента Сокращенное наименование (код) элемента Признак типа элемента Формат элемента Признак обязательности элемента Дополнительная информация
Сведения об организации СвЮЛ С   О Состав элемента представлен в табл. 4.22
|          
Сведения об индивидуальном предпринимателе СвФЛ С   О Состав элемента представлен в табл. 4.23

Таблица 4.22

Сведения об организации (СвЮЛ)

Наименование элемента Сокращенное наименование (код) элемента Признак типа элемента Формат элемента Признак обязательности элемента Дополнительная информация
Наименование НаимОрг А T(1-1000) О  
ИНН ИННЮЛ А T(=10) Н Типовой элемент <ИННЮЛТип>. Обязателен для лиц, состоящих на учете в налоговых органах
КПП КПП А T(=9) Н Типовой элемент <КППТип>. Обязателен для лиц, состоящих на учете в налоговых органах

Таблица 4.23

Сведения об индивидуальном предпринимателе (СвФЛ)

Наименование элемента Сокращенное наименование (код) элемента Признак типа элемента Формат элемента Признак обязательности элемента Дополнительная информация
ИНН ИННФЛ А T(=12) Н Типовой элемент <ИННФЛТип>. Обязателен для лиц, состоящих на учете в налоговых органах
Фамилия, имя, отчество ФИОИП С   О Типовой элемент <ФИОТип>. Состав элемента представлен в табл. 4.28

Таблица 4.24

Сведения о грузоотправителе (грузополучателе) (СвГрузОтпрПолТип)

Наименование элемента Сокращенное наименование (код) элемента Признак типа элемента Формат элемента Признак обязательности элемента Дополнительная информация
Наименование (ФИО) НаимГОП С   О Состав элемента представлен в табл. 4.25
Адрес Адрес С   О Типовой элемент <АдресТип>. Состав элемента представлен в табл. 4.17

Таблица 4.25

Наименование (ФИО) (НаимГОП)

Наименование элемента Сокращенное наименование (код) элемента Признак типа элемента Формат элемента Признак обязательности элемента Дополнительная информация
Наименование организации НаимОрг П T(1-1000) О  
|          
Фамилия, имя, отчество индивидуального предпринимателя ФИОИП С   О Типовой элемент <ФИОТип>. Состав элемента представлен в табл. 4.28

Таблица 4.26

Сумма акциза (СумАкцизТип)

Наименование элемента Сокращенное наименование (код) элемента Признак типа элемента Формат элемента Признак обязательности элемента Дополнительная информация
В том числе сумма акциза (Графа 6) СумАкциз А T(4-18) О Указывается сумма (17,2) | без акциза

Таблица 4.27

Сумма НДС (СумНДСТип)

Наименование элемента Сокращенное наименование (код) элемента Признак типа элемента Формат элемента Признак обязательности элемента Дополнительная информация
Сумма НДС, предъявляемая покупателю (Графа 8) СумНДС А T(1-18) О Указывается сумма (17,2) | без НДС | -

Таблица 4.28

Фамилия, имя, отчество физического лица (ФИОТип)

Наименование элемента Сокращенное наименование (код) элемента Признак типа элемента Формат элемента Признак обязательности элемента Дополнительная информация
Фамилия Фамилия А T(1-60) О  
Имя Имя А T(1-60) О  
Отчество Отчество А T(1-60) Н  

Приложение N 2

Утвержден
приказом ФНС России
от __________ N _______

ФОРМАТ КОРРЕКТИРОВОЧНОГО СЧЕТА-ФАКТУРЫ, ПРИМЕНЯЕМОГО ПРИ РАСЧЕТАХ ПО НАЛОГУ НА ДОБАВЛЕННУЮ СТОИМОСТЬ, В ЭЛЕКТРОННОМ ВИДЕ

I. ОБЩИЕ СВЕДЕНИЯ

1. Настоящий документ описывает требования к XML файлам (далее - файлам обмена) передачи сведений корректировочного счета-фактуры, применяемого при расчетах по налогу на добавленную стоимость, форма которого утверждена постановлением Правительства Российской Федерации от 26.12.2011 N 1137 "О формах и правилах заполнения (ведения) документов, применяемых при расчетах по налогу на добавленную стоимость".

2. Настоящий формат (версия 5.01) разработан в соответствии с пунктом 9 статьи 169 Налогового кодекса Российской Федерации.

II. ОПИСАНИЕ ФАЙЛА ОБМЕНА

3. Имя файла обмена должно иметь следующий вид:

R_T_A_O_GGGGMMDD_N, где:

R_T - префикс, принимающий значение ON_KORSFAKT;

A - идентификатор получателя корректировочного счета-фактуры (покупатель), где идентификатор получателя совпадает с идентификатором участника электронного документооборота в рамках выставления и получения счетов-фактур;

O - идентификатор отправителя корректировочного счета-фактуры, где идентификатор отправителя совпадает с идентификатором участника электронного документооборота в рамках выставления и получения счетов-фактур;

GGGG - год формирования передаваемого файла, MM - месяц, DD - день;

N - 36 символьный глобально уникальный идентификатор GUID (Globally Unique IDentifier).

Расширение имени файла - xml. Расширение имени файла может указываться как строчными, так и прописными буквами.

Параметры первой строки файла обмена

Первая строка XML файла должна иметь следующий вид:

<?xml version ="1.0" encoding ="windows-1251"?>

Имя файла, содержащего схему файла обмена

Имя файла, содержащего XSD схему файла обмена, должно иметь следующий вид:

ON_KORSFAKT_1_911_01_05_01_xx, где xx - номер версии схемы.

Расширение имени файла - xsd.

4. Логическая модель файла обмена представлена в виде диаграммы на рисунке 1 настоящего Формата. Элементами логической модели файла обмена являются элементы и атрибуты XML файла. Перечень структурных элементов логической модели файла обмена и сведения о них приведены в таблицах 4.1 - 4.29 настоящего Формата.

Для каждого структурного элемента логической модели файла обмена приводятся следующие сведения:

Наименование элемента. Приводится полное наименование элемента <*>.

<*> В строке таблицы могут быть описаны несколько элементов, наименования которых разделены символом "|". Такая форма записи применяется в случае возможного присутствия в файле обмена только одного элемента из описанных в этой строке.

Сокращенное наименование элемента. Приводится сокращенное наименование элемента. Синтаксис сокращенного наименования должен удовлетворять спецификации XML.

Признак типа элемента. Может принимать следующие значения: "С" -сложный элемент логической модели (содержит вложенные элементы), "П" - простой элемент логической модели, реализованный в виде элемента XML файла, "А" - простой элемент логической модели, реализованный в виде атрибута элемента XML файла. Простой элемент логической модели не содержит вложенные элементы.

Формат значения элемента. Формат значения элемента представляется следующими условными обозначениями: T - символьная строка; N - числовое значение (целое или дробное).

Формат символьной строки указывается в виде T(n-k) или T(=k), где n - минимальное количество знаков, k - максимальное количество знаков, символ "-" - разделитель, символ "=" означает фиксированное количество знаков в строке. В случае, если минимальное количество знаков равно 0, формат имеет вид T(0-k). В случае, если максимальное количество знаков неограниченно, формат имеет вид T(n-).

Формат числового значения указывается в виде N(m.k), где m - максимальное количество знаков в числе, включая знак (для отрицательного числа), целую и дробную часть числа без разделяющей десятичной точки, k - максимальное число знаков дробной части числа. Если число знаков дробной части числа равно 0 (т.е. число целое), то формат числового значения имеет вид N(m).

Для простых элементов, являющихся базовыми в XML (определенными в http://www.w3.org/TR/xmlschema-0), например, элемент с типом "date", поле "Формат значения элемента" не заполняется. Для таких элементов в поле "Дополнительная информация" указывается тип базового элемента.

Признак обязательности элемента определяет обязательность присутствия элемента (совокупности наименования элемента и его значения) в файле обмена. Признак обязательности элемента может принимать следующие значения: "О" - наличие элемента в файле обмена обязательно; "Н" - присутствие элемента в файле обмена необязательно, т.е. элемент может отсутствовать. Если элемент принимает ограниченный перечень значений (по классификатору, кодовому словарю и т.п.), то признак обязательности элемента дополняется символом "К". Например: "ОК". В случае если количество реализаций элемента может быть более одной, то признак обязательности элемента дополняется символом "М". Например: "НМ, ОКМ".

К вышеперечисленным признакам обязательности элемента может добавляться значение "У" в случае описания в XSD схеме условий присутствия (отсутствия) элемента в файле обмена или к принимаемым значениям элемента. Например: "НУ", "ОКУ".

Дополнительная информация - указываются (поясняются) требования к данному элементу XML файла. Для сложных элементов указывается ссылка на таблицу, в которой описывается состав данного элемента. Для элементов, принимающих ограниченный перечень значений из классификатора (кодового словаря и т.п.), указывается соответствующее наименование классификатора (кодового словаря и т.п.) или приводится перечень возможных значений. Для классификатора (кодового словаря и т.п.) может указываться ссылка на его местонахождение. Для элементов, использующих пользовательский тип данных, указывается наименование типового элемента.

XSD схема файла обмена в электронном виде приводится отдельным файлом и размещается на сайте Федеральной налоговой службы.

Организация

Рисунок 1. Диаграмма структуры файла обмена

Таблица 4.1

Файл обмена (Файл)

Наименование элемента Сокращенное наименование (код) элемента Признак типа элемента Формат элемента Признак обязательности элемента Дополнительная информация
Идентификатор файла ИдФайл А T(1-100) О Содержит (повторяет) имя сформированного файла (без расширения)
Версия передающей программы ВерсПрог А T(1-40) Н  
Версия формата ВерсФорм А T(1-5) ОК Принимает значение: 5.01
Сведения об участниках электронного документооборота СвУчДокОбор С   О Состав элемента представлен в табл. 4.2
Корректировочный счет-фактура, применяемый при расчетах по налогу на добавленную стоимость Документ С   О Состав элемента представлен в табл. 4.4

Таблица 4.2

Сведения об участниках электронного документооборота (СвУчДокОбор)

Наименование элемента Сокращенное наименование (код) элемента Признак типа элемента Формат элемента Признак обязательности элемента Дополнительная информация
Идентификатор участника документооборота, выставившего счет-фактуру (отправитель) ИдОтпр А T(4-46) О Значение элемента представляется в виде ИдОЭДО¦¦КодПрод(Пок), где:
ИдОЭДО - идентификатор оператора электронного оборота счетами-фактурами (оператор ЭДО), услугами которого пользуется покупатель (продавец), символьный трехзначный код. При включении оператора ЭДО в сеть доверенных операторов ЭДО ФНС России идентификатор присваивается Федеральной налоговой службой;
КодПрод(Пок) - код продавца (покупателя) - уникальный код участника, присваиваемый оператором электронного документооборота, услугами которого пользуется покупатель (продавец), длина кода продавца (покупателя) не более 43 символов
Идентификатор участника документооборота счетов-фактур - покупателя ИдПок А T(4-46) О Значение элемента представляется в виде ИдОЭДО¦¦КодПрод(Пок), где:
ИдОЭДО - идентификатор оператора электронного оборота счетами-фактурами (оператор ЭДО), услугами которого пользуется покупатель (продавец), символьный трехзначный код. При включении оператора ЭДО в сеть доверенных операторов ЭДО ФНС России идентификатор присваивается Федеральной налоговой службой;
КодПрод(Пок) - код продавца (покупателя) - уникальный код участника, присваиваемый оператором электронного документооборота, услугами которого пользуется покупатель (продавец), длина кода продавца (покупателя) не более 43 символов
Сведения об операторе электронного документооборота отправителя СвОЭДОтпр С   О Состав элемента представлен в табл. 4.3

Таблица 4.3

Сведения об операторе электронного документооборота отправителя (СвОЭДОтпр)

Наименование элемента Сокращенное наименование (код) элемента Признак типа элемента Формат элемента Признак обязательности элемента Дополнительная информация
Наименование НаимОрг А T(1-1000) О  
ИНН ИННЮЛ А T(=10) О Типовой элемент <ИННЮЛТип>
Идентификатор оператора ЭДО ИдЭДО А T(=3) О Идентификатор оператора электронного оборота счетами-фактурами (оператор ЭДО), услугами которого пользуется покупатель (продавец), символьный трехзначный код. В значении идентификатора допускаются символы латинского алфавита a - z, цифры 0 - 9, знаки "@", ".", "-". Значение идентификатора регистронезависимо. При включении оператора ЭДО в сеть доверенных операторов ЭДО ФНС России идентификатор присваивается Федеральной налоговой службой

Таблица 4.4

Корректировочный счет-фактура, применяемый при расчетах по налогу на добавленную стоимость (Документ)

Наименование элемента Сокращенное наименование (код) элемента Признак типа элемента Формат элемента Признак обязательности элемента Дополнительная информация
Код формы по КНД КНД А T(=7) ОК Типовой элемент <КНДТип>. Код по Классификатору налоговой документации. Принимает значение: 1115108. 1115108 - Корректировочный счет-фактура, применяемый при расчетах по налогу на добавленную стоимость
Сведения о корректировочном счете-фактуре СвКСчФ С   О Состав элемента представлен в табл. 4.5
Сведения таблицы корректировочного счета-фактуры ТаблКСчФ С   О Состав элемента представлен в табл. 4.9
Сведения о лице, подписывающем документ в электронном виде Подписант С   О Состав элемента представлен в табл. 4.15

Таблица 4.5

Сведения о корректировочном счете-фактуре (СвКСчФ)

Наименование элемента Сокращенное наименование (код) элемента Признак типа элемента Формат элемента Признак обязательности элемента Дополнительная информация
Порядковый номер корректировочного счета-фактуры (Строка 1) НомерКСчФ А T(1-256) О  
Дата составления корректировочного счета-фактуры (Строка 1) ДатаКСчФ А T(=10) О Типовой элемент <ДатаТип>. Дата в формате ДД.ММ.ГГГГ
Порядковый номер счета-фактуры, к которому составлен корректировочный счет-фактура (Строка 1б) НомерСчФ А T(1-256) О  
Дата составления счета-фактуры счета-фактуры, к которому составлен корректировочный счет-фактура (Строка 1б) ДатаСчФ А T(=10) О Типовой элемент <ДатаТип>. Дата в формате ДД.ММ.ГГГГ
Валюта: Код (Строка 4) КодОКВ А T(=3) ОК Типовой элемент <ОКВТип>. Код по Общероссийскому классификатору валют
Исправление корректировочного счета-фактуры (Строка 1а) ИспрКСчФ С   Н Состав элемента представлен в табл. 4.6
С учетом исправления счета-фактуры (Строка 1б) ИспрСчФ С T Н Состав элемента представлен в табл. 4.7
Сведения о продавце (строки 2, 2а, 2б) СвПрод С   О Типовой элемент <СвПродПокТип>. Состав элемента представлен в табл. 4.22
Сведения о покупателе (строки 3, 3а, 3б) СвПокуп С   О Типовой элемент <СвПродПокТип>. Состав элемента представлен в табл. 4.22
Информационное поле документа ИнфПол С   Н Состав элемента представлен в табл. 4.8

Таблица 4.6

Исправление корректировочного счета-фактуры (Строка 1а) (ИспрКСчФ)

Наименование элемента Сокращенное наименование (код) элемента Признак типа элемента Формат элемента Признак обязательности элемента Дополнительная информация
Исправление: N (Строка 1а) НомИспрКСчФ А T(1-3) О  
Исправление: Дата (Строка 1а) ДатаИспрКСчФ А T(=10) О Типовой элемент <ДатаТип>. Дата в формате ДД.ММ.ГГГГ

Таблица 4.7

С учетом исправления счета-фактуры (Строка 1б) (ИспрСчФ)

Наименование элемента Сокращенное наименование (код) элемента Признак типа элемента Формат элемента Признак обязательности элемента Дополнительная информация
Исправление: N (Строка 1а) НомИспрСчФ А T(1-3) О  
Исправление: Дата (Строка 1а) ДатаИспрСчФ А T(=10) О Типовой элемент <ДатаТип>. Дата в формате ДД.ММ.ГГГГ

Таблица 4.8

Информационное поле документа (ИнфПол)

Наименование элемента Сокращенное наименование (код) элемента Признак типа элемента Формат элемента Признак обязательности элемента Дополнительная информация
Текстовая информация ТекстИнф А T(0-2000) Н  
Идентификатор файла информационного поля ИдФайлИнфПол А T(=36) Н GUID. Указывается идентификатор файла, содержащего информацию обмена

Таблица 4.9

Сведения таблицы корректировочного счета-фактуры (ТаблКСчФ)

Наименование элемента Сокращенное наименование (код) элемента Признак типа элемента Формат элемента Признак обязательности элемента Дополнительная информация
Сведения о товаре (работе, услуге) СведТов С   ОМ Состав элемента представлен в табл. 4.10
Реквизиты строки Всего увеличение (сумма строк (В) по графам 5, 8 и 9) ВсегоУвел С   Н Состав элемента представлен в табл. 4.13. Обязателен при отсутствии ВсегоУм
Реквизиты строки Всего уменьшение (сумма строк (Г) по графам 5, 8 и 9) ВсегоУм С   Н Состав элемента представлен в табл. 4.14. Обязателен при отсутствии ВсегоУвел

Таблица 4.10

Сведения о товаре (работе, услуге) (СведТов)

Наименование элемента Сокращенное наименование (код) элемента Признак типа элемента Формат элемента Признак обязательности элемента Дополнительная информация
Номер строки таблицы НомСтр А N(6) О  
Наименование товара (описание выполненных работ, оказанных услуг), имущественного права (Графа 1) НаимТов А T(1-1000) О  
Код единицы измерения, до изменения (Графа 2, строка А) ОКЕИ_ТовДо А T(=3) НК Типовой элемент <ОКЕИТип>. Код по Общероссийскому классификатору единиц измерения
Код единицы измерения, после изменения (Графа 2, строка Б) ОКЕИ_ТовПосле А T(=3) НК Типовой элемент <ОКЕИТип>. Код по Общероссийскому классификатору единиц измерения
Количество (объем), до изменения (Графа 3, строка А) КолТовДо А N(18.3) Н  
Количество (объем), после изменения (Графа 3, строка Б) КолТовПосле А N(18.3) Н  
Цена (тариф) за единицу измерения, до изменения (Графа 4, строка А) ЦенаТовДо А N(17.2) Н  
Цена (тариф) за единицу измерения, после изменения (Графа 4, строка Б) ЦенаТовПосле А N(17.2) Н  
Информационное поле строки ИнфПолСтр А T(0-2000) Н  
Стоимость товаров (работ, услуг), имущественных прав без налога - всего (Графа 5) СтТовБезНДС С   Н Типовой элемент <СтоимТип>. Состав элемента представлен в табл. 4.26
В том числе сумма акциза, до изменения (Графа 6, строка А) АкцизДо С   О Типовой элемент <СумАкцизТип>. Состав элемента представлен в табл. 4.27
В том числе сумма акциза, после изменения (Графа 6, строка Б) АкцизПосле С   О Типовой элемент <СумАкцизТип>. Состав элемента представлен в табл. 4.27
В том числе сумма акциза, увеличение (уменьшение) (Графа 6, строки В, Г) АкцизРазн С   О Типовой элемент <РазнСумНалТип>. Состав элемента представлен в табл. 4.21
Налоговая ставка, до изменения (Графа 7, строка А) НалСтДо С   О Состав элемента представлен в табл. 4.11
Налоговая ставка, после изменения (Графа 7, строка Б) НалСтПосле С   О Состав элемента представлен в табл. 4.12
В том числе сумма акциза, после изменения (Графа 6, строка Б) СумНалДо С   О Типовой элемент <СумНДСТип>. Состав элемента представлен в табл. 4.28
Сумма налога, после изменения (Графа 8, строка Б) СумНалПосле С   О Типовой элемент <СумНДСТип>. Состав элемента представлен в табл. 4.28
Сумма налога, увеличение (уменьшение) (Графа 8, строки В, Г) СумНалРазн С   О Типовой элемент <РазнСумНалТип>. Состав элемента представлен в табл. 4.21
Стоимость товаров (работ, услуг), имущественных прав с налогом - всего (Графа 9) СтТовУчНал С   О Типовой элемент <СтоимТип>. Состав элемента представлен в табл. 4.26

Таблица 4.11

Налоговая ставка, до изменения (Графа 7, строка А) (НалСтДо)

Наименование элемента Сокращенное наименование (код) элемента Признак типа элемента Формат элемента Признак обязательности элемента Дополнительная информация
Налоговая ставка - величина НалСтВел А T(1-7) ОК Принимает значение: 0 | 10 | 18 | 20 | 10/110 | 18/118 | без НДС.
          Для величины налоговой ставки, принимающей значения 0 | 10 | 18 | 20, тип налоговой ставки (НалСтТип) - процент.
          Для величин налоговой ставки, принимающей значения 10/110 | 18/118, НалСтТип=дробь.
          Для величины налоговой ставки, принимающей значение "безНДС", НалСтТип=текст
Тип налоговой ставки НалСтТип А T(5-7) ОК Принимает значение: процент | дробь | текст

Таблица 4.12

Налоговая ставка, после изменения (Графа 7, строка Б) (НалСтПосле)

Наименование элемента Сокращенное наименование (код) элемента Признак типа элемента Формат элемента Признак обязательности элемента Дополнительная информация
Налоговая ставка - величина НалСтВел А T(1-7) ОК Принимает значение: 0 | 10 | 18 | 20 | 10/110 | 18/118 | без НДС.
          Для величины налоговой ставки, принимающей значения 0 | 10 | 18 | 20, тип налоговой ставки (НалСтТип) - процент.
          Для величин налоговой ставки, принимающей значения 10/110 | 18/118, НалСтТип=дробь.
          Для величины налоговой ставки, принимающей значение "безНДС", НалСтТип=текст
Тип налоговой ставки НалСтТип А T(5-7) ОК Принимает значение: процент | дробь | текст

Таблица 4.13

Реквизиты строки Всего увеличение (сумма строк (В) по графам 5, 8 и 9) (ВсегоУвел)

Наименование элемента Сокращенное наименование (код) элемента Признак типа элемента Формат элемента Признак обязательности элемента Дополнительная информация
Всего увеличение, Стоимость товаров (работ, услуг), имущественных прав без налога - всего (строка Всего увеличение/ Графа 5) СтТовБезНДСВсего А N(17.2) Н Обязателен, кроме случаев по п. 4 Правил заполнения счета-фактуры, применяемого при расчетах по налогу на добавленную стоимость (приложение N 1 к постановлению Правительства Российской Федерации от 26.12.2011 N 1137)
Всего увеличение, Стоимость товаров (работ, услуг), имущественных прав с налогом - всего (строка Всего увеличение/ Графа 9) СтТовУчНалВсего А N(17.2) О  
Всего увеличение, Сумма налога (строка Всего увеличение/Графа 8) СумНал С   О Типовой элемент <СумНДСТип>. Состав элемента представлен в табл. 4.28

Таблица 4.14

Реквизиты строки Всего уменьшение (сумма строк (Г) по графам 5, 8 и 9) (ВсегоУм)

Наименование элемента Сокращенное наименование (код) элемента Признак типа элемента Формат элемента Признак обязательности элемента Дополнительная информация
Всего уменьшение, Стоимость товаров (работ, услуг), имущественных прав без налога - всего (строка Всего уменьшение/ Графа 5) СтТовБезНДСВсего А N(17.2) Н Обязателен, кроме случаев по п. 4 Правил заполнения счета-фактуры, применяемого при расчетах по налогу на добавленную стоимость (приложение N 1 к постановлению Правительства Российской Федерации от 26.12.2011 N 1137)
Всего уменьшение, Стоимость товаров (работ, услуг), имущественных прав, с налогом - всего (строка Всего уменьшение/ Графа 9) СтТовУчНалВсего А N(17.2) О  
Всего уменьшение, Сумма налога (строка Всего уменьшение/ Графа 8) СумНал С   О Типовой элемент <СумНДСТип>. Состав элемента представлен в табл. 4.28

Таблица 4.15

Сведения о лице, подписывающем документ в электронном виде (Подписант)

Наименование элемента Сокращенное наименование (код) элемента Признак типа элемента Формат элемента Признак обязательности элемента Дополнительная информация
Индивидуальный предприниматель ИП С   О Состав элемента представлен в табл. 4.16
|          
Организация ЮЛ С   О Состав элемента представлен в табл. 4.17

Таблица 4.16

Индивидуальный предприниматель (ИП)

Наименование элемента Сокращенное наименование (код) элемента Признак типа элемента Формат элемента Признак обязательности элемента Дополнительная информация
ИНН индивидуального предпринимателя ИННФЛ А T(=12) О Типовой элемент <ИННФЛТип>
Реквизиты свидетельства о государственной регистрации ИП СвГосРегИП А T(0-100) О  
Фамилия, Имя, Отчество ФИО С   О Типовой элемент <ФИОТип>. Состав элемента представлен в табл. 4.29

Таблица 4.17

Организация (ЮЛ)

Наименование элемента Сокращенное наименование (код) элемента Признак типа элемента Формат элемента Признак обязательности элемента Дополнительная информация
ИНН организации ИННЮЛ А T(=10) О Типовой элемент <ИННЮЛТип>
Должность Должн А T(0-128) Н  
Фамилия, Имя, Отчество ФИО С   О Типовой элемент <ФИОТип>. Состав элемента представлен в табл. 4.29

Таблица 4.18

Сведения об адресе (АдресТип)

Наименование элемента Сокращенное наименование (код) элемента Признак типа элемента Формат элемента Признак обязательности элемента Дополнительная информация
Адрес местонахождения в Российской Федерации АдрРФ С   О Типовой элемент <АдрРФТип>. Состав элемента представлен в табл. 4.20
|          
Адрес местонахождения за пределами Российской Федерации АдрИно С   О Типовой элемент <АдрИноТип>. Состав элемента представлен в табл. 4.19

Таблица 4.19

Адрес за пределами Российской Федерации (АдрИноТип)

Наименование элемента Сокращенное наименование (код) элемента Признак типа элемента Формат элемента Признак обязательности элемента Дополнительная информация
Код страны КодСтр А T(=3) ОК Типовой элемент <ОКСМТип>
Адрес АдрТекст А T(1-255) О  

Таблица 4.20

Адрес в Российской Федерации (АдрРФТип)

Наименование элемента Сокращенное наименование (код) элемента Признак типа элемента Формат элемента Признак обязательности элемента Дополнительная информация
Индекс Индекс А T(=6) Н  
Код Региона КодРегион А T(=2) ОК Типовой элемент <ССРФТип>. Код по справочнику "Субъекты Российской Федерации" ФНС России
Район Район А T(1-50) Н  
Город Город А T(1-50) Н  
Населенный пункт НаселПункт А T(1-50) Н  
Улица Улица А T(1-50) Н  
Дом Дом А T(1-8) Н  
Корпус Корпус А T(1-8) Н  
Квартира Кварт А T(1-8) Н  

Таблица 4.21

Сумма налога: увеличение или уменьшение (РазнСумНалТип)

Наименование элемента Сокращенное наименование (код) элемента Признак типа элемента Формат элемента Признак обязательности элемента Дополнительная информация
Сумма - увеличение (Строка В) СумУвел П N(17.2) О  
|          
Сумма - уменьшение (Строка Г) СумУм П N(17.2) О  

Таблица 4.22

Сведения о продавце (покупателе) (СвПродПокТип)

Наименование элемента Сокращенное наименование (код) элемента Признак типа элемента Формат элемента Признак обязательности элемента Дополнительная информация
Идентификационные сведения ИдСв С   О Состав элемента представлен в табл. 4.23
Адрес Адрес С   О Типовой элемент <АдресТип>. Состав элемента представлен в табл. 4.18

Таблица 4.23

Идентификационные сведения (ИдСв)

Наименование элемента Сокращенное наименование (код) элемента Признак типа элемента Формат элемента Признак обязательности элемента Дополнительная информация
Сведения об организации СвЮЛ С   О Состав элемента представлен в табл. 4.24
|          
Сведения об индивидуальном предпринимателе СвФЛ С   О Состав элемента представлен в табл. 4.25

Таблица 4.24

Сведения об организации (СвЮЛ)

Наименование элемента Сокращенное наименование (код) элемента Признак типа элемента Формат элемента Признак обязательности элемента Дополнительная информация
Наименование НаимОрг А T(1-1000) О  
ИНН ИННЮЛ А T(=10) Н Типовой элемент <ИННЮЛТип>. Обязателен для лиц, состоящих на учете в налоговых органах
КПП КПП А T(=9) Н Типовой элемент <КППТип>. Обязателен для лиц, состоящих на учете в налоговых органах

Таблица 4.25

Сведения об индивидуальном предпринимателе (СвФЛ)

Наименование элемента Сокращенное наименование (код) элемента Признак типа элемента Формат элемента Признак обязательности элемента Дополнительная информация
ИНН ИННФЛ А T(=12) Н Типовой элемент <ИННФЛТип>. Обязателен для лиц, состоящих на учете в налоговых органах
Фамилия, имя, отчество ФИОИП С   О Типовой элемент <ФИОТип>. Состав элемента представлен в табл. 4.29

Таблица 4.26

Стоимость товаров (работ, услуг), имущественных прав (СтоимТип)

Наименование элемента Сокращенное наименование (код) элемента Признак типа элемента Формат элемента Признак обязательности элемента Дополнительная информация
Стоимость до изменения (Строка А) СтоимДоИзм А N(17.2) О  
Стоимость после изменения (Строка Б) СтоимПослеИзм А N(17.2) О  
Стоимость - увеличение (Строка В) СтоимУвел А N(17.2) Н Обязателен при отсутствии СумСтоимУм
Стоимость - уменьшение (Строка Г) СтоимУм А N(17.2) Н Обязателен при отсутствии СумСтоимУвел

Таблица 4.27

Сумма акциза (СумАкцизТип)

Наименование элемента Сокращенное наименование (код) элемента Признак типа элемента Формат элемента Признак обязательности элемента Дополнительная информация
В том числе сумма акциза (Графа 6) СумАкциз А T(4-18) О Указывается сумма (17,2) | без акциза

Таблица 4.28

Сумма НДС (СумНДСТип)

Наименование элемента Сокращенное наименование (код) элемента Признак типа элемента Формат элемента Признак обязательности элемента Дополнительная информация
Сумма НДС, предъявляемая покупателю (Графа 8) СумНДС А T(1-18) О Указывается сумма (17,2) | без НДС | -

Таблица 4.29

Фамилия, имя, отчество физического лица (ФИОТип)

Наименование элемента Сокращенное наименование (код) элемента Признак типа элемента Формат элемента Признак обязательности элемента Дополнительная информация
Фамилия Фамилия А T(1-60) О  
Имя Имя А T(1-60) О  
Отчество Отчество А T(1-60) Н  

Приложение N 3

Утвержден
приказом ФНС России
от __________ N _______

ФОРМАТ ЖУРНАЛА УЧЕТА ПОЛУЧЕННЫХ И ВЫСТАВЛЕННЫХ СЧЕТОВ-ФАКТУР, ПРИМЕНЯЕМЫХ ПРИ РАСЧЕТАХ ПО НАЛОГУ НА ДОБАВЛЕННУЮ СТОИМОСТЬ, В ЭЛЕКТРОННОМ ВИДЕ

I. ОБЩИЕ СВЕДЕНИЯ

1. Настоящий документ описывает требования к XML файлам (далее - файлам обмена) передачи сведений журнала учета полученных и выставленных счетов-фактур, применяемых при расчетах по налогу на добавленную стоимость, форма которого утверждена постановлением Правительства Российской Федерации от 26.12.2011 N 1137 "О формах и правилах заполнения (ведения) документов, применяемых при расчетах по налогу на добавленную стоимость".

2. Настоящий формат (версия 5.01) разработан в соответствии с пунктом 9 статьи 169 Налогового кодекса Российской Федерации.

II. ОПИСАНИЕ ФАЙЛА ОБМЕНА

3. Имя файла обмена должно иметь следующий вид:

KND_O_P_N1_GGGGMMDD_N2, где:

KND - префикс, принимающий значение 1115104 в соответствии с Классификатором налоговой документации ФНС России (1115104 - Журнал учета полученных и выставленных счетов-фактур, применяемых при расчетах по налогу на добавленную стоимость);

O - идентификатор отправителя - имеет вид:

для организаций - девятнадцатиразрядный код (ИНН и КПП организации);

для физических лиц - двенадцатиразрядный код (ИНН физического лица);

P - идентификатор получателя - налогового органа, для которого предназначен файл, четырехразрядный код налогового органа в соответствии с СОНО;

GGGGMMDD - дата формирования файла;

GGGGMMDD - дата формирования файла;

N1, N2 - идентификационные номера файла (GUID).

Если документ состоит из нескольких файлов, N1 одинаковый для всех файлов одного документа, N2 уникален для каждого файла независимо от принадлежности к документу.

Расширение имени файла - xml. Расширение имени файла может указываться как строчными, так и прописными буквами.

Параметры первой строки файла обмена

Первая строка XML файла должна иметь следующий вид:

<?xml version ="1.0" encoding ="windows-1251"?>

Имя файла, содержащего схему файла обмена

Имя файла, содержащего XSD схему файла обмена, должно иметь следующий вид:

ON_GUCHSFAKT_1_910_01_05_01_xx, где xx - номер версии схемы.

Расширение имени файла - xsd.

4. Логическая модель файла обмена представлена в виде диаграммы на рисунке 1 настоящего Формата. Элементами логической модели файла обмена являются элементы и атрибуты XML файла. Перечень структурных элементов логической модели файла обмена и сведения о них приведены в таблицах 4.1 - 4.15 настоящего Формата.

Для каждого структурного элемента логической модели файла обмена приводятся следующие сведения:

Наименование элемента. Приводится полное наименование элемента.

Сокращенное наименование элемента. Приводится сокращенное наименование элемента. Синтаксис сокращенного наименования должен удовлетворять спецификации XML.

Признак типа элемента. Может принимать следующие значения: "С" - сложный элемент логической модели (содержит вложенные элементы), "П" - простой элемент логической модели, реализованный в виде элемента XML файла, "А" - простой элемент логической модели, реализованный в виде атрибута элемента XML файла. Простой элемент логической модели не содержит вложенные элементы.

Формат значения элемента. Формат значения элемента представляется следующими условными обозначениями: T - символьная строка; N - числовое значение (целое или дробное).

Формат символьной строки указывается в виде T(n-k) или T(=k), где n - минимальное количество знаков, k - максимальное количество знаков, символ "-" - разделитель, символ "=" означает фиксированное количество знаков в строке. В случае, если минимальное количество знаков равно 0, формат имеет вид T(0-k). В случае, если максимальное количество знаков неограниченно, формат имеет вид T(n-).

Формат числового значения указывается в виде N(m.k), где m - максимальное количество знаков в числе, включая знак (для отрицательного числа), целую и дробную часть числа без разделяющей десятичной точки, k - максимальное число знаков дробной части числа. Если число знаков дробной части числа равно 0 (т.е. число целое), то формат числового значения имеет вид N(m).

Для простых элементов, являющихся базовыми в XML (определенными в http://www.w3.org/TR/xmlschema-0), например, элемент с типом "date", поле "Формат значения элемента" не заполняется. Для таких элементов в поле "Дополнительная информация" указывается тип базового элемента.

Признак обязательности элемента определяет обязательность присутствия элемента (совокупности наименования элемента и его значения) в файле обмена. Признак обязательности элемента может принимать следующие значения: "О" - наличие элемента в файле обмена обязательно; "Н" - присутствие элемента в файле обмена необязательно, т.е. элемент может отсутствовать. Если элемент принимает ограниченный перечень значений (по классификатору, кодовому словарю и т.п.), то признак обязательности элемента дополняется символом "К". Например: "ОК". В случае если количество реализаций элемента может быть более одной, то признак обязательности элемента дополняется символом "М". Например: "НМ, ОКМ".

К вышеперечисленным признакам обязательности элемента может добавляться значение "У" в случае описания в XSD схеме условий присутствия (отсутствия) элемента в файле обмена или к принимаемым значениям элемента. Например: "НУ", "ОКУ".

Дополнительная информация. Для сложных элементов указывается ссылка на таблицу, в которой описывается состав данного элемента. Для элементов, принимающих ограниченный перечень значений из классификатора (кодового словаря и т.п.), указывается соответствующее наименование классификатора (кодового словаря и т.п.) или приводится перечень возможных значений. Для классификатора (кодового словаря и т.п.) может указываться ссылка на его местонахождение. Для элементов, использующих пользовательский тип данных, указывается наименование типового элемента.

XSD схема файла обмена в электронном виде приводится отдельным файлом и размещается на сайте Федеральной налоговой службы.

Сведения о представителе налогоплательщика

Рисунок 1. Диаграмма структуры файла обмена

Таблица 4.1

Файл обмена (Файл)

Наименование элемента Сокращенное наименование (код) элемента Признак типа элемента Формат элемента Признак обязательности элемента Дополнительная информация
Идентификатор файла ИдФайл А T(1-100) О Содержит (повторяет) имя сформированного файла (без расширения)
Версия передающей программы ВерсПрог А T(1-40) Н  
Версия формата ВерсФорм А T(1-5) ОК Принимает значение: 5.01
Журнал учета полученных и выставленных счетов-фактур, применяемых при расчетах по налогу на добавленную стоимость Документ С   О Состав элемента представлен в табл. 4.2

Таблица 4.2

Журнал учета полученных и выставленных счетов-фактур, применяемый при расчетах по налогу на добавленную стоимость (Документ)

Наименование элемента Сокращенное наименование (код) элемента Признак типа элемента Формат элемента Признак обязательности элемента Дополнительная информация
Код формы по КНД КНД А T(=7) ОК Типовой элемент <КНДТип>. Код по Классификатору налоговой документации. Принимает значение: 1115104 1115104 - Журнал учета полученных и выставленных счетов-фактур, применяемых при расчетах по налогу на добавленную стоимость
За квартал 20__ года - налоговый период (код) Период А T(=2) ОК Код по Справочнику кодов, определяющих налоговый (отчетный) период (СКНП). Принимает значение: 21 | 22 | 23 | 24 | 51 | 54 | 55 | 56 21 - I квартал; 22 - II квартал; 23 - III квартал; 24 - IV квартал; 51 - I квартал при реорганизации (ликвидации) организации; 54 - II квартал при реорганизации (ликвидации) организации; 55 - III квартал при реорганизации (ликвидации) организации; 56 - IV квартал при реорганизации (ликвидации) организации
За квартал 20__ года - год ОтчетГод А   О Типовой элемент <xs:gYear> Год в формате ГГГГ
Сведения о налогоплательщике СвНП С   О Состав элемента представлен в табл. 4.3
Сведения Части 1 Выставленные счета-фактуры СвЧ1 С   НМ Состав элемента представлен в табл. 4.6
Сведения Части 2 Полученные счета-фактуры СвЧ2 С   НМ Состав элемента представлен в табл. 4.7
Сведения о лице, подписывающем документ в электронном виде Подписант С   О Состав элемента представлен в табл. 4.8

Таблица 4.3

Сведения о налогоплательщике (СвНП)

Наименование элемента Сокращенное наименование (код) элемента Признак типа элемента Формат элемента Признак обязательности элемента Дополнительная информация
Сведения об организации СведЮЛ С   О Состав элемента представлен в табл. 4.4
|          
Сведения об индивидуальном предпринимателе СведИП С   О Состав элемента представлен в табл. 4.5

Таблица 4.4

Сведения об организации (СведЮЛ)

Наименование элемента Сокращенное наименование (код) элемента Признак типа элемента Формат элемента Признак обязательности элемента Дополнительная информация
Наименование НаимОрг А T(1-1000) О  
ИНН организации ИННЮЛ А T(=10) О Типовой элемент <ИННЮЛТип>
КПП КПП А T(=9) О Типовой элемент <КППТип>

Таблица 4.5

Сведения об индивидуальном предпринимателе (СведИП)

Наименование элемента Сокращенное наименование (код) элемента Признак типа элемента Формат элемента Признак обязательности элемента Дополнительная информация
ИНН ИННФЛ А T(=12) О Типовой элемент <ИННФЛТип>
Реквизиты свидетельства о государственной регистрации индивидуального предпринимателя СвГосРегИП А T(1-100) О  
Фамилия, имя, отчество ФИОИП С   О Типовой элемент <ФИОТип>. Состав элемента представлен в табл. 4.13

Таблица 4.6

Сведения Части 1 Выставленные счета-фактуры (СвЧ1)

Наименование элемента Сокращенное наименование (код) элемента Признак типа элемента Формат элемента Признак обязательности элемента Дополнительная информация
Номер по порядку (Графа 1) НомПП А N(6) О НомПП >= 1
Дата выставления (Графа 2) ДатаВыстСчФ А T(=10) Н Типовой элемент <ДатаТип> Дата в формате ДД.ММ.ГГГГ
Код способа выставления (Графа 3) КодСпосВыст А T(=1) ОК Принимает значение: 1 | 2 1 - документ на бумажном носителе; 2 - электронный вид
Номер счета-фактуры (Графа 5) НомерСчФ А T(1-256) О  
Дата составления счеты-фактуры (Графа 6) ДатаСчФ А T(=10) О Типовой элемент <ДатаТип> Дата в формате ДД.ММ.ГГГГ
Номер корректировочного счета-фактуры (Графа 7) НомерКСчФ А T(1-256) Н  
Дата составления корректировочного счета-фактуры (Графа 8) ДатаКСчФ А T(=10) Н Типовой элемент <ДатаТип> Дата в формате ДД.ММ.ГГГГ
Номер исправления (Графа 9) НомИспрСчФ А T(1-3) Н  
Дата исправления (Графа 10) ДатаИспрСчФ А T(=10) Н Типовой элемент <ДатаТип> Дата в формате ДД.ММ.ГГГГ
Наименование покупателя (Графа 11) НаимПок А T(1-1000) О  
ИНН покупателя - организации (Графа 12) ИННЮЛ А T(=10) Н Типовой элемент <ИННЮЛТип> Обязателен для налогоплательщиков НДС
КПП покупателя (Графа 12) КПП А T(=9) Н Типовой элемент <КППТип> Обязателен для налогоплательщиков НДС
ИНН покупателя - индивидуального предпринимателя (Графа 12) ИННФЛ А T(=12) Н Типовой элемент <ИННФЛТип> Обязателен для налогоплательщиков НДС
Код валюты (Графа 13) КодОКВ А T(=3) ОК Типовой элемент <ОКВТип> Код по Общероссийскому классификатору валют
Стоимость товаров (работ, услуг), имущественных прав по счету-фактуре - всего (Графа 14) СтТовУчНалВсего А N(17.2) Н  
Код вида операции (Графа 4) КодВидОпер П T(=2) ОМ Код вида операции по налогу на добавленную стоимость
В том числе сумма НДС по счету-фактуре (Графа 15) ВтчСумНДС С   Н Типовой элемент <СумНДСТип>. Состав элемента представлен в табл. 4.12
Разница стоимости с учетом НДС по корректировочному счету-фактуре (Графы 16, 17) РазнСтоимКСчФ С   Н Типовой элемент <РазнТип>. Состав элемента представлен в табл. 4.10
Разница НДС по корректировочному счету-фактуре (Графы 18, 19) РазнНДСКСчФ С   Н Типовой элемент <РазнНДСТип>. Состав элемента представлен в табл. 4.11

Таблица 4.7

Сведения Части 2 Полученные счета-фактуры (СвЧ2)

Наименование элемента Сокращенное наименование (код) элемента Признак типа элемента Формат элемента Признак обязательности элемента Дополнительная информация
Номер по порядку (Графа 1) НомПП А N(6) О НомПП >= 1
Дата получения (Графа 2) ДатаПолСчФ А T(=10) О Типовой элемент <ДатаТип> Дата в формате ДД.ММ.ГГГГ
Код способа выставления (Графа 3) КодСпосВыст А T(=1) ОК Принимает значение: 1 | 2 1 - документ на бумаге; 2 - электронный вид
Номер счетафактуры (Графа 5) НомерСчФ А T(1-256) О  
Дата составления счета-фактуры (Графа 6) ДатаСчФ А T(=10) О Типовой элемент <ДатаТип> Дата в формате ДД.ММ.ГГГГ
Номер корректировочного счета-фактуры (Графа 7) НомерКСчФ А T(1-256) Н  
Дата составления корректировочного счета-фактуры (Графа 8) ДатаКСчФ А T(=10) Н Типовой элемент <ДатаТип> Дата в формате ДД.ММ.ГГГГ
Номер исправления (Графа 9) НомИспрСчФ А T(1-3) Н  
Дата исправления (Графа 10) ДатаИспрСчФ А T(=10) Н Типовой элемент <ДатаТип> Дата в формате ДД.ММ.ГГГГ
Наименование продавца (Графа 11) НаимПрод А T(1-1000) О  
ИНН продавца - организации (Графа 12) ИННЮЛ А T(=10) Н Типовой элемент <ИННЮЛТип> Обязателен для налогоплательщиков НДС
КПП продавца (Графа 12) КПП А T(=9) Н Типовой элемент <КППТип> Обязателен для налогоплательщиков НДС
ИНН продавца - индивидуального предпринимателя (Графа 12) ИННФЛ А T(=12) Н Типовой элемент <ИННФЛТип> Обязателен для налогоплательщиков НДС
Код валюты (Графа 13) КодОКВ А T(=3) ОК Типовой элемент <ОКВТип> Код по Общероссийскому классификатору валют
Стоимость товаров (работ, услуг), имущественных прав по счету-фактуре - всего (Графа 14) СтТовУчНалВсего А N(17.2) Н  
Код вида операции (Графа 4) КодВидОпер П T(=2) ОМ Код вида операции по налогу на добавленную стоимость
В том числе сумма НДС по счету-фактуре (Графа 15) ВтчСумНДС С   Н Типовой элемент <СумНДСТип>. Состав элемента представлен в табл. 4.12
Разница стоимости с учетом НДС по корректировочному счету-фактуре (Графы 16, 17) РазнСтоимКСчФ С   Н Типовой элемент <РазнТип>. Состав элемента представлен в табл. 4.10
Разница НДС по корректировочному счету-фактуре (Графы 18, 19) РазнНДСКСчФ С   Н Типовой элемент <РазнНДСТип>. Состав элемента представлен в табл. 4.11

Таблица 4.8

Сведения о лице, подписывающем документ в электронном виде (Подписант)

Наименование элемента Сокращенное наименование (код) элемента Признак типа элемента Формат элемента Признак обязательности элемента Дополнительная информация
Признак лица, подписывающего документ ПрПодп А T(=1) ОК Принимает значение: 1 | 2 1 - налогоплательщик (законный представитель налогоплательщика); 2 - уполномоченный представитель налогоплательщика
Фамилия, Имя, Отчество ФИО С   О Типовой элемент <ФИОТип>. Состав элемента представлен в табл. 4.13
Сведения о представителе налогоплательщика СвПред С   Н Состав элемента представлен в табл. 4.9 Обязателен при "ПрПодп"=2

Таблица 4.9

Сведения о представителе налогоплательщика (СвПред)

Наименование элемента Сокращенное наименование (код) элемента Признак типа элемента Формат элемента Признак обязательности элемента Дополнительная информация
Наименование документа, подтверждающего полномочия представителя налогоплательщика НаимДок А T(1-120) О  

Таблица 4.10

Разница стоимости/суммы (уменьшение, увеличение) (РазнТип)

Наименование элемента Сокращенное наименование (код) элемента Признак типа элемента Формат элемента Признак обязательности элемента Дополнительная информация
Уменьшение (Графа 16) Ум П N(17.2) О  
|          
Увеличение (Графа 17) Увел П N(17.2) О  

Таблица 4.11

Разница суммы НДС (уменьшение, увеличение) (РазнНДСТип)

Наименование элемента Сокращенное наименование (код) элемента Признак типа элемента Формат элемента Признак обязательности элемента Дополнительная информация
Уменьшение Ум С   О Типовой элемент <СумНДСТип>. Состав элемента представлен в табл. 4.12
|          
Увеличение Увел С   О Типовой элемент <СумНДСТип>. Состав элемента представлен в табл. 4.12

Таблица 4.12

Сумма НДС (СумНДСТип)

Наименование элемента Сокращенное наименование (код) элемента Признак типа элемента Формат элемента Признак обязательности элемента Дополнительная информация
Сумма НДС, предъявляемая покупателю (Графа 8) СумНДС А T(1-18) О Указывается сумма (17,2) | без НДС | -

Таблица 4.13

Фамилия, имя, отчество физического лица (ФИОТип)

Наименование элемента Сокращенное наименование (код) элемента Признак типа элемента Формат элемента Признак обязательности элемента Дополнительная информация
Фамилия Фамилия А T(1-60) О  
Имя Имя А T(1-60) О  
Отчество Отчество А T(1-60) Н  

Приложение N 4

Утвержден
приказом ФНС России
от __________ N _______

ФОРМАТ КНИГИ ПОКУПОК, ПРИМЕНЯЕМОЙ ПРИ РАСЧЕТАХ ПО НАЛОГУ НА ДОБАВЛЕННУЮ СТОИМОСТЬ, В ЭЛЕКТРОННОМ ВИДЕ

I. ОБЩИЕ СВЕДЕНИЯ

1. Настоящий документ описывает требования к XML файлам (далее - файлам обмена) передачи сведений книги покупок, применяемой при расчетах по налогу на добавленную стоимость, форма которой утверждена постановлением Правительства Российской Федерации от 26.12.2011 N 1137 "О формах и правилах заполнения (ведения) документов, применяемых при расчетах по налогу на добавленную стоимость".

2. Настоящий формат (версия 5.01) разработан в соответствии с пунктом 9 статьи 169 Налогового кодекса Российской Федерации.

II. ОПИСАНИЕ ФАЙЛА ОБМЕНА

3. Имя файла обмена должно иметь следующий вид:

KND_O_P_N1_GGGGMMDD_N2, где:

KND - префикс, принимающий значение 1115102 в соответствии с Классификатором налоговой документации ФНС России (1115102 - Книга покупок, применяемая при расчетах по налогу на добавленную стоимость);

O - идентификатор отправителя - имеет вид:

для организаций - девятнадцатиразрядный код (ИНН и КПП организации);

для физических лиц - двенадцатиразрядный код (ИНН физического лица);

P - идентификатор получателя - налогового органа, для которого предназначен файл, четырехразрядный код налогового органа в соответствии с СОНО;

GGGGMMDD - дата формирования файла;

N1, N2 - идентификационные номера файла (GUID).

Если документ состоит из нескольких файлов, N1 одинаковый для всех файлов одного документа, N2 уникален для каждого файла независимо от принадлежности к документу.

Расширение имени файла - xml. Расширение имени файла может указываться как строчными, так и прописными буквами.

Параметры первой строки файла обмена

Первая строка XML файла должна иметь следующий вид:

<?xml version ="1.0" encoding ="windows-1251"?>

Имя файла, содержащего схему файла обмена

Имя файла, содержащего XSD схему файла обмена, должно иметь следующий вид:

ON_KNPOK_1_898_01_05_01_xx, где xx - номер версии схемы.

Расширение имени файла - xsd.

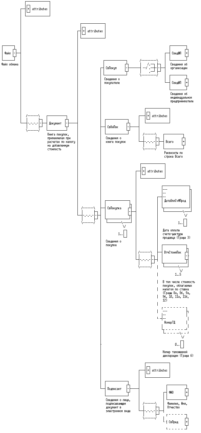
4. Логическая модель файла обмена представлена в виде диаграммы на рисунке 1 настоящего Формата. Элементами логической модели файла обмена являются элементы и атрибуты XML файла. Перечень структурных элементов логической модели файла обмена и сведения о них приведены в таблицах 4.1 - 4.14 настоящего Формата.

Для каждого структурного элемента логической модели файла обмена приводятся следующие сведения:

Наименование элемента. Приводится полное наименование элемента <*>.

<*> В строке таблицы могут быть описаны несколько элементов, наименования которых разделены символом "|". Такая форма записи применяется в случае возможного присутствия в файле обмена только одного элемента из описанных в этой строке.

Сокращенное наименование элемента. Приводится сокращенное наименование элемента. Синтаксис сокращенного наименования должен удовлетворять спецификации XML.

Признак типа элемента. Может принимать следующие значения: "С" - сложный элемент логической модели (содержит вложенные элементы), "П" - простой элемент логической модели, реализованный в виде элемента XML файла, "А" - простой элемент логической модели, реализованный в виде атрибута элемента XML файла. Простой элемент логической модели не содержит вложенные элементы.

Формат значения элемента. Формат значения элемента представляется следующими условными обозначениями: T - символьная строка; N - числовое значение (целое или дробное).

Формат символьной строки указывается в виде T(n-k) или T(=k), где n - минимальное количество знаков, k - максимальное количество знаков, символ "-" - разделитель, символ "=" означает фиксированное количество знаков в строке. В случае, если минимальное количество знаков равно 0, формат имеет вид T(0-k). В случае, если максимальное количество знаков неограниченно, формат имеет вид T(n-).

Формат числового значения указывается в виде N(m.k), где m - максимальное количество знаков в числе, включая знак (для отрицательного числа), целую и дробную часть числа без разделяющей десятичной точки, k - максимальное число знаков дробной части числа. Если число знаков дробной части числа равно 0 (т.е. число целое), то формат числового значения имеет вид N(m).

Для простых элементов, являющихся базовыми в XML (определенными в http://www.w3.org/TR/xmlschema-0), например, элемент с типом "date", поле "Формат значения элемента" не заполняется. Для таких элементов в поле "Дополнительная информация" указывается тип базового элемента.

Признак обязательности элемента определяет обязательность присутствия элемента (совокупности наименования элемента и его значения) в файле обмена. Признак обязательности элемента может принимать следующие значения: "О" - наличие элемента в файле обмена обязательно; "Н" - присутствие элемента в файле обмена необязательно, т.е. элемент может отсутствовать. Если элемент принимает ограниченный перечень значений (по классификатору, кодовому словарю и т.п.), то признак обязательности элемента дополняется символом "К". Например: "ОК". В случае если количество реализаций элемента может быть более одной, то признак обязательности элемента дополняется символом "М". Например: "НМ, ОКМ".

К вышеперечисленным признакам обязательности элемента может добавляться значение "У" в случае описания в XSD схеме условий присутствия (отсутствия) элемента в файле обмена или к принимаемым значениям элемента. Например: "НУ", "ОКУ".

Дополнительная информация - указываются (поясняются) требования к данному элементу XML файла. Для сложных элементов указывается ссылка на таблицу, в которой описывается состав данного элемента. Для элементов, принимающих ограниченный перечень значений из классификатора (кодового словаря и т.п.), указывается соответствующее наименование классификатора (кодового словаря и т.п.) или приводится перечень возможных значений. Для классификатора (кодового словаря и т.п.) может указываться ссылка на его местонахождение. Для элементов, использующих пользовательский тип данных, указывается наименование типового элемента.

XSD схема файла обмена в электронном виде приводится отдельным файлом и размещается на сайте Федеральной налоговой службы.

Сведения о представителе налогоплательщика

Рисунок 1. Диаграмма структуры файла обмена

Таблица 4.1

Файл обмена (Файл)

Наименование элемента Сокращенное наименование (код) элемента Признак типа элемента Формат элемента Признак обязательности элемента Дополнительная информация
Идентификатор файла ИдФайл А T(1-100) О Содержит (повторяет) имя сформированного файла (без расширения)
Версия передающей программы ВерсПрог А T(1-40) Н  
Версия формата ВерсФорм А T(1-5) ОК Принимает значение: 5.01
Книга покупок, применяемая при расчетах по налогу на добавленную стоимость Документ С   О Состав элемента представлен в табл. 4.2

Таблица 4.2

Книга покупок, применяемая при расчетах по налогу на добавленную стоимость (Документ)

Наименование элемента Сокращенное наименование (код) элемента Признак типа элемента Формат элемента Признак обязательности элемента Дополнительная информация
Код формы по КНД КНД А T(=7) ОК Типовой элемент <КНДТип>. Код по Классификатору налоговой документации ФНС России. Принимает значение: 1115102, где: 1115102 - Книга покупок, применяемая при расчетах по налогу на добавленную стоимость
Сведения о покупателе СвПокуп С   О Состав элемента представлен в табл. 4.3
Сведения о книге покупок СвКнПок С   О Состав элемента представлен в табл. 4.6
Сведения о покупке СвПокупка С   ОМ Состав элемента представлен в табл. 4.8
Сведения о лице, подписывающем документ в электронном виде Подписант С   О Состав элемента представлен в табл. 4.9

Таблица 4.3

Сведения о покупателе (СвПокуп)

Наименование элемента Сокращенное наименование (код) элемента Признак типа элемента Формат элемента Признак обязательности элемента Дополнительная информация
Сведения об организации СведЮЛ С   О Состав элемента представлен в табл. 4.4
|          
Сведения об индивидуальном предпринимателе СведИП С   О Состав элемента представлен в табл. 4.5

Таблица 4.4

Сведения об организации (СведЮЛ)

Наименование элемента Сокращенное наименование (код) элемента Признак типа элемента Формат элемента Признак обязательности элемента Дополнительная информация
Наименование НаимОрг А T(1-1000) О  
ИНН организации ИННЮЛ А T(=10) О Типовой элемент <ИННЮЛТип>
КПП КПП А T(=9) О Типовой элемент <КППТип>

Таблица 4.5

Сведения об индивидуальном предпринимателе (СведИП)

Наименование элемента Сокращенное наименование (код) элемента Признак типа элемента Формат элемента Признак обязательности элемента Дополнительная информация
ИНН ИННФЛ А T(=12) О Типовой элемент <ИННФЛТип>
Реквизиты свидетельства о государственной регистрации индивидуального предпринимателя СвГосРегИП А T(1-100) О  
Фамилия, имя, отчество ФИОИП С   О Типовой элемент <ФИОТип>. Состав элемента представлен в табл. 4.14

Таблица 4.6

Сведения о книге покупок (СвКнПок)

Наименование элемента Сокращенное наименование (код) элемента Признак типа элемента Формат элемента Признак обязательности элемента Дополнительная информация
Покупка за период с по - налоговый период (код) Период А T(=2) ОК Код по Справочнику кодов, определяющих налоговый (отчетный) период (СКНП). Принимает значение: 21 | 22 | 23 | 24 | 51 | 54 | 55 | 56, где: 21 - I квартал; 22 - II квартал; 23 - III квартал; 24 - IV квартал; 51 - I квартал при реорганизации (ликвидации) организации; 54 - II квартал при реорганизации (ликвидации) организации; 55 - III квартал при реорганизации (ликвидации) организации; 56 - IV квартал при реорганизации (ликвидации) организации
Покупка за период с по - год ОтчетГод А   О Типовой элемент <xs:gYear>. Год в формате ГГГГ
Реквизиты по строке Всего Всего С   О Состав элемента представлен в табл. 4.7

Таблица 4.7

Реквизиты по строке Всего (Всего)

Наименование элемента Сокращенное наименование (код) элемента Признак типа элемента Формат элемента Признак обязательности элемента Дополнительная информация
Стоимость покупок, включая НДС, - всего (Графа 7) СтТовУчНалВсего А N(17.2) О  
Реквизиты по графам В том числе ВтЧисле С   ОМ Типовой элемент <СтНалТип>. Состав элемента представлен в табл. 4.11

Таблица 4.8

Сведения о покупке (СвПокупка)

Наименование элемента Сокращенное наименование (код) элемента Признак типа элемента Формат элемента Признак обязательности элемента Дополнительная информация
Номер по порядку (Графа 1) НомПП А N(6) О НомПП >= 1
Дата счета-фактуры продавца (Графа 2) ДатаСчФ А T(=10) О Типовой элемент <ДатаТип>. Дата в формате ДД.ММ.ГГГГ
Номер счета-фактуры продавца (Графа 2) НомерСчФ А T(1-256) О  
Номер исправления счета-фактуры продавца (Графа 2а) НомИспрСчФ А T(1-3) Н  
Дата исправления счета-фактуры продавца (Графа 2а) ДатаИспрСчФ А T(=10) Н Типовой элемент <ДатаТип>. Дата в формате ДД.ММ.ГГГГ
Номер корректировочного счета-фактуры продавца (Графа 2б) НомерКСчФ А T(1-256) Н  
Дата корректировочного счета-фактуры продавца (Графа 2б) ДатаКСчФ А T(=10) Н Типовой элемент <ДатаТип>. Дата в формате ДД.ММ.ГГГГ
Номер исправления корректировочного счета-фактуры продавца (Графа 2в) НомИспрКСчФ А T(1-3) Н  
Дата исправления корректировочного счета-фактуры продавца (Графа 2в) ДатаИспрКСчФ А T(=10) Н Типовой элемент <ДатаТип>. Дата в формате ДД.ММ.ГГГГ
Дата принятия на учет товаров (работ, услуг), имущественных прав (Графа 4) ДатаПринУчет А T(=10) Н Типовой элемент <ДатаТип>. Дата в формате ДД.ММ.ГГГГ
Наименование продавца (Графа 5) НаимПрод А T(1-1000) О  
ИНН продавца-организации (Графа 5а) ИННЮЛ А T(=10) Н Типовой элемент <ИННЮЛТип>. Обязателен при наличии
КПП продавца (Графа 5б) КПП А T(=9) Н Типовой элемент <КППТип>
ИНН продавца - индивидуального предпринимателя (Графа 5а) ИННФЛ А T(=12) Н Типовой элемент <ИННФЛТип>. Обязателен при наличии
Цифровой код страны происхождения товара (Графа 6) КодПроисх А T(=3) НК Типовой элемент <ОКСМТип>. Код по Общероссийскому классификатору стран мира
Стоимость покупок, включая НДС, - всего (Графа 7) СтТовУчНалВсего А N(17.2) О  
Дата оплаты счета-фактуры продавца (Графа 3) ДатаОплСчФПрод П T(=10) ОМ Типовой элемент <ДатаТип>. Дата в формате ДД.ММ.ГГГГ
В том числе стоимость покупок, облагаемых налогом по ставке (Графы 8а, 8б, 9а, 9б, 10, 11а, 11б, 12) ВтчСтоимПок С   ОМ Типовой элемент <СтНалТип>. Состав элемента представлен в табл. 4.11
Номер таможенной декларации (Графа 6) НомерТД П T(0-27) НМ  

Таблица 4.9

Сведения о лице, подписывающем документ в электронном виде (Подписант)

Наименование элемента Сокращенное наименование (код) элемента Признак типа элемента Формат элемента Признак обязательности элемента Дополнительная информация
Признак лица, подписывающего документ ПрПодп А T(=1) ОК Принимает значение: 1 | 2, где: 1 - налогоплательщик (законный представитель налогоплательщика); 2 - уполномоченный представитель налогоплательщика
Фамилия, Имя, Отчество ФИО С   О Типовой элемент <ФИОТип>. Состав элемента представлен в табл. 4.14
Сведения о представителе налогоплательщика СвПред С   Н Состав элемента представлен в табл. 4.10. Обязателен при "ПрПодп" = 2

Таблица 4.10

Сведения о представителе налогоплательщика (СвПред)

Наименование элемента Сокращенное наименование (код) элемента Признак типа элемента Формат элемента Признак обязательности элемента Дополнительная информация
Наименование документа, подтверждающего полномочия представителя налогоплательщика НаимДок А T(1-120) О  

Таблица 4.11

Ставка, Стоимость, Сумма налога (НДС) (СтНалТип)

Наименование элемента Сокращенное наименование (код) элемента Признак типа элемента Формат элемента Признак обязательности элемента Дополнительная информация
Стоимость покупок, облагаемых налогом по указанной ставке без НДС (Графы 8а, 9а, 10, 11а, 12) СтТовБезНДС А N(17.2) Н СтТовБезНДС >= 0
Налоговая ставка НалСт С   О Состав элемента представлен в табл. 4.12
Сумма НДС покупок, облагаемых налогом по указанной ставке (Графы 8б, 9б, 11б) СумНал С   О Типовой элемент <СумНДСТип>. Состав элемента представлен в табл. 4.13

Таблица 4.12

Налоговая ставка (НалСт)

Наименование элемента Сокращенное наименование (код) элемента Признак типа элемента Формат элемента Признак обязательности элемента Дополнительная информация
Налоговая ставка - величина НалСтВел А T(1-7) ОК Принимает значение: 0 | 10 | 18 | 20 | без НДС. Для величины налоговой ставки, принимающей значения 0 | 10 | 18 | 20, тип налоговой ставки (НалСтТип) - процент. Для величины налоговой ставки, принимающей значение "безНДС", НалСтТип = текст
Тип налоговой ставки НалСтТип А T(5-7) ОК Принимает значение: процент | текст

Таблица 4.13

Сумма НДС (СумНДСТип)

Наименование элемента Сокращенное наименование (код) элемента Признак типа элемента Формат элемента Признак обязательности элемента Дополнительная информация
Сумма НДС СумНДС А T(1-18) О Указывается сумма (17,2) | без НДС | -

Таблица 4.14

Фамилия, имя, отчество физического лица (ФИОТип)

Наименование элемента Сокращенное наименование (код) элемента Признак типа элемента Формат элемента Признак обязательности элемента Дополнительная информация
Фамилия Фамилия А T(1-60) О  
Имя Имя А T(1-60) О  
Отчество Отчество А T(1-60) Н  

Приложение N 5

Утвержден
приказом ФНС России
от __________ N _______

ФОРМАТ ДОПОЛНИТЕЛЬНОГО ЛИСТА КНИГИ ПОКУПОК, ПРИМЕНЯЕМОЙ ПРИ РАСЧЕТАХ ПО НАЛОГУ НА ДОБАВЛЕННУЮ СТОИМОСТЬ, В ЭЛЕКТРОННОМ ВИДЕ

I. ОБЩИЕ СВЕДЕНИЯ

1. Настоящий документ описывает требования к XML файлам (далее - файлам обмена) передачи сведений дополнительного листа книги покупок, применяемой при расчетах по налогу на добавленную стоимость, форма которого утверждена постановлением Правительства Российской Федерации от 26.12.2011 N 1137 "О формах и правилах заполнения (ведения) документов, применяемых при расчетах по налогу на добавленную стоимость".

2. Настоящий формат (версия 5.01) разработан в соответствии с пунктом 9 статьи 169 Налогового кодекса Российской Федерации.

II. ОПИСАНИЕ ФАЙЛА ОБМЕНА

3. Имя файла обмена должно иметь следующий вид:

KND_O_P_N1_GGGGMMDD_N2, где:

KND - префикс, принимающий значение 1115105 в соответствии с Классификатором налоговой документации ФНС России (1115105 - Дополнительный лист книги покупок, применяемой при расчетах по налогу на добавленную стоимость);

O - идентификатор отправителя - имеет вид:

для организаций - девятнадцатиразрядный код (ИНН и КПП организации);

для физических лиц - двенадцатиразрядный код (ИНН физического лица);

P - идентификатор получателя - налогового органа, для которого предназначен файл, четырехразрядный код налогового органа в соответствии с СОНО;

GGGGMMDD - дата формирования файла;

GGGGMMDD - дата формирования файла;

N1, N2 - идентификационные номера файла (GUID).

Если документ состоит из нескольких файлов, N1 одинаковый для всех файлов одного документа, N2 уникален для каждого файла независимо от принадлежности к документу.

Расширение имени файла - xml. Расширение имени файла может указываться как строчными, так и прописными буквами.

Параметры первой строки файла обмена

Первая строка XML файла должна иметь следующий вид:

<?xml version ="1.0" encoding ="windows-1251"?>

Имя файла, содержащего схему файла обмена

Имя файла, содержащего XSD схему файла обмена, должно иметь следующий вид:

ON_DOPLKNPOK_1_908_01_05_01_xx, где xx - номер версии схемы.

Расширение имени файла - xsd.

4. Логическая модель файла обмена представлена в виде диаграммы на рисунке 1 настоящего Формата. Элементами логической модели файла обмена являются элементы и атрибуты XML файла. Перечень структурных элементов логической модели файла обмена и сведения о них приведены в таблицах 4.1 - 4.15 настоящего Формата.

Для каждого структурного элемента логической модели файла обмена приводятся следующие сведения:

Наименование элемента. Приводится полное наименование элемента.

Сокращенное наименование элемента. Приводится сокращенное наименование элемента. Синтаксис сокращенного наименования должен удовлетворять спецификации XML.

Признак типа элемента. Может принимать следующие значения: "С" - сложный элемент логической модели (содержит вложенные элементы), "П" - простой элемент логической модели, реализованный в виде элемента XML файла, "А" - простой элемент логической модели, реализованный в виде атрибута элемента XML файла. Простой элемент логической модели не содержит вложенные элементы.

Формат значения элемента. Формат значения элемента представляется следующими условными обозначениями: T - символьная строка; N - числовое значение (целое или дробное).

Формат символьной строки указывается в виде T(n-k) или T(=k), где n - минимальное количество знаков, k - максимальное количество знаков, символ "-" - разделитель, символ "=" означает фиксированное количество знаков в строке. В случае, если минимальное количество знаков равно 0, формат имеет вид T(0-k). В случае, если максимальное количество знаков неограниченно, формат имеет вид T(n-).

Формат числового значения указывается в виде N(m.k), где m - максимальное количество знаков в числе, включая знак (для отрицательного числа), целую и дробную часть числа без разделяющей десятичной точки, k - максимальное число знаков дробной части числа. Если число знаков дробной части числа равно 0 (т.е. число целое), то формат числового значения имеет вид N(m).

Для простых элементов, являющихся базовыми в XML (определенными в http://www.w3.org/TR/xmlschema-0), например, элемент с типом "date", поле "Формат значения элемента" не заполняется. Для таких элементов в поле "Дополнительная информация" указывается тип базового элемента.

Признак обязательности элемента определяет обязательность присутствия элемента (совокупности наименования элемента и его значения) в файле обмена. Признак обязательности элемента может принимать следующие значения: "О" - наличие элемента в файле обмена обязательно; "Н" - присутствие элемента в файле обмена необязательно, т.е. элемент может отсутствовать. Если элемент принимает ограниченный перечень значений (по классификатору, кодовому словарю и т.п.), то признак обязательности элемента дополняется символом "К". Например: "ОК". В случае если количество реализаций элемента может быть более одной, то признак обязательности элемента дополняется символом "М". Например: "НМ, ОКМ".

К вышеперечисленным признакам обязательности элемента может добавляться значение "У" в случае описания в XSD схеме условий присутствия (отсутствия) элемента в файле обмена или к принимаемым значениям элемента. Например: "НУ", "ОКУ".

Дополнительная информация - указываются (поясняются) требования к данному элементу XML файла. Для сложных элементов указывается ссылка на таблицу, в которой описывается состав данного элемента. Для элементов, принимающих ограниченный перечень значений из классификатора (кодового словаря и т.п.), указывается соответствующее наименование классификатора (кодового словаря и т.п.) или приводится перечень возможных значений. Для классификатора (кодового словаря и т.п.) может указываться ссылка на его местонахождение. Для элементов, использующих пользовательский тип данных, указывается наименование типового элемента.

XSD схема файла обмена в электронном виде приводится отдельным файлом и размещается на сайте Федеральной налоговой службы.

Сведения о представителе налогоплательщика

Рисунок 1. Диаграмма структуры файла обмена

Таблица 4.1

Файл обмена (Файл)

Наименование элемента Сокращенное наименование (код) элемента Признак типа элемента Формат элемента Признак обязательности элемента Дополнительная информация
Идентификатор файла ИдФайл А T(1-100) О Содержит (повторяет) имя сформированного файла (без расширения)
Версия передающей программы ВерсПрог А T(1-40) Н  
Версия формата ВерсФорм А T(1-5) ОК Принимает значение: 5.01
Дополнительный лист книги покупок, применяемой при расчетах по налогу на добавленную стоимость Документ С   ОМ Состав элемента представлен в табл. 4.2

Таблица 4.2

Дополнительный лист книги покупок, применяемой при расчетах по налогу на добавленную стоимость (Документ)

Наименование элемента Сокращенное наименование (код) элемента Признак типа элемента Формат элемента Признак обязательности элемента Дополнительная информация
Код формы по КНД КНД А T(=7) ОК Типовой элемент <КНДТип>. Код по Классификатору налоговой документации ФНС России. Принимает значение: 1115105, где: 1115105 - Дополнительный лист книги покупок, применяемой при расчетах по налогу на добавленную стоимость
Сведения о покупателе СвПокуп С   О Состав элемента представлен в табл. 4.3
Сведения о дополнительном листе книги покупок СвДопЛКнПок С   О Состав элемента представлен в табл. 4.6
Сведения о покупке СвПокупка С   ОМ Состав элемента представлен в табл. 4.9
Сведения о лице, подписывающем документ в электронном виде Подписант С   О Состав элемента представлен в табл. 4.10

Таблица 4.3

Сведения о покупателе (СвПокуп)

Наименование элемента Сокращенное наименование (код) элемента Признак типа элемента Формат элемента Признак обязательности элемента Дополнительная информация
Сведения об организации СведЮЛ С   О Состав элемента представлен в табл. 4.4
|          
Сведения об индивидуальном предпринимателе СведИП С   О Состав элемента представлен в табл. 4.5

Таблица 4.4

Сведения об организации (СведЮЛ)

Наименование элемента Сокращенное наименование (код) элемента Признак типа элемента Формат элемента Признак обязательности элемента Дополнительная информация
Наименование НаимОрг А T(1-1000) О  
ИНН организации ИННЮЛ А T(=10) О Типовой элемент <ИННЮЛТип>
КПП КПП А T(=9) О Типовой элемент <КППТип>

Таблица 4.5

Сведения об индивидуальном предпринимателе (СведИП)

Наименование элемента Сокращенное наименование (код) элемента Признак типа элемента Формат элемента Признак обязательности элемента Дополнительная информация
ИНН ИННФЛ А T(=12) О Типовой элемент <ИННФЛТип>
Реквизиты свидетельства о государственной регистрации индивидуального предпринимателя СвГосРегИП А T(1-100) О  
Фамилия, имя, отчество ФИОИП С   О Типовой элемент <ФИОТип>. Состав элемента представлен в табл. 4.15

Таблица 4.6

Сведения о дополнительном листе книги покупок (СвДопЛКнПок)

Наименование элемента Сокращенное наименование (код) элемента Признак типа элемента Формат элемента Признак обязательности элемента Дополнительная информация
Номер дополнительного листа книги покупок НомерДопЛКнПок А T(1-100) О  
Налоговый период, год, в котором зарегистрирован счет-фактура до внесения в него исправлений - налоговый период (код) Период А T(=2) ОК Код по Справочнику кодов, определяющих налоговый (отчетный) период. (СКНП) Принимает значение: 21 | 22 | 23 | 24 | 51 | 54 | 55 | 56, где: 21 - I квартал; 22 - II квартал; 23 - III квартал; 24 - IV квартал; 51 - I квартал при реорганизации (ликвидации) организации; 54 - II квартал при реорганизации (ликвидации) организации; 55 - III квартал при реорганизации (ликвидации) организации; 56 - IV квартал при реорганизации (ликвидации) организации
Налоговый период, год, в котором зарегистрирован счет-фактура до внесения в него исправлений - год ОтчетГод А   О Типовой элемент <xs:gYear>. Год в формате ГГГГ
Дополнительный лист составлен (Дата) ДатаДопЛКнПок А T(=10) О Типовой элемент <ДатаТип>. Дата в формате ДД.ММ.ГГГГ
Реквизиты по строке Итого Итого С   О Состав элемента представлен в табл. 4.7
Реквизиты по строке Всего Всего С   О Состав элемента представлен в табл. 4.8

Таблица 4.7

Реквизиты по строке Итого (Итого)

Наименование элемента Сокращенное наименование (код) элемента Признак типа элемента Формат элемента Признак обязательности элемента Дополнительная информация
Стоимость покупок, включая НДС, - всего (Графа 7) СтТовУчНалВсего А N(17.2) О  
В том числе стоимость покупок, облагаемых налогом по ставке (Графы 8а, 8б, 9а, 9б, 10, 11а, 11б, 12) ВтчСтоимПок С   ОМ Типовой элемент <СтНалТип>. Состав элемента представлен в табл. 4.12

Таблица 4.8

Реквизиты по строке Всего (Всего)

Наименование элемента Сокращенное наименование (код) элемента Признак типа элемента Формат элемента Признак обязательности элемента Дополнительная информация
Стоимость покупок, включая НДС, - всего (Графа 7) СтТовУчНалВсего А N(17.2) О  
В том числе стоимость покупок, облагаемых налогом по ставке (Графы 8а, 8б, 9а, 9б, 10, 11а, 11б, 12) ВтчСтоимПок С   ОМ Типовой элемент <СтНалТип>. Состав элемента представлен в табл. 4.12

Таблица 4.9

Сведения о покупке (СвПокупка)

Наименование элемента Сокращенное наименование (код) элемента Признак типа элемента Формат элемента Признак обязательности элемента Дополнительная информация
Номер по порядку (Графа 1) НомПП А N(6) О НомПП >= 1
Дата счета-фактуры продавца (Графа 2) ДатаСчФ А T(=10) О Типовой элемент <ДатаТип>. Дата в формате ДД.ММ.ГГГГ
Номер счета-фактуры продавца (Графа 2) НомСчФ А T(1-256) О  
Номер исправления счета-фактуры продавца (Графа 2а) НомИспрСчФ А T(1-3) Н  
Дата исправления счета-фактуры продавца (Графа 2а) ДатаИспрСчФ А T(=10) Н Типовой элемент <ДатаТип>. Дата в формате ДД.ММ.ГГГГ
Номер корректировочного счета-фактуры продавца (Графа 2б) НомерКСчФ А T(1-256) Н  
Дата корректировочного счета-фактуры продавца (Графа 2б) ДатаКСчФ А T(=10) Н Типовой элемент <ДатаТип>. Дата в формате ДД.ММ.ГГГГ
Номер исправления корректировочного счета-фактуры продавца (Графа 2б) НомИспрКСчФ А T(1-3) Н  
Дата исправления корректировочного счета-фактуры продавца (Графа 2б) ДатаИспрКСчФ А T(=10) Н Типовой элемент <ДатаТип>. Дата в формате ДД.ММ.ГГГГ
Дата принятия на учет товаров (работ, услуг), имущественных прав (Графа 4) ДатаПринУчет А T(=10) Н Типовой элемент <ДатаТип>. Дата в формате ДД.ММ.ГГГГ
Наименование продавца (Графа 5) НаимПрод А T(1-1000) О  
ИНН продавца - организации (Графа 5а) ИННЮЛ А T(=10) Н Типовой элемент <ИННЮЛТип>. Обязателен при наличии
КПП продавца (Графа 5б) КПП А T(=9) Н Типовой элемент <КППТип>
ИНН продавца - индивидуального предпринимателя (Графа 5а) ИННФЛ А T(=12) Н Типовой элемент <ИННФЛТип>. Обязателен при наличии
Цифровой код страны происхождения товара (Графа 6) КодСтрПроисх А T(=3) НК Типовой элемент <ОКСМТип>. Код по Общероссийскому классификатору стран мира
Стоимость покупок, включая НДС, - всего (Графа 7) СтТовУчНалВсего А N(15.2) О  
Дата оплаты счета-фактуры продавца (Графа 3) ДатаОплСчФПрод П T(=10) ОМ Типовой элемент <ДатаТип>. Дата в формате ДД.ММ.ГГГГ
В том числе стоимость покупок, облагаемых налогом по ставке (Графы 8а, 8б, 9а, 9б, 10, 11а, 11б, 12) ВтчСтоимПок С   ОМ Типовой элемент <СтНалТип>. Состав элемента представлен в табл. 4.12
Номер таможенной декларации (Графа 6) НомТД П T(0-27) НМ  

Таблица 4.10

Сведения о лице, подписывающем документ в электронном виде (Подписант)

Наименование элемента Сокращенное наименование (код) элемента Признак типа элемента Формат элемента Признак обязательности элемента Дополнительная информация
Признак лица, подписывающего документ ПрПодп А T(=1) ОК Принимает значение: 1 | 2, где: 1 - налогоплательщик (законный представитель налогоплательщика); 2 - уполномоченный представитель налогоплательщика
Фамилия, Имя, Отчество ФИО С   О Типовой элемент <ФИОТип>. Состав элемента представлен в табл. 4.15
Сведения о представителе налогоплательщика СвПред С   Н Состав элемента представлен в табл. 4.11. Обязателен при "ПрПодп"=2

Таблица 4.11

Сведения о представителе налогоплательщика (СвПред)

Наименование элемента Сокращенное наименование (код) элемента Признак типа элемента Формат элемента Признак обязательности элемента Дополнительная информация
Наименование документа, подтверждающего полномочия представителя налогоплательщика НаимДок А T(1-120) О  

Таблица 4.12

Ставка, Стоимость, Сумма налога (НДС) (СтНалТип)

Наименование элемента Сокращенное наименование (код) элемента Признак типа элемента Формат элемента Признак обязательности элемента Дополнительная информация
Стоимость покупок, облагаемых налогом по указанной ставке без НДС (Графы 8а, 9а, 10, 11а, 12) СтТовБезНДС А N(17.2) Н СтТовБезНДС >= 0
Налоговая ставка НалСт С   О Состав элемента представлен в табл. 4.13
Сумма НДС покупок, облагаемых налогом по указанной ставке (Графы 8б, 9б, 11б) СумНал С   О Типовой элемент <СумНДСТип>. Состав элемента представлен в табл. 4.14

Таблица 4.13

Налоговая ставка (НалСт)

Наименование элемента Сокращенное наименование (код) элемента Признак типа элемента Формат элемента Признак обязательности элемента Дополнительная информация
Налоговая ставка - величина НалСтВел А T(1-7) ОК Принимает значение: 0 | 10 | 18 | 20 | без НДС.
        Для величины налоговой ставки, принимающей значения 0 | 10 | 18 | 20, тип налоговой ставки (НалСтТип) - процент.
          Для величины налоговой ставки, принимающей значение "безНДС", НалСтТип=текст
Тип налоговой ставки НалСтТип А T(5-7) ОК Принимает значение: процент | текст

Таблица 4.14

Сумма НДС (СумНДСТип)

Наименование элемента Сокращенное наименование (код) элемента Признак типа элемента Формат элемента Признак обязательности элемента Дополнительная информация
Сумма НДС СумНДС А T(1-18) О Указывается сумма (17,2) | без НДС | -

Таблица 4.15

Фамилия, имя, отчество физического лица (ФИОТип)

Наименование элемента Сокращенное наименование (код) элемента Признак типа элемента Формат элемента Признак обязательности элемента Дополнительная информация
Фамилия Фамилия А T(1-60) О  
Имя Имя А T(1-60) О  
Отчество Отчество А T(1-60) Н  

Приложение N 6

Утвержден
приказом ФНС России
от __________ N _______

ФОРМАТ КНИГИ ПРОДАЖ, ПРИМЕНЯЕМОЙ ПРИ РАСЧЕТАХ ПО НАЛОГУ НА ДОБАВЛЕННУЮ СТОИМОСТЬ, В ЭЛЕКТРОННОМ ВИДЕ

I. ОБЩИЕ СВЕДЕНИЯ

1. Настоящий документ описывает требования к XML файлам (далее - файлам обмена) передачи сведений книги продаж, применяемой при расчетах по налогу на добавленную стоимость, форма которой утверждена постановлением Правительства Российской Федерации от 26.12.2011 N 1137 "О формах и правилах заполнения (ведения) документов, применяемых при расчетах по налогу на добавленную стоимость".

2. Настоящий формат (версия 5.01) разработан в соответствии с пунктом 9 статьи 169 Налогового кодекса Российской Федерации.

II. ОПИСАНИЕ ФАЙЛА ОБМЕНА

3. Имя файла обмена должно иметь следующий вид:

KND_O_P_N1_GGGGMMDD_N2, где:

KND - префикс, принимающий значение 1115103 в соответствии с Классификатором налоговой документации ФНС России (1115103 - Книга продаж, применяемая при расчетах по налогу на добавленную стоимость);

O - идентификатор отправителя - имеет вид:

для организаций - девятнадцатиразрядный код (ИНН и КПП организации);

для физических лиц - двенадцатиразрядный код (ИНН физического лица);

P - идентификатор получателя - налогового органа, для которого предназначен файл, четырехразрядный код налогового органа в соответствии с СОНО;

GGGGMMDD - дата формирования файла;

GGGGMMDD - дата формирования файла;

N1, N2 - идентификационные номера файла (GUID).

Если документ состоит из нескольких файлов, N1 одинаковый для всех файлов одного документа, N2 уникален для каждого файла независимо от принадлежности к документу.

Расширение имени файла - xml. Расширение имени файла может указываться как строчными, так и прописными буквами.

Параметры первой строки файла обмена

Первая строка XML файла должна иметь следующий вид:

<?xml version ="1.0" encoding ="windows-1251"?>

Имя файла, содержащего схему файла обмена

Имя файла, содержащего XSD схему файла обмена, должно иметь следующий вид:

ON_KNPROD_1_899_01_05_01_xx, где xx - номер версии схемы.

Расширение имени файла - xsd.

4. Логическая модель файла обмена представлена в виде диаграммы на рисунке 1 настоящего Формата. Элементами логической модели файла обмена являются элементы и атрибуты XML файла. Перечень структурных элементов логической модели файла обмена и сведения о них приведены в таблицах 4.1 - 4.14 настоящего Формата.

Для каждого структурного элемента логической модели файла обмена приводятся следующие сведения:

Наименование элемента. Приводится полное наименование элемента.

Сокращенное наименование элемента. Приводится сокращенное наименование элемента. Синтаксис сокращенного наименования должен удовлетворять спецификации XML.

Признак типа элемента. Может принимать следующие значения: "С" - сложный элемент логической модели (содержит вложенные элементы), "П" - простой элемент логической модели, реализованный в виде элемента XML файла, "А" - простой элемент логической модели, реализованный в виде атрибута элемента XML файла. Простой элемент логической модели не содержит вложенные элементы.

Формат значения элемента. Формат значения элемента представляется следующими условными обозначениями: T - символьная строка; N - числовое значение (целое или дробное).

Формат символьной строки указывается в виде T(n-k) или T(=k), где n - минимальное количество знаков, k - максимальное количество знаков, символ "-" - разделитель, символ "=" означает фиксированное количество знаков в строке. В случае, если минимальное количество знаков равно 0, формат имеет вид T(0-k). В случае, если максимальное количество знаков неограниченно, формат имеет вид T(n-).

Формат числового значения указывается в виде N(m.k), где m - максимальное количество знаков в числе, включая знак (для отрицательного числа), целую и дробную часть числа без разделяющей десятичной точки, k - максимальное число знаков дробной части числа. Если число знаков дробной части числа равно 0 (т.е. число целое), то формат числового значения имеет вид N(m).

Для простых элементов, являющихся базовыми в XML (определенными в http://www.w3.org/TR/xmlschema-0), например, элемент с типом "date", поле "Формат значения элемента" не заполняется. Для таких элементов в поле "Дополнительная информация" указывается тип базового элемента.

Признак обязательности элемента определяет обязательность присутствия элемента (совокупности наименования элемента и его значения) в файле обмена. Признак обязательности элемента может принимать следующие значения: "О" - наличие элемента в файле обмена обязательно; "Н" - присутствие элемента в файле обмена необязательно, т.е. элемент может отсутствовать. Если элемент принимает ограниченный перечень значений (по классификатору, кодовому словарю и т.п.), то признак обязательности элемента дополняется символом "К". Например: "ОК". В случае если количество реализаций элемента может быть более одной, то признак обязательности элемента дополняется символом "М". Например: "НМ, ОКМ".

К вышеперечисленным признакам обязательности элемента может добавляться значение "У" в случае описания в XSD схеме условий присутствия (отсутствия) элемента в файле обмена или к принимаемым значениям элемента. Например: "НУ", "ОКУ".

Дополнительная информация - указываются (поясняются) требования к данному элементу XML файла. Для сложных элементов указывается ссылка на таблицу, в которой описывается состав данного элемента. Для элементов, принимающих ограниченный перечень значений из классификатора (кодового словаря и т.п.), указывается соответствующее наименование классификатора (кодового словаря и т.п.) или приводится перечень возможных значений. Для классификатора (кодового словаря и т.п.) может указываться ссылка на его местонахождение. Для элементов, использующих пользовательский тип данных, указывается наименование типового элемента.

XSD схема файла обмена в электронном виде приводится отдельным файлом и размещается на сайте Федеральной налоговой службы.

Сведения о представителе налогоплательщика

Рисунок 1. Диаграмма структуры файла обмена

Таблица 4.1

Файл обмена (Файл)

Наименование элемента Сокращенное наименование (код) элемента Признак типа элемента Формат элемента Признак обязательности элемента Дополнительная информация
Идентификатор файла ИдФайл А T(1-100) О Содержит (повторяет) имя сформированного файла (без расширения)
Версия передающей программы ВерсПрог А T(1-40) Н  
Версия формата ВерсФорм А T(1-5) ОК Принимает значение: 5.01
Книга продаж Документ С   О Состав элемента представлен в табл. 4.2

Таблица 4.2

Книга продаж (Документ)

Наименование элемента Сокращенное наименование (код) элемента Признак типа элемента Формат элемента Признак обязательности элемента Дополнительная информация
Код формы по КНД КНД А T(=7) ОК Типовой элемент <КНДТип>. Код по Классификатору налоговой документации ФНС России. Принимает значение: 1115103, где: 1115103 - Книга продаж
Сведения о продавце СвПродав С   О Состав элемента представлен в табл. 4.3
Сведения о книге продаж СвКнПрод С   О Состав элемента представлен в табл. 4.6
Сведения о продаже СвПродаж С   ОМ Состав элемента представлен в табл. 4.8
Сведения о лице, подписывающем документ в электронном виде Подписант С   О Состав элемента представлен в табл. 4.9

Таблица 4.3

Сведения о продавце (СвПродав)

Наименование элемента Сокращенное наименование (код) элемента Признак типа элемента Формат элемента Признак обязательности элемента Дополнительная информация
Сведения об организации СведЮЛ С   О Состав элемента представлен в табл. 4.4
|          
Сведения об индивидуальном предпринимателе СведИП С   О Состав элемента представлен в табл. 4.5

Таблица 4.4

Сведения об организации (СведЮЛ)

Наименование элемента Сокращенное наименование (код) элемента Признак типа элемента Формат элемента Признак обязательности элемента Дополнительная информация
Наименование НаимОрг А T(1-1000) О  
ИНН организации ИННЮЛ А T(=10) О Типовой элемент <ИННЮЛТип>
КПП КПП А T(=9) О Типовой элемент <КППТип>

Таблица 4.5

Сведения об индивидуальном предпринимателе (СведИП)

Наименование элемента Сокращенное наименование (код) элемента Признак типа элемента Формат элемента Признак обязательности элемента Дополнительная информация
ИНН ИННФЛ А T(=12) О Типовой элемент <ИННФЛТип>
Реквизиты свидетельства о государственной регистрации индивидуального предпринимателя СвГосРегИП А T(1-100) О  
Фамилия, имя, отчество ФИОИП С   О Типовой элемент <ФИОТип>. Состав элемента представлен в табл. 4.14

Таблица 4.6

Сведения о книге продаж (СвКнПрод)

Наименование элемента Сокращенное наименование (код) элемента Признак типа элемента Формат элемента Признак обязательности элемента Дополнительная информация
Продажа за период с по - налоговый период (код) Период А T(=2) ОК Код по Справочнику кодов, определяющих налоговый (отчетный) период (СКНП). Принимает значение: 21 | 22 | 23 | 24 | 51 | 54 | 55 | 56, где: 21 - I квартал; 22 - II квартал; 23 - III квартал; 24 - IV квартал; 51 - I квартал при реорганизации (ликвидации) организации; 54 - II квартал при реорганизации (ликвидации) организации; 55 - III квартал при реорганизации (ликвидации) организации; 56 - IV квартал при реорганизации (ликвидации) организации
Продажа за период с по - год ОтчетГод А   О Типовой элемент <xs:gYear>. Год в формате ГГГГ
Всего, Всего продаж, включая НДС (Графа 4 /Строка Всего) ВсегоВсПродВклНДС А N(17.2) О  
Реквизиты по строке Всего Всего С   О Состав элемента представлен в табл. 4.7

Таблица 4.7

Реквизиты по строке Всего (Всего)

Наименование элемента Сокращенное наименование (код) элемента Признак типа элемента Формат элемента Признак обязательности элемента Дополнительная информация
Стоимость продаж, включая НДС, - всего (Графа 4) СтТовУчНалВсего А N(17.2) О  
Реквизиты по графам В том числе стоимость продаж, облагаемых налогом по ставке (Графы 5а, 5б, 6а, 6б, 7, 8а, 8б, 9) ВтЧисле С   ОМ Типовой элемент <СтНалТип>. Состав элемента представлен в табл. 4.11

Таблица 4.8

Сведения о продаже (СвПродаж)

Наименование элемента Сокращенное наименование (код) элемента Признак типа элемента Формат элемента Признак обязательности элемента Дополнительная информация
Дата счета-фактуры продавца (Графа 1) ДатаСчФ А T(=10) О Типовой элемент <ДатаТип>. Дата в формате ДД.ММ.ГГГГ
Номер счета-фактуры продавца (Графа 1а) НомерСчФ А T(1-256) О  
Номер исправления счета-фактуры (Графа 1а) НомИспрСчФ А T(1-3) Н  
Дата исправления счета-фактуры (Графа 1а) ДатаИспрСчФ А T(=10) Н Типовой элемент <ДатаТип>. Дата в формате ДД.ММ.ГГГГ
Номер корректировочного счета-фактуры (Графа 1б) НомерКСчФ А T(1-256) Н  
Дата корректировочного счета-фактуры (Графа 1б) ДатаКСчФ А T(=10) Н Типовой элемент <ДатаТип>. Дата в формате ДД.ММ.ГГГГ
Номер исправления корректировочного счета-фактуры (Графа 1в) НомИспрКСчФ А T(1-3) Н  
Дата исправления корректировочного счета-фактуры (Графа 1в) ДатаИспрКСчФ А T(=10) Н Типовой элемент <ДатаТип>. Дата в формате ДД.ММ.ГГГГ
Наименование покупателя (Графа 2) НаимПок А T(1-1000) О  
ИНН покупателя - организации (Графа 3) ИННЮЛ А T(=10) Н Типовой элемент <ИННЮЛТип>. Обязателен при наличии
КПП покупателя (Графа 3а) КПП А T(=9) Н Типовой элемент <КППТип>
ИНН покупателя - индивидуального предпринимателя (Графа 3) ИННФЛ А T(=12) Н Типовой элемент <ИННФЛТип>. Обязателен при наличии
Всего продаж, включая НДС (Графа 4) СтТовУчНалВсего А N(17.2) О  
Дата оплаты счета-фактуры продавца (Графа 3б) ДатаОплСчФПрод П T(=10) ОМ Типовой элемент <ДатаТип>. Дата в формате ДД.ММ.ГГГГ
Реквизиты по графам В том числе стоимость продаж, облагаемых налогом по ставке (Графы 5а, 5б, 6а, 6б, 7, 8а, 8б, 9) ВтЧисле С   ОМ Типовой элемент <СтНалТип>. Состав элемента представлен в табл. 4.11

Таблица 4.9

Сведения о лице, подписывающем документ в электронном виде (Подписант)

Наименование элемента Сокращенное наименование (код) элемента Признак типа элемента Формат элемента Признак обязательности элемента Дополнительная информация
Признак лица, подписывающего документ ПрПодп А T(=1) ОК Принимает значение: 1 | 2, где: 1 - налогоплательщик (законный представитель налогоплательщика); 2 - уполномоченный представитель налогоплательщика
Фамилия, Имя, Отчество ФИО С   О Типовой элемент <ФИОТип>. Состав элемента представлен в табл. 4.14
Сведения о представителе налогоплательщика СвПред С   Н Состав элемента представлен в табл. 4.10. Обязателен при "ПрПодп"=2

Таблица 4.10

Сведения о представителе налогоплательщика (СвПред)

Наименование элемента Сокращенное наименование (код) элемента Признак типа элемента Формат элемента Признак обязательности элемента Дополнительная информация
Наименование документа, подтверждающего полномочия представителя налогоплательщика НаимДок А T(1-120) О  

Таблица 4.11

Ставка, Стоимость, Сумма налога (НДС) (СтНалТип)

Наименование элемента Сокращенное наименование (код) элемента Признак типа элемента Формат элемента Признак обязательности элемента Дополнительная информация
Стоимость продаж, облагаемых налогом по указанной ставке без НДС (Графы 5а, 6а, 7, 8а, 9) СтТовБезНДС А N(17.2) Н СтТовБезНДС >= 0
Налоговая ставка НалСт С   О Состав элемента представлен в табл. 4.12
Сумма НДС продаж, облагаемых налогом по указанной ставке (Графы 5б, 6б, 8б) СумНал С   О Типовой элемент <СумНДСТип>. Состав элемента представлен в табл. 4.13

Таблица 4.12

Налоговая ставка (НалСт)

Наименование элемента Сокращенное наименование (код) элемента Признак типа элемента Формат элемента Признак обязательности элемента Дополнительная информация
Налоговая ставка - величина НалСтВел А T(1-7) ОК Принимает значение: 0 | 10 | 18 | 20 | без НДС.
        Для величины налоговой ставки, принимающей значения 0 | 10 | 18 | 20, тип налоговой ставки (НалСтТип) - процент.
          Для величины налоговой ставки, принимающей значение "безНДС", НалСтТип=текст
Тип налоговой ставки НалСтТип А T(5-7) ОК Принимает значение: процент | текст

Таблица 4.13

Сумма НДС (СумНДСТип)

Наименование элемента Сокращенное наименование (код) элемента Признак типа элемента Формат элемента Признак обязательности элемента Дополнительная информация
Сумма НДС СумНДС А T(1-18) О Указывается сумма (17,2) | без НДС | -

Таблица 4.14

Фамилия, имя, отчество физического лица (ФИОТип)

Наименование элемента Сокращенное наименование (код) элемента Признак типа элемента Формат элемента Признак обязательности элемента Дополнительная информация
Фамилия Фамилия А T(1-60) О  
Имя Имя А T(1-60) О  
Отчество Отчество А T(1-60) Н  

Приложение N 7

Утвержден
приказом ФНС России
от __________ N _______

ФОРМАТ ДОПОЛНИТЕЛЬНОГО ЛИСТА КНИГИ ПРОДАЖ, ПРИМЕНЯЕМОЙ ПРИ РАСЧЕТАХ ПО НАЛОГУ НА ДОБАВЛЕННУЮ СТОИМОСТЬ, В ЭЛЕКТРОННОМ ВИДЕ

I. ОБЩИЕ СВЕДЕНИЯ

1. Настоящий документ описывает требования к XML файлам (далее - файлам обмена) передачи сведений дополнительного листа книги продаж, применяемой при расчетах по налогу на добавленную стоимость, форма которого утверждена постановлением Правительства Российской Федерации от 26.12.2011 N 1137 "О формах и правилах заполнения (ведения) документов, применяемых при расчетах по налогу на добавленную стоимость".

2. Настоящий формат (версия 5.01) разработан в соответствии с пунктом 9 статьи 169 Налогового кодекса Российской Федерации.

II. ОПИСАНИЕ ФАЙЛА ОБМЕНА

3. Имя файла обмена должно иметь следующий вид:

KND_O_P_N1_GGGGMMDD_N2, где:

KND - префикс, принимающий значение 1115106 в соответствии с Классификатором налоговой документации ФНС России (1115106 - Дополнительный лист книги продаж, применяемой при расчетах по налогу на добавленную стоимость);

O - идентификатор отправителя - имеет вид:

для организаций - девятнадцатиразрядный код (ИНН и КПП организации);

для физических лиц - двенадцатиразрядный код (ИНН физического лица);

P - идентификатор получателя - налогового органа, для которого предназначен файл, четырехразрядный код налогового органа в соответствии с СОНО;

GGGGMMDD - дата формирования файла;

GGGGMMDD - дата формирования файла;

N1, N2 - идентификационные номера файла (GUID).

Если документ состоит из нескольких файлов, N1 одинаковый для всех файлов одного документа, N2 уникален для каждого файла независимо от принадлежности к документу.

Расширение имени файла - xml. Расширение имени файла может указываться как строчными, так и прописными буквами.

Параметры первой строки файла обмена

Первая строка XML файла должна иметь следующий вид:

<?xml version ="1.0" encoding ="windows-1251"?>

Имя файла, содержащего схему файла обмена

Имя файла, содержащего XSD схему файла обмена, должно иметь следующий вид:

ON_DOPLKNPROD_1_909_01_05_01_xx, где xx - номер версии схемы.

Расширение имени файла - xsd.

4. Логическая модель файла обмена представлена в виде диаграммы на рисунке 1 настоящего Формата. Элементами логической модели файла обмена являются элементы и атрибуты XML файла. Перечень структурных элементов логической модели файла обмена и сведения о них приведены в таблицах 4.1 - 4.15 настоящего Формата.

Для каждого структурного элемента логической модели файла обмена приводятся следующие сведения:

Наименование элемента. Приводится полное наименование элемента.

Сокращенное наименование элемента. Приводится сокращенное наименование элемента. Синтаксис сокращенного наименования должен удовлетворять спецификации XML.

Признак типа элемента. Может принимать следующие значения: "С" - сложный элемент логической модели (содержит вложенные элементы), "П" - простой элемент логической модели, реализованный в виде элемента XML файла, "А" - простой элемент логической модели, реализованный в виде атрибута элемента XML файла. Простой элемент логической модели не содержит вложенные элементы.

Формат значения элемента. Формат значения элемента представляется следующими условными обозначениями: T - символьная строка; N - числовое значение (целое или дробное).

Формат символьной строки указывается в виде T(n-k) или T(=k), где n - минимальное количество знаков, k - максимальное количество знаков, символ "-" - разделитель, символ "=" означает фиксированное количество знаков в строке. В случае, если минимальное количество знаков равно 0, формат имеет вид T(0-k). В случае, если максимальное количество знаков неограниченно, формат имеет вид T(n-).

Формат числового значения указывается в виде N(m.k), где m - максимальное количество знаков в числе, включая знак (для отрицательного числа), целую и дробную часть числа без разделяющей десятичной точки, k - максимальное число знаков дробной части числа. Если число знаков дробной части числа равно 0 (т.е. число целое), то формат числового значения имеет вид N(m).

Для простых элементов, являющихся базовыми в XML (определенными в http://www.w3.org/TR/xmlschema-0), например, элемент с типом "date", поле "Формат значения элемента" не заполняется. Для таких элементов в поле "Дополнительная информация" указывается тип базового элемента.

Признак обязательности элемента определяет обязательность присутствия элемента (совокупности наименования элемента и его значения) в файле обмена. Признак обязательности элемента может принимать следующие значения: "О" - наличие элемента в файле обмена обязательно; "Н" - присутствие элемента в файле обмена необязательно, т.е. элемент может отсутствовать. Если элемент принимает ограниченный перечень значений (по классификатору, кодовому словарю и т.п.), то признак обязательности элемента дополняется символом "К". Например: "ОК". В случае если количество реализаций элемента может быть более одной, то признак обязательности элемента дополняется символом "М". Например: "НМ, ОКМ".

К вышеперечисленным признакам обязательности элемента может добавляться значение "У" в случае описания в XSD схеме условий присутствия (отсутствия) элемента в файле обмена или к принимаемым значениям элемента. Например: "НУ", "ОКУ".

Дополнительная информация - указываются (поясняются) требования к данному элементу XML файла. Для сложных элементов указывается ссылка на таблицу, в которой описывается состав данного элемента. Для элементов, принимающих ограниченный перечень значений из классификатора (кодового словаря и т.п.), указывается соответствующее наименование классификатора (кодового словаря и т.п.) или приводится перечень возможных значений. Для классификатора (кодового словаря и т.п.) может указываться ссылка на его местонахождение. Для элементов, использующих пользовательский тип данных, указывается наименование типового элемента.

XSD схема файла обмена в электронном виде приводится отдельным файлом и размещается на сайте Федеральной налоговой службы.

Сведения о представителе налогоплательщика

Рисунок 1. Диаграмма структуры файла обмена

Таблица 4.1

Файл обмена (Файл)

Наименование элемента Сокращенное наименование (код) элемента Признак типа элемента Формат элемента Признак обязательности элемента Дополнительная информация
Идентификатор файла ИдФайл А T(1-100) О Содержит (повторяет) имя сформированного файла (без расширения)
Версия передающей программы ВерсПрог А T(1-40) Н  
Версия формата ВерсФорм А T(1-5) ОК Принимает значение: 5.01
Дополнительный лист книги продаж, применяемой при расчетах по налогу на добавленную стоимость Документ С   О Состав элемента представлен в табл. 4.2

Таблица 4.2

Дополнительный лист книги продаж, применяемой при расчетах по налогу на добавленную стоимость (Документ)

Наименование элемента Сокращенное наименование (код) элемента Признак типа элемента Формат элемента Признак обязательности элемента Дополнительная информация
Код формы по КНД КНД А T(=7) ОК Типовой элемент <КНДТип>. Код по Классификатору налоговой документации ФНС России. Принимает значение: 1115106 1115106 - Дополнительный лист книги продаж, применяемой при расчетах по налогу на добавленную стоимость
Сведения о продавце СвПродав С   О Состав элемента представлен в табл. 4.3
Сведения о дополнительном листе книги продаж СвДопЛКнПрод С   О Состав элемента представлен в табл. 4.6
Сведения о продаже СвПродаж С   ОМ Состав элемента представлен в табл. 4.9
Сведения о лице, подписывающем документ в электронном виде Подписант С   О Состав элемента представлен в табл. 4.10

Таблица 4.3

Сведения о продавце (СвПродав)

Наименование элемента Сокращенное наименование (код) элемента Признак типа элемента Формат элемента Признак обязательности элемента Дополнительная информация
Сведения об организации СведЮЛ С   О Состав элемента представлен в табл. 4.4
|          
Сведения об индивидуальном предпринимателе СведИП С   О Состав элемента представлен в табл. 4.5

Таблица 4.4

Сведения об организации (СведЮЛ)

Наименование элемента Сокращенное наименование (код) элемента Признак типа элемента Формат элемента Признак обязательности элемента Дополнительная информация
Наименование НаимОрг А T(1-1000) О  
ИНН организации ИННЮЛ А T(=10) О Типовой элемент <ИННЮЛТип>
КПП КПП А T(=9) О Типовой элемент <КППТип>

Таблица 4.5

Сведения об индивидуальном предпринимателе (СведИП)

Наименование элемента Сокращенное наименование (код) элемента Признак типа элемента Формат элемента Признак обязательности элемента Дополнительная информация
ИНН ИННФЛ А T(=12) О Типовой элемент <ИННФЛТип>
Реквизиты свидетельства о государственной регистрации индивидуального предпринимателя СвГосРегИП А T(1-100) О  
Фамилия, имя, отчество ФИОИП С   О Типовой элемент <ФИОТип>. Состав элемента представлен в табл. 4.15

Таблица 4.6

Сведения о дополнительном листе книги продаж (СвДопЛКнПрод)

Наименование элемента Сокращенное наименование (код) элемента Признак типа элемента Формат элемента Признак обязательности элемента Дополнительная информация
Номер дополнительного листа книги продаж НомерДопЛКнПрод А T(1-100) О  
Налоговый период, год, в котором зарегистрированы счет-фактура, корректировочный счет-фактура до внесения в них исправлений, или налоговый период, в котором осуществлена отгрузка товаров (выполнение работ, оказание услуг), передача имущественных прав, в случае изменения их стоимости в последующих налоговых периодах в сторону увеличения - налоговый период (код) Период А T(=2) ОК Код по Справочнику кодов, определяющих налоговый (отчетный) период (СКНП). Принимает значение: 21 | 22 | 23 | 24 | 51 | 54 | 55 | 56, где: 21 - I квартал; 22 - II квартал; 23 - III квартал; 24 - IV квартал; 51 - I квартал при реорганизации (ликвидации) организации; 54 - II квартал при реорганизации (ликвидации) организации; 55 - III квартал при реорганизации (ликвидации) организации; 56 - IV квартал при реорганизации (ликвидации) организации
Налоговый период, год, в котором зарегистрированы счет-фактура, корректировочный счет-фактура до внесения в них исправлений, или налоговый период, в котором осуществлена отгрузка товаров (выполнение работ, оказание услуг), передача имущественных прав, в случае изменения их стоимости в последующих налоговых периодах в сторону увеличения - год ОтчетГод А   О Типовой элемент <xs:gYear>. Год в формате ГГГГ
Дополнительный лист составлен (Дата) ДатаДопЛКнПрод А T(=10) О Типовой элемент <ДатаТип>. Дата в формате ДД.ММ.ГГГГ
Реквизиты по строке Итого Итого С   О Состав элемента представлен в табл. 4.7
Реквизиты по строке Всего Всего С   О Состав элемента представлен в табл. 4.8

Таблица 4.7

Реквизиты по строке Итого (Итого)

Наименование элемента Сокращенное наименование (код) элемента Признак типа элемента Формат элемента Признак обязательности элемента Дополнительная информация
Стоимость продаж, включая НДС, - всего (Графа 4) СтТовУчНалВсего А N(17.2) О  
Реквизиты по графам В том числе стоимость продаж, облагаемых налогом по ставке (Графы 5а, 5б, 6а, 6б, 7, 8а, 8б, 9) ВтЧисле С   ОМ Типовой элемент <СтНалТип>. Состав элемента представлен в табл. 4.12

Таблица 4.8

Реквизиты по строке Всего (Всего)

Наименование элемента Сокращенное наименование (код) элемента Признак типа элемента Формат элемента Признак обязательности элемента Дополнительная информация
Стоимость продаж, включая НДС, - всего (Графа 4) СтТовУчНалВсего А N(17.2) О  
Реквизиты по графам В том числе стоимость продаж, облагаемых налогом по ставке (Графы 5а, 5б, 6а, 6б, 7, 8а, 8б, 9) ВтЧисле С   ОМ Типовой элемент <СтНалТип>. Состав элемента представлен в табл. 4.12

Таблица 4.9

Сведения о продаже (СвПродаж)

Наименование элемента Сокращенное наименование (код) элемента Признак типа элемента Формат элемента Признак обязательности элемента Дополнительная информация
Дата счета-фактуры продавца (Графа 1) ДатаСчФ А T(=10) О Типовой элемент <ДатаТип>. Дата в формате ДД.ММ.ГГГГ
Номер счета-фактуры продавца (Графа 1а) НомерСчФ А T(1-256) О  
Номер исправления счета-фактуры продавца (Графа 1а) НомИспрСчФ А T(1-3) Н  
Дата исправления счета-фактуры продавца (Графа 1а) ДатаИспрСчФ А T(=10) Н Типовой элемент <ДатаТип>. Дата в формате ДД.ММ.ГГГГ
Номер корректировочного счета-фактуры продавца (Графа 1б) НомерКСчФ А T(1-256) Н  
Дата корректировочного счета-фактуры продавца (Графа 1б) ДатаКСчФ А T(=10) Н Типовой элемент <ДатаТип>. Дата в формате ДД.ММ.ГГГГ
Номер исправления корректировочного счета-фактуры продавца (Графа 1в) НомИспрКСчФ А T(1-3) Н  
Дата исправления корректировочного счета-фактуры продавца (Графа 1в) ДатаИспрКСчФ А T(=10) Н Типовой элемент <ДатаТип>. Дата в формате ДД.ММ.ГГГГ
Наименование покупателя (Графа 2) НаимПок А T(1-1000) О  
ИНН покупателя - организации (Графа 3) ИННЮЛ А T(=10) Н Типовой элемент <ИННЮЛТип>. Обязателен при наличии
КПП покупателя (Графа 3а) КПП А T(=9) Н Типовой элемент <КППТип>
ИНН покупателя - индивидуального предпринимателя (Графа 3) ИННФЛ А T(=12) Н Типовой элемент <ИННФЛТип>. Обязателен при наличии
Стоимость продаж, включая НДС, - всего (Графа 4) СтТовУчНалВсего А N(15.2) О  
Дата оплаты счета-фактуры продавца (Графа 3б) ДатаОплСчФПрод П T(=10) ОМ Типовой элемент <ДатаТип>. Дата в формате ДД.ММ.ГГГГ
Реквизиты по графам В том числе стоимость продаж, облагаемых налогом по ставке (Графы 5а, 5б, 6а, 6б, 7, 8а, 8б, 9) ВтЧисле С   ОМ Типовой элемент <СтНалТип>. Состав элемента представлен в табл. 4.12

Таблица 4.10

Сведения о лице, подписывающем документ в электронном виде (Подписант)

Наименование элемента Сокращенное наименование (код) элемента Признак типа элемента Формат элемента Признак обязательности элемента Дополнительная информация
Признак лица, подписывающего документ ПрПодп А T(=1) ОК Принимает значение: 1 | 2, где: 1 - налогоплательщик (законный представитель налогоплательщика); 2 - уполномоченный представитель налогоплательщика
Фамилия, Имя, Отчество ФИО С   О Типовой элемент <ФИОТип>. Состав элемента представлен в табл. 4.15
Сведения о представителе налогоплательщика СвПред С   Н Состав элемента представлен в табл. 4.11. Обязателен при "ПрПодп"=2

Таблица 4.11

Сведения о представителе налогоплательщика (СвПред)

Наименование элемента Сокращенное наименование (код) элемента Признак типа элемента Формат элемента Признак обязательности элемента Дополнительная информация
Наименование документа, подтверждающего полномочия представителя налогоплательщика НаимДок А T(1-120) О  

Таблица 4.12

Ставка, Стоимость, Сумма налога (НДС) (СтНалТип)

Наименование элемента Сокращенное наименование (код) элемента Признак типа элемента Формат элемента Признак обязательности элемента Дополнительная информация
Стоимость продаж, облагаемых налогом по указанной ставке без НДС (Графы 5а, 6а, 7, 8а, 9) СтТовБезНДС А N(17.2) Н СтТовБезНДС >= 0
Налоговая ставка НалСт С   О Состав элемента представлен в табл. 4.13
Сумма НДС продаж, облагаемых налогом по указанной ставке (Графы 5б, 6б, 8б) СумНал С   О Типовой элемент <СумНДСТип>. Состав элемента представлен в табл. 4.14

Таблица 4.13

Налоговая ставка (НалСт)

Наименование элемента Сокращенное наименование (код) элемента Признак типа элемента Формат элемента Признак обязательности элемента Дополнительная информация
Налоговая ставка - величина НалСтВел А T(1-7) ОК Принимает значение: 0 | 10 | 18 | 20 | без НДС
        Для величины налоговой ставки, принимающей значения 0 | 10 | 18 | 20, тип налоговой ставки (НалСтТип) - процент.
          Для величины налоговой ставки, принимающей значение "безНДС", НалСтТип=текст
Тип налоговой ставки НалСтТип А T(5-7) О Принимает значение: процент | текст

Таблица 4.14

Сумма НДС (СумНДСТип)

Наименование элемента Сокращенное наименование (код) элемента Признак типа элемента Формат элемента Признак обязательности элемента Дополнительная информация
Сумма НДС СумНДС А T(1-18) О Указывается сумма (17,2) | без НДС | -

Таблица 4.15

Фамилия, имя, отчество физического лица (ФИОТип)

Наименование элемента Сокращенное наименование (код) элемента Признак типа элемента Формат элемента Признак обязательности элемента Дополнительная информация
Фамилия Фамилия А T(1-60) О  
Имя Имя А T(1-60) О  
Отчество Отчество А T(1-60) Н