Приказ ФНС РФ от 19.04.2012 N ММВ-7-6/251@

"О внесении изменений в Приказ ФНС России от 09.11.2010 N ММВ-7-6/535@"
Редакция от 19.04.2012 — Действует

ФЕДЕРАЛЬНАЯ НАЛОГОВАЯ СЛУЖБА

ПРИКАЗ
от 19 апреля 2012 г. N ММВ-7-6/251@

О ВНЕСЕНИИ ИЗМЕНЕНИЙ В ПРИКАЗ ФНС РОССИИ ОТ 09.11.2010 N ММВ-7-6/535@

В целях обеспечения унификации информационного взаимодействия в электронном виде между налогоплательщиками и налоговыми органами по телекоммуникационным каналам связи с использованием электронной подписи и в соответствии с приказом Министерства финансов Российской Федерации от 25 апреля 2011 г. N 50н "Об утверждении Порядка выставления и получения счетов-фактур в электронном виде по телекоммуникационным каналам связи с применением электронной цифровой подписи" и приказом ФНС России от 30.01.2012 N ММВ-7-6/36@ "Об утверждении форматов представления документов, используемых при выставлении и получении счетов-фактур в электронном виде по телекоммуникационным каналам связи с применением электронной подписи" приказываю:

1. Внести в Унифицированный формат транспортного контейнера при информационном взаимодействии с приемными комплексами налоговых органов по телекоммуникационным каналам связи с использованием электронной подписи, утвержденный приказом ФНС России от 09.11.2010 N ММВ-7-6/535@, изменения согласно приложению к настоящему приказу.

2. Контроль за исполнением настоящего приказа возложить на заместителя руководителя Федеральной налоговой службы А.С. Петрушина.

Руководитель
Федеральной налоговой службы
М.В.МИШУСТИН

УТВЕРЖДЕН
приказом ФНС России
от "__" ______ 2012 г. N ______

УНИФИЦИРОВАННЫЙ ФОРМАТ ТРАНСПОРТНОГО КОНТЕЙНЕРА ПРИ ИНФОРМАЦИОННОМ ВЗАИМОДЕЙСТВИИ С ПРИЕМНЫМИ КОМПЛЕКСАМИ НАЛОГОВЫХ ОРГАНОВ ПО ТЕЛЕКОММУНИКАЦИОННЫМ КАНАЛАМ СВЯЗИ С ИСПОЛЬЗОВАНИЕМ ЭЛЕКТРОННОЙ ПОДПИСИ

1. Термины и определения

1.1. Электронный документ (документ) - документ, представленный в электронном виде, в соответствии с требованиями формата для данного типа документа.

1.2. Транзакция - единичный шаг передачи контейнера с документами и электронными подписями требуемого вида (ЭП) в рамках документооборота определенного типа, который определяет набор передаваемых документов, ЭП, их отправителя и получателя.

1.3. Электронный документооборот (документооборот) - последовательность транзакций по обмену документами между участниками документооборота, обеспечивающая некоторый регламентированный процесс по обмену документами (например, документооборот по представлению налоговых деклараций (бухгалтерской отчетности)).

1.4. Транспортный контейнер - набор логически связанных документов и ЭП, а также сопутствующая транспортная информация, объединенные в один файл.

1.5. Абонент - зарегистрированный участник информационного взаимодействия, являющийся налогоплательщиком или уполномоченным представителем налогоплательщика.

1.6. НБО - налоговые декларации (расчеты), бухгалтерская отчетность и иные документы, служащие основанием для исчисления и уплаты налогов и сборов.

2. Общие сведения

2.1. Данный документ описывает структуру транспортного контейнера, формируемого и обрабатываемого программными средствами налогового органа в ходе информационного взаимодействия со специализированными операторами связи и абонентами в электронном виде по телекоммуникационным каналам связи с использованием ЭП для обеспечения организации электронного документооборота при представлении налогоплательщиками налоговых деклараций (расчетов), бухгалтерской отчетности и иных документов, служащих основанием для исчисления и уплаты налогов и сборов. Перечень типов документооборота приведен в приложениях 4 - 11, 13 - 16 к настоящему документу.

2.2. Информационное взаимодействие происходит путем осуществления документооборота через проведение транзакций - передачи от одного участника документооборота другому транспортного контейнера с фиксированным для данной транзакции набором документов и ЭП, сделанными от имени уполномоченных лиц соответствующих участников документооборота.

2.3. В ходе осуществления документооборота документы передаются в сжатом и зашифрованном виде, если для конкретного типа документооборота не указано обратное. ЭП под документами передаются в открытом виде.

2.4. Для каждого типа документооборота используемые форматы служебно-технологических документов приводятся в справочнике Типов документооборота, размещаемом на сайте www.nalog.ru

3. Общие требования к составу контейнера

3.1. Содержимое транспортного контейнера

Транспортный контейнер представляет собой zip-архив, содержащий:

- файл с транспортной информацией в формате xml;

- zip-архивы файлов с содержимым передаваемых документов;

- zip-архивы файлов с описаниями документов;

- файлы с содержимым передаваемых ЭП;

Схема транспортного контейнера приведена на рисунке 1.


 
Рисунок 1: Схема транспортного контейнера

3.1.1. Файлы с содержимым документов и ЭП именуются с использованием универсальных уникальных идентификаторов по формату "<UUID>.bin".

3.1.2. Транспортная информация и файлы с содержимым документов и ЭП объединяются в zip-архив в режиме STORE. Файл с транспортной информацией при передаче в транспортном контейнере не сжимается и не шифруется.

3.1.3. В одном транспортном контейнере передаются документы и ЭП, относящиеся к одной транзакции.

Транспортный контейнер может содержать не более 64 файлов. Размер транспортного контейнера не должен превышать 18 мегабайт, а размер любого файла в контейнере не должен превышать 15 мегабайт. Исходный объем файла, zip-архив которого содержится в контейнере, не должен превышать 256 мегабайт.

3.1.4. Описание документа присутствует в транспортном контейнере в виде отдельного zip-архива в случае, если описание документа определено типом передаваемого документа. Формат описания документов приведен в Приложении 1 к настоящему документу. Описание документа содержит дополнительную информацию о передаваемом файле и носит исключительно информативный характер. Документ может использоваться для более информативного диагностического сообщения при невозможности расшифровать файлы транспортного контейнера.

3.1.5. Формат описания транспортной информации приведен в Приложении 2 к настоящему документу.

3.2. Имя файла транспортного контейнера

3.2.1. Транспортный контейнер передается в виде файла с уникальным именем по формату

FNS_<идентификатор отправителя>_<идентификатор получателя>_<UUID>_
<код типа документооборота>_<код типа транзакции>_<код типа документа>.zip

3.2.2. Идентификаторы отправителя и получателя в имени файла должны совпадать с соответствующей информацией в транспортной информации контейнера.

3.2.3. UUID в имени файла контейнера представляет собой универсальный уникальный идентификатор, обеспечивающий уникальность имени файла контейнера.

3.2.4. В случае присутствия в контейнере нескольких документов в имени файла транспортного контейнера указывается код того документа, наименование которого вынесено в название типа транзакции.

3.2.5. Информация в имени файла должна совпадать с соответствующей информацией в транспортной информации контейнера.

3.3. Описания типов содержимого документов приведены в Приложении 3 к настоящему документу.

Для неформализованных документов в форматах JPEG, TIFF, а также изображений, вложенных в документы формата PDF, RTF, Microsoft Word, Microsoft Excel, Open Document Text, Document Spreadsheet, Open XML Word и Open XML Spreadsheet, содержащих отсканированные изображения, предъявляются следующие требования: черно-белое изображение с разрешением отсканированного документа не менее 150 и не более 300 точек на дюйм с использованием 256 градаций серого цвета.

3.4. Требования к типам документооборота приведены в Приложениях 4 - 11, 13 - 16 к настоящему документу.

4. Типы участников документооборота и их идентификация

4.1. Документооборот осуществляется между следующими участниками документооборота.

Условное обозначение Описание
абонент Налогоплательщик (юридическое лицо или индивидуальный предприниматель) или его уполномоченный представитель
налоговыйОрган Налоговый орган ФНС России
спецоператор Специализированный оператор связи
доверенныйУЦ Удостоверяющий центр, входящий в Сеть Доверенных УЦ ФНС России

4.2. Идентификаторы участников документооборота состоят из символов латинского алфавита a - z, 0 - 9, "@", "." и "-". Идентификаторы являются регистронезависимыми.

4.3. В качестве идентификатора налогового органа используется четырехзначный код налогового органа в кодировке классификатора СОУН.

4.4. В качестве идентификатора специализированного оператора связи и доверенного удостоверяющего центра используется уникальный трехсимвольный код, определяемый ФНС России.

4.5. Идентификатор абонента имеет формат

<префикс системы><код абонента>

где:

<префикс системы> - это идентификатор специализированного оператора связи или доверенного удостоверяющего центра; длина <префикса системы> равна 3 символам; <префикс системы> должен совпадать с идентификатором специализированного оператора связи, услугами которого пользуется абонент;

<код абонента> - это уникальный код абонента, используемый во внутренней системе специализированного оператора связи или доверенного удостоверяющего центра; длина <код абонента> не более 43 символов.

5. Спецификация используемых технологий

5.1. Универсальные уникальные идентификаторы

5.1.1. Для идентификации документооборотов, документов и для генерации имен файлов в транспортном контейнере используются универсальные уникальные идентификаторы (UUID).

5.1.2. Используемые универсальные уникальные идентификаторы должны генерироваться согласно общим принципам формирования UUID, изложенным в документе RFC 4122 (http://www.ietf.org/rfc/rfc4122.txt). Универсальные уникальные идентификаторы представляются в виде шестнадцатеричного числа из 32 разрядов, записанного в нижнем регистре.

5.2. Объединение и сжатие файлов

5.2.1. Для объединения нескольких документов в один транспортный контейнер и для сжатия документов используется формат zip-архива.

5.2.2. Формат zip-архива описывается в открытой спецификации, доступной по адресу http://www.pkware.com/documents/casestudies/APPNOTE.TXT. Архивирование должно производиться в соответствии с базовыми возможностями версии 2.0, без использования шифрования.

5.2.3. Документу перед сжатием присваивается имя "file", после чего он сохраняется в архиве. Имя архива формируется в соответствии с пунктом 3.1.1. При извлечении документа из архива для восстановления исходного имени файла используется информация из файла описания транспортной информации.

5.3. Криптография

5.3.1. Для шифрования используются алгоритмы ГОСТ 28147-89. Для формирования ЭП используются алгоритмы ГОСТ Р 34.10-2001.

5.3.2. Зашифрованные данные и ЭП передаются при помощи контейнера PKCS #7 (RFC 2315, http://www.ietf.org/rfc/rfc2315.txt). Для сохранения в файл используется DER-кодировка.

5.3.3. Зашифрованные данные передаются в виде структуры ContentInfo со структурой EnvelopedData в качестве содержимого.

5.3.4. ЭП передаются в виде структуры ContentInfo со структурой SignedData в качестве содержимого. ЭП должна включать относящийся к ней сертификат и не должна включать подписанный ею документ.

5.3.5.Шифрование документов, передаваемых в составе первичного транспортного контейнера, должно производиться в адрес открытых ключей сертификатов получателя, указанных для шифрования, и открытых ключей сертификатов отправителя. Шифрование документов, передаваемых в результате приема или обработки поступившего документа, производится в адрес открытых ключей сертификатов получателя, указанных для шифрования, открытых ключей сертификатов отправителя и открытых ключей сертификатов должностных лиц, подписавших поступивший документ.

6. Общие требования к составу почтового сообщения при взаимодействии с унифицированной системой представления налоговой декларации и бухгалтерской отчетности в электронном виде по телекоммуникационным каналам связи

При использовании обмена сообщениями между специализированными операторами связи и серверами обмена электронными документами унифицированного приемного комплекса налогового органа по протоколам SMTP и POP3 в формате сообщений электронной почты требования к структуре почтового сообщения устанавливаются в Приложении 12 к настоящему документу.

Приложение N 1
к Унифицированному формату
транспортного контейнера

I. Формат описания передаваемого документа НБО (Версия 02)

1. ОБЩИЕ СВЕДЕНИЯ

1.1. Назначение

Настоящий документ описывает требования к XML файлам передачи в электронном виде сведений о документе НБО, содержащемся в транспортном контейнере (далее - файл обмена).

2. ОПИСАНИЕ ФАЙЛА ОБМЕНА

2.1. Общие сведения по файлу обмена

Имя файла обмена должно иметь следующий вид:

TR_DEKL

Расширение имени файла - xml. Расширение имени файла может указываться как строчными, так и прописными буквами.

Параметры первой строки файла обмена

Первая строка XML файла должна иметь следующий вид:

<?xml version="1.0" encoding = "windows-1251"?>

Имя файла, содержащего схему файла обмена

Имя файла, содержащего XSD схему файла обмена, должно иметь следующий вид:

TR_DEKL_2_700_02_09_02_xx, где xx - текущая версия схемы.

Расширение имени файла - xsd.

2.2. Логическая модель файла обмена

Логическая модель файла представлена в графическом виде в Разделе 3 на рис. 1. Элементами логической модели файла обмена являются элементы и атрибуты XML файла. Полный перечень структурных элементов логической модели файла и сведения о них приведены в Разделе 4.

Для каждого структурного элемента логической модели файла в Разделе 4 приводятся следующие сведения:

- Наименование элемента. Приводится полное наименование элемента.

- Сокращенное наименование элемента. Приводится сокращенное наименование элемента. Сокращенные наименования могут записываться буквами и цифрами.

- Признак типа элемента. Может принимать следующие значения: "С" - сложный элемент (имеющий вложенные), "П" - простой элемент (не имеющий вложенных); А - атрибут. Если для определения элемента используется пользовательский тип данных, наименование типа данных (типового элемента) указывается в графе "Дополнительные сведения".

- Формат элемента. Формат <*> представляется в условных обозначениях, которым соответствуют следующие значения: T - символьная строка; N - числовое значение (целое или дробное).

<*> При описании структуры формата файла обмена используются следующие металингвистические конструкции:

<> - метасимволы, используемые для выделения элементов структуры сообщения (логической модели);

| - метасимвол, означающий возможность выбора среди нескольких вариантов значений элемента металингвистической структуры.

Формат символьной строки указывается в виде T(n-k) или T(=k), где n - минимальное количество знаков в строке, k - максимальное количество знаков, символ "-" - разделитель, символ "=" означает фиксированное количество знаков в строке. В случае, если минимальное количество знаков равно 0, формат имеет вид T(0-k). В случае, если максимальное количество знаков не ограничено, формат имеет вид T(n-). В случае, если элемент неопределенной длины, формат имеет вид T.

Формат числового значения указывается в виде N(m.k), где m - максимальное количество знаков в числе, включая знак (для отрицательного числа), целую и дробную часть числа без разделяющей десятичной точки, а k - максимальное число знаков дробной части числа. Если число знаков дробной части числа равно 0 (т.е. число целое), то формат числового значения имеет вид N(m).

Для простых элементов, являющихся базовыми в XML (определенными в http://www.w3.org/TR/xmlschema-0), например, элемент с типом "date", поле "Формат элемента" не заполняется. Для таких элементов в поле "Дополнительная информация" указывается тип базового элемента.

- Признак обязательности элемента определяет обязательность наличия элемента в XML файле. Признак обязательности элемента может принимать следующие значения: "О" - обязательное наличие элемента (наименование элемента и его значение должны присутствовать в файле обмена); "Н" - присутствие элемента необязательно (наименование элемента и его значение в файле обмена могут отсутствовать). Если элемент может принимать ограниченный перечень значений (по классификатору, кодовому словарю и т.п.), то признак обязательности элемента дополняется символом "К". Например: "ОК". В случае, если количество реализаций элемента может быть более одной, то признак обязательности элемента дополняется символом "М". Например: "ОМ, ОКМ".

- Дополнительная информация. Для сложных элементов указывается ссылка на таблицу, в которой описывается состав данного элемента. Для элементов, принимающих ограниченный перечень значений из классификатора (кодового словаря и т.п.), указывается соответствующее наименование классификатора (кодового словаря и т.п.) или приводится перечень возможных значений. Для классификатора (кодового словаря и т.п.) может указываться ссылка на его местонахождение. Для элементов, использующих пользовательский тип данных, указывается наименование типового элемента.

3. ДИАГРАММА ФАЙЛА ОБМЕНА

Рис. 1. Диаграмма структуры файла обмена

4. ПЕРЕЧЕНЬ СТРУКТУРНЫХ ЭЛЕМЕНТОВ ЛОГИЧЕСКОЙ МОДЕЛИ ФАЙЛА ОБМЕНА

Перечень структурных элементов логической модели файла обмена приведен в табл. 4.1.

Таблица 4.1

Описание передаваемого документа НБО (описание)

Наименование элемента Сокращенное наименование (код) элемента Признак типа элемента Формат элемента Признак обязательности элемента Дополнительная информация
Имя формы передаваемого документа НБО имяФормы П T(1-256) О  
КНД передаваемого документа НБО КНДФормы П T(=7) ОК  
Вид передаваемого документа НБО видДокумента П T(1-50) Н Принимает значения "первичный" или "корректирующий"
Отчетный год, за период которого передается документ НБО год П   О Типовой элемент <xs:gYear>
Код периода, за который передается документ НБО кодПериода П T(=2) НК Код периода, за который передается документ НБО, согласно Справочнику кодов, определяющих налоговый (отчетный) период (СКНП) Совпадает с налоговым (отчетным) периодом, указанным в отчетности Обязателен при наличии в отчетности
Код налогового органа, в котором абонент состоит на учете НОПоМестуУчета П T(=4) ОК Типовой элемент <СОНОТип> Коды из Классификатора системы обозначений налоговых органов
Код налогового органа, в котором производится администрирование объекта налогообложения, по которому передается документ НБО НОПоМестуНахождения П T(=4) ОК Типовой элемент <СОНОТип> Коды из Классификатора системы обозначений налоговых органов
Дополнительные сведения ДопСв П   Н Типовой элемент <xs:anyType> (множественный)

II. Формат описания обращения, письма и рассылки (Версия 02)

1. ОБЩИЕ СВЕДЕНИЯ

1.1. Назначение

Настоящий документ описывает требования к XML файлам передачи в электронном виде сведений об описании обращения, письма и рассылки.

2. ОПИСАНИЕ ФАЙЛА ОБМЕНА

2.1. Общие сведения по файлу обмена

Имя файла обмена должно иметь следующий вид:

TR_PISRAS

Расширение имени файла - xml. Расширение имени файла может указываться как строчными, так и прописными буквами.

Параметры первой строки файла обмена

Первая строка XML файла должна иметь следующий вид:

<?xml version="1.0" encoding = "windows-1251"?>

Имя файла, содержащего схему файла обмена

Имя файла, содержащего XSD схему файла обмена, должно иметь следующий вид:

TR_PISRAS_2_700_03_09_02_xx, где xx - текущая версия схемы.

Расширение имени файла - xsd.

2.2. Логическая модель файла обмена

Логическая модель файла представлена в графическом виде в Разделе 3 на рис. 1. Элементами логической модели файла обмена являются элементы и атрибуты XML файла. Полный перечень структурных элементов логической модели файла и сведения о них приведены в Разделе 4.

Для каждого структурного элемента логической модели файла в Разделе 4 приводятся следующие сведения:

- Наименование элемента. Приводится полное наименование элемента.

- Сокращенное наименование элемента. Приводится сокращенное наименование элемента. Сокращенные наименования могут записываться буквами и цифрами.

- Признак типа элемента. Может принимать следующие значения: "С" - сложный элемент (имеющий вложенные), "П" - простой элемент (не имеющий вложенных); А - атрибут. Если для определения элемента используется пользовательский тип данных, наименование типа данных (типового элемента) указывается в графе "Дополнительные сведения".

- Формат элемента. Формат <*> представляется в условных обозначениях, которым соответствуют следующие значения: T - символьная строка; N - числовое значение (целое или дробное).

<*> При описании структуры формата файла обмена используются следующие металингвистические конструкции:

<> - метасимволы, используемые для выделения элементов структуры сообщения (логической модели);

| - метасимвол, означающий возможность выбора среди нескольких вариантов значений элемента металингвистической структуры.

Формат символьной строки указывается в виде T(n-k) или T(=k), где n - минимальное количество знаков в строке, k - максимальное количество знаков, символ "-" - разделитель, символ "=" означает фиксированное количество знаков в строке. В случае, если минимальное количество знаков равно 0, формат имеет вид T(0-k). В случае, если максимальное количество знаков не ограничено, формат имеет вид T(n-). В случае, если элемент неопределенной длины, формат имеет вид T.

Формат числового значения указывается в виде N(m.k), где m - максимальное количество знаков в числе, включая знак (для отрицательного числа), целую и дробную часть числа без разделяющей десятичной точки, а k - максимальное число знаков дробной части числа. Если число знаков дробной части числа равно 0 (т.е. число целое), то формат числового значения имеет вид N(m).

Для простых элементов, являющихся базовыми в XML (определенными в http://www.w3.org/TR/xmlschema-0), например, элемент с типом "date", поле "Формат элемента" не заполняется. Для таких элементов в поле "Дополнительная информация" указывается тип базового элемента.

- Признак обязательности элемента определяет обязательность наличия элемента в XML файле. Признак обязательности элемента может принимать следующие значения: "О" - обязательное наличие элемента (наименование элемента и его значение должны присутствовать в файле обмена); "Н" - присутствие элемента необязательно (наименование элемента и его значение в файле обмена могут отсутствовать). Если элемент может принимать ограниченный перечень значений (по классификатору, кодовому словарю и т.п.), то признак обязательности элемента дополняется символом "К". Например: "ОК". В случае, если количество реализаций элемента может быть более одной, то признак обязательности элемента дополняется символом "М". Например: "ОМ, ОКМ".

- Дополнительная информация. Для сложных элементов указывается ссылка на таблицу, в которой описывается состав данного элемента. Для элементов, принимающих ограниченный перечень значений из классификатора (кодового словаря и т.п.), указывается соответствующее наименование классификатора (кодового словаря и т.п.) или приводится перечень возможных значений. Для классификатора (кодового словаря и т.п.) может указываться ссылка на его местонахождение. Для элементов, использующих пользовательский тип данных, указывается наименование типового элемента.

3. ДИАГРАММА ФАЙЛА ОБМЕНА

Рис. 1. Диаграмма структуры файла обмена

4. ПЕРЕЧЕНЬ СТРУКТУРНЫХ ЭЛЕМЕНТОВ ЛОГИЧЕСКОЙ МОДЕЛИ ФАЙЛА ОБМЕНА

Перечень структурных элементов логической модели файла обмена приведен в табл. 4.1.

Таблица 4.1

Описание обращения, письма и рассылки (описание)

Наименование элемента Сокращенное наименование (код) элемента Признак типа элемента Формат элемента Признак обязательности элемента Дополнительная информация
Ответ на обращение ответНа П T(1-32) Н Если письмо НО является ответом на обращение налогоплательщика, реквизит является обязательным, указывается идентификатор документооборота исходного письма
Условное обозначение категории, к которой относится данное обращение, письмо или рассылка категория П T(1-255) Н  
Тема обращения, письма или рассылки тема П T(1-255) О  
Дополнительные сведения ДопСв П   Н Типовой элемент <xs:anyType> (множественный)

III. Формат описания запроса ИОН (Версия 02)

1. ОБЩИЕ СВЕДЕНИЯ

1.1. Назначение

Настоящий документ описывает требования к XML файлам передачи в электронном виде сведений об описании запроса ИОН.

2. ОПИСАНИЕ ФАЙЛА ОБМЕНА

2.1. Общие сведения по файлу обмена

Имя файла обмена должно иметь следующий вид:

TR_ZAPION

Расширение имени файла - xml. Расширение имени файла может указываться как строчными, так и прописными буквами.

Параметры первой строки файла обмена

Первая строка XML файла должна иметь следующий вид:

<?xml version="1.0" encoding = "windows-1251"?>

Имя файла, содержащего схему файла обмена

Имя файла, содержащего XSD схему файла обмена, должно иметь следующий вид:

TR_ZAPION_2_700_04_09_02_xx, где хх - текущая версия схемы.

Расширение имени файла - xsd.

2.2. Логическая модель файла обмена

Логическая модель файла представлена в графическом виде в Разделе 3 на рис. 1. Элементами логической модели файла обмена являются элементы и атрибуты XML файла. Полный перечень структурных элементов логической модели файла и сведения о них приведены в Разделе 4.

Для каждого структурного элемента логической модели файла в Разделе 4 приводятся следующие сведения:

- Наименование элемента. Приводится полное наименование элемента.

- Сокращенное наименование элемента. Приводится сокращенное наименование элемента. Сокращенные наименования могут записываться буквами и цифрами.

- Признак типа элемента. Может принимать следующие значения: "С" - сложный элемент (имеющий вложенные), "П" - простой элемент (не имеющий вложенных); А - атрибут. Если для определения элемента используется пользовательский тип данных, наименование типа данных (типового элемента) указывается в графе "Дополнительные сведения".

- Формат элемента. Формат <*> представляется в условных обозначениях, которым соответствуют следующие значения: T - символьная строка; N - числовое значение (целое или дробное).

<*> При описании структуры формата файла обмена используются следующие металингвистические конструкции:

<> - метасимволы, используемые для выделения элементов структуры сообщеня (логической модели);

| - метасимвол, означающий возможность выбора среди нескольких вариантов значений элемента металингвистической структуры.

Формат символьной строки указывается в виде T(n-k) или T(=k), где n - минимальное количество знаков в строке, k - максимальное количество знаков, символ "-" - разделитель, символ "=" означает фиксированное количество знаков в строке. В случае, если минимальное количество знаков равно 0, формат имеет вид T(0-k). В случае, если максимальное количество знаков не ограничено, формат имеет вид T(n-). В случае, если элемент неопределенной длины, формат имеет вид T.

Формат числового значения указывается в виде N(m.k), где m - максимальное количество знаков в числе, включая знак (для отрицательного числа), целую и дробную часть числа без разделяющей десятичной точки, а k - максимальное число знаков дробной части числа. Если число знаков дробной части числа равно 0 (т.е. число целое), то формат числового значения имеет вид N(m).

Для простых элементов, являющихся базовыми в XML (определенными в http://www.w3.org/TR/xmlschema-0), например, элемент с типом "date", поле "Формат элемента" не заполняется. Для таких элементов в поле "Дополнительная информация" указывается тип базового элемента.

- Признак обязательности элемента определяет обязательность наличия элемента в XML файле. Признак обязательности элемента может принимать следующие значения: "О" - обязательное наличие элемента (наименование элемента и его значение должны присутствовать в файле обмена); "Н" - присутствие элемента необязательно (наименование элемента и его значение в файле обмена могут отсутствовать). Если элемент может принимать ограниченный перечень значений (по классификатору, кодовому словарю и т.п.), то признак обязательности элемента дополняется символом "К". Например: "ОК". В случае, если количество реализаций элемента может быть более одной, то признак обязательности элемента дополняется символом "М". Например: "ОМ, ОКМ". Дополнительная информация. Для сложных элементов указывается ссылка на таблицу, в которой описывается состав данного элемента. Для элементов, принимающих ограниченный перечень значений из классификатора (кодового словаря и т.п.), указывается соответствующее наименование классификатора (кодового словаря и т.п.) или приводится перечень возможных значений. Для классификатора (кодового словаря и т.п.) может указываться ссылка на его местонахождение. Для элементов, использующих пользовательский тип данных, указывается наименование типового элемента.

3. ДИАГРАММА ФАЙЛА ОБМЕНА

Рис. 1. Диаграмма структуры файла обмена

4. ПЕРЕЧЕНЬ СТРУКТУРНЫХ ЭЛЕМЕНТОВ ЛОГИЧЕСКОЙ МОДЕЛИ ФАЙЛА ОБМЕНА

Таблица 4.1

Описание запроса ИОН (описание)

Наименование элемента Сокращенное наименование (код) элемента Признак типа элемента Формат элемента Признак обязательности элемента Дополнительная информация
Код запроса ИОН кодЗапроса П T(1-2) ОК Соответствует коду запроса ИОН, указанного в запросе
Код налогового органа, в который абонент представил запрос НОПоМестуПредставления П T(=4) ОК Типовой элемент <СОНОТип> Коды из Классификатора системы обозначений налоговых органов
Код налогового органа, в котором формируется ответ НОПоМестуНахождения П T(=4) ОК Типовой элемент <СОНОТип> Коды из Классификатора системы обозначений налоговых органов
Дополнительные сведения ДопСв П   Н Типовой элемент <xs:anyType> (множественный)

IV. Формат описания сообщения об ошибке (Версия 02)

1. ОБЩИЕ СВЕДЕНИЯ

1.1. Назначение

Настоящий документ описывает требования к XML файлам передачи в электронном виде сведений об описании сообщения об ошибке.

2. ОПИСАНИЕ ФАЙЛА ОБМЕНА

2.1. Общие сведения по файлу обмена

Имя файла обмена должно иметь следующий вид:

TR_SOSH

Расширение имени файла - xml. Расширение имени файла может указываться как строчными, так и прописными буквами.

Параметры первой строки файла обмена

Первая строка XML файла должна иметь следующий вид:

<?xml version="1.0" encoding = "windows-1251"?>

Имя файла, содержащего схему файла обмена

Имя файла, содержащего XSD схему файла обмена, должно иметь следующий вид:

TR_SOSH_2_700_05_09_02_xx, где xx - текущая версия схемы.

Расширение имени файла - xsd.

2.2. Логическая модель файла обмена

Логическая модель файла представлена в графическом виде в Разделе 3 на рис. 1. Элементами логической модели файла обмена являются элементы и атрибуты XML файла. Полный перечень структурных элементов логической модели файла и сведения о них приведены в Разделе 4.

Для каждого структурного элемента логической модели файла в Разделе 4 приводятся следующие сведения:

- Наименование элемента. Приводится полное наименование элемента.

- Сокращенное наименование элемента. Приводится сокращенное наименование элемента. Сокращенные наименования могут записываться буквами и цифрами.

- Признак типа элемента. Может принимать следующие значения: "С" - сложный элемент (имеющий вложенные), "П" - простой элемент (не имеющий вложенных); А - атрибут. Если для определения элемента используется пользовательский тип данных, наименование типа данных (типового элемента) указывается в графе "Дополнительные сведения".

- Формат элемента. Формат <*> представляется в условных обозначениях, которым соответствуют следующие значения: T - символьная строка; N - числовое значение (целое или дробное).

<*> При описании структуры формата файла обмена используются следующие металингвистические конструкции:

<> - метасимволы, используемые для выделения элементов структуры сообщения (логической модели);

| - метасимвол, означающий возможность выбора среди нескольких вариантов значений элемента металингвистической структуры.

Формат символьной строки указывается в виде T(n-k) или T(=k), где n - минимальное количество знаков в строке, k - максимальное количество знаков, символ "-" - разделитель, символ "=" означает фиксированное количество знаков в строке. В случае, если минимальное количество знаков равно 0, формат имеет вид T(0-k). В случае, если максимальное количество знаков не ограничено, формат имеет вид T(n-). В случае, если элемент неопределенной длины, формат имеет вид T.

Формат числового значения указывается в виде N(m.k), где m - максимальное количество знаков в числе, включая знак (для отрицательного числа), целую и дробную часть числа без разделяющей десятичной точки, а k - максимальное число знаков дробной части числа. Если число знаков дробной части числа равно 0 (т.е. число целое), то формат числового значения имеет вид N(m).

Для простых элементов, являющихся базовыми в XML (определенными в http://www.w3.org/TR/xmlschema-0), например, элемент с типом "date", поле "Формат элемента" не заполняется. Для таких элементов в поле "Дополнительная информация" указывается тип базового элемента.

- Признак обязательности элемента определяет обязательность наличия элемента в XML файле. Признак обязательности элемента может принимать следующие значения: "О" - обязательное наличие элемента (наименование элемента и его значение должны присутствовать в файле обмена); "Н" - присутствие элемента необязательно (наименование элемента и его значение в файле обмена могут отсутствовать). Если элемент может принимать ограниченный перечень значений (по классификатору, кодовому словарю и т.п.), то признак обязательности элемента дополняется символом "К". Например: "ОК". В случае, если количество реализаций элемента может быть более одной, то признак обязательности элемента дополняется символом "М". Например: "ОМ, ОКМ".

- Дополнительная информация. Для сложных элементов указывается ссылка на таблицу, в которой описывается состав данного элемента. Для элементов, принимающих ограниченный перечень значений из классификатора (кодового словаря и т.п.), указывается соответствующее наименование классификатора (кодового словаря и т.п.) или приводится перечень возможных значений. Для классификатора (кодового словаря и т.п.) может указываться ссылка на его местонахождение. Для элементов, использующих пользовательский тип данных, указывается наименование типового элемента.

3. ДИАГРАММА ФАЙЛА ОБМЕНА

Рис. 1. Диаграмма структуры файла обмена

4. ПЕРЕЧЕНЬ СТРУКТУРНЫХ ЭЛЕМЕНТОВ ЛОГИЧЕСКОЙ МОДЕЛИ ФАЙЛА ОБМЕНА

Перечень структурных элементов логической модели файла обмена приведен в табл. 4.1.

Таблица 4.1

Описание сообщения об ошибке (ошибка)

Наименование элемента Сокращенное наименование (код) элемента Признак типа элемента Формат элемента Признак обязательности элемента Дополнительная информация
Код ошибки кодОшибки П T(=10) НК Обязателен при наличии описания ошибки по КОФО
Текстовое описание возникшей ошибки при приеме транспортного контейнера описание П T(1-) О  
Дополнительные сведения ДопСв П   Н Типовой элемент <xs:anyType> (множественный)

V. Формат описания справки о доходах по форме 2-НДФЛ (Версия 02)

1. ОБЩИЕ СВЕДЕНИЯ

1.1. Назначение

Настоящий документ описывает требования к XML файлам передачи в электронном виде сведений описания справки о доходах по форме 2-НДФЛ.

2. ОПИСАНИЕ ФАЙЛА ОБМЕНА

2.1. Общие сведения по файлу обмена

Имя файла обмена должно иметь следующий вид:

TR_NDFL2

Расширение имени файла - xml. Расширение имени файла может указываться как строчными, так и прописными буквами.

Параметры первой строки файла обмена

Первая строка XML файла должна иметь следующий вид:

<?xml version="1.0" encoding = "windows-1251"?>

Имя файла, содержащего схему файла обмена

Имя файла, содержащего XSD схему файла обмена, должно иметь следующий вид:

TR_NDFL2_2_700_06_09_02_xx, где xx - текущая версия схемы.

Расширение имени файла - xsd.

2.2. Логическая модель файла обмена

Логическая модель файла представлена в графическом виде в Разделе 3 на рис. 1. Элементами логической модели файла обмена являются элементы и атрибуты XML файла. Полный перечень структурных элементов логической модели файла и сведения о них приведены в Разделе 4.

Для каждого структурного элемента логической модели файла в Разделе 4 приводятся следующие сведения:

- Наименование элемента. Приводится полное наименование элемента.

- Сокращенное наименование элемента. Приводится сокращенное наименование элемента. Сокращенные наименования могут записываться буквами и цифрами.

- Признак типа элемента. Может принимать следующие значения: "С" - сложный элемент (имеющий вложенные), "П" - простой элемент (не имеющий вложенных); А - атрибут. Если для определения элемента используется пользовательский тип данных, наименование типа данных (типового элемента) указывается в графе "Дополнительные сведения".

- Формат элемента. Формат <*> представляется в условных обозначениях, которым соответствуют следующие значения: T - символьная строка; N - числовое значение (целое или дробное).

<*> При описании структуры формата файла обмена используются следующие металингвистические конструкции:

<> - метасимволы, используемые для выделения элементов структуры сообщения (логической модели);

| - метасимвол, означающий возможность выбора среди нескольких вариантов значений элемента металингвистической структуры.

Формат символьной строки указывается в виде T(n-k) или T(=k), где n - минимальное количество знаков в строке, k - максимальное количество знаков, символ "-" - разделитель, символ "=" означает фиксированное количество знаков в строке. В случае, если минимальное количество знаков равно 0, формат имеет вид T(0-k). В случае, если максимальное количество знаков не ограничено, формат имеет вид T(n-). В случае, если элемент неопределенной длины, формат имеет вид T.

Формат числового значения указывается в виде N(m.k), где m - максимальное количество знаков в числе, включая знак (для отрицательного числа), целую и дробную часть числа без разделяющей десятичной точки, а k - максимальное число знаков дробной части числа. Если число знаков дробной части числа равно 0 (т.е. число целое), то формат числового значения имеет вид N(m).

Для простых элементов, являющихся базовыми в XML (определенными в http://www.w3.org/TR/xmlschema-0), например, элемент с типом "date", поле "Формат элемента" не заполняется. Для таких элементов в поле "Дополнительная информация" указывается тип базового элемента.

- Признак обязательности элемента определяет обязательность наличия элемента в XML файле. Признак обязательности элемента может принимать следующие значения: "О" - обязательное наличие элемента (наименование элемента и его значение должны присутствовать в файле обмена); "Н" - присутствие элемента необязательно (наименование элемента и его значение в файле обмена могут отсутствовать). Если элемент может принимать ограниченный перечень значений (по классификатору, кодовому словарю и т.п.), то признак обязательности элемента дополняется символом "К". Например: "ОК". В случае, если количество реализаций элемента может быть более одной, то признак обязательности элемента дополняется символом "М". Например: "ОМ, ОКМ".

- Дополнительная информация. Для сложных элементов указывается ссылка на таблицу, в которой описывается состав данного элемента. Для элементов, принимающих ограниченный перечень значений из классификатора (кодового словаря и т.п.), указывается соответствующее наименование классификатора (кодового словаря и т.п.) или приводится перечень возможных значений. Для классификатора (кодового словаря и т.п.) может указываться ссылка на его местонахождение. Для элементов, использующих пользовательский тип данных, указывается наименование типового элемента.

3. ДИАГРАММА ФАЙЛА ОБМЕНА

Рис. 1. Диаграмма структуры файла обмена

4. ПЕРЕЧЕНЬ СТРУКТУРНЫХ ЭЛЕМЕНТОВ ЛОГИЧЕСКОЙ МОДЕЛИ ФАЙЛА ОБМЕНА

Перечень структурных элементов логической модели файла обмена приведен в табл. 4.1.

Таблица 4.1

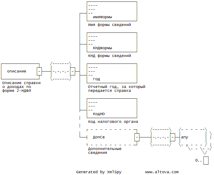
Описание справки о доходах по форме 2-НДФЛ (описание)

Наименование элемента Сокращенное наименование (код) элемента Признак типа элемента Формат элемента Признак обязательности элемента Дополнительная информация
Имя формы сведений имяФормы П T(5-6) О Принимает значение "2НДФЛ"
КНД формы сведений КНДФормы П T(=7) ОК Заполняется из справочника СППФД
Отчетный год, за который передается справка год П   О Типовой элемент <xs:gYear>
Код налогового органа КодНО П T(=4) ОК Типовой элемент <СОНОТип> Коды из Классификатора системы обозначений налоговых органов
Дополнительные сведения ДопСв П   Н Типовой элемент <xs:anyType> (множественный)

VI. Формат описания заявления о ввозе товаров и уплате косвенных налогов российских налогоплательщиков (Версия 01)

1. ОБЩИЕ СВЕДЕНИЯ

1.1. Назначение

Настоящий документ описывает требования к XML файлам передачи в электронном виде сведений описания заявления о ввозе товаров и уплате косвенных налогов российских налогоплательщиков.

2. ОПИСАНИЕ ФАЙЛА ОБМЕНА

2.1. Общие сведения по файлу обмена

Имя файла обмена должно иметь следующий вид:

TR_ZVLRPOK

Расширение имени файла - xml. Расширение имени файла может указываться как строчными, так и прописными буквами.

Параметры первой строки файла обмена

Первая строка XML файла должна иметь следующий вид:

<?xml version="1.0" encoding = "windows-1251"?>

Имя файла, содержащего схему файла обмена

Имя файла, содержащего XSD схему файла обмена, должно иметь следующий вид:

TR_ZVLRPOK_2_700_10_09_01_xx, где xx - текущая версия схемы.

Расширение имени файла - xsd.

2.2. Логическая модель файла обмена

Логическая модель файла представлена в графическом виде в Разделе 3 на рис. 1. Элементами логической модели файла обмена являются элементы и атрибуты XML файла. Полный перечень структурных элементов логической модели файла и сведения о них приведены в Разделе 4.

Для каждого структурного элемента логической модели файла в Разделе 4 приводятся следующие сведения:

- Наименование элемента. Приводится полное наименование элемента.

- Сокращенное наименование элемента. Приводится сокращенное наименование элемента. Сокращенные наименования могут записываться буквами и цифрами.

- Признак типа элемента. Может принимать следующие значения: "С" - сложный элемент (имеющий вложенные), "П" - простой элемент (не имеющий вложенных); А - атрибут. Если для определения элемента используется пользовательский тип данных, наименование типа данных (типового элемента) указывается в графе "Дополнительные сведения".

- Формат элемента. Формат <*> представляется в условных обозначениях, которым соответствуют следующие значения: T - символьная строка; N - числовое значение (целое или дробное).

<*> При описании структуры формата файла обмена используются следующие металингвистические конструкции:

<> - метасимволы, используемые для выделения элементов структуры сообщения (логической модели);

| - метасимвол, означающий возможность выбора среди нескольких вариантов значений элемента металингвистической структуры.

Формат символьной строки указывается в виде T(n-k) или T(=k), где n - минимальное количество знаков в строке, k - максимальное количество знаков, символ "-" - разделитель, символ "=" означает фиксированное количество знаков в строке. В случае, если минимальное количество знаков равно 0, формат имеет вид T(0-k). В случае, если максимальное количество знаков не ограничено, формат имеет вид T(n-). В случае, если элемент неопределенной длины, формат имеет вид T.

Формат числового значения указывается в виде N(m.k), где m - максимальное количество знаков в числе, включая знак (для отрицательного числа), целую и дробную часть числа без разделяющей десятичной точки, а k - максимальное число знаков дробной части числа. Если число знаков дробной части числа равно 0 (т.е. число целое), то формат числового значения имеет вид N(m).

Для простых элементов, являющихся базовыми в XML (определенными в http://www.w3.org/TR/xmlschema-0), например, элемент с типом "date", поле "Формат элемента" не заполняется. Для таких элементов в поле "Дополнительная информация" указывается тип базового элемента.

- Признак обязательности элемента определяет обязательность наличия элемента в XML файле. Признак обязательности элемента может принимать следующие значения: "О" - обязательное наличие элемента (наименование элемента и его значение должны присутствовать в файле обмена); "Н" - присутствие элемента необязательно (наименование элемента и его значение в файле обмена могут отсутствовать). Если элемент может принимать ограниченный перечень значений (по классификатору, кодовому словарю и т.п.), то признак обязательности элемента дополняется символом "К". Например: "ОК". В случае если количество реализаций элемента может быть более одной, то признак обязательности элемента дополняется символом "М". Например: "ОМ, ОКМ".

- Дополнительная информация. Для сложных элементов указывается ссылка на таблицу, в которой описывается состав данного элемента. Для элементов, принимающих ограниченный перечень значений из классификатора (кодового словаря и т.п.), указывается соответствующее наименование классификатора (кодового словаря и т.п.) или приводится перечень возможных значений. Для классификатора (кодового словаря и т.п.) может указываться ссылка на его местонахождение. Для элементов, использующих пользовательский тип данных, указывается наименование типового элемента.

3. ДИАГРАММА ФАЙЛА ОБМЕНА

Рис. 1. Диаграмма структуры файла обмена

4. ПЕРЕЧЕНЬ СТРУКТУРНЫХ ЭЛЕМЕНТОВ ЛОГИЧЕСКОЙ МОДЕЛИ ФАЙЛА ОБМЕНА

Перечень структурных элементов логической модели файла обмена приведен в таблице 4.1.

Таблица 4.1

Описание передаваемого документа (описание)

Наименование элемента Сокращенное наименование (код) элемента Признак типа элемента Формат элемента Признак обязательности элемента Дополнительная информация
Код формы по КНД КНД П T(=7) О Принимает значение: 1110017
Код налогового органа - получателя КодНО П T(=4) О Типовой элемент <СОНОТип>
Номер заявления, указанный НП НомерДокНП П T(1-12) О  
Дополнительные сведения ДопСв П   Н Включает типовой элемент <xs:anyType> (множественный)

VII. Формат описания передаваемого документа, используемого налоговыми органами при реализации своих полномочий в отношениях, регулируемых законодательством о налогах и сборах (Версия 02)

1. ОБЩИЕ СВЕДЕНИЯ

1.1. Назначение

Настоящий документ описывает требования к XML файлам передачи в электронном виде описания передаваемого документа, используемого налоговыми органами при реализации своих полномочий в отношениях, регулируемых законодательством о налогах и сборах (далее - файл обмена).

2. ОПИСАНИЕ ФАЙЛА ОБМЕНА

2.1. Общие сведения по файлу обмена

Имя файла обмена должно иметь следующий вид:

TR_INFSOOB

Расширение имени файла - xml. Расширение имени файла может указываться как строчными, так и прописными буквами.

Параметры первой строки файла обмена

Первая строка XML файла должна иметь следующий вид:

<?xml version="1.0" encoding = "windows-1251"?>

Имя файла, содержащего схему файла обмена

Имя файла, содержащего XSD схему файла обмена, должно иметь следующий вид:

TR_INFSOOB_2_700_09_09_02_xx, где xx - текущая версия схемы.

Расширение имени файла - xsd.

2.2. Логическая модель файла обмена

Логическая модель файла представлена в графическом виде в Разделе 3 на рис. 1. Элементами логической модели файла обмена являются элементы и атрибуты XML файла. Полный перечень структурных элементов логической модели файла и сведения о них приведены в Разделе 4.

Для каждого структурного элемента логической модели файла в Разделе 4 приводятся следующие сведения:

- Наименование элемента. Приводится полное наименование элемента.

- Сокращенное наименование элемента. Приводится сокращенное наименование элемента. Сокращенные наименования могут записываться буквами и цифрами.

- Признак типа элемента. Может принимать следующие значения: "С" - сложный элемент (имеющий вложенные), "П" - простой элемент (не имеющий вложенных); А - атрибут. Если для определения элемента используется пользовательский тип данных, наименование типа данных (типового элемента) указывается в графе "Дополнительные сведения".

- Формат элемента. Формат <*> представляется в условных обозначениях, которым соответствуют следующие значения: T - символьная строка; N - числовое значение (целое или дробное).

<*> При описании структуры формата файла обмена используются следующие металингвистические конструкции:

<> - метасимволы, используемые для выделения элементов структуры сообщения (логической модели);

| - метасимвол, означающий возможность выбора среди нескольких вариантов значений элемента металингвистической структуры.

Формат символьной строки указывается в виде T(n-k) или T(=k), где n - минимальное количество знаков в строке, k - максимальное количество знаков, символ "-" - разделитель, символ "=" означает фиксированное количество знаков в строке. В случае, если минимальное количество знаков равно 0, формат имеет вид T(0-k). В случае, если максимальное количество знаков не ограничено, формат имеет вид T(n-). В случае, если элемент неопределенной длины, формат имеет вид T.

Формат числового значения указывается в виде N(m.k), где m - максимальное количество знаков в числе, включая знак (для отрицательного числа), целую и дробную часть числа без разделяющей десятичной точки, а k - максимальное число знаков дробной части числа. Если число знаков дробной части числа равно 0 (т.е. число целое), то формат числового значения имеет вид N(m).

Для простых элементов, являющихся базовыми в XML (определенными в http://www.w3.org/TR/xmlschema-0), например, элемент с типом "date", поле "Формат элемента" не заполняется. Для таких элементов в поле "Дополнительная информация" указывается тип базового элемента.

- Признак обязательности элемента определяет обязательность наличия элемента в XML файле. Признак обязательности элемента может принимать следующие значения: "О" - обязательное наличие элемента (наименование элемента и его значение должны присутствовать в файле обмена); "Н" - присутствие элемента необязательно (наименование элемента и его значение в файле обмена могут отсутствовать). Если элемент может принимать ограниченный перечень значений (по классификатору, кодовому словарю и т.п.), то признак обязательности элемента дополняется символом "К". Например: "ОК". В случае, если количество реализаций элемента может быть более одной, то признак обязательности элемента дополняется символом "М". Например: "ОМ, ОКМ".

- Дополнительная информация. Для сложных элементов указывается ссылка на таблицу, в которой описывается состав данного элемента. Для элементов, принимающих ограниченный перечень значений из классификатора (кодового словаря и т.п.), указывается соответствующее наименование классификатора (кодового словаря и т.п.) или приводится перечень возможных значений. Для классификатора (кодового словаря и т.п.) может указываться ссылка на его местонахождение. Для элементов, использующих пользовательский тип данных, указывается наименование типового элемента.

3. ДИАГРАММА ФАЙЛА ОБМЕНА

Рис. 1. Диаграмма структуры файла обмена

4. ПЕРЕЧЕНЬ СТРУКТУРНЫХ ЭЛЕМЕНТОВ ЛОГИЧЕСКОЙ МОДЕЛИ ФАЙЛА ОБМЕНА

Перечень структурных элементов логической модели файла обмена приведен в табл. 4.1.

Таблица 4.1

Описание передаваемого документа (ОписДок)

Наименование элемента Сокращенное наименование (код) элемента Признак типа элемента Формат элемента Признак обязательности элемента Дополнительная информация
Код формы документа по КНД КНДДок П T(=7) О Типовой элемент <КНДТип>. Принимает значение: 1184001
Код налогового органа отправителя в соответствии с СОНО КодНО П T(=4) О Типовой элемент <СОНОТип>
Код налогового органа (в соответствии с СОНО), сформировавшего файлы отправителя КодНО2 П T(=4) О Типовой элемент <СОНОТип>
Налогоплательщик НП П T(12-19) О Для организаций - девятнадцатиразрядный код (идентификационный номер налогоплательщика (ИНН) и код причины постановки на учет (КПП) организации (обособленного подразделения); для физических лиц - двенадцатиразрядный код (ИНН физического лица, при наличии. При отсутствии ИНН - последовательность из двенадцати нулей)
Количество прилагаемых файлов КолФайлПрилож П N(2) О  
Имя прилагаемого файла ИмяФайлПрилож П T(1-150) ОМ Имя файла с расширением. Повторяемость элемента зависит от значения КолФайлПрилож
Дополнительные сведения ДопСв П   Н Типовой элемент <xs:anyType> (множественный)

VIII. Формат описания уведомления банком налогового органа о факте выдачи банковской гарантии налогоплательщику (Версия 01)

1. ОБЩИЕ СВЕДЕНИЯ

1.1. Назначение

Настоящий документ описывает требования к XML файлам передачи в электронном виде сведений описания уведомления банком налогового органа о факте выдачи банковской гарантии налогоплательщику.

2. ОПИСАНИЕ ФАЙЛА ОБМЕНА

2.1. Общие сведения по файлу обмена

Имя файла обмена должно иметь следующий вид:

VO_FVBG

Расширение имени файла - xml. Расширение имени файла может указываться как строчными, так и прописными буквами.

Параметры первой строки файла обмена

Первая строка XML файла должна иметь следующий вид:

<?xml version="1.0" encoding = "windows-1251"?>

Имя файла, содержащего схему файла обмена

Имя файла, содержащего XSD схему файла обмена, должно иметь следующий вид:

VO_FVBG_2_700_11_09_01_xx, где xx - текущая версия схемы.

Расширение имени файла - xsd.

2.2. Логическая модель файла обмена

Логическая модель файла представлена в графическом виде в Разделе 3 на рис. 1. Элементами логической модели файла обмена являются элементы и атрибуты XML файла. Полный перечень структурных элементов логической модели файла и сведения о них приведены в Разделе 4.

Для каждого структурного элемента логической модели файла в Разделе 4 приводятся следующие сведения:

- Наименование элемента. Приводится полное наименование элемента.

- Сокращенное наименование элемента. Приводится сокращенное наименование элемента. Сокращенные наименования могут записываться буквами и цифрами.

- Признак типа элемента. Может принимать следующие значения: "С" - сложный элемент (имеющий вложенные), "П" - простой элемент (не имеющий вложенных); А - атрибут. Если для определения элемента используется пользовательский тип данных, наименование типа данных (типового элемента) указывается в графе "Дополнительные сведения".

- Формат элемента. Формат <*> представляется в условных обозначениях, которым соответствуют следующие значения: T - символьная строка; N - числовое значение (целое или дробное).

<*> При описании структуры формата файла обмена используются следующие металингвистические конструкции:

<> - метасимволы, используемые для выделения элементов структуры сообщения (логической модели);

| - метасимвол, означающий возможность выбора среди нескольких вариантов значений элемента металингвистической структуры.

Формат символьной строки указывается в виде T(n-k) или T(=k), где n - минимальное количество знаков в строке, k - максимальное количество знаков, символ "-" - разделитель, символ "=" означает фиксированное количество знаков в строке. В случае, если минимальное количество знаков равно 0, формат имеет вид T(0-k). В случае, если максимальное количество знаков не ограничено, формат имеет вид T(n-). В случае, если элемент неопределенной длины, формат имеет вид T.

Формат числового значения указывается в виде N(m.k), где m - максимальное количество знаков в числе, включая знак (для отрицательного числа), целую и дробную часть числа без разделяющей десятичной точки, а k - максимальное число знаков дробной части числа. Если число знаков дробной части числа равно 0 (т.е. число целое), то формат числового значения имеет вид N(m).

Для простых элементов, являющихся базовыми в XML (определенными в http://www.w3.org/TR/xmlschema-0), например, элемент с типом "date", поле "Формат элемента" не заполняется. Для таких элементов в поле "Дополнительная информация" указывается тип базового элемента.

- Признак обязательности элемента определяет обязательность наличия элемента в XML файле. Признак обязательности элемента может принимать следующие значения: "О" - обязательное наличие элемента (наименование элемента и его значение должны присутствовать в файле обмена); "Н" - присутствие элемента необязательно (наименование элемента и его значение в файле обмена могут отсутствовать). Если элемент может принимать ограниченный перечень значений (по классификатору, кодовому словарю и т.п.), то признак обязательности элемента дополняется символом "К". Например: "ОК". В случае, если количество реализаций элемента может быть более одной, то признак обязательности элемента дополняется символом "М". Например: "ОМ, ОКМ".

- Дополнительная информация. Для сложных элементов указывается ссылка на таблицу, в которой описывается состав данного элемента. Для элементов, принимающих ограниченный перечень значений из классификатора (кодового словаря и т.п.), указывается соответствующее наименование классификатора (кодового словаря и т.п.) или приводится перечень возможных значений. Для классификатора (кодового словаря и т.п.) может указываться ссылка на его местонахождение. Для элементов, использующих пользовательский тип данных, указывается наименование типового элемента.

3. ДИАГРАММА ФАЙЛА ОБМЕНА

Рис. 1. Диаграмма структуры файла обмена

4. ПЕРЕЧЕНЬ СТРУКТУРНЫХ ЭЛЕМЕНТОВ ЛОГИЧЕСКОЙ МОДЕЛИ ФАЙЛА ОБМЕНА

Перечень структурных элементов логической модели файла обмена приведен в табл. 4.1.

Таблица 4.1

Описание передаваемого документа (описание)

Наименование элемента Сокращенное наименование (код) элемента Признак типа элемента Формат элемента Признак обязательности элемента Дополнительная информация
Код формы документа по КНД КНД П T(=7) О Типовой элемент <КНДТип>. Принимает значение: 1114308
Код налогового органа по месту учета налогоплательщика КодНО П T(=4) О Типовой элемент <СОНОТип>
Номер уведомления НомУвед П T(1-20) О  
Номер банковской гарантии НомГар П T(1-20) О  
Дополнительные сведения ДопСв П   Н Включает типовой элемент <xs:anyType> (множественный)

IX. Формат описания представления отдельных документов в налоговые органы (Версия 01)

1. ОБЩИЕ СВЕДЕНИЯ

1.1. Назначение

Настоящий документ описывает требования к XML файлам передачи в электронном виде сведений при представлении отдельных документов в налоговые органы.

2. ОПИСАНИЕ ФАЙЛА ОБМЕНА

2.1. Общие сведения по файлу обмена

Имя файла обмена должно иметь следующий вид:

TR_PROTDOC

Расширение имени файла - xml. Расширение имени файла может указываться как строчными, так и прописными буквами.

Параметры первой строки файла обмена

Первая строка XML файла должна иметь следующий вид:

<?xml version="1.0" encoding = "windows-1251"?>

Имя файла, содержащего схему файла обмена

Имя файла, содержащего XSD схему файла обмена, должно иметь следующий вид:

TR_PROTDOC_2_700_12_09_01_xx, где xx - текущая версия схемы.

Расширение имени файла - xsd.

2.2. Логическая модель файла обмена

Логическая модель файла представлена в графическом виде в Разделе 3 на рис. 1. Элементами логической модели файла обмена являются элементы и атрибуты XML файла. Полный перечень структурных элементов логической модели файла и сведения о них приведены в Разделе 4.

Для каждого структурного элемента логической модели файла в Разделе 4 приводятся следующие сведения:

- Наименование элемента. Приводится полное наименование элемента.

- Сокращенное наименование элемента. Приводится сокращенное наименование элемента. Сокращенные наименования могут записываться буквами и цифрами.

- Признак типа элемента. Может принимать следующие значения: "С" - сложный элемент (имеющий вложенные), "П" - простой элемент (не имеющий вложенных); А - атрибут. Если для определения элемента используется пользовательский тип данных, наименование типа данных (типового элемента) указывается в графе "Дополнительные сведения".

- Формат элемента. Формат <*> представляется в условных обозначениях, которым соответствуют следующие значения: T - символьная строка; N - числовое значение (целое или дробное).

<*> При описании структуры формата файла обмена используются следующие металингвистические конструкции:

<> - метасимволы, используемые для выделения элементов структуры сообщения (логической модели);

| - метасимвол, означающий возможность выбора среди нескольких вариантов значений элемента металингвистической структуры.

Формат символьной строки указывается в виде T(n-k) или T(=k), где n - минимальное количество знаков в строке, k - максимальное количество знаков, символ "-" - разделитель, символ "=" означает фиксированное количество знаков в строке. В случае, если минимальное количество знаков равно 0, формат имеет вид T(0-k). В случае, если максимальное количество знаков не ограничено, формат имеет вид T(n-). В случае, если элемент неопределенной длины, формат имеет вид T.

Формат числового значения указывается в виде N(m.k), где m - максимальное количество знаков в числе, включая знак (для отрицательного числа), целую и дробную часть числа без разделяющей десятичной точки, а k - максимальное число знаков дробной части числа. Если число знаков дробной части числа равно 0 (т.е. число целое), то формат числового значения имеет вид N(m).

Для простых элементов, являющихся базовыми в XML (определенными в http://www.w3.org/TR/xmlschema-0), например, элемент с типом "date", поле "Формат элемента" не заполняется. Для таких элементов в поле "Дополнительная информация" указывается тип базового элемента.

- Признак обязательности элемента определяет обязательность наличия элемента в XML файле. Признак обязательности элемента может принимать следующие значения: "О" - обязательное наличие элемента (наименование элемента и его значение должны присутствовать в файле обмена); "Н" - присутствие элемента необязательно (наименование элемента и его значение в файле обмена могут отсутствовать). Если элемент может принимать ограниченный перечень значений (по классификатору, кодовому словарю и т.п.), то признак обязательности элемента дополняется символом "К". Например: "ОК". В случае, если количество реализаций элемента может быть более одной, то признак обязательности элемента дополняется символом "М". Например: "ОМ, ОКМ".

- Дополнительная информация. Для сложных элементов указывается ссылка на таблицу, в которой описывается состав данного элемента. Для элементов, принимающих ограниченный перечень значений из классификатора (кодового словаря и т.п.), указывается соответствующее наименование классификатора (кодового словаря и т.п.) или приводится перечень возможных значений. Для классификатора (кодового словаря и т.п.) может указываться ссылка на его местонахождение. Для элементов, использующих пользовательский тип данных, указывается наименование типового элемента.

3. ДИАГРАММА ФАЙЛА ОБМЕНА

Рис. 1 Диаграмма структуры файла обмена

4. ПЕРЕЧЕНЬ СТРУКТУРНЫХ ЭЛЕМЕНТОВ ЛОГИЧЕСКОЙ МОДЕЛИ ФАЙЛА ОБМЕНА

Перечень структурных элементов логической модели файла обмена приведен в табл. 4.1.

Таблица 4.1

Описание передаваемого документа (описание)

Наименование элемента Сокращенное наименование (код) элемента Признак типа элемента Формат элемента Признак обязательности элемента Дополнительная информация
Код формы передаваемого основного документа по КНД КНД П T(=7) О Типовой элемент <КНДТип>. Принимает значение: 1110009 | 1110010 | 1111047 | 1111052 | 1111053 | 1111054 | 1112015
Код налогового органа КодНО П T(=4) О Типовой элемент <СОНОТип>
Дополнительные сведения ДопСв П   Н Включает типовой элемент <xs:anyType> (множественный)

X. Формат описания информационного сообщения об участнике электронного документооборота счетами-фактурами (Версия 01)

1. ОБЩИЕ СВЕДЕНИЯ

1.1. Назначение

Настоящий документ описывает требования к XML файлам передачи в электронном виде сведений при представлении сообщений об участниках электронного документооборота счетами-фактурами в налоговые органы.

2. ОПИСАНИЕ ФАЙЛА ОБМЕНА

2.1. Общие сведения по файлу обмена

Имя файла обмена должно иметь следующий вид:

TR_ISUEDOSF

Расширение имени файла - xml. Расширение имени файла может указываться как строчными, так и прописными буквами.

Параметры первой строки файла обмена

Первая строка XML файла должна иметь следующий вид:

<?xml version="1.0" encoding = "windows-1251"?>

Имя файла, содержащего XSD схему файла обмена, должно иметь следующий вид:

TR_ISUEDOSF_2_700_14_09_01_xx, где xx - текущая версия схемы.

Расширение имени файла - xsd.

2.2. Логическая модель файла обмена

Логическая модель файла представлена в графическом виде в Разделе 3 на рис. 1. Элементами логической модели файла обмена являются элементы и атрибуты XML файла. Полный перечень структурных элементов логической модели файла и сведения о них приведены в Разделе 4.

Для каждого структурного элемента логической модели файла в Разделе 4 приводятся следующие сведения:

- Наименование элемента. Приводится полное наименование элемента.

- Сокращенное наименование элемента. Приводится сокращенное наименование элемента. Сокращенные наименования могут записываться буквами и цифрами.

- Признак типа элемента. Может принимать следующие значения: "С" - сложный элемент (имеющий вложенные), "П" - простой элемент (не имеющий вложенных); А - атрибут. Если для определения элемента используется пользовательский тип данных, наименование типа данных (типового элемента) указывается в графе "Дополнительные сведения".

- Формат элемента. Формат <*> представляется в условных обозначениях, которым соответствуют следующие значения: T - символьная строка; N - числовое значение (целое или дробное).

<*> При описании структуры формата файла обмена используются следующие металингвистические конструкции:

<> - метасимволы, используемые для выделения элементов структуры сообщения (логической модели);

| - метасимвол, означающий возможность выбора среди нескольких вариантов значений элемента металингвистической структуры.

Формат символьной строки указывается в виде T(n-k) или T(=k), где n - минимальное количество знаков в строке, k - максимальное количество знаков, символ "-" - разделитель, символ "=" означает фиксированное количество знаков в строке. В случае, если минимальное количество знаков равно 0, формат имеет вид T(0-k). В случае, если максимальное количество знаков не ограничено, формат имеет вид T(n-). В случае, если элемент неопределенной длины, формат имеет вид T.

Формат числового значения указывается в виде N(m.k), где m - максимальное количество знаков в числе, включая знак (для отрицательного числа), целую и дробную часть числа без разделяющей десятичной точки, а k - максимальное число знаков дробной части числа. Если число знаков дробной части числа равно 0 (т.е. число целое), то формат числового значения имеет вид N(m).

Для простых элементов, являющихся базовыми в XML (определенными в http://www.w3.org/TR/xmlschema-0), например, элемент с типом "date", поле "Формат элемента" не заполняется. Для таких элементов в поле "Дополнительная информация" указывается тип базового элемента.

- Признак обязательности элемента определяет обязательность наличия элемента в XML файле. Признак обязательности элемента может принимать следующие значения: "О" - обязательное наличие элемента (наименование элемента и его значение должны присутствовать в файле обмена); "Н" - присутствие элемента необязательно (наименование элемента и его значение в файле обмена могут отсутствовать). Если элемент может принимать ограниченный перечень значений (по классификатору, кодовому словарю и т.п.), то признак обязательности элемента дополняется символом "К". Например: "ОК". В случае если количество реализаций элемента может быть более одной, то признак обязательности элемента дополняется символом "М". Например: "ОМ, ОКМ".

- Дополнительная информация. Для сложных элементов указывается ссылка на таблицу, в которой описывается состав данного элемента. Для элементов, принимающих ограниченный перечень значений из классификатора (кодового словаря и т.п.), указывается соответствующее наименование классификатора (кодового словаря и т.п.) или приводится перечень возможных значений. Для классификатора (кодового словаря и т.п.) может указываться ссылка на его местонахождение. Для элементов, использующих пользовательский тип данных, указывается наименование типового элемента.

3. ДИАГРАММА ФАЙЛА ОБМЕНА

Рис. 1. Диаграмма структуры файла обмена

4. ПЕРЕЧЕНЬ СТРУКТУРНЫХ ЭЛЕМЕНТОВ ЛОГИЧЕСКОЙ МОДЕЛИ ФАЙЛА ОБМЕНА

Перечень структурных элементов логической модели файла обмена приведен в табл. 4.1.

Таблица 4.1

Описание передаваемого документа (описание)

Наименование элемента Сокращенное наименование (код) элемента Признак типа элемента Формат элемента Признак обязательности элемента Дополнительная информация
Код формы передаваемого основного документа по КНД КНД П T(=7) О Типовой элемент <КНДТип>. Принимает значение: 1115109
Код налогового органа КодНО П T(=4) О Типовой элемент <СОНОТип>
Идентификатор оператора электронного документооборота ИдОперЭДО П T(=3) О В значении элемента могут применяться символы латинского алфавита a - z, цифры 0 - 9, знаки "@", ".", "-".
Идентификаторы являются регистронезависимыми. Значение элемента представляется в виде трехсимвольного кода Оператора ЭДО, услугами которого пользуется Покупатель (Продавец), присваивается ФНС России при включении Оператора ЭДО в Сеть доверенных Операторов ЭДО ФНС России
Идентификатор участника документооборота ИдУчастЭДО П T(=46) О В значении элемента могут применяться символы латинского алфавита a - z, цифры 0 - 9, знаки "@", ".", "-".
Идентификаторы являются регистронезависимыми. Значение элемента представляется в виде <ИдОЭДО><КодПрод(Пок)>,
где:
ИдОЭДО - идентификатор Оператора электронного документооборота (далее - ЭДО), представляется в виде трехсимвольного кода Оператора ЭДО, услугами которого пользуется Покупатель (Продавец), присваивается ФНС России при включении Оператора ЭДО в Сеть доверенных Операторов ЭДО ФНС России;
КодПрод(Пок) - код Продавца (Покупателя), это уникальный код участника, присваиваемый Оператором электронного документооборота, услугами которого пользуется Покупатель (Продавец), с длиной не более 43 символов
Дополнительные сведения ДопСв П   Н Включает типовой элемент <xs:anyType> (множественный)

Приложение N 2
к Унифицированному формату
транспортного контейнера

I. ФОРМАТ ПЕРЕДАЧИ СВЕДЕНИЙ ОПИСАНИЯ ТРАНСПОРТНОЙ ИНФОРМАЦИИ (ВЕРСИЯ 02)

1. ОБЩИЕ СВЕДЕНИЯ

1.1. Назначение

Настоящий документ описывает требования к XML файлам передачи в электронном виде сведений транспортной информации.

2. ОПИСАНИЕ ФАЙЛА ОБМЕНА

2.1. Общие сведения по файлу обмена

Имя файла обмена должно иметь следующий вид:

packageDescription

Расширение имени файла - xml. Расширение имени файла может указываться как строчными, так и прописными буквами.

Параметры первой строки файла обмена

Первая строка XML файла должна иметь следующий вид:

<?xml version="1.0" encoding = "windows-1251"?>

Имя файла, содержащего схему файла обмена

Имя файла, содержащего XSD схему файла обмена, должно иметь следующий вид:

TR_TRKON_2_700_01_09_02_xx, где xx - текущая версия схемы.

Расширение имени файла - xsd.

2.2. Логическая модель файла обмена

Логическая модель файла представлена в графическом виде в Разделе 3 на рис. 1. Элементами логической модели файла обмена являются элементы и атрибуты XML файла. Полный перечень структурных элементов логической модели файла и сведения о них приведены в Разделе 4.

Для каждого структурного элемента логической модели файла в Разделе 4 приводятся следующие сведения:

- Наименование элемента. Приводится полное наименование элемента.

- Сокращенное наименование элемента. Приводится сокращенное наименование элемента. Сокращенные наименования могут записываться буквами и цифрами.

- Признак типа элемента. Может принимать следующие значения: "С" - сложный элемент (имеющий вложенные), "П" - простой элемент (не имеющий вложенных); А - атрибут. Если для определения элемента используется пользовательский тип данных, наименование типа данных (типового элемента) указывается в графе "Дополнительные сведения".

- Формат элемента. Формат <*> представляется в условных обозначениях, которым соответствуют следующие значения: T - символьная строка; N - числовое значение (целое или дробное).

<*> При описании структуры формата файла обмена используются следующие металингвистические конструкции:

<> - метасимволы, используемые для выделения элементов структуры сообщения (логической модели);

| - метасимвол, означающий возможность выбора среди нескольких вариантов значений элемента металингвистической структуры.

Формат символьной строки указывается в виде T(n-k) или T(=k), где n - минимальное количество знаков в строке, k - максимальное количество знаков, символ "-" - разделитель, символ "=" означает фиксированное количество знаков в строке. В случае, если минимальное количество знаков равно 0, формат имеет вид T(0-k). В случае, если максимальное количество знаков не ограничено, формат имеет вид T(n-). В случае, если элемент неопределенной длины, формат имеет вид T.

Формат числового значения указывается в виде N(m.k), где m - максимальное количество знаков в числе, включая знак (для отрицательного числа), целую и дробную часть числа без разделяющей десятичной точки, а k - максимальное число знаков дробной части числа. Если число знаков дробной части числа равно 0 (т.е. число целое), то формат числового значения имеет вид N(m).

Для простых элементов, являющихся базовыми в XML (определенными в http://www.w3.org/TR/xmlschema-0), например, элемент с типом "date", поле "Формат элемента" не заполняется. Для таких элементов в поле "Дополнительная информация" указывается тип базового элемента.

- Признак обязательности элемента определяет обязательность наличия элемента в XML файле. Признак обязательности элемента может принимать следующие значения: "О" - обязательное наличие элемента (наименование элемента и его значение должны присутствовать в файле обмена); "Н" - присутствие элемента необязательно (наименование элемента и его значение в файле обмена могут отсутствовать). Если элемент может принимать ограниченный перечень значений (по классификатору, кодовому словарю и т.п.), то признак обязательности элемента дополняется символом "К". Например: "ОК". В случае, если количество реализаций элемента может быть более одной, то признак обязательности элемента дополняется символом "М". Например: "ОМ, ОКМ".

- Дополнительная информация. Для сложных элементов указывается ссылка на таблицу, в которой описывается состав данного элемента. Для элементов, принимающих ограниченный перечень значений из классификатора (кодового словаря и т.п.), указывается соответствующее наименование классификатора (кодового словаря и т.п.) или приводится перечень возможных значений. Для классификатора (кодового словаря и т.п.) может указываться ссылка на его местонахождение. Для элементов, использующих пользовательский тип данных, указывается наименование типового элемента.

3. ДИАГРАММА ФАЙЛА ОБМЕНА

Рис. 1. Диаграмма структуры файла обмена

4. ПЕРЕЧЕНЬ СТРУКТУРНЫХ ЭЛЕМЕНТОВ ЛОГИЧЕСКОЙ МОДЕЛИ ФАЙЛА ОБМЕНА

Таблица 4.1

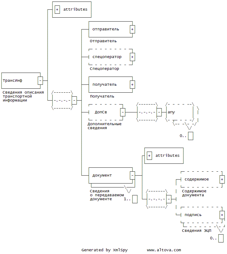
Сведения описания транспортной информации (ТрансИнф)

Наименование элемента Сокращенное наименование (код) элемента Признак типа элемента Формат элемента Признак обязательности элемента Дополнительная информация
Версия формата версияФормата А T(1-10) О Версия формата описания транспортно контейнера В настоящем документе принимает значение "ФНС:1.0"
Код типа документооборота кодТипаДокументооборота А T(=2) ОК Код типа осуществляемого документооборота в соответствии со справочником типов документооборота
Тип документооборота типДокументооборота А T(1-50) О Тип осуществляемого документооборота в соответствии со справочником типов документооборота
Код типа транзакции кодТипаТранзакции А T(=2) О Код типа осуществляемой транзакции, определенной для данного типа документооборота (согласно Приложениям 4 - 11)
Тип транзакции типТранзакции А T(1-50) О Тип осуществляемой транзакции, определенной для данного типа документооборота (согласно Приложениям 4 - 11)
Идентификатор документооборота идентификаторДокументооборота А T(=32) О Универсальный уникальный идентификатор документооборота, который сохраняется в рамках данного цикла обмена документами
Версия передающей программы ВерсПрог А T(1-40) О  
Отправитель отправитель С   О Состав элемента представлен в табл. 4.2 В элементе отправитель описывается отправитель (участник электронного документооборота), первично сформировавший транспортный контейнер
Спецоператор спецоператор С   Н Состав элемента представлен в табл. 4.3 Является обязательным при участии спецоператора в процессе документооборота
Получатель получатель С   О Состав элемента представлен в табл. 4.4 В элементе получатель описывается получатель (участник электронного документооборота), для которого предназначен транспортный контейнер
Дополнительные сведения ДопСв П   Н Типовой элемент <xs:anyType>(множественный) Указывается при необходимости передачи дополнительного сообщения
Сведения о передаваемом документе документ С   ОМ Состав элемента представлен в табл. 4.5

Таблица 4.2

Отправитель (отправитель)

Наименование элемента Сокращенное наименование (код) элемента Признак типа элемента Формат элемента Признак обязательности элемента Дополнительная информация
Идентификатор отправителя идентификаторСубъекта А T(1-46) О В соответствии с требованиями, определенными в разделе Типы участников документооборота и их идентификации
Тип субъекта типСубъекта А T(1-50) О Тип субъекта документооборота в соответствии с определенным списком типов участников в разделе. Типы участников документооборота и их идентификация (п. п. 4.1)

Таблица 4.3

Спецоператор (спецоператор)

Наименование элемента Сокращенное наименование (код) элемента Признак типа элемента Формат элемента Признак обязательности элемента Дополнительная информация
Идентификатор спецоператора идентификаторСубъекта А T(=3) О В соответствии с требованиями, определенными в разделе Типы участников документооборота и их идентификация
Тип субъекта типСубъекта А T(1-50) О Тип субъекта документооборота в соответствии с определенным списком типов участников в разделе. Типы участников документооборота и их идентификация (п. п. 4.1)

Таблица 4.4

Получатель (получатель)

Наименование элемента Сокращенное наименование (код) элемента Признак типа элемента Формат элемента Признак обязательности элемента Дополнительная информация
Идентификатор получателя идентификаторСубъекта А T(1-46) О В соответствии с требованиями, определенными в разделе Типы участников документооборота и их идентификации
Тип субъекта типСубъекта А T(1-50) О Тип субъекта документооборота в соответствии с определенным списком типов участников в разделе. Типы участников документооборота и их идентификация (п. п. 4.1)

Таблица 4.5

Сведения о передаваемом документе (документ)

Наименование элемента Сокращенное наименование (код) элемента Признак типа элемента Формат элемента Признак обязательности элемента Дополнительная информация
Код типа документа кодТипаДокумента А T(=2) О Код типа документа, передаваемого в составе контейнера, определенный для осуществляемой транзакции. Код в соответствии со справочником типов документооборота В соответствии с определенным списком типов документов по передаваемым сведениям
Тип документа типДокумента А T(1-50) О В соответствии с определенным списком типов документов по передаваемым сведениям
Тип содержимого документа типСодержимого А T(1-50) О Тип содержимого документа в соответствии с определенным в Приложении 3 При отсутствии элемента "содержимое" принимает значение unknown
Признак сжатия документа сжат А   О Типовой элемент <xs:boolean> - значение true или false, в зависимости от того, сжато или нет содержимое документа в контейнере (сжатие документа выполняется перед шифрованием)
Признак шифрования зашифрован А   О Типовой элемент <xs:boolean> значение true или false, в зависимости от того, зашифровано или нет содержимое документа в контейнере
Идентификатор документа идентификаторДокумента А T(=32) О Универсальный уникальный идентификатор документа
Исходное имя файла документа исходноеИмяФайла А T(1-150) Н Элемент обязателен в случае, если исходное имя файла определено Имя файла указывается с расширением
Содержимое документа содержимое С   Н Состав элемента представлен в табл. 4.6 Узел содержимое отсутствует, если в транзакции передается лишь ЭП под документом и не передается содержимое документа. В остальных случаях узел содержимое присутствует Обязательность определяется на основании элементов <кодТипаДокументооборота> <кодТипаТранзакции> <кодТипаДокумента> по правилам, определенным в приложениях, описывающих типы документооборота
Сведения ЭП подпись С   НМ Состав элемента представлен в табл. 4.7 Перечисляются ЭП, стоящие под документом Состав элемента представлен в табл. 4.7 Обязательность определяется на основании элементов <кодТипаДокументооборота> <кодТипаТранзакции> <кодТипаДокумента> по правилам, определенным в приложениях, описывающих типы документооборота

Таблица 4.6

Содержимое документа (содержимое)

Наименование элемента Сокращенное наименование (код) элемента Признак типа элемента Формат элемента Признак обязательности элемента Дополнительная информация
Имя файла в контейнере имяФайла А T(1-150) О Имя файла (из набора файлов транспортного контейнера) с содержимым описываемого документа с расширением

Таблица 4.7

Сведения ЭП (подпись)

Наименование элемента Сокращенное наименование (код) элемента Признак типа элемента Формат элемента Признак обязательности элемента Дополнительная информация
Имя файла ЭП в контейнере для данного документа имяФайла А T(1-150) О Имя файла (из набора файлов транспортного контейнера) с содержимым описываемой ЭП с расширением
Роль подписанта роль А T(1-50) О Тип участника документооборота, от имени уполномоченного лица которого сделана данная ЭП

Приложение N 3
к Унифицированному формату
транспортного контейнера

ТИПЫ СОДЕРЖИМОГО

Условное обозначение Описание
plain866 документ в кодировке DOS-866
plain1251 документ в кодировке windows-1251
xml документ в формате XML
html документ в формате HTML
pdf документ в формате PDF
rtf документ в формате RTF
tiff документ в формате TIFF
jpeg документ в формате JPEG
ms-word документ в формате Microsoft Word
ms-excel документ в формате Microsoft Excel
odf-text документ в формате Open Document Text
odf-spreadsheet документ в формате Open Document Spreadsheet
oxml-word документ в формате Open XML Word
oxml-spreadsheet документ в формате Open XML Spreadsheet
unknown <*> произвольные (бинарные) данные

<*> По мере необходимости список возможных типов содержимого может расширяться. Если программное обеспечение встречается с неизвестным для себя типом содержимого, то его следует трактовать как unknown.

Приложение N 4
к Унифицированному формату
транспортного контейнера

ДОКУМЕНТООБОРОТ ПО ПРЕДСТАВЛЕНИЮ НАЛОГОВЫХ ДЕКЛАРАЦИЙ (РАСЧЕТОВ) И БУХГАЛТЕРСКОЙ ОТЧЕТНОСТИ

Таблица 4.1. Тип документооборота

Код Тип документооборота Описание
01 Декларация Документооборот по представлению налоговых деклараций (расчетов) и бухгалтерской отчетности

Таблица 4.2. Типы документов

Код Тип документа Типы содержимого Описание
01 декларация plain866 или xml Налоговая декларация или бухгалтерская отчетность (установленный формат)
02 описание xml Служебный документ, в котором передается описание декларации (формат приведен в приложении 1.I)
10 приложение ms-excel, msword, rtf, tiff, pdf, jpeg Неформализованное приложение
03 доверенность xml Информационное сообщение о доверенности уполномоченного лица (установленный формат)
04 подтверждениеДатыОтправки xml Подтверждение даты отправки документа (установленный формат)
05 уведомлениеОбОтказе xml Уведомление об отказе в приеме налоговой декларации (установленный формат)
06 квитанцияОПриеме xml Квитанция о приеме налоговой декларации (установленный формат)
07 уведомлениеОбУточнении xml Уведомление о необходимости внесения уточнений (установленный формат)
08 извещениеОВводе xml Извещение о вводе декларации в информационную систему налогового органа (установленный формат)
09 извещениеОПолучении xml Извещение о получении документа его получателем (установленный формат)

Таблица 4.3. Типы транзакций

Код Тип транзакции Отправитель Получатель Документы Количество Содержимое Шифрование Подписанты
01 ДекларацияНП абонент налоговыйОрган декларация 1 есть есть абонент
доверенность 0 или 1 есть есть абонент
описание 1 есть нет (отсутствуют)
приложение 0 или более есть есть абонент
подтверждениеДатыОтправки 1 есть нет спецоператор
02 ИзвещениеДекларацияНО налоговыйОрган абонент извещениеОПолучении 1 есть нет налоговыйОрган
03 ИзвещениеПодтверждениеНО налоговыйОрган спецоператор извещениеОПолучении 1 есть нет налоговыйОрган
04 РезультатПриемаДекларацияНО налоговыйОрган абонент квитанцияОПриеме или уведомлениеОбОтказе 1 есть есть налоговыйОрган
декларация <*> 1 в случае квитанции о приеме; 0 в случае уведомления об отказе нет нет налоговыйОрган
05 ИзвещениеРезультатПриемаСОС спецоператор налоговыйОрган извещениеОПолучении 1 есть нет спецоператор
06 ИзвещениеРезультатПриемаНП абонент налоговыйОрган извещениеОПолучении 1 есть нет абонент
07 РезультатОбработкиДекларацияНО налоговыйОрган абонент уведомлениеОбУточнении или извещениеОВводе 1 есть есть налоговыйОрган
08 ИзвещениеРезультатОбработкиСОС спецоператор налоговыйОрган извещениеОПолучении 1 есть нет спецоператор
09 ИзвещениеРезультатОбработкиНП абонент налоговыйОрган извещениеОПолучении 1 есть нет абонент

<*> При отправке квитанции о приеме в транспортный контейнер включается ЭП налогового органа на поступившую декларацию. Поступивший файл декларации в транспортный контейнер не включается. Включаемое ЭП в элемент "Сведения о передаваемом документе (документ)" файла транспортной информации описывается с типом документа "Декларация" кодом типа документа "01".

Таблица 4.4. Типы транзакций
для крупнейших налогоплательщиков,
представляющих отчетность на основании
договоров с инспекциями ФНС России

Код Тип транзакции Отправитель Получатель Документы Количество Содержимое Шифрование Подписанты
01 ДекларацияНП абонент налоговыйОрган декларация 1 есть есть абонент
доверенность 0 или 1 есть есть абонент
описание 1 есть нет (отсутствуют)
приложение 0 или более есть есть абонент
10 ПодтверждениеДекларацияНО налоговыйОрган абонент подтверждениеДатыОтправки 1 есть нет налоговыйОрган
11 ИзвещениеПодтверждениеНП абонент налоговыйОрган извещениеОПолучении 1 есть нет абонент
02 ИзвещениеДекларацияНО налоговыйОрган абонент извещениеОПолучении 1 есть нет налоговыйОрган
04 РезультатПриемаДекларацияНО налоговыйОрган абонент квитанцияОПриеме или уведомлениеОбОтказе 1 есть есть налоговыйОрган
декларация <*> 1 в случае квитанции о приеме; 0 в случае уведомления об отказе нет нет налоговыйОрган
06 ИзвещениеРезультатПриемаНП абонент налоговыйОрган извещениеОПолучении 1 есть нет абонент
07 РезультатОбработкиДекларацияНО налоговыйОрган абонент уведомлениеОбУточнении или извещениеОВводе 1 есть есть налоговыйОрган
09 ИзвещениеРезультатОбработкиНП абонент налоговыйОрган извещениеОПолучении 1 есть нет абонент

<*> При отправке квитанции о приеме в транспортный контейнер включается ЭП налогового органа на поступившую декларацию. Поступивший файл декларации в транспортный контейнер не включается. Включаемое ЭП в элемент "Сведения о передаваемом документе (документ)" файла транспортной информации описывается с типом документа "Декларация" кодом типа документа "01".

Приложение N 5
к Унифицированному формату
транспортного контейнера

ДОКУМЕНТООБОРОТ ПО ОСУЩЕСТВЛЕНИЮ ПИСЬМЕННЫХ ОБРАЩЕНИЙ АБОНЕНТОВ

Таблица 5.1. Тип документооборота

Код Тип документооборота Описание
02 ОбращениеНП Документооборот по осуществлению письменных обращений абонентов в налоговые органы

Таблица 5.2. Типы документов

Код Тип документа Типы содержимого Описание
01 обращение xml Текст обращения (установленный формат)
02 описание xml Служебный документ, в котором передается описание (формат приведен в приложении 1.II)
03 приложение В соответствии с Приложением 3 Неформализованное приложение к письму (Тип содержимого в соответствии с Приложением 3)
04 доверенность xml Информационное сообщение о доверенности уполномоченного лица (установленный формат)
05 подтверждениеДатыОтправки xml Подтверждение даты отправки документа (установленный формат)
06 извещениеОПолучении xml Извещение о получении документа его получателем (установленный формат)
07 уведомлениеОбОтказе xml Уведомление об отказе в приеме обращения (установленный формат)
08 подтверждениеДатыПолучения xml Подтверждение о дате получения налоговым органом документа (установленный формат)

Таблица 5.3. Типы транзакций

Код Тип транзакции Отправитель Получатель Документы Количество Шифрование Подписанты
01 ОбращениеНП абонент налоговыйОрган обращение 1 есть абонент
доверенность 0 или 1 есть абонент
описание 1 нет (отсутствуют)
приложение 0 или более есть абонент
подтверждениеДатыОтправки 1 нет спецоператор
02 ИзвещениеОбращениеНО налоговыйОрган абонент извещениеОПолучении 1 нет налоговыйОрган
03 ИзвещениеПодтверждениеНО налоговыйОрган спецоператор извещениеОПолучении 1 нет налоговыйОрган
04 РезультатПриемаОбращениеНО налоговыйОрган абонент уведомлениеОбОтказе <*> 1 есть налоговыйОрган
05 ИзвещениеРезультатПриемаСОС спецоператор налоговыйОрган извещениеОПолучении 1 нет спецоператор
06 ИзвещениеРезультатПриемаНП абонент налоговыйОрган извещениеОПолучении 1 нет абонент

<*> При отсутствии оснований уведомление об отказе не направляется и связанные с ним транзакции не выполняются.

Таблица 5.4. Типы транзакций
для крупнейших налогоплательщиков,
представляющих отчетность на основании
договоров с инспекциями ФНС России

Код Тип транзакции Отправитель Получатель Документы Количество Шифрование Подписанты
01 ОбращениеНП абонент налоговыйОрган обращение 1 есть абонент
доверенность 0 или 1 есть абонент
описание 1 нет (отсутствуют)
приложение 0 или более есть абонент
10 ПодтверждениеОбращениеНО налоговыйОрган абонент подтверждениеДатыПолучения 1 нет налоговыйОрган
02 ИзвещениеОбращениеНО налоговыйОрган абонент извещениеОПолучении 1 нет налоговыйОрган
11 ИзвещениеПодтверждениеНП абонент налоговыйОрган извещениеОПолучении 1 нет абонент
04 РезультатПриемаОбращениеНО налоговыйОрган абонент уведомлениеОбОтказе <*> 1 есть налоговыйОрган
06 ИзвещениеРезультатПриемаНП абонент налоговыйОрган извещениеОПолучении 1 нет абонент

<*> При отсутствии оснований уведомление об отказе не направляется и связанные с ним транзакции не выполняются.

Приложение N 6
к Унифицированному формату
транспортного контейнера

ДОКУМЕНТООБОРОТ ПО ОСУЩЕСТВЛЕНИЮ ИНДИВИДУАЛЬНОГО ИНФОРМИРОВАНИЯ АБОНЕНТОВ

Таблица 6.1. Тип документооборота

Код Тип документооборота Описание
03 ПисьмоНО Документооборот по осуществлению индивидуального информирования абонентов со стороны налоговых органов

Таблица 6.2. Типы документов

Код Тип документа Типы содержимого Описание
01 письмо xml Текст письма (установленный формат)
02 описание xml Служебный документ, в котором передается описание (формат приведен в приложении 1.II)
03 приложение В соответствии с Приложением 3 Неформализованное приложение к письму (Тип содержимого в соответствии с Приложением 3)
04 подтверждениеДатыОтправки xml Подтверждение даты отправки документа (установленный формат)
05 извещениеОПолучении xml Извещение о получении документа его получателем (установленный формат)

Таблица 6.3. Типы транзакций

Код Тип транзакции Отправитель Получатель Документы Количество Шифрование Подписанты
01 ПисьмоНО налоговыйОрган абонент письмо 1 есть налоговыйОрган
описание 1 нет (отсутствуют)
приложение 0 или более есть налоговыйОрган
02 ПодтверждениеПисьмоСОС спецоператор налоговыйОрган подтверждениеДатыОтправки 1 нет спецоператор
03 ИзвещениеПисьмоНП абонент налоговыйОрган извещениеОПолучении 1 нет абонент
04 ИзвещениеПодтверждениеНО налоговыйОрган спецоператор извещениеОПолучении 1 нет налоговыйОрган

Таблица 6.4. Типы транзакций
для крупнейших налогоплательщиков,
представляющих отчетность на основании
договоров с инспекциями ФНС России

Код Тип транзакции Отправитель Получатель Документы Количество Шифрование Подписанты
01 ПисьмоНО налоговыйОрган абонент письмо 1 есть налоговыйОрган
описание 1 нет (отсутствуют)
приложение 0 или более есть налоговыйОрган
03 ИзвещениеПисьмоНП абонент налоговыйОрган извещениеОПолучении 1 нет абонент

Приложение N 7
к Унифицированному формату
транспортного контейнера

ДОКУМЕНТООБОРОТ ПО ОСУЩЕСТВЛЕНИЮ ИНФОРМАЦИОННОЙ РАССЫЛКИ СО СТОРОНЫ НАЛОГОВЫХ ОРГАНОВ

Таблица 7.1. Тип документооборота

Код Тип документооборота Описание
04 Рассылка Документооборот по осуществлению информационной рассылки со стороны налоговых органов

Таблица 7.2. Типы документов

Код Тип документа Типы содержимого Описание
01 рассылка plain1251 Неформализованный текст информационной рассылки налогового органа
02 описание xml Служебный документ, в котором передается описание (формат приведен в приложении 1.II)
03 приложение (В соответствии с Приложением 3) Неформализованное приложение к рассылке (Тип содержимого в соответствии с Приложением 3)
04 подтверждениеДатыОтправки xml Подтверждение даты отправки рассылки (установленный формат)
05 извещениеОПолучении xml Извещение о получении документа его получателем (установленный формат)

Таблица 7.3. Типы транзакций

Код Тип транзакции Отправитель Получатель Документы Количество Шифрование Подписанты
01 РассылкаНО налоговыйОрган спецоператор рассылка 1 нет налоговыйОрган
описание 1 нет (отсутствуют)
приложение 0 или более нет налоговыйОрган
02 ПодтверждениеРассылкаСОС спецоператор налоговыйОрган подтверждениеДатыОтправки 1 нет спецоператор
03 ИзвещениеПодтверждениеНО налоговыйОрган спецоператор извещениеОПолучении 1 нет налоговыйОрган

Таблица 7.4. Типы транзакций
для крупнейших налогоплательщиков,
представляющих отчетность на основании
договоров с инспекциями ФНС России

Код Тип транзакции Отправитель Получатель Документы Количество Шифрование Подписанты
01 РассылкаНО налоговыйОрган абонент рассылка 1 нет налоговыйОрган
описание 1 нет (отсутствуют)
приложение 0 или более нет налоговыйОрган

Приложение N 8
к Унифицированному формату
транспортного контейнера

ДОКУМЕНТООБОРОТ ПО ОСУЩЕСТВЛЕНИЮ ГРУППОВОЙ ИНФОРМАЦИОННОЙ РАССЫЛКИ СО СТОРОНЫ НАЛОГОВЫХ ОРГАНОВ

Таблица 8.1. Тип документооборота

Код Тип документооборота Описание
05 РассылкаГрупповая Документооборот по осуществлению групповой информационной рассылки со стороны налоговых органов

Таблица 8.2. Типы документов

Код Тип документа Типы содержимого Описание
01 рассылка plain1251 Неформализованный текст информационной рассылки
02 описание xml Служебный документ, в котором передается описание (формат приведен в приложении 1.II)
03 приложение (В соответствии с Приложением 3) Неформализованное приложение к рассылке (Тип содержимого в соответствии с Приложением 3)
04 подтверждениеДатыОтправки xml Подтверждение даты отправки рассылки (установленный формат)
05 извещениеОПолучении xml Извещение о получении рассылки ее получателем (установленный формат)

Таблица 8.3. Типы транзакций

Код Тип транзакции Отправитель Получатель Документы Количество Шифрование Подписанты
01 РассылкаНО налоговыйОрган абонент рассылка 1 нет налоговыйОрган
описание 1 нет (отсутствуют)
приложение 0 или более нет налоговыйОрган
02 ПодтверждениеРассылкаСОС спецоператор налоговыйОрган подтверждениеДатыОтправки 1 нет спецоператор
03 ИзвещениеРассылкаНП абонент налоговыйОрган извещениеОПолучении 1 нет абонент
04 ИзвещениеПодтверждениеНО налоговыйОрган спецоператор извещениеОПолучении 1 нет налоговыйОрган

Таблица 8.4. Типы транзакций
для крупнейших налогоплательщиков,
представляющих отчетность на основании
договоров с инспекциями ФНС России

Код Тип транзакции Отправитель Получатель Документы Количество Шифрование Подписанты
01 РассылкаНО налоговыйОрган абонент рассылка 1 нет налоговыйОрган
описание 1 нет (отсутствуют)
приложение 0 или более нет налоговыйОрган
03 ИзвещениеРассылкаНП абонент налоговыйОрган извещениеОПолучении 1 нет абонент

Приложение N 9
к Унифицированному формату
транспортного контейнера

ДОКУМЕНТООБОРОТ ПО ИНФОРМАЦИОННОМУ ОБСЛУЖИВАНИЮ АБОНЕНТОВ

Таблица 9.1. Тип документооборота

Код Тип документооборота Описание
06 ИОН Документооборот по информационному обслуживанию абонентов со стороны налоговых органов

Таблица 9.2. Типы документов

Код Тип документа Типы содержимого Описание
01 запрос xml Запрос на предоставление информации (установленный формат)
02 описание xml Служебный документ, в котором передается описание запроса (формат приведен в приложении 1.III)
03 доверенность xml Информационное сообщение о доверенности уполномоченного лица (установленный формат)
04 подтверждениеДатыОтправки xml Подтверждение даты отправки (установленный формат)
05 квитанцияОПриеме xml Квитанция о приеме
06 уведомлениеОбОтказе xml Уведомление, содержащее отказ абоненту в предоставлении запрошенных сведений с описанием выявленных ошибок и причин отказа в приеме (установленный формат)
07 ответ xml, rtf, msexcel Документ, содержащий запрошенный абонентом документ (установленный формат)
08 извещениеОПолучении xml Извещение о получении документа его получателем (установленный формат)
09 подтверждениеДатыПолучения xml Подтверждение о дате получения налоговым органом документа (установленный формат)

Таблица 9.3. Типы транзакций

Код Тип транзакции Отправитель Получатель Документы Количество Шифрование Подписанты
01 ЗапросНП абонент налоговыйОрган запрос 1 есть абонент
доверенность 0 или 1 есть абонент
описание 1 нет (отсутствуют)
подтверждениеДатыОтправки 1 нет спецоператор
02 ИзвещениеЗапросНО налоговыйОрган абонент извещениеОПолучении 1 нет налоговыйОрган
03 ИзвещениеПодтверждениеНО налоговыйОрган спецоператор извещениеОПолучении 1 нет налоговыйОрган
04 РезультатПриемаЗапросНО налоговыйОрган абонент квитанцияОПриеме, уведомлениеОбОтказе 1 есть налоговыйОрган
05 ИзвещениеРезультатПриемаСОС спецоператор налоговыйОрган извещениеОПолучении 1 нет спецоператор
06 ИзвещениеРезультатПриемаНП абонент налоговыйОрган извещениеОПолучении 1 нет абонент
07 РезультатОбработкиЗапросНО налоговыйОрган абонент ответ 1 или более есть налоговыйОрган
08 ИзвещениеРезультатОбработкиСОС спецоператор налоговыйОрган извещениеОПолучении 1 нет спецоператор
09 ИзвещениеРезультатОбработкиНП абонент налоговыйОрган извещениеОПолучении 1 нет абонент

Таблица 9.4. Типы транзакций
для крупнейших налогоплательщиков,
представляющих отчетность на основании
договоров с инспекциями ФНС России

Код Тип транзакции Отправитель Получатель Документы Количество Шифрование Подписанты
01 ЗапросНП абонент налоговыйОрган запрос 1 есть абонент
доверенность 0 или 1 есть абонент
описание 1 нет (отсутствуют)
10 ПодтверждениеЗапросНО налоговыйОрган абонент подтверждениеДатыПолучения 1 нет налоговыйОрган
11 ИзвещениеПодтверждениеНП абонент налоговыйОрган извещениеОПолучении 1 нет абонент
04 РезультатПриемаЗапросНО налоговыйОрган абонент квитанцияОПриеме, уведомлениеОбОтказе 1 есть налоговыйОрган
06 ИзвещениеРезультатПриемаНП абонент налоговыйОрган извещениеОПолучении 1 нет абонент
07 РезультатОбработкиЗапросНО налоговыйОрган абонент ответ 1 или более есть налоговыйОрган
09 ИзвещениеРезультатОбработкиНП абонент налоговыйОрган извещениеОПолучении 1 нет абонент

Приложение N 10
к Унифицированному формату
транспортного контейнера

ДОКУМЕНТООБОРОТ ПО УВЕДОМЛЕНИЮ ОБ ОШИБКЕ

Таблица 10.1. Тип документооборота

Код Тип документооборота Описание
07 ОшибкаОбработкиПакета Документооборот по уведомлению со стороны системы электронного документооборота о возникновении ошибки и невозможности обработки входящего пакета

Таблица 10.2. Типы документов

Код Тип документа Типы содержимого Описание
01 сообщениеОбОшибке xml Документ, содержащий текстовое описание ошибки, возникшей при приеме пакета (формат приведен в приложении 1.IV) Степень детализации и информативности описания ошибки, а также наличие или отсутствие кода ошибки, определяется разработчиком ПО. Степень детализации должна быть достаточной для диагностики ошибки техническими службами системы электронного документооборота
02 описаниеОшибочногоПакета xml Сведения транспортной информации пакета (файл packageDescription.xml), при обработке которого произошла ошибка

Таблица 10.3. Типы транзакций

Код Тип транзакции Отправитель Получатель Документы Количество Шифрование Подписанты
01 СообщениеОбОшибке налоговыйОрган спецоператор, абонент сообщениеОбОшибке 1 нет (отсутствуют)
абонент налоговыйОрган
описаниеОшибочногоПакета 0 или 1 нет (отсутствуют)
спецоператор налоговыйОрган

Приложение N 11
к Унифицированному формату
транспортного контейнера

ДОКУМЕНТООБОРОТ ПО ПРЕДСТАВЛЕНИЮ СВЕДЕНИЙ О ДОХОДАХ ПО ФОРМЕ N 2-НДФЛ

Таблица 11.1. Тип документооборота

Код Тип документооборота Описание
08 Сведения2НДФЛ Документооборот по представлению сведений о доходах по форме N 2-НДФЛ

Таблица 11.2. Типы документов

Код Тип документа Типы содержимого Описание
01 форма2НДФЛ xml Сведения о доходах по форме N 2-НДФЛ (установленный формат)
02 описание xml Служебный документ, в котором передается описание сведений о доходах по форме N 2-НДФЛ (формат приведен в приложении 1.V)
03 доверенность xml Информационное сообщение о доверенности уполномоченного лица (установленный формат)
04 подтверждениеДатыОтправки xml Подтверждение даты отправки документа (установленный формат)
05 протоколПриема2НДФЛ xml plain1251 Протокол приема сведений о доходах физических лиц от налоговых агентов (установленный формат)
06 реестрПринятыхДокументов xml, plain1251 Реестр сведений о доходах физических лиц (установленный формат)
07 извещениеОПолучении xml Извещение о получении документа его получателем (установленный формат)

Таблица 11.3. Типы транзакций

Код Тип транзакции Отправитель Получатель Документы Количество Шифрование Подписанты
01 Форма2НДФЛНП абонент налоговыйОрган форма2НДФЛ 1 есть абонент
доверенность 0 или 1 есть абонент
описание 1 нет (отсутствуют)
подтверждениеДатыОтправки 1 нет спецоператор
02 ИзвещениеФорма2НДФЛНО налоговыйОрган абонент извещениеОПолучении 1 нет налоговыйОрган
03 ИзвещениеПодтверждениеНО налоговыйОрган спецоператор извещениеОПолучении 1 нет налоговыйОрган
04 РезультатПриемаФорма2НДФЛНО налоговыйОрган абонент протоколПриема2НДФЛ 1 есть налоговыйОрган
реестрПринятыхДокументов 1 есть налоговыйОрган
05 ИзвещениеРезультатПриемаСОС спецоператор налоговыйОрган извещениеОПолучении 1 нет спецоператор
06 ИзвещениеРезультатПриемаНП абонент налоговыйОрган извещениеОПолучении 1 нет абонент

Таблица 11.4. Типы транзакций
для крупнейших налогоплательщиков,
представляющих отчетность на основании
договоров с инспекциями ФНС России

Код Тип транзакции Отправитель Получатель Документы Количество Шифрование Подписанты
01 Форма2НДФЛНП абонент налоговыйОрган Форма2НДФЛ 1 есть абонент
доверенность 0 или 1 есть абонент
описание 1 нет (отсутствуют)
10 ПодтверждениеФорма2НДФЛНО налоговыйОрган абонент подтверждениеДатыОтправки 1 нет налоговыйОрган
11 ИзвещениеПодтверждениеНП абонент налоговыйОрган извещениеОПолучении 1 нет абонент
02 ИзвещениеФорма2НДФЛНО налоговыйОрган абонент извещениеОПолучении 1 нет налоговыйОрган
04 РезультатПриемаФорма2НДФЛНО налоговыйОрган абонент протоколПриема2НДФЛ 1 есть налоговыйОрган
реестрПринятыхДокументов 1 есть налоговыйОрган
06 ИзвещениеРезультатПриемаНП абонент налоговыйОрган извещениеОПолучении 1 нет абонент

Приложение N 12
к Унифицированному формату
транспортного контейнера

ТРЕБОВАНИЯ К СТРУКТУРЕ ПОЧТОВОГО СООБЩЕНИЯ

1. Общие положения

Сообщение электронной почты содержит реквизиты, перечисленные в разделе 2 данного приложения, и транспортный контейнер, вложенный в него.

Для первичного сообщения, с которого начинается документооборот - значение поля X-Message-ID содержит <идентификаторДокументооборота> из транспортного контейнера. Для сформированных в ответ на поступившие или в ходе их обработки - значение поля X-Message-ID входящего сообщения.

2. Требования к структуре сообщения электронной почты

Для обеспечения обработки сообщений электронной почты на приемном комплексе налогового органа в структуре сообщения электронной почты предусмотрены следующие служебные поля (реквизиты сообщения):

Список служебных полей транспортного сообщения

N п/п Идентификатор реквизита Содержание реквизита Признак обязательности
1 From: Почтовый адрес отправителя почтового сообщения О
2 To: Почтовый адрес получателя почтового сообщения О
4 Message-ID: Идентификатор почтового сообщения - уникальная для данного отправителя сообщений последовательность символов О

В электронном документе нумерация пунктов в таблице соответствует официальному источнику.

5 ContentTransferEncoding: Механизм конвертирования почтового сообщения О
6 Content-Type: Описание типа вложения О
7 ContentDisposition: Описание расположения вложения О
8 ContentLength: Описание длины вложения О
9 Subject: Содержит значение <версияФормата>""<типДокумента>"-"<типТранзакции> О
<типДокумента> указывается в соответствии с алгоритмом, описанным в п. 3.2.4
10 X-Message-ID: Значение поля X-Message-ID содержит <идентификаторДокументооборота> из транспортного контейнера О
11 X-Tax-Code: <кодТранзакции> из транспортного контейнера Н
12 X-Tax-Version Версия формата транспортного контейнера Н

Где: О - наличие поля обязательно

Н - наличие поля необязательно

Поля <From:>, <To:> содержат электронный адрес, заключенный в угловые скобки (символы "<" и ">").

В данных полях может присутствовать наименование отправителя или получателя, не превышающее 80 символов.

Содержащийся в угловых скобках электронный адрес не может превышать 40 символов.

При отправке транспортного контейнера с документами налогоплательщика через специализированного оператора связи в поле <From:> указывается адрес специализированного оператора связи. Для транспортного контейнера с документами для налогоплательщика, направляемого через специализированного оператора связи, в поле <To:> указывается адрес специализированного оператора связи.

Поле <Content-Transfer-Encoding:> содержит тип кодировки почтового сообщения.

Значением поля должна быть строка без пробелов: quoted-printable или base64.

Поле <Content-Type:> содержит ключевое слово: application/octet-stream и через символ ";" с пробелом после него параметр: name=. Параметр name= указывает имя файла транспортного контейнера, заключенное в кавычки (символы " (код 34)).

Поле <Content-Disposition:> содержит ключевое слово: attachment и через символ ";" с пробелом после него параметр: filename=. Транспортный контейнер вложен (ключевое слово attachment) в сообщение электронной почты, передаваемое по телекоммуникационным каналам связи. Параметр filename= содержит имя файла вложения, заключенное в кавычки (символы " (код 34)).

В поле <Content-Length:> указывается количество байт файла вложения. Размер файла транспортного контейнера не может быть нулевым и сам транспортный контейнер не может содержать файлы нулевой длины.

Содержание поля <Subject:> указывается в кодировке Quoted-Printable/Windows-1251 или Base64/Windows-1251 и не может превышать 256 символов.

При использовании кодировки Quoted-Printable/Windows-1251 обязательно кодирование следующих символов:

! (код 33), " (код 34), # (код 35), $ (код 36), @ (код 64), [ (код 91), \ (код 32), ] (код 93), /\ (код 94), ' (код 96), { (код 123), | (код 124), } (код 125), ~ (код 126).

При направлении сообщения об ошибке поле <X-Message-ID:> может содержать значение поля <X-Message-ID> первичного почтового сообщения, если невозможно идентифицировать <идентификатор Документооборота> из транспортного контейнера.

Требования к обязательным реквизитам не исключают применение иных служебных полей сообщения электронной почты на усмотрение разработчика программного обеспечения.

Сообщение электронной почты может иметь только одного получателя.

Сообщение электронной почты должно содержать только один вложенный в него файл транспортного контейнера.

3. Особенности работы с сообщениями электронной почты

Поля сообщения электронной почты заполняются в соответствии с требованиями, описанными в разделе 2 данного приложения, и предназначены только для обеспечения доставки файлов.

Приложение N 13
к Унифицированному формату
транспортного контейнера

ДОКУМЕНТООБОРОТ ПО ПРЕДСТАВЛЕНИЮ В НАЛОГОВЫЙ ОРГАН ЗАЯВЛЕНИЯ О ВВОЗЕ ТОВАРОВ И УПЛАТЕ КОСВЕННЫХ НАЛОГОВ

Таблица 13.1. Тип документооборота

Код Тип документооборота Описание
09 Заявление Документооборот по представлению в налоговый орган заявления о ввозе товаров и уплате косвенных налогов

Таблица 13.2. Типы документов

Код Тип документа Типы содержимого Описание
01 заявление xml Заявление российского покупателя о ввозе товаров и уплате косвенных налогов (установленный формат)
02 описание xml Служебный документ, в котором передается описание заявления (формат приведен в приложении 1.VI)
03 доверенность xml Информационное сообщение о доверенности уполномоченного лица (установленный формат)
04 подтверждениеДатыОтправки xml Подтверждение даты отправки документа (установленный формат)
05 уведомлениеОбОтказе xml Уведомление об отказе в приеме заявления (установленный формат)
06 квитанцияОПриеме xml Квитанция о приеме заявления (установленный формат)
07 сообщениеОПроверке xml Сообщение о проверке заявления (установленный формат)
08 извещениеОПолучении xml Извещение о получении документа его получателем (установленный формат)
09 сообщениеОбОтзывеЗаявления xml Сообщение об отзыве заявления от РФ (установленный формат)
10 сообщениеОНесоответствиях xml Сообщение о несоответствиях (установленный формат)

Таблица 13.3. Типы транзакций

Код Тип транзакции Отправитель Получатель Документы Количество Содержимое Шифрование Подписанты
01 ЗаявлениеНП абонент налоговыйОрган заявление 1 есть есть абонент
доверенность 0 или 1 есть есть абонент
описание 1 есть нет (отсутствуют)
подтверждениеДатыОтправки 1 есть нет спецоператор
02 ИзвещениеЗаявлениеНО налоговыйОрган абонент извещениеОПолучении 1 есть нет налоговыйОрган
03 ИзвещениеПодтверждениеНО налоговыйОрган спецоператор извещениеОПолучении 1 есть нет налоговыйОрган
04 РезультатПриемаЗаявлениеНО налоговыйОрган абонент квитанцияОПриеме или уведомлениеОбОтказе 1 есть есть налоговыйОрган
05 ИзвещениеРезультатПриемаСОС спецоператор налоговыйОрган извещениеОПолучении 1 есть нет спецоператор
06 ИзвещениеРезультатПриемаНП абонент налоговыйОрган извещениеОПолучении 1 есть нет абонент
07 РезультатОбработкиЗаявлениеРФНО налоговыйОрган абонент сообщениеОПроверке 1 есть есть налоговыйОрган
08 ИзвещениеРезультатОбработкиРФСОС спецоператор налоговыйОрган извещениеОПолучении 1 есть нет спецоператор
09 ИзвещениеРезультатОбработкиРФНП абонент налоговыйОрган извещениеОПолучении 1 есть нет абонент
10 СообщениеОбОтзывеЗаявлениеРФНО налоговыйОрган абонент сообщениеОбОтзывеЗаявления 1 в течение 30 календарных дней <*> есть есть налоговыйОрган
11 ИзвещениеОбОтзывеЗаявлениеРФСОС спецоператор налоговыйОрган извещениеОПолучении 1 при наличии сообщениеО бОтзывеЗаявления <**> есть нет спецоператор
12 ИзвещениеОбОтзывеЗаявлениеРФНП абонент налоговыйОрган извещениеОПолучении 1 при наличии сообщениеОбОтзывеЗаявления <**> есть нет абонент
13 РезультатОбработкиЗаявлениеТСНО налоговыйОрган абонент сообщениеОНесоответствиях 1 в течение 30 календарных дней <*> есть есть налоговыйОрган
14 ИзвещениеРезультатОбработкиТССОС спецоператор налоговыйОрган извещениеОПолучении 1 при наличии сообщениеОНесоответствиях <***> есть нет спецоператор
15 ИзвещениеРезультатОбработкиТСНП абонент налоговыйОрган извещениеОПолучении 1 при наличии сообщениеОНесоответствиях <***> есть нет абонент

Таблица 13.4. Типы транзакций
для крупнейших налогоплательщиков,
представляющих отчетность на основании
договоров с инспекциями ФНС России

Код Тип транзакции Отправитель Получатель Документы Количество Содержимое Шифрование Подписанты
01 ЗаявлениеНП абонент налоговыйОрган заявление 1 есть есть абонент
доверенность 0 или 1 есть есть абонент
описание 1 есть нет (отсутствуют)
16 ПодтверждениеЗаявлениеНО налоговыйОрган абонент подтверждениеДатыОтправки 1 есть нет налоговыйОрган
17 ИзвещениеПодтверждениеНП абонент налоговыйОрган извещениеОПолучении 1 есть нет абонент
02 ИзвещениеЗаявлениеНО налоговыйОрган абонент извещениеОПолучении 1 есть нет налоговыйОрган
04 РезультатПриемаЗаявлениеНО налоговыйОрган абонент квитанцияОПриеме или уведомлениеОбОтказе 1 есть есть налоговыйОрган
06 ИзвещениеРезультатПриемаНП абонент налоговыйОрган извещениеОПолучении 1 есть нет абонент
07 РезультатОбработкиЗаявлениеРФНО налоговыйОрган абонент сообщениеОПроверке 1 есть есть налоговыйОрган
09 ИзвещениеРезультатОбработкиРФНП абонент налоговыйОрган извещениеОПолучении 1 есть нет абонент
10 СообщениеОбОтзывеЗаявлениеРФНО налоговыйОрган абонент сообщениеОбОтзывеЗаявления 1 в течение 30 календарных дней <*> есть есть налоговыйОрган
12 ИзвещениеОбОтзывеЗаявлениеРФНП абонент налоговыйОрган извещениеОПолучении 1 при наличии сообщениеОбОтзывеЗаявления <**> есть нет абонент
13 РезультатОбработкиЗаявлениеТСНО налоговыйОрган абонент сообщениеОНесоответствиях 1 в течение 30 календарных дней <*> есть есть налоговыйОрган
15 ИзвещениеРезультатОбработкиТСНП абонент налоговыйОрган извещениеОПолучении 1 при наличии сообщениеОНесоответствиях <***> есть нет абонент

<*> Срок 30 календарных дней исчисляется с даты отправки налоговымОрганом сообщенияОПроверке. После указанного срока документ не направляется и связанные с ним транзакции не выполняются.

<**> При отсутствии сообщениеОбОтзывеЗаявления документ не направляется и связанные с ним транзакции не выполняются.

<***> При отсутствии сообщениеОНесоответствиях документ не направляется и связанные с ним транзакции не выполняются.

Приложение N 14
к Унифицированному формату
транспортного контейнера

ДОКУМЕНТООБОРОТ, ИСПОЛЬЗУЕМЫЙ НАЛОГОВЫМИ ОРГАНАМИ ПРИ РЕАЛИЗАЦИИ СВОИХ ПОЛНОМОЧИЙ В ОТНОШЕНИЯХ, РЕГУЛИРУЕМЫХ ЗАКОНОДАТЕЛЬСТВОМ О НАЛОГАХ И СБОРАХ.

Таблица 14.1. Тип документооборота

Код Тип документооборота Описание
10 Документ Документооборот, используемый налоговыми органами при реализации своих полномочий в отношениях, регулируемых законодательством о налогах и сборах

Таблица 14.2. Типы документов

Код Тип документа Типы содержимого Описание
01 документ xml Информационное сообщение о направляемом документе (установленный формат)
02 описание xml Служебный документ, в котором передается описание документа (формат приведен в приложении 1.VII)
03 приложение В соответствии с Приложением 3 Приложение к документу (Тип содержимого в соответствии с Приложением 3)
04 подтверждениеДатыОтправки xml Подтверждение даты отправки документа (установленный формат)
05 уведомлениеОбОтказе xml Уведомление об отказе в приеме документа (установленный формат)
06 квитанцияОПриеме xml Квитанция о приеме документа (установленный формат)
07 извещениеОПолучении xml Извещение о получении документа его получателем (установленный формат)

Таблица 14.3. Типы транзакций

Код Тип транзакции Отправитель Получатель Документы Количество Содержимое Шифрование Подписанты
01 ДокументНО налоговыйОрган абонент документ 1 есть есть налоговыйОрган
приложение 1 или более есть есть налоговыйОрган
описание 1 есть нет (отсутствуют)
02 ПодтверждениеДокументСОС спецоператор налоговыйОрган подтверждениеДатыОтправки 1 есть нет спецоператор
03 ИзвещениеПодтверждениеНО налоговыйОрган спецоператор извещениеОПолучении 1 есть нет налоговыйОрган
04 ИзвещениеДокументНП абонент налоговыйОрган извещениеОПолучении 1 есть нет абонент
05 РезультатПриемаДокументНП абонент налоговыйОрган квитанцияОПриеме или уведомлениеОбОтказе 1 есть есть абонент
06 ИзвещениеРезультатПриемаНО налоговыйОрган абонент извещениеОПолучении 1 есть нет налоговыйОрган

Таблица 14.4. Типы транзакций
для крупнейших налогоплательщиков,
представляющих отчетность на основании
договоров с инспекциями ФНС России

Код Тип транзакции Отправитель Получатель Документы Количество Содержимое Шифрование Подписанты
01 ДокументНО налоговыйОрган абонент документ 1 есть есть налоговыйОрган
приложение 1 или более есть есть налоговыйОрган
описание 1 есть нет (отсутствуют)
подтверждениеДатыОт правки 1 есть нет налоговыйОрган
04 ИзвещениеДокументНП абонент налоговыйОрган извещениеОПолучении 1 есть нет абонент
05 РезультатПриемаДокументНП абонент налоговыйОрган квитанцияОПриеме или уведомлениеОбОтказе 1 есть есть абонент
06 ИзвещениеРезультатПриемаНО налоговыйОрган абонент извещениеОПолучении 1 есть нет налоговыйОрган

Приложение N 15
к Унифицированному формату
транспортного контейнера

ДОКУМЕНТООБОРОТ "БАНКОВСКИЕ ГАРАНТИИ"

Таблица 15.1. Тип документооборота

Код Тип документооборота Описание
11 Уведомление Уведомление банком налогового органа по месту учета налогоплательщика о факте выдачи банковской гарантии в электронном виде по телекоммуникационным каналам связи

Таблица 15.2. Типы документов

Код Тип документа Типы содержимого Описание
01 уведомление xml Уведомление банком налогового органа по месту учета налогоплательщика о факте выдачи банковской гарантии (установленный формат)
02 описание xml Служебный документ, в котором передается описание банковской гарантии (формат приведен в приложении 1.VIII)
03 подтверждениеДатыОтправки xml Подтверждение даты отправки документа (установленный формат)
04 уведомлениеОбОтказе xml Уведомление об отказе в приеме "Уведомление банка" (установленный формат)
05 квитанцияОПриеме xml Квитанция о приеме "Уведомление банка" (установленный формат)
06 извещениеОПолучении xml Извещение о получении документа его получателем (установленный формат)

Таблица 15.3. Типы транзакций

Код Тип транзакции Отправитель Получатель Документы Количество Содержимое Шифрование Подписанты
01 УведомлениеНП абонент налоговыйОрган уведомление 1 есть есть абонент
описание 1 есть нет (отсутствуют)
подтверждениеДатыОтправки 1 есть нет спецоператор
02 ИзвещениеУведомлениеНО налоговыйОрган абонент извещениеОПолучении 1 есть нет налоговыйОрган
03 ИзвещениеПодтверждениеНО налоговыйОрган спецоператор извещениеОПолучении 1 есть нет налоговыйОрган
04 РезультатПриемаУведомлениеНО налоговыйОрган абонент квитанцияОПриеме или уведомлениеОбОтказе 1 есть есть налоговыйОрган
05 ИзвещениеРезультатПриемаСОС спецоператор налоговыйОрган извещениеОПолучении 1 есть нет спецоператор
06 ИзвещениеРезультатПриемаНП абонент налоговыйОрган извещениеОПолучении 1 есть нет абонент

Таблица 15.4. Типы транзакций
для крупнейших налогоплательщиков,
представляющих отчетность на основании
договоров с инспекциями ФНС России

Код Тип транзакции Отправитель Получатель Документы Количество Содержимое Шифрование Подписанты
01 УведомлениеНП абонент налоговыйОрган уведомление 1 есть есть абонент
описание 1 есть нет (отсутствуют)
07 ПодтверждениеУведомлениеНО налоговыйОрган абонент подтверждениеДатыОтправки 1 есть нет налоговыйОрган
08 ИзвещениеПодтверждениеНП абонент налоговыйОрган извещениеОПолучении 1 есть нет абонент
02 ИзвещениеУведомлениеНО налоговыйОрган абонент извещениеОПолучении 1 есть нет налоговыйОрган
04 РезультатПриемаУведомлениеНО налоговыйОрган абонент квитанцияОПриеме или уведомлениеОбОтказе 1 есть есть налоговыйОрган
06 ИзвещениеРезультатПриемаНП абонент налоговыйОрган извещениеОПолучении 1 есть нет абонент

Приложение N 16
к Унифицированному формату
транспортного контейнера

ДОКУМЕНТООБОРОТ ПО ПРЕДСТАВЛЕНИЮ ОТДЕЛЬНЫХ ДОКУМЕНТОВ В НАЛОГОВЫЕ ОРГАНЫ

Таблица 16.1. Тип документооборота

Код Тип документооборота Описание
12 Представление Документооборот для представления отдельных документов

Таблица 16.2. Типы документов

Код Тип документа Типы содержимого Описание
01 представление xml Документ (установленный формат). КНД основного документа приведены в Таблице 16.5
02 описание xml Служебный документ, в котором передается описание документа представление (формат приведен в приложении 1.IX)
03 приложение В соответствии с Таблицей 16.5 Документы, которые могут идти в составе с основным документом
04 доверенность xml Информационное сообщение о доверенности уполномоченного лица (установленный формат)
05 подтверждениеДатыОтправки xml Подтверждение даты отправки документа (установленный формат)
06 квитанцияОПриеме xml Квитанция о приеме налоговой декларации (установленный формат)
07 уведомлениеОбОтказе xml Уведомление об отказе в приеме налоговой декларации (установленный формат)
08 извещениеОПолучении xml Извещение о получении документа его получателем (установленный формат)

Таблица 16.3. Типы транзакций

Код Тип транзакции Отправитель Получатель Документы Количество Содержимое Шифрование Подписанты
01 ПредставлениеНП абонент налоговыйОрган представление 1 есть есть абонент
доверенность 0 или 1 есть есть абонент
описание 1 есть нет (отсутствуют)
приложение 0 или более есть есть абонент
подтверждениеДатыОтправки 1 есть нет спецоператор
02 ИзвещениеПредставлениеНО налоговыйОрган абонент извещениеОПолучении 1 есть нет налоговыйОрган
03 ИзвещениеПодтверждениеНО налоговыйОрган спецоператор извещениеОПолучении 1 есть нет налоговыйОрган
04 РезультатПриемаПредставлениеНО налоговыйОрган абонент квитанцияОПриеме или уведомлениеОбОтказе 1 есть есть налоговыйОрган
05 ИзвещениеРезультатПриемаСОС спецоператор налоговыйОрган извещениеОПолучении 1 есть нет спецоператор
06 ИзвещениеРезультатПриемаНП абонент налоговыйОрган извещениеОПолучении 1 есть нет абонент

Таблица 16.4. Типы транзакций
для крупнейших налогоплательщиков,
представляющих отчетность на основании
договоров с инспекциями ФНС России

Код Тип транзакции Отправитель Получатель Документы Количество Содержимое Шифрование Подписанты
01 ПредставлениеНП абонент налоговыйОрган представление 1 есть есть абонент
доверенность 0 или 1 есть есть абонент
описание 1 есть нет (отсутствуют)
приложение 0 или более есть есть абонент
07 ПодтверждениеПредставлениеНО налоговыйОрган абонент подтверждениеДатыОтправки 1 есть нет налоговыйОрган
08 ИзвещениеПодтверждениеНП абонент налоговыйОрган извещениеОПолучении 1 есть нет абонент
02 ИзвещениеПредставлениеНО налоговыйОрган абонент извещениеОПолучении 1 есть нет налоговыйОрган
04 РезультатПриемаПредставлениеНО налоговыйОрган абонент квитанцияОПриеме или уведомлениеОбОтказе 1 есть есть налоговыйОрган
06 ИзвещениеРезультатПриемаНП абонент налоговыйОрган извещениеОПолучении 1 есть нет абонент

Таблица 16.5. Типы содержимого приложений

КНД основного документа Типы содержимого приложения Описание
1110009, 110010, 1111047, 1111052, 1111053, 1111054, 1112015 xml Документ (установленный формат)

Приложение N 17
к Унифицированному формату
транспортного контейнера

ДОКУМЕНТООБОРОТ ПО ФОРМИРОВАНИЮ И ВЕДЕНИЮ ИНФОРМАЦИОННОГО РЕСУРСА УЧАСТНИКОВ ЭЛЕКТРОННОГО ДОКУМЕНТООБОРОТА СЧЕТОВ-ФАКТУР

Таблица 17.1. Тип документооборота

Код Тип документооборота Описание
13 Участник Документооборот по формированию и ведению информационного ресурса участников электронного документооборота счетов-фактур

Таблица 17.2. Типы документов

Код Тип документа Типы содержимого Описание
01 участник xml Сообщения об участнике электронного документооборота счетамифактурами от зарегистрированного в системе абонента (установленный формат)
02 описание xml Служебный документ, в котором передается описание документа Участник (формат приведен в приложении 1.X)
03 подтверждениеДатыОтправки xml Подтверждение даты отправки документа (установленный формат)
04 квитанцияОПриеме xml Квитанция о приеме налоговой декларации (установленный формат)
05 уведомлениеОбОтказе xml Уведомление об отказе в приеме налоговой декларации (установленный формат)
06 извещениеОПолучении xml Извещение о получении документа его получателем (установленный формат)

Таблица 17.3. Типы транзакций

Код Тип транзакции Отправитель Получатель Документы Количество Содержимое Шифрование Подписанты
01 УчастникНП абонент налоговыйОрган участник 1 есть есть абонент
описание 1 есть нет (отсутствуют)
подтверждениеДатыОтправки 1 есть нет спецоператор
02 ИзвещениеУчастникНО налоговыйОрган абонент извещениеОПолучении 1 есть нет налоговыйОрган
03 ИзвещениеПодтверждениеНО налоговыйОрган спецоператор извещениеОПолучении 1 есть нет налоговыйОрган
04 РезультатПриемаУчастникНО налоговыйОрган абонент квитанцияОПриеме или уведомлениеОбОтказе 1 есть есть налоговыйОрган
05 ИзвещениеРезультатПриемаСОС спецоператор налоговыйОрган извещениеОПолучении 1 есть нет спецоператор
06 ИзвещениеРезультатПриемаНП абонент налоговыйОрган извещениеОПолучении 1 есть нет абонент

Таблица 17.4. Типы транзакций
для крупнейших налогоплательщиков,
представляющих отчетность на основании
договоров с инспекциями ФНС России

Код Тип транзакции Отправитель Получатель Документы Количество Содержимое Шифрование Подписанты
01 УчастникНП абонент налоговыйОрган Участник 1 есть есть абонент
описание 1 есть нет (отсутствуют)
07 ПодтверждениеУчастникНО налоговыйОрган абонент подтверждениеДатыОтправки 1 есть нет налоговыйОрган
08 ИзвещениеПодтверждениеНП абонент налоговыйОрган извещениеОПолучении 1 есть нет абонент
02 ИзвещениеУчастникНО налоговыйОрган абонент извещениеОПолучении 1 есть нет налоговыйОрган
04 РезультатПриемаУчастникНО налоговыйОрган абонент квитанцияОПриеме или уведомлениеОбОтказе 1 есть есть налоговыйОрган
06 ИзвещениеРезультатПриемаНП абонент налоговыйОрган извещениеОПолучении 1 есть нет абонент