Приказ Минкультуры РФ от 22.12.2011 N 1216

"Об утверждении Административного регламента по предоставлению Федеральным архивным агентством государственной услуги "Организация информационного обеспечения граждан, органов государственной власти, местного самоуправления, организаций и общественных объединений на основе документов Архивного фонда Российской Федерации и других архивных документов"
Редакция от 22.12.2011 — Документ утратил силу, см. «Приказ Минкультуры РФ от 20.02.2017 N 209»

Зарегистрировано в Минюсте России 3 мая 2012 г. N 24042


МИНИСТЕРСТВО КУЛЬТУРЫ РОССИЙСКОЙ ФЕДЕРАЦИИ

ПРИКАЗ
от 22 декабря 2011 г. N 1216

ОБ УТВЕРЖДЕНИИ АДМИНИСТРАТИВНОГО РЕГЛАМЕНТА ПО ПРЕДОСТАВЛЕНИЮ ФЕДЕРАЛЬНЫМ АРХИВНЫМ АГЕНТСТВОМ ГОСУДАРСТВЕННОЙ УСЛУГИ "ОРГАНИЗАЦИЯ ИНФОРМАЦИОННОГО ОБЕСПЕЧЕНИЯ ГРАЖДАН, ОРГАНОВ ГОСУДАРСТВЕННОЙ ВЛАСТИ, МЕСТНОГО САМОУПРАВЛЕНИЯ, ОРГАНИЗАЦИЙ И ОБЩЕСТВЕННЫХ ОБЪЕДИНЕНИЙ НА ОСНОВЕ ДОКУМЕНТОВ АРХИВНОГО ФОНДА РОССИЙСКОЙ ФЕДЕРАЦИИ И ДРУГИХ АРХИВНЫХ ДОКУМЕНТОВ"

В соответствии с Федеральным законом от 27 июля 2010 года N 210-ФЗ "Об организации предоставления государственных и муниципальных услуг" (Собрание законодательства Российской Федерации, 2010, N 31, ст. 4179; 2011, N 15, ст. 2038, N 27, ст. 3880, N 29, ст. 4291, N 30 (ч. I), ст. 4587, N 49 (ч. V), ст. 7061, N 27, ст. 3873), постановлением Правительства Российской Федерации от 16 мая 2011 года N 373 "О разработке и утверждении административных регламентов исполнения государственных функций и административных регламентов предоставления государственных услуг" (Собрание законодательства Российской Федерации, 2011, N 22, ст. 3169, N 35, ст. 5092) приказываю:

1. Утвердить прилагаемый Административный регламент по предоставлению Федеральным архивным агентством государственной услуги "Организация информационного обеспечения граждан, органов государственной власти, местного самоуправления, организаций и общественных объединений на основе документов Архивного фонда Российской Федерации и других архивных документов".

2. Признать утратившим силу приказ Министерства культуры Российской Федерации от 21 мая 2009 года N 271 "Об утверждении Административного регламента по предоставлению Федеральным архивным агентством государственной услуги "Организация информационного обеспечения граждан, органов государственной власти, местного самоуправления, организаций и общественных объединений на основе документов Архивного фонда Российской Федерации и других архивных документов" (Бюллетень нормативных актов федеральных органов исполнительной власти, N 40, 2009) (Зарегистрировано в Минюсте России 01.09.2009, N 14676).

3. Направить настоящий приказ на государственную регистрацию в Министерство юстиции Российской Федерации.

4. Контроль за исполнением приказа возложить на Руководителя Федерального архивного агентства А.Н. Артизова.

Министр
А.А.АВДЕЕВ

УТВЕРЖДЕН
приказом Министерства культуры
Российской Федерации
от __________ N ______

АДМИНИСТРАТИВНЫЙ РЕГЛАМЕНТ
ПО ПРЕДОСТАВЛЕНИЮ ФЕДЕРАЛЬНЫМ АРХИВНЫМ АГЕНТСТВОМ ГОСУДАРСТВЕННОЙ УСЛУГИ "ОРГАНИЗАЦИЯ ИНФОРМАЦИОННОГО ОБЕСПЕЧЕНИЯ ГРАЖДАН, ОРГАНОВ ГОСУДАРСТВЕННОЙ ВЛАСТИ, МЕСТНОГО САМОУПРАВЛЕНИЯ, ОРГАНИЗАЦИЙ И ОБЩЕСТВЕННЫХ ОБЪЕДИНЕНИЙ НА ОСНОВЕ ДОКУМЕНТОВ АРХИВНОГО ФОНДА РОССИЙСКОЙ ФЕДЕРАЦИИ И ДРУГИХ АРХИВНЫХ ДОКУМЕНТОВ"

I. Общие положения

Предмет регулирования регламента

1. Административный регламент по предоставлению Федеральным архивным агентством государственной услуги "Организация информационного обеспечения граждан, органов государственной власти, местного самоуправления, организаций и общественных объединений на основе документов Архивного фонда Российской Федерации и других архивных документов" (далее - Регламент) разработан в целях повышения качества информационного обеспечения ретроспективной документной информацией физических и юридических лиц и определяет стандарт и последовательность действий (административных процедур) Федерального архивного агентства (далее - Росархив), а также порядок взаимодействия Росархива с федеральными государственными архивами, федеральными органами государственной власти, уполномоченными органами исполнительной власти субъектов Российской Федерации в области архивного дела, иными органами государственной власти, органами местного самоуправления и организациями (далее - органы и организации) при предоставлении государственной услуги.

Круг заявителей

2. Государственная услуга предоставляется в отношении граждан Российской Федерации, иностранных граждан и лиц без гражданства; органов государственной власти, местного самоуправления; организаций и общественных объединений; юридических и физических лиц, имеющих право в соответствии с законодательством Российской Федерации либо в силу наделения их заявителями в порядке, установленном законодательством Российской Федерации, полномочиями выступать от их имени (далее - заявители).

Требования к порядку информирования о правилах предоставления государственной услуги

3. Государственная услуга по организации информационного обеспечения заявителей предоставляется Росархивом.

4. Место нахождения центрального аппарата Росархива и его почтовый адрес: 103132, г. Москва, ул. Ильинка, д. 12.

5. Электронный адрес Росархива: rosarhiv@archives.ru; сайт Росархива "Архивы России": www.rusarchives.ru.

6. Справочные телефоны:

организация исполнения тематических запросов - (495) 606-35-31, 606-49-45;

организация исполнения социально-правовых запросов - (495) 606-43-05; 606-46-03;

факс Росархива: 606-55-87.

7. Прием граждан должностными лицами Росархива осуществляется в соответствии с графиком приема, утвержденным руководителем Росархива и размещенным на официальном сайте Росархива "Архивы России".

8. Информация о месте нахождения, контактных телефонах и адресах подведомственных Росархиву федеральных государственных архивов содержится в Приложении N 1 к настоящему Административному регламенту.

9. Сведения о месте нахождения уполномоченных органов исполнительной власти субъектов Российской Федерации в области архивного дела, их почтовом и электронном адресах, контактных телефонах размещена на официальном сайте Росархива "Архивы России" (http://www.rusarchives.ru).

10. Информирование по процедуре предоставления государственной услуги производится:

по телефону;

по письменным обращениям;

при личном обращении;

на официальном сайте Росархива "Архивы России";

на "Едином портале государственных и муниципальных услуг".

11. При консультировании заявителей по телефону и на личном приеме должностные лица Росархива дают исчерпывающую информацию по вопросам организации рассмотрения запросов, связанных с информационным обеспечением заявителей.

II. Стандарт предоставления государственной услуги

Наименование государственной услуги

12. Государственная услуга по организации информационного обеспечения граждан, органов государственной власти, местного самоуправления, организаций и общественных объединений на основе документов Архивного фонда Российской Федерации и других архивных документов (далее - государственная услуга).

Наименование федерального органа исполнительной власти, предоставляющего государственную услугу

13. Предоставление государственной услуги по организации информационного обеспечения заявителей осуществляет Росархив.

Работу по информационному обеспечению заявителей осуществляют органы и организации при наличии у них архивных документов, необходимых для исполнения тематических и социально-правовых запросов.

14. Информация о месте нахождения, контактных телефонах и адресах подведомственных Росархиву федеральных государственных архивов содержится в приложении N 1 к настоящему Административному регламенту.

15. Сведения о месте нахождения Росархива, уполномоченных органов исполнительной власти субъектов Российской Федерации в области архивного дела, их почтовом и электронном адресах, контактных телефонах размещена на официальном сайте Росархива "Архивы России" (http://www.rusarchives.ru).

16. При предоставлении государственной услуги запрещается требовать от заявителя действий, в том числе согласований, необходимых для получения государственной услуги и связанных с обращением в иные государственные органы и организации, за исключением получения услуг, включенных в перечень услуг, которые являются необходимыми и обязательными для предоставления государственных услуг, утвержденный Правительством Российской Федерации.

Результат предоставления государственной услуги

17. Результатом предоставления государственной услуги являются:

информационные письма;

архивные справки;

архивные выписки;

архивные копии;

тематические перечни;

тематические подборки копий архивных документов;

тематические обзоры архивных документов;

ответы об отсутствии запрашиваемых сведений;

рекомендации о дальнейших путях поиска необходимой информации;

уведомления о направлении соответствующих запросов на исполнение по принадлежности в другие органы и организации.

Срок предоставления государственной услуги

18. Запросы российских, иностранных граждан и лиц без гражданства; органов государственной власти, местного самоуправления; организаций и общественных объединений; юридических и физических лиц, имеющих право в соответствии с законодательством Российской Федерации либо в силу наделения их заявителями в порядке, установленном законодательством Российской Федерации, полномочиями выступать от их имени о предоставлении информации, поступившие в Росархив, в течение 15 дней со дня их регистрации направляются по принадлежности в органы и организации для исполнения и ответа заявителю, о чем Росархив сообщает заявителю.

19. При рассмотрении Росархивом запросов федеральных органов государственной власти, связанных с исполнением ими своих полномочий и функций, Росархив дает ответы на эти запросы и предоставляет запрашиваемую информацию в течение 30 дней со дня их регистрации. В случае если запрашиваемая федеральным органом государственной власти информация не может быть предоставлена в этот срок или срок, указанный в запросе, из-за необходимости проведения масштабной поисковой работы по комплексу архивных документов, в том числе хранящихся в нескольких архивохранилищах, Росархив уведомляет федеральный орган государственной власти о продлении на определенный срок рассмотрения запроса.

20. При поступлении в Росархив запросов заявителей, которые не могут быть исполнены без предоставления уточненных или дополнительных сведений, Росархив в 10-дневный срок запрашивает заявителя об уточнении и дополнении запроса необходимыми для его исполнения сведениями.

21. Сведения, содержащие персональные данные о третьих лицах, представляются уполномоченному лицу на основании доверенности, оформленной в установленном законодательством Российской Федерации порядке.

Перечень нормативных правовых актов, регулирующих отношения, возникающие в связи с предоставлением государственной услуги

22. Предоставление государственной услуги осуществляется в соответствии со следующими нормативными правовыми актами:

Конституция Российской Федерации (принята всенародным голосованием 12 декабря 1993 года) (с учетом поправок, внесенных Законами Российской Федерации о поправках к Конституции Российской Федерации от 30 декабря 2008 г. N 6-ФКЗ, от 30 декабря 2008 г. N 7-ФКЗ) ("Российская газета", 1993, N 237; 2009, N 7; 2008, N 267);

Закон Российской Федерации от 21 июля 1993 г. N 5485-1 "О государственной тайне" (Собрание законодательства Российской Федерации, 1997, N 1, ст. 8220 - 8235; 1997, N 41, ст. 4673; 2003, N 27 (ч. I), ст. 2700; 2003, N 46 (ч. II), ст. 4449; 2004, N 27, ст. 2711; 2004, N 35, ст. 3607; 2007, N 49, ст. 6055; 2007, N 49, ст. 6079; 1996, N 15, ст. 1768; 2009, N 29, ст. 3617; 2002, N 52 (ч. II), ст. 5288; 2003, N 6, ст. 549; 2010, N 47, ст. 6032; 2011, N 30 (ч. I), ст. 4590, ст. 4596, N 46, ст. 6407);

Федеральный закон от 22 октября 2004 г. N 125-ФЗ "Об архивном деле в Российской Федерации" (Собрание законодательства Российской Федерации, 2004, N 43, ст. 4169; 2006, N 50, ст. 5280; 2007, N 49, ст. 6079; 2008, N 20, ст. 2253; 2010, N 19, ст. 2291, N 31, ст. 4196);

Федеральный закон от 2 мая 2006 г. N 59-ФЗ "О порядке рассмотрения обращений граждан Российской Федерации" (Собрание законодательства Российской Федерации, 2006, N 19, ст. 2060; 2010, N 27, ст. 3410, N 31, ст. 4196);

Федеральный закон от 27 июля 2006 г. N 149-ФЗ "Об информации, информационных технологиях и о защите информации" (Собрание законодательства Российской Федерации, 2006, N 31 (ч. I), ст. 3448; 2010, N 31, ст. 4196; 2011, N 15, ст. 2038, N 30 (ч. I), ст. 4600);

Федеральный закон от 27 апреля 1993 г. N 4866-1 "Об обжаловании в суд действий и решений, нарушающих права и свободы граждан" ("Российская газета", 1993, N 89; Собрание законодательства Российской Федерации, 1995, N 51, ст. 4970; 2009, N 7, ст. 772);

Федеральный закон от 27 июля 2010 г. N 210-ФЗ "Об организации предоставления государственных и муниципальных услуг" (Собрание законодательства Российской Федерации, 2010, N 31, ст. 4179; 2011, N 15, ст. 2038, N 27, ст. 3880, N 29, ст. 4291, N 30 (ч. I), ст. 4587, N 49 (ч. V), ст. 7061, N 27, ст. 3873);

Указ Президента Российской Федерации от 31 декабря 1993 г. N 2334 "О дополнительных гарантиях прав граждан на информацию" (Собрание актов Президента и Правительства Российской Федерации, 1994, N 2, ст. 74; 1997, N 3, ст. 367; 2000, N 36, ст. 3636);

"Основы законодательства Российской Федерации о культуре", утвержденные Верховным Советом Российской Федерации от 9 октября 1992 г. N 3612-1 ("Российская газета", 1992, N 248; Собрание законодательства Российской Федерации, 1999, N 26, ст. 3172; 2004, N 35, ст. 3607; 2006, N 1, ст. 10; 2006, N 45, ст. 4627; 2007, N 1 (ч. I), ст. 21; 2008, N 30 (ч. II), ст. 3616; 2009, N 52 (ч. I), ст. 6411; 2010, N 19, ст. 2291; 2001, N 1 (ч. I), ст. 2; 2001, N 53 (ч. I), ст. 5030; 2002, N 52 (ч. I), ст. 5132; 2003, N 52 (ч. I), ст. 5038);

постановление Правительства Российской Федерации от 26 июня 1995 г. N 609 "Об утверждении Положения об основах хозяйственной деятельности и финансирования организаций культуры и искусства" (Собрание законодательства Российской Федерации, 1995, N 28, ст. 2670; 2002, N 52 (ч. II), ст. 5225);

постановление Правительства Российской Федерации от 17 июня 2004 г. N 290 "Об утверждении Положения о Федеральном архивном агентстве" (Собрание законодательства Российской Федерации, 2004, N 25, ст. 2572; 2008, N 22, ст. 2583, N 46, ст. 5337; 2009, N 33, ст. 4081; 2010, N 26, ст. 3350; 2011, N 6, ст. 888, N 14, ст. 1935);

постановление Правительства Российской Федерации от 19 января 2005 г. N 30 "О Типовом регламенте взаимодействия федеральных органов исполнительной власти" (Собрание законодательства Российской Федерации, 2005, N 4, ст. 305; N 47, ст. 4933; 2007, N 43, ст. 5202; 2008, N 9, ст. 852; 2008, N 14, ст. 1413; 2009, N 12, ст. 1429; 2009, N 25, ст. 3060; 2009, N 41, ст. 4790; 2009, N 49 (ч. II), ст. 5970; 2010, N 9, ст. 964; N 22, ст. 2776; N 40, ст. 5072; 2011, N 34, ст. 4986; N 35, ст. 5092);

постановление Правительства Российской Федерации от 28 июля 2005 г. N 452 "О Типовом регламенте внутренней организации федеральных органов исполнительной власти" (Собрание законодательства Российской Федерации, 2005, N 31, ст. 3233; 2007, N 43, ст. 5202; 2008, N 9, ст. 852; N 14, ст. 1413; N 46, ст. 5337; 2009, N 12, ст. 1443; N 19, ст. 2346; N 25, ст. 3060; N 47, ст. 5675; N 49 (ч. II), ст. 5970; 2010, N 9, ст. 964; N 22, ст. 2776; N 40, ст. 5072; 2011, N 34, ст. 4986; N 35, ст. 5092; N 15, ст. 2131);

постановление Правительства Российской Федерации от 16 мая 2011 г. N 373 "О разработке и утверждении административных регламентов исполнения государственных функций и административных регламентов предоставления государственных услуг" (Собрание законодательства Российской Федерации, 2011, N 22, ст. 3169, N 35, ст. 5092);

постановление Правительства Российской Федерации от 15 июня 2009 г. N 477 "Об утверждении Правил делопроизводства в федеральных органах исполнительной власти" (Собрание законодательства Российской Федерации, 2009, N 25, ст. 3060; 2011, N 37, ст. 5263);

приказ Федерального архивного агентства от 20 июля 2010 г. N 54 "Об утверждении Регламента Федерального архивного агентства" (зарегистрирован Министерством юстиции Российской Федерации 30 сентября 2010 г., регистрационный N 18592, Бюллетень нормативных актов федеральных органов исполнительной власти, 2010, N 45);

приказ Министерства культуры и массовых коммуникаций Российской Федерации от 18 января 2007 г. N 19 "Об утверждении Правил организации хранения, комплектования, учета и использования документов Архивного фонда Российской Федерации и других архивных документов в государственных и муниципальных архивах, музеях и библиотеках, организациях Российской академии наук" (зарегистрирован Министерством юстиции Российской Федерации 6 марта 2007 г., регистрационный N 9059, Бюллетень нормативных актов федеральных органов исполнительной власти, 2007, N 20), с изменениями, внесенными приказом Министерства культуры Российской Федерации от 16 февраля 2009 г. N 68 (зарегистрирован Министерством юстиции Российской Федерации 5 мая 2009 г., регистрационный N 13893, "Российская газета", 2009, N 89).

Исчерпывающий перечень документов, необходимых в соответствии с нормативными правовыми актами для предоставления государственной услуги

23. Основанием для предоставления государственной услуги является запрос заявителя в письменной форме по почте в Росархив; запрос, поступивший в Росархив по электронной почте; запрос, поступивший в Росархив по факсу; запрос, поступивший на официальный сайт Росархива; при личном обращении в Росархив.

24. В запросе заявителя должны быть указаны:

а. наименование юридического лица на бланке организации; для граждан - фамилия, имя и отчество (последнее - при наличии);

б. почтовый и/или электронный адрес заявителя;

в. интересующие заявителя тема, вопрос, событие, факт, сведения и хронологические рамки запрашиваемой информации;

г. форма получения заявителем информации (информационное письмо, архивная справка, архивная выписка; архивные копии, тематический перечень, тематический обзор документов);

д. личная подпись гражданина или подпись должностного лица;

е. дата отправления.

25. Для истребования сведений, содержащих персональные данные о третьих лицах, дополнительно представляются документы, подтверждающие полномочия заявителя, предусмотренные законодательством Российской Федерации.

26. Запрещается требовать от заявителя предоставлять документы и информацию или осуществлять действия, представление или осуществление которых не предусмотрено нормативными правовыми актами, регулирующими отношения, возникающие в связи с предоставлением государственной услуги.

27. Запрещается требовать от заявителя предоставлять документы и информацию, которые находятся в распоряжении органов, предоставляющих государственные и муниципальные услуги, иных государственных и муниципальных органов и организаций.

28. Данный перечень является исчерпывающим и не предполагает межведомственного информационного взаимодействия.

Исчерпывающий перечень оснований для отказа в приеме документов, необходимых для предоставления государственной услуги

Обращение, поступившее в Росархив, подлежит обязательному приему.

Исчерпывающий перечень оснований для приостановления или отказа в предоставлении государственной услуги

29. Запрос не подлежит рассмотрению в следующих случаях.

а. если запросы заявителей не содержат наименования юридического лица (для гражданина - фамилия, имя, отчество (последнее - при наличии)), почтового адреса и/или электронного адреса заявителя;

б. если в запросе заявителя отсутствуют необходимые сведения для проведения поисковой работы;

в. если запрос заявителя не поддается прочтению, ответ на запрос не дается и он не подлежит направлению на рассмотрение Руководителю Росархива или уполномоченному на то лицу, о чем сообщается гражданину, направившему запрос, если его фамилия и почтовый адрес поддаются прочтению;

г. если ответ по существу поставленного в нем вопроса не может быть дан без разглашения сведений, составляющих государственную или иную охраняемую федеральным законом тайну, заявителю сообщается о невозможности дать ответ по существу поставленного в нем вопроса в связи с недопустимостью разглашения указанных сведений. Указанная информация может быть предоставлена только при наличии у заявителя документально подтвержденных прав на получение сведений, содержащих государственную тайну и/или конфиденциальную информацию;

д. если в запросе обжалуется судебное решение;

е. если в запросе содержится вопрос, на который заявителю ранее многократно давались письменные ответы по существу, и при этом не приводятся новые доводы или обстоятельства. Руководитель Росархива или уполномоченное на то лицо вправе принять решение о безосновательности очередного запроса и прекращении переписки по данному вопросу при условии, что указанный запрос и ранее направляемые запросы направлялись в один и тот же государственный орган, орган местного самоуправления или одному и тому же должностному лицу. О данном решении уведомляется заявитель, направивший обращение;

ж. если в запросе содержатся нецензурные либо оскорбительные выражения, угрозы жизни, здоровью и имуществу должностного лица, а также членов его семьи. Должностное лицо вправе оставить запрос без ответа по сути поставленных в нем вопросов и сообщить заявителю, направившему его, о недопустимости злоупотребления правом;

з. отсутствие у заявителя документов, подтверждающих его полномочия выступать от имени третьих лиц.

30. Основания для приостановления предоставления государственной услуги отсутствуют.

Перечень услуг, которые являются необходимыми и обязательными для предоставления государственной услуги, в том числе сведения о документе (документах), выдаваемом (выдаваемых) организациями, участвующими в предоставлении государственной услуги

31. Других услуг, которые являются необходимыми и обязательными для предоставления государственной услуги, законодательством Российской Федерации не предусмотрено.

Порядок, размер и основания взимания государственной пошлины или иной платы, взимаемой за предоставление государственной услуги

32. Росархив осуществляет предоставление государственной услуги по организации исполнения тематических запросов государственного органа или органа местного самоуправления, связанных с исполнением ими своих функций и социально-правовых запросов, бесплатно.

33. Социально-правовые запросы исполняются органами и организациями бесплатно.

34. Государственные и муниципальные архивы осуществляют исполнение запросов государственных органов и органов местного самоуправления, связанных с исполнением ими своих полномочий и функций, бесплатно.

35. Тематический запрос государственного органа или органа местного самоуправления, связанный с исполнением ими своих функций, архив рассматривает в первоочередном порядке в установленные законодательством либо в согласованные с ними сроки. Исполнение такого запроса осуществляется бесплатно.

36. Исполнение тематического запроса организации или гражданина организуется архивом в порядке оказания платных услуг (в том числе на основе договора) или безвозмездно. Сроки и стоимость работ по исполнению указанного запроса в предварительном порядке, установленном архивным учреждением, согласовываются с заявителем.

37. Генеалогический запрос заявителя архив исполняет в порядке оказания платных услуг (в том числе на основе договора). Указанный запрос может исполняться как в отношении заявителя, так и в установленном порядке в отношении других лиц. Сроки и стоимость работ определяются руководством архивных учреждений в соответствии с утверждаемыми ими прейскурантами.

Срок и порядок регистрации запроса заявителя о предоставлении государственной услуги

38. Запрос заявителя в течение трех дней с момента поступления в Росархив подлежит обязательной регистрации в Общем отделе с режимно-секретной частью Управления организации архивных услуг (далее - Общий отдел). В случае поступления запроса в день, предшествующий праздничным или выходным дням, регистрация их может производиться в рабочий день, следующий за праздничным или выходными днями.

Требования к помещениям, в которых предоставляется государственная услуга, к месту ожидания и приема заявителей, размещению и оформлению визуальной, текстовой информации о порядке предоставления таких услуг

39. В местах предоставления государственной услуги предусматривается оборудование доступных мест общественного пользования (туалетов) и хранения верхней одежды граждан.

40. Для ожидания гражданами приема и заполнения необходимых для предоставления государственной услуги документов отводятся места, оборудованные стульями, столами (стойками) для возможного оформления документов, которые обеспечиваются писчей бумагой и ручками.

41. Вход и передвижение по помещениям, в которых проводится прием, не должны создавать затруднения для лиц с ограниченными возможностями.

Показатели доступности и качества государственной услуги

42. Заявитель на стадии рассмотрения его запроса Росархивом имеет право:

а. представлять дополнительные документы и материалы по рассматриваемому запросу;

б. получать уведомление о направлении запроса в органы и организации, в компетенцию которых входит разрешение поставленных в запросе вопросов;

в. обращаться с жалобой на принятое по запросу решение или на действие (бездействие) в связи с рассмотрением запроса в административном и (или) судебном порядке в соответствии с законодательством Российской Федерации;

г. обращаться с заявлением о прекращении рассмотрения запроса;

д. осуществлять иные действия, не противоречащие настоящему Административному регламенту.

43. Должностные лица Росархива обеспечивают:

а. объективное, всестороннее и своевременное рассмотрение письменных запросов и запросов в электронном виде заявителей;

б. получение необходимых для рассмотрения письменных запросов заявителей документов и материалов в других органах и организациях и иных должностных лиц, за исключением судов, органов дознания и органов предварительного следствия;

в. принятие мер, направленных на восстановление или защиту нарушенных прав, свобод и законных интересов граждан.

44. Основными требованиями к качеству рассмотрения запросов в Росархиве являются:

а. достоверность предоставляемой заявителям информации о ходе рассмотрения запросов;

б. полнота информирования заявителей о ходе рассмотрения запросов;

в. наглядность форм предоставления информации об административных процедурах;

г. удобство и доступность получения информации заявителями о порядке предоставления государственной услуги;

д. оперативность вынесения решения в отношении рассматриваемого запроса.

Иные требования, в том числе учитывающие особенности предоставления государственных услуг в электронной форме

45. Обеспечение возможности получения заявителями информации о предоставляемой государственной услуге на официальном сайте Росархива и на Едином портале государственных и муниципальных услуг.

46. Обеспечение возможности получения заявителями на официальном сайте Росархива и на Едином портале государственных и муниципальных услуг форм заявлений и иных документов, необходимых для получения государственной услуги в электронном виде.

47. Обеспечение при направлении заявителем запроса в форме электронного сообщения представления заявителю сообщения, подтверждающего поступление запроса в Росархив.

48. Многофункциональные центры предоставления государственных и муниципальных услуг в процессе предоставления государственной услуги не используются.

III. Состав, последовательность и сроки выполнения административных процедур, требования к порядку их выполнения, в том числе особенности выполнения административных процедур в электронной форме

49. Состав административных процедур по предоставлению государственной услуги включает:

а. регистрация запросов заявителей;

б. рассмотрение запросов руководством Росархива и передача для организации их исполнения в профильное структурное подразделение;

в. анализ тематики запросов заявителей;

г. направление запросов федеральных органов государственной власти по результатам их рассмотрения на исполнение в органы и организации по принадлежности;

д. направление запросов заявителей (кроме запросов федеральных органов государственной власти) на исполнение по принадлежности;

е. подготовка и направление ответов заявителям;

ж. уведомление заявителей о направлении запроса на исполнение по принадлежности.

Описание последовательности действий при предоставлении государственной услуги

Регистрация запросов заявителей

50. Регистрация запроса является основанием для начала действий по предоставлению государственной услуги.

51. Поступившие в Росархив письменные запросы заявителей регистрируются в структурном подразделении Росархива, обеспечивающем прием и регистрацию почтовой корреспонденции.

Рассмотрение запросов руководством Росархива и передача для организации их исполнения в профильные структурные подразделения

52. После регистрации запросы докладываются руководству Росархива и передаются в профильное структурное подразделение в течение 3 дней с момента поступления в установленном порядке.

Депутатские запросы, обращения комитетов и комиссий палат Федерального Собрания Российской Федерации по вопросам их ведения, иных федеральных органов исполнительной власти о предоставлении информации рассматриваются руководством Росархива в день поступления.

53. При поступлении в Росархив запроса заявителя по электронной почте запрос распечатывается на бумажном носителе и в дальнейшем работа с ним ведется в установленном для письменных запросов порядке. При поступлении по электронной почте запроса, не требующего последующих действий Росархива по направлению его на исполнение в органы и организации по принадлежности, ответ заявителю направляется уполномоченным сотрудником Росархива по почте или электронному адресу, указанному в запросе.

Анализ тематики поступивших запросов

54. Руководитель профильного подразделения Росархива обеспечивает оперативное рассмотрение запросов заявителей, доведение их до исполнителей.

55. Специалисты профильного структурного подразделения Росархива осуществляют анализ тематики поступивших запросов с использованием имеющихся в Росархиве архивных справочников в традиционной и электронной форме, содержащих сведения о местах хранения документов, необходимых для исполнения запросов заявителей. При этом определяется:

а. правомочность получения заявителем запрашиваемой информации с учетом ограничений на предоставление сведений, содержащих государственную тайну и сведения конфиденциального характера;

б. степень полноты сведений, содержащихся в запросе заявителя, необходимых для проведения поисковой работы;

в. местонахождение архивных документов, необходимых для исполнения запроса заявителя;

г. адреса конкретных органов и организаций, куда по принадлежности следует направить на исполнение запрос заявителя.

56. Срок исполнения данной административной процедуры - 10 дней. Росархив письменно запрашивает заявителя об уточнении и дополнении запроса необходимыми для его исполнения сведениями в случае отсутствия в запросе заявителя достаточных данных для организации выявления запрашиваемой информации в архивах, нечетко, неправильно сформулированного запроса.

Направление запросов федеральных органов государственной власти по результатам их рассмотрения на исполнение в органы и организации по принадлежности

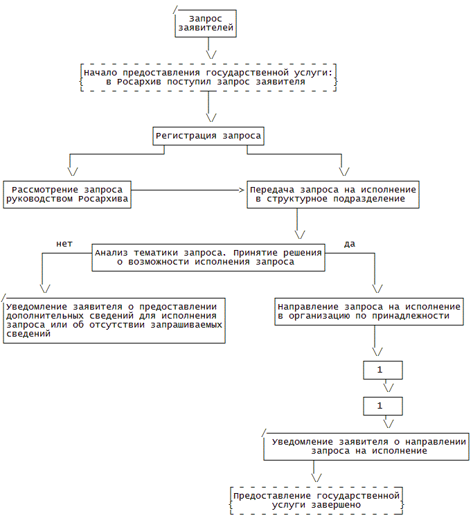
57. Росархив по итогам анализа тематики поступившего запроса федерального органа государственной власти о предоставлении архивной информации, необходимой для осуществления им своих полномочий и функций, направляет соответствующий(ие) запрос(ы) по принадлежности в органы и организации при наличии у них архивных документов, необходимых для исполнения запроса (Приложение N 2 к настоящему Административному регламенту, блок-схема 3).

Срок исполнения данной административной процедуры - 15 дней.

58. Росархив письменно уведомляет заявителя - федеральный орган государственной власти о направлении соответствующего(их) запроса(ов) на исполнение по принадлежности в органы и организации.

59. Федеральные государственные архивы по результатам рассмотрения этой категории запросов, поступивших из Росархива, готовят информационные материалы (информационные письма, архивные справки, архивные выписки, архивные копии, тематические перечни, тематические подборки копий архивных документов, тематические обзоры архивных документов), ответы об отсутствии запрашиваемых сведений, рекомендации о дальнейших путях поиска необходимой информации и направляют их в Росархив.

В случае если запрашиваемая федеральным органом государственной власти информация не может быть предоставлена в срок, установленный Росархивом, из-за необходимости проведения масштабной поисковой работы по комплексу архивных документов, федеральный государственный архив уведомляет Росархив о необходимости продления на определенный срок рассмотрения запроса не позднее чем за 3 дня до истечения срока, установленного Росархивом.

60. Органы и организации (кроме федеральных государственных архивов), исполняющие полученные от Росархива запросы данной категории, по итогам выявления запрашиваемой информации готовят информационные материалы (информационные письма, архивные справки, архивные выписки, архивные копии, тематические перечни, тематические подборки копий архивных документов, тематические обзоры архивных документов), ответы об отсутствии запрашиваемых сведений, рекомендации о дальнейших путях поиска необходимой информации, которые высылаются непосредственно в адрес заявителя.

Срок исполнения данной административной процедуры - 30 дней со дня регистрации в органе или организации.

61. Специалисты профильного структурного подразделения Росархива анализируют полученные ответы из федеральных государственных архивов, оценивают полноту полученной информации.

62. Специалисты профильного структурного подразделения Росархива на основе ответов федеральных государственных архивов готовят информационное письмо или информационное письмо с приложением поступивших из федеральных государственных архивов информационных материалов: архивных справок, архивных выписок, архивных копий, тематических перечней, тематических подборок копий архивных документов, тематических обзоров архивных документов, для ответа на запрос федерального органа государственной власти.

Направление запросов заявителей (кроме запросов федеральных органов государственной власти) на исполнение по принадлежности

63. По итогам анализа тематики поступивших запросов заявителей Росархив:

а. по тематическим запросам - с учетом тематики запросов направляет их на исполнение по принадлежности в органы и организации (Приложение N 2 к настоящему Административному регламенту, блок-схема 2);

б. по социально-правовым запросам - направляет их по принадлежности в органы и организации при наличии у них документов, необходимых для исполнения запросов (Приложение N 2 к настоящему Административному регламенту, блок-схема 1).

Срок исполнения данной административной процедуры - 15 дней. При необходимости федеральные государственные архивы, уполномоченные органы исполнительной власти субъектов Российской Федерации в области архивного дела направляют социально-правовые запросы граждан на исполнение в соответствующие организации, при наличии у них документов, необходимых для исполнения запросов.

64. Органы и организации по итогам выявления запрашиваемой информации по тематическим запросам готовят информационные материалы (информационные письма, архивные справки, архивные выписки, архивные копии, тематические перечни, тематические подборки копий архивных документов, тематические обзоры архивных документов), ответы об отсутствии запрашиваемых сведений, рекомендации о дальнейших путях поиска необходимой информации, которые направляются непосредственно в адрес заявителя.

Сроки и стоимость работ по исполнению указанного запроса в предварительном порядке, установленным архивным учреждением, согласовываются с заявителем.

65. Органы и организации по итогам выявления запрашиваемой информации по социально-правовым запросам готовят информационные материалы (информационные письма, архивные справки, архивные выписки, архивные копии), ответы об отсутствии запрашиваемых сведений, рекомендации о дальнейших путях поиска необходимой информации, которые направляются непосредственно в адрес заявителя.

Срок исполнения данной административной процедуры - 30 дней.

66. В случае необходимости Росархив может запрашивать у организаций-исполнителей копии ответов о результатах рассмотрения запросов заявителей.

Подготовка и направление ответов заявителям

67. По результатам рассмотрения запроса федерального органа государственной власти Росархив направляет в соответствующий федеральный орган государственной власти информационное письмо с приложением поступивших из федеральных государственных архивов информационных материалов: архивных справок, архивных выписок, архивных копий, тематических перечней, тематических подборок копий архивных документов, тематических обзоров архивных документов, или информационное письмо с обобщением запрашиваемой информации, выявленной в федеральных государственных архивах.

Срок исполнения данной административной процедуры - 30 дней.

68. По итогам анализа запроса заявителя Росархив:

а. дает мотивированный отказ заявителю в получении запрашиваемых сведений при отсутствии у него права на их получение и разъясняет его дальнейшие действия, предусмотренные законодательством Российской Федерации;

б. направляет информацию о месте(ах) хранения интересующих документов;

в. при отсутствии запрашиваемых сведений в государственных архивах информирует об этом заявителя и, при возможности, дает рекомендации по их дальнейшему поиску.

69. Рассмотрение запроса заявителя считается законченным, если дан ответ по существу запроса, по нему приняты необходимые меры, заявитель проинформирован о результатах рассмотрения.

Срок исполнения данной административной процедуры - 15 дней.

Уведомление заявителей о направлении запроса на исполнение по принадлежности

70. Росархив письменно уведомляет заявителя о результатах рассмотрения и (или) направлении соответствующих запросов на исполнение по принадлежности в органы и организации для ответа в его адрес о результатах поиска запрашиваемой информации.

Срок исполнения данной административной процедуры - 15 дней.

IV. Формы контроля за исполнением Административного регламента

71. Контроль за рассмотрением письменных запросов заявителей осуществляется в целях обеспечения своевременного и качественного исполнения поручений по запросам заявителей, принятия оперативных мер по своевременному выявлению и устранению причин нарушения прав, свобод и законных интересов заявителей, анализа содержания поступающих запросов, хода и результатов работы с запросами заявителей.

72. Контроль за предоставлением государственной услуги включает текущий контроль, а также проведение плановых и внеплановых проверок исполнения положений Административного регламента должностными лицами Росархива.

Порядок осуществления текущего контроля за соблюдением и исполнением ответственными должностными лицами положений Административного регламента и иных нормативных правовых актов, устанавливающих требования к предоставлению государственной услуги, а также принятием ими решений

73. Текущий контроль за соблюдением последовательности действий, определенных административными процедурами по предоставлению государственной услуги и принятием решений, осуществляется должностными лицами Росархива, ответственными за организацию работы по предоставлению государственной услуги.

Текущий контроль осуществляется путем проведения должностным лицом, ответственным за организацию работы по представлению государственной услуги, проверок соблюдения и исполнения работниками положений настоящего Регламента.

Текущий контроль за исполнением письменных запросов заявителей включает:

постановку поручений по исполнению письменных запросов заявителей на контроль, в том числе с использованием системы электронного документооборота;

контроль за соблюдением последовательности действий, определенных административными процедурами предоставления государственной услуги, принятием решений ответственными исполнителями;

информирование ответственных исполнителей о соблюдении установленных сроков рассмотрения письменных запросов заявителей, о снятии таких запросов с контроля.

74. Письменные запросы заявителей снимаются с контроля, если рассмотрены все поставленные в них вопросы, приняты необходимые меры и даны письменные ответы.

По результатам проведенных проверок, в случае выявления нарушений прав заявителей, к виновным лицам осуществляется применение мер ответственности в порядке, установленном законодательством Российской Федерации.

Порядок и периодичность осуществления плановых и внеплановых проверок полноты и качества предоставлении государственной услуги, в том числе порядок и формы контроля за полнотой и качеством предоставления государственной услуги

75. Проверки могут быть плановыми и внеплановыми.

При проверке рассматриваются вопросы, связанные с предоставлением государственной услуги, или отдельные действия в рамках исполнения административных процедур.

Внеплановая проверка может проводиться по конкретному обращению заявителя.

76. Периодичность проведения плановых проверок полноты и качества предоставления услуги устанавливается правовыми актами Руководителя Росархива или его заместителей.

77. При организации проверок учитываются жалобы и заявления заявителей, а также иные сведения о деятельности должностных лиц Росархива, участвующих в предоставлении государственной услуги.

78. Росархив осуществляет контроль за предоставлением государственной услуги федеральными государственными архивами.

Контроль за предоставлением государственной услуги федеральными государственными архивами включает в себя установленную Росархивом ежеквартальную отчетность федеральных государственных архивов о ходе исполнения социально-правовых запросов, а также проведение проверок, выявление и устранение нарушений прав заявителей, рассмотрение, принятие решений и подготовку ответов на обращения заявителей, содержащих жалобы на решения, действия (бездействие) должностных лиц Росархива.

Проверки могут быть плановыми (осуществляться на основании годовых планов работы Росархива) и внеплановыми. Проверка может проводиться по конкретному обращению заявителя.

79. Для проведения проверки полноты и качества предоставления государственной услуги формируется комиссия, в состав которой включаются государственные гражданские служащие Росархива.

По требованию комиссии ответственные исполнители, а также иные должностные лица, совершающие предусмотренные Административным регламентом действия, дают устные или письменные объяснения, предоставляют документы и материалы, связанные с конкретными письменными запросами заявителей.

Результаты проверки оформляются в виде акта, в котором отмечаются выявленные недостатки и предложения по их устранению.

Ответственность должностных лиц за решения и действия (бездействие), принимаемые (осуществляемые) ими в ходе предоставления государственной услуги

80. В случае выявления нарушений прав заявителей к виновным должностным лицам осуществляется применение мер ответственности в порядке, установленном законодательством Российской Федерации.

Положения, характеризующие требования к порядку и формам контроля за предоставлением государственной услуги, в том числе со стороны граждан, их объединений и организаций

81. Порядок и формы контроля за предоставлением государственной услуги должны отвечать требованиям непрерывности и действенности (эффективности).

82. Все плановые проверки должны осуществляться регулярно в течение всего периода деятельности Росархива. Установленные формы отчетности по предоставлению государственной услуги должны подвергаться анализу. По результатам проверок, анализа должны быть осуществлены необходимые меры по устранению недостатков предоставления государственной услуги.

83. Граждане, их объединения и организации могут контролировать предоставление государственной услуги путем получения информации о ней по телефону, по письменным обращениям, по электронной почте, на официальном сайте Росархива и через Справочно-информационный портал "Государственные услуги".

V. Досудебное (внесудебное) обжалование решений и действий (бездействия) Росархива, а также должностных лиц Росархива

Информация для заявителя о его праве на досудебное (внесудебное) обжалование действий (бездействия) и решений, принятых (осуществляемых) в ходе предоставления государственной услуги

84. Жалобы подаются заявителями в письменной форме на бумажном носителе, в электронной форме по почте, на личном приеме у должностного лица Росархива, по информационным системам общего пользования или через специальные разделы на Интернет-сайте Росархива.

Жалобы на решения, принятые руководителем Росархива, подаются заявителями в Минкультуры России и рассматриваются непосредственно руководителем Минкультуры России.

85. Жалоба должна содержать:

а. наименование органа, предоставляющего государственную услугу, должностного лица Росархива либо государственного служащего, решения и действия (бездействие) которых обжалуются;

б. фамилию, имя, отчество (последнее - при наличии), сведения о месте жительства заявителя - физического лица, либо наименование, сведения о месте нахождения заявителя - юридического лица, а также номер (номера) контактного телефона, адрес (адреса) электронной почты (при наличии) и почтовый адрес, по которым должен быть направлен ответ заявителю;

в. сведения об обжалуемых решениях и действиях (бездействии) Росархива, должностного лица Росархива;

г. доводы, на основании которых заявитель не согласен с решением и действием (бездействием) Росархива, должностного лица Росархива. Заявителем могут быть представлены документы (при наличии), подтверждающие доводы заявителя, либо их копии.

Предмет досудебного (внесудебного) обжалования

86. Заявитель может обратиться с жалобой в Росархив в том числе в следующих случаях:

а. нарушение срока регистрации обращения заявителя о предоставлении государственной услуги;

б. нарушение срока предоставления государственной услуги;

в. требование у заявителя документов, не предусмотренных настоящим Регламентом и нормативными правовыми актами Российской Федерации для предоставления государственной услуги;

г. отказ в приеме у заявителя документов, предоставление которых предусмотрено настоящим Регламентом и нормативными правовыми актами Российской Федерации для предоставления государственной услуги, у заявителя;

д. отказ в предоставлении государственной услуги, если основания отказа не предусмотрены федеральными законами и принятыми в соответствии с ними иными нормативными правовыми актами Российской Федерации;

е. затребование с заявителя при предоставлении государственной услуги платы, не предусмотренной нормативными правовыми актами Российской Федерации;

ж. отказ Росархива, должностного лица Росархива в исправлении допущенных опечаток и ошибок в выданных в результате предоставления государственной услуги документах либо нарушение установленного срока таких исправлений.

Сроки рассмотрения жалобы

87. Жалоба, поступившая в Росархив, подлежит рассмотрению должностным лицом, наделенным полномочиями по рассмотрению жалоб, в течение пятнадцати рабочих дней со дня ее регистрации, а в случае обжалования отказа Росархива, должностного лица Росархива в приеме документов у заявителя либо в исправлении допущенных опечаток и ошибок или в случае обжалования нарушения установленного срока таких исправлений - в течение пяти рабочих дней со дня ее регистрации. Правительство Российской Федерации вправе установить случаи, при которых срок рассмотрения жалобы может быть сокращен.

Результат досудебного (внесудебного) обжалования

88. По результатам рассмотрения жалобы Росархив принимает одно из следующих решений:

а. удовлетворяет жалобу, в том числе в форме отмены принятого решения, исправления допущенных опечаток и ошибок в выданных в результате предоставления государственной услуги документах, возврата заявителю денежных средств, взимание которых не предусмотрено нормативными правовыми актами Российской Федерации, а также в иных формах;

б. отказывает в удовлетворении жалобы.

89. Не позднее дня, следующего за днем принятия решения, указанного в пункте 88 настоящего Административного регламента, заявителю в письменной форме и по желанию заявителя в электронной форме направляется мотивированный ответ о результатах рассмотрения жалобы.

90. В случае установления в ходе или по результатам рассмотрения жалобы признаков состава административного правонарушения или преступления должностное лицо, наделенное полномочиями по рассмотрению жалоб в соответствии с пунктом 84 настоящего Административного регламента, незамедлительно направляет имеющиеся материалы в органы прокуратуры.

Приложение 1
к Административному регламенту
по предоставлению Федеральным
архивным агентством государственной
услуги "Организация информационного
обеспечения граждан, органов
государственной власти, местного
самоуправления, организаций
и общественных объединений на основе
документов Архивного фонда
Российской Федерации и других
архивных документов"

СВЕДЕНИЯ О МЕСТОНАХОЖДЕНИИ, КОНТАКТНЫХ ТЕЛЕФОНАХ И АДРЕСАХ ФЕДЕРАЛЬНЫХ ГОСУДАРСТВЕННЫХ АРХИВОВ, ОСУЩЕСТВЛЯЮЩИХ ИНФОРМАЦИОННОЕ ОБЕСПЕЧЕНИЕ ЗАЯВИТЕЛЕЙ НА ОСНОВЕ ДОКУМЕНТОВ АРХИВНОГО ФОНДА РОССИЙСКОЙ ФЕДЕРАЦИИ И ДРУГИХ АРХИВНЫХ ДОКУМЕНТОВ

1. Государственный архив Российской Федерации

Адрес: ул. Большая Пироговская, д. 17, г. Москва, 119992

Телефон: (8-495) 245-12-87

Адрес сайта: http://www.garf.ru

Адрес электронной почты: garf@online.ru

2. Российский государственный архив древних актов

Адрес: ул. Большая Пироговская, д. 17, г. Москва, 119992

Телефон: (8-495) 246-50-91, 245-30-98

Адрес электронной почты: rgada@rusarchives.ru

3. Российский государственный исторический архив

Адрес: Заневский пр., д. 36, г. Санкт-Петербург, 195112

Телефон: (8-812) 438-55-20, 438-55-94

Адрес электронной почты: rgia@rgia.ru

4. Российский государственный военно-исторический архив

Адрес: ул. 2-я Бауманская, д. 3, г. Москва, 105005

Телефон: (8-495) 261-20-70, 267-18-66

Адрес электронной почты: rgviarchives@mtu-net.ru

5. Российский государственный архив экономики

Адрес: ул. Большая Пироговская, д. 17, г. Москва, 119992

Телефон: (8-495) 246-48-56, 245-26-64

Адрес электронной почты: rgae@mail.magelan.ru

6. Российский государственный архив социально-политической истории

Адрес: ул. Большая Дмитровка, д. 15, г. Москва, 101999

Телефон: (8-495) 629-97-26, 692-90-17

Адрес электронной почты: rchidnil@online.ru

7. Российский государственный архив новейшей истории

Адрес: ул. Ильинка, д. 12, г. Москва, 103132

Телефон: (8-495) 606-50-06, 606-23-21

Адрес электронной почты: puzanova_la@gov.ru

8. Российский государственный военный архив

Адрес: ул. Адмирала Макарова, д. 29, г. Москва, 125212

Телефон: (8-495) 159-80-91

Адрес электронной почты: rgvarchive@mtu-net.ru

9. Российский государственный архив Военно-Морского Флота

Адрес: ул. Миллионная, д. 36, г. Санкт-Петербург, 191186

Телефон: (8-812)312-11-37

Адрес электронной почты: rgavmf@mail.rcom.ru

10. Российский государственный архив литературы и искусства

Адрес: ул. Выборгская, д. 3, корп. 2, г. Москва, 125212

Телефон: (8-495) 159-76-85, 159-73-26

Адрес электронной почты: rgali@list.ru

11. Российский государственный архив научно-технической документации

Адрес: ул. Профсоюзная, д. 82, г. Москва, 117393

Телефон: (8-495) 335-00-95

Адрес сайта: http://www.rgantd.ru

Адрес электронной почты: director@rgantd.ru

12. Филиал российского государственного архива научно-технической документации

Адрес: ул. Мичурина, д. 58, г. Самара, 443096

Телефон: (8-846) 336-17-81, 336-17-85

Адрес сайта: http://www.rgantd.saminfo.ru

Адрес электронной почты: rgantd@saminfo.ru

13. Российский государственный архив кинофотодокументов

Адрес: ул. Речная, д. 1, г. Красногорск, Московская обл., 143000

Телефон: (8-495) 562-14-64

Адрес электронной почты: filmarchives@aha.ru

14. Российский государственный архив фонодокументов

Адрес: ул. 2-я Бауманская, д. 3, г. Москва, 105005

Телефон: (8-495) 261-13-00, 267-20-51

Адрес электронной почты: rgafd@rusarchives.ru

15. Российский государственный исторический архив Дальнего Востока

Адрес: ул. Алеутская, д. 10а, г. Владивосток, 690990

Телефон: (8-423-2) 41-21-29

Адрес электронной почты: rgiadv@vladivostok.ru

Приложение 2
к Административному регламенту
по предоставлению Федеральным
архивным агентством государственной
услуги "Организация информационного
обеспечения граждан, органов
государственной власти, местного
самоуправления, организаций
и общественных объединений на основе
документов Архивного фонда
Российской Федерации и других
архивных документов"

Блок-схема N 1
последовательности действий Росархива по предоставлению государственной услуги по организации исполнения социально-правовых запросов заявителей, поступивших в Росархив

Блок-схема N 2
последовательности действий Росархива по предоставлению государственной услуги по организации исполнения тематических запросов заявителей (пользователей)

<*> Кроме федеральных органов государственной власти.

Блок-схема N 3
последовательности действий Росархива по предоставлению государственной услуги по организации исполнения запросов федеральных органов государственной власти (пользователей)