Приказ Минобрнауки РФ от 26.03.2012 N 231

"Об утверждении Административного регламента Министерства образования и науки Российской Федерации по предоставлению государственной услуги по организации приема граждан, обеспечению своевременного и полного рассмотрения устных и письменных обращений граждан, принятию по ним решений и направлению ответов в установленный законодательством Российской Федерации срок"
Редакция от 26.03.2012 — Документ утратил силу, см. «Приказ Минобрнауки РФ от 25.07.2013 N 617»

Зарегистрировано в Минюсте России 5 мая 2012 г. N 24070


МИНИСТЕРСТВО ОБРАЗОВАНИЯ И НАУКИ РОССИЙСКОЙ ФЕДЕРАЦИИ

ПРИКАЗ
от 26 марта 2012 г. N 231

ОБ УТВЕРЖДЕНИИ АДМИНИСТРАТИВНОГО РЕГЛАМЕНТА МИНИСТЕРСТВА ОБРАЗОВАНИЯ И НАУКИ РОССИЙСКОЙ ФЕДЕРАЦИИ ПО ПРЕДОСТАВЛЕНИЮ ГОСУДАРСТВЕННОЙ УСЛУГИ ПО ОРГАНИЗАЦИИ ПРИЕМА ГРАЖДАН, ОБЕСПЕЧЕНИЮ СВОЕВРЕМЕННОГО И ПОЛНОГО РАССМОТРЕНИЯ УСТНЫХ И ПИСЬМЕННЫХ ОБРАЩЕНИЙ ГРАЖДАН, ПРИНЯТИЮ ПО НИМ РЕШЕНИЙ И НАПРАВЛЕНИЮ ОТВЕТОВ В УСТАНОВЛЕННЫЙ ЗАКОНОДАТЕЛЬСТВОМ РОССИЙСКОЙ ФЕДЕРАЦИИ СРОК

В соответствии с Федеральным законом от 27 июля 2010 г. N 210-ФЗ "Об организации предоставления государственных и муниципальных услуг" (Собрание законодательства Российской Федерации, 2010, N 31, ст. 4179; 2011, N 15, ст. 2038; N 27, ст. 3880; N 29, ст. 4291; N 30, ст. 4587; N 49, ст. 7061) и Правилами разработки и утверждения административных регламентов предоставления государственных услуг, утвержденными постановлением Правительства Российской Федерации от 16 мая 2011 г. N 373 (Собрание законодательства Российской Федерации, 2011, N 22, ст. 3169; N 35, ст. 5092) приказываю:

1. Утвердить прилагаемый Административный регламент Министерства образования и науки Российской Федерации по предоставлению государственной услуги по организации приема граждан, обеспечению своевременного и полного рассмотрения устных и письменных обращений граждан, принятию по ним решений и направлению ответов в установленный законодательством Российской Федерации срок.

2. Признать утратившим силу приказ Министерства образования и науки Российской Федерации от 19 июня 2007 г. N 177 "Об утверждении Административного регламента Министерства образования и науки Российской Федерации по исполнению государственной функции "Организует прием граждан, обеспечивает своевременное и полное рассмотрение устных и письменных обращений граждан, принятие по ним решений и направление ответов в установленный законодательством Российской Федерации срок" (зарегистрирован Министерством юстиции Российской Федерации 27 сентября 2007 г., регистрационный N 10198).

3. Контроль за исполнением настоящего приказа возложить на заместителя Министра Камболова М.А.

Министр
А.А.ФУРСЕНКО

Приложение

УТВЕРЖДЕН
приказом Министерства образования
и науки Российской Федерации
от 26 марта 2012 г. N 231

АДМИНИСТРАТИВНЫЙ РЕГЛАМЕНТ
МИНИСТЕРСТВА ОБРАЗОВАНИЯ И НАУКИ РОССИЙСКОЙ ФЕДЕРАЦИИ ПО ПРЕДОСТАВЛЕНИЮ ГОСУДАРСТВЕННОЙ УСЛУГИ ПО ОРГАНИЗАЦИИ ПРИЕМА ГРАЖДАН, ОБЕСПЕЧЕНИЮ СВОЕВРЕМЕННОГО И ПОЛНОГО РАССМОТРЕНИЯ УСТНЫХ И ПИСЬМЕННЫХ ОБРАЩЕНИЙ ГРАЖДАН, ПРИНЯТИЮ ПО НИМ РЕШЕНИЙ И НАПРАВЛЕНИЮ ОТВЕТОВ В УСТАНОВЛЕННЫЙ ЗАКОНОДАТЕЛЬСТВОМ РОССИЙСКОЙ ФЕДЕРАЦИИ СРОК

I. Общие положения

Предмет регулирования регламента

1. Административный регламент Министерства образования и науки Российской Федерации по предоставлению государственной услуги по организации приема граждан, обеспечению своевременного и полного рассмотрения устных и письменных обращений граждан, принятию по ним решений и направлению ответов в установленный законодательством Российской Федерации срок (далее - Регламент) определяет сроки и последовательность действий (административных процедур) Министерства образования и науки Российской Федерации (далее - Минобрнауки России) при предоставлении государственной услуги по организации приема граждан, обеспечению своевременного и полного рассмотрения устных и письменных обращений граждан, принятию по ним решений и направлению ответов в установленный законодательством Российской Федерации срок (далее - государственная услуга).

2. Положения настоящего Регламента распространяются на устные и письменные, индивидуальные и коллективные обращения граждан (предложения, заявления, жалобы) и не распространяются на документы граждан, поступающие в Минобрнауки России на рассмотрение при осуществлении государственных функций, исполнение которых регулируется другими административными регламентами и иными нормативными правовыми актами.

Круг заявителей

3. Заявителями на предоставление государственной услуги являются граждане Российской Федерации, иностранные граждане и лица без гражданства (далее - граждане), за исключением случаев, установленных международными договорами Российской Федерации или законодательством Российской Федерации.

Требования к порядку информирования о предоставлении государственной услуги

4. Информирование о предоставлении Минобрнауки России государственной услуги осуществляется:

непосредственно в зданиях Минобрнауки России с использованием средств наглядной информации, в том числе информационных стендов и средств информирования с использованием информационно-коммуникационных технологий;

посредством использования телефонной связи: справочный телефон (499) 237-22-63;

посредством официального сайта Минобрнауки России в сети Интернет, федеральной государственной информационной системы "Единый портал государственных и муниципальных услуг (функций)" (далее - Единый портал государственных и муниципальных услуг).

5. Самостоятельная передача заявителями письменных обращений в Минобрнауки России осуществляется через Общественную приемную Минобрнауки России по адресу: Москва, Люсиновская ул., д. 51.

График работы:  
понедельник, вторник, среда, четверг - с 9.00 до 18.00;
пятница - с 9.00 до 16.45;
обеденный перерыв - с 12.00 до 12.45.

6. Письменное обращение с доставкой по почте или курьером направляется по почтовому адресу Минобрнауки России: 125993, г. Москва, Тверская ул., д. 11.

График работы экспедиции Минобрнауки России:

понедельник, вторник, среда, четверг - с 9.00 до 18.00;
пятница - с 9.00 до 16.45;
обеденный перерыв - с 12.00 до 12.45.

7. Факсимильное письменное обращение направляется по факсу: (495)629-08-91.

8. Электронные обращения направляются путем заполнения формы на официальном сайте Минобрнауки России www.mon.gov.ru, либо через Единый портал государственных и муниципальных услуг, либо по адресу электронной почты Минобрнауки России info@mon.gov.ru.

9. Государственная услуга предоставляется уполномоченными структурными подразделениями Минобрнауки России.

II. Стандарт предоставления государственной услуги

Наименование государственной услуги

10. Организация приема граждан, обеспечение своевременного и полного рассмотрения устных и письменных обращений граждан, принятие по ним решений и направление ответов в установленный законодательством Российской Федерации срок.

Наименование федерального органа исполнительной власти, предоставляющего государственную услугу

11. Государственную услугу предоставляет Минобрнауки России.

12. При предоставлении государственной услуги Минобрнауки России не вправе требовать от заявителя осуществления действий, в том числе согласований, необходимых для получения государственной услуги и связанных с обращением в иные государственные органы, органы местного самоуправления, организации, за исключением получения услуг, включенных в перечень услуг, которые являются необходимыми и обязательными для предоставления государственных услуг, утвержденный Правительством Российской Федерации.

Результат предоставления государственной услуги

13. Конечными результатами предоставления государственной услуги могут являться:

ответ на обращение (устный, в письменной форме или в форме электронного документа) или уведомление о переадресовании обращения в соответствующий государственный орган, в компетенцию которого входит решение поставленных в обращении вопросов;

отказ в рассмотрении обращения (устного, в письменной форме или в форме электронного документа) с изложением причин отказа;

принятие решения о прекращении переписки с гражданином и списании обращения в "дело".

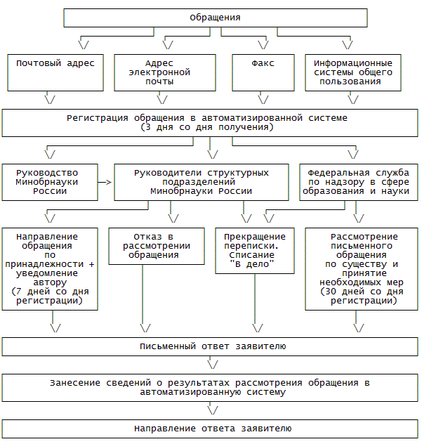
Срок предоставления государственной услуги

14. Общий срок рассмотрения письменных обращений граждан - тридцать дней со дня регистрации письменного обращения.

15. Срок регистрации письменных обращений в Минобрнауки России с момента поступления - три дня. В случае поступления обращения в день, предшествующий праздничным или выходным дням, регистрация их производится в рабочий день, следующий за праздничными или выходными днями.

16. Письменные обращения граждан по вопросам, не относящимся к компетенции Минобрнауки России, в срок до семи дней со дня их регистрации в Минобрнауки России подлежат переадресации в соответствующие органы, в компетенцию которых входит решение поставленных в обращении вопросов, с одновременным уведомлением гражданина, направившего обращение, о переадресации его обращения.

17. В случае, если гражданин в одном обращении ставит ряд вопросов, разрешение которых находится в компетенции различных органов, копия обращения должна быть направлена в течение семи дней со дня регистрации в соответствующие органы.

18. В случаях направления Минобрнауки России в установленном порядке запроса о предоставлении необходимых для рассмотрения обращения документов и материалов в другие государственные органы, органы местного самоуправления и иным должностным лицам срок рассмотрения может быть продлен не более чем на тридцать дней.

Перечень нормативных правовых актов, регулирующих отношения, возникающие в связи с предоставлением государственной услуги

19. Предоставление Минобрнауки России государственной услуги осуществляется в соответствии со следующими нормативными правовыми актами:

Закон Российской Федерации от 27 апреля 1993 г. N 4866-1 "Об обжаловании в суд действий и решений, нарушающих права и свободы граждан" (Ведомости Съезда народных депутатов Российской Федерации и Верховного Совета Российской Федерации, 1993, N 19, ст. 685; Собрание законодательства Российской Федерации, 1995, N 51, ст. 4970; 2009, N 7, ст. 772);

Федеральный закон от 2 мая 2006 г. N 59-ФЗ "О порядке рассмотрения обращений граждан Российской Федерации" (Собрание законодательства Российской Федерации, 2006, N 19, ст. 2060; 2010, N 27, ст. 3410; N 31, ст. 4196);

Федеральный закон от 27 июля 2006 г. N 149-ФЗ "Об информации, информационных технологиях и о защите информации" (Собрание законодательства Российской Федерации, 2006, N 31, ст. 3448; 2010, N 31, ст. 4196; 2011, N 15, ст. 2038);

Федеральный закон от 27 июля 2006 г. N 152-ФЗ "О персональных данных" (Собрание законодательства Российской Федерации, 2006, N 31, ст. 3451; 2009, N 48, ст. 5716; N 52, ст. 6439; 2010, N 27, ст. 3407; N 31, ст. 4173, ст. 4196; N 49, ст. 6409; 2011, N 23, ст. 3263; N 31, ст. 4701);

Федеральный закон от 9 февраля 2009 г. N 8-ФЗ "Об обеспечении доступа к информации о деятельности государственных органов и органов местного самоуправления" (Собрание законодательства Российской Федерации, 2009, N 7, ст. 776; 2011, N 29, ст. 4291);

Федеральный закон от 27 июля 2010 г. N 210-ФЗ "Об организации предоставления государственных и муниципальных услуг" (Собрание законодательства Российской Федерации, 2010, N 31, ст. 4179; 2011, N 15, ст. 2038; N 27, ст. 3873, ст. 3880; N 29, ст. 4291; N 30, ст. 4587; N 49, ст. 7061);

Гражданский процессуальный кодекс Российской Федерации от 14 ноября 2002 г. N 138-ФЗ (Собрание законодательства Российской Федерации, 2002, N 46, ст. 4532; 2003, N 27, ст. 2700; 2004, N 24, ст. 2335; N 31, ст. 3230; N 45, ст. 4377; 2005, N 1, ст. 20; N 30, ст. 3104; 2006, N 1, ст. 8; N 50, ст. 5303; 2007, N 31, ст. 4011; N 41, ст. 4845; N 43, ст. 5084; N 50, ст. 6243; 2008, N 24, ст. 2798; N 29, ст. 3418; N 30, ст. 3603; N 48, ст. 5518; 2009, N 7, ст. 771, ст. 775; N 14, ст. 1578, ст. 1579; N 26, ст. 3122, ст. 3126; N 45, ст. 5264; 2010, N 7, ст. 701; N 11, ст. 1169; N 18, ст. 2145; N 30, ст. 4009; N 31, ст. 4163; N 50, ст. 6611; N 52, ст. 7004; 2011, N 15, ст. 2039, ст. 2040; N 19, ст. 2715; N 25, ст. 3533; N 25, ст. 533; N 49, ст. 7066, ст. 7067; 2012, N 7, ст. 784);

постановление Правительства Российской Федерации от 19 января 2005 г. N 30 "О Типовом регламенте взаимодействия федеральных органов исполнительной власти" (Собрание законодательства Российской Федерации, 2005, N 4, ст. 305; N 47, ст. 4933; 2007, N 43, ст. 5202; 2008, N 9, ст. 852; N 14, ст. 1413; 2009, N 12, ст. 1429; N 25, ст. 3060; N 41, ст. 4790; N 49, ст. 5970; 2010, N 22, ст. 2776; N 40, ст. 5072; 2011, N 34, ст. 4986; N 35, ст. 5092);

постановление Правительства Российской Федерации от 28 июля 2005 г. N 452 "О Типовом регламенте внутренней организации федеральных органов исполнительной власти" (Собрание законодательства Российской Федерации, 2005, N 31, ст. 3233; 2007, N 43, ст. 5202; 2008, N 9, ст. 852; N 14, ст. 1413; N 46, ст. 5337; 2009, N 12, ст. 1443; N 19, ст. 2346; N 25, ст. 3060; N 47, ст. 5675; N 49, ст. 5970; 2010, N 9, ст. 964; N 22, ст. 2776; N 40, ст. 5072; 2011, N 15, ст. 2131; N 34, ст. 4986; N 35, ст. 5092);

постановление Правительства Российской Федерации от 15 мая 2010 г. N 337 "О Министерстве образования и науки Российской Федерации" (Собрание законодательства Российской Федерации, 2010, N 21, ст. 2603, N 26, ст. 3350; 2011, N 6, ст. 888; N 14, ст. 1935; N 28, ст. 4214; N 37, ст. 5257; N 47, ст. 6650, ст. 6662; 2012, N 7, ст. 861, ст. 868).

Исчерпывающий перечень документов, необходимых в соответствии с нормативными правовыми актами для предоставления государственной услуги

20. Основанием для предоставления государственной услуги является обращение гражданина, направленное в Минобрнауки России:

в письменном виде по почте;

в письменном виде с курьером;

в письменном виде по факсу;

электронной почтой;

на официальный сайт;

доставленное лично.

21. В обращении заявитель указывает наименование государственного органа, в который направляет обращение (Минобрнауки России), либо фамилию, имя, отчество соответствующего должностного лица, либо должность соответствующего лица, а также в обязательном порядке указывает свои фамилию, имя, отчество (последнее - при наличии), адрес электронной почты, если ответ должен быть направлен в форме электронного документа, почтовый адрес, по которому должны быть направлены ответ или уведомление о переадресации обращения, излагает суть предложения, заявления или жалобы, ставит личную подпись и дату.

Заявитель вправе приложить к такому обращению необходимые документы и материалы в электронной форме либо направить указанные документы и материалы или их копии в письменной форме.

22. Заявитель при устном обращении сообщает фамилию, имя, отчество (последнее - при наличии), место жительства, суть обращения.

23. При предоставлении государственной услуги Минобрнауки России не вправе требовать от заявителя:

представления документов и информации или осуществления действий, представление или осуществление которых не предусмотрено нормативными правовыми актами, регулирующими отношения, возникающие в связи с предоставлением государственной услуги;

представления документов и информации, которые находятся в распоряжении Минобрнауки России, иных государственных органов, органов местного самоуправления и организаций, в соответствии с нормативными правовыми актами Российской Федерации, нормативными правовыми актами субъектов Российской Федерации и муниципальными правовыми актами.

Исчерпывающий перечень оснований для отказа в приеме документов, необходимых для предоставления государственной услуги

24. Обращение, поступившее в Минобрнауки России, подлежит обязательному приему.

Исчерпывающий перечень оснований для приостановления или отказа в предоставлении государственной услуги

25. Основания для приостановления предоставления государственной услуги отсутствуют.

26. Основания для отказа в предоставлении государственной услуги:

в письменном обращении не указаны: фамилия гражданина, направившего обращение, его почтовый адрес, по которому должен быть направлен ответ;

если в обращении содержатся сведения о подготавливаемом, совершаемом или совершенном противоправном деянии, а также о лице, его подготавливающем, совершающем или совершившем, обращение подлежит направлению в государственный орган в соответствии с его компетенцией;

если текст письменного обращения не поддается прочтению, оно не подлежит направлению на рассмотрение в государственный орган, орган местного самоуправления или должностному лицу в соответствии с их компетенцией, о чем в течение семи дней со дня регистрации обращения сообщается гражданину, направившему обращение, если его фамилия и почтовый адрес поддаются прочтению;

если ответ по существу поставленного в обращении вопроса не может быть дан без разглашения сведений, составляющих государственную или иную охраняемую федеральным законом тайну, гражданину, направившему обращение, сообщается о невозможности дать ответ по существу поставленного в нем вопроса в связи с недопустимостью разглашения указанных сведений;

обращение, в котором обжалуется судебное решение, в течение семи дней со дня регистрации возвращается гражданину, направившему обращение, с разъяснением порядка обжалования данного судебного решения;

при получении письменного обращения, в котором содержатся нецензурные либо оскорбительные выражения, угрозы жизни, здоровью и имуществу должностного лица, а также членов его семьи, обращение может быть оставлено без ответа по существу поставленных в нем вопросов с одновременным уведомлением гражданина, направившего обращение, о недопустимости злоупотребления правом;

если в письменном обращении гражданина содержится вопрос, на который ему многократно давались письменные ответы по существу, и при этом в обращении не приводятся новые доводы или обстоятельства, может быть принято решение о безосновательности очередного обращения и прекращении переписки с гражданином по данному вопросу при условии, что указанное обращение и более ранние обращения направлялись в один и тот же государственный орган, орган местного самоуправления или одному и тому же должностному лицу, с уведомлением о данном решении гражданина, направившего обращение.

27. Основаниями для отказа в рассмотрении обращения заявителя в форме электронного документа являются:

отсутствие адреса для ответа;

поступление нескольких дубликатов уже принятого электронного сообщения в течение рабочего дня.

Порядок, размер и основания взимания государственной пошлины или иной платы, взимаемой за предоставление государственной услуги

28. При предоставлении государственной услуги в Минобрнауки России государственная пошлина не взимается.

29. Предоставление государственной услуги в Минобрнауки России осуществляется бесплатно.

Максимальный срок ожидания в очереди при подаче запроса о предоставлении государственной услуги и при получении результата предоставления государственной услуги

30. Срок ожидания заявителя в очереди при подаче запроса в Минобрнауки России не должен превышать 30 минут.

31. Срок ожидания заявителя в очереди в Минобрнауки России при получении результата предоставления государственной услуги не должен превышать 30 минут.

Срок и порядок регистрации запроса заявителя о предоставлении государственной услуги, в том числе в электронной форме

32. Запрос заявителя (в том числе в электронной форме), поступивший в Минобрнауки России, подлежит обязательной регистрации в течение трех дней с момента поступления в Минобрнауки России.

Требования к помещениям, в которых предоставляется государственная услуга, к месту ожидания и приема заявителей, размещению и оформлению визуальной, текстовой и мультимедийной информации о порядке предоставления государственной услуги

33. Места предоставления государственной услуги должны быть оборудованы средствами пожаротушения и оповещения о возникновении чрезвычайной ситуации.

34. В местах предоставления государственной услуги предусматривается оборудование доступных мест общественного пользования (туалетов) и хранения верхней одежды граждан.

35. Вход в здание, в котором располагается Общественная приемная Минобрнауки России, оборудуется информационной табличкой (вывеской) "Общественная приемная Министерства образования и науки Российской Федерации".

36. Места получения информации о предоставлении государственной услуги оборудуются информационными стендами, телефонной связью и копировальной техникой.

37. Для ожидания гражданами приема, а также для заполнения необходимых для предоставления государственной услуги документов отводятся места, оборудованные стульями, столами (стойками) и обеспечиваемые писчей бумагой, ручками.

38. Вход и передвижение по помещениям, в которых проводится прием граждан, не должны создавать затруднений для лиц с ограниченными возможностями.

39. В целях повышения эффективности контроля за соблюдением должностными лицами Минобрнауки России требований к служебному поведению федеральных государственных гражданских служащих, а также выявления и фиксации фактов, способствующих созданию условий для проявления коррупции в Минобрнауки России, помещение Общественной приемной Минобрнауки России оснащается специальными техническими средствами.

40. Помещение для личного приема граждан организуется в непосредственной близости от поста охраны и оборудуется средствами видеонаблюдения и сигнализацией экстренного вызова.

Показатели доступности и качества государственной услуги

41. Гражданин имеет право:

представлять дополнительные документы и материалы по рассматриваемому обращению либо обращаться с просьбой об их истребовании;

знакомиться с документами и материалами, касающимися рассмотрения обращения, если это не затрагивает права, свободы и законные интересы других лиц и если в указанных документах и материалах не содержатся сведения, составляющие государственную или иную охраняемую федеральным законом тайну;

получать уведомление о переадресации обращения в государственный орган, орган местного самоуправления или должностному лицу, в компетенцию которых входит разрешение поставленных в обращении вопросов;

обращаться с жалобой на принятое по обращению решение или на действия (бездействие) в связи с рассмотрением обращения в административном и (или) судебном порядке в соответствии с законодательством Российской Федерации;

обращаться с заявлением о прекращении рассмотрения обращения;

осуществлять иные действия, не противоречащие настоящему Регламенту.

42. Должностные лица Минобрнауки России обеспечивают:

объективное, всестороннее и своевременное рассмотрение обращений граждан, в случае необходимости - с участием граждан, направивших обращения;

получение необходимых для рассмотрения обращений граждан документов и материалов в других государственных органах, органах местного самоуправления и у иных должностных лиц, за исключением судов, органов дознания и органов предварительного следствия;

принятие мер, направленных на восстановление или защиту нарушенных прав, свобод и законных интересов граждан.

43. Конфиденциальные сведения, ставшие известными должностным лицам Минобрнауки России при рассмотрении обращений граждан, не могут быть использованы во вред этим гражданам, в том числе, если они могут повлечь ущемление чести и достоинства граждан.

44. Основными требованиями к качеству рассмотрения обращений граждан в Минобрнауки России являются:

оперативность вынесения решения в отношении рассматриваемого обращения;

достоверность предоставляемой заявителям информации о ходе рассмотрения обращения;

полнота информирования заявителей о ходе рассмотрения обращения;

наглядность форм предоставляемой информации об административных процедурах;

удобство и доступность получения информации заявителями о порядке предоставления государственной услуги.

Иные требования, в том числе учитывающие особенности предоставления государственной услуги в электронной форме

45. Обеспечение возможности получения заявителями информации о предоставляемой государственной услуге на официальном сайте Минобрнауки России и с использованием Единого портала государственных и муниципальных услуг.

46. Обеспечение возможности получения заявителями на официальном сайте Минобрнауки России и на Едином портале государственных и муниципальных услуг форм заявлений и иных документов, необходимых для получения государственной услуги в электронной форме.

47. Обеспечение возможности для заявителей в целях получения государственной услуги представлять документы в электронном виде с использованием официального сайта Минобрнауки России и Единого портала государственных и муниципальных услуг.

48. Обеспечение при направлении заявителем обращения в форме электронного документа уведомления заявителю электронного сообщения, подтверждающего поступление обращения в Минобрнауки России.

49. Обеспечение возможности получения гражданином сведений о ходе выполнения запроса о предоставлении государственной услуги.

50. Обеспечение возможности получения гражданином с использованием официального сайта Минобрнауки России, Единого портала государственных и муниципальных услуг результатов предоставления государственной услуги в электронной форме, за исключением случаев, когда такое получение запрещено федеральным законом.

51. Должностные лица Минобрнауки России, участвующие в рассмотрении обращений, обеспечивают обработку и хранение персональных данных обратившихся в Минобрнауки России граждан в соответствии с законодательством Российской Федерации о персональных данных.

III. Состав, последовательность и сроки выполнения административных процедур, требования к порядку их выполнения, в том числе особенности выполнения административных процедур в электронной форме

52. Состав административных процедур по предоставлению государственной услуги включает:

личный прием граждан;

работу с письменными обращениями граждан, включающую в себя:

регистрацию письменных обращений граждан;

рассмотрение письменных обращений граждан;

подготовку ответов на письменные обращения граждан;

направление в письменном или в электронном виде ответов заявителям о результатах рассмотрения;

анализ обращений граждан.

53. Блок-схема последовательности действий при предоставлении государственной услуги приводится в приложении к настоящему Регламенту.

Последовательность действий должностных лиц Минобрнауки России при предоставлении государственной услуги

Личный прием граждан

54. Министр образования и науки Российской Федерации осуществляет прием в помещении Приемной Правительства Российской Федерации. Запись на прием осуществляется сотрудниками Аппарата Правительства Российской Федерации.

Адрес: 103274, Москва, Краснопресненская наб., д. 2, стр. 2.

График приема граждан руководителями федеральных органов исполнительной власти, утверждаемый Руководителем Аппарата Правительства Российской Федерации, доступен на официальном интернет-портале Правительства Российской Федерации: http://www.government.gov.ru/ в подразделе "Информационные материалы" раздела главного меню "Работа с обращениями граждан".

55. Личный прием граждан заместителями Министра образования и науки Российской Федерации и директорами департаментов осуществляется в соответствии с графиком личного приема граждан, размещаемом на официальном сайте Минобрнауки России: www.mon.gov.ru.

Прием граждан ведется по адресам:

125993, Москва, Тверская ул., д. 11, 125993, Москва, Брюсов пер., д. 11, 117997, Москва, Люсиновская ул., д. 51.

Запись на личный прием к заместителям Министра образования и науки Российской Федерации осуществляется советниками заместителей Министра.

Запись на прием к директорам департаментов осуществляется сотрудниками соответствующих департаментов.

56. Прием граждан в Общественной приемной Минобрнауки России ведется в специально оборудованном помещении, оснащенном компьютерами и оргтехникой и приспособленном для лиц с ограниченными физическими возможностями. Прием осуществляется должностными лицами структурных подразделений Минобрнауки России в соответствии с должностными регламентами по графику:

Понедельник - четверг - с 13.00 до 16.00;
пятница - с 10.00 до 13.00;
суббота, воскресенье - выходные дни.

57. При личном приеме гражданин предъявляет документ, удостоверяющий его личность.

58. Во время личного приема гражданин делает устное заявление либо оставляет письменное обращение по существу задаваемых им вопросов, в том числе в целях принятия мер по восстановлению или защите его нарушенных прав, свобод и законных интересов.

59. Устные обращения гражданина регистрируются в карточке личного приема. В случае, если изложенные в устном обращении факты и обстоятельства являются очевидными и не требуют дополнительной проверки, ответ на обращение с согласия гражданина может быть дан устно в ходе личного приема. В остальных случаях дается письменный ответ по существу поставленных в обращении гражданина вопросов.

60. Письменные обращения граждан, принятые в ходе личного приема, подлежат регистрации и рассмотрению в порядке, установленном настоящим Регламентом.

61. Если в ходе личного приема выясняется, что решение поднимаемых гражданином вопросов не входит в компетенцию Минобрнауки России, гражданину разъясняется, куда ему следует обратиться.

62. В ходе личного приема гражданину может быть отказано в рассмотрении его обращения, если ему ранее был дан ответ по существу поставленных в обращении вопросов.

Работа с письменными обращениями граждан

Регистрация письменных обращений граждан

63. Основанием для начала административной процедуры является поступление обращения в Минобрнауки России. Поступающие письменные обращения принимаются Административно-хозяйственным департаментом Минобрнауки России.

В целях обеспечения безопасности при работе с письменными обращениями они подлежат обязательному вскрытию и предварительному просмотру. В случае выявления опасных или подозрительных вложений в конверте (бандероли, посылки) работа с письменными обращениями приостанавливается до выяснения обстоятельств и принятия соответствующего решения руководством уполномоченного структурного подразделения Минобрнауки России.

При приеме письменных обращений:

проверяется правильность адресности корреспонденции;

сортируются телеграммы;

вскрываются конверты, проверяется наличие в них документов.

Ошибочно (не по адресу) присланные письма возвращаются на почту невскрытыми.

64. Регистрация обращений граждан, поступивших в Минобрнауки России, производится специалистами Административно-хозяйственного департамента Минобрнауки России в системе электронного документооборота в течение трех дней с даты их поступления.

65. На письменных обращениях граждан проставляется регистрационный штамп. Регистрационный штамп содержит регистрационный номер обращения и дату регистрации (число, месяц, год).

66. Прошедшие регистрацию письменные обращения граждан в тот же день направляются для рассмотрения Министру образования и науки Российской Федерации, его заместителям (в соответствии с распределением обязанностей), в структурное подразделение Минобрнауки России или в Федеральную службу по надзору в сфере образования и науки.

67. Электронные обращения, направленные гражданами на официальный сайт Минобрнауки России, в течение рабочего дня поступают в Административно-хозяйственный департамент Минобрнауки России.

68. Регистрация электронных обращений, поступивших на официальный сайт Минобрнауки России, а также через Единый портал государственных и муниципальных услуг осуществляется должностными лицами Административно-хозяйственного департамента Минобрнауки России в соответствии с настоящим Регламентом.

69. Электронные обращения, прошедшие регистрацию, в тот же день направляются для рассмотрения Министру образования и науки Российской Федерации, его заместителям (в соответствии с распределением обязанностей), в структурное подразделение Минобрнауки России или в Федеральную службу по надзору в сфере образования и науки. Заявителям в автоматическом режиме направляется уведомление о регистрации их обращения.

Рассмотрение письменных обращений граждан

70. Основанием для начала административной процедуры является регистрация обращения.

71. По письменному обращению и электронному обращению, поступившему в Минобрнауки России и принятому к рассмотрению, должно быть принято одно из следующих решений:

о принятии к рассмотрению;

о передаче на рассмотрение в структурные подразделения Минобрнауки России или Федеральную службу по надзору в сфере образования и науки;

о приобщении к ранее поступившему обращению;

о сообщении гражданину о невозможности рассмотрения его обращения;

о сообщении гражданину о прекращении переписки;

о списании в дело.

72. Директор Административно-хозяйственного департамента, его заместитель, начальник отдела, курирующий вопросы работы с обращениями граждан, в зависимости от содержания письменного обращения:

в трехдневный срок направляет обращение с проектом резолюции руководству Минобрнауки России;

в трехдневный срок со дня регистрации направляет обращение соответствующим руководителям структурных подразделений Минобрнауки России для рассмотрения и ответа авторам обращений;

в семидневный срок со дня регистрации перенаправляет обращение в Федеральную службу по надзору в сфере образования и науки, находящуюся в ведении Минобрнауки России, в компетенцию которой входит решение поставленных в обращении вопросов, для рассмотрения и ответа с уведомлением гражданина, направившего обращение, о его переадресации.

73. В случаях, когда поручение дается двум или нескольким структурным подразделениям Минобрнауки России, Федеральной службе по надзору в сфере образования и науки, ответственным исполнителем является подразделение Минобрнауки России или Федеральная служба по надзору в сфере образования и науки, указанное в резолюции первым. Ему направляется подлинник обращения и предоставляется право созыва соисполнителей, координации их работы для направления ответа гражданину.

74. Соисполнители в течение первой половины срока, отведенного на подготовку ответа, направляют свои предложения в пределах своей компетенции в адрес ответственного исполнителя.

75. В случае, если ответственное за рассмотрение обращения гражданина структурное подразделение Минобрнауки России или Федеральная служба по надзору в сфере образования и науки считает, что вопросы, содержащиеся в обращении гражданина, не относятся к компетенции структурного подразделения или Федеральной службы по надзору в сфере образования и науки, поручение в течение двух дней должно быть возвращено в Административно-хозяйственный департамент со служебной запиской с соответствующим обоснованием.

76. Обращения граждан, поступившие на рассмотрение в Минобрнауки России из Администрации Президента Российской Федерации, Аппарата Правительства Российской Федерации, Государственной Думы Федерального Собрания Российской Федерации, Совета Федерации Федерального Собрания Российской Федерации, Общественной палаты Российской Федерации, Генеральной прокуратуры Российской Федерации, от Уполномоченного по правам человека в Российской Федерации, докладываются Министру образования и науки Российской Федерации или его заместителям.

77. Руководитель структурного подразделения Минобрнауки России, получившего поручение о рассмотрении обращения, в тот же день принимает организационное решение о порядке дальнейшего рассмотрения обращения, в том числе:

в семидневный срок со дня регистрации перенаправляет обращение, содержащее вопросы, решение которых не входит в компетенцию Минобрнауки России, Федеральной службы по надзору в сфере образования и науки, в соответствующий орган или соответствующему должностному лицу, в компетенцию которых входит решение поставленных в обращении вопросов, с уведомлением гражданина, направившего обращение, о его переадресации;

в семидневный срок со дня регистрации направляет копии обращения, содержащего вопросы, относящиеся к компетенции нескольких государственных органов, органов местного самоуправления или должностных лиц, в соответствующие государственные органы, органы местного самоуправления или соответствующим должностным лицам с уведомлением гражданина, направившего обращение, о его переадресации.

78. Резолюция Министра образования и науки Российской Федерации, заместителей Министра, директоров департаментов Минобрнауки России может содержать указание исполнителю о сокращении срока подготовки ответа гражданину.

Подготовка ответов на письменные обращения граждан

79. Основанием для начала административной процедуры является передача обращения в структурные подразделения Минобрнауки России.

При подготовке ответов на письменные обращения граждан должностное лицо структурного подразделения Минобрнауки России, ответственного за исполнение поручения о подготовке ответа на обращение гражданина, исполняет его в соответствии с резолюцией руководителя структурного подразделения Минобрнауки России, ответственного за рассмотрение обращения.

80. Обращения граждан считаются разрешенными, если рассмотрены все поставленные в них вопросы, приняты необходимые меры и даны письменные ответы.

81. При повторных письменных обращениях граждан дополнительное их рассмотрение проводится руководителями структурных подразделений Минобрнауки России в случаях выявления новых обстоятельств и (или) изменения нормативных правовых актов в сфере, касающейся решения вопроса, вызвавшего указанные обращения.

82. В случае, если в письменном обращении гражданина содержится вопрос, на который ему неоднократно давались письменные ответы по существу в связи с ранее направленными им обращениями, и при этом в обращении гражданина не приводятся новые доводы или обстоятельства, руководитель структурного подразделения Минобрнауки России, ответственного за исполнение поручения, вправе подготовить предложение (в связи с безосновательностью очередного обращения) о прекращении переписки с гражданином по данному вопросу.

В этом случае руководитель структурного подразделения, ответственного за исполнение поручения, представляет на имя заместителя Министра в рамках распределения обязанностей служебную записку о нецелесообразности продолжения переписки с гражданином по данному вопросу.

83. В случае принятия заместителем Министра решения (в письменной форме) о нецелесообразности продолжения переписки с гражданином по данному вопросу в адрес гражданина направляется уведомление о прекращении с ним переписки по данному вопросу.

84. Если гражданин устранил причины, по которым ответ по существу поставленных в обращении вопросов не мог быть дан ранее, вновь направленное обращение гражданина рассматривается Минобрнауки России в порядке, установленном настоящим Регламентом.

85. При регистрации ответа заявителю на письме проставляется сформированный в автоматизированной системе (исходящий) регистрационный номер. Регистрационный номер ответа на обращение состоит из индекса департамента, ответственного за исполнение обращения, и регистрационного номера обращения. Регистрация ответов на обращения гражданина и формирование дел осуществляются структурным подразделением Минобрнауки России, ответственным за исполнение поручения о подготовке ответа на обращение гражданина.

Направление в письменном или электронном виде ответов заявителям о результатах рассмотрения

86. По обращениям, принятым к рассмотрению по существу, окончательный ответ готовится структурным подразделением и подписывается его руководителем или заместителем руководителя (если в обращении не обжалуются их действия). На повторное обращение гражданина ответ подписывает руководитель структурного подразделения, если ранее ответ направлялся за подписью его заместителя.

87. Если ранее ответ направлялся за подписью руководителя структурного подразделения, то на повторное обращение ответ подписывает курирующий соответствующее структурное подразделение заместитель Министра.

88. За подписью заместителя Министра готовятся также ответы на обращения граждан, содержащие жалобу на действия (бездействие) руководителей структурных подразделений.

89. Ответ вышестоящему государственному органу, взявшему рассмотрение обращения гражданина на контроль, готовится за подписью Министра (заместителя Министра). Ответы гражданам по таким обращениям могут быть подписаны руководителем структурного подразделения Минобрнауки России, если ранее он не принимал по ним решения.

90. Отправка ответов осуществляется в течение двух рабочих дней с момента регистрации исходящего документа.

91. Ответы на обращения граждан, поступившие в электронной форме по электронной почте или на официальный сайт Минобрнауки России, которые должны быть направлены в форме электронного документа по адресу электронной почты, указанному в обращении, печатаются на бланке структурного подразделения Минобрнауки России, ответственного за рассмотрение обращения, и направляются в Административно-хозяйственный департамент для сканирования и отправки адресату.

Анализ обращений граждан

92. В целях подготовки и проведения мероприятий по устранению причин, порождающих обоснованные жалобы граждан, уполномоченные должностные лица структурных подразделений Минобрнауки России осуществляют учет и анализ обращений граждан, поступивших в соответствующие структурные подразделения Минобрнауки России.

93. Информация о предоставлении структурными подразделениями Минобрнауки России государственной услуги ежеквартально направляется в Административно-хозяйственный департамент Минобрнауки России. Информация должна отражать основные вопросы обращений граждан, принятые меры по восстановлению или защите нарушенных прав, свобод и законных интересов граждан, а также предложения, направленные на устранение недостатков, порождающих обоснованные жалобы граждан.

94. Должностные лица Административно-хозяйственного департамента, ответственные за работу с обращениями граждан, ежеквартально обеспечивают сбор, учет и анализ данных, представленных структурными подразделениями Минобрнауки России.

95. Должностные лица Административно-хозяйственного департамента, ответственные за работу с обращениями граждан, еженедельно подготавливают справку о рассмотрении письменных обращений граждан, сроки исполнения которых истекли или заканчиваются в течение следующей за отчетной недели.

96. Административно-хозяйственный департамент обобщает результаты анализа обращений граждан по итогам года. Доклад по предоставлению Минобрнауки России государственной услуги представляется Министру образования и науки Российской Федерации для последующего направления в Правительство Российской Федерации.

IV. Формы контроля за предоставлением государственной услуги

Порядок осуществления текущего контроля за соблюдением и исполнением ответственными должностными лицами положений Регламента и иных нормативных правовых актов, устанавливающих требования к предоставлению государственной услуги, а также принятием ими решений

97. Контроль за исполнением Регламента по предоставлению государственной услуги в Минобрнауки России осуществляется должностными лицами Административно-хозяйственного департамента по каждому поручению о рассмотрении обращения граждан.

96. Контроль за исполнением обращений граждан включает:

В электронном документе нумерация пунктов соответствует официальному источнику.

постановку поручений по исполнению обращений на контроль;

сбор и обработку информации о ходе рассмотрения обращений;

подготовку оперативных запросов исполнителям о ходе и состоянии исполнения поручений по обращениям;

подготовку и обобщение данных о содержании и сроках исполнения поручений по обращениям граждан;

снятие обращений с контроля.

98. Контроль за своевременным и полным рассмотрением обращений осуществляется руководителем структурного подразделения Минобрнауки России, определенного в качестве ответственного исполнителя.

99. Административно-хозяйственный департамент осуществляет контроль за исполнением обращений, поступивших в Минобрнауки России из Администрации Президента Российской Федерации, Аппарата Правительства Российской Федерации, Государственной Думы Федерального Собрания Российской Федерации, Совета Федерации Федерального Собрания Российской Федерации, Общественной палаты Российской Федерации, Генеральной прокуратуры Российской Федерации, от Уполномоченного по правам человека в Российской Федерации.

100. Контроль за организацией личного приема и учет обращений граждан, рассмотренных на личном приеме в Минобрнауки России, осуществляются Административно-хозяйственным департаментом Минобрнауки России, ответственным за работу с обращениями граждан.

101. Контроль за рассмотрением письменных обращений граждан, поступивших на личном приеме граждан, осуществляется Административно-хозяйственным департаментом Минобрнауки России, ответственным за работу с обращениями граждан.

102. Поручения о рассмотрении обращений граждан снимаются с контроля после направления ответов гражданам на их обращения. Поручения, по которым были продлены сроки исполнения, снимаются с контроля после направления ответов гражданам.

103. Административно-хозяйственный департамент еженедельно направляет в департаменты Минобрнауки России и Федеральную службу по надзору в сфере образования и науки информацию об обращениях, срок рассмотрения которых истек либо истекает в ближайшие десять дней.

104. Руководство департаментов Минобрнауки России должно еженедельно проверять состояние исполнительской дисциплины, рассматривать случаи нарушения установленных сроков исполнения обращений, принимать меры по устранению причин нарушений.

Порядок и периодичность осуществления плановых и внеплановых проверок полноты и качества предоставления государственной услуги, в том числе порядок и формы контроля за полнотой и качеством предоставления государственной услуги

105. Плановые проверки полноты и качества предоставления государственной услуги ответственными должностными лицами департаментов Минобрнауки России проводятся не реже 1 раза в год в соответствии с решением директора Административно-хозяйственного департамента.

106. Внеплановые проверки полноты и качества предоставления государственной услуги проводятся Административно-хозяйственным департаментом с участием должностных лиц структурных подразделений Минобрнауки России на основании жалоб (претензий) граждан на решения или действия (бездействие) должностных лиц Минобрнауки России, принятые или осуществленные в ходе предоставления государственной услуги.

Ответственность должностных лиц Минобрнауки России за решения и действия (бездействие), принимаемые (осуществляемые) ими в ходе предоставления государственной услуги

107. Личная ответственность за рассмотрение обращений в установленные сроки возлагается на руководство департаментов Минобрнауки России и Федеральной службы по надзору в сфере образования и науки.

108. Нарушения установленного порядка рассмотрения обращений, неправомерный отказ в их приеме, затягивание сроков рассмотрения обращений, их необъективное разбирательство, принятие необоснованных, нарушающих законодательство Российской Федерации решений, предоставление недостоверной информации, разглашение сведений о частной жизни гражданина влекут в отношении виновных должностных лиц ответственность в соответствии с законодательством Российской Федерации.

Положения, характеризующие требования к порядку и формам контроля за предоставлением государственной услуги, в том числе со стороны граждан, их объединений и организаций

109. Контроль за предоставлением государственной услуги со стороны уполномоченных должностных лиц Минобрнауки России должен быть постоянным, всесторонним и объективным.

110. Контроль за предоставлением государственной услуги со стороны граждан, их общественных объединений и организаций может осуществляться путем получения информации (устной, по телефону, в письменной или электронной форме по запросу) о наличии в действиях (бездействии) ответственных должностных лиц Минобрнауки России, а также принимаемых ими решениях нарушений положений Регламента и иных нормативных правовых актов, устанавливающих требования к предоставлению государственной услуги.

V. Досудебный (внесудебный) порядок обжалования решений и действий (бездействия) Минобрнауки России и его должностных лиц

111. Граждане вправе обратиться в Минобрнауки России с жалобами на решения и действия (бездействие) должностных лиц Минобрнауки России в ходе предоставления государственной услуги на основании настоящего Регламента.

112. Граждане вправе обжаловать действия (бездействие):

заместителей Министра - Министру образования и науки Российской Федерации;

должностных лиц структурных подразделений Минобрнауки России - Министру образования и науки Российской Федерации, заместителям Министра по компетенции;

должностных лиц Федеральной службы по надзору в сфере образования и науки - заместителям Министра образования и науки Российской Федерации по компетенции.

113. Основанием для начала процедуры досудебного (внесудебного) обжалования решения или действия (бездействия) должностного лица Минобрнауки России является поступление в Минобрнауки России жалобы (претензии) гражданина, направленной в письменной или электронной форме, о его несогласии с результатом предоставления государственной услуги.

114. Жалоба должна содержать:

наименование органа, предоставляющего государственную услугу, должностного лица органа, предоставляющего государственную услугу, либо федерального государственного гражданского служащего, решения и действия (бездействие) которых обжалуются;

фамилию, имя, отчество (последнее - при наличии), сведения о месте жительства заявителя - физического лица, либо наименование, сведения о месте нахождения заявителя - юридического лица, а также номер (номера) контактного телефона, адрес (адреса) электронной почты (при наличии) и почтовый адрес, по которым должен быть направлен ответ заявителю;

сведения об обжалуемых решениях и действиях (бездействии) Минобрнауки России, должностного лица, либо федерального государственного гражданского служащего Минобрнауки России;

доводы, на основании которых заявитель не согласен с решением и действием (бездействием) Минобрнауки России, должностного лица, либо федерального государственного гражданского служащего Минобрнауки России. Заявителем могут быть представлены документы (при наличии), подтверждающие доводы заявителя, либо их копии.

115. Общий срок рассмотрения жалобы составляет 30 дней со дня ее регистрации в Минобрнауки России и завершается датой письменного ответа заявителю.

116. В случае направления запроса в другие государственные органы, органы местного самоуправления, иные организации либо должностным лицам срок может быть продлен не более чем на 30 дней с уведомлением гражданина, направившего обращение.

117. По результатам рассмотрения жалобы на действия (бездействие) и решения, осуществляемые (принимаемые) в ходе предоставления государственной услуги, Министр образования и науки Российской Федерации, заместитель Министра:

признает правомерными действия (бездействие) и решения в ходе предоставления государственной услуги;

признает действия (бездействие) и решения неправомерными и определяет меры, которые должны быть приняты с целью устранения допущенных нарушений.

Результатом рассмотрения жалобы может быть полное, частичное удовлетворение заявленных претензий либо отказ в их удовлетворении с обоснованием причин.

118. При повторном обращении дополнительное рассмотрение обращений граждан проводится в случае выявления новых обстоятельств или изменения нормативного правового регулирования в сфере, касающейся решения указанного в обращении вопроса.

119. Граждане вправе обжаловать решения и действия (бездействие) должностных лиц Минобрнауки России, принимаемые (осуществляемые) в ходе предоставления государственной услуги, в судебном порядке.

120. Жалобы не рассматриваются по существу в случаях обжалования отказов в предоставлении государственной услуги по основаниям, предусмотренным пунктами 26 и 27 настоящего Регламента. Автору направляется соответствующее уведомление.

121. Заявитель вправе получать устную информацию о ходе рассмотрения жалобы по справочному телефону, указанному в пункте 4 настоящего Регламента, а также соответствующую письменную информацию по письменному запросу.

Приложение
к Административному регламенту
Министерства образования и науки
Российской Федерации по предоставлению
государственной услуги по организации
приема граждан, обеспечению
своевременного и полного рассмотрения
устных и письменных обращений
граждан, принятию по ним решений
и направлению ответов в установленный
законодательством Российской Федерации
срок, утвержденному приказом
Министерства образования и науки
Российской Федерации
от 26 марта 2012 г. N 231

БЛОК-СХЕМА
ПОСЛЕДОВАТЕЛЬНОСТИ ДЕЙСТВИЙ ПРИ ПРЕДОСТАВЛЕНИИ ГОСУДАРСТВЕННОЙ УСЛУГИ

Последовательность действий при предоставлении государственной услуги в ходе личного приема

Последовательность действий при предоставлении государственной услуги в ходе работы с письменными обращениями граждан