Приказ ФАС РФ от 25.05.2012 N 340

"Об утверждении Административного регламента Федеральной антимонопольной службы по исполнению государственной функции по проведению проверок соблюдения требований антимонопольного законодательства Российской Федерации"
Редакция от 25.05.2012 — Не действует Перейти в действующую
Показать изменения

Зарегистрировано в Минюсте России 18 июня 2012 г. N 24593


ФЕДЕРАЛЬНАЯ АНТИМОНОПОЛЬНАЯ СЛУЖБА

ПРИКАЗ
от 25 мая 2012 г. N 340

ОБ УТВЕРЖДЕНИИ АДМИНИСТРАТИВНОГО РЕГЛАМЕНТА ФЕДЕРАЛЬНОЙ АНТИМОНОПОЛЬНОЙ СЛУЖБЫ ПО ИСПОЛНЕНИЮ ГОСУДАРСТВЕННОЙ ФУНКЦИИ ПО ПРОВЕДЕНИЮ ПРОВЕРОК СОБЛЮДЕНИЯ ТРЕБОВАНИЙ АНТИМОНОПОЛЬНОГО ЗАКОНОДАТЕЛЬСТВА РОССИЙСКОЙ ФЕДЕРАЦИИ

В соответствии с постановлением Правительства Российской Федерации от 16.05.2011 N 373 "О разработке и утверждении административных регламентов исполнения государственных функций и административных регламентов предоставления государственных услуг" (Собрание законодательства Российской Федерации, 2011, N 22, ст. 3169) приказываю:

1. Утвердить прилагаемый административный регламент Федеральной антимонопольной службы по исполнению государственной функции по проведению проверок соблюдения требований антимонопольного законодательства Российской Федерации.

2. Признать утратившим силу приказ ФАС России от 24.02.2010 N 89 "Об утверждении административного регламента Федеральной антимонопольной службы по исполнению государственной функции по проведению проверок соблюдения требований антимонопольного законодательства" (зарегистрирован в Минюсте России 20.04.2010 N 16935).

3. Контроль исполнения настоящего приказа оставляю за собой.

Руководитель
И.Ю.АРТЕМЬЕВ

Приложение
к приказу ФАС России
от 25.05.2012 N 340

АДМИНИСТРАТИВНЫЙ РЕГЛАМЕНТ
ФЕДЕРАЛЬНОЙ АНТИМОНОПОЛЬНОЙ СЛУЖБЫ ПО ИСПОЛНЕНИЮ ГОСУДАРСТВЕННОЙ ФУНКЦИИ ПО ПРОВЕДЕНИЮ ПРОВЕРОК СОБЛЮДЕНИЯ ТРЕБОВАНИЙ АНТИМОНОПОЛЬНОГО ЗАКОНОДАТЕЛЬСТВА РОССИЙСКОЙ ФЕДЕРАЦИИ

I. Общие положения

Наименование государственной функции

1.1. Государственная функция по проведению проверок соблюдения требований антимонопольного законодательства Российской Федерации (далее - государственная функция).

Наименование федерального органа исполнительной власти, исполняющего государственную функцию

1.2. Исполнение государственной функции осуществляется ФАС России и его территориальными органами (далее вместе - антимонопольный орган).

Перечень нормативных правовых актов, регулирующих исполнение государственной функции

1.3. Антимонопольный орган исполняет государственную функцию в соответствии с:

Федеральным законом от 26.07.2006 N 135-ФЗ "О защите конкуренции" (далее - Закон о защите конкуренции) (Собрание законодательства Российской Федерации, 2006, N 31 (ч. I), ст. 3434; 2007, N 49, ст. 6079; 2008, N 18, ст. 1941; 2008, N 27, ст. 3126; 2008, N 45, ст. 5141; 2009, N 29, ст. 3601; 2009, N 29, ст. 3610; 2009, N 29, ст. 3618; 2009, N 52 (ч. I), ст. 6450; 2009, N 52 (ч. I), ст. 6455; 2010, N 15, ст. 1736; 2010, N 19, ст. 2291; 2010, N 49, ст. 6409; 2011, N 10, ст. 1281; 2011, N 27, ст. 3873; 2011, N 27, ст. 3880; 2011, N 29, ст. 4291; 2011, N 30, ст. 4590; 2011, N 48, ст. 6728; 2011, N 50, ст. 7343);

Федеральным законом от 26.12.2008 N 294-ФЗ "О защите прав юридических лиц и индивидуальных предпринимателей при осуществлении государственного контроля (надзора) и муниципального контроля" (далее - Закон N 294-ФЗ) (Собрание законодательства Российской Федерации, 2008, N 52 (ч. I), ст. 6249; 2009, N 18, ст. 2140; 2009, N 29, ст. 3601; 2009, N 48, ст. 5711; 2009, N 52, ст. 6441; 2010, N 17, ст. 1988; 2010, N 18, ст. 2142; 2010, N 31, ст. 4160; 2010, N 32, ст. 4298; 2011, N 1, ст. 20; 2011, N 7, ст. 905; N 17, ст. 2310; 2011, N 23, ст. 3263; 2011, N 30 (ч. I), ст. 4590; 2012, N 19, ст. 2281);

Положением о Федеральной антимонопольной службе, утвержденным постановлением Правительства Российской Федерации от 30.06.2004 N 331 (Собрание законодательства Российской Федерации, 2004, N 31, ст. 3259; 2006, N 45, ст. 4706; 2006, N 49 (ч. II), ст. 5223; 2007, N 7, ст. 903; 2008, N 13, ст. 1316; 2008, N 44, ст. 5089; 2008, N 46, ст. 5337; 2009, N 3, ст. 378; 2009, N 2, ст. 248; 2009, N 39, ст. 4613; 2010, N 9, ст. 960; 2010, N 25, ст. 3181; 2010, N 26, ст. 3350; 2011, N 14, ст. 1935; 2011, N 18, ст. 2645; 2011, N 44, ст. 6269);

Положением о территориальном органе Федеральной антимонопольной службы, утвержденным приказом ФАС России от 26.01.2011 N 30 (зарегистрирован в Минюсте России 21.03.2011 N 20204) (Бюллетень нормативных актов федеральных органов исполнительной власти, N 19, 09.05.2011);

постановлением Правительства Российской Федерации от 07.04.2004 N 189 "Вопросы Федеральной антимонопольной службы" (Собрание законодательства Российской Федерации, 2004, N 15, ст. 1482; N 31, ст. 3259; 2006, N 23, ст. 2527; 2007, N 1 (ч. II), ст. 292; 2008, N 14, ст. 1414; N 44, ст. 5089; 2009, N 6, ст. 738; N 39, ст. 4613; 2011, N 6, ст. 888);

постановлением Правительства Российской Федерации от 30.06.2010 N 489 "Об утверждении Правил подготовки органами государственного контроля (надзора) и органами муниципального контроля ежегодных планов проведения плановых проверок юридических лиц и индивидуальных предпринимателей" (Собрание законодательства Российской Федерации, 2010, N 28, ст. 3706; 2012, N 2, ст. 301);

иными нормативными правовыми актами Российской Федерации, регламентирующими правоотношения в сфере осуществления контроля при проведении проверок соблюдения проверяемым лицом требований антимонопольного законодательства Российской Федерации.

Предмет государственного контроля

1.4. Предметом государственного контроля (надзора) является проверка соблюдения антимонопольного законодательства Российской Федерации федеральными органами исполнительной власти, органами государственной власти субъектов Российской Федерации, органами местного самоуправления, иными органами или организациями, осуществляющими функции указанных органов, а также государственными внебюджетными фондами, коммерческими и некоммерческими организациями, физическими лицами, в том числе индивидуальными предпринимателями (далее - проверяемое лицо) при осуществлении ими своей деятельности или исполнение предписания, выданного по результатам рассмотрения дела о нарушении антимонопольного законодательства Российской Федерации.

Некоммерческие организации подлежат проверке исключительно в части соблюдения ими положений статей 10, 11, 11.1, 14 - 17.1, 19 - 21 Закона о защите конкуренции при осуществлении ими предпринимательской деятельности или координации экономической деятельности других хозяйствующих субъектов. На основании Закона о защите конкуренции не могут проводиться проверки соответствия деятельности некоммерческих организаций целям деятельности, предусмотренным учредительными документами таких организаций.

Права и обязанности должностных лиц антимонопольного органа при осуществлении государственного контроля (надзора)

1.5. Права должностных лиц при осуществлении государственного контроля:

- право на беспрепятственный доступ на территорию и (или) в помещение, здание проверяемого лица (за исключением жилища проверяемого лица) при предъявлении ими служебных удостоверений и приказа руководителя антимонопольного органа о проведении проверки;

- получать по мотивированному требованию в установленный срок документы, объяснения в письменной или устной форме, информацию, в том числе составляющую коммерческую, служебную, иную охраняемую законом тайну, а также информацию, составляющую государственную тайну при наличии у соответствующего члена инспекции оформленного надлежащим образом допуска к сведениям соответствующей степени секретности, включая служебную переписку в электронном виде, необходимых антимонопольному органу в соответствии с возложенными на него полномочиями;

- право на беспрепятственное осуществление осмотра территорий, зданий и помещений, занимаемых проверяемым лицом (за исключением жилища проверяемого лица), предметов, документов и информации (сведений), содержащихся на любых ее носителях (в необходимых случаях при осуществлении осмотра производятся фото- и киносъемка, видеозапись, снимаются копии с документов).

1.6. Обязанности должностных лиц при осуществлении государственного контроля:

- соблюдать законодательство Российской Федерации, права и законные интересы проверяемого лица;

- проводить проверку на основании приказа руководителя антимонопольного органа;

- проводить проверку только во время исполнения служебных обязанностей, выездную проверку только при предъявлении служебных удостоверений, копии приказа (распоряжения) руководителя (заместителя руководителя) антимонопольного органа;

- не препятствовать руководителю, иному должностному лицу проверяемого лица или уполномоченному представителю проверяемого лица присутствовать при проведении проверки и давать разъяснения по вопросам, относящимся к предмету проверки;

- предоставлять руководителю, иному должностному лицу проверяемого лица или уполномоченному представителю проверяемого лица, присутствующим при проведении проверки, информацию и документы, относящиеся к предмету проверки;

- знакомить руководителя, иного должностного лица проверяемого лица или уполномоченного представителя проверяемого лица с результатами проверки;

- учитывать при определении мер, принимаемых по фактам выявленных нарушений, соответствие указанных мер тяжести нарушений, их потенциальной опасности для жизни, здоровья людей, для животных, растений, окружающей среды, безопасности государства, для возникновения чрезвычайных ситуаций природного и техногенного характера, а также не допускать необоснованное ограничение прав и законных интересов физических лиц, в том числе индивидуальных предпринимателей, юридических лиц;

- доказывать обоснованность своих действий при их обжаловании юридическими лицами, индивидуальными предпринимателями в порядке, установленном законодательством Российской Федерации;

- соблюдать установленные сроки проведения проверки;

- не требовать от юридического лица, индивидуального предпринимателя документы и иные сведения, представление которых не предусмотрено законодательством Российской Федерации;

- перед началом проведения выездной проверки по просьбе руководителя, иного должностного лица проверяемого лица, уполномоченного представителя проверяемого лица ознакомить их с положениями административного регламента, в соответствии с которым проводится проверка;

- осуществлять запись о проведенной проверке в журнале учета проверок;

- не разглашать информацию, составляющую государственную, коммерческую, служебную, иную охраняемую законом тайну, полученную антимонопольным органом, за исключением случаев, установленных законодательством Российской Федерации;

- исполнять государственную функцию в соответствии с настоящим Регламентом.

Права и обязанности лиц, в отношении которых осуществляются мероприятия по контролю (надзору)

1.7. Права лиц, в отношении которых осуществляются мероприятия по контролю:

- получать полную, актуальную и достоверную информацию о порядке исполнения государственной функции;

- осуществлять свои права и обязанности самостоятельно или через представителя;

- непосредственно присутствовать при проведении проверки, давать объяснения по вопросам, относящимся к предмету проверки;

- получать от антимонопольного органа, его должностных лиц информацию, которая относится к предмету проверки;

- знакомиться с результатами проверки и указывать в акте проверки о своем ознакомлении с результатами проверки, согласии или несогласии с ним, а также с отдельными действиями должностных лиц антимонопольного органа, совершенных в рамках проведения проверки;

- обжаловать действия (бездействие) должностных лиц антимонопольного органа, повлекшие за собой нарушение прав проверяемого лица при проведении проверки, в административном и (или) судебном порядке в соответствии с законодательством Российской Федерации;

- обратиться в установленном порядке в суд, арбитражный суд с исками, в том числе с исками о восстановлении нарушенных прав, возмещении убытков, включая упущенную выгоду, возмещении вреда, причиненного имуществу.

1.8. Обязанности лиц, в отношении которых осуществляются мероприятия по контролю:

- представлять в антимонопольный орган (его должностным лицам) по его мотивированному требованию в установленный срок необходимые антимонопольному органу в соответствии с возложенными на него полномочиями документы, объяснения, информацию соответственно в письменной и устной форме (в том числе информацию, составляющую коммерческую, служебную, иную охраняемую законом тайну), включая акты, договоры, справки, деловую корреспонденцию, иные документы и материалы, выполненные в форме цифровой записи или в форме записи на электронных носителях.

Результат исполнения государственной функции

1.9. Результатом исполнения государственной функции являются акты проверок, оформляемые антимонопольным органом по результатам проведенных проверок соблюдения требований антимонопольного законодательства Российской Федерации.

II. Требования к порядку исполнения государственной функции

Информация о месте нахождения и графике работы антимонопольного органа

2.1. Сведения о ФАС России:

место нахождения - Садовая-Кудринская ул., д. 11, Москва, Д-242, ГСП-5, 123995.

2.2. График работы ФАС России:

День недели Часы работы
Понедельник - четверг 09.00 - 18.00
Пятница 09.00 - 16.45
Суббота, воскресенье Выходной день

Справочные телефоны ФАС России

2.3. Общественная приемная - (499) 795-76-53.

2.4. Группа входящей корреспонденции - (499) 795-71-69.

2.5. Группа исходящей корреспонденции - (499) 795-76-52.

2.6. Факс - (499) 254-83-00.

Адреса официального сайта и электронной почты ФАС России

2.7. Официальный сайт ФАС России в информационно-телекоммуникационной сети "Интернет" - www.fas.gov.ru (далее - официальный сайт ФАС России).

2.8. Адрес электронной почты в информационно-телекоммуникационной сети "Интернет" - delo@fas.gov.ru (далее - адрес электронной почты).

2.9. Сведения о месте нахождения, графике работы, справочных телефонах, адреса официального сайта и электронной почты территориальных органов ФАС России содержатся в Приложении N 1 к настоящему Регламенту, а также на официальном сайте ФАС России.

Порядок получения информации заинтересованными лицами по вопросам исполнения государственной функции и результатах ее исполнения

2.10. Информация по вопросам исполнения государственной функции, сведения о результатах исполнения государственной функции предоставляются сотрудниками антимонопольного органа по телефону, на личном приеме, а также размещаются на официальном сайте антимонопольного органа в информационно-телекоммуникационной сети "Интернет" (далее - официальный сайт антимонопольного органа), в Федеральной государственной информационной системе "Единый портал государственных и муниципальных услуг (функций)" www.gosuslugi.ru и (или) "Региональный портал государственных и муниципальных услуг (функций)" (далее - портал государственных и муниципальных услуг (функций)).

2.11. По телефону, на личном приеме сотрудники антимонопольного органа предоставляют информацию по следующим вопросам:

- о входящем номере, под которым зарегистрировано заявление, жалоба, материалы в системе делопроизводства;

- о нормативных правовых актах, на основании которых антимонопольный орган исполняет государственную функцию;

- о требованиях к заверению документов и сведений;

- о месте размещения на официальном сайте антимонопольного органа, портале государственных и муниципальных услуг (функций) справочных материалов по вопросам исполнения государственной функции.

2.12. С момента подачи заявления, материалов заявитель имеет право на получение сведений о ходе исполнения государственной функции по телефону, на личном приеме, а также с использованием информационно-технологической и коммуникационной инфраструктуры, в том числе портала государственных и муниципальных услуг (функций).

Порядок, форма и место размещения информации по вопросам исполнения государственной функции

2.13. Информация по вопросам исполнения антимонопольным органом государственной функции размещается:

- на официальном сайте антимонопольного органа;

- на портале государственных и муниципальных услуг (функций);

- в многофункциональных центрах предоставления государственных и муниципальных услуг, с которыми антимонопольный орган заключил соглашение о взаимодействии (далее - многофункциональный центр);

- на информационных стендах антимонопольного органа и (или) в раздаточных информационных материалах (брошюрах, буклетах и т.п.).

2.14. На официальном сайте антимонопольного органа размещается следующая информация:

- наименование и почтовый адрес антимонопольного органа;

- номера телефонов, по которым можно получить необходимую информацию;

- график работы антимонопольного органа;

- перечень документов, необходимых для исполнения государственной функции;

- текст настоящего Регламента с приложениями.

2.15. На информационном стенде, размещаемом в помещении Общественной приемной ФАС России, должна содержаться следующая информация:

- почтовый адрес ФАС России, график работы, номера телефонов, по которым можно получить необходимую информацию, адреса официального сайта и электронной почты ФАС России, адрес портала государственных и муниципальных услуг (функций), информацию о многофункциональных центрах;

- порядок получения информации по вопросам исполнения государственной функции;

- обязанности сотрудников антимонопольного органа при ответе на телефонные звонки, устные и письменные обращения.

Срок исполнения государственной функции

2.16. Срок проведения проверки составляет не более чем один месяц с даты начала ее проведения, указанной в приказе, по дату передачи или направления по почте проверяемому лицу акта проверки. В исключительных случаях на основании мотивированных предложений должностных лиц, проводящих проверку, указанный срок может быть продлен на два месяца руководителем антимонопольного органа.

2.17. О продлении срока проведения проверки руководитель антимонопольного органа издает приказ, который доводится до сведения проверяемого лица в любой доступной форме, а копия такого приказа с доказательствами его доведения до сведения проверяемого лица прилагается к материалам проверки.

2.18. Общий срок проведения проверки не может превышать три месяца.

III. Состав, последовательность и сроки выполнения административных процедур (действий), требования к порядку их выполнения

3.1. Исполнение антимонопольным органом государственной функции включает в себя следующие административные процедуры:

- подготовка, согласование и утверждение планов проверок;

- подготовка проверки;

- проведение проверки;

- оформление результатов проверки;

- принятие мер реагирования по результатам проверки.

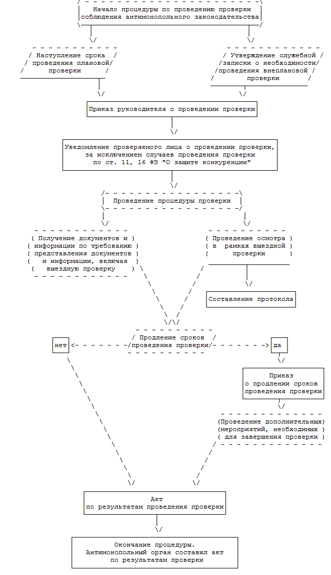
3.2. Блок-схема исполнения государственной функции приведена в Приложении N 2 к настоящему Регламенту.

3.3. Проверка проводится уполномоченными должностными лицами антимонопольного органа в рамках осуществления предусмотренных законодательством Российской Федерации контрольных (надзорных) функций, направленных на установление соответствия деятельности проверяемого лица требованиям антимонопольного законодательства Российской Федерации.

3.4. В целях осуществления контроля соблюдения требований антимонопольного законодательства Российской Федерации антимонопольный орган вправе проводить плановые и внеплановые проверки.

3.5. Плановая проверка проводится в отношении проверяемого лица, включенного в сводный план проверок на основании истечения трех лет со дня:

- создания или государственной регистрации проверяемого лица в соответствии с законодательством Российской Федерации;

- окончания проведения антимонопольным органом последней плановой проверки проверяемого лица.

3.6. Плановая проверка проводится не чаще чем один раз в три года. Предметом плановой проверки является соблюдение требований антимонопольного законодательства проверяемым лицом при осуществлении им своей деятельности.

3.7. Внеплановая проверка проводится антимонопольным органом на основании:

- материалов, поступивших из правоохранительных органов, других государственных органов, из органов местного самоуправления, от общественных объединений и указывающих на признаки нарушения антимонопольного законодательства;

- сообщений и заявлений физических лиц, юридических лиц, сообщений средств массовой информации, указывающих на признаки нарушения антимонопольного законодательства;

- истечения срока исполнения предписания, выданного по результатам рассмотрения дела о нарушении антимонопольного законодательства, или при осуществлении государственного контроля за экономической концентрацией в порядке, установленном главой 7 Закона о защите конкуренции;

- поручения Президента Российской Федерации и Правительства Российской Федерации;

- обнаружение антимонопольным органом признаков нарушения антимонопольного законодательства.

3.8. Предметом внеплановой проверки является соблюдение требований антимонопольного законодательства Российской Федерации проверяемым лицом при осуществлении им своей деятельности, а в случае проведения внеплановой проверки исполнения ранее выданного предписания предметом такой проверки является исполнение проверяемым лицом ранее выданного предписания.

3.9. Проверки проводятся в форме документарной и (или) выездной проверок.

3.10. ФАС России и его территориальные органы могут проводить совместные проверки.

Подготовка, согласование и утверждение планов проверок

3.11. Ежегодный план проведения плановых проверок (далее - план проверок) структурного подразделения центрального аппарата ФАС России (далее - структурное подразделение), территориального органа состоит из двух разделов.

3.12. Первый раздел плана проверок содержит перечень проверяемых лиц - хозяйствующих субъектов (коммерческих и некоммерческих организаций, осуществляющих деятельность, приносящую им доход, их структурных подразделений, в том числе филиалов и представительств, а также физических лиц, в том числе индивидуальных предпринимателей).

Второй раздел плана проверок содержит перечень проверяемых лиц - федеральных органов исполнительной власти, органов государственной власти субъектов Российской Федерации, органов местного самоуправления, иных органов или организаций, осуществляющих функции указанных органов, организаций, участвующих в предоставлении государственных или муниципальных услуг, государственных внебюджетных фондов.

В плане проверок также указываются цели и основания проведения каждой плановой проверки, дата начала и сроки проведения каждой плановой проверки.

3.13. Проекты планов проверок составляются на каждый год и не позднее 10 августа года, предшествующего году проведения плановых проверок, представляется структурными подразделениями на бумажном и электронном носителе в структурное подразделение центрального аппарата ФАС России, ответственное за подготовку сводного плана проверок (далее - ответственное структурное подразделение).

3.14. Ответственное структурное подразделение оценивает обоснованность включения проверяемого лица в сводный план проверок путем учета количества проведенных в отношении него плановых проверок за предыдущие периоды.

3.15. Ответственное структурное подразделение анализирует представленные проекты планов проверок на предмет установления в них проверяемого лица, проведение проверки которого предусмотрено планами проверок нескольких структурных подразделений или территориального органа и структурного подразделения.

В случае установления такого проверяемого лица ответственное структурное подразделение письменно информирует руководителей структурных подразделений, территориальных органов о необходимости согласования единого срока проведения проверки в отношении такого лица.

3.16. Структурные подразделения, территориальные органы в течение двух рабочих дней со дня получения информации, указанной в пункте 3.15 настоящего Регламента, согласовывают сроки проведения проверок и представляют в ответственное структурное подразделение информацию о согласованных сроках проведения проверки и вносят соответствующие изменения в проекты планов проверок.

Ответственное структурное подразделение отражает в проекте плана проверок согласованные сроки проведения совместной проверки.

3.17. В срок до 1 сентября года, предшествующего году проведения плановой проверки, территориальный орган направляет первый раздел проекта плана проверок в органы прокуратуры в субъектах Российской Федерации.

В срок до 1 сентября года, предшествующего году проведения плановой проверки, ответственное структурное подразделение направляет первый раздел проекта плана проверок в Генеральную прокуратуру Российской Федерации.

В случае поступления предложений от Генеральной прокуратуры Российской Федерации о проведении совместных проверок с органами государственного контроля (надзора) руководитель ФАС России принимает решение о включении в проект плана проверок совместных проверок и не позднее 10 октября года, предшествующего году проведения плановых проверок, направляет проект плана проверок в ответственное структурное подразделение.

На основании представленных планов проверок структурных подразделений и территориальных органов формируется сводный план проверок, утверждаемый Приказом ФАС России до 20 октября года, предшествующего году проведения плановых проверок.

После утверждения сводного плана проверок антимонопольный орган направляет первый раздел утвержденного плана проверок в органы прокуратуры в срок до 1 ноября года, предшествующего году проведения плановых проверок.

3.18. ФАС России, территориальные органы не позднее 10 дней со дня утверждения сводного плана проверок размещают планы проверок на официальном сайте ФАС России, официальном сайте территориального органа в сети "Интернет" соответственно.

3.19. Внесение изменений в сводный план проверок допускается в случаях невозможности проведения плановой проверки деятельности проверяемого лица в связи с его ликвидацией, реорганизацией (слияние, присоединение, разделение), смерти физического лица, в том числе индивидуального предпринимателя, упразднения органа государственной власти, органа местного самоуправления, включенного в сводный план проверок, а также с наступлением обстоятельств непреодолимой силы.

3.20. Изменения в сводный план проверок утверждаются приказом ФАС России.

3.21. При выявлении случаев, указанных в пункте 3.19 настоящего Регламента, структурное подразделение, по инициативе которого проверяемое лицо было включено в сводный план проверок, готовит проект приказа об исключении такого лица из сводного плана проверок, согласовывает его со структурным подразделением, ответственным за подготовку сводного плана проверок и после его принятия направляет копию приказа в структурное подразделение, ответственное за подготовку сводного плана проверок.

Территориальный орган при выявлении случаев, указанных в пункте 3.20 настоящего Регламента, письменно информирует структурное подразделение, ответственное за подготовку сводного плана проверок, которое готовит приказ об исключении лица из сводного плана проверок.

Сведения о лице, исключенном из сводного плана проверок, подлежат снятию с официального сайта антимонопольного органа в сети "Интернет".

Информация о внесении изменений в сводный план проверок направляется в 10-дневный срок со дня их внесения в соответствующий орган прокуратуры на бумажном носителе (с приложением копии в электронном виде) заказным почтовым отправлением с уведомлением о вручении либо в форме электронного документа, подписанного электронной подписью.

Подготовка проверки

3.22. Подготовка проверки проверяемого лица включает в себя издание распорядительных документов, формирование инспекции, уведомление проверяемого лица о проведении в отношении него проверки.

3.23. Проверка проводится в соответствии с приказом руководителя антимонопольного органа (Приложение N 3 к настоящему Регламенту).

3.24. Приказ руководителя антимонопольного органа о проведении проверки должен содержать следующие сведения:

- наименование антимонопольного органа;

- фамилии, имена, отчества, должности должностного лица или должностных лиц, уполномоченных на проведение проверки, и привлекаемых к проведению проверки специалистов и (или) экспертов, представителей экспертных организаций;

- наименование лица, проверка которого проводится, адрес места нахождения или места жительства проверяемого лица;

- информация о проведении (отсутствии проведения) проверки структурных подразделений (в том числе филиалов и представительств) проверяемого лица с указанием адресов проверяемых подразделений;

- цели, задачи, предмет проверки и срок ее проведения;

- вид проверки - плановая или внеплановая;

- форма проверки - документарная и (или) выездная;

- правовые основания проведения проверки;

- сроки проведения и перечень мероприятий по контролю, необходимых для достижения целей и задач проведения проверки;

- перечень административных регламентов проведения мероприятий по контролю;

- даты начала и окончания проведения проверки;

- перечень документов, представление которых проверяемым лицом необходимо для достижения целей и задач проведения проверки;

- поручение инспекции - составить акт по результатам проведения проверки.

3.25. Состав инспекции определяется приказом руководителя антимонопольного органа о проведении проверки.

3.26. Выездная проверка проводится инспекцией, состав которой должен составлять не менее трех человек, в территориальном органе - не менее двух человек.

Инспекцию возглавляет руководитель. Члены инспекции подчиняются руководителю инспекции.

3.27. Документарная проверка может проводиться инспекцией или одним должностным лицом.

3.28. При проведении структурными подразделениями внеплановых проверок соблюдения требований, предусмотренных статьей 11 Закона о защите конкуренции, в состав инспекции, проводящей проверку, включается государственный гражданский служащий (служащие) Управления по борьбе с картелями ФАС России.

При проведении внеплановой выездной проверки члена саморегулируемой организации антимонопольный орган уведомляет саморегулируемую организацию о проведении внеплановой выездной проверки в целях обеспечения возможности присутствия ее представителя при проведении проверки.

Изменение состава инспекции в ходе проведения проверки оформляется приказом руководителя антимонопольного органа.

3.29. Антимонопольный орган вправе обращаться в органы прокуратуры, правоохранительные и иные контролирующие органы с предложением о проведении совместной проверки с указанием обоснования такой необходимости. Представители вышеуказанных органов включаются в состав инспекции на основании официальных писем с указанием должностей сотрудников, рекомендуемых для включения в состав инспекции.

3.30. Приказ руководителя антимонопольного органа о проведении плановой проверки готовится должностным лицом антимонопольного органа, ответственным за подготовку приказа о проведении проверки, не позднее чем за десять дней до наступления даты проведения плановой проверки, определяемой руководителем антимонопольного органа в пределах срока, предусмотренного сводным планом проверок.

3.31. В случае проведения совместной проверки несколькими структурными подразделениями или структурным подразделением и территориальным органом издается единый приказ о проведении проверки.

3.32. Проверяемое лицо уведомляется о проведении плановой проверки не позднее чем за три рабочих дня до начала ее проведения посредством направления копии приказа антимонопольного органа о проведении проверки заказным почтовым отправлением с уведомлением о вручении или иным доступным способом.

3.33. Проверяемое лицо уведомляется о проведении в отношении него внеплановой проверки не менее чем за двадцать четыре часа до начала ее проведения любым доступным способом. О проведении внеплановой проверки на предмет соблюдения требований статей 11 и 16 Закона о защите конкуренции проверяемое лицо не уведомляется.

Проведение проверки

3.34. Дата начала проверки определяется приказом руководителя антимонопольного органа о ее проведении.

3.35. При проведении проверок должностные лица антимонопольного органа вправе:

- иметь беспрепятственный доступ на территорию и (или) в помещение, здание проверяемого лица (за исключением жилища проверяемого лица) при предъявлении ими служебных удостоверений и приказа антимонопольного органа о проведении проверки;

- истребовать документы, объяснения в письменной или устной форме, информацию, в том числе составляющую коммерческую, служебную, иную охраняемую законом тайну, а также информацию, составляющую государственную тайну при наличии у соответствующего члена инспекции оформленного надлежащим образом допуска к сведениям соответствующей степени секретности, включая служебную переписку в электронном виде, необходимых антимонопольному органу в соответствии с возложенными на него полномочиями;

- беспрепятственно осуществлять осмотр территорий, зданий и помещений, занимаемых проверяемым лицом (за исключением жилища проверяемого лица), предметов, документов и информации (сведений), содержащихся на любых ее носителях (в необходимых случаях при осуществлении осмотра производятся фото- и киносъемка, видеозапись, снимаются копии с документов);

- осуществлять иные действия, предусмотренные настоящим Регламентом.

3.36. При проведении проверок должностные лица антимонопольного органа обязаны:

- проводить проверки в соответствии с законодательством Российской Федерации, настоящим Регламентом;

- обеспечивать соответствующий режим хранения и защиты полученной информации, составляющей коммерческую, служебную, иную охраняемую законодательством Российской Федерации тайну.

3.37. При проведении проверок должностные лица антимонопольного органа несут ответственность, предусмотренную законодательством Российской Федерации.

3.38. Документарная проверка проводится по месту нахождения антимонопольного органа.

3.39. В процессе проведения документарной проверки должностными лицами антимонопольного органа в первую очередь рассматриваются документы проверяемого лица, имеющиеся в распоряжении антимонопольного органа, акты предыдущих проверок, материалы рассмотрения в отношении проверяемого лица дел о нарушениях антимонопольного законодательства и об административных правонарушениях, иные документы о результатах осуществленных в отношении проверяемого лица действий по государственному контролю, предусмотренных антимонопольным законодательством Российской Федерации.

3.40. Выездная проверка проводится по месту нахождения проверяемого лица, месту осуществления деятельности проверяемого лица - физического лица, в том числе индивидуального предпринимателя и (или) по месту фактического осуществления их деятельности.

3.41. Выездная проверка проводится в случае, если при документарной проверке антимонопольному органу не представляется возможным:

- удостовериться в полноте и достоверности сведений, содержащихся в имеющихся в распоряжении антимонопольного органа документах проверяемого лица;

- оценить соответствие деятельности проверяемого лица требованиям антимонопольного законодательства без проведения соответствующего мероприятия по контролю.

3.42. Доступ должностных лиц антимонопольного органа, проводящих выездную проверку, на территорию или в помещение проверяемого лица осуществляется при предъявлении этими должностными лицами служебных удостоверений и приказа руководителя антимонопольного органа о проведении проверки проверяемого лица. Не допускается доступ должностных лиц, проводящих проверку, в жилище проверяемого лица.

3.43. Должностные лица антимонопольного органа, проводящие выездную проверку, в целях выяснения обстоятельств, имеющих значение для полноты проверки, вправе осуществлять осмотр территорий, помещений (за исключением жилища проверяемого лица), документов и предметов проверяемого лица.

3.44. В осуществлении осмотра вправе участвовать проверяемое лицо, его представитель, а также иные привлекаемые антимонопольным органом к участию в проверке лица. Осмотр осуществляется в присутствии не менее чем двух понятых.

В качестве понятых могут быть вызваны любые не заинтересованные в исходе дела физические лица. Не допускается участие в качестве понятых должностных лиц антимонопольных органов. В случае если для осуществления осмотра требуются специальные познания, к его проведению по инициативе антимонопольного органа могут привлекаться специалисты и (или) эксперты, аккредитованные в порядке, установленном Правительством Российской Федерации.

В необходимых случаях при осуществлении осмотра производятся фото- и киносъемка, видеозапись, снимаются копии с документов.

При осуществлении осмотра по результатам исследования документов (информации), содержащихся на электронном носителе информации, должностными лицами антимонопольного органа составляется отчет согласно Приложению N 4 к настоящему Регламенту.

По результатам осуществления осмотра составляется протокол согласно Приложению N 5 к настоящему Регламенту.

3.45. При воспрепятствовании доступу должностных лиц антимонопольного органа, проводящих проверку, на территорию или в помещение проверяемого лица руководитель инспекции предупреждает лиц, препятствующих проведению проверки, о совершении ими административного правонарушения.

Должностными лицами антимонопольного органа по факту воспрепятствования доступу на территорию или в помещение проверяемого лица составляется акт согласно Приложению N 7 к настоящему Регламенту. Акт подписывается должностными лицами антимонопольного органа и руководителем или иным должностным лицом, уполномоченным представителем проверяемого лица. В случае отказа руководителя, иного должностного лица, уполномоченного представителя проверяемого лица подписать указанный акт в нем делается соответствующая запись.

3.46. В случае если лица продолжают препятствовать доступу на территорию или в помещение проверяемого лица, руководитель инспекции составляет протокол об административном правонарушении, ответственность за которое предусмотрена статьей 19.4 Кодекса Российской Федерации об административных правонарушениях, и сообщает в органы внутренних дел о факте правонарушения и необходимости его пресечения.

3.47. Ознакомление и работа с документами проверяемого лица, содержащими сведения, составляющие государственную тайну, осуществляется членами инспекции, имеющими допуск к указанной информации, при предъявлении ими документов, подтверждающих наличие допуска к сведениям соответствующей степени секретности.

3.48. Руководитель инспекции совместно с руководителем, иным должностным лицом проверяемого лица или уполномоченным представителем определяет лиц из числа работников проверяемого лица, с которыми будет производиться взаимодействие в ходе проведения проверки (предоставление инспекции документов, информации, решение иных вопросов, возникающих в ходе работы инспекции).

3.49. Руководитель инспекции решает организационно-технические вопросы проведения проверки, устанавливает время ежедневного пребывания в помещениях проверяемого лица в течение срока проверки с учетом режима работы проверяемого лица.

3.50. Проверка проверяемого лица на предмет соблюдения требований антимонопольного законодательства Российской Федерации осуществляется членами инспекции путем:

- анализа правовых актов проверяемого лица;

- анализа соглашений и договоров, заключенных проверяемым лицом;

- анализа финансовых, бухгалтерских, отчетных, контрольных, плановых, аналитических документов проверяемого лица;

- анализа служебных документов на электронных носителях информации;

- анализа иных документов, необходимых для установления признаков нарушения антимонопольного законодательства Российской Федерации;

- осмотра производственных мощностей;

- осмотра и анализа процессов производства продукции;

- осмотра производственно-технических и иных объектов проверяемого лица.

3.51. Информация, необходимая для составления акта проверки, может быть также получена из письменных и устных объяснений должностных лиц проверяемого лица, а также путем фотографирования, ведения видеозаписи и в иных формах, не запрещенных законодательством Российской Федерации.

3.52. Должностные лица антимонопольного органа, проводящие проверку, вправе истребовать у проверяемого лица необходимые для проведения проверки документы и информацию (Приложение N 7 к настоящему Регламенту).

При проведении документарной проверки истребование документов и информации у проверяемого лица допускается в случае, если достоверность сведений, содержащихся в документах, имеющихся в распоряжении антимонопольного органа, вызывает обоснованные сомнения либо эти сведения не позволяют оценить исполнение проверяемым лицом требований, установленных антимонопольным законодательством.

3.53. При проведении документарной проверки мотивированное требование о предоставлении документов и информации направляется проверяемому лицу по почте с уведомлением о вручении либо вручается ему или его представителю под роспись.

К запросу прилагается заверенная печатью копия приказа руководителя антимонопольного органа о проведении документарной проверки.

3.54. При проведении выездной проверки мотивированное требование о предоставлении документов и информации вручается проверяемому лицу или его представителю под роспись.

3.55. Истребуемые документы и информация предоставляются в виде копий, заверенные печатью юридического лица или подписью физического лица, в срок, не превышающий трех рабочих дней с момента получения указанного требования.

При проведении документарной проверки проверяемое лицо также вправе представить указанные в запросе документы в форме электронных документов.

В случае необходимости должностные лица антимонопольного органа, проводящие проверку, вправе ознакомиться с подлинниками документов, представляемых проверяемым лицом.

3.56. Представляемые копии документов должны быть прошиты, пронумерованы (если документы состоят более чем из одного листа), скреплены печатью и подписью руководителя проверяемого лица или уполномоченного им представителя.

Не допускается требовать нотариального удостоверения копий документов, представляемых в антимонопольный орган, если иное не предусмотрено законодательством Российской Федерации.

3.57. По требованию проверяемого лица передача запрашиваемых документов может осуществляться на основании акта приема-передачи документов.

3.58. В случае, если проверяемое лицо не имеет возможности предоставить истребуемые документы (их копии) и информацию в течение трех рабочих дней, руководитель проверяемого лица или уполномоченный им представитель в течение дня, следующего за днем получения требования о представлении документов и информации, уведомляет в письменной форме руководителя инспекции (или должностного лица, проводящего проверку, в случае проведения документарной проверки одним должностным лицом) о невозможности представления в установленный срок документов и информации с указанием причин, по которым они не могут быть представлены в установленный срок, и срока, в течение которого проверяемое лицо может представить истребуемые документы и информацию.

3.59. В течение двух рабочих дней со дня получения такого уведомления руководитель инспекции (или должностное лицо, проводящее проверку, в случае проведения документарной проверки одним должностным лицом) принимает мотивированное решение об установлении нового срока представления документов и информации или принимает мотивированное решение об отказе в продлении срока с указанием обоснования отказа.

Копия принятого решения, удостоверенная в установленном порядке, направляется проверяемому лицу любым доступным способом.

3.60. Если требование о предоставлении документов и информации не исполнено в установленный срок, то руководителем инспекции (или должностным лицом, проводящим проверку, в случае проведения документарной проверки одним должностным лицом) решается вопрос о возбуждении в отношении виновного лица дела об административном правонарушении.

3.61. В случае, если в ходе документарной проверки выявлены ошибки и (или) противоречия в представленных проверяемым лицом документах либо несоответствие сведений, содержащихся в этих документах, сведениям, содержащимся в имеющихся у антимонопольного органа документах и (или) полученным в ходе осуществления действий по государственного контролю, информация об этом направляется проверяемому лицу с требованием представить в течение десяти рабочих дней необходимые пояснения в письменной форме.

3.62. Проверяемое лицо, представляющие в антимонопольный орган пояснения относительно выявленных ошибок и (или) противоречий в представленных документах либо относительно несоответствия указанных в пункте 3.61 настоящего Регламента сведений, вправе представить дополнительно в антимонопольный орган документы, подтверждающие достоверность ранее представленных документов.

Инспекция, которая проводит документарную проверку (или должностное лицо, проводящее проверку, в случае проведения документарной проверки одним должностным лицом), обязана рассмотреть представленные руководителем или иным должностным лицом проверяемого лица, уполномоченным представителем проверяемого лица пояснения и документы, подтверждающие достоверность ранее представленных документов. В случае, если после рассмотрения представленных пояснений и документов либо при отсутствии пояснений антимонопольный орган установит признаки нарушения требований, установленных антимонопольным законодательством, должностные лица антимонопольного органа вправе провести выездную проверку.

3.63. При проведении документарной проверки антимонопольный орган не вправе требовать у проверяемого лица сведения и документы, не относящиеся к предмету документарной проверки, а также сведения и документы, которые могут быть получены антимонопольным органом от иных органов государственного контроля (надзора), органов муниципального контроля.

3.64. Руководитель и члены инспекции при проведении проверки вправе получать необходимые письменные объяснения от должностных лиц проверяемого лица, справки и сведения по вопросам, возникающим в ходе проверки, в том числе по факту отсутствия документов, необходимых для проведения проверки. В случае отказа от представления указанных объяснений в акте проверки делается соответствующая запись.

3.65. В случаях, предусмотренных Законом о защите конкуренции, при проведении действий по осуществлению антимонопольного контроля (далее - действия) составляются протоколы. Данные протоколы составляются на русском языке.

В протоколе указываются:

- содержание действий;

- место и дата проведения действий;

- время начала и окончания проведения действий;

- должность, фамилия, имя, отчество лица, составившего протокол;

- фамилия, имя, отчество каждого лица, участвовавшего в проведении действий или присутствовавшего при их проведении, и в необходимых случаях адрес, гражданство такого лица и сведения о том, владеет ли он русским языком;

- содержание действий, последовательность их проведения;

- выявленные при проведении действий существенные факты и обстоятельства.

К протоколу прилагаются фотографические снимки и негативы, киноленты, видеозаписи и другие материалы, выполненные при проведении действия.

3.66. Протокол прочитывается всеми лицами, участвовавшими в проведении действий и присутствовавшими при этом. Указанные лица вправе делать замечания, подлежащие внесению в протокол.

Протокол подписывается составившим его должностным лицом антимонопольного органа, а также всеми лицами, участвовавшими в проведении действий и присутствовавшими при этом. Копия протокола вручается или направляется заказным письмом с уведомлением о вручении проверяемому лицу.

3.67. Срок проведения проверки составляет не более чем один месяц с даты начала ее проведения, указанной в приказе руководителя антимонопольного органа.

3.68. В случае невозможности завершения проверки в срок, установленный приказом руководителя антимонопольного органа о ее проведении, руководитель инспекции (или должностное лицо, проводящее проверку, в случае проведения документарной проверки одним должностным лицом) подготавливает на имя руководителя антимонопольного органа служебную записку с предложением о продлении срока проведения проверки.

К основаниям продления срока проведения проверки относится необходимость проведения экспертиз, исследований, испытаний, осуществления перевода на русский язык документов, представленных проверяемым лицом на иностранном языке, и других необходимых мероприятий, без проведения которых невозможно оценить соответствие деятельности проверяемого лица требованиям антимонопольного законодательства Российской Федерации.

3.69. По результатам согласования служебной записки, указанной в пункте 3.68 настоящего Регламента, срок проведения проверки, установленный приказом руководителя антимонопольного органа о ее проведении, на основании приказа руководителя антимонопольного органа может быть продлен не более чем на два месяца.

Общий срок проведения проверки составляет не более трех месяцев.

3.70. Приказ руководителя антимонопольного органа о продлении срока проведения проверки не позднее следующего рабочего дня со дня его издания, но не позднее чем за один день до даты окончания проверки, доводится до сведения проверяемого лица в любой доступной форме, а копия такого приказа прилагается к материалам проверки.

3.71. В случае отказа руководителя антимонопольного органа в продлении срока проведения проверки проверка подлежит прекращению по истечении последнего дня срока проведения проверки, установленного приказом о ее проведении.

Оформление результатов проверки

3.72. Основанием для оформления результатов проверки является завершение проверки и анализа всех полученных материалов, документов, информации и объяснений.

3.73. Результаты проверки оформляются актом проверки (Приложение N 8 к настоящему Регламенту), который составляется в двух экземплярах на русском языке и подписывается всеми членами инспекции или должностным лицом, уполномоченным на проведение проверки, в случае проведения документарной проверки одним должностным лицом. Страницы акта проверки должны быть пронумерованы. В акте проверки не допускаются помарки и иные исправления.

3.74. В акте проверки указываются:

- дата, время и место составления акта проверки;

- наименование антимонопольного органа;

- дата и номер приказа руководителя антимонопольного органа о проведении проверки;

- фамилии, имена, отчества и должности должностного лица или должностных лиц, проводивших проверку;

- наименование проверяемого юридического лица или фамилия, имя и отчество индивидуального предпринимателя, а также фамилия, имя, отчество и должность руководителя, иного должностного лица или уполномоченного представителя юридического лица, уполномоченного представителя индивидуального предпринимателя, присутствовавших при проведении проверки;

- дата, время, продолжительность и место проведения проверки;

- сведения о результатах проверки, в том числе о выявленных признаках нарушения антимонопольного законодательства;

- сведения об ознакомлении или отказе в ознакомлении с актом проверки руководителя, иного должностного лица или уполномоченного представителя юридического лица, индивидуального предпринимателя, его уполномоченного представителя, присутствовавших при проведении проверки, о наличии их подписей или об отказе от совершения подписи, а также сведения о внесении в журнал учета проверок записи о проведенной проверке либо о невозможности внесения такой записи в связи с отсутствием у юридического лица, индивидуального предпринимателя указанного журнала;

- подписи должностного лица или должностных лиц, проводивших проверку.

3.75. При составлении акта проверки должна быть обеспечена объективность, обоснованность и четкость изложения результатов проверки.

3.76. В описании каждого признака нарушения антимонопольного законодательства Российской Федерации, выявленного в ходе проверки, должны быть указаны:

- положения нормативных правовых актов, признаки нарушения которых выявлены;

- существо нарушения;

- факты, указывающие на наличие признака нарушения антимонопольного законодательства Российской Федерации.

3.77. В акте проверки могут быть также отражены сведения о наличии в действиях проверяемого лица признаков нарушения законодательства Российской Федерации, рассмотрение которых не входит в компетенцию антимонопольного органа.

3.78. К акту проверки прилагаются протоколы проведения действий по осуществлению антимонопольного контроля, объяснения должностных лиц проверяемого лица, другие материалы.

3.79. В случае несогласия члена инспекции с содержанием акта проверки он обязан подписать акт проверки и вправе изложить особое мнение в свободной письменной форме, направив его руководителю инспекции.

3.80. В случае отсутствия возможности подписания акта проверки отдельными членами инспекции в акте проверки делается отметка о причине отсутствия соответствующей подписи.

Акт проверки регистрируется в журнале регистрации актов проверок структурным подразделением, ответственным за подготовку сводного плана проверок (в территориальном органе - лицом, ответственным за организацию делопроизводства).

3.81. Руководитель инспекции при проведении выездной проверки не позднее последнего дня срока проведения проверки, указанного в приказе руководителя антимонопольного органа о проведении проверки, вручает акт проверки руководителю, иному должностному лицу или уполномоченному представителю проверяемого лица для подписания, один экземпляр которого с копиями приложений (за исключением документов, полученных от проверяемого лица) остается у проверяемого лица.

3.82. О получении акта проверки руководитель, иное должностное лицо или уполномоченный представитель проверяемого лица делает запись в акте проверки, который приобщается к материалам проверки. Такая запись должна содержать дату и время получения акта проверки, подпись лица, которое получило акт проверки, и расшифровку этой подписи с указанием фамилии, инициалов и должности.

3.83. При невозможности вручения акта проверки или отказе руководителя, иного должностного лица, уполномоченного представителя проверяемого лица от подписания и получения акта проверки руководитель инспекции делает в акте проверки соответствующую отметку, заверяемую его подписью, и не позднее следующего рабочего дня направляет один экземпляр акта проверки проверяемому лицу заказным почтовым отправлением с уведомлением о вручении.

Уведомление о вручении заказного почтового отправления приобщается к материалам проверки.

3.84. При проведении документарной проверки руководитель инспекции или должностное лицо, уполномоченное на проведение проверки, в случае проведения документарной проверки одним должностным лицом, не позднее последнего дня срока проведения проверки, указанного в приказе руководителя антимонопольного органа о проведении проверки, направляет один экземпляр акта проверки с сопроводительным письмом, подписанным руководителем (заместителем руководителя) антимонопольного органа, проверяемому лицу заказным почтовым отправлением с уведомлением о вручении.

Уведомление о вручении заказного почтового отправления приобщается к материалам проверки.

3.85. Акт проверки считается полученным проверяемым лицом:

- с момента его вручения руководителю, иному должностному лицу или уполномоченному представителю проверяемого лица под роспись;

- в день его получения проверяемым лицом, если копия акта проверки направлена заказным почтовым отправлением с уведомлением о вручении;

- с даты, указанной в уведомлении о вручении, в котором установлен отказ проверяемого лица в получении акта проверки или отсутствие возможности его вручения.

3.86. Должностными лицами антимонопольного органа по результатам проведения выездной проверки в журнале учета проверок, находящегося у хозяйствующего субъекта, производится запись о проведенной проверке, содержащая сведения о наименовании антимонопольного органа, датах начала и окончания проведения проверки, времени ее проведения, правовых основаниях, целях, задачах и предмете проверки, о выявленных признаках нарушения антимонопольного законодательства Российской Федерации, а также указываются фамилии, имена, отчества и должности должностных лиц, проводящих проверку, и их подписи.

При отсутствии журнала учета проверок в акте проверки делается соответствующая запись.

3.87. Руководитель, иное должностное лицо, уполномоченный представитель проверяемого лица в течение пятнадцати дней с даты получения акта проверки вправе представить в антимонопольный орган (руководителю инспекции) свои письменные возражения на акт проверки, которые приобщаются к акту проверки не позднее следующего рабочего дня после их поступления.

3.88. Акт проверки, вместе с прилагаемыми к нему материалами, не позднее трех рабочих дней после окончания проведения проверки представляется служебной запиской заместителю руководителя антимонопольного органа, непосредственно координирующему и контролирующему деятельность структурного подразделения (в территориальном органе - отдела), проводившего проверку.

По истечении пятнадцати дней с даты получения акта проверки проверяемым лицом заместитель руководителя антимонопольного органа с учетом рассмотрения возражений на акт проверки (в случае их поступления) принимает решение (решения), предусмотренное пунктом 3.90 настоящего Регламента. В случае отсутствия указанного заместителя руководителя акт проверки представляется иному должностному лицу в соответствии с установленным порядком распределения обязанностей. В случае отсутствия возможности рассмотрения акта проверки заместителем руководителя антимонопольного органа акт проверки рассматривается руководителем антимонопольного органа.

3.89. Результаты проверки, содержащие информацию, составляющую государственную, коммерческую, служебную или иную охраняемую законом тайну, оформляются с соблюдением требований, предусмотренных законодательством Российской Федерации.

Принятие мер реагирования по результатам проверки

3.90. Заместитель руководителя антимонопольного органа по результатам рассмотрения акта проверки, возражений проверяемого лица (в случае их представления), иных материалов проверки принимает следующее решение (решения):

- о составлении докладной записки в целях проведения правовой экспертизы и решения вопроса о возбуждении дела о нарушении антимонопольного законодательства Российской Федерации;

- о приобщении акта и материалов проверки к материалам рассматриваемого антимонопольным органом дела о нарушении антимонопольного законодательства в случае, если проверка проводилась в рамках рассмотрения дела о нарушении антимонопольного законодательства;

- о передаче материалов проверки в соответствующий орган государственной власти по подведомственности в случае, если в ходе проверки были выявлены признаки нарушения законодательства Российской Федерации, контроль исполнения которого не входит в компетенцию антимонопольного органа;

- о передаче материалов проверки в структурное подразделение (отдел территориального органа), проводившее проверку, в случае отсутствия оснований для принятия мер реагирования или для приобщения к материалам дела, если проверка проводилась в рамках рассмотрения дела о нарушении антимонопольного законодательства.

3.91. Оформление решения заместителя руководителя антимонопольного органа осуществляется путем проставления им соответствующей резолюции на служебной записке, направляемой вместе с актом проверки.

Копия указанной служебной записки с резолюцией заместителя руководителя антимонопольного органа не позднее следующего рабочего дня направляется структурным подразделением, осуществлявшим проведение проверки, в структурное подразделение, ответственное за подготовку сводного плана проверок (в территориальном органе отделом - лицу, ответственному за делопроизводство).

IV. Порядок и формы контроля за исполнением государственной функции

Порядок осуществления текущего контроля за соблюдением и исполнением ответственными должностными лицами антимонопольного органа положений Регламента и иных нормативных правовых актов, устанавливающих требования к исполнению государственной функции, а также за принятием ими решений

4.1. ФАС России организует и осуществляет контроль соблюдения и исполнения должностными лицами антимонопольного органа положений настоящего Регламента и иных нормативных правовых актов, устанавливающих требования к исполнению государственной функции, а также за принятием ими решений.

4.2. Текущий контроль соблюдения и исполнения государственной функции осуществляется в порядке, установленном настоящим Регламентом и приказами ФАС России, и включает в себя проведение проверок полноты и качества исполнения государственной функции, соблюдения порядка ее исполнения, выявление и устранение нарушений, рассмотрение заявлений, материалов заявителей и подготовку на них ответов, принятие решений по жалобам на действия (бездействие) антимонопольного органа, его должностных лиц.

4.3. Текущий контроль за соблюдением и исполнением государственной функции должностными лицами ФАС России в рамках установленной компетенции осуществляется начальниками структурных подразделений, заместителями руководителя и руководителем ФАС России. Текущий контроль за соблюдением и исполнением государственной функции должностными лицами территориального органа ФАС России осуществляется заместителями руководителя и руководителем соответствующего территориального органа.

4.4. Текущий контроль за соблюдением порядка совершения действий, определенных административными процедурами по исполнению государственной функции и принятием решений, предусмотренных настоящим Регламентом, осуществляется должностными лицами антимонопольного органа, указанными в пункте 4.3 настоящего Регламента, и осуществляется постоянно путем проведения еженедельных совещаний, а также согласования (визирования) проектов решений, принимаемых при осуществлении административных процедур, иных документов, содержащих результаты административных действий.

Порядок и периодичность осуществления плановых и внеплановых проверок полноты и качества исполнения государственной функции, в том числе порядок и формы контроля за полнотой и качеством исполнения государственной функции

4.5. Формой контроля за полнотой и качеством исполнения должностными лицами антимонопольного органа государственной функции является осуществление ФАС России плановых и внеплановых проверок.

4.6. Целью проведения плановых и внеплановых проверок является соблюдение и исполнение должностными лицами антимонопольного органа государственной функции, в том числе своевременности и полноты рассмотрения заявлений, материалов заявителей, обоснованности и законности принятия по ним решений.

4.7. Внеплановые проверки полноты и качества исполнения государственной функции проводятся:

- структурным подразделением ФАС России по поручению руководителя ФАС России на основании поступивших в ФАС России жалоб на действия (бездействие) территориального органа, должностного лица ФАС России;

- структурным подразделением территориального органа ФАС России по поручению руководителя соответствующего территориального органа на основании поступивших в территориальный орган ФАС России жалоб на действия (бездействие) должностного лица территориального органа.

4.8. Плановые проверки полноты и качества исполнения территориальным органом ФАС России государственной функции проводятся в рамках комплексных проверок территориальных органов ФАС России, осуществляемых в соответствии с приказами ФАС России, на основании годовых планов работы ФАС России.

Порядок подготовки и проведения проверок деятельности территориальных органов ФАС России утвержден приказом ФАС России от 04.08.2011 N 569 "Об утверждении Положения о порядке подготовки и проведения проверок деятельности территориальных органов ФАС России" (зарегистрирован в Минюсте России 01.11.2011 N 22183).

Ответственность должностных лиц антимонопольного органа за решения и действия (бездействие), принимаемые (осуществляемые) ими в ходе исполнения государственной функции

4.9. Руководитель и (или) заместитель руководителя антимонопольного органа несет ответственность за несвоевременное принятие решений, предусмотренных настоящим Регламентом, в соответствии с законодательством Российской Федерации.

Руководитель ответственного структурного подразделения несет ответственность за несвоевременное и (или) ненадлежащее выполнение административных процедур (действий) по рассмотрению заявлений, материалов в соответствии с законодательством Российской Федерации.

Ответственный исполнитель несет ответственность за несвоевременное рассмотрение заявлений, материалов в соответствии с законодательством Российской Федерации.

4.10. Пределы дисциплинарной ответственности лиц, указанных в пункте 4.9 настоящего Регламента, определяются в соответствии с их должностными регламентами.

4.11. За решения и действия (бездействие), принимаемые (осуществляемые) ими в ходе исполнения государственной функции, должностные лица антимонопольного органа также несут гражданско-правовую, административную или уголовную ответственность по основаниям и в порядке, установленным законодательством Российской Федерации.

Требования к порядку и формам контроля за исполнением государственной функции, в том числе со стороны граждан, их объединений и организаций

4.12. Граждане, их объединения и организации в случае нарушения настоящего Регламента вправе обратиться с жалобой в антимонопольный орган.

Жалоба может быть представлена на личном приеме, осуществляемом должностным лицом антимонопольного органа, направлена почтовым отправлением или в электронной форме с использованием информационно-технологической и коммуникационной инфраструктуры, в том числе портала государственных и муниципальных услуг (функций).

V. Досудебный (внесудебный) порядок обжалования решений и действий (бездействия) антимонопольного органа, а также должностных лиц ФАС России

Информация для заинтересованных лиц об их праве на досудебное (внесудебное) обжалование действий (бездействия) и решений, принятых (осуществляемых) в ходе исполнения государственной функции

5.1. Заинтересованные лица вправе обжаловать действия (бездействие) антимонопольного органа, их должностных лиц и решений, принятых (осуществляемых) ими в ходе исполнения государственной функции, в досудебном (внесудебном) порядке.

Предмет досудебного (внесудебного) обжалования

5.2. Предметом досудебного (внесудебного) обжалования являются решения и действия (бездействие) антимонопольного органа, его должностных лиц.

Исчерпывающий перечень оснований для приостановления рассмотрения жалобы и случаев, в которых ответ на жалобу не дается

5.3. Оснований для приостановления рассмотрения жалобы законодательством Российской Федерации не предусмотрено.

5.4. В случае, если в жалобе не указаны имя и фамилия гражданина, направившего жалобу, почтовый адрес, по которому должен быть направлен ответ, ответ на жалобу не дается.

5.5. Жалоба, в которой обжалуется судебное решение, в течение семи дней со дня регистрации возвращается заявителю, направившему жалобу, с разъяснением порядка обжалования данного судебного решения.

5.6. Антимонопольный орган при получении письменной жалобы, в котором содержатся нецензурные либо оскорбительные выражения, угрозы жизни, здоровью и имуществу должностного лица, а также членов его семьи, вправе оставить жалобу без ответа по существу поставленных в ней вопросов и сообщить заявителю, направившему жалобу, о недопустимости злоупотребления правом.

5.7. В случае, если текст письменной жалобы не поддается прочтению, ответ на жалобу не дается и она не подлежит направлению на рассмотрение в государственный орган или должностному лицу в соответствии с их компетенцией, о чем в течение семи дней со дня регистрации жалобы сообщается заявителю, направившему жалобу, если его фамилия и почтовый адрес поддаются прочтению.

5.8. В случае, если в письменной жалобе заявителя содержится вопрос, на который ему неоднократно (два и более раз) давались письменные ответы по существу в связи с ранее направляемыми жалобами, и при этом в жалобе не приводятся новые доводы или обстоятельства, руководитель (заместитель руководителя) антимонопольного органа вправе принять решение о безосновательности очередного обращения и прекращении переписки с заявителем по данному вопросу. О данном решении уведомляется заявитель, направивший жалобу.

5.9. Если причины, по которым ответ по существу поставленных в жалобе вопросов не мог быть дан, в последующем были устранены, заявитель вправе вновь направить жалобу в антимонопольный орган.

5.10. Если ответ по существу поставленного в жалобе вопроса не может быть дан без разглашения сведений, составляющих государственную или иную охраняемую федеральным законом тайну, заявителю, направившему жалобу, заявителю сообщается о невозможности дать ответ по существу поставленного в ней вопроса в связи с недопустимостью разглашения указанных сведений.

Основания для начала процедуры досудебного (внесудебного) обжалования

5.11. Основанием для начала процедуры досудебного (внесудебного) обжалования является обращение (жалоба), направленная в антимонопольный орган.

5.12. Заявители имеют право направить жалобу в письменной форме или в форме электронного документа.

Жалоба может быть направлена по почте, через многофункциональный центр, с использованием информационно-технологической и коммуникационной инфраструктуры, в том числе портала государственных и муниципальных услуг (функций), а также может быть принята при личном приеме заявителя.

5.13. Заявитель в письменной жалобе в обязательном порядке указывает либо наименование антимонопольного органа, либо фамилию, имя, отчество соответствующего должностного лица, либо должность соответствующего лица, а также наименование юридического лица, подающего жалобу, адрес его местонахождения, контактный телефон, либо фамилию, имя, отчество (последнее при наличии) (в случае подачи жалобы от имени физического лица), почтовый адрес, по которому должен быть направлен ответ на жалобу, уведомление о переадресации жалобы, излагает суть жалобы, ставит подпись и дату. В подтверждение своих доводов заявитель вправе приложить к жалобе документы и материалы либо их копии.

5.14. В жалобе, поступившей в антимонопольный орган в форме электронного документа, заявитель в обязательном порядке указывает наименование юридического лица, подающего жалобу, адрес его местонахождения, контактный телефон, либо свои фамилию, имя, отчество (в случае подачи жалобы от имени физического лица), адрес электронной почты, если ответ должен быть направлен в форме электронного документа, и почтовый адрес, если ответ должен быть направлен в письменной форме. Заявитель вправе приложить к такой жалобе необходимые документы и материалы в электронной форме.

5.15. При рассмотрении жалобы руководитель антимонопольного органа рассматривает:

- документы, представленные заявителем;

- материалы объяснения, представленные должностным лицом;

- результаты исследований, проверок.

Права заинтересованных лиц на получение информации и документов, необходимых для обоснования и рассмотрения жалобы

5.16. Получать информацию по следующим вопросам:

- о входящем номере, под которым зарегистрирована в системе делопроизводства жалоба;

- о нормативных правовых актах, на основании которых ФАС России исполняет государственную функцию;

- о требованиях к заверению документов и сведений;

- о месте размещения на официальном сайте ФАС России в информационно-телекоммуникационной сети "Интернет" справочных материалов по вопросам исполнения государственной функции.

5.17. Отозвать жалобу до момента вынесения решения по данной жалобе.

Органы государственной власти и должностные лица, которым может быть направлена жалоба заявителя в досудебном (внесудебном) порядке

5.18. На нарушения настоящего Регламента антимонопольным органом, должностными лицами ФАС России может быть подана жалоба в ФАС России.

5.19. На нарушения настоящего Регламента должностными лицами территориального органа ФАС России может быть подана жалоба в соответствующий территориальный орган.

5.20. Жалоба, поданная с нарушением пунктов 5.18 и 5.19 настоящего Регламента, с подтверждающими документами направляется получившим ее антимонопольным органом в течение семи рабочих дней со дня ее регистрации в соответствующий антимонопольный орган с уведомлением заявителя о переадресации жалобы.

Срок рассмотрения жалобы

5.21. Поступившая жалоба рассматривается антимонопольным органом в течение тридцати дней со дня регистрации.

5.22. Срок рассмотрения жалобы может быть продлен в случае принятия руководителем антимонопольного органа решения о необходимости проведения проверки по жалобе, запроса дополнительной информации, но не более чем на тридцать дней.

5.23. Решение о продлении срока рассмотрения жалобы сообщается заявителю в письменном виде с указанием причин продления.

Результат досудебного (внесудебного) обжалования

5.24. Решение по жалобе на решение, действие (бездействие) должностного лица территориального органа ФАС России принимает руководитель соответствующего территориального органа.

Решение по жалобе на решение, действие (бездействие) территориального органа ФАС России, должностного лица ФАС России принимает руководитель ФАС России.

5.25. По результатам рассмотрения жалобы на решение, действие (бездействие) антимонопольного органа, его должностного лица руководитель антимонопольного органа принимает одно из следующих решений:

- признать действия (бездействие) антимонопольного органа, его должностного лица соответствующими настоящему Регламенту и отказать в удовлетворении жалобы;

- признать действия (бездействие) антимонопольного органа, его должностного лица не соответствующими настоящему Регламенту полностью или в части и удовлетворить жалобу полностью или в части. В этом случае ответственным исполнителем по жалобе в целях установления факта нарушения законодательства Российской Федерации о государственной гражданской службе Российской Федерации и применения дисциплинарного взыскания, либо принятия решения о других видах ответственности, представляется руководителю антимонопольного органа служебная записка с изложением сути нарушения и указанием должностных лиц, его допустивших, для принятия решения о проведении в отношении государственных гражданских служащих служебной проверки.

5.26. Решение руководителя антимонопольного органа оформляется в письменной форме.

5.27. Копия решения направляется заявителю в течение трех рабочих дней с даты изготовления в полном объеме.

5.28. Служебная записка, указанная в пункте 5.25 настоящего Регламента, с резолюцией руководителя ФАС России направляется в Управление государственной службы ФАС России не позднее одного рабочего дня, следующего за днем изготовления решения в полном объеме.

Служебная записка, указанная в пункте 5.26, с резолюцией руководителя территориального органа ФАС России направляется должностному лицу, ответственному за работу по противодействию коррупции, не позднее одного рабочего дня, следующего за днем изготовления решения в полном объеме.

5.29. Действия по исполнению решения руководителя антимонопольного органа должны быть совершены в течение десяти дней со дня принятия решения по жалобе, если в решении не установлен иной срок для их совершения.

Приложение N 1
к Регламенту

Федеральная антимонопольная служба

Садовая-Кудринская, 11, Москва, Д-242, ГСП-5, 123995

E-mail: delo@fas.gov.ru

Телефон для справок:

(499) 795-76-53 (общественная приемная),

факс - (499) 254-83-00

Группа входящей корреспонденции - (499) 795-71-31

Группа исходящей корреспонденции - (499) 795-76-52

СПИСОК АДРЕСОВ И ТЕЛЕФОНОВ ТЕРРИТОРИАЛЬНЫХ ОРГАНОВ ФАС РОССИИ

N Полное название территориального органа ФАС России Наименование субъекта (субъектов) РФ, на территории которого осуществляет свою деятельность территориальный орган Телефоны Юридический и почтовый адрес, электронная почта
1 Управление Федеральной антимонопольной службы по Республике Адыгея Республика Адыгея (8772) 57-05-22 ф. 57-05-22 385000, г. Майкоп, ул. Ленина, 40;
to01@fas.gov.ru
2 Управление Федеральной антимонопольной службы по Алтайскому краю Алтайский край (3852) 24-54-47 ф. 24-68-81 656002, г. Барнаул, пр. Калинина, 8;
to22@fas.gov.ru
3 Управление Федеральной антимонопольной службы по Республике Алтай Республика Алтай (388-22) 4-19-61 т/ф. 4-23-49 649000, г. Горно-Алтайск, ул. Чорос-Гуркина, 35;
to02@fas.gov.ru
4 Управление Федеральной антимонопольной службы по Амурской области Амурская область (4162) 52-00-07 т/ф. 52-00-35 675000, г. Благовещенск, ул. Ленина, 135;
to28@fas.gov.ru
5 Управление Федеральной антимонопольной службы по Архангельской области Архангельская область (8182) 20-73-21 ф. 21-54-45 163000, г. Архангельск, ул. К. Либкнехта, 2;
to29@fas.gov.ru
6 Управление Федеральной антимонопольной службы по Астраханской области Астраханская область (8512) 39-05-80 ф. 39-05-80 414000, г. Астрахань, ул. Шаумяна, 47;
to30@fas.gov.ru
7 Управление Федеральной антимонопольной службы по Республике Башкортостан Республика Башкортостан (347) 273-34-05 ф. 272-58-82 450008, г. Уфа, ул. Пушкина, 95;
to03@fas.gov.ru
8 Управление Федеральной антимонопольной службы по Белгородской области Белгородская область (4722) 32-16-92 ф. 32-16-92 308600, г. Белгород, Гражданский пр., 50;
to31@fas.gov.ru
9 Управление Федеральной антимонопольной службы по Брянской области Брянская область (4832) 64-33-93 ф. 64-33-93 241050, г. Брянск, ул. Дуки, 80;
to32@fas.gov.ru
10 Управление Федеральной антимонопольной службы по Республике Бурятия Республика Бурятия (3012) 21-33-72 т/ф. 21-33-72 670000, г. Улан-Удэ, ул. Ленина, 55;
670001, г. Улан-Удэ, а/я 32;
to04@fas.gov.ru
11 Управление Федеральной антимонопольной службы по Владимирской области Владимирская область (4922) 23-70-53 т/ф. 23-14-53 600000, г. Владимир, ул. Большая Московская, 1;
to33@fas.gov.ru
12 Управление Федеральной антимонопольной службы по Волгоградской области Волгоградская область (8442) 23-88-69 ф. 23-88-69 400005, г. Волгоград, ул. 7-я Гвардейская, 12;
to34@fas.gov.ru
13 Управление Федеральной антимонопольной службы по Вологодской области Вологодская область (8172) 72-46-64 ф. 72-46-64 160000, г. Вологда, ул. Пушкинская, 25;
to35@fas.gov.ru
14 Управление Федеральной антимонопольной службы по Воронежской области Воронежская область (4732) 55-92-44 ф. 55-92-44 394030, г. Воронеж, ул. Плехановская, 53; 394000, г. Воронеж, ул. К. Маркса, 55; to36@fas.gov.ru
15 Управление Федеральной антимонопольной службы по Республике Дагестан Республика Дагестан (8722) 67-20-95 ф. 67-21-41 367000, г. Махачкала, пл. Ленина, 2;
to05@fas.gov.ru
16 Управление Федеральной антимонопольной службы по Еврейской автономной области Еврейская автономная область (426-22) 6-01-84 679016, г. Биробиджан, ул. 60-летия СССР, 22; оф. 103
to79@fas.gov.ru
17 Управление Федеральной антимонопольной службы по Забайкальскому краю Забайкальский край (3022) 35-18-41 ф. 32-12-31 672076, г. Чита, ул. Костюшко-Григоровича, 7;
to75@fas.gov.ru
18 Управление Федеральной антимонопольной службы по Ивановской области Ивановская область (4932) 32-63-60 ф. 32-63-60 153000, г. Иваново, ул. Пушкина, 9;
to37@fas.gov.ru
19 Управление Федеральной антимонопольной службы по Иркутской области Иркутская область (3952) 24-32-31 ф. 24-32-26 664025, г. Иркутск, ул. Российская, 17; 664025, г. Иркутск, а/я 164;
to38@fas.gov.ru
20 Управление Федеральной антимонопольной службы по Кабардино-Балкарской Республике Кабардино-Балкарская Республика (8662) 77-62-35 ф. 77-71-78 360000, г. Нальчик, пл. Ленина, 36;
to07@fas.gov.ru
21 Управление Федеральной антимонопольной службы по Калининградской области Калининградская область (4012) 46-42-33 ф. 46-60-76 236006, г. Калининград, Московский пр., 95;
to39@fas.gov.ru
22 Управление Федеральной антимонопольной службы по Республике Калмыкия Республика Калмыкия (8472) 26-14-43 ф. 26-21-45 358014, г. Элиста, ул. Пюрбеева, 20;
to08@fas.gov.ru
23 Управление Федеральной антимонопольной службы по Калужской области Калужская область (4842) 57-65-92 ф. 57-65-92 248000, г. Калуга, пл. Старый Торг, 5;
to40@fas.gov.ru
24 Управление Федеральной антимонопольной службы по Камчатскому краю Камчатский край (4152)42-58-74 ф. 42-58-74 683000, г. Петропавловск-Камчатский, ул. Ленинская, 52; 683000, г. Петропавловск-Камчатский, а/я 35,
to41@fas.gov.ru
25 Управление Федеральной антимонопольной службы по Карачаево-Черкесской Республике Карачаево-Черкесская Республика (87822) 5-43-80 ф. 5-20-41 369000, г. Черкесск, пр. Ленина, 38;
to09@fas.gov.ru
26 Управление Федеральной антимонопольной службы по Республике Карелия Республика Карелия (8142) 78-33-78 ф. 78-33-78 185031, г. Петрозаводск, наб. Варкауса, 1-а; 185028, г. Петрозаводск, а/я 14;
to10@fas.gov.ru
27 Управление Федеральной антимонопольной службы по Кемеровской области Кемеровская область (3842) 36-42-28 ф. 36-77-83 650000, г. Кемерово, ул. Весенняя, 5;
to42@fas.gov.ru
28 Управление Федеральной антимонопольной службы по Кировской области Кировская область (8332) 62-73-31 ф. 62-96-26 610019, г. Киров, ул. К. Либкнехта, 69;
to43@fas.gov.ru
29 Управление Федеральной антимонопольной службы по Республике Коми Республика Коми (8212) 21-41-29 ф. 21-41-29 167982, г. Сыктывкар, ул. Интернациональная, 157;
to11@fas.gov.ru
30 Управление Федеральной антимонопольной службы по Костромской области Костромская область (4942)35-67-48 ф. 35-67-48 156013, г. Кострома, ул. Калиновская,
38;
to44@fas.gov.ru
31 Управление Федеральной антимонопольной службы по Краснодарскому краю Краснодарский край (861) 253-66-22 ф. 253-66-82 350020, г. Краснодар, ул. Коммунаров, 235;
to23@fas.gov.ru
32 Управление Федеральной антимонопольной службы по Красноярскому краю Красноярский край (3912) 23-26-58 ф. 22-12-64 660017, г. Красноярск, пр. Мира, 81;
to24@fas.gov.ru
33 Управление Федеральной антимонопольной службы по Курганской области Курганская область (3522) 46-33-08 ф. 46-39-85 640024, г. Курган, ул. Гоголя, 56;
to45@fas.gov.ru
34 Управление Федеральной антимонопольной службы по Курской области Курская область (4712) 70-08-15 ф. 56-22-04 305000 г. Курск, ул. Марата, 9;
to46@fas.gov.ru
35 Управление Федеральной антимонопольной службы по Ленинградской области Ленинградская область (812) 315-72-60 191186, г. Санкт-Петербург, Невский пр., 7 - 9;
to47@fas.gov.ru
36 Управление Федеральной антимонопольной службы по Липецкой области Липецкая область (4742) 27-14-82 398050, г. Липецк, пл. Плеханова, 1;
to48@fas.gov.ru
37 Управление Федеральной антимонопольной службы по Магаданской области Магаданская область (4132) 60-71-88 ф. 62-77-74 685000, г. Магадан, ул. Портовая, 8;
to49@fas.gov.ru
38 Управление Федеральной антимонопольной службы по Республике Марий Эл Республика Марий Эл (8362) 42-08-55 ф. 56-60-95 424000, г. Йошкар-Ола, ул. Волкова,
164;
to12@fas.gov.ru
39 Управление Федеральной антимонопольной службы по Республике Мордовия Республика Мордовия (8342) 24-34-62 ф. 24-34-62 430000, г. Саранск, ул. Коммунистическая, 33/3;
to13@fas.gov.ru
40 Управление Федеральной антимонопольной службы по Москве г. Москва (499) 238-49-19 ф. 238-48-81 119017, г. Москва, Пыжевский пер., 6;
to77@fas.gov.ru
41 Управление Федеральной антимонопольной службы по Московской области Московская область (499) 500-15-30 ф. 500-15-31 123423, ГСП-5, Д-242, г. Москва, Карамышевская наб., 44;
to50@fas.gov.ru
42 Управление Федеральной антимонопольной службы по Мурманской области Мурманская область (8152) 47-64-77 ф. 47-64-77 183038, г. Мурманск, ул. Комитерна, 7;
to51@fas.gov.ru
43 Управление Федеральной антимонопольной службы по Ненецкому автономному округу Ненецкий автономный округ (818-53) 4-94-90 166000, г. Нарьян-Мар, ул. Ленина, 27-в;
to83@fas.gov.ru
44 Управление Федеральной антимонопольной службы по Нижегородской области Нижегородская область (831) 430-03-55 ф. 434-14-70 603000, г. Нижний Новгород, пл. Горького, 6;
to52@fas.gov.ru
45 Управление Федеральной антимонопольной службы по Новгородской области Новгородская область (8162) 77-74-51 ф. 73-88-11 173002, г. Великий Новгород, пр. Карла Маркса, 3;
to53@fas.gov.ru
46 Управление Федеральной антимонопольной службы по Новосибирской области Новосибирская область (383) 223-82-42 ф. 223-02-65 630011, г. Новосибирск, ул. Кирова, 3;
to54@fas.gov.ru
47 Управление Федеральной антимонопольной службы по Омской области Омская область (3812) 23-17-23 ф. 23-17-03 644043, г. Омск, ул. Тарская, 13;
to55@fas.gov.ru
48 Управление Федеральной антимонопольной службы по Оренбургской области Оренбургская область (3532) 78-66-17 ф. 77-80-70 460046, г. Оренбург, ул. 9-го Января, 64;
to56@fas.gov.ru
49 Управление Федеральной антимонопольной службы по Орловской области Орловская область (4862) 47-53-57 ф. 45-44-20 302028, г. Орел, ул. С-Щедрина, 21;
to57@fas.gov.ru
50 Управление Федеральной антимонопольной службы по Пензенской области Пензенская область (8412) 55-14-02 ф. 52-03-70 440000, г. Пенза, ул. Урицкого, 127;
to58@fas.gov.ru
51 Управление Федеральной антимонопольной службы по Пермскому краю Пермский край (342) 2-351-024 ф. 2-351-067 614006, г. Пермь, ул. Ленина, 64, оф. 713;
to59@fas.gov.ru
52 Управление Федеральной антимонопольной службы по Приморскому краю Приморский край (4232) 22-94-95 ф. 22-28-44 690007, г. Владивосток, ул. 1-ая Морская, 2;
to25@fas.gov.ru
53 Управление Федеральной антимонопольной службы по Псковской области Псковская область (8112) 72-42-83 180017, г. Псков, ул. Кузнецкая, 13;
to60@fas.gov.ru
54 Управление Федеральной антимонопольной службы по Ростовской области Ростовская область (863) 263-31-04 ф. 240-99-59 344066, г. Ростов-на-Дону, Ворошиловский пр., 2/2, оф. 403;
to61@fas.gov.ru
55 Управление Федеральной антимонопольной службы по Рязанской области Рязанская область (4912) 27-44-95 т./ф. 27-44-95 390000, г. Рязань, ул. Ленина, 34;
to62@fas.gov.ru
56 Управление Федеральной антимонопольной службы по Самарской области Самарская область (846) 332-09-83 ф. 332-73-39 443010, г. Самара, ул. Куйбышева, 145;
to63@fas.gov.ru
57 Управление Федеральной антимонопольной службы по Санкт-Петербургу г. Санкт-Петербург (812) 314-79-14 ф. 315-78-51 191186, г. Санкт-Петербург, Невский пр., 7 - 9;
почтовый адрес: 199004, г. Санкт-Петербург, 4-я линия Васильевского острова, 13, лит. А;
to78@fas.gov.ru
58 Управление Федеральной антимонопольной службы по Саратовской области Саратовская область (8452) 27-96-42 ф. 27-93-14 410012, г. Саратов, ул. Вольская,
81;
to64@fas.gov.ru
59 Управление Федеральной антимонопольной службы по Сахалинской области Сахалинская область (4242) 42-94-93 ф. 42-40-71 693000, г. Южно-Сахалинск, Коммунистический пр., 27;
to65@fas.gov.ru
60 Управление Федеральной антимонопольной службы по Свердловской области Свердловская область (343) 377-00-83 ф. 377-00-84 620014, г. Екатеринбург, ул. Московская, 11;
to66@fas.gov.ru
61 Управление Федеральной антимонопольной службы по Республике Северная Осетия - Алания Республика Северная Осетия - Алания (8672) 54-52-52 т./ф. 54-52-52 362019, г. Владикавказ, ул. Шмулевича, 8-а;
to15@fas.gov.ru
62 Управление Федеральной антимонопольной службы по Смоленской области Смоленская область (4812) 38-62-22 т./ф. 38-62-22 214000, г. Смоленск, ул. Октябрьской Революции, 14-а;
to67@fas.gov.ru
63 Управление Федеральной антимонопольной службы по Ставропольскому краю Ставропольский край (865-2) 35-51-19 ф. 35-51-19 355003, г. Ставрополь, ул. Ленина, 384;
to26@fas.gov.ru
64 Управление Федеральной антимонопольной службы по Тамбовской области Тамбовская область (4752) 71-36-00 ф. 71-35-33 392000, г. Тамбов, ул. Державинская, 1;
to68@fas.gov.ru
65 Управление Федеральной антимонопольной службы по Республике Татарстан Республика Татарстан (843) 236-89-22 ф. 238-19-46 420043, г. Казань, ул. Московская, 55;
to16@fas.gov.ru
66 Управление Федеральной антимонопольной службы по Тверской области Тверская область (4822) 32-08-32 170100, г. Тверь, ул. Советская, 23;
to69@fas.gov.ru
67 Управление Федеральной антимонопольной службы по Томской области Томская область (3822) 51-29-80 т./ф. 51-29-80 634069, г. Томск, пр. Ленина, 111, оф. 50;
to70@fas.gov.ru
68 Управление Федеральной антимонопольной службы по Тульской области Тульская область (4872) 33-14-95 ф. 35-93-65 300012, г. Тула, ул. Жаворонкова, 2;
to71@fas.gov.ru
69 Управление Федеральной антимонопольной службы по Республике Тыва Республика Тыва (394-22) 2-18-08 667000, г. Кызыл, ул. Красноармейская, 100;
to17@fas.gov.ru
70 Управление Федеральной антимонопольной службы по Тюменской области Тюменская область (3452) 25-21-02 ф. 32-27-63 625048, г. Тюмень ул. Холодильная, 58-а;
to72@fas.gov.ru
71 Управление Федеральной антимонопольной службы по Удмуртской Республике Удмуртская Республика (3412) 57-22-50 ф. 57-22-60 426009, г. Ижевск, ул. Ухтомского, д. 24;
to18@fas.gov.ru
72 Управление Федеральной антимонопольной службы по Ульяновской области Ульяновская область (8422) 41-32-14 т./ф. 41-32-03 432970, г. Ульяновск, ул. Советская, 8;
to73@fas.gov.ru
73 Управление Федеральной антимонопольной службы по Хабаровскому краю Хабаровский край (4212) 32-40-57 ф. 32-40-57 680000, г. Хабаровск, ул. Муравьева-Амурского, 32;
to27@fas.gov.ru
74 Управление Федеральной антимонопольной службы по Республике Хакасия Республика Хакасия (3902) 22-27-59 ф. 22-27-59 665017, г. Абакан, ул. Вяткина, 3;
665017, г. Абакан, а/я 203;
to19@fas.gov.ru
75 Управление Федеральной антимонопольной службы по Ханты-Мансийскому автономному округу - Югре Ханты-Мансийский автономный округ - Югра (34671) 3-00-31 ф. 3-24-74 628011, г. Ханты-Мансийск, ул. Чехова, 12-а;
to86@fas.gov.ru
76 Управление Федеральной антимонопольной службы по Челябинской области Челябинская область (351) 263-88-71 ф. 263-88-71 454111, г. Челябинск, ул. Ленина, 59;
to74@fas.gov.ru
77 Управление Федеральной антимонопольной службы по Чеченской Республике и Республике Ингушетия Чеченская Республика и Республика Ингушетия (8732) 22-87-28 386101, г. Назрань, ул. Победы, 3, корп. C (литер П-13);
to06@fas.gov.ru
78 Управление Федеральной антимонопольной службы по Чувашской Республике - Чувашии Чувашская Республика (8352) 62-50-08 ф. 62-39-12 428018, г. Чебоксары, Московский пр., 2;
to21@fas.gov.ru
79 Управление Федеральной антимонопольной службы по Чукотскому автономному округу Чукотский автономный округ (427-22) 2-90-45 ф. 2-90-82 689000, г. Анадырь, ул. Ленина, 45;
to87@fas.gov.ru
80 Управление Федеральной антимонопольной службы по Республике Саха (Якутия) Республика Саха (Якутия) (4112) 42-29-69 ф. 42-29-41 677000, г. Якутск, ул. Аммосова, 18, оф. 407;
to14@fas.gov.ru
81 Управление Федеральной антимонопольной службы по Ямало-Ненецкому автономному округу Ямало-Ненецкий автономный округ (34922) 3-41-26 ф. 3-41-26 629001, г. Салехард, ул. Губкина, 13;
to89@fas.gov.ru
82 Управление Федеральной антимонопольной службы по Ярославской области Ярославская область (4852) 72-95-20 ф. 32-93-71 150000, г. Ярославль, Советская пл., 1/19;
to76@fas.gov.ru

Приложение N 2
к Регламенту

Приложение N 3
к Регламенту

    На бланке антимонопольного органа
 
                         ПРИКАЗ
 
 О проведении ___________________________________________ проверки
               (указывается вид проверки - плановая или
              внеплановая, а также форма ее проведения -
                     документарная или выездная)
 
 На  основании  пункта 11  части 1 статьи 23,  статей 24, 25, 25.1
Федерального  закона от 26.07.2006 N 135-ФЗ "О защите конкуренции"
приказываю:
 1. Провести проверку в отношении ________________________________
__________________________________________________________________
        (указывается полное наименование, юридический
            и фактический адрес проверяемого лица)
 При   проведении   проверки   в   том  числе осуществить проверку
следующих  структурных подразделений (филиалов и представительств)
проверяемого  лица:
__________________________________________________________________
 2. Сформировать инспекцию для проведения проверки в составе:
 Руководитель инспекции: _________________________________________
__________________________________________________________________
 Члены инспекции: ________________________________________________
__________________________________________________________________
__________________________________________________________________
   (Ф.И.О. должностных лиц, номера служебных удостоверений)
 3.   Привлечь   к   проведению   проверки   в  качестве экспертов
(специалистов),  представителей  экспертных  организаций следующих
лиц: _____________________________________________________________
__________________________________________________________________
__________________________________________________________________
__________________________________________________________________
 (Ф.И.О., должность, место работы, стаж работы по специальности)
 4. Установить, что целью и задачей настоящей проверки является:
__________________________________________________________________
__________________________________________________________________
   (при проведении плановой проверки указывается на реализацию
 ежегодного плана проведения плановых проверок с указанием способа
 его доведения до сведения заинтересованных лиц, а при проведении
    внеплановой проверки указываются реквизиты ранее выданного
 предписания об устранении выявленного нарушения, срок исполнения
    которого истек, реквизиты поступивших обращений, заявлений,
      материалов. Задача может соответствовать целям проверки
          (за исключением случаев наличия иной задачи))
 5. Предметом настоящей проверки является ________________________
__________________________________________________________________
__________________________________________________________________
 (соблюдение    требований    антимонопольного    законодательства
Российской  Федерации  или  проверка  исполнения  ранее  выданного
предписания)
 6.  Проверку  провести в период с _________ 20__ г. по __________
20__ г. включительно.
 7.  Правовыми  основаниями проведения проверки являются: пункт 11
части  1  статьи  23,  статьи  24, 25, 25.1 Федерального закона от
26.07.2006 N 135-ФЗ "О защите конкуренции".
 8.   В   процессе   проверки   провести  следующие мероприятия по
контролю,  необходимые  для  достижения  целей  и задач проведения
проверки: ________________________________________________________
__________________________________________________________________
__________________________________________________________________
 (указать  необходимые мероприятия: оценка документов и информации
проверяемого   лица,   в   том   числе   документов и информации в
электронной  форме;  осмотр  территорий,  помещений,  документов и
предметов  проверяемого  лица,  с  производством при осуществлении
осмотра   фотосъемки   и   видеозаписи;   копирование документов и
информации  проверяемого лица, в том числе документов и информации
в  электронной  форме;  получение  объяснений; иные мероприятия по
контролю,  необходимые  для  достижения  целей  и задач проведения
                        проверки, и др.)
 9.  Перечень  административных регламентов проведения мероприятий
по     контролю,     необходимых     для     проведения  проверки:
__________________________________________________________________
__________________________________________________________________
 10. Перечень представляемых документов: _________________________
__________________________________________________________________
__________________________________________________________________
   (указываются документы, необходимость представления которых
       возможно определить до начала проведения проверки)
 11.  Руководителю  инспекции  не  позднее 3-х рабочих дней с даты
окончания    проверки    представить    заместителю   руководителя
_______________ акт проверки.
 12. Контроль исполнения настоящего Приказа возложить на ________.
 
 
 

Приложение N 4
к Регламенту

                Протокол осмотра территорий,
       помещений, документов и предметов проверяемого лица
 
"__" _____________ 20__ г.                   _____________________
                                              (место составления)
 
Осмотр начат __ час. __ мин.
     окончен __ час. __ мин.
 
Сотрудниками _____________________________________________________
__________________________________________________________________
__________________________________________________________________
            (должность, Ф.И.О. лиц, проводивших осмотр)
уполномоченными на право проведения проверки на основании приказа
__________________________________________________________________
 (наименования органа, номер и дата приказа о проведении проверки)
и  руководствуясь  статьей  25.3  Федерального  закона  "О  защите
конкуренции"  в  присутствии  руководителя  проверяемого лица (его
законного представителя)
__________________________________________________________________
__________________________________________________________________
 (Ф.И.О.    руководителя    проверяемого    лица,    его законного
представителя (с указанием даты и номера доверенности))
с участием эксперта (специалиста) ________________________________
__________________________________________________________________
__________________________________________________________________
              (Ф.И.О., должность, место работы)
иных лиц, участвующих в проведении осмотра _______________________
__________________________________________________________________
__________________________________________________________________
которым разъяснены их права и обязанности, 
                                           _______________________
                                              (Ф.И.О., подпись)
________________________________           _______________________
       (Ф.И.О., подпись)                      (Ф.И.О., подпись)
________________________________           _______________________
       (Ф.И.О., подпись)                      (Ф.И.О., подпись)
в присутствии понятых:
1. _______________________________________________________________
__________________________________________________________________
2. _______________________________________________________________
__________________________________________________________________
                   (Ф.И.О., паспортные данные)
с  использованием  специальных  технических  средств, о чем лицам,
участвующим в осмотре, объявлено _________________________________
__________________________________________________________________
__________________________________________________________________
  (указывается  техническое  средство, используемое при проведении
                             осмотра)
произведен  осмотр  территорий,  помещений,  документов, предметов
проверяемого лица (отметить нужное)_______________________________
__________________________________________________________________
__________________________________________________________________
   (с указанием адреса территории, помещения, с указанием вида
   документа (договор, соглашение, контракт и т.д.), с указанием
       предметов, в отношении которых был произведен осмотр)
Осмотром установлено _____________________________________________
__________________________________________________________________
__________________________________________________________________
__________________________________________________________________
По результатам осмотра к настоящему протоколу приобщены: _________
__________________________________________________________________
__________________________________________________________________
__________________________________________________________________
     (материалы фото-, видеосъемки, копии документов с указанием
                  вида документа, номера и даты)
 
С протоколом ознакомлен:
__________________________________________________________________
        (Ф.И.О. руководителя (его законного представителя))
 
                       ___________________
                             (подпись)
 
В случае отказа от подписи делается запись "От подписи отказался",
под   которой   подписываются   должностные  лица антимонопольного
органа, проводившие проверку.
 
Понятые:
1. __________________________________     ________________________
              (Ф.И.О.)                            (подпись)
2. __________________________________     ________________________
              (Ф.И.О.)                            (подпись)
 
Эксперт (специалист) _____________________________________________
                                      (Ф.И.О.)
                       ___________________
                            (подпись)
 
Иные лица, участвующие в осмотре:
_____________________________________     ________________________
             (Ф.И.О.)                             (подпись)
 
Лица, проводившие осмотр:
_____________________________________     ________________________
             (Ф.И.О.)                             (подпись)
_____________________________________     ________________________
             (Ф.И.О.)                             (подпись)
 
 
 

Приложение N 5
к Регламенту

                                                УТВЕРЖДАЮ
                                         Руководитель инспекции
                                       ___________/______________/
                                        "__" ___________ 20__ г.
 
                          ОТЧЕТ
     об исследовании документов (информации), содержащихся
           на электронном носителе информации
 
N ________                               "__" ____________ 20__ г.
 
 На основании приказа ____________________________________________
__________________________________________________________________
__________________________________________________________________
   (наименование антимонопольного органа, номер и дата приказа
                    о проведении проверки)
проведена проверка в отношении ___________________________________
__________________________________________________________________
_________________________________________________________________,
         (указывается полное наименование проверяемого лица)
расположенного по адресу: ________________________________________
__________________________________________________________________
           (указывается индекс, адрес проверяемого лица)
 В  ходе проведения осмотра  территорий,  помещений,  документов и
предметов   проверяемого   лица,   путем  посекторного копирования
информации   были   получены   копии   документов  (информации) со
служебного компьютера
__________________________________________________________________
__________________________________________________________________
_________________________________________________________________,
         (должность, Ф.И.О. сотрудника проверяемого лица)
расположенного
__________________________________________________________________
              (место расположения служебного компьютера)
 Два экземпляра точной копии _____________________________________
__________________________________________________________________
   (указывается тип электронного носителя информации, например:
       накопитель на жестких магнитных дисках, флэш-память,
                      компакт-диск и др.)
помещены в конверты (копия N 1 и копия N 2), запечатаны, скреплены
подписями
__________________________________________________________________
__________________________________________________________________
__________________________________________________________________
_________________________________________________________________,
        (указываются Ф.И.О. лиц, расписавшихся на конверте)
    Хэш-код md5: _________________________________________________
    _____________________________________________________________.
    Дата копирования: ___________________________________________.
    Копирование осуществил: ______________________________________
__________________________________________________________________
__________________________________________________________________
      (должность, Ф.И.О. сотрудника антимонопольного органа)
 При   копировании    и    исследовании   использовалась следующая
аппаратура:
__________________________________________________________________
__________________________________________________________________
__________________________________________________________________
__________________________________________________________________
__________________________________________________________________
__________________________________________________________________
__________________________________________________________________
__________________________________________________________________
   (перечень технических средств, использованных при копировании
      и анализе информации с указанием реквизитов сертификата 
          соответствия, реквизитов патентов и т.д. или 
        технических характеристик  использованных устройств)
наименование    использованного    общего    и специализированного
программного  обеспечения и периферийного оборудования приведено в
исследовательской части.
 
                        ИССЛЕДОВАНИЕ
 
 Наименование Объекта исследования: ______________________________
__________________________________________________________________
__________________________________________________________________
       (указывается: 1) тип электронного носителя информации,
   например: накопитель на жестких магнитных дисках, флэш-память,
        компакт-диск и др.; 2) наименование фирмы-производителя
      и модель (при наличии) электронного носителя информации;
             3) объем электронного носителя информации)
 
 Серийный номер Объекта исследования: ___________________________.
 При визуальном осмотре  признаков  вскрытия конверта не выявлено.
 Для         исследования        Объект       был        подключен
к ________________________________________________________________
__________________________________________________________________
        (наименование технических средств, использованных
                     при анализе информации)
 
 Исследование проводилось в 3 этапа.
 
 Этап 1. Получение общих сведений об объекте
 Параметры подключения исследуемого Объекта:
__________________________________________________________________
__________________________________________________________________
__________________________________________________________________
 Объект имеет структуру, приведенную в таблице N 1.
 
Таблица N 1
 
   Номер 
раздела
    Имя 
раздела
    Размер 
раздела (Гбайт)
 Файловая 
система
 Занято 
(Гбайт)
1  
 
 
 
 
2  
 
 
 
 
3  
 
 
 
 
4  
 
 
 
 
5  
 
 
 
 
Не распределено          
  
X  
X  
 
 Сведения  об  операционной  системе,  ее  настройках  и  профилях
пользователей определены _________________________________________
__________________________________________________________________
__________________________________________________________________
__________________________________________________________________
__________________________________________________________________
         (наименование способа с указанием использованного
                    программного обеспечения)
и представлены в Приложении 1 к настоящему Отчету.
 
 Этап 2. Визуальный осмотр информации на диске.
 В качестве программного обеспечения использовалось: _____________
__________________________________________________________________
__________________________________________________________________
__________________________________________________________________
__________________________________________________________________
         (наименование способа с указанием использованного
                     программного обеспечения)
 
 В    ходе   визуального   осмотра   информации,   содержащейся на
исследуемом  Объекте,  обнаружены документы, перечень и содержимое
которых  выведены  на печать и являются Приложением 2 к настоящему
Отчету.
__________________________________________________________________
       (в случае отсутствия обнаруженных документов делается
                     соответствующая отметка)
 
 Этап 3. Электронная переписка пользователей.
 В качестве программного обеспечения использовалось: _____________
__________________________________________________________________
__________________________________________________________________
__________________________________________________________________
__________________________________________________________________
        (наименование способа с указанием использованного
                     программного обеспечения)
 В   ходе   осмотра   электронной   переписки   установлено,   что
пользователем  использовалось  следующее  программное обеспечение:
__________________________________________________________________
__________________________________________________________________
__________________________________________________________________
__________________________________________________________________
__________________________________________________________________
     (наименование использованного программного обеспечения)
 Обнаруженные   документы   (информация)   выведены  на  печать  и
являются Приложением 3 к настоящему Отчету.
__________________________________________________________________
       (в случае отсутствия обнаруженных документов делается
                     соответствующая отметка)
 
Приложение 1.
 
Приложение 2.
 
Приложение 3.
 
Подписи должностных лиц инспекции, проводивших проверку:
_________________________________________     ____________________
                 (Ф.И.О.)                          (подпись)
_________________________________________     ____________________
                 (Ф.И.О.)                          (подпись)
_________________________________________     ____________________
                 (Ф.И.О.)                          (подпись)
_________________________________________     ____________________
                 (Ф.И.О.)                          (подпись)
 
 
 

Приложение N 6
к Регламенту

                           Акт
       о воспрепятствовании доступу должностного лица
       на территорию (в помещение) проверяемого лица
 
_____________________                 ____________________________
 (Место составления)                   (дата и время составления)
 
 При проведении проверки _________________________________________
__________________________________________________________________
__________________________________________________________________
    (указывается полное наименование проверяемого лица, Ф.И.О.
      индивидуального предпринимателя, адрес местонахождения)
  уведомленного о проведении проверки в порядке, установленном
 частью 12 статьи 25.1 Федерального закона "О защите конкуренции"
   (за исключением случаев проведения внеплановых проверок
              соблюдения требований статьи 11
        Федерального закона "О защите конкуренции")
должностным  лицам,   осуществляющим   контроль   за   соблюдением
антимонопольного законодательства: _______________________________
__________________________________________________________________
__________________________________________________________________
            (Ф.И.О. должностных лиц, проводящих проверку)
уполномоченным  на  право  проведения  проверки  в  соответствии с
приказом ____, было  воспрепятствовано  в  доступе  на  территорию
(в помещение) проверяемого лица, расположенного по адресу ________
__________________________________________________________________
__________________________________________________________________
__________________________________________________________________
__________________________________________________________________
             (указывается дополнительная информация)
 
Должностные лица, проводившие проверку:
______________________________             _______________________
  (Ф.И.О. должностного лица)                   (подпись, дата)
______________________________             _______________________
  (Ф.И.О. должностного лица)                   (подпись, дата)
 
Руководитель,  должностное   лицо   (уполномоченный представитель)
проверяемого лица
______________________________             _______________________
  (Ф.И.О. должностного лица)                  (подпись, дата)
 
В случае отказа от подписи делается запись "От подписи отказался",
под   которой   подписываются  должностные  лица  антимонопольного
органа, проводившие проверку.
 
 
 

Приложение N 7
к Регламенту

На бланке антимонопольного органа
 
                             Требование
               о представлении документов (информации)
 
 На   основании   пункта   11  части  1  статьи  23,  статьи  25.4
Федерального  закона от 26.07.2006 N 135-ФЗ "О защите конкуренции"
в соответствии с приказом ________________________________________
                           (наименование антимонопольного органа)
о проведении проверки от _____________________ 20__ г. N _________
 Вам необходимо предоставить:
 1. ______________________________________________________________
 2. ______________________________________________________________
 3. ______________________________________________________________
 4. ______________________________________________________________
         (перечисляются запрашиваемые документы, информация)
 Срок   предоставления  документов  (информации)  в  течение  трех
рабочих дней с даты получения настоящего требования.
 
 Отказ  проверяемого  лица  от  предоставления  запрашиваемых  при
проведении проверки документов и информации или непредставление их
в   установленный  срок   влечет   за   собой   ответственность  в
соответствии с законодательством Российской Федерации.
 
 Руководитель инспекции
 
    Настоящее требование получил(а) ____________________ 20__ г.
 
  Ф.И.О __________________________ /____________________ (подпись)
         (Ф.И.О. руководителя, иного должностного лица
               или уполномоченного представителя
            (с обязательным указанием номера и даты
               доверенности) проверяемого лица)
 
 
 

Приложение N 8
к Регламенту

На бланке антимонопольного органа
 
__________________________         _______________________________
 (место составления акта)          (дата и время составления акта)
 
                          АКТ ПРОВЕРКИ N
 
На основании:
__________________________________________________________________
             (N и дата приказа о проведении проверки)
была проведена проверка в отношении: _____________________________
__________________________________________________________________
(наименование проверяемого лица, адрес места проведения проверки,
   информация о проведении проверки структурных подразделений
                         проверяемого лица)
Продолжительность проверки: ______________________________________
Акт составлен: ___________________________________________________
                             (Ф.И.О. лица, составившего акт)
С копией приказа о проведении проверки ознакомлен: _______________
__________________________________________________________________
 (Ф.И.О, руководителя, иного должностного лица проверяемого лица,
           уполномоченного представителя с указанием даты,
                     времени ознакомления)
Лица, проводившие проверку: ______________________________________
__________________________________________________________________
 (Фамилии, имена, отчества и должности лиц, проводивших проверку)
При проведении проверки присутствовали: __________________________
__________________________________________________________________
__________________________________________________________________
 Руководителем  проверяемого  лица  в  период  проведения проверки
являлся __________________________________________________________
__________________________________________________________________
 Предмет проводимой проверки _____________________________________
__________________________________________________________________
 Период, за который проведена проверка соблюдения антимонопольного
законодательства Российской Федерации ____________________________
__________________________________________________________________
 Срок и место проведения проверки ________________________________
__________________________________________________________________
 В ходе проведения проверки: _____________________________________
__________________________________________________________________
__________________________________________________________________
__________________________________________________________________
 (указать обстоятельства, имеющие отношение к проводимой проверке)
 
__________________________________________________________________
__________________________________________________________________
__________________________________________________________________
     (Выявлены признаки нарушения требований антимонопольного
            законодательства Российской Федерации)
__________________________________________________________________
__________________________________________________________________
__________________________________________________________________
     (Выявлены факты невыполнения ранее выданного предписания
      (заполняется при проведении проверки, если основанием
            ее проведения является истечение срока
                ранее выданного предписания))
__________________________________________________________________
                          (нарушений не выявлено)
 
Запись в Журнал учета  проверок юридического лица, индивидуального
предпринимателя, внесена:
________________________  ________________________________________
 (подпись проверяющего)    (подпись уполномоченного представителя
                             юридического лица, индивидуального
                            предпринимателя, его уполномоченного
                                       представителя)
 
Журнал   учета   проверок   юридического   лица,   индивидуального
предпринимателя,  проводимых  органами  государственного  контроля
(надзора), органами муниципального контроля, отсутствует:
________________________  ________________________________________
 (подпись проверяющего)    (подпись уполномоченного представителя
                             юридического лица, индивидуального
                            предпринимателя, его уполномоченного
                                        представителя)
 
 (При  оформлении акта по результатам проверки федеральных органов
исполнительной  власти,  органов  государственной власти субъектов
Российской  Федерации,   органов  местного   самоуправления,  иных
осуществляющих   функции указанных    органов   или   организаций,
государственных внебюджетных фондов разделы  о внесении  в  журнал
учета  проверок  сведений о проведенной проверке или об отсутствии
такого журнала в акте  проверки не указываются.)
 
Прилагаемые документы: ___________________________________________
__________________________________________________________________
__________________________________________________________________
 
Подписи лиц, проводивших проверку: _______________________________
__________________________________________________________________
__________________________________________________________________
 
С актом проверки ознакомлен(а)
______________ 20__ г.    ________________________________________
                          ________________________________________
                           (Ф.И.О., должность руководителя, иного
                            должностного лица или уполномоченного
                               представителя проверяемого лица)
 
Копию  акта  со  всеми  приложениями  (за  исключением документов,
полученных от проверяемого лица) получил(а):
 
______________ 20__ г.    ________________________________________
                          ________________________________________
                           (Ф.И.О., должность руководителя, иного
                            должностного лица или уполномоченного
                               представителя проверяемого лица)
 
Отметка    об    отказе     руководителя     проверяемого     лица
(его  уполномоченного  представителя,  иного  должностного   лица)
подписать акт ____________________________________________________
__________________________________________________________________
__________________________________________________________________
__________________________________________________________________
 
Руководитель инспекции
__________________________________________________________________
 
 
 

Приложение N 9
к Регламенту

                         ОБРАЗЕЦ ЖАЛОБЫ
       НА ДЕЙСТВИЕ (БЕЗДЕЙСТВИЕ) АНТИМОНОПОЛЬНОГО ОРГАНА
           (ДОЛЖНОСТНОГО ЛИЦА АНТИМОНОПОЛЬНОГО ОРГАНА)
 
Исх. от ____________ N ______             ________________________
                                               (наименование
                                          антимонопольного органа)
 
                               Жалоба
 
* Полное наименование юридического лица, Ф.И.О.  физического лица:
__________________________________________________________________
* Местонахождение юридического лица, физического лица (фактический
__________________________________________________________________
адрес): __________________________________________________________
__________________________________________________________________
Телефон: _________________________________________________________
Адрес электронной почты __________________________________________
ИНН ______________________________________________________________
* Ф.И.О. руководителя юридического лица __________________________
__________________________________________________________________
* на действия (бездействие):
__________________________________________________________________
__________________________________________________________________
              (наименование антимонопольного органа
   (должность, Ф.И.О. должностного лица антимонопольного органа))
* Существо жалобы: _______________________________________________
__________________________________________________________________
__________________________________________________________________
__________________________________________________________________
             (краткое изложение обжалуемых действий
             (бездействия), с указанием оснований,
     по которым лицо, подающее жалобу, не согласно с действием
   (бездействием) антимонопольного органа или должностного лица
        со ссылками на соответствующие пункты регламента)
__________________________________________________________________
__________________________________________________________________
__________________________________________________________________
__________________________________________________________________
 
Приложение: ______________________________________________________
                     (перечень прилагаемой документации)
 
                          М.П.  __________________________________
                                       (подпись руководителя
                                 организации (органа), физического
                                               лица)
 

<*> Поля, отмеченные звездочкой (*), обязательны для заполнения.      

Приложение N 10
к Регламенту

      ОБРАЗЕЦ ИЗВЕЩЕНИЯ О ПРОДЛЕНИИ СРОКА РАССМОТРЕНИЯ ЖАЛОБЫ
 
Бланк                                     Наименование заявителя
антимонопольного органа                   Почтовый адрес заявителя
 
О продлении срока
рассмотрения жалобы
 
 Настоящим   сообщаю,   что   в   соответствии   с   пунктом   5.7
Административного регламента  Федеральной  антимонопольной  службы
по  исполнению  государственной  функции  по  проведению  проверок
соблюдения требований антимонопольного законодательства Российской
Федерации  принято  решение о продлении срока рассмотрения жалобы,
зарегистрированной от ________________ N ___________, по следующей
причине(-ам): ____________________________________________________
                 (причина, по которой срок рассмотрения жалобы
                                продлевается)
___________________________________________________________________________
 
Подпись руководителя
антимонопольного органа
 
 
 

Приложение N 11
к Регламенту

                       ОБРАЗЕЦ ИЗВЕЩЕНИЯ
           ЗАЯВИТЕЛЯ О НАПРАВЛЕНИИ ЖАЛОБЫ В ПРАВОМОЧНЫЙ
                     АНТИМОНОПОЛЬНЫЙ ОРГАН
 
Бланк                                     Наименование заявителя
антимонопольного органа                   Почтовый адрес заявителя
 
 Настоящим извещаю, что жалоба, поданная _________________________
__________________________________________________________________
   (наименование организации (органа), Ф.И.О. физического лица)
и зарегистрированная от _______________ N ________, в соответствии
с  пунктом  5.8    Административного    регламента     Федеральной
антимонопольной  службы  по  исполнению государственной функции по
проведению   проверок   соблюдения   требований   антимонопольного
законодательства  Российской Федерации,  подлежит  рассмотрению  в
__________________________________________________________________
             (наименование антимонопольного органа)
Жалоба  и  прилагаемые  к  ней  материалы  направлены  по  адресу:
__________________________________________________________________
 
Подпись руководителя
антимонопольного органа
 
 
 

Приложение N 12
к Регламенту

         ОБРАЗЕЦ РЕШЕНИЯ ОБ ОТКАЗЕ В РАССМОТРЕНИИ ЖАЛОБЫ
 
Бланк                                     Наименование заявителя
антимонопольного органа                   Почтовый адрес заявителя
 
 В  соответствии  с  пунктом  5.11  Административного   регламента
Федеральной антимонопольной службы по  исполнению  государственной
функции   по    проведению    проверок    соблюдения    требований
антимонопольного     законодательства     Российской     Федерации
антимонопольный   орган    отказывает   в   рассмотрении   жалобы,
зарегистрированной ____________ N ________ по следующим основаниям
_________________________________________________________________.
            (основания отказа в рассмотрении жалобы)
 
Подпись руководителя
антимонопольного органа
 
 
 

Приложение N 13
к Регламенту

                             ОБРАЗЕЦ РЕШЕНИЯ
      АНТИМОНОПОЛЬНОГО ОРГАНА ПО ЖАЛОБЕ НА ДЕЙСТВИЕ (БЕЗДЕЙСТВИЕ)
          АНТИМОНОПОЛЬНОГО ОРГАНА ИЛИ ЕГО ДОЛЖНОСТНОГО ЛИЦА
 
                                 РЕШЕНИЕ
       по жалобе на действие (бездействие) антимонопольного органа
               (должностного лица антимонопольного органа)
 
"__" _____________ ____ г.              __________________________
                                         (место принятия решения)
 
 Наименование   антимонопольного  органа,  должность,   фамилия  и
инициалы   должностного   лица,  принявшего  решение   по   жалобе
__________________________________________________________________
__________________________________________________________________
  (наименование организации (органа) или Ф.И.О. индивидуального
           предпринимателя, обратившегося с жалобой)
__________ N _____ на ____________________________________________
__________________________________________________________________
        (обжалуемые действия с указанием антимонопольного
     органа (должностного лица), действия которого обжалуются)
 
                             УСТАНОВЛЕНО:
__________________________________________________________________
       (изложение жалобы по существу с указанием оснований,
     по которым лицо, подавшее жалобу, не согласно с действиями
     (бездействием) антимонопольного органа (должностного лица),
              действие (бездействие) которого обжалуется)
__________________________________________________________________
_________________________________________________________________,
    (изложение возражений, объяснений антимонопольного органа
      (должностного лица антимонопольного органа), действие
                 (бездействие) которого обжалуется)
__________________________________________________________________
_________________________________________________________________,
     (фактические и иные обстоятельства дела, установленные
                  при рассмотрении жалобы)
__________________________________________________________________
_________________________________________________________________,
            (доказательства, на которых основаны выводы
                по результатам рассмотрения жалобы)
_________________________________________________________________,
__________________________________________________________________
__________________________________________________________________
         (законы и иные нормативные правовые акты, которыми
            руководствовался орган или должностное лицо
          при принятии решения, и мотивы, по которым орган
      или должностное лицо не применил законы и иные нормативные
             правовые акты, на которые ссылался заявитель)
 
 Руководствуясь    пунктом  5.13   административного    регламента
Федеральной   антимонопольной   службы   по   проведению  проверок
соблюдения    требований     антимонопольного     законодательства
Российской Федерации
 
                                РЕШЕНО:
1. _______________________________________________________________
__________________________________________________________________
__________________________________________________________________
            (решение, принятое в отношении обжалованного
 действия (бездействия), признано правомерным или неправомерным
                      полностью или частично)
2. _______________________________________________________________
       (решение либо меры, которые необходимо принять в связи
                    с допущенными нарушениями)
__________________________________________________________________
  (должность лица уполномоченного (подпись) (инициалы, фамилия)
             органа, принявшего решение по жалобе)
 
Настоящее решение может быть обжаловано в ФАС России (если решение
принимается  руководителем  территориального  органа)  либо в суд,
арбитражный суд.
Копия настоящего решения направлена по адресу:
__________________________________________________________________