Приказ МИД РФ N 10489, Минюста РФ N 124 от 29.06.2012

"Об утверждении Административного регламента Министерства иностранных дел Российской Федерации и Министерства юстиции Российской Федерации по предоставлению государственной услуги по истребованию личных документов"
Редакция от 29.06.2012 — Документ утратил силу, см. «Приказ МИД РФ N 26685, Минюста РФ N 376 от 20.12.2024»
Показать изменения

Зарегистрировано в Минюсте России 25 июля 2012 г. N 25033


МИНИСТЕРСТВО ИНОСТРАННЫХ ДЕЛ РОССИЙСКОЙ ФЕДЕРАЦИИ
N 10489

МИНИСТЕРСТВО ЮСТИЦИИ РОССИЙСКОЙ ФЕДЕРАЦИИ
N 124

ПРИКАЗ
от 29 июня 2012 года

ОБ УТВЕРЖДЕНИИ АДМИНИСТРАТИВНОГО РЕГЛАМЕНТА МИНИСТЕРСТВА ИНОСТРАННЫХ ДЕЛ РОССИЙСКОЙ ФЕДЕРАЦИИ И МИНИСТЕРСТВА ЮСТИЦИИ РОССИЙСКОЙ ФЕДЕРАЦИИ ПО ПРЕДОСТАВЛЕНИЮ ГОСУДАРСТВЕННОЙ УСЛУГИ ПО ИСТРЕБОВАНИЮ ЛИЧНЫХ ДОКУМЕНТОВ

В соответствии с Федеральным законом от 27 июля 2010 г. N 210-ФЗ "Об организации предоставления государственных и муниципальных услуг" (Собрание законодательства Российской Федерации, 2010, N 31, ст. 4179; 2011, N 15, ст. 2038, N 27, ст. 3873, ст. 3880, N 29, ст. 4291, N 30, ст. 4587, N 49, ст. 7061), постановлением Правительства Российской Федерации от 16 мая 2011 г. N 373 "О разработке и утверждении административных регламентов исполнения государственных функций и административных регламентов предоставления государственных услуг" (Собрание законодательства Российской Федерации, 2011, N 22, ст. 3169, N 35, ст. 5092) приказываем:

1. Утвердить прилагаемый Административный регламент Министерства иностранных дел Российской Федерации и Министерства юстиции Российской Федерации по предоставлению государственной услуги по истребованию личных документов.

2. Признать утратившими силу:

приказ Министерства иностранных дел Российской Федерации и Министерства юстиции Российской Федерации от 25 декабря 2008 г. N 20086/311 "Об утверждении Административного регламента предоставления государственной услуги по истребованию личных документов" (зарегистрирован Минюстом России 18 февраля 2009 г., регистрационный N 13392);

приказ Министерства иностранных дел Российской Федерации и Министерства юстиции Российской Федерации от 30 марта 2010 г. N 3980/75 "О внесении изменений в Административный регламент предоставления государственной услуги по истребованию личных документов, утвержденный приказом Министерства иностранных дел Российской Федерации и Министерства юстиции Российской Федерации от 25 декабря 2008 года N 20086/311" (зарегистрирован Минюстом России 23 апреля 2010 г., регистрационный N 16978).

3. Контроль за исполнением настоящего приказа возложить на первого заместителя Министра иностранных дел Российской Федерации А.И. Денисова и заместителя Министра юстиции Российской Федерации Ю.С. Любимова.

Министр иностранных дел
Российской Федерации
С.В.ЛАВРОВ

Министр юстиции
Российской Федерации
А.В.КОНОВАЛОВ

УТВЕРЖДЕН
приказом Министерства
иностранных дел Российской
Федерации и Министерства
юстиции Российской Федерации
от 29 июня 2012 г. N 10489/124

АДМИНИСТРАТИВНЫЙ РЕГЛАМЕНТ МИНИСТЕРСТВА ИНОСТРАННЫХ ДЕЛ РОССИЙСКОЙ ФЕДЕРАЦИИ И МИНИСТЕРСТВА ЮСТИЦИИ РОССИЙСКОЙ ФЕДЕРАЦИИ ПО ПРЕДОСТАВЛЕНИЮ ГОСУДАРСТВЕННОЙ УСЛУГИ ПО ИСТРЕБОВАНИЮ ЛИЧНЫХ ДОКУМЕНТОВ

I. Общие положения

Предмет регулирования административного регламента

1. Административный регламент Министерства иностранных дел Российской Федерации и Министерства юстиции Российской Федерации по предоставлению государственной услуги по истребованию личных документов (далее - Административный регламент) устанавливает:

- стандарт предоставления государственной услуги по истребованию личных документов (далее - государственная услуга);

- состав, последовательность и сроки выполнения административных процедур (действий), требования к порядку выполнения административных процедур (действий), осуществляемых структурными подразделениями Министерства иностранных дел Российской Федерации (далее - МИД России) - Консульским департаментом МИД России (далее - Департамент МИД России) и Министерства юстиции Российской Федерации (далее - Минюст России) - Департаментом международного права и сотрудничества Минюста России (далее - Департамент Минюста России), консульскими учреждениями Российской Федерации и консульскими отделами дипломатических представительств Российской Федерации (далее - консульские учреждения), главными управлениями (управлениями) Минюста России по субъекту (субъектам) Российской Федерации (далее - территориальные органы Минюста России), органами записи актов гражданского состояния на территории Российской Федерации (далее - органы ЗАГС), их должностными лицами, порядок взаимодействия Департамента МИД России, Департамента Минюста России, консульских учреждений, территориальных органов Минюста России, органов ЗАГС, а также их должностных лиц с заявителями, Федеральным архивным агентством, органами ЗАГС при предоставлении государственной услуги;

- формы контроля за исполнением настоящего Административного регламента;

- досудебный (внесудебный) порядок обжалования решений и действий (бездействия) Департамента МИД России, Департамента Минюста России, консульских учреждений, территориальных органов Минюста России, органов ЗАГС, а также их должностных лиц.

Круг заявителей

2. При предоставлении МИД России и Минюстом России государственной услуги заявителями при истребовании документов о государственной регистрации актов гражданского состояния, об образовании, о трудовом стаже и других документов, касающихся прав и интересов заявителей, хранящихся в государственных архивных фондах, являются:

1) российские граждане, иностранные граждане и лица без гражданства, в отношении которых истребуются документы;

2) родственники умершего или другие заинтересованные лица в случае, если лицо, в отношении которого была составлена ранее запись акта гражданского состояния, умерло (в случае обращения об истребовании документа о государственной регистрации акта гражданского состояния);

3) родители (лица, их заменяющие) или представители органа опеки и попечительства в случае, если лицо, в отношении которого была составлена запись акта о рождении, не достигло ко дню выдачи повторного свидетельства совершеннолетия (в случае обращения об истребовании документа о государственной регистрации акта гражданского состояния);

4) иное лицо в случае представления доверенности, удостоверенной в установленном порядке, от лица, имеющего в соответствии с настоящим пунктом право на получение документов.

Требования к порядку информирования о предоставлении государственной услуги

3. Информация о месте нахождения, справочных телефонах, адресах официальных сайтов и электронной почты:

1) МИД России:

119200, г. Москва, Смоленская-Сенная площадь, д. 32/34;

Справочный телефон: 8(499) 244-16-06;

Официальный сайт: www.mid.ru;

Адрес электронной почты: ministry@mid.ru;

График работы:

понедельник - четверг - с 9.00 до 12.00, с 12.45 до 18.00;

пятница - с 9.00 до 12.00, с 12.45 до 16.45;

суббота, воскресенье, нерабочие праздничные дни - выходные;

2) Департамента МИД России:

119121, г. Москва, 1-й Неопалимовский пер., д. 12;

Справочный телефон: 8(499) 244-45-81;

Официальный сайт: www.kdmid.ru;

Адрес электронной почты: text@dks.ru;

График работы:

понедельник - четверг - с 9.00 до 12.00, с 12.45 до 18.00;

пятница - с 9.00 до 12.00, с 12.45 до 16.45;

суббота, воскресенье, нерабочие праздничные дни - выходные;

3) информация о месте нахождения, графиках работы, справочных телефонах, адресах официальных сайтов и электронной почты консульских учреждений приведена в приложении N 1 к Административному регламенту, а также размещена на официальном сайте МИД России www.mid.ru в разделе "Дипломатические и консульские представительства России за рубежом" и на сайте Департамента МИД России www.kdmid.ru в разделе "Консульские учреждения Российской Федерации";

4) информация о месте нахождения, графиках работы, справочных телефонах, адресах официальных сайтов и электронной почты территориальных органов МИД России приведена в приложении N 2 к Административному регламенту, а также размещена на официальном сайте МИД России www.mid.ru в разделе "Представительства МИД России в субъектах Российской Федерации";

5) Минюста России:

119049, ГСП-1, г. Москва, ул. Житная, д. 14;

Справочный телефон: 8(495) 955-59-99;

Официальный сайт: www.minjust.ru;

Адрес электронной почты: www.minjust.ru;

График работы:

понедельник - четверг - с 9.00 до 12.00, с 12.45 до 18.00;

пятница - с 9.00 до 12.00, с 12.45 до 16.45;

суббота, воскресенье, нерабочие праздничные дни - выходные;

6) Департамента Минюста России:

119049, ГСП-1, г. Москва, ул. Житная, д. 14;

Справочный телефон: 8(495) 955-59-99;

Официальный сайт: www.minjust.ru;

График работы:

понедельник - четверг - с 9.00 до 12.00, с 12.45 до 18.00;

пятница - с 9.00 до 12.00, с 12.45 до 16.45;

суббота, воскресенье, нерабочие праздничные дни - выходные;

7) информация о месте нахождения, справочных телефонах, адресах официальных сайтов и электронной почты территориальных органов Минюста России и органов ЗАГС приведена в приложении N 3 к Административному регламенту, а также размещена на официальном сайте Минюста России www.minjust.ru. График работы территориальных органов Минюста России и органов ЗАГС представлен на их сайтах;

8) Федерального архивного агентства:

103132, г. Москва, ул. Ильинка, д. 12;

Справочный телефон: 8(495) 606-35-31, 8(495) 606-49-45;

Официальный сайт: www.archives.ru;

Адрес электронной почты: rosarhiv@archives.ru;

График работы:

понедельник - четверг - с 9.00 до 18.00;

пятница - с 9.00 до 16.45;

суббота, воскресенье, нерабочие праздничные дни - выходные.

4. Информация о местах нахождения, графиках работы МИД России, Минюста России, Департамента МИД России, Департамента Минюста России, консульских учреждений, территориальных органов Минюста России, органов ЗАГС, Федерального архивного агентства может быть получена на личном приеме, по письменным обращениям, электронной почте, справочным телефонам, на официальных сайтах МИД России, Минюста России, Департамента МИД России, Департамента Минюста России, консульских учреждений, территориальных органов Минюста России, органов ЗАГС, Федерального архивного агентства в сети Интернет, в федеральной государственной информационной системе "Единый портал государственных и муниципальных услуг (функций)" (далее - Единый портал) (www.gosuslugi.ru), а также на стендах в местах предоставления государственной услуги.

5. Информация по вопросам предоставления государственной услуги предоставляется уполномоченными государственными гражданскими служащими (далее - должностное лицо) Департамента МИД России, Департамента Минюста России, консульских учреждений, территориальных органов Минюста России, органов ЗАГС на личном приеме, по письменным обращениям, электронной почте, справочным телефонам и размещается на официальных сайтах МИД России, Минюста России, Департамента МИД России, Департамента Минюста России, консульских учреждений, территориальных органов Минюста России, органов ЗАГС в сети Интернет, на Едином портале, а также на стендах в местах предоставления государственной услуги.

Сведения о ходе предоставления государственной услуги можно получить на личном приеме, по письменному обращению, электронной почте и справочным телефонам.

6. Информация предоставляется по следующим вопросам:

- о месте нахождения и графиках работы Департамента МИД России, Департамента Минюста России, консульских учреждений, территориальных органов Минюста России, органов ЗАГС;

- о перечне документов, необходимых для предоставления государственной услуги, требованиях к их оформлению;

- о сроке предоставления государственной услуги;

- о перечне оснований для отказа в приеме документов, а также перечне оснований для отказа в предоставлении государственной услуги;

- о ходе предоставления государственной услуги заявителям, документы которых приняты для предоставления государственной услуги.

7. При ответах на телефонные и устные обращения уполномоченные должностные лица Департамента МИД России, Департамента Минюста России, консульских учреждений, территориальных органов Минюста России, органов ЗАГС подробно и в вежливой (корректной) форме информируют обратившихся по интересующим их вопросам. Ответ по телефону должен начинаться с информации о наименовании органа, в который позвонил гражданин, фамилии, имени, отчестве и должности должностного лица, принявшего телефонный звонок.

8. При отсутствии у должностного лица, принявшего звонок, возможности самостоятельно ответить на поставленные вопросы телефонный звонок должен быть переадресован (переведен) другому должностному лицу или обратившемуся гражданину, должен быть сообщен номер телефона, по которому можно получить необходимую информацию.

II. Стандарт предоставления государственной услуги

Наименование государственной услуги

9. Государственная услуга по истребованию личных документов.

Государственная услуга включает в себя:

1) истребование Департаментом МИД России личных документов с территории иностранных государств;

2) истребование консульскими учреждениями личных документов с территории Российской Федерации;

3) истребование Департаментом Минюста России, территориальными органами Минюста России, органами ЗАГС личных документов с территории иностранных государств;

4) истребование Департаментом Минюста России, территориальными органами Минюста России, органами ЗАГС исполнительной власти субъектов Российской Федерации личных документов с территории Российской Федерации.

Наименование федеральных органов исполнительной власти, органов власти субъектов Российской Федерации, предоставляющих государственную услугу

10. Полномочия по предоставлению государственной услуги осуществляются:

МИД России, Минюстом России, консульскими учреждениями, территориальными органами Минюста России, органами ЗАГС.

На территории Российской Федерации государственную услугу предоставляют: Департамент МИД России, Департамент Минюста России, территориальные органы Минюста России, органы ЗАГС.

Территориальные органы МИД России оказывают содействие в решении вопросов истребования документов.

На территории иностранных государств государственную услугу предоставляют консульские учреждения.

11. В целях получения информации, касающейся уплаты заявителем государственной пошлины за истребование документов с территории иностранных государств, необходимой для предоставления государственной услуги, в том числе для проверки сведений, представляемых заявителями, осуществляется взаимодействие с Федеральным казначейством.

12. Запрещается требовать от заявителя осуществления действий, в том числе согласований, необходимых для получения государственной услуги и связанных с обращением в иные государственные органы и организации, за исключением получения услуг, включенных в перечень услуг, которые являются необходимыми и обязательными для предоставления государственных услуг, утвержденный Правительством Российской Федерации (подпункт "б" пункта 14 Правил разработки и утверждения административных регламентов предоставления государственных услуг, утвержденных постановлением Правительства Российской Федерации от 16.05.2011 N 373 <*>).

<*> Собрание законодательства Российской Федерации, 2011, N 22, ст. 3169, N 35, ст. 5092.

Описание результата предоставления государственной услуги

13. Результатом предоставления государственной услуги является:

1) предоставление истребуемого документа;

2) сообщение об отсутствии истребуемого документа;

3) отказ в предоставлении государственной услуги.

Срок предоставления государственной услуги, срок выдачи (направления) документов, являющихся результатом предоставления государственной услуги

14. Срок предоставления государственной услуги при истребовании документов с территории иностранного государства, с учетом обращения в компетентные органы иностранного государства, не должен превышать 6-ти месяцев со дня регистрации в Департаменте МИД России, Департаменте Минюста России, территориальном органе Минюста России, органе ЗАГС всех надлежащим образом оформленных документов.

Срок предоставления государственной услуги при истребовании документов из Российской Федерации, с учетом обращения в соответствующие архивные органы Российской Федерации, не должен превышать 4-х месяцев со дня регистрации в Департаменте МИД России, Департаменте Минюста России всех надлежащим образом оформленных документов.

В случае неполучения истребуемых документов, утери документов срок продлевается руководителем Департамента МИД России, Департамента Минюста России на 3 месяца.

Срок выдачи (направления) документов, являющихся результатом предоставления государственной услуги, - 15 рабочих дней со дня поступления в Департамент МИД России, Департамент Минюста России, консульское учреждение, территориальный орган Минюста России или орган ЗАГС истребованного документа.

Перечень нормативных правовых актов, регулирующих отношения, возникающие в связи с предоставлением государственной услуги

15. Предоставление государственной услуги осуществляется в соответствии с:

международными договорами Российской Федерации в части истребования и пересылки документов граждан;

Законом СССР от 24.06.1991 N 2261-1 "О порядке вывоза, пересылки и истребования личных документов советских и иностранных граждан и лиц без гражданства из СССР за границу" (Ведомости Съезда Народных Депутатов и Верховного Совета Союза Советских Социалистических Республик, 1991, N 27, ст. 784);

Федеральным законом от 15.11.1997 N 143-ФЗ "Об актах гражданского состояния" (Собрание законодательства Российской Федерации, 1997, N 47, ст. 5340; 2001, N 44, ст. 4149; 2002, N 18, ст. 1724; 2003, N 17, ст. 1553; N 28, ст. 2889; N 50, ст. 4855; 2004, N 35, ст. 3607; 2005, N 1 (ч. I), ст. 25; 2006, N 1, ст. 10; N 31 (ч. I), ст. 3420; 2008, N 30 (ч. II), ст. 3616; 2009, N 29, ст. 3606; N 51, ст. 6154; N 52 (ч. I), ст. 6441; 2010, N 15, ст. 1748; N 31, ст. 4210; 2011, N 27, ст. 3880; N 49 (ч. V), ст. 7056; N 50, ст. 7342; 2012, N 24, ст. 3068);

Налоговым кодексом Российской Федерации (часть 2) (Собрание законодательства Российской Федерации, 2000, N 32, ст. 3340);

Федеральным законом от 05.07.2010 N 154-ФЗ "Консульский устав Российской Федерации" (Собрание законодательства Российской Федерации, 2010, N 28, ст. 3554; 2011, N 49, ст. 7064) (далее - Консульский устав Российской Федерации);

Федеральным законом от 27.07.2010 N 210-ФЗ "Об организации предоставления государственных и муниципальных услуг" (Собрание законодательства Российской Федерации, 2010, N 31, ст. 4179; 2011, N 15, ст. 2038; N 27, ст. 3873, ст. 3880; N 29, ст. 4291; N 30, ст. 4587, N 49, ст. 7061) (далее - Федеральный закон);

Федеральным законом от 01.07.2011 N 169-ФЗ "О внесении изменений в отдельные законодательные акты Российской Федерации" (Собрание законодательства Российской Федерации, 2011, N 27, ст. 3880, N 49, ст. 7043, ст. 7061, N 50, ст. 7343);

Указом Президента Российской Федерации от 28.10.1996 N 1497 "Об утверждении Положения о Посольстве Российской Федерации" (Собрание законодательства Российской Федерации, 1996, N 45, ст. 5090);

Указом Президента Российской Федерации от 05.11.1998 N 1330 "Об утверждении Положения о Консульском учреждении Российской Федерации" (Собрание законодательства Российской Федерации, 1998, N 45, ст. 5509; 2009, N 1, ст. 91);

Указом Президента Российской Федерации от 11.07.2004 N 865 "Вопросы Министерства иностранных дел Российской Федерации" (Собрание законодательства Российской Федерации, 2004, N 28, ст. 2880; 2005, N 19, ст. 1782; N 43, ст. 4371; N 38, ст. 4511; 2008, N 37, ст. 4181, N 43, ст. 4921; 2009, N 1, ст. 91; N 45, ст. 5323; 2010, N 6, ст. 628; N 18, ст. 2213; N 19, ст. 2302; N 29, ст. 3906);

Указом Президента Российской Федерации от 13.10.2004 N 1313 "Вопросы Министерства юстиции Российской Федерации" (Собрание законодательства Российской Федерации, 2004, N 42, ст. 4108; 2005, N 44, ст. 4535, N 52, ст. 5690; 2006, N 12, ст. 1284, N 19, ст. 2070, N 23, ст. 2452, N 38, ст. 3975; 2007, N 13, ст. 1530, N 20, ст. 2390; 2008, N 10, ст. 909, N 29, ст. 3473, N 43, ст. 4921; 2010, N 4, ст. 368, N 19, ст. 2300; 2011, N 21, ст. 2927, N 21, ст. 2930, N 29, ст. 4420; 2012, N 8, ст. 990, N 18, ст. 2166, N 22, ст. 2759);

постановлением Правительства Российской Федерации от 11.11.2010 N 889 "Об утверждении ставок консульских сборов, взимаемых должностными лицами за совершение консульских действий" (Собрание законодательства Российской Федерации, 2010, N 47, ст. 6116);

приказом Минюста России от 21.05.2009 N 146 "Об утверждении Положения о Главном управлении Министерства юстиции Российской Федерации по субъекту (субъектам) Российской Федерации и Перечня главных управлений Министерства юстиции Российской Федерации по субъектам Российской Федерации" (зарегистрирован в Минюсте России 22.05.2009, регистрационный N 13985) с изменениями, внесенными приказами Минюста России от 01.04.2010 N 76 (зарегистрирован Минюстом России 08.04.2010, регистрационный N 16826); от 15.04.2010 N 91 (зарегистрирован Минюстом России 21.04.2010, регистрационный N 16948); от 27.09.2010 N 237 (зарегистрирован Минюстом России 19.10.2010, регистрационный N 18756); от 24.01.2011 N 23 (зарегистрирован Минюстом России 17.02.2011, регистрационный N 19872); от 19.09.2011 N 314 (зарегистрирован Минюстом России 27.09.2011, регистрационный N 21904), от 16.12.2011 N 430 (зарегистрирован Минюстом России 21.12.2011, регистрационный N 22715);

приказом Минюста России от 21.05.2009 N 147 "Об утверждении Положения об Управлении Министерства юстиции Российской Федерации по субъекту (субъектам) Российской Федерации и Перечня управлений Министерства юстиции Российской Федерации по субъектам Российской Федерации" (зарегистрирован в Минюсте России 22.05.2009, регистрационный N 13984) с изменениями, внесенными приказами Минюста России от 01.04.2010 N 76 (зарегистрирован в Минюсте России 08.04.2010, регистрационный N 16826); от 15.04.2010 N 91 (зарегистрирован в Минюсте России 21.04.2010, регистрационный N 16948); от 27.09.2010 N 237 (зарегистрирован в Минюсте России 19.10.2010, регистрационный N 18756); от 24.01.2011 N 23 (зарегистрирован Минюстом России 17.02.2011, регистрационный N 19872); от 19.09.2011 N 314 (зарегистрирован Минюстом России 27.09.2011, регистрационный N 21904);

приказом Минкультуры России от 28.12.2009 N 894 "Об утверждении Административного регламента Федерального архивного агентства по предоставлению государственной услуги "Организация исполнения запросов российских и иностранных граждан, а также лиц без гражданства, связанных с реализацией их законных прав и свобод, оформления в установленном порядке архивных справок, направляемых в иностранные государства" (зарегистрирован Минюстом России 12.02.2010, регистрационный N 16397);

приказом МИД России от 22.11.2011 N 21341 "Об утверждении Положения о территориальном органе - Представительстве Министерства иностранных дел Российской Федерации на территории Российской Федерации" (зарегистрирован Минюстом России 30.12.2011, регистрационный N 22881).

Исчерпывающий перечень документов, необходимых в соответствии с нормативными правовыми актами для предоставления государственной услуги, подлежащих представлению заявителем, способы их получения заявителем, в том числе в электронной форме, порядок их представления

16. Для предоставления государственной услуги заявитель представляет в Департамент МИД России, Департамент Минюста России, в консульское учреждение, территориальный орган Минюста России, орган ЗАГС по почте следующие документы:

1) заявление об истребовании документа (приложения N 5 - 7 к Административному регламенту);

2) квитанцию об уплате государственной пошлины <*> или документ, подтверждающий уплату консульского сбора и сбора в счет возмещения фактических расходов;

<*> Применяется до 1 января 2013 г. в соответствии с пунктом 7 статьи 74 Федерального закона от 1 июля 2011 г. N 169-ФЗ "О внесении изменений в отдельные законодательные акты Российской Федерации".

3) копию паспорта гражданина Российской Федерации;

4) копию документа, подтверждающего родство или представительство (при истребовании документа лицами, указанными в подпунктах 2 и 3 пункта 2 Административного регламента);

5) доверенность, удостоверенную в установленном порядке (при истребовании документа лицом, указанным в подпункте 4 пункта 2 Административного регламента).

17. В случае личной явки на прием в территориальный орган Минюста России, орган ЗАГС и консульское учреждение заявитель представляет следующие документы:

1) документ, удостоверяющий личность (предъявляется);

2) заявление об истребовании документа (приложения N 5 - 7 к Административному регламенту);

3) квитанцию об уплате государственной пошлины <*> или документ, подтверждающий уплату консульского сбора и сбора в счет возмещения фактических расходов;

<*> До 1 января 2013 г. После 1 января 2013 г. по желанию заявителя.

4) документ (предъявляется), подтверждающий родство или представительство (при истребовании документа лицами, указанными в подпунктах 2 и 3 пункта 2 Административного регламента);

5) доверенность, удостоверенную в установленном порядке (при истребовании документа лицом, указанным в подпункте 4 пункта 2 Административного регламента).

Бланки заявления об истребовании документа и квитанции об уплате государственной пошлины заявитель может получить по почте, направив предварительный запрос в Департамент МИД России, Департамент Минюста России, территориальный орган Минюста России, а также при личном обращении в консульские учреждения, органы ЗАГС. В электронном виде указанные документы размещены на сайтах МИД России, Минюста России, Департамента МИД России, консульских учреждений, территориальных органов Минюста России, а также на Едином портале и могут быть распечатаны заявителем.

Исчерпывающий перечень документов, необходимых в соответствии с нормативными правовыми актами для предоставления государственной услуги, которые находятся в распоряжении государственных органов, участвующих в предоставлении государственной услуги, и которые заявитель вправе представить, а также способы их получения заявителями, порядок их представления

18. Для предоставления государственной услуги Департаменту МИД России, Департаменту Минюста России, территориальному органу Минюста России, органу ЗАГС необходим документ, подтверждающий факт уплаты заявителем государственной пошлины, взимаемой за предоставление государственной услуги.

Информацию, подтверждающую уплату заявителем государственной пошлины, Департамент МИД России, Департамент Минюста России, территориальный орган Минюста России, орган ЗАГС получает из Федерального казначейства на основании соответствующего запроса с использованием единой системы межведомственного электронного взаимодействия (далее - СМЭВ) <*>.

<*> Применяется с 1 января 2013 г. в соответствии с пунктом 7 статьи 74 Федерального закона от 1 июля 2011 г. N 169-ФЗ "О внесении изменений в отдельные законодательные акты Российской Федерации".

Заявитель также вправе представить по собственной инициативе документ, подтверждающий уплату государственной пошлины за предоставление государственной услуги. В этом случае запрос в Федеральное казначейство не направляется.

Непредставление заявителем указанного документа не является основанием для отказа заявителю в предоставлении государственной услуги <*>.

<*> Применяется с 1 января 2013 г. в соответствии с пунктом 7 статьи 74 Федерального закона от 1 июля 2011 г. N 169-ФЗ "О внесении изменений в отдельные законодательные акты Российской Федерации".

19. Запрещается требовать от заявителя:

представления документов и информации или осуществления действий, представление или осуществление которых не предусмотрено нормативными правовыми актами, регулирующими отношения, возникающие в связи с предоставлением государственной услуги;

представления документов и информации, которые в соответствии с нормативными правовыми актами Российской Федерации, нормативными правовыми актами субъектов Российской Федерации и муниципальными правовыми актами находятся в распоряжении государственных органов, предоставляющих государственную услугу, иных государственных органов, органов местного самоуправления и (или) подведомственных государственным органам и органам местного самоуправления организаций, участвующих в предоставлении государственных или муниципальных услуг, за исключением документов, указанных в части 6 статьи 7 Федерального закона.

Исчерпывающий перечень оснований отказа в приеме документов, необходимых для предоставления государственной услуги

20. Основания для отказа в приеме документов, необходимых для предоставления государственной услуги:

1) заявление об истребовании документа не поддается прочтению;

2) отсутствуют данные об истребуемом документе, предусмотренные в заявлении об истребовании документа;

3) отсутствует документ об уплате государственной пошлины <*> или консульского сбора и сбора в счет возмещения фактических расходов.

<*> До 1 января 2013 г. После 1 января 2013 г. по желанию заявителя.

Исчерпывающий перечень оснований для приостановления или отказа в предоставлении государственной услуги

21. Основанием для отказа в предоставлении государственной услуги является наличие международного договора, участником которого является Российская Федерация, устанавливающего иной порядок истребования документов или отсутствие предусмотренных законодательством Российской Федерации полномочий МИД России, Минюста России, территориальных органов Минюста России, органов ЗАГС на истребование документов.

22. Оснований для приостановления предоставления государственной услуги не предусмотрено.

Перечень услуг, которые являются необходимыми и обязательными для предоставления государственной услуги, в том числе сведения о документе (документах), выдаваемом (выдаваемых) организациями, участвующими в предоставлении государственной услуги

23. Услуг, которые являются необходимыми и обязательными для предоставления государственной услуги, не имеется.

Порядок, размер и основания взимания государственной пошлины или иной платы, взимаемой за предоставление государственной услуги

24. За предоставление государственной услуги по истребованию личных документов с территории иностранного государства взимается государственная пошлина, размеры и сроки уплаты которой (и порядок взимания которой) установлены главой 25.3 Налогового кодекса Российской Федерации.

Согласно подпункту 52 пункта 1 статьи 333.33 Налогового кодекса Российской Федерации государственная пошлина уплачивается в следующем размере:

- за истребование документов с территории иностранных государств - 200 рублей за каждый документ.

25. За предоставление государственной услуги по истребованию личных документов с территории Российской Федерации на основании статьи 36 Консульского устава Российской Федерации, постановления Правительства Российской Федерации от 11 ноября 2010 г. N 889 "Об утверждении ставок консульских сборов, взимаемых должностными лицами за совершение консульских действий" взимаются консульские сборы, а также сборы в счет возмещения фактических расходов, связанных с предоставлением государственной услуги.

Размер консульского сбора за истребование документов составляет 40 долларов США или эквивалент в валюте иностранного государства за каждый документ.

Информация о тарифах сборов в счет возмещения фактических расходов в соответствующей стране размещается на информационных стендах непосредственно в помещениях консульских учреждений, а также на официальных сайтах консульских учреждений.

26. Граждане Российской Федерации освобождаются от уплаты сборов в счет возмещения фактических расходов на основании части 4 статьи 36 Консульского устава Российской Федерации.

Консульские сборы, а также сборы в счет возмещения фактических расходов не взимаются при наличии соответствующего международного договора, участниками которого является Российская Федерация и государство, гражданином которого является заявитель.

Глава консульского учреждения вправе понижать ставки консульских сборов и сборов в счет возмещения фактических расходов, связанных с совершением консульских действий, или освобождать от уплаты таких сборов отдельных лиц по их заявлениям, если указанные ими причины будут установлены и признаны уважительными.

Информация о тарифах консульских сборов, а также сборов в счет возмещения фактических расходов в соответствующей стране за предоставление государственной услуги размещается на информационных стендах в помещениях консульских учреждений, а также на их сайтах.

Порядок, размер и основания взимания платы за предоставление услуг, которые являются необходимыми и обязательными для предоставления государственной услуги, включая информацию о методике расчета размера такой платы

27. Необходимость предоставления государственных услуг, которые являются необходимыми и обязательными для предоставления государственной услуги, отсутствует.

Максимальный срок ожидания в очереди при подаче запроса о предоставлении государственной услуги и при получении результата предоставления государственной услуги

28. Максимальный срок ожидания заявителя в очереди при подаче запроса о предоставлении государственной услуги составляет в среднем 30 минут.

29. Максимальный срок ожидания заявителя в очереди при получении результата предоставления государственной услуги составляет в среднем 20 минут.

Срок и порядок регистрации запроса заявителя о предоставлении государственной услуги

30. Запрос заявителя о предоставлении государственной услуги регистрируется Департаментом МИД России, Департаментом Минюста России, территориальными органами Минюста России, органами ЗАГС в течение 3-х рабочих дней с момента его поступления в Департамент МИД России, Департамент Минюста России, территориальный орган Минюста России, орган ЗАГС.

31. Запрос заявителя о предоставлении государственной услуги регистрируется в консульском учреждении в течение 3-х рабочих дней с момента обращения заявителя при отсутствии оснований для отказа в приеме документов или отказа в предоставлении государственной услуги.

Требования к помещениям, в которых предоставляется государственная услуга, к месту ожидания и приема заявителей, размещению и оформлению визуальной, текстовой и мультимедийной информации о порядке предоставления такой услуги

32. Предоставление государственной услуги осуществляется в специально предназначенных для этих целей помещениях приема и выдачи документов.

33. Места ожидания и приема заявителей могут быть оборудованы информационным табло, предоставляющим информацию о порядке предоставления государственной услуги (включая трансляцию видеороликов, разъясняющих порядок предоставления государственной услуги), а также регулирующим поток "электронной очереди". Информация на табло может выводиться в виде "бегущей строки".

34. В местах ожидания и приема устанавливаются стулья (кресельные секции, кресла) для заявителей, выделяется место для оформления документов, предусматривающее столы (стойки) с канцелярскими принадлежностями.

35. Помещения, в которых предоставляется государственная услуга, оборудуются стендами, содержащими информацию о порядке предоставления государственной услуги:

- блок-схемы предоставления государственной услуги и краткое описание порядка предоставления государственной услуги;

- срок предоставления государственной услуги;

- исчерпывающий перечень документов, необходимых для предоставления государственной услуги;

- требования, предъявляемые к документам, необходимым для предоставления государственной услуги;

- исчерпывающий перечень оснований для отказа в приеме документов, необходимых для предоставления государственной услуги;

- исчерпывающий перечень оснований для приостановления либо отказа в предоставлении государственной услуги;

- порядок информирования о ходе предоставления государственной услуги;

- порядок обжалования решений, действий (бездействия) должностных лиц Департамента МИД России, консульских учреждений, Департамента Минюста России, территориальных органов Минюста России, органов ЗАГС при предоставлении государственной услуги.

На информационных стендах также размещаются:

- извлечения из законодательных и иных нормативных правовых актов, устанавливающих требования к предоставлению государственной услуги;

- текст настоящего Административного регламента с приложениями;

- порядок получения информации на официальных сайтах МИД России, Минюста России, консульских учреждений, территориальных органов Минюста России, органов ЗАГС в сети Интернет, на Едином портале.

Показатели доступности и качества государственной услуги

36. Основными показателями доступности и качества предоставления государственной услуги являются количество жалоб от заявителей о нарушениях установленных Административным регламентом сроков предоставления государственной услуги, а также количество заявлений в суд по обжалованию решений, действий (бездействия) должностных лиц Департамента МИД России, Департамента Минюста России, консульских учреждений, территориальных органов Минюста России, органов ЗАГС, принимаемых при предоставлении государственной услуги.

Количество жалоб заявителей по вопросам предоставления государственной услуги оценивается через количество обоснованных жалоб заявителей на качество и доступность государственной услуги, поступивших в МИД России, Минюст России, консульские учреждения, территориальные органы Минюста России, органы ЗАГС за отчетный период.

Количество обжалований в судебном порядке решений, действий (бездействия) по предоставлению государственной услуги оценивается через отношение количества удовлетворенных судами требований (исков, заявлений) об обжаловании решений, действий (бездействия) должностных лиц Департамента МИД России, Департамента Минюста России, консульских учреждений, территориальных органов Минюста России, органов ЗАГС к общему количеству осуществленных действий и принятых решений за отчетный период.

37. Показателями доступности и качества предоставления государственной услуги являются также:

- соблюдение сроков предоставления государственной услуги, которое определяется как отношение количества заявлений, исполненных с нарушением сроков, к общему количеству рассмотренных заявлений за отчетный период;

- наличие технических ошибок при обработке заявлений, которое определяется как отношение количества технических ошибок, выявленных после регистрации заявлений, к общему количеству заявлений, зарегистрированных за отчетный период;

- удовлетворенность граждан качеством и доступностью государственной услуги;

- полнота, актуальность и доступность информации о порядке предоставления государственной услуги;

- минимальное количество взаимодействия заявителя с должностными лицами при предоставлении государственной услуги;

- возможность получения заявителем информации о ходе выполнения запроса о предоставлении государственной услуги.

38. Предоставление государственной услуги в многофункциональных центрах предоставления государственных и муниципальных услуг не осуществляется.

III. Состав, последовательность и сроки выполнения административных процедур (действий), требования к порядку их выполнения

Предоставление Департаментом МИД России государственной услуги по истребованию личных документов с территории иностранных государств

39. Предоставление Департаментом МИД России государственной услуги по истребованию личных документов с территории иностранных государств включает в себя следующие административные процедуры:

1) регистрация запроса в Департаменте МИД России;

2) проверка документов;

3) формирование и направление межведомственного электронного запроса о подтверждении уплаты государственной пошлины;

4) подготовка отказа в приеме документов, отказа в предоставлении государственной услуги или запроса об истребовании личного документа из компетентного органа иностранного государства;

5) направление отказа в приеме документов или отказа в предоставлении государственной услуги или запроса об истребовании личного документа из компетентного органа иностранного государства;

6) регистрация запроса в консульском учреждении;

7) подготовка обращения об истребовании документа в соответствующий компетентный орган иностранного государства;

8) направление запроса об истребовании документа в компетентный орган иностранного государства;

9) регистрация консульским учреждением ответа компетентного органа иностранного государства на обращение об истребовании документа;

10) подготовка ответа на запрос об истребовании личного документа, поступивший из Департамента МИД России;

11) направление в Департамент МИД России ответа на запрос об истребовании личного документа;

12) регистрация ответа на запрос в Департаменте МИД России;

13) подготовка ответа заявителю на запрос об истребовании личного документа;

14) направление заявителю ответа на запрос.

Блок-схема N 1 предоставления Департаментом МИД России государственной услуги по истребованию личных документов с территории иностранных государств приведена в приложении N 8 к Административному регламенту.

Регистрация запроса в Департаменте МИД России

39.1. Основанием для начала данной административной процедуры является поступление в Департамент МИД России документов, указанных в пункте 16 Административного регламента, направленных заявителем почтовым отправлением.

Должностное лицо Департамента МИД России, ответственное за регистрацию документов, регистрирует поступившие документы.

Максимальный срок выполнения административной процедуры не должен превышать 3-х рабочих дней с момента поступления документов в Департамент МИД России.

Результатом административной процедуры является передача зарегистрированного комплекта документов должностному лицу Департамента МИД России, ответственному за исполнение запросов об истребовании личных документов.

Проверка документов

39.2. Основанием для начала данной административной процедуры является получение должностным лицом Департамента МИД России, ответственным за исполнение запросов об истребовании личных документов, зарегистрированного комплекта документов.

Должностное лицо Департамента МИД России, ответственное за исполнение запросов об истребовании личных документов, проверяет полученный комплект документов на наличие оснований для отказа в приеме документов и отказа в предоставлении государственной услуги, указанных в пунктах 20 и 21 Административного регламента.

Максимальный срок выполнения административной процедуры не должен превышать 30 минут с момента начала проверки комплекта документов.

Результатом административной процедуры является установление наличия оснований для отказа в приеме документов, отказа в предоставлении государственной услуги или отсутствия таких оснований.

Формирование и направление межведомственного электронного запроса о подтверждении уплаты государственной пошлины

39.3. Основанием для начала данной административной процедуры является отсутствие в поступивших после 01.01.2013 от заявителя документах квитанции об уплате государственной пошлины за истребование документа. Должностное лицо Департамента МИД России, ответственное за исполнение запросов об истребовании личных документов, готовит запрос о подтверждении уплаты государственной пошлины за истребование личного документа и передает его должностному лицу Департамента МИД России, ответственному за межведомственное взаимодействие.

Максимальный срок выполнения данного административного действия составляет один рабочий день.

Должностное лицо Департамента МИД России, ответственное за межведомственное взаимодействие:

- формирует с использованием программно-технических средств запрос о получении сведений об уплате государственной пошлины, в котором отражается период времени, за который требуется получить сведения;

- направляет сформированный запрос в Федеральное казначейство по каналам СМЭВ.

Максимальный срок выполнения данного административного действия составляет один рабочий день с момента передачи запроса о подтверждении уплаты государственной пошлины должностному лицу Департамента МИД России, ответственному за межведомственное взаимодействие.

Срок подготовки и направления ответа на межведомственный электронный запрос не может превышать 5 рабочих дней со дня поступления межведомственного электронного запроса в Федеральное казначейство.

Должностное лицо Департамента МИД России, ответственное за межведомственное взаимодействие, проверяет с помощью программно-технических средств наличие подтверждения Федеральным казначейством факта уплаты государственной пошлины за истребование документа, поступившего по каналам СМЭВ, и сообщает результат проверки должностному лицу Департамента МИД России, ответственному за истребование личных документов.

Максимальный срок выполнения данного административного действия составляет 1 рабочий день с момента поступления из Федерального казначейства сведений об уплате государственной пошлины.

Результатом административной процедуры является подтверждение или отсутствие сведений об уплате государственной пошлины и передача этой информации должностному лицу Департамента МИД России, ответственному за исполнение запросов об истребовании личных документов.

Подготовка отказа в приеме документов, отказа в предоставлении государственной услуги или запроса об истребовании личного документа из компетентного органа иностранного государства

39.4. Основанием для начала данной административной процедуры является установление наличия оснований для отказа в приеме документов, отказа в предоставлении государственной услуги или отсутствия таких оснований.

В случае наличия оснований для отказа в приеме документов или отказа в предоставлении государственной услуги должностное лицо Департамента МИД России, ответственное за исполнение запросов об истребовании личных документов, готовит письменный отказ в приеме документов или отказ в предоставлении государственной услуги на имя заявителя.

Максимальный срок подготовки письменного отказа не должен превышать 5 рабочих дней.

В случае отсутствия оснований для отказа в приеме документов или отказа в предоставлении государственной услуги должностное лицо Департамента МИД России, ответственное за исполнение запросов об истребовании личных документов, готовит письменный запрос об истребовании личного документа из компетентного органа иностранного государства.

Максимальный срок подготовки письменного запроса не должен превышать 5 рабочих дней.

Результатом административной процедуры является передача должностному лицу Департамента МИД России, ответственному за регистрацию документов, письменного отказа в приеме документов или письменного отказа в предоставлении государственной услуги или письменного запроса об истребовании личного документа из компетентного органа иностранного государства.

Направление отказа в приеме документов или отказа в предоставлении государственной услуги или запроса об истребовании личного документа из компетентного органа иностранного государства

39.5. Основанием для начала данной административной процедуры является получение должностным лицом Департамента МИД России, ответственным за регистрацию документов, письменного отказа в приеме документов или письменного отказа в предоставлении государственной услуги или письменного запроса об истребовании личного документа из компетентного органа иностранного государства.

Должностное лицо Департамента МИД России, ответственное за регистрацию документов, регистрирует и направляет:

1) письменный отказ в приеме документов или письменный отказ в предоставлении государственной услуги по почтовому адресу заявителя;

2) письменный запрос об истребовании личного документа с приложенным заявлением об истребовании документов из-за границы в соответствующее консульское учреждение для исполнения. Запрос направляется в консульское учреждение дипломатической почтой в соответствии с утвержденным графиком.

Максимальный срок регистрации документов и передачи их на отправку не должен превышать 3-х рабочих дней.

Результатом административной процедуры является направление письменного отказа в приеме документов или письменного отказа в предоставлении государственной услуги или письменного запроса об истребовании личного документа из компетентного органа иностранного государства.

Регистрация запроса в консульском учреждении

39.6. Основанием для начала данной административной процедуры является поступление в консульское учреждение запроса об истребовании личного документа из компетентного органа иностранного государства.

Должностное лицо консульского учреждения, ответственное за регистрацию документов, регистрирует поступивший запрос об истребовании личного документа из компетентного органа иностранного государства и передает зарегистрированный запрос должностному лицу консульского учреждения, ответственному за исполнение таких запросов.

Максимальный срок выполнения административной процедуры не должен превышать 3-х рабочих дней с момента поступления документа в консульское учреждение.

Результатом административной процедуры является передача зарегистрированного запроса об истребовании личного документа из компетентного органа иностранного государства должностному лицу консульского учреждения, ответственному за исполнение таких запросов.

Подготовка обращения об истребовании документа в соответствующий компетентный орган иностранного государства

39.7. Основанием для начала данной административной процедуры является получение должностным лицом консульского учреждения, ответственным за исполнение запросов об истребовании личных документов, запроса об истребовании такого документа из компетентного органа иностранного государства.

Должностное лицо консульского учреждения, ответственное за исполнение запросов об истребовании личных документов, готовит соответствующее обращение об истребовании необходимого документа в компетентный орган иностранного государства и передает его должностному лицу консульского учреждения, ответственному за регистрацию документов.

Максимальный срок выполнения данной административной процедуры не должен превышать 3-х рабочих дней с момента получения должностным лицом запроса об истребовании личного документа.

Результатом административной процедуры является передача должностному лицу консульского учреждения, ответственному за регистрацию документов, подготовленного обращения в компетентный орган иностранного государства.

Направление запроса об истребовании документа в компетентный орган иностранного государства

39.8. Основанием для начала данной административной процедуры является получение должностным лицом консульского учреждения, ответственным за регистрацию документов, подготовленного обращения в компетентный орган иностранного государства об истребовании личного документа.

Должностное лицо консульского учреждения, ответственное за регистрацию документов, регистрирует полученное обращение и направляет его в компетентный орган иностранного государства.

Максимальный срок выполнения административной процедуры не должен превышать 3-х рабочих дней.

Результатом данной административной процедуры является направление в компетентный орган иностранного государства обращения об истребовании документа.

Регистрация консульским учреждением ответа компетентного органа иностранного государства на обращение об истребовании документа

39.9. Основанием для начала данной административной процедуры является поступление из компетентного органа иностранного государства ответа на обращение об истребовании документа.

Должностное лицо консульского учреждения, ответственное за регистрацию документов, регистрирует поступивший из компетентного органа ответ и передает зарегистрированный ответ должностному лицу консульского департамента, ответственному за исполнение запросов об истребовании личных документов.

Максимальный срок выполнения административной процедуры не должен превышать 3-х рабочих дней с момента поступления ответа в консульское учреждение.

Результатом административной процедуры является передача зарегистрированного ответа должностному лицу консульского учреждения, ответственного за исполнение запросов об истребовании документов.

Подготовка ответа на запрос об истребовании личного документа, поступивший из Департамента МИД России

39.10. Основанием для начала данной административной процедуры является получение должностным лицом консульского учреждения, ответственным за исполнение запросов об истребовании личных документов, ответа компетентного органа иностранного государства на обращение об истребовании личного документа.

Должностное лицо консульского учреждения, ответственное за исполнение запросов об истребовании личных документов, готовит ответ на запрос об истребовании личного документа, поступивший из Департамента МИД России.

В случае отсутствия ответа из компетентного органа иностранного государства на запрос консульского учреждения об истребовании личного документа более чем на 3 месяца должностное лицо консульского учреждения, ответственное за исполнение запросов об истребовании личных документов, готовит информацию об отсутствии ответа из компетентного органа иностранного государства.

Максимальный срок выполнения административной процедуры не должен превышать 3-х рабочих дней с момента получения ответа компетентного органа иностранного государства или истечения 3-х месяцев с момента направления запроса об истребовании личного документа в компетентный орган иностранного государства (в случае отсутствия ответа).

Результатом административной процедуры является подготовка ответа на запрос об истребовании личного документа, поступивший из Департамента МИД России, и передача подготовленного ответа на запрос об истребовании личного документа должностному лицу консульского учреждения, ответственному за регистрацию документов.

Направление в Департамент МИД России ответа на запрос об истребовании личного документа

39.11. Основанием для начала данной административной процедуры является получение должностным лицом консульского учреждения, ответственным за регистрацию документов, подготовленного ответа на запрос об истребовании личного документа.

Должностное лицо консульского учреждения, ответственное за регистрацию документов, регистрирует полученный ответ на запрос об истребовании личного документа и направляет его в Департамент МИД России дипломатической почтой в соответствии с утвержденным графиком. В состав ответа на запрос включается: истребованный документ или сообщение об отсутствии запрашиваемого документа с указанием причины отсутствия.

Максимальный срок выполнения данной административной процедуры не должен превышать срока отправки очередной дипломатической почты с момента получения должностным лицом консульского учреждения, ответственным за регистрацию документов, ответа на запрос об истребовании личного документа.

Результатом административной процедуры является направление в Департамент МИД России ответа на запрос об истребовании личного документа.

Регистрация ответа на запрос в Департаменте МИД России

39.12. Основанием для начала данной административной процедуры является получение должностным лицом Департамента МИД России, ответственным за регистрацию документов, ответа на запрос об истребовании личного документа, поступившего из консульского учреждения.

Должностное лицо Департамента МИД России, ответственное за регистрацию документов, регистрирует полученный ответ на запрос об истребовании личного документа и передает его должностному лицу Департамента МИД России, ответственному за исполнение запросов об истребовании личных документов.

Максимальный срок выполнения административной процедуры не должен превышать 3-х рабочих дней с момента получения ответа на запрос об истребовании личного документа, поступившего из консульского учреждения.

Результатом административной процедуры является передача зарегистрированного ответа на запрос об истребовании личного документа должностному лицу Департамента МИД России, ответственному за исполнение запросов об истребовании личных документов.

Подготовка ответа заявителю на запрос об истребовании личного документа

39.13. Основанием для начала данной административной процедуры является получение должностным лицом Департамента МИД России, ответственным за исполнение запросов об истребовании личных документов, зарегистрированного ответа на запрос об истребовании личного документа, поступившего из консульского учреждения.

Должностное лицо Департамента МИД России, ответственное за исполнение запросов об истребовании личных документов, на основании полученных документов готовит ответ заявителю об исполнении запроса. В случае поступления истребуемого документа к ответу прилагается истребованный документ. В случае отсутствия истребуемого документа ответ должен содержать информацию об отсутствии запрашиваемого документа с указанием причины отсутствия. Подготовленный ответ передается должностному лицу Департамента МИД России, ответственному за регистрацию документов.

Максимальный срок выполнения административной процедуры не должен превышать 3-х рабочих дней с момента получения должностным лицом Департамента МИД России, ответственным за исполнение запросов об истребовании личных документов, зарегистрированного ответа на запрос об истребовании личного документа, поступившего из консульского учреждения.

Результатом административной процедуры является передача должностному лицу Департамента МИД России, ответственному за регистрацию документов, подготовленного ответа заявителю об исполнении запроса.

Направление заявителю ответа на запрос

39.14. Основанием для начала данной административной процедуры является получение должностным лицом Департамента МИД России, ответственным за регистрацию документов, подготовленного ответа заявителю об исполнении запроса.

Должностное лицо Департамента МИД России, ответственное за регистрацию документов, регистрирует и направляет почтовым отправлением на адрес заявителя ответ об исполнении запроса.

Максимальный срок выполнения административной процедуры не должен превышать 3-х рабочих дней с момента получения должностным лицом Департамента МИД России, ответственным за регистрацию документов, подготовленного ответа заявителю.

Результатом административной процедуры является направление заявителю ответа об исполнении запроса об истребовании личного документа.

Предоставление консульским учреждением государственной услуги по истребованию личных документов с территории Российской Федерации

40. Предоставление консульским учреждением государственной услуги по истребованию личных документов с территории Российской Федерации включает в себя следующие административные процедуры:

1) регистрация и проверка документов;

2) отказ в приеме документов, отказ в предоставлении государственной услуги или передача запроса об истребовании личного документа на регистрацию;

3) регистрация запроса в консульском учреждении;

4) подготовка запроса об истребовании личного документа;

5) направление запроса об истребовании личного документа в Департамент МИД России;

6) регистрация запроса в Департаменте МИД России;

7) подготовка обращения об истребовании документа в соответствующий архивный орган Российской Федерации;

8) направление запроса в соответствующий архивный орган Российской Федерации;

9) регистрация в Департаменте МИД России ответа на обращение об истребовании документа;

10) подготовка ответа на запрос, поступивший из консульского учреждения;

11) направление в консульское учреждение ответа на запрос;

12) регистрация ответа на запрос в консульском учреждении;

13) информирование заявителя об исполнении запроса;

14) передача заявителю истребованного документа или сообщения об отсутствии запрашиваемого документа;

15) направление заявителю ответа на запрос.

Блок-схема N 2 предоставления консульским учреждением государственной услуги по истребованию личных документов с территории Российской Федерации приведена в приложении N 8 к Административному регламенту.

Регистрация и проверка документов

40.1. Основанием для начала данной административной процедуры является представление заявителем в консульское учреждение документов, указанных в пункте 16 или 17 Административного регламента.

Должностное лицо консульского учреждения, ответственное за регистрацию документов, регистрирует поступивший по почте запрос об истребовании документа и передает его должностному лицу консульского учреждения, ответственному за исполнение запросов об истребовании личных документов.

Максимальный срок выполнения данного административного действия не должен превышать 15 минут с момента начала регистрации документов.

Должностное лицо консульского учреждения, ответственное за исполнение запросов об истребовании личных документов, проверяет полученный на личном приеме от заявителя или от должностного лица консульского учреждения, ответственного за регистрацию документов, комплект документов, на наличие оснований для отказа в приеме документов и отказа в предоставлении государственной услуги, указанных в пунктах 20 и 21 Административного регламента соответственно.

Максимальный срок выполнения данного административного действия не должен превышать 5 минут с момента начала проверки комплекта документов.

Результатом административной процедуры является установление наличия оснований для отказа в приеме документов, отказа в предоставлении государственной услуги или отсутствия таких оснований.

Отказ в приеме документов, отказ в предоставлении государственной услуги или передача запроса об истребовании личного документа на регистрацию

40.2. Основанием для начала данной административной процедуры является установление наличия оснований для отказа в приеме документов, отказа в предоставлении государственной услуги или отсутствия таких оснований.

В случае наличия оснований для отказа в приеме документов или отказа в предоставлении государственной услуги должностное лицо консульского учреждения, ответственное за исполнение запросов об истребовании личных документов, сообщает заявителю во время приема об отказе в приеме документов или об отказе в предоставлении государственной услуги, а также по его требованию или при поступлении документов по почте готовит письменный отказ в приеме документов или отказ в предоставлении государственной услуги на имя заявителя.

Максимальный срок подготовки письменного отказа не должен превышать 1 рабочего дня.

В случае отсутствия оснований для отказа в приеме документов или отказа в предоставлении государственной услуги должностное лицо консульского учреждения, ответственное за исполнение запросов об истребовании личных документов, передает комплект документов должностному лицу консульского учреждения, ответственному за регистрацию документов, для их регистрации.

Максимальный срок передачи комплекта документов на регистрацию не должен превышать 1 рабочего дня.

Результатом административной процедуры является сообщение заявителю в устной форме (а по его требованию или при поступлении документов по почте в письменной форме) об отказе в приеме документов, об отказе в предоставлении государственной услуги, или передача запроса об истребовании личного документа на регистрацию.

Регистрация запроса в консульском учреждении

40.3. Основанием для начала данной административной процедуры является передача должностному лицу консульского учреждения, ответственному за регистрацию документов, запроса об истребовании личного документа для регистрации.

Должностное лицо консульского учреждения, ответственное за регистрацию документов, регистрирует поступившие документы.

Максимальный срок выполнения административной процедуры не должен превышать 1 рабочего дня с момента передачи документов на регистрацию.

Результатом административной процедуры является передача зарегистрированного комплекта документов должностному лицу консульского учреждения, ответственному за исполнение запросов об истребовании личных документов.

Подготовка запроса об истребовании личного документа

40.4. Основанием для начала данной административной процедуры является получение должностным лицом консульского учреждения, ответственным за исполнение запросов об истребовании личных документов, зарегистрированного запроса об истребовании личного документа.

Должностное лицо консульского учреждения, ответственное за исполнение запросов об истребовании личных документов, готовит письменный запрос об истребовании личного документа с территории Российской Федерации.

Максимальный срок подготовки письменного запроса не должен превышать 5 рабочих дней.

Результатом административной процедуры является передача подготовленного запроса об истребовании личного документа должностному лицу консульского учреждения, ответственному за регистрацию документов.

Направление запроса об истребовании личного документа в Департамент МИД России

40.5. Основанием для начала данной административной процедуры является получение должностным лицом консульского учреждения, ответственным за регистрацию документов, подготовленного запроса об истребовании личного документа с территории Российской Федерации.

Должностное лицо консульского учреждения, ответственное за регистрацию документов, регистрирует и направляет зарегистрированный запрос с приложенным заявлением об истребовании личного документа в Департамент МИД России дипломатической почтой в соответствии с утвержденным графиком.

Максимальный срок регистрации документов и передачи их на отправку не должен превышать 3-х рабочих дней.

Результатом административной процедуры является передача на отправку письменного запроса об истребовании личного документа с территории Российской Федерации.

Регистрация запроса в Департаменте МИД России

40.6. Основанием для начала данной административной процедуры является поступление в Департамент МИД России запроса об истребовании личного документа с территории Российской Федерации.

Должностное лицо Департамента МИД России, ответственное за регистрацию документов, регистрирует поступивший запрос об истребовании личного документа с территории Российской Федерации и передает зарегистрированный запрос должностному лицу Департамента МИД России, ответственному за исполнение таких запросов.

Максимальный срок выполнения административной процедуры не должен превышать 3-х рабочих дней с момента поступления документа в Департамент МИД России.

Результатом административной процедуры является передача зарегистрированного запроса об истребовании личного документа с территории Российской Федерации должностному лицу Департамента МИД России, ответственному за исполнение таких запросов.

Подготовка обращения об истребовании документа в соответствующий архивный орган Российской Федерации

40.7. Основанием для начала данной административной процедуры является получение должностным лицом Департамента МИД России, ответственным за исполнение запросов об истребовании личных документов, запроса об истребовании такого документа с территории Российской Федерации.

Должностное лицо Департамента МИД России, ответственное за исполнение запросов об истребовании личных документов, готовит обращение об истребовании необходимого документа в соответствующий архивный орган Российской Федерации по месту нахождения документа (органы ЗАГС, Федеральное архивное агентство) и передает его должностному лицу Департамента МИД России, ответственному за регистрацию документов.

При истребовании документа о регистрации акта гражданского состояния обращение готовится в соответствующий орган ЗАГС, по месту нахождения записи акта гражданского состояния, при истребовании иного личного документа - в Федеральное архивное агентство.

Максимальный срок выполнения данной административной процедуры не должен превышать 3-х рабочих дней с момента получения должностным лицом Департамента МИД России, ответственным за исполнение запросов об истребовании личных документов, запроса об истребовании личного документа.

Результатом административной процедуры является передача должностному лицу Департамента МИД России, ответственному за регистрацию документов, подготовленного обращения в соответствующий архивный орган Российской Федерации.

Направление запроса в соответствующий архивный орган Российской Федерации

40.8. Основанием для начала данной административной процедуры является получение должностным лицом Департамента МИД России, ответственным за регистрацию документов, подготовленного обращения в соответствующий архивный орган Российской Федерации об истребовании личного документа.

Должностное лицо Департамента МИД России, ответственное за регистрацию документов, регистрирует полученное обращение и направляет его с приложением заявления об истребовании документов из Российской Федерации в соответствующий архивный орган Российской Федерации по принадлежности.

Максимальный срок выполнения административной процедуры не должен превышать 3-х рабочих дней.

Результатом административной процедуры является направление в соответствующий архивный орган Российской Федерации обращения об истребовании документа.

Регистрация в Департаменте МИД России ответа на обращение об истребовании документа

40.9. Основанием для начала данной административной процедуры является поступление в Департамент МИД России из архивного органа Российской Федерации ответа на обращение об истребовании документа.

Должностное лицо Департамента МИД России, ответственное за регистрацию документов, регистрирует поступивший из архивного органа ответ и передает зарегистрированный ответ должностному лицу Департамента МИД России, ответственному за исполнение запросов об истребовании личных документов.

Максимальный срок выполнения административной процедуры не должен превышать 3-х рабочих дней с момента поступления ответа в Департамент МИД России.

Результатом административной процедуры является передача зарегистрированного ответа должностному лицу Департамента МИД России, ответственному за исполнение запросов об истребовании документов.

Подготовка ответа на запрос, поступивший из консульского учреждения

40.10. Основанием для начала данной административной процедуры является получение должностным лицом Департамента МИД России, ответственным за исполнение запросов об истребовании личных документов, зарегистрированного ответа архивного органа Российской Федерации на обращение об истребовании личного документа.

Должностное лицо Департамента МИД России, ответственное за исполнение запросов об истребовании личных документов, готовит ответ на запрос об истребовании личного документа, поступивший из консульского учреждения, и передает его должностному лицу Департамента МИД России, ответственному за регистрацию документов.

В случае отсутствия ответа из архивного органа Российской Федерации на запрос Департамента МИД России об истребовании личного документа более чем на 3 месяца должностное лицо Департамента МИД России, ответственное за исполнение запросов об истребовании личных документов, готовит повторный запрос об истребовании личного документа в соответствующий архивный орган Российской Федерации.

Максимальный срок выполнения административной процедуры не должен превышать 3-х рабочих дней с момента получения ответа архивного органа Российской Федерации или истечения 3-х месяцев с момента направления запроса об истребовании личного документа в соответствующий архивный орган Российской Федерации (в случае отсутствия ответа).

Результатом административной процедуры является передача подготовленного ответа на запрос об истребовании личного документа должностному лицу Департамента МИД России, ответственному за регистрацию документов.

Направление в консульское учреждение ответа на запрос

40.11. Основанием для начала данной административной процедуры является получение должностным лицом Департамента МИД России, ответственным за регистрацию документов, подготовленного ответа на запрос об истребовании личного документа.

Должностное лицо Департамента МИД России, ответственное за регистрацию документов, регистрирует полученный ответ на запрос об истребовании личного документа и направляет его в консульское учреждение, откуда поступил запрос, дипломатической почтой в соответствии с утвержденным графиком. В состав ответа на запрос включается: истребованный документ или сообщение об отсутствии запрашиваемого документа с указанием причины отсутствия.

Максимальный срок выполнения данной административной процедуры не должен превышать срока отправки очередной дипломатической почты с момента получения должностным лицом Департамента МИД России, ответственным за регистрацию документов, ответа на запрос об истребовании личного документа.

Результатом административной процедуры является направление в консульское учреждение ответа на запрос об истребовании личного документа.

Регистрация ответа на запрос в консульском учреждении

40.12. Основанием для начала данной административной процедуры является получение должностным лицом консульского учреждения, ответственным за регистрацию документов, ответа на запрос об истребовании личного документа, поступившего из Департамента МИД России.

Должностное лицо консульского учреждения, ответственное за регистрацию документов, регистрирует полученный ответ на запрос об истребовании личного документа и передает его должностному лицу консульского учреждения, ответственному за исполнение запросов об истребовании личных документов.

Максимальный срок выполнения административной процедуры не должен превышать 3-х рабочих дней с момента получения ответа на запрос об истребовании личного документа, поступившего из Департамента МИД России.

Результатом административной процедуры является передача зарегистрированного ответа на запрос об истребовании личного документа должностному лицу консульского учреждения, ответственному за исполнение запросов об истребовании личных документов.

Информирование заявителя об исполнении запроса

40.13. Основанием для начала данной административной процедуры является получение должностным лицом консульского учреждения, ответственным за исполнение запросов об истребовании личных документов, зарегистрированного ответа на запрос об истребовании личного документа, поступившего из Департамента МИД России.

Должностное лицо консульского учреждения, ответственное за исполнение запросов об истребовании личных документов, на основании полученных документов информирует заявителя по телефону об исполнении запроса об истребовании личного документа с территории Российской Федерации.

Максимальный срок выполнения административной процедуры не должен превышать 3-х рабочих дней с момента получения должностным лицом консульского учреждения, ответственным за исполнение запросов об истребовании личных документов, зарегистрированного ответа на запрос об истребовании личного документа, поступившего из Департамента МИД России.

Результатом административной процедуры является информирование заявителя об исполнении запроса об истребовании личного документа с территории Российской Федерации.

Передача заявителю истребованного документа или сообщения об отсутствии запрашиваемого документа

40.14. Основанием для начала данной административной процедуры является информирование заявителя об исполнении запроса об истребовании личного документа с территории Российской Федерации.

Должностное лицо консульского учреждения, ответственное за исполнение запросов об истребовании личных документов, сообщает заявителю в устной или письменной форме (по требованию заявителя) о поступлении в консульское учреждение истребованного документа или о его отсутствии.

Максимальный срок выполнения данной административной процедуры не должен превышать 3-х рабочих дней.

При личной явке заявителя должностное лицо консульского учреждения, ответственное за исполнение запросов об истребовании личных документов, передает заявителю истребованный документ.

Максимальный срок выполнения данной административной процедуры не должен превышать 20 минут с момента явки заявителя.

Если заявитель не имеет возможности явиться в консульское учреждение, должностное лицо консульского учреждения, ответственное за исполнение запросов об истребовании личных документов, готовит ответ заявителю об исполнении запроса и прилагает к нему истребованный документ. В случае отсутствия истребуемого документа ответ должен содержать информацию об отсутствии запрашиваемого документа с указанием причины отсутствия. Подготовленный ответ передается должностному лицу консульского учреждения, ответственному за регистрацию документов.

Максимальный срок выполнения данной административной процедуры не должен превышать 5 рабочих дней.

Результатом административной процедуры является:

1) передача заявителю истребованного документа или сообщение об отсутствии истребуемого документа - в случае его явки в консульское учреждение;

2) передача должностному лицу консульского учреждения, ответственному за регистрацию документов, подготовленного ответа заявителю об исполнении запроса - в случае невозможности явки заявителя в консульское учреждение.

Направление заявителю ответа на запрос

40.15. Основанием для начала данной административной процедуры является получение должностным лицом консульского учреждения, ответственным за регистрацию документов, подготовленного ответа заявителю об исполнении запроса.

Должностное лицо консульского учреждения, ответственное за регистрацию документов, регистрирует и направляет почтовым отправлением на адрес заявителя ответ об исполнении запроса.

Максимальный срок выполнения административной процедуры не должен превышать 2-х рабочих дней с момента получения должностным лицом консульского учреждения, ответственным за регистрацию документов, подготовленного ответа заявителю.

Результатом административной процедуры является направление заявителю ответа об исполнении запроса об истребовании личного документа с территории Российской Федерации.

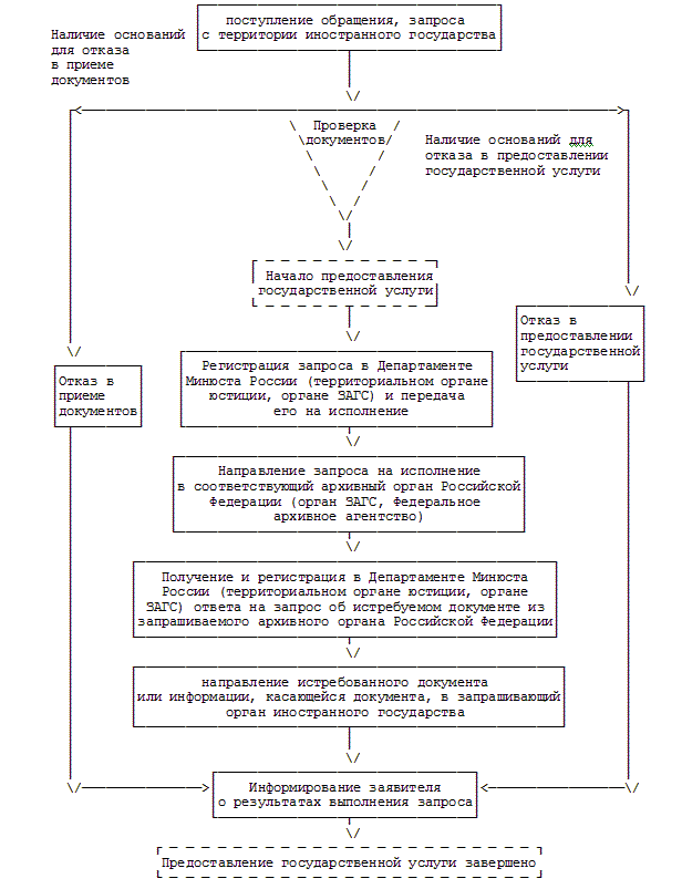
Предоставление Департаментом Минюста России, территориальными органами Минюста России, органами ЗАГС государственной услуги по истребованию личных документов с территории иностранных государств

41. Предоставление Департаментом Минюста России, территориальными органами Минюста России, органами ЗАГС государственной услуги по истребованию личных документов с территории иностранных государств включает в себя следующие административные процедуры:

1) регистрация запроса в Департаменте Минюста России, территориальном органе Минюста России, органе ЗАГС;

2) проверка документов;

3) формирование и направление межведомственного электронного запроса о подтверждении уплаты государственной пошлины;

4) подготовка отказа в приеме документов, отказа в предоставлении государственной услуги или запроса об истребовании личного документа из компетентного органа иностранного государства;

5) направление отказа в приеме документов или отказа в предоставлении государственной услуги или запроса об истребовании личного документа из компетентного органа иностранного государства;

6) регистрация ответа компетентного органа иностранного государства на обращение об истребовании документа;

7) подготовка ответа на запрос об истребовании личного документа;

8) направление заявителю ответа на запрос.

Блок-схема N 3 предоставления Департаментом Минюста России, территориальными органами Минюста России, органами ЗАГС государственной услуги по истребованию личных документов с территории иностранных государств приведена в приложении N 8 к Административному регламенту.

Регистрация запроса в Департаменте Минюста России, территориальном органе Минюста России, органе ЗАГС

41.1. Основанием для начала данной административной процедуры является поступление документов, указанных в пункте 16 или 17 Административного регламента, в Департамент Минюста России по почте или с личного приема в Минюсте России, а в территориальный орган Минюста России, орган ЗАГС - направленных заявителем почтовым отправлением или представленных при личном обращении.

Должностное лицо Департамента Минюста России, территориального органа Минюста России, органа ЗАГС, ответственное за регистрацию документов, регистрирует поступившие (представленные) документы.

Максимальный срок выполнения административной процедуры не должен превышать 3-х рабочих дней с момента поступления (представления) документов в Департамент Минюста России, территориальный орган Минюста России, орган ЗАГС.

Результатом административной процедуры является передача зарегистрированного комплекта документов должностному лицу Департамента Минюста России, территориального органа Минюста России, органа ЗАГС, ответственному за исполнение запросов об истребовании личных документов.

Проверка документов

41.2. Основанием для начала данной административной процедуры является получение должностным лицом Департамента Минюста России, территориального органа Минюста России, органа ЗАГС, ответственным за исполнение запросов об истребовании личных документов, зарегистрированного комплекта документов.

Должностное лицо Департамента Минюста России, территориального органа Минюста России, органа ЗАГС, ответственное за исполнение запросов об истребовании личных документов, проверяет полученный комплект документов на наличие оснований для отказа в приеме документов и отказа в предоставлении государственной услуги, указанных в пунктах 20 и 21 Административного регламента соответственно.

Максимальный срок выполнения административной процедуры не должен превышать 30 минут с момента начала проверки комплекта документов.

Результатом административной процедуры является установление наличия оснований для отказа в приеме документов, отказа в предоставлении государственной услуги или отсутствия таких оснований.

Формирование и направление межведомственного электронного запроса о подтверждении уплаты государственной пошлины

41.3. Основанием для начала данной административной процедуры является отсутствие в поступивших после 01.01.2013 от заявителя документах квитанции об уплате государственной пошлины за истребование документа. Должностное лицо Департамента Минюста России, территориального органа Минюста России, органа ЗАГС, ответственное за исполнение запросов об истребовании личных документов, готовит запрос о подтверждении уплаты государственной пошлины за истребование личного документа и передает его должностному лицу Департамента Минюста России, территориального органа Минюста России, органа ЗАГС, ответственному за межведомственное взаимодействие. В запросе указывается единый идентификатор физического лица и период времени, за который требуется получить сведения.

Максимальный срок выполнения данного административного действия составляет один рабочий день.

Должностное лицо Департамента Минюста России, территориального органа Минюста России, органа ЗАГС, ответственное за межведомственное взаимодействие:

- формирует с использованием программно-технических средств запрос о получении сведений об уплате государственной пошлины, в котором отражается период времени, за который требуется получить сведения;

- направляет сформированный запрос в Федеральное казначейство по каналам СМЭВ.

Максимальный срок выполнения данного административного действия составляет один рабочий день с момента передачи запроса о подтверждении уплаты государственной пошлины должностному лицу Департамента Минюста России, территориального органа Минюста России, органа ЗАГС, ответственному за межведомственное взаимодействие.

Должностное лицо Департамента Минюста России, территориального органа Минюста России, органа ЗАГС, ответственное за межведомственное взаимодействие, проверяет с помощью программно-технических средств наличие подтверждения Федеральным казначейством факта уплаты государственной пошлины за истребование документа, поступившего по каналам СМЭВ, и сообщает результат проверки должностному лицу Департамента Минюста России, территориального органа Минюста России, органа ЗАГС, ответственному за истребование личных документов.

Максимальный срок выполнения данного административного действия составляет 1 рабочий день с момента поступления из Федерального казначейства сведений об уплате государственной пошлины.

Результатом административной процедуры является подтверждение или отсутствие сведений об уплате государственной пошлины и передача этой информации должностному лицу Департамента Минюста России, территориального органа Минюста России, органа ЗАГС, ответственному за исполнение запросов об истребовании личных документов.

Подготовка отказа в приеме документов, отказа в предоставлении государственной услуги или запроса об истребовании личного документа из компетентного органа иностранного государства

41.4. Основанием для начала данной административной процедуры является установление наличия оснований для отказа в приеме документов, отказа в предоставлении государственной услуги или отсутствия таких оснований.

В случае наличия оснований для отказа в приеме документов или отказа в предоставлении государственной услуги должностное лицо Департамента Минюста России, территориального органа Минюста России, органа ЗАГС, ответственное за исполнение запросов об истребовании личных документов:

1) в случае представления документов заявителем при личном обращении сообщает заявителю во время приема об отказе в приеме документов или об отказе в предоставлении государственной услуги, а также по его требованию готовит письменный отказ в приеме документов или письменный отказ в предоставлении государственной услуги на имя заявителя.

Максимальный срок подготовки письменного отказа в приеме документов не должен превышать 15 рабочих дней;

2) в случае поступления документов, направленных заявителем почтовым отправлением, готовит письменный отказ в приеме документов или письменный отказ в предоставлении государственной услуги на имя заявителя.

Максимальный срок подготовки письменного отказа в приеме документов не должен превышать 15 рабочих дней.

В случае отсутствия оснований для отказа в приеме документов или отказа в предоставлении государственной услуги должностное лицо Департамента Минюста России, территориального органа Минюста России, органа ЗАГС, ответственное за исполнение запросов об истребовании личных документов, готовит письменный запрос (приложение N 9 к Административному регламенту) об истребовании личного документа из компетентного органа иностранного государства и уведомление о направлении запроса об истребовании документа.

Максимальный срок подготовки письменного запроса не должен превышать 15 рабочих дней.

Результатом административной процедуры является передача должностному лицу Департамента Минюста России, территориального органа Минюста России, органа ЗАГС, ответственному за регистрацию документов, письменного отказа в приеме документов или письменного отказа в предоставлении государственной услуги или письменного запроса об истребовании личного документа из компетентного органа иностранного государства и уведомления о направлении запроса об истребовании документа.

Направление отказа в приеме документов или отказа в предоставлении государственной услуги или запроса об истребовании личного документа из компетентного органа иностранного государства

41.5. Основанием для начала данной административной процедуры является получение должностным лицом Департамента Минюста России, территориального органа Минюста России, органа ЗАГС, ответственным за регистрацию документов, письменного отказа в приеме документов или письменного отказа в предоставлении государственной услуги или письменного запроса об истребовании личного документа из компетентного органа иностранного государства и уведомления о направлении запроса об истребовании документа.

Должностное лицо Департамента Минюста России, территориального органа Минюста России, органа ЗАГС, ответственное за регистрацию документов, регистрирует и направляет:

1) письменный отказ в приеме документов или письменный отказ в предоставлении государственной услуги, а также уведомление о направлении запроса об истребовании личного документа в компетентный орган иностранного государства по почтовому адресу заявителя;

2) письменный запрос об истребовании личного документа с приложением: заявления об истребовании документов из-за границы (при обращении граждан) или обращения органов опеки и попечительства, воспитательных и других организаций, в которых находятся дети, оставшиеся без попечения родителей, или других компетентных органов в соответствующий компетентный орган иностранного государства. Запрос направляется: Департаментом Минюста России - в Министерство юстиции иностранного государства; территориальным органом Минюста России - в территориальный орган иностранного государства или в Департамент Минюста России для последующего направления в Министерство юстиции иностранного государства; органом ЗАГС - в органы регистрации актов гражданского состояния иностранного государства, наделенные правом непосредственного сношения в соответствии с международными договорами, или в территориальные органы Минюста России.

Максимальный срок регистрации документов и передачи их на отправку не должен превышать 3-х рабочих дней.

Результатом административной процедуры является передача на отправку письменного отказа в приеме документов или письменного отказа в предоставлении государственной услуги или письменного запроса об истребовании личного документа из компетентного органа иностранного государства и уведомления заявителя о направлении запроса об истребовании документа.

Регистрация ответа компетентного органа иностранного государства на обращение об истребовании документа

41.6. Основанием для начала данной административной процедуры является поступление из компетентного органа иностранного государства ответа на обращение об истребовании документа.

Должностное лицо Департамента Минюста России, территориального органа Минюста России, органа ЗАГС, ответственное за регистрацию документов, регистрирует поступивший из компетентного органа ответ и передает зарегистрированный ответ должностному лицу Департамента Минюста России, территориального органа Минюста России, органа ЗАГС, ответственному за исполнение запросов об истребовании личных документов.

Максимальный срок выполнения административной процедуры не должен превышать 3-х рабочих дней с момента поступления ответа в Департамент Минюста России, территориальный орган Минюста России, орган ЗАГС.

Результатом административной процедуры является передача зарегистрированного ответа должностному лицу Департамента Минюста России, территориального органа Минюста России, органа ЗАГС, ответственному за исполнение запросов об истребовании документов.

Подготовка ответа на запрос об истребовании личного документа

41.7. Основанием для начала данной административной процедуры является получение должностным лицом Департамента Минюста России, территориального органа Минюста России, органа ЗАГС, ответственным за исполнение запросов об истребовании личных документов, зарегистрированного ответа компетентного органа иностранного государства на обращение об истребовании личного документа.

Должностное лицо Департамента Минюста России, территориального органа Минюста России, органа ЗАГС, ответственное за исполнение запросов об истребовании личных документов, на основании полученных документов готовит ответ заявителю об исполнении запроса. В случае поступления истребуемого документа к ответу прилагается истребованный документ. В случае отсутствия истребуемого документа ответ должен содержать информацию об отсутствии запрашиваемого документа с указанием причины отсутствия. Подготовленный ответ передается должностному лицу Департамента Минюста России, территориального органа Минюста России, органа ЗАГС, ответственному за регистрацию документов.

Максимальный срок выполнения административной процедуры не должен превышать 15 рабочих дней с момента получения должностным лицом Департамента Минюста России, территориального органа Минюста России, органа ЗАГС, ответственным за исполнение запросов об истребовании личных документов, зарегистрированного ответа на запрос об истребовании личного документа, поступившего из компетентного органа иностранного государства.

Результатом административной процедуры является передача должностному лицу Департамента Минюста России, территориального органа Минюста России, органа ЗАГС, ответственному за регистрацию документов, подготовленного ответа заявителю об исполнении запроса.

Направление заявителю ответа на запрос

41.8. Основанием для начала данной административной процедуры является получение должностным лицом Департамента Минюста России, территориального органа Минюста России, органа ЗАГС, ответственным за регистрацию документов, подготовленного ответа заявителю об исполнении запроса.

Должностное лицо Департамента Минюста России, территориального органа Минюста России, органа ЗАГС, ответственное за регистрацию документов, регистрирует и направляет почтовым отправлением на адрес заявителя либо передает заявителю под роспись в получении ответ об исполнении запроса. Если ответ об исполнении касается запроса документа о регистрации акта гражданского состояния, то должностное лицо Департамента Минюста России и территориального органа Минюста России, ответственное за регистрацию документов, направляет ответ об исполнении запроса в орган ЗАГС, указанный в заявлении об истребовании документа заявителя, с одновременным уведомлением последнего.

Максимальный срок выполнения административной процедуры не должен превышать 3-х рабочих дней с момента получения должностным лицом Департамента Минюста России, территориального органа Минюста России, органа ЗАГС, ответственного за регистрацию документов, подготовленного ответа заявителю.

Результатом данной административной процедуры является направление на адрес заявителя либо передача последнему ответа об исполнении запроса об истребовании личного документа.

Предоставление Департаментом Минюста России, территориальными органами Минюста России, органами ЗАГС государственной услуги по истребованию личных документов с территории Российской Федерации

42. Предоставление Департаментом Минюста России, территориальными органами Минюста России, органами ЗАГС государственной услуги по истребованию личных документов с территории Российской Федерации включает в себя следующие административные процедуры:

1) регистрация запроса в Департаменте Минюста России, территориальном органе Минюста России, органе ЗАГС;

2) проверка документов;

3) подготовка отказа в приеме документов, отказа в предоставлении государственной услуги или запроса об истребовании личного документа из соответствующего архивного органа Российской Федерации;

4) направление отказа в приеме документов или отказа в предоставлении государственной услуги или запроса об истребовании личного документа в соответствующий архивный орган Российской Федерации;

5) регистрация ответа соответствующего архивного органа Российской Федерации на обращение об истребовании документа;

6) подготовка ответа на запрос об истребовании личного документа;

7) направление в компетентный орган иностранного государства или заявителю ответа на запрос.

Блок-схема N 4 предоставления Департаментом Минюста России, территориальными органами Минюста России, органами ЗАГС государственной услуги по истребованию личных документов с территории Российской Федерации приведена в приложении N 8 к Административному регламенту.

Регистрация запроса в Департаменте Минюста России, территориальном органе Минюста России, органе ЗАГС

42.1. Основанием для начала данной административной процедуры является поступление в Департамент Минюста России, территориальный орган Минюста России, орган ЗАГС документов, указанных в пункте 16 Административного регламента, направленных компетентным органом иностранного государства или заявителем почтовым отправлением с территории иностранного государства.

Должностное лицо Департамента Минюста России, территориального органа Минюста России, органа ЗАГС, ответственное за регистрацию документов, регистрирует поступившие документы.

Максимальный срок выполнения административной процедуры не должен превышать 3-х рабочих дней с момента поступления документов в Департамент Минюста России, территориальный орган Минюста России, орган ЗАГС.

Результатом административной процедуры является передача зарегистрированного комплекта документов должностному лицу Департамента Минюста России, территориального органа Минюста России, органа ЗАГС, ответственному за исполнение запросов об истребовании личных документов.

Проверка документов

42.2. Основанием для начала данной административной процедуры является получение должностным лицом Департамента Минюста России, территориального органа Минюста России, органа ЗАГС, ответственным за исполнение запросов об истребовании личных документов, зарегистрированного комплекта документов.

Должностное лицо Департамента Минюста России, территориального органа Минюста России, органа ЗАГС, ответственное за исполнение запросов об истребовании личных документов, проверяет полученный комплект документов на наличие оснований для отказа в приеме документов и отказа в предоставлении государственной услуги, указанных в пунктах 20 и 21 Административного регламента соответственно.

Максимальный срок выполнения административной процедуры не должен превышать 30 минут с момента начала проверки комплекта документов.

Результатом административной процедуры является установление наличия оснований для отказа в приеме документов, отказа в предоставлении государственной услуги или отсутствия таких оснований.

Подготовка отказа в приеме документов, отказа в предоставлении государственной услуги или запроса об истребовании личного документа из соответствующего архивного органа Российской Федерации

42.3. Основанием для начала данной административной процедуры является установление наличия оснований для отказа в приеме документов, отказа в предоставлении государственной услуги или отсутствия таких оснований.

В случае наличия оснований для отказа в приеме документов или отказа в предоставлении государственной услуги должностное лицо Департамента Минюста России, территориального органа Минюста России, органа ЗАГС, ответственное за исполнение запросов об истребовании личных документов, готовит письменный отказ в приеме документов или письменный отказ в предоставлении государственной услуги в компетентный орган иностранного государства или заявителю.

Максимальный срок подготовки письменного отказа в приеме документов не должен превышать 15 рабочих дней.

В случае отсутствия оснований для отказа в приеме документов или отказа в предоставлении государственной услуги должностное лицо Департамента Минюста России, территориального органа Минюста России, органа ЗАГС исполнительной власти субъекта Российской Федерации, ответственное за исполнение запросов об истребовании личных документов, готовит письменный запрос об истребовании личного документа в соответствующий архивный орган Российской Федерации по месту нахождения документа (органы ЗАГС, Федеральное архивное агентство) и уведомление о направлении запроса об истребовании документа.

Максимальный срок подготовки письменного запроса не должен превышать 15 рабочих дней.

Результатом административной процедуры является передача должностному лицу Департамента Минюста России, территориального органа Минюста России, органа ЗАГС, ответственному за регистрацию документов, письменного отказа в приеме документов или письменного отказа в предоставлении государственной услуги или письменного запроса об истребовании личного документа из соответствующего архивного органа Российской Федерации по месту нахождения документа и уведомления заявителя о направлении запроса об истребовании документа.

Направление отказа в приеме документов или отказа в предоставлении государственной услуги или запроса об истребовании личного документа в соответствующий архивный орган Российской Федерации

42.4. Основанием для начала данной административной процедуры является получение должностным лицом Департамента Минюста России, территориального органа Минюста России, органа ЗАГС, ответственным за регистрацию документов, письменного отказа в приеме документов или письменного отказа в предоставлении государственной услуги или письменного запроса об истребовании личного документа из соответствующего архивного органа Российской Федерации и уведомления о направлении запроса об истребовании документа.

Должностное лицо Департамента Минюста России, территориального органа Минюста России, органа ЗАГС, ответственное за регистрацию документов, регистрирует и направляет:

1) письменный отказ в приеме документов или письменный отказ в предоставлении государственной услуги, а также уведомление о направлении запроса об истребовании личного документа в соответствующий архивный орган Российской Федерации в компетентный орган иностранного государства или заявителю;

2) письменный запрос об истребовании личного документа с приложением заявления об истребовании документов из Российской Федерации направляется при истребовании документа о регистрации акта гражданского состояния - в соответствующий орган ЗАГС, по месту нахождения записи акта гражданского состояния; при истребовании другого личного документа - в соответствующий архивный орган Российской Федерации или в Федеральное архивное агентство.

Максимальный срок регистрации документов и передачи их на отправку не должен превышать 3-х рабочих дней.

Результатом административной процедуры является передача на отправку письменного отказа в приеме документов или письменного отказа в предоставлении государственной услуги или письменного запроса об истребовании личного документа в соответствующий архивный орган Российской Федерации и уведомления о направлении запроса об истребовании документа.

Регистрация ответа соответствующего архивного органа Российской Федерации на обращение об истребовании документа

42.5. Основанием для начала данной административной процедуры является поступление из соответствующего архивного органа Российской Федерации ответа на обращение об истребовании документа.

Должностное лицо Департамента Минюста России, территориального органа Минюста России, органа ЗАГС, ответственное за регистрацию документов, регистрирует поступивший из архивного органа Российской Федерации ответ и передает зарегистрированный ответ должностному лицу Департамента Минюста России, территориального органа Минюста России, органа ЗАГС, ответственному за исполнение запросов об истребовании личных документов.

Максимальный срок выполнения административной процедуры не должен превышать 3-х рабочих дней с момента поступления ответа в Департамент Минюста России, территориальный орган Минюста России, орган ЗАГС.

Результатом административной процедуры является передача зарегистрированного ответа должностному лицу Департамента Минюста России, территориального органа Минюста России, органа ЗАГС, ответственного за исполнение запросов об истребовании документов.

Подготовка ответа на запрос об истребовании личного документа

42.6. Основанием для начала данной административной процедуры является получение должностным лицом Департамента Минюста России, территориального органа Минюста России, органа ЗАГС, ответственным за исполнение запросов об истребовании личных документов, зарегистрированного ответа соответствующего архивного органа Российской Федерации на обращение об истребовании личного документа.

Должностное лицо Департамента Минюста России, территориального органа Минюста России, органа ЗАГС, ответственное за исполнение запросов об истребовании личных документов, готовит ответ в компетентный орган иностранного государства с приложением полученного документа, а также заявителю (при наличии полного почтового адреса заявителя он уведомляется о направлении документа).

В случае отсутствия истребуемого документа должностное лицо Департамента Минюста России, территориального органа Минюста России, органа ЗАГС, ответственное за исполнение запросов об истребовании личных документов, готовит ответ, содержащий информацию о причинах его отсутствия, в компетентный орган иностранного государства или заявителю.

Подготовленный ответ передается должностному лицу Департамента Минюста России, территориального органа Минюста России, органа ЗАГС, ответственному за регистрацию документов.

Максимальный срок выполнения административной процедуры не должен превышать 15 рабочих дней с момента получения должностным лицом Департамента Минюста России, территориального органа Минюста России, органа ЗАГС, ответственным за исполнение запросов об истребовании личных документов, зарегистрированного ответа на запрос об истребовании личного документа, поступившего из соответствующего архивного органа Российской Федерации.

Результатом административной процедуры является передача должностному лицу Департамента Минюста России, территориального органа Минюста России, органа ЗАГС, ответственному за регистрацию документов, подготовленного ответа в компетентный орган или заявителю.

Направление в компетентный орган иностранного государства или заявителю ответа на запрос

42.7. Основанием для начала данной административной процедуры является получение должностным лицом Департамента Минюста России, территориального органа Минюста России, органа ЗАГС, ответственным за регистрацию документов, подготовленного ответа в компетентный орган иностранного государства или заявителю об исполнении запроса.

Должностное лицо Департамента Минюста России, территориального органа Минюста России, органа ЗАГС, ответственное за регистрацию документов, регистрирует и направляет в компетентный орган иностранного государства или в структурное подразделение МИД России, ответственное за отправку дипломатической почты, ответ об исполнении запроса для последующей пересылки в компетентный орган иностранного государства или заявителю.

Максимальный срок выполнения административной процедуры не должен превышать 3-х рабочих дней с момента получения должностным лицом Департамента Минюста России, территориального органа Минюста России, органа ЗАГС, ответственного за регистрацию документов, подготовленного ответа в компетентный орган иностранного государства или заявителю.

Результатом административной процедуры является направление в компетентный орган иностранного государства или заявителю ответа об исполнении запроса об истребовании личного документа.

IV. Формы контроля за исполнением Административного регламента

Порядок осуществления текущего контроля за соблюдением и исполнением ответственными должностными лицами положений Административного регламента и иных нормативных правовых актов, устанавливающих требования к предоставлению государственной услуги, а также принятием ими решений

43. Текущий контроль за соблюдением последовательности действий и сроков исполнения административных процедур по предоставлению государственной услуги осуществляется постоянно должностными лицами, ответственными за выполнение административных действий, входящих в состав административной процедуры, административных процедур, а также путем проведения должностными лицами МИД России и Минюста России, руководителем Департамента МИД России, Департамента Минюста России, территориального органа Минюста России, органа ЗАГС, консульского учреждения проверок исполнения положений Административного регламента, иных нормативных правовых актов Российской Федерации.

44. Для текущего контроля используются сведения, имеющиеся в электронной базе данных, служебная корреспонденция, устная и письменная информация государственных служащих, осуществляющих выполнение административных действий, входящих в состав административных процедур, журналы учета соответствующих документов и другие сведения.

Порядок и периодичность осуществления плановых и внеплановых проверок полноты и качества предоставления государственной услуги, в том числе порядок и формы контроля за полнотой и качеством предоставления государственной услуги

45. Контроль полноты и качества предоставления государственной услуги включает в себя проведение проверок, выявление и устранение нарушений прав заявителей, рассмотрение, принятие решений и подготовку ответов на обращения заявителей, содержащих жалобы на решения, действия (бездействие) должностных лиц Департамента МИД России, Департамента Минюста России, территориального органа Минюста России, органа ЗАГС, консульского учреждения.

46. Проверки могут быть плановыми (осуществляться на основании полугодовых или годовых планов работы МИД России, консульского учреждения, Минюста России, территориального органа Минюста России) и внеплановыми (осуществляться на основании жалоб граждан на действия (бездействие) должностных лиц Департамента МИД России, Департамента Минюста России, территориального органа Минюста России, органа ЗАГС, консульского учреждения).

47. Для проведения проверки полноты и качества предоставления государственной услуги консульскими учреждениями формируется комиссия, в состав которой включаются должностные лица МИД России, консульского учреждения.

48. Для проведения проверки полноты и качества предоставления государственной услуги органами ЗАГС формируется комиссия, в состав которой включаются должностные лица Минюста России, территориального органа Минюста России.

49. Результаты проверки оформляются актом, в котором отмечаются выявленные недостатки и предложения по их устранению.

Ответственность должностных лиц федерального органа исполнительной власти за решения и действия (бездействие), принимаемые (осуществляемые) ими в ходе предоставления государственной услуги

50. Должностные лица Департамента МИД России, Департамента Минюста России, территориального органа Минюста России, органа ЗАГС, консульского учреждения, нарушившие положения настоящего Административного регламента, несут ответственность в соответствии с законодательством Российской Федерации.

Требования к порядку и формам контроля за предоставлением государственной услуги, в том числе со стороны граждан, их объединений и организаций

51. Порядок и формы контроля за предоставлением государственной услуги должны отвечать требованиям непрерывности и действенности (эффективности).

52. Контроль за предоставлением государственной услуги может осуществляться путем получения в Департаменте МИД России, Департаменте Минюста России, территориальном органе Минюста России, органе ЗАГС, консульском учреждении информации о ней по телефону, по письменным обращениям, по электронной почте.

Контроль за предоставлением государственной услуги может также осуществляться путем направления замечаний и предложений по улучшению качества предоставления государственной услуги.

V. Досудебное (внесудебное) обжалование заявителем решений и действий (бездействия) органа, предоставляющего государственную услугу, должностного лица органа, предоставляющего государственную услугу

53. Предметом досудебного (внесудебного) обжалования являются решения и действия (бездействие) должностных лиц Департамента МИД России, Департамента Минюста России, территориального органа Минюста России, органа ЗАГС, консульского учреждения, принятые и осуществленные с нарушением стандарта предоставления государственной услуги, а также ненадлежащее исполнение должностными лицами их должностных обязанностей, установленных настоящим Административным регламентом и иными нормативными правовыми актами, регулирующими отношения, возникающие в связи с предоставлением государственной услуги.

54. Заявитель может обратиться с жалобой, в том числе в следующих случаях:

нарушение срока регистрации запроса заявителя о предоставлении государственной услуги;

нарушение срока предоставления государственной услуги;

требование у заявителя документов, не предусмотренных нормативными правовыми актами Российской Федерации, для предоставления государственной услуги;

отказ в приеме документов, предоставление которых предусмотрено нормативными правовыми актами Российской Федерации, для предоставления государственной услуги, у заявителя;

отказ в предоставлении государственной услуги, если основания отказа не предусмотрены федеральными законами и принятыми в соответствии с ними иными нормативными правовыми актами Российской Федерации;

затребование с заявителя при предоставлении государственной услуги платы, не предусмотренной нормативными правовыми актами Российской Федерации;

отказ Департамента МИД России, Департамента Минюста России, территориального органа Минюста России, органа ЗАГС, консульского учреждения, должностного лица Департамента МИД России, Департамента Минюста России, территориального органа Минюста России, органа ЗАГС, консульского учреждения в исправлении допущенных опечаток и ошибок в выданных в результате предоставления государственной услуги документах либо нарушение установленного срока таких исправлений.

55. Жалобы на решения, принятые в ходе предоставления государственной услуги должностным лицом Департамента МИД России, консульского учреждения, направляются руководителю Департамента МИД России, консульского учреждения, их заместителям.

Жалобы на решения, принятые руководителем Департамента МИД России, консульского учреждения, подаются в МИД России.

Жалобы на решения, принятые в ходе предоставления государственной услуги должностным лицом Департамента Минюста России, территориального органа Минюста России, органа ЗАГС, направляются руководителю Департамента Минюста России, территориального органа Минюста России, органа ЗАГС, их заместителям.

Жалобы на решения, принятые руководителем Департамента Минюста России, территориального органа Минюста России, органа ЗАГС, подаются в Минюст России.

56. Жалоба подается в письменной форме на бумажном носителе либо в электронной форме.

Жалоба может быть направлена по почте, с использованием информационно-телекоммуникационной сети Интернет либо официальных сайтов МИД России, консульских учреждений, Минюста России, территориальных органов Минюста России, органов ЗАГС, Единого портала, а также может быть принята при личном приеме заявителя.

57. Жалоба должна содержать:

наименование органа, предоставляющего государственную услугу, должностного лица Департамента МИД России, Департамента Минюста России, территориального органа Минюста России, органа ЗАГС, консульского учреждения, предоставляющего государственную услугу, решения и действия (бездействие) которых обжалуются;

фамилию, имя, отчество (последнее - при наличии), сведения о месте жительства заявителя - физического лица либо наименование, сведения о месте нахождения заявителя - юридического лица, а также номер (номера) контактного телефона, адрес (адреса) электронной почты (при наличии) и почтовый адрес, по которым должен быть направлен ответ;

сведения об обжалуемых решениях и действиях (бездействии) Департамента МИД России, Департамента Минюста России, территориального органа Минюста России, органа ЗАГС, консульского учреждения, должностного лица Департамента МИД России, Департамента Минюста России, территориального органа Минюста России, органа ЗАГС, консульского учреждения;

доводы, на основании которых заявитель не согласен с решением и действием (бездействием) Департамента МИД России, Департамента Минюста России, территориального органа Минюста России, органа ЗАГС, консульского учреждения, должностного лица Департамента МИД России, Департамента Минюста России, территориального органа Минюста России, органа ЗАГС, консульского учреждения. Заявителем могут быть представлены документы (при наличии), подтверждающие доводы заявителя, либо их копии.

58. Жалоба, поступившая в Департамент МИД России, Департамент Минюста России, территориальный орган Минюста России, орган ЗАГС, консульское учреждение, подлежит рассмотрению должностным лицом, наделенным полномочиями по рассмотрению жалоб, в течение пятнадцати рабочих дней со дня ее регистрации, а в случае обжалования отказа Департамента МИД России, Департамента Минюста России, территориального органа Минюста России, органа ЗАГС, консульского учреждения в приеме документов у заявителя либо в исправлении допущенных опечаток и ошибок или в случае обжалования нарушения установленного срока таких исправлений - в течение пяти рабочих дней со дня ее регистрации.

59. По результатам рассмотрения жалобы Департамент МИД России, Департамент Минюста России, территориальный орган Минюста России, орган ЗАГС, консульское учреждение принимает одно из следующих решений:

удовлетворяет жалобу, в том числе в форме отмены принятого решения, исправления допущенных Департаментом МИД России, Департаментом Минюста России, территориальным органом Минюста России, органом ЗАГС, консульским учреждением опечаток и ошибок в выданных в результате предоставления государственной услуги документах, возврата заявителю денежных средств, взимание которых не предусмотрено нормативными правовыми актами Российской Федерации;

отказывает в удовлетворении жалобы.

60. Не позднее дня, следующего за днем принятия решения, указанного в пункте 59 настоящего Административного регламента, заявителю в письменной форме и по желанию заявителя в электронной форме направляется мотивированный ответ о результатах рассмотрения жалобы.

61. В случае установления в ходе или по результатам рассмотрения жалобы признаков состава административного правонарушения или преступления должностное лицо, наделенное полномочиями по рассмотрению жалоб, незамедлительно направляет имеющиеся материалы в органы прокуратуры.

Приложение N 1
к Административному регламенту
Министерства иностранных дел
Российской Федерации и Министерства
юстиции Российской Федерации
по предоставлению государственной
услуги по истребованию личных
документов, утвержденному приказом
МИД России и Минюста России
от 29 июня 2012 г. N 10489/124

ИНФОРМАЦИЯ О МЕСТЕ НАХОЖДЕНИЯ, ГРАФИКАХ РАБОТЫ, СПРАВОЧНЫХ ТЕЛЕФОНАХ, АДРЕСАХ ОФИЦИАЛЬНЫХ САЙТОВ И ЭЛЕКТРОННОЙ ПОЧТЫ КОНСУЛЬСКИХ УЧРЕЖДЕНИЙ РОССИЙСКОЙ ФЕДЕРАЦИИ

СТРАНА НАЗВАНИЕ КОНСУЛЬСКОГО УЧРЕЖДЕНИЯ РОССИЙСКОЙ ФЕДЕРАЦИИ МЕСТО НАХОЖДЕНИЯ ГРАФИК РАБОТЫ СПРАВОЧНЫЕ ТЕЛЕФОНЫ АДРЕСА ОФИЦИАЛЬНЫХ САЙТОВ И ЭЛЕКТРОННОЙ ПОЧТЫ
1 2 3 4 5 6
Абхазия КОП <*> в Сухуме г. Сухум, ул. Акиртава, д. 24 понедельник - пятница 09.00 - 13.00, 14.00 - 18.00 Тел.: (8-10-840) 2260281 http://www.abkhazia.mid.ru
E-mail: rusembsukhum@.mail.ru
Австралия КОП в Канберре 78 Canberra Avenue, Griffith, ACT 2603 понедельник - пятница 9.00 - 12.30 Тел.: (8-10-612) 6295 9474; (02) 6295 9474 http://www.australia.mid.ru
E-mail: russianconsu@hotmail.ru
  ГК <**> в Сиднее 7-9 Fullerton Street, Woollahra, NSW 2025 понедельник - пятница 09.00 - 12.30 Тел.: (8-10-612) 9326-1866, 93261702 http://www.sydneyrussiancon sulate.com
E-mail: ruscon@tgp.com.au sydvisa@bigpond.com
Австрия (Австрийская Республика) КОП в Вене Botschaft der Russischen Foderation in Osterreich, Reisnerstrasse 45-47, 1030 Wien, Osterreich понедельник, среда, пятница 09.00 - 12.00 Тел.: (8-10-431) 712-3233 http://www.rusemb.at
E-mail: konsulat@rusemb.at
  ГК в Зальцбурге Generalkonsulat der Russischen Foderation in Salzburg, Burgelsteinstrasse 2, 5020 Salzburg, Osterreich понедельник - пятница 09.00 - 12.00 Тел.: (8-10-43-662) 62-4184 http://www.rusemb.at
E-mail: genkonsulat@rusemb.at
Азербайджан (Азербайджанская Республика) КОП в Баку AZ1022, г. Баку, ул. Бакиханова, 17 понедельник - пятница 10.00 - 13.00 понедельник - пятница 15.00 - 17.00 (для заявлений, заполненных через сайт) выдача паспортов: понедельник - четверг 15.00 - 6.00 Тел.: (8-10-99412) 498-60-83 http://www.embrus-az.com
E-mail: embrus@azdata.net
Албания (Республика Албания) КОП в Тиране Azim Zeneli str., 5, Tirana, Albania понедельник, среда, пятница 8.00 - 12.00 Тел.: (8-10-355-4) 225-60-40 http://www.albania.mid.ru
E-mail: rusemb@icc.al.eu.org rusemb@albmail.com
Алжир (Алжирская Народная Демократическая Республика) КОП в Алжире Chemin du Prince d'Annam, El-Biar, Alger, Algerie понедельник, вторник 8.00 - 14.00, 17.00 - 20.30 среда, воскресенье 8.00 - 14.00 Тел.: (8-10-213-21) 92-1512; 92-31-39; 92-26-14 http://www.ambrussie.gov.dz
E-mail: algeria@dks.ru ambrussie@yandex.ru
  ГК в Аннабе 1, Boulevard Fellah Rachid, Annaba, Algerie суббота, среда 10.00 - 13.00 Тел.: (8-10-213-38) 86-8507, 86-4261 http://www.ambrussie.gov.dz
E-mail: consulat@rambler.ru
Ангола (Республика Ангола) КОП в Луанде rua H. Boumedienne, 170, Luanda, C.P. 3141 вторник, пятница 8.00 - 13.00 понедельник, четверг 15.00 - 18.00 Тел.: (8-10-244222) 44-50-38 E-mail: russemb@netagola.com
consulru@nexus.ao luanda@dks.ru
Аргентина (Аргентинская Республика) КОП в Буэнос-Айресе 1021, Capital Federal, Rodrigues Pena 1741, Republica Argentina понедельник, пятница 10.00 - 12.00 вторник, четверг 17.00 - 19.00 Тел.: (8-10-5411) 48-12-17-94 http://www.argentina.mid.ru
E-mail: consulruso@sinectis.com.ar
Армения (Республика Армения) КОП в Ереване 375015, г. Ереван, ул. Григора Лусаворича, 13А понедельник, среда 14.00 - 18.00, пятница 14.00 - 17.00 четверг (прием военнослужащих) 9.00 - 13.00, 14.00 - 16.00 Тел.: 8-10-(374-10) 58-98-43; 52-85-41 http://www.armenia.mid.ru
E-mail: ruscon@yerevan@dks.ru
  ГК в Гюмри 377501, г. Гюмри, ул. Гарегина Нжде, 5 прием: понедельник - пятница 9.00 - 12.45 (вторник с 9.15) выдача: понедельник - пятница 14.15 - 16.45 (пятница до 15.45) Тел.: (8-10-374312) 3-72-61, 3-4533 (542) http://www.gyumri.mid.ru
E-mail: gconru@mail.ru
Афганистан (Исламская Республика Афганистан) КОП в Кабуле Dar-ul-Aman Road, Ayub Khan Mena, 7th District, Kabul воскресенье - четверг 10.00 - 13.00 Тел.: (8-10-9320) 250-00-10 http://www.afghanistan.mid. ru
E-mail: kabul@dks.ru
rusembafg@multinet.af rusconsul@neda.af
  ГК в Мазари-Шарифе провинция Балх, г. Мазари-Шариф, ул. Маулан Джалаллуддин Балхи, д. 37 воскресенье, вторник, четверг 9.00 - 13.00 Тел.: (8-10-93-079) 903-87-57  
Бангладеш (Народная Республика Бангладеш) КОП в Дакке House N NE (J) 9, Road 79, Gulshan-2, Dhaka, Bangladesh воскресенье - четверг 8.00 - 13.00, 15.00 - 18.00 приемные часы: понедельник, вторник 9.00 - 12.00 Тел.: (8-10-8802) 988-48-47, 988-16-80 http://www.bangladesh.mid.ru
E-mail: rusembbd@gmail.com
  ГК в Читтагонге House N 1, Road N 6, Khulshi R.A., Chittagong, Bangladesh (G.P.O. Box N 1001) воскресенье - четверг 9.00 - 12.00 Тел.: (8-10-88031) 65-4154; 65-41-72 http://www.chittagong.mid.ru
E-mail: chitcon@mail.ru
Бахрейн (Королевство Бахрейн) КОП в Манаме 877, Road 3119, 31, Zinj, Manama, P.O. Box 26612 вторник, воскресенье 10.00 - 13.00 Тел.: (8-10-973) 72-52-22 http://www.bahrain.mid.ru
E-mail: rusem@zain.com.bh
Белоруссия (Республика Беларусь) КОП в Минске 220053, г. Минск, ул. Нововиленская, д. 1А понедельник, четверг, пятница 9.00 - 13.00, 14.00 - 17.00 вторник, среда 9.00 - 13.00 Тел.: (8-10-375-17) 222-49-84, 222-4985; 233-35-90 http://www.belarus.mid.ru
E-mail: ruscon@yandex.ru
  ГК в Бресте 224005, г. Брест, ул. Пушкинская, д. 10 понедельник, четверг 8.30 - 13.00, 14.00 - 17.00 вторник, среда, пятница 8.30 - 13.00 Тел.: (8-10-375-162) 23-78-42; 23-44-05 http://www.belarus.mid.ru
Бельгия (Королевство Бельгия) КОП в Брюсселе 66, Avenue de Fre, 1180, Bruxelles понедельник, среда, пятница 09:00 - 12:30 Тел.: (8-10-32-2) 374-34-00, 375-92-91 http://www.belgium.mid.ru
E-mail: sb290193@skynet.be
  ГК в Антверпене 20, Della Faillelaan, 2020, Antwerpen понедельник, вторник, среда, пятница 10.00 - 12.30 Тел.: (8-10-32-3) 829-1611, 827-0464 http://www.russianconsulateantwerp.be
E-mail: russian.consulate@telenet.be
Бенин (Республика Бенин) КОП в Котону Cotonou, Zone Residentielle, Avenue de la Marina, B.P. 2013 понедельник, среда, пятница 9.00 - 12.00 Тел.: (8-10-229) 21-31-68-13 http://www.benin.mid.ru/rus/ cons.html
E-mail: consrus@intnet.bj
Болгария (Республика Болгария) КОП в Софии г. София, бул. Драган Цанков, 28 понедельник - пятница 9.00 - 12.30 Тел.: (8-10-359-2) 963-4021; 963-09-14; 963-17-93; 963-13-14 http://www.russia.bg
E-mail: info@rusembul.org
  ГК в Русе 7020 Русе, ул. Ниш, 1 понедельник, среда, пятница 9.00 - 13.00 Тел.: (8-10-359-82) 82-22-92; 82-22-49/ 48 http://www.russia.bg
E-mail: consul@genconru.russe.bg
  ГК в Варне г. Варна, ул. Македония, 53 понедельник, среда, пятница 8.30 - 13.00 Тел.: (8-10-359-52) 60-2718; 60-27-21/22 http://www.varna.mid.ru
E-mail: consul.russia@nat.bg
Боливия (Республика Боливия) КОП в Ла-Пасе La Paz, Calacoto, Avenida Walter Guevara Arze, N 8129 понедельник, среда, пятница 9.00 - 12.00 Тел.: (8-10-591-2) 278-6470 E-mail: embrusia@acelerate.bo
Босния и Герцеговина КОП в Сараево 71000 Сараево, ул. Уриян Дедина, 95 понедельник, среда, пятница, 10.00 - 12.00 Тел.: (8-10-387) 336-68-147; 332-14863 http://www.sarajevo.mid.ru
E-mail: sarayevokonsul@yandex.ru
Ботсвана (Республика Ботсвана) КОП в Габороне Tawana Close 4711, Gaborone, Botswana, P.O. Box 81 вторник, четверг 8.30 - 11.30 Тел.: (8-10-267) 395-3739 http:/www.botswana.mid.ru
E-mail: consrus@info.bw
Бразилия (Федеративная Республика Бразилия) КОП в Бразилиа Avenida das Nacoes, SES, lote A, Quadra 801, Brasilia - DF, Brasil CEP 70476 - 900 понедельник, пятница 9.00 - 12.00 среда 15.00 - 17.00 Тел.: (8-10-5561) 3223-5094 http://www.brazil.mid.ru
E-mail: consrusbr@rambler.ru
  ГК в Рио-де-Жанейро Rua Professor Azevedo Marques, 50 - Leblon, CEP.:22450-030, Rio de Janeiro - RJ, Brazil понедельник - четверг 8.00 - 14.00, 14.45 - 17.00 пятница 8.00 - 15.45 Тел.: (8-10-5521) 2274-00-97 http://www.consrio.mid.ru
E-mail: consulado.russia@radnet.com. br
  ГК в Сан-Пауло Avenida Lineu de Paula Machado, 1366, CEP 05601-001 Jardim Everest, Sao-Paulo, SP, Brasil понедельник, среда, пятница 9.00 - 13.00 Тел.: (8-10-5511) 3814-4100, 38141246 http://www.sao-paulo.mid.ru
E-mail: consul_sp@mail.ru
Бруней (Бруней Даруссалам) КОП в Бандар-СериБегаване The Holiday Lodge Hotel, Kg Jerudong, Jalan Pulau Kubu, P.O. Box 555 Sengkurong понедельник, среда, четверг 10.00 - 12.00 Тел.: 8-10 (673) 261-14-66 E-mail: ruembr@yandex.ru rusconbru@yandex.ru
Бурунди (Республика Бурунди) КОП в Бужумбуре 78, Avenue de l'UPRONA, B.P. 1034, Bujumbura, Burundi понедельник, среда, пятница 9.00 - 11.00 Тел.: (8-10-257) 2222-60-98 http://www.burundi.mid.ru
E-mail: ustas@cbinf.com
ambrusburundi@mail.ru
Великобритания (Соединенное Королевство Великобритании и Северной Ирландии) КОП в Лондоне 5 Kensington Palace Gardens, London, W 8 4QS понедельник, вторник, четверг, пятница Прием по записи на сайте Тел.: (8-10-44) 207 229 80 27; 792-84-73 http://www.rusemb.org.uk
E-mail: info@rusemblon.org
  ГК в Эдинбурге 58 Melville St., Edinburgh, EH3 7HF понедельник - пятница 9.30 - 12.30, 14.00 - 17.30 Тел.: (8-10-44-131) 225-70-98; 225-2309; 220-17-85 E-mail: visa@edconsul.co.uk
Венгрия (Венгерская Республика) КОП в Будапеште 1062 Будапешт, ул. Байза, 35 понедельник, среда, пятница 9.00 - 12.30 Тел.: (8-10-36-1) 331-8985 http://www.hungary.mid.ru
E-mail: rusemb@euroweb.hu
  ГК в Дебрецене 4025 Дебрецен, ул. Арань Янош, 1 понедельник, среда, пятница 9.00 - 12.00 Тел.: (8-10-36-52) 536-926; 536-927 E-mail: rusgkdeb@axelero.hu
Венесуэла (Боливарианская Республика Венесуэла) КОП в Каракасе 60313 Quinta "Soyuz", Calle Las Lomas, Las Mercedes, Caracas понедельник, среда, пятница 9.00 - 12.00 Тел.: (8-10-58212) 993-9702 http://www.venezuela.mid.ru
E-mail: rusconsec@infoline. wtfe.com
Вьетнам (Социалистическая Республика Вьетнам) КОП в Ханое 191 Duong, La Thanh street, Hanoi, Vietnam понедельник, среда 9.00 - 12.00, 16.00 - 17.00 вторник, пятница 9.00 - 12.00 четверг 16.00 - 17.00 Тел.: (8-10-844) 3833-65-75 http://www.vietnam.mid.ru
E-mail: kons_hanoi@hn.vnn.vn
  ГК в Дананге 22, Tran Phu Street, Danang, Vietnam понедельник - четверг 9.00 - 17.00 пятница 9.00 - 13.00 Тел.: (8-104-84511) 382-23-80, 381-85-28 E-mail: consdanang@dng.vnn.vn
  ГК в Хошимине 40, Ba Huyen Thanh Quan street, Hochiminh city, Vietnam понедельник - четверг 9.00 - 17.00 пятница 9.00 - 13.00 Тел.: (8-10-84-83) 930-39-36 E-mail: cgrushcm@.fmail.vnn.vn
Габон (Габонская Республика) КОП в Либревиле B.P. 3963 Libreville, Gabon понедельник - пятница 10.00 - 12.00, 13.30 - 17.00 Тел.: (8-10-241) 72-4869, 72-4868 http://www.gabon.mid.ru
E-mail: ambrusga@inet.ga ambrusga@mail.ru
Гайана (Кооперативная Республика Гайана) КОП в Джорджтауне 3 Public Road, Kitty, Georgetown, Guyana понедельник - четверг 9.00 - 11.00, 14.00 - 16.00 пятница 9.00 - 11.00 Тел.: (8-10-592) 226-97-73 http://www.rusembassyguyana. org.gy
E-mail: reing@networksgy.com
Гана (Республика Гана) КОП в Аккре Jawaharlal Nehru Rd, Switchback Lane, P.O. Box 1634, Accra понедельник - пятница 9.30 - 15.00 Тел.: +233-302775611 http://www.ghana.mid.ru
E-mail: russia@4u.com.gh
Гватемала (Республика Гватемала) КОП в Гватемале C.P. 01014, 12 calle, 3-40, zona 14, Ciudad de Guatemala понедельник, среда 9.30 - 12.30 Тел.: (8-10-502-2) 368-09-79; 367-2765; 368-14-12; 2366-8891 http://www.guat.mid.ru
E-mail: embrusa@gua.gbnet.cc
Гвинея-Бисау (Республика Гвинея-Бисау) КОП в Бисау C.P. 308, Av. 14 de Novembro, Bissau вторник 15:00 - 17:00 пятница 10:00 - 12:00 Тел.: (8-10-245) 325-10-50; 325-10-28 http://bissau.a5.ru
E-mail: russiagb@eguitel.com
Гвинея (Гвинейская Республика) КОП в Конакри Matam-Port. km. 9, B.P. 329, Conakry, Republique de Guinee понедельник, среда 10.00 - 13.00 Тел.: (8-10-224-63) 40-5222 http://www.quinee.mid.ru
E-mail: ambrus@biasy.net ambrusgui@yandex.ru
Германия (Федеративная Республика Германия) КОП в Берлине Behrenstr. 66, 10117 Berlin понедельник - пятница 9.00 - 13.00 Тел.: (8-10-49-30) 226-512-07 http://www.russischebotschaft.de
E-mail: infokonsulat.russiche botshutt.de
  ГК в Лейпциге Tutmgutstrasse 1, 04105 Leipzig понедельник - пятница 8.30 - 13.00 Тел.: (8-10-49-341) 585-18-76, 590-2923, 564-95-28 http://www.russischeskonsulat.de
E-mail: rusgenkon_leipzig@ t-online.de
  ГК в Бонне Waldstrasse, 42, 53177 Bonn понедельник - пятница 8.30 - 13.30 Тел.: (8-10-49-(0)228) 386-79-31, 386-79-30 http://www.ruskonsulat bonn.de
E-mail: info@ruskonsulatbonn.de
  ГК во Франкфуртена-Майне Eschenheimer Anlage 33-34, 60318 Frankfurt am Main понедельник - пятница 9.00 - 13.00 Тел.: (8-10-49-69) 596-74-503 http://www.ruskonsulatfrank furt.de
E-mail: spravka@ruskonsulatfrank furt.de
  ГК в Гамбурге Am Freenteich, 20, 22085 Hamburg понедельник - пятница 9.00 - 12.00 Тел.: (8-10-49-40) 229-52-01, 229-5301, 229-87-42 http://www.generalkonsulatrus-hamburg.de
E-mail: mail@generalkonsulat-rushamburg.de
  ГК в Мюнхене Maria-TheresiaStrasse 17, 81675 Munchen понедельник - пятница 9.00 - 13.00 Тел.: (8-10-49-89) 592-503 http://www.ruskonsmchn.mid. ru
E-mail: ruskonsmchn@ t-online.de
Греция (Греческая Республика) КОП в Афинах 28, Nikiforou Lytra str., Paleo Psychiko-Athens 15452 понедельник - пятница 9.00 - 13.00 Тел.: (8-10-302-10) 672-88-49; (8-1030-693) 674-29-49 http://www.greece.mid.ru
E-mail: consul@hol.gr consulrf@hol.gr
  ГК в Салониках 5, Dimosthenus str., Thessaloniki 54624 понедельник - пятница 9.00 - 13.00 прием по записи Тел.: (8-10-302310) 25-72-01, 2576-66 http://www.saloniki.mid.ru
E-mail: gkrus@profinet.gr thecons@hol.gr
Грузия Секция интересов в Тбилиси (при Посольстве Швейцарии) 0162, Тбилиси, пр. И. Чавчавадзе, 53 понедельник - четверг 9.00 - 18.30 пятница 9.00 - 15.00 Тел.: 8-10-(995-32) 91-27-82 http://www.georgia.mid.ru
E-mail: konsrus@iberiapac.ge
Дания (Королевство Дания) КОП в Копенгагене Kristianiagade 5, 2100 Kobenhavn O понедельник - пятница 9.00 - 11.30 Тел.: (8-10-45-35) 38-2370, 38-2378 http://www.denmark.mid.ru
E-mail: conskucp@get2net.dk
Демократическая Республика Конго КОП в Киншасе 80, Avenue de la Justice, Gombe B.P. 1143, Kinshasa понедельник, среда, пятница 10.00 - 12.00 Тел.: (8-10-243) 998-743-189 http://www.drc.mid.ru
E-mail: amrussie@yandex.ru
Джибути (Республика Джибути) КОП в Джибути B.P.1913 Djibouti, Plateau du Marabout воскресенье, понедельник, среда, четверг 7.30 - 13.00, 16.00 - 19.00 вторник 7.30 - 13.30 Тел.: (8-10-253) 35-20-51 http://www.djibouti.mid.ru
E-mail: russiaemb@intnet.dj
Египет (Арабская Республика Египет) КОП в Каире Cairo, Dokki, Giza str., 95 воскресенье 10.30 - 14.30 вторник: 18.00 - 21.00 среда: 10.30 - 13.00 (только российские граждане) четверг: 10.30 - 13.00 Тел.: (8-10-2023) 761-4511; 748-63-93 http://www.egypt.mid.ru
E-mail: consulru@tedata.net.eg
  ГК в Александрии Saba-Pacha, TagRoussa str. 9, Alexandria воскресенье, вторник, четверг 9.00 - 12.00 Тел.: (8-10-203) 583-3534 http://www.rusconsul.org
E-mail: consalex1@access.com.eg
Замбия (Республика Замбия) КОП в Лусаке P.O. Box 32355, Diplomatic Triangle, Plot N 6407, Longacres, Lusaka понедельник, среда, пятница 09.00 - 12.00 Тел.: (8-10-260-211) 25-21-20, 25-68-02 http://www.zambia.mid.ru
E-mail: Lusaka@dks.ru
Зимбабве (Республика Зимбабве) КОП в Хараре 70 Fife Av., P.O. Box 4250, Harare понедельник, вторник, четверг, пятница 8.15 - 13.00, 14.30 - 18.30 среда 8.15 - 13.15 Тел.: (8-10-263-4) 72-03-49; 70-19-57; 70-19-58; 76-41-22 http://www.zimbabwe.mid.ru
E-mail: russemb@africaonline.co.zw ruscons@mweb.co.zw
Израиль (Государство Израиль) КОП в Тель-Авиве 1, Rehov Ben-Ehuda, Tel-Aviv, 63801 понедельник - пятница 9.00 - 12.00 Тел.: (8-10-972-3) 516-40-19, 516-1525, 510-10-20, 51070-88 http://www.russianembassy. org.il
E-mail: cons_ru@mail. netvision.net.il consul@russianembassy.org.il
  ГК в Хайфе Halonot Ha-City, Pal Yam Avenue, 2, Haifa, 31000, Israel, P.O.B. 306 понедельник - пятница 9.00 - 14.00 Тел.: (8-10-972-4) 866-7551, 866-7552, 866-7556 http://www.haifa.mid.ru
E-mail: gkrussia@netvision.net.il
Индия (Республика Индия) КОП в Нью-Дели Shantipath, Chanakyapuri. New Delhi, 110021 понедельник, вторник, четверг, пятница 9:00 - 14:00 Тел.: (8-10-91-11) 2611-0560, 2467-8564 http://rusembassy.in
E-mail: indconru@gmail.com
  ГК в Ченнаи (Мадрасе) 14, Santhome High Road, Chennai, 600004 понедельник, четверг 8.00 - 14.00, 15.30 - 18.30 вторник, среда, пятница 8.00 - 14.00 Тел.: (8-10-9144) 249-32-320, 249-82-330 http://www.chennai.mid.ru
E-mail: madrasrus@vsnl.net.in
  ГК в Мумбаи 42, Jagmohandas Marg (Nepean Sea Road) Mumbai, 400006 понедельник, среда, пятница 9.00 - 12.00 Тел.: (8-10-9122) 2-363-3627, 2-3633628, 236-77-566 http://www.russiaconsulmum bai.mid.ru
E-mail: consul@mtnl.net.in
  ГК в Калькутте 22A, Raja Santosh Road, Alipore, Calcutta, 700027 понедельник 8.00 - 13.00, 15.30 - 17.30 вторник - пятница 8.00 - 14.30 Тел.: (8-10-9133) 247-97-982 http://www.kolkata.mid.ru
E-mail: rus.consul.kolkata@gmail.com
Индонезия (Республика Индонезия) КОП в Джакарте JI. H.R. Rasuna Said Kav. X-7, 1-2, Kuningan, Jakarta Selatan 12940 понедельник - пятница 9.00 - 13.00 Тел.: (8-10-62-21) 522-51-95 http://www.indonesia.mid.ru
E-mail: rusconsul.jakarta@gmail.com
Иордания (Иорданское Хашимитское Королевство) КОП в Аммане Amman, 3-d circle, Zahran street воскресенье, вторник, четверг 9.00 - 12.00 Тел.: (8-10-9626) 568-2509/10 http://www.jordan.mid.ru
E-mail: amman@dks.ru konsru@orange.jo rusconsjo@mail.ru
Ирак (Иракская Республика) КОП в Багдаде Baghdad, AlMoutanabbi, 605/5/4 вторник, четверг, воскресенье 10.00 - 13.00 Тел.: (8-10-9641) 541-8913; 541-4754(49) E-mail: rusiraq@mail.ru rfemb2@uruklink.net
  ГК в Эрбиле District Dashti Hawler (Erbil Plain), Kelekin Erbil, Kurdistan Region - Iraq воскресенье - четверг 9.00 - 13.00 Тел.: +964-750-13486-74; (8-10-964750) 487-22-00 http://www.RusGenConsErbil.mid.ru
E-mail: erbil@yandex.ru rusgencons-erbil@yandex.ru
Иран (Исламская Республика Иран) КОП в Тегеране Neauphle-le-Chateau street 39, Tehran воскресенье, понедельник, четверг 10.00 - 12.00 Тел.: (8-10-9821) 6672-88-73(74) http://rusembiran.ru
E-mail: teheran@dks.ru rusembiran@parsonline.net
  ГК в Исфагане 11, Telephonkhane St., Masjed-e Sofretchi St, Chaharbagh-e Payin Ave. воскресенье - четверг 8.00 - 13.00, 14.00 - 17.00 Тел.: (8-10-98311) 222-2060; 223-99-51 http://rusembiran.ru
E-mail: rusconsesf@chavoosh.com
  ГК в Реште 82, Pasdaran воскресенье - четверг 8.00 - 13.00, 14.00 - 17.00 Тел.: (8-10-98-131) 322-84-30 http://rusembiran.ru
E-mail: rusconsesf@chavoosh.com
Ирландия КОП в Дублине 184-186 Orwell Road, Rathgar, Dublin 14 понедельник - пятница 9.00 - 11.45 Тел.: (8-10-353-1) 492-34-92; 392-20-48 http://www.ireland.mid.ru
E-mail: duconsul@indigo.ie
Исландия КОП в Рейкьявике Tungata 24, 101 Reykjavik понедельник - пятница 9.00 - 12.00 Тел.: (8-10-354) 561-08-51, 562-0455; 551-51-56 http://www.iceland.mid.ru
E-mail: russcons@internet.is
Испания (Королевство Испания) КОП в Мадриде c.Joaquin Costa, 33, Madrid, 28002 понедельник - пятница 10.00 - 13.00 Тел.: (8-10-34-91) 564-20-49, 411-2957 http://www.rusmad.com
E-mail: consmd@arrakis.es
  ГК в Барселоне Barcelona, av. Pearson, 34 понедельник - пятница 10.00 - 13.30 Тел.: (8-10-34-93) 280-02-20, 280-54-32 http://www.rusbar.com
E-mail: consrusbar@consrusbar.com
Италия (Итальянская Республика) КОП в Риме Via Nomentana, 116, 00161, Roma понедельник - пятница 8.00 - 11.30 Тел.: (8-10-39-06) 442-34149, 44235625 http://www.rusconsroma.com
  ГК в Милане Via Sant'Aquilino, 3, 20148, Milano понедельник - пятница 9.00 - 12.45 Тел.: (8-10-39-02) 487-50-432, 487-05912 http://www.rumilan.com
  ГК в Палермо Viale Orfeo, 18, 90149 Palermo понедельник - пятница 8.30 - 12.30 Тел.: (39-091) 3293-79; 611-39-70; 611-48-99; 684-21-21  
  ГК в Генуе Via Ghirardelli Pescetto, 16, 16167 Genova Nervi понедельник, среда, пятница 9.00 - 12.00 Тел.: (8-10-39-010) 372-60-47, 372-69-04 http://www.rugenova.com
E-mail: consolatoru@tin.it
Йемен (Йеменская Республика) КОП в Сане Sana'a, Yemen Republic, P.O.Box 1087, 26 September str. понедельник 10.00 - 12.00, 13.00 - 14.00 среда 9.00 - 11.00, 12.00 - 13.00 Тел.: (8-10-9671) 278-719; 270-051 http://www.rusemb-ye.org
E-mail: dod@y.net.ye consulSana@y.net.ye consularsector@mail.ru
  ГК в Адене Aden, Yemen Republic, Abyan Beach Road P.O.Box 6001 понедельник, четверг 9.00 - 12.00 Тел.: (8-10-9672) 232-792; 232-242; 231-050 http://www.rusemb-ye.org
E-mail: ura@y.net.ye
Кабо-Верде (Республика КабоВерде) КОП в г. Прайя C.P. 31, Achada de Santo Antonio, Praia, Cabo Verde понедельник, среда, пятница 11.00 - 13.00 Тел.: (8-10-238) 262-27-39 http://www.capeverde.mid.ru
E-mail: Embrus@cvtelecom.cv
Казахстан (Республика Казахстан) КОП в Астане 010000, г. Астана, ул. Бараева, 4 понедельник, вторник, четверг 9.30 - 12.30, 15.30 - 17.30 Тел.: (8-7172) 4407-83 http://www.rfembassy.kz
E-mail: rusposolstvo@at.kz rusconsuLastana@mail.ru
  ГК в Алма-Ате 480090, г. Алма-Ата, ул. Джандосова, 4 понедельник, вторник, четверг 9.30 - 12.30, 15.30 - 17.30 Тел.: (8-7272) 7450-87 http://www.almaata.mid.ru
E-mail: alma-ata@dks.ru gerusalmaata@gmail.com
  К <***> в Уральске 090000, г. Уральск, ул. Мухита, 78 понедельник, среда 9.30 - 13.00, 14.00 - 17.00 пятница 9.30 - 12.45 Тел.: (8-7112) 5085-21; 51-16-26 http://www.uralsk.mid.ru
E-mail: rusconsuralsk@gmail.ru
Камбоджа (Королевство Камбоджа) КОП в Пномпене 213, Blvd. Sothearos, Phnom Penh понедельник, четверг 8.00 - 12.00 Тел.: (8-10-855-23) 21-76-94; 21-09-31 http://www.embrusscambodia. mid.ru E-mail: rusconsinpp@gmail.com
Камерун (Республика Камерун) КОП в Яунде Quartier Bastos, Boulevard de l'URSS, P.O. Box 488, Yaounde, Cameroon понедельник, среда, пятница 10.00 - 13.00 Тел.: (8-10-237-22) 99-91-5627 http://www.rusembcam.org
E-mail: consrusse@camnet.cm
Канада КОП РФ в Оттаве 52 Range Road, Ottawa, Ontario, K 1 N 8 J 5 понедельник - пятница 9.30 - 12.30 Тел.: (8-10-1-1613) 236-72-20 http://rusembassy.ca
E-mail: ottawa@rusembassy.ca
  ГК в Торонто 175 Bloor Street East, South Tower, Suite 801, Toronto, Ontario, M4W 3R8 понедельник - пятница 9.30 - 12.30 Тел.: (8-10-1-416) 962-99-11 http://www.toronto.mid.ru
E-mail: rusconsul@bellnet.ca
  ГК в Монреале 3685, Avenue de Musee, Montreal, Quebec, H 3 G 2 E 1 понедельник - пятница 9.00 - 12.00 Тел.: (8-10-1-514) 843-59-01, 842-53-43 http://www.montreal.mid.ru
E-mail: consulat_mtl@bellnet.ca
Катар (Государство Катар) КОП в Дохе P.O. BOX. 15404, Doha, Qatar New Doha (Qatifiya), Area N 66, street N 804, Villa N 4 воскресенье 11.00 - 14.00 понедельник 17.00 - 19.00 вторник 10.00 - 13.00 Тел.: (8-10-974) 4483-62-31, 44-83-6821 http://www.qatar.mid.ru
E-mail: rusemb@qatar.net.qa
Кения (Республика Кения) КОП в Найроби P.O. Box 30049, Lenana Road, Nairobi, Kenya вторник, четверг 9.00 - 12.00 Тел.: (8-10-254-20) 272-24-62; 272-87-00 E-mail: nbocoms@swiftkenya.com russembkenya@mail.ru
Кипр (Республика Кипр) КОП в Никосии Ag. Prokopiou street, Engomi, Nicosia понедельник - пятница 9.00 - 13.00 Тел.: (8-10-357) 22-77-68-32 http://www.cyprus.mid.ru
E-mail: russia@cytanet.com.cy
Киргизия (Киргизская Республика) КОП в Бишкеке 720001, г. Бишкек, пр. Манаса, д. 55 среда 8.00 - 12.00, 12.45 - 16.00 пятница 8.00 - 12.00 Тел.: (8-10-996-312) 61-09-05 http://www.kyrgyz.mid.ru
E-mail: ruscons@imfico.bishkek.su
  ГК в Оше г. Ош, ул. Патриса Лумумбы, 77 понедельник, вторник, пятница 9.00 - 12.00 четверг 15.00 - 17.00 Тел.: (8-10-9963222) 2-63-04 http://dipkurier.narod.ru
E-mail: genkon@ktnit.kg
Китай (Китайская Народная Республика) КОП в Пекине 100600, Beijing, Dongzhimennei Beizhong str.,4 понедельник - пятница 14.30 - 17.00 Тел.: (8-10-8610) 65-32-12-67, 65-3219-91 http://www.russia.org.cn
E-mail: text@russia.org.cn
  ГК в Гуанчжоу 26A Development Centre, No. 3 Linjiang Dadao, Zhujiang Xincheng, 510623 China понедельник - пятница 9.00 - 12.00 Тел.: (8-1086-20) 8518-50-01/02/03 http://rfcg.org
E-mail: gzconsul@hotmail.com
  ГК в Шанхае 200080, Shanghai, Huangpu Road, 20 понедельник, среда, пятница 9.15 - 12.15 Тел.: (8-10-86-21) 6324-83-83, 6324-2682 http://www.rusconshanghai. org.cn
E-mail: gkshanghai@mail.ru
  ГК в Специальном Административном районе Гонконг 2106, 21/Fl., Sun Hung Kai Centre, 30 Harbour Road, Wanchai, Hong Kong понедельник - пятница 8.30 - 12.30, 14.00 - 18.00 (в пятницу до 17.00) Тел.: (8-10-852) 2877-71-88, 28775024, 2845-5444 http://www.russia.com.hk/
E-mail: russia@hknet.com
  ГК в Шэньяне 110003, г. Шэньян, Нань Шисаньвэйлу, 31 понедельник - четверг 8.30 - 13.00, 14.30 - 17.00 пятница до 16.00 Тел.: (8-10-86-24) 2322-39-27; 232243-27; 2322-44-08 http://rcsy.org
E-mail: ruscons@mail.sy.ln.cn info@rcsy.org
КНДР (Корейская НародноДемократическая Республика) КОП в Пхеньяне DPRK, Phyonyang, Chungkuyok, Sinyangdong понедельник - четверг 14.00 - 16.00 Тел.: (8-10-850-2) 381-31-03; 382-31-04 http://www.dprk.mid.ru
E-mail: Pyongyang@dks.ru consdprk@yahoo.com
  ГК в Чхонджине DPRK, Chondjin Consulate General of Russian Federation понедельник - четверг 14.00 - 16.00 Тел.: (8-10-85-073) 230-203; 230-402 E-mail: chondjin@dks.ru
Колумбия (Республика Колумбия) КОП в Боготе Carrera 4, 75-02, Apartado Aereo 90600, Bogota, D.C., Colombia понедельник, среда, пятница 9.00 - 13.00 Тел.: (8-10-571) 310-07-28 http://www.colombia.mid.ru
E-mail: embajadarusia@cable.net.com
Конго (Республика Конго) КОП в Браззавиле Avenue Felix Eboue, B.P. 2132, Brazzaville, Republique du Congo понедельник, среда, пятница 9.00 - 11.00 Тел.: (8-10-242) 222 811 923, 055 503 014 http://www.congo.mid.ru
E-mail: ambrus_drc@mail.ru
Корея (Республика Корея) КОП в Сеуле 34-16 Chong-dong, Chung-gu, Seoul, 100-120 воскресенье - пятница 09.00 - 13.00, 14.00 - 18.00 Тел.: (8-10-82-2) 318-21-34 http://www.repkorea.mid.ru
E-mail: rusemb@gmail.com
  ГК в Пусане Korea Exchange Bank Bldg., 89-1,4-ka, Chungang-dong, Chung-ku, Pusan, Republic of Korea понедельник, вторник, четверг, пятница 9.30 - 13.00, 14.00 - 17.30 Тел.: (8-10-8251) 441-99-04, 441-99-05 http://www.pusan.mid.ru
E-mail: ruspusan@mail.ru consul.pusan@gmail.com
Коста-Рика (Республика Коста-Рика) КОП в Сан-Хосе Barrio Escalante, de la Iglesia Sta. Teresita, 100 metros al Norte 150 metros al Este, San Jose, Costa Rica понедельник, среда 15.00 - 18.00 пятница 9.00 - 12.00 Тел.: (8-10-506-2) 221-16-39 http://www.costarica.mid.ru
E-mail: embrusa@sol.racsa.co.cr
Кот-д'Ивуар (Республика Котд'Ивуар) КОП в Абиджане B.P. 583 CIDEX 3 Abidjan-Riviera, Republique de Cote d'Ivoire вторник, четверг 9.00 - 12.00 Тел.: (8-10-2252) 243-09-59 E-mail: ambrus@aviso.ci
Куба (Республика Куба) ГК в Гаване 5-a Avenida esq. a 66, N 318, Miramar, La Habana, Cuba понедельник, пятница 9.00 - 12.00 среда 15.00 - 18.00 Тел.: (8-10-537) 204-10-74; 204-10-85 E-mail: ruscons@enet.cu
Кувейт (Государство Кувейт) КОП в Эль-Кувейте Kuwait, Al-Kuwait, Daiya Diplomatic Campus, Plot N 17, P.O. Box 1765SAFAT 13018 воскресенье, среда 10.00 - 13.00 Тел.: (8-10-965) 225-29-243 http://www.kuwait.mid.ru
E-mail: roskons@kuwait.net al-kuwait@dks.ru
Лаос (Лаосская НародноДемократическая Республика) КОП во Вьентьяне Thaphalanxay quarter, km 4, Thadeua str., Vientiane, PO box 490, Laos понедельник - пятница 9.00 - 12.00 Тел.: (8-10-856-21) 31-22-18 http://www.laos.mid.ru
E-mail: conslao@mail.ru vientiane@dks.ru
Латвия (Латвийская Республика) КОП в Риге LV-1010, ул. Дзирнаву, 57, Рига, Латвийская Республика понедельник - четверг 9.00 - 13.00, 15.00 - 17.00; пятница 9.00 - 13.00, 15.00 - 16.00 Тел.: (8-10-371) 6721-25-79 http://www.latvia.mid.ru
E-mail: rusembas@delfi.lv ruscons@apollo.lv ruscons@delfi.lv
  ГК в Даугавпилсе LV - 5403, Латвия, Даугавпилс, ул. Краславас, дом 46 понедельник - четверг 8.30 - 13.00, 14.00 - 17.30 пятница до 16.15 Тел.: (8-10-371-654) 216-44 http://ruscon.latg.lv
E-mail: dgcons@mbox.latg.ev
  ГК в Лиепае LV - 3400, Латвия, Лиепая, ул. Лиепу, дом 27 понедельник - пятница 9.00 - 12.30 выдача документов 15.00 - 15.30 Тел.: (8-10-371) 342-25-17, 343-13-93 http://www.liepaja.mid.ru
E-mail: konsul_liepaja@anet.ev
Ливан (Ливанская Республика) КОП в Бейруте Corniche Al-Mazraa, Mar Elias Al-Btina street, Beirut, Lebanon, B.P. 11-5220 понедельник, среда, пятница 9.00 - 13.00 Тел.: (8-10-961-1) 311561 http://www.lebanon.mid.ru
E-mail: rusembei@.inco.com.lbu consrus@cyberia.net.lb
Ливия (Великая Социалистическая Народная Ливийская Арабская Джамахирия) КОП в Триполи 10, Mustafa Kamel str., Tripoli, Libya воскресенье, вторник, четверг 11.00 - 13.00 Тел.: (8-10-218-21) 444-92-61, 333-05-45 E-mail: tripoli_text@mail.ru Tripoli@dks.ru libconsul@mail.ru
Литва (Литовская Республика) КОП в Вильнюсе Latviu g. 53/54, Vilnius, 2600, Lietuva прием документов: понедельник, вторник, четверг, пятница 8:15 - 11:50 выдача документов: вторник, четверг 14:00 - 16:50 пятница 14:00 - 15:30 Тел.: (8-10-370-5) 272-38-93, 272-33-76 http://www.lithuania.mid.ru
E-mail: kolatvy@rusemb.lt
  ГК в Клайпеде K.Donelaiciu g. 21, Klaipeda, 5800, Lietuva понедельник - пятница 8.00 - 12.30, 15.00 - 16.00 Тел.: (8-10-370-46) 410-759; 410-761; 410-762; 466-651; 49-99-52, 49-99-54 http://www.klaipeda.mid.ru
E-mail: Ruskonsul@klajpeda.omnetel. net
Люксембург (Великое Герцогство Люксембург) КОП в Люксембурге Chateau de Beggen L1719 Luxembourg понедельник, вторник, четверг 10.00 - 12.00 Тел.: (8-10-352) 26-687-476; 26-422333 http://www.ruslux.mid.ru
E-mail: ambruslu@pt.lu
Маврикий (Республика Маврикий) КОП в Порт-Луи P.O. Box 10, Queen Mary Avenue, Floreal, Mauritius вторник, среда, четверг 10.30 - 12.30 Тел.: (8-10-230) 696-1545 E-mail: rusemb.mu@intnet.mu
Мавритания (Исламская Республика Мавритания) КОП в Нуакшоте Nouakchott, Rue Abou Bakr, B.P. 221 понедельник, среда, четверг 10.00 - 13.00 Тел.: (8-10-222) 4525-22-72; 4525-1845; 4525-19-73 E-mail: ambruss@opt.mr
Мадагаскар (Республика Мадагаскар) КОП в Антананариву B.P. 4006, Ambohijatovo, Ivandry, Antananarivo 101, Madagascar вторник, четверг 9.00 - 12.00 Тел.: (8-10-261-20) 225-39-10; 224-23-45 http://www.madagascar.mid.ru
E-mail: antanarivo@wanadoo.mg seconamad@dts.mg
Македония (Республика Македония) КОП в Скопье Pirinska 44, Makedonia, 1000 Skopje вторник, четверг, пятница 9.00 - 13.00 Тел.: (8-10-38-92) 311-7160 http://www.russia.org.mk
E-mail: rusembas@mol.com.mk skopje@dks.ru
Малайзия КОП в Куала-Лумпуре 263 Jalan Ampang, 50450 Kuala Lumpur понедельник, среда, пятница 9.30 - 13.00 Тел.: (8-10-603) 4256-3949 http://www.malaysia.mid.ru
E-mail: consulrf@tm.net.my
Мали (Республика Мали) КОП в Бамако Ambassade de la Federation de Russie en Republique du Mali, B.P. 300, Bamako, Mali понедельник, среда, пятница 10.00 - 13.00 Тел.: (8-10-223) 2021-55-92; 2-021-5177; 2-021-85-40 http://www.rusembmali.mid.ru
E-mail: bamako@dks.ru ambrusmad@wanadoo.mg
Мальта (Республика Мальта) КОП в Валетте Antony Schembri Street San Gwann, Malta понедельник, среда, четверг, пятница 9.00 - 12.00 Тел.: (8-10356) 371-906, 371907 http://www.malta.mid.ru
E-mail: rusconsul@onvol.net
Марокко (Королевство Марокко) КОП в Рабате 4 km, avenue Mohammed VI, Souissi, Rabat понедельник, вторник, четверг, пятница 9.00 - 12.00 Тел.: (8-10-212-537) 75-35-45; 75-3509; 75-36-09 http://www.marocco.mid.ru
E-mail: rusconsmaroc@mail.ru
  ГК в Касабланке 31, Rue Soumaya 20100, Casablanca понедельник, вторник, четверг, пятница 9.00 - 12.00 Тел.: (8-10-212522) 25-57-08, 25-18 -73 http://www.marocco.mid.ru
E-mail: consul@wanadoo.net.ma
Мексика (Мексиканские Соединенные Штаты) КОП в Мехико Jose Vasconcelos 204, Colonia Hipodromo Condesa, Delegacion Cuauhtemoc, Mexico, D.F.,C.P. 06140 понедельник - четверг 8.30 - 13.30, 15.30 - 19.00 пятница 8.30 - 14.30 Тел.: (8-10-525-5-5) 273-16-05, 272-00-23 http://www.embrumex.com.mx
E-mail: embrumex@interner.com.mx vizarus@wanadoo.net.ma casarus@wanadoo.net.ma
Мозамбик (Республика Мозамбик) КОП в Мапуту C.P. 4666, Av. V. Lenine 2445, Maputo, Mocambique вторник, среда, пятница 9.00 - 12.00 Тел.: (8-10-258-21) 41-77-07; 41-73-72 http://www.mozambik.mid.ru
E-mail: consulru@tvcabo.co.mz Maputo@dks.ru www.mozambik.mid.ru
Молдавия (Республика Молдова) КОП в Кишиневе 2004, г. Кишинев, пр. Штефан чел Маре, 153 понедельник, среда, пятница 8.30 - 12.30 Тел.: (8-10-373-22) 23-51-10; 23-49-40 (46) http://www.moldova.mid.ru domino@mdl.net ruscons@mtc.md
Монголия КОП в Улан-Баторе Enkhtayvany gudamzh, A-6, Ulaanbaatar, Mongolia понедельник, вторник, четверг 14.00 - 16.00 пятница 14.00 - 15.00 Тел.: (8-10-976-11) 32-60-37 http://www.mongolia.mid.ru
E-mail: embassy_ru@mongol.net
  ГК в Дархане Zaluuchuudyn gudamzh, 13, Darhan somon, Darhan-Uul aimag, Mongolia понедельник, вторник, четверг, пятница 14.00 - 16.00 Тел.: (8-10-97601372) 23-996; 28951 http://www.mongolia.mid.ru
E-mail: cons-dar@mongol.net cons-dar@pablica.ub.mng.net
  ГК в Эрднэте Erdnet, Orhon aimag, Mongolia понедельник, вторник, четверг, пятница 14.00 - 16.00 Тел.: (8-10-97601352) 73-711, 23009 http://www.mongolia.mid.ru
E-mail: consulrus@mongol.net
Мьянма (Союз Мьянма) КОП в Янгоне 38, Sagawa Road, Yangon, Myanmar понедельник - пятница 9.00 - 13.00 Тел.: (8-10-951) 254-553 http://www.myanmar.mid.ru
E-mail: yangon@dks.ru
Намибия (Республика Намибия) КОП в Виндхуке 4 Christian Street, P.O. Box 3826, Windhoek 9000 понедельник, среда, пятница 8.00 - 12.00 Тел.: (8-10-264-61) 22-86-71; 23-16-69 E-mail: rusemnam@mweb.com.na
Непал КОП в Катманду P.O.Box 123, Baluwatar, Kathmandu, Nepal понедельник, среда, пятница 10.00 - 11.00 Тел.: (8-10-97-71) 441-21-55, 441-10-63 http://www.nepal.mid.ru
E-mail: rusconsul@.mos.com.np
Нигерия (Федеративная Республика Нигерия) КОП в Лагосе 5, Walter Carrington Crescent, Victoria Island, Lagos, Nigeria P.O.Box 2723, Marina, Nigeria понедельник, вторник, четверг 9.00 - 13.00 Тел.: (8-10-234-1) 261-50-22; 261-3359; 461-39-49 http://www.rusemb-nigeria.ru
E-mail: rusemlagos@vgccl.net
  Представительство в г. Абудже 15 Tennessee Crescent, off Panama Street, Maitama, Abuja, Nigeria понедельник, вторник, четверг, пятница 9.00 - 14.00 Тел.: (8-10-234) 803-079-13-40; 812 139 37 21 http://www.rusemb-nigeria.ru
Нидерланды (Королевство Нидерландов) КОП в Гааге Andries Bickerweg 2, 2517 JP Den Haag, Holland понедельник - пятница 9.00 - 13.00 Тел.: (8-10-3170) 364-6473, 364-0780; 364-13-91; 346-88-88 http://www.netherlands.mid. ru
E-mail: ifocon@curomt.nl
Никарагуа (Республика Никарагуа) КОП в Манагуа Nicaragua, Managua, Las Colinas, Vista Alegre, 214 вторник 16.00 - 18.00 среда, четверг 9.00 - 12.00 Тел.: (8-10-505) 279-94-60 http://www.nicaragua.mid.ru
E-mail: rosia@cablenet.com.ni
Новая Зеландия КОП в Веллингтоне 57 Messines Road, Karori, Wellington понедельник - пятница 9.30 - 13.00 Тел.: (8-10-644) 476 -67-42; 476-95-48; 476-61-13 http://www.newzealand.mid.ru
E-mail: consul@rus.co.nz
Норвегия (Королевство Норвегия) КОП в Осло Norge, 0244 Oslo 2, Drammensveien 74 понедельник - пятница 8.00 - 12.00, 13.30 - 16.00 Тел.: (8-10-47) 2255-17-63 http://www.norway.mid.ru
E-mail: konsul@online.no
  ГК в Киркенесе Norge, 9900 Kirkenes, Postbox 98, Radhusplassen понедельник - пятница 9.00 - 12.00 Тел.: (8-10-47) 7899-37-37; 78-99-3738 http://www.norway.mid.ru
E-mail: genkons@online.no
  К в Баренцбурге (о. Шпицберген) Norge, Svalbard, Barentsburg, Den Russiske Foderasjons Konsulat понедельник, вторник 15.00 - 17.00; четверг, пятница 10.00 - 12.00 Тел.: (8-10-47) 7902-17-85 http://www.norway.mid.ru
E-mail: ksvalbar@online.no
Объединенные Арабские Эмираты КОП в Абу-Даби Abu-Dhabi, Shark-9, Khalifa str., N 65, 67, P.O. Box N 8211 воскресенье, четверг 10.30 - 13.00 вторник 17.00 - 20.00 Тел.: (8-10-971-2) 672-35-16 http://www.uae.mid.ru
E-mail: rusconsl@emirates.net.ae
  ГК в Дубае Dubai, Jumeirah, Str.6B, Villa No 21, Community No 367 - 432, Um Al Sheif понедельник, вторник, четверг 10.00 - 13.30 среда 10.00 - 13.30, 15.00 - 17.00 Тел.: (8-10-971) 4223-12-72; 4-328-5347 http://www.gconsdubai.mid.ru
E-mail: rusconsul@eim.ae g-asatrian@mail.ru
Оман (Султанат Оман) КОП в Маскате Mascat, Ruwi, P.O.Box 80, postalcode 112 воскресенье, понедельник, среда 10.00 - 13.00 Тел.: (8-10-968) 925-26-73; 24-60-2893 E-mail: rusoman@omantel.net.om azzgard@mail.ru
Пакистан (Исламская Республика Пакистан) КОП в Исламабаде Diplomatic Enclave, Ramna-4, Islamabad, Pakistan вторник, четверг 9.00 - 12.00 Тел.: (8-10-92-51) 260-08-13; 260-08-12 http://www.pakistan.mid.ru
E-mail: Islamabad@dks.ru
  ГК в Карачи Plot No. FL-1, Block-4, Scheme-5, Clifton, Karachi, Pakistan понедельник - пятница 10.00 - 13.00 Тел.: (8-10-92-21) 586-02-65, 586-1336, 587-57-81 http://www.rusconsulkarachi. mid.ru
E-mail: rfconsul@gmail.com
Палестина (Государство Палестина) Представительство Российской Федерации при Палестинской национальной администрации Ramallah, Al-Bira, Gemzo compaund понедельник, вторник, четверг, пятница 11.00 - 13.00 Тел.: (8-10-972) 240-09-70/72 E-mail: russianmission@russianmissio n.ps
Панама (Республика Панама) КОП в Панаме Bella Vista, Ave. Manuel Espinoza Batista, Hotel "Crowne Plaza", Edificio International Business Center (I.B.C.), piso 10, Panama понедельник, среда 9.00 - 12.00 Тел.: (8-10-507) 264-1408, 264-1635 http://www.panama.mid.ru
E-mail: emruspan@sinfo.net
Парагвай (Республика Парагвай) КОП в Асунсьоне Calle Molas Lopez, edificio "Las Lomas", Barrio Las Lomas, Asuncion понедельник, вторник, пятница 9.00 - 12.00 Тел.: (8-10-59-521) 293-000; 293-523, доб. 240  
Перу (Республика Перу) КОП в Лиме Avenida Salaverry, 3424, San Isidro, Lima вторник, пятница 10.00 - 13.00 четверг 15.30 - 18.00 Тел.: (8-10-511) 264-04-04; 264-00-36 http://www.embajada-rusa.org
E-mail: rosconsul@infonegocio.net.pe
Польша (Республика Польша) КОП в Варшаве ul. Belwederska, 25C, 00-761, Warszawa понедельник, вторник, четверг, пятница 8.00 - 12.00 Тел.: (8-10-48-22) 849-51-11, (8-10-4822) 849-26-27 http://www.rusemb.pl
E-mail: consulate@russia.internetdsl .pl
  ГК в Гданьске ul. Stefana Batorego, 15, 80-251 Gdansk - Wrzeszcz понедельник, среда, пятница 08.30 - 12.30 Тел.: (8-10-48-58) 341-10-88, 341-96-39 http://www.rusemb.pl
E-mail: konsvisagdn@poczta.onet.pl
  ГК в Познани ul. Bukowska, 53a, 60-567, Poznan понедельник, среда, пятница 08.30 - 12.30 Тел.: (8-10-48-61) 841-77-40; 841-75-23 http://www.rusemb.pl
E-mail: krpoznan@mail.ru
  ГК в Кракове ul. Biskupia 7, 31144 Krakow понедельник, среда, пятница 08.30 - 12.30 Тел.: (8-10-48-12) 422-26-47, 634-06-66 http://www.rusemb.pl
E-mail: konskrk@pro.onet.pl
Португалия (Республика Португалия) КОП в Лиссабоне Rua Visconde de Santarem, 59, 1000286 Lisboa понедельник - пятница 9.00 - 13.00 прием четверг 9.15 - 12.15 (строго по записи) Тел.: (8-10-351-21) 846-44-76, 849-07-11 http://www.portugal.mid.ru
E-mail: liconsul@mail.telepac.pt
Руанда (Республика Руанда) КОП в Кигали 19, Avenue de l'Armee, B.P. 40, Kigali понедельник, среда 14.00 - 17.00 пятница 10.00 - 12.00 Тел.: (8-10-250) 575-286 http://www.rwanda.mid.ru
E-mail: ambruss@rwandatel1.rwanda1. com ambruss@rwanda1.com
Румыния КОП в Бухаресте Bucuresti, Sos. Kiseleff, 6 понедельник, вторник, четверг, пятница 9.00 - 12.30 Тел.: (8-10-4-021) 222-15-56; 22-13-89 http://www.romania.mid.ru
E-mail: ruscons2@euroweb.ro
  ГК в Констанце Constanta, str. Mihai Viteazu, 5 понедельник, вторник, пятница 8.00 - 13.00 Тел.: (8-10-40-241) 61-51-68; 61-51-68 http://www.constantza.mid.ru
E-mail: consfr@euroweb.ro
Саудовская Аравия (Королевство Саудовская Аравия) КОП в Эр-Рияде P.O.Box 94308 Riyadh 11693 Russian Embassy, Al-Wasiti str., Rahmania, bld. 13 понедельник, среда, суббота 10.00 - 13.00 Тел.: (8-10-966-1) 481-18-44; 481-1890; 481-18-75 E-mail: springmail@digi.net.sa springmail@arab.net.sa
  ГК в Джидде Jeddah 21454, P.O. BOX 15786, Al-Andalus str., 14 суббота, понедельник, вторник 9.00 - 13.00 Тел.: (8-10-966-2) 665-92-12; (8-10-966 -2) 665-92-55 http://www.jeddah.mid.ru
E-mail: ruscons1@awalnet.net.sa
Сейшельские Острова (Республика Сейшельские Острова) КОП в Виктории P.O. Box 632, Victoria, Mahe, Seychelles понедельник - четверг 10.00 - 16.30; пятница 10.00 - 13.00 Тел.: (8-10-248) 26-65-90 E-mail: rfembsey@seychelles.net
Сенегал (Республика Сенегал) КОП в Дакаре Avenue Jean Jaures x Rue Carnot, B.P. 3180 Dakar, Senegal понедельник, среда, пятница 9.00 - 12.00 Тел.: (8-10-221-33) 821-59-60; 822-2325; 822-48-21 http://www.senegal.mid.ru
E-mail: consru@sentoo.sn ambrus@.sentoo.sn consulat.russie@orange.sn
Сербия (Республика Сербия) КОП в Белграде 11000, Beograd, ul. Deligradska, 32 понедельник, среда, пятница 9.00 - 12.00 Тел.: (8-10-38-111) 361-39-64 http://www.ambasadarusije.rs
E-mail: ambarusk@cunet.ru
Сингапур (Республика Сингапур) КОП в Сингапуре 51, Nassim Road, Singapore 258439 понедельник - пятница 10.00 - 12.00 Тел.: (8-10-65) 6737-00-48 http://www.russia.org.sg
E-mail: rusconsin@gmail.com consul@russia.org.sg
Сирия (Сирийская Арабская Республика) КОП в Дамаске Omar Ben Al Khattab str., Adauwi, Damascus, Syrian Arab Republic, P.O.Box 3153 понедельник, вторник, четверг, пятница 11.00 - 13.00 Тел.: (8-10-963-11) 442-31-65; 442-20-11 http://ruemsy.ru
E-mail: ruconssy@scs-net.org rusemb@scs-net.org
  ГКо в Алеппо El Mouhafazat, Aleppo, Syrian Arab Republic, P.O.Box 1050 вторник - пятница 9.00 - 13.00 Тел.: (8-10-963-21) 223-24-01 gencons@scs-net.org
Словакия (Словацкая Республика) КОП в Братиславе ul. Godrova 4, 811 06, Bratislava, Slovenska Republika понедельник, среда, пятница 9.00 - 12.00 Тел.: (8-10-421-2) 544-17-929; 544-12389 http://www.rusemb.sk
E-mail: runzulat@rusemb.sk
Словения (Республика Словения) КОП в Любляне ul. Tomsiceva, 9, 1000 Ljubljana, Slovenija понедельник, среда, пятница 8.30 - 11.00 Тел.: (8-10-38-61) 425-41-42; 425-6875; 422-49-20; 42241-42 http://www.rus-slo.mid.ru
E-mail: ambrus.slo@siol.net
Судан (Республика Судан) КОП в Хартуме P.O. Box 1161,B1. A.10, Street 5, NewExtension, Khartoum понедельник, среда 10.00 - 14.00 Тел.: (8-10-249) 183-471-042 http://www.sudan.mid.ru
E-mail: rfsudan@hotmail.com
США (Соединенные Штаты Америки) КОП в Вашингтоне 2641 Tunlaw Rd., NW Washington, DC 20007 понедельник - пятница 9.30 - 13.00, 14.00 - 17.00 (пятница до 16.00) Тел.: (8-10-1-202) 939-89-11 http://www.russianembassy. org
E-mail: waconsru@prodigy.net
  ГК в Нью-Йорке 9 East 91 Street, New York, NY, 10128, USA понедельник - пятница 9.30 - 13.00, 14.00 - 17.00 (пятница до 16.00) Тел.: (8-10-1-212) 348-17-17; 348-57-62 http://www.ruscon.org
E-mail: mail@ruscon.org
  ГК в Сан-Франциско 2790 Green Street, San Francisco, CA., 94123, USA понедельник - пятница 9.00 - 12.00 Тел.: (8-10-1-415) 292-55-55 http://www.consulrussia.org
E-mail: consulsf@sbcglobal.net
  ГК в Сиэтле 2323 Westin Building, 2001 6th Avenue, Seattle, WA., 98121, USA понедельник - пятница 9.00 - 12.00, 14.00 - 16.45 Тел.: (8-10-1-206) 728-02-32 http://www.netconsul.org
E-mail: consul@seanet.com
  ГК в Хьюстоне 1333 West Loop South, Ste. 1300, Houston, TX 77027 понедельник - пятница 9.00 - 12.00 Тел.: (8-10-1-713) 337-33-00 http://www.rusconhouston. mid.ru
E-mail: info@rusconshouston.org
Таджикистан (Республика Таджикистан) КОП в Душанбе 734026, г. Душанбе, ул. Абуали ибн Сино 29/31 понедельник - четверг 9.00 - 12.30 Тел.: (8-10-99-237) 235-26-35, 236-2441, 235-98-27 http://www.rusemb.tj
E-mail: Dushanbe@dks.ru ogniva@sugdien.com
  ГК в Ходженте 735706, г. Ходжент, Согдийская обл., ул. Сыр-Дарья, д. 21 понедельник - четверг 9.30 - 13.00, 15.00 - 17.30 Тел.: (8-10-9923422) 6-46-73; 6-04 -11; 4-01-85 http://www.consulrus.tj
E-mail: ogniva@sugdien.com
Таиланд (Королевство Таиланд) КОП в Бангкоке 78 Sap Road, Bangkok, 10500 Thailand понедельник, вторник, четверг, пятница 9.00 - 12.00 Тел.: (8-10-66-2) 234-20-12 http://www.thailand.mid.ru
E-mail: consulbkk@rabler.ru
Танзания (Объединенная Республика Танзания) КОП в Дар-эс-Саламе P.O. Box 1905, Plot N 73, Ali Hassan Mwinyi Road, Dar es Salaam, Tanzania понедельник - четверг 9.00 - 12.30 пятница 9.00 - 13.00 Тел.: (8-10-255-22) 266-60-46, 266-60-05 http://www.tanzania.mid.ru
E-mail: embruss@bol.co.tz darconsul@bol.co.tz
Тунис (Тунисская Республика) КОП в Тунисе 4, Rue des Bergamotes, El-Manar 1, Tunis 2092, Tunisie вторник, среда, пятница 9.00 - 11.00 Тел.: (8-10-216-71) 882-757 http://www.tunisie.mid.ru
E-mail: consul.russie@email.ati.tn russie@emb_rus.intl.tn tunconsul@mail.ru
Туркменистан КОП в Ашхабаде 744005, г. Ашхабад, пр-т им. Сапармурата Туркменбаши, 11 понедельник - пятница 9.30 - 12.30, 15.00 - 18.00 (пятница до 17.00) Тел.: (8-10-993-12) 35-70-41 http://www.turkmenistan.mid. ru
E-mail: konsul-rf@online.tm
  Консульский пункт Посольства в г. Туркменбаши г. Туркменбаши, ул. Небитчилар, 18д понедельник - пятница 9.30 - 12.30, 15.00 - 18.00 (пятница до 17.00) Тел.: (8-10-99-243) 2-14-06 http://www.turkmenistan.mid. ru
Турция (Турецкая Республика) КОП в Анкаре Karyagdi Sok. 5, Cankaya, Ankara, Turkey понедельник, среда, пятница 9.00 - 12.30 Тел.: (8-10-90-312) 440-94-85 http://www.turkey.mid.ru/
E-mail: ankaracons@yandex.ru
  ГК в Стамбуле Istiklal Cad, 219225a, 34430, Beyoglu, Istanbul, Turkey понедельник, вторник, четверг, пятница 10.00 - 12.00 Тел.: (8-10-90-212) 292-51-01, 292-5102, 292-51-03 http://www. istanbul.turkey.mid.ru
E-mail: visavi@turk.net
  ГК в Анталье Park sok, 30, Yenikapi, Antalya, Turkey понедельник - пятница 9.00 - 13.00 Тел.: (8-10-90-242) 248-32-02; 248-42-81 http://www.antalya.mid.ru
E-mail: rfconsulate@ttmail.com
  ГК в Трабзоне Refik Cesur Sok. 6, Ortahisar, Trabzon, Turkey понедельник - пятница 9.30 - 13.00, 14.30 - 17.00 Тел.: (8-10-90-462) 326-27-28 E-mail: trabzon@dks.ru Trabzon@yandex.ru
Уганда (Республика Уганда) КОП в Кампале Kampala, Malcolm X Avenue, Plot 28, P.O. Box 7022 вторник - четверг 10.00 - 12.00 Тел.: (8-10-256-414) 232-476 E-mail: kampala@dks.ru russemb@utlonline.co.ug
Узбекистан (Республика Узбекистан) КОП в Ташкенте 700015, г. Ташкент, ул. Нукус, 83 понедельник - пятница 9.00 - 13.00 Тел.: (8-10-998-71) 120-35-14/19/17 htro://www.russia.uz
E-mail: consul@albatros.uz
Украина КОП в Киеве г. Киев, ул. Кутузова, 8 понедельник, вторник, четверг 9.30 - 17.00 (перерыв с 13.00 до 14.30); среда, пятница 9.30 - 13.00 Тел.: (8-10-38-044) 284-67-01, 284-64-31 E-mail: consul@ruscons.kiev.ua
  ГК в Харькове 61024, Украина, г. Харьков, ул. Ольминского, д. 22 понедельник - пятница 9.30 - 12.30, 15.00 - 17.00 Тел.: (8-10-38-057) 700-00-56, 715-79-97 http://www.kharkov.mid.ru
E-mail: kharkiv@dks.ru consul@megacom.ua
  ГК во Львове 79017, г. Львов, ул. К. Левицкого, 95 понедельник - пятница 9.15 - 13.00, 15.00 - 17.45 (пятница до 16.30) Тел.: (10-380-32) 244-24-28 http://www.lviv.mid.ru
E-mail: konsrus@lviv.farlep.net
  ГК в Одессе Украина, 65009, г. Одесса, Гагаринское плато, дом 14 понедельник, вторник, среда, пятница 9.00 - 13.00, 15.00 - 18.00 Тел.: (8-10-38-048) 784-15-42 http://www.odessa.mid.ru
E-mail: gencon.rf.od@farlep.net
  ГК в Симферополе г. Симферополь, ул. Одесская, 3А понедельник - пятница 9.15 - 12.30, 14.00 - 17.00 (пятница до 16.00) Тел.: (8-10-38-0652) 24-82-17, 24-82-19 http://www.simferopol.mid. ru
E-mail: rucons@utel.net.ua
Уругвай (Восточная Республика Уругвай) КОП в Монтевидео Bulevar Espana 2741, Montevideo, Uruguay понедельник, среда, пятница 9.00 - 12.00 Тел.: (8-10-5982) 708-55-45 http://www.uruguay.mid.ru
E-mail: embaru@montevideo.uy
Филиппины (Республика Филиппины) КОП в Маниле 1245 Acacia Road, Dasmarinas Village, Makati, Metro Manila, Philippines понедельник - пятница 9.30 - 12.00 Тел.: (8-10-63-2) 810-95-81; 893-42-02 http://www.philippines.mid. ru
E-mail: rusemb@i-manila. com.ph
Финляндия (Финляндская Республика) КОП в Хельсинки Tehtaankatu 1 b, 00140, Helsinki, Suomi понедельник - четверг 9.00 - 12.00, 14.00 - 16.30 пятница 9.00 - 12.00 Тел.: (8-10-35-89) 66-14-49(8), 622-1812 http://www.rusembassy.fi
E-mail: consdep@mail.ru
  ГК в Турку Vartiovuorenkatu 2, 20700 Turku, Suomi понедельник - пятница 9.00 - 11.30, вторник 9.00 - 11.30, 14.00 - 16.00 Тел.: (8-10-358-2) 233-64-41 http://www.rusconsulturku.com
E-mail: rusconsul.turku@co.inet.fi
  К на Аланских островах (Мариехамн) N. Esplanadgatan 11, 22100, Mariehamn, Eland, Suomi понедельник - пятница 9.30 - 12.00 Тел.: (8-10-358-1) 81-95-24 E-mail: rusconsulat.aland@co.inet.fi
Франция (Французская Республика) КОП в Париже 40-50, Boulevard Lannes, 75116 Paris понедельник, вторник, среда, четверг 9.00 - 12.00 Тел.: (8-10-331) 45-04-05-01, 45-0304-07 http://www.france.mid.ru
E-mail: paris@dks.ru
  ГК в Марселе (и Монако) 8, av. Ambrois Pare, Marseille, 13008 понедельник, вторник, четверг, пятница 9.00 - 12.00 Тел.: (8-10-334) 91-77-15-25, 91-7626-79 http://www.marseille.mid.ru
E-mail: consrusmarseille@wanadoo.fr
  ГК в Страсбурге 6, place Sebastien Brant, 67000 Strasbourg понедельник, вторник, четверг, пятница 9.00 - 12.00 Тел.: (8-10-333) 8836-73-15, 88-36-9785 http://www.strasbourg.mid.ru
E-mail: rcacons@yahoo.fr
Хорватия (Республика Хорватия) КОП в Загребе Bosanska, 44, 10000 Zagreb понедельник, среда, пятница 9.00 - 12.00 Тел.: (8-10-385-1) 375-5038, 375-5904 http://www.zagreb.mid.ru
E-mail: ruscons@zg.htnet.hr
ЦАР (Центральноафриканская Республика) КОП в Банги Avenue du President Gamal Abdel Nasser, B.P. 1405, Bangui, Republique Centrafricaine вторник, пятница 10.00 - 12.00 Тел.: (8-10-236) 216-103-11 http://www.rca.mid.ru
E-mail: rusconsrca@yandex.ru
Чад (Республика Чад) КОП в Нджамене 2 Rue Adjudant Collin, B.P. 891, N'Djamena, Republique du Tchad вторник, пятница 8.00 - 11.00 Тел.: (8-10-235) 2252-57-19 E-mail: amrus@intnet.td rusam@intnet.td
Черногория КОП в Подгорице 81000, Podgorica, ul. Velise Mugose, 1 понедельник, среда, пятница 9.00 - 12.00 Тел.: (8-10-382-20) 273-104 http://www.ambrus.me
E-mail: gencons.ru@cg.yu
Чехия (Чешская Республика) КОП в Праге nam. Pod Kastany 1, Praha 6 - Bubenec, Ceska Republika понедельник - пятница 9.00 - 12.00 Тел.: (8-10-420) 233-37-4093 http://www.czech.mid.ru
E-mail: consulpraha@rambler.ru
  ГК в Брно ul. Hlinky 142-b, 60300 Brno, Ceska Republika понедельник, среда, пятница 9.00 - 13.00 Тел.: (8-10-420-543) 232-157 http://www.brno.mid.ru
E-mail: gk-karlovyvary@rambler.ru
  ГК в Карловых Варах ul. Petra Velikeho 18, 36000 Karlovy Vary, Ceska Republika понедельник, среда, пятница 9.00 - 13.00 Тел.: (8-10-420353) 221-325, 221324 http://www.czech.mid.ru
E-mail: gkkv@iol.cz
Чили (Республика Чили) КОП в Сантьяго Av. Americo Vespucio 2127, Vitacura, Santiago, Chile понедельник 9.00 - 13.00 среда 15.00 - 19.00 Тел.: (8-10-56-2) 208-85-32, 263-5296, 208-78-40 http://www.chile.mid.ru
E-mail: consrusia@.netline.cl
Швейцария (Швейцарская Конфедерация) КОП в Берне Brunnadernrain 37, 3006 Bern, die Schweiz понедельник, вторник, среда, пятница 9.00 - 12.00 Тел.: (8-10-41-31) 352-0567, 352-0568 http://www.switzerland.mid. ru
E-mail: konsulat@datacomn.ch
  ГК в Женеве Rue Schaub 24, 1202 Geneve, Suisse понедельник, среда, пятница 9.00 - 12.00 Тел.: (8-10-41-22) 734-9083 http://geneva.dks.ru
E-mail: consulat.russie@bluewin.ru
Швеция (Королевство Швеция) КОП в Стокгольме Gjoerwellsgatan 31, SE-112 60 Stockholm, Sverige понедельник - пятница 9.00 - 12.00 Тел.: (8-10-46-8) 619-04-70, 656-67-92 http://www.ryssland.se
E-mail: consrust@info.telia.com
  ГК в Гетеборге St. Sigfridsgatan 1, Box 5093, 40222 Goteborg, Sverige понедельник - пятница 8.30 - 13.00, 14.00 - 17.30 (пятница до 16.45) Тел.: (8-10-46-31) 40-80-84 http://www.gothenburg.mid.ru
E-mail: consrugt@info.telia.com
Шри-Ланка (Демократическая Социалистическая Республика ШриЛанка) КОП в Коломбо 62 Sir Ernest de Silva Mawatha, Colombo-7, Sri-Lanka понедельник 8.00 - 14.30, 16.00 - 19.00 вторник - пятница 08.00 - 14.30 Тел.: (8-10-9411) 257-35-55, 257-49-59 http://www.sri-lanka.mid.ru
E-mail: ruscons@itmin.net
Эквадор (Республика Эквадор) КОП в Кито Calle Reina Victoria, 462 y Roca. Apartado 1701-9738, Quito, Ecuador понедельник - пятница 10.00 - 12.00 Тел.: (8-10-593-2) 250-5089, 252-63-61 http://www.ecuador.mid.ru
E-mail: conruecu@uio.satnet.net
Эритрея (Государство Эритрея) КОП в Асмэре Zobel St. 21, P.O. Box 5667, Asmara, Eritrea понедельник - пятница 9.00 - 12.00 Тел.: (8-10-29-11) 12-71-72 E-mail: rusemb@eol.com.er asmear@yandex.ru
Эстония (Эстонская Республика) КОП в Таллине 10133, Таллин, ул. Лай, 18, Эстонская Республика понедельник - пятница 9.00 - 12.30, 14.30 - 17.00 Тел.: (8-10-372) 646-4256, 646-41-66 http://www.rusemb.ee
E-mail: konsruesti@mail.ru
  ГК в Нарве 20307, г. Нарва, ул. Кирику, 8, Эстонская Республика понедельник - пятница 8.45 - 13.00, 14.00 - 16.00 Тел.: (8-10-372-35) 60-652, 60-088 http://www.rusemb.ee/narva/
E-mail: narvacom@hot.ee
  Канцелярия КОП в Тарту 51003, Тарту ул. Юликооли, 1, Эстонская Республика понедельник, вторник, четверг, пятница 9.00 - 12.00, 14.30 - 16.00 Тел.: (8-10-372-7) 40-30-24 http://www.rusemb.ee/tartu/
E-mail: tarturus@hot.ee
Эфиопия (Федеративная Демократическая Республика Эфиопия) КОП в Аддис-Абебе P.O.Box 1500, Yeka Kifle-Ketema, Kebele 08, FikreMariam Street, Addis Ababa, Ethiopia понедельник - пятница 10.00 - 12.00 Тел.: (8-10-251116) 61-2054, 61-2060 E-mail: addis-abeba@dles.ru russemb2@ethionet.et
ЮАР (ЮжноАфриканская Республика) КОП в Претории 316 Brooks Street Butano Building, Menlo Park 0081, Pretoria, P.O. Box 6743, Pretoria 0001, Republic of South Africa понедельник - пятница 8.30 - 11.30 Тел.: (8-10-2712) 362-7090, 344-4812 http://www.russianembassy. org.za
E-mail: rco@pixie.co.za ruspospr@mweb.co.za
  ГК в Кейптауне 2-nd Floor, Southern Life Centre, 8 Riebeek Street, Cape Town, Republic of South Africa понедельник - пятница 9.00 - 12.00 Тел.: (8-10-2721) 418-3656, 418-3657, 419-56-36 http://www.capetown.southafr ica.mid.ru
E-mail: rusco@southernlifecentre.co. za
Южная Осетия КОП в Цхинвале 373570, г. Цхинвал, ул. Гри Кочиева, д. 6 понедельник, среда 11.30 - 12.30; вторник, четверг 10.30 - 12.30, 14.30 - 17.30 Тел.: (8-9974) 4548-77 http://www.rfsosetia.mid.ru
E-mail: consul.ossetia@yandex.ru
Ямайка КОП в Кингстоне 22 Norbrook Drive, Kingston 8, Jamaica понедельник - четверг 8.00 - 15.00 пятница 8.00 - 14.30 Тел.: (8-101-876) 924-1048 http://www.jamaica.mid.ru
E-mail: rusembja@colis.com
Япония КОП в Токио 1-1, Azabudai; 2chome, Minato-ku, Tokyo, Japan, 106-0041 понедельник - пятница 9.30 - 12.30, 14.30 - 16.30 Тел.: (8-10-81-3) 3583-4445, 3586-0408 http://www.russia-emb.jp
E-mail: embassy@u01.gate01.com
  ПС в Ниигате FAI-BIRU, 1-20-5, SASAGUCHI, Niigata, Japan, 950 понедельник - пятница 9.30 - 12.00, 14.00 - 17.00 Тел.: (8-10-8125) 244-6015, 244-6315 E-mail: niicons@be.wakwak.com niigata@dks.ru
  ГК в Осаке Toyonaka-shi, Nishi Midorigaoka 1-2-2, Osaka-fu, Japan, 560-0005 понедельник - пятница 9.30 - 12.30 Тел.: (8-10-81-66) 848-3452, 848-3451 E-mail: aat59340@par.ord.ne.jp
  ГК в Саппоро 826, Nishi 12-chome Minami 14-jo, Chuoku, Sapporo, Japan, 064-0914 понедельник - пятница 14.00 - 16.00 Тел.: (8-10-81-11) 561-3171 http://www1.odn.ne.jp/ruscon s_sapporo
E-mail: caa09680@pop01.odn.ne.jp
  ГК в Саппоро (отделение в Хакодатэ) Hakodate ci, Motomati14-1, Sapporo, Japan вторник - пятница 10.00 - 12.00 Тел.: (8-10-81-38) 24-82-01 http://www1.odn.ne.jp/ruscon s_sapporo
E-mail: hacon@ms7.ncv.ne.jp

<*> - КОП - консульский отдел посольства.

<**> - ГК - генеральное консульство.

<***> - К - консульство.

Приложение N 2
к Административному регламенту
Министерства иностранных дел
Российской Федерации и Министерства
юстиции Российской Федерации
по предоставлению государственной
услуги по истребованию личных
документов, утвержденному приказом
МИД России и Минюста России
от 29 июня 2012 г. N 10489/124

ИНФОРМАЦИЯ О МЕСТЕ НАХОЖДЕНИЯ, ГРАФИКАХ РАБОТЫ, СПРАВОЧНЫХ ТЕЛЕФОНАХ, АДРЕСАХ ОФИЦИАЛЬНЫХ САЙТОВ И ЭЛЕКТРОННОЙ ПОЧТЫ ТЕРРИТОРИАЛЬНЫХ ОРГАНОВ - ПРЕДСТАВИТЕЛЬСТВ МИД РОССИИ НА ТЕРРИТОРИИ РОССИЙСКОЙ ФЕДЕРАЦИИ

ПРЕДСТАВИТЕЛЬСТВО МИД РОССИИ (ТЕРРИТОРИЯ ДЕЯТЕЛЬНОСТИ) МЕСТО НАХОЖДЕНИЯ ГРАФИК РАБОТЫ СПРАВОЧНЫЕ ТЕЛЕФОНЫ АДРЕСА ОФИЦИАЛЬНЫХ САЙТОВ И ЭЛЕКТРОННОЙ ПОЧТЫ
1 2 3 4 5
в г. Архангельске (Архангельская обл.) 163000, ул. Карла Либкнехта, 2, каб. 229 понедельник - пятница 9.00 - 18.00 Тел.: (8182) 21-11-13, 21-12-93 Факс: 21-13-00 http://www.arkhangelsk.mid.ru/
E-mail: midarkh@atnet.ru, arhmid@atnet.ru
в г. Астрахани (Республика Калмыкия, Астраханская обл.) 414000, ул. Ленина, 20 понедельник - пятница 9.00 - 18.00 Тел.: (8512) 39-05-00, 44-78-00 Факс: 44-78-01 http://www.astrakhan.mid.ru/
E-mail: ast_mid@astrakhan.net,
midtech@astrakhan.net,
middip@astrakhan.net
в г. Барнауле (Алтайский край, Республика Алтай, Томская обл.) 656049, пр. Ленина, 41 понедельник - четверг 9.00 - 13.00, 14.00 - 17.00 пятница 9.00 - 15.00 Тел.: (3852) 24-79-18, 24-18-02, 24-49-25 Факс: 24-79-18 http://www.barnaul.mid.ru/
E-mail: mid@itt.ru
  Отделение представительства в г. Томске: 364050, пл. Ленина, 6, каб. 339 понедельник - четверг 9.00 - 13.00, 14.00 - 17.00 пятница 9.00 - 15.00 Тел./факс: (3822) 510375  
в г. Благовещенске (Амурская обл.) 675000, ул. Пионерская, 10 понедельник - пятница 9.00 - 18.00 Тел.: (4162) 53-54-52 - деж., 53-50-70 - пред., 53-51-42 - 2 сек. Факс: 53-52-91 http://www.blag.mid.ru/
E-mail: mid@amur.ru
в г. Владивостоке (Приморский край) 690091, ул. Пушкинская, 25-А понедельник - пятница 9.00 - 18.00 Тел.: (423) 222-17-29, 222-35-24, 222-42-47, 222-04-37 Факс: 222-81-58 http://www.vladivostok.mid.ru/
E-mail: mfa@vlad.ru
в г. Владикавказе (Республика Северная Осетия - Алания) 362040, ул. Штыба, 2 понедельник - пятница 14.00 - 17.30 Тел./факс: (8672) 55-06-69 (приемная), 55-07-40 Факс: 55-07-45 http://www.vladikavkaz.mid.ru/
E-mail: mid-alania@mail.ru
в г. Воронеже (Воронежская обл., Белгородская обл., Липецкая обл., Тамбовская обл.) 394000, пр. Революции, 21 понедельник - пятница 9.00 - 18.00 Тел./факс: (473) 25304-46, 255-47-52 http://web.vrn.ru/mid/
E-mail: midvoronezh@vmail.ru
  Отделение представительства в г. Белгороде: ул. Князя Трубецкого, 24, к. 211 понедельник - пятница 9.00 - 18.00 Тел./факс: (4722) 2020-41 E-mail: midbelgorod@yandex.ru
  Отделение представительства в г. Тамбове 392000, ул. Советская, 118, каб. 371 - 372 понедельник - пятница 9.00 - 18.00 Тел./факс: (4752) 7150-07 E-mail: midtambov@mail.ru
в г. Грозном (Чеченская Республика) 364000, ул. Гаражная, 10 понедельник - пятница 9.00 - 18.00 Тел.: (8712) 29-59-40, 29-59-37 Факс: 29-59-39 http://www.grozny.mid.ru
E-mail: grozny.mid@gmail.com
в г. Екатеринбурге (Свердловская обл., Пермская обл., Тюменская обл., Курганская обл., Челябинская обл., Пермский край, ЯмалоНенецкий АО, Ханты-Мансийский АО) 620219, ГСП-540, ул. МаминаСибиряка, 111 вторник: 9.30 - 11.30, 15.00 - 17.00 четверг: 9.30 - 11.30, 15.00 - 17.00 Тел.: (343) 355-47-57, 371-54-84 Факс: 371-54-84 http://www.ekaterinburg.mid.ru/
E-mail: ekat-mid@mail.ru
в г. Иркутске (Иркутская область) 664025, ул. Чкалова, 38 понедельник - пятница 10.00 - 13.00 Прием граждан каждый четверг 15.00 - 17.00 Тел.: (3952) 34-2866, 25-60-34, Факс: 24-16-61 http://www.irkutsk.mid.ru/
E-mail: mid_irkutsk@mail.ru
в г. Йошкар-Оле (Республика Марий Эл) 424006, пр. Гагарина, 8 понедельник - пятница 9.00 - 18.00 Тел.: (8362) 45-39-77, Факс: 45-39-78 - приемная; 45-62-78 - бух, 41-5200 - конс. отд. http://www.mari-el.mid.ru/
E-mail: newmid@mari-el.ru visamid@mari-el.ru
в г. Казани (Республика Татарстан) 420061, ул. Космонавтов, 59 понедельник, 13.00 - 17.00 вторник 9.00 - 12.00 среда 9.00 - 12.00 четверг 9.00 - 11.00 Тел.: (843) 291-0569, 291-05-70 Факс: 291-05-68 http://www.mid-kazan.kcn.ru/
E-mail: mid_kazan@c-tel.net, inv_kazan@c-tel.net mid_kazan@kremlin.kazan.ru
в г. Калининграде (Калининградская обл.) 236000, ул. Кирова, 17 понедельник - пятница 9.00 - 18.00 Тел.: (4012) 21-37-12 21-16-68 - конс. отд., Факс: 21-06-26, 21-5928 http://www.kaliningrad.mid.ru/
Email: postmaster@mid.koenig.ru
в г. Краснодаре (Краснодарский край) 350000, ул. Красная, 176 понедельник - четверг 10.00-17.00 пятница 10.00-16.00 Тел.: (861) 253-73-77 Тел./факс: 253-73-85 http://www.krasnodar.mid.ru/
E-mail: mid@mail.kuban.ru
в г. Красноярске (Красноярский край, Республика Тыва, Республика Хакасия) 660017, пр. Мира, 106 понедельник - пятница 9.00 - 18.00 Тел.: (391) 211-51-93 Факс: 211-51-94 www.krsk.mid.ru
E-mail: mid@morning.ru
в г. Махачкале (Республика Дагестан) 367025, пр-т Шамиля, 44-а понедельник - пятница 9.00 - 18.00 Тел.: (8722) 64-64-21, 64-64-48 Факс: 64-43-25 http://www.makhachkala.mid.ru/
E-mail: predm@yandex.ru
в г. Минеральные Воды (Ставропольский край, КабардиноБалкарская Республика) 357212, ул. Тбилисская, 57-а понедельник - пятница 9.00 - 13.00 Тел.: (87922) 6-27-02, 6-27-18, Факс: 540-21 http://www.kmw.mid.ru/
E-mail: mid_kmw@mw.stv.ru
  Отделение представительства в г. Ставрополе: 355042, ул. Доваторцев, 55а понедельник - пятница 9.00 - 18.00 Тел./факс: (8652) 7735-13 E-mail: otd_mid@mail.stv.ru
в г. Мурманске (Мурманская обл.) 183006, ул. Володарского, 6 понедельник - пятница 9.00 - 18.00 Тел.: (8152) 69-29-60 Факс: 69-29-62 http://www.murmansk.mid.ru/
E-mail: murmansk@mid51.ru
в г. Нижнем Новгороде (Нижегородская обл., Кировская обл., Республика Мордовия, Чувашская Республика, Удмуртская Республика) 603082, Кремль, корп. 1 понедельник - пятница 9.00 - 18.00 Тел.: (831) 439-1345, 439-13-28 Факс: 439-13-52 http://www.mid.nnov.ru/
E-mail: mid@mid.nnov.ru
  Отделение представительства в г. Саранске: ул. Коммунистическая, 33/2, каб. 622 понедельник - пятница 9.00 - 18.00 Тел.: (8342) 48-04-95 Факс: 48-05-02 E-mail: mid_saransk@moris.ru
  Отделение представительства в г. Ижевске: пл. 50 лет Октября, 15 понедельник - четверг 8.30 - 17.30 пятница 8.30 - 16.30 Тел.: (3412) 68-24-39 Факс: 68-04-53 E-mail: mid@udmnet.ru
  Отделение представительства в г. Кирове: ул. К. Либкнехта, 69, здание 2, каб. 224 понедельник - пятница 9.00 - 18.00 Тел.: (8332) 38-18-21, Факс: 62-86-74 E-mail: kirov-mid@yandex.ru
  Отделение представительства в г. Чебоксарах: ул. Ленинградская, 33, каб. 22 понедельник - пятница 9.00 - 18.00 Тел./факс: (8352) 6272-93 E-mail: vasamid@cbx.ru
в г. Новосибирске (Новосибирская обл., Эвенкийский АО, Кемеровская обл.) 630091, ул. Державина, 7 понедельник - пятница 9.00 - 18.00 Тел.: (3832) 17-22-25, 17-30-60, Факс: 17-29-67 http://www.novosibirsk.mid.ru/
E-mail: mid@cn.ru
в г. Омске (Омская обл.) 644024, ул. Щербанева, 20, каб. 401 - 404 понедельник - четверг 9.00 - 18.00 пятница 9.00 - 16.45 Тел.: (3812) 20-01-57 Факс: 20-02-37 http://www.omsk.mid.ru/
E-mail: mid@org.omskreg.ru
в г. Оренбурге (Оренбургская обл.) 460000, ул. 9 Января, 64 понедельник - пятница 9.00 - 18.00 Тел.: (3532) 77-1148, 78-69-41 Тел./факс: 77-38-20 http://orenburg.mid.ru/
E-mail: orenmid@mail.esoo.ru
в г. Петрозаводске (Республика Карелия) 185028, ул. Андропова, 2/24 понедельник - пятница 9.00 - 18.00 Тел.: (8142) 785-555, 783-000, 765-701 Факс: 765-063 http://www.petrozavodsk.mid.ru/
E-mail: mid@sampo.ru
в г. Петропавловске-Камчатском (Камчатский край) 683000, ул. Ленинская, 46 понедельник - четверг 9.00 - 17.00 пятница 9.00 - 16.00 Тел.: (4152) 42-4733, 42-57-07 Факс: 42-48-47 http://www.kamchatka.mid.ru
E-mail: mid@mail.kamchatka.ru
в г. Пскове (Псковская обл.) 180000, Октябрьский проспект, 23-Б понедельник - пятница 9.00 - 18.00 Тел.: (8112) 29-14-37 29-14-38 - бухгалтерия Факс: 29-14-36 http://www.pskov.mid.ru
E-mail: mid@psk.gtspskov.ru
в г. Ростове-на-Дону (Ростовская обл., Волгоградская обл., Республика Адыгея) 344022, ул. Пушкинская, 221 понедельник - пятница 9.00 - 18.00 Тел.: (8632) 69-72-44, 69-72-55 Факс: 69-72-40 http://www.rostov.mid.ru/
E-mail: midrostov@aaanet.ru
в г. Самаре (Самарская, Пензенская, Ульяновская, Саратовская обл.) 443100, ул. Галактионовская, 132 понедельник - пятница 9.00 - 18.00 Тел.: (846) 270-40-93, 270-45-21, 270-45-22 Факс: 270-40-94, 27045-22 http://www.samara.mid.ru/
E-mail: mfasam@smrtlc.ru
  Отделение представительства в г. Пензе: 440600, ул. Володарского, 49, каб. 407 понедельник - пятница 9.00 - 18.00 Тел.: (8412) 56-34-27 E-mail: penzamid@mail.ru
  Отделение представительства в г. Саратове: 410071, ул. Щелковичная, 186, каб. 610 понедельник - пятница 9.00 - 18.00 Тел.: (8452) 39-04-22 Факс: 39-04-50 E-mail: mid-saratov@mail.ru
в г. Санкт-Петербурге (г. Санкт-Петербург, Ленинградская обл., Новгородская обл., Вологодская обл., Ненецкий АО, Республика Коми) 191187, наб. Кутузова, 34 понедельник - пятница 9.00 - 18.00 Тел.: (812) 272-00-76, 273-37-58 Факс: 272-60-22 http://www.sanktpeterburg.mid.ru/
E-mail: midspb@spb.lanck.net pitermid@spb.lanck.net
в г. Смоленске (Смоленская обл.) 214000, ул. Бакунина, 7б   Тел./факс: (4812) 3821-28 E-mail: linevi-smolensk@mail.ru
в г. Сочи (Краснодарский край) 354000, ул. Советская, 42/2   Тел.: (8622) 649-155, 649-255 Факс: 648-355 http://www.sochi..mid.ru/
E-mail: mid@sochi.ru
в г. Улан-Удэ (Республика Бурятия) 670001, ул. Ленина, 54, Дом Правительства, к. 203 понедельник - пятница 9.00 - 18.00 Тел.: (3012) 21-24-28, 21-25-51, 21-25-41 Факс: 21-80-79 http://www.buryatia.mid.ru/
E-mail: mid_ulan-ude@mail.ru
в г. Уфе (Республика Башкортостан) 450008, ул. Советская, 18, каб. 411 понедельник - пятница 9.00 - 18.00 Тел.: (347) 272-97-13, 272-49-74 Факс: 272-49-74 http://www.ufa.mid.ru/
E-mail: ufa@dks.ru
в г. Хабаровске (Хабаровский край, Еврейская АО) 680000, ул. Шевченко, д. 20 понедельник - пятница 9.00 - 18.00 Тел.: (4212) 32-86-06, 32-86-04, 32-86-02, 32-54-35, 32-63-19 Факс: 32-63-19 http://www.khabarovsk.mid.ru/
E-mail: pred@mid.khtru
в г. Чите (Забайкальский край) 672002, ул. Амурская, 68 понедельник - пятница 9.00 - 18.00 Тел.: (3022) 35-59-09, 32-52-63, 26-12-83, 35-34-91 Факс: 26-23-54 http://www.chita.mid.ru/
E-mail: chitamid@gmail.com
в г. Южно-Сахалинске (Сахалинская обл.) 693000, Коммунистический пр-т, 39, к. В, офис 419 вторник - пятница 9.30 - 12.30 Тел./факс: (4242) 727341, 727-497 Факс: 727-116 http://www.sakhmid.ru/
E-mail: sakhmid@snc.ra
в г. Якутске (Республика Саха - Якутия) 677011, пр-т Ленина, 30, каб. 435 понедельник - пятница 9.00 - 18.00 Тел.: (4112) 34-28-55, 34-04-06 Факс: 42-42-43 http://www.yakutsk.mid.ru/
E-mail: ndyakonov@inbox.ru

Приложение N 3
к Административному регламенту
Министерства иностранных дел
Российской Федерации и Министерства
юстиции Российской Федерации
по предоставлению государственной
услуги по истребованию личных
документов, утвержденному приказом
МИД России и Минюста России
от 29 июня 2012 г. N 10489/124

ИНФОРМАЦИЯ О МЕСТЕ НАХОЖДЕНИЯ, СПРАВОЧНЫХ ТЕЛЕФОНАХ, АДРЕСАХ ОФИЦИАЛЬНЫХ САЙТОВ И ЭЛЕКТРОННОЙ ПОЧТЫ ТЕРРИТОРИАЛЬНЫХ ОРГАНОВ МИНЮСТА РОССИИ И ОРГАНОВ ЗАГС

ГЛАВНЫЕ УПРАВЛЕНИЯ (УПРАВЛЕНИЯ) МИНЮСТА РОССИИ ПО СУБЪЕКТУ (СУБЪЕКТАМ) РОССИЙСКОЙ ФЕДЕРАЦИИ
Центральный федеральный округ
Наименование главного управления (управления) Минюста России по субъекту (субъектам) Российской Федерации Место нахождения (почтовый адрес) Справочный телефон (факс), электронный адрес
Главное управление Минюста России по Москве 117218, г. Москва, Кржижановского, д. 13, корп. 1 Тел.: (499) 124-08-42 Факс: (499) 124-01-50
E-mail: ru77@minjust.ru
Управление Минюста России по Белгородской области 308002, г. Белгород, ул. Победы, д. 16 Тел./факс: (4722) 33-46-06
E-mail: ru31@minjust.ru
Управление Минюста России по Брянской области 241050, г. Брянск, ул. Степная, д. 2-А Тел./факс: (4832) 66-68-83 (4832) 64-72-34, (4832) 66-68-94
E-mail:ru32@minjust.ru
Управление Минюста России по Владимирской области 600033, г. Владимир, Октябрьский проспект, д. 33-а Тел./факс: (4922) 32-72-97
E-mail:ru33@minjust.ru
Управление Минюста России по Воронежской области 394006, г. Воронеж, ул. 9 Января, д. 36 Тел./факс: (4732) 76-37-87
E-mail: ru36.minjust.ru
Управление Минюста России по Ивановской области 153000, г. Иваново, ул. Багаева, д. 27 Тел./факс: (4932) 30-15-93
E-mail: ru37@minjust.ru
Управление Минюста России по Калужской области 248023, г. Калуга, ул. Ф. Энгельса, д. 25 Тел./факс: (4842) 50-60-47, (4842) 54-64-25, (4842) 54-29-77
E-mail: ru40@minjust.ru
Управление Минюста России по Костромской области 156002, г. Кострома, ул. Симановского, д. 105 Тел./факс: (4942) 47-12-11, (4942) 45-42-22
E-mail: ru44@minjust.ru
Управление Минюста России по Курской области 305000, г. Курск, Красная пл., д. 6 Тел./факс: (4712) 56-63-41
E-mail: ru46@minjust.ru
Управление Минюста России по Липецкой области 398043, г. Липецк, ул. Терешковой, д. 14, корп. 3 Тел./факс: (4742) 36-60-94
E-mail: ru48@minjust.ru
Управление Минюста России по Московской области 117218, г. Москва, Кржижановского, д. 13, корп. 1 Тел./факс: (499) 124-40-02
E-mail: ru50@minjust.ru
Управление Минюста России по Орловской области 302040, г. Орел, ул. М. Горького, д. 45 а Тел./факс: (8-486-2) 72-52-77
E-mail: ru57@minjust.ru
Управление Минюста России по Рязанской области 390006, г. Рязань, ул. Либкнехта, д. 18 Тел./факс: (4912) 97-51-02
E-mail: ru62@minjust.ru
Управление Минюста России по Смоленской области 214012, г. Смоленск, ул. Кашена, д. 1 Тел./факс: (8-481-2) 32-96-16
E-mail: ru67@minjust.ru
Управление Минюста России по Тамбовской области 392036, г. Тамбов, ул. К. Маркса, д. 142/10 Тел./факс: (4752) 47-15-55
E-mail: ru68@minjust.ru
Управление Минюста России по Тверской области 170100, г. Тверь, наб. Ст. Разина, д. 3 Тел./факс: (4822) 33-03-71
E-mail: ru69@minjust.ru
Управление Минюста России по Тульской области 300041, г. Тула, ул. Сойфера, д. 16 Тел./факс: (4872) 56-49-86
E-mail: ru71@minjust.ru
Управление Минюста России по Ярославской области 150000, г. Ярославль, ул. Чайковского, д. 40 Тел./факс: (4852) 30-75-31
E-mail: ru76@minjust.ru
Северо-Западный федеральный округ
Главное управление Минюста России по СанктПетербургу 190000, г. Санкт-Петербург, Исаакиевская пл., д. 11 Тел.: (812) 571-13-19 факс: (812) 571-18-81
E-mail: ru78@minjust.ru
Управление Минюста России по Ленинградской области 199004, г. Санкт-Петербург, Волховский пер., д. 4-а Тел./факс: (812) 331-95-52
E-mail: ru47@minjust.ru
Управление Минюста России по Республике Карелия 185910, Республика Карелия, г. Петрозаводск, ул. Красная, д. 33 Тел./факс: (8142) 76-95-06
E-mail: ru10@minjust.ru
Управление Минюста России по Республике Коми 167000, Республика Коми, г. Сыктывкар, ул. Интернациональная, д. 158 Тел./факс: (8212) 29-34-07
E-mail: ru11@minjust.ru
Управление Минюста России по Архангельскому и Ненецкому автономному округу 163000, г. Архангельск, ул. Воскресенская, д. 12 Тел./факс: (8182) 65-23-55
E-mail: ru29@minjust.ru
Управление Минюста России по Вологодской области 160000, г. Вологда, ул. Пушкинская, д. 25 Тел./факс: (8172) 21-07-09 Факс: (8172) 21-06-32
E-mail: ru35@minjust.ru
Управление Минюста России по Калининградской области 236022, г. Калининград, пр-т Мира, д. 5 Тел./факс: (4012) 60-33-91
Сайт: ru39@minjust.ru
Управление Минюста России по Мурманской области 183034, г. Мурманск, ул. Свердлова, д. 3 Тел.: (8152) 43-95-95 Факс: (8152) 43-86-77
E-mail: ru51@minjust.ru
Управление Минюста России по Новгородской области 173001, г. Великий Новгород, ул. Стратилатовская, д. 19 Тел.: (8162) 77-35-45 Факс: (8162) 55-72-39
E-mail: ru52@minjust.ru
Управление Минюста России по Псковской области 180019, г. Псков, ул. Текстильная, д. 3 Тел./факс: (8112) 53-55-84 (8112) 53-76-84
E-mail: ru60@minjust.ru
Южный федеральный округ
Главное управление Минюста России по Ростовской области 344082, г. Ростов-на-Дону, ул. Береговая, д. 11/1 Тел./факс: (863) 200-66-80 (863) 200-66-71
E-mail: ru61@minjust.ru
Управление Минюста России по Республике Адыгея 385006, г. Майкоп, ул. Хакурате, д. 199 Республика Адыгея Тел./факс: (8772) 57-08-78
E-mail: ru01@minjust.ru
Управление Минюста России по Республике Калмыкия 358009, г. Элиста, ул. Г. Молоканова, д. 49 Республика Калмыкия Тел.: (84722) 2-57-97
Факс: (84722) 2-04-20
E-mail: ru08@minjust.ru
Управление Минюста России по Краснодарскому краю 350000, г. Краснодар, ул. Красноармейская, д. 32 Тел./факс: (861) 274-89-32
E-mail: ru23@minjust.ru
Управление Минюста России по Астраханской области 414000, г. Астрахань, ул. Никольская, д. 9 Тел./факс: (8512) 44-08-16
E-mail: ru30@minjust.ru
Управление Минюста России по Волгоградской области 400001, г. Волгоград, ул. Калинина, д. 4 Тел./факс: (8442) 95-98-17
E-mail: ru34@minjust.ru
Северо-Кавказский федеральный округ
Главное управление Минюста России по Ставропольскому краю 355035, г. Ставрополь, пр-т Карла Маркса, д. 74 Тел./факс: (8652) 94-19-05
E-mail: ru26@minjust.ru
Управление Минюста России по Республике Дагестан 367003, г. Махачкала, ул. Богатырева, д. 4 Республика Дагестан Тел.: (8722) 67-64-43
Тел./факс: (8-8722) 67-64-45
E-mail: ru05@minjust.ru
Управление Минюста России по Республике Ингушетия 386101, г. Назрань, ул. Базоркина, д. 6 а Республика Ингушетия Тел./факс: (8732) 22-84-35
E-mail: ru06@minjust.ru
Управление Минюста России по КабардиноБалкарской Республике 360051, г. Нальчик, ул. Пушкина, д. 85 Кабардино-Балкарская Республика Тел./факс: (8662) 30-00-14
E-mail: ru07@minjust.ru
Управление Минюста России по КарачаевоЧеркесской Республике 369000, г. Черкесск, ул. Комсомольская, д. 23 Карачаево-Черкесская Республика Тел./факс: (87822) 5-37-83
E-mail: ru09@mijnust.ru
Управление Минюста России по Республике Северная Осетия - Алания 362003, г. Владикавказ, ул. Гагарина, д. 30 Республика Северная Осетия - Алания Тел./факс: (8672) 52-57-27
E-mail: ru15@minjust.ru
Управление Минюста России по Чеченской Республике 364000, г. Грозный, пр. В.В. Путина, д. 8 Тел./факс: (8712) 22-28-04
E-mail: ru20@minjust.ru
Приволжский федеральный округ
Главное управление Минюста России по Нижегородской области 603950, г. Нижний Новгород, ул. 1-я Оранжерейная, д. 46 Тел.: (831) 439-50-20
Факс: (831) 434-55-14
E-mail: ru52@minjust.ru
Управление Минюста России по Республике Башкортостан 450008, г. Уфа, ул. Пушкина, д. 95/1 Республика Башкортостан Тел.: (347) 276-27-14
Факс: (347) 276-27-19
E-mail: ru03@minjust.ru
Управление Минюста России по Республике Марий Эл 424006, г. Йошкар-Ола, пр-т Гагарина, д. 25 Республика Марий Эл Тел./факс: (8362) 42-33-65
E-mail: ru12@minjust.ru
Управление Минюста России по Республике Мордовия 430005, г. Саранск, ул. Л. Толстого, д. 21 Республика Мордовия Тел./факс: (8342) 47-23-71
E-mail: ru13@minjust.ru
Управление Минюста России по Республике Татарстан 420021, г. Казань, ул. Парижской Коммуны, д. 24 Республика Татарстан Тел./факс: (843) 292-20-47
E-mail: ru16@minjust.ru
Управление Минюста России по Удмуртской Республике 426011, г. Ижевск, ул. М. Горького, д. 56 Удмуртская Республика Тел./факс: (3412) 78-47-51
E-mail: ru18@minjust.ru
Управление Минюста России по Чувашской Республике 428000, г. Чебоксары, ул. К. Маркса, д. 56 Чувашская Республика Тел.: (8352) 62-43-44
Факс: (8352) 62-48-05
E-mail: ru21@minjust.ru
Управление Минюста России по Кировской области 610004, г. Киров, ул. Набережная Грина, д. 3 Тел./факс: (8332) 35-34-82
E-mail: ru43@minjust.ru
Управление Минюста России по Оренбургской области 460058, г. Оренбург, ул. Донецкая, д. 2/2 Тел./факс: (3532) 99-97-26
E-mail: ru56@minjust.ru
Управление Минюста России по Пензенской области 440028, г. Пенза, ул. Ставского, д. 23а Тел./факс: (8412) 68-73-19
E-mail: ru58@minjust.ru
Управление Минюста России по Пермскому краю 614000, г. Пермь, ул. Петропавловская, д. 35 Тел./факс: (342) 212-24-13
E-mail: ru59@minjust.ru
Управление Минюста России по Самарской области 443041, г. Самара, ул. Л. Толстого, д. 125 Тел.: (846) 333-21-26
Факс: (846) 333-21-10
E-mail: ru63@minjust.ru
Управление Минюста России по Саратовской области 410056, г. Саратов, ул. Советская, д. 44 Тел./факс: (8452) 26-15-34
Факс: (8452) 27-56-28
E-mail: ru64@minjust.ru
Управление Минюста России по Ульяновской области 432071, г. Ульяновск, ул. Гагарина, д. 34 Тел./факс: (8422) 46-09-36
E-mail: ru73@minjust.ru
Уральский федеральный округ
Главное управление Минюста России по Свердловской области 620100, г. Екатеринбург, ул. Куйбышева, д. 100 Тел.: (343) 262-68-88
Факс: (343) 262-61-64
E-mail: ru66@minjust.ru
Управление Минюста России по Курганской области 640002, г. Курган, ул. Гоголя, д. 103 Тел.: (3522) 46-10-00
Факс: (3522) 46-02-49
E-mail: ru45@minjust.ru
Управление Минюста России по Тюменской области 625000, г. Тюмень, ул. Водопроводная, д. 34 Тел.: (3452) 39-68-50
E-mail: ru72@minjust.ru
Управление Минюста России по Челябинской области 454048, г. Челябинск, ул. Елькина, д. 85 Тел./факс: (351) 237-94-58
E-mail: ru74@minjust.ru
Управление Минюста России Ханты-Мансийскому автономному округу - Югре 628011, г. Ханты-Мансийск, ул. Крупской, д. 23-А Тел./факс: (3467) 33-10-60 E-mail: ru86@minjust.ru
Управление Минюста России по Ямало-Ненецкому автономному округу 629007, г. Селехард, ул. Свердлова, д. 47 Тел./факс: (34922) 3-62-15
E-mail: ru89@minjust.ru
Сибирский федеральный округ
Главное управление Минюста России по Новосибирской области 630132, г. Новосибирск, ул. Челюскинцев, д. 50 Тел./факс: (383) 221-91-17 (383) 221-15-80
E-mail: ru45@minjust.ru
Управление Минюста России по Республике Алтай 649000, г. Горно-Алтайск, ул. Чаптынова, д. 20 Республика Алтай Тел./факс: (38822) 2-26-36
E-mail: ru02@minjust.ru
Управление Минюста России по Республике Бурятия 670000, г. Улан-Удэ, ул. Борсоева, д. 13 "Е" Республика Бурятия Тел./факс: (3012) 21-38-97
E-mail: ru04@minjust.ru
Управление Минюста России по Республике Тыва 667000, г. Кызыл, ул. ЩетинкинаКравченко, д. 37 а Республика Тыва Тел./факс: (39422) 2-38-61
E-mail: ru17@minjust.ru
Управление Минюста России по Республике Хакасия 655017, г. Абакан, ул. Кирова, д. 100, а/я 86 Республика Хакасия Тел./факс: (3902) 21-51-22
E-mail: ru19@minjust.ru
Управление Минюста России по Алтайскому краю 656056, г. Барнаул, пр-т Ленина, д. 8 Тел./факс: (3852) 24-94-20 (3852) 24-38-52
E-mail: ru22@minjust.ru
Управление Минюста России по Забайкальскому краю 672002, г. Чита, а/я 1039 Тел./факс: (3022) 32-13-44
E-mail: ru75@minjust.ru
Управление Минюста России по Красноярскому краю 660017, г. Красноярск, ул. Кирова, д. 33 Тел.: (391) 222-75-16
Факс: (391) 211-04-55
E-mail: ru24@minjust.ru
Управление Минюста России по Иркутской области 664011, г. Иркутск, ул. Желябова, д. 6 Тел./факс: (3952) 792-792
E-mail: ru38@minjust.ru
Управление Минюста России по Кемеровской области 650000, г. Кемерово, Проспект Советский, д. 63-А, Главпочтамт, а/я 1978 Тел./: (3842) 58-72-03
Факс: (3842) 58-71-99
E-mail: ru42@minjust.ru
Управление Минюста России по Омской области 644002, г. Омск, ул. Красный путь, д. 5 Тел./факс: (3812) 245-829, 246-289
E-mail: ru55@minjust.ru
Управление Минюста России по Томской области 634003, г. Томск, ул. Пушкина, д. 3 Тел./факс: (3833) 65-89-71
E-mail: ru70@minjust.ru
Дальневосточный федеральный округ
Главное управление Минюста России по Хабаровскому краю и Еврейской автономной области 680000, г. Хабаровск, ул. К. Маркса, д. 60 Тел.: (4212) 41-87-35
Факс: (4212) 41-87-28
E-mail: ru27@minjust.ru
Управление Минюста России по Республике Саха (Якутия) 677000, г. Якутск, ул. Амосова, д. 18 Тел./факс: (4112) 32-53-69
E-mail: ru14@minjust.ru
Управление Минюста России по Камчатскому краю 683031, г. ПетропавловскКамчатский, пр-т К. Маркса, д. 29 Тел./факс: (4152) 26-64-28
E-mail: ru41@minjust.ru
Управление Минюста России по Приморскому краю 690001, г. Владивосток, ул. Светланская, д. 13 Тел./факс: (4232) 605-541
E-mail: ru25@minjust.ru
Управление Минюста России по Амурской области 675000, г. Благовещенск, ул. Калинина, д. 126 Тел./факс: (4162) 35-21-00 (4162) 37-36-26
E-mail: ru28@minjust.ru
Управление Минюста России по Магаданской области и Чукотскому автономному округу 658000, г. Магадан, ул. Пушкина, д. 6 Тел.: (4132) 63-92-26
E-mail: ru59@minjust.ru
Управление Минюста России по Сахалинской области 693000, г. Южно-Сахалинск, ул. Дзержинского, д. 23 Тел./факс: (4242) 505-446
E-mail: ru65@minjust.ru

Приложение N 4
к Административному регламенту
Министерства иностранных дел
Российской Федерации и Министерства
юстиции Российской Федерации
по предоставлению государственной
услуги по истребованию личных
документов, утвержденному приказом
МИД России и Минюста России
от 29 июня 2012 г. N 10489/124

ОРГАНЫ ЗАГС ИСПОЛНИТЕЛЬНОЙ ВЛАСТИ СУБЪЕКТОВ РОССИЙСКОЙ ФЕДЕРАЦИИ

N п/п Наименование органа ЗАГС Место нахождения органа ЗАГС Код города Телефон (факс)
1. Управление ЗАГС Республики Адыгея 385000, Республика Адыгея, г. Майкоп, ул. Крестьянская, д. 236 код города (877-2) (тел./факс) 57-15-93, 52-38-58
2 Комитет по делам ЗАГС Республики Алтай 649000, Республика Алтай, г. Горно-Алтайск, пр-т Коммунистический, д. 6 код города (388-22) 2-53-95 (тел./факс) 2-46-81
3 Управление ЗАГС Республики Башкортостан 450054, г. Уфа, ул. Зорге, д. 60 код города (347) 248-73-74 (тел./факс) 248-73-83, 241-53-66
4 Управление ЗАГС Республики Бурятия 670034, Республика Бурятия, г. Улан-Удэ, ул. Красноармейская, д. 20 код города (3012) 44-77-48
5 Министерство юстиции Республики Дагестан Управление ЗАГС и регистрации ведомственных нормативных правовых актов Министерства юстиции Республики Дагестан 367005, Республика Дагестан, г. Махачкала, пл. Ленина, Дом профсоюзов 367000, Республика Дагестан, г. Махачкала, ул. Даниялова, д. 22 код города (872-2) 67-83-22 67-85-71
6 Служба ЗАГС Республики Ингушетия 386100, Республика Ингушетия, г. Назрань, пр-т Идриса Базоркина, д. 14 код города (873-2) 22-52-13 (тел./факс) 22-96-28
7 Управление ЗАГС Кабардино-Балкарской Республики 360000, Кабардино-Балкарская Республика, г. Нальчик, ул. М. Горького, д. 13 код города (866-2) 42-70-66 (тел./факс) 42-30-01
8 Управление ЗАГС Республики Калмыкия 358000, Республика Калмыкия, г. Элиста, Дом Правительства, ул. Пушкина, д. 18 код города (847-22) 3-57-27 (тел./факс) 4-05-56 (тел./факс) 3-42-48
9 Управление ЗАГС Карачаево-Черкесской Республики 369000, Карачаево-Черкесская Республика, г. Черкесск, ул. Красноармейская, д. 54 код города (878-22) 5-29-80 (тел./факс) 5-74-47
10 Управление ЗАГС Республики Карелия 185010, Республика Карелия, г. Петрозаводск, ул. Шотмана, д. 13 код города (814-2) (тел./факс) 78-28-47 (тел./факс) 76-58-43
11 Управление ЗАГС Республики Коми 167610, Республика Коми, г. Сыктывкар, ул. Бабушкина, д. 10 код города (821-2) 24-94-84 (тел./факс) 28-52-01 24-62-22
12 Отдел ЗАГС Республики Марий Эл Отдел обработки, хранения документов и правового обеспечения деятельности Отдела ЗАГС Республики Марий Эл 4244000, Республика Марий Эл, г. Йошкар-Ола, ул. Советская, д. 173 код города (836-2) (тел./факс) 64-20-63 24-62-22 64-15-53
13 Республиканская служба ЗАГС Республики Мордовия Отдел учета, обработки и хранения документов 430005, Республика Мордовия, г. Саранск, ул. Коммунистическая, д. 33 код города (834-2) 24-26-79 (тел./факс) 23-11-91 24-26-47
14 Управление ЗАГС при Правительстве Республики Саха (Якутия) 677018, Республика Саха (Якутия) г. Якутск, ул. Амосова, д. 8 код города (411-2) 42-53-53 (тел./факс) 42-38-09 44-49-07
15 Управление ЗАГС Республики Северная Осетия - Алания 362040, Республика Северная Осетия - Алания, г. Владикавказ, ул. Бутырина, д. 7 код города (867-2) 53-06-58 (тел./факс) 53-57-62
16 Управление ЗАГС Кабинета Министров Республики Татарстан 420021, Республика Татарстан, г. Казань, ул. Яхтямова, д. 14 код города (843) 293-14-89 293-96-98 253-33-47 (тел./факс) 293-14-89
17 Управление ЗАГС Республики Тыва (Агентство) 667000, Республика Тыва, г. Кызыл, ул. Красноармейская, 100, п/я 113 код города (394-22) 2-28-15
18 Комитет по делам ЗАГС при Правительстве Удмуртской Республики 426051, Удмуртская Республика, г. Ижевск, ул. М. Горького, д. 73/1 код города (341-2) (тел./факс) 51-24-87
19 Комитет ЗАГС при Правительстве Республики Хакасия 655019, Республика Хакасия, г. Абакан, ул. Ленина, д. 67 код города (390-2) 299-259 299-262
20 Управление ЗАГС Чеченской Республики 364051, Чеченская Республика, г. Грозный, пр. Путина, д. 8 код города (871-2) 22-20-49 22-20-77
21 Отдел ЗАГС Министерства юстиции Чувашской Республики 428003, Чувашская Республика, г. Чебоксары, ул. Ленинградская, д. 31 код города (835-2) (тел./факс) 62-39-92 62-88-25
22 Управление ЗАГС Алтайского края 656035, Алтайский край, г. Барнаул, пр. Ленина, д. 59 код города (3852) 26-81-81
23 Департамент ЗАГС Забайкальского края 672002, г. Чита, ул. Амурская, д. 68 код города (302-2) 35-94-82
24 Агентство ЗАГС Камчатского края 683032, г. Петропавловск-Камчатский, пр-т 50 лет Октября, д. 19/2 код города (415-2) 12-68-06 (тел./факс) 23-64-52
25 Управление ЗАГС Краснодарского края 350020, г. Краснодар, ул. Северная, д. 279 код города (861) 253-61-72 (тел./факс) 259-70-16
26 Агентство ЗАГС Красноярского края 660009, г. Красноярск, пр. Мира, д. 110 код города (391) 265-84-08
27 Комитет ЗАГС Пермского края Отдел обработки и хранения документов 614045, г. Пермь, ул. Советская, д. 53 код города (342) 212-91-28 (тел./факс) 210-16-62 (тел./факс) 212-25-40
28 Управление ЗАГС администрации Приморского края 690110, г. Владивосток, ул. Адмирала Фокина, д. 18 код города (423-2) 40-48-95 (тел./факс) 40-48-82 40-62-82
29 Управление ЗАГС Ставропольского края 355035, г. Ставрополь, пл. Ленина, д. 1 код города (865-2) 35-24-22 (тел./факс) 29-59-84 23-20-72
30 Управление ЗАГС Правительства Хабаровского края 680002, г. Хабаровск, ул. Фрунзе, д. 72 код города (421-2) 31-58-93 (тел./факс) 31-54-78 31-59-24
31 Управление ЗАГС Амурской области Архив 675023, Амурская область, г. Благовещенск, пер. Святителя Иннокентия, д. 6 ул. Шевченко, д. 24 код города (416-2) 53-47-09 (тел./факс) 53-18-25
32 Агентство ЗАГС Архангельской области 163004, г. Архангельск, пр-т Троицкий, д. 49 код города (818-2) (тел./факс) 21-59-54 20-14-00 28-57-80
33 Служба ЗАГС Астраханской области 414040, г. Астрахань, ул. Академика Королева, д. 39 А код города (851-2) 25-86-90 (тел./факс) 25-72-26
34 Управление ЗАГС Белгородской области Отдел по учету, хранению, обработке информации 308007, г. Белгород, ул. Мичурина, д. 56 код города (472-2) 20-01-36 (тел./факс) 20-01-38 31-77-41
35 Управление ЗАГС Брянской области Отдел накопления, обработки, хранения и выдачи документов ЗАГС 241050, г. Брянск, ул. Фокина, д. 31 241023, г. Брянск, ул. Пушкина, д. 51 код города (483-2) 74-35-07 74-32-25 74-10-38 58-12-40 58-12-41
36 Департамент ЗАГС администрации Владимирской области 600017, г. Владимир, ул. Луначарского, д. 3 код города (492-2) 53-34-22 (тел./факс) 35-40-32
37 Отдел ЗАГС аппарата Главы администрации Волгоградской области 400098, г. Волгоград, пр-т В.И. Ленина, д. 9 код города (844-2) 30-70-71 30-70-72 (тел./факс) 30-75-38
38 Управление ЗАГС Вологодской области Отдел накопления, обработки и архивации документов 160035, г. Вологда, Советский пр-т, д. 17 код города (817-2) (тел./факс) 76-04-50 72-32-85 72-17-48 72-98-70
39 Управление ЗАГС Воронежской области Отдел обработки и хранения документов 394000, г. Воронеж, пл. Ленина, д. 11 код города (473-2) 54-55-40 (тел./факс) 54-54-98
40 Комитет ЗАГС Ивановской области 153002, г. Иваново, ул. Батурина, д. 8 код города (493-2) 37-74-19 37-13-05 (тел.факс) 37-74-19
41 Служба ЗАГС Иркутской области 664003, г. Иркутск, ул. Киевская, д. 1 код города (395-2) 34-27-64
42 ЗАГС (Агентство) Калининградской области Архив 236006, г. Калининград, Московский пр., д. 95 код города (4012) (тел./факс) 58-10-58 58-19-58 58-12-06
43 Управление ЗАГС Калужской области 248001, г. Калуга, ул. Рылеева, д. 39 код города (484-2) (тел./факс) 57-39-46
44 Управление ЗАГС Кемеровской области Отдел накопления и обработки документов органов ЗАГС 650064, г. Кемерово, пр-т Советский, д. 58 код города (384-2) 58-38-96 (тел./факс) 58-44-46 58-37-72
45 Управление ЗАГС Кировской области Отдел учета и хранения документов органов ЗАГС 610019, г. Киров, ул. Карла Либкнехта, д. 69 код города (833-2) (тел./факс) 64-96-28 54-11-46 54-37-48
46 Управление ЗАГС Костромской области 156026, г. Кострома, ул. Привокзальная, д. 16 А код города (494-2) 42-94-03 42-44-91 42-44-92 (тел./факс) 42-94-03 42-44-91
47 Управление ЗАГС Курганской области Отдел организации и контроля деятельности органов ЗАГС 640000, г. Курган, ул. Советская, д. 98 код города (352-2) (тел./факс) 65-00-58 (тел./факс) 46-27-12
48 Комитет ЗАГС Курской области 305002, г. Курск, ул. Марата, д. 9 код города (471-2) 70-07-68 (тел./факс) 70-07-69 (тел./факс) 51-25-27
49 Управление ЗАГС Ленинградской области 191311, Санкт-Петербург, Суворовский пр-т, д. 67 код города (812) (тел./факс) 274-64-28 274-49-01, 579-85-40
50 Управление ЗАГС и архивов Липецкой области 398014, г. Липецк, пл. Ленина, д. 3 код города (474-2) 72-25-68 77-96-96 (тел./факс) 39-80-14
51 Отдел ЗАГС администрации Магаданской области 685000, г. Магадан, ул. Пролетарская, д. 14 код города (413-22) 2-97-71 (тел./факс) 2-25-56
52 Главное управление ЗАГС Московской области 127051, Москва, Средний Каретный пер., д. 7, стр. 1 код города (495) 609-04-10 (тел./факс) 609-00-13
53 Сектор ЗАГС Министерства юстиции Мурманской области 183006, г. Мурманск, пр-т Ленина, д. 75 код города (815-2) 48-64-55 (тел./факс) 48-64-57
54 Главное управление ЗАГС Нижегородской области Отдел учета, обработки, хранения, легализации и оказания правовой помощи населению 603001, г. Нижний Новгород, ул. Кожевенная, д. 1 А код города (831) 437-38-67 (тел./факс) 433-42-77 433-39-06
55 Комитет ЗАГС Новгородской области Отдел учета, хранения, обработки документов Комитета 173007, г. Великий Новгород, ул. Троицкая, д. 5 код города (816-2) (тел./факс) 73-26-91 (тел./факс) 77-24-84
56 Управление по делам ЗАГС Новосибирской области 630011, г. Новосибирск, Красный проспект, д. 18 код города (383) 223-76-33
57 Департамент ЗАГС Министерства государственноправового развития Омской области 644033, г. Омск, ул. Красный путь, д. 137 код города (381-2) 23-75-06
58 Комитет по вопросам ЗАГС Оренбургской области 460015, г. Оренбург, Дом Советов (353-2) (тел./факс) 78-68-96 78-68-95 78-67-76 78-67-77
59 Отдел ЗАГС при Департаменте образования, культуры и спорта Орловской области Отдел учета, обработки и хранения документов 302021, г. Орел, пл. Ленина, д. 1 код города (486-2) 47-53-12 47-55-58 (тел./факс) 43-11-41
60 Управление ЗАГС Пензенской области 440600, г. Пенза, ул. Московская, д. 69 код города (841-2) 52-55-84, 52-55-86 (тел./факс) 63-37-10
61 Главное государственное управление юстиции Псковской области 180019, г. Псков, ул. Ипподромная, д. 106 код города (811-2) (тел./факс) 59-52-00
62 Управление ЗАГС Ростовской области 344002, г. Ростов-на-Дону, ул. Пушкинская, д. 91/70 код города (863) 240-96-72 (тел./факс) 240-95-98
63 Главное управление ЗАГС Рязанской области Отдел накопления, хранения и выдачи документов 390000, г. Рязань, ул. Полонского, д. 1/54 390000, г. Рязань, ул. Ленина, д. 5 код города (491-2) (тел./факс) 21-76-10 (тел./факс) 28-08-12
64 Управление ЗАГС Самарской области 443006, г. Самара, ул. Молодогвардейская, д. 210 код города (846) 276-05-01 276-05-08
65 Управление по делам ЗАГС Правительства Саратовской области 410002, г. Саратов, ул. Волжская, д. 22 код города (845-2) (тел./факс) 26-00-78 26-48-95
66 Агентство ЗАГС Сахалинской области 693020, г. Южно-Сахалинск, ул. Дзержинского, д. 23 код города (424-2) 42-29-72 (тел./факс) 42-32-92
67 Управление ЗАГС Свердловской области Отдел накопления, хранения и выдачи документов ЗАГС 620031, г. Екатеринбург, пл. Октябрьская, д. 1 код города (343) (тел./факс) 251-65-90 251-61-68
68 Департамент ЗАГС Смоленской области 214000, г. Смоленск, ул. Октябрьской Революции, д. 14 А код города (481-2) 38-10-87 (тел./факс) 38-76-76
69 Отдел ЗАГС Тамбовской области 392000, г. Тамбов, ул. Советская, д. 118 код города (475-2) 72-40-29 72-35-62 (тел./факс) 71-80-76
70 Отдел ЗАГС Тверской области 170100, г. Тверь, ул. Советская, д. 11 А код города (482-2) 34-83-37 34-55-56 (тел./факс) 34-15-33
71 Комитет ЗАГС Томской области 634009, г. Томск, ул. Розы Люксембург, д. 18А код города (382-2) 514-299
72 Комитет Тульской области по делам ЗАГС 300041, г. Тула, пр-т Ленина, д. 2 код города (487-2) 55-68-30 56-95-92 (тел./факс) 56-73-14
73 Управление ЗАГС Тюменской области 625000, г. Тюмень, ул. 8 Марта, д. 1 код города (345-2) (тел./факс) 46-54-74 46-52-86
74 Управление ЗАГС Ульяновской области 432700, г. Ульяновск, ул. Ленина, д. 83 код города (842-2) 42-04-77 (тел./факс) 42-04-80
75 Государственный комитет по делам ЗАГС Челябинской области 454091, г. Челябинск, ул. Советская, д. 65 код города (351) 266-64-94 (тел./факс) 264-55-29
76 Управление ЗАГС Правительства Ярославской области 150054, ГСП, г. Ярославль, ул. Чехова, д. 5 код города (495-2) 40-04-01 (тел./факс) 40-03-01
77 Управление ЗАГС Москвы Архивноинформационный отдел 119019, Москва, ул. Новый Арбат, д. 21 101990, Москва, Малый Харитоньевский пер., д. 10 код города (495) 697-52-46 623-70-89 624-26-81
78 Комитет по делам ЗАГС Санкт-Петербурга Отдел использования информационных технологий и ведомственного архива 191015, Санкт-Петербург, ул. Таврическая, д. 39 код города (812) (тел./факс) 271-41-10 272-21-10
79 Управление ЗАГС Правительства Еврейской автономной области 679000, Еврейская автономная область, г. Биробиджан, пр-т 60-летия СССР, д. 26 код города (426-22) 2-04-49 (тел./факс) 2-28-42
80 Управление ЗАГС Департамента внутренней политики Ханты-Мансийского автономного округа - Югры 628011, г. Ханты-Мансийск, ул. Энгельса, д. 14 код города (346-7) 33-54-88 (тел./факс) 32-12-35
81 Отдел ЗАГС Аппарата Губернатора и Правительства Чукотского автономного округа 689000, Чукотский автономный округ, г. Анадырь, ул. Беренга, д. 20 код города (427-22) 2-29-19 (тел./факс) 2-90-05
82 Служба ЗАГС Ямало-Ненецкого автономного округа 629007, Ямало-Ненецкий автономный округ, г. Салехард, ул. Свердлова, д. 4 код города (349-22) 3-75-32 (тел./факс) 3-34-88
83 Отдел ЗАГС администрации города Байконура (Российская Федерация) 468320, г. Байконур, ул. 8 Марта, д. 8 код города (336-22) 4-00-21 4-12-07

Приложение N 5
к Административному регламенту
Министерства иностранных дел
Российской Федерации и Министерства
юстиции Российской Федерации
по предоставлению государственной
услуги по истребованию личных
документов, утвержденному приказом
МИД России и Минюста России
от 29.06.2012 N 10489/124

В  
  Консульский департамент МИД России, Департамент
международного права и сотрудничества Минюста
России, Территориальный орган Минюста России

ЗАЯВЛЕНИЕ ПО ИСТРЕБОВАНИЮ ДОКУМЕНТА С ТЕРРИТОРИИ ИНОСТРАННОГО ГОСУДАРСТВА

Заполняется на каждый документ отдельно.
Ответы на вопросы следует давать полные и точные.

Вопросы Ответы
1. Фамилия, имя и отчество лица, чей документ истребуется (укажите фамилию по-русски и на иностранном языке, как она писалась за границей. Если фамилии, а также собственно имя и (или) отчество менялись - укажите сведения об изменениях)  
2. Год, месяц, число и место рождения лица, чей документ истребуется (укажите область, район, город, деревню, поселок)  
3. Гражданство (если гражданство менялось - укажите их все)  
4. Национальность (указывается по желанию)  
5. Какой документ истребуется: а) если истребуется документ о рождении, браке, разводе, смерти или другой документ о регистрации акта гражданского состояния, то укажите точное место и дату регистрации рождения, брака, развода, смерти или другого акта гражданского состояния, дату и номер записи акта гражданского состояния (если известен), а также фамилии, имена и отчества родителей при истребовании документа о рождении; б) если истребуется документ об образовании - укажите название и адрес образовательного учреждения, дату поступления и окончания; в) если истребуется документ о стаже работы и/или заработной плате - укажите название и адрес организации; время работы и в качестве кого работали. Если работали у частных лиц - укажите фамилию, имя, отчество и адрес работодателя (приложите копии листов трудовой книжки); г) если истребуется документ о пенсии, назначенной за границей, - укажите, когда, за что и какая организация назначила пенсию; какая организация и когда выплатила пенсию в последний раз Примечание: название организаций желательно дать на русском и иностранном языках  
6. Для какой цели истребуется документ  
7. Точный адрес места жительства лица, чей документ истребуется  
8. Перечень приложенных копий документов, которые могут ускорить или облегчить поиск сведений и представление истребуемого документа  
Внимание! Следующие пункты заполняются, если документ истребуется родственником, попечителем или другим доверенным лицом
9. Фамилия, имя и отчество  
10. Год и место рождения  
11. Гражданство  
12. Отношение к лицу, на имя которого истребуется документ (необходимо приложить нотариально удостоверенный документ, подтверждающий родство или представительство)  
13. Адрес места жительства  
"__" _____________ 20___ г. Подпись заявителя: ____________________

Приложение N 6
к Административному регламенту
Министерства иностранных дел
Российской Федерации и Министерства
юстиции Российской Федерации
по предоставлению государственной
услуги по истребованию личных
документов, утвержденному приказом
МИД России и Минюста России
от 29.06.2012 N 10489/124

 
(наименование органа ЗАГС иностранного государства)

ЗАЯВЛЕНИЕ ПО ИСТРЕБОВАНИЮ ДОКУМЕНТА О РЕГИСТРАЦИИ АКТОВ ГРАЖДАНСКОГО СОСТОЯНИЯ С ТЕРРИТОРИИ СНГ, СТРАН БАЛТИИ, АБХАЗИИ И ЮЖНОЙ ОСЕТИИ

N п/п Вопросы Ответы
О документе
1 Наименование документа, который подлежит истребованию
2 Фамилия, имя, отчество лица (лиц), на которого (которых) истребуется документ (Ф.И.О. указываются на момент регистрации акта гражданского состояния)
3 Дата (число, месяц, год) и место рождения лица, на которое истребуется документ
4 Фамилия, имя, отчество родителей (заполняется при истребовании повторного свидетельства (справки) о рождении)
5 Дата регистрации акта гражданского состояния; номер записи акта гражданского состояния (если известен)
6 Место регистрации акта гражданского состояния (наименование органа ЗАГС, город, район, область, край, республика, государство)
7 В связи с чем истребуется документ (указать причину отсутствия оригинала, если документ пришел в негодность, приложить оригинал)
О заявителе
1 Фамилия, имя, отчество
2 Наименование и реквизиты документа, удостоверяющего личность (серия, номер, дата выдачи, кем выдан)
3 Право на получение документа (отношение к лицу, на которое истребуется документ, - родство, представительство)
4 Место жительства (полный почтовый адрес фактического места проживания, включая индекс), номер телефона
5 Наименование и полный почтовый адрес органа ЗАГС по месту жительства заявителя, включая индекс

Сообщаю также следующие дополнительные сведения, которые будут полезны для поиска записи акта гражданского состояния (в случае, если неизвестно место регистрации акта гражданского состояния, указывается место жительства на момент регистрации акта гражданского состояния):

_______________________________________________________________________________________________________________________________________________

________________________________________________________________________________________________________________________________________________

________________________________________________________________________________________________________________________________________________

________________________________________________________________________________________________________________________________________________

________________________________________________________________________________________________________________________________________________

________________________________________________________________________________________________________________________________________________

________________________________________________________________________________________________________________________________________________

________________________________________________________________________________________________________________________________________________

________________________________________________________________________________________________________________________________________________

________________________________________________________________________________________________________________________________________________

________________________________________________________________________________________________________________________________________________

________________________________________________________________________________________________________________________________________________

________________________________________________________________________________________________________________________________________________

"__" _____________ 20___ г. Подпись заявителя: ____________________

Приложение N 7
к Административному регламенту
Министерства иностранных дел
Российской Федерации и Министерства
юстиции Российской Федерации
по предоставлению государственной
услуги по истребованию личных
документов, утвержденному приказом
МИД России и Минюста России
от 29.06.2012 N 10489/124

В  
  Компетентный орган Российской Федерации

ЗАЯВЛЕНИЕ ПО ИСТРЕБОВАНИЮ ДОКУМЕНТА ИЗ РОССИИ

Заполняется на каждый документ отдельно.
Ответы на вопросы следует давать полные и точные

Вопросы Ответы
1. Фамилия, имя и отчество лица, чей документ истребуется (если фамилии менялись - укажите их все)  
2. Год, месяц, число и место рождения лица, чей документ истребуется (укажите область, район, город, деревню, поселок)  
3. Гражданство (если гражданство менялось - укажите их все)  
4. Какой документ истребуется: а) если истребуется документ о рождении, браке, разводе, смерти или другой документ о регистрации акта гражданского состояния <*>, то укажите точное место и время регистрации рождения, брака, развода, смерти или другого акта гражданского состояния, а также фамилии, имена и отчества родителей при истребовании документа о рождении; б) если истребуется документ об образовании - укажите название и адрес образовательного учреждения, факультет, дату поступления и окончания; в) если истребуется документ о стаже работы (службы) - укажите название и адрес организации; номер войсковой части; время работы (службы) и в качестве кого работали. Если работали у частных лиц - укажите фамилию, имя, отчество и адрес работодателя; г) если истребуется документ о пенсии - укажите, когда, за что и какая организация назначила пенсию; какая организация и когда выплатила пенсию в последний раз  
5. Для какой цели истребуется документ  
6. Точный адрес места жительства лица, чей документ истребуется  
7. Документ, удостоверяющий личность (номер, кем и когда выдан)  
8. Подпись лица, чей документ истребуется, и дата заполнения анкеты  
9. Подпись и печать консульского должностного лица  
Внимание! Следующие пункты заполняются, если документ истребуется родственником, попечителем или другим доверенным лицом
10. Фамилия, имя и отчество  
11. Год и место рождения  
12. Гражданство  
13. Отношение к лицу, на имя которого истребуется документ (необходимо приложить нотариально удостоверенный документ, подтверждающий родство или представительство)  
14. Адрес места жительства  
15. Документ, удостоверяющий личность (номер, кем и когда выдан)  
16. Подпись и дата заполнения анкеты  
17. Подпись и печать консульского должностного лица  

<*> - Повторные свидетельства о государственной регистрации акта гражданского состояния могут быть истребованы лицами, указанными в пункте 2 статьи 9 Федерального закона от 15.11.1997 N 143-ФЗ "Об актах гражданского состояния".

Приложение N 8
к Административному регламенту
Министерства иностранных дел
Российской Федерации и Министерства
юстиции Российской Федерации
по предоставлению государственной
услуги по истребованию личных
документов, утвержденному приказом
МИД России и Минюста России
от 29.06.2012 N 10489/124

БЛОК-СХЕМЫ ПОСЛЕДОВАТЕЛЬНОСТИ ДЕЙСТВИЙ ПО ПРЕДОСТАВЛЕНИЮ ГОСУДАРСТВЕННОЙ УСЛУГИ ПО ИСТРЕБОВАНИЮ ЛИЧНЫХ ДОКУМЕНТОВ

Условные обозначения:

Блок-схема N 1 предоставления Департаментом МИД России государственной услуги по истребованию личных документов с территории иностранных государств

Блок-схема N 2 предоставления консульским учреждением государственной услуги по истребованию личных документов с территории Российской Федерации

Блок-схема N 3 Предоставления Департаментом Минюста России, территориальными органами Минюста России, органами ЗАГС государственной услуги по истребованию личных документов с территории иностранных государств

Блок-схема N 4 Предоставления Департаментом Минюста России, территориальными органами Минюста России, органами ЗАГС государственной услуги по истребованию личных документов с территории Российской Федерации

Приложение N 9
к Административному регламенту
Министерства иностранных дел
Российской Федерации и Министерства
юстиции Российской Федерации
по предоставлению государственной
услуги по истребованию личных
документов, утвержденному приказом
МИД России и Минюста России
от 29.06.2012 N 10489/124

рекомендуемый образец

 
(наименование органа ЗАГС иностранного государства)

ЗАПРОС ОБ ИСТРЕБОВАНИИ ДОКУМЕНТОВ О РЕГИСТРАЦИИ АКТОВ ГРАЖДАНСКОГО СОСТОЯНИЯ

В соответствии со статьей 5 Конвенции о правовой помощи и правовых отношениях по гражданским, семейным и уголовным делам, подписанной 22 января 1993 г. в Минске (в редакции Протокола к ней от 28 марта 1997 г.),

отдел ЗАГС  
  (наименование запрашивающего органа ЗАГС)
просит направить  
(наименование документа, который подлежит истребованию)
регистрация произведена  
(наименование органа ЗАГС иностранного государства)

акта N ___________________________________________________ от "_____" ____________________ _______ г.

в отношении  
(фамилия, имя, отчество лица (лиц), на которое (которых) истребуется документ)
Документ необходим для  
  (указать, для какой цели)
Приложение:   на _____ л.
  (обращение компетентного органа, заявление гражданина)  
Руководитель органа ЗАГС  
  подпись, инициалы, фамилия)
   
  Печать