Приказ ФМС РФ от 29.10.2007 N 422

"Об утверждении Административного регламента исполнения Федеральной миграционной службой государственной функции по организации и ведению адресно-справочной работы"
Редакция от 24.01.2011 — Документ утратил силу, см. «Приказ ФМС РФ от 20.01.2014 N 18»
Показать изменения

Зарегистрировано в Минюсте РФ 21 ноября 2007 г. N 10506


ФЕДЕРАЛЬНАЯ МИГРАЦИОННАЯ СЛУЖБА

ПРИКАЗ
от 29 октября 2007 г. N 422

ОБ УТВЕРЖДЕНИИ АДМИНИСТРАТИВНОГО РЕГЛАМЕНТА ИСПОЛНЕНИЯ ФЕДЕРАЛЬНОЙ МИГРАЦИОННОЙ СЛУЖБОЙ ГОСУДАРСТВЕННОЙ ФУНКЦИИ ПО ОРГАНИЗАЦИИ И ВЕДЕНИЮ АДРЕСНО-СПРАВОЧНОЙ РАБОТЫ

(в ред. Приказа ФМС РФ от 24.01.2011 N 14)

1. Утвердить прилагаемый Административный регламент исполнения Федеральной миграционной службой государственной функции по организации и ведению адресно-справочной работы.

2. Направить настоящий Приказ на государственную регистрацию в Министерство юстиции Российской Федерации.

3. Контроль за исполнением настоящего Приказа возлагаю на заместителей директора ФМС России по курируемым направлениям деятельности.

Директор
генерал-полковник милиции
К.О.РОМОДАНОВСКИЙ

Приложение

АДМИНИСТРАТИВНЫЙ РЕГЛАМЕНТ
ИСПОЛНЕНИЯ ФЕДЕРАЛЬНОЙ МИГРАЦИОННОЙ СЛУЖБОЙ ГОСУДАРСТВЕННОЙ ФУНКЦИИ ПО ОРГАНИЗАЦИИ И ВЕДЕНИЮ АДРЕСНО-СПРАВОЧНОЙ РАБОТЫ

(в ред. Приказа ФМС РФ от 24.01.2011 N 14)

I. Общие положения

1. Административный регламент исполнения Федеральной миграционной службой государственной функции по организации и ведению адресно-справочной работы <1> определяет сроки и последовательность административных процедур (действий) Федеральной миграционной службы <2>, территориальных органов ФМС России и их структурных подразделений, а также порядок взаимодействия ФМС России, территориальных органов ФМС России и их структурных подразделений с федеральными органами исполнительной власти, органами исполнительной власти субъектов Российской Федерации, органами местного самоуправления, физическими и юридическими лицами при организации и ведении адресно-справочной работы в сфере формирования, хранения, использования и предоставления адресно-справочной информации.

<1> Далее - Регламент.

<2> Далее - ФМС России.

2. Государственная функция по организации и ведению адресно-справочной работы осуществляется в соответствии с Указом Президента Российской Федерации от 19 июля 2004 г. N 928 "Вопросы Федеральной миграционной службы" <1>.

<1> Собрание законодательства Российской Федерации, 2004, N 30, ст. 3150; N 41, ст. 4023; 2005, N 19, ст. 1786; N 52, ст. 5687; 2006, N 32, ст. 3534; 2007, N 13, ст. 1540; N 19, ст. 2342; N 31, ст. 4020.

3. ФМС России, ее территориальные органы и их структурные подразделения при организации и ведении адресно-справочной работы руководствуются Конституцией Российской Федерации <1>, Уголовно-процессуальным кодексом Российской Федерации <2>, Федеральным законом от 20 апреля 1995 г. N 45-ФЗ "О государственной защите судей, должностных лиц правоохранительных и контролирующих органов" <3>, Федеральным законом от 12 августа 1995 г. N 144-ФЗ "Об оперативно-розыскной деятельности" <4>, Федеральным законом от 20 августа 2004 г. N 119-ФЗ "О государственной защите потерпевших, свидетелей и иных участников уголовного судопроизводства" <5>, Федеральным законом от 19 декабря 2005 г. N 160-ФЗ "О ратификации Конвенции Совета Европы о защите физических лиц при автоматизированной обработке персональных данных" <6>, Федеральным законом от 2 мая 2006 г. N 59-ФЗ "О порядке рассмотрения обращений граждан Российской Федерации" <7>, Федеральным законом от 27 июля 2006 г. N 152-ФЗ "О персональных данных" <8>, Федеральным законом от 27 июля 2006 г. N 149-ФЗ "Об информации, информационных технологиях и о защите информации" <9>, Федеральным законом от 15 ноября 1997 г. N 143-ФЗ "Об актах гражданского состояния" <10>, Указом Президента Российской Федерации от 6 марта 1997 г. N 188 "Об утверждении перечня сведений конфиденциального характера" <11>, Постановлением Правительства Российской Федерации от 14 февраля 2007 г. N 94 "О государственной информационной системе миграционного учета" <12>, Приказом Государственной технической комиссии при Президенте Российской Федерации от 30 августа 2002 г. N 282 "Об утверждении "Специальных требований и рекомендаций по технической защите конфиденциальной информации", Приказом МВД России от 2 декабря 2005 г. N 983 "Об утверждении Типового положения о территориальном органе Федеральной миграционной службы" <13>, Приказом ФМС России от 7 декабря 2009 г. N 339 "Об утверждении Административного регламента Федеральной миграционной службы по предоставлению государственной услуги по выдаче, замене и по исполнению государственной функции по учету паспортов гражданина Российской Федерации, удостоверяющих личность гражданина Российской Федерации на территории Российской Федерации" <14>, иными нормативными правовыми актами Российской Федерации, регулирующими правоотношения, возникающие при формировании, хранении, использовании и предоставлении информации, относящейся к определенному или определяемому на основании такой информации физическому лицу (персональные данные). (в ред. Приказа ФМС РФ от 24.01.2011 N 14)

Пункт 3 после слов "Постановлением Правительства Российской Федерации от 14 февраля 2007 г. N 94 "О государственной информационной системе миграционного учета" <10>, дополнен словами "Постановлением Правительства Российской Федерации от 15 июня 2009 г. N 478 "О единой системе информационно-справочной поддержки граждан и организаций по вопросам взаимодействия с органами исполнительной власти и органами местного самоуправления с использованием информационно-телекоммуникационной сети Интернет" <11>

<1> Принята всенародным голосованием 12 декабря 1993 года.

<2> Собрание законодательства Российской Федерации, 2001, N 52, ст. 4921; 2002, N 22, ст. 2027; 2006, N 28, ст. 2975.

<3> Собрание законодательства Российской Федерации, 1995, N 17, ст. 1455.

<4> Собрание законодательства Российской Федерации, 1995, N 33, ст. 3349.

<5> Собрание законодательства Российской Федерации, 2004, N 34, ст. 3534; 2005, N 1, ст. 25.

<6> Собрание законодательства Российской Федерации, 2005, N 52, ст. 5573.

<7> Собрание законодательства Российской Федерации, 2006, N 19, ст. 2060.

<8> Собрание законодательства Российской Федерации, 2006, N 31, ст. 3451.

<9> Собрание законодательства Российской Федерации, 2006, N 31, ст. 3448.

<10> Собрание законодательства Российской Федерации, 1997, N 47, ст. 5340.

<11> Собрание законодательства Российской Федерации, 2009, N 25, ст. 3061; 2010, N 26, ст. 3352. (в ред. Приказа ФМС РФ от 24.01.2011 N 14)

<12> Собрание законодательства Российской Федерации, 1997, N 10, ст. 1127; 2005, N 39, ст. 3925; 2006, N 31, ст. 3451. (в ред. Приказа ФМС РФ от 24.01.2011 N 14)

<13> Собрание законодательства Российской Федерации, 2007, N 8, ст. 1012. (в ред. Приказа ФМС РФ от 24.01.2011 N 14)

<14> Зарегистрирован в Министерстве юстиции Российской Федерации 15 февраля 2010 года, регистрационный N 16411. (в ред. Приказа ФМС РФ от 24.01.2011 N 14)

<14> Зарегистрирован в Министерстве юстиции Российской Федерации 8 февраля 2007 г., регистрационный N 8910.

В электронном документе нумерация пунктов соответствует внесенным изменениям

4. Организация и ведение адресно-справочной работы осуществляются территориальными органами ФМС России и их структурными подразделениями.

5. Для организации деятельности по результативному и эффективному исполнению государственной функции в структуре территориальных органов ФМС России создаются отделы (отделения, группы) адресно-справочной работы <1>.

<1> Далее - подразделения АСР.

Подразделения АСР располагаются в городах, являющихся административными центрами субъектов Российской Федерации, и осуществляют свою деятельность в пределах территории одного субъекта Российской Федерации <1>. В зависимости от территориальных и демографических особенностей субъектов Российской Федерации, а также экономической целесообразности территория осуществления полномочий подразделения АСР может охватывать два и более субъекта Российской Федерации.

<1> Далее - территория осуществления полномочий.

Адресно-справочная работа выполняется также структурными подразделениями территориальных органов ФМС России, расположенными в населенных пунктах, являющихся административными центрами муниципальных районов субъекта Российской Федерации, в пределах территории их обслуживания внутри данного субъекта Российской Федерации.

II. Требования к порядку исполнения государственной функции

Порядок информирования об исполнении государственной функции

6. Информирование о порядке предоставления адресно-справочной информации осуществляется посредством автоинформатора по телефону, а также размещения справочной информации на официальных Сайтах ФМС России и ее территориальных органов <1>.

<1> Далее - Сайты.

Официальный Сайт ФМС России: www.fms.gov.ru.

Основными требованиями к информированию субъектов правоотношений являются:

достоверность предоставляемой информации;

четкость в изложении информации;

полнота информирования;

наглядность форм предоставляемой информации;

удобство и доступность получения информации;

оперативность предоставления информации.

Информация, предоставляемая в качестве справочной, должна содержать:

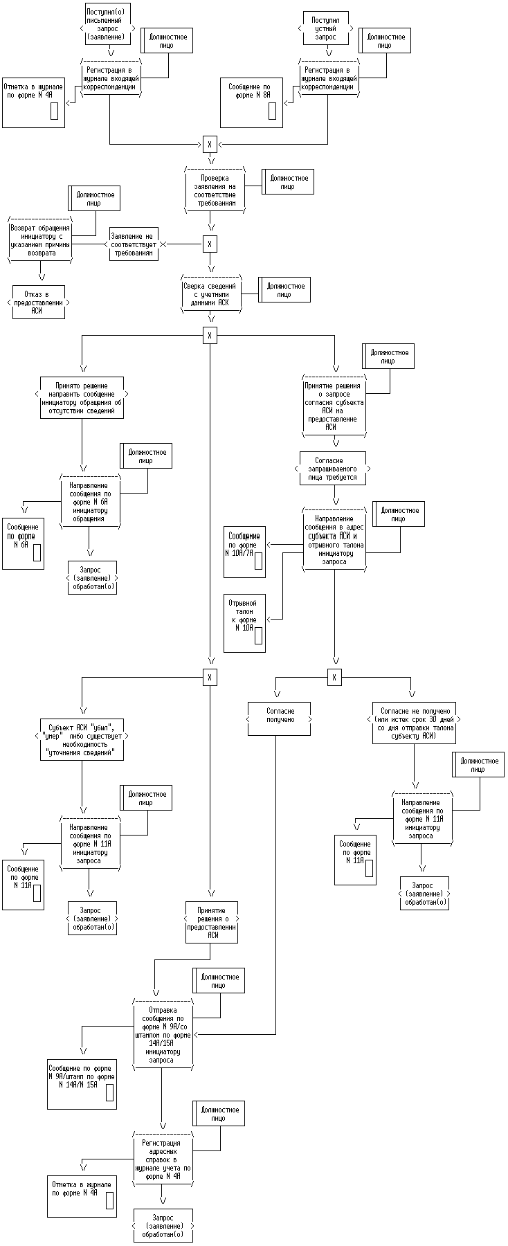
извлечения из законодательных и иных нормативных правовых актов Российской Федерации, содержащих указания на нормы, регулирующие порядок использования и предоставления данных о гражданах, отнесенных к персональным, в том числе гарантии конфиденциальности и порядок обеспечения их защиты в ходе исполнения государственной функции;

извлечения из текста Регламента (с указанием места нахождения полной версии на Сайтах), включая порядок обращения и основания для исполнения обращений, требования к обращениям, формы запросов и образцы их заполнения;

почтовый адрес территориального органа ФМС России, номера телефонов для справок, адрес Сайта и электронной почты;

порядок обращения для получения письменной консультации;

порядок обжалования решений, действий или бездействия должностных лиц, исполняющих государственную функцию.

7. Информация о контактных телефонах, почтовых и электронных адресах подразделений АСР, необходимых для направления письменных обращений, размещается на официальных Сайтах.

Телефон для справок ФМС России: (495) 698-00-78.

Организация работы подразделений АСР

8. График работы подразделений АСР утверждается начальником территориального органа ФМС России и, по возможности, должен совпадать с графиком работы федеральных органов исполнительной власти, органов исполнительной власти субъектов Российской Федерации, осуществляющих учет лиц, прав, состояний и иных объектов в установленной для них сфере деятельности.

Примерный график работы приведен в таблице N 1.

Таблица N 1

Примерный график работы подразделений АСР
день недели часы работы перерыв на обед
понедельник 9.00 - 18.00 13.00 - 13.45
вторник 9.00 - 18.00 13.00 - 13.45
среда 9.00 - 18.00 13.00 - 13.45
четверг 9.00 - 18.00 13.00 - 13.45
пятница 9.00 - 16.45 13.00 - 13.45
суббота выходной день  
воскресенье выходной день  

В целях предоставления адресно-справочной информации полномочным органам, указанным в абзацах втором - восьмом пункта 14 Регламента, организуется круглосуточный режим работы подразделений АСР, а также работа в праздничные и выходные дни в порядке и на условиях, определенных законодательством Российской Федерации.

9. Подразделения АСР организуют и осуществляют работу по:

выполнению административных процедур формирования, хранения, использования и предоставления адресно-справочной информации;

обеспечению режима конфиденциальности и требований к распространению информации, относящейся к определенному или определяемому на основании такой информации физическому лицу (персональные данные), установленных нормативными правовыми актами Российской Федерации.

10. Ведение адресно-справочной работы организуется на основе:

имеющегося и постоянно корректируемого массива документированной информации;

использования автоматизированных информационных систем с применением стандартизированных технических и программных средств, прошедших соответствующую проверку и сертификацию;

унифицированных информационных ресурсов с применением единых форматов и классификаторов учетных данных, стандартных протоколов и регламентов обмена информации.

Автоматизированные информационные системы должны обеспечивать возможность определения сведений о:

времени и должностных лицах, получавших доступ и вносивших изменения в адресно-справочные учеты <1>;

<1> Далее - АСУ.

состоянии учетных данных субъекта адресно-справочной информации (физического лица, в отношении которого запрошена адресно-справочная информация) на любую заданную дату в пределах двадцатипятилетнего периода времени от текущей даты, а на субъект адресно-справочной информации, изменивший фамилию, имя, отчество, пол, дату и место рождения, - в пределах пятидесятилетнего периода времени от текущей даты.

11. Порядок информационного взаимодействия и доступа к автоматизированным информационным ресурсам подразделений АСР устанавливается в соответствии с нормативными правовыми актами Российской Федерации, регламентирующими вопросы защиты сведений (информации), аттестации объектов информатизации.

Автоматизированные АСУ подразделений АСР интегрируются в федеральный банк данных в рамках единой информационной системы Федеральной миграционной службы. Механизм интеграции устанавливается в соответствии с требованиями функционирования данной информационной системы.

12. На период до внедрения автоматизированных АСУ формирование, хранение, использование и предоставление адресно-справочной информации осуществляются в том числе с применением документированной информации на бумажных носителях.

Субъекты правоотношений и предмет адресно-справочной работы при исполнении государственной функции

13. При осуществлении государственной функции подразделения АСР вступают в правоотношения по формированию, хранению, использованию и предоставлению информации, относящейся к определенному или определяемому на основании такой информации физическому лицу (персональные данные) <1>.

<1> Далее - правоотношения.

14. Субъектами правоотношений при исполнении данной государственной функции являются:

ФМС России, ее территориальные органы и их структурные подразделения;

органы внутренних дел Российской Федерации;

органы, осуществляющие оперативно-розыскную деятельность;

органы предварительного следствия;

органы дознания;

судебные органы;

органы службы судебных приставов;

органы государственной власти;

органы местного самоуправления;

юридические и физические лица;

общественные объединения.

Субъекты правоотношений, перечисленные в абзацах втором - восьмом настоящего пункта, далее по тексту Регламента именуются - "полномочные органы".

Процедуры взаимодействия с субъектами правоотношений определяются Регламентом, совместными нормативными правовыми актами ФМС России с полномочными органами, а также иными нормативными правовыми актами Российской Федерации и соответствующими соглашениями.

15. Предметом адресно-справочной работы является следующая информация о физических лицах - гражданах Российской Федерации, иностранных гражданах и лицах без гражданства <1>:

<1> Далее - гражданин.

фамилия, имя, отчество, пол, дата и место рождения, гражданство;

дата и адрес регистрации по месту жительства, снятия с регистрационного учета по месту жительства;

дата, адрес и заявленный срок регистрации по месту пребывания;

реквизиты документа, удостоверяющего личность (серия, номер, дата выдачи, орган, его выдавший);

наименование населенного пункта субъекта Российской Федерации, страны, куда убыл или откуда прибыл гражданин;

данные о фамилии, имени, отчестве и поле, с которых (на которые) были изменены указанные сведения;

иная информация в соответствии с законодательством Российской Федерации.

Общие сроки исполнения государственной функции

16. Срок исполнения обращения, направленного в письменной (электронной) форме по вопросам, носящим консультационный характер, не должен превышать 15 рабочих дней.

17. Срок исполнения письменного запроса (заявления) в случае, когда согласие субъекта адресно-справочной информации на предоставление информации обязательно, не может превышать трех рабочих дней с момента получения такого согласия, выраженного в письменной форме.

При этом общий срок исполнения подразделениями АСР письменных (электронных) обращений о предоставлении адресно-справочной информации в случае, когда получение согласия субъекта адресно-справочной информации обязательно, не должен превышать 30 дней.

18. Общий срок исполнения подразделениями АСР письменных (электронных) обращений о предоставлении адресно-справочной информации в случае, когда получение согласия субъекта адресно-справочной информации не обязательно, не должен превышать 15, а срочных, предусмотренных только для полномочных органов, - 3 рабочих дня.

Устные обращения (телефонные запросы) полномочных органов (их должностных лиц) о предоставлении адресно-справочной информации исполняются незамедлительно.

Входящие и исходящие документы подразделений адресно-справочной работы

19. Взаимодействие с субъектами правоотношений осуществляется посредством документооборота, носителями которого являются входящие и исходящие документы в письменной (электронной) форме, а также устные запросы и ответы, осуществляемые посредством телефонной связи в установленном настоящим Регламентом порядке.

20. Входящими документами подразделений АСР являются:

адресный листок прибытия по установленной форме, составленный при регистрации гражданина по месту жительства и по месту пребывания в пределах субъекта Российской Федерации, выдаче и замене документа, удостоверяющего личность, в связи с изменением административно-территориального деления, наименования населенного пункта, улицы, номера дома, квартиры и иных предусмотренных нормативными правовыми актами случаях;

адресный листок убытия по установленной форме, составленный при снятии гражданина с регистрационного учета по месту жительства или по месту пребывания в случае снятия с регистрационного учета до истечения срока регистрации по месту пребывания;

анкета по установленной форме, заполненная при регистрации гражданина по месту пребывания в гостинице, санатории, доме отдыха, пансионате, кемпинге, на туристской базе, другом подобном учреждении;

письменные (электронные) запросы полномочных органов, органов государственной власти, органов местного самоуправления, юридических лиц, общественных объединений. Примерная форма запроса приведена в приложении N 12 к Регламенту, требования к перечню реквизитов, подлежащих обязательному указанию в запросе, - в пункте 27 Регламента;

письменные (электронные) заявления физических лиц. Примерные формы заявлений приведены в приложениях N 13 и N 13.1 к Регламенту, требования к перечню реквизитов, подлежащих обязательному указанию в заявлении, - в пункте 30 Регламента; (в ред. Приказа ФМС РФ от 24.01.2011 N 14)

иные документы, предусмотренные нормативными правовыми актами Российской Федерации.

21. Исходящими документами подразделений АСР являются:

сообщение физическому лицу по форме N 7А (приложение N 7 к Регламенту) о запросе адресно-справочной информации в отношении него другим физическим (юридическим) лицом, органом государственной власти, органом местного самоуправления, общественным объединением. Данное сообщение направляется физическому лицу для получения согласия (несогласия) на предоставление адресно-справочной информации о нем инициатору обращения;

сообщение физическому лицу по форме N 10А (приложение N 10 к Регламенту) о запросе адресно-справочной информации в отношении него другим физическим (юридическим) лицом, органом государственной власти, органом местного самоуправления, общественным объединением. Данное сообщение направляется физическому лицу для принятия решения о самостоятельном предоставлении адресно-справочной информации инициатору обращения;

адресные справки по форме N 9А (приложение N 9 к Регламенту), направляемые инициатору обращения, с указанием адреса регистрации по месту жительства или по месту пребывания, а также иных сведений при их наличии в предусмотренных Регламентом, нормативными правовыми актами Российской Федерации случаях;

уведомление инициатору запроса по форме N 6А (приложение N 6 к Регламенту) о невозможности предоставления информации в связи с отсутствием согласия гражданина на предоставление адресно-справочной информации в отношении него либо по другим основаниям, предусмотренным нормативными правовыми актами Российской Федерации;

исполненные обращения с отметкой по форме N 14 (приложение N 14 к Регламенту) и отметкой по форме N 15 (приложение N 15 к Регламенту), проставляемой подразделением АСР по результатам проверки запрашиваемых сведений по имеющимся АСУ;

иные документы, предусмотренные нормативными правовыми актами Российской Федерации.

22. Журналы (книги), предусмотренные Регламентом, подлежат учету в подразделениях делопроизводства и режима территориальных органов ФМС России. По истечении предусмотренного Регламентом срока хранения они уничтожаются в порядке, установленном для ведения делопроизводства.

Порядок ведения журналов (книг) должен обеспечивать однозначную идентификацию внесенных в них (в том числе исправленных) записей. Исправление записей допускается только путем их зачеркивания и внесения соответствующей записи об этом лица, ответственного за ведение и хранение журналов (книг).

Лица, ответственные за ведение, хранение и использование, журналов (книг) и картотек, назначаются начальником подразделения АСР.

Основания для исполнения обращений

23. Основания для исполнения обращений (запросов, заявлений) субъектов правоотношений.

23.1. Обращение (запрос) полномочного органа (его должностного лица), иного органа государственной власти, органа местного самоуправления, юридического лица, общественного объединения подлежит исполнению подразделением АСР при выполнении следующих условий:

23.1.1. Субъект правоотношения, направивший запрос, имеет предусмотренные нормативными правовыми актами Российской Федерации полномочия запрашивать персональные данные у оператора персональных данных.

23.1.2. Обращение (запрос) соответствует установленным пунктами 27 - 29 Регламента требованиям.

23.1.3. Получено согласие субъекта адресно-справочной информации на предоставление запрашиваемых сведений, в случае если такое согласие обязательно.

23.2. Обращение (заявление) физического лица подлежит исполнению подразделением АСР при выполнении одного из следующих условий:

23.2.1. Гражданин направил заявление о предоставлении адресно-справочной информации в целях ознакомления с учетными сведениями в отношении себя.

23.2.2. Гражданин направил заявление в целях исправления ошибок в учетных сведениях в отношении себя, а также в связи с их изменениями.

23.2.3. Гражданин направил заявление о предоставлении адресно-справочной информации в целях открытия (закрытия) общего доступа ко всему или отдельному перечню учетных сведений в отношении себя.

23.2.4. Получено согласие субъекта адресно-справочной информации на предоставление запрашиваемой информации, в случае если такое согласие обязательно.

24. В случае отсутствия у инициатора обращения полномочий запрашивать персональные данные у оператора персональных данных либо отсутствия в обращении ссылки на норму нормативного правового акта Российской Федерации, в соответствии с которой такое право возникает, в адрес субъекта адресно-справочной информации подразделением АСР направляется сообщение по форме N 10А (приложение N 10 к Регламенту) для принятия им решения о самостоятельном предоставлении запрашиваемых сведений. При этом инициатору обращения направляется отрывной талон к сообщению по форме 10А (приложение N 10 к Регламенту).

25. Решение о предоставлении либо отказе в предоставлении адресно-справочной информации по обращению (запросу, заявлению), за исключением обращений полномочных органов (их должностных лиц), принимается начальником подразделения АСР, его заместителем (далее - руководители) либо лицом, его замещающим.

В целях использования и предоставления адресно-справочной информации полномочным органам, в том числе в случае организации круглосуточного режима работы, руководитель вправе назначить сотрудников подразделений АСР, уполномоченных на принятие решений о предоставлении либо отказе в предоставлении адресно-справочной информации.

26. Ответственность за обоснованность принятого решения о предоставлении или отказе в предоставлении адресно-справочной информации возлагается на лицо, принявшее такое решение в соответствии с полномочиями, предусмотренными пунктом 25 Регламента.

27. Письменное (электронное) обращение (запрос) должно содержать следующие обязательные реквизиты инициатора обращения:

27.1. Наименование органа (юридического лица), юридический, почтовый адрес.

27.2. Фамилию, инициалы, должность лица, подписавшего запрос.

27.3. Фамилию, инициалы, контактный телефон непосредственного исполнителя запроса.

27.4. Основание и цель обращения (заполнение данного реквизита не обязательно для органов, осуществляющих оперативно-розыскную деятельность, органов дознания, следствия и суда в целях соблюдения тайны следствия и иных служебных интересов).

27.5. Ссылку на норму нормативного правового акта Российской Федерации, в соответствии с которой у инициатора запроса возникает право запрашивать персональные данные у оператора персональных данных.

27.6. Полные (фамилия, имя, отчество в именительном падеже, дата и место рождения) либо частичные <1> (для полномочных органов) данные на запрашиваемое лицо в случаях, когда указать полные данные не представляется возможным.

<1> Любой перечень персональных данных, взаимосвязь которых позволяет идентифицировать субъект адресно-справочной информации. При этом результат исполнения запроса будет определяться техническими возможностями обработки данных автоматизированной системы адресно-справочной информации.

Примерная форма запроса приведена в форме N 12А (приложение N 12 к Регламенту).

28. Исполнитель запроса несет ответственность за достоверность указанных в реквизитах сведений в соответствии с действующим законодательством.

29. Устное обращение (телефонный запрос) о предоставлении адресно-справочной информации должно содержать следующий обязательный перечень информации:

29.1. Пароль.

29.2. Фамилию, наименование подразделения, телефонный номер исполнителя запроса.

29.3. Полные (фамилия, имя, отчество в именительном падеже, дата и место рождения) либо частичные данные на запрашиваемое лицо в случаях, когда указать полные данные не представляется возможным.

Указанный порядок устанавливается для полномочных органов.

30. Письменное (электронное) обращение (заявление) физического лица о предоставлении адресно-справочной информации должно содержать следующие обязательные реквизиты заявителя:

30.1. Фамилию, имя, отчество, дату рождения, дату обращения, личную подпись и почтовый адрес заявителя.

30.2. Полные данные на запрашиваемое лицо (фамилия, имя, отчество в именительном падеже, дата и место рождения).

30.3. Согласие заявителя на предоставление его персональных данных запрашиваемому им лицу.

Абзац 2 - Исключен. (в ред. Приказа ФМС РФ от 24.01.2011 N 14)

31. Письменное (электронное) обращение (запрос) о предоставлении адресно-справочной информации заполняется на каждое запрашиваемое лицо.

Примерные формы заявлений приведены в приложениях N 13 и N 13.1 к Регламенту. (в ред. Приказа ФМС РФ от 24.01.2011 N 14)

В случаях служебной необходимости запросы могут направляться списком, но не более чем на 10 лиц, составленным в алфавитном порядке, а на лиц, имеющих одинаковую фамилию, - в алфавитном порядке имен и отчеств.

Результат исполнения государственной функции

32. Конечным результатом исполнения государственной функции является:

32.1. Предоставление адресно-справочной информации в случаях, предусмотренных законодательством Российской Федерации.

32.2. Отказ в предоставлении адресно-справочной информации в случаях, предусмотренных законодательством Российской Федерации.

32.3. Внесение и корректировка учетных сведений в адресно-справочных учетах.

III. Административные процедуры

33. Регламент включает в себя следующие административные процедуры:

формирование адресно-справочной информации на основе поступающих из структурных подразделений территориальных органов ФМС России адресных листков прибытия (убытия) <*>, составленных при регистрации и снятии граждан с регистрационного учета по месту пребывания или по месту жительства в пределах Российской Федерации, выдаче документа, удостоверяющего личность, в связи с изменением административно-территориального деления, наименования населенного пункта, улицы, номера дома, квартиры и иных предусмотренных нормативными правовыми актами случаях, а также анкет на граждан, временно проживающих в гостиницах, санаториях, домах отдыха, пансионатах, кемпингах, туристских базах, других подобных учреждениях, представленных администрациями указанных организаций и учреждений;

<1> Далее - адресные листки.

хранение адресно-справочной информации;

использование адресно-справочной информации в целях выявления лиц, скрывающихся от органов дознания, следствия и суда или уклоняющихся от уголовного наказания, без вести пропавших и иных категорий разыскиваемых лиц, и предоставление адресно-справочной информации субъектам правоотношений.

Формирование адресно-справочной информации

34. Формирование адресно-справочной информации представляет собой процесс сбора, учета, систематизации, накопления и актуализации адресно-справочной информации на бумажных носителях и в электронном виде.

35. Началом административной процедуры формирования адресно-справочной информации является:

35.1. Поступление в подразделение АСР адресного листка прибытия или анкеты в электронном виде и (или) на бумажном носителе из структурного подразделения территориального органа ФМС России при регистрации гражданина по месту жительства или по месту пребывания.

35.2. Поступление в подразделение АСР адресного листка убытия в электронном виде и (или) на бумажном носителе из структурного подразделения территориального органа ФМС России при снятии гражданина с регистрационного учета по месту жительства или по месту пребывания.

35.3. Поступление в подразделение АСР из структурного подразделения территориального органа ФМС России адресного листка прибытия на гражданина, получившего или заменившего документ, удостоверяющий личность.

35.4. Поступление в подразделение АСР адресного листка прибытия в электронном виде и (или) на бумажном носителе из структурного подразделения территориального органа ФМС России в связи с изменением административно-территориального деления, наименования населенного пункта, улицы, номера дома, квартиры и иных предусмотренных нормативными правовыми актами случаях.

36. Ответственность за достоверность внесенных в адресный листок и анкету сведений возлагается на лицо, его составившее.

37. Адресные листки и анкеты, направляемые из структурных подразделений территориальных органов ФМС России в подразделения АСР в электронном виде и на бумажном носителе, количественно учитываются в сопроводительном листе по форме N 5А (приложение N 5 к Регламенту) и группируются при рассылке в зависимости от вида документа в алфавитном порядке раздельно внутри каждой группы.

38. Поступившие адресные листки прибытия, адресные листки убытия, анкеты и электронные файлы учитываются подразделениями АСР в день поступления. При этом сопроводительный лист по форме N 5А (приложение N 5 к Регламенту) регистрируется в книге учета поступления адресных листков, анкет по форме N 2А (приложение N 2 к Регламенту).

Каждому входящему сопроводительному листу присваивается порядковый номер, соответствующий номеру, указываемому в столбце N 1 книги учета поступления адресных листков, анкет по форме N 2А (приложение N 2 к Регламенту), который проставляется в левом верхнем углу сопроводительного листа.

Максимальный срок выполнения действия по регистрации одного входящего сопроводительного листа составляет 2 минуты.

Поступление электронных файлов учитывается в информационной системе адресно-справочной информации путем регистрации факта поступления (журналируется).

39. После регистрации сопроводительного листа сотрудник подразделения АСР в тот же день сверяет количество прилагаемых к нему адресных листков, анкет, проверяет полноту и читаемость внесенных в них сведений, а также поступление учетных сведений в электронном виде.

Максимальный срок действия - 1 минута на один адресный листок, анкету.

40. После проверки качества заполнения адресных листков, анкет сотрудник подразделения АСР осуществляет их подбор и размещение в АСУ по алфавиту в соответствии с порядком размещения адресных листков (приложение N 16 к Регламенту).

Максимальный срок действия по размещению одного входящего документа в АСУ - 4 минуты.

41. В случае, если в поступивших адресных листках, анкетах, электронных файлах допущены грамматические ошибки, неразборчиво произведены записи, не заполнены отдельные реквизиты, имеются расхождения в учетных сведениях, руководитель подразделения АСР либо лицо, его замещающее, принимает решение о направлении в день выявления указанных недостатков в структурное подразделение территориального органа ФМС России, откуда поступили указанные документы, копии электронного файла и оригинала адресного листка, анкеты для уточнения и исправления ошибок.

При этом в поступивший и помещенный в действующую автоматизированную систему АСУ электронный файл вносится исходящий номер направленной для уточнения и исправления копии электронного файла.

Копия адресного листка после проставления в ее левом нижнем углу регистрационного номера, соответствующего порядковому номеру, проставленному в графе N 1 журнала формы N 3А (приложение N 3 к Регламенту), до представления скорректированных (исправленных) оригиналов размещается в АСУ. При направлении оригинала адресного листка, анкеты графы, подлежащие уточнению (корректировке), помечаются карандашом.

Максимальный срок направления адресного листка, анкеты для исправления - один рабочий день, следующий за днем их поступления.

42. При поступлении в подразделение АСР адресного листка прибытия на бумажном носителе или в электронном файле, оформленного при регистрации гражданина, если в пункте 11 (реквизит "откуда прибыл") поступившего адресного листка указан населенный пункт, входящий в обслуживаемую данным подразделением АСР территорию, а сведения на него в АСУ отсутствуют, но срок хранения адресно-справочной информации не истек, начальник подразделения АСР принимает решение о направлении в день выявления указанного факта в структурное подразделение территориального органа ФМС России, где была оформлена регистрация, электронного (письменного в случае отсутствия автоматизированных учетов и телекоммуникаций) сообщения произвольной формы для выяснения причин отсутствия адресно-справочной информации и организует контроль за поступлением недостающей информации.

При этом сотрудник подразделения АСР в левом верхнем углу адресного листка прибытия производит отметку "нет л/п/у" <1>.

<1> Отметка "нет л/п/у" означает, что в картотеке отсутствует адресный листок прибытия или адресный листок убытия.

Адресный листок прибытия на бумажном носителе и в электронном виде до поступления соответствующей информации (результата проверки, адресного листка убытия либо откорректированного адресного листка прибытия) размещается в АСУ с проставлением исходящего номера направленного в структурное подразделение территориального органа ФМС России электронного (письменного) сообщения.

Направленное сообщение и поступившая информация (результат проверки либо адресный листок) учитываются в журнале по форме N 3 (приложение N 3 к Регламенту).

43. При поступлении адресного листка прибытия, составленного в связи с изменением названия населенного пункта, улицы, номера дома, квартиры и иных предусмотренных нормативными правовыми актами случаях, а также выдачей или заменой документа, удостоверяющего личность, этот адресный листок размещается в АСУ с одновременным изъятием имеющегося адресного листка, который уничтожается в срок, не превышающий десяти рабочих дней.

44. В случае, если по основаниям, предусмотренным пунктами 41, 42 Регламента, информация из структурного подразделения территориального органа ФМС России не поступила в течение 30 дней, сотрудник подразделения АСР, осуществляющий контроль за ее поступлением, докладывает об этом своему начальнику, который сообщает об указанном факте в подразделение территориального органа ФМС России, уполномоченное на осуществление контроля в данной сфере деятельности, для организации проверки в отношении бездействия должностных лиц структурного подразделения территориального органа ФМС России.

45. Если при размещении адресных листков прибытия на лиц, зарегистрированных по месту пребывания, в АСУ будут обнаружены адресные листки прибытия на этих же лиц, составленные в связи с регистрацией по месту пребывания по другому адресу, оба адресных листка скрепляются и размещаются в АСУ. При этом срок хранения их определяется большим установленным для одного из адресных листков сроком.

Максимальный срок выполнения данного действия - 3 минуты.

46. В подразделениях АСР, использующих при формировании адресно-справочной информации автоматизированные информационные системы, адресно-справочная информация передается с применением средств связи и телекоммуникационных систем, отвечающих установленным нормативными правовыми актами Российской Федерации требованиям конфиденциальности.

Хранение адресно-справочной информации

47. Началом административной процедуры хранения адресно-справочной информации на бумажном носителе является регистрация сопроводительного листа по форме N 5А (приложение N 5 к Регламенту) в книге учета поступления адресных листков, анкет по форме N 2А (приложение N 2 к Регламенту).

Началом административной процедуры хранения адресно-справочной информации в электронном виде является регистрация в информационной системе адресно-справочной информации факта ее внесения в АСУ.

48. Адресный листок прибытия, составленный при регистрации по месту жительства, хранится в АСУ до поступления адресного листка убытия или нового адресного листка прибытия, составленного на это же лицо в связи с выдачей или заменой документа, удостоверяющего личность, изменением административно-территориального деления, наименования населенного пункта, улицы, номера дома, квартиры и иных предусмотренных нормативными правовыми актами случаях.

Адресный листок прибытия в электронном виде, составленный по основаниям, указанным в абзаце первом настоящего пункта, после поступления нового адресного листка прибытия или адресного листка убытия на это же лицо, перемещается в АСУ, содержащие архивную адресно-справочную информацию, и хранится в течение 25 лет.

49. Адресный листок прибытия, составленный на лицо, зарегистрированное по месту пребывания, хранится в АСУ в течение 1 года после истечения срока регистрации гражданина либо до поступления адресного листка убытия в случае снятия с регистрационного учета до истечения срока регистрации по месту пребывания, после чего уничтожается.

Адресный листок прибытия в электронном виде, составленный по основаниям, указанным в абзаце первом настоящего пункта, после поступления адресного листка убытия на это же лицо либо после истечения срока регистрации гражданина перемещается в АСУ, содержащие архивную адресно-справочную информацию, где хранится в течение 25 лет.

50. Адресный листок прибытия, составленный в связи с изменением административно-территориального деления, наименования населенного пункта, улицы, номера дома, квартиры, хранится в порядке и срок, установленный пунктом 48 Регламента.

51. Адресный листок прибытия, составленный при выдаче, замене документа, удостоверяющего личность, хранится в порядке и срок, установленные пунктами 48 и 49 Регламента.

52. Адресный листок убытия, составленный на лицо, снятое с регистрационного учета по месту жительства, хранится в АСУ в течение 10 лет после оформления снятия с регистрационного учета либо уничтожается после поступления листка прибытия на это же лицо.

53. Адресный листок убытия в электронном виде, составленный по основаниям, указанным в пункте 52 Регламента, а также после поступления нового адресного листка прибытия или адресного листка убытия на это же лицо хранится в АСУ в течение 25 лет, после чего перемещается в АСУ, содержащие архивную адресно-справочную информацию.

54. Адресный листок убытия, составленный в связи с изменением данных гражданина (фамилия, имя, отчество и др.), хранится в АСУ в течение 25 лет.

Адресный листок убытия в электронном виде, составленный по основаниям, указанным в абзаце первом настоящего пункта, хранится в АСУ в виде архивной адресно-справочной информации в течение 50 лет.

55. При обращении к архивной адресно-справочной информации автоматизированная информационная система сообщает пользователю о принадлежности ее к архивному виду.

56. Согласие субъекта адресно-справочной информации, выраженное в письменной форме, на предоставление адресно-справочной информации в отношении него хранится вместе с адресным листком, анкетой в течение одного года со дня окончания срока предоставления, установленного субъектом адресно-справочной информации.

Использование и предоставление адресно-справочной информации

57. Началом административной процедуры использования и предоставления адресно-справочной информации является регистрация поступивших обращений (письменных, электронных запросов, заявлений субъектов правоотношений, телефонных запросов полномочных органов) о предоставлении адресно-справочной информации, а также регистрации иных предусмотренных для этой процедуры документов.

58. Предоставление адресно-справочной информации полномочным органам осуществляется на основании письменных (электронных) запросов, а также на основании устных запросов с использованием имеющихся средств связи в течение сеанса связи.

В этих целях в соответствии с заключаемыми с ними соглашениями и с учетом требований секретного делопроизводства в установленном порядке направляется перечень паролей, содержащих буквенные, цифровые либо смешанные символы. Пароли на право получения адресно-справочной информации составляются начальником подразделения АСР и утверждаются начальником территориального органа ФМС России. Пароли могут устанавливаться на каждые сутки либо на более длительный срок, но не более 3 суток.

59. Полномочные органы при наличии технических возможностей автоматизированных информационных систем адресно-справочной информации могут получать запрашиваемую информацию самостоятельно, используя электронный доступ к ней на чтение.

Формы доступа определяются техническими возможностями используемых автоматизированных информационных систем адресно-справочной информации.

Территориальные органы ФМС России на основании соглашений, заключаемых с полномочными органами, осуществляют регистрацию пользователей и выдачу им паролей, необходимых для получения электронного доступа на чтение.

При отсутствии технических возможностей полномочные органы на основании заключенных с территориальными органами ФМС России соглашений имеют право доступа к адресно-справочной информации, в том числе к бумажным носителям, непосредственно в подразделениях АСР.

60. Предоставление адресно-справочной информации осуществляется с учетом требований законодательства Российской Федерации, регламентирующего правоотношения, возникающие при формировании, хранении, использовании и предоставлении информации, относящейся к определенному или определяемому на ее основании физическому лицу.

61. При исполнении обращений в случаях, когда согласие субъекта адресно-справочной информации на ее предоставление обязательно, перечень предоставляемых данных определяется письменным решением субъекта адресно-справочной информации.

62. При исполнении обращений в случаях, когда согласие субъекта адресно-справочной информации на ее предоставление не обязательно, перечень предоставляемых данных определяется уполномоченным сотрудником подразделения АСР в соответствии с объемом запрашиваемой информации и наличием ее в АСУ.

63. В случаях, если согласие гражданина на предоставление адресно-справочной информации обязательно, подразделение АСР:

при обращении физического лица о предоставлении адресно-справочной информации в отношении другого физического лица направляет в течение двух рабочих дней в адрес субъекта адресно-справочной информации сообщение по форме N 10А (приложение N 10 к Регламенту) с указанием реквизитов инициатора запроса и его почтового адреса для принятия субъектом адресно-справочной информации решения о самостоятельном предоставлении запрашиваемых сведений. При этом инициатору обращения направляется отрывной талон к сообщению по форме 10А (приложение N 10 к Регламенту);

при обращении субъектов правоотношений, за исключением полномочных органов (их должностных лиц), о предоставлении адресно-справочной информации в отношении физического лица в адрес субъекта адресно-справочной информации направляется в течение двух рабочих дней сообщение по форме N 7А (приложение N 7 к Регламенту) с указанием реквизитов инициатора обращения для получения от субъекта адресно-справочной информации согласия (несогласия) о предоставлении запрашиваемых сведений.

64. В течение двух рабочих дней после получения согласия субъекта адресно-справочной информации запрашиваемая о нем информация направляется инициатору запроса.

В случае, если в течение 30 дней с момента поступления обращения письменное согласие субъекта адресно-справочной информации не поступило, в адрес инициатора обращения направляется уведомление по форме N 11А (приложение N 11 к Регламенту).

65. Процедура предоставления адресно-справочной информации включает в себя следующие административно-управленческие действия.

65.1. Регистрация обращений о предоставлении адресно-справочной информации.

Поступившие в подразделения АСР письменные обращения регистрируются в журнале входящей корреспонденции по форме N 4А (приложение N 4 к Регламенту).

Поступившие в подразделения АСР устные (телефонные) запросы регистрируются в журнале по форме N 8А (приложение N 8 к Регламенту).

65.2. Проверка наличия оснований для исполнения обращений.

В случае отсутствия записи о ссылке на положения нормативных правовых актов Российской Федерации, устанавливающих полномочия инициатора обращения запрашивать персональные данные у оператора персональных данных, порядок действий сотрудников подразделения АСР определяется в соответствии с пунктом 24 Регламента.

В случае несоответствия поступившего обращения требованиям подпунктов 27.1 - 27.4, 29.1 - 29.3, 30.1 - 30.2 Регламента обращение не подлежит исполнению и возвращается (сообщается) инициатору обращения с указанием причин возврата (неисполнения).

65.3. Проверка поступивших сведений по имеющимся данным АСУ.

Исполнитель обращения осуществляет поиск и сверку поступивших сведений с имеющимися данными.

Используемые для наведения справок средства автоматизации и применяемые программно-технические решения должны обеспечивать поиск информации по любым учетным данным.

65.4. Принятие решения о направлении инициатору обращения сообщения.

В случае, если по результатам проверки по АСУ установлено, что субъект адресно-справочной информации снят с регистрационного учета по месту жительства или по месту пребывания в связи:

со смертью, инициатору запроса, за исключением полномочных органов, направляется сообщение по форме N 6А (приложение N 6 к Регламенту) с внесением записи "снят с регистрационного учета в связи со смертью";

с осуждением к лишению свободы, инициатору обращения, за исключением полномочных органов, направляется сообщение по форме N 6А (приложение N 6 к Регламенту) с внесением записи "снят с регистрационного учета";

с переменой места жительства или места пребывания в пределах территории обслуживания подразделения АСР, инициатору запроса, за исключением полномочных органов, направляется сообщение по форме N 6А (приложение N 6 к Регламенту) с внесением записи "снят с регистрационного учета";

с переменой места жительства или места пребывания в связи с убытием за пределы территории обслуживания подразделения АСР, инициатору запроса, за исключением полномочных органов, направляется сообщение по форме N 6А (приложение N 6 к Регламенту) с внесением записи "снят с регистрационного учета" с указанием субъекта Российской Федерации (страны), в который он убыл.

По запросам полномочных органов предоставляется полная адресно-справочная информация, имеющаяся в отношении запрашиваемых лиц, в виде адресной справки по форме N 9А (приложение 9 к Регламенту).

65.5. При совпадении данных о гражданине, указанных во входящем документе полномочного органа, с данными АСУ сотрудник подразделения АСР докладывает начальнику для последующего информирования инициатора обращения.

65.6. Принятие решения о запросе согласия субъекта адресно-справочной информации на предоставление адресно-справочной информации осуществляется в соответствии с пунктами 23, 24 Регламента.

65.7. Принятие решения о направлении сообщения инициатору обращения об отсутствии сведений в случае, если в АСУ сведений о запрашиваемом лице не имеется, то в адрес инициатора запроса направляется сообщение по форме 6А (приложение N 6 к Регламенту) с внесением записи "По учетам не значится".

65.8. Регистрация ответа и его отправка инициатору обращения.

По результатам проверки инициатору обращения направляется адресная справка по форме N 9А (приложение N 9 к Регламенту) либо на обратной стороне бланка письменного обращения проставляется штамп по форме N 14А (приложение N 14 к Регламенту) или по форме N 15А (приложение N 15 к Регламенту) с заполнением на устанавливаемое лицо соответствующих данных. В графе "Примечание" журнала учета поступивших обращений по форме N 4А (приложение N 4 к Регламенту) производится отметка о том, что обращение возвращено его инициатору (с указанием даты возвращения).

Оформленные адресные справки отправляются инициатору обращения в срок, не превышающий одного рабочего дня. Регистрация адресных справок производится в журнале учета поступивших обращений по форме N 4А (приложение N 4 к Регламенту) проставлением в графе "Исполнено" исходящего порядкового номера справки, соответствующего порядковому номеру, указываемому в графе N 1 журнала.

Ответы на обращения заполняются разборчиво, заверяются подписью или проставлением именного штампа сотрудника подразделения АСР, наводившего справку.

66. В случае поступления обращений в отношении нескольких граждан адресные справки по форме N 9А (приложение N 9 к Регламенту) заполняются только на лиц, в отношении которых имеется информация, а напротив остальных фамилий производится отметка "не значится". Список с приложением к нему адресных справок возвращается инициатору обращения. Копия такого обращения с произведенными отметками хранится в течение года, после чего уничтожается в установленном порядке.

67. При наличии в АСУ нескольких совпадающих по установочным данным сведений инициатору обращения, за исключением полномочных органов, направляется сообщение по форме N 6А (приложение N 6 к Регламенту) с внесением записи "Не представляется возможным однозначно определить запрашиваемое Вами лицо, предоставьте дополнительные сведения (отчество, дата, место рождения и т.д.)".

Полномочным органам в случае, если при исполнении запросов по неполному перечню данных не представилось возможным однозначно определить субъект адресно-справочной информации, в адресной справке по форме N 9А (приложение N 9 к Регламенту), направляемой инициатору обращения, сообщается имеющаяся информация, если о необходимости предоставления таковой указано в запросе.

68. В случае поступления из полномочного органа, обеспечивающего безопасность, постановления о временном запрете на выдачу данных на лиц, подлежащих в соответствии с законодательством Российской Федерации государственной защите, по указанию начальника подразделения АСР адресные листки прибытия на защищаемых лиц изымаются.

В АСУ на этих лиц помещаются адресные листки (анкеты) - заместители с указанием только фамилии, имени, отчества, даты и места рождения и отметкой о том, что основные адресные листки (анкеты) хранятся у начальника подразделения АСР.

Пользователь электронного доступа к чтению адресно-справочной информации при обращении к сведениям на этих лиц получает информацию, идентичную случаю отсутствия сведений в АСУ.

При этом информационная система адресно-справочной информации должна обеспечивать учет факта обращения и информирование о нем начальника подразделения АСР.

Адресно-справочная информация на защищаемых лиц не подлежит распространению (передаче), а при поступлении в отношении них запросов (заявлений) о предоставлении адресно-справочной информации сотрудники подразделения АСР докладывают о данных фактах начальнику подразделения АСР, который незамедлительно ставит об этом в известность соответствующий полномочный орган, обеспечивающий безопасность, и действует по его указанию.

69. По истечении срока осуществления мер безопасности или их отмены на основании постановления, вынесенного органом, обеспечивающим безопасность, оригиналы адресных листков (анкет) возвращаются в АСУ, адресные листки (анкеты) - заместители уничтожаются, а меры по защите информации, предусмотренные пунктом 68 Регламента, не применяются.

Порядок обжалования решений, действий (бездействия), принятых (осуществляемых) в ходе исполнения государственной функции

70. Субъекты правоотношений могут обжаловать действия (бездействие) должностных лиц подразделений АСР в досудебном и судебном порядке.

При досудебном порядке обращение, заявление, жалоба могут быть направлены, в том числе в электронной форме, с использованием информационно-телекоммуникационной сети Интернет, а также федеральной государственной информационной системы "Единый портал государственных и муниципальных услуг (функций): (в ред. Приказа ФМС РФ от 24.01.2011 N 14)

начальнику подразделения АСР - на действия (бездействие) подчиненных ему сотрудников;

начальнику территориального органа ФМС России - на действия (бездействие) начальника подразделения АСР;

директору (его заместителю по курируемому направлению деятельности) ФМС России - на действия (бездействие) начальников территориальных органов ФМС России.

71. Письменное (в электронной форме) обращение должно содержать следующую информацию: (в ред. Приказа ФМС РФ от 24.01.2011 N 14)

фамилия, имя, отчество гражданина либо наименование юридического лица, почтовый адрес;

наименование органа, должность, фамилию, имя и отчество сотрудника (при наличии информации), решение или действие (бездействие) которого нарушает права и законные интересы заявителя;

суть нарушения прав и законных интересов, обжалуемого решения, действия (бездействия).

72. Письменные (в электронной форме) обращения рассматриваются в 15-дневный срок, а в случае необходимости проведения дополнительной проверки - не более 30 дней со дня их регистрации. (в ред. Приказа ФМС РФ от 24.01.2011 N 14)

По результатам рассмотрения обращения уполномоченным должностным лицом принимается решение об удовлетворении требований заявителя либо об отказе в его удовлетворении, о чем письменно сообщается заявителю и предварительно по телефону либо по электронной почте (при их наличии).

Обратившийся гражданин в установленном порядке уведомляется о продлении срока рассмотрения либо направлении его обращения на рассмотрение в другой государственный орган, орган местного самоуправления или иному должностному лицу в соответствии с их компетенцией.

Письменный ответ, содержащий результаты рассмотренного письменного обращения, направляется заявителю способом, указанным в письменном обращении гражданина. Если в письменном обращении не указаны фамилия заявителя, направившего обращение, и почтовый адрес, по которому должен быть направлен ответ, ответ на обращение не дается.

Если ответ по существу поставленного в обращении вопроса не может быть дан без разглашения сведений, составляющих государственную или иную охраняемую федеральным законом тайну, заявителю, направившему обращение, сообщается о невозможности дать ответ по существу поставленного в нем вопроса в связи с недопустимостью разглашения указанных сведений.

73. В случае, если по результатам служебной проверки факт нарушения прав и законных интересов субъектов правоотношений установлен, к должностным лицам, виновным в их нарушении, применяются меры в соответствии с законодательством Российской Федерации и осуществляется комплекс мер, направленных на устранение и недопущение подобных фактов.

74. Обращение, в котором обжалуется судебное решение, возвращается гражданину, направившему обращение, с разъяснением порядка обжалования данного судебного решения.

75. В случае обнаружения ошибок, неточностей или иных искажающих достоверность сведений, установленных в процессе ознакомления со сведениями о себе, гражданин в целях их устранения обращается к должностному лицу структурного подразделения территориального органа ФМС России по месту жительства (при отсутствии места жительства - по месту пребывания), осуществившему его регистрацию, с заявлением о необходимости исправления ошибок, документом, удостоверяющим его личность, и документом, свидетельствующим о правомерности требований.

76. В целях обеспечения права граждан на личное обращение должностные лица территориальных органов ФМС России проводят прием заявителей.

В территориальных органах ФМС России личный прием граждан проводят начальники территориальных органов, их заместители (по курируемым направлениям деятельности), начальники отделов и их заместители (по направлениям деятельности) в соответствии с графиком, который утверждается начальником территориального органа ФМС России.

Графики приема граждан размещаются на Сайтах и информационных стендах в приемных помещениях ФМС России, ее территориальных органов и их структурных подразделений, осуществляющих регистрационный учет граждан Российской Федерации по месту пребывания и по месту жительства.

Обеспечение защиты сведений, содержащихся в АСУ

77. Должностные лица территориальных органов ФМС России и сотрудники подразделений АСР, на которых возложены обязанности по организации и ведению АСУ, несут в соответствии с законодательством Российской Федерации ответственность за разглашение сведений, относящихся к конфиденциальным, доступ к которым ограничивается в соответствии с законодательством Российской Федерации, а также за обеспечение сохранности документов, поступающих в подразделения АСР.

78. В целях обеспечения сохранности информационных ресурсов, защиты содержащейся в них информации и предотвращения несанкционированных действий запрещается:

разглашать информацию о структуре информационных систем подразделений АСР;

разглашать сведения о паролях доступа к адресно-справочной информации, другую информацию, связанную с программными и техническими средствами защиты данных, а также техническом оснащении;

допускать в помещения нахождения АСУ посторонних лиц, в том числе должностных лиц территориального органа ФМС России, без сопровождения начальника подразделения АСР;

передавать адресные листки прибытия, убытия, другие учетные документы неуполномоченным лицам;

выносить в предусмотренных для этого случаях за пределы помещения учетные документы, если не обеспечены условия их сохранности и требования к защите конфиденциальной информации;

производить изъятие, изменение, уничтожение учетных документов (сведений) без предусмотренных Регламентом оснований.

79. Помещения, а также программные, технические средства, применяемые в работе подразделений АСР, должны обеспечивать защиту от несанкционированного доступа к информационным ресурсам.

Контроль за исполнением Регламента

80. Организация контроля за полнотой и качеством исполнения подразделениями АСР настоящей государственной функции, требований Регламента и иных нормативных правовых актов при исполнении государственной функции осуществляется ФМС России.

Текущий контроль за организацией работы по исполнению государственной функции, обоснованностью принятия решений, соблюдением последовательности действий, определенных административными процедурами, организует начальник территориального органа ФМС России.

Контроль и текущий контроль включают в себя проведение проверок, выявление и устранение нарушений, рассмотрение, принятие решений в случае обжалования действий (бездействия) сотрудников подразделений АСР.

Контроль за исполнением требований доступа к электронным базам данных и функционированием локальной вычислительной сети возлагается на системного администратора сети, уполномоченного на осуществление данной деятельности в установленном соответствующими нормативными правовыми актами порядке.

Проведение проверок осуществляется в соответствии с нормативными правовыми актами ФМС России и территориальных органов ФМС России с периодичностью не реже одного раза в год.

При выявлении нарушений осуществляется устранение их причин и привлечение виновных лиц к ответственности в порядке, предусмотренном законодательством Российской Федерации.

Ответственность за нарушение требований Регламента

81. Ответственность за нарушение требований Регламента, своевременность обработки поступивших учетных документов, внесения изменений в АСУ, обработки запросов и обеспечения защиты конфиденциальной информации возлагается на должностных лиц подразделений АСР.

82. Персональная ответственность должностных лиц подразделений АСР отражается в их должностных инструкциях в соответствии с требованиями законодательства Российской Федерации.

83. Ответственность за нарушение требований Регламента наступает в порядке, установленном нормативными правовыми актами МВД России и ФМС России.

Приложение N 1
к Административному регламенту

ПЕРЕЧЕНЬ
ПОЧТОВЫХ И ЭЛЕКТРОННЫХ АДРЕСОВ, ИНТЕРНЕТ-СТРАНИЦ И ТЕЛЕФОНОВ ДЛЯ СПРАВОК

N п/п Наименование подразделения ФМС России Адреса и справочные телефоны подразделений ФМС России Адреса и справочные телефоны подразделений адресно-справочной работы
1 ФМС России 107078, г. Москва, ул. Верхняя Радищевская, д. 4, стр. 1, т. 8(495) 698-00-78, www.fmsrf.gov.ru нет
2 УФМС России по г. Москве 115035, г. Москва, ул. Б. Ордынка, д. 16, стр. 4, т. 8(495) 230-72-24, 230-72-64, www.fmsmoscow.ru, pressfms@mai.ru, udm3@msg.mvd.ru 127994, г. Москва, ул. Краснопролетарская, д. 10, т. 8(499) 978-28-20, 987-16-05, oasr@pochta.ru, asun@msg.mvd.ru
3 УФМС России по Московской области 140053, Московская обл., г. Люберцы, Новорязанское шоссе, д. 4, т. 8(496) 559-97-18, ufms@mso.mvd.ru 127994, г. Москва, ул. Краснопролетарская, д. 10, т. 8(499) 978-28-20, 987-16-05, oasr@pochta.ru, asun@msg.mvd.ru
4 ОФМС России по Республике Адыгея 385000, г. Майкоп, ул. Краснооктябрьская, д. 12, т. 8(8772) 52-10-17, pdm_ra@ramvler.ru, ofms@mik.mvd.ru, pvs@mik.mvd.ru mikic@giz.mvd.ru, pdm_ra@rambler.ru 385006, г. Майкоп, ул. Калинина, 210 В, д. 196, т. 8(8772) 59-65-66, asb_ofms_ra@mail.ru
5 ОФМС России по Республике Алтай 649002, г. Горно-Алтайск, пр-т Коммунистический, д. 109, т. 8(388-22) 6-20-12, 2-29-73, program@gor.mvd.ru, pdmra@mail.gorny.ru 649002, г. Горно-Алтайск, пр-т Коммунистический, д. 42, т. 8(388-22) 2-53-30
6 УФМС России по Республике Башкортостан 450025, г. Уфа, ул. Пушкина, д. 63, т. 8(347) 279-41-67, ф. 272-63-87, ufmsrb@ufanet.ru, udm@yfa.mvd.ru, upvs21@yfa.mvd.ru 450052, г. Уфа, ул. Аксакова, д. 93 А, т. 8(347) 250-60-03, 279-4105
7 УФМС России по Республике Бурятия 670009, г. Улан-Удэ, ул. Н. Нищенко, д. 19, т. 8(3012) 5595-27, www.ufmsrb.ru, ufmsrb@yandex.ru, mvdpvo@uld.mvd.ru 670000, г. Улан-Удэ, пр-т Победы, д. 13, т. 8(3012) 21-17-07, 29-27-30
8 УФМС России по Республике Дагестан 367015, г. Махачкала, ул. Ирчи Казака, д. 2А, т. 8(8722) 6219-55, ufmsdag@mail.ru, udm@mxk.mvd.ru, udmrd@dagestan.ru, ovir@mxk.mvd.ru 367015, г. Махачкала, ул. Гамзатова, д. 119, т. 8(8722) 67-95-93, 99-42-39
9 ОФМС России по Республике Ингушетия 386101, г. Назрань, пер. Ингушский, д. 2, т. 8(8732) 22-1518, udmmvdru@mail.ru, nzric@giz.mvd.ru 386101, г. Назрань, ул. Муталиева, д. 139, т. 8(8732) 22-16-20
10 УФМС России по Кабардино-Балкарской Республике 360022, г. Нальчик, пер. Ленина, д. 67 А, т. 8(8662) 77-75-36, ufms_kbr@mail.ru, odmkbr@nal.mvd.ru 360022, КБР, г. Нальчик, пр. Кулиева, д. 7А, т. 8(8662) 40-46-62, asr_ufmskbr@mail.ru, asr_ufm@nal.mvd.ru
11 ОФМС России по Республике Калмыкия 358000, г. Элиста, ул. Дармаева, д. 21, т. 8(847-22) 5-44-18, migrant_rk_08@mail.ru, pvs@els.mvd.ru 358000, г. Элиста, ул. Клыкова, д. 4, т. 8(847-22) 5-39-02
12 ОФМС России по Карачаево-Черкесской Республике 369000, г. Черкесск, ул. Пушкинская, д. 83, т. 8(878-22) 9-26-15, pvo@che.mvd.ru 369000, КЧР, г. Черкесск, ул. Парковая, д. 19, т. 8(878-22) 9-26-15, 9-2848, 7-70-57, 7-62-72, oasrofmsche.mvd.ru
13 УФМС России по Республике Карелия 185005, г. Петрозаводск, пр. Александра Невского, д. 17, т. 8(8142) 73-38-30, migrazia@onego.ru, pvs@pet.mvd.ru 185005, г. Петрозаводск, пр. Александра Невского, д. 17, т. 8(8142) 73-37-98, pvs@pet.mvd.ru
14 УФМС России по Республике Коми 167981, г. Сыктывкар, ул. Советская, д. 63А, т. 8(8212) 28-20-93, 28-24-31, fmsl 1_analitik@mail.ru, sktpvs@giz.mvd.ru 167981, г. Сыктывкар, ул. Советская, д. 63А, т. 8(8212) 28-28-25, 28-20-90
15 УФМС России по Республике Марий Эл 424000, г. Йошкар-Ола, ул. Волкова, д. 103А, т. 8(8362) 68-02-13, www.fms.gov12.ru, ufmsrme@yandex.ru, opdm@iol.mvd.ru 424000, г. Йошкар-Ола, ул. Волкова, д. 103А, т. 8(8362) 68-04-35, факс 4527-72, pvs@iolmvd.ru, ufmsrme@yandex.ru
16 УФМС России по Республике Мордовия 430003, г. Саранск, пр-т Ленина, д. 30 А, т. 8(834-2) 47-85-12, 24-37-53, www.fmsrm.ru, pdmsec@sar.mvd.ru, sarpvs@mail.ru 430003, г. Саранск, пр-т Ленина, д. 30 А, т. 8(834-2) 23-00-49
17 УФМС России по Республике Саха (Якутия) 677005, г. Якутск, ул. Лермонтова, д. 43, т. 8(4112) 42-44-46, www.ufms.ykt.ru, fmsykt@mail.ru, pvsyak@jku.mvd.ru 677005, г. Якутск, ул. Шавкунова, д. 63 А, т. 8(4112) 34-51-40, 34-5128, rabyak@mvd.ru
18 УФМС России по Республике Северная Осетия - Алания 362040, г. Владикавказ, ул. Тхапсаева, д. 4, т. 8(8672) 5473-57, www.ufmsalania.ru, ufms-rso-a@yandex.ru, ufms@fms.vld.mvd.ru 362040, г. Владикавказ, ул. Ленина, д. 10, т. 8(8672) 53-59-50, 59-62-81
19 УФМС России по Республике Татарстан 420012, г. Казань, ул. Чехова, д. 8/2, т. 8(843) 291-23-63, ufms.tatar.ru, pvurt@yandex.ru 420034, г. Казань, ул. Тверская, д. 9, т. 8(843) 542-00-94, asb@kaz.mvd.ru
20 ОФМС России по Республике Тыва 667000, г. Кызыл, ул. Ленина, д. 64, т. 8(394-22) 232-90, 302-95, tyva-ool@yandex.ru, ofms@tuva.ru, ofms@kzl.mvd.ru 667000, г. Кызыл, ул. Ленина, д. 64,
21 УФМС России по Удмуртской Республике 426076, г. Ижевск, ул. Пушкинская, д. 164, т. 8(3412) 78-30-00, 78-19-53, ufm@udm.ru, igeic@giz.mvd.ru 426076, г. Ижевск, ул. Советская, д. 17, т. 8(3412) 934-650, ufms@ice.mvd.ru, ufms@udm@.ru
22 УФМС России по Республике Хакасия 655017, г. Абакан, ул. Ленина, д. 70 А, т. 8(3902) 22-63-29, www.mvd.khakasia.ru, ufms_rh@mail.ru, abkic@giz.mvd.ru с пометкой для 601mgr_adm 655017, г. Абакан, ул. Ленина, д. 70 А, т. (3902) 22-03-39, abkic@giz.mvd.ru с пометкой для 601mgr_asb2
23 УФМС России по Чеченской Республике 364060, г. Грозный, ул. Тухачевского, д. 11 А, т. 8(8712) 33-21-29, www.fmschr.ru, ufms-rh@mail.ru, ogvogo@grn.mvd. 364060, г. Грозный, ул. Тухачевского, 11 А, т. 8(8712) 22-33-76
24 УФМС России по Чувашской Республике 428000, г. Чебоксары, ул. К. Маркса, д. 44, т. 8(8352) 3066-63, www.fmsch.cap.ru, fms21@mail.ru 428000, г. Чебоксары, ул. К. Маркса, д. 44, т. 8(8352) 30-65-61, 30-6560, fms@chb.mvd.ru, asb@mvd.cap.ru
25 УФМС России по Алтайскому краю 656056, г. Барнаул, Комсомольский пр-т, д. 13, т. 8(3852) 39-74-73, www.ufmsak.ru, updmak@rambler.ru, brnic@nov.mvd.ru 656056, г. Барнаул, пр. Комсомольский, д. 13, т. 8(3852) 39-10-05, 39-1002, ufms@brn.mvd.ru, addrak@rambler.ru
26 УФМС России по Камчатскому краю 683024, г. Петропавловск-Камчатский, пр-т 50 лет Октября, д. 23/2, т. 8(4152) 23-26-95, 23-27-32, 23-26-12, fmskam@mail.ru, fblgic@giz.mvd.ru 683024, г. Петропавловск-Камчатский, пр-т 50 лет Октября, д. 23/2, т. 8(4152) 232-695, 232-732, 232-612, fmskam@mail.ru
27 УФМС России по Краснодарскому краю 350020, г. Краснодар, ул. Красная, д. 176, т. 8(861) 25569-30, www.ufmskrn.ru, ufmskrn@yandex.ru, immigrant@krn.mvd.ru 350063, г. Краснодар, ул. Красноармейская, д. 12, т. 8(861) 268-33-75
28 УФМС России по Красноярскому краю 660017, г. Красноярск, ул. Дзержинского, д. 18, т. 8(3912) 45-92-90, www.krasguvd.ru, odrkrsufms@andys.ru 660021, г. Красноярск, ул. Карла Маркса, д. 126, т. 8(3912) 66-10-05, kasb@ufms.krs.mvd.ru, asrufmskrs@andys.ru
29 УФМС России по Пермскому краю 614990, г. Пермь, Комсомольский пр-т, д. 34 Б, т. 8(342) 23778-21, upvsguvd@permregion.ru, ufms@per.mvd.ru 614990, г. Пермь, ул. Ленина, д. 15, т. 8(342) 212-27-64
30 УФМС России по Приморскому краю 690002, г. Владивосток, ул. Мельниковская, д. 101, т. 8(4232) 45-36-58, 45-19-18, ufmspk@yandex.ru, commigr@vlk.mvd.ru 690091, г. Владивосток, ул. Фокина, д. 15, т. 8(4232) 22-55-83, kab@vlk.mvd.ru, tvinf@vlk.mvd.ru
31 УФМС России по Ставропольскому краю 355035, г. Ставрополь, пр. Кулакова, д. 4 А, т. 8(8652) 94-52-10, 95-65-79, udmsk@yandex.ru, stkic@giz.mvd.ru 355000, г. Ставрополь, ул. Мира, д. 313, т. 8(8652) 30-44-29, 30-45-18, 24-0360, kab@stk.mvd.ru, kabstk@yandex.ru
32 УФМС России по Хабаровскому краю 680000, г. Хабаровск, ул. Союзная, д. 64, т. 8(4212) 5209-03, 54-63-63, migraciya@mail.kht.ru, migr@hbk.mvd.ru 680021, г. Хабаровск, пер. Ленинградский, д. 13, т. 8(4212) 34-58-44, 34-58-48
33 УФМС России по Амурской области 675002, г. Благовещенск, ул. Чайковского, д. 2, т. 8(4162) 52-51-76, www.amuruvd.ru, blg_migr@amur.ru, blgic@giz.mvd.ru 675000, г. Благовещенск, ул. Горького, д. 139, т. 8(4162) 59-42-51
34 УФМС России по Архангельской области 163000, г. Архангельск, ул. Логинова, д. 31, т. 8(8182) 2080-55, ф. 20-92-58, www.ufmsarh.ru, ufms@atnet.ru, pvs@arh.mvd.ru 163000, г. Архангельск, ул. Логинова, д. 31, т. 8(8182) 28-60-17, oasr@arh.mvd.ru
35 УФМС России по Астраханской области 414000, г. Астрахань, ул. Калинина, д. 25, т. 8(8512) 2257-29, www.fmsao.astranet.ru, ufms_astr@mail.ru 414000, г. Астрахань, ул. Кирова, д. 5, т. 8(8512) 22-83-55, pvs_asb@astr.mvd.ru, ufms_astr@mail.ru
36 УФМС России по Белгородской области 308600, г. Белгород, ул. Князя Трубецкого, д. 32, т. 8(472-2) 27-17-85, www.belfms.csn.ru, fms@csn.ru, ufms@fms.bel.mvd.ru, oitocpvr@bel.mvd.ru 308600, г. Белгород, ул. Попова, д. 11, т. 8(472-2) 32-45-61, oasb@bel.mvd.ru, oasbbelfms@mail/ru
37 УФМС России по Брянской области 241050, г. Брянск, ул. Пионерская, д. 26, т. 8(4832) 74-24-57, www.debryansk.ru/~migratio, pvu_l@bro.mvd.ru 241050, г. Брянск, ул. Советская, д. 4, т. 8(4832) 66-27-93
38 УФМС России по Владимирской области 600020, г. Владимир, ул. Б. Нижегородская, д. 80 Б, т. 8(4922) 32-60-10, updm@vol.mvd.ru 600000, г. Владимир, ул. Большая Московская, д. 45, т. 8(4922) 32-53-56, pvs@vlo.mvd.ru, ufmsvo33@mail.ru
39 УФМС России по Волгоградской области 400131, г. Волгоград, ул. Рокоссовского, д. 10, т. 8(8442) 30-41-61, upodm@vol.mvd.ru 400131, г. Волгоград, ул. Рокоссовского, д. 8, т. 8(8442) 30-46-13
40 УФМС России по Вологодской области 160001, г. Вологда, ул. Мальцева, д. 54, т. 8(8172) 7636-36, ф. 76-36-30, ufms.vologda.ru, odm@vlg.mvd.ru 160001, г. Вологда, ул. Мальцева, д. 54, т. 8(8172) 76-39-03, pvs@vlg.mvd.ru, ufms@vologda.ru
41 УФМС России по Воронежской области 394030, г. Воронеж, ул. 9 Января, д. 54, т. 8(4732) 7640-04, 77-68-22, www.fmsrf.vsi.ru, fms.vrn@mail.ru, ovir.voronezh@mail.ru, seg@vor.mvd.ru, ovir@vor.mvd.ru, updml@vor.mvd.ru 394018, г. Воронеж, ул. Орджоникидзе, д. 36, т. 8(4732) 51-14-07, 55-7500, oasr.voronezh@mail.ru, oasr@vor.mvd.ru
42 УФМС России по Ивановской области 153002, г. Иваново, ул. Октябрьская, д. 22 А, т. 8(4932) 37-55-84, ivanovomgr@mail.ru, pvs@iva.mvd.ru 153002, г. Иваново, ул. Октябрьская, д. 22 А, т. 8(4932) 37-80-62, oasrfms@iva.mvd.ru
43 УФМС России по Иркутской области 664003, г. Иркутск, ул. Киевская, д. 1, т. 8(395-2) 3445-24, www.ufms.irkutsk.ru, info@ufms.irkutsk.ru, udm000@irq.mvd.ru 664003, г. Иркутск, ул. Урицкого, д. 22, т. 8(3952) 21-62-48, 34-41-51
44 УФМС России по Калининградской области 236000, г. Калининград, проспект Мира, д. 5, т. 8(4012) 56-38-05, 56-38-14, klg@fms.westrussia.ru, migracia@kln.mvd.ru, pvs39@kln.mvd.ru 236000, г. Калининград, Советский пер., д. 7 А, т. 8(4012) 56-38-62
45 УФМС России по Калужской области 248001, г. Калуга, ул. Кирова, д. 9 А, т. 8(4842) 74-96-33, www.fms.kaluga.ru, fms@kaluga.ru, migr@klg.mvd.ru 248003, г. Калуга, ул. М. Горького, д. 56, т. 8(4842) 50-24-74, asb@klg.mvd.ru
46 УФМС России по Кемеровской области 650099, г. Кемерово, ул. Кузбасская, д. 18, т. 8(384-2) 36-58-45, fmsko@rambler.ru, kempvs@giz.mvd.ru 650099, г. Кемерово, ул. Ноградская, д. 32, т. 8(384-2) 25-49-44
47 УФМС России по Кировской области 610000, г. Киров, ул. Ленина, д. 71 А, т. 8(8332) 38-70-88, zacup@ufms.kirov.ru, kiric@giz.mvd.ru 610027, г. Киров, ул. Карла Либкнехта, д. 141, т. 8(8332) 61-55-88, 6781-35
48 УФМС России по Костромской области 156603, г. Кострома, ул. Петра Щербины, д. 4, т. 8(494-2) 4213-11, www.fms-k.ru, kosfms@kmtn.ru, kospvs@giz.mvd.ru 156603, г. Кострома, ул. Петра Щербины, д. 4, т. 8(494-2) 32-06-33, 42-1261
49 УФМС России по Курганской области 640026, г. Курган, ул. Советская, д. 128, т. 8(352-2) 41-61-69, www.fmsrf.com, ufmsodir@kursknet.ru, ufmsdej@kuo.mvd.ru, kuopvs@giz.mvd.ru 640026, г. Курган, ул. Красина, д. 80, т. 8(3522) 49-41-15, ufmsadr@kuo.mvd.ru, ufmsadr@kursknet.ru
50 УФМС России по Курской области 305016, г. Курск, ул. Чехова, д. 12-А, т. 8(4712) 55-86-70, 55-86-76, kurskpvo@kursknet.ru, kuoic@giz.mvd.ru 305029, г. Курск, ул. Межевая, д. 9, т. 8(4712) 53-14-60
51 УФМС России по Липецкой области 398024, г. Липецк, ул. Гагарина, д. 131, т. 8(4742) 35-51-92, ufms@lipetsk.ru, lippvs@giz.mvd.ru, pvc@lipmvd.ru 398043, г. Липецк, ул. Гагарина, д. 131, т. 8(4742) 369-302, 369-291, ufms@adr@mail.ru, ufms@lipetsk.ru
52 УФМС России по Магаданской области 685000, г. Магадан, ул. Пролетарская, д. 39, корп. 2, т. 8(4132) 69-64-80, www.uvdmagadan.ru, fms_magadan@maglan.ru 685000, г. Магадан, ул. Пролетарская, 39, корп. 2, т. 8(4132) 62-30-78, 6557-14, 65-20-81, magic@giz.mvd.ru
53 УФМС России по Мурманской области 183027, г. Мурманск, ул. Куйбышева, д. 12, т. 8(8152) 25-78-88, www.ufmsmur.ru, pvs@mur.mvd.ru, upvs@mur.mvd.ru, udm@mur.mvd.ru, udm@polarnet.ru 183038, г. Мурманск, ул. Софьи Перовской, д. 14, т. 8(8152) 45-22-77, asb@mur.mvd.ru
54 УФМС России по Нижегородской области 603001, г. Нижний Новгород, ул. Рождественская, д. 2, т. 8(831) 430-30-18, www.ufms.nnov.ru, post@ufms.nnov.ru, pvs@nno.mvd.ru г. Нижний Новгород, ул. Рождественская, д. 24, т. 8(831) 430-60-61, 431-5237, oab@nno.mvd.ru
55 УФМС России по Новгородской области 173016, г. Великий Новгород, ул. Менделеева, д. 4 А, т. 8(816-2) 62-61-08, ufms_no@mail.ru 173016, г. Великий Новгород, ул. Менделеева, д. 4 А, т. 8(8162) 98-1281, oprpvs@nvd.mvd.ru, ufms_no@mail.ru
56 УФМС России по Новосибирской области 630075, г. Новосибирск, ул. Дуси Ковальчук, д. 396 А, т. 8(383) 226-63-14, 226-93-03, fms-nso@online.nsk.su 630073, г. Новосибирск, пр-т Карла Маркса, д. 57, т. 8(383) 346-12-25, 21677-28, migr@nov.mvd.ru, fms-nso@online.nsk.ru
57 УФМС России по Омской области 644009, г. Омск, ул. Лермонтова, д. 179 А, т. 8(3812) 36-90-14, udm_omsk@mail.ru, fms@oms.mvd.ru 644009, г. Омск, ул. Лермонтова, д. 179 А, т. 8(3812) 28-92-36, 28-9263, oms@oms.mvd.ru, udm_omsk@mail.ru
58 УФМС России по Орловской области 302025, г. Орел, Московское шоссе, д. 120, т. 8(486-2) 75-70-00, 75-72-90, ufms_orel@mail.ru, updm@orl.mvd.ru 302025, г. Орел, ул. Горького, д. 103, т. 8(486-2) 40-04-67
59 УФМС России по Оренбургской области 460000, г. Оренбург, пер. Матросский, д. 19, т. 8(3532) 79-05-59, www.ufmsoren.ru, oren-fms@yandex.ru, fms@orn.mvd.ru 460000, г. Оренбург, ул. 9 Января, д. 40, т. 8(3532) 79-13-12, 79-13-13, fms_oasr@orn.mvd.ru, ornadres@yandex.ru
60 УФМС России по Пензенской области 440061, г. Пенза, ул. Толстого, д. 5, т. 8(8412) 59-75-52, ufms@penza.ru, ufms@inbox.ru, fms@pen.mvd.ru 440039, г. Пенза, ул. Ленина, д. 24, т. 8(8412) 42-56-66, oasb@pen.mvd.ru
61 УФМС России по Псковской области 180007, г. Псков, ул. Петровская, д. 51, т. 8(8122) 69-84-44, 62-98-90, inform@ufms.pskov.ru, pskic@giz.mvd.ru 180007, г. Псков, ул. Петровская, д. 51, т. 8(8112) 69-85-61, 69-8562, 69-84-96, pvs@psk.mvd.ru, inform@ufms.pskov.ru
62 УФМС России по Ростовской области 344082, г. Ростов-на-Дону, ул. Обороны, д. 8, т. 8(863) 24915-07, www.fms-rostov.ru, migrant@aaanet.ru, otmik@udm.rnd.mvd.ru г. Ростов-на-Дону, ул. Обороны, д. 8, т. 8(863) 248-76-15, adr@md.mvd.ru
63 УФМС России по Рязанской области 390000, г. Рязань, ул. Ленина, д. 49, т. 8(4912) 29-90-98, 29-92-40, udm@mail.ryazan.ru, www.migration.ryazan.ru 390000, г. Рязань, ул. Ленина, д. 49, т. 8(4912) 25-64-17, 25-57-76
64 УФМС России по Самарской области 443010, г. Самара, ул. Фрунзе, д. 112, т. 8(846) 333-43-01, ufms63@samtel.ru, yfms@udm.sao.mvd.ru 443045, г. Самара, ул. Авроры, д. 201, т. 8(846) 224-60-44, 224-25-70, 22425-88, 226-54-74, asb@sao.mvd.ru
65 УФМС России по Санкт-Петербургу и Ленинградской области 191028, г. Санкт-Петербург, ул. Кирочная, д. 4, т. 8(812) 57834-86, www.spb.ufms.ru, msksend@pctl5.passport.peter.spb.mvd.ru 191028, г. СанктПетербург, Литейный пр., д. 6, т. 8(812) 272-05-77
66 УФМС России по Саратовской области 410028, г. Саратов, ул. Радищева, д. 16, т. 8(8452) 7416-07, 50-78-45, ufms@srt.mvd.ru 410012, г. Саратов, ул. Радищева, д. 25, т. 8(8452) 74-13-79, ufms_asb@srt.mvd.ru
67 УФМС России по Сахалинской области 693001, г. Южно-Сахалинск, пр-т Мира, д. 56, т. 8(4242) 78-9810, sakhpressufms@yandex.ru, uznic@giz.mvd.ru 693001, г. Южно-Сахалинск, пр-т Мира, д. 56, т. 8(4242) 78-97-23
68 УФМС России по Свердловской области 620028, г. Екатеринбург, ул. Крылова, д. 2, т. 8(343) 21685-96, www.ufms-ural.ru, fmsso@bk.ru 620028, г. Екатеринбург, ул. Крылова, д. 2, т. 8(343) 210-35-69, 210-3570, ufms-oasr@eka.mvd.ru
69 УФМС России по Смоленской области 214004, г. Смоленск, ул. Багратиона, д. 13 А, т. 8(4812) 35-39-27, ufms-67@rambler.ru, uvdpvo@smn.mvd.ru, fmsoap@smn.mvd.ru 214000, г. Смоленск, ул. Дзержинского, д. 12, т. 8(4812) 39-03-82, 39-3521, uvd_ic04@smn.mvd.ru
70 УФМС России по Тамбовской области 392018, г. Тамбов, ул. Маяковского, д. 3, т. 8(4752) 56-01-19, 56-01-18, fms.tambov.gov.ru, tamufms@rambler.ru, tampvs@giz.mvd.ru 392024, г. Тамбов, ул. Мичуринская, д. 169 Б, т. 8(4752) 51-64-40, 51-63-71
71 УФМС России по Тверской области 170100, г. Тверь, ул. Вагжанова, д. 13, т. 8(4822) 31-00-44, updmtver@tvcom.ru, tvrpvs@giz.mvd.ru 170041, г. Тверь, ул. Чехова, д. 17, т. 8(4822) 31-87-49, updmtver@tvcom.ru
72 УФМС России по Томской области 634009, г. Томск, пр. Ленина, д. 122, т. 8(3822) 51-55-48, pvsuvd@tomsk.gov.ru, ufms@sibmail.com 634062, г. Томск, Иркутский тракт, д. 79, т. 8(3822) 66-47-54, address@tom.mvd.ru
73 УФМС России по Тульской области 300045, г. Тула, ул. Ф. Энгельса, д. 137, т. 8(4872) 32-37-24, fmskadrytula@mail.ru 300026, г. Тула, пр-т Ленина, д. 105, т. 8(4872) 35-34-63, 33-26-32, 33-2932, mir@tuo.mvd.ru
74 УФМС России по Тюменской области 625013, г. Тюмень, ул. 50-летия Октября, д. 63, корп. 1, т. 8(3452) 79-32-90, ufmstyumen@mail.ru, infz@tum.mvd.ru, updm@tum.mvd.ru 625013, г. Тюмень, ул. 50летия Октября, д. 63, корп. 1, т. 8(3452) 79-3290
75 УФМС России по Ульяновской области 432063, г. Ульяновск, ул. Гончарова, д. 24, т. 8(8422) 41-04-21, skrt@ula.mvd.ru ovir@fms.ula.mvd.ru 432035, г. Ульяновск, ул. Варейкиса, д. 2, т. 8(8422) 65-21-33
76 УФМС России по Челябинской области 454000, г. Челябинск, ул. Елькина, д. 36, т. 8(351) 26887-40, 265-26-76, www.fmschel.ru, fms@chl.mvd.ru 454000, г. Челябинск, ул. С. Кривой, д. 39, т. 8(351) 265-06-66, oabzam@uvd.chel.su, oabzam@chl.mvd.ru
77 УФМС России по Читинской области 672010, г. Чита, ул. Ингодинская, д. 72, т. 8(302-2) 35-62-38, 35-32-01, ф. 26-8602, www.uvd.chita.ru, chita@ufms.megalink.ru, ufmsl@cht.mvd.ru, ufms2@cht.mvd.ru, ufms3@cht.mvd.ru 672010, г. Чита, ул. Ингодинская, 72, т. 8(3022) 26-58-32, 90-34-92, факс 35-58-29
78 УФМС России по Ярославской области 150000, г. Ярославль, ул. Собинова, д. 48, т. 8(4852) 7295-11, ф. 32-84-39, ufmsyo@mail.ru 150000, г. Ярославль, ул. Республиканская, д. 23, т. 8(4852) 30-75-14, oab@heap.yar.mvd.ru
79 ОФМС России по Еврейской автономной области 679015, г. Биробиджан, ул. Широкая, д. 6-А, т. 8(426-22) 6-29-05, ofms_eao@mail.ru, fms@bir.mvd.ru, pvs@bir.mvd.ru 679015, Биробиджан, ул. Широкая, д. 6 А, т. 8(42622) 4-55-74, факс 8(42622) 6-29-05
80 ОФМС России по Агинскому Бурятскому АО 687000, пгт. Агинское, ул. Лазо, д. 19, т/ф 8(302-39) 346-93, 3-70-85, migr_abao@mail.ru, abnpvs@giz.mvd.ru 672010, г. Чита, ул. Ингодинская, 72, т. 8(3022) 26-58-32, 90-34-92, факс 35-58-29
81 ОФМС России по Корякскому АО 688000, г. Палана, ул. Губарова, д. 1 А, т. 8(415-43) 31-8-45 kjnicnach@hbk.mvd.ru 688000, г. Палана, ул. Губарова, д. 1 А, т. 8(415-43) 31-8-45
82 ОФМС России по Ненецкому автономному округу 166000, Архангельская обл., Ненецкий АО, г. Нарьян-Мар, ул. Выучейского, д. 15, т. 8(81853) 422-11, 457-10, 4-23-46, federal1178@mail.ru, nenpvs@giz.mvd.ru 163000, г. Архангельск, ул. Логинова, д. 31, т. 8(8182) 28-60-17, nenpvs@giz.mvd.ru, oasr@arh.mvd.ru
83 ОФМС России по Усть-Ордынскому Бурятскому АО 669001, Иркутская обл., п. Усть-Ордынский, ул. Первомайская, д. 7, т. 8(39541) 3-29-62, pdmuo@irmail.ru, ycnic@giz.mvd.ru 664003, г. Иркутск, ул. Урицкого, д. 22, т. 8(3952) 21-62-48, 34-41-51
84 ОФМС России по Ханты-Мансийскому автономному округу - Югра 628012, Тюменская обл., г. Ханты-Мансийск, ул. Чехова, д. 12 А, т. 8(34671) 9-88-48, www.admhmao.ru, fms@xmuvd.ru, fms@xmn.mvd.ru 625013, г. Тюмень, ул. Советская, д. 124, т. 8(3452) 79-31-31, fms@xmuvd.ru, fms@xmn.mvd.ru, firssv@xmuvd.ru
85 ОФМС России по Чукотскому автономному округу 698000, г. Анадырь, ул. Энергетиков, д. 7, т. 8(427-22) 2-40-09, passport@anadyr.ru, cknic@giz.mvd.ru 689000, г. Анадырь, ул. Энергетиков, д. 7, т. 8(427-22) 2-66-71
86 ОФМС России по Ямало-Ненецкому автономному округу 629008, Тюменская обл., г. Салехард, ул. Зои Космодемьянской, д. 35, т. 8(349-22) 3-51-11, ufms-yanao@yandex.ru, jnnpvs@giz.mvd.ru 625013, г. Тюмень, ул. 50летия Октября, д. 63, корп. 1, т. 8(3452) 79-3290

Приложение N 2
к Административному регламенту

Форма N 2А

КНИГА УЧЕТА ПОСТУПЛЕНИЯ АДРЕСНЫХ ЛИСТКОВ, АНКЕТ

__________________________________________________________________
(наименование территориального органа ФМС России)

Порядковый номер и дата поступления Исх. N сопроводительного документа (листа) Отправитель Количество поступивших адресных листков, анкет в связи с:
регистрацией по месту жительства регистрацией по месту пребывания снятием с регистрационного учета изменением учетных данных Всего
1 2 3 4 5 6 7 8
               

Размер: 210 x 297 мм

Приложение N 3
к Административному регламенту

Форма N 3А

ЖУРНАЛ УЧЕТА АДРЕСНЫХ ЛИСТКОВ, ВОЗВРАЩЕННЫХ ДЛЯ ДООФОРМЛЕНИЯ (УТОЧНЕНИЯ)

__________________________________________________________________
(наименование органа внутренних дел)

N п/п Дата отправки Куда направлен В отношении (Ф.И.О.) Зарегистрирован по адресу Что необходимо сделать Дата возвращения
1 2 3 4 5 6 7
             

Размер: 210 x 297 мм

Приложение N 4
к Административному регламенту

Форма N 4А

ЖУРНАЛ УЧЕТА ПОСТУПИВШИХ ОБРАЩЕНИЙ

N п/п Дата поступления Откуда поступил(и) запрос(ы) Общее количество запросов Примечание
поступило исполнено
1 2 3 4 5 6
           

Размер: 210 x 297 мм

Приложение N 5
к Административному регламенту

Форма 5А

СОПРОВОДИТЕЛЬНЫЙ ЛИСТ

исх. N ____________

Начальнику отдела (отделения, группы) АСР
   
  (наименование территориального органа ФМС России)

Направляются всего ________ шт. адресных листков, анкет

за период с "__" __________ ____ г.

по "__" _________ ____ г., в том числе:

N п/п Направляемые адресные листки, анкеты Адресные листки, анкеты на бумажном носителе
всего из них направлены электронной почтой (с указанием имени файла и даты направления)
1. В связи с регистрацией по месту жительства    
2. В связи с регистрацией по месту пребывания    
3. В связи со снятием с регистрационного учета    
4. В связи с изменением учетных данных    
5. Итого    

Начальник отдела (отделения, группы):

(наименование подразделения территориального органа ФМС России)
     
  (подпись)   (фамилия и инициалы)

"__" ____________ ____ г.

Размер: 210 x 297 мм

Приложение N 6
к Административному регламенту

                                                        Форма N 6А
 
Куда: ____________________________________________________________
Кому: ____________________________________________________________
 
                           УВЕДОМЛЕНИЕ
 
Сообщить запрашиваемую Вами информацию в отношении гр. ___________
__________________________________________________________________
                 (указать фамилию, имя, отчество)
не представляется возможным в связи с ____________________________
                                           (указать причину)
 
_______________________________            ________________
  (подпись должностного лица)                   (дата)
 
Размер: 210 x 150 мм
 
 
 

Приложение N 7
к Административному регламенту

                                                        Форма N 7А
 
Куда: ____________________________________________________________
Кому: ____________________________________________________________
                       (фамилия, имя, отчество)
 
                            СООБЩЕНИЕ
 
    В адрес отдела (отделения, группы) адресно-справочной   работы
___________________________________ поступило обращение от _______
       (краткое наименование
      территориального органа)
__________________________________________________________________
                (наименование инициатора запроса)
о   предоставлении    информации    о    Вашем   месте  жительства
(пребывания), паспортных данных (ненужное зачеркнуть).
    В соответствии со статьей 7 и статьей 9 Федерального закона "О
персональных данных"  персональные данные подлежат распространению
с   согласия   их   владельца.   В   случае   Вашего  согласия  на
предоставление  запрашиваемой  информации  прошу  направить  в наш
адрес ___________________________________________ отрывной талон к
               (указать почтовый адрес
               территориального органа)
сообщению.
 
_______________________________           _________________
  (подпись должностного лица)                  (дата)
 
 ----------------------------------------------------------------
                          (линия отреза)
 
                          ОТРЫВНОЙ ТАЛОН
 
                      СОГЛАСИЕ (НЕСОГЛАСИЕ)
                   НА ПРЕДОСТАВЛЕНИЕ ИНФОРМАЦИИ
 
Я, _______________________________________________________________
              (фамилия, имя, отчество, дата рождения)
согласен  (не  согласен)  на  предоставление  сведений  об: адресе
места   жительства   (пребывания),   паспортных  данных  (ненужное
зачеркнуть) инициатору обращения:
__________________________________________________________________
               (наименование инициатора обращения)
 
_______________                   ___________________
    (число)                            (подпись)
 
Размер: 210 x 297 мм
 
 
 

Приложение N 8
к Административному регламенту

Форма N 8А

ЖУРНАЛ УЧЕТА АСИ, ПРЕДОСТАВЛЕННОЙ ПО ТЕЛЕФОНУ <1>

N п/п и дата обращения Кому (наименование органа, Ф.И.О. инициатора запроса) На кого (фамилия, инициалы субъекта АСИ) Подпись сотрудника, предоставившего АСИ Примечание
1 2 3 4 5
         

Размер: 210 x 297 мм

<1> Для органов, перечисленных в статье 13 Федерального закона "Об оперативно-розыскной деятельности", Федеральной миграционной службы.

Приложение N 9
к Административному регламенту

                                                        Форма N 9А
 
                         АДРЕСНАЯ СПРАВКА
 
    По    имеющимся    сведениям    отдела   (отделения,   группы)
адресно-справочной работы
__________________________________________________________________
        (наименование территориального органа ФМС России)
гражданин(ка) ____________________________________________________
                (фамилия, имя, отчество, дата и место рождения)
зарегистрирован,    снят   с   регистрационного   учета  по  месту
жительства, пребывания  (ненужное зачеркнуть)
"__" ___________ ____ г.
по адресу: _______________________________________________________
__________________________________________________________________
  (область (край, республика), район, город (населенный пункт))
ул. _______________________, дом N _______, корп. ____, кв. ______
 
    Справку составил _____________________________________________
                             (указать фамилию, инициалы)
 
Начальник отдела (отделения, группы): ____________________________
                                              (наименование
                                         территориального органа
                                               ФМС России)
 
       _____________________  ___________  "__" _______________ г.
        (фамилия, инициалы)    (подпись)           (дата)
 
Размер: 210 x 150 мм
 
 
 

Приложение N 10
к Административному регламенту

                                                       Форма N 10А
 
Куда: ____________________________________________________________
Кому: ____________________________________________________________
                       (фамилия, имя, отчество)
 
                            СООБЩЕНИЕ
 
    В отдел (отделение, группу) адресно-справочной работы ________
_____________________________ поступило обращение от _____________
    (краткое наименование
   территориального органа)
__________________________________________________________________
       (наименование инициатора обращения, почтовый адрес,
                         номер телефона)
о предоставлении информации: ____________________________________.
                             (указать, какие сведения запрошены)
    В соответствии со статьей 7 и статьей 9 Федерального закона "О
персональных данных"  персональные данные подлежат распространению
с согласия их владельца. В случае Вашего согласия просим направить
запрашиваемую информацию в адрес инициатора обращения.
 
_______________________________               ______________
  (подпись должностного лица)                     (дата)
 
 ----------------------------------------------------------------
                          (линия отреза)
 
                          ОТРЫВНОЙ ТАЛОН
 
Кому _____________________________________________________________
Куда _____________________________________________________________
 
    Сообщаем,  что  в  соответствии  со   статьей 7 и    статьей 9
Федерального  закона  "О персональных данных"  персональные данные
подлежат  распространению  с  согласия  их владельца. В этой связи
запрашиваемому Вами лицу _________________________________________
                                    (указать ф.и.о.)
направлено  сообщение  для  принятия  им решения о самостоятельном
направлении в Ваш адрес запрашиваемых сведений.
 
______________                       _______________________
   (число)                                 (подпись)
 
Размер: 210 x 297 мм
 
 
 

Приложение N 11
к Административному регламенту

                                                       Форма N 11А
 
Куда: ____________________________________________________________
Кому: ____________________________________________________________
 
                           УВЕДОМЛЕНИЕ
 
    В  связи  с  отсутствием  согласия субъекта адресно-справочной
информации  на  предоставление  сведений  инициатору  обращения, в
соответствии со статьями 7 и 9 Федерального закона "О персональных
данных"  сообщить  запрашиваемую  Вами  информацию в отношении гр.
__________________________________________________________________
                         (указать ф.и.о.)
_____________________________________ не представляется возможным.
 
_______________________________              _______________
  (подпись должностного лица)                    (дата)
 
Размер: 210 x 150 мм
 
 
 

Приложение N 12
к Административному регламенту

                                                       Форма N 12А
 
Наименование  органа (юридического   В отдел (отделение, группу)
лица), юридический, почтовый адрес   адресно-справочной работы ___
инициатора запроса                   _____________________________
                                             (наименование
                                        территориального органа
                                              ФМС России)
 
                              ЗАПРОС
 
    В соответствии с пунктом (статьей) ___________________________
__________________________________________________________________
     (указать нормативный правовой акт, предоставляющий право
                 запрашивать персональные данные)
прошу     сообщить     адресно-справочную     информацию:    адрес
регистрации  по  месту  жительства (пребывания), паспортные данные
(ненужное зачеркнуть) гражданина:
__________________________________________________________________
   (указать фамилию, имя, отчество в именительном падеже, дату,
__________________________________________________________________
                         место рождения)
____________________________
 
    Сведения запросил: ___________________________________________
                            (фамилия, инициалы, наименование
                            подразделения, контактный телефон
                                  исполнителя запроса)
_____________________________
 
_____________     _____________________________________________
  (подпись)          (должность, ф.и.о. подписавшего запрос)
 
 
 

Приложение N 13
к Административному регламенту

                                                       Форма N 13А
 
                                     В отдел (отделение, группу)
                                     адресно-справочной работы ___
                                     _____________________________
                                             (наименование
                                        территориального органа
                                              ФМС России)
 
                            ЗАЯВЛЕНИЕ
 
    В связи с ____________________________________________________
                           (указать причину обращения)
прошу     сообщить     адресно-справочную     информацию:    адрес
регистрации  по  месту  жительства (пребывания), паспортные данные
(ненужное зачеркнуть) гражданина:
_________________________________________________________________.
   (указать фамилию, имя, отчество в именительном падеже, дату,
                         место рождения)
 
    Сведения запросил:
__________________________________________________________________
 (фамилия, имя, отчество, дата, место рождения, паспортные данные
                   и почтовый адрес заявителя)
 
    Согласен    на   предоставление   моих   персональных   данных
запрашиваемому мною лицу.
 
_____________                            _________________
  (подпись)                                    (дата)
 
 
 

Приложение N 13.1
к Административному регламенту
исполнения Федеральной миграционной
службой государственной функции
по организации и ведению
адресно-справочной работы

  (в ред. Приказа ФМС РФ от 24.01.2011 N 14)

 
Форма N 13-Б

  В отдел (отделение, группу) адресно-справочной работы    
       
    (наименование территориального органа ФМС России)  
     
  ЗАЯВЛЕНИЕ  
  В связи с  
     
  (указать причину обращения)  
  прошу сообщить адресно-справочную информацию: адрес регистрации по месту жительства (пребывания), паспортные данные, уточнение данных (ненужное зачеркнуть) гражданина:  
  - в отношении МЕНЯ, ИНОГО ЛИЦА (ненужное зачеркнуть):  
     
  (указать фамилию, имя, отчество в именительном падеже, дату, место рождения)  
  Сведения запросил:  
     
  (фамилия, имя, отчество, дата, место рождения, паспортные данные и почтовый адрес заявителя)  
     
  Согласен на предоставление моих персональных данных запрашиваемому мною лицу.  
         
  (электронная цифровая подпись)   (дата)  

".

 
 
 

Приложение N 14
к Административному регламенту

                                                       Форма N 14А

                          ОБРАЗЕЦ ШТАМПА
 
    (проставляется подразделением АСР на запросах (заявлениях))
 
 
 
По сведениям отдела (отделения, группы) адресно-справочной 
работы ___________________________________________________
(наименование территориального органа)
Гр. _____________________________________________________,
"__" _________ ____ г.р.,
уроженец ________________________________________________,

документ, удостоверяющий личность: _______________________
наименование
__________________________________________________________
__________________________________________________________
зарегистрирован по месту жительства (пребывания) ненужное
зачеркнуть
с "__" _________ ____ г.
по адресу: _______________________________________________
(субъект Российской Федерации,
населенный пункт)
ул. __________________________________________,
дом N ____, корп. _____, кв. ___

Справку составил _______________
(подпись)

"__" ___________ ____ г.

Размер 100 x 80 
 
 
 

Приложение N 15
к Административному регламенту

                                                       Форма N 15А
 
                          ОБРАЗЕЦ ШТАМПА
 
     (проставляется подразделением АСР на запросах (заявлениях)) 
           
 
По сведениям отдела (отделения, группы) 
адресно-справочной работы _____________
_______________________________________
(наименование территориального органа)

ЗАРЕГИСТРИРОВАННЫМ
НЕ ЗНАЧИТСЯ

Справку составил _________________
(подпись)

"__" ___________ ____ г.
 
 
Размер 50 x 30 
 
 
 

Приложение N 16
к Административному регламенту

ПОРЯДОК
РАСКЛАДКИ, ХРАНЕНИЯ И ИЗЪЯТИЯ АДРЕСНЫХ ЛИСТКОВ

1. Адресные листки подбираются и раскладываются в адресно-справочные учеты в алфавитном порядке.

2. Адресные листки на лиц, фамилии которых начинаются с одинаковой буквы, подбираются, соответственно, по алфавиту на вторую букву фамилии, затем на третью и так далее.

Например: Злотников, Багданов, Балеев, Бобкин, Биктагиров, Гаврильчик, Галеев, Горюнова, Елин, Кааба, Кабаков, Махмутов, Кириллов, Михайлова, Миролюбов, Савосина, Сагдеев, Середин, Палаткин, Пастущук, Чебыкин, Шилова и т.д.

3. Адресные листки с одинаковыми фамилиями раскладываются в картотеку в последовательном порядке с соблюдением алфавита по именам и отчествам.

Например:

Мартынов Олег Антонович;

Мартынов Олег Афанасьевич;

Мартынов Олег Васильевич.

4. При совпадении фамилий, имен и отчеств адресные листки раскладываются по годам рождения, а затем в алфавитном порядке по городам, районам и населенным пунктам места рождения.

Например:

Андрианычев Александр Владимирович, 1926 г.р., уроженец г. Казани

Андрианычев Александр Владимирович, 1923 г.р., уроженец г. Калинина

Андрианычев Александр Владимирович, 1923 г.р., уроженец г. Красногорска Московской области.

5. Адресные листки на лиц, имеющих двойные фамилии, должны находиться в двух местах, и при раскладке каждый раз принимается во внимание только первая фамилия.

Например: Кириллов-Миролюбов и Миролюбов-Кириллов.

6. Адресные листки с фамилиями, сходными по написанию и произношению, раскладываются вместе.

Например: Чайкин - Гайкин, Щевелев - Шевелев, Фоменко - Хоменко.

При объединении таких фамилий меньшее количество листков присоединяется к большему, а в картотеку вкладываются указатели, какие фамилии куда присоединены.

7. Объединение адресных листков производится только с разрешения начальника подразделения АСР.

8. При раскладке адресных листков и в работе с картотекой следует руководствоваться следующими правилами:

а) удвоенные гласные и согласные буквы считать за одну.

Например: Апполонов - Аполонов, Тийк - Тик;

б) вторая и третья буквы "е" в первом слоге фамилии подкладываются как "и".

Например: Семенов - Сименов, Кретов - Критов, Челидзе - Чилидзе;

в) адресные листки с фамилиями, имеющими начальную букву "о", а также в первом или втором слоге "о", подкладываются как буква "а".

Например: Орехов - Арехов, Собинов - Савинов, Ваношин - Вана'шин, Иоан - Иан;

г) "и" краткое ("й") подкладывается как "и" простое.

Например: Йооритс - Иаритс, Майоров - Маиоров;

д) буква "э" как первоначальная, так и последующая в фамилиях, именах и отчествах подкладывается как буква "е".

Например: Эндла - Ендла, Эрнест Элеонора - Ернест Елеонора;

е) фамилии с окончанием "ов" подкладываются как "ев" лишь после шипящих.

Например: Щипачов - Щипачев, Балашов - Балашев, но Грибанов, Петухов подкладываются без изменений;

ж) фамилии с приставками тер-, шах-, де- объединяются.

Например: Шах Назаров - Шахназаров, Тер Окопян - Теракапян, Де Валье - Девалье;

з) в китайских, корейских, вьетнамских фамилиях разделение во внимание не принимается.

Например: Дун Ки-ан - Дункиан, Чон До-ин - Чондоин, Фунг Ван Кунг - Фунгванкунг, Нгуен Доа - Нгуендоа, Кан Хи Вон - Канхивон;

и) в иранских фамилиях приставки сын, дочь, оглы во внимание не принимаются.

Например: Заде дочь Башира; фамилия Башир, имя - Заде;

к) испанские фамилии раскладываются в следующем порядке: первое слово как фамилия, последнее - имя.

Например: Родригес Сабатель Эсэкиель будет Радригес Есекиель, при этом Сабатель во внимание не принимается.

л) на все другие иностранные фамилии адресные листки раскладываются по двум первым словам.

Например: Юсеф-Наср Эль Дин Махамед Ахмед, фамилия - Юсеф, имя - Наср, при этом остальное во внимание не принимается.

9. В случаях поступления листков прибытия на граждан, когда на них имеются в картотеке листки прибытия с другим адресом, последние изымаются лишь после установления причин непоступления листков убытия. При необходимости запрашивается структурное подразделение территориального органа ФМС России, на территории которого должно быть оформлено снятие с регистрационного учета.

Приложение N 17
к Административному регламенту

АЛФАВИТНЫЙ СПИСОК ИМЕН, УПОТРЕБЛЯЕМЫХ В РАЗГОВОРНОЙ РЕЧИ

Абрам - Аврам, Авраам, Аврамий

Абакум - Авакум

Август - Аугуст, Густ

Августа - Августина

Авдей - Овдей

Авенир - Авинир

Аверкий - Аверко

Авксентий - Афксентий - Аксен - Оксен - Оксентий

Авсей - Евсей

Австафий - Евстафий

Автоном - Овтоном - Афтоном

Агап - Агапий - Огап - Огапий

Агафон - Гапон

Агафья - Ага, Агата, Афа

Агафия - Агапа, Агафия, Агапия

Аггей - Огий

Агриппина - Аграфена, Груня, Груша, Гриппина, Графина, Евграфена

Аделаида - Ада, Алина, Ида

Адольф - Аато, Аду, Ато

Адриан - Андриан

Айвар - Айво

Аким - Еким, Иоахим, Яким, Иаким, Иоаким, Яхим

Аксентий - Оксентий

Аксинья - Ксения

Акулина - Лина, Акилина, Акселина

Алевтина - Алефтина, Аля, Элефтина, Аливтина

Александр - Айзик, Алекс, Алик, Лекс, Лесь, Олесь, Сандер, Сантери, Саня, Сасс, Шура, Шандор, Шая

Алексей - Алексас, Алойс, Алеша, Леша, Олекса, Алесий, Алисий

Алфей - Алифей

Альгирдас - Альгис

Альфред - Фредис

Анастасия - Ася, Настя, Тася, Анастазия, Настазия

Анатолий - Аншель, Натан, Товий, Толя

Ангелина - Энгелина, Агелина, Энгелена

Анджела - Анжела

Андрей - Андрес, Анди

Андриан - Адриан - Андриян

Анемподист - Адимподист - Анимподист

Анисим - Онисим

Анна - Аника, Анюта, Аня, Ганна, Нуца, Нюра, Нюро, Нюша, Хана

Анисим - Онисим, Онисько

Антонина - Тоня, Тоони, Тююне, Тося, Антонида

Антония - Антонина

Ануфрий - Анупрас, Онуфрий, Анофий, Онуфирий

Анфиса - Фиса, Анфиза

Аполлон - Аполлоний

Аполлинарий - Ополлинарий

Аполлинария - Опаллинария, Полинария

Аристарх - Ористарх - Олистарх - Алистарх

Арнольд - Арно, Арон

Арсентий - Арсений

Артем - Артемий

Афанасий - Афон, Опанас, Панас, Танас, Апанас

Афиноген - Анфиноген, Финоген, Финогей

Африкан - Африкант

Берта - Бейла, Белка, Бася, Бетя

Бернхард - Бенно, Пенно

Бета - смотри Елизавета

Болеслав - Балис

Борис - Бер, Берко, Борух, Боря, Бронислав, Берт, Боре

Бронислава - Броня

Валентин - Валя, Вейвель

Валериан - Валерьян, Валерик

Вальтер - Вольтер

Ванифатий - Вонифатий

Варлам - Варллам

Варфоломей - Варфаламей

Василий - Василь, Вася

Венедикт - Бенас, Бенедикт

Вениамин - Веня, Вениамин, Беньямин, Виниамин, Динямин, Веньямин

Вера - Двойра, Дебора

Вийлеп - смотри Филипп

Виктория - Вика

Викул - Вакул, Вокул

Виолетта - Веалетта

Виссарион - Вессарион, Вассарион

Витольд - Витальд

Владимир - Валто, Владис, Вова, Волдемар, Волдис, Волли, Володя, Вольф, Вульф, Вольд

Владлен - Владилен, Владилин, Владелин

Владислав - Владик, Ладислав, Владиславий, Видислав

Всеволод - Сева

Вукол - Укол

Вярди - смотри Фердинанд

Вячеслав - Всеслав, Чеслав, Славек, Слав, Славик, Слава, Славий

Гаврил - Гавриил

Гапон - Агафон

Гарольд - Герольд, Геральд

Генриетта - Гета, Гита, Рита, Грета

Генрих - Хенрих

Георгий - Егор, Юрий, Георг, Георги, Гриф

Герман - Херман, Херко

Героним - Хероним, Иероним

Гольда - смотри Ольга

Григорий - Герш, Гирш, Гриша

Груня - Груша, Аграфена, Агриппина

Густ - смотри Август

Давид - Дувид, Таави, Давыд

Данил - смотри Таниель

Дарья - Даша, Одарка, Дора

Демид - Деомид

Дени - Деонис, Тынис

Денис - Деонис, Дионисий

Дмитрий - Дима, Митя, Тима, Дмитр, Митько, Митрий

Донат - Данат

Ева - Иева

Евгений - Геня, Женя, Шендля, Гений

Евгения - Енни, Женя, Ивга, Сенни, Гения, Геня

Евграф - Ефрафий, Еграф

Евдокия - Авдотья, Дуня, Дуся, Евдоха, Овдотья

Евпраксиня - Ефпраксиня, Епраксиня

Евсей - Овсей

Евстафий - Страх, Астафий, Астафий, Евстахий, Ефстафий, Стах

Егор - Гоша

Езуп - Язеп

Езупата - Язупата

Екаб - Якоб, Яков

Екатерина - Кади, Катерина, Катя, Крейна, Китря

Елена - Алена, Лена, Ляна, Ленуа, Олена, Хелена, Элена

Елизавета - Бета, Лея, Лиза, Лизавета, Лизите, Элжбета, Элиза

Елизар - Ализар, Елеазар

Елистрат - Алистрат, Нистрат, Листрат, Истрат, Амистрат

Емельян - Емеля, Омелько, Амельян, Омельян

Епифан - Епифаний, Епифан

Еремей - Ермий, Ермей, Иремей, Иеремей

Ерофей - Ярош

Ефим - Хаим, Фима, Евфимий, Фим, Хим

Ефимия - Ефимья, Афимия, Афиния

Ефросинья - Прикса, Фрося

Ефроим - Фроим, Афроим, Ифроим, Евроим

Жан - смотри Иван

Заламан - смотри Соломон

Зиновий - Залман, Зейлик, Зюзя, Зюня

Зосе - смотри Софья

Зосим - Изосим

Иван - Ваня, Жан, Иоанн, Ян, Янис, Ван

Ивга - смотри Евгений

Игнатий - Игнат

Изидорис - Дзидас, Исидор, Сидор

Измаил - Исмаил, Сманя, Смаил

Изот - Зот

Израиль - Сруль

Илларион - Ларион, Илларий

Илья - Ейля, Илья, Илько, Элиас, Элья

Инесса - Энесса, Иниса, Энесса

Инокентий - Кеша, Кеня

Иоахим - смотри Аким

Иозас - Язеп

Иосиф - Езуп, Осип, Юусо, Язеп, Юзеф, Юсиф, Ося, Иозеф

Иоханна - Еханка, Иоганка, Иоханка

Йоханнес - Ханнес, Юкку, Юсси, Юхан, Юхо

Ираида - Рида, Раида, Ирида, Ирада, Риида

Ирина - Ира, Иринья, Ирэна

Исаак - Иче, Ицко, Ицхек, Ицек, Исак, Исаакий

Казимир - Казис

Карина - Каринэ, Корина

Касьян - Косьян

Катерина - Катя, Крейна, Кади - смотри Екатерина

Калман - смотри Николай

Кирсан - Хирсан

Климент - Климентий

Кондрат - Кондратий

Корнил - Корнилий

Константин - Кости, Костья, Костя

Крестина - Хрестина, Христина

Ксения - Аксения, Аксиния

Ксенофонт - Ксенофорн, Синафонт

Кузьма - Козьма, Косьмич

Куприян - Киприян, Коприян

Лазарь - Лейзер, Лузер

Ларион - Иларион

Лариса - Лора

Лев - Лева, Левко, Лейб

Лекс, Лесь - смотри Александр

Лена, Ляна - смотри Елена

Леонид - Леон, Леня, Леонтий, Ляонас

Леонора, Лора - Элеонора

Лизавета, Лея, Лиза, Лизете - смотри Елизавета

Лукерья - Гликерия

Лукьян - Лукиан

Любовь - Люба

Людвиг - Людас

Людмила - Люда, Люся, Мила, Людия, Люси

Люция - Луция

Макар - Макарий

Македон - Македоний

Максимилиан - Максимиан

Мануил - Амануил, Эмануил, Эмануэль, Имануил

Марианна - Марьяна

Мариам - Марьям, Маремьяна, Мярьям

Мария - Малка, Маня, Мари, Марья, Маша, Михля, Мээри, Молка, Муся, Мойра

Марк - Марко, Мордко, Мордух

Мартын - Мартин

Матвей - Мадис, Матас, Матяш

Мелания - Малания

Мекелис, Микис - смотри Михаил

Мефодий - Нефед, Нефодий, Мифодий

Мечислав - Мячеслав

Миколас, Микос - смотри Николай

Михаил - Мойша, Моисей, Микко, Миха, Михкел

Мокей - Макей

Мотаускас - Матас

Мотяюс - Матас

Надежда - Надя

Наум - Нахим, Нухим, Нюма

Нелли - Неля, Нэлла, Нелия

Неонила - Ненила, Нила, Нинила

Никанор - Ника, Никонор

Николай - Калман, Коля, Микола, Нийло

Нинель - Нинела, Нэнэль

Оксана - Ксана, Ксюша, Аксана

Оксен - Авксентий

Олег - Олав

Олимпий - Олимп - Алимпий - Алемпей

Олекса - смотри Алексей

Олена - смотри Елена

Олесь - смотри Александр

Ольга - Гольда, Оля

Омелько - смотри Емельян

Онисифор - Анисифор

Онисий - Анисий

Онисим - Анисим

Опанас - смотри Афанасий

Орест - Арест

Осип - Язеп

Оскар - Освальд, Осия, Осс, Осей, АСУар

Остап - Астап

Павел - Павво, Пауль, Паша, Пиня, Фейвель

Панас - смотри Афанасий

Панкрат - Панкратий

Пантелеймон - Мантелеймон

Пелагея - Полина, Поля

Палладий - Полладий

Петр - Пейсах, Петя, Пинхус, Пээтер

Пилип - смотри Филипп

Порфирий - Перфирий, Перфил, Порфил, Орфирий, Пенрфилий

ПрАСУовья - Паня

Приська - смотри Ефросинья

Раиса - Райка, Рая, Раися

Рафаил - Раша, Раполас

Рейнхольд - Рейн, Рейно

Рита - смотри Генриетта

Розалия - Рейза, Роза, Роха, Рохля, Рухля

Родион - Иродион

Роман - Рома, Рувим

Рудольф - Рольф, Рудди

Савелий - Савва, Савка

Самуил - Замуэль

Сандер, Сантери, Саня, Сасс, Саша - смотри Александр

Сафрон - Супрун

Севастьян - Севостьян

Селиван - Селиват

Селиверст - Силиверст

Семен - Сима, Симха, Шиман, Симен, Симеон

Сенни - смотри Евгения

Серафим - Сима

Сергей - Серго, Сержик

Сигизмунд - Зигизмунд, Зигмунд

Сидор - Изидор, Исидор

Силантий - Салантий, Селантий

Селиверст - Сильва, Сельвестр, Силиверст

Сократ - Сократий

Соломон - Заломон, Шлема, Шмуль, Шолом

Софрон - Сапрон

Софья - Зосе, Соня, Сарра, Софа, Шифра, Софья, София

Сруль - Израиль

Станислав - Слава, Стасис, Стасик, Стась

Степан - Степа, Стецко, Иштван, Стефан

Тадеуш - Тадас

Таисия - Таисья, Тася, Таис, Таиса

Таливалдис - Валдис

Танас - смотри Афанасий

Таниель - Давил, Тану, Тату

Теодор - Теуво

Тима - смотри Дмитрий

Тимофей - Тимка

Тоня - Тоони, Тююне, Антонина

Тудори - смотри Федор

Ульян - Иулиан, Июлиан

Устин - Иустин, Юстин

Фанна - Фаня, Фейга, Фрейда

Фотий - Фотей, Фатий

Фатима - Фатыма, Фатьма

Федор - Теодор, Тудори, Фроим

Федосей - Федос, Федосий

Федосья - Федосия, Феня, Фкодосия

Фейвель - смотри Павел Фердинанд - Вярди

Феона - Феония, Фиона, Хиония, Хиона

Феофан - Фаяфан

Филипп - Вийлен, Пилип

Фира - смотри Эстер

Фрося - смотри Ефросинья

Хаврония - Феврония, Хевронья

Хаим, Хуна - Ефим

Ханнес - смотри Йоханнес

Харальд - Гаральд

Харито - Харко

Харлампий - Харлам

Херман - Герман, Херко

Христина - Хритин, Христя, Хриса, Христиания

Христофор - Кристоф

Хуго - Гуго

Шая, Шандор, Шура - смотри Александр

Шендля - смотри Евгений

Шифра - Софья

Шлема, Шмуль, Шолом - смотри Соломон

Эдуард - Адуард, Эдгар, Эдзис, Эйдис, Эдо, Эти, Эдик, Эдиард

Элжбета - смотри Елизавета

Элиас - смотри Илья

Эльфрида - Фрида, Элла, Эльфи

Эсвирь - Исфирь, Эсфир, Эсфира

Эстер - Фира, Эста, Эсфирь

Юкку, Юсси, Юхан, Юхо - смотри Йоханес

Юлий - Июлий

Ядвига - Едвига

Ярослав - Ерославль, Ерослав

Ярош - Ерофей

Ян, Янис - смотри Иван

Приложение N 18
к Административному регламенту

ПЕРЕЧЕНЬ
ДОКУМЕНТОВ С УКАЗАНИЕМ СРОКОВ ИХ ХРАНЕНИЯ

N формы Наименование Сроки хранения
1 2 3
Сопроводительные листы к адресным листкам прибытия (убытия) и анкетам 1 год
Книга учета поступления адресных листков прибытия (убытия) и анкет 1 год
2 Адресный листок прибытия (на бумажном носителе), составленный при регистрации гражданина по месту жительства До поступления адресного листка убытия (прибытия)
2 Адресный листок прибытия (в электронном виде), составленный при регистрации гражданина по месту жительства До поступления адресного листка убытия (прибытия) (в электронном виде), после чего преобразуется в архивный вид и хранится в течение 25 лет
2 Адресный листок прибытия (на бумажном носителе), составленный при регистрации гражданина по месту пребывания 3 года после истечения срока регистрации гражданина либо до поступления адресного листка убытия
2 Адресный листок прибытия (в электронном виде), составленный при регистрации гражданина по месту пребывания 3 года после истечения срока регистрации гражданина либо до поступления адресного листка убытия (в электронном виде), после чего преобразуется в архивный вид и хранится в течение 25 лет
Журнал учета адресных листков, возвращенных для дооформления (уточнения) 1 год
Журнал учета поступающих запросов 3 года
5 Анкета 1 год после истечения срока регистрации гражданина
7 Адресный листок убытия, составленный при снятии гражданина с регистрационного учета по месту жительства (пребывания) 10 лет после оформления снятия с регистрационного учета либо до поступления адресного листка прибытия
7 Адресный листок убытия (на бумажном носителе), составленный в связи с изменением персональных данных гражданина 25 лет
7 Адресный листок убытия (в электронном виде), составленный в связи с изменением персональных данных гражданина 50 лет
Журнал учета адресных справок, выданных по телефону 1 год

Приложение N 19
к Административному регламенту
исполнения Федеральной миграционной
службой государственной функции
по организации и ведению
адресно-справочной работы

МОДЕЛЬ ИСПОЛЬЗОВАНИЯ И ПРЕДОСТАВЛЕНИЯ АДРЕСНО-СПРАВОЧНОЙ ИНФОРМАЦИИ