Приказ Минтранса РФ от 31.07.2012 N 285

"Об утверждении требований к средствам навигации, функционирующим с использованием навигационных сигналов системы ГЛОНАСС или глонасс/GPS и предназначенным для обязательного оснащения транспортных средств категории M, используемых для коммерческих перевозок пассажиров, и категории N, используемых для перевозки опасных грузов"
Редакция от 31.07.2012 — Документ утратил силу, см. «Постановление Правительства РФ от 26.10.2020 N 1742»

Зарегистрировано в Минюсте России 13 сентября 2012 г. N 25450


МИНИСТЕРСТВО ТРАНСПОРТА РОССИЙСКОЙ ФЕДЕРАЦИИ

ПРИКАЗ
от 31 июля 2012 г. N 285

ОБ УТВЕРЖДЕНИИ ТРЕБОВАНИЙ К СРЕДСТВАМ НАВИГАЦИИ, ФУНКЦИОНИРУЮЩИМ С ИСПОЛЬЗОВАНИЕМ НАВИГАЦИОННЫХ СИГНАЛОВ СИСТЕМЫ ГЛОНАСС ИЛИ ГЛОНАСС/GPS И ПРЕДНАЗНАЧЕННЫМ ДЛЯ ОБЯЗАТЕЛЬНОГО ОСНАЩЕНИЯ ТРАНСПОРТНЫХ СРЕДСТВ КАТЕГОРИИ M, ИСПОЛЬЗУЕМЫХ ДЛЯ КОММЕРЧЕСКИХ ПЕРЕВОЗОК ПАССАЖИРОВ, И КАТЕГОРИИ N, ИСПОЛЬЗУЕМЫХ ДЛЯ ПЕРЕВОЗКИ ОПАСНЫХ ГРУЗОВ

В соответствии с подпунктом "е" пункта 4 Положения о полномочиях федеральных органов исполнительной власти по поддержанию, развитию и использованию глобальной навигационной спутниковой системы ГЛОНАСС в интересах обеспечения обороны и безопасности государства, социально-экономического развития Российской Федерации и расширения международного сотрудничества, а также в научных целях, утвержденного постановлением Правительства Российской Федерации от 30 апреля 2008 г. N 323 (Собрание законодательства Российской Федерации, 2008, N 18, ст. 2058; 2009, N 30, ст. 3838; N 37, ст. 4415; Собрание законодательства Российской Федерации от 20 февраля 2012 г. N 8, ст. 1028), в целях повышения эффективности управления движением транспортных средств, уровня безопасности перевозок пассажиров, специальных и опасных грузов и в соответствии с пунктом 8 технического регламента о безопасности колесных транспортных средств, утвержденного постановлением Правительства Российской Федерации от 10 сентября 2009 г. N 720 (Собрание законодательства Российской Федерации от 21 сентября 2009 г. N 38, ст. 4475; Собрание законодательства Российской Федерации от 20 сентября 2010 г. N 38, ст. 4828; Собрание законодательства Российской Федерации от 17 октября 2011 г. N 42, ст. 5922), приказываю:

1. Утвердить прилагаемые:

требования к системам и аппаратно-программным навигационным комплексам, функционирующим с использованием навигационных сигналов системы ГЛОНАСС или ГЛОНАСС/GPS, в части обеспечения информационного взаимодействия с автоматизированными центрами контроля и надзора Федеральной службы по надзору в сфере транспорта (приложение N 1);

требования к аппаратуре спутниковой навигации ГЛОНАСС или ГЛОНАСС/GPS, устанавливаемой на транспортные средства категории N, используемые для перевозки опасных грузов (приложение N 2);

требования к аппаратуре спутниковой навигации ГЛОНАСС или ГЛОНАСС/GPS, устанавливаемой на транспортные средства категории M, используемые для коммерческих перевозок пассажиров (приложение N 3);

требования к аппаратуре спутниковой навигации ГЛОНАСС или ГЛОНАСС/GPS, устанавливаемой на транспортные средства категории M, используемые для коммерческих перевозок пассажиров, и категории N, используемые для перевозки опасных грузов, в части обеспечения вызова экстренных оперативных служб (приложение N 4);

спецификацию протокола межсистемного взаимодействия (приложение N 5);

спецификацию протокола транспортного уровня (приложение N 6);

спецификацию протокола передачи мониторинговой информации (приложение N 7);

спецификацию протокола поддержки услуги вызова экстренных оперативных служб (приложение N 8).

2. Настоящий приказ вступает в силу:

в части требования к системам и аппаратно-программным навигационным комплексам, функционирующим с использованием навигационных сигналов системы ГЛОНАСС или ГЛОНАСС/GPS в части обеспечения информационного взаимодействия с автоматизированными центрами контроля и надзора Федеральной службы по надзору в сфере транспорта (приложение N 1) и требований к аппаратуре спутниковой навигации ГЛОНАСС или ГЛОНАСС/GPS, устанавливаемой на транспортные средства категории N, используемые для перевозки опасных грузов (приложение N 2), и транспортные средства категории M, используемые для коммерческих перевозок пассажиров (приложение N 3), и спецификации протокола межсистемного взаимодействия (приложение N 5) - с 1 января 2013 г.;

в части спецификации протокола транспортного уровня (приложение N 6) и спецификации протокола передачи мониторинговой информации (приложение N 7) - с 1 июля 2013 г.;

в части требований к аппаратуре спутниковой навигации ГЛОНАСС или ГЛОНАСС/GPS, устанавливаемой на транспортные средства категории M, используемые для коммерческих перевозок пассажиров, и категории N, используемые для перевозки опасных грузов, в части обеспечения вызова экстренных оперативных служб (приложение N 4) и спецификации протокола поддержки услуги вызова экстренных оперативных служб (приложение N 8) - с 1 января 2014 г.

Министр
М.Ю.СОКОЛОВ

Приложение N 1
к приказу Министерства транспорта
Российской Федерации
от 31 июля 2012 г. N 285

ТРЕБОВАНИЯ К СИСТЕМАМ И АППАРАТНО-ПРОГРАММНЫМ НАВИГАЦИОННЫМ КОМПЛЕКСАМ, ФУНКЦИОНИРУЮЩИМ С ИСПОЛЬЗОВАНИЕМ НАВИГАЦИОННЫХ СИГНАЛОВ ГЛОНАСС ИЛИ ГЛОНАСС/GPS, В ЧАСТИ ОБЕСПЕЧЕНИЯ ИНФОРМАЦИОННОГО ВЗАИМОДЕЙСТВИЯ С АВТОМАТИЗИРОВАННЫМИ ЦЕНТРАМИ КОНТРОЛЯ И НАДЗОРА ФЕДЕРАЛЬНОЙ СЛУЖБЫ ПО НАДЗОРУ В СФЕРЕ ТРАНСПОРТА

1. Аппаратура спутниковой навигации ГЛОНАСС или ГЛОНАСС/GPS (абонентский терминал) включает оборудование, установленное на транспортном средстве, реализующее функции определения географических координат и параметров движения транспортного средства посредством использования технологий ГЛОНАСС или ГЛОНАСС/GPS и выполняющее по крайней мере одну из следующих функций: периодическая передача информации о транспортном средстве в систему мониторинга; передача сообщения о транспортном средстве при дорожно-транспортном происшествии и установление двустороннего голосового соединения с экстренными оперативными службами.

2. Аппаратно-программный навигационный комплекс (АПНК, аппаратно-программный комплекс) включает комплекс технических средств, входящий в состав системы мониторинга, функционирующий с использованием навигационных сигналов ГЛОНАСС или ГЛОНАСС/GPS, к которому подведены каналы связи, на котором установлено программное обеспечение, способное взаимодействовать с другими аппаратно-программными комплексами системы мониторинга и предназначенный для сбора, обработки, хранения и маршрутизации информации от абонентских терминалов.

3. Мониторинговая информация включает совокупность навигационной и телеметрической информации, привязанной к шкале времени, передаваемой от абонентских терминалов через аппаратно-программные навигационные комплексы в автоматизированный центр контроля и надзора.

4. Системы и аппаратно-программные навигационные комплексы обеспечивают информационное взаимодействие с автоматизированными центрами контроля и надзора Федеральной службы по надзору в сфере транспорта (АЦКН).

5. Система и аппаратно-программный навигационный комплекс обеспечивают:

подключение и регистрацию аппаратуры спутниковой навигации ГЛОНАСС или ГЛОНАСС/GPS (абонентских терминалов);

получение мониторинговой информации от подключенных абонентских терминалов;

передачу мониторинговой информации в другие системы и аппаратно-программные комплексы, осуществляющие мониторинг транспортных средств;

получение мониторинговой информации от других систем и аппаратно-программных комплексов, осуществляющих мониторинг транспортных средств;

передачу мониторинговой информации в АЦКН по его запросу;

хранение и обработку мониторинговой информации, поступающей от подключенных к системе и аппаратно-программному навигационному комплексу абонентских терминалов.

6. Технические средства систем и аппаратно-программных навигационных комплексов работают непрерывно и круглосуточно.

7. Технические средства обеспечивают хранение мониторинговой информации, поступившей от подключенных к системам и аппаратно-программным навигационным комплексам абонентских терминалов, в течение не менее 1 года.

8. Технические средства удовлетворяют следующим показателям надежности:

коэффициент готовности - не менее 99,67% времени работы системы в год;

средняя наработка на отказ - не менее 15 000 часов;

среднее время восстановления работоспособного серверного программного обеспечения - не более 1 часа;

гарантийный срок эксплуатации - 2 года;

средний срок службы - 6 лет.

9. Время задержки поступления мониторинговой информации от навигационно-информационной системы в АЦКН - не более 60 с.

10. Вероятность доставки мониторинговой информации от навигационно-информационной системы в АЦКН должна быть не менее 99,9%.

11. В технических средствах систем и аппаратно-программных навигационных комплексов предусмотрены меры по защите от несанкционированного доступа к обрабатываемой информации не ниже требований, установленных для систем класса "1Г".

12. Обмен информацией между системами и аппаратно-программными навигационными комплексами, а также между системами и аппаратно-программными навигационными комплексами и АЦКН осуществляется в соответствии с Приложением N 6 к настоящему приказу.

Приложение N 2
к приказу Министерства транспорта
Российской Федерации
от 31 июля 2012 г. N 285

ТРЕБОВАНИЯ К АППАРАТУРЕ СПУТНИКОВОЙ НАВИГАЦИИ ГЛОНАСС ИЛИ ГЛОНАСС/GPS, УСТАНАВЛИВАЕМОЙ НА ТРАНСПОРТНЫЕ СРЕДСТВА КАТЕГОРИИ N, ИСПОЛЬЗУЕМЫЕ ДЛЯ ПЕРЕВОЗКИ ОПАСНЫХ ГРУЗОВ

1. Аппаратура спутниковой навигации ГЛОНАСС или ГЛОНАСС/GPS (далее - абонентский терминал) обеспечивает передачу следующего набора мониторинговой информации, включающего в себя:

идентификационный номер абонентского терминала;

географическую широту местоположения транспортного средства;

географическую долготу местоположения транспортного средства;

скорость движения транспортного средства;

путевой угол транспортного средства;

время и дату фиксации местоположения транспортного средства;

признак нажатия тревожной кнопки.

2. Абонентский терминал обеспечивает передачу данных, указанных в пункте 1, по сетям подвижной радиотелефонной связи стандарта GSM.

3. Абонентский терминал обеспечивает первое определение текущего местоположения при "холодном" старте за время, не превышающее 40 с.

4. Абонентский терминал имеет объем внутренней энергонезависимой памяти, обеспечивающий запись не менее 20 000 последовательно зарегистрированных событий. Сохранение событий во внутренней энергонезависимой памяти осуществляется автоматически при отсутствии возможности передачи информации по сетям подвижной радиотелефонной связи. Выгрузка содержимого энергонезависимой памяти осуществляется автоматически при восстановлении возможности передачи информации по сетям подвижной радиотелефонной связи.

5. Абонентский терминал функционирует в течение не менее чем одного часа (при температуре 20 °C) при нештатном пропадании электропитания от бортовой сети.

6. Абонентский терминал обеспечивает передачу указанных в пункте 1 настоящего приложения данных с настраиваемой периодичностью от 15 с до 24 ч.

7. Абонентский терминал включает в свой состав:

навигационный модуль ГЛОНАСС или ГЛОНАСС и других ГНСС;

встроенную в корпус абонентского терминала или внешнюю антенну ГЛОНАСС или ГЛОНАСС и других ГНСС;

встроенную в корпус абонентского терминала или внешнюю антенну GSM/GPRS;

тревожную кнопку, встроенную в корпус абонентского терминала или размещенную отдельно;

соединительные жгуты, если необходимо присоединение к бортовой сети, внешним антеннам и другим исполнительным устройствам и датчикам;

комплект монтажных деталей.

8. Абонентский терминал обеспечивает возможность использования интерфейсов RS232, RS485, CAN и USB для обмена данными с внешними устройствами и имеет не менее двух дискретных и двух аналоговых входов.

9. В абонентском терминале для подключения датчиков, исполнительных устройств и электропитания используются разъемы, контакты которых защищены от взаимного замыкания.

10. Абонентский терминал по устойчивости к климатическим воздействиям соответствует требованиям Приложения N 11 к Правилам применения абонентских станций (абонентских радиостанций) сетей подвижной радиотелефонной связи стандарта GSM-900/1800, утвержденным приказом Министерства информационных технологий и связи Российской Федерации от 19.02.2008 N 21 (зарегистрирован в Министерстве юстиции Российской Федерации 5 марта 2008 г., регистрационный N 11279).

11. Абонентский терминал по устойчивости к механическим воздействиям соответствует требованиям Приложения N 12 к Правилам применения абонентских станций (абонентских радиостанций) сетей подвижной радиотелефонной связи стандарта GSM-900/1800, утвержденным приказом Министерства информационных технологий и связи Российской Федерации от 19.02.2008 N 21 (зарегистрирован в Министерстве юстиции Российской Федерации 5 марта 2008 г., регистрационный N 11279).

12. По степени защищенности от проникновения посторонних тел и воды абонентский терминал является:

- пылезащищенным (пыль не проникает в количестве, достаточном для нарушения нормальной работы оборудования или снижения его безопасности);

- защищенным от вертикально падающих капель воды (вертикально падающие капли воды не нарушают нормальной работы оборудования).

13. Абонентские терминалы, устанавливаемые на транспортные средства, эксплуатирующиеся в зонах с потенциально взрывоопасной атмосферой, соответствуют требованиям на взрывозащиту - Ex e IIB T4.

14. Абонентский терминал обеспечивает электромагнитную совместимость и устойчивость к воздействию электромагнитных помех в соответствии с требованиями Приложения N 2 к Техническому регламенту о безопасности колесных транспортных средств, утвержденному постановлением Правительства Российской Федерации от 10 сентября 2009 г. N 720 (Собрание законодательства Российской Федерации, 2009, N 38, ст. 4475; 2011, N 42, ст. 5922), а также в соответствии с требованиями пунктов 6.5 - 6.9 Правил ЕЭК ООН N 10-03.

15. Система электропитания абонентского терминала удовлетворяет следующим требованиям:

1) питание от бортовой сети постоянного тока напряжением 12 или 24 В (+/- 15% от номинального напряжения);

2) наличие защиты от обратной полярности питающего напряжения;

3) наличие защиты от повышенного/пониженного напряжения;

4) наличие защиты от кратковременных выбросов напряжения амплитудой до плюс 600 В;

5) наличие защиты от импульсных помех;

6) наличие защиты по току (предохранитель);

7) автоматическое включение абонентского терминала при подаче бортового питания;

8) автоматическое корректное выключение абонентского терминала через установленное время 1 мин. с момента отключения бортового питания;

9) обеспечение электропитания от дополнительной аккумуляторной батареи (при ее наличии) при отключении бортового питания в течение не менее 1 мин. с момента отключения бортового питания;

10) диагностика заряда дополнительной аккумуляторной батареи (при ее наличии).

16. Место расположения абонентского терминала на транспортном средстве определяется исходя из обеспечения его устойчивого функционирования и конструктивных особенностей транспортного средства.

17. Тревожная кнопка размещается в кабине водителя транспортного средства в зоне досягаемости рукой с рабочего места водителя без изменения положения тела.

18. Абонентский терминал обеспечивает передачу данных по сетям подвижной радиотелефонной связи в соответствии с требованиями Приложений N 6 и N 7 к настоящему приказу.

19. При выходе абонентского терминала из строя абонентский терминал не выделяет тепловую энергию, достаточную для возгорания штатно установленного в транспортном средстве оборудования, а также субстанции, негативно влияющие на здоровье людей.

20. Навигационный модуль ГЛОНАСС или ГЛОНАСС и других ГНСС обеспечивает точность определения текущего местоположения транспортного средства с погрешностью не более 15 метров по координатной оси при доверительной вероятности 0,95.

21. Навигационный модуль ГЛОНАСС или ГЛОНАСС и других ГНСС обеспечивает формирование данных о местоположении (долгота, широта, высота), скорости движения и путевого угла, времени, дате в формате UTC. Формирование этих данных должно осуществляться с использованием навигационных сигналов спутников ГЛОНАСС.

22. Навигационный модуль ГЛОНАСС или ГЛОНАСС и других ГНСС обеспечивает возможность доступа к навигационным данным в соответствии с протоколом IEC 61162 (NMEA-0183).

Приложение N 3
к приказу Министерства транспорта
Российской Федерации
от 31 июля 2012 г. N 285

ТРЕБОВАНИЯ К АППАРАТУРЕ СПУТНИКОВОЙ НАВИГАЦИИ ГЛОНАСС ИЛИ ГЛОНАСС/GPS, УСТАНАВЛИВАЕМОЙ НА ТРАНСПОРТНЫЕ СРЕДСТВА КАТЕГОРИИ M, ИСПОЛЬЗУЕМЫЕ ДЛЯ КОММЕРЧЕСКИХ ПЕРЕВОЗОК ПАССАЖИРОВ

1. Абонентский терминал, устанавливаемый на транспортные средства категории M, используемые для коммерческих перевозок пассажиров, обеспечивает передачу следующей мониторинговой информации:

идентификационный номер абонентского терминала;

географическая широта местоположения транспортного средства;

географическая долгота местоположения транспортного средства;

скорость движения транспортного средства;

путевой угол транспортного средства;

время и дата фиксации местоположения транспортного средства;

признак нажатия тревожной кнопки.

2. В случае подключения дополнительных устройств для выполнения функции диспетчерского управления и контроля абонентский терминал обеспечивает включение в состав мониторинговой информации данных от этих устройств.

3. В целях повышения уровня безопасности перевозок пассажиров к абонентскому терминалу может подключаться дополнительное оборудование, которое выполняет следующие функции:

1) непрерывная запись видео- и аудиоданных на борту транспортного средства, работающего на маршруте, с привязкой к мониторинговой информации;

2) определение автоматического срабатывания датчика задымления и быстрого повышения температуры на борту транспортного средства;

3) обеспечение возможности изменения параметров записи видео- и аудиоданных с момента регистрации события бедствия;

4) регистрация события бедствия с привязкой к мониторинговой информации.

4. Абонентский терминал обеспечивает хранение не менее 150 000 последовательно зарегистрированных наборов данных, включающих мониторинговую информацию и информацию о нажатии тревожной кнопки, во внутренней энергонезависимой памяти. Сохранение информации во внутренней энергонезависимой памяти производится автоматически при отсутствии возможности передачи информации по сетям подвижной радиотелефонной связи. Выгрузка сохраненной в энергонезависимой памяти информации производится автоматически при возобновлении возможности передачи информации по сетям подвижной радиотелефонной связи.

5. Абонентский терминал обеспечивает передачу мониторинговой информации по сетям подвижной радиотелефонной связи стандарта GSM.

6. Абонентский терминал включает в свой состав:

навигационный модуль ГЛОНАСС или ГЛОНАСС/GPS и других ГНСС;

встроенную в корпус абонентского терминала антенну или внешнюю антенну ГЛОНАСС или ГЛОНАСС/GPS и других ГНСС;

встроенную в корпус абонентского терминала антенну или внешнюю антенну GSM/GPRS;

тревожную кнопку, встроенную в корпус абонентского терминала или размещенную отдельно;

соединительные жгуты, если необходимо присоединение к бортовой сети, внешним антеннам и другим исполнительным устройствам и датчикам;

комплект монтажных деталей.

7. Абонентский терминал обеспечивает возможность использования интерфейсов RS232, RS485, CAN и USB для обмена данными с дополнительным оборудованием и имеет не менее двух дискретных и двух аналоговых входов.

8. Абонентский терминал, устанавливаемый на транспортные средства категорий M2 и M3, может обеспечивать возможность подключения дополнительного оборудования безопасности:

видеорегистратора (видеорегистраторов);

видеокамеры (видеокамер), заключенной в антивандальный кожух;

микрофона (микрофонов);

датчика (датчиков) задымления и быстрого повышения температуры;

дисплея водителя, встроенного в абонентский терминал или установленного как отдельное устройство.

9. Абонентский терминал может обеспечивать возможность подключения дополнительного оборудования диспетчерского управления:

голосовой гарнитуры - голосовая гарнитура используется для осуществления двусторонней голосовой громкой связи между водителем и диспетчером посредством использования GSM модема, входящего в состав абонентского терминала;

датчика уровня топлива - датчик уровня топлива используется для измерения уровня топлива в баке транспортного средства;

датчика пассажиропотока - датчик пассажиропотока используется для сбора данных о пассажирах, использующих транспортное средство;

голосового автоинформатора - голосовой автоинформатор используется для вывода аудиоинформации в целях информирования пассажиров, находящихся в салоне транспортного средства;

переднего, заднего и бокового маршрутоуказателей - маршрутоуказатели используются для вывода визуальной информации о маршруте движения в целях информирования пассажиров, находящихся снаружи транспортного средства;

внутрисалонного информационного табло - внутрисалонное информационное табло используется для вывода визуальной информации в целях информирования пассажиров, находящихся в салоне транспортного средства.

10. Абонентский терминал обеспечивает передачу мониторинговой информации с настраиваемой периодичностью от 15 с до 24 ч.

11. Абонентский терминал обеспечивает по запросу диспетчера установление и поддержание двусторонней голосовой связи диспетчера с водителем по системам подвижной радиотелефонной связи стандарта GSM.

12. Абонентский терминал, устанавливаемый в транспортные средства категорий M2 и M3, обеспечивает двустороннюю связь диспетчера с водителем с использованием формализованных сообщений по системам подвижной радиотелефонной связи стандарта GSM.

13. При выходе абонентского терминала из строя абонентский терминал не выделяет тепловую энергию, достаточную для возгорания штатно установленного в транспортном средстве оборудования, а также субстанции, негативно влияющие на здоровье обслуживающего персонала.

14. Абонентский терминал по устойчивости к механическим воздействиям соответствует требованиям Приложения N 12 к Правилам применения абонентских станций (абонентских радиостанций) сетей подвижной радиотелефонной связи стандарта GSM-900/1800, утвержденным приказом Министерства информационных технологий и связи Российской Федерации от 19.02.2008 N 21 (зарегистрирован в Министерстве юстиции Российской Федерации 5 марта 2008 г., регистрационный N 11279).

15. По степени защищенности от проникновения посторонних тел и воды абонентский терминал является:

- пылезащищенным (пыль не проникает в количестве, достаточном для нарушения нормальной работы оборудования или снижения его безопасности);

- защищенным от вертикально падающих капель воды (вертикально падающие капли воды не нарушают нормальной работы оборудования).

16. Абонентский терминал обеспечивает электромагнитную совместимость и устойчивость к воздействию электромагнитных помех в соответствии с требованиями Приложения N 2 к Техническому регламенту о безопасности колесных транспортных средств, утвержденному постановлением Правительства Российской Федерации от 10 сентября 2009 г. N 720 (Собрание законодательства Российской Федерации, 2009, N 38, ст. 4475; 2011, N 42, ст. 5922), а также в соответствии с требованиями пунктов 6.5 - 6.9 Правил ЕЭК ООН N 10-03.

17. В абонентском терминале для подключения датчиков, исполнительных устройств и электропитания используются разъемы, контакты которых защищены от взаимного замыкания.

18. Абонентский терминал по устойчивости к климатическим воздействиям соответствует требованиям Приложения N 11 к Правилам применения абонентских станций (абонентских радиостанций) сетей подвижной радиотелефонной связи стандарта GSM-900/1800, утвержденным приказом Министерства информационных технологий и связи Российской Федерации от 19.02.2008 N 21 (зарегистрирован в Министерстве юстиции Российской Федерации 5 марта 2008 г., регистрационный N 11279).

19. Система электропитания абонентского терминала удовлетворяет следующим требованиям:

1) питание от бортовой сети постоянного тока напряжением 12 или 24 В (+/-15% от номинального напряжения);

2) наличие защиты от обратной полярности питающего напряжения;

3) наличие защиты от повышенного/пониженного напряжения;

4) наличие защиты от кратковременных выбросов напряжения амплитудой до плюс 600 В;

5) наличие защиты от импульсных помех;

6) наличие защиты по току (предохранитель);

7) автоматическое включение абонентского терминала при подаче бортового питания;

8) автоматическое корректное выключение абонентского терминала 1 мин. с момента отключения бортового питания;

9) обеспечение электропитания от дополнительной аккумуляторной батареи (при ее наличии) при отключении бортового питания в течение не менее 1 мин. с момента отключения бортового питания;

10) диагностика заряда дополнительной аккумуляторной батареи (при ее наличии).

20. Абонентский терминал размещается внутри транспортного средства. Антенна GSM/GPRS размещается на наружной поверхности или внутри транспортного средства.

21. Тревожная кнопка размещается в кабине водителя транспортного средства в зоне досягаемости рукой с рабочего места водителя без изменения положения тела.

22. Абонентский терминал обеспечивает передачу данных по сетям подвижной радиотелефонной связи в соответствии с требованиями Приложений N 6 и N 7 к настоящему приказу.

23. Навигационный модуль ГЛОНАСС или ГЛОНАСС и других ГНСС обеспечивает точность определения текущего местоположения транспортного средства с погрешностью не более 15 метров по координатной оси при доверительной вероятности 0,95.

24. Навигационный модуль ГЛОНАСС или ГЛОНАСС и других ГНСС обеспечивает формирование данных о местоположении (долгота, широта, высота), скорости движения и путевого угла, времени, дате в формате UTC. Формирование этих данных должно осуществляться с использованием навигационных сигналов спутников ГЛОНАСС.

25. Навигационный модуль ГЛОНАСС или ГЛОНАСС и других ГНСС обеспечивает возможность доступа к навигационным данным в соответствии с протоколом IEC 61162 (NMEA-0183).

Приложение N 4
к приказу Министерства транспорта
Российской Федерации
от 31 июля 2012 г. N 285

ТРЕБОВАНИЯ К АППАРАТУРЕ СПУТНИКОВОЙ НАВИГАЦИИ ГЛОНАСС ИЛИ ГЛОНАСС/GPS, УСТАНАВЛИВАЕМОЙ НА ТРАНСПОРТНЫЕ СРЕДСТВА КАТЕГОРИИ M, ИСПОЛЬЗУЕМЫЕ ДЛЯ КОММЕРЧЕСКИХ ПЕРЕВОЗОК ПАССАЖИРОВ, И КАТЕГОРИИ N, ИСПОЛЬЗУЕМЫЕ ДЛЯ ПЕРЕВОЗКИ ОПАСНЫХ ГРУЗОВ, В ЧАСТИ ОБЕСПЕЧЕНИЯ ВЫЗОВА ЭКСТРЕННЫХ ОПЕРАТИВНЫХ СЛУЖБ

1. Абонентские терминалы, устанавливаемые на транспортные средства категории M, используемые для коммерческих перевозок пассажиров, и категории N, используемые для перевозки опасных грузов, предназначены для обеспечения вызова экстренных оперативных служб, осуществляют передачу сообщения о транспортном средстве и обстоятельствах происшествия при дорожно-транспортном происшествии и обеспечивают двустороннюю голосовую связь с экстренными оперативными службами.

2. Абонентский терминал обеспечивает передачу информации по сетям подвижной радиотелефонной связи GSM 900 и GSM 1800, UMTS 900 и UMTS 2000.

3. Абонентский терминал при дорожно-транспортном происшествии обеспечивает передачу информации о транспортном средстве и обстоятельствах происшествия с последующим установлением двусторонней голосовой связи с экстренными оперативными службами.

4. Абонентский терминал при дорожно-транспортном происшествии для маршрутизации экстренного вызова в сетях подвижной радиотелефонной связи обеспечивает:

1) определение местоположения транспортного средства с погрешностью не более 15 м по координатным осям при доверительной вероятности 0,95;

2) передачу информации о транспортном средстве и обстоятельствах происшествия с обязательными признаками приоритетности экстренного вызова;

3) автоматическую передачу информации о транспортном средстве и обстоятельствах происшествия при срабатывании устройств, определяющих событие дорожно-транспортного происшествия;

4) передачу информации о транспортном средстве и обстоятельствах происшествия после нажатия кнопки вызова экстренных оперативных служб;

5) при невозможности передачи информации о транспортном средстве и обстоятельствах происшествия с использованием тонального модема, работающего через установленное голосовое соединение в сетях подвижной радиотелефонной связи стандартов GSM 900 и GSM 1800, UMTS 900 и UMTS 2000, в течение 20 с после начала передачи информации повторную передачу данной информации с использованием механизма коротких текстовых сообщений;

6) отключение иных средств воспроизведения звука в кабине транспортного средства на период экстренного вызова;

7) сохранение в энергонезависимой памяти непереданной информации и передачу данной информации при восстановлении возможности передачи;

8) установление двустороннего дуплексного голосового соединения в режиме громкой связи с экстренными оперативными службами с качеством, необходимым для разборчивости речи при условии наличия шума и эха в кабине транспортного средства;

9) автоматический прием входящих телефонных вызовов в течение одного часа после завершения экстренного вызова;

10) возможность автономной работы при отсутствии питания от бортовой электрической сети за счет использования резервной батареи питания, обеспечивающей не менее одного часа работы в режиме ожидания обратного звонка и 15 мин. работы в режиме голосовой связи. Срок службы резервной батареи питания не менее 3 лет;

11) возможность проверки своей работоспособности в автоматическом и в ручном режимах и информирование водителя о своей неисправности с помощью индикатора состояния абонентского терминала;

12) возможность передачи результатов тестирования абонентского терминала через сети подвижной радиотелефонной связи стандартов GSM 900 и GSM 1800, UMTS 900 и UMTS 2000.

5. Абонентский терминал работоспособен при температуре окружающего воздуха от минус 40 °C до плюс 85 °C, с учетом ограничений, возникающих при использовании батареи резервного питания.

6. Кнопка вызова экстренных оперативных служб защищена от непреднамеренного нажатия.

7. Абонентский терминал и его крепление к элементам транспортного средства выдерживают нагрузку в соответствии с требованиями Приложения N 2 к Техническому регламенту о безопасности колесных транспортных средств, утвержденному постановлением Правительства Российской Федерации от 10 сентября 2009 г. N 720 (Собрание законодательства Российской Федерации, 2009, N 38, ст. 4475; 2011, N 42, ст. 5922), а также в соответствии с требованиями Правила ЕЭК ООН N 12-03, 29-03, 94-01, 95-02.

8. Абонентский терминал должен иметь неснимаемую персональную идентификационную карту абонента, эмитированную оператором системы экстренного реагирования при авариях "ЭРА-ГЛОНАСС" для работы в сетях подвижной радиотелефонной связи стандартов GSM-900, GSM-1800, UMTS-900, UMTS-2000 различных операторов связи (многопрофильный идентификационный модуль).

9. При осуществлении экстренного вызова абонентский терминал осуществляет регистрацию в сетях подвижной радиотелефонной связи стандартов GSM-900, GSM-1800, UMTS-900, UMTS-2000, используя профиль оператора системы экстренного реагирования при авариях "ЭРА-ГЛОНАСС".

10. Компоненты абонентского терминала устанавливаются в местах, где снижен риск деформации в случае дорожно-транспортного происшествия элементов транспортного средства, к которым они прикреплены. Рекомендации по установке компонент абонентского терминала, включая указание мест транспортного средства, где снижен риск деформации в случае дорожно-транспортного происшествия, должны быть указаны в документации на абонентский терминал.

11. Установка антенн абонентского терминала обеспечивает в любом положении транспортного средства устойчивую связь по сетям подвижной радиотелефонной связи стандартов GSM 900 и GSM 1800, UMTS 900 и UMTS 2000.

12. Установка антенн абонентского терминала обеспечивает в рабочем положении транспортного средства устойчивый прием сигналов навигационной спутниковой системы ГЛОНАСС или ГЛОНАСС и других ГНСС.

13. Подключение абонентского терминала к электрической сети транспортного средства обеспечивает его работу во всех предусмотренных режимах, а также зарядку аккумуляторной резервной батареи питания при ее использовании.

14. Кнопка вызова экстренных оперативных служб доступна для водителя без изменения его положения за рулем транспортного средства и отсоединения ремней безопасности.

15. Кнопка вызова экстренных оперативных служб доступна для по крайней мере одного из передних пассажиров без изменения его положения и отсоединения ремней безопасности.

16. Индикатор состояния абонентского терминала размещается в области прямой видимости с места водителя и по крайней мере одного переднего пассажира.

17. Абонентский терминал обеспечивает передачу данных по сетям подвижной радиотелефонной связи в соответствии с требованиями Приложений N 6 и N 8 к настоящему приказу.

Приложение N 5
к приказу Министерства транспорта
Российской Федерации
от 31 июля 2012 г. N 285

СПЕЦИФИКАЦИЯ ПРОТОКОЛА МЕЖСИСТЕМНОГО ВЗАИМОДЕЙСТВИЯ

1. Определены следующие варианты развертывания аппаратно-программных навигационных комплексов:

1.1. Вариант "Звезда".

В данном варианте в системе имеется большое число периферийных аппаратно-программных навигационных комплексов, которые осуществляют обмен данными с абонентскими терминалами с использованием одного центрального аппаратно-программного навигационного комплекса.

Периферийные аппаратно-программные навигационные комплексы используют адрес физического подключения центрального аппаратно-программного навигационного комплекса к сети передачи данных.

Обмен данными между периферийными и центральным аппаратно-программным навигационным комплексами - односторонний или двухсторонний.

Периферийный аппаратно-программный навигационный комплекс устанавливает физическое подключение с центральным аппаратно-программным навигационным комплексом. Центральный аппаратно-программный навигационный комплекс не устанавливает физическое подключение с периферийным аппаратно-программным навигационным комплексом.

В варианте "Звезда" периферийный аппаратно-программный навигационный комплекс является авторизуемым, а центральный - авторизующим.

1.2. Вариант "Ведущий - Ведомый".

"Ведущий" аппаратно-программный навигационный комплекс является центральным аппаратно-программным навигационным комплексом, а "ведомый" аппаратно-программный навигационный комплекс - единственным периферийным аппаратно-программным навигационным комплексом. Информация от одного аппаратно-программного навигационного комплекса всегда передается только в один другой аппаратно-программный навигационный комплекс и не передается на иные аппаратно-программные навигационные комплексы.

1.3. Вариант "Равноправные аппаратно-программные навигационные комплексы".

На аппаратно-программных навигационных комплексах одновременно присутствует информация от всех абонентских терминалов, выходящих на связь в системе.

Аппаратно-программный навигационный комплекс, получивший информацию непосредственно от абонентского терминала, устанавливает соединение с другим аппаратно-программным навигационным комплексом.

1.4. Вариант "Распределенные равноправные аппаратно-программные навигационные комплексы".

Аппаратно-программный навигационный комплекс, который взаимодействует непосредственно с абонентским терминалом, не осуществляет самостоятельную доставку информации до всех остальных аппаратно-программных навигационных комплексов. Доставка информации осуществляется всеми аппаратно-программными навигационными комплексами, участвующими в системе.

При обмене информацией собственный адрес аппаратно-программного навигационного комплекса и адрес аппаратно-программного навигационного комплекса - получателя информации указываются в полях транспортной части пакета данных.

При передаче данных с использованием транспортного протокола, определенного в Приложении 7 настоящего приказа, устанавливаются следующие поля:

RTE (Route) - битовое поле RTE устанавливается равным единице.

PRA (Peer Address) - адрес аппаратно-программного навигационного комплекса, на котором сгенерирован данный пакет.

RCA (Recipient Address) - адрес аппаратно-программного навигационного комплекса, для которого предназначен данный пакет.

2. Правила формирования записи уровня поддержки услуг.

Запись уровня поддержки услуг содержит общие поля для передачи данных по различным прикладным сервисам, а также содержит для подзаписи, относящиеся к конкретным услугам.

Поля имеют следующие значения:

RN (Record Number) - номер записи. Значения в данном поле изменяются по правилам циклического счетчика в диапазоне от 0 до 65535, т.е. при достижении значения 65535 следующее значение 0;

OID (Object Identifier) - уникальный идентификатор абонентского терминала;

SSOD (Source Service On Device) - битовый флаг, определяющий расположение Сервиса-отправителя, устанавливается в единицу, когда запись сформирована в абонентском терминале и транзитом передается на удаленный аппаратно-программный навигационный комплекс;

RSOD (Recipient Service On Device) - битовый флаг, определяющий расположение Сервиса-получателя, устанавливается в единицу при передаче команд на абонентский терминал.

3. Подтверждение доставки пакета на удаленный аппаратно-программный навигационный комплекс.

Для подтверждения доставки пакета данных при межсистемном обмене используется тип пакета EGTS_PT_RESPONSE.

4. Подтверждение доставки записи уровня поддержки услуг.

Подтверждение доставки записи уровня поддержки услуг до соответствующего сервиса осуществляется с помощью подзаписи EGTS_SR_RECORD_RESPONSE, с указанием номера подтверждаемой записи.

5. Запрос определения местоположения и состояния транспортного средства.

Для запроса основных данных о местоположении транспортного средства: координат, скорость, состояние дискретных входов, используется команда EGTS_FLEET_GET_POS_DATA сервиса EGTS_COMMANDS_SERVICE.

Для запроса состояния дискретных и аналоговых входов подвижного объекта используется команда EGTS_FLEET_GET_SENSORS_DATA сервиса EGTS_COMMANDS_SERVICE.

Для запроса состояния дискретных выходов подвижного объекта используется команда EGTS_FLEET_GET_DOUT_DATA сервиса EGTS_COMMANDS_SERVICE.

6. Отправка команды на абонентский терминал.

Для передачи команд на абонентский терминал используется подзапись EGTS_SR_COMMAND_DATA сервис EGTS_COMMANDS_SERVICE SERVICE.

7. Подтверждение о выполнении ранее переданной на абонентский терминал команды.

Подтверждение о выполнении команды осуществляется с помощью подзаписи EGTS_SR_COMMAND_DATA сервиса EGTS_COMMANDS_SERVICE.

8. Передача данных о местоположении и состоянии транспортного средства.

Для передачи местоположения используется подзапись EGTS_SR_POS_DATA сервиса EGTS_TELEDATA_SERVICE.

Для передачи состояния дискретных и аналоговых входов и дискретных выходов используется подзапись EGTS_SR_AD_SENSORS_DATA сервиса EGTS_TELEDATA_SERVICE.

Приложение N 6
к приказу Министерства транспорта
Российской Федерации
от 31 июля 2012 г. N 285

СПЕЦИФИКАЦИЯ ПРОТОКОЛА ТРАНСПОРТНОГО УРОВНЯ

1. Введение

1.1. Обмен данными между абонентским терминалом и системами и аппаратно-программными комплексами осуществляется при помощи сетей подвижной радиотелефонной связи стандартов GSM и UMTS.

1.2. Сетевая модель OSI имеет следующие уровни: физический, канальный, сетевой, транспортный, сеансовый, представления данных и приложений. Для передачи данных между абонентскими терминалами и системами и аппаратно-программными комплексами используются следующие протоколы: транспортный уровень - протокол TCP, сетевой уровень - протокол IP. Соответствие уровней сетевой модели OSI, стека протоколов TCP/IP и протоколов системы представлено в Таблице N 1.

Таблица N 1. Соответствие уровней сетевой модели OSI, стека протоколов TCP/IP и протоколов системы

Модель OSI Стек протоколов TCP/IP Протоколы TCP/IP Протоколы системы
номер уровня название уровня номер уровня название уровня
7 Приложений 4 Приложений FTP, HTTP, POP3, IMAP, telnet, SMTP, DNS, TFTP Уровень поддержки услуг
6 Представления данных
5 Сеансовый Транспортный уровень
4 Транспортный 3 Транспортный TCP, UDP TCP
3 Сетевой 2 Межсетевой IP IP
2 Канальный 1 Доступ к сети    
1 Физический  

1.3. Общая длина пакета протокола транспортного уровня не превышает значения 65535 байт.

2. Протокол транспортного уровня

2.1. Обеспечение маршрутизации.

В качестве адресов маршрутизации используются идентификаторы аппаратно-программных комплексов, которые уникальны в рамках одной сети.

2.2. Механизм проверки целостности данных.

Для части пакета Транспортного уровня используется алгоритм вычисления циклического избыточного кода CRC-8.

Для части пакета Уровня поддержки услуг используется алгоритм вычисления циклического избыточного кода CRC-16.

2.3. Обеспечение надежности доставки.

Отправляющая сторона после передачи пакета ожидает на него подтверждение в виде пакета определенного типа, содержащего идентификатор ранее переданного пакета и код результата его обработки на принимающей стороне. Ожидание производится в течение определенного промежутка времени, зависящего от типа используемого протокола транспортного уровня (значение данного параметра TL_RESPONSE_TO указано в Таблице N 13).

После получения подтверждения отправляющая сторона производит анализ кода результата. Коды результатов обработки регламентированы протоколом и представлены в Таблице N 14. Пакет считается недоставленным в случае, если подтверждение не приходит по истечении времени TL_RESPONSE_TO. Недоставленные пакеты отправляются повторно (количество попыток отправки регламентировано протоколом. В Таблице N 13 указано значение данного параметра - TL_RESEND_ATTEMPTS). По достижении предельного количества попыток отправки канал передачи данных считается ненадежным и производится уничтожение установленной сессии (разрыв соединения в случае использования TCP/IP протокола в качестве транспортного протокола) и попытка создания новой сессии (соединения) через время, определяемое параметром TL_RECONNECT_TO (Таблица N 13).

3. Построение систем и аппаратно-программных комплексов на основе протокола Транспортного уровня

3.1. Все сервисы в рамках одного аппаратно-программного комплекса соединяются с Диспетчером (часть аппаратно-программного комплекса, выполняющая функции координации межсистемного взаимодействия и маршрутизации) и не имеют непосредственных связей между собой.

3.2. Абонентский терминал также осуществляет взаимодействие с сервисами аппаратно-программного комплекса через компонент Диспетчер. При этом он идентифицируется по специальным пакетам, содержащим уникальный номер абонентского терминала UNIT_ID, назначаемый ему при регистрации в сети, а также другие учетные данные и информацию о состоянии модулей и блоков абонентского терминала.

3.3. Протоколом Транспортного уровня (далее - протокол) зарезервирован диапазон номеров типов сервисов до 63. Пользовательские сервисы имеют типы с номерами, начиная с 64.

4. Описание типов данных

4.1. Протоколом определены и используются несколько различных типов данных полей и параметров, указанных в Таблице N 2.

Таблица N 2. Типы данных Протокола

Тип данных Размер, байт Диапазон значений Описание
BOOLEAN 1 TRUE=1, FALSE=0 Логический тип, принимающий только два значения TRUE или FALSE
BYTE 1 0 ... 255 Целое число без знака
USHORT 2 0 ... 65535 Целое число без знака
UINT 4 0 ... 4294967295 Целое число без знака
ULONG 8 0 ... 18446744073709551615 Целое число без знака
SHORT 2 -32768 ... +32767 Целое число со знаком
INT 4 -2147483648 ... +2147483647 Целое число со знаком
FLOAT 4 +/- 1.2 E - 38 ... 3.4 E + 38 Дробное число со знаком
DOUBLE 8 +/- 2.2 E - 308 ... 1.7 E + 308 Дробное число со знаком
STRING Переменный. Размер определяется внешними параметрами или применением специального символа- терминатора (код 0x00) Содержит последовательность печатных символов в кодировке по умолчанию CP- 1251
BINARY Переменный. Размер определяется внешними параметрами Содержит последовательность данных типа BYTE
ARRAY OF TYPE Переменный. Размер определяется внешними параметрами Содержит последовательность одного из вышеуказанных типов (TYPE), кроме BINARY. Экземпляры типов идут последовательно один за другим.

4.2. Многобайтовые типы данных USHORT, UINT, ULONG, FLOAT и DOUBLE используют порядок следования байт little - endian (младший байт вперед). Байты, составляющие последовательность в типах STRING и BINARY, интерпретируются как есть, т.е. обрабатываются в порядке их поступления.

4.3. Определены следующие типы полей и параметров:

M (Mandatory) - обязательный параметр;

O (Optional) - необязательный параметр.

5. Структуры данных

5.1. Состав пакета протокола Транспортного уровня представлен на Рисунке N 1.

Заголовок Протокола Транспортного Уровня Данные Уровня Поддержки Услуг Контрольная Сумма Данных Уровня Поддержки Услуг

Рисунок N 1. Состав пакета протокола Транспортного уровня

5.2. Пакет данных протокола Транспортного уровня состоит из заголовка, поля данных Уровня поддержки услуг, а также поля контрольной суммы данных Уровня поддержки услуг.

5.3. Общая длина пакета протокола Транспортного уровня не превышает значения 65535 байт, что соответствует максимальному значению параметра Window Size (максимальный размер целого пакета, принимаемый на стороне приемника) заголовка протокола TCP. Таблица N 3 определяет состав пакета протокола Транспортного уровня.

Таблица N 3. Состав пакета протокола Транспортного уровня

Бит 7 Бит 6 Бит 5 Бит 4 Бит 3 Бит 2 Бит 1 Бит 0 Тип Тип данных Размер, байт
PRV (Protocol Version) M BYTE 1
SKID (Security Key ID) M BYTE 1
   
PRF (Prefix) RTE ENA CMP PR M BYTE 1
 
HL (Header Length) M BYTE 1
HE (Header Encoding) M BYTE 1
FDL (Frame Data Length) M USHORT 2
PID (Packet Identifier) M USHORT 2
PT (Packet Type) M BYTE 1
PRA (Peer Address) O USHORT 2
RCA (Recipient Address) O USHORT 2
TTL (Time To Live) O BYTE 1
HCS (Header Check Sum) M BYTE 1
SFRD (Services Frame Data) O BINARY 0 ... 65517
SFRCS (Services Frame Data Check Sum) O USHORT 0,2

5.4. Заголовок протокола Транспортного уровня состоит из следующих полей: PRV, PRF, PR, CMP, ENA, RTE, HL, HE, FDL, PID, PT, PRA, RCA, TTL, HCS. Протокол Уровня поддержки услуг представлен полем SFRD, контрольная сумма поля Уровня поддержки услуг содержится в поле SFRCS.

5.5. Параметр PRV содержит значение 0x01. Значение данного параметра инкрементируется каждый раз при внесении изменений в структуру заголовка.

5.6. Параметр SKID определяет идентификатор ключа, используемого при шифровании.

5.7. Параметр PRF определяет префикс заголовка Транспортного уровня и содержит значение 00.

5.8. Поле RTE (Route) определяет необходимость дальнейшей маршрутизации данного пакета на удаленный аппаратно-программный комплекс, а также наличие опциональных параметров PRA, RCA, TTL, необходимых для маршрутизации данного пакета. Если поле имеет значение 1, то необходима маршрутизация и поля PRA, RCA, TTL присутствуют в пакете. Данное поле устанавливает Диспетчер того аппаратно-программного комплекса, на котором сгенерирован пакет, или абонентский терминал, сгенерировавший пакет для отправки на аппаратно-программный комплекс, в случае установки в нем параметра "HOME_DISPATCHER_ID", определяющего адрес аппаратно-программного комплекса, на котором данный абонентский терминал зарегистрирован.

5.9. Поле ENA (Encryption Algorithm) определяет код алгоритма, используемый для шифрования данных из поля SFRD. Если поле имеет значение 00, то данные в поле SFRD не шифруются.

5.10. Поле CMP (Compressed) определяет, используется ли сжатие данных из поля SFRD. Если поле имеет значение 1, то данные в поле SFRD считаются сжатыми.

5.11. Поле PR (Priority) определяет приоритет маршрутизации данного пакета и может принимать следующие значения:

00 - наивысший

01 - высокий

10 - средний

11 - низкий

При получении пакета Диспетчер производит маршрутизацию пакета с более высоким приоритетом быстрее, чем пакетов с низким приоритетом.

5.12. Поле HL - длина заголовка Транспортного уровня в байтах с учетом байта контрольной суммы (поля HCS).

5.13. Поле HE определяет применяемый метод кодирования следующей за данным параметром части заголовка Транспортного уровня.

5.14. Поле FDL определяет размер в байтах поля данных SFRD, содержащего информацию протокола Уровня поддержки услуг.

5.15. Поле PID содержит номер пакета Транспортного уровня, увеличивающийся на 1 при отправке каждого нового пакета на стороне отправителя. Значения в данном поле изменяются по правилам циклического счетчика в диапазоне от 0 до 65535, т.е. при достижении значения 65535 следующее значение 0.

5.16. Поле PT - тип пакета Транспортного уровня. Поле PT может принимать следующие значения.

0 - EGTS_PT_RESPONSE (подтверждение на пакет Транспортного уровня);

1 - EGTS_PT_APPDATA (пакет, содержащий данные протокола Уровня поддержки услуг);

2 - EGTS_PT_SIGNED_APPDATA (пакет, содержащий данные протокола Уровня поддержки услуг с цифровой подписью).

5.17. Поле PRA - адрес аппаратно-программного комплекса, на котором данный пакет сгенерирован. Данный адрес является уникальным в рамках сети и используется для создания пакета-подтверждения на принимающей стороне.

5.18. Поле RCA - адрес аппаратно-программного комплекса, для которого данный пакет предназначен. По данному адресу производится идентификация принадлежности пакета определенного аппаратно-программного комплекса и его маршрутизация при использовании промежуточных аппаратно-программных комплексов.

5.19. Поле TTL - время жизни пакета при его маршрутизации между аппаратно-программными комплексами. Использование данного параметра предотвращает зацикливание пакета при ретрансляции в системах со сложной топологией адресных пунктов. Первоначально TTL устанавливается аппаратно-программным комплексом, сгенерировавшим данный пакет. Значение TTL устанавливается равным максимально допустимому числу аппаратно-программных комплексов между отправляющим и принимающим аппаратно-программным комплексом. Значение TTL уменьшается на единицу при трансляции пакета через каждый аппаратно-программный комплекс, при этом пересчитывается контрольная сумма заголовка Транспортного уровня. При достижении данным параметром значения 0 и при обнаружении необходимости дальнейшей маршрутизации пакета происходит уничтожение пакета и выдача подтверждения с соответствующим кодом PC_TTLEXPIRED, описанным в Таблице N 14.

5.20. Поле HCS - контрольная сумма заголовка Транспортного уровня (начиная с поля "PRV" до поля "HCS", не включая поле "HCS"). Для подсчета значения поля HCS ко всем байтам указанной последовательности применяется алгоритм CRC-8.

5.21. Поле SFRD - структура данных, зависящая от типа пакета и содержащая информацию Протокола уровня поддержки услуг.

5.22. Поле SFRCS - контрольная сумма поля уровня Протокола поддержки услуг. Для подсчета контрольной суммы по данным из поля SFRD используется алгоритм CRC-16. Данное поле присутствует только в том случае, если есть поле SFRD.

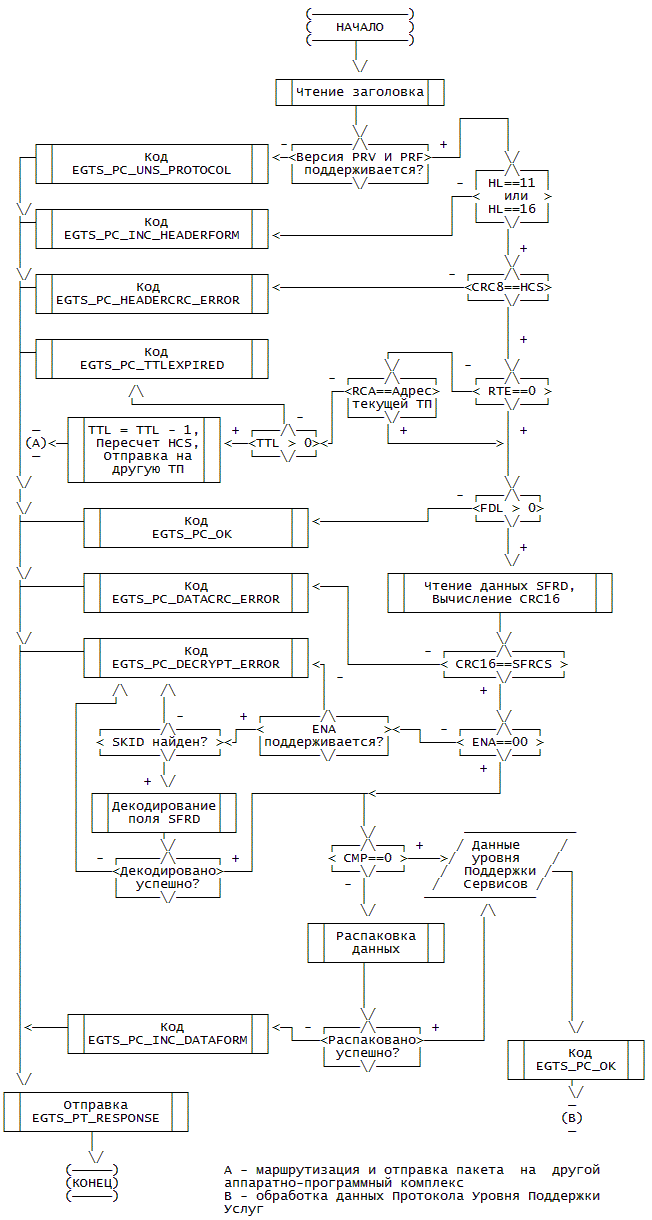
5.23. Блок-схема алгоритма обработки пакета данных протокола Транспортного уровня при приеме представлена на Рисунке N 2.

Рисунок 2. Блок-схема алгоритма обработки пакета данных протокола Транспортного уровня при приеме

6. Структуры данных

6.1. Структура данных пакета EGTS_PT_APPDATA.

Таблица N 4 описывает формат поля SFRD для пакета типа EGTS_PT_APPDATA.

Таблица N 4. Формат поля SFRD для пакета типа EGTS_PT_APPDATA

Бит 7 Бит 6 Бит 5 Бит 4 Бит 3 Бит 2 Бит 1 Бит 0 Тип Тип данных Размер, байт
SDR 1 (Service Data Record) O BINARY 9 ... 65517
SDR 2 O BINARY 9 ... 65517
...      
SDR n O BINARY 9 ... 65517

Структуры SDR 1, SDR 2, SDR n содержат информацию Протокола уровня поддержки услуг.

6.2. Структура данных пакета EGTS_PT_RESPONSE.

Он содержит информацию о результате обработки данных Протокола транспортного уровня, полученного ранее. Таблица N 5 описывает формат поля SFRD для пакета типа EGTS_PT_RESPONSE.

Таблица N 5. Формат поля SFRD для пакета типа EGTS_PT_RESPONSE

Бит 7 Бит 6 Бит 5 Бит 4 Бит 3 Бит 2 Бит 1 Бит 0 Тип Тип данных Размер, байт
RPID (Response Packet ID) M USHORT 2
PR (Processing Result) M BYTE 1
SDR 1 (Service Data Record) O BINARY 9 ... 65517
SDR 2 O BINARY 9 ... 65517
...      
SDR n O BINARY 9 ... 65517

6.3.1. Параметр RPID - идентификатор пакета Транспортного уровня, подтверждение на который сформировано.

6.3.2. Параметр PR - код результата обработки части пакета, относящейся к Транспортному уровню. Список возможных кодов результата обработки представлен в Таблице N 14.

6.3.4. Структуры SDR 1, SDR 2, SDR n содержат информацию Уровня поддержки услуг.

В электронном документе нумерация подпунктов соответствует официальному источнику.

6.4. Структура данных пакета EGTS_PT_SIGNED_APPDATA.

Таблица N 6 определяет формат поля SFRD для пакета типа EGTS_PT_SIGNED_APPDATA.

Таблица N 6. Формат поля SFRD для пакета типа EGTS_PT_SIGNED_APPDATA

Бит 7 Бит 6 Бит 5 Бит 4 Бит 3 Бит 2 Бит 1 Бит 0 Тип Тип данных Размер, байт
SIGL (Signature Length) M SHORT 2
SIGD (Signature Data) O BINARY 0 ... 512
SDR 1 (Service Data Record) O BINARY 9 ... 65515
SDR 2 O BINARY 9 ... 65515
...      
SDR n O BINARY 9 ... 65515

6.9. Параметр SIGL определяет длину данных "цифровой подписи" из поля SIGD.

В электронном документе нумерация пунктов соответствует официальному источнику.

6.10. Параметр SIGD содержит непосредственно данные "цифровой подписи".

6.11. Структуры SDR 1, SDR 2, SDR n содержат информацию Уровня поддержки услуг.

6.12. На каждый пакет типа EGTS_PT_APPDATA или EGTS_PT_SIGNED_APPDATA, поступающий от абонентского терминала на аппаратно-программный комплекс или от аппаратно-программного комплекса на абонентский терминал, отправляется пакет типа EGTS_PT_RESPONSE, содержащий в поле PID номер пакета из пакета EGTS_PT_APPDATA или EGTS_PT_SIGNED_APPDATA. На Рисунке N 3 представлена последовательность обмена пакетами при взаимодействии абонентского терминала и аппаратно-программного комплекса.

Рисунок N 3. Взаимодействие абонентского терминала и аппаратно-программного комплекса на уровне пакетов Транспортного уровня

7. Структура данных при использовании SMS-сервиса в качестве резервного канала передачи

7.1. При использовании SMS для передачи пакетов данных Протокола используется режим PDU. Режим PDU позволяет передавать не только текстовую, но и бинарную информацию через SMS-сервис оператора подвижной радиотелефонной связи.

7.2. Для передачи используется структура SMS-SUBMIT с 8-ми битной кодировкой. Таблица N 7 описывает формат SMS сообщения для отправки в PDU режиме.

Таблица N 7. Формат SMS с использованием PDU режима (SMS-SUBMIT)

Бит 7 Бит 6 Бит 5 Бит 4 Бит 3 Бит 2 Бит 1 Бит 0 Тип Размер, байт
SMSC AL (SMSC Address Length) M 1
SMSC AT (SMSC Address Type) O 0,1
SMSC A (SMSC Address) O 0,6
TP RP TP UDHI TP SRR TP VPF TP RD TP MTI Тип Размер, байт
TP MR (Message Reference) M 1
TP DA L (Destination Address Length) M 1
TP DA T (Destination Address Type) M 1
TP DA (Destination Address) M 6
TP PID (Protocol Identifier) M 1
TP DCS (Data Coding Schema) M 1
TP VP (Validity Period) O 0, 1, 7
TP UDL (User Data Length) M 1
TP UD (User Data) O 0 ... 140

7.3. SMSC AL - длина полезных данных адреса SMSC в октетах плюс 1 октет поля SMSC AT.

7.4. SMSC AT - тип формата адреса SMSC. Возможные значения параметров SMSC AT представлены в Таблице N 7. Поле опциональное, его наличие зависит от значения параметра SMSC AL (если значение SMSC AL > 0, то данное поле присутствует).

7.5. SMSC A - адрес SMSC. Каждая десятичная цифра номера представлена в виде 4-х бит (младшие 4 бита - цифра более старшего разряда, старшие 4 бита - цифра меньшего разряда). При этом, если количество цифр в номере нечетное, то в битах с 4 по 7 последнего байта номера устанавливается значение 0xF (1111b). Данный параметр опциональный и его наличие зависит от значения параметра SMSC AL. В случае отсутствия параметра SMSC A используется SMSC из SIM карты.

7.6. TP MTI - (Message Type Indicator) тип сообщения (содержит бинарное значение 01).

7.7. TP RD - (Reject Duplicates) определяет, необходимо ли SMSC принимать данное сообщение на обработку, если существует предыдущее необработанное отправленное с данного номера сообщение, которое имеет такое же значение поля TP MR и такой же номер получателя в поле TP DA.

7.8. TP VPF - (Validity Period Format) формат параметра TP VP.

7.9. TP SRR - (Status Report Request) определяет необходимость отправки подтверждения со стороны SMSC на данное сообщение (если данный бит имеет значение 1, то требуется подтверждение).

7.10. TP UDHI - (User Data Header Indicator) определяет, передается ли заголовок пользовательских данных TP UD HEADER (если поле имеет значение 1, то заголовок присутствует).

7.11. TP RP - (Reply Path) определяет, присутствует ли поле RP в сообщении.

7.12. TP MR - идентификатор сообщения (увеличивается на 1 при каждой отправке нового сообщения).

7.13. TP DA L - длина полезных данных адреса получателя (определяется как количество символов в номере получателя). Например, если адрес получателя "79991234567", то TP DA L = 0Bh (11).

7.14. TP DA T - тип формата адреса получателя. Возможные значения параметров TP DA T и SMSC AT представлены в Таблице N 9.

7.15. TP DA - адрес получателя. Кодировка номера производится по тем же правилам, что и в параметре SMSC A.

7.16. TP PID - идентификатор протокола (содержит значение 00).

7.17. TP DCS - тип кодировки данных (содержит значение 0x04, определяющий 8-битную кодировку сообщения, отсутствие компрессии).

7.18. TP VP - время актуальности данного сообщения. Таблица N 8 описывает формат данного параметра.

7.19. TP UDL - длина данных сообщения из поля TP DL, в байтах для используемой 8-битной кодировки.

7.20. TP UD - непосредственно передаваемые пользовательские данные. Таблица N 10 описывает формат данного поля.

Таблица N 8. Формат поля TP_VP в зависимости от значения поля TP_VPF

Значение битов Описание
0 0 Поле TP VP не передается
1 0 Поле TP VP имеет формат "относительное время" и размер 1 байт
0 1 Поле TP VP имеет формат "расширенное время" и размер 7 байт
1 1 Поле TP VP имеет формат "абсолютное время" и размер 7 байт

Таблица N 9. Формат полей TP_DA_T и SMSC_AT (тип адреса)

Бит 7 Бит 6 Бит 5 Бит 4 Бит 3 Бит 2 Бит 1 Бит 0 Размер, байт
1 TON NPI 1

7.21. TON - (Type Of Number) тип номера. TON может принимать следующие значения:

000 - неизвестный;

001 - международный формат;

010 - национальный формат;

011 - специальный номер, определяемый сетью;

100 - номер абонента;

101 - буквенно-цифровой (коды с 7-битной кодировкой по умолчанию);

110 - укороченный;

111 - зарезервировано.

7.22. NPI - (Numeric Plan Identification) тип плана нумерации (применимо для значений поля TON = 000, 001, 010). NPI может принимать следующие значения:

0000 - неизвестный;

0001 - план нумерации ISDN телефонии;

0011 - план нумерации при передаче данных;

0100 - телеграф;

1000 - национальный;

1001 - частный;

1111 - зарезервировано.

Таблица N 10. Формат поля TP_UD

Бит 7 Бит 6 Бит 5 Бит 4 Бит 3 Бит 2 Бит 1 Бит 0 Тип Размер, байт
LUDH (Length of User Data Header) O 1
IEI "A" (Information-Element-Identifier "A") O 1
LIE "A" (Length of Information-Element "A") O 1
IED "A" (Information-Element-Data of "A") O 1 ... n
IEI "B" (Information-Element-Identifier "B") O 1
LIE "B" (Length of Information-Element "B") O 1
IED "B" (Information-Element-Data of "B") O 1 ... n
IEI "N" (Information-Element-Identifier "N") O 1
LIE "N" (Length of Information-Element "N") O 1
IED "N" (Information-Element-Data of "N") O 1 ... n
UD (User Data) M 1 ... 140

7.23. LUDH - длина заголовка пользовательских данных в байтах без учета размера данного поля.

7.24. IEI "A", IEI "B", IEI "N" - идентификатор информационного элемента "A", "B" и "N" соответственно, который определяет тип информационного элемента и может принимать следующие значения (в шестнадцатеричной системе):

00 - часть конкатенируемого SMS сообщения;

01 - индикатор специального SMS сообщения;

02 - зарезервировано;

03 - не используется;

04 - 7F = зарезервировано;

80 - 9F = для специального использования SME;

A0 - BF = зарезервировано;

C0 - DF = для специального использования SC;

E0 - FF = зарезервировано.

7.25. LIE "A", LIE "B", LIE "N" - параметры, определяющие размер данных информационных элементов "A", "B" и "N" соответственно, в байтах без учета размера данного поля.

7.26. IED "A", IED "B", IED "N" - данные информационных элементов "A", "B" и "N" соответственно.

7.27. UD - данные пользователя. Размер данного поля определяется наличием заголовка пользовательских данных PT UD HEADER, состоящего из полей LUDH, IEI, LIE, IED. Если заголовок не передается, то размер равен значению из поля TP UDL из Таблицы N 7. Если заголовок передается, то размер поле вычисляется как разность (TP UDL - LUDH-1).

7.28. В случае если идентификатор информационного элемента IEI заголовка пользовательских данных TP_UD_HEADER имеет значение 00, структура поля IED будет иметь вид, представленный в Таблице N 11.

Таблица N 11. Формат поля данных информационного элемента, характеризующего часть конкатенируемого SMS сообщения

Бит 7 Бит 6 Бит 5 Бит 4 Бит 3 Бит 2 Бит 1 Бит 0 Тип Размер, байт
CSMRN (Concatenated Short Message Reference Number) M 1
MNSM (Maximum Number of Short Messages) M 1
SNCSM (Sequence Number of Current Short Message) M 1

7.29. CSMRN - номер конкатенируемого SMS сообщения. Имеет одинаковое значение для всех частей длинного SMS сообщения.

7.30. MNSM - общее количество сообщений, из которых состоит длинное SMS. Содержит значения в диапазоне от 1 до 255.

7.31. SNCSM - номер передаваемой части длинного SMS сообщения. Инкрементируется при отправке каждой новой части длинного сообщения. Содержит значение в диапазоне от 1 до 255. Если значение данного поля превышает значение из поля MNSM или равно нулю, то принимающая сторона игнорирует весь информационный элемент.

7.32. При приеме SMS используется формат SMS-DELIVER с 8-битной кодировкой. Таблица N 12 определяет формат SMS сообщения в PDU режиме при получении.

Таблица N 12. Формат принимаемого SMS сообщения в PDU режиме (SMS-DELIVER)

Бит 7 Бит 6 Бит 5 Бит 4 Бит 3 Бит 2 Бит 1 Бит 0 Тип Размер, байт
SMSC_AL (SMSC Address Length) M 1
SMSC_AT (SMSC Address Type) O 0,1
SMSC_A (SMSC Address) O 0,6
TP_RP TP_UDHI TP_SRI - TP_MMS TP_MTI M 1
TP_OA_L (Originating Address Length) M 1
TP_OA_T (Originating Address Type) M 1
TP_OA (Originating Address) M 0 - 10
TP_PID (Protocol Identifier) M 1
TP_DCS (Data Coding Schema) M 1
TP_SCTS (SMSC Time Stamp) M 7
TP_UDL (User Data Length) M 1
TP_UD (User Data) O 0 ... 140

7.33. SMSC_AL - длина полезных данных адреса SMSC в октетах плюс 1 октет поля SMSC_AT.

7.34. SMSC_AT - тип формата адреса SMSC. Возможные значения параметров SMSC_AT представлены в Таблице N 7. Поле опциональное и его наличие зависит от значения параметра SMSC_AL (если значение SMSC_AL > 0, то данное поле присутствует).

7.35. SMSC_A - адрес SMSC. Каждая десятичная цифра номера представлена в виде 4-х бит (младшие 4 бита - цифра старшего разряда, старшие 4 бита - цифра младшего разряда), при этом если количество цифр в номере нечетное, то в битах с 4 по 7 последнего байта номера устанавливается значение 0xF(1111b).

7.36. TP_MTI - (Message Type Indicator) тип сообщения (содержит бинарное значение 00).

7.37. TP_MMS - (More Messages to Send) определяет, существуют ли сообщения на стороне SMSC, ожидающие доставки данному получателю. Параметр может иметь следующие значения:

0 - есть еще SMS сообщения для доставки;

1 - сообщений для доставки нет.

7.38. TP_SRI - (Status Report Indication) показывает, запрашивает ли сторона, отправившая данное сообщение, уведомление о доставке. Может принимать следующие значения:

0 - уведомление не будет передаваться отправителю;

1 - уведомление будет отправлено.

7.39. TP_UDHI - (User Data Header Indicator) определяет, передается ли заголовок пользовательских данных TP_UD_HEADER (если поле имеет значение 1, то заголовок присутствует).

7.40. TP_RP - (Reply Path) определяет, присутствует ли поле RP в сообщении.

7.41. TP_OA_L - длина полезных данных адреса отправителя.

7.42. TP_OA_T - тип формата адреса отправителя. Возможные значения параметров TP_OA_T и SMSC_AT представлены в Таблицах N 7, 12.

7.43. TP_OA - адрес отправителя. Кодировка номера производится по тем же правилам, что и в параметре SMSC_A.

7.44. TP_PID - идентификатор протокола.

7.45. TP_DCS - тип кодировки данных (содержит значение 0x04, определяющее 8-битную кодировку сообщения, отсутствие компрессии).

7.46. TP_SCTS - время, когда данное сообщение было передано в транспортный уровень SMSC. Формат данного параметра определяется значением из таблицы N 12.

7.47. TP_UDL - длина данных сообщения из поля TP_DL, в байтах для используемой 8-битной кодировки.

7.48. TP_UD - непосредственно передаваемые пользовательские данные. Формат данного поля в зависимости от значения поля TP_UDHI представлен в Таблице N 7.

8. Формат передаваемой информации

8.1. При использовании SMS - сервиса для обмена данными между абонентским терминалом и аппаратно-программным комплексом пакеты, упакованные по правилам Протокола транспортного уровня и Уровня поддержки услуг, помещаются в поле TP_UD (Таблица N 10), при этом полный размер пакета Протокола не превышает 140 байт.

8.2. Для отправки SMS, содержащего "цифровую подпись", используется пакет Транспортного уровня типа EGTS_PT_SIGNED_APPDATA.

8.3. В случае если размер пакета данных протокола превышает 140 байт, используется механизм конкатенации SMS сообщений. Суть данного механизма состоит в том, что передаваемые пользовательские данные разбиваются на части и отправляются отдельными SMS сообщениями. Каждое такое сообщение содержит специальную структуру, определяющую общее количество частей передаваемых данных и порядок их сборки на принимающей стороне. В качестве такой структуры используется поле TP_UD_HEADER, которое содержит информационный элемент, характеризующий часть конкатенируемого SMS сообщения.

Максимально возможный размер пакета при использовании 8-битной кодировки составляет 34170 байт.

9. Временные и количественные параметры протокола транспортного уровня при использовании пакетной передачи данных

9.1. Таблица N 13 содержит описание временных и количественных параметров протокола Транспортного уровня.

Таблица N 13. Временные и количественные параметры протокола Транспортного уровня

Наименование Тип данных Диапазон значений Значение по умолчанию Описание
TL RESPONSE TO BYTE 0 ... 255 5 Время ожидания подтверждения пакета на Транспортном Уровне, отсчитываемое с момента его отправки стороной, сгенерировавшей пакет, секунды
TL RESEND ATTEMPTS BYTE 0 ... 255 3 Количество повторных попыток отправки неподтвержденного пакета стороной, сгенерировавшей пакет. Отсчитывается после истечения времени параметра TL_RESPONSE_TO при отсутствии пакета подтверждения
TL RECONNECT TO BYTE 0 ... 255 30 Время в секундах, по истечении которого осуществляется повторная попытка установления канала связи после его разрыва

Таблица N 14. Коды результатов обработки

Значение Обозначение Описание
0 EGTS_PC_OK успешно обработано
1 EGTS_PC_IN_PROGRESS в процессе обработки
128 EGTS_PC_UNS_PROTOCOL неподдерживаемый протокол
129 EGTS_PC_DECRYPT_ERROR ошибка декодирования
130 EGTS_PC_PROC_DENIED обработка запрещена
131 EGTS_PC_INC_HEADERFORM неверный формат заголовка
132 EGTS_PC_INC_DATAFORM неверный формат данных
133 EGTS_PC_UNS_TYPE неподдерживаемый тип
134 EGTS_PC_NOTEN_PARAMS неверное количество параметров
135 EGTS_PC_DBL_PROC попытка повторной обработки
136 EGTS_PC_PROC_SRC_DENIED обработка данных от источника запрещена
137 EGTS_PC_HEADERCRC_ERROR ошибка контрольной суммы заголовка
138 EGTS_PC_DATACRC_ERROR ошибка контрольной суммы данных
139 EGTS_PC_INVDATALEN некорректная длина данных
140 EGTS_PC_ROUTE_NFOUND маршрут не найден
141 EGTS_PC_ROUTE_CLOSED маршрут закрыт
142 EGTS_PC_ROUTE_DENIED маршрутизация запрещена
143 EGTS_PC_INVADDR неверный адрес
144 EGTS_PC_TTLEXPIRED превышено количество ретрансляции данных
145 EGTS_PC_NO_ACK нет подтверждения
146 EGTS_PC_OBJ_NFOUND объект не найден
147 EGTS_PC_EVNT_NFOUND событие не найдено
148 EGTS_PC_SRVC_NFOUND сервис не найден
149 EGTS_PC_SRVC_DENIED сервис запрещен
150 EGTS_PC_SRVC_UNKN неизвестный тип сервиса
151 EGTS_PC_AUTH_DENIED авторизация запрещена
152 EGTS_PC_ALREADY_EXISTS объект уже существует
153 EGTS_PC_ID_NFOUND идентификатор не найден
154 EGTS_PC_INC_DATETIME неправильная дата и время
155 EGTS_PC_IO_ERROR ошибка ввода/вывода
156 EGTS_PC_NO_RES_AVAIL недостаточно ресурсов
157 EGTS_PC_MODULE_FAULT внутренний сбой модуля
158 EGTS_PC_MODULE_PWR_FLT сбой в работе цепи питания модуля
159 EGTS_PC_MODULE_PROC_FLT сбой в работе микроконтроллера модуля
160 EGTS_PC_MODULE_SW_FLT сбой в работе программы модуля
161 EGTS_PC_MODULE_FW_FLT сбой в работе внутреннего ПО модуля
162 EGTS_PC_MODULE_IO_FLT сбой в работе блока ввода/вывода модуля
163 EGTS_PC_MODULE_MEM_FLT сбой в работе внутренней памяти модуля
164 EGTS_PC_TEST_FAILED тест не пройден

Приложение N 7
к приказу Министерства транспорта
Российской Федерации
от 31 июля 2012 г. N 285

СПЕЦИФИКАЦИЯ ПРОТОКОЛА ПЕРЕДАЧИ МОНИТОРИНГОВОЙ ИНФОРМАЦИИ

1. Функции абонентского терминала для использования услуги EGTS_TELEDATA_SERVICE

На стороне абонентского терминала реализуются функции:

поддержка сервиса обработки команд EGTS_COMMANDS_SERVICE;

обработка команд управления и установки параметров абонентского терминала, отправляемых оператором через GPRS, и передача соответствующих подтверждений на них.

2. Состав сервиса EGTS_TELEDATA_SERVICE

2.1. Сервис EGTS_TELEDATA_SERVICE обрабатывает мониторинговую информацию, поступающую от абонентского терминала.

2.2. Список подзаписей, используемых Сервисом EGTS_TELEDATA_SERVICE, представлен в Таблице N 1.

Таблица N 1. Список подзаписей сервиса EGTS_TELEDATA_SERVICE

Код Наименование Описание
0 EGTS_SR_RECORD_RESPONSE Применяется для осуществления подтверждения приема и передачи результатов обработки записи Уровня поддержки услуг
16 EGTS_SR_POS_DATA Используется абонентским терминалом при передаче основных данных определения местоположения
17 EGTS_SR_EXT_POS_DATA Используется абонентским терминалом при передаче дополнительных данных определения местоположения
18 EGTS_SR_AD_SENSORS_DATA Применяется абонентским терминалом для передачи на аппаратно-программный комплекс информации о состоянии дополнительных дискретных и аналоговых входов  
19 EGTS_SR_COUNTERS_DATA Используется аппаратно-программным комплексом для передачи на абонентский терминал данных о значении счетных входов  
20 EGTS_SR_STATE_DATA Используется для передачи на аппаратно-программный комплекс информации о состоянии абонентского терминала
22 EGTS_SR_LOOPIN_DATA Применяется абонентским терминалом для передачи на аппаратно-программный комплекс данных о состоянии шлейфовых входов  
23 EGTS_SR_ABS_DIG_SENS_DATA Применяется абонентским терминалом для передачи на аппаратно-программный комплекс данных о состоянии одного дискретного входа
24 EGTS_SR_ABS_AN_SENS_DATA Применяется абонентским терминалом для передачи на аппаратно-программный комплекс данных о состоянии одного аналогового входа
25 EGTS_SR_ABS_CNTR_DATA Применяется абонентским терминалом для передачи на аппаратно-программный комплекс данных о состоянии одного счетного входа
26 EGTS_SR_ABS_LOOPIN_DATA Применяется абонентским терминалом для передачи на аппаратно-программный комплекс данных о состоянии одного шлейфового входа
27 EGTS_SR_LIQUID_LEVEL_SENSOR Применяется абонентским терминалом для передачи на аппаратно-программный комплекс данных о показаниях ДУЖ
28 EGTS_SR_PASSENGERS_COUNTERS Применяется абонентским терминалом для передачи на аппаратно-программный комплекс данных о показаниях счетчиков пассажиропотока

2.3. Подзапись EGTS_SR_POS_DATA

Структура подзаписи представлена в Таблице N 2.

Таблица N 2. Формат подзаписи EGTS_SR_POS_DATA сервиса EGTS_TELEDATA_SERVICE

Бит 7 Бит 6 Бит 5 Бит 4 Бит 3 Бит 2 Бит 1 Бит 0 Тип Тип данных Размер, байт
NTM (Navigation Time) M UINT 4
LAT (Latitude) M UINT 4
LONG (Longitude) M UINT 4
FLG (Flags) M BYTE 1
ALTH LOHS LAHS  MV  BB  CS  FIX VLD
SPD (Speed) младшие биты M USHORT 2
DIRH ALTS  SPD (Speed) старшие биты
DIR (Direction) M BYTE 1
ODM (Odometer) M BINARY 3
DIN (Digital Inputs) M BYTE 1
SRC (Source) M BYTE 1
ALT (Altitude) O BINARY 3
SRCD (Source Data) O SHORT 2

где:

NTM - время навигации (количество секунд с 00:00:00 01.01.2010 UTC);

LAT - широта по модулю, градусы/90 · 0xFFFFFFFF и взята целая часть;

LONG - долгота по модулю, градусы/180 · 0xFFFFFFFF и взята целая часть;

FLG - определяет дополнительные параметры навигационной посылки;

ALTE - битовый флаг определяет наличие поля ALT в подзаписи:

1 - поле ALT передается;

0 - не передается;

LOHS - битовый флаг определяет полушарие долготы:

0 - восточная долгота:

1 - западная долгота;

LAHS - битовый флаг определяет полушарие широты:

0 - северная широта;

1 - южная широта;

MV - битовый флаг, признак движения:

1 - движение;

0 - транспортное средство находится в режиме стоянки;

BB - битовый флаг, признак отправки данных из памяти ("черный ящик"):

0 - актуальные данные;

1 - данные из памяти ("черного ящика");

FIX - битовое поле, тип определения координат:

0 - 2D fix;

1 - 3D fix;

CS - битовое поле, тип используемой системы:

0 - система координат WGS-84;

1 - государственная геоцентрическая система координат (ПЗ-90.02);

VLD - битовый флаг, признак "валидности" координатных данных:

1 - данные "валидны";

0 - "невалидные" данные;

SPD - скорость в км/ч с дискретностью 0,1 км/ч (используется 14 младших бит);

ALTS - (Altitude Sign) битовый флаг, определяет высоту относительно уровня моря и имеет смысл только при установленном флаге ALTE:

0 - точка выше уровня моря;

1 - ниже уровня моря;

DIRH - (Direction the Highest bit) старший бит (8) параметра DIR;

DIR - направление движения. Определяется как угол в градусах, который отсчитывается по часовой стрелке между северным направлением географического меридиана и направлением движения в точке измерения (дополнительно старший бит находится в поле DIRH);

ODM - пройденное расстояние (пробег) в км, с дискретностью 0,1 км;

DIN - битовые флаги, определяют состояние основных дискретных входов 1 ... 8 (если бит равен 1, то соответствующий вход активен, если 0, то неактивен). Данное поле включено для удобства использования и экономии трафика при работе в системах мониторинга транспорта базового уровня;

SRC - определяет источник (событие), инициировавший посылку данной навигационной информации (информация представлена в Таблице N 3);

ALT - высота над уровнем моря, м (опциональный параметр, наличие которого определяется битовым флагом ALTE);

SRCD - данные, характеризующие источник (событие) из поля SRC. Наличие и интерпретация значения данного поля определяется полем SRC.

Таблица N 3. Список источников посылок координатных данных Сервиса EGTS_TELEDATA_SERVICE

Код Описание
0 таймер при включенном зажигании
1 пробег заданной дистанции
2 превышение установленного значения угла поворота
3 ответ на запрос
4 изменение состояния входа X
5 таймер при выключенном зажигании
6 отключение периферийного оборудования
7 превышение одного из заданных порогов скорости
8 перезагрузка центрального процессора (рестарт)
9 перегрузка по выходу Y
10 сработал датчик вскрытия корпуса прибора
11 переход на резервное питание/отключение внешнего питания
12 снижение напряжения источника резервного питания ниже порогового значения
13 нажата "тревожная кнопка"
14 запрос на установление голосовой связи с оператором
15 экстренный вызов
16 появление данных от внешнего сервиса
17 зарезервировано
18 зарезервировано
19 неисправность резервного аккумулятора
20 резкий разгон
21 резкое торможение
22 отключение или неисправность навигационного модуля
23 отключение или неисправность датчика автоматической идентификации события ДТП
24 отключение или неисправность антенны GSM/UMTS
25 отключение или неисправность антенны навигационной системы
26 зарезервировано
27 снижение скорости ниже одного из заданных порогов
28 перемещение при выключенном зажигании
29 таймер в режиме "экстренное слежение"
30 начало/окончание навигации
31 "нестабильная навигация" (превышение порога частоты прерывания режима навигации при включенном зажигании или режиме экстренного слежения)
32 установка IP соединения
33 нестабильная регистрация в сети подвижной радиотелефонной связи
34 "нестабильная связь" (превышение порога частоты прерывания/восстановления IP соединения при включенном зажигании или режиме экстренного слежения)
35 изменение режима работы

2.4. Подзапись EGTS_SR_EXT_POS_DATA

Структура подзаписи представлена в Таблице N 4.

Таблица N 4. Формат подзаписи EGTS_SR_EXT_POS_DATA Сервиса EGTS_TELEDATA_SERVICE

Бит 7 Бит 6 Бит 5 Бит 4 Бит 3 Бит 2 Бит 1 Бит 0 Тип Тип данных Размер, байт
- NSFE SFE PFE HFE VFE M BYTE 1
VDOP (Vertical Dilution of Precision) O USHORT 2
HDOP (Horizontal Dilution of Precision) O USHORT 2
PDOP (Position Dilution of Precision) O USHORT 2
SAT (Satellites) O BYTE 1
NS (Navigation System) O USHORT 2

NSFE - (Navigation System Field Exists) определяет наличие данных о типах используемых навигационных спутниковых систем:

1 - поле NS передаются;

0 - не передается.

SFE - (Satellites Field Exists) определяет наличие данных о текущем количестве видимых спутников SAT и типе используемой навигационной спутниковой системы NS:

1 - поля SAT и NS передаются;

0 - не передаются.

PFE - (PDOP Field Exists) определяет наличие поля PDOP:

1 - поле PDOP передается;

0 - не передается.

HFE - (HDOP Field Exists) определяет наличие поля HDOP:

1 - поле HDOP передается;

0 - не передается.

VFE - (VDOP Field Exists) определяет наличие поля VDOP:

1 - поле VDOP передается;

0 - не передается.

VDOP - снижение точности в вертикальной плоскости (значение, умноженное на 100);

HDOP - снижение точности в горизонтальной плоскости (значение, умноженное на 100);

PDOP - снижение точности по местоположению (значение, умноженное на 100);

SAT - количество видимых спутников;

NS - битовые флаги, характеризующие используемые навигационные спутниковые системы. Определены следующие значения (десятичные) флагов:

0 - система не определена;

1 - ГЛОНАСС;

2 - GPS;

4 - Galileo;

8 - Compass;

16 - Beidou;

32 - DORIS;

64 - IRNSS;

128 - QZSS.

Остальные значения зарезервированы.

2.5. Подзапись EGTS_SR_AD_SENSORS_DATA

Структура подзаписи представлена в Таблице N 5.

Таблица N 5. Формат подзаписи EGTS_SR_AD_SENSORS_DATA сервиса EGTS_TELEDATA_SERVICE

Бит 7 Бит 6 Бит 5 Бит 4 Бит 3 Бит 2 Бит 1 Бит 0 Тип Тип данных Размер, байт
DIOE8 DIOE7 DIOE6 DIOE5 DIOE4 DIOE3 DIOE2 DIOE1 M BYTE 1
DOUT (Digital Outputs) M BYTE 1
ASFE8 ASFE7 ASFE6 ASFE5 ASFE4 ASFE3 ASFE2 ASFE1 M BYTE 1
ADIO1 (Additional Digital Inputs Octet 1) O BYTE 1
ADIO2 (Additional Digital Inputs Octet 2) O BYTE 1
ADIO3 (Additional Digital Inputs Octet 3) O BYTE 1
ADIO4 (Additional Digital Inputs Octet 4) O BYTE 1
ADIO5 (Additional Digital Inputs Octet 5) O BYTE 1
ADIO6 (Additional Digital Inputs Octet 6) O BYTE 1
ADIO7 (Additional Digital Inputs Octet 7) O BYTE 1
ADIO8 (Additional Digital Inputs Octet 8) O BYTE 1
ANS1 (Analog Sensor 1) O BINARY 3
ANS2 (Analog Sensor 2) O BINARY 3
ANS3 (Analog Sensor 3) O BINARY 3
ANS4 (Analog Sensor 4) O BINARY 3
ANS5 (Analog Sensor 5) O BINARY 3
ANS6 (Analog Sensor 6) O BINARY 3
ANS7 (Analog Sensor 7) O BINARY 3
ANS8 (Analog Sensor 8) O BINARY 3

где:

DIOE1 ... DIOE8 - (Digital Inputs Octet Exists) битовые флаги, определяющие наличие соответствующих полей дополнительных дискретных входов. Всего в одной подзаписи данного типа может быть передана информация о состоянии дополнительных 64 входов:

1 - соответствующее поле ADIO передается;

0 - не передается.

DOUT - битовые флаги дискретных выходов (если бит установлен в 1, то соответствующий этому биту выход активен);

ASFE1 ... ASFE8 - (Analog Sensor Field Exists) битовые флаги, определяющие наличие показаний от соответствующих аналоговых датчиков (если бит установлен в 1, то данные от соответствующего датчика присутствуют, если 0, данные отсутствуют). Если, например, поля ASFE1=1 и ASFE3=1, то в подзаписи после байта флагов ASFE8 - ASFE1 будут переданы 3 байта значений ANS1 и 3 байта значений ANS3. Значения для датчика ANS2, а также датчиков ANS4... ANS8 не будут передаваться в данной подзаписи;

ADIO1 ... ADIO8 - показания дополнительных дискретных входов. Поля представляют собой битовую маску, в которой значение каждого бита определяет активность соответствующего дискретного входа:

1 - соответствующий вход активен;

0 - не активен.

ANS1 ... ANS8 - значение аналоговых датчиков с 1 по 8 соответственно.

Каждая подзапись EGTS_SR_AD_SENSORS_DATA позволяет передать состояния 64-х дополнительных дискретных входов и 8-ми аналоговых датчиков. Если требуется передать данные от большего количества дискретных или аналоговых входов, то необходимо в одной записи передавать несколько следующих друг за другом подзаписей EGTS_SR_AD_SENSOR_DATA. При этом интерпретация полученных данных производится следующим образом: в первой подзаписи EGTS_SR_AD_SENSOR_DATA содержатся данные от дискретных входов с 9 по 72, аналоговых входов с 1 по 8, во второй - дискретные входы с 73 по 136 и аналоговые входы с 9 по 16 и т.д.

2.6. Подзапись EGTS_SR_COUNTERS_DATA

Структура подзаписи представлена в Таблице N 6.

Таблица N 6. Формат подзаписи EGTS_SR_COUNTERS_DATA сервиса EGTS_TELEDATA_SERVICE

Бит 7 Бит 6 Бит 5 Бит 4 Бит 3 Бит 2 Бит 1 Бит 0 Тип Тип данных Размер, байт
CFE8 CFE7 CFE6 CFE5 CFE4 CFE3 CFE2 CFE1 M BYTE 1
CN1 (Counter 1) O BINARY 3
CN2 (Counter 2) O BINARY 3
CN3 (Counter 3) O BINARY 3
CN4 (Counter 4) O BINARY 3
CN5 (Counter 5) O BINARY 3
CN6 (Counter 6) O BINARY 3
CN7 (Counter 7) O BINARY 3
CN8 (Counter 8) O BINARY 3

где:

CFE1 ... CFE8 - (Counter Field Exists) битовые флаги определяют наличие соответствующих полей счетных входов:

1 - соответствующее поле CN передается;

0 - не передается.

CN1 ... CN8 - значение счетных входов с 1 по 8 соответственно.

2.7. Подзапись EGTS_SR_ACCEL_DATA

Структура подзаписи представлена в Таблице N 7.

Таблица N 7. Формат подзаписи EGTS_SR_ACCEL_DATA сервиса EGTS_TELEDATA_SERVICE

Бит 7 Бит 6 Бит 5 Бит 4 Бит 3 Бит 2 Бит 1 Бит 0 Тип Тип данных Размер, байт
SA (Structures Amount) M BYTE 1
ATM (Absolute Time) M UINT 4
ADS1 (Accelerometer Data Structure 1) M BINARY 8
ADS2 (Accelerometer Data Structure 2) O BINARY 8
. . . . . . . . . . . .
ADS255 (Accelerometer Data Structure 255) O BINARY 8

где:

SA - количество передаваемых структур данных показаний акселерометра;

ATM - время проведения измерений первой передаваемой структуры показаний акселерометра (количество секунд с 00:00:00 01.01.2010 UTC);

ADS1 ... ADS255 - структуры данных показаний акселерометра, формат структуры представлен в Таблице N 8. В составе подзаписи передается хотя бы одна структура ADS.

Таблица N 8. Формат структуры данных показаний акселерометра подзаписи EGTS_SR_ACCEL_DATA Сервиса EGTS_TELEDATA_SERVICE

Бит 7 Бит 6 Бит 5 Бит 4 Бит 3 Бит 2 Бит 1 Бит 0 Тип Тип данных Размер, байт
RTM (Relative Time) M USHORT 2
XAAV (X Axis Acceleration Value) M SHORT 2
YAAV (Y Axis Acceleration Value) M SHORT 2
ZAAV (Z Axis Acceleration Value) M SHORT 2

где:

RTM - приращение к времени измерения предыдущей записи (для первой записи приращение к полю ATM), мс;

XAAV - значение линейного ускорения по оси X (старший бит определяет знак, 1 указывает на отрицательное значение), м/с2 с дискретностью 0,1 м/с2;

YAAV - значение линейного ускорения по оси Y (старший бит определяет знак, 1 указывает на отрицательное значение), м/с2 с дискретностью 0,1 м/с2;

ZAAV - значение линейного ускорения по оси Z (старший бит определяет знак, 1 указывает на отрицательное значение), м/с2 с дискретностью 0,1 м/с2;

разрешающая способность полей ускорения - 0.01G.

2.8. Подзапись EGTS_SR_STATE_DATA

Структура подзаписи представлена в Таблице N 9.

Таблица N 9. Формат подзаписи EGTS_SR_STATE_DATA Сервиса EGTS_TELEDATA_SERVICE

Бит 7 Бит 6 Бит 5 Бит 4 Бит 3 Бит 2 Бит 1 Бит 0 Тип Тип данных Размер, байт
ST (State) M BYTE 1
MPSV (Main Power Source Voltage) M BYTE 1
BBV (Back Up Battery Voltage) M BYTE 1
IBV (Internal Battery Voltage) M BYTE 1
- NMS IBU BBU M BYTE 1

где:

ST - текущий режим работы. Список режимов представлен в Таблице N 10;

MPSV - значение напряжения основного источника питания, B с дискретностью 0,1 В;

BBV - значение напряжения резервной батареи, B с дискретностью 0,1 В;

IBV - значение напряжения внутренней батареи, B с дискретностью 0,1 В;

NMS - битовый флаг, определяющий состояние навигационного модуля:

1 - навигационный модуль включен;

0 - навигационный модуль выключен;

IBU - битовый флаг, определяющий, что в качестве источника питания абонентского терминала используется внешний резервный источник:

1 - используется внешний резервный источник;

0 - внешний резервный источник не используется;

BBU - битовый флаг, определяющий, что в качестве источника питания абонентского терминала используется внутренняя батарея:

1 - используется внутренняя батарея;

0 - внутренняя батарея не используется.

Таблица N 10. Список режимов работы абонентского терминала, используемых в подзаписи EGTS_SR_STATE_DATA сервиса EGTS_TELEDATA_SERVICE

Код Название режима работы абонентского терминала
0 "Пассивный"
1 "ЭРА"
2 "Активный"
3 "Экстренный вызов"
4 "Экстренное слежение"
5 "Тестирование"
6 "Автосервис"
7 "Загрузка ПО"

2.9. Подзапись EGTS_SR_LOOPIN_DATA

Структура подзаписи представлена в Таблице N 11.

Таблица N 11. Формат подзаписи EGTS_SR_LOOPIN_DATA сервиса EGTS_TELEDATA_SERVICE

Бит 7 Бит 6 Бит 5 Бит 4 Бит 3 Бит 2 Бит 1 Бит 0 Тип Тип данных Размер, байт
LIFE8 LIFE7 LIFE6 LIFE5 LIFE4 LIFE3 LIFE2 LIFE1 M BYTE 1
LIS n+1 LIS n O BYTE 1
LIS n+3 LIS n+2 O BYTE 1
LIS n+5 LIS n+4 O BYTE 1
LIS n+7 LIS n+6 O BYTE 1

где:

LIFE 1 ... LIFE 8 - (Loop In Field Exists) битовые флаги, определяющие наличие информации о состоянии шлейфовых входов;

LIS n ... LIS n+7 - (Loop In State) значение состояния соответствующего шлейфового входа. Предусмотрены следующие состояния шлейфового входа (бинарное представление):

0 - "норма";

0001 - "тревога";

0010 - "обрыв";

0100 - "замыкание на землю";

1000 - "замыкание на питание".

2.10. Подзапись EGTS_SR_ABS_DIG_SENS_DATA

Структура подзаписи представлена в Таблице N 12.

Таблица N 12. Формат подзаписи EGTS_SR_ABS_DIG_SENS_DATA Сервиса EGTS_TEEDATA_SERVICE

Бит 7 Бит 6 Бит 5 Бит 4 Бит 3 Бит 2 Бит 1 Бит 0 Тип Тип данных Размер, байт
DSN (Digital Sensor Number) младшие DSST (Digital Sensor State) M SHORT 2
DSN (Digital Sensor Number) старшие биты

где:

DSN - номер дискретного входа;

DSST - состояние дискретного входа:

0000 - не активен;

остальные значения - активен.

2.11. Подзапись EGTS_SR_ABS_AN_SENS_DATA

Структура подзаписи представлена в Таблице N 13.

Таблица N 13. Формат подзаписи EGTS_SR_ABS_AN_SENS_DATA Сервиса EGTS_TELEDATA_SERVICE

Бит 7 Бит 6 Бит 5 Бит 4 Бит 3 Бит 2 Бит 1 Бит 0 Тип Тип данных Размер, байт
ASN (Analog Sensor Number) M BYTE 1
ASV (Analog Sensor Value) M BINARY 3

где:

ASN - номер аналогового входа;

ASV - значение показаний аналогового входа.

2.12. Подзапись EGTS_SR_ABS_CNTR_DATA

Структура подзаписи представлена в Таблице N 14.

Таблица N 14. Формат подзаписи EGTS_SR_ABS_CNTR_DATA Сервиса EGTS_TELEDATA_SERVICE

Бит 7 Бит 6 Бит 5 Бит 4 Бит 3 Бит 2 Бит 1 Бит 0 Тип Тип данных Размер, байт
CN (Counter Number) M BYTE 1
CNV (Counter Value) M BINARY 3

где:

CN - номер счетного входа;

CNV - значение показаний счетного входа.

2.13. Подзапись EGTS_SR_ABS_LOOPIN_DATA

Структура подзаписи представлена в Таблице N 15.

Таблица N 15. Формат подзаписи EGTS_SR_ABS_LOOPIN_DATA Сервиса EGTS_TELEDATA_SERVICE

Бит 7 Бит 6 Бит 5 Бит 4 Бит 3 Бит 2 Бит 1 Бит 0 Тип Тип данных Размер, байт
LIN (Loop In Number) младшие LIS (Loop In State) M SHORT 2
LIN (Loop In Number) старшие биты

где:

LIN - номер шлейфового входа;

LIS - значение состояния шлейфового входа.

2.14. Подзапись EGTS_SR_LIQUID_LEVEL_SENSOR

Структура подзаписи представлена в Таблице N 16.

Таблица N 16. Формат подзаписи EGTS_SR_LIQUID_LEVEL_SENSOR Сервиса EGTS_TELEDATA_SERVICE

Бит 7 Бит 6 Бит 5 Бит 4 Бит 3 Бит 2 Бит 1 Бит 0 Тип Тип данных Размер, байт
- LLSEF LLSVU RDF LLSN M BYTE 1
MADDR (Module Address) M USHORT 2
LLSD (Liquid Level Sensor Data) M BINARY 4 ... 512

где:

LLSEF - (Liquid Level Sensor Error Flag) битовый флаг, определяющий наличие ошибок при считывании значения датчика уровня жидкости (далее - ДУЖ):

0 - ошибок не обнаружено;

1 - ошибка при считывании показаний ДУЖ.

LLSVU - (Liquid Level Sensor Value Unit) битовый флаг, определяющий единицы измерения показаний ДУЖ:

00 - нетарированное показание ДУЖ.

01 - показания ДУЖ в процентах от общего объема емкости;

10 - показания ДУЖ в литрах с дискретностью в 0,1 литра.

RDF - (Raw Data Flag) флаг, определяющий формат поля LLSD данной подзаписи:

0 - поле LLSD имеет размер 4 байта (тип данных UINT) и содержит показания ДУЖ в формате, определяемом полем LLSVU;

1 - поле LLSD содержит данные ДУЖ в неизменном виде, как они поступили из внешнего порта абонентского терминала (размер поля LLSD при этом определяется исходя из общей длины данной подзаписи и размеров расположенных перед LLSD полей).

LLSN - (Liquid Level Sensor Number) порядковый номер датчика;

MADDR - адрес модуля, данные о показаниях ДУЖ с которого поступили в абонентский терминал (номер внешнего порта абонентского терминала);

LLSD - показания ДУЖ в формате, определяемом полем RDF.

2.15. Подзапись EGTS_SR_PASSENGERS_COUNTERS

Структура подзаписи представлена в Таблице N 17.

Таблица N 17. Формат подзаписи EGTS_SR_PASSENGERS_COUNTERS Сервиса EGTS_TELEDATA_SERVICE

Бит 7 Бит 6 Бит 5 Бит 4 Бит 3 Бит 2 Бит 1 Бит 0 Тип Тип данных Размер, байт
- RDF M    
DPR (Doors Presented) M BYTE 1
DRL (Doors Released) M BYTE 1
MADDR (Module Address) M USHORT 2
PCD (Passengers Counters Data) M BINARY 2 ... 512

где:

RDF (Raw Data Flag) - флаг, определяющий формат поля PCD данной подзаписи:

0 - поле PCD имеет формат, определяемый полем DPR (представлен в Таблице N 18);

1 - поле PCD содержит данные счетчика пассажиропотока в неизменном виде, как они поступили из внешнего порта абонентского терминала (размер поля PD при этом определяется исходя из общей длины данной подзаписи и размеров расположенных перед PD полей).

DPR - (Doors Presented) битовое поле, определяющее наличие счетчиков на дверях и структуру поля PCD (бит 0 определяет наличие счетчика на 1-й двери, бит 1 на 2-й и т.д.). Если бит имеет значение 1, то счетчик используется, если 0 - не используется;

DRL - (Doors Released) битовое поле, определяющее двери, которые открывались и закрывались при подсчете пассажиров (например, 00000000 - ни одна из дверей не открывалась, 00000001 - открывалась только 1-я дверь, 00001001 - открывались 1-я и 4-я дверь);

MADDR - адрес модуля, данные от счетчиков пассажиропотока с которого поступили в абонентский терминал (номер внешнего порта абонентского терминала);

PCD - данные счетчиков пассажиропотока.

Таблица N 18. Формат поля PCD подзаписи EGTS_SR_PASSENGERS_COUNTERS Сервиса EGTS_TELEDATA_SERVICE

Бит 7 Бит 6 Бит 5 Бит 4 Бит 3 Бит 2 Бит 1 Бит 0 Тип Тип данных Размер, байт
IPQ1 (In Passengers Quantity 1) O BYTE 1
OPQ1 (Out Passengers Quantity 1) O BYTE 1
. . . O . . . . . .
IPQ8 (In Passengers Quantity 8) O BYTE 1
OPQ8 (Out Passengers Quantity 8) O BYTE 1

где:

IPQ1...IPQ8 - количество вошедших пассажиров через 1 ... 8 дверь;

OPQ1...OPQ8 - количество вышедших пассажиров через 1 ... 8 дверь;

Наличие или отсутствие полей IPQ и OPQ определяется битами поля DPR подзаписи EGTS_SR_PASSENGERS_COUNTERS. Если в поле DPR бит, соответствующий определенному номеру двери, имеет значение 1, то соответствующие поля IPQ и OPQ присутствуют в структуре. Если в поле DPR бит имеет значение 0, то соответствующие поля IPQ и OPQ отсутствуют в структуре. Если определенное поле IPQ присутствует, то и соответствующее поле OPQ присутствует.

3. Использование EGTS_COMMANDS_SERVICE

3.1. Список и описание команд абонентского терминала и подтверждений, необходимых для реализации услуги EGTS_TELEDATA_SERVICE, представлены в Таблицах N 19 и N 20.

Таблица N 19. Список команд для абонентского терминала

Название команды Код Тип Описание
EGTS_FLEET_DOUT_ON 0x0009 USHORT Активация дискретных выходов. Параметр интерпретируется как битовое поле, определяющее, какие выходы активировать. Бит 0 соответствует первому выходу, 1 - второму выходу. Если бит имеет значение 1, то выход активируется, если 0, то состояние выхода не изменяется
EGTS_FLEET_DOUT_OFF 0x000A USHORT Деактивация дискретных выходов. Параметр интерпретируется как битовое поле, определяющее, какие выходы деактивировать. Бит 0 соответствует первому выходу, 1 - второму выходу. Если бит имеет значение 1, то выход деактивируется, если 0, то состояние выхода не изменяется
EGTS_FLEET_GET_DOUT_DATA 0x000B - Команда запроса состояния дискретных выходов
EGTS_FLEET_GET_POS_DATA 0x000C - Команда запроса текущих данных местоположения. При получении данной команды помимо подтверждения в виде подзаписи EGTS_SR_COMMAND_DATA сервиса EGTS_COMMAND_SERVICE абонентский терминал отправляет телематическое сообщение, содержащее подзапись EGTS_SR_POS_DATA сервиса EGRS_TELEDATA_SERVICE
EGTS_FLEET_GET_SENSORS_DATA 0x000D - Команда запроса состояния дискретных и аналоговых входов. При получении данной команды помимо подтверждения в виде подзаписи EGTS_SR_COMMAND_DATA сервиса EGTS_COMMAND_SERVICE абонентский терминал отправляет телематическое сообщение, содержащее подзаписи EGTS_SR_POS_DATA и EGTS_SR_AD_SENSORS сервиса EGRS_TELEDATA_SERVICE
EGTS_FLEET_GET_LIN_DATA 0x000E - Команда запроса состояния шлейфовых входов. При получении данной команды помимо подтверждения в виде подзаписи EGTS_SR_COMMAND_DATA сервиса EGTS_COMMAND_SERVICE абонентский терминал отправляет телематическое сообщение, содержащее подзаписи EGTS_SR_POS_DATA и EGTS_SR_LOOPIN_DATA сервиса EGRS_TELEDATA_SERVICE
EGTS_FLEET_GET_CIN_DATA 0x000F - Команда запроса состояния счетных входов. При получении данной команды помимо подтверждения в виде подзаписи EGTS_SR_COMMAND_DATA сервиса EGTS_COMMAND_SERVICE абонентский терминал отправляет телематическое сообщение, содержащее подзаписи; EGTS_SR_POS_DATA и EGTS_SR_COUNTERS_DATA сервиса EGRS_TELEDATA_SERVICE
EGTS_FLEET_GET_STATE 0x0010 - Команда запроса состояния абонентского терминала. При получении данной команды помимо подтверждения в виде подзаписи EGTS_SR_COMMAND_DATA сервиса EGTS_COMMAND_SERVICE абонентский терминал отправляет телематическое сообщение, содержащее подзаписи EGTS_SR_POS_DATA и EGTS_SR_STATE_DATA сервиса EGRS_TELEDATA_SERVICE
EGTS_FLEET_ODOM_CLEAR 0x0011 - Команда для обнуления показаний внутреннего одометра абонентского терминала. Для обработки данной команды оператор отправляет корректные значения полей ACL и AC из Таблицы 17 спецификации протокола Поддержки услуг

Таблица N 20. Список подтверждений на команды и сообщения от абонентского терминала

Название команды Код Тип Описание
EGTS_FLEET_DOUT_ON 0x0009 USHORT Параметр интерпретируется как битовое поле, определяющее состояние дискретных выходов. Бит 0 соответствует первому выходу, 1 - второму выходу. Если бит имеет значение 1, то выход активирован, 0 - не активирован
EGTS_FLEET_DOUT_OFF 0х000A USHORT Параметр интерпретируется как битовое поле, определяющее состояние дискретных выходов. Бит 0 соответствует первому выходу, 1 - второму выходу. Если бит имеет значение 1, то выход активирован, 0 - не активирован
EGTS_FLEET_GET_DOUT_DATA 0x000B USHORT Параметр интерпретируется как битовое поле, определяющее состояние дискретных выходов. Бит 0 соответствует первому выходу, 1 - второму выходу. Если бит имеет значение 1, то выход активирован, 0 - не активирован

Таблица N 21. Список параметров абонентского терминала

Параметр Код Тип параметра Значение по умолчанию Описание
Конфигурация и конфигурационные данные услуг
Мониторинг транспортных средств
EGTS_FLEET_ON 0x0261 BOOLEAN 1 1 - разрешает использование услуги мониторинговой информации
EGTS_FLEET_IGN_ON_PERIOD 0x0262 INT 60 Период передачи телематических сообщений на сервер при включенном зажигании, секунды
EGTS_FLEET_IGN_OFF_PERIOD 0x0263 INT 300 Период передачи телематических сообщений на сервер при выключенном зажигании, секунды
EGTS_FLEET_DIST_THRESHOLD 0x0264 INT 10 Значение пройденного пути, по достижении которого производится отправка телематического сообщения на сервер с признаком "пробег заданной дистанции", 100 м
EGTS_FLEET_COURSE_THRESHOLD 0x0265 INT 20 Значение изменения курса, по достижении которого производится отправка телематического сообщения на сервер с признаком "превышение установленного значения угла поворота", градусы
EGTS_FLEET_MAX_SPEED_THRESHOLD 0x0266 ARRAY OF INT 60,0,0,0,0 Значения порогов скорости, при превышении одного из которых производится передача телематического сообщения на сервер с признаком "превышение одного из заданных порогов скорости", км/ч. Нулевые значения не учитываются при обработке
EGTS_FLEET_MIN_SPEED_THRESHOLDS 0x0267 ARRAY OF INT 0,0,0,0,0 Значения порогов скорости, при превышении одного из которых производится передача телематического сообщения на сервер с признаком "снижение скорости ниже одного из заданных порогов", км/ч. Нулевые значения не учитываются при обработке
EGTS_FLEET_MIN_BATTERY_VOLTAGE 0x0268 INT 110 Пороговое значение напряжения на резервном аккумуляторе, при достижении которого производится передача телематического сообщения на сервер с признаком "снижение напряжения источника резервного питания ниже порогового значения", 0.1 В
EGTS_FLEET_POS_ACCEL_THRESHOLD 0x0269 INT 100 Пороговое значение положительного продольного ускорения, при достижении которого производится передача телематического сообщения на сервер с признаком "резкий разгон", 0.1 м/с2
EGTS_FLEET_NEG_ACCEL_THRESHOLD 0x026A INT 100 Пороговое значение отрицательного продольного ускорения, при достижении которого производится передача телематического сообщения на сервер с признаком "резкое торможение", 0.1 м/с2
EGTS_FLEET_EM_MON_PERIOD 0x026B INT 10 Период передачи телематических сообщений на сервер в режиме "экстренное слежение", секунды
EGTS_FLEET_NAVI_TRB_THRESHOLD 0x026C INT 6 Пороговое значение частоты прерывания режима навигации при включенном зажигании или режиме экстренного слежения, при достижении которого производится передача телематического сообщения на сервер с признаком "нестабильная навигация", 1/час
EGTS_FLEET_CONN_TRB_THRESHOLD 0x026D INT 30 Пороговое значение частоты прерывания/восстановления IP соединения при включенном зажигании или режиме экстренного слежения, при достижении которого производится передача телематического сообщения на сервер с признаком "нестабильная связь", 1/час
EGTS_FLEET_GSM_REG_TRB_THRESHOLD 0x026E INT 3 Пороговое значение частоты регистрации в сети связи стандартов GSM/UMTS при включенном зажигании или режиме экстренного слежения, при достижении которого производится передача телематического сообщения на сервер с признаком "нестабильная регистрация в сети сотовой связи", 1/час
EGTS_FLEET_POS_USE_ALT 0x026F BOOLEAN 1 1 - указывает, что параметр "Altitude" передается в телематическом сообщении от абонентского терминала
EGTS_FLEET_EXT_POS_DATA_FLAGS 0x0270 INT 255 Определяет, какие из опциональных параметров передаются в подзаписи EGTS_SR_EXT_POS_DATA сервиса EGTS_TELEDATA_SERVICE. Представляет собой битовую маску, формат которой совпадает с форматом первого байта подзаписи EGTS_SR_EXT_POS_DATA см. п. 3.4
EGTS_FLEET_SR_MASK 0x0271 INT 255 Определяет состав данных, передаваемый с абонентского терминала с каждым телематическим сообщением (подзапись EGTS_SR_POS_DATA). Представляет собой битовое поле: 0 - EGTS_SR_EXT_POS_DATA; 1 - EGTS_SR_AD_SENSORS_DATA; 2 - EGTS_SR_COUNTERS_DATA; 3 - EGTS_SR_ACCEL_DATA; 4 - EGTS_SR_STATE_DATA; 5 - EGTS_SR_LOOPIN_DATA. Если соответствующий бит имеет значение 1, то подзапись передается
EGTS_FLEET_DIN_MASK 0x0272 INT 1 Определяет состав дискретных входов, анализируемых абонентским терминалом. Представляет собой битовое поле: 0 - дискретные входы 1 ... 8; 1 - входы 9 ... 16; 2 - входы 17 ... 24 и т.д. Если бит имеет значение 1, то соответствующие дискретные входы (если они физически присутствуют) анализируются абонентским терминалом
EGTS_FLEET_AIN_MASK 0x0273 INT 15 Определяет состав аналоговых входов, анализируемых абонентским терминалом. Представляет собой битовое поле: бит 0 - аналоговый вход 1; 1 - вход 2; 2 - вход 3 и т.д. Если бит имеет значение 1, то соответствующий аналоговый вход (если он физически присутствует) анализируется абонентским терминалом
EGTS_FLEET_CIN_MASK 0x0274 INT 0 Определяет состав счетных входов, анализируемых абонентским терминалом. Представляет собой битовое поле: бит 0 - счетный вход 1; 1 - вход 2; 2 - вход 3 и т.д. Если бит имеет значение 1, то соответствующий счетный вход (если он физически присутствует) анализируется абонентским терминалом
EGTS_FLEET_LIN_MASK 0x0275 INT 0 Определяет состав шлейфовых входов, анализируемых абонентским терминалом. Представляет собой битовое поле: бит 0 - счетный вход 1; 1 - вход 2; 2 - вход 3. Если бит имеет значение 1, то соответствующий шлейфовый вход (если он физически присутствует) анализируются абонентским терминалом
EGTS_FLEET_USE_ABS_SENS_DATA 0x0276 INT 0 Определяет необходимость использования подзаписей EGTS_SR_ABS_DIG_SENS_DATA, EGTS_SR_ABS_AN_SENS_DATA, EGTS_SR_ABS_CNTR_DATA и EGTS_SR_ABS_LOOPIN_DATA вместо EGTS_SR_AD_SENSORS_DATA, EGTS_SR_COUNTERS_DATA и EGTS_SR_LOOPIN_DATA для передачи информации о состоянии соответствующих сенсоров. Представляет собой битовое поле: 0 - EGTS_SR_ABS_DIG_SENS_DATA 1 - EGTS_SR_ABS_AN_SENS_DATA 2 - EGTS_SR_ABS_CNTR_DATA 3 - EGTS_SR_ABS_LOOPIN_DATA. Если бит имеет значение 1, то используется соответствующая подзапись

Приложение N 8
к приказу Министерства транспорта
Российской Федерации
от 31 июля 2012 г. N 285

СПЕЦИФИКАЦИЯ ПРОТОКОЛА ПОДДЕРЖКИ УСЛУГИ ВЫЗОВА ЭКСТРЕННЫХ ОПЕРАТИВНЫХ СЛУЖБ

1. Функции абонентского терминала для использования услуги EGTS_ECALL_SERVICE

На стороне абонентского терминала реализуются функции:

Поддержка сервиса обработки команд EGTS_COMMANDS_SERVICE;

Поддержка команд EGTS_ECALL_REQ, EGTS_ECALL_MSD_REQ, отправляемых через SMS, и передача соответствующих ответов и подтверждений на них;

Передача данных профиля ускорения через GPRS (подзапись EGTS_SR_ACCEL_DATA);

Передача данных траектории движения транспортного средства (далее - ТС) при дорожно-транспортном происшествии (далее - ДТП) через GPRS (подзапись EGTS_SR_TRACK_DATA);

Обработка команд установки параметров автомобильного терминала, отправляемых через GPRS и SMS, и передача соответствующих подтверждений на них.

2. Состав сервиса EGTS_ECALL_SERVICE

2.1. Список подзаписей, используемых Сервисом EGTS_ECALL_SERVICE, представлен в Таблице N 1.

Таблица N 1. Список подзаписей сервиса EGTS_ECALL_SERVICE

Код Наименование Описание
0 EGTS_SR_RECORD_RESPONSE Применяется для осуществления подтверждения записи протокола уровня поддержки услуг из пакета типа EGTS_PT_APPDATA.
20 EGTS_SR_ACCEL_DATA Предназначен для передачи на аппаратно- программный комплекс данных профиля ускорения ТС от абонентского терминала.
40 EGTS_SR_RAW_MSD_DATA Используется абонентским терминалом для передачи МНД в аппаратно-программный комплекс в исходном виде.
50 EGTS_SR_MSD_DATA Используется абонентским терминалом для передачи структурированного МНД в аппаратно-программный комплекс.
62 EGTS_SR_TRACK_DATA Применяется для передачи данных о траектории движения ТС при ДТП в аппаратно-программный комплекс.

2.2. Подзапись EGTS_SR_RECORD_RESPONSE

Структура подзаписи представлена в Таблице N 2.

Таблица N 2. Формат подзаписи EGTS_SR_RECORD_RESPONSE

Бит 7 Бит 6 Бит 5 Бит 4 Бит 3 Бит 2 Бит 1 Бит 0 Тип Тип данных Размер, байт
CRN (Confirmed Record Number) M USHORT 2
RST (Record Status) M BYTE 1

где:

CRN - номер подтверждаемой записи (значение поля RN из обрабатываемой записи);

RST - статус обработки записи.

При получении подтверждения анализируется поле RST подзаписи EGTS_SR_RECORD_RESPONSE и, в случае получения статуса об успешной обработке, стирается запись из внутреннего хранилища.

2.3. Подзапись EGTS_SR_ACCEL_DATA

Структура подзаписи представлена в Таблице N 3.

Таблица N 3. Формат подзаписи EGTS_SR_ACCEL_DATA сервиса EGTS_ECALL_SERVICE

Бит 7 Бит 6 Бит 5 Бит 4 Бит 3 Бит 2 Бит 1 Бит 0 Тип Тип данных Размер, байт
SA (Structures Amount) M BYTE 1
ATM (Absolute Time) M UINT 4
ADS1 (Accelerometer Data Structure 1) M BINARY 8
ADS2 (Accelerometer Data Structure 2) O BINARY 8
. . . . . . . . . . . .
ADS255 (Accelerometer Data Structure 255) O BINARY 8

где:

SA - количество передаваемых структур данных показаний акселерометра;

ATM - время проведения измерений первой передаваемой структуры показаний акселерометра (количество секунд с 00:00:00 01.01.2010 UTC);

ADS1 ... ADS255 - структуры данных показаний акселерометра. Формат структуры представлен в Таблице N 4. В составе подзаписи передается хотя бы одна структура ADS.

Таблица N 4. Формат структуры данных показаний акселерометра подзаписи EGTS_SR_ACCEL_DATA сервиса EGTS_ECALL_SERVICE

Бит 7 Бит 6 Бит 5 Бит 4 Бит 3 Бит 2 Бит 1 Бит 0 Тип Тип данных Размер, байт
RTM (Relative Time) M USHORT 2
XAAV (X Axis Acceleration Value) M SHORT 2
YAAV (Y Axis Acceleration Value) M SHORT 2
ZAAV (Z Axis Acceleration Value) M SHORT 2

где:

RTM - приращение к времени измерения предыдущей записи (для первой записи приращение к полю ATM) в миллисекундах;

XAAV - значение линейного ускорения по оси X (старший бит определяет знак, 1 указывает на отрицательное значение), в м/с2 с дискретностью 0,1 м/с2;

YAAV - значение линейного ускорения по оси Y (старший бит определяет знак, 1 указывает на отрицательное значение), в м/с2 с дискретностью 0,1 м/с2;

ZAAV - значение линейного ускорения по оси Z (старший бит определяет знак, 1 указывает на отрицательное значение), в м/с2 с дискретностью 0,1 м/с2;

разрешающая способность полей ускорения ~ 0.01 G.

2.4. Подзапись EGTS_SR_RAW_MSD_DATA

Структура подзаписи представлена в Таблице N 5.

Таблица N 5. Формат подзаписи EGTS_SR_RAW_MSD_DATA сервиса EGTS_ECALL_SERVICE

Бит 7 Бит 6 Бит 5 Бит 4 Бит 3 Бит 2 Бит 1 Бит 0 Тип Тип данных Размер, байт
FM (Format) M BYTE 1
MSD (Minimal Set of Data) M BINARY 0 ... 1024

где:

FM - формат данных, содержащихся в поле MSD данной подзаписи. Определены следующие возможные значения данного поля:

0 - формат неизвестен;

1 - правила кодировки пакета;

MSD - массив данных (размер данного поля определяется исходя из размера поля FM данной подзаписи, а также значения поля SRL).

2.5. Подзапись EGTS_SR_MSD_DATA

Структура подзаписи представлена в Таблице N 6.

Таблица N 6. Формат подзаписи EGTS_SR_MSD_DATA Сервиса EGTS_ECALL_SERVICE

Бит 7 Бит 6 Бит 5 Бит 4 Бит 3 Бит 2 Бит 1 Бит 0 Тип Тип данных Размер, байт
FV (Format Version) M BYTE 1
MI (Message Identifier) M BYTE 1
CN (Control) M BYTE 1
- VT (Vehicle Type) POCN CLT ACT      
VIN (Vehicle Identification Number) M STRING 17
VPST (Vehicle Propulsion Storage Type) M BYTE 1
TS (Time Stamp)   M BINARY 4
PLAT (Position Latitude) M BINARY 4
PLON (Position Longitude) M BINARY 4
VD (Vehicle Direction) M BYTE 1
RVP n-1 LATD (Recent Vehicle Position n-1 Latitude Delta)   O BINARY 2
RVP n-1 LOND (Recent Vehicle Position n-1 Longitude Delta)   O BINARY 2
RVP n-2 LATD (Recent Vehicle Position n-2 Latitude Delta)   O BINARY 2
RVP n-2 LOND (Recent Vehicle Position n-2 Longitude Delta)   O BINARY 2
NOP (Number Of Passengers) O BYTE 1
AD (Additional Data) O STRING 0 ... 56

где:

FV - версия формата данных (поле содержит значение 1);

MI - идентификатор сообщения (поле содержит значение, начиная с 1, и увеличивается на 1 при каждой последующей отправке МНД);

CN - битовое поле управления;

VT - битовые флаги, характеризуют тип ТС:

0001 - пассажирский (Class M1);

0010 - автобус (Class M2);

0011 - автобус (Class M3);

0100 - легкая грузовая машина (Class N1);

0101 - тяжелая грузовая машина (Class N2);

0110 - тяжелая грузовая машина (Class N3);

0111 - мотоцикл (Class L1e);

1000 - мотоцикл (Class L2e);

1001 - мотоцикл (Class L3e);

1010 - мотоцикл (Class L4e);

1011 - мотоцикл (Class L5e);

1100 - мотоцикл (Class L6e);

1101 - мотоцикл (Class L7e);

POCN - (Position Confidence) битовый флаг, определяющий достоверность данных о местоположении:

1 - данные местоположения недостоверны (если местоположение не могло быть определено с точностью +/- 150 м с достоверностью 95%);

0 - данные местоположения достоверны;

CLT - (Call Type) битовый флаг, определяющий тип вызова:

1 - тестовый вызов;

0 - экстренный вызов;

ACT - (Activation Type) битовый флаг, определяющий тип активации события:

1 - автоматически;

0 - вручную;

VIN - идентификатор ТС;

VPST - тип энергоносителя ТС:

если все биты 0, то тип не установлен;

Bit 7 - 6: не используется;

Bit 5: 1 - водород;

Bit 4: 1 - электричество (более 42 В и 100 А/ч);

Bit 3: 1 - жидкий пропан (LPG);

Bit 2: 1 - сжиженный природный газ (LNG);

Bit 1: 1 - дизель;

Bit 0: 1 - бензин;

TS - время события. Количество секунд с 00:00:00 01.01.1970 согласно универсальному координированному времени (UTC). При отсутствии возможности определения времени события устанавливается равным 0. Данное поле интерпретируется на принимающей стороне, как тип UINT с порядком следования байт big-endian (запись начинается со старшего и заканчивается младшим);

PLAT - широта местоположения ТС в момент события, в миллисекундах.

При отсутствии или невозможности определить значение широты поле содержит значение 0x7FFFFFFF. Данное поле интерпретируется на приемной стороне как тип INT с порядком следования байт big-endian (запись начинается со старшего и заканчивается младшим). Отрицательные значения представляются в дополнительном коде;

PLON - долгота местоположения ТС в момент события, в мс.

При отсутствии или невозможности определить значение долготы поле содержит значение 0x7FFFFFFF. Данное поле интерпретируется на приемной стороне, как тип INT с порядком следования байт big-endian. Запись начинается со старшего и заканчивается младшим. Отрицательные значения представляются в дополнительном коде;

VD - направление движения ТС от направления на северный магнитный полюс, отсчитываемое по часовой стрелке с шагом 2°. Диапазон возможных значений 0 до 179. При отсутствии или невозможности определения значения поле содержит значение 0xFF;

RVP n-1 LATD - разность широты местоположения ТС относительно значения поля PLAT в мс с шагом 100 мс.

Положительные значения - севернее, отрицательные - южнее. Диапазон возможных значений -512 ... +511. При отсутствии или невозможности определить значение поле содержит значение 0x7FFF. Данное поле интерпретируется на приемной стороне как тип SHORT с порядком следования байт big-endian. Отрицательные значения представляются в дополнительном коде;

RVP n-1 LOND - разность долготы местоположения ТС относительно значения поля PLON с шагом 100 мс.

Положительные значения - восточнее, отрицательные - западнее. Диапазон возможных значений -512 ... +511. При отсутствии или невозможности определить значение поле содержит значение 0x7FFF. Данное поле интерпретируется на приемной стороне как тип SHORT с порядком следования байт big-endian. Отрицательные значения представляются в дополнительном коде;

RVP n-2 LATD - разность широты местоположения ТС относительно значения поля RVP n-1 LATD с шагом 100 мс.

Положительные значения - севернее, отрицательные - южнее. Диапазон возможных значений -512 ... +511. При отсутствии или невозможности определить значение поле содержит значение 0x7FFF. Данное поле интерпретируется на приемной стороне как тип SHORT с порядком следования байт big-endian. Отрицательные значения представляются в дополнительном коде;

RVP n-2 LOND - разность долготы местоположения ТС относительно значения поля RVP n-1 LOND с шагом 100 мс.

Положительные значения - восточнее, отрицательные - западнее. Диапазон возможных значений -512 ... +511. При отсутствии или невозможности определить значение поле содержит значение 0x7FFF. Данное поле интерпретируется на приемной стороне как тип SHORT с порядком следования байт big-endian. Отрицательные значения представляются в дополнительном коде.

NOP - число застегнутых ремней безопасности;

При отсутствии информации поле содержит значение 0xFF;

AD - дополнительные данные.

Наличие необязательных параметров в подзаписи EGTS_SR_MSD_DATA определяется исходя из общего размера подзаписи. При этом если необходимо передать необязательный параметр, то все предшествующие необязательные поля передаются с соответствующими заполнителями. Значения полей RVP n-1 LATD, RVP n-1 LOND, RVP n-2 LATD, RVP n-2 LOND устанавливаются абонентским терминалом.

2.6. Подзапись EGTS_SR_TRACK_DATA

Структура подзаписи представлена в Таблице N 7.

Таблица N 7. Формат подзаписи EGTS_SR_TRACK_DATA Сервиса EGTS_ECALL_SERVICE

Бит 7 Бит 6 Бит 5 Бит 4 Бит 3 Бит 2 Бит 1 Бит 0 Тип Тип данных Размер, байт
SA (Structures Amount) M BYTE 1
ATM (Absolute Time) M UINT 4
TDS1 (Track Data Structure 1) M BINARY 8
TDS2 (Track Data Structure 2) O BINARY 8
. . . . . . . . . . . .
TDS255 (Track Data Structure 255) O BINARY 8

где:

SA - количество передаваемых точек траектории движения ТС;

ATM - опорное время проведения измерений (количество секунд с 00:00:00 01.01.2010 UTC).

Используется в качестве начального времени для первой передаваемой структуры с точностью 1 с. Более точное время измерения определяется с учетом поля RTM структуры информации об отдельной точке траектории движения;

TDS1 ... TDS255 - структуры данных, содержащие параметры отдельной точки траектории движения ТС. Формат структуры представлен в Таблице N 8.

В составе подзаписи EGTS_SR_TRACK_DATA передается хотя бы одна структура TDS.

Таблица N 8. Формат структуры данных отдельной точки траектории движения ТС подзаписи EGTS_SR_TRACK_DATA сервиса EGTS_ECALL_SERVICE

Бит 7 Бит 6 Бит 5 Бит 4 Бит 3 Бит 2 Бит 1 Бит 0 Тип Тип данных Размер, байт
TNDE LOHS LAHS RTM (Relative Time) M BYTE 1
LAT (Latitude) O UINT 4
LONG (Longitude) O UINT 4
SPDL (Speed Low Bits) O USHORT 2
DIRH SPDH (Speed Hi Bits)
DIR (Direction) O BYTE 1

где:

TNDE - (Track Node Data Exist) битовый флаг, определяющий наличие компонентов данных о точке траектории движения в данной структуре TDS (поля LAT, LONG, SPDL, DIRH, SPDH, DIR):

1 - данные передаются;

0 - данные не передаются (для указанного времени не удалось получить достоверные координаты и информацию о скорости с требуемой точностью. Либо координаты недостоверны, либо определены с неудовлетворительной точностью). Поля LAT, LONG, SPDL, DIRH, SPDH, DIR не передаются в составе данной структуры, и ее размер составляет 1 байт;

LOHS - битовый флаг определяет полушарие долготы:

0 - восточная долгота;

1 - западная долгота;

LAHS - битовый флаг определяет полушарие широты:

0 - северная широта;

1 - южная широта;

RTM - приращение к времени измерения предыдущей записи (для первой записи приращение к полю ATM) в секундах с дискретностью 0,1 с. Определяет время проведения измерения параметров данной точки траектории. Максимально возможное значение приращения составляет 3,2 с;

LAT - широта по модулю, градусы, (WGS 84) / 90 · 0xFFFFFFFF и взята целая часть;

LONG - долгота по модулю, градусы, (WGS 84) / 180 · 0xFFFFFFFF и взята целая часть;

SPDL, SPDH - младшие (SPDL) и старшие (SPDH) биты параметра скорости (используется 15 бит). Измеряется в км/ч с дискретностью 0,01 км/ч. Максимальное значение скорости, передаваемое в данном поле, составляет 327,67 км/ч;

DIRH - (Direction the Highest bit) старший бит (8) параметра DIR;

DIR - определяемое как угол в градусах, который отсчитывается по часовой стрелке между северным направлением географического меридиана и направлением движения в точке измерения (дополнительно старший бит находится в поле DIRH). Значение параметра направления находится в пределах от 0° до 359°.

3. Использование EGTS_ECALL_SERVICE

3.1. В рамках сервиса EGTS_COMMAND_SERVICE используется подзапись EGTS_SR_COMMAND_DATA, описание которой представлено в Таблице N 9.

Таблица N 9. Список подзаписей сервиса EGTS_COMMAND_SERVICE

Код Наименование Описание
0 EGTS_SR_RECORD_RESPONSE Применяется для подтверждения процесса обработки записи протокола уровня поддержки услуг. Данный тип подзаписи поддерживается всеми сервисами.
51 EGTS_SR_COMMAND_DATA Подзапись используется абонентским терминалом и аппаратно-программным комплексом для передачи команд, информационных сообщений, подтверждений доставки, подтверждений выполнения команд, подтверждения прочтения сообщений.

3.2. Подзапись EGTS_SR_COMMAND_DATA

Структура подзаписи представлена в Таблице N 10.

Таблица N 10. Формат подзаписи EGTS_SR_COMMAND_DATA сервиса EGTS_COMMANDS_SERVICE

Бит 7 Бит 6 Бит 5  Бит 4 Бит 3 Бит 2 Бит 1 Бит 0 Тип Тип данных Размер, байт
CT (Command Type) CCT (Command Confirmation Type) M BYTE 1
CID (Command Identifier) M UINT 4
SID (Source Identifier) M UINT 4
- ACFE CHSFE M BYTE 1
CHS (Charset) O BYTE 1
ACL (Authorization Code Length) O BYTE 1
AC (Authorization Code) O BINARY 0 ... 255
CD (Command Data) O BINARY 0 ... 65205

где:

CT - тип команды:

0001 - CT_COMCONF - подтверждение о приеме, обработке или результат выполнения команды;

0010 - CT_MSGCONF - подтверждение о приеме, отображении и/или обработке информационного сообщения;

0011 - CT_MSGFROM - информационное сообщение от абонентского терминала;

0100 - CT_MSGTO - информационное сообщение для вывода на устройство отображения;

0101 - CT_COM - команда для выполнения на абонентском терминале;

0110 - CT_DELCOM - удаление из очереди на выполнение переданной ранее команды;

0111 - CT_SUBREQ - дополнительный подзапрос для выполнения (к переданной ранее команде);

1000 - CT_DELIV - подтверждение о доставке команды или информационного сообщения;

CCT - тип подтверждения (имеет смысл для типов команд CT_COMCONF, CT_MSGCONF, CT_DELIV):

0000 - CC_OK - успешное выполнение, положительный ответ;

0001 - CC_ERROR - обработка завершилась ошибкой;

0010 - CC_ILL - команда не может быть выполнена по причине отсутствия в списке разрешенных (определенных протоколом) команд или отсутствия разрешения на выполнение данной команды;

0011 - CC_DEL - команда успешно удалена;

0100 - CC_NFOUND - команда для удаления не найдена;

0101 - CC_NCONF - успешное выполнение, отрицательный ответ;

0110 - CC_INPROG - команда передана на обработку, но для ее выполнения требуется длительное время (результат выполнения еще не известен);

CID - идентификатор команды, сообщения. Значение из данного поля используется стороной, обрабатывающей/выполняющей команду или сообщение, для создания подтверждения. Подтверждение содержит в поле CID то же значение, что содержалось в самой команде или сообщении при отправке;

SID - идентификатор отправителя (уровня прикладного ПО) данной команды или подтверждения;

ACFE - (Authorization Code Field Exists) битовый флаг, определяющий наличие полей ACL и AC в подзаписи:

1 - поля ACL и AC присутствуют в подзаписи;

0 - поля ACL и AC отсутствуют в подзаписи;

CHSFE - (Charset Field Exists) битовый флаг, определяющий наличие поля CHS в подзаписи:

1 - поле CHS присутствует в подзаписи;

0 - поле CHS отсутствует в подзаписи;

CHS - кодировка символов, используемая в поле CD, содержащем тело команды. При отсутствии данного поля по умолчанию используется кодировка CP-1251. Определены следующие значения поля CHS (десятичный вид):

0 - CP-1251;

1 - IA5;

2 - бинарные данные;

3 - Latin 1;

4 - бинарные данные;

5 - JIS;

6 - Cyrillic;

7 - Latin/Hebrew;

8 - UCS2;

ACL - длина в байтах поля AC, содержащего код авторизации на стороне получателя;

AC - код авторизации, использующийся на принимающей стороне (абонентский терминал), который обеспечивает ограничение доступа на выполнение отдельных команд. Если указанный в данном поле код не совпадает с ожидаемым значением, то в ответ на такую команду или сообщение абонентский терминал отправляет подтверждение с типом CC_ILL;

CD - тело команды, параметры, данные возвращаемые на команду-запрос, использующие кодировку из поля CHS, или значение по умолчанию. Формат команды описан в Таблице N 11. Данное поле имеет нулевую длину (отсутствует) в тех случаях, когда в ответ на команду или сообщение для абонентского терминала не передаются никакие данные.

Таблица N 11. Формат команд терминала

Бит 7 Бит 6 Бит 5 Бит 4 Бит 3 Бит 2 Бит 1 Бит 0 Тип Тип данных Размер, байт
ADR (Address) M USHORT 2
SZ (Size) ACT (Action) M BYTE 1
CCD (Command Code) M USHORT 2
DT (Data) O BINARY 0 ... 65200

где:

ADR - адрес модуля, для которого данная команда предназначена;

SZ - объем памяти для параметра (используется совместно с действием ACT = 3. При добавлении нового параметра в абонентский терминал данное поле определяет, что для нового параметра требуется 2SZ байт памяти в абонентском терминале;

ACT - описание действия, используется в случае типа команды (поле CT = CT_COM подзаписи EGTS_SR_COMMAND_DATA). Поле принимает значение, выбранное из следующих вариантов:

0 - параметры команды. Используется для передачи параметров для команды, определяемой кодом из поля CCD;

1 - запрос значения. Используется для запроса информации, хранящейся в абонентском терминале. Запрашиваемый параметр определяется кодом из поля CCD;

2 - установка значения. Используется для установки нового значения определенному параметру в абонентском терминале. Устанавливаемый параметр определяется кодом из поля CCD, а его значение полем DT;

3 - добавление нового параметра в абонентский терминал. Код нового параметра указывается в поле CCD, его тип в поле SZ, а значение в поле DT;

4 - удаление имеющегося параметра из абонентского терминала. Код удаляемого параметра указывается в поле CCD;

CCD - код команды при ACT = 0 или параметра при ACT = 1 ... 4;

DT - запрашиваемые данные или параметры, необходимые для выполнения команды.

Подтверждение на ранее переданную команду при CT = CT_COMCONF, если с абонентского терминала передается сопутствующая информация, имеет формат, описанный в Таблице N 12. Описанная структура содержится в поле CD (Таблица N 10).

Таблица N 12. Формат подтверждения на команду абонентского терминала

Бит 7 Бит 6 Бит 5 Бит 4 Бит 3 Бит 2 Бит 1 Бит 0 Тип Тип данных Размер, байт
ADR (Address) M USHORT 2
CCD (Command Code) M USHORT 2
DT (Data) O BINARY 0 ... 65200

где:

ADR - адрес модуля, от которого передается подтверждение;

CCD - код команды или параметра, в соответствии с которым передается сопутствующая информация в поле DT;

DT - сопутствующие данные, тип и состав которых определяется значением поля CCD.

4. Использование EGTS_ECALL_SERVICE

4.1. Список и описание команд абонентского терминала и подтверждений, необходимых для реализации услуги экстренного реагирования при авариях, представлены в Таблице N 13.

Таблица N 13. Список команд для абонентского терминала

Название команды Код Тип, количество и предельные значения параметров Описание
EGTS_ECALL_REQ 0x0112 BYTE/0,1 Команда на осуществление экстренного вызова с абонентского терминала. Используется только через SMS. Команда содержит один параметр, который определяет тип события: 0 - ручной вызов; 1 - автоматический вызов
EGTS_ECALL_MSD_REQ 0x0113 BINARY (MID INT, TRANSPORT BYTE) Команда на осуществление повторной передачи МНД. Используется только через SMS. Команда содержит два параметра: MID - идентификатор сообщения запрашиваемого МНД. Если параметр MID = 0, то отправляется новое сообщение; TRANSPORT - тип используемого абонентского терминала при отправке МНД: 0 - любой, на усмотрение абонентского терминала; 1 - через голосовой канал; 2 - через SMS; 3 - через сервис пакетной передачи данных

Подтверждения на команды EGTS_ECALL_REQ и EGTS_ECALL_MSD_REQ, отправленные на абонентский терминал через SMS, не передаются. Признаком успешного прохождения команды до абонентского терминала является уведомление о доставке SMS. Признаком выполнения данных команд является повторный Экстренный вызов для EGTS_ECALL_REQ и повторная передача МНД для EGTS_ECALL_MSD_REQ.