Приказ ФСБ РФ от 30.08.2012 N 440

"Об утверждении Административного регламента Федеральной службы безопасности Российской Федерации по предоставлению государственной услуги по осуществлению лицензирования деятельности по разработке, производству, распространению шифровальных (криптографических) средств, информационных систем и телекоммуникационных систем, защищенных с использованием шифровальных (криптографических) средств, выполнению работ, оказанию услуг в области шифрования информации, техническому обслуживанию шифровальных (криптографических) средств, информационных систем и телекоммуникационных систем, защищенных с использованием шифровальных (криптографических) средств (за исключением случая, если техническое обслуживание шифровальных (криптографических) средств, информационных систем и телекоммуникационных систем, защищенных с использованием шифровальных (криптографических) средств, осуществляется для обеспечения собственных нужд юридического лица или индивидуального предпринимателя)"
Редакция от 30.08.2012 — Документ не действует

Зарегистрировано в Минюсте России 27 сентября 2012 г. N 25563


ФЕДЕРАЛЬНАЯ СЛУЖБА БЕЗОПАСНОСТИ РОССИЙСКОЙ ФЕДЕРАЦИИ

ПРИКАЗ
от 30 августа 2012 г. N 440

ОБ УТВЕРЖДЕНИИ АДМИНИСТРАТИВНОГО РЕГЛАМЕНТА ФЕДЕРАЛЬНОЙ СЛУЖБЫ БЕЗОПАСНОСТИ РОССИЙСКОЙ ФЕДЕРАЦИИ ПО ПРЕДОСТАВЛЕНИЮ ГОСУДАРСТВЕННОЙ УСЛУГИ ПО ОСУЩЕСТВЛЕНИЮ ЛИЦЕНЗИРОВАНИЯ ДЕЯТЕЛЬНОСТИ ПО РАЗРАБОТКЕ, ПРОИЗВОДСТВУ, РАСПРОСТРАНЕНИЮ ШИФРОВАЛЬНЫХ (КРИПТОГРАФИЧЕСКИХ) СРЕДСТВ, ИНФОРМАЦИОННЫХ СИСТЕМ И ТЕЛЕКОММУНИКАЦИОННЫХ СИСТЕМ, ЗАЩИЩЕННЫХ С ИСПОЛЬЗОВАНИЕМ ШИФРОВАЛЬНЫХ (КРИПТОГРАФИЧЕСКИХ) СРЕДСТВ, ВЫПОЛНЕНИЮ РАБОТ, ОКАЗАНИЮ УСЛУГ В ОБЛАСТИ ШИФРОВАНИЯ ИНФОРМАЦИИ, ТЕХНИЧЕСКОМУ ОБСЛУЖИВАНИЮ ШИФРОВАЛЬНЫХ (КРИПТОГРАФИЧЕСКИХ) СРЕДСТВ, ИНФОРМАЦИОННЫХ СИСТЕМ И ТЕЛЕКОММУНИКАЦИОННЫХ СИСТЕМ, ЗАЩИЩЕННЫХ С ИСПОЛЬЗОВАНИЕМ ШИФРОВАЛЬНЫХ (КРИПТОГРАФИЧЕСКИХ) СРЕДСТВ (ЗА ИСКЛЮЧЕНИЕМ СЛУЧАЯ, ЕСЛИ ТЕХНИЧЕСКОЕ ОБСЛУЖИВАНИЕ ШИФРОВАЛЬНЫХ (КРИПТОГРАФИЧЕСКИХ) СРЕДСТВ, ИНФОРМАЦИОННЫХ СИСТЕМ И ТЕЛЕКОММУНИКАЦИОННЫХ СИСТЕМ, ЗАЩИЩЕННЫХ С ИСПОЛЬЗОВАНИЕМ ШИФРОВАЛЬНЫХ (КРИПТОГРАФИЧЕСКИХ) СРЕДСТВ, ОСУЩЕСТВЛЯЕТСЯ ДЛЯ ОБЕСПЕЧЕНИЯ СОБСТВЕННЫХ НУЖД ЮРИДИЧЕСКОГО ЛИЦА ИЛИ ИНДИВИДУАЛЬНОГО ПРЕДПРИНИМАТЕЛЯ)

В соответствии с Федеральным законом от 27 июля 2010 г. N 210-ФЗ "Об организации предоставления государственных и муниципальных услуг" <1>, постановлением Правительства Российской Федерации от 16 мая 2011 г. N 373 "О разработке и утверждении административных регламентов исполнения государственных функций и административных регламентов предоставления государственных услуг" <2> приказываю:

<1> Собрание законодательства Российской Федерации, 2010, N 31, ст. 4179; 2011, N 15, ст. 2038; N 27, ст. 3873, 3880; N 29, ст. 4291; N 30 (ч. I), ст. 4587; N 49 (ч. V), ст. 7061; Российская газета, 2012, 30 июля, N 172.

<2> Собрание законодательства Российской Федерации, 2011, N 22, ст. 3169; N 35, ст. 5092; 2012, N 28, ст. 3908.

1. Утвердить прилагаемый Административный регламент Федеральной службы безопасности Российской Федерации по предоставлению государственной услуги по осуществлению лицензирования деятельности по разработке, производству, распространению шифровальных (криптографических) средств, информационных систем и телекоммуникационных систем, защищенных с использованием шифровальных (криптографических) средств, выполнению работ, оказанию услуг в области шифрования информации, техническому обслуживанию шифровальных (криптографических) средств, информационных систем и телекоммуникационных систем, защищенных с использованием шифровальных (криптографических) средств (за исключением случая, если техническое обслуживание шифровальных (криптографических) средств, информационных систем и телекоммуникационных систем, защищенных с использованием шифровальных (криптографических) средств, осуществляется для обеспечения собственных нужд юридического лица или индивидуального предпринимателя).

2. Признать утратившими силу приказы ФСБ России от 16 марта 2009 г. N 104 <1>, от 16 марта 2009 г. N 105 <2>, от 16 марта 2009 г. N 106 <3> и от 24 июня 2009 г. N 286 <4>, пункты 3 - 5, 7 приложения к приказу ФСБ России от 12 апреля 2010 г. N 173 <5>.

<1> Зарегистрирован Минюстом России 23 апреля 2009 г., регистрационный N 13820.

<2> Зарегистрирован Минюстом России 14 апреля 2009 г., регистрационный N 13753.

<3> Зарегистрирован Минюстом России 16 апреля 2009 г., регистрационный N 13789.

<4> Зарегистрирован Минюстом России 5 августа 2009 г., регистрационный N 14473.

<5> Зарегистрирован Минюстом России 25 мая 2010 г., регистрационный N 17350.

3. Контроль за исполнением настоящего приказа возложить на Центр по лицензированию, сертификации и защите государственной тайны ФСБ России.

Директор
А.БОРТНИКОВ

Приложение
к приказу ФСБ России
от 30 августа 2012 г. N 440

АДМИНИСТРАТИВНЫЙ РЕГЛАМЕНТ
ФЕДЕРАЛЬНОЙ СЛУЖБЫ БЕЗОПАСНОСТИ РОССИЙСКОЙ ФЕДЕРАЦИИ ПО ПРЕДОСТАВЛЕНИЮ ГОСУДАРСТВЕННОЙ УСЛУГИ ПО ОСУЩЕСТВЛЕНИЮ ЛИЦЕНЗИРОВАНИЯ ДЕЯТЕЛЬНОСТИ ПО РАЗРАБОТКЕ, ПРОИЗВОДСТВУ, РАСПРОСТРАНЕНИЮ ШИФРОВАЛЬНЫХ (КРИПТОГРАФИЧЕСКИХ) СРЕДСТВ, ИНФОРМАЦИОННЫХ СИСТЕМ И ТЕЛЕКОММУНИКАЦИОННЫХ СИСТЕМ, ЗАЩИЩЕННЫХ С ИСПОЛЬЗОВАНИЕМ ШИФРОВАЛЬНЫХ (КРИПТОГРАФИЧЕСКИХ) СРЕДСТВ, ВЫПОЛНЕНИЮ РАБОТ, ОКАЗАНИЮ УСЛУГ В ОБЛАСТИ ШИФРОВАНИЯ ИНФОРМАЦИИ, ТЕХНИЧЕСКОМУ ОБСЛУЖИВАНИЮ ШИФРОВАЛЬНЫХ (КРИПТОГРАФИЧЕСКИХ) СРЕДСТВ, ИНФОРМАЦИОННЫХ СИСТЕМ И ТЕЛЕКОММУНИКАЦИОННЫХ СИСТЕМ, ЗАЩИЩЕННЫХ С ИСПОЛЬЗОВАНИЕМ ШИФРОВАЛЬНЫХ (КРИПТОГРАФИЧЕСКИХ) СРЕДСТВ (ЗА ИСКЛЮЧЕНИЕМ СЛУЧАЯ, ЕСЛИ ТЕХНИЧЕСКОЕ ОБСЛУЖИВАНИЕ ШИФРОВАЛЬНЫХ (КРИПТОГРАФИЧЕСКИХ) СРЕДСТВ, ИНФОРМАЦИОННЫХ СИСТЕМ И ТЕЛЕКОММУНИКАЦИОННЫХ СИСТЕМ, ЗАЩИЩЕННЫХ С ИСПОЛЬЗОВАНИЕМ ШИФРОВАЛЬНЫХ (КРИПТОГРАФИЧЕСКИХ) СРЕДСТВ, ОСУЩЕСТВЛЯЕТСЯ ДЛЯ ОБЕСПЕЧЕНИЯ СОБСТВЕННЫХ НУЖД ЮРИДИЧЕСКОГО ЛИЦА ИЛИ ИНДИВИДУАЛЬНОГО ПРЕДПРИНИМАТЕЛЯ)

I. Общие положения

Предмет регулирования регламента

1. Настоящий Административный регламент определяет стандарт предоставления в органах федеральной службы безопасности государственной услуги по осуществлению лицензирования деятельности по разработке, производству, распространению шифровальных (криптографических) средств, информационных систем и телекоммуникационных систем, защищенных с использованием шифровальных (криптографических) средств, выполнению работ, оказанию услуг в области шифрования информации, техническому обслуживанию шифровальных (криптографических) средств, информационных систем и телекоммуникационных систем, защищенных с использованием шифровальных (криптографических) средств (за исключением случая, если техническое обслуживание шифровальных (криптографических) средств, информационных систем и телекоммуникационных систем, защищенных с использованием шифровальных (криптографических) средств, осуществляется для обеспечения собственных нужд юридического лица или индивидуального предпринимателя) (далее - государственная услуга, если не оговорено иное), состав, последовательность, сроки выполнения административных процедур (действий), требования к порядку их выполнения, в том числе особенности выполнения административных процедур (действий) в электронной форме, формы контроля за предоставлением государственной услуги, досудебный (внесудебный) порядок обжалования решений и действий (бездействия) лицензирующих органов <1>, а также их должностных лиц.

<1> Под лицензирующими органами в настоящем Административном регламенте понимаются Центр по лицензированию, сертификации и защите государственной тайны ФСБ России (ЦЛСЗ ФСБ России) и территориальные органы безопасности (за исключением УФСБ России по городу Москве и Московской области).

Круг заявителей

2. В качестве заявителей могут выступать юридические лица и индивидуальные предприниматели, зарегистрированные в установленном порядке на территории Российской Федерации (далее - заявители).

Требования к порядку информирования о предоставлении государственной услуги

3. Информация о территориальных органах безопасности, предоставляющих государственную услугу, почтовых адресах, адресах электронной почты, номерах телефонов, по которым можно получить информацию справочного характера, размещена на официальном сайте ФСБ России в информационно-телекоммуникационной сети Интернет по адресу: http://fsb.ru (далее - сайт ФСБ России) и приведена в приложении N 1 к настоящему Административному регламенту.

Лицензирующие органы осуществляют прием заявителей, а также предоставляют информацию по вопросам предоставления государственной услуги с использованием телефонной связи ежедневно, кроме субботы, воскресенья и нерабочих праздничных дней, в соответствии со следующим графиком:

День недели Часы приема
Понедельник 10.00 - 17.00
Вторник 10.00 - 17.00
Среда 10.00 - 17.00
Четверг 10.00 - 17.00
Пятница 10.00 - 15.45

Перерыв на обед устанавливается регламентом служебного времени лицензирующих органов.

4. Информация о порядке предоставления государственной услуги размещается в федеральной государственной информационной системе "Единый портал государственных и муниципальных услуг (функций)" по адресу: http://gosuslugi.ru (далее - Портал), на сайте ФСБ России <1>, информационных стендах, расположенных в приемной ЦЛСЗ ФСБ России по адресу: г. Москва, ул. Ярцевская, д. 30 и доступных для заявителей местах вестибюлей зданий (помещений) территориальных органов безопасности, предоставляющих государственную услугу.

<1> Указ Президента Российской Федерации от 10 августа 2011 г. N 1075 "Об утверждении перечня информации о деятельности Федеральной службы безопасности Российской Федерации, размещаемой в сети Интернет" (Собрание законодательства Российской Федерации, 2011, N 33, ст. 4918).

5. Справочные телефоны по предоставлению государственной услуги:

(495) 224-70-69 - ФСБ России;

(495) 914-30-73 - ЦЛСЗ ФСБ России.

6. Адрес сайта ЦЛСЗ ФСБ России в информационно-телекоммуникационной сети Интернет http://clsz.fsb.ru.

7. Электронный адрес для направления в ФСБ России электронных обращений по вопросам предоставления государственной услуги fsb@fsb.ru.

8. Информация по вопросам предоставления государственной услуги доводится до заявителя следующими способами:

путем использования услуг почтовой связи;

путем размещения на сайте ЦЛСЗ ФСБ России;

путем размещения на сайте ФСБ России;

путем размещения на Портале;

при личном обращении заявителя в лицензирующие органы;

путем размещения на информационных стендах в помещениях лицензирующих органов;

посредством размещения в средствах массовой информации.

II. Стандарт предоставления государственной услуги

Наименование государственной услуги

9. Государственная услуга по осуществлению лицензирования деятельности по разработке, производству, распространению шифровальных (криптографических) средств, информационных систем и телекоммуникационных систем, защищенных с использованием шифровальных (криптографических) средств, выполнению работ, оказанию услуг в области шифрования информации, техническому обслуживанию шифровальных (криптографических) средств, информационных систем и телекоммуникационных систем, защищенных с использованием шифровальных (криптографических) средств (за исключением случая, если техническое обслуживание шифровальных (криптографических) средств, информационных систем и телекоммуникационных систем, защищенных с использованием шифровальных (криптографических) средств, осуществляется для обеспечения собственных нужд юридического лица или индивидуального предпринимателя).

Наименование органа, предоставляющего государственную услугу

10. Предоставление государственной услуги осуществляет ФСБ России.

11. Непосредственное предоставление государственной услуги осуществляют лицензирующие органы.

12. ЦЛСЗ ФСБ России предоставляет государственную услугу заявителям, зарегистрированным на территории города Москвы и Московской области, планирующим (осуществляющим) выполнение работ, оказание услуг, определенных перечнем выполняемых работ и оказываемых услуг, составляющих лицензируемую деятельность, в отношении шифровальных (криптографических) средств (далее - перечень работ и услуг), являющимся приложением к Положению о лицензировании деятельности по разработке, производству, распространению шифровальных (криптографических) средств, информационных систем и телекоммуникационных систем, защищенных с использованием шифровальных (криптографических) средств, выполнению работ, оказанию услуг в области шифрования информации, техническому обслуживанию шифровальных (криптографических) средств, информационных систем и телекоммуникационных систем, защищенных с использованием шифровальных (криптографических) средств (за исключением случая, если техническое обслуживание шифровальных (криптографических) средств, информационных систем и телекоммуникационных систем, защищенных с использованием шифровальных (криптографических) средств, осуществляется для обеспечения собственных нужд юридического лица или индивидуального предпринимателя), утвержденному постановлением Правительства Российской Федерации от 16 апреля 2012 г. N 313 <1> (далее - Положение), а также заявителям, зарегистрированным на территории иных субъектов Российской Федерации, планирующим (осуществляющим) выполнение работ, оказание услуг, определенных пунктами 1, 4 - 6 и 10 перечня работ и услуг.

<1> Собрание законодательства Российской Федерации, 2012, N 17, ст. 1987.

13. Территориальные органы безопасности предоставляют государственную услугу заявителям, зарегистрированным на территории соответствующего субъекта Российской Федерации, планирующим (осуществляющим) выполнение работ, оказание услуг, определенных пунктами 2, 3, 7 - 9, 11 - 28 перечня работ и услуг.

14. Запрещается требовать от заявителя осуществления действий, в том числе согласований, необходимых для получения государственной услуги и связанных с обращением в иные государственные органы и организации, за исключением получения услуг, включенных в перечни, указанные в части 1 статьи 9 Федерального закона от 27 июля 2010 г. N 210-ФЗ "Об организации предоставления государственных и муниципальных услуг".

Описание результата предоставления государственной услуги

15. Результатами предоставления государственной услуги являются:

предоставление лицензии на право осуществления деятельности по разработке, производству, распространению шифровальных (криптографических) средств, информационных систем и телекоммуникационных систем, защищенных с использованием шифровальных (криптографических) средств, выполнению работ, оказанию услуг в области шифрования информации, техническому обслуживанию шифровальных (криптографических) средств, информационных систем и телекоммуникационных систем, защищенных с использованием шифровальных (криптографических) средств (за исключением случая, если техническое обслуживание шифровальных (криптографических) средств, информационных систем и телекоммуникационных систем, защищенных с использованием шифровальных (криптографических) средств, осуществляется для обеспечения собственных нужд юридического лица или индивидуального предпринимателя) (далее - лицензия);

отказ в предоставлении лицензии;

переоформление лицензии;

прекращение действия лицензии;

предоставление дубликата лицензии и копии лицензии;

предоставление выписки из реестра лицензий.

Сроки предоставления государственной услуги и выдачи (направления) документов, являющихся результатом предоставления государственной услуги

16. В соответствии с Федеральным законом от 4 мая 2011 г. N 99-ФЗ "О лицензировании отдельных видов деятельности" <1> сроки предоставления государственной услуги, включая выдачу (направление) документов, являющихся результатом предоставления государственной услуги, составляют:

<1> Собрание законодательства Российской Федерации, 2011, N 19, ст. 2716; N 30 (ч. I), ст. 4590; N 43, ст. 5971; N 48, ст. 6728; Российская газета, 2012, 30 июля, N 172.

не более сорока пяти рабочих дней со дня приема заявления о предоставлении лицензии и прилагаемых к нему документов, если результатом предоставления государственной услуги является предоставление лицензии;

не более сорока пяти рабочих дней со дня приема заявления о предоставлении лицензии и прилагаемых к нему документов, если результатом предоставления государственной услуги является отказ в предоставлении лицензии;

не более десяти рабочих дней со дня приема заявления о переоформлении лицензии и прилагаемых к нему документов при переоформлении лицензии в случаях реорганизации юридического лица в форме преобразования, изменения его наименования, адреса места нахождения, а также в случаях изменения места жительства, фамилии, имени и (в случае, если имеется) отчества индивидуального предпринимателя, реквизитов документа, удостоверяющего его личность, если результатом предоставления государственной услуги является переоформление лицензии;

не более тридцати рабочих дней со дня приема заявления о переоформлении лицензии и прилагаемых к нему документов при переоформлении лицензии в случаях изменения адресов мест осуществления юридическим лицом или индивидуальным предпринимателем деятельности по разработке, производству, распространению шифровальных (криптографических) средств, информационных систем и телекоммуникационных систем, защищенных с использованием шифровальных (криптографических) средств, выполнению работ, оказанию услуг в области шифрования информации, техническому обслуживанию шифровальных (криптографических) средств, информационных систем и телекоммуникационных систем, защищенных с использованием шифровальных (криптографических) средств (за исключением случая, если техническое обслуживание шифровальных (криптографических) средств, информационных систем и телекоммуникационных систем, защищенных с использованием шифровальных (криптографических) средств, осуществляется для обеспечения собственных нужд юридического лица или индивидуального предпринимателя) (далее - лицензируемая деятельность), перечня выполняемых работ, оказываемых услуг, составляющих лицензируемую деятельность, если результатом предоставления государственной услуги является переоформление лицензии;

не более десяти рабочих дней со дня получения от юридического лица или индивидуального предпринимателя, имеющих лицензию (далее - лицензиат), заявления о прекращении лицензируемой деятельности, если результатом предоставления государственной услуги является прекращение действия лицензии;

три рабочих дня со дня подписания и регистрации лицензии лицензирующим органом при вручении лицензии лицензиату или ее направлении ему заказным почтовым отправлением с уведомлением о вручении;

не более трех рабочих дней со дня получения соответствующего заявления и документа, подтверждающего уплату государственной пошлины за выдачу дубликата, если результатом предоставления государственной услуги является предоставление дубликата лицензии и копии лицензии;

не более пяти рабочих дней со дня поступления заявления о предоставлении выписки из реестра лицензий, если результатом предоставления государственной услуги является предоставление выписки из реестра лицензий.

Перечень нормативных правовых актов, регулирующих отношения, возникающие в связи с предоставлением государственной услуги

17. Предоставление государственной услуги осуществляется в соответствии со следующими нормативными правовыми актами:

Налоговым кодексом Российской Федерации <1>;

<1> Собрание законодательства Российской Федерации, 1998, N 31, ст. 3824; 2000, N 32, ст. 3340.

Законом Российской Федерации от 27 апреля 1993 г. N 4866-1 "Об обжаловании в суд действий и решений, нарушающих права и свободы граждан" <1>;

<1> Российская газета, 1993, 12 мая, N 89; Собрание законодательства Российской Федерации, 1995, N 51, ст. 4970; 2009, N 7, ст. 772.

Законом Российской Федерации от 21 июля 1993 г. N 5485-1 "О государственной тайне" <1>;

<1> Российская газета, 1993, 21 сентября, N 182; Собрание законодательства Российской Федерации, 1997, N 41, ст. 4673; 2003, N 27 (ч. I), ст. 2700; N 46 (ч. II), ст. 4449; 2004, N 27, ст. 2711; N 35, ст. 3607; 2007, N 49, ст. 6055, 6079; 2009, N 29, ст. 3617; 2010, N 47, ст. 6033; 2011, N 30 (ч. I), ст. 4590, 4596; N 46, ст. 6407.

Федеральным законом от 3 апреля 1995 г. N 40-ФЗ "О федеральной службе безопасности" <1>;

<1> Собрание законодательства Российской Федерации, 1995, N 15, ст. 1269; 2000, N 1 (ч. I), ст. 9; N 46, ст. 4537; 2002, N 19, ст. 1794; N 30, ст. 3033; 2003, N 2, ст. 156; N 27 (ч. I), ст. 2700; 2004, N 35, ст. 3607; 2005, N 10, ст. 763; 2006, N 17 (ч. I), ст. 1779; N 31 (ч. I), ст. 3452; 2007, N 28, ст. 3348; N 31, ст. 4008; N 50, ст. 6241; 2008, N 52 (ч. I), ст. 6235; 2010, N 31, ст. 4207; N 42, ст. 5297; 2011, N 1, ст. 32; N 29, ст. 4282; N 30 (ч. I), ст. 4589; N 50, ст. 7366.

Федеральным законом от 27 июля 2006 г. N 149-ФЗ "Об информации, информационных технологиях и о защите информации" <1>;

<1> Собрание законодательства Российской Федерации, 2006, N 31 (ч. I), ст. 3448; 2010, N 31, ст. 4196; 2011, N 15, ст. 2038.

Федеральным законом от 26 июня 2008 г. N 102-ФЗ "Об обеспечении единства измерений" <1>;

<1> Собрание законодательства Российской Федерации, 2008, N 26, ст. 3021; 2011, N 30 (ч. I), ст. 4590; N 49 (ч. I), ст. 7025.

Федеральным законом от 26 декабря 2008 г. N 294-ФЗ "О защите прав юридических лиц и индивидуальных предпринимателей при осуществлении государственного контроля (надзора) и муниципального контроля" <1>;

<1> Собрание законодательства Российской Федерации, 2008, N 52 (ч. I), ст. 6249; 2009, N 18 (ч. I), ст. 2140; N 29, ст. 3601; N 48, ст. 5711; N 52 (ч. I), ст. 6441; 2010, N 17, ст. 1988; N 18, ст. 2142; N 31, ст. 4160, 4193, 4196; N 32, ст. 4298; 2011, N 1, ст. 20; N 17, ст. 2310; N 23, ст. 3263; N 27, ст. 3880; N 30 (ч. I), ст. 4590; N 48, ст. 6728; Российская газета, 2012, 30 июля, N 172.

Федеральным законом от 27 июля 2010 г. N 210-ФЗ "Об организации предоставления государственных и муниципальных услуг";

Федеральным законом от 4 мая 2011 г. N 99-ФЗ "О лицензировании отдельных видов деятельности";

постановлением Правительства Российской Федерации от 16 мая 2011 г. N 373 "О разработке и утверждении административных регламентов исполнения государственных функций и административных регламентов предоставления государственных услуг";

постановлением Правительства Российской Федерации от 6 октября 2011 г. N 826 "Об утверждении типовой формы лицензии" <1>;

<1> Собрание законодательства Российской Федерации, 2011, N 42, ст. 5924.

постановлением Правительства Российской Федерации от 21 ноября 2011 г. N 957 "Об организации лицензирования отдельных видов деятельности" <1>;

<1> Собрание законодательства Российской Федерации, 2011, N 48, ст. 6931; 2012, N 17, ст. 1965.

постановлением Правительства Российской Федерации от 16 апреля 2012 г. N 313 "Об утверждении Положения о лицензировании деятельности по разработке, производству, распространению шифровальных (криптографических) средств, информационных систем и телекоммуникационных систем, защищенных с использованием шифровальных (криптографических) средств, выполнению работ, оказанию услуг в области шифрования информации, техническому обслуживанию шифровальных (криптографических) средств, информационных систем и телекоммуникационных систем, защищенных с использованием шифровальных (криптографических) средств (за исключением случая, если техническое обслуживание шифровальных (криптографических) средств, информационных систем и телекоммуникационных систем, защищенных с использованием шифровальных (криптографических) средств, осуществляется для обеспечения собственных нужд юридического лица или индивидуального предпринимателя)".

Исчерпывающий перечень документов, необходимых для предоставления государственной услуги, подлежащих представлению заявителем

18. Для получения лицензии заявитель представляет (направляет) в лицензирующий орган заявление о предоставлении лицензии согласно приложению N 2 к настоящему Административному регламенту.

Заявитель, обратившийся в лицензирующий орган с заявлением о предоставлении лицензии (далее - соискатель лицензии), также указывает в нем реквизиты (наименование органа (организации), выдавшего документ, дату, номер) следующих документов:

подтверждающих право собственности или иное законное основание на владение и использование помещений, зданий, сооружений и иных объектов по месту осуществления лицензируемой деятельности, права на которые зарегистрированы в Едином государственном реестре прав на недвижимое имущество и сделок с ним;

подтверждающих наличие условий для соблюдения конфиденциальности информации, необходимых для выполнения работ и оказания услуг, определенных Положением, в соответствии с требованиями о соблюдении конфиденциальности информации, установленными Федеральным законом "Об информации, информационных технологиях и о защите информации";

подтверждающих наличие допуска к выполнению работ и оказанию услуг, связанных с использованием сведений, составляющих государственную тайну (при выполнении работ и оказании услуг, указанных в пунктах 1, 4 - 6, 16 и 19 перечня работ и услуг).

К заявлению о предоставлении лицензии прилагаются:

копии учредительных документов юридического лица, засвидетельствованные в нотариальном порядке;

копии правоустанавливающих документов на помещения, здания, сооружения и иные объекты по месту осуществления лицензируемой деятельности, права на которые не зарегистрированы в Едином государственном реестре прав на недвижимое имущество и сделок с ним;

копии внутренних распорядительных документов, подтверждающих наличие условий для соблюдения конфиденциальности информации, необходимых для выполнения работ и оказания услуг, определенных Положением, в соответствии с требованиями о соблюдении конфиденциальности информации, установленными Федеральным законом "Об информации, информационных технологиях и о защите информации";

копии документов, подтверждающих нахождение в штате соискателя лицензии на основной работе сотрудников, определенных подпунктом "д" пункта 6 Положения;

копии документов государственного образца (дипломы, аттестаты, свидетельства) об образовании, переподготовке, повышении квалификации по направлению "Информационная безопасность" в соответствии с Общероссийским классификатором специальностей сотрудников, определенных подпунктом "д" пункта 6 Положения;

копии трудовых книжек сотрудников, определенных подпунктом "д" пункта 6 Положения;

копии должностных инструкций сотрудников, определенных подпунктом "д" пункта 6 Положения;

копии документов, подтверждающих наличие у соискателя лицензии приборов и оборудования, прошедших поверку и калибровку в соответствии с Федеральным законом "Об обеспечении единства измерений", принадлежащих ему на праве собственности или ином законном основании и необходимых для выполнения работ и оказания услуг, указанных в пунктах 1 - 11, 16 - 19 перечня работ и услуг;

опись прилагаемых документов.

19. При намерении лицензиата осуществлять лицензируемую деятельность по адресу места ее осуществления, не указанному в лицензии, в заявлении о переоформлении лицензии (приложение N 2 к настоящему Административному регламенту) дополнительно указываются этот адрес и реквизиты (наименование органа (организации), выдавшего документ, дата, номер) следующих документов:

подтверждающих право собственности или иное законное основание на владение и использование помещений, зданий, сооружений и иных объектов по месту осуществления лицензируемой деятельности;

подтверждающих наличие условий для соблюдения конфиденциальности информации, необходимых для выполнения работ и оказания услуг, определенных Положением, в соответствии с требованиями о соблюдении конфиденциальности информации, установленными Федеральным законом "Об информации, информационных технологиях и о защите информации";

подтверждающих наличие допуска к выполнению работ и оказанию услуг, связанных с использованием сведений, составляющих государственную тайну (при выполнении работ и оказании услуг, указанных в пунктах 1, 4 - 6, 16 и 19 перечня работ и услуг).

20. При намерении лицензиата выполнять новые работы и оказывать новые услуги, составляющие лицензируемую деятельность, в заявлении о переоформлении лицензии (приложение N 2 к настоящему Административному регламенту) дополнительно указываются сведения о работах и услугах, которые лицензиат намерен выполнять и оказывать, о стаже работы в области информационной безопасности сотрудников, определенных подпунктом "д" пункта 6 Положения, а также реквизиты (наименование органа (организации), выдавшего документ, дата, номер) следующих документов:

подтверждающих право собственности или иное законное основание на владение и использование помещений, зданий, сооружений и иных объектов по месту осуществления лицензируемой деятельности;

подтверждающих наличие условий для соблюдения конфиденциальности информации, необходимых для выполнения работ и оказания услуг, определенных Положением, в соответствии с требованиями о соблюдении конфиденциальности информации, установленными Федеральным законом "Об информации, информационных технологиях и о защите информации";

документов государственного образца (дипломы, аттестаты, свидетельства) об образовании, переподготовке, повышении квалификации по направлению "Информационная безопасность" в соответствии с Общероссийским классификатором специальностей сотрудников, определенных подпунктом "д" пункта 6 Положения;

должностных инструкций сотрудников, определенных подпунктом "д" пункта 6 Положения;

подтверждающих наличие у соискателя лицензии приборов и оборудования, прошедших поверку и калибровку в соответствии с Федеральным законом "Об обеспечении единства измерений", принадлежащих ему на праве собственности или ином законном основании и необходимых для выполнения работ и оказания услуг, указанных в пунктах 1 - 11, 16 - 19 перечня работ и услуг;

подтверждающих наличие допуска к выполнению работ и оказанию услуг, связанных с использованием сведений, составляющих государственную тайну, при выполнении работ и оказании услуг, указанных в пунктах 1, 4 - 6, 16 и 19 перечня работ и услуг.

21. Не позднее чем за пятнадцать календарных дней до дня фактического прекращения лицензируемой деятельности лицензиат, имеющий намерение прекратить лицензируемую деятельность, обязан представить или направить в лицензирующий орган заказным почтовым отправлением с уведомлением о вручении заявление о прекращении лицензируемой деятельности (приложение N 2 к настоящему Административному регламенту).

22. Для получения дубликата или копии лицензии лицензиат направляет в лицензирующий орган заявление о предоставлении дубликата или копии лицензии (приложение N 2 к настоящему Административному регламенту).

23. Для получения сведений о конкретной лицензии заявитель направляет в лицензирующий орган заявление о предоставлении таких сведений (приложение N 2 к настоящему Административному регламенту).

Исчерпывающий перечень документов, необходимых в соответствии с нормативными правовыми актами для предоставления государственной услуги, которые находятся в распоряжении государственных органов, органов местного самоуправления и иных органов, участвующих в предоставлении государственной услуги, которые заявитель вправе представить

24. К заявлению о предоставлении (переоформлении) лицензии соискатель вправе приложить по собственной инициативе следующие документы:

документ, подтверждающий внесение заявителем платы за предоставление государственной услуги (требование применяется с 1 января 2013 г.);

документы, подтверждающие право собственности или иное законное основание на владение и использование помещений, зданий, сооружений и иных объектов по месту осуществления лицензируемой деятельности, права на которые зарегистрированы в Едином государственном реестре прав на недвижимое имущество и сделок с ним;

документ, подтверждающий наличие условий для соблюдения конфиденциальности информации, необходимых для выполнения работ и оказания услуг, определенных Положением, в соответствии с требованиями о соблюдении конфиденциальности информации, установленными Федеральным законом "Об информации, информационных технологиях и о защите информации";

документ, подтверждающий наличие допуска к выполнению работ и оказанию услуг, связанных с использованием сведений, составляющих государственную тайну (при выполнении работ и оказании услуг, указанных в пунктах 1, 4 - 6, 16 и 19 перечня работ и услуг).

Если указанные в настоящем пункте документы не представлены заявителем по собственной инициативе, содержащиеся в указанных документах сведения запрашиваются лицензирующими органами, в том числе с использованием единой системы межведомственного электронного взаимодействия, в иных государственных органах либо организациях в соответствии с нормативными правовыми актами Российской Федерации, в распоряжении которых соответствующие сведения находятся.

Непредставление заявителем указанных в настоящем пункте документов не является основанием для отказа заявителю в предоставлении государственной услуги.

Запрещается требовать от заявителя представления документов и информации, в том числе подтверждающих внесение заявителем платы за предоставление государственной услуги, которые находятся в распоряжении лицензирующих органов и иных государственных органов либо организаций в соответствии с нормативными правовыми актами Российской Федерации, за исключением документов, включенных в определенный частью 6 статьи 7 Федерального закона "Об организации предоставления государственных и муниципальных услуг" перечень документов. Заявитель вправе представить указанные документы и информацию по собственной инициативе.

Исчерпывающий перечень оснований для отказа в приеме документов, необходимых для предоставления государственной услуги

25. Оснований для отказа в приеме документов, необходимых для предоставления государственной услуги, законодательством Российской Федерации не предусмотрено.

Исчерпывающий перечень оснований для приостановления или отказа в предоставлении государственной услуги

26. Оснований для приостановления предоставления государственной услуги законодательством Российской Федерации не предусмотрено.

27. Основаниями для отказа в предоставлении, переоформлении лицензии являются:

наличие в представленных соискателем лицензии заявлении о предоставлении (переоформлении) лицензии и (или) прилагаемых к нему документах недостоверной или искаженной информации;

установленное в ходе проверки несоответствие соискателя лицензии лицензионным требованиям.

Перечень услуг, которые являются необходимыми и обязательными для предоставления государственной услуги, в том числе сведения о документе (документах), выдаваемом (выдаваемых) организациями, участвующими в предоставлении государственной услуги

28. Других услуг, которые являются необходимыми и обязательными для предоставления данной государственной услуги, законодательством Российской Федерации не предусмотрено.

29. Другие организации в предоставлении государственной услуги не участвуют.

Порядок, размер и основания взимания государственной пошлины или платы, взимаемой за предоставление государственной услуги

30. За предоставление государственной услуги взимается государственная пошлина в соответствии с подпунктом 92 пункта 1 статьи 333.33 Налогового кодекса Российской Федерации в следующих размерах:

предоставление лицензии - 2600 рублей;

переоформление лицензии в связи с внесением дополнений в сведения об адресах мест осуществления лицензируемого вида деятельности, о выполняемых работах и об оказываемых услугах в составе лицензируемого вида деятельности - 2600 рублей;

переоформление лицензии в других случаях - 200 рублей;

выдача дубликата лицензии - 200 рублей.

Сведения из реестра лицензий предоставляются безвозмездно.

Максимальный срок ожидания в очереди

31. Максимальные сроки ожидания в очереди при подаче заявления о предоставлении лицензии, заявления о переоформлении лицензии, заявления о прекращении лицензируемой деятельности, заявления о предоставлении дубликата или копии лицензии или заявления о предоставлении выписки из реестра лицензий (далее - заявление, если не оговорено иное) и при личном получении результата предоставления государственной услуги не должны превышать пятнадцати минут.

Срок и порядок регистрации заявления, в том числе в электронной форме

32. Поступившее заявление, в том числе в электронной форме, регистрируется в день его поступления в лицензирующий орган.

33. Регистрация заявлений осуществляется секретариатами лицензирующих органов в соответствии с установленными правилами делопроизводства.

Требования к помещениям, в которых предоставляется государственная услуга, месту ожидания и приема заявителей, размещению и оформлению визуальной, текстовой и мультимедийной информации о порядке предоставления государственной услуги

34. На здании рядом с входом в помещение приема и выдачи документов должна быть размещена информационная табличка (вывеска), содержащая следующую информацию:

наименование лицензирующего органа, предоставляющего государственную услугу;

режим работы.

Фасад здания должен быть оборудован осветительными приборами, позволяющими посетителям ознакомиться с информационными табличками.

35. Помещения, в которых предоставляется государственная услуга, места ожидания и приема заявителей в части объемно-планировочных и конструктивных решений, освещения, пожарной безопасности, инженерного оборудования должны соответствовать требованиям нормативных документов, действующих на территории Российской Федерации.

36. В местах ожидания и приема устанавливаются стулья (кресельные секции, кресла) для заявителей, выделяется место для оформления документов, предусматривающее столы (стойки) с бланками заявлений и канцелярскими принадлежностями.

37. В помещениях, предназначенных для осуществления приема заявителей, должны быть предусмотрены места для раскладки документов.

Показатели доступности и качества государственной услуги

38. Основным показателем доступности и качества государственной услуги является оказание государственной услуги в соответствии с требованиями, установленными законодательством Российской Федерации.

39. Доступность и качество государственной услуги оценивается по следующим показателям:

степени информированности граждан о порядке предоставления государственной услуги (доступности информации о государственной услуге, возможности выбора способа получения информации);

возможности выбора заявителем формы обращения за предоставлением государственной услуги;

предоставлению государственной услуги в срок и в соответствии со стандартом ее предоставления, установленным настоящим Административным регламентом.

Иные требования, в том числе учитывающие особенности предоставления государственной услуги в многофункциональных центрах предоставления государственных и муниципальных услуг

40. Предоставление государственной услуги в многофункциональных центрах предоставления государственных и муниципальных услуг законодательством Российской Федерации не предусмотрено.

III. Состав, последовательность и сроки выполнения административных процедур, требования к порядку их выполнения, в том числе особенности выполнения административных процедур в электронной форме

Исчерпывающий перечень административных процедур

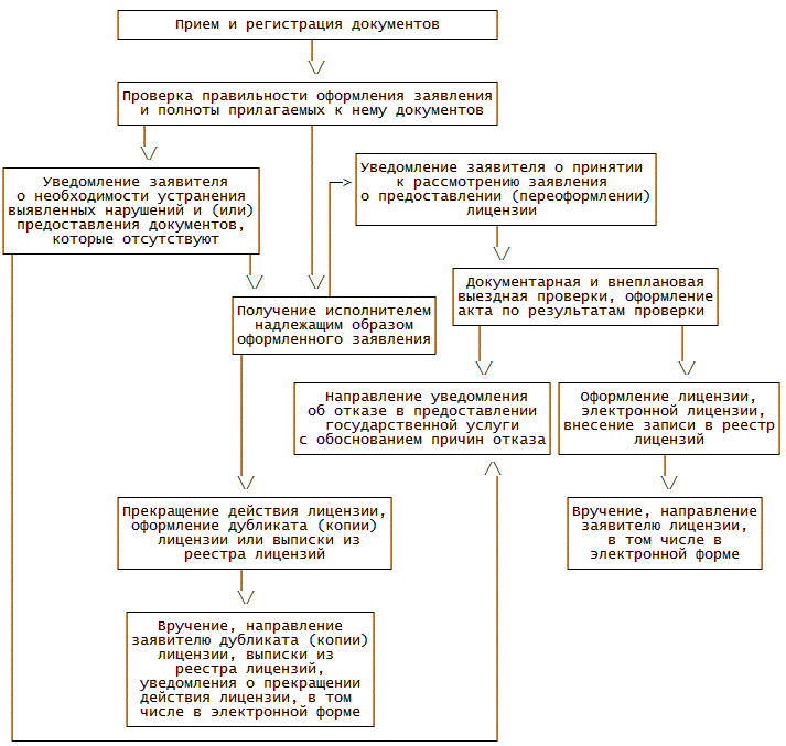
41. Предоставление государственной услуги включает в себя следующие административные процедуры:

прием и регистрацию документов;

проверку правильности оформления заявления и полноты прилагаемых к нему документов;

предоставление лицензии или отказ в предоставлении лицензии;

переоформление лицензии;

прекращение действия лицензии;

предоставление дубликата или копии лицензии, выписки из реестра лицензий.

Блок-схема предоставления государственной услуги приведена в приложении N 3 к настоящему Административному регламенту.

Прием и регистрация документов

42. Основанием для начала административной процедуры является предоставление заявителем в соответствующий лицензирующий орган заявления.

43. Заявление представляется заявителем в лицензирующий орган непосредственно, направляется заказным почтовым отправлением с уведомлением о вручении или в форме электронного документа, подписанного электронной подписью.

44. Заявление принимается лицензирующим органом по описи, копия которой с отметкой о дате приема указанного заявления в день приема вручается заявителю или направляется ему заказным почтовым отправлением с уведомлением о вручении.

45. В случае если в заявлении указывается на необходимость предоставления государственной услуги в электронной форме, лицензирующий орган направляет заявителю в форме электронного документа, подписанного электронной подписью, копию описи с отметкой о дате приема указанного заявления.

46. Поступившее в лицензирующий орган заявление подлежит регистрации должностным лицом, наделенным полномочиями по регистрации заявлений (далее - регистратор), в течение одного рабочего дня.

47. Регистратор вносит в журнал учета входящих документов запись о регистрации заявления, которая содержит:

входящий номер и дату приема заявления;

исходящий номер и дату подписи заявления;

данные о заявителе (сокращенное наименование для юридического лица, фамилию и инициалы для индивидуального предпринимателя);

краткое содержание заявления;

номер экземпляра заявления;

количество листов заявления.

48. Зарегистрированное заявление передается регистратором руководителю лицензирующего органа.

49. Руководитель лицензирующего органа в течение одного рабочего дня определяет лицо, уполномоченное рассматривать заявление (далее - исполнитель), и возвращает заявление регистратору.

50. Исполнитель в течение одного рабочего дня получает заявление под роспись в журнале учета входящих документов.

Проверка правильности оформления заявления и полноты прилагаемых к нему документов

51. Основанием для начала административной процедуры является получение исполнителем заявления.

52. Исполнитель проверяет правильность заполнения заявления и наличие документов (сведений), указанных в пунктах 18 - 20 настоящего Административного регламента.

В случае если в представленных заявителем документах отсутствуют документы, указанные в пункте 24 настоящего Административного регламента, исполнитель в срок, не превышающий двух рабочих дней со дня регистрации письменного обращения заявителя, формирует запрос в иные государственные органы либо организации, в распоряжении которых соответствующие сведения находятся.

В случае самостоятельного представления заявителем указанных в пункте 24 настоящего Административного регламента документов копии данных документов или содержащиеся в них сведения в рамках межведомственного электронного взаимодействия не запрашиваются.

53. В случае если заявление о предоставлении (переоформлении) лицензии оформлено с нарушением требований, установленных частью 1 статьи 13 или частью 12 статьи 18 Федерального закона "О лицензировании отдельных видов деятельности", и (или) документы, указанные в пункте 18 настоящего Административного регламента, представлены не в полном объеме, в течение трех рабочих дней со дня приема заявления о предоставлении (переоформлении) лицензии исполнитель готовит уведомление о необходимости устранения в тридцатидневный срок выявленных нарушений и (или) представления документов, которые отсутствуют, докладывает его руководителю лицензирующего органа и после подписания вручает заявителю или направляет такое уведомление заказным почтовым отправлением с уведомлением о вручении или в форме электронного документа, подписанного электронной подписью.

54. В случае непредставления заявителем в тридцатидневный срок надлежащим образом оформленного заявления о предоставлении (переоформлении) лицензии и (или) в полном объеме прилагаемых к нему документов ранее представленное заявление о предоставлении (переоформлении) лицензии и прилагаемые к нему документы подлежат возврату исполнителем заявителю.

55. В течение трех рабочих дней со дня представления надлежащим образом оформленного заявления о предоставлении (переоформлении) лицензии и в полном объеме прилагаемых к нему документов исполнитель готовит заявителю уведомление о принятии к рассмотрению заявления о предоставлении (переоформлении) лицензии и прилагаемых к нему документов, докладывает его руководителю лицензирующего органа и после подписания вручает заявителю или направляет такое уведомление заказным почтовым отправлением с уведомлением о вручении или в форме электронного документа, подписанного электронной подписью.

Предоставление лицензии или отказ в предоставлении лицензии

56. Основанием начала административной процедуры является вручение заявителю или направление ему уведомления о принятии к рассмотрению заявления о предоставлении лицензии и прилагаемых к нему документов.

57. Срок исполнения административной процедуры не может превышать сорока пяти рабочих дней со дня приема заявления о предоставлении лицензии и прилагаемых к нему документов.

58. В отношении заявителя, представившего заявление о предоставлении лицензии, в случаях, предусмотренных статьей 13 Федерального закона "О лицензировании отдельных видов деятельности", лицензирующим органом проводятся документарная и внеплановая выездная проверки без согласования в установленном порядке с органом прокуратуры.

59. Документарная и внеплановая выездная проверки заявителя проводятся исполнителем на основании приказа (распоряжения) лицензирующего органа и в порядке, определенном статьей 19 Федерального закона "О лицензировании отдельных видов деятельности".

60. При документарной проверке исполнитель проверяет полноту и достоверность сведений о заявителе, содержащихся в заявлении, их соответствие сведениям, содержащимся в Едином государственном реестре юридических лиц, Едином государственном реестре индивидуальных предпринимателей и других федеральных информационных ресурсах, а также соответствие заявителя следующим лицензионным требованиям:

наличие у заявителя права собственности или иного законного основания на владение и использование помещений, сооружений, технологического, испытательного, контрольно-измерительного оборудования и иных объектов, необходимых для осуществления лицензируемой деятельности;

наличие у заявителя допуска к выполнению работ и оказанию услуг, связанных с использованием сведений, составляющих государственную тайну (при выполнении работ и оказании услуг, указанных в пунктах 1, 4 - 6, 16 и 19 перечня работ и услуг);

наличие в штате у заявителя квалифицированного персонала;

наличие у заявителя приборов и оборудования, прошедших поверку и калибровку в соответствии с Федеральным законом "Об обеспечении единства измерений", принадлежащих ему на праве собственности или ином законном основании и необходимых для выполнения работ и оказания услуг, указанных в пунктах 1 - 11, 16 - 19 перечня работ и услуг;

представление заявителем в лицензирующий орган перечня шифровальных (криптографических) средств, в том числе иностранного производства, не имеющих сертификата ФСБ России, технической документации, определяющей состав, характеристики и условия эксплуатации этих средств, и (или) образцов шифровальных (криптографических) средств;

использование заявителем предназначенных для осуществления лицензируемой деятельности программ для электронных вычислительных машин и баз данных, принадлежащих заявителю на праве собственности или ином законном основании.

61. При внеплановой выездной проверке исполнитель проверяет соответствие заявителя следующим лицензионным требованиям:

выполнение заявителем при осуществлении лицензируемой деятельности требований по обеспечению информационной безопасности, устанавливаемых в соответствии со статьями 11.2 и 13 Федерального закона "О федеральной службе безопасности";

наличие у заявителя условий для соблюдения конфиденциальности информации, необходимых для выполнения работ и оказания услуг, составляющих лицензируемую деятельность, в соответствии с требованиями о соблюдении конфиденциальности информации, установленными Федеральным законом "Об информации, информационных технологиях и о защите информации";

наличие у заявителя приборов и оборудования, прошедших поверку и калибровку в соответствии с Федеральным законом "Об обеспечении единства измерений", принадлежащих ему на праве собственности или ином законном основании и необходимых для выполнения работ и оказания услуг, указанных в пунктах 1 - 11, 16 - 19 перечня работ и услуг;

использование заявителем предназначенных для осуществления лицензируемой деятельности программ для электронных вычислительных машин и баз данных, принадлежащих заявителю на праве собственности или ином законном основании.

62. По результатам проверки исполнитель составляет акт проверки возможности выполнения заявителем лицензионных требований в одном экземпляре, в котором должен содержаться вывод о предоставлении лицензии или об отказе в предоставлении лицензии. Акт докладывается исполнителем на утверждение руководителю лицензирующего органа или его заместителю.

63. В случае соответствия заявителя лицензионным требованиям, а также отсутствия в представленных заявителем заявлении и (или) прилагаемых к нему документах недостоверной или искаженной информации руководством лицензирующего органа принимается решение о предоставлении лицензии, после чего исполнитель готовит проект приказа (распоряжения) о предоставлении лицензии и лицензию и передает их на подпись руководителю лицензирующего органа.

64. Приказ (распоряжение) о предоставлении лицензии и лицензия одновременно подписываются руководителем лицензирующего органа и регистрируются исполнителем в реестре лицензий.

65. В течение трех рабочих дней после дня подписания лицензии руководителем лицензирующего органа и внесения исполнителем соответствующей записи в реестр лицензий она вручается заявителю или направляется ему заказным почтовым отправлением с уведомлением о вручении или в форме электронного документа, подписанного электронной подписью.

66. В случае принятия руководством лицензирующего органа решения об отказе в предоставлении лицензии исполнитель готовит приказ (распоряжение) об отказе в предоставлении лицензии и передает его на подпись руководителю лицензирующего органа.

67. Основаниями для отказа в предоставлении лицензии являются:

наличие в представленных заявителем заявлении и (или) прилагаемых к нему документах недостоверной или искаженной информации;

установленное в ходе проверки несоответствие заявителя лицензионным требованиям.

68. Исполнитель готовит уведомление об отказе в предоставлении лицензии с мотивированным обоснованием причин отказа и со ссылкой на конкретные положения нормативных правовых актов и иных документов, являющихся основанием такого отказа, или, если причиной отказа является установленное в ходе проверки несоответствие соискателя лицензии лицензионным требованиям, реквизиты акта проверки соискателя лицензии, передает его на подпись руководителю лицензирующего органа и после подписания в течение трех рабочих дней после дня издания приказа (распоряжения) об отказе в предоставлении лицензии вручает его соискателю лицензии или направляет ему заказным почтовым отправлением с уведомлением о вручении или в форме электронного документа, подписанного электронной подписью.

Переоформление лицензии

69. Основанием начала административной процедуры является вручение заявителю или направление ему уведомления о принятии к рассмотрению заявления о переоформлении лицензии.

70. Срок исполнения административной процедуры не может превышать десяти рабочих дней со дня приема заявления о переоформлении лицензии (в случаях реорганизации юридического лица в форме преобразования, изменения его наименования, адреса места нахождения, а также в случаях изменения места жительства, фамилии, имени и (в случае, если имеется) отчества индивидуального предпринимателя, реквизитов документа, удостоверяющего его личность).

71. Срок исполнения административной процедуры не может превышать тридцати рабочих дней со дня приема заявления о переоформлении лицензии (в случаях изменения адресов мест осуществления заявителем лицензируемой деятельности, перечня выполняемых работ, оказываемых услуг, составляющих лицензируемую деятельность).

72. Документарная и внеплановая выездная проверки заявителя проводятся исполнителем на основании приказа (распоряжения) лицензирующего органа в соответствии со статьей 18 Федерального закона "О лицензировании отдельных видов деятельности", пунктами 60 и 61 настоящего Административного регламента и в порядке, определенном статьей 19 указанного Федерального закона. Переоформление лицензии, а также вручение лицензии заявителю осуществляются в порядке, определенном пунктами 62 - 68 настоящего Административного регламента.

73. При подаче заявителем заявления о переоформлении лицензии в случаях реорганизации юридического лица в форме преобразования, изменения его наименования, адреса места нахождения, а также в случаях изменения места жительства, фамилии, имени и (в случае, если имеется) отчества индивидуального предпринимателя, реквизитов документа, удостоверяющего его личность, исполнитель проводит только документарную проверку в соответствии с пунктом 60 настоящего Административного регламента.

Прекращение действия лицензии

74. Основанием начала административной процедуры является поступление к исполнителю надлежащим образом оформленного заявления о прекращении лицензируемой деятельности.

75. Срок исполнения административной процедуры не может превышать десяти рабочих дней со дня приема заявления о прекращении лицензируемой деятельности.

76. Исполнитель готовит проект приказа (распоряжения) о прекращении действия лицензии и передает его на подпись руководителю лицензирующего органа.

77. Приказ (распоряжение) о прекращении действия лицензии подписывается руководителем лицензирующего органа и регистрируется исполнителем в реестре лицензий.

78. Исполнителем готовится уведомление о прекращении действия лицензии, которое подписывается руководителем лицензирующего органа и в течение трех рабочих дней после дня подписания и регистрации приказа (распоряжения) лицензирующего органа о прекращении действия лицензии вручается заявителю или направляется ему заказным почтовым отправлением с уведомлением о вручении или в форме электронного документа, подписанного электронной подписью.

Предоставление дубликата или копии лицензии, выписки из реестра лицензий

79. Основанием начала административной процедуры является поступление к исполнителю надлежащим образом оформленного заявления о предоставлении дубликата или копии лицензии, выписки из реестра лицензий.

80. Срок исполнения административной процедуры не может превышать трех рабочих дней со дня приема заявления о предоставлении дубликата или копии лицензии.

81. Срок исполнения административной процедуры не может превышать пяти рабочих дней со дня приема заявления о предоставлении выписки из реестра лицензий.

82. Исполнитель готовит дубликат или копию лицензии, выписку из реестра лицензий и передает их на подпись руководителю лицензирующего органа.

83. Дубликат лицензии регистрируется исполнителем в реестре лицензий.

84. В течение трех рабочих дней после дня подписания дубликат или копия лицензии либо выписка из реестра лицензий вручается исполнителем лицензиату или направляется ему заказным почтовым отправлением с уведомлением о вручении или в форме электронного документа, подписанного электронной подписью.

IV. Формы контроля за предоставлением государственной услуги

Порядок осуществления текущего контроля за соблюдением и исполнением ответственными должностными лицами положений настоящего Административного регламента и иных нормативных правовых актов, устанавливающих требования к предоставлению государственной услуги, а также за принятием ими решений

85. Текущий контроль за соблюдением последовательности действий, определенных настоящим Административным регламентом, осуществляется постоянно руководством ЦЛСЗ ФСБ России и территориальных органов безопасности.

86. Для текущего контроля используются сведения, полученные в базах данных, служебная корреспонденция органов федеральной службы безопасности, устная и письменная информация исполнителей.

87. О случаях и причинах нарушения сроков и содержания административных процедур исполнители немедленно информируют своих непосредственных руководителей, а также осуществляют срочные меры по устранению нарушений.

Порядок и периодичность осуществления плановых и внеплановых проверок полноты и качества предоставления государственной услуги, в том числе порядок и формы контроля за полнотой и качеством предоставления государственной услуги

88. Проверки могут быть плановыми и внеплановыми.

89. Плановые проверки лицензирующих органов проводятся комиссией ЦЛСЗ ФСБ России в соответствии с планом работы ЦЛСЗ ФСБ России.

90. Периодичность проведения плановых проверок устанавливается руководством ЦЛСЗ ФСБ России.

91. Внеплановые проверки лицензирующих органов проводятся по решению руководства ФСБ России.

92. В ходе проверок проверяется и оценивается комплекс вопросов, касающихся предоставления государственной услуги, в том числе:

полнота и законность исполнения требований законодательных и иных нормативных правовых актов Российской Федерации, регламентирующих предоставление государственной услуги;

качество актов проверок и предписаний по устранению нарушений;

состояние контроля за выполнением выданных предписаний по устранению нарушений;

наличие и порядок ведения лицензионных дел;

полнота использования полномочий, предоставленных территориальным органам безопасности;

статистика по жалобам и заявлениям юридических и физических лиц.

93. По результатам плановой проверки составляется акт, который представляется на утверждение начальнику ЦЛСЗ ФСБ России.

94. По результатам внеплановой проверки составляется акт, который представляется на утверждение должностному лицу, принявшему решение о проведении внеплановой проверки.

Ответственность должностных лиц лицензирующих органов за решения и действия (бездействие), принимаемые (осуществляемые) ими в ходе предоставления государственной услуги

95. За нарушения положений настоящего Административного регламента виновные должностные лица привлекаются к ответственности в соответствии с законодательством Российской Федерации.

Положения, характеризующие требования к порядку и формам контроля за предоставлением государственной услуги, в том числе со стороны граждан, их объединений и организаций

96. Граждане, их объединения и организации могут контролировать предоставление государственной услуги путем получения информации по телефону, письменным обращениям, электронной почте, на сайте ФСБ России и через Портал.

97. Основные положения, характеризующие требования к порядку и формам контроля за исполнением настоящего Административного регламента, в том числе со стороны граждан, их объединений и организаций, устанавливаются и определяются в соответствии с федеральными законами, а также иными нормативными правовыми актами Российской Федерации.

V. Досудебный (внесудебный) порядок обжалования решений и действий (бездействия) лицензирующих органов и их должностных лиц, предоставляющих государственную услугу

98. Заявитель имеет право подать жалобу на решение и (или) действие (бездействие) лицензирующих органов и (или) их должностных лиц при предоставлении государственной услуги (далее - жалоба).

99. Заявитель может обратиться с жалобой в лицензирующий орган по основаниям и в порядке, определенным статьями 11.1 и 11.2 Федерального закона "Об организации предоставления государственных и муниципальных услуг", в том числе в следующих случаях:

нарушение срока регистрации заявления;

нарушение срока предоставления государственной услуги;

требование у заявителя документов, не предусмотренных нормативными правовыми актами Российской Федерации для предоставления государственной услуги;

отказ в приеме документов, предоставление которых предусмотрено нормативными правовыми актами Российской Федерации для предоставления государственной услуги;

отказ в предоставлении государственной услуги, если основания отказа не предусмотрены федеральными законами и принятыми в соответствии с ними иными нормативными правовыми актами Российской Федерации;

требование с заявителя при предоставлении государственной услуги платы, не предусмотренной нормативными правовыми актами Российской Федерации;

отказ лицензирующего органа, должностного лица лицензирующего органа в исправлении допущенных опечаток и ошибок в выданных в результате предоставления государственной услуги документах либо нарушение установленного срока таких исправлений.

100. Жалоба может быть направлена в лицензирующий орган. Жалоба на решения, принятые руководителем лицензирующего органа, может быть направлена в ФСБ России. Жалоба рассматривается должностным лицом лицензирующего органа либо ФСБ России, наделенным полномочиями по рассмотрению жалоб.

101. Жалоба подается в лицензирующий орган либо в ФСБ России в письменной форме на бумажном носителе либо в электронном виде.

102. Жалоба может быть направлена по почте, с использованием информационно-телекоммуникационной сети Интернет, сайта ЦЛСЗ ФСБ России, сайта ФСБ России, Портала, а также принята при личном приеме заявителя.

103. Жалоба должна содержать:

сведения о должностном лице лицензирующего органа, решение и действие (бездействие) которого обжалуется;

фамилию, имя, отчество (последнее - при наличии), сведения о месте жительства заявителя, а также номер (номера) контактного телефона, адрес (адреса) электронной почты (при наличии) и почтовый адрес, по которым должен быть направлен ответ заявителю;

сведения об обжалуемых решениях и действиях (бездействии) лицензирующего органа, должностного лица лицензирующего органа;

доводы, на основании которых заявитель не согласен с решением и действием (бездействием) лицензирующего органа, должностного лица лицензирующего органа. Заявителем могут быть представлены документы (при наличии), подтверждающие доводы заявителя, либо их копии.

104. Поступившая в лицензирующий орган или ФСБ России жалоба подлежит рассмотрению в течение пятнадцати рабочих дней со дня ее регистрации, а в случае обжалования отказа лицензирующего органа, должностного лица лицензирующего органа в приеме документов у заявителя либо в исправлении допущенных опечаток и ошибок или в случае обжалования нарушения установленного срока таких исправлений - в течение пяти рабочих дней со дня ее регистрации.

105. Оснований для приостановления рассмотрения жалобы законодательством Российской Федерации не предусмотрено.

106. По результатам рассмотрения жалобы лицензирующий орган или ФСБ России принимает одно из следующих решений:

удовлетворяет жалобу, в том числе в форме отмены принятого решения, исправления допущенных лицензирующим органом опечаток и ошибок в выданных в результате предоставления государственной услуги документах, возврата заявителю денежных средств, взимание которых не предусмотрено нормативными правовыми актами Российской Федерации, а также в иных формах;

отказывает в удовлетворении жалобы.

107. Не позднее дня, следующего за днем принятия решения, заявителю в письменной форме или по желанию заявителя в электронной форме направляется мотивированный ответ о результатах рассмотрения жалобы.

108. В случае установления в ходе или по результатам рассмотрения жалобы признаков состава административного правонарушения или преступления должностное лицо, наделенное полномочиями по рассмотрению жалоб, незамедлительно направляет имеющиеся материалы в органы прокуратуры.

109. Обжалование решения лицензирующего органа или ФСБ России, принятого по жалобе, осуществляется в соответствии с Федеральным законом от 2 мая 2006 г. N 59-ФЗ "О порядке рассмотрения обращений граждан Российской Федерации" <1>.

<1> Собрание законодательства Российской Федерации, 2006, N 19, ст. 2060; 2010, N 27, ст. 3410; N 31, ст. 4196.

110. Заявитель имеет право на получение информации и документов, необходимых для обоснования и рассмотрения жалобы.

111. Информация о порядке подачи и рассмотрения жалобы доводится до заявителя следующими способами:

путем использования услуг почтовой связи;

путем размещения на сайте ЦЛСЗ ФСБ России;

путем размещения на сайте ФСБ России;

путем размещения на Портале;

при личном обращении в лицензирующий орган;

посредством телефонной связи.

Приложение N 1
к Административному регламенту
(п. 3)

ПЕРЕЧЕНЬ
ТЕРРИТОРИАЛЬНЫХ ОРГАНОВ БЕЗОПАСНОСТИ, ПРЕДОСТАВЛЯЮЩИХ ГОСУДАРСТВЕННУЮ УСЛУГУ

N п/п Наименование Место нахождения и почтовый адрес Справочный телефон Электронная почта
1 2 3 4 5
1 УФСБ России по Республике Адыгея 385000, г. Майкоп, ул. Краснооктябрьская, д. 28 8(8772) 52-85-29 -
2 УФСБ России по Республике Алтай 649000, г. Горно-Алтайск, ул. Комсомольская, д. 25 8(38822) 2-21-60 altay@fsb.ru
3 УФСБ России по Республике Башкортостан 450000, г. Уфа, ул. Крупской, д. 19 8(347) 272-99-44 ufsbrb@fsb.ru
4 УФСБ России по Республике Бурятия 670000, г. Улан-Удэ, ул. Сухэ-Батора, д. 11 8(3012) 21-24-69 8(3012) 21-05-42 -
5 УФСБ России по Республике Дагестан 367000, г. Махачкала, пр-т Расула Гамзатова, д. 7 8(8722) 98-08-08 -
6 УФСБ России по Республике Ингушетия 386101, г. Магас, ул. Горчханова, д. 9 8(8734) 55-16-54 ingushetia@fsb.ru
7 УФСБ России по Кабардино-Балкарской Республике 360000, г. Нальчик, пр-т Ленина, д. 4 8(8662) 48-17-60 -
8 УФСБ России по Республике Калмыкия 358000, г. Элиста, ул. Клыкова, д. 31 8(84722) 3-52-19 8(84722) 4-00-18 kalm@fsb.ru
9 УФСБ России по Карачаево-Черкесской Республике 369000, г. Черкесск, ул. Советская, д. 85 8(8782) 26-28-11 ukchr@fsb.ru
10 УФСБ России по Республике Карелия 185035, г. Петрозаводск, ул. Андропова, д. 5 8(8142) 738-628 karelia@fsb.ru
11 УФСБ России по Республике Коми 167983, г. Сыктывкар, ул. Бабушкина, д. 1 8(8212) 28-92-20 8(8212) 21-51-28 -
12 УФСБ России по Республике Марий Эл 424700, г. Йошкар-Ола, ул. Коммунистическая, д. 3 8(8362) 63-00-05 8(8362) 41-61-22 -
13 УФСБ России по Республике Мордовия 430000, г. Саранск, ул. Ботевградская, д. 80 "А" 8(8342) 28-28-28 8(8342) 28-08-01 mordovia@fsb.ru
14 УФСБ России по Республике Саха (Якутия) 677000, г. Якутск, ул. Дзержинского, д. 6 8(4112) 42-01-77 8(4112) 42-07-07 yakutia@fsb.ru
15 УФСБ России по Республике Северная Осетия - Алания 362040, г. Владикавказ, ул. Мордовцева, д. 6 8(8672) 59-72-45 8(8672) 59-73-11 -
16 УФСБ России по Республике Татарстан 420111, г. Казань, ул. Большая Красная, д. 23 8(843) 231-45-55 tatarstan@fsb.ru
17 УФСБ России по Республике Тыва 667000, г. Кызыл, ул. Красных Партизан, д. 31 8(38422) 2-19-70 -
18 УФСБ России по Удмуртской Республике 426076, г. Ижевск, ул. Пушкинская, д. 187 8(3412) 78-61-33 8(3412) 68-88-88 udm@fsb.ru
19 УФСБ России по Республике Хакасия 655017, г. Абакан, ул. Щетинкина, д. 8 8(3902) 22-26-71 khakasia@fsb.ru
20 УФСБ России по Чеченской Республике 364000, г. Грозный, пр-т Х. Исаева, д. 70 8(8712) 62-80-14 8(8712) 62-81-41 chechnya@fsb.ru
21 УФСБ России по Чувашской Республике 428000, г. Чебоксары, ул. Карла Маркса, д. 4 8(8352) 62-15-00 8(8352) 62-33-11 chuvashia@fsb.ru
22 УФСБ России по Алтайскому краю 656015, г. Барнаул, пр-т Ленина, д. 30 8(3852) 66-74-01 barnaul@fsb.ru
23 УФСБ России по Забайкальскому краю 672000, г. Чита, ул. Ленина, д. 84 8(3022) 35-28-46 8(3022) 35-46-94 -
24 УФСБ России по Камчатскому краю 683000, г. Петропавловск-Камчатский, ул. Советская, д. 34 8(4152) 41-28-89 -
25 УФСБ России по Краснодарскому краю 350063, г. Краснодар, ул. Мира, д. 46 8(861) 268-43-59 krasnodar@fsb.ru sochi@fsb.ru
26 УФСБ России по Красноярскому краю 660017, г. Красноярск, ул. Дзержинского, д. 18 8(391) 230-94-00 krasnoyarsk@fsb.ru
27 УФСБ России по Пермскому краю 614000, г. Пермь, ул. 25 Октября, д. 12 8(3422) 393-939 -
28 УФСБ России по Приморскому краю 690990, г. Владивосток, ул. Алеутская, д. 46 8(4232) 21-72-12 vladivostok@fsb.ru
29 УФСБ России по Ставропольскому краю 355035, г. Ставрополь, ул. Дзержинского, д. 110 8(8652) 94-04-40 -
30 УФСБ России по Хабаровскому краю 680000, г. Хабаровск, ул. Волочаевская, д. 144 8(4212) 79-73-56 8(4212) 79-77-40 khabarovsk@fsb.ru
31 УФСБ России по Амурской области 675000, г. Благовещенск, ул. Пионерская, д. 22 8(4162) 53-56-56 -
32 РУФСБ России по Архангельской области 163000, г. Архангельск, пр-т Троицкий, д. 54 8(8182) 21-83-87 -
33 УФСБ России по Астраханской области 414000, г. Астрахань, ул. Свердлова, д. 64 8(8512) 40-38-63 astrakhan@fsb.ru
34 УФСБ России по Белгородской области 308000, г. Белгород, ул. Преображенская, д. 47 8(4722) 27-32-02 -
35 УФСБ России по Брянской области 241050, г. Брянск, ул. Горького, д. 36 8(4832) 64-91-21 bryansk@fsb.ru
36 УФСБ России по Владимирской области 600005, г. Владимир, Октябрьский пр-т, д. 38 8(4922) 45-04-34 -
37 УФСБ России по Волгоградской области 400131, г. Волгоград, ул. Краснознаменская, д. 17 8(8442) 33-24-10 -
38 УФСБ России по Вологодской области 160000, г. Вологда, ул. Пушкинская, д. 22 8(8172) 72-01-00 vologda@fsb.ru
39 УФСБ России по Воронежской области 394006, г. Воронеж, ул. Володарского, д. 39 "Б" 8(473) 253-14-88 voronezh@fsb.ru
40 УФСБ России по Ивановской области 153002, г. Иваново, ул. Жиделева, д. 12 8(4932) 32-80-61 8(4932) 26-80-70 8(4932) 26-82-63 8(4932) 26-84-26 8(4932) 26-84-25 ivanovo@fsb.ru
41 УФСБ России по Иркутской области 664003, г. Иркутск, ул. Литвинова, д. 13 8(3952) 341-636 irkutsk@fsb.ru
42 УФСБ России по Калининградской области 236000, г. Калининград, Советский пр-т, д. 3 8(4012) 21-48-85 kaliningrad@fsb.ru
43 УФСБ России по Калужской области 248001, г. Калуга, ул. Ленина, д. 72 8(4842) 505-505 -
44 УФСБ России по Кемеровской области 650000, г. Кемерово, пр-т Советский, д. 65 8(3842) 58-48-00 -
45 УФСБ России по Кировской области 610000, г. Киров, ул. Ленина, д. 96 8(8332) 358-111 kirov@fsb.ru
46 УФСБ России по Костромской области 156000, г. Кострома, ул. Симановского, д. 3 8(4942) 31-48-62 kostroma@fsb.ru
47 УФСБ России по Курганской области 640018, г. Курган, ул. Ленина, д. 2 8(3522) 41-83-89 kurgan@fsb.ru
48 УФСБ России по Курской области 305001, г. Курск, ул. Добролюбова, д. 5 8(4712) 70-24-70 ufsb-kursk@fsb.ru
49 УФСБ России по Липецкой области 398600, г. Липецк, ул. Советская, д. 13 "А" 8(4742) 23-70-05 lipetsk@fsb.ru
50 УФСБ России по Магаданской области 685000, г. Магадан, пл. Космонавтов, д. 3 "А"/6 8(4132) 62-34-72 -
51 УФСБ России по Мурманской области 183038, г. Мурманск, пр-т Ленина, д. 64 8(8152) 45-40-76 murmansk@fsb.ru
52 УФСБ России по Нижегородской области 603000, г. Нижний Новгород, ул. Малая Покровская, д. 1 8(831) 433-87-02 ufsb-nn@fsb.ru
53 УФСБ России по Новгородской области 173003, г. Великий Новгород, ул. Большая Санкт-Петербургская, д. 2/9 8(8162) 77-27-41 -
54 УФСБ России по Новосибирской области 630007, г. Новосибирск, ул. Коммунистическая, д. 49 8(383) 231-05-05 novosibirsk@fsb.ru
55 УФСБ России по Омской области 644099, г. Омск, ул. Ленина, д. 2 8(3812) 23-30-00 omsk@fsb.ru
56 УФСБ России по Оренбургской области 460000, г. Оренбург, ул. 9-го января, д. 43 8(3532) 77-41-71 8(3533) 78-53-92 orenburg@fsb.ru
57 УФСБ России по Орловской области 302028, г. Орел, ул. Салтыкова-Щедрина, д. 29 8(4862) 40-82-36 -
58 УФСБ России по Пензенской области 440600, г. Пенза, ул. Московская, д. 72 "А" 8(8412) 56-13-21 penza@fsb.ru
59 УФСБ России по Псковской области 180004, г. Псков, Октябрьский пр-т, д. 48 8(8112) 72-52-00 pskov@fsb.ru
60 УФСБ России по Ростовской области 344082, г. Ростов-на-Дону, ул. Большая Садовая, д. 31 8(863) 249-54-40 8(863) 249-55-44 rostov-don@fsb.ru
61 УФСБ России по Рязанской области 390000, г. Рязань, ул. Ленина, д. 46 8(4912) 25-52-97 ryazan@fsb.ru
62 УФСБ России по Самарской области 443099, г. Самара, ул. Пионерская, д. 24 8(846) 332-13-56 8(846) 339-19-38 8(846) 340-03-07 samara@fsb.ru
63 УФСБ России по городу Санкт-Петербургу и Ленинградской области 191123, г. Санкт-Петербург, Литейный пр-т, д. 4 8(812) 438-60-31 -
64 УФСБ России по Саратовской области 410012, г. Саратов, ул. Вольская, д. 77 8(452) 37-30-01 saratov@fsb.ru
65 УФСБ России по Сахалинской области 693000, г. Южно-Сахалинск, ул. Сахалинская, д. 42 8(4242) 72-40-83 -
66 УФСБ России по Свердловской области 620014, г. Екатеринбург, ул. Вайнера, д. 4 8(343) 358-60-85 sverdlovsk@fsb.ru
67 УФСБ России по Смоленской области 214000, г. Смоленск, ул. Дзержинского, д. 13 "А" 8(4812) 203-346 smolensk@fsb.ru
68 УФСБ России по Тамбовской области 392002, г. Тамбов, ул. Сергеева-Ценского, д. 26 8(4752) 72-40-70 tambov@fsb.ru
69 УФСБ России по Тверской области 170005, г. Тверь, наб. А. Никитина, д. 92 8(4822) 32-13-61 -
70 УФСБ России по Томской области 634050, г. Томск, пр-т Кирова, д. 18 "А" 8(3822) 285-570 tomsk@fsb.ru
71 УФСБ России по Тульской области 300000, г. Тула, Садовый пер., д. 1 8(4872) 31-27-91 -
72 РУФСБ России по Тюменской области 625000, г. Тюмень, ул. Советская, д. 40 8(3452) 46-16-95 tyumen@fsb.ru
73 УФСБ России по Ульяновской области 432017, г. Ульяновск, ул. Льва Толстого, д. 20 8(8422) 42-20-10 -
74 УФСБ России по Челябинской области 454091, г. Челябинск, ул. Коммуны, д. 70 8(351) 263-88-56 chelyabinsk@fsb.ru
75 УФСБ России по Ярославской области 150003, г. Ярославль, ул. Советская, д. 25 8(4852) 40-80-16 yaroslavl@fsb.ru
76 УФСБ России по Еврейской автономной области 679016, г. Биробиджан, ул. Октябрьская, д. 11 8(42622) 22-2-03 -
77 УФСБ России по Чукотскому автономному округу 689000, г. Анадырь, ул. Отке, д. 31 8(427) 222-28-86 ufsb87@fsb.ru

Приложение N 2
к Административному регламенту
(п. п. 18 - 23)

_____________ 20__ г.         Начальнику _________________________
N ___________________                          (наименование
                              ____________________________________
                                     лицензирующего органа,
                                       инициалы, фамилия)
                              ____________________________________
                                        (почтовый адрес
                                      лицензирующего органа)
 
                        Заявление
 
о ________________________________________________________________
   (предоставлении лицензии, переоформлении лицензии, прекращении
    лицензируемой деятельности, предоставлении дубликата лицензии,
     предоставлении копии лицензии, предоставлении выписки из 
                       реестра лицензий)
__________________________________________________________________
 (полное, фирменное и сокращенное наименования юридического лица,
его   организационно-правовая   форма   или   ФИО  индивидуального
предпринимателя) в лице
__________________________________________________________________
    (должность и ФИО руководителя юридического лица или данные
      документа,  удостоверяющего  личность  индивидуального
                        предпринимателя)
просит ___________________________________________________________
(предоставить лицензию, переоформить лицензию, прекратить действие
    лицензии, предоставить дубликат лицензии, предоставить копию
       лицензии, предоставить выписку из реестра лицензий)
на   деятельность   по   разработке, производству, распространению
шифровальных  (криптографических) средств, информационных систем и
телекоммуникационных    систем,    защищенных    с  использованием
шифровальных   (криптографических)   средств,   выполнению  работ,
оказанию  услуг  в  области  шифрования  информации,  техническому
обслуживанию     шифровальных     (криптографических)     средств,
информационных  систем и телекоммуникационных систем, защищенных с
использованием   шифровальных   (криптографических)   средств  (за
исключением  случая,  если  техническое  обслуживание шифровальных
(криптографических)     средств,     информационных     систем   и
телекоммуникационных    систем,    защищенных    с  использованием
шифровальных   (криптографических)   средств,   осуществляется для
обеспечения собственных нужд юридического лица или индивидуального
предпринимателя)  в  части выполнения и оказания следующих работ и
услуг, составляющих лицензируемую деятельность:
__________________________________________________________________
     (номера работ в соответствии с перечнем работ и услуг)
Местонахождение заявителя ________________________________________
                              (индекс, юридический адрес <1>)
__________________________________________________________________
                        (индекс, фактический адрес)
Адреса мест осуществления лицензируемой деятельности _____________
Телефон/факс с указанием кода города _____________________________
__________________________________________________________________
   (ИНН  и  данные  документа  о  постановке  соискателя  лицензии
(лицензиата)  на учет в налоговом органе, ОГРН и данные документа,
подтверждающего факт внесения сведений о юридическом лице в Единый
государственный  реестр юридических  лиц, для  юридического лица и
данные   документа,   подтверждающего   факт  внесения сведений об
индивидуальном  предпринимателе  в  Единый  государственный реестр
индивидуальных      предпринимателей,      для     индивидуального
предпринимателя,  реквизиты документа, подтверждающего факт уплаты
государственной  пошлины  за  предоставление  лицензии,  либо иные
сведения,  подтверждающие  факт  уплаты  указанной государственной
пошлины,   реквизиты   других   документов   (наименование  органа
       (организации), выдавшего документ, дата, номер)
 
Для взаимодействия с лицензирующим органом выделен 
__________________________________________________________________
 
Должность руководителя юридического лица
(индивидуальный предприниматель) 
__________________________________________________________________
               (должность, подпись, инициалы, фамилия)
 

<1> Для индивидуального предпринимателя указывается место его жительства.      

Приложение N 3
к Административному регламенту
(п. 41)

БЛОК-СХЕМА ПРЕДОСТАВЛЕНИЯ ГОСУДАРСТВЕННОЙ УСЛУГИ