Приказ Минэнерго РФ от 03.08.2012 N 365

"Об утверждении Административного регламента исполнения Министерством энергетики Российской Федерации государственной функции по осуществлению контроля за реализацией инвестиционных программ субъектов электроэнергетики"
Редакция от 03.08.2012 — Документ утратил силу, см. «Приказ Минэнерго РФ от 07.09.2020 N 754»

Зарегистрировано в Минюсте России 4 октября 2012 г. N 25596


МИНИСТЕРСТВО ЭНЕРГЕТИКИ РОССИЙСКОЙ ФЕДЕРАЦИИ

ПРИКАЗ
от 3 августа 2012 г. N 365

ОБ УТВЕРЖДЕНИИ АДМИНИСТРАТИВНОГО РЕГЛАМЕНТА ИСПОЛНЕНИЯ МИНИСТЕРСТВОМ ЭНЕРГЕТИКИ РОССИЙСКОЙ ФЕДЕРАЦИИ ГОСУДАРСТВЕННОЙ ФУНКЦИИ ПО ОСУЩЕСТВЛЕНИЮ КОНТРОЛЯ ЗА РЕАЛИЗАЦИЕЙ ИНВЕСТИЦИОННЫХ ПРОГРАММ СУБЪЕКТОВ ЭЛЕКТРОЭНЕРГЕТИКИ

В соответствии с Правилами разработки и утверждения административных регламентов исполнения государственных функций, утвержденными постановлением Правительства Российской Федерации от 16 мая 2011 г. N 373 (Собрание законодательства Российской Федерации, 2011, N 22, ст. 3169; 2012, N 28, ст. 3908), приказываю:

Утвердить прилагаемый Административный регламент исполнения Министерством энергетики Российской Федерации государственной функции по осуществлению контроля за реализацией инвестиционных программ субъектов электроэнергетики.

Министр
А.В.НОВАК

УТВЕРЖДЕН
приказом Минэнерго России
от 3 августа 2012 г. N 365

АДМИНИСТРАТИВНЫЙ РЕГЛАМЕНТ
ИСПОЛНЕНИЯ МИНИСТЕРСТВОМ ЭНЕРГЕТИКИ РОССИЙСКОЙ ФЕДЕРАЦИИ ГОСУДАРСТВЕННОЙ ФУНКЦИИ ПО ОСУЩЕСТВЛЕНИЮ КОНТРОЛЯ ЗА РЕАЛИЗАЦИЕЙ ИНВЕСТИЦИОННЫХ ПРОГРАММ СУБЪЕКТОВ ЭЛЕКТРОЭНЕРГЕТИКИ

I. Общие положения

1. Административный регламент Министерства энергетики Российской Федерации (далее - Минэнерго России) исполнения государственной функции по осуществлению контроля за реализацией инвестиционных программ субъектов электроэнергетики (далее - Административный регламент, государственная функция) определяет сроки и последовательность действий (административных процедур) по обеспечению исполнения государственной функции.

Наименование государственной функции

2. Контроль за реализацией инвестиционных программ субъектов электроэнергетики (далее - инвестиционная программа).

Наименование федерального органа исполнительной власти, исполняющего государственную функцию

3. Исполнение государственной функции осуществляется Минэнерго России на безвозмездной основе.

Обеспечение исполнения государственной функции осуществляется Департаментом развития электроэнергетики Минэнерго России (далее - Департамент).

Нормативные правовые акты, регулирующие исполнение государственной функции

4. Исполнение государственной функции осуществляется в соответствии со следующими нормативными правовыми актами:

Федеральным законом от 26 марта 2003 г. N 35-ФЗ "Об электроэнергетике" (Собрание законодательства Российской Федерации, 2003, N 13, ст. 1177; 2004, N 35, ст. 3607; 2005, N 1 (ч. I), ст. 37; 2006, N 52 (ч. I), ст. 5498; 2007, N 45, ст. 5427; 2008, N 29 (ч. I), ст. 3418; N 52 (ч. I), ст. 6236; 2009, N 48, ст. 5711; 2010, N 11, ст. 1175; N 31, ст. 4156, 4157, 4158, 4160; 2011, N 1, ст. 13; N 7, ст. 905; N 11, ст. 1502; N 23, ст. 3263; N 30 (ч. I), ст. 4590, 4596; N 50, ст. 7336, 7343; 2012, N 26, ст. 3446; N 27, ст. 3587);

постановлением Правительства Российской Федерации от 1 декабря 2009 г. N 977 "Об инвестиционных программах субъектов электроэнергетики" (Собрание законодательства Российской Федерации, 2009, N 49 (ч. II), ст. 5978; 2010, N 28, ст. 3702; 2012, N 4, ст. 504; N 14, ст. 1635);

постановлением Правительства Российской Федерации от 28 мая 2008 г. N 400 "О Министерстве энергетики Российской Федерации" (Собрание законодательства Российской Федерации, 2008, N 22, ст. 2577; N 42, ст. 4825; N 46, ст. 5337; 2009, N 3, ст. 378; N 6, ст. 738; N 33, ст. 4088; N 52 (ч. II), ст. 6586; 2010, N 9, ст. 960; N 26, ст. 3350; N 31, ст. 4251; N 47, ст. 6128; 2011, N 6, ст. 888; N 14, ст. 1935; N 44, ст. 6269; 2012, N 11, ст. 1293; N 15, ст. 1779);

постановлением Правительства Российской Федерации от 28 июля 2005 г. N 452 "О Типовом регламенте внутренней организации федеральных органов исполнительной власти" (Собрание законодательства Российской Федерации, 2005, N 31, ст. 3233; 2007, N 43, ст. 5202; 2008, N 9, ст. 852; N 14, ст. 1413; N 46, ст. 5337; 2009, N 12, ст. 1443; N 19, ст. 2346; N 25, ст. 3060; N 47, ст. 5675; N 49 (ч. II), ст. 5970; 2010, N 9, ст. 964; N 22, ст. 2776; N 40, ст. 5072; 2011, N 15, ст. 2131; N 34, ст. 4986; N 35, ст. 5092);

постановлением Правительства Российской Федерации от 19 января 2005 г. N 30 "О Типовом регламенте взаимодействия федеральных органов исполнительной власти" (Собрание законодательства Российской Федерации, 2005, N 4, ст. 305; N 47, ст. 4933; 2007, N 43, ст. 5202; 2008, N 9, ст. 852; N 14, ст. 1413; 2009, N 12, ст. 1429; N 25, ст. 3060; N 41, ст. 4790; N 49 (ч. II), ст. 5970; 2010, N 22, ст. 2776; N 40, ст. 5072; 2011, N 34, ст. 4986; N 35, ст. 5092);

приказом Минэнерго России от 26 сентября 2011 г. N 418 "Об утверждении формы акта о результатах проверки хода реализации инвестиционных программ субъектов электроэнергетики" (зарегистрирован Министерством юстиции Российской Федерации 13 октября 2011 г., регистрационный N 22046).

Предмет государственного контроля

5. Реализация инвестиционных программ субъектов электроэнергетики.

Права и обязанности должностных лиц при осуществлении государственного контроля

6. При осуществлении государственного контроля за реализацией инвестиционных программ субъектов электроэнергетики должностные лица Минэнерго России вправе:

получать в установленные сроки от субъектов электроэнергетики копии утвержденных инвестиционных программ и графики их реализации с указанием этапов строительства объектов электроэнергетики;

получать в установленные сроки от субъектов электроэнергетики отчеты о выполнении инвестиционных программ по формам, утвержденным Минэнерго России по согласованию с Министерством экономического развития Российской Федерации и Министерством финансов Российской Федерации.

7. При осуществлении государственного контроля за реализацией инвестиционных программ субъектов электроэнергетики должностные лица Минэнерго России обязаны:

уведомлять субъект электроэнергетики о проведении плановой или внеплановой проверки в установленные сроки;

составлять и направлять субъекту электроэнергетики акт о результатах проверки в установленные сроки.

Права и обязанности лиц, в отношении которых осуществляется контроль

8. Лица, в отношении которых осуществляется контроль за реализацией инвестиционных программ, вправе:

получать от Минэнерго России информацию, относящуюся к предмету проверки;

получать акт о результатах проверки в установленные сроки.

9. Лица, в отношении которых осуществляется контроль за реализацией инвестиционных программ, обязаны:

представлять в Минэнерго России в установленные сроки копии утвержденных инвестиционных программ и графики их реализации;

представлять в Минэнерго России отчеты о выполнении инвестиционных программ по формам, утвержденным Минэнерго России по согласованию с Министерством экономического развития Российской Федерации и Министерством финансов Российской Федерации;

предоставить лицам, проводящим проверку, возможность ознакомиться с необходимыми документами, а также обеспечить доступ к объекту для проведения проверки.

Формы осуществления государственной функции

10. Исполнение государственной функции осуществляется в отношении субъектов электроэнергетики путем проведения:

а) мониторинга реализации инвестиционных программ;

б) проверки исполнения графиков строительства объектов электроэнергетики;

в) анализа отчетов об исполнении инвестиционных программ, в том числе об использовании средств, предусмотренных в качестве источника финансирования инвестиционной программы, утвержденной в установленном порядке;

г) плановых и внеплановых проверок.

Описание результата исполнения государственной функции

11. Результатами исполнения государственной функции являются:

а) отчет о результатах контроля за реализацией инвестиционных программ субъектов электроэнергетики, представляемый Минэнерго России в установленном порядке в Правительство Российской Федерации;

б) акты проверок.

12. Государственная функция осуществляется в отношении субъектов электроэнергетики, в уставных капиталах которых участвует государство, и сетевых организаций, если они удовлетворяют одному из следующих критериев:

наличие доли Российской Федерации в уставном капитале субъекта электроэнергетики не менее 50 процентов плюс одна голосующая акция;

наличие доли Российской Федерации и субъекта Российской Федерации в уставном капитале субъекта электроэнергетики в совокупности не менее 50 процентов плюс одна голосующая акция;

субъект электроэнергетики предусматривает в инвестиционной программе строительство генерирующего объекта установленной мощностью свыше 50 МВт;

субъект электроэнергетики предусматривает в инвестиционной программе строительство, реконструкцию, модернизацию и техническое перевооружение объектов электросетевого хозяйства, проектный номинальный класс напряжения которых составляет 220 кВ и выше;

субъект электроэнергетики предусматривает в инвестиционной программе строительство объектов электросетевого хозяйства, относящихся к единой национальной (общероссийской) электрической сети;

субъект электроэнергетики предусматривает в инвестиционной программе строительство объектов электроэнергетики, финансирование которых полностью или частично предусмотрено федеральным законом о федеральном бюджете на соответствующий финансовый год и на плановый период.

Государственная функция осуществляется в отношении инвестиционных программ генерирующих компаний, сформированных по результатам торговли мощностью, а также инвестиционных программ, предусматривающих реализацию инвестиционных проектов, обеспечивающих выдачу мощности генерирующих объектов, определенных по результатам торговли мощностью, в части оценки соответствия сроков выполнения инвестиционной программы и параметров объектов электроэнергетики положениям инвестиционных программ, а также графиков строительства объектов электроэнергетики, составленных по форме, утверждаемой Минэнерго России.

13. От имени субъекта электроэнергетики (заинтересованного лица) выступает его руководитель или уполномоченное им лицо.

II. Требования к порядку исполнения государственной функции

Порядок информирования об исполнении государственной функции

14. Информация о месте нахождения и графике работы Минэнерго России.

Место нахождения и почтовый адрес Минэнерго России: 107996, ГСП-6, г. Москва, ул. Щепкина, д. 42, стр. 1, 2.

График работы экспедиции Минэнерго России и приемной Департамента:

понедельник - четверг: с 10:00 до 17:00 (перерыв с 11:45 до 12:30),

пятница: с 10:00 до 16:00 (перерыв с 11:45 до 12:30),

суббота, воскресенье: выходные дни.

Справочный телефон Минэнерго России: (495) 631-98-58. Факс: (495) 631-83-64.

Телефон приемной Департамента: (495) 631-95-36. Факс: (495) 631-90-75.

Адрес официального сайта Минэнерго России в сети Интернет: www.minenergo.gov.ru (далее - официальный сайт Минэнерго России).

Адрес электронной почты (для справок): minenergo@minenergo.gov.ru.

15. Информация о процедурах исполнения государственной функции представляется следующими способами:

путем размещения на информационных стендах в помещениях Минэнерго России;

путем размещения на официальном сайте Минэнерго России;

путем размещения на едином портале государственных и муниципальных услуг (функций).

16. Для получения информации о процедурах исполнения государственной функции заинтересованные лица обращаются в Департамент лично, по телефону, в письменном виде (почтовым отправлением или в форме электронного сообщения).

17. Основными требованиями к информированию заинтересованных лиц являются достоверность предоставляемой информации, четкость в изложении информации, полнота информирования, наглядность форм предоставляемой информации, удобство и доступность получения информации, оперативность предоставления информации.

Информирование заинтересованных лиц организуется путем индивидуального информирования и публичного информирования.

Информирование проводится в устной или письменной форме.

18. Индивидуальное устное информирование осуществляется Департаментом при обращении заинтересованных лиц за информацией:

лично;

по телефону.

19. Сотрудники, осуществляющие индивидуальное устное информирование, должны принять все необходимые меры для дачи полного и оперативного ответа на поставленные вопросы, в том числе с привлечением других сотрудников.

20. Индивидуальное устное информирование каждого заинтересованного лица сотрудники Департамента осуществляют не более 10 минут. В случае если для подготовки ответа требуется продолжительное время, сотрудники, осуществляющие индивидуальное устное информирование, могут предложить заинтересованным лицам обратиться за необходимой информацией в письменном виде.

21. Индивидуальное письменное информирование при обращении заинтересованных лиц в Департамент осуществляется путем направления ответов почтовым отправлением или в форме электронного сообщения (в зависимости от способа обращения заинтересованного лица за информацией или способа доставки ответа, указанного в обращении заинтересованного лица).

22. Ответ на обращение заинтересованных лиц предоставляется в простой, четкой и понятной форме с указанием должности, фамилии, имени, отчества, номера телефона исполнителя.

23. При индивидуальном письменном информировании ответ направляется заинтересованному лицу в течение 30 дней со дня регистрации письменного обращения.

24. Публичное письменное информирование осуществляется путем публикации информационных материалов на официальном сайте Минэнерго России.

25. Информационные материалы размещаются на официальном сайте Минэнерго России и содержат следующую информацию:

утвержденный и согласованный в установленном порядке график проведения проверок;

перечень типовых, наиболее часто задаваемых заинтересованными лицами вопросов и ответы на них;

отчеты об исполнении инвестиционных программ, в том числе отчеты об исполнении планов вводов основных средств.

Сроки исполнения государственной функции

26. Дата и сроки проведения каждой плановой проверки указываются в ежегодных планах проведения плановых проверок, утверждаемых Минэнерго России, в которых в том числе указывается:

наименования субъектов электроэнергетики, деятельность которых подлежит плановым проверкам;

цель и основание проведения плановой проверки;

срок проведения плановой проверки;

перечень органов исполнительной власти и организаций, участвующих в проверке.

27. Общий срок проведения внеплановой проверки (с даты начала проверки и до даты составления акта по результатам проверки) не может превышать 20 рабочих дней.

III. Состав, последовательность и сроки выполнения административных процедур (действий), требования к порядку их выполнения, в том числе особенности выполнения административных процедур (действий) в электронной форме

Административные процедуры Последовательность действий при исполнении государственной функции

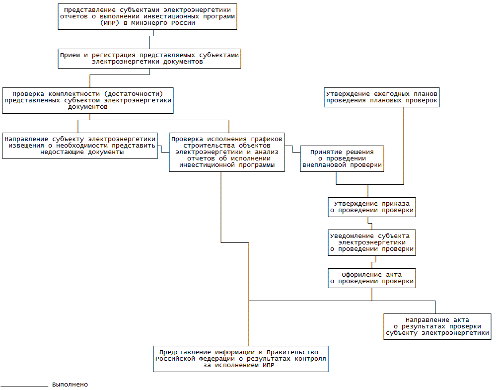
28. Контроль за исполнением инвестиционных программ субъектов электроэнергетики включает в себя следующие административные действия:

прием и регистрацию представляемых субъектами электроэнергетики документов;

проверку комплектности (достаточности) представленных документов, а также проверку полноты и достоверности содержащейся в указанных документах информации;

проверку исполнения графиков строительства объектов электроэнергетики и анализ отчетов об исполнении инвестиционной программы, в том числе об использовании средств, предусмотренных в качестве источника финансирования инвестиционной программы, утвержденной в установленном порядке;

проведение плановых и внеплановых проверок хода реализации инвестиционных программ;

представление информации в Правительство Российской Федерации о результатах контроля за исполнением инвестиционных программ.

Блок-схема исполнения государственной функции представлена в приложении.

29. В целях исполнения государственной функции Минэнерго России вправе создавать межведомственные комиссии, в состав которых могут быть включены представители заинтересованных федеральных органов исполнительной власти, органов исполнительной власти субъектов Российской Федерации и организаций.

Состав комиссий утверждается Минэнерго России.

Прием и регистрация представляемых субъектами электроэнергетики документов

30. Днем поступления документов в Минэнерго России считается дата регистрации документов в экспедиции Минэнерго России с присвоением регистрационного номера и указанием даты поступления. В случае представления документов по почте регистрация в экспедиции Минэнерго России должна быть проведена не позднее рабочего дня, следующего за датой поступления документов.

Субъекты электроэнергетики до 15 декабря года, предшествующего периоду реализации инвестиционной программы, представляют в Минэнерго России копии утвержденных инвестиционных программ и графики их реализации с указанием этапов строительства объектов электроэнергетики.

Субъекты электроэнергетики, за исключением субъектов электроэнергетики, инвестиционные программы которых утверждают органы исполнительной власти субъектов Российской Федерации, ежеквартально, не позднее чем через 45 дней после окончания отчетного квартала, представляют в Минэнерго России отчеты о выполнении инвестиционных программ за предыдущий квартал по форме, утверждаемой Минэнерго России по согласованию с Министерством экономического развития Российской Федерации и Министерством финансов Российской Федерации.

Субъекты электроэнергетики, за исключением субъектов электроэнергетики, инвестиционные программы которых утверждают органы исполнительной власти субъектов Российской Федерации, ежегодно, до 1 апреля, представляют в Минэнерго России отчеты о выполнении инвестиционных программ за предыдущий год по форме, утверждаемой Минэнерго России по согласованию с Министерством экономического развития Российской Федерации и Министерством финансов Российской Федерации.

31. Минэнерго России в течение 5 рабочих дней после дня поступления отчетов о выполнении инвестиционных программ направляет их в федеральные органы исполнительной власти, органы исполнительной власти субъектов Российской Федерации и организации, участвующие в согласовании инвестиционных программ.

Проверка комплектности (достаточности) представленных документов, проверка полноты и достоверности содержащейся в указанных документах информации

32. После регистрации документы передаются на рассмотрение в Департамент. Директор (заместитель директора) Департамента назначает уполномоченного специалиста.

33. Уполномоченный специалист осуществляет проверку комплектности (достаточности) представленных субъектом электроэнергетики документов, а также проверку полноты и достоверности содержащейся в указанных документах информации.

34. В случае если достоверность сведений, содержащихся в указанных документах, вызывает обоснованные сомнения либо эти сведения не позволяют оценить исполнение субъектом электроэнергетики инвестиционной программы, уполномоченный специалист подготавливает за подписью директора Департамента (заместителя директора) мотивированный запрос с требованием представить иные необходимые для рассмотрения в ходе проведения документарной проверки документы и направляет его субъекту заказным почтовым отправлением с уведомлением о вручении или иным доступным способом.

35. В течение 10 рабочих дней со дня получения мотивированного запроса субъект направляет в Минэнерго России указанные в запросе документы.

Указанные в запросе документы представляются в виде копий, заверенных печатью (при ее наличии) и подписью руководителя или уполномоченного представителя субъекта.

Проверка исполнения графиков строительства объектов электроэнергетики и анализ отчетов об исполнении инвестиционной программы, в том числе об использовании средств, предусмотренных в качестве источника финансирования инвестиционной программы, утвержденной в установленном порядке

36. Проверка исполнения графиков строительства объектов электроэнергетики и анализ отчетов об исполнении инвестиционной программы включает в себя:

проверку соответствия фактических объемов финансирования инвестиционных программ плановым, в том числе использования средств, предусмотренных в качестве источников финансирования инвестиционной программы;

проверку соответствия фактических сроков реализации проектов, предусмотренных инвестиционными программами, плановым;

анализ исполнения планов ввода мощностей.

Проведение плановых и внеплановых проверок хода реализации инвестиционных программ

37. Проведение проверок субъектов электроэнергетики включает в себя следующие административные действия:

принятие решения о проведении проверки;

направление уведомления о проведении проверки;

подготовку к проведению проверки;

проведение проверки;

подготовку акта о результатах проверки;

ознакомление субъекта с актом о результатах проверки.

Плановая и внеплановая проверки проводятся в форме документарной проверки и (или) выездной проверки.

Организация документарной проверки проводится по месту нахождения Минэнерго России.

Выездная проверка проводится по месту нахождения субъекта электроэнергетики и (или) месту фактического осуществления его деятельности.

38. Основанием для проведения внеплановой проверки субъектов является:

изменение субъектом электроэнергетики сроков выполнения работ, предусмотренных ежегодным планом;

установление Минэнерго России факта недостоверности представленной субъектом электроэнергетики отчетной информации.

39. Проверка проводится на основании приказа Минэнерго России (далее - приказ о проведении проверки).

40. В приказе о проведении проверки указываются:

наименование органа государственного контроля (надзора);

фамилия, имя, отчество и должность уполномоченного лица (лиц), а также привлекаемых к проведению проверки экспертов, представителей экспертных организаций;

наименование субъекта;

цели, задачи, предмет проверки и срок ее проведения;

правовые основания проведения проверки, в том числе подлежащие проверке обязательные требования;

сроки проведения и перечень мероприятий по контролю, необходимых для достижения целей и задач проведения проверки;

перечень документов, представление которых субъектом необходимо для достижения целей и задач проведения проверки;

даты начала и окончания проведения проверки.

41. В целях проведения проверки из числа сотрудников Департамента директор Департамента назначает уполномоченного специалиста (уполномоченных специалистов).

42. На основании приказа о проведении проверки уполномоченный специалист подготавливает уведомление о начале проведения проверки за подписью директора Департамента (заместителя директора) с приложением копии приказа о проведении проверки и направляет его субъекту заказным почтовым отправлением с уведомлением о вручении или иным доступным способом не позднее чем за 7 рабочих дней до начала плановой проверки.

О проведении внеплановой проверки Минэнерго России уведомляет субъект электроэнергетики не позднее чем за 3 рабочих дня до начала ее проведения.

43. Уполномоченный специалист в первую очередь рассматривает документы субъекта, имеющиеся в распоряжении Минэнерго России.

44. В процессе проведения выездной проверки уполномоченный специалист осуществляет проверку документов и сведений, связанных с исполнением инвестиционной программы.

45. При необходимости для проведения проверки Минэнерго России в установленном законодательством Российской Федерации порядке о размещении заказов привлекает экспертные организации.

46. В случае если в ходе проведения документарной проверки выявлены ошибки и (или) противоречия в представленных субъектом документах либо несоответствие сведений, содержащихся в этих документах, сведениям, содержащимся в имеющихся в Минэнерго России документах и (или) полученным в ходе исполнения государственной функции, уполномоченный специалист в течение 2 рабочих дней готовит мотивированный запрос за подписью директора Департамента (заместителя директора) и направляет его субъекту заказным почтовым отправлением с уведомлением о вручении или иным доступным способом с требованием представить в течение 10 рабочих дней со дня получения запроса необходимые пояснения в письменной форме.

47. По результатам проверки непосредственно после ее завершения составляется акт о результатах проверки (в двух экземплярах), который оформляется по форме акта о результатах проверки хода реализации инвестиционных программ субъектов электроэнергетики, утвержденной приказом Минэнерго России от 26 сентября 2011 г. N 418 (зарегистрирован Министерством юстиции Российской Федерации 13 октября 2011 г., регистрационный N 22046). В случае если для составления указанного акта необходимо получить заключения о результатах проведенных исследований, испытаний, специальных расследований и экспертиз, этот акт составляется в срок, не превышающий 3 рабочих дней после завершения мероприятий по контролю.

48. Акт о результатах проверки в течение 5 рабочих дней после его составления направляется субъекту электроэнергетики.

Представление информации в Правительство Российской Федерации о результатах контроля за исполнением инвестиционных программ

49. Минэнерго России ежегодно, до 1 июля, представляет информацию в Правительство Российской Федерации о результатах контроля за исполнением инвестиционных программ за предыдущий год.

IV. Порядок и формы контроля за исполнением государственной функции

Порядок осуществления текущего контроля за соблюдением и исполнением должностными лицами Минэнерго России положений настоящего Административного регламента и иных нормативных правовых актов, устанавливающих требования к исполнению государственной функции, а также принятием им решений

50. Текущий контроль за соблюдением и исполнением должностными лицами Минэнерго России положений настоящего Административного регламента и иных нормативных правовых актов, устанавливающих требования к исполнению государственной функции, а также принятием решений соответствующими должностными лицами Минэнерго России осуществляется на постоянной основе вышестоящими должностными лицами Минэнерго России в соответствии с распределением обязанностей.

51. В целях осуществления контроля за соблюдением последовательности действий, определенных административными процедурами по исполнению государственной функции, и принятием решений Минэнерго России может проводить проверки (плановые и внеплановые) по полноте и качеству обеспечения исполнения государственной функции ответственными должностными лицами Минэнерго России.

Порядок и периодичность осуществления плановых и внеплановых проверок полноты и качества исполнения государственной функции, в том числе порядок и формы контроля за полнотой и качеством исполнения государственной функции

52. Проверки проводятся с целью выявления и устранения нарушений прав заинтересованных лиц, рассмотрения, принятия решений и подготовки ответов по жалобам на действия (бездействие) или решения уполномоченного должностного лица Минэнерго России.

При проверке могут рассматриваться все вопросы, связанные с исполнением государственной функции (комплексные проверки), или отдельный вопрос, связанный с исполнением государственной функции (тематические проверки).

53. Плановые проверки проводятся в соответствии с утвержденным планом, утвержденным приказом Минэнерго России в установленном порядке.

Внеплановые проверки организуются и проводятся в случаях обращений заинтересованных лиц с жалобами на нарушения их прав и законных интересов действиями (бездействием) или решениями уполномоченного должностного лица Минэнерго России.

При проведении проверок может быть использована информация, предоставленная гражданами, их объединениями и организациями.

Ответственность должностных лиц Минэнерго России за решения и действия (бездействие), принимаемые (осуществляемые) ими в ходе исполнения государственной функции

54. По результатам проведенных проверок в случае выявления нарушений положений настоящего Административного регламента и иных нормативных правовых актов, устанавливающих требования к исполнению государственной функции, виновные лица привлекаются к ответственности в соответствии с законодательством Российской Федерации.

55. Должностные лица, указанные в настоящем Административном регламенте, несут персональную ответственность за решения и действия (бездействие), принимаемые (осуществляемые) в ходе исполнения государственной функции.

Положения, характеризующие требования к порядку и формам контроля за исполнением государственной функции, в том числе со стороны граждан, их объединений и организаций

56. Контроль за исполнением государственной функции со стороны граждан, их объединений и организаций должен быть постоянным, всесторонним и объективным.

57. Контроль за исполнением государственной функции со стороны граждан, их объединений и организаций осуществляется путем получения информации о наличии в действиях (бездействии) ответственных должностных лиц Минэнерго России, а также принимаемых ими решениях нарушений положений настоящего Административного регламента и иных нормативных правовых актов, устанавливающих требования к исполнению государственной функции.

V. Досудебный (внесудебный) порядок обжалования решений и действий (бездействия) Минэнерго России, а также его должностных лиц

Порядок досудебного обжалования

58. Заинтересованные лица вправе обжаловать действия (бездействие) и решения, осуществляемые (принятые) в ходе исполнения государственной функции должностным лицом Минэнерго России, - директору (заместителю директора) Департамента, директором (заместителем директора) Департамента - Министру энергетики Российской Федерации или уполномоченному заместителю Министра энергетики Российской Федерации.

59. Предметом досудебного обжалования могут являться действия (бездействие) и решения, осуществляемые (принятые) должностным лицом Минэнерго России в ходе исполнения государственной функции на основании настоящего Административного регламента.

60. Заинтересованное лицо может обратиться в Минэнерго России с жалобой устно и письменно (в бумажном или электронном виде).

Поданная в письменной форме жалоба должна быть подписана лицом, обратившимся с жалобой, и содержать:

для физического лица - фамилию, имя, отчество (последнее - при наличии) заинтересованного лица и почтовый адрес, на который должен быть отправлен ответ;

для юридического лица - полное наименование заинтересованного лица, его местонахождение и контактный почтовый адрес;

суть жалобы;

дату и личную подпись заинтересованного лица.

61. Основаниями для начала процедуры досудебного обжалования является регистрация письменной (устной) жалобы заинтересованного лица.

62. Регистрация жалоб выполняется работниками, к компетенции которых в соответствии с должностной инструкцией отнесена функция по приему входящей корреспонденции.

Жалобы представляются непосредственно в экспедицию Минэнерго России либо направляются почтовым отправлением на адрес, указанный в пункте 14 настоящего Административного регламента.

63. Заинтересованное лицо имеет право на получение информации и документов, необходимых для обоснования и рассмотрения жалобы, при условии, что это не затрагивает права, свободы и законные интересы других лиц и что указанные документы не содержат сведения, составляющие государственную или иную охраняемую законодательством Российской Федерации тайну.

64. В случае если в письменной жалобе не указаны фамилия заинтересованного лица, направившего обращение, и почтовый адрес, на который должен быть направлен ответ, ответ на жалобу не дается.

В случае если в письменной жалобе содержатся нецензурные либо оскорбительные выражения, угрозы жизни, здоровью и имуществу должностного лица, а также членов его семьи, жалоба может быть оставлена без ответа по существу поставленных в ней вопросов. Заинтересованному лицу, направившему жалобу, в этом случае сообщается о недопустимости злоупотребления правом.

В случае если текст письменной жалобы не поддается прочтению, ответ на жалобу не дается и она не подлежит направлению на рассмотрение в государственный орган, орган местного самоуправления или должностному лицу в соответствии с их компетенцией, о чем сообщается заинтересованному лицу, направившему жалобу, если его фамилия и почтовый адрес поддаются прочтению.

В случае если в письменной жалобе заинтересованного лица содержится вопрос, на который ему многократно давались письменные ответы по существу в связи с ранее направляемыми жалобами, и при этом в жалобе не приводятся новые доводы или обстоятельства, Министр энергетики Российской Федерации либо уполномоченный заместитель Министра энергетики Российской Федерации в праве принять решение о безосновательности очередного обращения с жалобой и прекращении переписки с данным заинтересованным лицом по данному вопросу при условии, что указанная жалоба и ранее направляемые жалобы направлялись в Минэнерго России.

65. Жалоба должна быть рассмотрена в течение 30 дней со дня ее регистрации в Минэнерго России.

В исключительных случаях, а также в случае направления запроса в государственный орган, орган местного самоуправления или должностному лицу срок рассмотрения жалобы может быть продлен не более чем на 30 дней, о чем сообщается лицу, подавшему эту жалобу, в письменной форме с указанием причин продления.

66. Результаты досудебного обжалования:

признание правомерным действия (бездействия) и (или) решения должностного лица Минэнерго России, принятых при исполнении государственной функции, и отказ в удовлетворении жалобы;

признание действия (бездействия) и (или) решения должностного лица Минэнерго России, принятых при исполнении государственной функции, неправомерным и определение в целях устранения допущенных нарушений мер ответственности, предусмотренных трудовым законодательством Российской Федерации и законодательством Российской Федерации о государственной гражданской службе, к должностному лицу Минэнерго России, ответственному за действие (бездействие) и решение, осуществляемые (принятые) в ходе исполнения государственной функции на основании настоящего Административного регламента и повлекшие за собой жалобу заинтересованного лица.

67. Заинтересованному лицу направляется уведомление о принятом решении и действиях, проведенных в соответствии с принятым решением.

68. Обращения заинтересованного лица, содержащие обжалование решений, действий (бездействия) конкретных должностных лиц Минэнерго России, не могут направляться этим должностным лицам для рассмотрения и (или) ответа.

Все обращения об обжаловании действий (бездействия) и решений, осуществляемых (принятых) в ходе исполнения государственной функции на основании Административного регламента, фиксируются в журнале учета жалоб.

Приложение
к Административному регламенту
исполнения Министерством энергетики
Российской Федерации государственной
функции по осуществлению контроля
за реализацией инвестиционных
программ субъектов электроэнергетики

БЛОК-СХЕМА ИСПОЛНЕНИЯ ГОСУДАРСТВЕННОЙ ФУНКЦИИ