Зарегистрировано в Минюсте РФ 14 сентября 2011 г. N 21794
ФЕДЕРАЛЬНАЯ НАЛОГОВАЯ СЛУЖБА
ПРИКАЗ
от 11 августа 2011 г. N ЯК-7-6/488@
ОБ УТВЕРЖДЕНИИ ФОРМ И ФОРМАТОВ ДОКУМЕНТОВ, ИСПОЛЬЗУЕМЫХ ПРИ ПОСТАНОВКЕ НА УЧЕТ И СНЯТИИ С УЧЕТА РОССИЙСКИХ ОРГАНИЗАЦИЙ И ФИЗИЧЕСКИХ ЛИЦ, В ТОМ ЧИСЛЕ ИНДИВИДУАЛЬНЫХ ПРЕДПРИНИМАТЕЛЕЙ, В НАЛОГОВЫХ ОРГАНАХ, А ТАКЖЕ ПОРЯДКА ЗАПОЛНЕНИЯ ФОРМ ДОКУМЕНТОВ И ПОРЯДКА НАПРАВЛЕНИЯ НАЛОГОВЫМ ОРГАНОМ ОРГАНИЗАЦИИ ИЛИ ФИЗИЧЕСКОМУ ЛИЦУ, В ТОМ ЧИСЛЕ ИНДИВИДУАЛЬНОМУ ПРЕДПРИНИМАТЕЛЮ, СВИДЕТЕЛЬСТВА О ПОСТАНОВКЕ НА УЧЕТ В НАЛОГОВОМ ОРГАНЕ И (ИЛИ) УВЕДОМЛЕНИЯ О ПОСТАНОВКЕ НА УЧЕТ В НАЛОГОВОМ ОРГАНЕ (УВЕДОМЛЕНИЯ О СНЯТИИ С УЧЕТА В НАЛОГОВОМ ОРГАНЕ) В ЭЛЕКТРОННОМ ВИДЕ ПО ТЕЛЕКОММУНИКАЦИОННЫМ КАНАЛАМ СВЯЗИ
(в ред. Приказа ФНС РФ от 31.01.2013 N ММВ-7-6/48@)
В соответствии с положениями пункта 5.1 статьи 84 Налогового кодекса Российской Федерации (Собрание законодательства Российской Федерации, 1998, N 31, ст. 3824; 1999, N 28, ст. 3487; 2003, N 52, ст. 5037; 2004, N 27, ст. 2711, N 31, ст. 3231; 2006, N 31, ст. 3436; 2008, N 30, ст. 3616; 2010, N 31, ст. 4198; N 48, ст. 6247; 2011, N 30, ст. 4593) приказываю:
форму N 1-1-Учет "Свидетельство о постановке на учет российской организации в налоговом органе по месту ее нахождения" согласно приложению N 1 к настоящему Приказу;
форму N 1-3-Учет "Уведомление о постановке на учет российской организации в налоговом органе" согласно приложению N 2 к настоящему Приказу;
форму N 1-5-Учет "Уведомление о снятии с учета российской организации в налоговом органе" согласно приложению N 3 к настоящему Приказу;
форму N 1-6-Учет "Уведомление о выборе налогового органа для постановки на учет российской организации по месту нахождения одного из ее обособленных подразделений, находящихся в одном муниципальном образовании, городах федерального значения Москве и Санкт-Петербурге на территориях, подведомственных разным налоговым органам" согласно приложению N 4 к настоящему Приказу;
форму N 2-1-Учет "Свидетельство о постановке на учет физического лица в налоговом органе" согласно приложению N 5 к настоящему Приказу;
форму N 2-2-Учет "Заявление физического лица о постановке на учет в налоговом органе" согласно приложению N 6 к настоящему Приказу;
форму N 2-3-Учет "Уведомление о постановке на учет физического лица в налоговом органе" согласно приложению N 7 к настоящему Приказу;
форму N 2-4-Учет "Уведомление о снятии с учета физического лица в налоговом органе" согласно приложению N 8 к настоящему Приказу;
форму N 2-5-Учет "Заявление индивидуального предпринимателя о постановке на учет в налоговом органе в качестве индивидуального предпринимателя, применяющего упрощенную систему налогообложения на основе патента" согласно приложению N 9 к настоящему Приказу;
форму N 3-Учет "Запрос организации или физического лица, в том числе индивидуального предпринимателя, о направлении свидетельства о постановке на учет в налоговом органе и (или) уведомления о постановке на учет в налоговом органе (уведомления о снятии с учета в налоговом органе) в электронном виде" согласно приложению N 10 к настоящему Приказу;
формат уведомления о выборе налогового органа для постановки на учет российской организации по месту нахождения одного из ее обособленных подразделений, находящихся в одном муниципальном образовании, городах федерального значения Москве и Санкт-Петербурге на территориях, подведомственных разным налоговым органам, согласно приложению N 11 к настоящему Приказу;
формат заявления физического лица о постановке на учет в налоговом органе согласно приложению N 12 к настоящему Приказу;
формат заявления индивидуального предпринимателя о постановке на учет в налоговом органе в качестве индивидуального предпринимателя, применяющего упрощенную систему налогообложения на основе патента, согласно приложению N 13 к настоящему Приказу;
формат запроса организации или физического лица, в том числе индивидуального предпринимателя, о направлении свидетельства о постановке на учет в налоговом органе и (или) уведомления о постановке на учет в налоговом органе (уведомления о снятии с учета в налоговом органе) в электронном виде согласно приложению N 14 к настоящему Приказу;
порядок заполнения формы "Уведомление о выборе налогового органа для постановки на учет российской организации по месту нахождения одного из ее обособленных подразделений, находящихся в одном муниципальном образовании, городах федерального значения Москве и Санкт-Петербурге на территориях, подведомственных разным налоговым органам" согласно приложению N 15 к настоящему Приказу;
порядок заполнения формы "Заявление физического лица о постановке на учет в налоговом органе" согласно приложению N 16 к настоящему Приказу;
порядок заполнения формы "Заявление индивидуального предпринимателя о постановке на учет в налоговом органе в качестве индивидуального предпринимателя, применяющего упрощенную систему налогообложения на основе патента" согласно приложению N 17 к настоящему Приказу;
порядок заполнения формы "Запрос организации или физического лица, в том числе индивидуального предпринимателя, о направлении свидетельства о постановке на учет в налоговом органе и (или) уведомления о постановке на учет в налоговом органе (уведомления о снятии с учета в налоговом органе) в электронном виде" согласно приложению N 18 к настоящему Приказу;
порядок направления налоговым органом свидетельства о постановке на учет в налоговом органе и (или) уведомления о постановке на учет в налоговом органе (уведомления о снятии с учета в налоговом органе) в электронном виде по телекоммуникационным каналам связи согласно приложению N 19 к настоящему Приказу.
2. Свидетельства о постановке на учет в налоговом органе и уведомления о постановке на учет в налоговом органе (уведомления о снятии с учета в налоговом органе) в электронном виде по телекоммуникационным каналам связи направляются в форматах PDF.
3. Свидетельства по формам N 1-1-Учет и N 2-1-Учет, утвержденным настоящим Приказом, выдаются на бланке, образец которого утвержден Приказом Федеральной налоговой службы от 23.11.2004 N САЭ-3-09/123@ "Об утверждении образца бланка свидетельства" (зарегистрирован Министерством юстиции Российской Федерации 07.02.2005, регистрационный номер 6302; Бюллетень нормативных актов федеральных органов исполнительной власти, 2005, N 7; 2009, N 32).
4. Признать утратившими силу Приказы Федеральной налоговой службы:
от 01.12.2006 N САЭ-3-09/826@ "Об утверждении форм документов, используемых при постановке на учет и снятии с учета российских организаций и физических лиц" (зарегистрирован Министерством юстиции Российской Федерации 27.12.2006, регистрационный номер 8683; "Российская газета", 2007, N 4);
от 16.07.2008 N ММ-3-6/314@ "О внесении изменений в Приказ ФНС России от 01.12.2006 N САЭ-3-09/826@ "Об утверждении форм документов, используемых при постановке на учет и снятии с учета российских организаций и физических лиц" (зарегистрирован Министерством юстиции Российской Федерации 31.07.2008, регистрационный номер 12064; "Российская газета", 2008, N 168);
от 15.02.2010 N ММ-7-6/54@ "О внесении изменений в формы документов, используемых при постановке на учет и снятии с учета российских организаций и физических лиц, утвержденные Приказом ФНС России от 01.12.2006 N САЭ-3-09/826@" (зарегистрирован Министерством юстиции Российской Федерации 23.03.2010, регистрационный номер 16695; "Российская газета", 2010, N 66).
5. Управлению информатизации (В.Г. Колесников), ФГУП ГНИВЦ ФНС России (Р.В. Филимошин) обеспечить разработку и сопровождение программного обеспечения, реализующего представление документов, используемых при постановке на учет и снятии с учета российских организаций и физических лиц в налоговых органах в соответствии с пунктом 5.1 статьи 84 Налогового кодекса Российской Федерации, в электронном виде.
6. Руководителям (исполняющим обязанности руководителя) управлений Федеральной налоговой службы по субъектам Российской Федерации довести настоящий Приказ до нижестоящих налоговых органов.
7. Контроль за исполнением настоящего Приказа возложить на заместителя руководителя Федеральной налоговой службы, курирующего вопросы учета юридических и физических лиц, а также иностранных организаций и граждан.
Исполняющий обязанности руководителя
Федеральной налоговой службы
К.В.ЯНКОВ
Утверждено
Приказом ФНС России
от 11.08.2011 N ЯК-7-6/488@
Форма N 1-1-Учет Код по КНД 1121007 Федеральная налоговая служба СВИДЕТЕЛЬСТВО О ПОСТАНОВКЕ НА УЧЕТ РОССИЙСКОЙ ОРГАНИЗАЦИИ В НАЛОГОВОМ ОРГАНЕ ПО МЕСТУ НАХОЖДЕНИЯ
Настоящее свидетельство подтверждает, что российская
организация
__________________________________________________________________
(полное наименование российской организации
__________________________________________________________________
в соответствии с учредительными документами)
поставлена на учет в соответствии с Налоговым кодексом Российской Федерации __________________________ (число, месяц, год) в налоговом органе по месту нахождения ___________________________
Должностное лицо налогового органа _________________________________ (подпись, фамилия, инициалы) М.П.
Утверждено
Приказом ФНС России
от 11.08.2011 N ЯК-7-6/488@
Форма N 1-3-Учет
Код по КНД 1121029
Бланк налогового органа
___________________________________
(почтовый индекс, адрес, телефон)
N _____________ "__" ______________
УВЕДОМЛЕНИЕ
О ПОСТАНОВКЕ НА УЧЕТ РОССИЙСКОЙ ОРГАНИЗАЦИИ
В НАЛОГОВОМ ОРГАНЕ
__________________________________________________________________
(полное наименование российской организации в соответствии __________________________________________________________________ с учредительными документами)
поставлена на учет _______________________ (число, месяц, год) на основании сведений ___________________________________________, содержащихся в __________________________________________________, (наименование документа, его реквизиты) по основаниям, предусмотренным Налоговым кодексом Российской Федерации: _______________________________________________________ __________________________________________________________________
Должностное лицо налогового органа ___________ _____________________ (подпись) (фамилия, инициалы) М.П.
Утверждено
Приказом ФНС России
от 11.08.2011 N ЯК-7-6/488@
Форма N 1-5-Учет
Код по КНД 1121013
Бланк налогового органа
___________________________________
(почтовый индекс, адрес, телефон)
N _____________ "__" ______________
УВЕДОМЛЕНИЕ
сообщает, что российская организация _____________________________ (полное наименование __________________________________________________________________ российской организации в соответствии с учредительными документами)
на основании сведений ____________________________________________ _________________________________________________________________, содержащихся в __________________________________________________, (наименование документа, его реквизиты) снята с учета _________________________ (число, месяц, год) по основаниям, предусмотренным Налоговым кодексом Российской Федерации ________________________________________________________ __________________________________________________________________
Приложение N 4
к Приказу ФНС России
от 11.08.2011 N ЯК-7-6/488@
Форма N 1-6-Учет
Код по КНД 1111054
УВЕДОМЛЕНИЕ О ВЫБОРЕ НАЛОГОВОГО ОРГАНА ДЛЯ ПОСТАНОВКИ НА УЧЕТ РОССИЙСКОЙ ОРГАНИЗАЦИИ ПО МЕСТУ НАХОЖДЕНИЯ ОДНОГО ИЗ ЕЕ ПОДРАЗДЕЛЕНИЙ, НАХОДЯЩИХСЯ В ОДНОМ МУНИЦИПАЛЬНОМ ОБРАЗОВАНИИ, ГОРОДАХ ФЕДЕРАЛЬНОГО ЗНАЧЕНИЯ МОСКВЕ И САНКТ-ПЕТЕРБУРГЕ НА ТЕРРИТОРИЯХ, ПОДВЕДОМСТВЕННЫХ РАЗНЫМ НАЛОГОВЫМ ОРГАНАМ
Российская организация
Сведения об обособленном подразделении
Утверждено
Приказом ФНС России
от 11.08.2011 N ЯК-7-6/488@
Форма N 2-1-Учет Код по КНД 1122022 Федеральная налоговая служба СВИДЕТЕЛЬСТВО О ПОСТАНОВКЕ НА УЧЕТ ФИЗИЧЕСКОГО ЛИЦА В НАЛОГОВОМ ОРГАНЕ Настоящее свидетельство подтверждает, что __________________________________________________________________ (фамилия, имя, отчество)
пол _______ дата рождения __________________________ (число, месяц, год) место рождения ___________________________________________________ поставлен(а) на учет в соответствии с положениями Налогового кодекса Российской Федерации
Должностное лицо налогового органа _________________________________ (подпись, фамилия, инициалы)
Приложение N 6
к Приказу ФНС России
от 11.08.2011 N ЯК-7-6/488@
ЗАЯВЛЕНИЕ
ФИЗИЧЕСКОГО ЛИЦА О ПОСТАНОВКЕ НА УЧЕТ В НАЛОГОВОМ ОРГАНЕ
Фамилия _________________________________________, И. ____ О. _____
Если меняли после 01.09.1996 фамилию, имя, отчество, укажите последние и год их замены
| Пол: | 1 - Муж., 2 - Жен. | Дата рождения | . | . | |||||||||||||||||||||||||||||||||||
| Место рождения | |||||||||||||||||||||||||||||||||||||||
| Вид документа, удостоверяющего личность (код) | |||||||||||||||||||||||||||||||||||||||
| Серия и номер | |||||||||||||||||||||||||||||||||||||||
| Наименование органа, выдавшего документ | |||||||||||||||||||||||||||||||||||||||
| Код подразделения | - | Дата выдачи | . | . | |||||||||||||||||||||||||||||||||||
| Наличие гражданства: | 1 - гражданин, 2 - либо без гражданства | Код страны | <2> | ||||||||||||||||||||||||||||||||||||
| Адрес в Российской Федерации | 1 - места жительства, | ||||||||||||||||||||||||||||||||||||||
| 2 - места пребывания (при отсутствии места жительства) | |||||||||||||||||||||||||||||||||||||||
| Почтовый индекс | Код региона | ||||||||||||||||||||||||||||||||||||||
| Район | |||||||||||||||||||||||||||||||||||||||
| Город | |||||||||||||||||||||||||||||||||||||||
| Населенный пункт | |||||||||||||||||||||||||||||||||||||||
| Улица (проспект, переулок и т.д.) | |||||||||||||||||||||||||||||||||||||||
| Номер дома (владения) | Номер корпуса (строения) | ||||||||||||||||||||||||||||||||||||||
| Достоверность и полноту сведений, указанных на данной странице, подтверждаю: | |||||||||||||||||||||||||||||||||||||||
| (подпись) | |||||||||||||||||||||||||||||||||||||||
<1> Указывается физическим лицом (при наличии). <2> Указывается числовой код страны согласно Общероссийскому классификатору стран мира (ОКСМ). При отсутствии у заявителя гражданства в поле "Код страны" указывается код страны, выдавшей документ, удостоверяющий его личность. | |||||||||||||||||||||||||||||||||||||||
Фамилия _________________________________________, И. ____ О. _____
Сведения о документе, подтверждающем регистрацию по месту жительства в Российской Федерации (для иностранного гражданина или лица без гражданства; для гражданина России, представившего документ, удостоверяющий личность, отличный от паспорта гражданина Российской Федерации), или регистрацию по месту пребывания (при отсутствии места жительства):
| Серия и номер | |||||||||||||||||||||||||||||||||||||||
| Наименование органа, выдавшего документ | |||||||||||||||||||||||||||||||||||||||
| Дата выдачи | . | . | |||||||||||||||||||||||||||||||||||||
| Дата регистрации по месту жительства (месту пребывания) | . | . | |||||||||||||||||||||||||||||||||||||
| Прежний адрес в Российской Федерации | 1 - места жительства, | ||||||||||||||||||||||||||||||||||||||
| 2 - места пребывания (при отсутствии места жительства) | |||||||||||||||||||||||||||||||||||||||
| Почтовый индекс | Код региона | ||||||||||||||||||||||||||||||||||||||
| Район | |||||||||||||||||||||||||||||||||||||||
| Город | |||||||||||||||||||||||||||||||||||||||
| Населенный пункт | |||||||||||||||||||||||||||||||||||||||
| Улица (проспект, переулок и т.д.) | |||||||||||||||||||||||||||||||||||||||
| Номер дома (владения) | Номер корпуса (строения) | Номер квартиры | |||||||||||||||||||||||||||||||||||||
| Дата регистрации по адресу прежнего места жительства (места пребывания) | . | . | |||||||||||||||||||||||||||||||||||||
| <2> (код страны) | |||||||||||||||||||||||||||||||||||||||
| Дата окончания регистрации по месту жительства (месту пребывания) на территории Российской Федерации (при ее наличии) (для иностранного гражданина и лица без гражданства) | . | . | |||||||||||||||||||||||||||||||||||||
| Адрес для взаимодействия с физическим лицом, проживающим не по адресу места жительства (места пребывания), если заявление направлено по почте | |||||||||||||||||||||||||||||||||||||||
| Почтовый индекс | Код региона | ||||||||||||||||||||||||||||||||||||||
| Район | |||||||||||||||||||||||||||||||||||||||
| Город | |||||||||||||||||||||||||||||||||||||||
| Населенный пункт | |||||||||||||||||||||||||||||||||||||||
| Улица (проспект, переулок и т.д.) | |||||||||||||||||||||||||||||||||||||||
| Номер дома (владения) | Номер квартиры | ||||||||||||||||||||||||||||||||||||||
| Достоверность и полноту сведений, указанных на данной странице, подтверждаю: | |||||||||||||||||||||||||||||||||||||||
| (подпись) | |||||||||||||||||||||||||||||||||||||||
<1> Указывается физическим лицом (при наличии). <2> Указывается числовой код страны согласно Общероссийскому классификатору стран мира (ОКСМ). | |||||||||||||||||||||||||||||||||||||||
Утверждено
Приказом ФНС России
от 11.08.2011 N ЯК-7-6/488@
Форма N 2-3-Учет Код по КНД 1122024 Бланк налогового органа ___________________________________ (почтовый индекс, адрес, телефон) N _____________ "__" ______________ УВЕДОМЛЕНИЕ
О ПОСТАНОВКЕ НА УЧЕТ ФИЗИЧЕСКОГО ЛИЦА В НАЛОГОВОМ ОРГАНЕ Уважаемый(ая) ___________________________________________________, (фамилия, имя, отчество) проживающий(ая) по адресу ________________________________________ (почтовый индекс, субъект Российской __________________________________________________________________
Федерации, район, город, населенный пункт, улица (проспект, _________________________________________________________________, переулок и т.д.), N дома (владение), корпус (строение), квартира) на основании сведений ____________________________________________ содержащихся в __________________________________________________, (наименование документа, его реквизиты) Вы поставлены на учет _______________________ (число, месяц, год)
по основаниям, предусмотренным Налоговым кодексом Российской Федерации: _______________________________________________________ __________________________________________________________________
| ИНН |
|
Должностное лицо налогового органа _________ ___________________ (подпись) (фамилия, И.О.) М.П. _______________________
<1> Включается при формировании Уведомления для физического лица, зарегистрированного в качестве индивидуального предпринимателя.
Утверждено
Приказом ФНС России
от 11.08.2011 N ЯК-7-6/488@
Форма N 2-4-Учет Код по КНД 1122023 Бланк налогового органа ___________________________________ (почтовый индекс, адрес, телефон) N _____________ "__" ______________ УВЕДОМЛЕНИЕ О СНЯТИИ С УЧЕТА ФИЗИЧЕСКОГО ЛИЦА В НАЛОГОВОМ ОРГАНЕ Уважаемый(ая) ___________________________________________________, (фамилия, имя, отчество) проживающий(ая) по адресу ________________________________________ (почтовый индекс, субъект Российской __________________________________________________________________
Федерации, район, город, населенный пункт, улица (проспект, _________________________________________________________________, переулок и т.д.), N дома (владение), корпус (строение), квартира)
|
на основании сведений ___________________________________________, содержащихся в __________________________________________________, (наименование документа, его реквизиты) Вы сняты с учета ____________________________ (число, месяц, год) по основаниям, предусмотренным Налоговым кодексом Российской Федерации: _______________________________________________________ __________________________________________________________________
|
Должностное лицо налогового органа _________ ___________________ (подпись) (фамилия, И.О.) М.П.
<1> Включается при формировании Уведомления для физического лица, зарегистрированного в качестве индивидуального предпринимателя.
ПРИЛОЖЕНИЕ 9. Форма N 2-5-Учет - Утратила силу.
(в ред. Приказа ФНС РФ от 31.01.2013 N ММВ-7-6/48@)
Приложение N 10
к Приказу ФНС России
от 11.08.2011 N ЯК-7-6/488@
ЗАПРОС ОРГАНИЗАЦИИ ИЛИ ФИЗИЧЕСКОГО ЛИЦА, В ТОМ ЧИСЛЕ ИНДИВИДУАЛЬНОГО ПРЕДПРИНИМАТЕЛЯ, О НАПРАВЛЕНИИ СВИДЕТЕЛЬСТВА О ПОСТАНОВКЕ НА УЧЕТ В НАЛОГОВОМ ОРГАНЕ И (ИЛИ) УВЕДОМЛЕНИЯ О ПОСТАНОВКЕ НА УЧЕТ В НАЛОГОВОМ ОРГАНЕ (УВЕДОМЛЕНИЯ О СНЯТИИ С УЧЕТА В НАЛОГОВОМ ОРГАНЕ) В ЭЛЕКТРОННОМ ВИДЕ
Сведения об организации
Сведения о физическом лице, в том числе индивидуальном предпринимателе
Прошу направить в электронном виде документ, подтверждающий постановку на учет (снятие с учета), по адресу электронной почты:
Утвержден
Приказом ФНС России
от 11.08.2011 N ЯК-7-6/488@
ФОРМАТ УВЕДОМЛЕНИЯ О ВЫБОРЕ НАЛОГОВОГО ОРГАНА ДЛЯ ПОСТАНОВКИ НА УЧЕТ РОССИЙСКОЙ ОРГАНИЗАЦИИ ПО МЕСТУ НАХОЖДЕНИЯ ОДНОГО ИЗ ЕЕ ОБОСОБЛЕННЫХ ПОДРАЗДЕЛЕНИЙ, НАХОДЯЩИХСЯ В ОДНОМ МУНИЦИПАЛЬНОМ ОБРАЗОВАНИИ, ГОРОДАХ ФЕДЕРАЛЬНОГО ЗНАЧЕНИЯ МОСКВЕ И САНКТ-ПЕТЕРБУРГЕ НА ТЕРРИТОРИЯХ, ПОДВЕДОМСТВЕННЫХ РАЗНЫМ НАЛОГОВЫМ ОРГАНАМ
I. ОБЩИЕ ПОЛОЖЕНИЯ
1. Настоящий документ описывает требования к XML файлам (далее - файлам обмена) для передачи в электронном виде сведений об уведомлении о выборе налогового органа для постановки на учет российской организации по месту нахождения одного из ее обособленных подразделений, находящихся в одном муниципальном образовании, городах федерального значения Москве и Санкт-Петербурге на территориях, подведомственных разным налоговым органам, в налоговый орган, а также для формирования двумерного штрих-кода, содержащего информацию по данному уведомлению.
2. Номер версии настоящего формата 5.01, часть DXVII.
II. ОПИСАНИЕ ФАЙЛА ОБМЕНА
3. Имя файла обмена должно иметь следующий вид:
R_T - префикс, принимающий значение UT_UVNOUOP;
A_K - идентификатор получателя информации, где: A - идентификатор получателя, которому направляется файл обмена, K - идентификатор конечного получателя, для которого предназначена информация из данного файла обмена <1>. Каждый из идентификаторов (A и K) имеет вид для налоговых органов - четырехразрядный код (код налогового органа по классификатору "Система обозначения налоговых органов" (далее - СОНО);
<1> Передача файла от отправителя к конечному получателю (K) может осуществляться в несколько этапов через другие налоговые органы, осуществляющие передачу файла на промежуточных этапах, которые обозначаются идентификатором A. В случае передачи файла от отправителя к конечному получателю при отсутствии налоговых органов, осуществляющих передачу на промежуточных этапах, значения идентификаторов A и K совпадают. Для файлов, представляемых налогоплательщиками в налоговый орган, идентификатор конечного получателя в имени файла K должен совпадать со значением атрибута "Код налогового органа" (КодНО) в представляемом файле обмена.
O - идентификатор отправителя информации, имеет вид:
для организаций - девятнадцатиразрядный код (ИНН и КПП организации);
для физических лиц - двенадцатиразрядный код (ИНН физического лица, при наличии. При отсутствии ИНН - последовательность из двенадцати нулей);
GGGG - год формирования передаваемого файла, MM - месяц, DD - день;
N - идентификационный номер файла (длина - от 1 до 36 знаков. Идентификационный номер файла должен обеспечивать уникальность файла).
Расширение имени файла - xml. Расширение имени файла может указываться как строчными, так и прописными буквами.
Параметры первой строки файла обмена
Первая строка XML файла должна иметь следующий вид:
<?xml version ="1.0" encoding ="windows-1251"?>
Имя файла, содержащего XML схему файла обмена, должно иметь следующий вид:
UT_UVNOUOP_1_517_00_05_01_xx, где xx - номер версии схемы.
4. Логическая модель файла обмена представлена в виде диаграммы структуры файла обмена на рисунке 1 настоящего Формата. Элементами логической модели файла обмена являются элементы и атрибуты XML файла. Перечень структурных элементов логической модели файла обмена и сведения о них приведены в таблицах 4.1 - 4.11 настоящего Формата.
Для каждого структурного элемента логической модели файла обмена приводятся следующие сведения:
наименование элемента. Приводится полное наименование элемента <1>;
<1> В строке таблицы могут быть описаны несколько элементов, наименования которых разделены символом " | ". Такая форма записи применяется в случае возможного наличия в файле обмена только одного элемента из описанных в этой строке.
сокращенное наименование элемента. Приводится сокращенное наименование элемента. Синтаксис сокращенного наименования должен удовлетворять спецификации XML;
признак типа элемента. Может принимать следующие значения: "С" - сложный элемент логической модели (содержит вложенные элементы), "П" - простой элемент логической модели, реализованный в виде элемента XML файла, "А" - простой элемент логической модели, реализованный в виде атрибута элемента XML файла. Простой элемент логической модели не содержит вложенные элементы;
формат значения элемента. Формат значения элемента представляется следующими условными обозначениями: T - символьная строка; N - числовое значение (целое или дробное).
Формат символьной строки указывается в виде T(n-k) или T(=k), где n - минимальное количество знаков, k - максимальное количество знаков, символ "-" - разделитель, символ "=" означает фиксированное количество знаков в строке. В случае, если минимальное количество знаков равно 0, формат имеет вид T(0-k). В случае, если максимальное количество знаков неограниченно, формат имеет вид T(n-).
Формат числового значения указывается в виде N(m.k), где m - максимальное количество знаков в числе, включая знак (для отрицательного числа), целую и дробную части числа без разделяющей десятичной точки, k - максимальное число знаков дробной части числа. Если число знаков дробной части числа равно 0 (т.е. число целое), то формат числового значения имеет вид N(m).
Для простых элементов, являющихся базовыми в XML (определенными в http://www.w3.org/TR/xmlschema-0), например, элемент с типом "date", поле "Формат значения элемента" не заполняется. Для таких элементов в поле "Дополнительная информация" указывается тип базового элемента;
признак обязательности элемента определяет обязательность наличия элемента (совокупности наименования элемента и его значения) в файле обмена. Признак обязательности элемента может принимать следующие значения: "О" - наличие элемента в файле обмена обязательно; "Н" - присутствие элемента в файле обмена необязательно, т.е. элемент может отсутствовать. Если элемент принимает ограниченный перечень значений (по классификатору, кодовому словарю и т.п.), то признак обязательности элемента дополняется символом "К". Например: "ОК". В случае, если количество реализаций элемента может быть более одной, то признак обязательности элемента дополняется символом "М". Например: "НМ", "ОКМ";
дополнительная информация. Для сложных элементов указывается ссылка на таблицу, в которой описывается состав данного элемента. Для элементов, принимающих ограниченный перечень значений из классификатора (кодового словаря и т.п.), указывается соответствующее наименование классификатора (кодового словаря и т.п.) или приводится перечень возможных значений. Для классификатора (кодового словаря и т.п.) может указываться ссылка на его местонахождение. Для элементов, использующих пользовательский тип данных, указывается наименование типового элемента.
XSD схема файла обмена в электронном виде приводится отдельным файлом и размещается на сайте Федеральной налоговой службы.
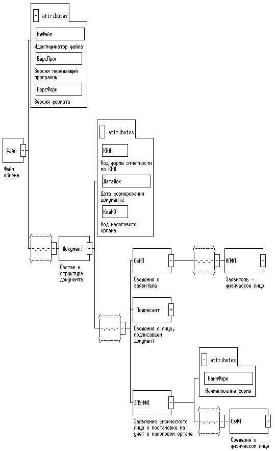
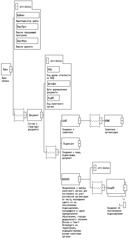
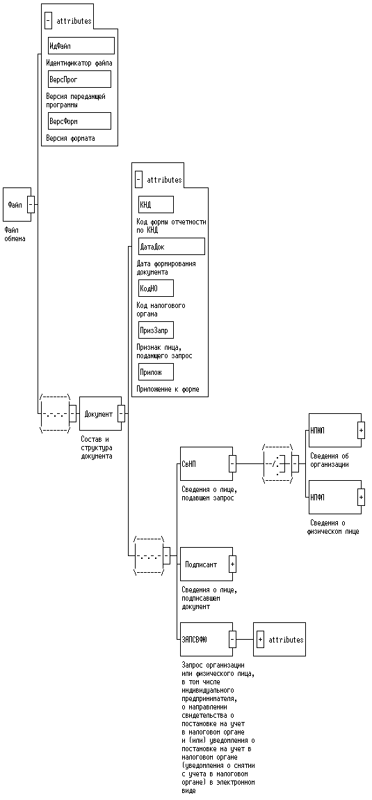
Рисунок 1. Диаграмма структуры файла обмена
Состав и структура документа (Документ)
Заявитель - организация (НПЮЛ)
Сведения о лице, подписавшем документ (Подписант)
Таблица 4.6
Сведения о представителе налогоплательщика (СвПред)
| Сокращенное наименование (код) элемента | Признак типа элемента | Формат элемента | Признак обязательности элемента | Дополнительная информация | |
| НаимДок | А | T(1-120) | О |
Таблица 4.7
Уведомление о выборе налогового органа для постановки на учет российской организации по месту нахождения одного из ее обособленных подразделений, находящихся в одном муниципальном образовании, городах федерального значения Москве и Санкт-Петербурге на территориях, подведомственных разным налоговым органам (ВНОУОП)
| Сокращенное наименование (код) элемента | Признак типа элемента | Формат элемента | Признак обязательности элемента | Дополнительная информация | |
| КодНОВыб | А | T(=4) | ОК | Типовой элемент <СОНОТип>. Значение выбирается в соответствии с классификатором "Система обозначений налоговых органов" | |
| КолОП | А | N(4) | О | ||
| ПрПостУч | А | T(=1) | ОК | Принимает значение: 1 - да | 2 - нет | |
| СведОП | С | ОМ | Состав элемента представлен в табл. 4.8 |
Таблица 4.8
Сведения об обособленном подразделении (СведОП)
| Сокращенное наименование (код) элемента | Признак типа элемента | Формат элемента | Признак обязательности элемента | Дополнительная информация | |
| НаимОП | А | T(1-1000) | Н | ||
| КППОП | А | T(=9) | Н | Типовой элемент <КППТип> | |
| ВидОП | А | T(=1) | ОК | ||
| АдрМНОП | С | О | Типовой элемент <АдрРФТип>. Состав элемента представлен в табл. 4.10 | ||
| СведГРН | С | Н | Состав элемента представлен в табл. 4.9. Обязательно для <ВидОП>=1 | 2 |
Таблица 4.9
Сведения о внесении записи в ЕГРЮЛ о создании филиала/представительства (СведГРН)
| Сокращенное наименование (код) элемента | Признак типа элемента | Формат элемента | Признак обязательности элемента | Дополнительная информация | |
| ГРН | А | T(=13) | Н | Типовой элемент <ОГРНТип>. Обязательно заполняется при наличии выписки из регистрирующего органа о внесении записи в ЕГРЮЛ о создании филиала/ представительства | |
| ДатаГРН | А | T(=10) | Н |
Адрес в Российской Федерации (АдрРФТип)
Фамилия, имя, отчество (ФИОТип)
Утвержден
Приказом ФНС России
от 11.08.2011 N ЯК-7-6/488@
ФОРМАТ ЗАЯВЛЕНИЯ ФИЗИЧЕСКОГО ЛИЦА О ПОСТАНОВКЕ НА УЧЕТ В НАЛОГОВОМ ОРГАНЕ
I. ОБЩИЕ СВЕДЕНИЯ
1. Настоящий документ описывает требования к XML файлам (далее - файлам обмена) для формирования двумерного штрих-кода, содержащего информацию о заявлении физического лица о постановке на учет в налоговом органе, а также о передаче этой информации в электронном виде в налоговый орган.
2. Номер версии настоящего формата 5.02, часть DXII.
II. ОПИСАНИЕ ФАЙЛА ОБМЕНА
3. Имя файла обмена должно иметь следующий вид:
R_T - префикс, принимающий значение UT_ZPUFL;
A_K - идентификатор получателя информации, где: A - идентификатор получателя, которому направляется файл обмена, K - идентификатор конечного получателя, для которого предназначена информация из данного файла обмена <1>. Каждый из идентификаторов (A и K) имеет вид для налоговых органов - четырехразрядный код (код налогового органа по СОНО);
<1> Передача файла от отправителя к конечному получателю (K) может осуществляться в несколько этапов через другие налоговые органы, осуществляющие передачу файла на промежуточных этапах, которые обозначаются идентификатором A. В случае передачи файла от отправителя к конечному получателю при отсутствии налоговых органов, осуществляющих передачу на промежуточных этапах, значения идентификаторов A и K совпадают. Для файлов, представляемых налогоплательщиками в налоговый орган, идентификатор конечного получателя в имени файла K должен совпадать со значением атрибута "Код налогового органа" (КодНО) в представляемом файле обмена.
O - идентификатор отправителя информации, имеет вид:
для организаций - девятнадцатиразрядный код (ИНН и КПП организации);
для физических лиц - двенадцатиразрядный код (ИНН физического лица, при наличии. При отсутствии ИНН - последовательность из двенадцати нулей);
GGGG - год формирования передаваемого файла, MM - месяц, DD - день;
N - идентификационный номер файла (длина - от 1 до 36 знаков. Идентификационный номер файла должен обеспечивать уникальность файла).
Расширение имени файла - xml. Расширение имени файла может указываться как строчными, так и прописными буквами.
Параметры первой строки файла обмена
Первая строка XML файла должна иметь следующий вид:
<?xml version ="1.0" encoding ="windows-1251"?>
Имя файла, содержащего XML схему файла обмена, должно иметь следующий вид:
UT_ZPUFL_1_512_00_05_02_xx, где xx - номер версии схемы.
4. Логическая модель файла обмена представлена в виде диаграммы структуры файла обмена на рисунке 1 настоящего Формата. Элементами логической модели файла обмена являются элементы и атрибуты XML файла. Перечень структурных элементов логической модели файла обмена и сведения о них приведены в таблицах 4.1 - 4.8 настоящего Формата.
Для каждого структурного элемента логической модели файла обмена приводятся следующие сведения:
наименование элемента. Приводится полное наименование элемента <1>;
<1> В строке таблицы могут быть описаны несколько элементов, наименования которых разделены символом " | ". Такая форма записи применяется в случае возможного наличия в файле обмена только одного элемента из описанных в этой строке.
сокращенное наименование элемента. Приводится сокращенное наименование элемента. Синтаксис сокращенного наименования должен удовлетворять спецификации XML;
признак типа элемента. Может принимать следующие значения: "С" - сложный элемент логической модели (содержит вложенные элементы), "П" - простой элемент логической модели, реализованный в виде элемента XML файла, "А" - простой элемент логической модели, реализованный в виде атрибута элемента XML файла. Простой элемент логической модели не содержит вложенные элементы;
формат значения элемента. Формат значения элемента представляется следующими условными обозначениями: Т - символьная строка; N - числовое значение (целое или дробное).
Формат символьной строки указывается в виде T(n-k) или T(=k), где n - минимальное количество знаков, k - максимальное количество знаков, символ "-" - разделитель, символ "=" означает фиксированное количество знаков в строке. В случае, если минимальное количество знаков равно 0, формат имеет вид T(0-k). В случае, если максимальное количество знаков неограниченно, формат имеет вид T(n-).
Формат числового значения указывается в виде N(m.k), где m - максимальное количество знаков в числе, включая знак (для отрицательного числа), целую и дробную части числа без разделяющей десятичной точки, k - максимальное число знаков дробной части числа. Если число знаков дробной части числа равно 0 (т.е. число целое), то формат числового значения имеет вид N(m).
Для простых элементов, являющихся базовыми в XML (определенными в http://www.w3.org/TR/xmlschema-0), например, элемент с типом "date", поле "Формат значения элемента" не заполняется. Для таких элементов в поле "Дополнительная информация" указывается тип базового элемента;
признак обязательности элемента определяет обязательность наличия элемента (совокупности наименования элемента и его значения) в файле обмена. Признак обязательности элемента может принимать следующие значения: "О" - наличие элемента в файле обмена обязательно; "Н" - присутствие элемента в файле обмена необязательно, т.е. элемент может отсутствовать. Если элемент принимает ограниченный перечень значений (по классификатору, кодовому словарю и т.п.), то признак обязательности элемента дополняется символом "К". Например: "ОК". В случае, если количество реализаций элемента может быть более одной, то признак обязательности элемента дополняется символом "М". Например: "НМ", "ОКМ";
дополнительная информация. Для сложных элементов указывается ссылка на таблицу, в которой описывается состав данного элемента. Для элементов, принимающих ограниченный перечень значений из классификатора (кодового словаря и т.п.), указывается соответствующее наименование классификатора (кодового словаря и т.п.) или приводится перечень возможных значений. Для классификатора (кодового словаря и т.п.) может указываться ссылка на его местонахождение. Для элементов, использующих пользовательский тип данных, указывается наименование типового элемента.
XSD схема файла обмена в электронном виде приводится отдельным файлом и размещается на сайте Федеральной налоговой службы.
Рисунок 1. Диаграмма структуры файла обмена
Состав и структура документа (Документ)
Заявитель - физическое лицо (НПФЛ)
Сведения о лице, подписавшем документ (Подписант)
Сведения о представителе (СвПред)
Заявление физического лица о постановке на учет в налоговом органе (ЗПУЧФЛ)
Сведения о физическом лице (СвФЛ)
Фамилия, имя, отчество последние и год их замены (если изменялись после 01.09.1996) (ФИОИзм)
Таблица 4.10
Сведения о документе, удостоверяющем личность физического лица (УдЛичнФЛ)
Сведения о документе, подтверждающем регистрацию по месту жительства в Российской Федерации (для иностранного гражданина или лица без гражданства; для гражданина России, представившего документ, удостоверяющий личность, отличный от паспорта гражданина Российской Федерации) или регистрацию по месту пребывания (при отсутствии места жительства) (ДокРегРФ)
Адрес в Российской Федерации (АдрРФТип)
Фамилия, имя, отчество (ФИОТип)
ПРИЛОЖЕНИЕ 13. - Утратило силу. (в ред. Приказа ФНС РФ от 31.01.2013 N ММВ-7-6/48@)
Утвержден
к Приказу ФНС России
от 11.08.2011 N ЯК-7-6/488@
ФОРМАТ ЗАПРОСА ОРГАНИЗАЦИИ ИЛИ ФИЗИЧЕСКОГО ЛИЦА, В ТОМ ЧИСЛЕ ИНДИВИДУАЛЬНОГО ПРЕДПРИНИМАТЕЛЯ, О НАПРАВЛЕНИИ СВИДЕТЕЛЬСТВА О ПОСТАНОВКЕ НА УЧЕТ В НАЛОГОВОМ ОРГАНЕ И (ИЛИ) УВЕДОМЛЕНИЯ О ПОСТАНОВКЕ НА УЧЕТ В НАЛОГОВОМ ОРГАНЕ (УВЕДОМЛЕНИЯ О СНЯТИИ С УЧЕТА В НАЛОГОВОМ ОРГАНЕ) В ЭЛЕКТРОННОМ ВИДЕ
I. ОБЩИЕ ПОЛОЖЕНИЯ
1. Настоящий документ описывает требования к XML файлам (далее - файлам обмена) для формирования двумерного штрих-кода, содержащего информацию о запросе организации или физического лица, в том числе индивидуального предпринимателя, о направлении свидетельства о постановке на учет в налоговом органе и (или) уведомления о постановке на учет в налоговом органе (уведомления о снятии с учета в налоговом органе) в электронном виде, а также о передаче этой информации в электронном виде в налоговый орган.
2. Номер версии настоящего формата 5.01, часть DXVI.
II. ОПИСАНИЕ ФАЙЛА ОБМЕНА
3. Имя файла обмена должно иметь следующий вид:
R_T - префикс, принимающий значение UT_ZAPSVFU;
A_K - идентификатор получателя информации, где: A - идентификатор получателя, которому направляется файл обмена, K - идентификатор конечного получателя, для которого предназначена информация из данного файла обмена <1>. Каждый из идентификаторов (A и K) имеет вид для налоговых органов - четырехразрядный код (код налогового органа по СОНО);
<1> Передача файла от отправителя к конечному получателю (K) может осуществляться в несколько этапов через другие налоговые органы, осуществляющие передачу файла на промежуточных этапах, которые обозначаются идентификатором A. В случае передачи файла от отправителя к конечному получателю при отсутствии налоговых органов, осуществляющих передачу на промежуточных этапах, значения идентификаторов A и K совпадают. Для файлов, представляемых налогоплательщиками в налоговый орган, идентификатор конечного получателя в имени файла K должен совпадать со значением атрибута "Код налогового органа" (КодНО) в представляемом файле обмена.
О - идентификатор отправителя информации, имеет вид:
для организаций - девятнадцатиразрядный код (ИНН и КПП организации);
для физических лиц - двенадцатиразрядный код (ИНН физического лица, при наличии. При отсутствии ИНН - последовательность из двенадцати нулей);
GGGG - год формирования передаваемого файла, MM - месяц, DD - день;
N - идентификационный номер файла (длина - от 1 до 36 знаков. Идентификационный номер файла должен обеспечивать уникальность файла).
Расширение имени файла - xml. Расширение имени файла может указываться как строчными, так и прописными буквами.
Параметры первой строки файла обмена
Первая строка XML файла должна иметь следующий вид:
<?xml version ="1.0" encoding ="windows-1251"?>
Имя файла, содержащего XML схему файла обмена, должно иметь следующий вид:
UT_ZAPSVFU_1_516_00_05_01_xx, где xx - номер версии схемы.
4. Логическая модель файла обмена представлена в виде диаграммы структуры файла обмена на рисунке 1 настоящего Формата. Элементами логической модели файла обмена являются элементы и атрибуты XML файла. Перечень структурных элементов логической модели файла обмена и сведения о них приведены в таблицах 4.1 - 4.9 настоящего Формата.
Для каждого структурного элемента логической модели файла обмена приводятся следующие сведения:
наименование элемента. Приводится полное наименование элемента <1>;
<1> В строке таблицы могут быть описаны несколько элементов, наименования которых разделены символом " | ". Такая форма записи применяется в случае возможного наличия в файле обмена только одного элемента из описанных в этой строке.
сокращенное наименование элемента. Приводится сокращенное наименование элемента. Синтаксис сокращенного наименования должен удовлетворять спецификации XML;
признак типа элемента. Может принимать следующие значения: "С" - сложный элемент логической модели (содержит вложенные элементы), "П" - простой элемент логической модели, реализованный в виде элемента XML файла, "А" - простой элемент логической модели, реализованный в виде атрибута элемента XML файла. Простой элемент логической модели не содержит вложенные элементы;
формат значения элемента. Формат значения элемента представляется следующими условными обозначениями: T - символьная строка; N - числовое значение (целое или дробное).
Формат символьной строки указывается в виде T(n-k) или T(=k), где n - минимальное количество знаков, k - максимальное количество знаков, символ "-" - разделитель, символ "=" означает фиксированное количество знаков в строке. В случае, если минимальное количество знаков равно 0, формат имеет вид T(0-k). В случае, если максимальное количество знаков неограниченно, формат имеет вид T(n-).
Формат числового значения указывается в виде N(m.k), где m - максимальное количество знаков в числе, включая знак (для отрицательного числа), целую и дробную части числа без разделяющей десятичной точки, k - максимальное число знаков дробной части числа. Если число знаков дробной части числа равно 0 (т.е. число целое), то формат числового значения имеет вид N(m).
Для простых элементов, являющихся базовыми в XML (определенными в http://www.w3.org/TR/xmlschema-0), например, элемент с типом "date", поле "Формат значения элемента" не заполняется. Для таких элементов в поле "Дополнительная информация" указывается тип базового элемента;
признак обязательности элемента определяет обязательность наличия элемента (совокупности наименования элемента и его значения) в файле обмена. Признак обязательности элемента может принимать следующие значения: "О" - наличие элемента в файле обмена обязательно; "Н" - присутствие элемента в файле обмена необязательно, т.е. элемент может отсутствовать. Если элемент принимает ограниченный перечень значений (по классификатору, кодовому словарю и т.п.), то признак обязательности элемента дополняется символом "К". Например: "ОК". В случае, если количество реализаций элемента может быть более одной, то признак обязательности элемента дополняется символом "М". Например: "НМ", "ОКМ";
дополнительная информация. Для сложных элементов указывается ссылка на таблицу, в которой описывается состав данного элемента. Для элементов, принимающих ограниченный перечень значений из классификатора (кодового словаря и т.п.), указывается соответствующее наименование классификатора (кодового словаря и т.п.) или приводится перечень возможных значений. Для классификатора (кодового словаря и т.п.) может указываться ссылка на его местонахождение. Для элементов, использующих пользовательский тип данных, указывается наименование типового элемента.
XSD схема файла обмена в электронном виде приводится отдельным файлом и размещается на сайте Федеральной налоговой службы.
Рисунок 1. Диаграмма структуры файла обмена
Состав и структура документа (Документ)
Сведения о лице, подавшем запрос (СвНП)
Сведения об организации (НПЮЛ)
Сведения о физическом лице (НПФЛ)
Сведения о лице, подписавшем документ (Подписант)
Сведения о представителе налогоплательщика (СвПред)
Запрос организации или физического лица, в том числе индивидуального предпринимателя, о направлении свидетельства о постановке на учет в налоговом органе и (или) уведомления о постановке на учет в налоговом органе (уведомления о снятии с учета в налоговом органе) в электронном виде (ЗАПСВФЮ)
Фамилия, имя, отчество (ФИОТип)
Утвержден
Приказом ФНС России
от 11.08.2011 N ЯК-7-6/488@
ПОРЯДОК ЗАПОЛНЕНИЯ ФОРМЫ "УВЕДОМЛЕНИЕ О ВЫБОРЕ НАЛОГОВОГО ОРГАНА ДЛЯ ПОСТАНОВКИ НА УЧЕТ РОССИЙСКОЙ ОРГАНИЗАЦИИ ПО МЕСТУ НАХОЖДЕНИЯ ОДНОГО ИЗ ЕЕ ОБОСОБЛЕННЫХ ПОДРАЗДЕЛЕНИЙ, НАХОДЯЩИХСЯ В ОДНОМ МУНИЦИПАЛЬНОМ ОБРАЗОВАНИИ, ГОРОДАХ ФЕДЕРАЛЬНОГО ЗНАЧЕНИЯ МОСКВЕ И САНКТ-ПЕТЕРБУРГЕ НА ТЕРРИТОРИЯХ, ПОДВЕДОМСТВЕННЫХ РАЗНЫМ НАЛОГОВЫМ ОРГАНАМ"
I. Общие положения
1. Настоящий Порядок заполнения формы "Уведомление о выборе налогового органа для постановки на учет российской организации по месту нахождения одного из ее обособленных подразделений, находящихся в одном муниципальном образовании, городах федерального значения Москве и Санкт-Петербурге на территориях, подведомственных разным налоговым органам" (далее в настоящем Порядке - Уведомление) разработан в соответствии с пунктом 5.1 статьи 84 Налогового кодекса Российской Федерации.
II. Общие требования к порядку заполнения формы Уведомления
2. Форма Уведомления заполняется рукописным способом чернилами черного либо синего цвета или с использованием соответствующего программного обеспечения в одном экземпляре.
Все разделы и поля формы Уведомления подлежат обязательному заполнению, за исключением случаев, установленных настоящим Порядком.
Не допускается исправление ошибок с помощью корректирующего или иного аналогичного средства, двусторонняя печать документа на бумажном носителе, скрепление листов документов, приводящее к порче бумажного носителя.
Каждому показателю соответствует одно поле, состоящее из определенного количества знакомест. В каждом поле указывается только один показатель.
Исключение составляют показатели, одним из значений которых является дата.
Для даты предусмотрены три поля: день, месяц и год, разделенные знаком "." (точка).
Пример заполнения даты: 01.06.2011.
3. Особенности рукописного способа заполнения формы Уведомления:
1) заполнение полей значениями текстовых, числовых, кодовых показателей осуществляется слева направо, начиная с первого (левого) знакоместа;
2) заполнение текстовых полей осуществляется заглавными печатными буквами;
3) в случае отсутствия данных для заполнения показателя ставится прочерк. При этом прочерк представляет собой прямую линию, проведенную посередине знакомест по всей длине показателя или по правой части показателя при его неполном заполнении.
4. При распечатке на принтере формы Уведомления, заполненной с использованием соответствующего программного обеспечения, допускается отсутствие обрамления знакомест и прочерков для незаполненных знакомест, расположение и размеры зон значений показателей не должны изменяться. Печать знаков должна выполняться шрифтом Courier New высотой 16 - 18 пунктов.
III. Порядок заполнения страницы 0001 Уведомления
5. В полях "ИНН" и "КПП" российской организацией указываются идентификационный номер налогоплательщика (ИНН) и код причины постановки на учет (КПП), присвоенные ей при постановке на учет в налоговом органе по месту нахождения.
6. В поле "код налогового органа" указывается код налогового органа по месту нахождения российской организации.
7. При заполнении наименования организации указывается полное наименование организации, соответствующее наименованию, указанному в ее учредительных документах.
8. В поле "ОГРН" указывается основной государственный регистрационный номер организации (ОГРН).
9. В поле "Сообщает о выборе налогового органа" указывается код выбранного налогового органа для постановки на учет российской организации по месту нахождения обособленных подразделений, указанных в Уведомлении.
10. В поле "Количество обособленных подразделений" указывается количество обособленных подразделений, в отношении которых представляется Уведомление.
Например, в случае, если количество обособленных подразделений "2", то в поле, состоящем из четырех знакомест, проставляется соответствующая цифра следующим образом: "2---".
11. Для выбора указанного в настоящем Уведомлении налогового органа для постановки российской организации по месту нахождения вновь создаваемых филиалов, представительств, иных обособленных подразделений после его подачи, в поле, состоящем из одного знакоместа, проставляется соответствующая цифра:
12. В поле "Данное уведомление составлено на" указывается количество страниц Уведомления.
Например, в случае, если Уведомление составлено на двух страницах, то в поле, состоящем из четырех знакомест, проставляется соответствующая цифра следующим образом: "2---".
13. В поле "с приложением копии документа на" указывается количество листов копий документов, подтверждающих полномочия представителя.
14. В разделе "Достоверность и полноту сведений, указанных в настоящем уведомлении, подтверждаю":
1) при указании лица, подтверждающего достоверность и полноту сведений, указанных в Уведомлении, в поле, состоящем из одного знакоместа, проставляется соответствующая цифра:
"3" - руководитель организации;
"4" - представитель организации;
2) в поле "фамилия, имя, отчество полностью" указываются построчно фамилия, имя и отчество (при наличии) руководителя организации либо представителя, подтверждающего достоверность и полноту сведений, указанных в Уведомлении;
3) в поле "ИНН" указывается ИНН физического лица, указанного в подпункте 2 настоящего пункта, при наличии у него документа, подтверждающего постановку на учет в налоговом органе (Свидетельства о постановке на учет в налоговом органе, отметки в паспорте гражданина Российской Федерации), и использующего ИНН наряду с персональными данными;
4) в поле "Номер контактного телефона" указывается номер контактного телефона, по которому можно связаться с лицом, подтверждающим достоверность и полноту сведений в Уведомлении (с указанием телефонных кодов, требующихся для обеспечения телефонной связи). Номер телефона указывается без пробелов и прочерков;
5) в поле "E-mail" указывается адрес электронной почты при осуществлении взаимодействия налоговых органов с лицом, подтверждающим достоверность и полноту сведений, указанных в Уведомлении, в электронном виде;
6) в месте, отведенном для подписи, проставляется подпись лица, подтверждающего достоверность и полноту сведений, указанных в Уведомлении;
7) указывается дата подписания Уведомления;
8) в поле "Наименование документа, подтверждающего полномочия представителя" указывается наименование документа, подтверждающего полномочия представителя.
15. Раздел "Заполняется работником налогового органа" содержит сведения о коде способа представления Уведомления (согласно приложению N 1 к настоящему Порядку), количестве страниц Уведомления, количестве листов копий документов, приложенных к Уведомлению, дате его представления, номере регистрации Уведомления, фамилии и инициалах имени и отчества работника налогового органа, принявшего Уведомление, его подпись.
IV. Порядок заполнения страницы "Сведения об обособленном подразделении" Уведомления
16. Страница "Сведения об обособленном подразделении" заполняется отдельно по каждому обособленному подразделению российской организации.
17. В полях "ИНН" и "КПП" указываются ИНН и КПП организации, присвоенные ей при постановке на учет в налоговом органе по месту нахождения.
18. В поле "Стр." указывается номер страницы.
19. В поле "КПП" указывается КПП, присвоенный организации налоговым органом по месту нахождения обособленного подразделения (за исключением вновь созданных обособленных подразделений).
20. В поле "Наименование (при наличии)" указывается наименование обособленного подразделения при наличии.
21. При заполнении сведений о месте нахождения (адресе) обособленного подразделения указываются: почтовый индекс, код региона, район, город, населенный пункт, улица (проспект, переулок и т.д.), номер дома (владения), номер корпуса (строения), номер квартиры (офиса). Цифровой код региона указывается в соответствии со справочником "Субъекты Российской Федерации" (приложение N 2 к настоящему Порядку).
При заполнении сведений о месте нахождения (адресе) обособленного подразделения для городов Москва и Санкт-Петербург поля "Район" и "Город" не заполняются.
22. Вид обособленного подразделения, указывается путем проставления в поле, состоящем из одного знакоместа, соответствующей цифры:
"3" - иное обособленное подразделение.
23. В поле "Сведения о внесении записи в ЕГРЮЛ о создании филиала/представительства" указывается государственный регистрационный номер (ГРН), присвоенный при внесении в Единый государственный реестр юридических лиц (ЕГРЮЛ) записи о создании филиала/представительства, и дата внесения записи (за исключением вновь созданных филиалов/представительств).
24. В поле "Достоверность и полноту сведений, указанных на данной странице, подтверждаю" проставляется подпись лица, подтверждающего достоверность и полноту сведений, указанных в Уведомлении.
Приложение N 1
к Порядку заполнения формы
"Уведомление о выборе
налогового органа для постановки
на учет российской организации
по месту нахождения одного
из ее обособленных подразделений,
находящихся в одном муниципальном
образовании, городах федерального
значения Москве и Санкт-Петербурге
на территориях, подведомственных
разным налоговым органам",
утвержденному Приказом ФНС России
от 11.08.2011 N ЯК-7-6/488@
КОДЫ, ОПРЕДЕЛЯЮЩИЕ СПОСОБ ПРЕДСТАВЛЕНИЯ УВЕДОМЛЕНИЯ
Приложение N 2
к Порядку заполнения формы
"Уведомление о выборе
налогового органа для постановки
на учет российской организации
по месту нахождения одного
из ее обособленных подразделений,
находящихся в одном муниципальном
образовании, городах федерального
значения Москве и Санкт-Петербурге
на территориях, подведомственных
разным налоговым органам",
утвержденному Приказом ФНС России
от 11.08.2011 N ЯК-7-6/488@
СПРАВОЧНИК "СУБЪЕКТЫ РОССИЙСКОЙ ФЕДЕРАЦИИ"
Утвержден
Приказом ФНС России
от 11.08.2011 N ЯК-7-6/488@
ПОРЯДОК ЗАПОЛНЕНИЯ ФОРМЫ "ЗАЯВЛЕНИЕ ФИЗИЧЕСКОГО ЛИЦА О ПОСТАНОВКЕ НА УЧЕТ В НАЛОГОВОМ ОРГАНЕ"
I. Общие положения
1. Настоящий Порядок заполнения формы "Заявление физического лица о постановке на учет в налоговом органе" (далее в настоящем порядке - Заявление) разработан в соответствии с пунктом 5.1 статьи 84 Налогового кодекса Российской Федерации.
2. Общие требования к порядку заполнения Заявления аналогичны общим требованиям, приведенным в пунктах 2 - 4 Порядка заполнения формы "Уведомление о выборе налогового органа для постановки на учет российской организации по месту нахождения одного из ее обособленных подразделений, находящихся в одном муниципальном образовании, городах федерального значения Москве и Санкт-Петербурге на территориях, подведомственных разным налоговым органам" (приложение N 15).
II. Порядок заполнения страницы 001 Заявления
3. В верхней части каждой страницы Заявления физическим лицом, состоящим на учете в налоговом органе, указывается идентификационный номер налогоплательщика (далее - ИНН) в соответствии с документом, подтверждающим постановку на учет в налоговом органе (Свидетельство о постановке на учет в налоговом органе, уведомление о постановке на учет в налоговом органе, сведения из Единого государственного реестра налогоплательщиков (ЕГРН), полученные в установленном порядке, отметка в паспорте гражданина Российской Федерации).
4. В поле "код налогового органа" указывается код налогового органа по месту жительства (месту пребывания) физического лица, в который представляется Заявление.
5. В полях "Фамилия", "Имя", "Отчество" указываются фамилия, имя и отчество физического лица полностью, без сокращений, в соответствии с документом, удостоверяющим личность. В случае отсутствия у физического лица отчества в поле, состоящем из одного знакоместа, проставляется цифра "1".
6. В случае если Заявление направлено по почте и (или) достоверность и полнота сведений, указанных в Заявлении, подтверждается представителем физического лица, указывается количество листов приложения к Заявлению.
7. В разделе "Достоверность и полноту сведений, указанных в настоящем Заявлении, подтверждаю":
1) при указании лица, подтверждающего достоверность и полноту сведений, указанных в Заявлении, в поле, состоящем из одного знакоместа, проставляется соответствующая цифра:
"6" - представитель физического лица.
2) если достоверность и полноту сведений подтверждает физическое лицо, подавшее Заявление, в месте, отведенном для подписи, проставляется его личная подпись, а также дата подписания заявления;
3) если достоверность и полноту сведений подтверждает представитель физического лица, в поле "фамилия, имя, отчество представителя полностью" указываются построчно фамилия, имя, отчество (при наличии) представителя физического лица в соответствии с документом, удостоверяющим личность, в месте, отведенном для подписи, проставляется личная подпись представителя физического лица, дата подписания.
ИНН лица, подтверждающего достоверность и полноту сведений, указанных в Заявлении, указывается в случае наличия у него документа, подтверждающего постановку на учет в налоговом органе (Свидетельство о постановке на учет в налоговом органе, отметка в паспорте гражданина Российской Федерации), и использования ИНН наряду с персональными данными;
4) в поле "Номер контактного телефона" указывается номер контактного телефона, по которому можно связаться с физическим лицом (его представителем) с указанием телефонных кодов, требующихся для обеспечения телефонной связи. Номер телефона указывается без пробелов и прочерков;
5) в поле "E-mail" указывается адрес электронной почты при осуществлении взаимодействия налоговых органов с лицом, подтверждающим достоверность и полноту сведений, указанных в Заявлении, в электронном виде;
6) в поле "наименование документа, подтверждающего полномочия представителя" указывается наименование документа, подтверждающего полномочия представителя налогоплательщика;
8. Раздел "Заполняется работником налогового органа" содержит сведения о коде способа представления Заявления (согласно приложению N 1 к приложению N 15), количестве страниц Заявления, количестве листов копий документов, приложенных к Заявлению, дате его представления (получения), номере, под которым зарегистрировано Заявление, фамилии и инициалах имени и отчества работника налогового органа, принявшего Заявление, его подпись.
9. Раздел "Сведения о постановке на учет физического лица в налоговом органе и (или) выдаче Свидетельства о постановке на учет физического лица в налоговом органе (Свидетельство)" заполняется работником налогового органа и в нем указываются:
сведения о должности, фамилии и инициалах имени и отчества работника налогового органа, осуществившего постановку физического лица на учет, ИНН и дате постановки на учет физического лица, проставляется подпись работника;
и (или) сведения о должности, фамилии и инициалах имени и отчества работника налогового органа, выдавшего Свидетельство о постановке на учет физическому лицу, реквизитах Свидетельства и дате его выдачи, проставляется подпись работника;
сведения о фамилии и инициалах имени и отчества физического лица (его представителя), получившего Свидетельство, проставляется его подпись.
II. Порядок заполнения страницы 002 Заявления
В электронном документе нумерация разделов соответствует официальному источнику.
10. В верхней части страницы 002 Заявления указываются фамилия и инициалы имени и отчества физического лица, подавшего Заявление с просьбой о постановке на учет в налоговом органе по месту жительства (пребывания) или получения Свидетельства.
11. Если в период после 01.09.1996 менялись фамилия, имя, отчество, указываются последние и год их замены.
12. В поле "Пол" указывается пол физического лица путем проставления в поле, состоящем из одного знакоместа, цифры "1", если пол мужской, или цифры "2", если пол женский.
13. Дата рождения указывается в соответствии с записью в документе, удостоверяющем личность заявителя.
14. Место рождения указывается в точном соответствии с записями в документе, удостоверяющем личность заявителя.
Если предъявлен документ, удостоверяющий личность, в котором нет сведений о дате и месте рождения, сведения заполняются на основании свидетельства о рождении или другого документа, содержащего такие сведения.
15. Код вида документа, удостоверяющего личность, указывается в соответствии со справочником "Виды документов, удостоверяющих личность налогоплательщика" (приложение N 1 к настоящему Порядку). Реквизиты документа, удостоверяющего личность (серия и номер документа, наименование органа и код подразделения, выдавшего документ, и дата его выдачи), указываются в соответствии с реквизитами документа, удостоверяющего личность заявителя.
16. Поле "Наличие гражданства", состоящее из одного знакоместа, заполняется путем проставления соответствующей цифры:
17. В поле "Код страны" указывается числовой код страны, гражданином которой является заявитель. Код страны указывается согласно Общероссийскому классификатору стран мира (ОКСМ). При отсутствии у заявителя гражданства в поле "Код страны" указывается код страны, выдавшей документ, удостоверяющий его личность.
18. Поле "Адрес в Российской Федерации", состоящее из одного знакоместа, заполняется путем проставления соответствующей цифры:
"2" - место пребывания (при отсутствии места жительства).
Адрес (район, город, иной населенный пункт, улица, номер дома, корпуса, квартиры) места жительства в Российской Федерации указывается в соответствии с записью в паспорте гражданина Российской Федерации, виде на жительство или документе, подтверждающем регистрацию по месту жительства (если представлен не паспорт гражданина Российской Федерации, а иной документ, удостоверяющий личность). При отсутствии места жительства в Российской Федерации указывается адрес места пребывания в соответствии с записью в документе, подтверждающем регистрацию по месту пребывания. Адрес места жительства (места пребывания) указывается с почтовым индексом.
Цифровой код региона указывается в соответствии со справочником "Субъекты Российской Федерации" (приложение N 2 к приложению N 15).
При заполнении сведений о месте жительства (месте пребывания) заявителя для городов Москва и Санкт-Петербург поля "Район" и "Город" не заполняются.
19. В поле "Достоверность и полноту сведений, указанных на данной странице, подтверждаю" проставляется подпись заявителя или его представителя.
III. Порядок заполнения страницы 003 Заявления
20. В верхней части страницы 003 Заявления указываются фамилия и инициалы имени и отчества физического лица, подавшего Заявление о постановке на учет в налоговом органе по месту жительства (месту пребывания) или получения Свидетельства.
21. В сведениях о документе, подтверждающем регистрацию по месту жительства в Российской Федерации (для иностранного гражданина или лица без гражданства; для гражданина России, представившего документ, удостоверяющий личность, отличный от паспорта гражданина Российской Федерации) или регистрацию по месту пребывания (при отсутствии места жительства), указываются вид документа в соответствии со справочником "Виды документов, удостоверяющие личность налогоплательщика", (приложение N 1 к настоящему Порядку) и реквизиты документа (серия и номер документа, наименование органа, выдавшего документ, и дата его выдачи) в соответствии с указанным документом.
22. Дата регистрации по адресу места жительства (места пребывания) проставляется на основании записи в паспорте или документе, подтверждающем регистрацию по месту жительства (если представлен не паспорт, а иной документ, удостоверяющий личность), или документе, подтверждающем регистрацию по месту пребывания.
23. Поле "Прежний адрес в Российской Федерации" заполняется аналогично пункту 18 настоящего Порядка.
24. Дата регистрации по адресу прежнего места жительства (места пребывания) проставляется на основании записи в паспорте (документе, подтверждающем регистрацию по прежнему месту пребывания). Если заявителем представлен документ, подтверждающий регистрацию по месту жительства, не содержащий дату регистрации по прежнему месту жительства, то дата регистрации записывается без документального подтверждения.
25. В поле "Страна постоянного проживания до прибытия в Российскую Федерацию (для иностранного гражданина и лица без гражданства)" указывается числовой код страны постоянного проживания до прибытия в Российскую Федерацию иностранными гражданами и лицами без гражданства согласно ОКСМ.
26. В поле "Дата окончания регистрации по месту жительства (месту пребывания) на территории Российской Федерации (при ее наличии) (для иностранного гражданина и лица без гражданства)" указывается дата окончания регистрации по месту жительства (месту пребывания) на территории Российской Федерации.
27. Указывается адрес для взаимодействия с физическим лицом, проживающим не по адресу места жительства (места пребывания) без документального подтверждения, если заявление направлено по почте.
28. В поле "Достоверность и полноту сведений, указанных на данной странице, подтверждаю" проставляется подпись заявителя или его представителя.
Приложение N 1
к Порядку заполнения формы
"Заявление физического лица
о постановке на учет в налоговом
органе", утвержденному
Приказом ФНС России
от ________ N _____
СПРАВОЧНИК "ВИДЫ ДОКУМЕНТОВ, УДОСТОВЕРЯЮЩИХ ЛИЧНОСТЬ НАЛОГОПЛАТЕЛЬЩИКА"
| Наименование документа | Примечание | |
| 03 | Свидетельство о рождении | Для лиц, не достигших 16-летнего (с 01.10.1997 - 14-летнего) возраста, оформленное в соответствии с законодательством Российской Федерации |
| 10 | Паспорт иностранного гражданина | Документ, удостоверяющий личность иностранного гражданина в Российской Федерации (Федеральный закон от 25.07.2002 N 115-ФЗ "О правовом положении иностранных граждан в Российской Федерации" <1>) |
| 11 | Для лиц, ходатайствующих о признании беженцем на территории Российской Федерации (Постановление Правительства Российской Федерации от 28.05.1998 N 523 "О свидетельстве о рассмотрении ходатайства о признании беженцем на территории Российской Федерации по существу" <2>) | |
| 12 | Вид на жительство в Российской Федерации | |
| 13 | Удостоверение беженца | Для лиц (не граждан Российской Федерации), признанных беженцами в соответствии со статьями 1 и 7 Федерального закона от 19.02.1993 N 4528-1 "О беженцах" <4>) |
| 15 | Разрешение на временное проживание | |
| 18 | Свидетельство о предоставлении временного убежища на территории Российской Федерации | |
| 21 | Для граждан Российской Федерации (Постановление Правительства Российской Федерации от 08.07.1997 N 828 "Об утверждении Положения о паспорте гражданина Российской Федерации, образца бланка и описания паспорта гражданина Российской Федерации" <7>) | |
| 24 | Удостоверение личности военнослужащего Российской Федерации | |
| 61 | Свидетельство о регистрации по месту жительства (Приказ ФМС России от 20.09.2007 N 208 "Об утверждении Административного регламента предоставления Федеральной миграционной службой государственной услуги по регистрационному учету граждан Российской Федерации по месту пребывания и по месту жительства в пределах Российской Федерации" <9>) | |
| 91 | Иные документы |
<1> Собрание законодательства Российской Федерации, 2002, N 30, ст. 3032; 2011; N 21, ст. 3880.
<2> Собрание законодательства Российской Федерации, 1998, N 22, ст. 2475; 2010, N 31, ст. 4273.
<3> Собрание законодательства Российской Федерации, 2002, N 45, ст. 4520; 2008, N 14, ст. 1412.
<4> Российская газета, 1997, N 126; Собрание законодательства Российской Федерации, 2011, N 27, ст. 3880.
<5> Собрание законодательства Российской Федерации, 2002, N 45, ст. 4516; 2009, N 15, ст. 1834.
<6> Собрание законодательства Российской Федерации, 2001, N 16, ст. 1603; 2011, N 15, ст. 2130.
<7> Собрание законодательства Российской Федерации, 1997, N 28, ст. 3444; 2011, N 22, ст. 3190.
<8> Собрание законодательства Российской Федерации, 2003, N 7, ст. 654; 2006, N 49, ст. 5220.
<9> Зарегистрирован Министерством юстиции Российской Федерации 28.11.2007, регистрационный номер 10545; "Российская газета", 2008, N 12; 2010, N 46.
ПРИЛОЖЕНИЕ 17. - Утратило силу. 

(в ред. Приказа ФНС РФ от 31.01.2013 N ММВ-7-6/48@)
Утвержден
Приказом ФНС России
от 11.08.2011 N ЯК-7-6/488@

ПОРЯДОК ЗАПОЛНЕНИЯ ФОРМЫ "ЗАПРОС ОРГАНИЗАЦИИ ИЛИ ФИЗИЧЕСКОГО ЛИЦА, В ТОМ ЧИСЛЕ ИНДИВИДУАЛЬНОГО ПРЕДПРИНИМАТЕЛЯ, О НАПРАВЛЕНИИ СВИДЕТЕЛЬСТВА О ПОСТАНОВКЕ НА УЧЕТ В НАЛОГОВОМ ОРГАНЕ И (ИЛИ) УВЕДОМЛЕНИЯ О ПОСТАНОВКЕ НА УЧЕТ В НАЛОГОВОМ ОРГАНЕ (УВЕДОМЛЕНИЯ О СНЯТИИ С УЧЕТА В НАЛОГОВОМ ОРГАНЕ) В ЭЛЕКТРОННОМ ВИДЕ"
I. Общие положения
1. Настоящий Порядок заполнения формы "Запрос организации или физического лица, в том числе индивидуального предпринимателя, о направлении свидетельства о постановке на учет в налоговом органе и (или) уведомления о постановке на учет в налоговом органе (уведомления о снятии с учета в налоговом органе) в электронном виде" (далее - Запрос) разработан в соответствии с пунктом 5.1 статьи 84 Налогового кодекса Российской Федерации.
2. Общие требования к порядку заполнения Запроса аналогичны общим требованиям, приведенным в пунктах 2 - 4 Порядка заполнения формы "Уведомление о выборе налогового органа для постановки на учет российской организации по месту нахождения одного из ее обособленных подразделений, находящихся в одном муниципальном образовании, городах федерального значения Москве и Санкт-Петербурге на территориях, подведомственных разным налоговым органам" (приложение N 15).
II. Порядок заполнения Запроса
3. В полях "ИНН" и "КПП" указываются:
российской организацией - идентификационный номер налогоплательщика (ИНН) и код причины постановки на учет (КПП), присвоенные организации при постановке на учет в налоговом органе по месту ее нахождения (кроме случаев представления документов для государственной регистрации создаваемого юридического лица);
иностранной организацией - ИНН и КПП, присвоенные ей налоговым органом при постановке на учет по основаниям, предусмотренным Налоговым кодексом Российской Федерации (кроме случаев отсутствия ИНН, КПП у иностранной организации);
физическим лицом, в том числе индивидуальным предпринимателем, - ИНН, присвоенный ему в налоговом органе по месту жительства (кроме случаев отсутствия ИНН у физического лица).
4. В поле "код налогового органа" указывается код налогового органа, в который представляется Запрос.
5. В поле "Приложение к форме", состоящем из семи знакомест, указывается код по КНД, приведенный на первой странице соответствующей формы документа (заявления, сообщения), к которому прилагается Запрос.
6. При указании вида налогоплательщика в поле, состоящем из одного знакоместа, проставляется соответствующая цифра:
"2" - иностранная организация;
"3" - индивидуальный предприниматель;
"4" - физическое лицо, не являющееся индивидуальным предпринимателем.
7. При заполнении наименования организации указывается полное наименование организации, соответствующее наименованию, указанному в ее учредительных документах.
8. В поле "ОГРН" указывается основной государственный регистрационный номер организации (ОГРН) (кроме случаев представления документов для государственной регистрации создаваемого юридического лица).
9. Фамилия, имя и отчество (при наличии) физического лица, в том числе индивидуального предпринимателя, указываются полностью.
10. В поле "ОГРНИП" указывается основной государственный регистрационный номер индивидуального предпринимателя (ОГРНИП) (кроме случаев представления документов для государственной регистрации физического лица в качестве индивидуального предпринимателя).
11. Указывается адрес электронной почты организации или физического лица, в том числе индивидуального предпринимателя, по которому направляется документ, подтверждающий постановку на учет (снятие с учета) в электронном виде.
12. В поле "Приложение копии документа на" указывается количество листов копий документов, подтверждающих полномочия представителя.
13. В разделе "Достоверность и полноту сведений, указанных в настоящем запросе, подтверждаю":
1) при указании лица, подтверждающего достоверность и полноту сведений, указанных в Запросе, в поле, состоящем из одного знакоместа, проставляется соответствующая цифра:
"1" - индивидуальный предприниматель;
"2" - представитель индивидуального предпринимателя;
"3" - руководитель организации;
"4" - представитель организации;
"6" - представитель физического лица.
2) в поле "фамилия, имя, отчество руководителя организации либо представителя полностью" указываются построчно фамилия, имя, отчество (при наличии) лица, подтверждающего достоверность и полноту сведений, указанных в Запросе;
3) в поле "ИНН" указывается ИНН представителя, подтверждающего достоверность и полноту сведений, указанных в Запросе, при наличии у него документа, подтверждающего постановку на учет в налоговом органе (Свидетельство о постановке на учет в налоговом органе, отметка в паспорте гражданина Российской Федерации), и использующего ИНН наряду с персональными данными;
4) в поле "Номер контактного телефона" указывается номер контактного телефона, по которому можно связаться с лицом, подтверждающим достоверность и полноту сведений в Запросе (с указанием телефонных кодов, требующихся для обеспечения телефонной связи). Номер телефона указывается без пробелов и прочерков;
5) в поле "E-mail" указывается адрес электронной почты при осуществлении взаимодействия налоговых органов с лицом, подтверждающим достоверность и полноту сведений, указанных в Запросе, в электронном виде (не заполняется, если адрес электронной почты совпадает с указанным выше);
6) в месте, отведенном для подписи, проставляются подпись лица, подтверждающего достоверность и полноту сведений, указанных в Запросе, а также дата подписания Запроса;
7) в поле "Наименование документа, подтверждающего полномочия представителя" указывается наименование документа, подтверждающего полномочия представителя.
14. Раздел "Заполняется работником налогового органа" содержит сведения о коде способа представления Запроса (согласно приложению N 1 к приложению N 15), количестве листов копии документа, приложенной к Запросу, дате его представления, номере регистрации Запроса, фамилии и инициалах имени и отчества работника налогового органа, принявшего Запрос, его подпись.
Утвержден
Приказом ФНС России
от 11.08.2011 N ЯК-7-6/488@

ПОРЯДОК НАПРАВЛЕНИЯ НАЛОГОВЫМ ОРГАНОМ СВИДЕТЕЛЬСТВА О ПОСТАНОВКЕ НА УЧЕТ В НАЛОГОВОМ ОРГАНЕ И (ИЛИ) УВЕДОМЛЕНИЯ О ПОСТАНОВКЕ НА УЧЕТ В НАЛОГОВОМ ОРГАНЕ (УВЕДОМЛЕНИЯ О СНЯТИИ С УЧЕТА В НАЛОГОВОМ ОРГАНЕ) В ЭЛЕКТРОННОМ ВИДЕ ПО ТЕЛЕКОММУНИКАЦИОННЫМ КАНАЛАМ СВЯЗИ
I. Общие положения
1. Настоящий Порядок разработан в соответствии с пунктом 5.1 статьи 84 Налогового кодекса Российской Федерации и определяет общие правила организации информационного обмена при направлении налоговым органом свидетельства о постановке на учет в налоговом органе и (или) уведомления о постановке на учет в налоговом органе (уведомления о снятии с учета в налоговом органе) (далее - Документы) в электронном виде по телекоммуникационным каналам связи с применением усиленной квалифицированной электронной подписи.
2. Участниками информационного обмена при направлении Документов в электронном виде по телекоммуникационным каналам связи являются организации, физические лица, в том числе индивидуальные предприниматели, представители указанных лиц (далее - заявители) и налоговые органы, а также специализированные операторы связи, обеспечивающие обмен открытой и конфиденциальной информацией по телекоммуникационным каналам связи в рамках электронного документооборота между налоговыми органами и заявителями (далее - специализированные операторы связи).
3. В случае направления налоговым органом Документа в электронном виде по телекоммуникационным каналам связи с использованием единого портала государственных и муниципальных услуг (официального сайта Федеральной налоговой службы) участником информационного обмена также является Межрегиональная инспекция Федеральной налоговой службы по централизованной обработке данных (далее - уполномоченный налоговый орган).
4. В процессе электронного документооборота при направлении Документа по телекоммуникационным каналам связи через специализированного оператора связи также участвуют следующие технологические электронные документы:
1) подтверждение даты отправки по форме и формату согласно приложениям N 1 и N 2 к Порядку представления организациями и индивидуальными предпринимателями, а также нотариусами, занимающимися частной практикой, и адвокатами, учредившими адвокатские кабинеты, сообщений, предусмотренных пунктами 2 и 3 статьи 23 Налогового кодекса Российской Федерации, в электронном виде по телекоммуникационным каналам связи, утвержденному Приказом ФНС России от 09.06.2011 N ММВ-7-6/362@ "Об утверждении форм и форматов сообщений, предусмотренных пунктами 2 и 3 статьи 23 Налогового Кодекса Российской Федерации, а также порядка заполнения форм сообщений и порядка представления сообщений в электронном виде по телекоммуникационным каналам связи" (зарегистрирован Министерством юстиции Российской Федерации 11.07.2011, регистрационный номер 21307; "Российская газета", 2011, N 155) (далее - Порядок, утвержденный Приказом ФНС России N ММВ-7-6/362@);
2) квитанция о приеме по форме и формату согласно приложениям N 3 и N 4 к Порядку, утвержденному Приказом ФНС России N ММВ-7-6/362@;
3) уведомление об отказе в приеме по форме и формату согласно приложениям N 5 и N 6 к Порядку, утвержденному Приказом ФНС России N ММВ-7-6/362@;
4) извещение о получении электронного документа по форме и формату согласно приложениям N 7 и N 8 к Порядку, утвержденному Приказом ФНС России N ММВ-7-6/362@. Извещение о получении электронного документа по телекоммуникационным каналам связи формируется на каждый Документ и технологический электронный документ, из указанных в подпунктах 1 - 3 настоящего пункта.
5. При направлении налоговым органом Документа в электронном виде в соответствии с настоящим Порядком и получении им квитанции о приеме (сообщения о приеме почтовой программы при направлении Документа в электронном виде по телекоммуникационным каналам связи с использованием единого портала государственных и муниципальных услуг или официального сайта Федеральной налоговой службы) налоговый орган не направляет Документ заявителю на бумажном носителе.
6. Участники информационного обмена обеспечивают хранение всех отправленных и принятых Документов и технологических электронных документов с усиленной квалифицированной электронной подписью и квалифицированных сертификатов ключей проверки электронной подписи, применявшихся для формирования усиленной квалифицированной электронной подписи в указанных Документах и технологических электронных документах.
7. Участники информационного обмена не реже одного раза в течение рабочего дня проверяют поступление Документов и технологических электронных документов.
8. Направление и получение Документа в электронном виде по телекоммуникационным каналам связи, в том числе с использованием единого портала государственных и муниципальных услуг (официального сайта Федеральной налоговой службы), допускается при обязательном использовании сертифицированных средств усиленной квалифицированной электронной подписи, позволяющих идентифицировать владельца квалифицированного сертификата ключа проверки электронной подписи, а также установить отсутствие искажения информации, содержащейся в Документе.
9. Квалифицированные сертификаты ключей проверки электронной подписи участникам информационного обмена выдаются организациями, которые выпускают квалифицированные сертификаты ключей проверки электронной подписи для использования их в информационных системах общего пользования в соответствии с Федеральным законом от 06.04.2011 N 63-ФЗ "Об электронной подписи" (Собрание законодательства Российской Федерации, 2011, N 15, ст. 2036), и являются удостоверяющими центрами, входящими в сеть доверенных удостоверяющих центров Федеральной налоговой службы.
10. Направление Документа в электронном виде по телекоммуникационным каналам связи с использованием единого портала государственных и муниципальных услуг или официального сайта Федеральной налоговой службы осуществляется в незашифрованном виде.
11. Датой направления налоговым органом Документа в электронном виде по телекоммуникационным каналам связи, в том числе с использованием единого портала государственных и муниципальных услуг или официального сайта Федеральной налоговой службы, считается дата, зафиксированная:
в случае направления Документа через специализированного оператора связи - в подтверждении даты отправки;
в случае направления Документа в электронном виде по телекоммуникационным каналам связи с использованием единого портала государственных и муниципальных услуг или официального сайта Федеральной налоговой службы - в журнале приема-передач, размещенном на официальном сайте Федеральной налоговой службы.
12. Документ считается принятым заявителем, если налоговому органу поступила квитанция о приеме, подписанная усиленной квалифицированной электронной подписью соответствующего лица (сообщение о приеме почтовой программы в случае направления Документа в электронном виде по телекоммуникационным каналам связи с использованием единого портала государственных и муниципальных услуг или официального сайта Федеральной налоговой службы).
13. Датой получения Документа заявителем в электронном виде по телекоммуникационным каналам связи считается дата, указанная в квитанции о приеме (дата получения сообщения о приеме почтовой программы в случае направления Документа в электронном виде по телекоммуникационным каналам связи с использованием единого портала государственных и муниципальных услуг или официального сайта Федеральной налоговой службы).
14. Документ не считается принятым заявителем, если:
1) ошибочно направлен заявителю;
2) отсутствует (не соответствует) усиленная квалифицированная электронная подпись уполномоченного должностного лица налогового органа.
II. Процедуры направления Документа в электронном виде по телекоммуникационным каналам связи
15. Направление налоговым органом заявителю Документа в электронном виде осуществляется на основании его запроса.
16. Заявитель может получать информацию о ходе исполнения его запроса по уникальному номеру, присвоенному уполномоченным налоговым органом при получении Запроса заявителя, о направлении Документа в электронном виде по телекоммуникационным каналам связи с использованием единого портала государственных и муниципальных услуг (официального сайта Федеральной налоговой службы).
17. Документ формируется на бумажном носителе, подписывается и регистрируется в налоговом органе.
Не позднее следующего рабочего дня Документ формируется в электронном виде в формате PDF, подписывается усиленной квалифицированной электронной подписью уполномоченного должностного лица налогового органа и направляется по телекоммуникационным каналам связи заявителю. При этом налоговым органом фиксируется дата его отправки заявителю.
18. Налоговый орган в течение следующего рабочего дня после дня отправки Документа в электронном виде по телекоммуникационным каналам связи через специализированного оператора связи должен получить:
1) подтверждение даты отправки;
2) квитанцию о приеме (уведомление об отказе в приеме), подписанную усиленной квалифицированной электронной подписью заявителя.
При получении уведомления об отказе в приеме, налоговый орган устраняет указанные в этом уведомлении ошибки и повторяет процедуру направления Документа.
19. При получении от налогового органа Документа в электронном виде по телекоммуникационным каналам связи и отсутствии оснований для отказа в приеме указанного Документа заявитель в течение одного рабочего дня с момента его получения формирует квитанцию о приеме, подписывает ее усиленной квалифицированной электронной подписью и направляет в налоговый орган.
При наличии оснований для отказа в приеме Документа заявитель формирует уведомление об отказе в приеме, подписывает усиленной квалифицированной электронной подписью и направляет его в налоговый орган.
20. Специализированный оператор связи:
1) фиксирует дату направления Документа и формирует подтверждение даты отправки;
2) подписывает подтверждение даты отправки своей усиленной квалифицированной электронной подписью и высылает его одновременно участникам информационного обмена. Подтверждение направляется специализированным оператором связи заявителю вместе с Документом в электронном виде по телекоммуникационным каналам связи.
21. Если налоговый орган в соответствии с пунктом 18 настоящего Порядка не получил от заявителя квитанцию о приеме, он не позднее следующего рабочего дня направляет Документ заявителю на бумажном носителе по почте с уведомлением о вручении.
22. При направлении Документа в электронном виде по телекоммуникационным каналам связи с использованием единого портала государственных и муниципальных услуг или официального сайта Федеральной налоговой службы уполномоченный налоговый орган уведомляется о доставке Документа сообщением о приеме почтовой программы.
23. В случае отсутствия сообщения о приеме почтовой программы при направлении Документа в электронном виде по телекоммуникационным каналам связи с использованием единого портала государственных и муниципальных услуг или официального сайта Федеральной налоговой службы в течение следующего рабочего дня после дня отправки Документа налоговый орган направляет Документ заявителю на бумажном носителе по почте с уведомлением о вручении.