Приказ Рослесхоза от 22.01.2013 N 10

"О проведении опытной эксплуатации автоматизированной информационной системы "Государственный лесной реестр" (АИС ГЛР)"
Редакция от 22.01.2013 — Действует

ФЕДЕРАЛЬНОЕ АГЕНТСТВО ЛЕСНОГО ХОЗЯЙСТВА

ПРИКАЗ
от 22 января 2013 г. N 10

О ПРОВЕДЕНИИ ОПЫТНОЙ ЭКСПЛУАТАЦИИ АВТОМАТИЗИРОВАННОЙ ИНФОРМАЦИОННОЙ СИСТЕМЫ "ГОСУДАРСТВЕННЫЙ ЛЕСНОЙ РЕЕСТР" (АИС ГЛР)

Во исполнение поручения Правительства Российской Федерации от 14 апреля 2011 года N В3-П9-2314 в части разработки унифицированного программного обеспечения и информационной системы "Государственный лесной реестр" и се внедрения в 2013 году, в целях решения задач по обобщению информации Государственного лесного реестра, в соответствии со статьей 91 Лесного кодекса Российской Федерации и приказом Рослесхоза от 15 февраля 2012 года N 53 "Об утверждении порядка представления в уполномоченный федеральный орган исполнительной власти документированной информации, содержащейся в государственном лесном реестре, органами государственной власти и органами местного самоуправления" (далее - Приказ N 53) приказываю:

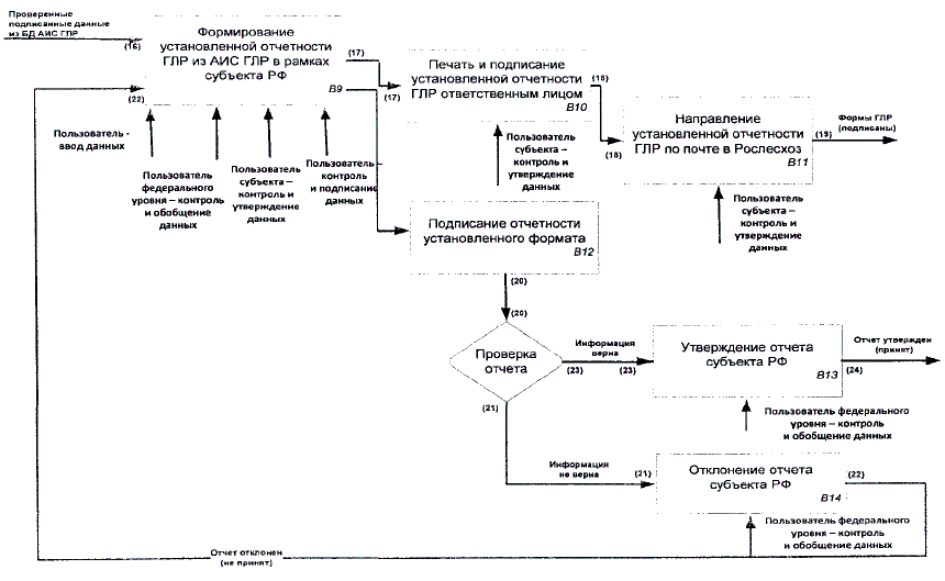
1. Управлению лесного реестра, инвентаризации лесов и лесоустройства, Отделу инновационных программ и информатизации Управления науки, образования и международного сотрудничества, ФБУ "Авиалесоохрана", ФГУП "Рослесинфорг" с 9 января 2013 года начать опытную эксплуатацию автоматизированной информационной системы "Государственный лесной реестр" (АИС ГЛР) в объеме требований Технического проекта на создание АИС ГЛР в части информационного компонента (ИК), обеспечивающего обобщение данных форм ГЛР на федеральном уровне, поступающих от органов исполнительной власти субъектов Российской Федерации, уполномоченных в области лесных отношений.

2. Утвердить состав рабочей группы по контролю проведения опытной эксплуатации АИС ГЛР согласно приложению 1.

3. Утвердить в качестве документов, определяющих порядок эксплуатации

системы, а также состав, объем и порядок внесения информации в АИС ГЛР, Временный регламент эксплуатации АИС ГЛР и Указания по внесению информации в АИС ГЛР согласно приложениям 2 и 3.

4. Рекомендовать органам исполнительной власти субъектов Российской Федерации, уполномоченным в области лесных отношений, с 9 января 2013 года использовать программное обеспечение АИС ГЛР для внесения информации в целях ее обобщения на федеральном уровне.

5. Установить, что в рамках опытной эксплуатации АИС ГЛР проводится обобщение информации от всех органов исполнительной власти субъектов Российской Федерации, уполномоченных в области лесных отношений, за исключением секретной информации и информации, содержащей государственную тайну.

6. Управлению науки, образования и международного сотрудничества:

- организовать передачу программного обеспечения АИС ГЛР в ФБУ "Авиалесоохрана" для технического обеспечения проведения опытной эксплуатации;

- организовать учет и обработку замечаний и предложений, поступающих в ходе опытной эксплуатации;

- до 26 апреля 2013 года подготовить справку по итогам опытной эксплуатации в 1 квартале 2013 года о потребностях в информационном, техническом и других видах обеспечения для перевода АИС ГЛР в промышленную эксплуатацию.

7. Управлению лесного реестра, инвентаризации лесов и лесоустройства:

- обеспечить методологическое сопровождение АИС ГЛР в процессе опытной эксплуатации;

- до 26 апреля подготовить справку по итогам опытной эксплуатации в 1 квартале 2013 года о потребностях в актуализации нормативной и методической базы на уровне Российской Федерации и субъекта Российской Федерации для обеспечения перевода АИС ГЛР в промышленную эксплуатацию.

8. ФБУ "Авиалесоохрана" обеспечить доступность и работоспособность системы на стадии опытной эксплуатации.

9. ФГУП "Рослесинфорг" обеспечить поддержку пользователей системы.

10. Контроль за исполнением настоящего приказа возложить на заместителя руководителя А.Д. Жилина

Руководитель
В.Н.МАСЛЯКОВ

Приложение 1
к приказу Рослесхоза
от 22 января 2013 г. N 10

СОСТАВ РАБОЧЕЙ ГРУППЫ ПО КОНТРОЛЮ ПРОВЕДЕНИЯ ОПЫТНОЙ ЭКСПЛУАТАЦИИ АИС ГЛР

Жилин А.Д. заместитель руководителя, председатель рабочей группы
Коцюба B.C. заместитель начальника управления - начальник отдела ведения государственного лесного реестра Управления лесного реестра, инвентаризации лесов и лесоустройства
Илюхин И.А. начальник отдела инновационных программ и информатизации Управления науки, образования и международного сотрудничества
Калинин А.Н. начальник ФБУ "Авиалесоохрана"
Петров И.К. заместитель начальника ФБУ "Авиалесоохрана"
Третьяков А.Г. генеральный директор ФГУП "Рослесинфорг"
Гуревич Р.И. заместитель генерального директора - директор по информационным технологиям ФГУП "Рослесинфорг"

Приложение 2
к приказу Рослесхоза
от 22 января 2013 г. N 10

УКАЗАНИЯ ПО ВНЕСЕНИЮ ИНФОРМАЦИИ В АВТОМАТИЗИРОВАННУЮ ИНФОРМАЦИОННУЮ СИСТЕМУ ГОСУДАРСТВЕННОГО ЛЕСНОГО РЕЕСТРА (АИС ГЛР)

I. Общие положения

1.1. Настоящие Указания по внесению информации в автоматизированную информационную систему "Государственный лесной реестр" АИС ГЛР (далее - Указания) содержат пояснения по внесению данных в АИС ГЛР на основе документированной информации государственного лесного реестра (далее - Реестр).

1.2. Настоящие Указания используются для обеспечения функционирования АИС ГЛР как учетной системы и обобщения информации государственного лесного реестра на федеральном уровне на первом этапе функционирования АИС ГЛР

1.3. АИС ГЛР включает в себя:

а) совокупность электронных форм для внесения данных на основании документированной информации государственного лесного реестра на землях лесного фонда;

б) совокупность электронных форм, соответствующих формам, утвержденным приказом Рослесхоза от 15.02.2012 N 54 "Об утверждении форм ведения государственного лесного реестра";

б) совокупность электронных журналов учета, систематизированных по источникам информации;

в) информационные ресурсы Реестра, предусмотренные формами государственного лесного реестра, на электронных носителях (далее - электронная база данных АИС ГЛР);

г) программно-аппаратную среду, обеспечивающую возможность ввода информации в АИС ГЛР, ее хранения; внесения изменений, администрирования АИС ГЛР, удаленного доступа пользователей к электронной базе данных АИС ГЛР и обобщения информации на уровнях органа исполнительной власти субъекта Российской Федерации в области лесных отношений и Федерального агентства лесного хозяйства.

1.4. Внесение информации в АИС ГЛР осуществляется в отношении лесничеств и лесопарков на землях лесного фонда.

II. Источники информации для внесения в АИС ГЛР

Источниками информации для внесения в АИС ГЛР являются следующие документы:

2.1. Данные государственного учета лесного фонда по состоянию на 01.01.2007 года или данные учета лесного фонда по состоянию на 01.01.2003 года в случае их отсутствия.

2.2. Данные государственного лесного реестра за предыдущий отчетный период.

2.3. Распоряжения Правительства Российской Федерации о переводе земель лесного фонда в земли других категорий и акты органов государственной власти субъектов Российской Федерации о переводе земель других категорий в земли лесного фонда.

2.4. Решения уполномоченных органов государственной власти Российской Федерации, органов местного самоуправления об установлении или изменении границ населенных пунктов на основании утверждения или изменения генерального плана городского округа, поселения, отображающего границы населенных пунктов, расположенных в границах соответствующего муниципального образования или утверждения или изменения схем территориального планирования муниципального района, отображающей границы сельских населенных пунктов, расположенных за пределами границ поселений (на межселенных территориях).

2.5. Решения органов государственной власти субъектов Российской Федерации об изменении границ зеленых и лесопарковых зон.

2.6. Таксационные описания лесничеств (лесопарков).

2.7. Свидетельство о государственной регистрации права на недвижимое имущество.

2.8. Кадастровая выписка или кадастровый паспорт о земельном участке, содержащие сведения об изменении категории и (или) вида разрешенного использования земельного участка, если из картографической основы кадастра следует, что на этом участке находятся леса, или если этот участок переводится в категорию земель лесного фонда (в случае изменения категории земель и (или) вида разрешенного использования земельного участка).

2.9. Кадастровая выписка или кадастровый паспорт о земельном (лесном) участке, поставленном на государственный кадастровый учет.

2.10. Решения уполномоченных федеральных органов государственной власти и соответствующие им документы о порядке проведения государственного учета лесных участков в составе земель лесного фонда.

2.11. Решения уполномоченного федерального органа исполнительной власти Российской Федерации о переводе земель лесного фонда из одной категории защитных лесов в другую или изменения целевого назначения лесов.

2.12. Решения уполномоченных органов государственной власти субъектов Российской Федерации о предоставлении лесного участка в аренду без проведения аукциона.

2.13. Решения уполномоченных органов государственной власти Российской Федерации, органов муниципального самоуправления, в пределах их полномочий, определенных ст. 81 - 84 ЛК РФ о предоставлении лесных участков в аренду по результатам аукциона по продаже права на заключение такого договора

2.14. Решения уполномоченных органов государственной власти субъектов Российской Федерации о предоставлении лесного участка в безвозмездное срочное пользование.

2.15. Решения уполномоченных органов государственной власти субъектов Российской Федерации о предоставлении лесного участка в постоянное (бессрочное) пользование.

2.16. Решения уполномоченных органов государственной власти Российской Федерации, органов местного самоуправления, полномочия которых определены ст. 81-84 ЛК РФ, об отнесении лесов на территории субъекта Российской Федерации к ценным лесам, эксплуатационным лесам и установлением их границ или изменения целевого назначения лесов.

2.17. Иные решения уполномоченных органов государственной власти о переводе земель или земельных участков в составе таких земель из одной категории в другую, перевод которых осуществляется в соответствии с Федеральным законом от 21.12.2004 N 172-ФЗ "О переводе земель или земельных участков из одной категории в другую".

2.18. Выписка из Единого государственного реестра юридических лиц.

2.19. Выписка из Единого государственного реестра индивидуальных предпринимателей.

2.20. Лесная декларация.

2.21. Договор купли-продажи лесных насаждений.

2.22. Договор аренды лесного участка.

2.23. Договоры (контракты, заказы) на осуществление мероприятий по охране, защите и воспроизводству лесов.

2.24. Заключение государственной экспертизы проекта освоения лесов.

2.25. Документы, оформляемые по результатам проведения лесопатологических обследований насаждений и лесопатологического мониторинга.

2.26. Документы, оформляемые по результатам проведения радиационных обследований земель лесного фонда.

2.27. Документы, оформляемые по результатам специальных видов

обследований.

2.28. Отчет о воспроизводстве лесов и лесоразведении.

2.29. Отчет об охране и защите лесов.

2.30. Отчет об использовании лесов.

2.31. Акт о нарушении лесного законодательства (лесонарушении).

2.32. Акт осмотра мест рубок (мест заготовки древесины).

2.33 Акт о лесном пожаре <*>.

2.34. Акт списания погибших лесных культур <*>.

2.35. Акт натурного технического обследования лесного участка <*>.

<*> Формы документированных источников, не предусмотренные действующим законодательством и рекомендуемые органам государственной власти субъектов Российской Федерации в области лесных отношений, в качестве документов регулирующих ведение лесного хозяйства согласно приложению N 2.

2.36. Проект лесовосстановления.

2.37. Акт перевода в категорию более ценных лесных насаждений (реконструкция). (Акт осмотра лесного участка)

2.38. Акт технической приемки лесных культур.

2.39. Акт перевода лесных культур (молодняков) в покрытые лесной растительностью земли.

2.40. Акт инвентаризации лесных культур.

2.41. Акт списания погибших лесных культур.

2.42. Материалы лесоустройства (таксационные описания лесных участков) арендованных лесных участков.

2.43. Иные нормативно-правовые и распорядительные акты, предусмотренные действующим законодательством Российской Федерации.

В приложении N 1 к настоящим Указаниям приведены формы документированных источников (или их частей, имеющих самостоятельное значение), предусмотренные действующими нормативными актами.

В приложении N 2 к настоящим Указаниям приведены Формы документов и иных актов, по которым действующим законодательством не предусмотрены унифицированные формы документов, в том числе первичных учетных форм документов.

III. Порядок заполнения первичных экранных форм (карточек) ввода АИС ГЛР

Внесение данных в АИС ГЛР на основе документированной информации, ее изменение осуществляется при помощи первичных форм (карточек) ввода.

Первичная форма (карточка) ввода АИС ГЛР - это электронная форма. предназначенная для ввода информации в электронную базу данных АИС ГЛР путем внесения в нее данных из документированной информации (далее -первичная экранная карточка), которая заполняется на уровне лесничеств

После внесения данных в первичную экранную карточку выполняется проверка их корректности - автоматически по контрольным соотношениям, визуально - на соответствие исходным документам, и принимается решение о необходимости уточнения. Данные требуют уточнения в случае несоответствия (ошибка ввода) бумажному документу, либо в случае обнаружения ошибки в бумажном документе (в этом случае необходимо сначала внести правки в бумажный документ). В случае необходимости уточнения внесенных данных, следует внести необходимые изменения.

Вносить изменения в первичную экранную карточку можно до момента нажатия кнопки "Подписать", которая завершает процесс ввода и корректировки данных (далее по тексту - "карточка проверяется и подписывается").

Первичная экранная карточка становится доступна для редактирования при нажатии "Снять подпись"

На уровне органа исполнительной власти субъекта Российской Федерации в области лесных отношений, данные подписанной первичной экранной карточки проверяются и утверждаются путем нажатия кнопки "Утвердить", после чего она становится недоступной для редактирования.

Первичные экранные карточки приведены в приложении N 4 к настоящим Указаниям.

3.1. Заполнение первичных экранных карточек раздела АИС ГЛР "Леса и лесные ресурсы"

Для создания первичных экранных карточек АИС ГЛР необходимо перейти в главном меню АИС ГЛР на вкладку "Экранные формы внесения изменений в ГЛР", выбрать раздел АИС ГЛР "Леса и лесные ресурсы" с экранными карточками перейти к заполнению.

3.1.1. Первичная экранная карточка "Лесные участки. Учет и описание"

Заполнением данной экранной карточки (приложение 4.1. к настоящим Указаниям) могут служить следующие основания:

- материалы лесоустройства (таксационные описания лесничеств и арендованных лесных участков);

- решение ОИВ субъекта РФ о предоставлении лесного участка в аренду, в постоянное (бессрочное) пользование, безвозмездное срочное пользование, а также выставление данного лесного участка на аукцион для последующего заключения договора аренды.

Сведения о лесных участках, которые выставляются на аукцион по продаже права на заключение договора аренды, вносятся в экранную карточку на основе проектной документации, которая разрабатывается в лесничестве или проектной (лесоустроительной) организацией на договорной основе. Проектная документация готовится в соответствии с разделом IV "Проектирование лесных участков" Лесоустроительной инструкции, утвержденной приказом федерального агентства лесного хозяйства от 12.12.2011 года N 516 (зарегистрированным в Минюсте России 06.03.2012 N 23413).

Сведения о лесных участках, предоставляемых в аренду без аукциона, вносятся в Реестр на основании "Решения уполномоченного органа государственной власти субъекта РФ о предоставлении лесного участка в аренду", в том числе и по лесным участкам, предоставляемым в аренду, сроком менее чем на 12 месяцев.

Сведения о лесных участках, предоставляемых в безвозмездное срочное пользование и в бессрочное (постоянное) пользование, вносятся на основании "Решения (приказа) уполномоченного органа государственной власти субъекта РФ, о предоставлении лесного участка в безвозмездное срочное пользование или в бессрочное (постоянное) пользование".

Первичная экранная карточка состоит из 3 страниц.

На первой странице заполняются: номер учетной записи лесного участка в Реестр, кадастровый номер лесного участка или условный номер лесного участка до 2015 года <*>, площадь лесного участка и основание для заведения лесного участка, номер документа и дата его формирования.

<*> За исключением участков лесного фонда, предоставленных для рекреационной деятельности

На второй странице заполняется: Местоположение лесного участка и площадь, а именно указывается целевое назначение лесов (категория защитности лесов) соответствующее материалам лесоустройства, либо приведенное в соответствие со ст. 10 и 102 ЛК РФ, участковое лесничество. урочище (если имеется), квартал, выдел и площадь. Если в состав лесного участка входят кварталы полностью (со всеми выделами), то в графе "выдел" проставляется номер первого и последнего выдела через дефис.

Затем указывается вид использования лесов в соответствии с лесохозяйственным регламентом лесничества.

3.2. Заполнение первичных экранных карточек раздела АИС ГЛР "Использование лесов"

Заполнение первичных экранных карточек вышеуказанного раздела АИС ГЛР необходимо осуществлять в следующей последовательности:

По арендаторам:

- первичная экранная карточка "Предоставление лесов гражданам и юридическим лицам";

- первичная экранная карточка "Заключение по экспертизе проектов освоения лесов";

- первичная экранная карточка "Лесная декларация";

- первичная экранная карточка "Использование лесов гражданами и юридическими лицами".

По договорам купли-продажи и выполнения работ по охране, защите и воспроизводству:

- первичная экранная карточка "Вырубаемый по договору объем древесины";

- первичная экранная карточка "Фактический объем заготовки древесины",

3.2.1. Первичная экранная карточка "Предоставление лесов гражданам и юридическим лицам"

Сведения о лицах, использующих леса, вносятся в АИС ГЛР на основании:

- для лиц, получивших право аренды через аукцион - заявления на участие в аукционе по продаже права на заключение договора аренды лесных участков, приложением к которой должна быть выписка из единого государственного реестра юридических лиц или выписка из единого государственного реестра индивидуальных предпринимателей;

- для лиц, получивших право аренды без аукциона или получивших лесной участок в безвозмездное срочное пользование или в бессрочное (постоянное) пользование - заявления, приложением к которому также должна быть выписка из единого государственного реестра юридических лиц или выписка из единого государственного реестра индивидуальных предпринимателей;

- для граждан, которые не являются индивидуальными предпринимателями, документированным источником служит документ, удостоверяющий личность, из которого в список лиц, использующих леса вносятся: фамилия, имя, отчество и дата рождения.

Заполнение первичной экранной карточки, возможно, только после того, как будут сформированы и подписаны первичные экранные карточки "Учет и описание лесного участка",

Первоначальная загрузка данных в первичную экранную карточку АИС ГЛР может осуществляться путем использования программного модуля АРМ "24-ОИП".

Первичная экранная карточка состоит из 3 страниц (приложение 4.2. к настоящим Указаниям).

На первой странице заполняются данные о лесопользователе, его право пользования лесным участком (аренда, постоянное бессрочное пользование и т.п.), номер и дата правоустанавливающего документа о пользовании лесным участком, реквизиты заключения экспертизы.

На второй странице из выпадающего списка "номер учетной записи Реестра" необходимо выбираем те лесные участки, которые относятся к данному праву пользования этим участком, и указывается предусмотренный объем использования.

На третьей странице заполняется: местоположение лесного участка (формируется автоматически на основе данных учетной записи Реестра). Сформированная карточка проверяется и подписывается.

3.2.2. Первичная экранная карточка "Заключение по экспертизе проектов освоения лесов"

Данные в первичной экранной карточке заполняются по результатам предоставления услуги по проведению экспертизы проектов освоения лесов, либо об отказе в предоставлении услуги (приложение 4.3. к настоящим Указаниям).

В первичной экранной карточке указываются: наименование услуги (государственная или муниципальная), наименование органа предоставившего услугу, результат предоставления услуги (положительное, отрицательное заключение либо отказ в предоставлении услуги), реквизиты заключения экспертизы проекта освоения лесов. Из выпадающего списка выбирается документ, устанавливающий право пользования лесным участком, на основании которого проводилась экспертиза проекта освоения лесов на лесной участок. Карточка проверяется и подписывается.

3.2.3. Первичная экранная карточка "Лесная декларация"

В первичной экранной карточке "Лесная декларация" (приложение 4.4 к настоящим Указаниям) заполняются: наименование органа государственной власти (органа местного самоуправления), в который подается лесная декларация, дата подачи декларации, реквизиты договора или иного правоустанавливающего документа, на основании, которого подается лесная декларация, ФИО и должность руководителя организации, от чьего лица подается данная декларация. Также здесь указываются декларируемый период, фактический вид использования лесов в соответствии со ст. 25 ЛК РФ, реквизиты положительного заключения экспертизы проекта освоения лесов па лесной участок, руководитель или другое доверенное лицо, предоставившее и подписавшее настоящую декларацию. Карточка проверяется и подписывается.

3.2.4. Первичная экранная карточка "Использование лесов гражданами и юридическими лицами"

Заполнение данной первичной экранной карточки (приложение 4.5. к настоящим Указаниям) осуществляется после подписания вышеуказанных первичных экранных карточек данного раздела и первичных экранных карточек "Лесной участок. Учет и описание" раздела 1 АИС ГЛР.

На первой странице первичной экранной карточки заполняются: поля с указанием реквизитов договора или иного документа подтверждающего право пользования, фактический срок использования договора (начало и окончание), реквизиты документа подтверждающего внесение изменений в Реестр.

На второй странице автоматически формируются сведения об объемах использования по видам использования лесов, где в соответствующих графах указываются фактические объемы использования.

На третьей странице заполняются фактические объемы использования лесов (заготовка древесины) на основании отчета об использовании лесов (приложение 1.6. к настоящим Указаниям). После ввода данных карточка проверяется и подписывается.

3.2.5. Первичная экранная карточка "Вырубаемый по договору объем древесины"

Первичная экранная карточка заполняется на основании договора купли-продажи лесных насаждений - раздел "Характеристика и объем вырубаемой древесины" (приложение 1.1. и 4.6. к настоящим Указаниям).

Первоначальная загрузка данных в первичную экранную карточку АИС ГЛР может осуществляться путем использования программного модуля АРМ "Договора купли-продажи".

На первой странице указываются: наименование лесопользователя (ФИО гражданина или юридического лица), вид договора и его реквизиты, фактический срок действия договора (дата окончания), срок вывозки древесины, наименование и реквизиты документа, на основании которого вносятся изменения в Реестр.

На второй странице указываются: местоположение лесного участка, а именно участковое лесничество, урочище (если имеется), квартал, выдел, номер лесосеки и ее площадь, форма рубки (сплошная или выборочная). При этом площадь и запасы на лесосеке разбиваются по каждому выделу в отдельности. Указывается по договору объем древесины по составляющим породам с распределением по степеням крупности деловой части ствола (объем древесины в первичной экранной карточке допускается указывать до десятых долей - 0,1 кбм). Кроме того, общий объем древесины по составляющим породам не должен превышать объем древесины предусмотренный договором. Карточка проверяется и подписывается.

3.2.6. Первичная экранная карточка "Фактический объем заготовки древесины"

Первичная экранная карточка (приложение 4.7. к настоящим Указаниям) заполняется на основе отчета об использовании лесов и акта осмотра мест рубок (мест заготовки древесины) (приложение 1.6., 1.7. соответственно к настоящим Указаниям). Основанием для заполнения данной карточки может служить и пролонгированный договор. Пролонгация договора возможна в случае обстоятельств непреодолимой силы и требований нормативно-правовых актов, при этом договор должен быть оформлен и зарегистрирован в установленном законодательством порядке.

Первичная экранная карточка заполняется только после подписания всех первичных экранных карточек "Вырубаемый по договору объем древесины", в противном случае не подписанные первичные экранные карточки с договорами не отобразятся в выпадающем списке договоров данной карточки.

Первичная экранная карточка состоит из 2 страниц.

На первой странице через выпадающий список выбирается необходимый договор, после чего в автоматическом режиме формируются данные по этому договору. На этой странице также указываются реквизиты документов, на основании которых вносится информация в Реестр.

На второй странице указываются фактические объемы заготовки по составляющим породам с распределением по качеству стволовой древесины. После ввода информации карточка проверяется и подписывается.

3.3. Заполнение первичных экранных карточек раздела АИС ГЛР "Охрана, защита и воспроизводство лесов"

3.3.1. Первичная экранная карточка "Сведения о лесном пожаре"

Заполняется на основании акта о лесном пожаре (приложения 2.3. к настоящим Указаниям и на основании результатов лесопатологического обследования и лесопатологического мониторинга).

Первичная экранная карточка (приложение 4.8. к настоящим Указаниям) состоит из 2 страниц.

На первой странице указываются реквизиты акта о лесном пожаре и причина пожара из Акта.

На второй странице указываются: местоположение участка пройденного пожаром, а именно участковое лесничество, урочище (если имеется, квартал, выдел и площадь с точностью не менее сотой гектара (0,01 га)), характеристика участка пройденного пожаром, площадь погибших насаждений, вид требуемых санитарно-оздоровительных мероприятий и запас сгоревшего леса на корню.

По результатам лесопатологического обследования и мониторинга данные о лесном пожаре могут указываться в следующих случаях:

- пожар может быть обнаружен по истечении дней - лет после того как он потух сам и не был обнаружен при осмотре - тогда оформляется результатами лесопатологического обследования;

- назначение санитарно-оздоровительных мероприятий осуществляется по результатам лесопатологического обследования или мониторинга.

Электронная копия Акта прикрепляется к карточке. Карточка проверяется и подписывается.

3.3.2. Первичная экранная карточка "Нарушение лесного законодательства"

Заполняется первичная экранная карточка (приложение 4.9. к настоящим Указаниям) на основании акта о нарушении лесного законодательства (лесонарушении) (приложение 2.3. к настоящим Указаниям).

Первичная экранная карточка состоит из двух страниц.

На первой странице указывается номер учетной записи. Далее из выпадающего списка правообладателей, выбирается правообладатель этого лесного участка, вид права, реквизиты акта о лесонарушении, фактическая дата выявления лесонарушения. Сведения о лесонарушителе вводятся из выпадающего списка лиц, использующих леса или непосредственно путем ручного ввода, если данное лицо отсутствует в списке. В случае если лесонарушитель не выявлен, то в поле лесонарушитель необходимо указать "не выявлен", в этом случае заполнение данных о лесонарушителе блокируются и становятся недоступными для ввода. Также здесь вводятся сведения о лице, обнаружившем лесонарушение, и реквизиты документа, на основании которого осуществляется внесение изменений в Реестр.

На второй странице вносятся данные о местоположении лесного участка, а именно участковое лесничество, урочище (если имеется), квартал, выдел, из выпадающего списка выбирается вид лесонарушения и уже по виду лесонарушения указывается необходимый объем и ущерб от лесонарушения. Карточка проверяется и подписывается.

3.3.3. Первичная экранная карточка "Списание лесных культур"

Первичная экранная карточка (приложение 4.10. к настоящим Указаниям) заполняется на основе Акта списания погибших лесных культур (приложение 2.7. к настоящим Указаниям), по результатам лесопатологических обследований (приложение 1.3. к настоящим Указаниям) или лесопатологического мониторинга.

Первичная экранная карточка состоит из двух страниц.

На первой странице указываются: номер учетной записи, причина списания лесных культур (указывается из Акта), наименование документа на основании, которого осуществляется внесение изменений в Реестр.

На второй странице вводятся данные о местоположении лесного участка, а именно участковое лесничество, урочище (если имеется), квартал, выдел, площадь списания, в том числе на покрытых лесной растительностью землях (переведенные лесные культуры). Из выпадающего списка пород согласно Акта выбирается главная порода, затем год и способ производства. Данная экранная карточка составляется в разрезе выделов, при этом электронная копия Акта подкрепляется к карточке. После этого карточка проверяется и подписывается.

3.3.4. Первичная экранная карточка "Выполнение мероприятий по охране, защите и воспроизводству лесов"

Первичная экранная карточка (приложение 4.11. к настоящим Указаниям) заполняется на основе отчета о воспроизводстве лесов и лесоразведении, отчетов об охране и защите лесов, а также актов осмотра мест рубок (мест заготовки древесины) (приложения 1.4., 1.5. и 1.7. к настоящим Указаниям).

Первичная экранная карточка состоит из двух страниц.

На первой странице указывается из выпадающего списка исполнитель мероприятий, основание для выполнения мероприятий, право пользования, вносится наименование документа на основании, которого осуществляется внесение изменений в Реестр.

На второй странице вводятся данные о местоположении лесного участка, а именно участковое лесничество, урочище (если имеется), квартал, выдел, из выпадающего списка указывается вид мероприятия, и по виду мероприятий указываются объемы. После ввода данных карточка проверяется и подписывается.

3.3.5. Первичная экранная карточка "Сведения о лесовосстановлении"

Первичная экранная карточка (приложение 4.12. к настоящим Указаниям) заполняется на основании Акта технической приемки лесных культур (Акта осмотра лесных культур) либо Акта осмотра (приложение 2.4. к настоящим Указаниям).

Первичная экранная карточка состоит из двух страниц.

На первой странице указывается номер учетной записи в Реестре, при этом номер записи должен быть уникальным, отличным от номеров учетной записи лесных участков передаваемых в аренду, постоянное бессрочное пользование и безвозмездное (срочное) пользование; наименование документа, па основании которого осуществляется внесение изменений в Реестр и его реквизиты.

На второй странице указываются основные сведения мероприятий по лесовосстановлению, местоположение лесного участка, а именно участковое лесничество, урочище (если имеется), квартал, выдел, площадь объемов работ, характеристика лесорастительных условий. Лесорастительные условия - по эдафической сетке П. С. Погребняка, классификационной схеме типов лесорастительных условий и типов леса (Г. В. Крылов, Е. П. Смологонов, А. М Верегин). Также вводится год производства, а из выпадающего списка указываются сезон проведения лесовосстановительных мероприятий и способ подготовки почвы. При условии если лесовосстановление проведено под пологом леса на покрытых лесной растительностью землях, то обязательно указывается данная особенность. Если культуры на покрытых лесной растительностью землях создаются под пологом, а также предварительные культуры, то обязательно указывается еще и способ производства.

В графе "способ производства" указывается непосредственно сам способ производства, который может быть как искусственный, естественный, так и комбинированный, в том числе и на покрытых лесной растительностью землях. Далее указывается площадь участка, в том числе с разбивкой по методам создания (посев, посадка). Посев и посадка могут осуществляться с использованием селекционных семян, данные об этом подлежат обязательному заполнению. Из выпадающего списка выбирается характеристика семенного материала (сортовые или улучшенные семена). Кроме того, указывается главная порода, при этом если на участке несколько главных пород, то выбирается наиболее хозяйственно ценная порода в соответствии с лесорастительным районированием лесов. В качестве основных показателей еще указываются способ смещения из выпадающего списка справочника способов смешения, схема размещения (пример: 3 x 0,75) и густота на 1 га в штуках.

Карточка проверяется и подписывается.

3.3.6. Первичная экранная карточка "Уход за лесными культурами"

Основанием для ввода данных в первичную экранную карточку (приложение 4.13. к настоящим Указаниям) служат данные об агротехническом уходе за лесными культурами из "Отчета о воспроизводстве лесов и лесоразведении, коды строк 270, 271, 272" (приложение 1.4. к настоящим Указаниям).

Первичная экранная карточка состоит из двух страниц.

На первой странице указывается номер учетной записи в Реестре, при этом номер записи должен быть уникальным, наименование документа, на основании которого осуществляется внесение изменений в Реестр и его реквизиты.

На второй странице указываются основные сведения об уходах за лесными культурами, а именно местоположение лесного участка, отметка о проведении агротехнических уходов, средневзвешенный уход по данным инвентаризации, отметки о дополнении лесных культур.

В графе "местоположение лесного участка" указывается: участковое лесничество, урочище (если имеется), квартал, выдел.

Отметка о проведении агротехнических уходов из выпадающего списка указывается вид ухода (ручной, механизированный, химический), дата проведения уходных работ. Вводится фактическая площадь проведения агротехнических уходов. В случае проведения на участке многократных уходов, вводится каждый проведенный агротехнический уход за лесными культурами.

Средневзвешенный уход по данным инвентаризации указывается по первому и по второму годам ухода за лесными культурами (средневзвешенный уход - это средняя площадь проведения агротехнических уходов (га), приходящееся на определенный промежуток времени (год)).

Сведения о дополнении лесных культур заполняются по данным инвентаризации и фактически выполненным объемам на отчетный период.

Карточка проверяется и подписывается.

3.3.8. Первичная экранная карточка "Перевод лесных культур (молодняков) в покрытые лесной растительностью земли"

В электронном документе нумерация разделов соответствует официальному источнику.

Основанием для ввода данных в первичную экранную карточку (приложение 4.14. к настоящим Указаниям) служат данные из Акта перевода лесных культур (молодняков) в покрытые лесом земли (приложение 2.5. к настоящим Указаниями).

Первичная экранная карточка состоит из двух страниц.

На первой странице указывается номер учетной записи в Реестре, при этом номер записи должен быть уникален как и в предыдущих карточках, наименование документа на основании, которого осуществляется внесение изменений в Реестр и его реквизиты. Основанием для внесения информации в АИС ГЛР может быть, как Акт перевода лесных культур (молодняков) в покрытые лесной растительностью земли, так и иной нормативно-правовой акт (решение, приказ) уполномоченного органа государственной власти в области лесных отношений субъекта РФ, либо иной правоустанавливающий документ, действующий в соответствии с лесным законодательством.

На второй странице указывается краткая таксационная характеристика участка, а именно местоположение лесного участка и таксационные показатели.

В графе "местоположение лесного участка" указываются участковое лесничество, урочище (если имеется), квартал, выдел.

Таксационные показатели заполняются на основе данных из Акта, где указывается площадь перевода культур, обязательно состав, возраст с точностью до 1 года, средняя высота культур в метрах с точностью до 0,1 ми средний диаметр в см (на высоте груди), относительная полнота насаждений (причем полнота молодняков должна быть не менее 0.4) и общий объем кубомассы древесины на 1 га.

Если участок лесных культур располагается в пределах не одного, а нескольких выделов, то в следующей и последующих строках надо проставить номера выделов и соответствующие им площади и запасы (уточнение, не площадь и запас выдела, а площадь и запас части участка лесных культур, расположенной в данном выделе). Прочие показатели будут заполнены автоматически.

Карточка проверяется и подписывается.

IV. Формирование электронных журналов учета

Электронные журналы учета, как вспомогательная форма ведения государственного лесного реестра, ведутся в электронном виде на уровне лесничеств (участковых лесничеств).

4.1. Электронные журналы учета формируются автоматически из данных первичных экранных карточек, заполненных на основе документированной информации.

4.2. Образцы форм электронных журналов приведены в приложении N 3 к настоящим Указаниям.

V. Заполнение электронных форм АИС ГЛР

5.1. Порядок заполнения форм АИС ГЛР 1Л, 1.4, 1.8, 1.9. 3.2, 3.3, 4.1.

Заполнение форм АИС ГЛР 1.1, 1.4, 1.8, 1.9, 3.2, 3.3, 4.1 осуществляется автоматически путем загрузки данных из используемого в настоящее время программного модуля "PPP_Lesfond".

Внесение изменений в формы 1.1, 1.4, 1.8, 1.9, 3.2, 3.3, 4.1 осуществляется также с использованием программного модуля "PPP_Lesfond" <*>.

<*> Данная технология применяется в 2013 году

5.2. Порядок заполнения формы 1.2 "Характеристика лесничества (лесопарка)"

Форма заполняется на основании Приказов Рослесхоза "Об определении количества лесничеств на территории субъекта РФ и установлении их границ", приказов (распоряжений) органов государственной власти субъектов РФ "Об определении количества участковых лесничеств на территории субъекта", приказов (распоряжений) или иных нормативно-правовых актов федеральных и региональных органов государственной власти "Об определении количества и структуры лесничеств на землях других категорий, на которых расположены леса".

5.3. Порядок заполнения формы 1.3 ГЛР "Изученность лесов"

Первичное заполнение начинается с данных последнего (государственного) лесоустройства. Если лесоустройство выполнялось в течение нескольких лет, то каждый годовой объем указывается отдельной строкой и приводится площадь. В графе "Объект лесоустройства" указывается соответствующий этому объему объект или его часть.

Отдельной строкой показывается разряд лесоустройства.

При осуществлении лесоустройства части лесного фонда арендаторами своих лесных участков, указывается та часть лесного участка, на которую имеются должным образом оформленные материалы лесоустройства, и материалы в обязательном порядке подлежат внесению в Реестр.

5.4. Порядок заполнения формы 1.5 ГЛР "Сведения об особо защитных участках лесов (ОЗУ)"

Заполнение данной формы производится на основании таксационных описаний и в соответствии с действующим лесным законодательством, а также по материалам последнего государственного лесоустройства. В случае если указаны ОЗУ, ранее не выделенные в составе земель лесного фонда, а в соответствии с Лесоустроительной инструкцией, утвержденной приказом федерального агентства лесного хозяйства от 12.12.2011 года N 516 (зарегистрированным в Минюсте России 06.03.2012 N 23413), требуют соответствующего выделения, то такие участки могут быть указаны в данной форме после проведения лесоустройства. Перечень ОЗУ, не отвечающий требованиям Лесоустроительной инструкции, должен быть приведен в соответствии с требованиями Инструкции.

Не включаются ОЗУ, входящие в состав зон с особыми условиями использования территорий или представляющие собой объекты лесного семеноводства, перечисленные в форме 4.2 ГЛР.

Данные группируются по защитным, эксплуатационным и резервным лесам, а в защитных лесах в пределах категорий защитных лесов. В пределах каждой группировки записи должны быть упорядочены по видам ОЗУ и по возрастанию значений кварталов и выделов.

5.5. Порядок заполнения формы 1.6 ГЛР "Сведения о зонах с особыми условиями использования территорий"

Наличие и состав зон с особыми условиями использования территорий для конкретного лесничества устанавливается на основании выписки из государственного кадастра недвижимости <*>.

<*> В соответствии с Федеральным законом от 24 июля 2007 г. N 221-ФЗ "О государственном кадастре недвижимости (далее - Закон о кадастре) государственный кадастр недвижимости (ГКН) является систематизированным сводом сведений о недвижимом имуществе, о прохождении Государственной Границы Российской Федерации, о границах между субъектами Российской Федерации, границах муниципальных образований, границах населенных пунктов, о территориальных зонах, зонах с особыми условиями использования территорий, о геодезической и картографической основе ГКН и кадастровом делении территории Российской Федерации).

5.6. Порядок заполнения формы 1.7 ГЛР "Лесные участки. Учет и описание"

В АИС ГЛР данная форма формируется автоматически на основании заполненных и подписанных первичных экранных форм (карточек) "Лесные участки. Учет и описание".

5.7. Порядок заполнения формы 2.1 ГЛР "Сведения о расчетной лесосеке"

Заполняется на основании приказа федерального органа исполнительной власти, уполномоченного в области лесных отношений, и отражается в лесохозяйственном регламенте лесничества в таблицах N 7 и 8.

Расчетная лесосека составляется по каждому лесничеству (лесопарку) в отдельности.

5.8. Порядок заполнения формы 2.2 ГЛР "Предоставление лесов гражданам и юридическим лицам"

В АИС ГЛР данная форма формируется автоматически на основании заполненных и подписанных первичных экранных карточек "Предоставление лесов гражданам и юридическим лицам", "Лесные участки. Учет и описание", "Заключение экспертизы проектов освоения лесов".

5.9. Порядок заполнения формы 2.3 ГЛР "Использование лесов гражданами и юридическими лицами"

В АИС ГЛР данная форма формируется автоматически на основании заполненных и подписанных первичных экранных карточек "Использование лесов гражданами и юридическими лицами".

5.10. Порядок заполнения формы 2.4 ГЛР "Заготовка древесины на основании договоров купли-продажи лесных насаждений, а также договоров, заключенных при размещении заказа на выполнение работ по охране, защите, воспроизводству лесов".

В АИС ГЛР данная форма формируется автоматически на основании заполненных и подписанных первичных экранных карточек "Вырубаемый по договору объем древесины" и "Фактический объем заготовки древесины".

5.11. Порядок заполнения формы 3.1 ГЛР "Сведения о лесных пожарах"

В АИС ГЛР данная форма формируется автоматически на основании заполненных и подписанных первичных экранных карточек "Сведения о лесных пожарах".

5.12. Порядок заполнения формы 3.3 "Сведения о загрязнении земель, на которых расположены леса, радионуклидами"

Форма заполняется путем ручного ввода на основании формы 3 раздел I 2 государственного учета лесного фонда по состоянию на 01.01.2007 и результатов специальных видов обследования.

5.13. Порядок заполнения формы 3.4 ГЛР "Сведения о наличии очагов вредных организмов"

Форма заполняется путем ручного ввода на основании результатов лесопатологического обследования, лесопатологического мониторинга и результатов специальных видов обследования.

5.14. Порядок заполнения формы 3.5 ГЛР "Сведения о повреждении и гибели лесных насаждений".

Форма заполняется путем ручного ввода, на основании результатов лесопатологического обследования, лесопатологического мониторинга и результатов специальных видов обследования.

5.15. Порядок заполнения формы 3.6 ГЛР "Предусмотренные лесным планом субъекта Российской Федерации, лесохозяйственными регламентами и выполненные мероприятия по охране и защите лесов"

Форма создается автоматически, на основании заполненных и подписанных первичных экранных форм (карточек) "Выполнение мероприятий по охране, защите и воспроизводству лесов".

5.16. Порядок заполнения формы 3.7 ГЛР "Мероприятия по охране и защите лесов, выполняемые лицами, использующими леса, либо на основании государственных или муниципальных контрактов на выполнение государственного или муниципального заказа"

В АИС ГЛР данная форма формируется автоматически, на основании заполненных и подписанных первичных экранных карточек "Выполнение мероприятий по охране, защите и воспроизводству лесов".

5.17. Порядок заполнения формы 4.2 ГЛР "Сведения об объектах лесного семеноводства"

Форма заполняется путем ручного ввода. Перечень объектов и их совокупная площадь по категориям устанавливается из раздела "Лесное семеноводство" лесного плана субъекта Российской Федерации, местоположение и площадь этих объектов уточняется по таксационным описаниям материалов лесоустройства.

5.18. Порядок заполнения формы 4.3 ГЛР "Предусмотренные лесным планом субъекта Российской Федерации, лесохозяйственными регламентами и выполненные мероприятия по охране и защите лесов"

В АИС ГЛР данная форма формируется автоматически, на основании заполненных и подписанных первичных экранных карточек "Выполнение мероприятий по охране, защите и воспроизводству лесов".

5.19. Порядок заполнения формы 4.4 ГЛР "Мероприятия по воспроизводству лесов, выполняемые лицами, использующими леса, либо на основании государственных или муниципальных контрактов на выполнение государственного или муниципального заказа"

В АИС ГЛР данная форма формируется автоматически, на основании заполненных и подписанных первичных экранных карточек "Выполнение мероприятий по охране, защите и воспроизводству лесов".

VI. Нормативные источники разработки Указаний

1. Конституция Российской Федерации (Российская газета, N237, 25.12.1993);

2. Лесной кодекс Российской Федерации от 04.12.2006 г. N 200-ФЗ (с изменениями от 13 мая, 22, 23 июля, 25 декабря 2008 г., 14 марта, 17, 24 июля, 27 декабря 2009 г., 22 июля, 29 декабря 2010 г., 14 июня, 1, 11, 18 июля 2011 г.);

3. Федеральный закон от 4 декабря 2006 г. N 201-ФЗ "О введении в действие Лесного кодекса Российской Федерации";

4. Постановление Правительства Российской Федерации от 24 мая 2007 г. N 314 "О полномочиях Федерального агентства лесного хозяйства в области лесных отношений";

5. Постановление Правительства Российской Федерации от 24 мая 2007 г. N 318 "О государственном лесном реестре";

6. Постановление Правительства Российской Федерации от 16 июня 2004 г. N 283 "Об утверждении Положения о Федеральном агентстве лесного хозяйства";

7. Приказ Федерального агентства лесного хозяйства от 15 февраля 2012 г. N 54 "Об утверждении форм ведения государственного лесного реестра";

8. Приказ Федерального агентства лесного хозяйства от 30 мая 2011 г. N 194 "Об утверждении Порядка ведения государственного лесного реестра";

9. Приказ Федерального агентства лесного хозяйства от 15 февраля 2012 г. N 53 "Об утверждении Порядка представления в уполномоченный федеральный орган исполнительной власти документированной информации, содержащейся в государственном лесном реестре, органами государственной власти и органами местного самоуправления";

10. Приказ МПР России от 20 июля 2007 г. N 190 "Об утверждении перечня видов информации, предоставляемой в обязательном порядке заинтересованным лицам, и условий ее предоставления";

11. Приказ МПР России от 31 октября 2007 г. N 282 "Об утверждении Административного регламента исполнения государственной функции по ведению государственного лесного реестра и предоставления государственной услуги по предоставлению выписки из государственного лесного реестра";

12. Федеральный закон от 27 июля 2006 года N 149-ФЗ "Об информации, информационных технологиях и о защите информации";

13. Постановление Правительства Российской Федерации от 15 июня 2009 г. N 477 "Об утверждении Правил делопроизводства в федеральных органах исполнительной власти";

14. Постановление Правительства Российской Федерации от 20 мая 1997 г. N 611 "О ведении государственного учета лесного фонда".

Приложение N 1
к Указаниям

ДОГОВОР КУПЛИ-ПРОДАЖИ ЛЕСНЫХ НАСАЖДЕНИЙ

Участковое лесничество Урочище Номер лесного квартала Номер лесосеки (лесотаксационного выдела) Площадь лесосеки (лесотаксационного выдела), га Хозяйство (хвойное, твердо-лиственное, мягко-лиственное) Породы Количество деревьев Вырубаемый объем древесины, куб. м
деловая дрова хворост и сучья всего
крупная средняя мелкая всего
1 2 3 4 5 6 7 8 9 10 11 12 13 14 15

Приложение 1.2
к Указаниям

ДОГОВОР АРЕНДЫ ЛЕСНОГО УЧАСТКА

N __________________   "___" ____________ 20 __ г.
    (дата включения договора)
(место заключения договора)
(наименование органа государственной власти или органа самоуправления
в лице      
      (наименование должности, фамилия, имя, отчество)
действующего на основании  
  (положение, устав, доверенность - указать нужное)

именуемый в дальнейшем Арендодателем, с одной стороны, и

(полное наименование организации или фамилия, имя, отчество гражданина
в том числе индивидуального предпринимателя)
в лице  
  (фамилия, имя, отчество гражданина или лица, действующего от имени организации,
 
либо от имени гражданина, в том числе индивидуального предпринимателя, по доверенности)

Приложение N 1
к договору аренды лесного участка

СХЕМА РАСПОЛОЖЕНИЯ И ГРАНИЦЫ ЛЕСНОГО УЧАСТКА

(наименование субъекта РФ)
(наименование лесничества, лесопарка)
Кадастровый номер участка
(номер учетной записи в государственном лесном реестре)
   
Площадь лесного участка, га      
     
Арендодатель    
    (фамилии, имя, отчество, подпись, печать)
Арендатор    
    (фамилии, имя, отчество, подпись, печать)

Приложение N 2
к договору аренды лесного участка

Виды и объемы использования лесов на арендуемом лесном участке

Вид использования лесов Целевое назначение лесов Хозяйство (хвойное, твердо-лиственное, мягко-лиственное) Площадь (га) Единица измерения Среднегодовые объемы использования лесов
1 2 3 4 5 6
Заготовка древесины (ликвидной) - всего куб. м
и том числе сплошные рубки куб. м
выборочные рубки, включая уход за лесами куб. м
Заготовка живицы г
Заготовка недревесных лесных ресурсов т
Заготовка пищевых лесных ресурсов и сбор лекарственных растений кг
Ведение охотничьего хозяйства и осуществление охоты га
Ведение сельского хозяйства га
Осуществление научно- исследовательской и образовательной деятельности га
Осуществление рекреационной деятельности га
Создание лесных плантаций и их эксплуатация га
Выращивание лесных плодовых, ягодных, декоративных, лекарственных растений га
Выполнение работ по геологическому изучению недр и разработка месторождении полезных ископаемых га
Строительство и эксплуатация водохранилищ, иных искусственных водных объектов,гидротехнических сооружений и специализированных портов га
Строительство, реконструкция, зксплуатация линий электропередачи, линий связи, дорог, трубопроводов и других линейных объектов га
Переработка древесины и иных лесных ресурсов
Выполнение изыскательских работ га

Объемы и сроки исполнения работ по охране, защите, воспроизводству лесов и лесоразведению на арендуемом лесном участке

Разделы Целевое назначение лесов Виды мероприятий Единица измерения Среднегодовой объем Срок пополнения
Обеспечении пожарной безопасности в лесах
Обеспечение санитарной безопасности в лесах
Лесовосстановительные мероприятия
Уход а лесами
Лесоразведение

Приложение 1.3
к Указаниям

РЕЗУЛЬТАТЫ ПРОВЕДЕНИЯ ЛЕСОПАТОЛОГИЧЕСКИХ ОБСЛЕДОВАНИЙ НАСАЖДЕНИЙ

за   год
  месяц, год  
(наименование субъекта РФ)
(наименование лесничества, лесопарка)

Дата _______________________
 

Участковое лесничество Урочище Квартал Выдел Площадь, га Трансакционная характеристика Число деревьев на пробе, шт Распределение запаса насаждения по категориям состояния деревьев, % Подлежит рубке, % Причины ослабления, повреждения Обеспечение возобновления Рекомендуемое мероприятие
доля породы порода возраст средняя высота, см средний диаметр, см тип леса полнота бонитет запас, кбм/га без признаков ослабления ослабленные сильно ослабленные усыхающие свежий сухостой старый сухостой свежий бурелом свежий ветровал вид площадь, га выбираемый запас, куб. м. (в том числе неликвид.)
1 2 3 4 5 6 7 8 9 10 11 12 13 14 15 16 17 18 19 20 21 22 23 24 25 26 27 28 29

 

итого

Подписи лиц проводивших обследование:

(должность, ФИО)
 
(должность, ФИО)

Приложение 1.4
к Указаниям

Представляют Сроки представления Форма N 1-пл
граждане и юридические лица, осуществляющие воспроизводство лесов и лесоразведение, в органы государственной власти, уполномоченные на ведение государственного лесного реестра 10 число месяца. следующего за отчетным кварталом Приложение 4 к приказу Федерального агентства лесного хозяйства
Квартальная
   
наименование юридического лица или ФИО гражданина (индивидуального предпринимателя)   ИНН
   
юридический адрес гражданина, адрес места жительства, телефон, факс    
   
наименование документа на основании которого осуществляется воспроизводство лесов    
   
наименование органа государственной власти уполномоченного на ведение государственного лесного реестра    

ОТЧЕТ О ВОСПРОИЗВОДСТВЕ ЛЕСОВ И ЛЕСОРАЗВЕДЕНИИ

за январь  
  месяц, год
  (нарастающим итогом)
N п/п Показатели Код Участковое лесничество Урочище N квартала N выдела Ед. изм Объем выполненных мероприятий
А Б В 1 1 3 4 5 6
1 Заготовка семян лесных растений для лесовосстановления и лесоразведения, всего 010 кг
в том числе по породам.              
сосна 011 кг
ель 012 кг
лиственница 013 кг
пихта 014 кг
сосна кедровая 015 кг
дуб 016 кг
бук 017 кг
ясень 018 кг
другие 019 кг
1.1 Заготовка семян лесных растений на объектах постоянной лесосеменной базы 030 кг
в том числе по породам              
сосна 031 кг
ель 032 кг
лиственница 033 кг
пихта 034 кг
сосна кедровая 035 кг
дуб 036 кг
бук 037 кг
ясень 038 кг
другие 039 кг
1.2 Заготовка улучшенных и сортовых семян лесных растений 050 кг
в том числе по породам 051 кг
ель 052 кг
лиственница 053 кг
пихта 054 кг
сосна кедровая 055 кг
дб 056 кг
бук 057 кг
ясень 058 кг
другие 059 кг
2 Закладка объектов единого генетико-селекцинонного комплекса, всего 070 га
в том числе              
лесосеменные плантации 071  
архивы клонов плюсовых деревьев 072 га
маточные плантации 071 га
испытательные культуры 074 i a
постоянные лесосеменные участки 075 га
3 Отбор плюсовых лесных насаждений 090 га
4 Отбор плюсовых деревьев 110 шт.
5 Создание популяционно-экологических культур 130 га
6 Создание географических культур 150 га
7 Выращивание стандартного посадочного материала для воспроизводства лесов и лесоразведения, всего 170 тыс. шт.
в том числе              
сеянцев 171 га
172 тыс. шт.
с открытой корневой системой 173 га
174 тыс. шт.
с закрытой корневой системой 175 га
176 тыс. шт.
саженцев 177 га
178 тыс. шт.
из них - хвойных пород 170 тыс. шт.
в том числе              
саженцев с закрытой корневой системой 180 тыс. шт.
из них - хвойных пород 181 тыс. шт.
8 Посев семян в питомниках, всего 190 га
в том числе              
улучшенных семян лесных растений 141 га
сортовых семян лесных растений 142 га
9 Лесовосстановление, всего 210         га  
в том числе        
искуственное лесоразведение (создание лесных культур), всего 211   га
из них
путем посадки сеянцев, саженцев, черенков с предварительной обработкой
212   га
посадки саженцев без предварительной обработки почвы 213   га
посева семян лесных растений 214   га
естественное лесовосстановление (содействие лесовосстановлению) 215   га
комбинированное лесовосстановление 216   га
10 Дополнение лесных культур 217   га
11 Посадка лесных культур с использованием селекционного посадочного материала 230   га
12 Посев лесных культур с использованием селекционных семян 230   га
13 Проведение агротехнического ухода за лесными культурами (в переводе на однократный), всего 270   га
в том числе:
механизированным способом
271   га
химическим способом 272   га
14 Обработка почвы под лесные культуры, всего 290   га
в том числе
частичная обработка почвы
291   га
из них под лесные культуры будущего года 292   га
15 Подготовка лесного участка для лесовосстановления, всего 310   га
в том числе
расчистка
311   га
раскорчевка 312   га
16 Уход за лесами, всего 330   га
331   м3
осветление и прочистка 332   га
333   м3
прореживание 334   га
335   м3
проходная рубка 336   га
337   м3
рубка обновления 338   га
339   м3
рубка переформирования 340   га
341   м3
рубка формирования ландшафта 342   га
343   м3
рубка реконструкции в средневозрастных, приспевающих, спелых и перестойных малоценных лесных насаждениях 344   га
345   м3
рубка реконструкции молодняков 346   гa
17 Агролесомелиоративные мероприятия, всего 350   га
в том числе
осушение лесных площадей
351   га
ремонт и содержание осушительной сети 352   га
устройство оросительной сети 353   га
ремонт и содержание оросительной сети 354   га
18 Лесоразведение, всего 370   гa
в том числе
на землях лесного фонда
371   га
на землях сельскохозяйственного назначения 372   га
на землях населенных пунктов 373   га
на землях промышленности, энергетики, транспорта, связи, радиовещания. телевидения, информатики, земли для обеспечения космической деятельности, земли обороны, безопасности и земли иного специального назначения 374  
на землях водного фонда 375   га
ни землях особо охраняемых территорий и объектов 376   га
на землях запаса 377   га
19 Ввод (приемка) в эксплуатацию лесных насаждений, созданных при лесоразведении 300   га
20 Реконструкция лесных насаждений путем посадки или посева леса 410   га
Руководитель организации или гражданин (индивидуальный предприниматель)        
    должность руководителя ФИО подпись
         
      М.П.  
       
номер контактного телефона, код города   дата составления документа  

Приложение 1.5
к Указаниям

Представляют Сроки представления Форма N 1-пл
граждане и юридические лица, осуществляющие охрану и защиту лесов,
в органы государственной власти, уполномоченные на ведение государственного лесного реестра
10 число месяца. следующего за отчетным кварталом Приложение 3 к приказу Федерального агентства лесного хозяйства от 14.02.2012 N 47
Квартальная
   
наименование юридического лица или ФИО гражданина (индивидуального предпринимателя)   ИНН
   
юридический адрес гражданина, адрес места жительства, телефон, факс    
   
наименование документа на основании которого осуществляется воспроизводство лесов    
   
наименование органа государственной власти уполномоченного на ведение государственного лесного реестра    
   
наименование субъекта РФ    
   
наименование лесничества, лесопарка    

ОТЧЕТ ОБ ОХРАНЕ И ЗАЩИТЕ ЛЕСОВ

за январь  
  месяц, год
  (нарастающим итогом
N п/п Показатели Код строки Участковое лесничество Урочище N кварта N выдела Ед. изм. Объем выполненных мероприятий
А Б В 1 2 3 4 5 6
1 Раздел "Охрана лесов от пожаров"
Строительство лесных дорог, предназначенных для охраны лесов от пожаров
100 км
2 Реконструкция лесных дорог, предназначенных для охраны лесов от пожаров 110 км
3 Эксплуатация лесных дорог. предназначенных для охраны лесов от пожаров 120 км
4 Строительство посадочных площадок для самолетов и вертолетов, используемых в целях приведения авиационных работ по охране и защите лесов 130 м2
5 Реконструкция посадочных площадок для самолета и вертолетов, используемых в целях проведения авиационных работ по охране и защите лесов 140 м2
6 Эксплуатация посадочных площадок для самолетов и вертолетов, используемых в целях проведения авиационных работ по охране и защите лесов 150 м2
7 Прокладка просек, противопожарных разрывов, устройство противопожарных минерализованных полос 160 км
8 Строительство пожарных наблюдательных пунктов (вышек, мачт, павильонов и других наблюдательных пунктов), пунктов сосредоточения противопожарного инвентаря 170 шт
'9 Реконструкция пожарных наблюдательных пунктов (вышек, мачт, павильонов и других наблюдательных пунктов), пунктов сосредоточения противопожарного инвентаря 180 шт
10 Эксплуатация пожарных наблюдательных пунктов (вышек, мачт, павильонов и других наблюдательных пунктов), пунктов сосредоточения противопожарного инвентаря 190 шт.
11 Устройство пожарных водоемов и подъездов к источникам противопожарного водоснабжения 200 шт
12 Проведение работ по гидромелиорации 210 га  
13 Снижение природной пожарной опасности лесов путем регулирования породного состава лесных насаждений (расшифровать мероприятия) 220 га
14 Снижение природной пожарной опасности лесов путем проведения санитарно-оздоровительных мероприятий (расшифровать мероприятия) 230 га
15 Проведение профилактического контролируемого противопожарного выжигания хвороста, лесной подстилки, сухой травы и других лесных горючих материалов 240     га  
16 Прочистка просек, прочистка противопожарных минерализованных полос и их обновлен 250     км  
17 Эксплуатация пожарных водоемов и подъездов к источникам водоснабжения 260     шт  
18 Благоустройство зон отдыха граждан, пребывающих в лесах 270     шт.  
19 Установка шлагбаумов, устройство преград, обеспечивающих ограничение пребывания граждан в лесах в целях обеспечения пожарной безопасности 280     шт  
20 Эксплуатация шлагбаумов, эксплуатация преград, обеспечивающих ограничение пребывания граждан в лесах в целях обеспечения пожарной безопасности 290     шт  
21 Создание противопожарных заслонов и устройство лиственных пушек 300     га  
22 Содержание противопожарных заслонов и устройство лиственных опушек 310     га  
23 Установка и размещение стендов и других знаков и указателей содержащих информацию о мерах пожарной безопасности леса 320     шт  
24 Проведение мониторинга пожарной опасности леса 330     га  
25 Тушение лесных пожар 340     га  
26 Раздел "Защит лесов"
Лесопатологические обследования
400     га  
27 Локализация и ликвидация очагов вредных opганизмов, всего 410     га  
в том числе
при выполнении наземных работ
411     га  
из них
химическим методом
412     га  
биологическим методом 413     га  
из которых
микробиологическим методом
414     га  
профилактические биотехнические мероприятия 415     га  
при выполнении авиационных работ 416     га  
из них
химическим методом
417     га  
биологическим методом 418     га  
28 Cанитарно-оздоровительные мероприятия, всего 500     га  
510     м3  
в том числе выборочные санитарные рубки 511     га  
512     м3  
сплошные санитарные рубки 513      
514     м3  
очистка лесных насаждений от захламленности 515     га  
516     м3  
Руководитель организации или гражданин (индивидуальный предприниматель)        
    должность руководителя ФИО подпись
         
      М.П.  
       
номер контактного телефона, код города   дата составления документа  

Приложение 1.6
к Указаниям

Представляют Сроки представления Форма N 1-пл
граждане и юридические лица, осуществляющие использование лесов,
в органы государственной власти, уполномоченные на ведение государственного лесного реестра
10 число месяца. следующего за отчетным кварталом Приложение 2 к приказу Федерального агентства лесного хозяйства от 14.02.2012 N 47
Квартальная
   
наименование юридического лица или ФИО гражданина (индивидуального предпринимателя)   ИНН
   
юридический адрес для граждан - адрес места жительства, телефон, факс    
   
наименование документа на основании которого осуществляется использование лесов, его дата и номер    
   
наименование органа государственной власти уполномоченного на ведение государственного лесного реестра    
   
наименование субъекта РФ    
   
наименование лесничества, лесопарка    

ОТЧЕТ ОБ ИСПОЛЬЗОВАНИЯ ЛЕСОВ

за январь  
  месяц, год
  (нарастающим итогом)

Раздел 1. Использование лесов для заготовки древесины и (или) заготовки живицы

Виды использовании лесов Код строки Участковое лесничество Урочище N квартала N выдела N лесосеки Способ рубки <1> Вид рубки <2> Хозяйство <3> Площадь рубки, подсочки, га <4> Объем заготавливаемой древесины, м3 заготавливаемой живицы,т Средняя плата за единицу объема лесных ресурсов, руб
А Б 1 2 3 4 5 6 7 8 9 10 11
Заготовка древесины - всего 100 X X X X X X X X
в том числе по составляющим древесным породам                        
сосна 101
ель 102
пихта 103
лиственница 104
кедр 105
дуб 106
бук 107
граб 108
ясень 109
клен 110
вяз 111
ильм 112  
акация белая 113
береза 114
осина 115
ольха серая 116
ольха черная 117
липа 118
тополь 119
ива древовидная 120
другие 159
Заготовка живицы 200 X X

<1> указывается способ рубки - сплошная (1) или выборочная (2)

<2> указывается способ рубки (рубка спелых и перестойных насаждений - 01, рубка в целях ухода за лесом - 02, рубка поврежденных и погибших насаждений - 03 или рубка в целях расчистки площадей для строительства, реконструкции, эксплуатации различных объектов - 04)

<3> указывается хозяйство - хвойное - 01, твердолиственное - 02 или мягколиственное - 03

<4> площадь рубки (подсочки) указывается по основной составляющей древесной породе

Раздел 2. Товарная структура заготовленной древесины

Наименование древесных пород Код строки Объем заготовленной древесины, м3
всего в том числе
деловой дровяной
А Б 1 2 3
ИТОГО: 600
в том числе        
сосна 601
ель 602
пихта 603
лиственница 604
кедр 605
дуб 606
бук 607
граб 608
ясень 609
клен 610
вяз 611
ильм 612
акация белая 613
береза 614
осина 615
ольха серая 616
ольха черная 617
липа 618
тополь 619
ива древовидная 620
другие 659

Раздел 3. Использование лесов, не связанное с заготовкой древесины и (или) живицы

Виды использования лесов Код строки Участковое лесничество Урочище N квартала N выдела Площадь используемого участка, га Ед. изм. Объем использования лесов Средняя величина платы за единицу объема лесных ресурсов или зa единицу площади лесного участка, руб.
А Б 1 2 3 4 5 6 7 8
Заготовка недревесных лесных pесурсов                  
пней 301 скл. м3
бересты 302 т
коры деревьев и кустарников 303 т
хвороста 304 скл. м3
веточного корма 305 скл. м3
еловых, сосновых, пихтовых лап 306 скл. м3
елей или деревьев других хвойных пород для новогодних праздников 307 шт.
мха 308 т
лесной подстилки 309 т
камыша 310 т
тростника 311 т
других 320 га X
Заготовка пищевых лесных ресурсов и сбор лекарственных растений, всего 350 т
в том числе:
плодов
351 т
ягод 352 т
орехов 353 т
грибов 354 т
семян 355 т
березового сока 356 т
других 370 т
Осуществление видов деятельности в сфере охотничьего хозяйства З80 га X
Ведение сельского хозяйства, всего 400 га X
и том числе сенокошение 401 га X
выпас сельскохозяйственных животных 402 га X
пчеловодство 403 га X
северное оленеводство 404 га X
иная сельскохозяйственная деятельность 410 га X
Осуществление научно-исследовательской деятельности, образовательной деятельности 420 га X
Осуществление рекреационной деятельности 430 гa X
Создание лесных плантаций и их эксплуатация 440 гa X
Выращивание лесных плодовых, ягодных, лесных декоративных и лекарственных растений 450 га X  
Выращивание пасадочного материала лесных растений (саженцев, свеженцев) 460   га Х  
Выполнение работ по геологическому изучению недр, разработке месторождений полезных ископаемых 470 га Х  
Строительство и эксплуатация водохранилищ и иных искусственных водных объектов, а также гидротехнических сооружений и специализированных портов 480   га  
Строительство, реконструкция, эксплуатация линейных объектов 490 га  
Переработка древесины и иных лесных ресурсов 500 га  
Осуществление религиозной деятельности 510   га Х  

Раздел 4. Мероприятия, связанные с использованием лесов

Виды использования лесов Ед. изм. Код строки Участковое лесничество Урочище N квартала N выдела Площадь используемого участка, га Объем использования лесов Средняя величина платы за единицу объема лесных ресурсов или за единицу площади лесного участка, руб.
А Б В 1 2 3 4 5 6 7
Создание объектов лесной инфраструктуры га 520 X
Создание объектов лесоперерабатывающей инфраструктуры га 530 X
Строительство, реконструкция и эксплуатация объектов, не связанных с созданием лесной инфраструктуры га 540 Х
Объем рубок лесных насаждений в целях создания объектов лесной, лесоперерабатывающей инфраструктуры, строительства, реконструкции, эксплуатации объектов, не связанных с созданием лесной инфраструктуры га 550 Х  
м3 560
Рекультивация нарушенных земель га 570 X
Руководитель организации или гражданин (индивидуальный предприниматель)        
    должность руководителя ФИО подпись
         
      М.П.  
       
номер контактного телефона, код города   дата составления документа  

Приложение 1.7
к Указаниям

(наименование и адрес органа, в который подается декларация)

ЛЕСНАЯ ДЕКЛАРАЦИЯ "___" ________ 201__Г.

 

(наименование организации или фамилия, имя, отчество физического лица (индивидуального предпринимателя)
(юридический адрес, телефон, факс, для граждан - адрес места жительства, телефон, факс)
 
являющ ___ арендатором (пользователем) по договору аренды лесного участка - решению государственного или муниципального органа, уполномоченного
представлять лесные участки в постоянное пользование, от ___ ___________________ N ________, в лице
(должность, фамилия, имя, отчество уполномоченного лица)
действующего на основании  
  (устав, доверенность, и т. п.)

заявляет что с ___________________года по _________________ год использует леса для _________________________________________________________________

(указываются виды использования лесов в соответствии со ст 23 Лесного кодекса Российской Федерации)

на предоставленном в аренду (постоянное (бессрочное) пользование

лесном участке ____________________ лесничества (лесопарка) ___________________________ области (края, республики, автономной области, автономного округа) и соответствии с проектом освоения лесов, прошедшим государственную (муниципальную) экспертизу утвержденную

(наименование органа, утвердившего экспертизу проекта освоения лесов, и дата утверждения)

согласно приложению 1 или приложению 2 к настоящей декларации (в зависимости oт вида использования лесов)

(наименование должности руководителя организации, подпись, печать и ФИО или ФИО физического лица (индивидуального предпринимателя)

Приложение 1
к Лесной Декларации

ОБЪЕМ ИСПОЛЬЗОВАНИЯ ЛЕСОВ ДЛЯ ЗАГОТОВКИ ДРЕВЕСИНЫ И ЖИВИЦЫ

Виды использования лесов:  
  (заготовка древесины и (или) заготовка живицы
Целевое назначение лесов Участковое лесничество Урочище N квартала N выдела N лесосеки (делянки) Способ рубки Площадь лесосеки (делянки, выдела), га Хозяйство Древесная порода Ед. изм Объем заготовки
Итого

Создание (снос) объектов лесной инфраструктуры:

(виды объектов лесной инфраструктуры (лесные дороги, склады и др)
 
(строительство или снос ранее возведенных, место расположения
 
(лесничество или лесопарк, N квартала. N выдела), занимаемая площадь в гектарах)
Рекультивация земель  
  (место расположения рекультивируемых лесных участков, лесничество или лесопарк, N квартала. N выдела, площадь в га
Арендатор (пользователь)  
  (подпись, ФИО, дата)

Приложение 2
к Лесной Декларации

ОБЪЕМЫ ИСПОЛЬЗОВАНИЯ ЛЕСОВ, НЕ СВЯЗАННЫЕ С ЗАГОТОВКОЙ ДРЕВЕСИНЫ Н ЖИВИЦЫ

Целевое назначение лесов Участковое лесничество Урочище N квартала N выдела Площадь используемого лесного участка. Виды заготавливаемых ресурсов Ед. изм. Объем использования
Итого
Создание (снос) объектов лесной инфраструктуры, объектов лесоперерабатывающей инфраструктуры и объектов, не связанных с созданием лесной инфраструктуры
 
(виды объектов лесной инфраструктуры (лесные дороги, склады и др )
 
(объекты, не связанные с созданием лесной инфраструктуры,
 
строительство новых, реконструкции, ремонт, эксплуатация существующих или снос ранее возведенных, место расположения
 
лесничество или лесопарк, N квартала, N выдела, занимаемая площадь в гектарах)
Проведение рубок лесных насаждений  
  (объем вырубаемой древесины по породам на площадях, предназначенных для строительства,
 
реконструкции и эксплуатации объектов, не связанных с созданием лесной инфраструктуры)
Рекультивация земель  
  (место расположения рекультивируемых лесных участков, лесничество или лесопарк, N квартала, N выдела, площадь в га
Арендатор (пользователь)  
  (подпись, ФИО, дата)

Приложение 3
к Лесной Декларации

СХЕМА РАСПОЛОЖЕНИЯ МЕСТ ПРОВЕДЕНИИ РАБОТ ПРИ ИСПОЛЬЗОВАНИИ ЛЕСОВ В _________________ ГОДУ

 
(Субъект Российской Федерации)
   
Лесничество (лесопарк)  
  (название)
Масштаб  
Достоверность и полноту сведений, указанных на данной странице, подтверждаю
Арендатор (пользователь)
 
  (подпись)

Дата ________________________

Приложение N 2
к Указаниям

АКТ N __________ ПЕРЕВОДА В КАТЕГОРИЮ ЦЕННЫХ ЛЕСНЫХ НАСАЖДЕНИЙ (РЕКОНСТРУКЦИЯ)

"____" _____________ 201___ г.

Лесничество ____________________________________________________________________________________________________________________________________

Участковое лесничество __________________________________________________________________________________________________________________________

Урочище ________________________________________________________________________________________________________________________________________

квартал _____________________ , выдел ________________________

Площадь участка ___________________________ га

Хозяйство _________________________________________________ Главная порода _______________________________________________________________________

Результаты глазомерной таксации:

Состав ________________________________________________________________________________________ Средний возраст ______________________________ лет

Средняя высота _________________________________________________ м средний диаметр ____________________________________________________________ см

Полнота _________________________________

Заключение комиссии:

Участок лесных насаждений  
  (указать: реконструкция или под пологом леса

перенести в _______________________________________________________________________________________________________________ категорию, таксационная

характеристика__________________________________________________________________________________________________________________________________

Акт составил    
    (должность, ФИО, подпись)
Члены комиссии:    
    (должность, ФИО, подпись)
   
    (должность, ФИО, подпись)

Приложение 2.2
к Указаниям

АКТ N ____/____ О НАРУШЕНИИ ЛЕСНОГО ЗАКОНОДАТЕЛЬСТВА (ЛЕСОНАРУШЕНИИ)

"____" _____________ 201___ г.

Я, ниже подписавшийся  
  (должность, ФИО, N удостоверения составителя акта
составил настоящий акт  
  место составления
о нижеследующем лесонарушении:  
 
1 Вид лесонарушения  
  (наименование лесонарушения, статья, пункт нормативного акта, при наличии - разрешительный, уведомительный документ, в чем выразилось лесонарушение)

2. Место совершения лесонарушения:

Лесничество ______________________________________________ Участковое лесничество ________________________________________________________________

Урочище _________________________________________________ квартал ____________________________ выдел (ы) __________________________________________

Лесосека (делянка) ________________________________________

Целевое назначение лесов(категория защитных лесов) _________________________________________________________________________________________________

3 Кем обнаружено лесонарушение  
  наименование и реквизиты организации, органа власти, муниципального гана. должности. ФИО, N удостоверения, адрес гражданина, данные документа, удостоверяющего личность, иные сведение о лице (ах) обнаруживших лесонарушение

4 Когда совершено лесонарушение ______________________________________________

и когда обнаружено лесонарушение ______________________________________________

5.Лицо, совершившее лесонарушение:  
  юридическое, должностное лицо, гражданин, индивидуальный предприниматель и иные лица
6. Реквизиты лица, совершившего лесонарушение  
 
(наименование предприятия, учреждения, организации, должностное лицо, по вине которого было допущено лесонарушение
 
(юридический и почтовый адрес, банковские реквизиты, ИНН/КПП, ОКПО, ОГРН)
 
(фамилия, им отчество, год рождения гражданина. индивидуального предпринимателя данные документа, удостоверяющего личность, фактический адрес проживания, N регистрации, ИНН/КПП)

Размеры лесонарушения и причиненного им ущерба

Вид лесонарушения (указывается в соответствии с Таксами для исчисления размера ущерба) Незаконные рубка, выкапывание, уничтожение или повреждение деревьев, кустарников и лиан, незаконная рубка сухостойных деревьев, присвоение (хищение) древесины буреломных, ветровальных деревьев Прочие лесонарушения
незаконно срубленные, поврежденные деревья, кустарники, лианы. Стоимость, исчисленная по ставкам платы единица измерения размер ущерб. руб
порода кол-во, шт. диаметр. см объем, куб м за ед. объема сумма ущерба, руб.
1 2 3 4 5 6 7 8 9 10
Итого:  

Вид и количество изъятой у лесонарушителей продукции в лесу или по пути следовании из леса, а также продукции, на которую наложен арест на месте совершении лесонарушения, транспортном средство

Вид продукции, порода деревьев От незаконных рубок леса От прочих лесонарушений Лицо, изъявшее продукцию (должность, ФИО) Подпись лица, изъявшего продукцию
деловая/ дровяная длина, м толщина, см кол-во, шт объем, плот. куб. М единица измерения количество
1 2 3 4 5 6 7 8 9 10
Итого:

1 - количество строк может быть увеличено до необходимого для фиксирования информации количества

2 - сумма ущерба лесным насаждениям округляется до рубля

3 - номер акта включает в себя номер удостоверения инспектора, лесничего и порядкового номера документа

4 - в случае отказа лесонарушителя от дачи объяснения и (или) подписания акта, в нем делается запись об этом.

Подписи:  
  (акт составил, должность, ФИО)
Члены комиссии:  
  (акт составил, должность, ФИО)

Приложение 2.3
к Указаниям

АКТ N ______ О ЛЕСНОМ ПОЖАРЕ

201___ года "_____" __________________________________________настоящий акт составил

 
(должность, фамилия, имя и отчество составителя акта)
в присутствии  
  (должности, фамилии, имена и отчества присутствующих)
 

о нижеследующем:

1."____" _____________________201__ года "_____" часов "_____" минут был обнаружен

лесной пожар  
  (указать, где был обнаружен пожар - квартал, выдел,
 
  расстояние от ближайшего населенного пункта (какого) или от дороги,
 
  (реки (название), на лесосеке или на месте работ предприятия, организации (какой)
2. Пожар обнаружен  
  (указать - с пожарной вышки, находящейся в _________________ квартале,
 
  (с патрульного самолета или вертолета и какого оперативного отделения.
 
  Если пожар был обнаружен должностным лицом, осуществляющим федеральный государственный пожарный надзор
 
  в лесах или иным лицом - указать должность, фамилию, имя, отчество и место жительства)
3. Площадь пожара в момент обнаружения  
  (указывается площадь пожара в гектарах
   
на основании донесения oт патрульной авиации или сообщения лица, обнаружившего пожар)

4. Сообщение (донесение патрульной авиации) получено "____" ________________________

"____" часов "_____" минут  
  (указать дату и время получения или донесения о пожаре и кем
 
  оно получено - лесничеством (каким))
5. На месте возникновения пожара обнаружено  
 
  (указать, что обнаружено (остатки костра, сельхозпал и т.п.), что может
 
  (способствовать установлению причин и виновника лесного пожара)
6. Причина возникновения пожара  
  (указать установленную или предполагаемую причину лесного пожара
 
Если имели место нарушение Правил пожарной безопасности в лесах - время совершение нарушения и в чем оно выразилось
7. Виновники возникновения пожара  
  (указать фамилию, имя, отчество лица (или лиц),
 
Виновного в возникновении пожара, место работы, должность и место жительства).
 
В тех случаях, когда виновники на месте пожара не были обнаружены,
 
указываются данные, необходимые для расследования в целях выявления виновников)

8.Тушение пожара начато "___" _________________ 201 __ г. "____" часов "_____" минут.

9.Площадь пожара в гектарах

Вид пожара Насаждений средневозрастных, приспевающих, спелых и перестойных Культур Молодняков естественного происхождения Горельников прошлых лет Редин и не покрытых лесом земель Итого лесных земель Нелесных земель
преобладающая порода пройденная пожаром площадь
всего В т. ч. насаждений, из которых возможна реализация древесины
1 2 3 4 5 6 7 8 9 10
заполняется на основе натурного обследования или поданных оперативных отделений авиационной охраны лесов)

10. Лесной пожар ликвидирован "___" _________________ 201 __ г. "____" часов "_____" минут.

(указать кем: парашютно-пожарной, авиапожарной командой, привлеченными рабочими других предприятий, населением и т д.

11. На тушении пожара отработано:

а) человеко-дней ______________________________

б) машино-смен _______________________________

в) ___________________________________________

г) ____________________________________________

12. Применявшиеся способы и средства тушения пожара  
 
(захлестывание, окопка, заливание водой из ранцевых опрыскивателей,
 
пожарных автоцистерн, с помощью мотопомп, при помощи химикатов и т п.)
13. Принятые меры к окарауливанию пожара  
   
14. Ответственное лицо за окарауливание  
  (должность, место работы, фамилия, имя и отчество)

15. Потери в результате пожара:

а) древесины на корню _______________________ м , на сумму _________________________ рублей

б) заготовленной лесопродукции ____________________ мЗ, на сумму _______________________ рублей

в) зданий, сооружений, машин, оборудования и др. имущества (указать наименование количество и стоимость ________________________________________________

г) стоимость работ по очистке территории  
(на всей площади, пройденной пожаром)

е) стоимость работ по тушению пожара ________________________________________________________

ж) общая сумма ущерба _____________________________________________________________________

16.Должность, фамилия, имя и отчество лица, руководившего тушением пожара ___________________________________________________________________________

а) схематический чертеж пройденной огнем площади;

б) расчеты и обоснования размеров ущерба от потерь древесины на корню, уничтожения огнем культур, молодняков, от потерь готовой продукции, стоимости работ по очистке территории, расходов на тушение пожаров и пр.

в) докладная записка руководителя тушением пожара о ходе тушения, применявшихся методах и средствах, их эффективности (представляется в случаях крупных пожаров);

г) ______________________________________________________________________________________________________________________________________________

д) ______________________________________________________________________________________________________________________________________________

Составитель акта  
  (должность, место работы, фамилия, имя, отчество и подпись)

Объяснение лица, по вине которого произошел пожар: _________________________________________________________________________________________________

________________________________________________________________________________________________________________________________________________

________________________________________________________________________________________________________________________________________________

________________________________________________________________________________________________________________________________________________

/  
подпись   Ф.И.О.

Присутствующие при составлении акта: _____________________________________________________________________________________________________________

________________________________________________________________________________________________________________________________________________

/  
подпись   Ф.И.О.

Приложение 2.4
к Указаниям

АКТ N _______ ТЕХНИЧЕСКОЙ ПРИЕМКИ ЛЕСНЫХ КУЛЬТУР

"____" _____________ 201___ г.

1. Субъект РФ  
2. Лесничество  
3. Составитель акта  
  (должность, Ф.И.О )

4. Арендатор, лесопользователь, исполнитель работ (присутствующий на приемке) ________________________________________________________________________

Произвели техническую приемку лесокультурных работ:

Уч. лесничество ______________________________________________________

Урочище _____________________________________________________________

Квартал _______________________ выдел(ы) ______________________________

5. При приемке установлено:

N Виды работ Ед. изм. Показатели % отклонения Качество
По проекту Фактически выполнено
1 2 3 4 5 6 7
Объем выполненных работ, в т.ч. на покрытых лесом землях
Главная порода
Вид культур (сплошные, предварительные, подпологовые, реконструкция)
Наличие естественного возобновления по породам, тыс. шт./га, ср. высота ________ м
Количество и высота малоценных пород
Способ реконструкции (ширина и направление коридоров, кулис, площадь расчищенных коридоров (в %)
Способы и время обработки почвы (механизированная, ручная, сплошная, зяблевая вспашка, ранний, чистый пар; частичная - полосами, бороздами, площадками), глубина обработки почвы, см
Размещение и размеры площадок, террас, полос, борозд на площади и их направление
Метод и способ создания культур (посадка, посев: рядовой, строчно - луночный, механизированный, ручной), применяемые машины и орудия
Расстояние между рядами и в рядах, м, количество посадочных (посевных) ст на 1 га, тыс. шт.  
Схема смешения пород  
Количество посадочных (посевных) мест, тыс. шт./га  
Качество подготовленной площади (глубина вспашки, засоренность)  
Характеристика посадочного материала происхождение, сеянцы, саженцы с закрытой корневой системой, с открытыми корнями; качество посевного материала - селекционная категория, происхождение  

6. Качество работ по посадке (посеву), глубина и плотность заделки, прямолинейность ____________________________________________________________________

7. Применяемые машины и орудия _________________________________________________________________________________________________________________

8. Выполнение противопожарных мероприятий (ширина и протяженность противопожарных разрывов, минерализованных полос) _________________________________

Допущенные отступления от проекта и их причины

10. Основные недостатки по посадке (посеву) ________________________________________________________________________________________________________

11.Мероприятия по исправлению допущенных недостатков _____________________________________________________________________________________________

12. Общая оценка качества выполненных работ  
  (хорошо, удовлетворительно, неудовлетворительно
Составитель акта  
  (должность, фамилия, и.о.)
Подписи членов подкомиссии:  
  (должность, фамилия, и.о.)
 
  (должность, фамилия, и.о.)
от арендатора (лесопользователя,исполнителя работ по контракту)  
  (должность, фамилия, и.о.)

Приложение 2.5
к Указаниям

АКТ N _____ ПЕРЕВОДА ЛЕСНЫХ КУЛЬТУР (МОЛОДНЯКОВ) В ПОКРЫТЫЕ ЛЕСОМ ЗЕМЛИ

1. Субъект РФ ___________________________________________________________________________________________________________________________________

2. Лесничество __________________________________________________________________________________________________________________________________

3. Уч. лесничество________________________________________________________________________________________________________________________________

4. Урочище ______________________________________________________________________________________________________________________________________

5. Квартал ______________________________________________________________________________________________________________________________________

6. Выдел(ы) _____________________________________________________________________________________________________________________________________

7. Вид насаждения _______________________________________________________________________________________________________________________________

5. Год производства ______________________________________________________________________________________________________________________________

9. Площадь участка _______________________________________________________________________________________________________________________________

10. Главная порода _______________________________________________________________________________________________________________________________

11. Схема смешения ______________________________________________________________________________________________________________________________

12. Схема размещения ____________________________________________________________________________________________________________________________

13. Число посадочных (посевных) мест на 1 га ________________________________________________________________________________________________________

14.Состояние насаждений на период обследования ___________________________________________________________________________________________________

N квартала N выдела Площадь, га Состав Возраст, лет Средняя высота, м Диаметр, см Полнота Запас на 1 га, м3

15. Заключение комиссии:

а) Лесные культуры (молодняки) подлежат переводу в покрытые лесом земли по __________________________ классу качества, состав

б) Требуется провести мероприятия по улучшению состояния лесных культур (молодняков)

(указать намечаемые меры и срок их проведения)
Акт составил  
  (должность, Ф.И.О., подпись)
Члены комиссии  
  (должность, Ф.И.О., подпись)
 
  (должность, Ф.И.О., подпись)

'"___" ___________________ 201__г.

Приложение 2.6
к Указаниям

АКТ N __________ ИНВЕНТАРИЗАЦИИ ЛЕСНЫХ КУЛЬТУР ЗАКЛАДКИ ______________201__ ГОДА
________________________________
(сезон)

"____" _____________ 201___ г.

1. Лесничество __________________________________________________________________________________________________________________________________

2. Участковое лесничество ________________________________________________________________________________________________________________________

3. Урочище ______________________________________________________________________________________________________________________________________

4. Квартал ________________________________________________, выдел _______________________________________________________________________________

5. Тип лесорастительных условий __________________________________________________________________________________________________________________

6. Площадь участка _____________________________________________________________________________________________________________________________га

7. Способ производства:  
  (посадка, посев)

8. Главная порода ________________________________________________________________________________________________________________________________

9. Схема смешения _______________________________________________________________________________________________________________________________

10. Размещение ___________ м, число посадочных(посевных) мест на 1 га __________________шт.

11. Длина посадочных (посевных) рядов на 1 га __________________м

12. Результаты натурного обследования: _____________________________________________________________________________________________________________

NN 1 проб Размер проб Порода Учтено
кв. м пог.м. сохранившихся погибших
1
2
3
...
Всего па пробах

В пересчете на 1 га

13.Приживаемость ___________%

14.Причины отпада _______________________________________________________________________________________________________________________________

15.Оценка культур, защитных лесных насаждений, соответствие стандартам и техническим условиям, рекомендуемые мероприятия ______________________________

________________________________________________________________________________________________________________________________________________

Акт составил  
  (должность, Ф.И.О., подпись)
Члены комиссии  
  (должность, Ф.И.О., подпись)
 
  (должность, Ф.И.О., подпись)

Приложение 2.7
к Указаниям

АКТ N _____ СПИСАНИЯ ПОГИБШИХ ЛЕСНЫХ КУЛЬТУР

"____" _____________ 201___ г. Утверждаю
  (Директор, лесничий ______________ л-ва)  
    (подпись, фамилия, И О)

Субъект РФ _____________________________________________________________________________________________________________________________________

Административный район _________________________________________________________________________________________________________________________

Лесничество (лесопарк) ___________________________________________________________________________________________________________________________

Участковое лесничество __________________________________________________________________________________________________________________________

Урочище ________________________________________________________________________________________________________________________________________

Составитель акта  
  (должность, Ф.И.О)
и  
  (должности, Ф.И.О., присутствовавших при осмотре)

В результате осмотра в натуре и проведенного учета лесных культур (защитных лесных насаждений) комиссия списывает следующие участки:

Местонахождение участка Сезон и год закладки Площадь, га Главная порода Способ производства Приживаемость, % Причины гибели Затраты, руб.
квартал выдел
1 2 3 4 5 6 7 8 9
Акт составил  
  (должность, Ф.И.О., подпись)
Члены комиссии  
  (должность, Ф.И.О., подпись)
 
  (должность Ф.И.О., подпись)
N п\п Наименование электронного журнала
1 1. Журнал учета сведений о лесовосстановлении
2 2. Журнал учета сведений об уходе за лесными культурами
3 3.Журнал учета сведений о списании лесных культур
4 4. Журнал учета сведений о переводе лесных культур в покрытые лесной растительностью земли
5 5. Журнал учета сведений о мероприятиях по охране, замене и воспроизводству лесов
6 6. Журнал учета сведений о нарушениях лесного законодательства (лесонарушения)
7 7. Журнал учета сведений о несоответствии материалов лесоустройства данным натурного обследования
8 8. Журнал учета сведений о предоставление лесов гражданам и юридическим лицам
9 9. Журнал учета сведений по использованию лесов гражданами и юридическими лицами
10 10. Журнал учета сведений об установленном объеме заготовки древесины на основании договоров купли-продажи лесных насаждений, а также договоров, заключенных при размещении заказа на выполнение работ по охране, защите, воспроизводству лесов
11 11. Журнал учета сведений о фактическом объеме заготовки древесины на основании договоров купли-продажи лесных насаждений, а также договоров, заключенных при размещении заказа на выполнение работ по охране, защите, воспроизводству лесов

Приложения 3 и 4 к Указаниям не приводятся.

Приложение 3
к приказу Рослесхоза
от 22 января 2013 г. N 10

ВРЕМЕННЫЙ РЕГЛАМЕНТ ЭКСПЛУАТАЦИИ АИС ГЛР

Применяется для обеспечения работы первой очереди АИС ГЛР

СПИСОК ТЕРМИНОВ И СОКРАЩЕННЫХ НАИМЕНОВАНИЙ

АИС - Автоматизированная информационная система

АИС ГЛР - Автоматизированная информационная система государственный лесной реестр - единое программное обеспечение, обеспечивающее внесение информации государственного лесного реестра

АИС ГЛР первой очереди - АИС ГЛР, обладающая требуемыми характеристиками в объеме первой очереди проекта создания АИС ГЛР.

АИС ГЛР второй очереди - АИС ГЛР, обладающая требуемыми характеристиками в объеме второй очереди проекта создания АИС ГЛР (полный набор характеристик).

База вопросов и ответов АИС ГЛР - электронное хранилище, содержащее подготовленные в процессе эксплуатации АИС ГЛР ответы на обращения пользователей к Оператору АИС ГЛР.

ГЛР - Государственный лесной реестр.

Запрос - вид обращения, целью которого является получение информации.

Изменения государственного лесного реестра - документально подтвержденные изменения, произошедшие в лесном хозяйстве в результате хозяйственной деятельности или под воздействием природных факторов.

Квартал лесной - отграниченная на местности просеками или иными естественными или искусственными рубежами (натурными границами) часть земель лесного фонда, являющаяся постоянной учетной и организационно-хозяйственной единицей в лесу. Разделяется на лесные таксационные выделы.

Лесоустройство - специализированный вид лесохозяйственной деятельности, обеспечивающий осуществление работ по оценке состояния лесов, а также проектирование мероприятий, направленных на рациональное использование, воспроизводство, охрану и защиту лесов, повышение их продуктивности и устойчивости.

Обращение - форма взаимодействия Пользователей АИС ГЛР с Оператором АИС ГЛР, применяемая с целью получения информации по использованию Системы либо сообщения о ненадлежащей работе Системы с последующим принятием соответствующих мер.

ОИВ - орган исполнительный власти

Оператор АИС ГЛР - организация, осуществляющая администрирование АИС ГЛР, а также обработку обращений пользователей в соответствии с настоящим Регламентом.

Первичный документ ГЛР - документированные сведения, предназначенные для включения в государственный лесной реестр.

Пользователь АИС ГЛР (Пользователь) - сотрудник, занимающий должность в подразделении Рослесхоза, органе исполнительной власти субъекта РФ или лесничестве и назначенный ответственным за ведение АИС ГЛР и надлежащим образом зарегистрированный в АИС ГЛР;

Разработчик АИС ГЛР - организация-исполнитель работ по разработке прикладного программного обеспечения АИС ГЛР и его сопровождению.

Рослесхоз Федеральное агентство лесного хозяйства

Служба технической поддержки (Техподдержка) - организация, осуществляющая техническую поддержку АИС ГЛР.

Таксационный выдел - участок леса, однородный по таксационной характеристике, хозяйственному значению и необходимым в пределах его территории лесохозяйственным мероприятиям. Первичная единица учета лесного фонда и проектирования лесохозяйственных мероприятий. Минимальную величину и уровень однородности выдела определяют по нормативам лесоустройства, установленным в зависимости от ценности, целевого назначения и других особенностей объекта лесоустройства.

Таксационное описание - составляемая на лесной квартал ведомость, содержащая детальную характеристику каждого таксационного выдела и намечаемые в нем хозяйственные мероприятия, а также обобщенную характеристику особенностей лесных насаждений и других категорий земель лесного квартала в целом.

Участковый лесничий (далее по тексту Лесничий) - должностное лицо государственной лесной охраны Российской Федерации, руководитель участкового лесничества.

Участковое лесничество - часть лесничества, единица лесохозяйственной организации территории, имеющая сквозную нумерацию кварталов.

1 Общие положения

1. Настоящий временный регламент эксплуатации (далее - Регламент) разработан в целях организации функционирования АИС ГЛР первой очереди (далее - АИС ГЛР).

2. Задача, решаемая АИС ГЛР - автоматизация процессов внесения информации государственного лесного реестра уполномоченными органами государственной власти субъектов Российской Федерации, осуществляющих отдельные полномочия Российской Федерации в области лесных отношений, ее обобщения на уровне Федерального агентства лесного хозяйства .

3. Процедуры, регулируемые данным Регламентом:

- Обеспечение ведения государственного лесного реестра в среде АИС ГЛР;

- Формирование установленной отчетности государственного лесного реестра в среде АИС ГЛР;

2 Пользователи АИС ГЛР

2.1 Типы пользователей АИС ГЛР

В системе выделяются 5 типов пользователей АИС ГЛР, обеспечивающих реализацию полномочий всех участников процесса подготовки, передачи и обработки (обобщения) информации государственного лесного реестра. Каждому типу пользователя соответствует своя роль и набор полномочий в АИС ГЛР:

- Пользователь - ввод данных. Данная роль предназначена для осуществления ввода данных и первичной проверки их формального соответствия. Данная роль обеспечивает права на ввод и просмотр всех первичных данных АИС ГЛР по установленным лесничествам, но не предоставляет права на подписание и утверждение данных. Пользователю также доступен просмотр всей отчетности АИС ГЛР по установленным лесничествам. Эта роль присваивается рядовым работникам лесничества и наемным работникам, являющимся техническими (не связанные с принятием решений) пользователями системы. При формировании установленной отчетности ГЛР на уровне лесничества такой пользователь осуществляет прямое заполнение отчетных форм ГЛР, для которых не предусмотрено автоматическое формирование.

- Пользователь - контроль и подписание данных. Данная роль состоит в проверке и подписании первичных данных, введенных в АИС ГЛР. Права данной роли обеспечивают возможность ввода данных государственного лесного реестра, подписание данных, просмотра первичных документов и всей отчетности АИС ГЛР в рамках зоны ответственности лесничества. Подписание первичных данных выполняется после проверки ранее введенных и сохраненных первичных данных. При формировании установленной отчетности ГЛР на уровне лесничества сотрудник в данной роли подписывает соответствующие формы средствами АИС ГЛР, после чего отчетность становится доступной для консолидации на уровне субъекта РФ. Подписание - признак того, что отчетная форма ГЛР заполнена и завершена. Эта роль присваивается:

- работникам лесничества, имеющим полномочия <1> на ведение государственного лесного реестра;

<1> В случае, если работник лесничества является государственным гражданским служащим.

- государственным гражданским служащим ОИВ субъекта РФ, ответственным <1> за ведение государственного лесного реестра по установленному лесничеству (-ам).

- Пользователь субъекта - контроль и утверждение данных.

Данная роль состоит в утверждении (своей подписью) либо отклонении первичных данных, введенных в АИС ГЛР, а также в формировании установленной отчетности государственного лесного реестра для предоставления в Рослесхоз. Утверждение первичных данных обеспечивает внесение данных в единую БД АИС ГЛР, а также делает данные доступными для включения в отчетность ГЛР, предоставляемую в Рослесхоз. Права данной роли обеспечивают возможность просмотра, подписания, утверждения данных, редактирования ранее подписанных данных, формирования отчетности АИС ГЛР по данным государственного лесного реестра субъекта РФ в установленной форме. При формировании установленной отчетности ГЛР на уровне субъекта РФ такой пользователь утверждает отчетные формы уровня лесничества (ранее подписанные сотрудником с ролью "Пользователь - контроль и подписание данных") или отклоняет. Эта роль присваивается государственным гражданским служащим ОИВ субъекта РФ, ответственным за ведение государственного лесного реестра в отношении всего субъекта РФ. Роль включает набор полномочий роли "Пользователь - контроль и подписание данных";

- Пользователь федерального уровня - контроль и обобщение данных. Данная роль состоит в формировании и просмотре отчетности, предоставляемой АИС ГЛР, с установленными ограничениями по территориальной принадлежности данных государственного лесного реестра <2>, либо без таких ограничений. Права данной роли обеспечивают возможность просмотра только подписанных и утвержденных первичных данных. Права данной роли также обеспечивают техническую возможность утверждения / отклонения установленной отчетности ГЛР уровня субъекта РФ, предоставляемой субъектами РФ в Рослесхоз <3>. Эта роль присваивается ответственным работникам Рослесхоза а также уполномоченным Рослесхозом работникам подведомственных организаций.

<1> В случае, если работник лесничества не является государственным гражданским служащим,назначается служащий ОИВ субъекта РФ, отвечающий за ведение государственного лесного реестра gо данному лесничеству.

<2> Например, для работника Департамента Рослесхоза по федеральному округу

<3. Административная процедура утверждения / отклонения установленной отчетности ГЛР уровня субъекта РФ, предоставляемой субъектами РФ в Рослесхоз, не регулируется настоящим Регламентом

- Специалист Оператора АИС ГЛР (далее - Диспетчер). Данная роль состоит в просмотре отчетности и личных профилей конечных пользователей АИС ГЛР в процессе обработки обращения пользователя. Права роли обеспечивают просмотр сведений о пользователе АИС ГЛР, о создаваемых им документах и выполняемых операциях без специально оговоренных ограничений. Данная роль присваивается специалистам Оператора АИС ГЛР, оказывающим услуги по поддержке пользователей.

Табл. 1. Полномочия и роли пользователей

N Операции Пользователь - ввод данных Пользователь - контроль и подписание данных Пользователь субъекта - контроль и утверждение данных Пользователь федерального уровня - контроль и обобщение данных Диспетчер
1. Ввод первичных данных АИС ГЛР + + - - -
2. Первичная проверка формального соответствия данных, вносимых в ГЛР + + - - -
3. Уточнение внесенных, но не подписанных данных ГЛР + + - - -
4. Установка признака "подписано" - для первичных данных и отчетных форм ГЛР - + - - -
5. Отклонение утверждение первичных данных и отчетных форм ГЛР - - + - -
6. Формирование отчетности АИС ГЛР по лесничеству - + + + -
7. Формирование отчетности АИС ГЛР по субъекту РФ - - + + -
8. Просмотр отчетности (только подписанных данных), предоставляемой АИС ГЛР - - - + +
9. Просмотр сведений о пользователей АИС ГЛР - - - +
10 Отклонение/ утверждение установленной отчетности ГЛР - - - + -

2.2 Регистрация пользователей. Создание учетных записей АИС ГЛР

Регистрация пользователей всех типов для представителей Рослесхоза, территориальных подразделений Рослесхоза, подведомственных организаций Рослесхоза, ОИВ субъектов РФ и лесничеств в АИС ГЛР (далее -Заявителей) осуществляется Оператором АИС ГЛР при наличии разрешения от Рослесхоза. Использование учетной записи пользователя иным лицом запрещено. Последовательность регистрации изложена ниже.

1. Получение разрешения на регистрацию:

1.1. Заявитель направляет официальным письмом в адрес Рослесхоза либо в адрес, указанный Рослехозом, список лиц, уполномоченных для работы в АИС ГЛР;

1.2. Рослесхоз направляет Оператору АИС ГЛР разрешения на регистрацию пользователей по представленному списку <1>.

<1> Рослесхоз принимает решение о разрешении регистрации либо об отказе в регистрации

1.3. Оператор АИС ГЛР в течение двух рабочих дней рассматривает поступившую заявку. В случае наличия разрешения от Рослесхоза Оператор АИС ГЛР создает учетную запись пользователя и формирует личный профиль пользователя на основании данных, указанных в заявке. Состав сведений Профиля приведен в Приложении 2. При отсутствии разрешения от Рослесхоза Оператор АИС ГЛР уведомляет Заявителя о невозможности создать учетную запись пользователя.

2.3 Параметры созданных учетных записей доводятся до сведения указанных в заявке лиц по адресам электронной почты, указанным в заявке, непосредственно после окончания работ по ILK созданию, вместе с информацией, необходимой для обеспечения доступа к АИС ГЛР. Изменение пароля учетной записи АИС ГЛР

1. Допускается изменение учетной записи Пользователей в части пароля (смена пароля). Основаниями для изменения пароля являются:

- потеря пароля учетной записи;

- перехват пароля третьими лицами.

2. Смена пароля осуществляется специалистом Оператора АИС ГЛР немедленно по обращению.

3. Обращение может быть совершено как в устной (по телефону), так и в письменной форме (в том числе письмом по электронной почте).

4. Факт обращения и смены пароля фиксируется специалистом Оператора АИС ГЛР в соответствующем журнале.

2.4 Блокировка учетных записей АИС ГЛР

1. В случае необходимости Заявитель направляет Оператору АИС ГЛР заявку на блокирование учетной записи пользователя. Форма заявки приведена в Приложении 1.

2. Специалист Оператора АИС ГЛР в течение одного рабочего дня с момента получения заявки производит соответствующие изменения в системе и информирует Заявителя о произведенной блокировке учетной записи.

2.5 Журнал регистрации изменений учетных записей АИС ГЛР

1. Все произведенные изменения учетных записей (блокировка, смена пароля) вносятся специалистом Оператора АИС ГЛР в Журнал регистрации изменений учетных записей АИС ГЛР (форма Журнала регистрации изменений учетных записей приведена в Приложении 3).

2. Журнал регистрации изменений учетных записей содержит следующие сведения:

- проведение изменения

- основания проведения изменения (приказ устное / письменное обращение и т.п.

- дата проведения;

- дата поведения до пользователя / Оператора произведенных изменений, форма уведомления.

3. Ведение Журнала осуществляется на электронных носителях.

2.6 Работа с обращениями пользователей АИ ГЛР

Пользователь вправе обратиться к Оператору АИС ГЛР либо в Техподдержку:

1. Обращения, касающиеся содержательной части, обрабатывает Оператор АИС ГЛР <1>.

2. Обращения, касающиеся функционирования программного аппаратного комплекса АИС ГЛР, обрабатывает Служба технической поддержки (Техподдержка) <2>

<1> По состоянию на январь 2013 - ФГУП "Рослесинфорг" с привлечением компании-разработчика/

<2> По состоянию на январь 2013 - ФБУ "Авиалесоохрана" с привлечением компании-разработчика

Контактные данные Оператора АИС ГЛР и Службы технической поддержки размещаются на е www.goslesreestr.ru

3 Внесение и обобщение информации ЛР средствами АИС ГЛР

3.1 Виды и процедуры внесения информации ГЛР средствами АИС ГЛР

1. АИС ГЛР обеспечивает внесение информации государственного лесного реестра уполномоченными органами государственной власти субъектов Российской Федерации, осуществляющих отдельные полномочия Российской Федерации в области лесных отношений, ее обобщение на уровне Федерального агентства лесного хозяйства.

2. Внесение документированных сведений в АИС ГЛР и их изменение осуществляется в порядке, определяемом Указаниями.

3.2 Принципы внесения документированных сведений ГЛР в АИС ГЛР

Внесение документированных сведений ГЛР в АИС ГЛР включает в себя три процесса:

1. Внесение новых данных. Новые сведения вносятся в АИС ГЛР на основании документов и приобретают статус внесенной, но не подтвержденной информации. Права на внесение данных имеют пользователи с ролями "Пользователь - ввод данных" и "Пользователь - контроль и подписание данных".

2. Уточнение и подписание. После внесения данных ГЛР в АИС ГЛР необходимо выполнить проверку их корректности, соответствия исходным документам и принять решение о необходимости уточнения.

Данные требуют уточнения в случае несоответствия (ошибка ввода) бумажному документу, либо в случае обнаружения ошибки в бумажном документе (в этом случае необходимо сначала внести правки в бумажный документ). В случае необходимости уточнения внесенных данных, пользователь вносит необходимые изменения, затем выполняет подтверждение новых данных. Уточнять .можно только неподтвержденные данные. Права на уточнение данных имеют пользователи с ролями "Пользователь - ввод данных" и "Пользователь - контроль и подписание данных". Права на подписание данных имеют пользователи с ролью "Пользователь - контроль и подписание данных" и "Пользователь субъекта- контроль и утверждение данных".

3. Отклонение или утверждение. После подписания введенных в АИС ГЛР данных, данные АИС ГЛР могут быть отредактированы.

Необходимость в редактировании данных АИС ГЛР возникает в случае, если после подписания данных произошли изменения в исходном документе ГЛР. Редактирование подписанных данных АИС ГЛР не допускается без предварительного редактирования исходных документов <1> ГЛР (исключение составляют случаи, когда подписанные данные не соответствую исходному документу ГЛР, т.е. подписание было проведено с нарушением). Для выполнения редактирования подписанных данных необходимо отклонить подписанную форму и выполнить действия в соответствии с п.2 "Уточнение и подписание". Права на отклонение формы имеют пользователи с ролями "Пользователь - контроль и подписание данных" (в отношении данных вносимых на уровне лесничеств и данного субъекта) и "Пользователь субъекта - контроль и утверждение данных" (в отношении установленной отчетности). В случае, если подписанные данные принимаются верными, первичные формы утверждаются пользователем с ролью "Пользователь - контроль и подписание данных". В результат этого первичные данные становятся доступными для формирования установленной отчетности ГЛР и консолидации на уровень Рослесхоза.

<1> В рамках настоящего Временного регламента при наличии расхождения в сведениях, записанных на бумажных и электронных носителях, приоритет имеют сведения на бумажных носителях.

рис 1

Настоящим временным регламентом предусматриваются следующие комбинации распределения полномочий и функций (между лесничеством и ОИВ субъекта РФ) по внесению документированных сведений ГЛР в АИС ГЛР:

1. Функции лесничеств исполняются в организационно-правовой форме государственного учреждения. Работники лесничества не являются государственными гражданскими служащими. В данном случае государственные полномочия по ведению ГЛР исполняются определенным органом исполнительной власти субъекта РФ в сфере лесных отношений. Работники лесничеств отвечают за внесение новых данных в АИС ГЛР и их уточнение. Государственные гражданские служащие органа исполнительной власти субъекта РФ отвечают за подписание, проверку и подписание данных АИС ГЛР и их редактирование.

Табл. 2. Распределение ролей конечных пользователей (лесничества - го дарственные учреждения)

N Операции Работник лесничества Работник ОИВ субъекта РФ Работник к ОИВ субъекта РФ Работник ОИВ субъекта РФ или Рослесхоза
Пользователь - ввод данных Пользователь - контроль и подписание данных Пользователь субъекта контроль и утверждение данных Пользователь федерального уровня - контроль и обобщение данных
1. Ввод первичных данных АИС ГЛР + + - -
2. Первичная проверка формального соответствия данных, вносимых в ГЛР + + - -
3. Уточнение внесенных, но не подписанных данных ГЛР + + - -
4. Установка признака "подписано" - для первичных данных и отчетных форм ГЛР - + - -
5. Отклонение / утверждение первичных данных и отчетных форм ГЛР - - + -
6. Формирование отчетности АИС ГЛР по лесничеству + + + +
7 Формирование установленной отчетности ГЛР по субъекту РФ - - + +
8 Просмотр отчетности (только подписанных данных), предоставляемой АИС ГЛР - - - +
9 Утверждение / отклонение установленной отчетности ГЛР - + + +

2. Функции лесничества исполняются в организационно-правовой форме территориальных отделов органа исполнительной власти субъекта РФ. Работники лесничества (лесничие) являются государственными гражданскими служащими. В данном случае государственные полномочия по ведению ГЛР исполняются территориальными отделами (лесничествами) органа исполнительной власти субъекта РФ. Работники лесничества, не являющиеся государственными гражданскими служащими, осуществляют только внесение новых данных. Работники лесничества, являющиеся государственными гражданскими служащими, осуществляют ввод новых данных, уточнение, проверку и подписание данных, а также редактирование подписанных данных.

Табл. 3. Распределение ролей конечных пользователей (лесничества - территориальные разделы ОИВ субъекта РФ)

N Операции Работник лесничества / ОИВ субъекта РФ Работник ОИВ субъекта РФ Работник ОИВ субъекта РФ Работник ОИВ субъекта РФ или Рослесхоза
Пользователь - ввод данных Пользователь - контроль и подписание данных Пользователь субъекта контроль и утверждение данных Пользователь федерального уровня - контроль и обобщение данных
1. Ввод первичных данных АИС ГЛР + + - -
2. Первичная проверка формального соответствия данных, вносимых в ГЛР + + - -
3. Уточнение внесенных, но не подписанных данных ГЛР + + - -
4. Установка признака "подписано" - для первичных данных и отчетных форм ГЛР - + + -
5. Отклонение / утверждение первичных данных и отчетных форм ГЛР - - + -
6. Формирование отчетности АИС ГЛР по лесничеству - + + +
7. Формирование установленной отчетности ГЛР по субъекту РФ - - + +
8. Просмотр отчетности (только подписанных данных), предоставляемой АИС ГЛР - - - +
9. Утверждение / отклонение установленной отчетности ГЛР - + + +

3.3 Порядок внесения документированных сведений ГЛР в ЛИС ГЛР

Табл. 4. Процедура внесения новых данных, их уточнения, проверки и подписания

Номер операционального блока Роль Выполняемая операция Обработка операции Время
В1 "Пользователь - контроль и подписание данных"; "Пользователь ввод данных" Ввод первичных данных АИС ГЛР "Пользователь - ввод данных" либо "Пользователь - контроль и подписание данных" вводит первичные данные АИС ГЛР на основе документирован х сведен . 30 мин.
В2 "Пользователь - контроль и подписание данных"; "Пользователь ввод данных" Первичная проверка формального соответствия документированных сведений ГЛР и внесенных данных в АИС ГЛР "Пользователь - ввод данных" либо "Пользователь - контроль и подписание данных" проводит первичную проверку формального соответствия документированных сведений ГЛР и внесенных в АИС ГЛР. 10 мин.
ВЗ - В5 "Пользователь - контроль и подписание данных"; Принятие решения о необходимости уточнения внесенных, но не подписанных данных АИС ГЛР Исходя из результатов проверки формального соответствия документированных сведений ГЛР и внесенных данных в АИС ГЛР, "Пользователь - контроль и подписание данных" принимает решение о подписании (В5) данных АИС ГЛР.
В случае несоответствия (ошибка ввода) внесенных данных АИС ГЛР документированным сведениям ГЛР "Пользователь - контроль и подписание данных" принимает решение об уточнении (В4) данных АИС ГЛР.
В случае обнаружения ошибки в документированных сведениях ГЛР "Пользователь - контроль и подписание данных" решение об уточнении (В4) данных АИС ГЛР после исправления ошибки
2 мин.
В4 "Пользователь - контроль и подписание данных"; "Пользователь ввод данных" Уточнение внесенных, но не подписанных данных АИС ГЛР "Пользователь - ввод данных" либо "Пользователь - контроль и подписание данных" уточняет внесенные, но не подписанные данные А ГЛР. 10 мин.
В5 "Пользователь - контроль и подписание данных";
"Пользователь субъекта - контроль и утверждение данных"
Установка признака "подписано" подтверждение "Пользователь - контроль и подписание данных" либо "Пользователь субъекта - контроль и утверждение данных" подписывает внесенные данные в АИС ГЛР. 5 мин.

Рис. 2. Процедура внесения новых данных, их уточнения и подписания.

Табл. 5. Процедура редактирования подписанных данных.

Номер операционального блока Роль Выполняемая операция Обработка операции Время
В6 "Пользователь субъекта - контроль и утверждение данных" Принятие решения о необходимости редактирования данных АИС ГЛР На основании документированных сведений ГЛР и данных АИС ГЛР "Пользователь субъекта — контроль и утверждение данных" принимает решение об отсутствии необходимости редактирования данных АИС ГЛР.
В случае, если после подписания данных произошли изменения в исходном документе ГЛР, "Пользователь субъекта - контроль и утверждение данных" принимает решение об отклонении данных (снятии признака "подписано") (В7).
В случае, если подписанные данные не соответствуют исходному документу ГЛР, "Пользователь субъекта -контроль и утверждение данных" принимает решение об отклонении данных (снятии признака "подписано") (В7).
5 мин.
В7 "Пользователь субъекта - контроль и утверждение данных" Отклонение данных (Снятие признака "подписано") "Пользователь субъекта — контроль и утверждение данных" отклоняет данные (снимает признак "подписано"). 3 мин.
В4 "Пользователь - контроль и подписание данных"; "Пользователь -ввод данных" Уточнение внесенных, но не подписанных данных АИС ГЛР "Пользователь - ввод данных" либо "Пользователь - контроль и подписание данных" уточняет внесенные, но не подписанные данные АИС ГЛР. 10 мин.
В5 "Пользователь -контроль и подписание данных";
"Пользователь субъекта - контроль и утверждение данных"
Установка признака "подписано" "Пользователь - контроль и подписание данных" либо "Пользователь субъекта - контроль и утверждение данных" подписывает внесенные данные в АИС ГЛР.
"Пользователь субъекта - контроль и утверждение данных" дополнительно утверждает данные.
5 мин.

Рис. 3. Процедура редактирования подписанных данных.

4 Формирование отчетности ГЛР средствами АИС ГЛР

4.1 Формирование отчетности по утвержденным формам ГЛР

Органы государственной власти субъектов Российской Федерации, осуществляющие ведение государственного лесного реестра в целях внутреннего контроля целостности информации АИС ГЛР формируют в среде АИС ГЛР промежуточные отчеты в "журнальной" форме, рекомендуемой Федеральным агентством лесного хозяйства. "Журнальные" формы АИС ГЛР приведены в Указаниях.

АИС ГЛР обеспечивает автоматизированное формирование установленных форм государственного лесного реестра согласно перечню, приведенному в Указаниях.

Отчеты с обобщенной документированной информацией, содержащейся в государственном лесном реестре, формируются в среде АИС ГЛР и утверждаются на уровне субъекта РФ. Далее отчеты становятся доступны для просмотра и приемки (отклонения) на уровне Рослесхоза в среде АИС ГЛР.

Табл. 6. Распределение отчетных форм ГЛР по разделам.

Разделы государственного лесного реестра Формы государственного лесного реестра
Леса и лесные ресурсы Форма 1.1. ГЛР. Состав земель лесного фонда и земель иных категорий, на которых расположены леса
Форма 1.2 ГЛР. Характеристика лесничества (лесопарка)
Форма 1.3 ГЛР. Изученность лесов
Форма 1.4. ГЛР. Характеристика лесов по целевому назначению: о защитных лесах, об их категориях, эксплуатационных лесах и о резервных лесах
Форма 1.5. ГЛР. Сведения об особо защитных участках лесов (ОЗУ)
Форма 1.6. ГЛР. Сведения о зонах с особыми условиями использования территорий
Форма 1.7. Лесные участки. Учет и описание
Форма 1.8 ГЛР. Распределение площади лесов и запасов древесины по преобладающим породам и группам возраста
Форма 1.9, ГЛР. Распределение площади лесных насаждений по группам пород, группам возраста, полнотам и классам бонитета
Использование лесов Форма 2.1. ГЛР. Сведения о расчетной лесосеке
Форма 2.2 ГЛР. Предоставление лесов гражданам и юридическим лицам
Форма 2.3. ГЛР. Использование лесов гражданами и юридическими лицами
Форма 2.4. ГЛР. Заготовка древесины на основании договоров купли-продажи лесных насаждений, а также договоров, заключенных при размещении заказа на выполнение работ по охране, защите, воспроизводству л
Охрана и защита лесов Форма 3.1. ГЛР. Сведения о лесных пожарах
Форма 3.2 ГЛР. Характеристика противопожарного устройства лесов
Форма 3.3. ГЛР. Сведения о загрязнении земель, на которых расположены леса, радионуклидами
Форма 3.4. ГЛР. Сведения о наличии очагов вредных организмов
Форма 3.5. ГЛР. Сведения о повреждении и гибели лесных насаждений
Форма 3.6. Предусмотренные лесным планом субъекта Российской Федерации, лесохозяйственными регламентами и выполненные мероприятия по охране и защите лесов
Форма 3.7. Мероприятия по охране и защите лесов, выполняемые лицами, использующими леса, либо на основании государственных или муниципальных контрактов на выполнение государственного или муниципального заказа
Воспроизводство лесов Форма 4.1. ГЛР. Распределение земель, не покрытых лесной растительностью, и нелесных земель по способам лесовосстановления и лесоразведения
Форма 4.2. ГЛР. Сведения об объектах лесного семеноводства
Форма 4.3. ГЛР. Предусмотренные лесным планом субъекта Российской Федерации, лесохозяйственными регламентами и выполненные мероприятия по воспроизводству лесов
Форма 4.4. ГЛР. Мероприятия по воспроизводству лесов, выполняемые лицами, использующими леса, либо на основании государственных или муниципальных контрактов на выполнение государственного или муниципального заказа

Таблица. 7. "Журнальные" формы ГЛР.

N Наименование "журнальной" формы
1. Журнал учета сведений о лесовосстановлении
2. Журнал учета сведений об уходе за лесными культурами
3. Журнал учета сведений о списании лесных культур
4. Журнал учета сведений о переводе лесных культур в покрытые ле ой растительностью земли
5. Журнал учета сведений о мероприятиях по охране, защите и воспроизводству лесов
6. Журнал учета сведений о нарушениях лесного законодательства (лесонарушения)
7. Журнал учета сведений о несоответствии материалов лесоустройства данным натурного обследования
8. Журнал учета сведений о предоставление лесов гражданам и юридическим лицам
9. Журнал учета сведений по использованию лесов гражданами и юридическими лицами
10. Журнал учета сведений об установленном объеме заготовки древесины на основании договоров купли-продажи лесных насаждений, а также договоров, заключенных при размещении заказа на выполнение работ по охране, защите, воспроизводству лесов
11. Журнал учета сведений о фактическом объеме заготовки древесины на основании договоров купли-продажи лесных насаждений, а также договоров, заключенных при размещении заказа на выполнение работ по охране, защите воспроизводству лесов

4.2 Порядок автоматизированного формирования установленных форм ГЛР

Табл. 8. Процедура формирования установленной формы ГЛР (отчета)

Номер операционального блока Роль Выполняемая операция Обработка операции Время
В9 "Пользователь - ввод данных"; Пользователь — контроль подписание данных";
"Пользователь субъекта - контроль утверждение данных"
"Пользователь федерального и уровня - контроль и обобщение данных";
Формирование установленных форм ГЛР ср вами АИС ГЛР в рамках субъекта РФ "Пользователь - ввод данных", либо "Пользователь - контроль и подписание данных", либо "Пользователь субъекта - контроль и утверждение данных", либо "Пользователь федерального уровня - контроль и обобщение данных" формируют установленные формы ГЛР средствами АИС ГЛР в рамках объекта РФ. 30 мин.
В10 "Пользователь субъекта - контроль и утверждение данных" Печать и подписание установленной отчетности ГЛР ответственным лицом "Пользователь субъекта - контроль и утверждение данных" печатает и подписывает установленную отчетность ГЛР. 15 мин.
B11 "Пользователь субъекта - контроль и утверждение данных" Направление установленной отчетности ГЛР в Рослесхоз "Пользователь субъекта - контроль и утверждение данных" направляет установленную отчетность ГЛР в Рослесхоз. 10 мин.
В12 "Пользователь федерального уровня - контроль и обобщение данных" Проверка отчетности установленного формата "Пользователь федерального уровня - контроль и обобщение данных" осуществляет проверку отчета. 30 мин.
В13 "Пользователь федерального уровня - контроль и обобщение данных" Утверждение отчета субъекта РФ "Пользователь федерального уровня - контроль и обобщение данных" принимает (утверждает) отчет субъекта. 10 мин.
В14 "Пользователь федерального уровня - контроль и обобщение данных" Отклонение отчета субъекта РФ "Пользователь федерального уровня - контроль и обобщение данных" не принимает (отклоняет) отчет субъекта и отправляет его обратно субъекту на доработку. 15 мин.

Рис. 4. Процедура формирования отчета по утвержденной форме ГЛР.

Приложение 1

ЗАЯВКА НА СОЗДАНИЕ / БЛОКИРОВАНИЕ УЧЕТНОЙ ЗАПИСИ ПОЛЬЗОВАТЕЛЯ

1. Создание/блокирование учетной записи пользователя
2. ФИО должностного лица, регистрируемого в АИС ГЛР  
3. Субъект РФ (Лесничество)
4. Полное и краткое наименование подразделения Рослесхоза (ОИВ субъекта РФ, лесничества), штатную должность в котором занимает лицо, регистрируемое в системе
5. Занимаемая регистрируемым в системе лицом штатная должность
6. Номер телефона для контактов
7. e-mail для контактов
8. Основание для регистрации/блокирования (реквизиты официального письма в адрес Рослесхоза, в котором данный сотрудник указан в списке лиц, уполномоченных для работы в АИС ГЛР)
9. Логин пользователя в АИС ГЛР (в случае блокировки)

Приложение 2

СОСТАВ СВЕДЕНИЙ ЛИЧНОГО ПРОФИЛЯ ПОЛЬЗОВАТЕЛЯ

N п/п Поле данных Обязательность заполнения <1>
1. Полное наименование подразделения Рослесхоза, органа исполнительной власти субъекта РФ, лесничества, должность в котором занимает Пользователь О
2. Краткое наименование подразделения Рослесхоза, органа исполнительной власти субъекта РФ, лесничества, должность в котором занимает Пользователь О
3. Наименование структурного подразделения, должность котором занимает Пользователь О
4. Занимаемая должность О
5. Фамилия О
6. Имя О
7. Отчество О
8 Пароль О
9. Секретный вопрос О
10. Ответ на секретный вопрос О
11. Почтовый адрес (рабочий) О
12. Адрес электронной почты О
13. Номер мобильного телефона Н
14. Номер рабочего телефона (факса) О

<1> Условные обозначения:

О - обязательное для заполнения в системе поле;

Н - необязательное для заполнения поле данных (данные вводятся по усмотрению пользователя).

Приложение 3

ЖУРНАЛ РЕГИСТРАЦИИ ИЗМЕНЕНИЙ УЧЕТНЫХ ЗАПИСЕЙ

N п/ п Тип изменения <1> Содержание изменения <2> Основание проведения изменений <3> Дата проведения изменений Отметка об уведомлении <4>
1 2. 3. 4. 5. 6.

<1> Указывается один из следующих вариантов: создание, изменение, блокировка.

<2> В данную графу вносятся исходные и измененные данные учетной записи: ФИО, должность пользователя, параметры учетной записи.

<3> В данную графу вносятся сведения о документе, на основании которого произведены изменения (с обязательным указанием даты предоставления).

<4> Указываются дата ознакомления, ФИО, должность и использованная форма уведомления служащего, проинформированного об изменении полномочий доступа.