Приказ ФМС РФ от 30.11.2012 N 391

"Об утверждении Административного регламента Федеральной миграционной службы по предоставлению государственной услуги по выдаче и замене паспорта гражданина Российской Федерации, удостоверяющего личность гражданина Российской Федерации на территории Российской Федерации"
Редакция от 30.11.2012 — Документ утратил силу, см. «Приказ МВД РФ от 13.11.2017 N 851»
Показать изменения

Зарегистрировано в Минюсте России 27 мая 2013 г. N 28532


ФЕДЕРАЛЬНАЯ МИГРАЦИОННАЯ СЛУЖБА

ПРИКАЗ
от 30 ноября 2012 г. N 391

ОБ УТВЕРЖДЕНИИ АДМИНИСТРАТИВНОГО РЕГЛАМЕНТА ФЕДЕРАЛЬНОЙ МИГРАЦИОННОЙ СЛУЖБЫ ПО ПРЕДОСТАВЛЕНИЮ ГОСУДАРСТВЕННОЙ УСЛУГИ ПО ВЫДАЧЕ И ЗАМЕНЕ ПАСПОРТА ГРАЖДАНИНА РОССИЙСКОЙ ФЕДЕРАЦИИ, УДОСТОВЕРЯЮЩЕГО ЛИЧНОСТЬ ГРАЖДАНИНА РОССИЙСКОЙ ФЕДЕРАЦИИ НА ТЕРРИТОРИИ РОССИЙСКОЙ ФЕДЕРАЦИИ

В соответствии с Положением о паспорте гражданина Российской Федерации, утвержденным постановлением Правительства Российской Федерации от 8 июля 1997 г. N 828 <1>, и Положением о Федеральной миграционной службе, утвержденным постановлением Правительства Российской Федерации от 13 июля 2012 г. N 711 <2>, приказываю:

<1> Собрание законодательства Российской Федерации, 1997, N 28, ст. 3444; 1999, N 41, ст. 4918; 2001, N 3, ст. 242; 2002, N 4, ст. 330; 2003, N 27, ст. 2813; 2004, N 5, ст. 374; 2006, N 52, ст. 5596; 2008, N 14, ст. 1412; 2010, N 33, ст. 4433; 2011, N 22, ст. 3190; 2012, N 10, ст. 1229.

<2> Собрание законодательства Российской Федерации, 2012, N 30, ст. 4276.

1. Утвердить прилагаемый Административный регламент Федеральной миграционной службы по предоставлению государственной услуги по выдаче и замене паспорта гражданина Российской Федерации, удостоверяющего личность гражданина Российской Федерации на территории Российской Федерации.

2. Признать утратившими силу:

приказ ФМС России от 7 декабря 2009 г. N 339 "Об утверждении Административного регламента Федеральной миграционной службы по предоставлению государственной услуги по выдаче, замене и по исполнению государственной функции по учету паспортов гражданина Российской Федерации, удостоверяющих личность гражданина Российской Федерации на территории Российской Федерации" <1>;

<1> Зарегистрирован в Министерстве юстиции Российской Федерации 15 февраля 2010 г., регистрационный N 16411.

приказ ФМС России от 12 июля 2011 г. N 293 "О внесении изменений в Административный регламент Федеральной миграционной службы по предоставлению государственной услуги по выдаче, замене и по исполнению государственной функции по учету паспортов гражданина Российской Федерации, удостоверяющих личность гражданина Российской Федерации на территории Российской Федерации, утвержденный приказом ФМС России от 7 декабря 2009 г. N 339" <1>;

<1> Зарегистрирован в Министерстве юстиции Российской Федерации 15 августа 2011 г., регистрационный N 21623.

приказ ФМС России от 28 октября 2011 г. N 462 "О внесении изменения в пункт 85 Административного регламента Федеральной миграционной службы по предоставлению государственной услуги по выдаче, замене и по исполнению государственной функции по учету паспортов гражданина Российской Федерации, удостоверяющих личность гражданина Российской Федерации на территории Российской Федерации, утвержденный приказом ФМС России от 7 декабря 2009 г. N 339" <1>.

<1> Зарегистрирован в Министерстве юстиции Российской Федерации 18 ноября 2011 г., регистрационный N 22335.

Директор
К.О.РОМОДАНОВСКИЙ

Приложение
к приказу ФМС России
от 30 ноября 2012 г. N 391

АДМИНИСТРАТИВНЫЙ РЕГЛАМЕНТ ФЕДЕРАЛЬНОЙ МИГРАЦИОННОЙ СЛУЖБЫ ПО ПРЕДОСТАВЛЕНИЮ ГОСУДАРСТВЕННОЙ УСЛУГИ ПО ВЫДАЧЕ И ЗАМЕНЕ ПАСПОРТА ГРАЖДАНИНА РОССИЙСКОЙ ФЕДЕРАЦИИ, УДОСТОВЕРЯЮЩЕГО ЛИЧНОСТЬ ГРАЖДАНИНА РОССИЙСКОЙ ФЕДЕРАЦИИ НА ТЕРРИТОРИИ РОССИЙСКОЙ ФЕДЕРАЦИИ

I. Общие положения

Предмет регулирования

1. Административный регламент Федеральной миграционной службы по предоставлению государственной услуги по выдаче и замене паспорта гражданина Российской Федерации, удостоверяющего личность гражданина Российской Федерации на территории Российской Федерации <1>, определяет сроки и последовательность административных процедур (действий) ФМС России, территориальных органов ФМС России <2> и их структурных подразделений <3>, а также порядок взаимодействия ФМС России, территориальных органов и их подразделений с федеральными органами исполнительной власти, органами исполнительной власти субъектов Российской Федерации, органами местного самоуправления при выдаче и замене паспорта гражданина Российской Федерации, удостоверяющего личность гражданина Российской Федерации на территории Российской Федерации <4>.

<1> Далее - "Административный регламент".

<2> Далее - "территориальные органы".

<3> Далее - "подразделение".

<4> Далее - "паспорт".

Круг заявителей

2. Получателями государственной услуги по выдаче и замене паспорта гражданина Российской Федерации, удостоверяющего личность гражданина Российской Федерации на территории Российской Федерации <1>, являются граждане Российской Федерации:

<1> Далее - "государственная услуга".

2.1. по выдаче паспортов в случае:

достижения 14-летнего возраста;

получения паспорта впервые (лицам, старше 14-летнего возраста);

приобретения гражданства Российской Федерации;

утраты (похищения) ранее выданного паспорта;

2.2. по замене паспортов в случае:

достижения 20-летнего возраста;

достижения 45-летнего возраста;

изменения гражданином в установленном порядке фамилии, имени, отчества, сведений о дате (число, месяц, год) и (или) месте рождения;

изменения пола;

непригодности паспорта для дальнейшего использования вследствие износа, повреждения или других причин (в том числе при отсутствии возможности проставления на страницах паспорта обязательных штампов или отметок);

обнаружения неточности или ошибочности произведенных в паспорте записей;

существенного изменения внешности;

замены паспорта гражданина СССР.

Требования к порядку информирования о предоставлении государственной услуги

3. Основными требованиями к информированию заявителей являются:

достоверность предоставляемой информации;

четкость в изложении информации;

полнота информирования;

наглядность форм предоставляемой информации;

удобство и доступность получения информации;

оперативность предоставления информации.

4. Информация о государственной услуге предоставляется:

с использованием средств телефонной связи, электронного информирования;

посредством размещения в информационно-телекоммуникационной сети Интернет, включая федеральную государственную информационную систему "Единый портал государственных и муниципальных услуг (функций)" <1>, публикаций в средствах массовой информации, издания информационных материалов (брошюр, буклетов);

<1> Далее - "Единый портал".

непосредственно в помещениях подразделений, участвующих в предоставлении государственной услуги.

Официальный сайт ФМС России - www.fms.gov.ru. Почтовый адрес: 107078, г. Москва, Боярский переулок, дом 4. Контактный телефон: (495) 698-00-78.

5. На стендах подразделений, участвующих в предоставлении государственной услуги, а также на официальных сайтах ФМС России и ее территориальных органов размещается следующая информация:

режим работы соответствующего подразделения;

адреса иных организаций, участвующих в процессе предоставления государственной услуги;

банковские реквизиты для уплаты государственной пошлины;

адреса территориальных органов, номера телефонов, адреса официальных сайтов и электронной почты;

номера телефонов, по которым можно осуществить предварительную запись;

перечень документов, необходимых для выдачи (замены) паспорта;

порядок предоставления государственной услуги;

размеры и порядок уплаты государственной пошлины;

извлечения из законодательных и иных нормативных правовых актов Российской Федерации, содержащих нормы, регулирующие деятельность по предоставлению государственной услуги;

текст Административного регламента;

порядок получения консультаций;

порядок обжалования решений, действий или бездействия уполномоченных должностных лиц, предоставляющих государственную услугу.

Также на стендах подразделений, участвующих в предоставлении государственной услуги, а также на официальных сайтах ФМС России и ее территориальных органов размещаются следующие образцы документов:

форма заявления о выдаче (замене) паспорта N 1П (приложение N 1 к Административному регламенту);

форма бланка квитанции с реквизитами для уплаты государственной пошлины.

6. Посредством автоинформатора, который работает круглосуточно, заявитель информируется:

о режиме работы соответствующего подразделения;

об адресе местонахождения ближайших кредитных учреждений, в которых можно произвести уплату государственной пошлины;

о банковских реквизитах для уплаты государственной пошлины;

об адресах официальных сайтов ФМС России и ее территориальных органов;

о номерах телефонов и адресах электронной почты ФМС России, территориальных органов и подразделений;

о номерах телефонов, по которым можно осуществить предварительную запись.

Сведения о месте нахождения и телефонных номерах территориальных органов, адресах их официальных сайтов в сети Интернет, почтовых адресах и адресах электронной почты размещены на официальном сайте ФМС России в сети Интернет.

7. Граждане, представившие в подразделения документы для получения паспорта, информируются уполномоченными должностными лицами, участвующими в предоставлении государственной услуги, о сроках рассмотрения, оформления и возврата им представленных документов, а в необходимых случаях - по указанному в документах телефону и (или) по электронной почте. С момента представления документов гражданин имеет право в часы приема населения обратиться за получением информации о ходе рассмотрения заявления о выдаче (замене) паспорта.

В территориальных органах и их подразделениях уполномоченными должностными лицами, участвующими в предоставлении государственной услуги, являются их руководители, заместители руководителей, сотрудники органов внутренних дел Российской Федерации, прикомандированные к ФМС России, федеральные государственные гражданские служащие и работники <1>.

<1> Далее - "сотрудники".

При подаче заявления о выдаче (замене) паспорта с использованием Единого портала граждане информируются о ходе рассмотрения заявления о выдаче (замене) паспорта через Единый портал.

8. Информация по электронной почте или через официальный сайт предоставляется в режиме "вопрос - ответ" каждому заявителю, задавшему вопрос, не позднее 30 дней, следующих за днем получения вопроса.

9. Консультирование получателей государственной услуги о порядке ее предоставления проводится в рабочее время.

Консультации предоставляются по следующим вопросам:

о перечне документов, необходимых для получения государственной услуги, комплектности (достаточности) представляемых (представленных) документов;

о времени приема и выдачи документов;

о порядке обжалования действий (бездействия) сотрудников в ходе предоставления государственной услуги и другим вопросам.

Обеспечиваются личные консультации, письменные консультации и консультации по телефону.

Консультирование граждан по вопросам оформления и выдачи (замены) паспорта может быть организовано в многофункциональных центрах предоставления государственных (муниципальных) услуг, с которыми заключены соглашения о взаимодействии <1>.

<1> Далее - "многофункциональный центр".

Все консультации, а также предоставление сотрудниками в ходе консультаций форм документов осуществляются на безвозмездной основе.

Заявитель может выбрать один из двух вариантов получения личной консультации: в режиме общей очереди или по записи.

Сотрудник, осуществляющий устное консультирование, должен принять все необходимые меры для дачи полного и оперативного ответа на поставленные вопросы, в том числе с привлечением других сотрудников. Время ожидания заявителя при устном консультировании не может превышать 15 минут.

Устное консультирование каждого заявителя сотрудник осуществляет не более 10 минут.

При устном обращении заявителей (по телефону или лично) сотрудники, осуществляющие прием и консультирование, дают ответ самостоятельно.

В случае если для подготовки ответа требуется продолжительное время или если сотрудник, к которому обратился заявитель, не может ответить на вопрос самостоятельно, то он может предложить заявителю обратиться за необходимой информацией в письменном виде, либо назначить другое удобное для заявителя время, либо телефонный звонок (при обращении заявителя по телефону) переадресовывается (переводится) на другого сотрудника или же обратившемуся гражданину сообщается телефонный номер, по которому он может получить необходимую ему информацию.

Звонки от граждан принимаются в соответствии с графиком работы сотрудников, которые непосредственно взаимодействуют с заявителями. При ответе на телефонные звонки сотрудник, осуществляющий прием и информирование, сняв трубку, должен назвать фамилию, имя, отчество, занимаемую должность и наименование подразделения.

По окончании консультации сотрудник, осуществляющий прием и консультирование, должен кратко подвести итоги и перечислить меры, которые необходимо принять. Максимальное время разговора - 10 минут.

10. Ответы на письменные обращения по вопросу предоставления государственной услуги направляются в срок до 30 дней в письменном виде и должны содержать: ответы на поставленные вопросы, фамилию, инициалы и номер телефона исполнителя. Ответ подписывается руководителем подразделения, а в случае его отсутствия - заместителем или лицом, исполняющим его обязанности <1>.

<1> Далее - "руководитель".

11. Прием граждан сотрудниками, участвующими в предоставлении государственной услуги, производится в дневное и вечернее время, а также 1-ю и 3-ю субботу месяца (за исключением праздничных дней). Понедельник после рабочей субботы - выходной день.

График работы по приему граждан:

Понедельник 09.00 - 15.00/Выходной день
Вторник 15.00 - 20.00
Среда 09.00 - 13.00
Четверг 15.00 - 20.00
Пятница 09.00 - 15.00
Суббота Выходной день/08.00 - 13.00
Воскресенье Выходной день

Перерыв на обед с 13.00 до 13.45, по вторникам и четвергам с 14.00 до 14.45.

График работы по приему граждан может изменяться с учетом интересов граждан, временных и климатических условий региона, особенностей административно-территориального деления субъекта Российской Федерации, но при этом прием граждан должен быть организован таким образом, чтобы исключить образование очередей.

12. Часы работы иных сотрудников, участвующих в предоставлении данной государственной услуги, устанавливаются согласно правилам внутреннего служебного распорядка ФМС России или соответствующего территориального органа.

Руководитель в зависимости от ситуации вправе перераспределять в течение рабочего дня обязанности между сотрудниками, осуществляющими прием заявителей, если это не приводит к увеличению времени ожидания приема гражданами.

13. Прием граждан при наличии технической возможности ведется с помощью электронной системы управления очередью.

14. Гражданам предоставляется возможность предварительной записи на прием. Предварительная запись осуществляется при личном обращении граждан, а при наличии технической возможности - с использованием электронной почты. При предварительной записи гражданин сообщает свои данные, предмет обращения и желаемое время посещения. Предварительная запись осуществляется путем внесения информации в книгу записи граждан, которая ведется на бумажном носителе либо в электронном виде. При определении времени приема по телефону сотрудник назначает время на основе графика запланированного времени приема заявителей с учетом времени, удобного гражданину. Заявителю сообщается время посещения и номер кабинета, в который следует обратиться. При личном обращении заявителю выдается талон-подтверждение.

II. Стандарт предоставления государственной услуги

Наименование государственной услуги

15. Государственная услуга по выдаче и замене паспорта гражданина Российской Федерации, удостоверяющего личность гражданина Российской Федерации на территории Российской Федерации.

Наименование органа, предоставляющего государственную услугу

16. Выдача и замена паспортов производятся ФМС России (в пределах компетенции), ее территориальными органами и их подразделениями.

17. Выдача (замена) паспорта производится ФМС России (в пределах компетенции), ее территориальными органами и подразделениями по месту жительства, месту пребывания или по месту обращения гражданина.

18. ФМС России (в пределах компетенции), ее территориальные органы и подразделения при выдаче и замене паспортов осуществляют взаимодействие с:

органами внутренних дел Российской Федерации;

органами, осуществляющими государственную регистрацию актов гражданского состояния <1> на территории Российской Федерации;

<1> Далее - "органы ЗАГС".

учреждениями и органами уголовно-исполнительной системы;

Министерством иностранных дел Российской Федерации;

дипломатическими представительствами и консульскими учреждениями Российской Федерации;

должностными лицам, ответственными за регистрацию <1>;

<1> Перечень должностных лиц, ответственных за регистрацию, утвержден постановлением Правительства Российской Федерации от 17.07.1995 N 713 (Собрание законодательства Российской Федерации, 1995, N 30, ст. 2939; 1996, N 18, ст. 2144; 1997, N 8, ст. 952; N 11, ст. 1328; 1998, N 6, ст. 783; 2000, N 13, ст. 1370; 2002, N 34, ст. 3294; 2004, N 52, ст. 5493; 2008, N 14, ст. 1412; 2010, N 37, ст. 4701, N 46, ст. 6024; 2011, N 44, ст. 6282; 2012, N 17, ст. 1986; N 22, ст. 2866).

стационарными учреждениями социального обслуживания населения;

организациями системы здравоохранения;

воинскими частями;

военными комиссариатами;

налоговыми органами;

органами местного самоуправления.

Процедуры взаимодействия с использованием единой системы межведомственного электронного взаимодействия с указанными органами и организациями определяются Административным регламентом, а также нормативными правовыми актами Российской Федерации и соответствующими соглашениями.

19. При предоставлении государственной услуги запрещается требовать от заявителя осуществления действий, в том числе согласований, необходимых для получения государственной услуги, связанных с обращением в иные государственные органы и организации.

Результат предоставления государственной услуги

20. Результатом предоставления государственной услуги является выдача (замена) паспорта гражданина Российской Федерации, удостоверяющего личность гражданина Российской Федерации на территории Российской Федерации.

Сроки предоставления государственной услуги

21. Паспорта выдаются гражданам:

в 10-дневный срок со дня приема подразделениями всех необходимых документов (или заявления о выдаче (замене) паспорта и личной фотографии в форме электронных документов) в случае оформления паспорта по месту жительства, а также в связи с утратой (похищением) паспорта, если утраченный (похищенный) паспорт ранее выдавался этим же подразделением;

в 2-месячный срок со дня приема подразделениями всех необходимых документов (или заявления о выдаче (замене) паспорта и личной фотографии в форме электронных документов) в случае оформления паспорта не по месту жительства или в связи с утратой (похищением) паспорта, если утраченный (похищенный) паспорт ранее выдавался иным подразделением.

Перечень нормативных правовых актов, регулирующих отношения, возникающие в связи с предоставлением государственной услуги

22. Предоставление ФМС России государственной услуги осуществляется в соответствии с:

Указом Президента Российской Федерации от 13 марта 1997 г. N 232 "Об основном документе, удостоверяющем личность гражданина Российской Федерации на территории Российской Федерации" <1>;

<1> Собрание законодательства Российской Федерации, 1997, N 11, ст. 1301.

постановлением Правительства Российской Федерации от 8 июля 1997 г. N 828 "Об утверждении Положения о паспорте гражданина Российской Федерации, образца бланка и описания паспорта гражданина Российской Федерации" <1>;

<1> Далее - "Положение".

постановлением Правительства Российской Федерации от 13 июля 2012 г. N 711 "О вопросах Федеральной миграционной службы".

ФМС России, ее территориальные органы и подразделения при выдаче и замене паспортов также руководствуются:

Налоговым кодексом Российской Федерации <1>;

<1> Собрание законодательства Российской Федерации, 1998, N 31, ст. 3824; 1999, N 28, ст. 3487; 2003, N 52, ст. 5037; 2005, N 30, ст. 3117; N 52, ст. 5581; 2006, N 1, ст. 12; N 27, ст. 2881; N 31, ст. 3436; N 43, ст. 4412; 2007, N 1, ст. 7, 31; N 31, ст. 4013; 2008, N 52, ст. 6218, 6227; 2009, N 29, ст. 3625; N 48, ст. 5733; N 52, ст. 6450; 2010, N 15, ст. 1737; N 31, ст. 4198; N 46, ст. 5918; 2011, N 27, ст. 3881; N 28, ст. 3553; N 30, ст. 4575, ст. 4583, ст. 4593; N 48, ст. 6731; N 49, ст. 7063.

Федеральным законом от 15 ноября 1997 г. N 143-ФЗ "Об актах гражданского состояния" <1>;

<1> Собрание законодательства Российской Федерации, 1997, N 47, ст. 5340; 2001, N 44, ст. 4149; 2002, N 18, ст. 1724; 2003, N 17, ст. 1553; N 28, ст. 2889; N 50, ст. 4855; 2004, N 35, ст. 3607; 2005, N 1, ст. 25; 2006, N 1, ст. 10; N 31, ст. 3420; 2008, N 30, ст. 3616; 2009, N 29, ст. 3606; N 51, ст. 6154; N 52, ст. 6441; 2010, N 15, ст. 1748; N 31, ст. 4210; 2011, N 27, ст. 3880; N 49, ст. 7056; N 50, ст. 7342; 2012, N 24, ст. 3068; N 31, ст. 4322.

Федеральным законом от 31 мая 2002 г. N 62-ФЗ "О гражданстве Российской Федерации" <1>;

<1> Собрание законодательства Российской Федерации, 2002, N 22, ст. 2031; 2003, N 46, ст. 4447; 2004, N 45, ст. 4377; 2006, N 2, ст. 170; N 31, ст. 3420; 2007, N 49, ст. 6057; N 50, ст. 6241; 2008, N 40, ст. 4498; 2009, N 1, ст. 9; N 26, ст. 3125; 2012, N 47, ст. 6393.

Федеральным законом от 12 июня 2002 г. N 67-ФЗ "Об основных гарантиях избирательных прав и права на участие в референдуме граждан Российской Федерации" <1>;

<1> Собрание законодательства Российской Федерации, 2002, N 24, ст. 2253; N 39, ст. 3642; 2003, N 26, ст. 2572; N 27, ст. 2711, ст. 2716; 2004, N 24, ст. 2335; N 33, ст. 3368; N 35, ст. 3607; N 50, ст. 4950; 2005, N 27, ст. 2708; N 30, ст. 3104; 2006, N 29, ст. 3124, ст. 3125; N 31, ст. 3427; N 50, ст. 5303; 2007, N 1, ст. 37; N 6, ст. 681; N 10, ст. 1151; N 17, ст. 1938; N 18, ст. 2118; N 31, ст. 4008; 2008, N 19, ст. 4011; 2008, N 30, ст. 3605, ст. 3616; N 48, ст. 5517; N 52, ст. 6229, ст. 6236; 2009, N 1, ст. 30; N 7, ст. 771; N 14, ст. 1577; N 20, ст. 2391; N 23, ст. 2763; N 29, ст. 3633, ст. 3640; N 45, ст. 5268; N 52, ст. 6433; 2010, N 17, ст. 1986; N 23, ст. 2794; N 23, ст. 2799; N 27, ст. 3417; N 31, ст. 4191; N 41, ст. 5192; 2011, N 1, ст. 16; N 11, ст. 1503; N 13, ст. 1685; N 25, ст. 3536; N 29, ст. 4291; N 30, ст. 4607; N 31, ст. 4702, ст. 4703.

Федеральным законом от 27 июля 2010 г. N 210-ФЗ "Об организации предоставления государственных и муниципальных услуг" <1>;

<1> Собрание законодательства Российской Федерации, 2010, N 31, ст. 4179; 2011, N 15, ст. 2038; N 27, ст. 3880; N 29, ст. 4291; N 30, ст. 4587; N 49, ст. 7061; 2012, N 31, ст. 4322.

Положением о порядке рассмотрения вопросов гражданства Российской Федерации, утвержденным Указом Президента Российской Федерации от 14 ноября 2002 г. N 1325 <1>;

<1> Собрание законодательства Российской Федерации, 2002, N 46, ст. 4571; 2004, N 1, ст. 16; 2006, N 45, ст. 4670; 2007, N 31, ст. 4020; 2008, N 29, ст. 3476; 2009, N 34, ст. 4170; 2011, N 43, ст. 6025.

Указом Президента Российской Федерации от 13 апреля 2011 г. N 444 "О дополнительных мерах по обеспечению прав и защиты интересов несовершеннолетних граждан Российской Федерации" <1>;

<1> Собрание законодательства Российской Федерации, 2011, N 16, ст. 2268.

постановлением Правительства Российской Федерации от 16 августа 2012 г. N 840 "О порядке подачи и рассмотрения жалоб на решения и действия (бездействие) федеральных органов исполнительной власти и их должностных лиц, федеральных государственных служащих, должностных лиц государственных внебюджетных фондов Российской Федерации" <1>;

<1> Собрание законодательства Российской Федерации, 2012, N 35, ст. 4829.

постановлением Правительства Российской Федерации от 27 сентября 2011 г. N 797 "О взаимодействии между многофункциональными центрами предоставления государственных и муниципальных услуг и федеральными органами исполнительной власти, органами государственных внебюджетных фондов, органами государственной власти субъектов Российской Федерации, органами местного самоуправления" <1>;

<1> Собрание законодательства Российской Федерации, 2011, N 40, ст. 5559; 2012, N 53, ст. 7933.

постановлением Правительства Российской Федерации от 24 октября 2011 г. N 861 "О федеральных государственных информационных системах, обеспечивающих предоставление в электронной форме государственных и муниципальных услуг (осуществление функций)" <1>;

<1> Собрание законодательства Российской Федерации, 2011, N 44, ст. 6274; N 49, ст. 7284.

постановление Правительства Российской Федерации от 16 мая 2011 г. N 373 "О разработке и утверждении административных регламентов исполнения государственных функций и административных регламентов предоставления государственных услуг" <1>;

<1> Собрание законодательства Российской Федерации, 2011, N 22, ст. 3169; N 35, ст. 5092; 2012, N 28, ст. 3908; N 36, ст. 4903; N 50, ст. 7070; N 52, ст. 7507.

приказом МВД России от 1 марта 2012 г. N 140 "Об утверждении Административного регламента Министерства внутренних дел Российской Федерации предоставления государственной услуги по приему, регистрации и разрешению в территориальных органах Министерства внутренних дел Российской Федерации заявлений, сообщений и иной информации о преступлениях, об административных правонарушениях, о происшествиях" <1>;

<1> Зарегистрирован в Министерстве юстиции Российской Федерации 20 июня 2012 г., регистрационный N 24633.

приказом ФМС России от 11 сентября 2012 г. N 288 "Об утверждении Административного регламента предоставления Федеральной миграционной службой государственной услуги по регистрационному учету граждан Российской Федерации по месту пребывания и по месту жительства в пределах Российской Федерации" <1>;

<1> Справочно: зарегистрирован в Министерстве юстиции Российской Федерации 2 апреля 2013 г., регистрационный N 27963.

приказом ФМС России от 30 июня 2011 г. N 279 "Об утверждении Правил и способа формирования машиночитаемой записи в паспорте гражданина Российской Федерации, удостоверяющем личность гражданина Российской Федерации на территории Российской Федерации" <1>.

<1> Зарегистрирован в Министерстве юстиции Российской Федерации 13 сентября 2011 г., регистрационный N 21785.

Исчерпывающий перечень документов, необходимых в соответствии с нормативными правовыми актами для предоставления государственной услуги

23. Заявление о выдаче (замене) паспорта по форме N 1П (приложение N 1 к Административному регламенту), заполненное от руки или машинописным способом гражданином, лично обратившимся за получением паспорта.

24. Свидетельство о рождении.

В случае отсутствия у гражданина свидетельства о рождении ему рекомендуется обратиться в орган ЗАГС на территории Российской Федерации по месту регистрации рождения или по месту жительства для получения повторного свидетельства о рождении.

При невозможности представления свидетельства о рождении (повторного свидетельства о рождении) в случае регистрации рождения компетентными органами иностранного государства, а также при подтверждении органом ЗАГС на территории Российской Федерации невозможности выдачи свидетельства о рождении (повторного свидетельства о рождении), паспорт может быть выдан на основании других документов, подтверждающих сведения, необходимые для его получения <1>.

<1> Абзац пятый пункта 11 Положения.

25. Две личные фотографии (идентичные и соответствующие возрасту заявителя на момент подачи заявления о выдаче (замене) паспорта) в черно-белом или цветном исполнении размером 35 x 45 мм с четким изображением лица строго в анфас без головного убора. Размер изображения овала лица на фотографии должен занимать 70 - 80 процентов от размера фотографии. Расстояние от нижней точки подбородка до условной горизонтальной линии, проведенной через зрачки глаз должно составлять 12 (±1) мм. Межзрачковое расстояние должно составлять не менее 7 мм. Изображение на личной фотографии размещается таким образом, чтобы свободное от изображения верхнее поле над головой составляло 5 (±1) мм.

Допускается представление фотографий в головных уборах, не скрывающих овал лица, гражданами, религиозные убеждения которых не позволяют показываться перед посторонними лицами без головных уборов. Изображение лица на фотографии должно быть в фокусе от кончика подбородка до линии волос и от носа до ушей.

Для граждан, постоянно носящих очки, обязательно фотографирование в очках. При этом на фотографии должны быть отчетливо видны глаза.

На фотографии человек изображается лицом к фотоаппарату и смотрящим прямо на него с нейтральным выражением и закрытым ртом. Фон должен быть белым, ровным, без полос, пятен и изображения посторонних предметов и теней. Глаза гражданина должны быть открытыми, а волосы не должны заслонять их.

Фотографии в форменной одежде не принимаются.

В случае если с момента фотосъемки произошли существенные изменения внешности, использование данных фотографий не допускается.

При наличии технической возможности фотографирование и получение фотографий может быть произведено непосредственно в подразделении.

В случае подачи заявления о выдаче (замене) паспорта в форме электронного документа с использованием Единого портала фотография представляется также в электронной форме с разрешением не ниже 600 dpi в формате ".jpg". Объем файла не должен превышать 300 килобайт.

26. Документы, необходимые для проставления обязательных отметок в паспорте:

26.1. документы воинского учета (при наличии соответствующего основания);

26.2. свидетельство о заключении брака, свидетельство о расторжении брака (при наличии указанного факта);

26.3. свидетельства о рождении детей, не достигших 14-летнего возраста (при наличии);

26.4. документы, подтверждающие регистрацию по месту жительства (при наличии регистрации по месту жительства).

27. Реквизиты квитанции об уплате государственной пошлины.

28. В случае необходимости оформления временного удостоверения личности (приложение N 2 к Административному регламенту) представляется дополнительная фотография.

29. При обращении за получением паспорта в случаях, установленных пунктом 2.1 Административного регламента, гражданин дополнительно представляет следующие документы:

29.1. документ, удостоверяющий личность гражданина Российской Федерации за пределами Российской Федерации <1>, - при приобретении гражданства Российской Федерации, а также если гражданин постоянно проживает или проживал за пределами Российской Федерации, пребывает на территории Российской Федерации и желает получить паспорт.

<1> Далее - "заграничный паспорт".

При невозможности представления заграничного паспорта паспорт может быть выдан на основании других документов, подтверждающих сведения, необходимые для его получения (национальный документ, удостоверяющий личность, свидетельство о рождении, свидетельство о заключении (расторжении) брака, военный, профсоюзный, охотничий билеты, справка об освобождении из мест лишения свободы, трудовая книжка, пенсионное, водительское удостоверения и иные документы).

В случае если утраченный заграничный паспорт был выдан Министерством иностранных дел Российской Федерации либо дипломатическим представительством или консульским учреждением Российской Федерации, на основании данных, представленных гражданином, информация о факте выдачи заграничного паспорта запрашивается в Министерстве иностранных дел Российской Федерации посредством направления запроса. В запросе указываются фамилия, имя, отчество (при наличии), дата и место рождения заявителя, дата выдачи паспорта (если имеются сведения о дате его выдаче), орган, выдавший заграничный паспорт.

Граждане, приобретшие гражданство Российской Федерации непосредственно на территории Российской Федерации, также представляют в подразделение по месту жительства, месту пребывания или месту обращения национальные документы, удостоверяющие их личность.

Предъявленные гражданами документы, выполненные на иностранном языке, подлежат переводу на русский язык. Правильность перевода должна быть нотариально удостоверена в соответствии с законодательством Российской Федерации о нотариате <1>;

<1> Пункт 7 Положения о порядке рассмотрения вопросов гражданства Российской Федерации, утвержденного Указом Президента Российской Федерации от 14 ноября 2002 г. N 1325.

29.2. письменное заявление, в котором указывается, где, когда и при каких обстоятельствах был утрачен (похищен) паспорт - в случае утраты (похищения) паспорта.

30. При обращении по вопросу замены паспорта во всех случаях, установленных пунктом 2.2 Административного регламента, гражданин дополнительно к документам, предусмотренным пунктами 23 - 27 Административного регламента, представляет паспорт, подлежащий замене, и следующие документы (при наличии соответствующих обстоятельств):

30.1. свидетельство о регистрации брака, выданное органом ЗАГС на территории Российской Федерации, свидетельство о регистрации брака и (или) документ компетентного органа иностранного государства, подтверждающий принятие фамилии супруга, свидетельство о расторжении брака, выданное органом ЗАГС на территории Российской Федерации, свидетельство о расторжении брака и (или) документ компетентного органа иностранного государства, подтверждающий изменение фамилии после расторжения брака, свидетельство о перемене имени, свидетельство о рождении.

Документы, выданные компетентными органами иностранных государств, должны быть легализованы либо на них должен быть проставлен апостиль, если иное не предусмотрено международными договорами Российской Федерации, и переведены на государственный язык Российской Федерации (русский язык). Правильность перевода должна быть нотариально удостоверена в соответствии с законодательством Российской Федерации о нотариате - при изменении гражданином в установленном порядке фамилии, имени, отчества, изменении сведений о дате (числе, месяце, годе) и (или) месте рождения;

30.2. документ, содержащий верные сведения, - при обнаружении неточности или ошибочности произведенных в паспорте записей;

30.3. заключение органа записи актов гражданского состояния о внесении исправления или изменения в запись акта гражданского состояния, свидетельство о рождении - при изменении пола.

Исчерпывающий перечень документов, которые находятся в распоряжении иных государственных органов и организаций и которые заявитель вправе представить для получения государственной услуги

31. Исчерпывающий перечень документов, находящихся в распоряжении иных государственных органов:

31.1. талон-уведомление о регистрации сообщения о происшествии (приложение N 6 к Административному регламенту Министерства внутренних дел Российской Федерации предоставления государственной услуги по приему, регистрации и разрешению в территориальных органах Министерства внутренних дел Российской Федерации заявлений, сообщений и иной информации о преступлениях, об административных правонарушениях, о происшествиях, утвержденному приказом МВД России от 1 марта 2012 г. N 140);

31.2. документы, удостоверяющие наличие гражданства Российской Федерации (вкладыш, выданный к свидетельству о рождении или паспорту гражданина СССР, свидетельство о рождении с проставленным штампом о наличии гражданства Российской Федерации, и другие документы, удостоверяющие наличие гражданства Российской Федерации, которые определены указами Президента Российской Федерации от 14 ноября 2002 г. N 1325 "Об утверждении Положения о порядке рассмотрения вопросов гражданства Российской Федерации" и от 13 апреля 2011 г. N 444 "О дополнительных мерах по обеспечению прав и защиты интересов несовершеннолетних граждан Российской Федерации");

31.3. квитанцию об уплате государственной пошлины.

Бланк квитанции может быть получен в подразделении, а также у должностных лиц учреждений социального обслуживания и многофункциональных центров.

Бланк квитанции также размещается на Едином портале и на официальных сайтах ФМС России, ее территориальных органов в информационно-телекоммуникационной сети Интернет.

32. Сведения, находящиеся в распоряжении иных государственных органов, необходимые для выдачи паспорта:

32.1. в Министерстве иностранных дел Российской Федерации:

о приобретении гражданства Российской Федерации в период пребывания лица за пределами Российской Федерации;

о выдаче дипломатическими представительствами и консульскими учреждениями Российской Федерации заграничного паспорта;

32.2. в Министерстве внутренних дел Российской Федерации:

о регистрации сообщения о происшествии по факту похищения паспорта (талон-уведомление);

сведения, содержащиеся в оперативно-справочных и розыскных учетах Федерального казенного учреждения "Главный информационно-аналитический центр МВД России" <1> и информационных центров территориальных органов МВД России;

<1> Далее - "ФКУ ГИАЦ МВД России".

32.3. в Федеральном казначействе:

сведения об уплате государственной пошлины за выдачу (замену) паспорта гражданина Российской Федерации, содержащиеся в Государственной системе о государственных и муниципальных платежах.

33. Документы, предусмотренные пунктами 31.1 - 31.3 Административного регламента, заявитель вправе представить по собственной инициативе. Непредставление заявителем указанных документов не является основанием для отказа в предоставлении государственной услуги.

34. ФМС России (в пределах компетенции), территориальный орган или подразделение не вправе требовать от заявителя:

34.1. представления документов и информации или осуществления действий, представление или осуществление которых не предусмотрено нормативными правовыми актами, регулирующими отношения, возникающие в связи с предоставлением государственной услуги;

34.2. представления документов и информации, которые в соответствии с нормативными правовыми актами Российской Федерации, нормативными правовыми актами субъектов Российской Федерации и муниципальными правовыми актами находятся в распоряжении государственных органов, предоставляющих государственную услугу, иных государственных органов, органов местного самоуправления и (или) подведомственных государственным органам и органам местного самоуправления организаций, участвующих в предоставлении государственных или муниципальных услуг, за исключением документов, указанных в части 6 статьи 7 Федерального закона от 27 июля 2010 г. N 210-ФЗ "Об организации предоставления государственных и муниципальных услуг".

Исчерпывающий перечень оснований для отказа в приеме документов, необходимых для предоставления государственной услуги

35. Основаниями для отказа в приеме документов являются:

недостижение гражданином 14-летнего возраста;

отсутствие или неполнота обязательных для указания сведений в заявлении о выдаче (замене) паспорта по форме N 1П (приложение N 1 к Административному регламенту);

непредставление документов, указанных в пунктах 23 - 30.3 Административного регламента, в том числе реквизитов квитанции, подтверждающей уплату государственной пошлины <1>;

<1> Данное положение не распространяется на случай подачи заявления с использованием Единого портала.

несоответствие представленных личных фотографий требованиям, предусмотренным пунктом 25 Административного регламента;

представление гражданами документов, выполненных на иностранном языке и не имеющих соответствующего перевода на русский язык.

36. В случае подачи заявления о выдаче (замене) паспорта в форме электронного документа с использованием Единого портала, заявление к рассмотрению не принимается при:

непредставлении фотографии в электронной форме;

представлении заявителем фотографии в электронной форме, не соответствующей требованиям, установленным пунктом 25 Административного регламента;

отсутствии или неполноте в заявлении обязательных сведений.

В указанных случаях заявлению присваивается статус "Возвращено". Заявителю в автоматическом режиме направляется электронное сообщение с указанием причины возврата заявления.

Исчерпывающий перечень оснований для приостановления или отказа в предоставлении государственной услуги

37. Основаниями для отказа в выдаче (замене) паспорта являются:

отсутствие у лица гражданства Российской Федерации;

недостоверные сведения, указанные в заявлении о выдаче (замене) паспорта по форме N 1П (приложение N 1 к Административному регламенту);

отсутствие сведений об уплате государственной пошлины, содержащихся в Государственной системе о государственных и муниципальных платежах.

38. Основанием для приостановления предоставления государственной услуги является неявка гражданина в течение 3 (трех) дней после его информирования о готовности паспорта, если заявление о выдаче (замене) паспорта подавалось через Единый портал. По истечении 30 (тридцати) дней с момента информирования гражданина о готовности паспорта заявление о выдаче (замене) паспорта, поданное в форме электронного документа, аннулируется и списывается в архив, о чем информируется заявитель посредством электронного сообщения с использованием Единого портала.

В данном случае для получения паспорта гражданин вправе подать новое заявление в форме электронного документа или обратиться непосредственно в территориальный орган.

Перечень услуг, которые являются необходимыми и обязательными для предоставления государственной услуги

39. Услуг, являющихся необходимыми и обязательными для выдачи (замены) паспорта, не имеется.

Порядок, размер и основания взимания платы с заявителя при предоставлении государственной услуги

40. За выдачу паспорта взимается государственная пошлина в размере и порядке, установленном статьей 333.33 Налогового кодекса Российской Федерации, а именно:

за выдачу паспорта - 200 рублей;

за выдачу паспорта взамен утраченного или пришедшего в негодность - 500 рублей.

За выдачу паспорта детям-сиротам и детям, оставшимся без попечения родителей, государственная пошлина в соответствии со статьей 333.35 Налогового кодекса Российской Федерации не взимается.

41. Уплата государственной пошлины за выдачу (замену) паспорта производится гражданином через кредитные организации Российской Федерации либо через платежные системы.

42. В случае отказа в выдаче паспорта уплаченная государственная пошлина подлежит возврату частично или полностью в порядке, установленном главой 25.3 Налогового кодекса Российской Федерации.

Максимальное время ожидания в очереди при предоставлении государственной услуги

43. Максимальное время ожидания в очереди устанавливается:

при первичной подаче документов на получение паспорта - 15 минут;

при подаче документов на получение паспорта по предварительной записи - 5 минут со времени, на которое была осуществлена запись;

при подаче дополнительных (недостающих) документов на получение паспорта, запроса на получение информации - 10 минут;

при получении паспорта - 5 минут, а в случае подачи заявления в форме электронного документа посредством Единого портала - не более 1 часа 30 минут с момента предоставления оригиналов документов, предусмотренных пунктами 24, 25 и 30 Административного регламента.

Срок и порядок регистрации заявления о предоставлении государственной услуги

44. Заявления о выдаче (замене) паспорта, поданные в территориальный орган либо через многофункциональный центр и принятые к рассмотрению, регистрируются путем проставления на лицевой стороне заявления о выдаче (замене) паспорта по форме N 1П (приложение N 1 к Административному регламенту) даты и подписи сотрудника, принявшего документы в день принятия сотрудником всех надлежащим образом оформленных документов и фотографий.

В случае подачи заявления о выдаче (замене) паспорта в форме электронного документа с использованием Единого портала регистрация осуществляется автоматически в день направления гражданину электронного сообщения уполномоченным на его рассмотрение сотрудником подразделения о принятом к рассмотрению заявлении в соответствии с пунктом 56 Административного регламента.

Требования, предъявляемые к помещениям, в которых предоставляется государственная услуга

45. Помещения для предоставления государственной услуги должны размещаться на нижних, предпочтительнее на первых этажах зданий. Для получателей государственной услуги организуется отдельный вход.

46. Центральный вход в здания (помещения), где располагается подразделение, оборудуется информационной табличкой (вывеской), содержащей следующую информацию:

наименование подразделения, осуществляющего предоставление государственной услуги;

место нахождения;

режим работы.

47. Прием граждан осуществляется в предназначенных для этих целей помещениях и залах обслуживания, включающих места ожидания, информирования и приема заявителей.

У входа в каждое из помещений размещается табличка с его наименованием и внутренней схемой.

Помещение для работы с заявителями, при наличии технической возможности, оборудуется электронной системой управления очередью, световым информационным табло.

48. С целью информирования граждан о фамилии, имени, отчестве и должности сотрудников, которые их обслуживают, сотрудники обеспечиваются личными информационными табличками (бейджами).

49. В помещениях подразделений для ожидания приема оборудуются места (помещения), имеющие стулья, столы (стойки) для возможности оформления документов. Количество мест ожидания определяется исходя из фактической нагрузки и возможностей для их размещения в здании.

Помещения оборудуются:

системой кондиционирования воздуха;

противопожарной системой и средствами пожаротушения;

системой охраны.

50. Для обслуживания инвалидов помещения оборудуются пандусами, специальными ограждениями и перилами, обеспечивается беспрепятственное передвижение и разворот инвалидных колясок. Столы для обслуживания инвалидов размещаются в стороне от входа с учетом беспрепятственного подъезда и поворота колясок. Глухонемым, инвалидам по зрению и другим гражданам с ограниченными физическими возможностями при необходимости оказывается соответствующая помощь.

51. Выдача паспортов осуществляется в специально оборудованных помещениях, имеющих Государственный герб Российской Федерации, флаги Российской Федерации и соответствующего субъекта Российской Федерации.

Показатели доступности и качества государственной услуги

52. Заявители осуществляют не более двух взаимодействий с соответствующими должностными лицами и сотрудниками по вопросу получения (замены) паспорта, за исключением случаев, когда требуется представление необходимых для оформления паспорта документов, устанавливающих личность гражданина.

При подаче гражданином заявления о выдаче (замене) паспорта и личной фотографии в форме электронных документов с использованием Единого портала выдача паспорта обеспечивается при однократном посещении подразделения заявителем.

53. При получении государственной услуги заявители имеют право на:

получение государственной услуги своевременно и в соответствии со стандартом предоставления государственной услуги;

получение полной, актуальной и достоверной информации о порядке предоставления государственной услуги, в том числе в электронной форме;

подачу документов в электронной форме;

подачу документов в многофункциональном центре;

получение сведений о ходе выполнения государственной услуги;

досудебное (внесудебное) рассмотрение жалоб в процессе получения государственной услуги.

Требования к предоставлению государственной услуги в многофункциональных центрах и в электронной форме

54. Предоставление государственной услуги в многофункциональных центрах осуществляется по принципу "одного окна", в соответствии с которым предоставление государственной услуги осуществляется после однократного обращения заявителя с соответствующим заявлением, а взаимодействие с органами, предоставляющими государственные услуги, осуществляется многофункциональным центром без участия заявителя в соответствии с нормативными правовыми актами и соглашением о взаимодействии.

55. При предоставлении государственной услуги в электронной форме обеспечиваются:

предоставление в установленном порядке заявителям информации о ходе предоставления государственной услуги;

подача гражданином заявления и иных документов, необходимых для получения паспорта, и прием такого заявления и документов подразделением с использованием информационно-технологической и коммуникационной инфраструктуры, в том числе Единого портала.

56. Предоставление государственной услуги в электронной форме по выдаче (замене) паспорта, в том числе утраченного (похищенного), осуществляется в соответствии с пунктами 23 - 30.3 Административного регламента.

Порядок рассмотрения заявления о выдаче (замене) паспорта, поданного в форме электронного документа, проведение необходимых для принятия решения проверок осуществляется в соответствии с разделом III Административного регламента.

Особенности при предоставлении государственной услуги в электронной форме:

56.1. уполномоченным сотрудником подразделения прием заявления о выдаче (замене) паспорта, поданного в форме электронного документа, подтверждается уполномоченному сотруднику территориального органа посредством телефонной связи или иным возможным способом, а также осуществляется его информирование о ходе рассмотрения заявления, при этом уполномоченный сотрудник территориального органа должен самостоятельно изменять статус заявления на "Принято", "Готово" и "Закрыто" и информировать заявителя о ключевых этапах рассмотрения заявления о выдаче (замене) паспорта, поданного в форме электронного документа с использованием Единого портала;

56.2. уполномоченный сотрудник подразделения, оснащенного средствами доступа к Интернету, по результатам выполняемых проверок самостоятельно, не обращаясь к уполномоченному сотруднику территориального органа, изменяет статус заявления на "Принято", "Готово" и "Закрыто" и одновременно информирует заявителя о ключевых этапах рассмотрения заявления путем направления электронного сообщения с использованием Единого портала;

56.3. срок рассмотрения и проверки заявления уполномоченным сотрудником подразделения со статусом "Подано", принятием заявления в работу и переходом в статус "Принято" не должен превышать 1 (одного) рабочего дня, следующего за днем поступления заявления уполномоченному сотруднику территориального органа;

56.4. после проведения всех необходимых административных процедур, предусмотренных Административным регламентом, и принятия руководителем подразделения решения о выдаче (замене) паспорта уполномоченный сотрудник информирует заявителя посредством Единого портала о дате и времени получения паспорта;

56.5. период нахождения заявления в статусе "Принято" до статуса "Готово" соответствует срокам, установленным пунктом 21 Административного регламента;

56.6. паспорт, подлежащий замене, а также документы, предусмотренные пунктами 24 - 30.3 Административного регламента, гражданин представляет в момент посещения подразделения для получения паспорта. Срок оформления паспорта не должен превышать 1 час 30 минут с момента представления документов, указанных в настоящем пункте. В данном случае заявителю предлагается дождаться оформления паспорта либо с согласия заявителя предложить другое время для получения паспорта;

56.7. после выдачи гражданину оформленного паспорта заявлению присваивается статус "Закрыто".

Иные требования, в том числе учитывающие особенности предоставления государственной услуги в многофункциональных центрах предоставления государственных и муниципальных услуг и особенности предоставления государственной услуги в электронной форме

57. Заявление может быть подано через многофункциональный центр.

В случае подачи заявления через многофункциональный центр паспорт оформляется и выдается территориальным органом, его подразделением либо ФМС России (в пределах компетенции) в соответствии с требованиями Административного регламента.

58. Обеспечение возможности подачи заявителем заявления и личной фотографии с использованием Единого портала.

В случае подачи заявления в форме электронного документа с использованием Единого портала используется простая электронная подпись.

Обеспечение информирования заявителя о ходе рассмотрения заявления, поданного в форме электронного документа с использованием Единого портала.

III. Состав, последовательность и сроки выполнения административных процедур, требования к порядку их выполнения

Перечень административных процедур

59. Перечень административных процедур:

прием документов;

формирование и направление межведомственных запросов;

рассмотрение документов и принятие решения;

оформление паспорта;

выдача паспорта;

выдача паспорта отдельным категориям граждан.

Прием документов

60. Основанием для начала административной процедуры является подача заявления о выдаче (замене) паспорта по форме N 1П (приложение N 1 к Административному регламенту) и всех необходимых документов.

В 30-дневный срок после наступления обстоятельств, указанных в пунктах 1, 7 или 12 Положения, для выдачи (замены) паспорта граждане представляют документы и личные фотографии, необходимые для получения (замены) паспорта, непосредственно в подразделение либо через сотрудников многофункциональных центров (в случае если с многофункциональным центром заключено соглашение).

Граждане, находящиеся в учреждениях социального обслуживания <1>, представляют необходимые для получения или замены паспорта документы через должностных лиц указанных учреждений либо непосредственно в подразделение.

<1> Далее - "учреждения социального обслуживания".

61. Заявление заполняется аккуратно, без исправлений, помарок и неофициальных сокращений (если заполняется от руки, то разборчивым почерком).

Бланк заявления может быть получен в подразделении, многофункциональном центре, а также у должностных лиц домов-интернатов для инвалидов, ветеранов, одиноких и престарелых, гостиниц-приютов, других учреждений социального обслуживания.

Образец заявления также размещается на официальных сайтах ФМС России, ее территориальных органов и на Едином портале.

Личная подпись гражданина в заявлении заверяется сотрудником, осуществляющим прием документов.

Подпись гражданина в заявлении свидетельствует о достоверности сведений, указанных им в заявлении, и получении согласия заявителя на обработку его персональных данных.

62. В случае подачи заявления с приложением необходимых документов и личных фотографий для получения или замены паспорта через должностных лиц учреждений социального обслуживания, а также многофункциональных центров личная подпись гражданина в заявлении заверяется должностными лицами указанных учреждений.

Если гражданин не имеет возможности самостоятельно заполнить заявление, оно заполняется сотрудником или указанными в абзаце первом настоящего пункта должностными лицами.

63. В случае подачи заявления о выдаче (замене) паспорта в форме электронного документа с использованием Единого портала заявитель заполняет следующие поля электронной формы заявления, состав и реквизиты которого по содержанию соответствуют реквизитам бланка заявления о выдаче (замене) паспорта по форме N 1П (приложение N 1 к Административному регламенту) и адресного листка прибытия (форма N 2) <1>:

<1> Приложение N 5 к Административному регламенту предоставления Федеральной миграционной службой государственной услуги по регистрационному учету граждан Российской Федерации по месту пребывания и по месту жительства в пределах Российской Федерации, утвержденному приказом ФМС России от 11 сентября 2012 г. N 288.

"Фамилия";

"Имя";

"Отчество" (в случае отсутствия отчества вносится символ "----");

"Число, месяц, год рождения" в формате: "ДД.ММ.ГГГГ" (в случае отсутствия числа или (и) месяца рождения вносятся цифры "00");

"Пол" с использованием следующих сокращений: "муж", "жен";

"Место рождения" (в последовательности, указанной под заполняемым полем);

"Семейное положение" с указанием фамилии, имени, отчества (если имеется), даты рождения жены (мужа) либо "не женат", "не замужем";

"Наименование органа, осуществившего государственную регистрацию брака" (если гражданин состоит в браке);

"Дата государственной регистрации брака" (если гражданин состоит в браке) в формате: "ДД.ММ.ГГГГ";

"Сведения о родителях (Ф.И.О., дата рождения)";

"При наличии регистрации - адрес места жительства (пребывания)";

"Адрес фактического проживания";

"Место обращения" (по месту жительства, по месту пребывания, по месту обращения);

"Гражданство иного государства" с указанием наименования иного государства, в гражданстве которого состоял или состоит, либо "не состоял и не состою" (в случае, если до принятия гражданства Российской Федерации был лицом без гражданства, указывается "ЛБГ");

в случае приобретения гражданства Российской Федерации указывается дата принятия решения и наименование органа, принявшего данное решение;

наименование подразделения, в которое подается заявление;

"Основание выдачи (причина замены) паспорта" (выдача по достижении 14-летнего возраста, приобретение гражданства Российской Федерации, замена по достижении возраста, утрата, перемена фамилии, имени, отчества, замена по другим причинам);

реквизиты документа, подтверждающего наличие основания для выдачи (замены) паспорта <1>;

<1> Основания для выдачи (замены) паспорта, предусмотренные в пунктах 2.1 и 2.2 Административного регламента.

при замене паспорта реквизиты паспорта, подлежащего замене;

прежняя фамилия (имя, отчество) при подаче заявления о замене паспорта в связи с переменой фамилии (имени, отчества);

реквизиты заграничного паспорта (в случае отсутствия такого документа поле не заполняется);

при наличии детей, не достигших 14-летнего возраста, сведения о них (Ф.И.О., дата рождения);

контактные данные заявителя (телефон, адрес электронной почты - при наличии);

в случае предоставления гражданином талона-уведомления о регистрации сообщения о происшествии указываются его реквизиты;

описание обстоятельств, при которых был утрачен (похищен) паспорт;

согласие на передачу в подразделение для оформления паспорта сведений, содержащих персональные данные гражданина, по открытым каналам информационно-телекоммуникационной сети Интернет.

Информация о том, какие поля формы электронного документа заявления о выдаче (замене) паспорта подлежат обязательному заполнению, содержится на Едином портале.

64. В случае пропуска обязательного для заполнения поля электронной формы заявления о выдаче (замене) паспорта гражданин информируется в автоматическом режиме о невозможности направления заявления в подразделение с указанием причины и поля, которое необходимо заполнить.

65. При подаче заявления о выдаче (замене) паспорта с использованием Единого портала документы, указанные в пунктах 24 - 30.3 Административного регламента, представляются заявителем при личном посещении подразделения для получения паспорта.

66. Заявление о выдаче (замене) паспорта, поданное в форме электронного документа через Единый портал, подписывается простой электронной подписью, за исключением случаев, когда законодательством Российской Федерации предусматривается обязанность их подписания усиленной квалифицированной электронной подписью.

67. Заявление о выдаче (замене) паспорта, поданное в форме электронного документа через Единый портал, прошедшее форматно-логический контроль и контроль целостности на портале территориального органа, поступает в территориальный орган по месту жительства, месту пребывания или по месту обращения заявителя. Заявлению присваивается статус "Подано".

68. Сотрудником подразделения, ответственным за прием заявлений, поданных в форме электронного документа, после проверки поступившего заявления о выдаче (замене) паспорта в форме электронного документа на предмет обнаружения ошибок и соответствия личной фотографии требованиям, установленным пунктом 25 Административного регламента, принимается в работу, а заявлению присваивается статус "Принято", о чем уведомляется заявитель посредством Единого портала.

После получения гражданином электронного сообщения о том, что его заявление о выдаче (замене) паспорта, поданное в форме электронного документа, принято к рассмотрению, заявитель вправе получить справку о приеме документов или временное удостоверение личности гражданина Российской Федерации по форме N 2П при личном посещении подразделения.

69. При обнаружении в заявлении о выдаче (замене) паспорта ошибок (в том числе орфографических) уполномоченный сотрудник посредством Единого портала в течение данного рабочего дня информирует заявителя о непринятии заявления о выдаче (замене) паспорта, поданного в форме электронного документа, с указанием причин.

70. Передача заявления о выдаче (замене) паспорта, поданного в форме электронного документа, сотрудником территориального органа в соответствующее подразделение, находящееся на большой удаленности, осуществляется в срок, не превышающий 2 (двух) рабочих дней с момента его получения уполномоченным сотрудником территориального органа. При этом заявлению присваивается статус "Доставка", информация о чем становится доступна заявителю на Едином портале.

71. Передача заявления о выдаче (замене) паспорта, поданного в форме электронного документа, должна осуществляться в электронной форме (с помощью электронных носителей информации, по магистральной сети передачи данных "Дионис"), при отсутствии возможности передачи заявления в электронной форме - иными возможными способами.

72. Сотрудники многофункциональных центров, а также учреждений социального обслуживания обязаны в 3-дневный срок представить переданные гражданами документы и личные фотографии в подразделение для оформления паспорта.

73. При поступлении необходимых документов сотрудник, ответственный за прием документов, или сотрудник многофункционального центра проверяет тождественность лица, изображенного на фотографии, личности предъявителя, оценивает качество и соответствие фотографий установленным требованиям. При этом на оборотной стороне фотографий простым карандашом указываются фамилия и инициалы владельца.

74. В случае, когда меры по установлению личности не дали положительных результатов (не сохранилась картотека с заявлениями о выдаче (замене) паспорта по форме N 1П, отсутствует информация по адресно-справочным учетам и другое), гражданином дополнительно представляются имеющиеся у него документы (свидетельство о рождении, профсоюзный, охотничий билеты, справка об освобождении из мест лишения свободы, заграничный паспорт, трудовая книжка, пенсионное удостоверение, водительское удостоверение и иные документы).

75. Сотрудником, ответственным за прием документов, в заявление о выдаче (замене) паспорта по форме N 1П (приложение N 1 к Административному регламенту) вносятся следующие сведения:

в пункт 8 вносится запись о наличии гражданства Российской Федерации с указанием сведений об основаниях его приобретения (в том числе по рождению);

в пункт 18 вносится запись о приобретении гражданства Российской Федерации с указанием реквизитов (дата, номер и место оформления или приобретения гражданства Российской Федерации).

При наличии у гражданина нескольких оснований для выдачи или замены паспорта, указанных в пункте 12 Положения, и одновременно в связи с утратой (похищением) в пункте 9 заявления о выдаче (замене) паспорта по форме N 1П (приложение N 1 к Административному регламенту) сотрудником, ответственным за прием документов, вносится запись "в связи с утратой или похищением". Другие основания для выдачи или замены паспорта вносятся в пункт 18 заявления о выдаче (замене) паспорта по форме N 1П (приложение N 1 к Административному регламенту).

При наличии у гражданина нескольких оснований для выдачи или замены паспорта, не связанных с утратой или похищением, в пункте 9 заявления о выдаче (замене) паспорта по форме N 1П (приложение N 1 к Административному регламенту) сотрудником, ответственным за прием документов, указывается одно основание. Другие основания для выдачи или замены паспорта вносятся в пункт 18 заявления о выдаче (замене) паспорта по форме N 1П (приложение N 1 к Административному регламенту).

Если заявителем представлены не все документы, необходимые для выдачи (замены) паспорта, и (или) личные фотографии не соответствуют установленным пунктом 25 Административного регламента требованиям, сотрудник, ответственный за прием документов, или сотрудник многофункционального центра не принимает представленное заявление о выдаче (замене) паспорта, а гражданину предлагается представить недостающие документы и (или) новые фотографии. Кроме этого, гражданину разъясняются положения пункта 21 Административного регламента.

При принятии документов гражданину сообщается о дате получения паспорта и возвращения поданных личных документов. Максимальный срок выполнения действия - 5 минут.

76. По желанию гражданина на срок оформления паспорта сотрудником, ответственным за прием документов, или сотрудником многофункционального центра выдается справка о приеме документов на оформление паспорта в произвольной форме.

По желанию гражданина на срок оформления паспорта сотрудником, ответственным за прием документов, выдается временное удостоверение личности гражданина Российской Федерации по форме N 2П (приложение N 2 к Административному регламенту). Гражданином в этом случае представляется дополнительная фотография.

Выдаваемые гражданам временные удостоверения личности гражданина Российской Федерации по форме N 2П регистрируются в журнале учета временных удостоверений личности гражданина Российской Федерации (приложение N 3 к Административному регламенту).

Временным удостоверениям личности присваиваются порядковые номера, под которыми они зарегистрированы в журнале учета временных удостоверений личности гражданина Российской Федерации. Максимальный срок выполнения действия - 10 минут.

Формирование и направление межведомственных запросов

77. Основанием для начала административной процедуры является непредставление заявителем документов, предусмотренных пунктами 31.1 и 31.2 Административного регламента, при поступлении сотруднику заявления и необходимых документов, предусмотренных Административным регламентом, при личном обращении заявителя в территориальный орган, подразделение или через многофункциональный центр предоставления государственных и муниципальных услуг, а также в случае подачи заявления в форме электронного документа с использованием Единого портала.

78. При наличии технической возможности межведомственные запросы направляются в форме электронного документа путем заполнения электронной формы межведомственного запроса и его последующего направления на соответствующий адрес электронного сервиса, в том числе с использованием единой системы межведомственного электронного взаимодействия и подключаемых к ней региональных систем межведомственного электронного взаимодействия.

Межведомственные запросы направляются в течение 1 (одного) рабочего дня со дня регистрации заявления о выдаче (замене) паспорта по форме N 1П (приложение N 1 к Административному регламенту).

Межведомственные запросы в форме электронного документа подписываются усиленной квалифицированной электронной подписью.

В случае отсутствия технической возможности межведомственные запросы направляются на бумажном носителе.

Не допускается передача информации о заявителях по факсу или посредством любых незащищенных каналов связи.

Срок получения ответа на межведомственный запрос не должен превышать 5 (пяти) рабочих дней с даты получения межведомственного запроса.

79. В случае, если гражданин не представил талон-уведомление о регистрации сообщения о происшествии (при похищении паспорта), то он в заявлении, в котором описывал обстоятельства утраты (похищения) паспорта, сообщает данные о дате и наименовании органа внутренних дел, куда он обращался по факту похищения паспорта.

На основании представленных заявителем сведений территориальный орган запрашивает информацию в органах внутренних дел Российской Федерации посредством направления межведомственного запроса с использованием единой системы межведомственного электронного взаимодействия или на бумажном носителе. В межведомственном запросе указываются фамилия, имя, отчество, дата и место рождения, место жительства (пребывания) заявителя, реквизиты паспорта, дата и в какое подразделение органов внутренних дел Российской Федерации обращался гражданин с заявлением по факту похищения паспорта, дата и место выдачи талона-уведомления.

80. Гражданин, подающий документы для получения паспорта в связи с достижением 14-летнего возраста, впервые или замены паспорта гражданина СССР и не представивший документы, свидетельствующие о принадлежности его к гражданству Российской Федерации, указанные в пункте 31.2 Административного регламента, в пункте 8 заявления о выдаче (замене) паспорта по форме N 1П (приложение N 1 к Административному регламенту) сообщает сведения об органе, который принял решение о предоставлении гражданства Российской Федерации либо оформил гражданство Российской Федерации.

Гражданин, подающий документы для получения паспорта в связи с приобретением гражданства Российской Федерации, и не представивший документы, удостоверяющие наличие гражданства Российской Федерации, выданные в связи с приобретением гражданства на территории Российской Федерации, в пункте 8 заявления о выдаче (замене) паспорта по форме N 1П (приложение N 1 к Административному регламенту) сообщает сведения о территориальном органе, принявшем решение о предоставлении гражданства.

На основании указанных сведений территориальный орган запрашивает соответствующую информацию посредством направления межведомственного запроса в государственном органе, наделенном полномочиями по рассмотрению вопросов гражданства Российской Федерации, который принял решение о приобретении гражданства Российской Федерации либо оформил наличие гражданства Российской Федерации.

В случае непредставления гражданином документов о приобретении гражданства Российской Федерации за пределами Российской Федерации, на основании представленных указанным гражданином сведений территориальный орган запрашивает необходимую информацию посредством направления межведомственного запроса в Министерстве иностранных дел Российской Федерации.

В запросе указываются фамилия, имя, отчество, дата и место рождения заявителя, дата приобретения гражданства Российской Федерации (если имеются сведения о дате приобретения заявителем гражданства Российской Федерации), орган, принявший решение о приобретении гражданства Российской Федерации.

В случае отсутствия информации о приобретении гражданства Российской Федерации в информационных системах Министерства иностранных дел Российской Федерации территориальный орган проводит в установленном порядке проверку обстоятельств, свидетельствующих о наличии либо отсутствии у лица гражданства Российской Федерации.

81. При непредставлении заявителем документа, предусмотренного пунктом 31.3 Административного регламента ФМС России (в пределах компетенции), территориальный орган или его подразделение направляют межведомственный запрос в Федеральное казначейство.

Факт уплаты государственной пошлины подтверждается с использованием информации об уплате государственной пошлины, содержащейся в Государственной системе о государственных и муниципальных платежах.

Рассмотрение документов и принятие решения

82. При поступлении документов, в том числе поступивших в форме электронных документов с использованием Единого портала, они рассматриваются и проверяются руководителем подразделения. Особое внимание при этом обращается на полноту и правильность заполнения заявления о выдаче (замене) паспорта по форме N 1П (приложение N 1 к Административному регламенту), визуально определяется подлинность документов, являющихся основанием для выдачи или замены паспорта.

83. Если на дату подачи заявления о выдаче (замене) паспорта по форме N 1П (приложение N 1 к Административному регламенту) гражданин является совершеннолетним и ранее ему паспорт не выдавался, то сотрудниками подразделения устанавливается его личность в порядке, предусмотренном Административным регламентом для установления личности в случае утраты ранее выданного паспорта.

В заявлении гражданина, составленном в произвольной форме, должна отражаться подробная информация о месте рождения, местах проживания, учебы, работы, службы и т.д., сведения о родителях, братьях, сестрах и других родственниках, которые в дальнейшем могут быть использованы для установления его личности. К заявлению необходимо приложить личные фотографии, соответствующие требованиям, установленным пунктом 25 Административного регламента.

В процессе проверки учитываются все сведения, сообщенные заявителем.

Сообщенная информация проверяется путем направления соответствующих запросов в территориальные органы, подразделения органов внутренних дел, а также органы ЗАГС, учреждения, организации, образовательные учреждения, воинские части, военные комиссариаты, где он родился, обучался, работал, проходил службу (военную службу) или отбывал наказание.

Одновременно осуществляется проверка указанных сведений по адресно-справочным учетам соответствующих подразделений адресно-справочной работы <1> территориальных органов и информационных центров территориальных органов МВД России, ФКУ ГИАЦ МВД и по электронным учетам выданных, утраченных и похищенных паспортов (бланков паспорта).

<1> Далее - "подразделение АСР".

Кроме того, в исключительных случаях при невозможности получения необходимых документов личность гражданина может быть подтверждена надлежаще оформленными свидетельскими показаниями, а также путем проведения в установленном порядке криминалистических и других идентификационных исследований.

При подтверждении сообщенной заявителем информации факта выдачи свидетельства о рождении заявителю, а также установлении его личности и наличия у него гражданства Российской Федерации в соответствии с Указом Президента Российской Федерации от 14 ноября 2002 г. N 1325 "Об утверждении Положения о порядке рассмотрения вопросов гражданства Российской Федерации" руководитель подразделения выносит заключение по проверке заявления гражданина и принимает решение о выдаче паспорта.

Материалы проверок формируются в отдельное дело.

84. Сведения, представленные гражданами, обратившимися за получением (заменой) паспорта по месту жительства (в том числе с использованием Единого портала) или должностными лицами многофункциональных центров и учреждений социального обслуживания, подлежат проверке по адресно-справочным учетам подразделений АСР и информационных центров территориальных органов МВД России.

Сведения, представленные гражданами, обратившимися за получением (заменой) паспорта, в том числе в связи с его утратой (похищением), не по месту жительства или должностными лицами многофункциональных центров и учреждений социального обслуживания, подлежат проверке по адресно-справочным учетам соответствующих подразделений АСР территориальных органов, информационных центров территориальных органов МВД России (по месту жительства гражданина, при отсутствии места жительства по последнему адресу регистрации). Для проверки сведений направляется соответствующий запрос в произвольной форме в подразделение по месту жительства гражданина или в подразделение по последнему месту регистрации. Одновременно направляется запрос в ФКУ ГИАЦ МВД России.

О выявлении лиц, находящихся в розыске, подразделение незамедлительно сообщает в письменном виде в дежурную часть органа внутренних дел Российской Федерации на обслуживаемой территории для последующего информирования инициатора розыска.

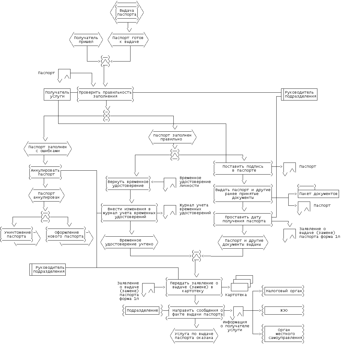
85. Решение о выдаче или замене паспорта принимает руководитель подразделения после проверки представленных документов.

В случае подачи заявления о выдаче (замене) паспорта в форме электронного документа и личной фотографии с использованием Единого портала руководителем подразделения принимается решение о выдаче или замене паспорта после проверки заявления, а также представленных оригиналов документов, предусмотренных пунктами 24 - 30.3 Административного регламента, являющихся основанием для выдачи (замены) паспорта. В этом случае проверка документов производится непосредственно при личном посещении заявителем подразделения для получения паспорта.

В случае, если гражданином при подаче заявления о выдаче (замене) паспорта в форме электронного документа с использованием Единого портала к моменту получения паспорта оригинал паспорта, подлежащего замене, представлен не был по причине его утраты (похищения), руководителем подразделения принимается решение о производстве по делу об утрате паспорта в порядке, установленном Административным регламентом, при этом заявитель представляет документы, предусмотренные пунктом 29.2 Административного регламента.

Оформление паспорта

86. После вынесения руководителем подразделения решения о выдаче (замене) паспорта производится его оформление.

Бланки паспорта заполняются с использованием специального принтера аккуратно, без исправлений, помарок и неофициальных сокращений.

Отметки в паспорте производятся с использованием специального принтера, а при его отсутствии - путем проставления оттисков штампов черного цвета или использования черной пасты (чернил).

87. Оформление паспорта производится сотрудником, ответственным за оформление, в следующем порядке.

87.1. На странице 2 (второй) производятся следующие записи:

В реквизите "Паспорт выдан" печатается в творительном падеже наименование подразделения, выдавшего паспорт.

В реквизите "Дата выдачи" указываются арабскими цифрами число, месяц и год выдачи паспорта, например: "05.05.2007".

В реквизите "Код подразделения" проставляется цифровой код, закрепленный за конкретным подразделением.

87.2. На странице 3 (третьей) производятся следующие записи:

Записи в реквизитах "Фамилия", "Имя", "Отчество" располагаются по центру соответствующих строк.

В случае предоставления гражданином в качестве основания для выдачи (замены) паспорта документов, в которых отсутствуют сведения о фамилии, реквизит "Фамилия" может быть заполнен на основании документов, содержащих сведения о фамилии родителей заявителя. При разных фамилиях родителей заявителя реквизит "Фамилия" может быть заполнен на основании выбора заявителем одной из родительских фамилий. При отсутствии сведений реквизит "Фамилия" не заполняется.

В случае предоставления гражданином в качестве основания для выдачи (замены) паспорта документов, в которых отсутствуют сведения об отчестве, реквизит "Отчество" может быть заполнен на основании документов, содержащих сведения об имени отца заявителя. При отсутствии последних реквизит "Отчество" не заполняется.

В случае разночтений записей, произведенных в свидетельстве о рождении, и паспорте, подлежащем замене, в оформляемом паспорте записи в реквизитах "Фамилия", "Имя", "Отчество" производятся в соответствии с записями, произведенными в свидетельстве о рождении.

В реквизите "Дата рождения" проставляются арабскими цифрами число, месяц и год рождения, например: "04.03.1952".

В случае отсутствия сведений о дне и (или) месяце рождения эти реквизиты заменяются символами "00".

В реквизите "Место рождения" записи производятся в соответствии с записями, произведенными в свидетельстве о рождении или паспорте, подлежащем замене. В случае разночтений записей, произведенных в свидетельстве о рождении и паспорте, подлежащем замене, в оформляемом паспорте записи в реквизите "Место рождения" производятся в соответствии с записями, произведенными в свидетельстве о рождении.

При этом указываются в отношении граждан, родившихся:

в столице или административном центре субъекта Российской Федерации - наименование города;

в других городах - наименование города и субъекта Российской Федерации;

в остальных населенных пунктах - наименование населенного пункта, района, субъекта Российской Федерации.

В отношении граждан, родившихся за пределами территории Российской Федерации, записи в реквизите "Место рождения" производятся в соответствии с записями, произведенными в свидетельстве о рождении и паспорте, подлежащем замене. В случае разночтений записей, произведенных в свидетельстве о рождении и паспорте, подлежащем замене, в оформляемом паспорте записи в реквизите "Место рождения" производятся в соответствии с записями, произведенными в свидетельстве о рождении.

В предусмотренном для этого месте вклеивается фотография заявителя.

В случае представления гражданином фотографии в электронной форме при наличии у подразделения технической возможности фотография, соответствующая требованиям, установленным пунктом 25 Административного регламента, распечатывается с помощью специального технического средства и вклеивается в оформленный паспорт. При отсутствии такой возможности в оформленный паспорт вклеивается фотография, представленная гражданином при его личном посещении подразделения для получения паспорта.

В нижней четверти 3 (третьей) страницы бланка паспорта, противоположной сгибу, в зоне для машиночитаемых записей вносятся сведения в соответствии с Правилами и способом формирования машиночитаемой записи в паспорте гражданина Российской Федерации, удостоверяющем личность гражданина Российской Федерации на территории Российской Федерации, утвержденными приказом ФМС России от 30 июня 2011 г. N 279.

Максимальный срок выполнения действия - 10 минут.

88. В случае расхождения персональных данных заявителя, приобретшего гражданство Российской Федерации, в национальном документе, удостоверяющем личность гражданина, и свидетельстве о рождении оформление паспорта производится на основании данных, указанных в сообщении о приобретении гражданства Российской Федерации, сверенных с данными свидетельства о рождении и (или) вида на жительство и (или) национального документа, удостоверяющего личность.

89. При обращении гражданина, оформившего гражданство Российской Федерации, с заявлением о выдаче паспорта на другие персональные данные, отличные от данных, на основании которых был оформлен факт приобретения гражданства Российской Федерации, паспорт выдается на основании данных, указанных в сообщении о приобретении гражданства Российской Федерации. В дальнейшем может быть произведен обмен паспорта в связи с изменением персональных данных на основании действительных документов, подтверждающих основание для замены паспорта, указанных в пункте 30 Административного регламента.

90. В паспорте производятся следующие отметки и записи:

90.1. О регистрации гражданина и снятии его с регистрационного учета по месту жительства:

путем проставления оттиска штампа о регистрации по месту жительства по форме N 4П (приложение N 4 к Административному регламенту) или путем внесения оттиска штампа по форме N 5П (приложение N 5 к Административному регламенту) с заполнением его с использованием специального принтера;

путем проставления оттиска штампа о регистрации по месту жительства в населенных пунктах, расположенных на территории пограничной зоны, по форме N 6П (приложение N 6 к Административному регламенту) или путем внесения оттиска штампа по форме N 7П (приложение N 7 к Административному регламенту) с заполнением его с использованием специального принтера;

путем проставления оттиска штампа о снятии с регистрационного учета по форме N 8П (приложение N 8 к Административному регламенту) или путем внесения оттиска штампа по форме N 9П (приложение N 9 к Административному регламенту) с заполнением его с использованием специального принтера.

В паспортах, выдаваемых гражданам в связи с заменой или утратой (если место жительства лица не изменилось), военнослужащим, а также гражданам, получающим паспорта впервые или по достижении 14-летнего возраста, в оттиске штампа о регистрации по месту жительства проставляется первоначальная дата регистрации по данному месту жительства.

При оформлении паспорта не по месту жительства в оттиске штампа о регистрации по месту жительства проставляются реквизиты подразделения, осуществившего регистрацию, и дата регистрации по указанному месту жительства.

При проставлении оттиска штампа специальным принтером в оттиске штампа указываются дата регистрации по месту жительства, адрес, или дата снятия с регистрационного учета, название органа, осуществившего регистрацию или снятие, код подразделения, осуществившего внесение штампа, и подпись сотрудника в графе "Заверил".

В случаях, когда внесение оттиска штампа специальным принтером производится при выдаче паспорта не по месту жительства, код не указывается.

90.2. Отметка об отношении к воинской обязанности производится путем проставления оттиска штампа об отношении к воинской обязанности по форме N 10П (приложение N 10 к Административному регламенту) или путем внесения оттиска штампа по форме N 11П (приложение N 11 к Административному регламенту) с заполнением его с использованием специального принтера.

90.3. Отметки о регистрации и расторжении брака производятся:

путем проставления оттиска штампа о регистрации брака по форме N 12П (приложение N 12 к Административному регламенту) или путем внесения оттиска штампа по форме N 13П (приложение N 13 к Административному регламенту) с заполнением его с использованием специального принтера;

путем проставления оттиска штампа о расторжении брака по форме N 14П (приложение N 14 к Административному регламенту) или путем внесения оттиска штампа по форме N 15П (приложение N 15 к Административному регламенту) с заполнением его с использованием специального принтера.

Отметка о регистрации брака не производится в паспорте, выдаваемом гражданину, имевшему ранее такую отметку в паспорте, но не состоящему к моменту выдачи паспорта в брачных отношениях вследствие смерти супруга, признания брака в установленном порядке недействительным или расторгнутым.

Отметка о расторжении брака производится в паспорте только в отношении последнего расторгнутого брака на основании представленного свидетельства о расторжении брака.

Отметка о регистрации брака (расторжении брака) производится в паспорте при его выдаче и замене, а также в ранее выданном паспорте подразделениями по месту жительства, по месту пребывания или по месту обращения на основании свидетельства о заключении брака (расторжении брака), выданного органом ЗАГС на территории Российской Федерации, или при предъявлении гражданином выданных уполномоченным органом иностранного государства и легализованных в установленном порядке документов о регистрации (расторжении) брака за пределами Российской Федерации.

90.4. Отметки о детях (гражданах Российской Федерации, не достигших 14-летного возраста) заверяются подписью сотрудника, их внесшего, и печатью подразделения.

90.5. Отметки о ранее выданных паспортах и заграничных паспортах производятся путем проставления оттиска штампа по форме N 16П (приложение N 16 к Административному регламенту) или путем внесения оттиска штампа по форме N 17П (приложение N 17 к Административному регламенту) с заполнением его с использованием специального принтера.

90.6. По желанию гражданина в паспорте производятся отметки:

о группе крови и резус-факторе соответствующими учреждениями здравоохранения путем проставления оттиска штампа по форме N 18П (приложение N 18 к Административному регламенту);

об идентификационном номере налогоплательщика налоговыми органами путем проставления оттиска штампа по форме N 19П (приложение N 19 к Административному регламенту).

90.7. В отведенном для этого месте наклеивается фотография владельца.

91. После заполнения реквизитов вшитая в бланк паспорта ламинационная пленка горячего прикатывания наносится на полностью оформленную 3 (третью) страницу после поэтапного снятия с клеевого слоя бумажной подложки и скрепляется со страницей паспорта при его пропускании в закрытом и обернутом бумагой виде (вложенным в конверт) через специальное нагревательное устройство (ламинатор). Максимальный срок выполнения действия - 2 минуты.

92. Подготовленные к выдаче паспорта представляются руководителю подразделения, который проверяет полноту и правильность их оформления, после чего проставляет свою подпись ручкой черного цвета и печать подразделения. Максимальный срок выполнения действия - 2 минуты.

93. После оформления паспорта сотрудник подразделения, ответственный за оформление, в заявлении о выдаче (замене) паспорта по форме N 1П (приложение N 1 к Административному регламенту):

93.1. В случае замены паспорта в связи с изменением фамилии, имени, отчества, пола, сведений о дате и (или) месте рождения в пункте 12 указывает прежнюю фамилию, имя, отчество, пол, сведения о дате и (или) месте рождения гражданина, а также реквизиты документа, послужившего основанием для замены паспорта, и в пункте 13: "Код подразделения ФМС", "Паспорт серия", "номер", "дата", "месяц", "год" указывает соответствующие сведения о подлежащем замене паспорте.

93.2. В графах: "Код подразделения ФМС", "Паспорт серия", "номер", "дата", "месяц", "год" лицевой стороны заявления о выдаче (замене) паспорта по форме N 1П указывает соответствующие сведения об оформленном паспорте.

93.3. В графе "Паспорт оформил" лицевой стороны заявления о выдаче (замене) паспорта по форме N 1П свою проставляет подпись.

93.4. В пункте 8 производит запись об основаниях приобретения гражданства Российской Федерации и о реквизитах заключения (дате, номере и месте хранения номенклатурного дела).

93.5. Составляет адресный листок прибытия по форме N 2 <1> с новыми сведениями об оформленном паспорте.

<1> Приложение N 5 к Административному регламенту предоставления Федеральной миграционной службой государственной услуги по регистрационному учету граждан Российской Федерации по месту пребывания и по месту жительства в пределах Российской Федерации, утвержденному приказом ФМС России от 11 сентября 2012 г. N 288.

93.6. Направляет в течение дня в подразделение АСР по месту выдачи или замены паспорта сведения о фактах первичной выдачи (замены) паспорта и об изменении персональных данных, содержащихся во вновь выданном паспорте, для внесения изменений в соответствующие учеты.

93.7. Информирует гражданина о готовности паспорта по телефону, электронной почте (при наличии технической возможности), через Единый портал.

94. Полностью оформленные паспорта учитываются в журнале учета поступления бланков паспорта и выдачи паспортов гражданам (приложение N 20 к Административному регламенту).

Максимальный срок выполнения действия - 1 минута.

95. В левом верхнем углу оборотной стороны свидетельства о рождении и других выдаваемых органами ЗАГС на территории Российской Федерации документов, подтверждающих сведения, необходимые для получения паспорта, проставляется штамп о выдаче паспорта по форме N 21П (приложение N 21 к Административному регламенту). Максимальный срок выполнения действия - 1 минута.

Выдача паспорта

96. При обращении гражданина вручение паспорта производится руководителем территориального органа (подразделения) или иным должностным лицом, уполномоченным руководителем территориального органа или подразделения, которые должны:

96.1. удостовериться, что получатель паспорта является именно тем лицом, на чье имя оформлен паспорт;

96.2. предложить гражданину проверить правильность внесенных в паспорт сведений, отметок и записей. При обнаружении в паспорте неправильных сведений, отметок и записей гражданину оформляется другой паспорт. За испорченный при оформлении бланк паспорта государственная пошлина с гражданина не взимается;

96.3. предложить гражданину, получающему паспорт, возвратить временное удостоверение личности гражданина Российской Федерации по форме N 2П (приложение N 2 к Административному регламенту), если оно выдавалось;

96.4. предложить гражданину расписаться ручкой черного цвета на установленных местах на второй странице паспорта и в заявлении о выдаче (замене) паспорта по форме N 1П (приложение N 1 к Административному регламенту), с указанием фамилии, имени, отчества и даты получения паспорта;

96.5. вручить гражданину паспорт и разъяснить его обязанности по бережному хранению, о сроке действия паспорта и необходимости своевременной его замены;

96.6. возвратить гражданину ранее принятые документы, подтверждающие сведения, необходимые для получения паспорта (кроме паспорта, подлежащего замене, и квитанции об уплате государственной пошлины, при ее наличии);

96.6. передать заявление о выдаче (замене) паспорта по форме N 1П (приложение N 1 к Административному регламенту) соответствующему сотруднику для помещения его в специальную картотеку;

В электронном документе нумерация подпунктов соответствует официальному источнику.

Максимальный срок выполнения действия - 2 минуты.

97. Вручение паспортов гражданам, достигшим 14-летнего возраста, а также в связи с приобретением гражданства Российской Федерации, как правило, производится в торжественной обстановке с исполнением Государственного гимна Российской Федерации.

98. Если по истечении 15 (пятнадцати) дней со дня, установленного для получения паспорта, гражданин за ним не явился, сотрудник, ответственный за прием документов, направляет ему письменное сообщение или иным способом напоминает о необходимости явки для получения паспорта. Факт информирования заявителя отражается в справке произвольной формы, которая приобщается к паспорту, подготовленному к выдаче. После вручения паспорта гражданину справка уничтожается.

99. Неистребованные паспорта по истечении 3 (трех) лет с момента их оформления уничтожаются.

Выдача паспорта гражданину, обратившемуся после уничтожения неистребованного паспорта, производится в соответствии с положениями Административного регламента.

В повторном заявлении о выдаче (замене) паспорта по форме N 1П (приложение N 1 к Административному регламенту) в пункте 9 указывается причина выдачи или замены паспорта, которая явилась причиной оформления неистребованного паспорта. В пункте 11 заявления о выдаче (замене) паспорта по форме N 1П указываются сведения о документе, послужившем основанием выдачи неистребованного паспорта.

Одновременно осуществляется проверка сведений, представленных гражданами, обратившимися за получением паспорта, по адресно-справочным учетам подразделениям АСР территориальных органов, информационных центров территориальных органов МВД России, а также ФКУ ГИАЦ МВД России и по электронным учетам выданных, утраченных и похищенных паспортов (бланков паспорта).

100. В случае убытия гражданина до получения паспорта он может быть направлен по письменному запросу специальной почтой или федеральной фельдъегерской связью для вручения в подразделение по новому месту жительства, месту пребывания или месту обращения гражданина на территории Российской Федерации. Подписанное гражданином заявление о выдаче (замене) паспорта по форме N 1П (приложение N 1 к Административному регламенту) в течение 3 (трех) суток возвращается специальной почтой или федеральной фельдъегерской связью в подразделение, оформившее паспорт.

Выдача паспорта отдельным категориям граждан

101. При получении паспорта по месту пребывания или по месту обращения в подразделение, выдавшее подлежащий замене паспорт, направляется запрос о предоставлении заверенной руководителем подразделения копии заявления о выдаче (замене) паспорта по форме N 1П (приложение N 1 к Административному регламенту), а также о предоставлении сведений, указанных в абзаце втором пункта 84 Административного регламента.

102. Подразделение, получившее запрос, в течение 10 (десяти) дней осуществляет проверку сведений, представленных гражданами, обратившимися за получением (заменой) паспорта, по адресно-справочным учетам подразделений АСР территориального органа и информационных центров территориальных органов МВД России.

103. О выявлении лиц, находящихся в розыске, подразделение, осуществившее проверку, незамедлительно сообщает с использованием средств технической связи инициатору запроса для последующего информирования дежурной части органа внутренних дел Российской Федерации на обслуживаемой территории.

104. Сведения о фактах первичной выдачи (замены) паспорта и об изменении персональных данных, содержащиеся во вновь выданном паспорте, при получении его по месту пребывания или по месту обращения (при отсутствии у заявителя места жительства) в течение рабочего дня направляются в подразделение АСР по месту выдачи (замены) паспорта для их внесения в соответствующие учеты.

Сведения о фактах первичной выдачи (замены) паспорта и об изменении персональных данных, содержащиеся во вновь выданном паспорте, при получении его по месту пребывания или по месту обращения (при наличии у заявителя места жительства) в течение рабочего дня направляются в подразделение АСР по месту жительства заявителя для их внесения в соответствующие учеты.

В подразделение, выдавшее подлежащий замене паспорт, направляется сообщение о документировании паспортом (приложение N 22 к Административному регламенту) для внесения сведений в соответствующие учеты.

В пункте 18 заявления о выдаче (замене) подлежащего замене паспорта по форме N 1П (приложение N 1 к Административному регламенту) указывается, каким подразделением оформляется выдача нового паспорта, после чего такое заявление помещается в архивную картотеку.

105. Выдача (замена) паспортов гражданам, находящимся в учреждениях социального обслуживания, а также находящимся на длительной госпитализации в медицинских организациях, осуществляется подразделениями по месту расположения этих учреждений.

Прием всех необходимых для оформления паспорта документов и личных фотографий может производиться от должностных лиц учреждений социального обслуживания или медицинских организаций.

Выдача оформленных паспортов осуществляется непосредственно заявителям при их личном обращении, а в случае невозможности личного обращения гражданина - должностным лицам учреждений социального обслуживания или медицинских организаций.

Оформленные паспорта передаются вместе с заявлениями о выдаче (замене) паспорта по форме N 1П (приложение N 1 к Административному регламенту) должностным лицам учреждений социального обслуживания или медицинских организаций под расписку.

Должностные лица учреждений социального обслуживания или медицинских организаций в течение 3 (трех) суток обеспечивают проставление подписи гражданина в реквизите "Личная подпись" паспорта и графе "паспорт получил (а)" заявления о выдаче (замене) паспорта по форме N 1П (приложение N 1 к Административному регламенту), а затем незамедлительно возвращают указанное заявление в подразделение, оформившее паспорт.

106. Выдача и замена паспортов гражданам, постоянно проживавшим за пределами Российской Федерации и прибывшим к месту жительства на территории Российской Федерации, осуществляется подразделениями по избранному ими месту жительства.

Выдача и замена паспортов гражданам, постоянно проживающим за пределами Российской Федерации, осуществляется подразделениями по месту обращения таких граждан.

107. Документы, необходимые для получения (замены) паспорта гражданами, которые в установленном порядке признаны недееспособными, представляют их законные представители.

Документы граждан, не имеющих возможности по состоянию здоровья обратиться в подразделение, представляют родственники.

В необходимых случаях для приема документов от граждан, признанных недееспособными или не имеющих возможности по состоянию здоровья обратиться в подразделение, по их просьбе, просьбе законных представителей или родственников, оформленной в письменном виде, осуществляется выход (выезд) сотрудника, ответственного за прием документов, по месту жительства, месту пребывания или фактического проживания заявителя.

При подаче заявления о выдаче (замене) паспорта законный представитель недееспособного гражданина проставляет свою подпись в заявлении о выдаче (замене) паспорта по форме N 1П (приложение N 1 к Административному регламенту). В пункте 18 заявления о выдаче (замене) паспорта в этом случае производится соответствующая запись, указываются: фамилия (при наличии), имя, отчество (при наличии) законного представителя и реквизиты его паспорта.

Для вручения паспорта гражданам, признанным недееспособными или не имеющими возможности по состоянию здоровья обратиться в подразделение, по их просьбе, просьбе законных представителей или родственников, оформленной в письменном виде, осуществляется выход (выезд) руководителя подразделения или иного должностного лица, уполномоченного начальником территориального органа или подразделения, к месту жительства, месту пребывания или фактического проживания заявителя.

При получении паспорта законный представитель недееспособного гражданина, подавший документы для получения (замены) паспорта, проставляет свою подпись в заявлении о выдаче (замене) паспорта по форме N 1П (приложение N 1 к Административному регламенту). Над подстрочной чертой реквизита "Личная подпись" паспорта делается прочерк.

В случае если граждане не имеют возможности самостоятельно проставлять свою подпись, в заявлении о выдаче (замене) паспорта по форме N 1П (приложение N 1 к Административному регламенту) и над подстрочной чертой реквизита "Личная подпись" паспорта делается прочерк.

108. Выдача (замена) паспортов военнослужащим, гражданам из числа гражданского персонала Вооруженных Сил Российской Федерации, других войск, воинских формирований и органов, в том числе проходящим службу (работающим) за пределами Российской Федерации, и членам их семей <1> осуществляется ближайшими к месту расположения воинских частей подразделениями.

<1> Далее - "военнослужащие".

Прием всех необходимых для оформления паспорта документов и личных фотографий производится от уполномоченных воинскими частями должностных лиц.

Выдача оформленных паспортов осуществляется непосредственно заявителям при их личном обращении, а в случае невозможности личного обращения военнослужащих - уполномоченным воинскими частями должностным лицам.

Оформленные паспорта передаются вместе с заявлениями о выдаче (замене) паспорта по форме N 1П (приложение N 1 к Административному регламенту) уполномоченным воинскими частями должностным лицам под расписку.

Уполномоченные воинскими частями должностные лица в течение 3 (трех) суток обеспечивают проставление подписи гражданина в реквизите "Личная подпись" паспорта и графе "паспорт получил (а)" заявления о выдаче (замене) паспорта по форме N 1П, а затем незамедлительно возвращают указанное заявление в подразделение, оформившее паспорт.

109. Осужденным к принудительным работам, аресту и лишению свободы <1> паспорта оформляются и выдаются (заменяются) подразделениями, на территории обслуживания которых находятся соответствующие учреждения, исполняющие наказание <2>, на основании представленных администрациями указанных учреждений запросов (приложение N 23 к Административному регламенту) с приложением заполненных заявлений о выдаче (замене) паспорта по форме N 1П (приложение N 1 к Административному регламенту), двух личных фотографий, квитанций об уплате государственной пошлины, а также имеющихся в личном деле подлежащих замене паспортов и иных личных документов.

<1> Далее - "осужденные".

<2> Далее - "исправительные учреждения".

В случае обращения осужденных по вопросу первичной выдачи паспорта они документируются в соответствии с положениями Административного регламента, регулирующими порядок первичной выдачи паспорта по месту обращения, с направлением подразделениями всех необходимых запросов.

При обращении по вопросу замены паспорта осужденных, имеющих в личных делах паспорта, подлежащие замене, они документируются в соответствии с положениями Административного регламента, регулирующими порядок замены паспорта по месту обращения, с направлением подразделениями всех необходимых запросов.

При обращении по вопросу выдачи паспорта осужденных, не имеющих в личных делах паспортов, но ранее их получавших, они документируются в соответствии с положениями Административного регламента, регулирующими порядок получения паспорта по месту обращения в связи с его утратой (похищением), с направлением подразделениями всех необходимых запросов.

При отсутствии у осужденных документов, удостоверяющих гражданство Российской Федерации, возникновении сомнений в подлинности или обоснованности выдачи таких документов, а также при обстоятельствах, позволяющих предполагать наличие либо отсутствие у него гражданства Российской Федерации, осуществляется в установленном порядке по инициативе соответствующего исправительного учреждения, без требования об уплате государственной пошлины, проверка законности выдачи лицу указанного документа и (или) наличия соответствующих обстоятельств с вынесением мотивированного заключения по результатам проверки.

Оформленные паспорта передаются вместе с заявлениями о выдаче (замене) паспорта по форме N 1П (приложение N 1 к Административному регламенту) сотруднику соответствующего исправительного учреждения под расписку.

Сотрудники исправительного учреждения в течение 3 (трех) суток обеспечивают проставление подписи гражданина в реквизите "Личная подпись" паспорта и графе "паспорт получил (а)" заявления о выдаче (замене) паспорта по форме N 1П (приложение N 1 к Административному регламенту), а затем незамедлительно возвращают указанное заявление в подразделение, оформившее паспорт.

Оформленный паспорт приобщается к личному делу осужденного и вручается гражданину при его освобождении.

В верхней части оборотной стороны справки об освобождении производится запись о серии и номере паспорта, когда и каким подразделением он был выдан.

110. Замена паспортов лицам, в отношении которых применяются меры государственной защиты, осуществляется в соответствии с федеральными законами и иными нормативными правовыми актами Российской Федерации.

111. При похищении паспорта гражданин должен незамедлительно обратиться в орган внутренних дел Российской Федерации и подразделение. При утрате паспорта гражданин должен незамедлительно обратиться в подразделение.

На основании заявления об утрате (похищении) паспорта сотрудником составляется справка (приложение N 24 к Административному регламенту) и заводится дело об утрате паспорта, в котором содержатся все материалы проверки, в том числе копии устанавливающих личность документов.

Заявление об утрате (похищении) паспорта регистрируется в журнале регистрации заявлений граждан об утрате (похищении) паспорта (приложение N 25 к Административному регламенту).

Делу об утрате паспорта присваивается порядковый номер в соответствии с порядковым номером в журнале регистрации заявлений граждан об утрате (похищении) паспорта.

112. Подразделение, принявшее заявление об утрате (похищении) паспорта, в течение 3 (трех) дней со дня его подачи уведомляет об этом налоговый орган по месту жительства заявителя.

113. Производство по делам об утрате (похищении) паспорта должно быть закончено в пределах срока, установленного пунктом 21 Административного регламента для оформления паспорта.

114. В подразделение по месту выдачи утраченного (похищенного) паспорта не позднее следующего дня с момента заведения дела об утрате направляется запрос (приложение N 26 к Административному регламенту) с приложением личной фотографии заявителя для подтверждения факта выдачи паспорта данному лицу и получения необходимых сведений о его личности.

В случае утраты (похищения) паспорта и отсутствия документов, подтверждающих личность гражданина, с целью оперативного оформления временного удостоверения личности по форме N 2П в течение рабочего дня с момента подачи заявления о выдаче временного удостоверения по форме N 2П (приложение N 2 к Административному регламенту) или заявления о похищении паспорта, при наличии письменного согласия заявителя, поданного в произвольной форме, запрос (приложение N 26 к Административному регламенту) направляется посредством факсимильной связи либо электронной почты в подразделение, выдавшее паспорт.

Одновременно осуществляется проверка по электронным учетам выданных, утраченных и похищенных паспортов (бланков паспорта).

115. Подразделение по месту выдачи утраченного (похищенного) паспорта сверяет указанные в запросе данные и приложенную к нему личную фотографию с данными о личности и фотографией в заявлении о выдаче (замене) паспорта по форме N 1П (приложение N 1 к Административному регламенту).

Ответ о результатах направляется инициатору запроса не позднее 3 (трех) дней (приложение N 27 к Административному регламенту) с приложением копии заявления о выдаче (замене) паспорта по форме N 1П (Приложение N 1 к Административному регламенту). Ответ о подтверждении выдачи похищенного паспорта (приложение N 27 к Административному регламенту) в случае получения запроса (Приложение N 26 к Административному регламенту) посредством факсимильной связи либо электронной почты направляется в том же порядке в течение 1 (одного) рабочего дня.

В пункте 18 заявления о выдаче (замене) паспорта по форме N 1П (приложение N 1 к Административному регламенту) указывается, каким подразделением оформляется выдача нового паспорта.

После получения сообщения о выдаче паспорта (приложение N 22 к Административному регламенту) от подразделения, оформившего новый паспорт, заявление о выдаче (замене) паспорта на утраченный (похищенный) паспорт помещается в архивную картотеку.

Одновременно осуществляется проверка сведений, представленных гражданами, обратившимися за получением или заменой паспортов, по адресно-справочным учетам подразделениям АСР территориального органа и информационных центров территориальных органов МВД России.

О выявлении лиц, находящихся в розыске, подразделение, осуществившее проверку, незамедлительно сообщает с использованием средств технической связи инициатору запроса для последующего информирования дежурной части органа внутренних дел Российской Федерации на обслуживаемой территории.

116. В случаях, когда при сличении личных фотографий не будет установлена тождественность изображенных на них лиц или обнаружено несоответствие сведений о владельце паспорта, указанных в запросе, с данными заявления о выдаче (замене) паспорта по форме N 1П (приложение N 1 к Административному регламенту), об этом сообщается инициатору запроса для принятия дополнительных мер к установлению личности заявителя и выявлению причин имеющихся расхождений.

117. Если паспорт выдавался гражданину подразделением, находящимся в зоне вооруженного конфликта или стихийного бедствия, и в течение месяца ответ (приложение N 27 к Административному регламенту) на запрос не поступил, руководитель подразделения по месту обращения гражданина, утратившего паспорт, представляет необходимую информацию руководителю территориального органа по подчиненности, который направляет соответствующие запросы в территориальный орган по месту выдачи утраченного паспорта.

118. В случаях, когда принятые меры не дали положительных результатов (не сохранилась картотека с заявлениями о выдаче (замене) паспорта по форме N 1П (приложение N 1 к Административному регламенту), отсутствует информация по адресно-справочным учетам и другое), личность гражданина устанавливается по совокупности имеющихся у него документов (свидетельству о рождении, свидетельству о заключении (расторжении) брака, военному, профсоюзному, охотничьему билетам, справке об освобождении из мест лишения свободы, заграничному паспорту, трудовой книжке, пенсионному, водительскому удостоверениям и иным документам), а также путем запроса необходимых сведений и документов об устанавливаемом лице на предприятиях, в органах, учреждениях, организациях, образовательных учреждениях, воинских частях, военных комиссариатах, где он работал, проходил службу (военную службу), обучался или отбывал наказание.

119. В исключительных случаях, при невозможности получения необходимых документов, личность гражданина может быть подтверждена надлежаще оформленными свидетельскими показаниями, а также путем проведения в установленном порядке криминалистических и других идентификационных исследований.

120. При подтверждении факта выдачи утраченного (похищенного) паспорта заявителю, а также установлении его личности и наличии у него гражданства Российской Федерации руководитель подразделения утверждает заключение по проверке заявления гражданина об утрате (похищении) паспорта (приложение N 28 к Административному регламенту) и принимает решение о выдаче паспорта взамен утраченного (похищенного).

121. В этих случаях в заявлении о выдаче (замене) паспорта по форме N 1П (приложение N 1 к Административному регламенту) в графе "Прошу выдать паспорт в связи" вместе с причиной проставляется порядковый номер дела об утрате (похищении) паспорта, а в графе "Паспорт выдать на основании" вносятся сведения об утраченном (похищенном) паспорте, с указанием кем и когда он выдан.

122. Если гражданин, заявивший об утрате (похищении) паспорта, в ходе производства по делу об утрате обнаружит его, то найденный паспорт подлежит сдаче, а гражданину выдается новый паспорт в порядке, предусмотренном Административным регламентом для замены паспортов. Производство по делу об утрате паспорта прекращается.

123. Поступившие в подразделения по месту обнаружения утраченные (похищенные) паспорта уничтожаются с направлением в подразделение, выдавшее указанный паспорт, сообщения (приложение N 22 к Административному регламенту).

IV. Формы контроля за исполнением регламента

Порядок осуществления текущего контроля за соблюдением и исполнением должностными лицами положений Административного регламента

124. Текущий контроль по соблюдению последовательности действий, определенных административными процедурами по предоставлению государственной услуги, принятию обоснованных решений сотрудниками подразделений осуществляется их непосредственными руководителями, а также сотрудниками территориальных органов, ответственными за организацию данного направления работы.

Периодичность осуществления текущего контроля соблюдения Положения и Административного регламента подразделениями устанавливается руководителями территориальных органов.

125. Текущий контроль осуществляется путем проведения руководителями центрального аппарата ФМС России и подразделений проверок соблюдения Положения и Административного регламента подчиненными им сотрудниками.

126. Контроль деятельности территориальных органов и их подразделений по исполнению Положения и Административного регламента организует и осуществляет ФМС России.

Порядок и периодичность осуществления плановых и внеплановых проверок полноты и качества предоставления государственной услуги

127. Контроль за полнотой и качеством предоставления государственной услуги включает в себя проведение проверок (плановых, внеплановых), направленных на выявление и устранение причин и условий, вследствие которых были нарушены права и свободы граждан, а также рассмотрение, принятие решений и подготовку ответов на обращения граждан, содержащих жалобы на решения, действия (бездействия) должностных лиц территориальных органов и их подразделений, а также сотрудников центрального аппарата ФМС России.

128. В случае выявления нарушений прав граждан по результатам проведенных проверок в отношении виновных сотрудников принимаются меры дисциплинарного взыскания в соответствии с законодательством Российской Федерации.

129. Проверка соответствия полноты и качества предоставления государственной услуги предъявляемым требованиям осуществляется в соответствии с правовыми актами ФМС России.

Ответственность должностных лиц за решения и действия (бездействие), принимаемые (осуществляемые) ими в ходе предоставления государственной услуги

130. Руководители подразделений организуют работу по выдаче (замене) паспортов и их учету, определяют должностные обязанности сотрудников и осуществляют контроль за их исполнением, принимают меры к совершенствованию форм и методов служебной деятельности, обучают подчиненных и несут ответственность за соблюдение законности при предоставлении ими государственной услуги в соответствии с законодательством Российской Федерации.

131. Сотрудник, ответственный за прием документов и личных фотографий, несет персональную ответственность за сохранность документов, соблюдение сроков и порядка приема документов, оформление временного удостоверения личности гражданина Российской Федерации или справки о приеме документов на оформление паспорта.

Сотрудник, ответственный за рассмотрение документов, несет персональную ответственность за проверку документов, определение их подлинности и соответствия установленным требованиям.

Сотрудник, ответственный за оформление паспорта, несет персональную ответственность за соблюдение порядка оформления паспорта, достоверность и правильность внесенных в него сведений и отметок.

Сотрудник, ответственный за выдачу паспорта, несет персональную ответственность за соблюдение порядка выдачи паспорта, правильность заполнения журнала учета поступления бланков паспорта и выдачи паспортов гражданам (приложение N 20 к Административному регламенту).

Сотрудник, ответственный за ведение специальной картотеки, несет персональную ответственность за размещение заявлений о выдаче (замене) паспорта по форме N 1П (приложение N 1 к Административному регламенту), их сохранность и соблюдение порядка пользования картотекой.

Сотрудник, ответственный за направление электронной информации и ведение автоматизированных учетов, несет персональную ответственность за полноту, достоверность, соблюдение сроков и порядка ввода и представления информации, а также за актуальность ведения учетов.

132. Обязанности сотрудников ФМС России, ее территориальных органов и подразделений по исполнению Административного регламента закрепляются в их должностных инструкциях (регламентах).

133. Нарушение сотрудниками ФМС России, ее территориальных органов и подразделений порядка предоставления государственной услуги влечет за собой ответственность в соответствии с законодательством Российской Федерации.

Требования к порядку и формам контроля за предоставлением государственной услуги, в том числе со стороны граждан, их объединений и организаций

134. Для осуществления контроля за предоставлением государственной услуги граждане, их объединения и организации имеют право направлять в ФМС России, ее территориальные органы индивидуальные и коллективные обращения с предложениями, рекомендациями по совершенствованию порядка предоставления государственной услуги, а также жалобы и заявления на действия (бездействие) должностных лиц подразделений и принятие (осуществление) ими решений, связанных с исполнением предоставления государственной услуги.

V. Досудебный (внесудебный) порядок обжалования решений и действий (бездействия) органа, предоставляющего государственную услугу, а также должностных лиц

135. Заявитель вправе обжаловать действия (бездействие) уполномоченных сотрудников в ходе предоставления ими государственной услуги в досудебном и судебном порядке.

Заявитель может обратиться с жалобой, в том числе в следующих случаях:

нарушение срока регистрации заявления;

нарушение срока предоставления государственной услуги;

требование у заявителя документов, не предусмотренных Административным регламентом и нормативно-правовыми актами Российской Федерации;

отказ в приеме документов, предоставление которых предусмотрено Административным регламентом, у заявителя;

отказ в предоставлении государственной услуги, если основания отказа не предусмотрены законодательством;

затребование с заявителя при предоставлении государственной услуги платы, не предусмотренной нормативными правовыми актами Российской Федерации;

отказ органа, предоставляющего государственную услугу, должностного лица органа, предоставляющего государственную услугу, в исправлении допущенных опечаток и ошибок в выданных в результате предоставления государственной услуги документах либо нарушение установленного срока таких исправлений.

136. Жалоба подается в письменной форме на бумажном носителе либо в электронной форме в орган, предоставляющий государственную услугу. Жалобы на решения, принятые руководителем органа, предоставляющего государственную услугу, подаются:

руководителю подразделения - на действия (бездействие) подчиненных ему сотрудников;

руководителю территориального органа - на действия (бездействие) руководителей и иных сотрудников подразделений;

директору ФМС России и его заместителям по курируемым направлениям деятельности - на действия (бездействие) руководителей и иных сотрудников территориальных органов, сотрудников центрального аппарата ФМС России.

137. Жалоба может быть направлена по почте, через многофункциональный центр, с использованием информационно-телекоммуникационной сети Интернет, официального сайта органа, предоставляющего государственную услугу, Единого портала, а также может быть принята при личном приеме заявителя.

При поступлении жалобы многофункциональный центр обеспечивает ее передачу в уполномоченный на ее рассмотрение орган в порядке и сроки, установленные соглашением о взаимодействии между многофункциональным центром и органом, предоставляющим государственную услуги, но не позднее следующего рабочего дня со дня поступления жалобы.

Жалоба на нарушение порядка предоставления государственной услуги многофункциональным центром рассматривается в соответствии с Правилами подачи и рассмотрения жалоб на решения и действия (бездействие) федеральных органов исполнительной власти и их должностных лиц, федеральных государственных служащих, должностных лиц государственных внебюджетных фондов Российской Федерации, утвержденными постановлением Правительства Российской Федерации от 16 августа 2012 г. N 840 "О порядке подачи и рассмотрения жалоб на решения и действия (бездействие) федеральных органов исполнительной власти и их должностных лиц, федеральных государственных служащих, должностных лиц государственных внебюджетных фондов Российской Федерации" органом, предоставляющим государственную услугу, заключившим соглашение о взаимодействии.

При этом срок рассмотрения жалобы исчисляется со дня регистрации жалобы в уполномоченном на ее рассмотрение органе.

138. При личном приеме гражданин предъявляет документ, удостоверяющий его личность.

Содержание устной жалобы заносится в карточку личного приема гражданина. В случае если изложенные в устной жалобе факты и обстоятельства являются очевидными и не требуют дополнительной проверки, ответ на жалобу с согласия гражданина может быть дан устно в ходе личного приема, о чем делается запись в карточке личного приема гражданина. В остальных случаях дается письменный ответ по существу поставленных в жалобе вопросов.

Письменная жалоба, принятая в ходе личного приема, подлежит регистрации и рассмотрению в порядке, установленном законодательством.

139. Жалоба должна содержать:

наименование органа, предоставляющего государственную услугу, должностного лица органа, предоставляющего государственную услугу, либо государственного служащего, решения и действия (бездействие) которых обжалуются;

фамилию, имя, отчество (последнее - при наличии), сведения о месте жительства заявителя - физического лица либо наименование, сведения о месте нахождения заявителя - юридического лица, а также номер (номера) контактного телефона, адрес (адреса) электронной почты (при наличии) и почтовый адрес, по которым должен быть направлен ответ заявителю;

сведения об обжалуемых решениях и действиях (бездействии) органа, предоставляющего государственную услугу, должностного лица органа, предоставляющего государственную услугу, либо государственного служащего;

доводы, на основании которых заявитель не согласен с решением и действием (бездействием) органа, предоставляющего государственную услугу, должностного лица органа, предоставляющего государственную услугу, либо государственного служащего. Заявителем могут быть представлены документы (при наличии), подтверждающие доводы заявителя, либо их копии.

140. Жалоба, поступившая в орган, предоставляющий государственную услугу, подлежит рассмотрению должностным лицом, наделенным полномочиями по рассмотрению жалоб, в течение 15 (пятнадцати) рабочих дней со дня ее регистрации, а в случае обжалования отказа органа, предоставляющего государственную услугу, должностного лица органа, предоставляющего государственную услугу, в приеме документов у заявителя либо в исправлении допущенных опечаток и ошибок или в случае обжалования нарушения установленного срока таких исправлений - в течение 5 (пяти) рабочих дней со дня ее регистрации. Правительство Российской Федерации вправе установить случаи, при которых срок рассмотрения жалобы может быть сокращен.

141. По результатам рассмотрения жалобы орган, предоставляющий государственную услугу, принимает одно из следующих решений:

удовлетворяет жалобу, в том числе в форме отмены принятого решения, исправления допущенных органом, предоставляющим государственную услугу, опечаток и ошибок в выданных в результате предоставления государственной документах, возврата заявителю денежных средств, взимание которых не предусмотрено нормативными правовыми актами Российской Федерации, а также в иных формах;

отказывает в удовлетворении жалобы.

142. Не позднее дня, следующего за днем принятия решения, указанного в пункте 141 Административного регламента, заявителю в письменной форме и по желанию заявителя в электронной форме направляется мотивированный ответ о результатах рассмотрения жалобы.

143. В случае установления в ходе или по результатам рассмотрения жалобы признаков состава административного правонарушения или преступления должностное лицо, наделенное полномочиями по рассмотрению жалоб, незамедлительно направляет имеющиеся материалы в органы прокуратуры.

144. Заявители вправе обжаловать в судебном порядке действия (бездействие) и решения, осуществляемые (принятые) в ходе предоставления государственной услуги.

Приложение N 1
к Административному регламенту
Федеральной миграционной службы
по предоставлению государственной
услуги по выдаче и замене
паспорта гражданина
Российской Федерации,
удостоверяющего личность
гражданина Российской Федерации
на территории Российской Федерации

Форма N 1П

(лицевая сторона)

          Приложение N 1 к Административному регламенту
ФМС России по выдаче и замене паспортов
гражданина Российской Федерации
Форма 1П  
                           
                           
                                                                               
    Код подразделения ФМС России Паспорт серия номер           дата месяц год  
                                                                             
                                                                               
    1.                                                                          
  Заявление
о выдаче
(замене)
паспорта
  Фамилия, имя, отчество                
                                                                             
  2.                   3. Пол   муж.   жен.   4.                            
    Число, месяц, год рождения                               Место рождения -                
                                                                             
    село, поселок, город, район, область, край, республика (по существовавшему административно-территориальному делению)                
                                                                             
  5.                                                                          
    Семейное положение (если состоит в браке, указать фамилию, имя, отчество жены/мужа, дату рождения,  
                                                                               
      каким органом ЗАГСа и когда зарегистрирован брак)  
    6.                                                                          
      Фамилия, имя, отчество отца и матери  
                                                                               
                                                                               
    7. Место жительства                                                              
                  наименование области, города, поселка, села, улицы, дом, корпус, квартира  
                                                                               
                                                                               
                                                                               
    7.1. Место   пребывания                                                
                                   
                обращения                                                
                        наименование области, города, поселка, села, улицы, дом, корпус, квартира  
    8.                                                                          
      Состоял ли ранее в ином гражданстве, основание приобретения гражданства Российской Федерации  
                                                                               
    9. Прошу выдать (заменить) паспорт                                                  
                              указать причину выдачи / замены паспорта   дата   подпись  
                                                                               
    10. Подпись гр.         заверяю             11. Паспорт выдать                
                                  подпись     на основании      
                                                                             
    наименование документа, серия, номер, когда и кем выдан  
                                                                               
    Дата принятия                                                              
    всех документов               Подпись сотрудника подразделения                      
                                                   
                                                                               
    Руководитель подразделения                   Паспорт оформил                  
                          подпись                     подпись  
                                                                               
    Паспорт получил                                                            
                    Фамилия, имя, отчество   дата   подпись  
                                                                             

Форма N 1П

(оборотная сторона)

            Приложение N 1 к Административному регламенту ФМС России
по выдаче и замене паспорта гражданина Российской Федерации
 
                 
                                                                               
                                                                               
  12. Переменил(а) ФИО и другие анкетные данные с                                    
                                                                               
                                                                               
  13. Ранее имел паспорт гражданина Российской Федерации              
                                                                               
  Код
подразделения
Паспорт                                          
  серия номер     Дата месяц год                
                                                                             
                                                                               
  14. Выдан основной документ, удостоверяющий личность гражданина за пределами Российской Федерации    
         
  Код
подразделения
Документ                                        
  серия номер     Дата месяц год                
                                                                             
                                                                               
  15. Поступил запрос из                                                          
                      наименование подразделения  
      в связи с                                                                
                указать причину  
                                                                               
  16. Поступило сообщение из                                                  
                              наименование территориального органа ФМС России  
      об уничтожении в связи с                                                
                                указать причину  
  17. Паспорт уничтожен по акту                                              
                                  наименование подразделения, уничтожившего паспорт  
                                   
  Код
подразделения
                                                             
  Акт номер Дата месяц год                        
                                                                             
                                                                               
  18. Другие сведения                                                          
                                                                               
                                                                               
                                                                               
                                                                               

Размер 210 x 148 мм, изготовляется на перфокарточной бумаге

Приложение N 2
к Административному регламенту
Федеральной миграционной службы
по предоставлению государственной
услуги по выдаче и замене
паспорта гражданина
Российской Федерации,
удостоверяющего личность
гражданина Российской Федерации
на территории Российской Федерации

Форма N 2П

ФОРМА ВРЕМЕННОГО УДОСТОВЕРЕНИЯ ЛИЧНОСТИ ГРАЖДАНИНА РОССИЙСКОЙ ФЕДЕРАЦИИ

ВРЕМЕННОЕ
УДОСТОВЕРЕНИЕ
ЛИЧНОСТИ
 
 
ГРАЖДАНИНА
РОССИЙСКОЙ ФЕДЕРАЦИИ
 
 
 
Является документом ограниченного срока действия
 

Форма N 2П

Внутренняя сторона

               
  N ____              
                 
      Фамилия    
         
  Место   Имя    
  для   Отчество    
  фотографии   Дата рождения    
      Место рождения    
      Личная подпись    
                 
      М.П.          
                 
  Адрес места жительства (места пребывания)      
                 
                 
                 
                 
  Удостоверение выдано            
      (дата выдачи и наименование подразделения)  
                 
  В связи с              
    (причина выдачи)  
                 
          Действительно до "__" __________ 20__ года  
                 
      М.П.          
        Подпись руководителя      
        подразделения      
                 
          Продлено до "__" __________ 20__ года  
                 
      М.П.          
        Подпись руководителя      
        подразделения      
                 

Размер 176 x 125 мм, изготовляется на перфокарточной бумаге

Приложение N 3
к Административному регламенту
Федеральной миграционной службы
по предоставлению государственной
услуги по выдаче и замене
паспорта гражданина
Российской Федерации,
удостоверяющего личность
гражданина Российской Федерации
на территории Российской Федерации

ЖУРНАЛ УЧЕТА ВРЕМЕННЫХ УДОСТОВЕРЕНИЙ ЛИЧНОСТИ ГРАЖДАНИНА РОССИЙСКОЙ ФЕДЕРАЦИИ

__________________________________________________
(наименование подразделения)

N N п/п Дата выдачи Фамилия, имя, отчество (при наличии), кому выдано удостоверение личности и личная подпись заявителя Срок действия удостоверения личности Срок продления Отметки об уничтожении (дата)
1 2 3 4 5 6
           

Приложение N 4
к Административному регламенту
Федеральной миграционной службы
по предоставлению государственной
услуги по выдаче и замене
паспорта гражданина
Российской Федерации,
удостоверяющего личность
гражданина Российской Федерации
на территории Российской Федерации

Форма N 4П

ОБРАЗЕЦ ШТАМПА О РЕГИСТРАЦИИ ПО МЕСТУ ЖИТЕЛЬСТВА

             
               
         
    (наименование органа)    
               
    ЗАРЕГИСТРИРОВАН    
               
    ул.          
    дом N ____ корп. ______ кв. ______    
    "__" __________________________ г.    
    подпись        
               

Размер штампа 70 x 40 мм

Приложение N 5
к Административному регламенту
Федеральной миграционной службы
по предоставлению государственной
услуги по выдаче и замене
паспорта гражданина
Российской Федерации,
удостоверяющего личность
гражданина Российской Федерации
на территории Российской Федерации

Форма N 5П

ОБРАЗЕЦ ШТАМПА О РЕГИСТРАЦИИ ПО МЕСТУ ЖИТЕЛЬСТВА, ВНОСИМОГО СПЕЦИАЛЬНЫМ ПРИНТЕРОМ

         
    ЗАРЕГИСТРИРОВАН    
       
       
       
       
    (наименование органа)    
           
    000-000 Заверил: ___________    

Ширина штампа 70 мм

Примечания.

1. Внесение оттиска штампа специальным принтером производится в соответствии с требованиями к техническим средствам при оформлении паспорта гражданина Российской Федерации, временного удостоверения личности гражданина Российской Федерации.

2. В оттиске штампа указывается дата регистрации по месту жительства, адрес, название органа, осуществившего регистрацию, код подразделения, осуществившего внесение оттиска штампа, и подпись сотрудника в графе "Заверил".

3. В случаях, когда внесение оттиска штампа специальным принтером производится при выдаче паспорта не по месту жительства, код не указывается.

Приложение N 6
к Административному регламенту
Федеральной миграционной службы
по предоставлению государственной
услуги по выдаче и замене
паспорта гражданина
Российской Федерации,
удостоверяющего личность
гражданина Российской Федерации
на территории Российской Федерации

Форма N 6П

ОБРАЗЕЦ ШТАМПА О РЕГИСТРАЦИИ ПО МЕСТУ ЖИТЕЛЬСТВА В НАСЕЛЕННЫХ ПУНКТАХ, РАСПОЛОЖЕННЫХ НА ТЕРРИТОРИИ ПОГРАНИЧНОЙ ЗОНЫ

           
                     
           
        (наименование органа)    
                     
        ЗАРЕГИСТРИРОВАН    
             
        ул.            
        дом N ____ корп. ______ кв. N ______    
        "__" ____________________________ г.    
        подпись          
             
             
               
         
    (наименование органа)    
               
    ЗАРЕГИСТРИРОВАН    
               
    ул.          
    дом N ____ корп. ______ кв. ______    
    "__" __________________________ г.    
    подпись        
               

Размер штампа 75 x 40 мм

Приложение N 7
к Административному регламенту
Федеральной миграционной службы
по предоставлению государственной
услуги по выдаче и замене
паспорта гражданина
Российской Федерации,
удостоверяющего личность
гражданина Российской Федерации
на территории Российской Федерации

Форма N 7П

ОБРАЗЕЦ ШТАМПА О РЕГИСТРАЦИИ ПО МЕСТУ ЖИТЕЛЬСТВА В НАСЕЛЕННЫХ ПУНКТАХ, РАСПОЛОЖЕННЫХ НА ТЕРРИТОРИИ ПОГРАНИЧНОЙ ЗОНЫ, ВНОСИМОГО СПЕЦИАЛЬНЫМ ПРИНТЕРОМ

             
    П ЗАРЕГИСТРИРОВАН З    
             
             
             
             
      (наименование органа)      
               
      000-000 Заверил: ___________      
               

Ширина штампа 70 мм

Примечания.

1. Внесение оттиска штампа специальным принтером производится в соответствии с требованиями к техническим средствам при оформлении паспорта гражданина Российской Федерации.

2. В оттиске штампа указывается дата регистрации по месту жительства, адрес, название органа, осуществившего регистрацию, код подразделения, осуществившего внесение оттиска штампа, и подпись сотрудника в графе "Заверил".

3. В случаях, когда внесение оттиска штампа специальным принтером производится при выдаче паспорта не по месту жительства, код не указывается.

Приложение N 8
к Административному регламенту
Федеральной миграционной службы
по предоставлению государственной
услуги по выдаче и замене
паспорта гражданина
Российской Федерации,
удостоверяющего личность
гражданина Российской Федерации
на территории Российской Федерации

Форма N 8П

ОБРАЗЕЦ ШТАМПА О СНЯТИИ С РЕГИСТРАЦИОННОГО УЧЕТА ПО МЕСТУ ЖИТЕЛЬСТВА

           
             
         
    (наименование органа)    
         
    СНЯТ С    
    РЕГИСТРАЦИОННОГО УЧЕТА    
         
    "__" ______________________ г.    
    подпись        
             

Размер 70 x 40 мм

Приложение N 9
к Административному регламенту
Федеральной миграционной службы
по предоставлению государственной
услуги по выдаче и замене
паспорта гражданина
Российской Федерации,
удостоверяющего личность
гражданина Российской Федерации
на территории Российской Федерации

Форма N 9П

ОБРАЗЕЦ ШТАМПА О СНЯТИИ С РЕГИСТРАЦИОННОГО УЧЕТА ПО МЕСТУ ЖИТЕЛЬСТВА, ВНОСИМОГО СПЕЦИАЛЬНЫМ ПРИНТЕРОМ

         
    СНЯТ    
    С РЕГИСТРАЦИОННОГО УЧЕТА    
         
    (наименование органа)    
           
    000-000 Заверил: ______________    
           

Ширина штампа 70 мм

Примечания.

1. Внесение оттиска штампа специальным принтером производится в соответствии с требованиями к техническим средствам при оформлении паспорта гражданина Российской Федерации.

2. В оттиске штампа указывается дата снятия с регистрационного учета по месту жительства, название органа, осуществившего снятие, код подразделения, осуществившего внесение оттиска штампа, и подпись сотрудника в графе "Заверил".

3. В случаях, когда внесение оттиска штампа специальным принтером производится при выдаче паспорта не по месту жительства, код не указывается.

Приложение N 10
к Административному регламенту
Федеральной миграционной службы
по предоставлению государственной
услуги по выдаче и замене
паспорта гражданина
Российской Федерации,
удостоверяющего личность
гражданина Российской Федерации
на территории Российской Федерации

Форма N 10П

ОБРАЗЕЦ ШТАМПА ОБ ОТНОШЕНИИ К ВОИНСКОЙ ОБЯЗАННОСТИ

       
    Военнообязанный(ая)    
         
    Подпись        
         
    "__" _____________ 20__ г.    
         

Размер штампа 70 x 20 мм

Приложение N 11
к Административному регламенту
Федеральной миграционной службы
по предоставлению государственной
услуги по выдаче и замене
паспорта гражданина
Российской Федерации,
удостоверяющего личность
гражданина Российской Федерации
на территории Российской Федерации

Форма N 11П

ОБРАЗЕЦ ШТАМПА ОБ ОТНОШЕНИИ К ВОИНСКОЙ ОБЯЗАННОСТИ, ВНОСИМОГО СПЕЦИАЛЬНЫМ ПРИНТЕРОМ

Образец штампа для лиц мужского пола

       
    Военнообязанный    
         
         
    (дата)    
    000-000 Заверил: _______    
         

Образец штампа для лиц женского пола

       
    Военнообязанная    
         
         
    (дата)    
    000-000 Заверил: _______    
         

Размер штампов 70 x 20 мм

Примечания.

1. Внесение оттиска штампа специальным принтером производится в соответствии с требованиями к техническим средствам при оформлении паспорта гражданина Российской Федерации.

2. В оттиске штампа указывается отношение к воинской обязанности в зависимости от пола военнообязанного, дата внесения оттиска штампа, код подразделения и подпись сотрудника, осуществившего внесение оттиска штампа, в графе "Заверил".

3. В случаях, когда внесение оттиска штампа специальным принтером производится при выдаче паспорта не по месту жительства, код не указывается.

Приложение N 12
к Административному регламенту
Федеральной миграционной службы
по предоставлению государственной
услуги по выдаче и замене
паспорта гражданина
Российской Федерации,
удостоверяющего личность
гражданина Российской Федерации
на территории Российской Федерации

Форма N 12П

ОБРАЗЕЦ ШТАМПА О РЕГИСТРАЦИИ БРАКА

       
         
    (наименование органа,    
         
    осуществившего регистрацию)    
         
    "__" ________ 20__ г.    
         
    ЗАРЕГИСТРИРОВАН БРАК    
         
    с гр.      
      (фамилия, имя,    
         
    отчество, дата рождения)    
         
    N записи акта   Подпись        
         

Размер штампа 75 x 40 мм

Приложение N 13
к Административному регламенту
Федеральной миграционной службы
по предоставлению государственной
услуги по выдаче и замене
паспорта гражданина
Российской Федерации,
удостоверяющего личность
гражданина Российской Федерации
на территории Российской Федерации

Форма N 13П

ОБРАЗЕЦ ШТАМПА О РЕГИСТРАЦИИ БРАКА, ВНОСИМОГО СПЕЦИАЛЬНЫМ ПРИНТЕРОМ

       
    ЗАРЕГИСТРИРОВАН БРАК    
         
    (дата)    
         
    (ф.и.о и дата рождения супруга)    
         
    (наименование органа, осуществившего регистрацию)    
    N записи акта ___________________    
    000-000 Заверил: __________    
         

Размер штампа 70 x 40 мм

Примечания.

1. Внесение оттиска штампа специальным принтером производится в соответствии с требованиями к техническим средствам при оформлении паспорта гражданина Российской Федерации.

2. В оттиске штампа указывается дата регистрации брака, фамилия, имя, отчество и дата рождения супруга, название органа, осуществившего регистрацию брака, код подразделения, осуществившего внесение оттиска штампа, N записи акта и подпись сотрудника в графе "Заверил". В случаях, когда точную дату рождения супруга установить не представляется возможным, вносится только год рождения.

3. В случаях, когда внесение оттиска штампа специальным принтером производится при выдаче паспорта не по месту жительства, код не указывается.

Приложение N 14
к Административному регламенту
Федеральной миграционной службы
по предоставлению государственной
услуги по выдаче и замене
паспорта гражданина
Российской Федерации,
удостоверяющего личность
гражданина Российской Федерации
на территории Российской Федерации

Форма N 14П

ОБРАЗЕЦ ШТАМПА О РАСТОРЖЕНИИ БРАКА

       
         
    (наименование органа,    
         
    осуществившего регистрацию)    
         
    "__" ________ 20__ г.    
         
    ПРОИЗВЕДЕНА ГОСУДАРСТВЕННАЯ РЕГИСТРАЦИЯ РАСТОРЖЕНИЯ БРАКА    
         
    с гр.      
      (фамилия, имя,    
         
    отчество, дата рождения)    
         
    БРАК ПРЕКРАЩЕН "__" ____________ 20__ г.    
    Запись акта N   Подпись        
         

Размер штампа 75 x 40 мм

Примечание. При внесении оттиска штампа о расторжении брака, расторгнутого компетентными органами иностранных государств, отдельные реквизиты могут не заполняться.

Приложение N 15
к Административному регламенту
Федеральной миграционной службы
по предоставлению государственной
услуги по выдаче и замене
паспорта гражданина
Российской Федерации,
удостоверяющего личность
гражданина Российской Федерации
на территории Российской Федерации

Форма N 15П

ОБРАЗЕЦ ШТАМПА О РАСТОРЖЕНИИ БРАКА, ВНОСИМОГО СПЕЦИАЛЬНЫМ ПРИНТЕРОМ

       
    ПРОИЗВЕДЕНА ГОСУДАРСТВЕННАЯ РЕГИСТРАЦИЯ РАСТОРЖЕНИЯ БРАКА    
         
    (дата)    
         
    (ф.и.о и дата рождения супруга)    
         
    (наименование органа, осуществившего расторжение)    
    Брак прекращен "__" ___ 20__ г.    
    Запись акта N ______________    
    000-000 Заверил: __________    
         

Размер штампа 70 x 40 мм

Примечания.

1. Внесение оттиска штампа специальным принтером производится в соответствии с требованиями к техническим средствам при оформлении паспорта гражданина Российской Федерации.

2. В оттиске штампа указывается дата регистрации расторжения брака, фамилия, имя, отчество и дата рождения супруга, название органа, осуществившего регистрацию расторжения брака, код подразделения, осуществившего внесение оттиска штампа, N записи акта и подпись сотрудника в графе "Заверил". В случаях, когда точную дату рождения супруга установить не представляется возможным, вносится только год рождения.

3. В случаях, когда внесение оттиска штампа специальным принтером производится при выдаче паспорта не по месту жительства, код не указывается.

4. При внесении оттиска штампа о расторжении брака, расторгнутого компетентными органами иностранных государств, отдельные реквизиты могут не заполняться.

Приложение N 16
к Административному регламенту
Федеральной миграционной службы
по предоставлению государственной
услуги по выдаче и замене
паспорта гражданина
Российской Федерации,
удостоверяющего личность
гражданина Российской Федерации
на территории Российской Федерации

Форма N 16П

ОБРАЗЕЦ ШТАМПА О РАНЕЕ ВЫДАННОМ ПАСПОРТЕ ГРАЖДАНИНА РОССИЙСКОЙ ФЕДЕРАЦИИ, УДОСТОВЕРЯЮЩЕГО ЛИЧНОСТЬ ГРАЖДАНИНА РОССИЙСКОЙ ФЕДЕРАЦИИ НА ТЕРРИТОРИИ РОССИЙСКОЙ ФЕДЕРАЦИИ

           
    Сведения о ранее выданном паспорте    
    Серия ____ N _____ "__" _____________ г.    
      дата выдачи    
             
    код подразделения, выдавшего паспорт    
    000-000   Заверил: _________    
             

Размер штампа 70 x 30 мм

ОБРАЗЕЦ ШТАМПА О РАНЕЕ ВЫДАННОМ ПАСПОРТЕ ГРАЖДАНИНА РОССИЙСКОЙ ФЕДЕРАЦИИ, УДОСТОВЕРЯЮЩЕГО ЛИЧНОСТЬ ГРАЖДАНИНА РОССИЙСКОЙ ФЕДЕРАЦИИ ЗА ПРЕДЕЛАМИ ТЕРРИТОРИИ РОССИЙСКОЙ ФЕДЕРАЦИИ

           
    Выдан паспорт    
    серия ____ N _______    
    от "__" _____ 20__ г.    
             
    (орган, выдавший паспорт)    
             

(размер 50 x 30 мм)

Приложение N 17
к Административному регламенту
Федеральной миграционной службы
по предоставлению государственной
услуги по выдаче и замене
паспорта гражданина
Российской Федерации,
удостоверяющего личность
гражданина Российской Федерации
на территории Российской Федерации

Форма N 17П

ОБРАЗЕЦ ШТАМПА О РАНЕЕ ВЫДАННЫХ ПАСПОРТАХ ГРАЖДАНИНА РОССИЙСКОЙ ФЕДЕРАЦИИ, УДОСТОВЕРЯЮЩИХ ЛИЧНОСТЬ ГРАЖДАНИНА РОССИЙСКОЙ ФЕДЕРАЦИИ НА ТЕРРИТОРИИ РОССИЙСКОЙ ФЕДЕРАЦИИ

                   
    Сведения о ранее выданных паспортах    
                     
    Серия   Номер   Код   Выдан    
                     
                     
    000-000       Заверил:        
                     

Ширина штампа 70 мм

Примечания.

1. Внесение оттиска штампа специальным принтером производится в соответствии с требованиями к техническим средствам при оформлении паспорта гражданина Российской Федерации.

2. В оттиске штампа указываются серии и номера ранее выданных паспортов и даты их выдачи, а также код подразделения и подпись сотрудника, осуществившего внесение оттиска штампа, в графе "Заверил". Для паспортов гражданина Российской Федерации в графе "код" дополнительно указываются коды подразделений, выдавших эти паспорта.

Приложение N 18
к Административному регламенту
Федеральной миграционной службы
по предоставлению государственной
услуги по выдаче и замене
паспорта гражданина
Российской Федерации,
удостоверяющего личность
гражданина Российской Федерации
на территории Российской Федерации

Форма N 18П

ОБРАЗЕЦ ШТАМПА О ГРУППЕ КРОВИ И РЕЗУС-ФАКТОРЕ

         
    А (__) Rh - __________________    
           
    "__" _____________ 20__ г. подпись    
           
    Наименование медицинской организации    
           

Размер штампа 70 x 45 мм

Приложение N 19
к Административному регламенту
Федеральной миграционной службы
по предоставлению государственной
услуги по выдаче и замене
паспорта гражданина
Российской Федерации,
удостоверяющего личность
гражданина Российской Федерации
на территории Российской Федерации

Форма N 19П

ОБРАЗЕЦ ШТАМПА НАЛОГОВОГО ОРГАНА ДЛЯ ВНЕСЕНИЯ ПО ЖЕЛАНИЮ ГРАЖДАН ОТМЕТКИ ОБ ИДЕНТИФИКАЦИОННОМ НОМЕРЕ НАЛОГОПЛАТЕЛЬЩИКА (ИНН) В ПАСПОРТ ГРАЖДАНИНА РОССИЙСКОЙ ФЕДЕРАЦИИ

       
         
         
         
    наименование налогового органа    
                                   
                          код    
         
    ИНН                              
                                 
    "__" ________ 20__ г.                
                    подпись    
         

Размер штампа 75 x 50 мм

Приложение N 20
к Административному регламенту
Федеральной миграционной службы
по предоставлению государственной
услуги по выдаче и замене
паспорта гражданина
Российской Федерации,
удостоверяющего личность
гражданина Российской Федерации
на территории Российской Федерации

ЖУРНАЛ УЧЕТА ПОСТУПЛЕНИЯ БЛАНКОВ ПАСПОРТА И ВЫДАЧИ ПАСПОРТОВ ГРАЖДАНАМ

_____________________________________________
(наименование подразделения)

Серия и номера бланка паспорта Дата выдачи Фамилия, имя и отчество владельца паспорта Основания выдачи Примечание
Поступление выдача
1 2 3 4 5
         
         
         
         
         

Примечание: В графе 4 журнала указываются вид, серия и номер документа, послужившего основанием выдачи паспорта, а в графе 5 - обстоятельства, с которыми связана выдача паспорта.

Приложение N 21
к Административному регламенту
Федеральной миграционной службы
по предоставлению государственной
услуги по выдаче и замене
паспорта гражданина
Российской Федерации,
удостоверяющего личность
гражданина Российской Федерации
на территории Российской Федерации

Форма N 21П

ОБРАЗЕЦ ШТАМПА О ВЫДАЧЕ ПАСПОРТА

       
         
         
    (наименование органа)    
         
    ВЫДАН ПАСПОРТ    
         
    серии __________ N _______________    
         
    "__" ________________ 20__ г.    
         

Размер штампа 70 x 20 мм

Приложение N 22
к Административному регламенту
Федеральной миграционной службы
по предоставлению государственной
услуги по выдаче и замене
паспорта гражданина
Российской Федерации,
удостоверяющего личность
гражданина Российской Федерации
на территории Российской Федерации

                             СООБЩЕНИЕ
 
Штамп подразделения
 
"__" ______________ 20__ г.
 
N _____
 
                                    СООБЩЕНИЕ
 
                                    Кому _________________________
                                    ______________________________
                                    ______________________________
                                    ______________________________
 
На имя гр. _______________________________________________________
             (фамилия (при наличии), имя, отчество (при наличии))
__________________________________________________________________
                        (дата рождения)
паспорт серии ______ N ____________ от "__" _______ 20__ г.
а) выдан по месту пребывания (обращения) _________________________
                                            (основания выдачи:
__________________________________________________________________
  по достижении возраста, в связи с утратой, непригодностью для
                       пользования и др.)
б) уничтожен _____________________________________________________
                    (номер и дата акта, причина уничтожения)
в) сдан не был ___________________________________________________
                     (причина, по которой должен быть сдан)
 
Прошу внести соответствующие  отметки в  заявление по форме N 1П и
имеющиеся учеты.
 
Руководитель подразделения _______________________________________
                              (наименование и код подразделения)
              ____________________________________________________
                      (звание (при наличии), фамилия и подпись)
 
 
 

Приложение N 23
к Административному регламенту
Федеральной миграционной службы
по предоставлению государственной
услуги по выдаче и замене
паспорта гражданина
Российской Федерации,
удостоверяющего личность
гражданина Российской Федерации
на территории Российской Федерации

                                           (рекомендуемый образец)
 
                              ЗАПРОС
 
Штамп учреждения
"__" ________ 20__ г.
N _______
 
                              Руководителю _______________________
                              ____________________________________
                                        (подразделения)
 
Прошу оформить паспорт на отбывающего(ую) наказание  в  учреждении
__________________________________________________________________
                     (условное наименование)
гр. ______________________________________________________________
  (полностью - фамилия (при наличии), имя, отчество (при наличии),
__________________________________________________________________
               число, месяц, год и место рождения)
в связи с ________________________________________________________
          (указать причину: утратой, выдачей, заменой, вступлением
                                в брак и т.д.)
В личном деле гр. ________________________________________ паспорт
                             (фамилия, инициалы)
отсутствует.
 
Приложение: заявление по форме N 1П, две личные фотографии.
 
Начальник учреждения _____________________________________________
__________________________________________________________________
                (должность, звание (при наличии))
 
                 _____________________ (_________________________)
                       (подпись)
 
 
 

Приложение N 24
к Административному регламенту
Федеральной миграционной службы
по предоставлению государственной
услуги по выдаче и замене
паспорта гражданина
Российской Федерации,
удостоверяющего личность
гражданина Российской Федерации
на территории Российской Федерации

                                           (рекомендуемый образец)
 
                            СПРАВКА
 
Гр. ______________ обратился(лась) с заявлением об утрате паспорта
и сообщил(а) следующие данные:
Фамилия ___________ Имя ___________ Отчество _____________________
Дата рождения _______________ Место рождения _____________________
__________________________________________________________________
Гражданство ______________________________________________________
Семейное положение _______________________________________________
Место жительства (пребывания) ____________________________________
__________________________________________________________________
Где и при каких обстоятельствах утрачен паспорт __________________
__________________________________________________________________
__________________________________________________________________
__________________________________________________________________
 
Сведения об утраченном паспорте: серия _________ N _______________
выдан ____________________________________________________________
                    (наименование подразделения)
 
Выдано временное удостоверение личности серии ____ N _____________
сроком до "__" ________ 20__ г., продлено до "__" ________ 20__ г.
 
Подпись сотрудника,
составившего справку ________________
 
"__" ___________ 20__ г.
 
 
 

Приложение N 25
к Административному регламенту
Федеральной миграционной службы
по предоставлению государственной
услуги по выдаче и замене
паспорта гражданина
Российской Федерации,
удостоверяющего личность
гражданина Российской Федерации
на территории Российской Федерации

ЖУРНАЛ
регистрации заявлений граждан об утрате (похищении) паспорта

________________________________________________
(наименование подразделения)

N п/п Дата поступления заявления Серия и номер паспорта Дата выдачи Фамилия, имя и отчество владельца паспорта Основания выдачи Примечание
1 2 3 4 5 6 7
             
             
             
             
             

Примечание: В графе 6 журнала указываются вид, серия и номер документа, послужившего основанием выдачи паспорта, а в графе 7 - обстоятельства, с которыми связана выдача паспорта.

Приложение N 26
к Административному регламенту
Федеральной миграционной службы
по предоставлению государственной
услуги по выдаче и замене
паспорта гражданина
Российской Федерации,
удостоверяющего личность
гражданина Российской Федерации
на территории Российской Федерации

                             ЗАПРОС
 
Штамп подразделения
"__" ________ 20__ г.
N __________
 
                                    Кому _________________________
                                    ______________________________
                                    ______________________________
                                    ______________________________
 
От гр. ____________________________________________ года рождения,
уроженца(ки) _____________________________________________________
__________________________________________________________________
зарегистрированного(ой) по адресу: _______________________________
                                   (по месту жительства, по месту
__________________________________________________________________
                           пребывания)
поступило заявление  об  утрате  выданного Вами "__" _____ 20__ г.
паспорта серии _____ N __________
Прошу подтвердить выдачу паспорта гр. ___________, тождественность
лица,   изображенного   на   фотографии   заявителя  и фотографии,
наклеенной  на  заявлении  формы  N  1П,  а также принадлежность к
российскому гражданству.
Если  по  имеющимся  в территориальном органе ФМС России сведениям
проверяемое  лицо  разыскивается,  результаты  проверки сообщаются
немедленно с последующей высылкой материалов почтой.
Если   выдавался   основной   документ,   удостоверяющий  личность
гражданина Российской Федерации за пределами Российской Федерации,
указать данные документа и дату его выдачи.
__________________________________________________________________
__________________________________________________________________
 
Приложение: личная фотография гр. ________________________________
 
Руководитель подразделения _______________________________________
                                (наименование подразделения)
              ____________________________________________________
                   (звание (при наличии), фамилия и подпись)
 
 
 

Приложение N 27
к Административному регламенту
Федеральной миграционной службы
по предоставлению государственной
услуги по выдаче и замене
паспорта гражданина
Российской Федерации,
удостоверяющего личность
гражданина Российской Федерации
на территории Российской Федерации

                                           (рекомендуемый образец)
 
                         ОТВЕТ НА ЗАПРОС
 
Штамп подразделения
"__" ________ 20__ г.
N __________
 
                                    Кому _________________________
                                    ______________________________
                                    ______________________________
                                    ______________________________
 
На N __________ от "__" ___________ 20__ г.
Выдачу гр. _______________________________________________________
             (фамилия (при наличии), имя, отчество (при наличии))
паспорта серии ________ N _________ и принадлежность к гражданству
Российской Федерации подтверждаем.
На фотографии, присланной с запросом, и фотографии,  наклеенной на
заявление формы N 1П, ____________________________________________
__________________________________________________________________
изображено одно и то же лицо или принадлежит другому лицу
__________________________________________________________________
Паспорт выдан: ___________________________________________________
                   (по месту жительства, по месту пребывания)
 
Запросы  о  подтверждении  выдачи  данного  паспорта  или о других
сведениях ________________________________________________________
                        (если поступили, указать,
__________________________________________________________________
         когда, о чем и из какого подразделения, исх. N)
 
Приложение: копия заявления по форме N 1П.
 
Руководитель подразделения _______________________________________
                                (наименование подразделения)
              ____________________________________________________
                   (звание (при наличии), фамилия и подпись)
 
 
 

Приложение N 28
к Административному регламенту
Федеральной миграционной службы
по предоставлению государственной
услуги по выдаче и замене
паспорта гражданина
Российской Федерации,
удостоверяющего личность
гражданина Российской Федерации
на территории Российской Федерации

                                           (рекомендуемый образец)
 
                                             Утверждаю
                                  ________________________________
                                  (должность, звание (при наличии)
                                  ________________________________
                                     руководителя подразделения,
                                  ________________________________
                                      утвердившего заключение)
                                  ________________________________
                                        (фамилия, инициалы)
 
                                           "__" __________ 20__ г.
 
                            ЗАКЛЮЧЕНИЕ
             ПО ПРОВЕРКЕ ЗАЯВЛЕНИЯ ГР. _______________
                        ОБ УТРАТЕ ПАСПОРТА
 
Я, ______________________________________________________________,
         (должность, звание, фамилия, инициалы сотрудника,
                       проводившего проверку)
рассмотрев материал проверки заявления гр. ______________________,
                                                  (Ф.И.О.)
проживающего по месту жительства (пребывания) по адресу: _________
_________________________________________________________________,
об утрате паспорта -
 
                            Установил:
 
Гр. ______________________________________________________________
             (Ф.И.О., число, месяц, год, место рождения)
__________________________________________________________________
"__" ______ 20__ г. ____________________________ документирован(а)
                    (наименование подразделения)
паспортом серии  _________ N _________________ по месту жительства
(по  месту  пребывания),  который  им  был  утрачен  при следующих
обстоятельствах __________________________________________________
__________________________________________________________________
        (кратко излагаются обстоятельства утраты паспорта)
__________________________________________________________________
Проведенной   проверкой   тождественность   лица, изображенного на
фотографии  заявителя  и  фотографии,  наклеенной  на заявлении по
форме  N  1П  на  утраченный паспорт, а также принадлежность его к
гражданству Российской Федерации подтверждены.
В паспорте были произведены отметки и записи _____________________
__________________________________________________________________
Личность гр. ________________________________ подтверждается также
                        (Ф.И.О.)
следующими  документами  или  свидетельскими показаниями (в случае
отсутствия ответа по форме N 26П)
__________________________________________________________________
   (перечислить наименование этих документов, с указанием серий,
__________________________________________________________________
   номеров, когда и каким учреждением (органом) выданы, вх. N N
__________________________________________________________________
          ответов на запросы, когда и откуда поступили,
__________________________________________________________________
      свидетельских показаний лиц, подтверждающих личность
__________________________________________________________________
     гражданина (с указанием персональных данных свидетелей),
__________________________________________________________________
             криминалистических и др. исследований)
____________________________, копии которых к материалу приобщены.
 
                                               (оборотная сторона)
 
Учитывая изложенное,
 
                            Полагал бы:
 
Выдать гр. ___________________________ паспорт взамен утраченного.
                    (Ф.И.О.)
 
__________________________________________________________________
  (должность, звание (при наличии), фамилия, инициалы сотрудника,
__________________________________________________________________
                 проводившего проверку, подпись)
 
"__" __________ 20__ г.
 
Выдан паспорт: серия ____ N ____ от "__" _________ 20__ г.
 
 
 

Приложение N 29
к Административному регламенту
Федеральной миграционной службы
по предоставлению государственной
услуги по выдаче и замене
паспорта гражданина
Российской Федерации,
удостоверяющего личность
гражданина Российской Федерации
на территории Российской Федерации

                                           (рекомендуемый образец)
 
                                __________________________________
                                __________________________________
                                __________________________________
                                     (наименование адресата)
 
                              ЗАПРОС
 
В   связи   с   предоставлением   государственной услуги по выдаче
(замене) паспорта гражданина Российской Федерации, удостоверяющего
личность  гражданина Российской Федерации на территории Российской
Федерации, гражданину ____________________________________________
                        (указываются фамилия (при наличии), имя,
                         отчество (при наличии), дата рождения,
                                    место рождения)
__________________________________________________________________
документ, удостоверяющий личность ________________________________
                                (указывается тип документа, серия,
                                        номер, дата выдачи)
__________________________________________________________________
__________________________________________________________________
проживающему по адресу: __________________________________________
                      (указывается район, город, населенный пункт,
                         улица, дом, корпус, строение, квартира)
прошу предоставить информацию в соответствии с пунктом _______ <1>
Административного   регламента   Федеральной   миграционной службы
государственной  услуги  по  выдаче  и замене паспортов гражданина
Российской    Федерации,    удостоверяющих    личность  гражданина
Российской   Федерации   на   территории   Российской   Федерации,
утвержденного приказом ФМС России от 30 ноября 2012 г. N 391.
Ответ на запрос прошу направить __________________________________
                               (указывается контактная информация)
__________________________________________________________________
__________________________________________________________________
 
Руководитель _____________________________________________________
                (Ф.И.О. руководителя/заместителя руководителя
                      территориального органа ФМС России)
 
                                            ______________________
                                                   Подпись
 
                                            М.П. <2>
 
Ф.И.О. исполнителя
телефон
__________________________________
<1> Указывается пункт Административного регламента, в соответствии
с которым направляется запрос.
<2> Проставляется печать территориального органа ФМС России.
 
 
 

Приложение N 30
к Административному регламенту
Федеральной миграционной службы
по предоставлению государственной
услуги по выдаче и замене
паспорта гражданина
Российской Федерации,
удостоверяющего личность
гражданина Российской Федерации
на территории Российской Федерации

ТЕЛЕФОННЫХ НОМЕРАХ, ПОЧТОВЫХ АДРЕСАХ И АДРЕСАХ ЭЛЕКТРОННОЙ ПОЧТЫ
СВЕДЕНИЯ ОБ ОФИЦИАЛЬНЫХ САЙТАХ ТЕРРИТОРИАЛЬНЫХ ОРГАНОВ, ИХ
ТЕЛЕФОННЫХ НОМЕРАХ, ПОЧТОВЫХ АДРЕСАХ И АДРЕСАХ ЭЛЕКТРОННОЙ ПОЧТЫ

N п/п Наименование органа Адрес Телефон справочной службы Адрес электронной почты, официального сайта
1 УФМС России по г. Москве 115035, г. Москва, ул. Б. Ордынка, д. 16, стр. 4 8(495) 230-72-24 www.fmsmoscow.ru
8(495) 230-72-64
2 ОФМС России по Республике Адыгея 385006, г. Майкоп, ул. Калинина, д. 210В 8(8772) 52-31-34 www.ofmsra.ucoz.ru
pdm_ra@rambler.ru
3 ОФМС России по Республике Алтай 649002, г. Горно-Алтайск, пр-т Коммунистический, д. 109 8(38822) 6-20-12 http://fms-ra.ru
8(38822) 6-15-46 pdmra@mail.gorny.ru
4 УФМС России по Республике Башкортостан 450077, г. Уфа, ул. Пушкина, д. 63 8(347) 250-13-68 http://www.fmsrb.ru
8(347) 250-13-90 ufmsrb@ufanet.ru
pressa@fmsrb.ru
5 УФМС России по Республике Бурятия 670009, г. Улан-Удэ, пос. Матросова, ул. Николая Нищенко, д. 19 8(3012) 55-92-53 http://www.ufmsrb.ru
info@ufmssrb.ru
6 УФМС России по Республике Дагестан 367015, г. Махачкала, ул. Ирчи Казака, д. 2А 8(8722) 62-19-55 http://www.fmsrd.ru
ufmsdag@fmsrd.ru
7 ОФМС России по Республике Ингушетия 386101, г. Назрань, пер. Ингушский, д. 2 8(8732) 22-13-45 udmmvd@mail.ru
http://www.ofmsing.ru
8 УФМС России по Кабардино-Балкарской Республике 360004, г. Нальчик, ул. Ногнова, д. 64А 8(8662) 77-75-36 http://www.ufmskbr.ru
ufms_kbr@mail.ru
9 ОФМС России по Республике Калмыкия 358009, г. Элиста, 3 микрор-н, д. 23 8(84722) 3-67-73 http://www.fms08.ru
info@fms08.ru
10 ОФМС России по Карачаево-Черкесской Республике 369000, г. Черкесск, ул. Пушкинская, д. 83 8(8782) 29-27-85 http://ofms.kchr09.ru
ofms_kchr@mail.ru
11 УФМС России по Республике Карелия 185005, г. Петрозаводск, пр. Александра Невского, д. 17 8(8142) 79-66-18 http://ufms.karelia.ru
8(8142) 59-95-00 migrazia@onego.ru
12 УФМС России по Республике Коми 167983, г. Сыктывкар, ул. Советская, д. 63А 8(8212) 20-27-06 http://www.fms.rkomi.ru
8-800-100-15-60 fms-komi@mail.ru
13 УФМС России по Республике Марий Эл 424000, г. Йошкар-Ола, ул. Волкова, д. 103А 8(8362) 68-02-13 http://fms.gov12.ru
ufmsrme@yandex.ru
14 УФМС России по Республике Мордовия 430003, г. Саранск, пр-т Ленина, д. 30А 8(8342) 47-85-12 www.fmsrm.ru
sarpvs@mail.ru
15 УФМС России по Республике Саха (Якутия) 677005, г. Якутск, ул. Кулаковского, д. 26 8(4112) 35-17-56 http://ufms.ykt.ru
8(4112) 35-18-08 fmsykt@mail.ru
8(4112) 35-17-72
8(4112) 43-36-48
16 УФМС России по Республике Северная Осетия - Алания 362040, г. Владикавказ, ул. Тхапсаева, д. 4 8(8672) 54-73-57 http://www.ufmsosetia.ru
8(8672) 54-94-82 ufms@ufmsosetia.ru
8(8672) 54-14-26
8(8672) 40-36-13
17 УФМС России по Республике Татарстан 420012, г. Казань, ул. Чехова, д. 8/2 8(843) 231-12-12 ufms@tatar.ru
8(843) 231-12-52 http://www.ufms.tatarstan.ru
18 ОФМС России по Республике Тыва 667005, г. Кызыл, ул. Ленина, д. 64 8(39422) 2-32-90 http://ofmstuva.ru
8(39422) 3-24-87 ofms@tuva.ru
19 УФМС России по Удмуртской Республике 426033, г. Ижевск, ул. Песочная, д. 3, корп. 23 8(3412) 41-18-01 http://www.fms-udm.ru
mail@fms-udm.ru
20 УФМС России по Республике Хакасия 655017, г. Абакан, ул. Ленина, д. 70А 8(39022) 2-37-02 http://www.fms19.ru
8(39022) 2-76-72 mail@fms19.ru
common@fms19.ru
21 УФМС России по Чеченской Республике 364060, г. Грозный, ул. Тухачевского, д. 11А 8(8712) 33-21-29 http://ufmschr.ru
ufms-95@mail.ru
22 УФМС России по Чувашской Республике 428000, г. Чебоксары, ул. К. Маркса, д. 44 8(8352) 62-08-15 www.fmsch.cap.ru
8(8352) 62-90-66 fms_21@mail.ru
8(8352) 62-53-30
23 УФМС России по Алтайскому краю 656056, г. Барнаул, Комсомольский пр-т, д. 13 8(3852) 24-97-53 http://www.fms-altay.ru
updmak@rambler.ru
24 УФМС России по Забайкальскому краю 672000, г. Чита, ул. Ингодинская, д. 72 8(3022) 35-32-01 http://ufms.chita.ru
8(3022) 26-79-90 chita@ufms.megalink.ru
25 УФМС России по Камчатскому краю 683024, г. Петропавловск-Камчатский, пр-т 50 лет Октября, д. 23/2 8(4152) 26-55-01 http://www.fmskam.ru
8(4152) 23-10-83 fmskam@mail.ru
26 УФМС России по Краснодарскому краю 350020, г. Краснодар, ул. Красная, д. 176 8(861) 255-85-06 http://www.ufmskrn.ru
ufmskrn@yandex.ru
 
 
В электронном документе нумерация номеров по порядку соответствует официальному источнику.
 
 
28 УФМС России по Пермскому краю 614990, г. Пермь, Комсомольский пр-т, д. 34Б 8(342) 237-78-21 http://www.permufms.ru
8(342) 237-75-50 upvsuvd@permregion.ru
29 УФМС России по Приморскому краю 690002, г. Владивосток, ул. Мельниковская, д. 101 8(4232) 45-19-18 http://www.fmspk.ru
8(4232) 44-65-54 ufmspk@yandex.ru
30 УФМС России по Ставропольскому краю 355035, г. Ставрополь, пр. Кулакова, д. 4а 8(8652) 56-54-52 http://www.ufmssk.ru
8(8652) 56-40-04 ufmssk@ufmssk.ru
31 УФМС России по Хабаровскому краю 680000, г. Хабаровск, ул. Союзная, д. 64 8(4212) 52-09-03 http://www.ufms.khv.ru
8(4212) 56-91-72 migraciya@mail.kht.ru
smi.ufmskhb@mail.ru
32 УФМС России по Амурской области 675002, г. Благовещенск, ул. Чайковского, д. 2 8(4162) 52-42-69 http://www.fmsamur.ru
8(4162) 53-32-45 info@fmsamur.ru
8(4162) 59-90-02
33 УФМС России по Архангельской области 163000, г. Архангельск, ул. Гайдара, д. 55, к. 2 8(8182) 411-740 http://ufmsarh.ru
fms-29@mai.ru
34 УФМС России по Астраханской области 414000, г. Астрахань, ул. Калинина, д. 25 8(8512) 51-57-29 http://www.ufms-astrakhan.ru
8(8512) 51-03-73 ufms_astr@mail.ru
35 УФМС России по Белгородской области 308600, г. Белгород, ул. Князя Трубецкого, д. 32 8(4722) 27-17-85 http://www.ufms31.ru
8(4722) 27-44-27 belfms@mail.ru
36 УФМС России по Брянской области 241050, г. Брянск, Пионерская, д. 26 8(4832) 74-24-57 http://www.ufmsbryansk.ru
ufms-bryansk@ya.ru
37 УФМС России по Владимирской области 600020, г. Владимир, ул. Б. Нижегородская, д. 80Б 8(4922) 32-60-10 http://www.fms33.ru
ufmsvo33@mail.ru
38 УФМС России по Волгоградской области 400131, г. Волгоград, ул. Рокоссовского, д. 10 8(8442) 33-83-23 http://www.fmsvolg.ru
fmsvolg@ya.ru
39 УФМС России по Вологодской области 160009, г. Вологда, ул. Мальцева, д. 54 8(8172) 76-34-36 http://www.ufms35.ru
8(8172) 76-36-80 ufms35@mail.ru
40 УФМС России по Воронежской области 394030, г. Воронеж, ул. 9 Января, д. 54 8(4732) 277-68-22 http://www.fmsvrn.ru
8(4732) 276-66-98 fms.vrn@mail.ru
41 УФМС России по Ивановской области 153002, г. Иваново, ул. Октябрьская, д. 22А 8(4932) 37-54-86 http://www.ufmsivanovo.ru
8(4932) 30-87-33 ivanovomgr@mail.ru
42 УФМС России по Иркутской области 664003, г. Иркутск, ул. Киевская, д. 1 8(3952) 484-500 http://www.ufms.irkutsk.ru
8(3952) 484-504 post@ufms.irkutsk.ru
43 УФМС России по Калининградской области 236000, г. Калининград, Советский пр-т, д. 13 8(4012) 56-38-04 http://www.fms39.ru
8(4012) 60-22-55 rigfms@mail.ru
8(4012) 56-39-90
44 УФМС России по Калужской области 248002, г. Калуга, ул. Салтыкова-Щедрина, д. 21 8(4842) 50-67-44 http://www.fms40.ru
8(4842) 57-59-37 fms@kaluga.ru
fmsklg@yandex.ru
45 УФМС России по Кемеровской области 650000, г. Кемерово, ул. Островского, д. 13 8(3842) 75-59-59 http://www.ufmsko.ru
8(3842) 36-58-45 fmsko@rambler.ru
8(3842) 75-88-00 info@rambler.ru
46 УФМС России по Кировской области 610000, г. Киров, ул. Ленина, д. 71А 8(8332) 35-58-77 http://www.fms43.ru
8(8332) 38-39-09 smi@fms43.ru
8(8332) 37-50-08
47 УФМС России по Костромской области 156603, г. Кострома, ул. Петра Щербины, д. 4 8(4942) 42-13-11 http://fms-k.ru
8(4942) 35-15-71 mail@fms-k.ru
8(4942) 55-27-81
8(4942) 45-02-41
8(4942) 42-23-72
48 УФМС России по Курганской области 640026, г. Курган, ул. Советская, д. 128 8(352-2) 49-45-37 http://fms45.ru
fms@acmetelecom.ru
49 УФМС России по Курской области 305016, г. Курск, ул. Чехова, д. 12А 8(4712) 70-06-61 http://www.fms.kursk.ru
8(4712) 54-77-36 umfapk@mail.ru
8(4712) 52-84-46 ufmsodir@mail.ru
50 УФМС России по Липецкой области 398043, г. Липецк, пр. Осенний, д. 4 8(4742) 35-84-89 http://ufms48.ru
8(4742) 35-84-94 ufms@lipetsk.ru
51 ОФМС России по Магаданской области 685000, г. Магадан, ул. Пролетарская, д. 39, корп. 2 8(4132) 696-312 http://www.fms-magadan.ru
8(4132) 609-200 fms_magadan@maglan.ru
52 УФМС России по Московской области 140053, Московская обл., Люберецкий район, г. Котельники, Новорязанское шоссе, д. 4 8(495) 559-80-22 http://www.fmsmo.ru
MolodievskyOA@fmsmo.ru
pressfmsmo@yandex.ru
oapkfmsmo@mail.ru
53 УФМС России по Мурманской области 183027, г. Мурманск, ул. Куйбышева, д. 12 8(8152) 25-00-09 http://ufms.govmurman.ru
8(8152) 25-78-88 udm@polarnet.ru
54 УФМС России по Нижегородской области 603094, г. Нижний Новгород, Юбилейный бульвар, д. 32 8(831) 296-60-01 http://fmsnnov.ru/
8(831) 296-60-02 post@ufms.nnov.ru
8(831) 299-91-91
55 УФМС России по Новгородской области 173016, г. Великий Новгород, ул. Менделеева, д. 4А 8(8162) 97-12-50 http://www.novufms.ru
8(8162) 97-12-81 ufms_no@mail.ru
56 УФМС России по Новосибирской области 630015, г. Новосибирск, ул. Проспект Дзержинского, 12/2 8(383) 278-06-06 http://www.fmsnso.ru
8(383) 232-62-05 mail@fms-nso.ru
8(383) 232-62-13
8(383) 232-62-14
8(383) 279-02-35
57 УФМС России по Омской области 644009, г. Омск, ул. Лермонтова, д. 179А 8(3812) 36-96-30 http://www.ufms.omsk.ru
udm_omsk@mail.ru
58 УФМС России по Орловской области 302025, г. Орел, Московское шоссе, д. 120 8(4862) 73-81-64 http://www.fmsorel.ru
8(4862) 75-70-07 ufms_orel@mail.ru
8(4862) 75-70-00
59 УФМС России по Оренбургской области 460000, г. Оренбург, пер. Матросский, д. 19 8(3532) 34-22-06 http://www.ufmsoren.ru
8(3532) 77-12-59 oren-fms@yandex.ru
8(3532) 34-22-00
60 УФМС России по Пензенской области 440018, г. Пенза, ул. Суворова, д. 219 8(8412) 20-23-70 http://www.fmspenza.ru
8(8412) 48-00-60 secr@fmspenza.ru
8(8412) 48-03-97 priemnaya@fmspenza.ru
8(8412) 20-24-89
8(8412) 20-24-95
61 УФМС России по Псковской области 180007, г. Псков, ул. Петровская, д. 51 8(8122) 69-84-44 http://www.ufms.pskov.ru
8(8122) 69-84-15 inform@ufms.psko.ru
62 УФМС России по Ростовской области 344082, г. Ростов-на-Дону, ул. Обороны, д. 8 8(863) 249-15-07 http://www.fms-rostov.ru
8(863) 249-15-47 info@fms-rostov.ru
63 УФМС России по Рязанской области 390000, г. Рязань, ул. Ленина, д. 49 8(4912) 28-08-23 http://www.ufms-rzn.ru
ufms.rzn@mail.ru
64 УФМС России по Самарской области 443010, г. Самара, ул. Фрунзе, д. 112 8(846) 333-43-01 http://www.ufms63.ru
ufms63@samtel.ru
65 УФМС России по Санкт-Петербургу и Ленинградской области 191028, г. Санкт-Петербург, ул. Кирочная, д. 4 8(812) 579-47-92 http://www.ufms.spb.ru
8(812) 273-22-46 ufmsspblo@fms.peter.uvd.gov.spb.ru
66 УФМС России по Саратовской области 410012, г. Саратов, пр. 50 лет Октября, д. 108У 8(8452) 39-17-00 http://www.ufms-saratov.ru
8(8452) 39-17-77 info@ufms-saratov.ru
ufmssar@mail.ru
67 УФМС России по Сахалинской области 693001, г. Южно-Сахалинск, пр-т Мира, д. 56/6 8(4242) 78-05-23 http://www.sakhfms.ru
mail@sakhfms.ru
68 УФМС России по Свердловской области 620028, г. Екатеринбург, ул. Крылова, д. 2 8(343) 216-26-00 www.ufms-ural.ru
Urfo1@yandex.ru
69 УФМС России по Смоленской области 214004, г. Смоленск, ул. Багратиона, д. 13А 8(4812) 35-39-27 http://www.ufms67.ru
ufms67@gmail.com
70 УФМС России по Тамбовской области 392018, г. Тамбов, ул. Маяковского, д. 3 8(4752) 56-23-68 http://fms.tambov.gov.ru
8(4752) 56-01-18 tamufms@rambler.ru
8(4752) 53-03-01
71 УФМС России по Тверской области 170100, г. Тверь, ул. Вагжанова, д. 13 8(4822) 32-28-83 http://www.tver-ufms.ru
8(4822) 52-00-44 updmtver@tvcom.ru
72 УФМС России по Томской области 634009, г. Томск, пр. Ленина, д. 122 8(3822) 51-73-25 http://www.ufms.tomsk.gov.ru
pvsuvd@tomsk.gov.ru
73 УФМС России по Тульской области 300045, г. Тула, ул. Фридриха Энгельса, д. 137 8(4872) 21-14-14 http://www.fms-tula.ru
info@fms-tula.ru
74 УФМС России по Тюменской области 625000, г. Тюмень, ул. Республики, д. 55 8(3452) 50-04-37 http://www.ufms72.ru
ufmstyumen@mail.ru
75 УФМС России по Ульяновской области 432049, г. Ульяновск, ул. Радищева, д. 39 8(8422) 39-90-03 http://www.ufms.region73.ru
ufms73@mail.ru
76 УФМС России по Челябинской области 454000, г. Челябинск, ул. Елькина, д. 36 8(351) 239-10-15 http://www.fmschel.ru
8(800) 200-12-55 qfms@fmschel.su
77 УФМС России по Ярославской области 150000, г. Ярославль, ул. Собинова, д. 48 8(4852) 73-03-58 http://www.ufmsyar.ru
8(4852) 72-95-11 ufmsyo@mail.ru
78 ОФМС России по Еврейской автономной области 679015, г. Биробиджан, ул. Широкая, д. 6А 8(42622) 4-55-83 http://www.fmseao.ru
8(42622) 6-29-05 fms_eao@fmseao.ru
79 ОФМС России по Ненецкому автономному округу 166000, Архангельская обл., Ненецкий АО, г. Нарьян-Мар, ул. Ненецкая, д. 20 8(81853) 4-57-10 http://fms-nao.ru
8(81853) 4-86-74 deral1178@mail.ru
80 УФМС России по Ханты-Мансийскому автономному округу - Югре 628012, Тюменская обл., г. Ханты-Мансийск, ул. Чехова, д. 12А 8(3467) 39-83-22 http://www.ufms86.ru
8(3467) 39-81-36 ufms86@mail.ru
81 ОФМС России по Чукотскому автономному округу 698000, г. Анадырь, ул. Энергетиков, д. 7 8(42722) 2-40-09 http://fms.chukotka.ru
8(42722) 2-44-16 passport@anadyr.ru
82 УФМС России по Ямало-Ненецкому автономному округу 629008, Тюменская обл., г. Салехард, ул. Зои Космодемьянской, д. 35 8(34922) 3-59-52 http://ufms-yanao.ru
8(34922) 3-55-55 ufmsyanao@yandex.ru

Приложение N 31
к Административному регламенту
Федеральной миграционной службы
по предоставлению государственной
услуги по выдаче и замене
паспорта гражданина
Российской Федерации,
удостоверяющего личность
гражданина Российской Федерации
на территории Российской Федерации

АЛЬБОМ БЛОК-СХЕМ

Выдача паспорта

Прием документов для получения государственной услуги

Формирование и направление межведомственного запроса

Рассмотрение заявления и принятие решения

Продолжение рассмотрение заявления и принятия решения

Оформление паспорта

Выдача паспорта

Предоставление государственной услуги в электронной форме

Рисунок (не приводится)