Приказ ФМС РФ от 22.03.2013 N 81

"Об утверждении Административного регламента по предоставлению Федеральной миграционной службой государственной услуги по проведению добровольной государственной дактилоскопической регистрации граждан Российской Федерации"
Редакция от 22.03.2013 — Документ утратил силу, см. «Приказ МВД РФ от 27.04.2017 N 232»

Зарегистрировано в Минюсте России 26 июня 2013 г. N 28907


ФЕДЕРАЛЬНАЯ МИГРАЦИОННАЯ СЛУЖБА

ПРИКАЗ
от 22 марта 2013 г. N 81

ОБ УТВЕРЖДЕНИИ АДМИНИСТРАТИВНОГО РЕГЛАМЕНТА ПО ПРЕДОСТАВЛЕНИЮ ФЕДЕРАЛЬНОЙ МИГРАЦИОННОЙ СЛУЖБОЙ ГОСУДАРСТВЕННОЙ УСЛУГИ ПО ПРОВЕДЕНИЮ ДОБРОВОЛЬНОЙ ГОСУДАРСТВЕННОЙ ДАКТИЛОСКОПИЧЕСКОЙ РЕГИСТРАЦИИ ГРАЖДАН РОССИЙСКОЙ ФЕДЕРАЦИИ

В соответствии с Федеральным законом от 27 июля 2010 г. N 210-ФЗ "Об организации предоставления государственных и муниципальных услуг" <1>, постановлением Правительства Российской Федерации от 16 мая 2011 г. N 373 "О разработке и утверждении административных регламентов исполнения государственных функций и административных регламентов предоставления государственных услуг" <2>, постановлением Правительства Российской Федерации от 13 июля 2012 г. N 711 "О вопросах Федеральной миграционной службы" <3> и Федеральным законом от 25 июля 1998 г. N 128-ФЗ "О государственной дактилоскопической регистрации в Российской Федерации" <4> приказываю:

<1> Собрание законодательства Российской Федерации, 2010, N 31, ст. 4179; 2011, N 15, ст. 2038; N 27, ст. 3873, ст. 3880; N 29, ст. 4291; N 30, ст. 4587; N 49, ст. 7061; 2012, N 31, ст. 4322.

<2> Собрание законодательства Российской Федерации, 2011, N 22, ст. 3169; N 35, ст. 5092; 2012, N 28, ст. 3908; N 36, ст. 4903; N 50, ст. 7070.

<3> Собрание законодательства Российской Федерации, 2012, N 30, ст. 4276.

<4> Собрание законодательства Российской Федерации, 1998, N 31, ст. 3806; 2001, N 11, ст. 1002; 2002, N 30, ст. 3032, ст. 3033; 2003, N 27, ст. 2700; 2004, N 18, ст. 1687; N 27, ст. 2711; 2006, N 31, ст. 3420; 2007, N 24, ст. 2832; 2008, N 19, ст. 2094; N 52, ст. 6227, ст. 6235; 2009, N 1, ст. 30; 2010, N 52, ст. 7001; 2011, N 1, ст. 16; N 27, ст. 3867.

Утвердить прилагаемый Административный регламент по предоставлению Федеральной миграционной службой <1> государственной услуги по проведению добровольной государственной дактилоскопической регистрации граждан Российской Федерации.

<1> Далее - "ФМС России".

Руководитель
К.О.РОМОДАНОВСКИЙ

Приложение
к приказу ФМС России
от 22.03.2013 N 81

АДМИНИСТРАТИВНЫЙ РЕГЛАМЕНТ
ПО ПРЕДОСТАВЛЕНИЮ ФЕДЕРАЛЬНОЙ МИГРАЦИОННОЙ СЛУЖБОЙ ГОСУДАРСТВЕННОЙ УСЛУГИ ПО ПРОВЕДЕНИЮ ДОБРОВОЛЬНОЙ ГОСУДАРСТВЕННОЙ ДАКТИЛОСКОПИЧЕСКОЙ РЕГИСТРАЦИИ ГРАЖДАН РОССИЙСКОЙ ФЕДЕРАЦИИ

I. Общие положения

Предмет регулирования регламента

1. Административный регламент по предоставлению Федеральной миграционной службой государственной услуги по проведению добровольной государственной дактилоскопической регистрации граждан Российской Федерации <1> определяет сроки и последовательность административных процедур (действий) Федеральной миграционной службы <2>, территориальных органов ФМС России и их структурных подразделений, а также порядок взаимодействия ФМС России, территориальных органов и их структурных подразделений с федеральными органами исполнительной власти при осуществлении полномочий по проведению добровольной государственной дактилоскопической регистрации граждан Российской Федерации <3>.

<1> Далее - "Административный регламент".

<2> Далее - "ФМС России".

<3> Далее - "добровольная дактилоскопическая регистрация".

2. В соответствии с Федеральным законом от 25 июля 1998 г. N 128-ФЗ "О государственной дактилоскопической регистрации в Российской Федерации" <1> территориальные органы ФМС России и их структурные подразделения проводят добровольную дактилоскопическую регистрацию граждан Российской Федерации, в процессе которой осуществляют получение, учет, хранение, выдачу дактилоскопической информации, направление дактилоскопической информации для постановки на учет в информационные центры территориальных органов Министерства внутренних дел Российской Федерации на региональном уровне <2>, и в ФМС России.

<1> Собрание законодательства Российской Федерации, 1998, N 31, ст. 3806; 2001, N 11, ст. 1002; 2002, N 30, ст. 3032, 3033; 2003, N 27, ст. 2700; 2004, N 18, ст. 1687; N 27, ст. 2711; 2006, N 31, ст. 3420; 2007, N 24, ст. 2832; 2008, N 19, ст. 2094; N 52, ст. 6227, ст. 6235; 2009, N 1, ст. 30; 2011, N 1, ст. 16; N 27, ст. 3867.

<2> Далее - "ИЦ".

Круг заявителей

3. Заявителями являются граждане Российской Федерации, достигшие 18-летнего возраста <1>.

<1> Далее - "заявители".

Добровольная дактилоскопическая регистрация граждан Российской Федерации, признанных в установленном законодательством Российской Федерации порядке недееспособными или ограниченных судом в дееспособности, малолетних и несовершеннолетних проводится по письменному заявлению и в присутствии соответственно их родителей (усыновителей) или опекунов, попечителей <1>.

<1> Далее - "законный представитель".

Требования к порядку информирования о предоставлении государственной услуги

5. Информация о порядке и сроках предоставления государственной услуги по проведению добровольной государственной дактилоскопической регистрации граждан Российской Федерации размещается:

В электронном документе нумерация пунктов соответствует официальному источнику.

в федеральной государственной информационной системе "Единый портал государственных и муниципальных услуг (функций)" <1> (www.gosuslugi.ru), на официальном сайте ФМС России (www.fms.gov.ru), на официальных сайтах территориальных органов ФМС России и их структурных подразделений, а также на информационных стендах территориальных органов ФМС России, их структурных подразделений;

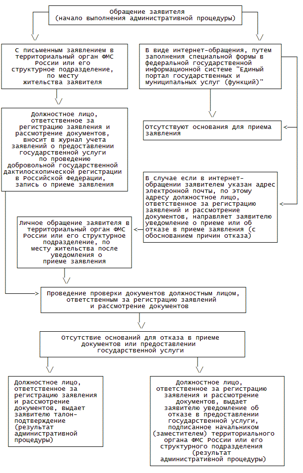
в средствах массовой информации.

<1> Далее - "Единый портал".

6. На информационных стендах в помещениях территориальных органов ФМС России, их структурных подразделений, официальном сайте ФМС России и официальных сайтах территориальных органов ФМС России также размещаются:

сведения о местонахождении, контактных телефонах (телефонах для справок), почтовых адресах, адресах официального сайта ФМС России и официальных сайтов территориальных органов ФМС России (приложение N 1 к Административному регламенту);

извлечения из законодательных и иных нормативных правовых актов Российской Федерации, содержащих нормы, регулирующие деятельность ФМС России по предоставлению государственной услуги;

текст Административного регламента с приложениями;

формы заявлений о проведении добровольной государственной дактилоскопической регистрации и о внесении изменений в установочные данные гражданина Российской Федерации, прошедшего добровольную государственную дактилоскопическую информацию (приложения N N 2, 3 к Административному регламенту);

блок-схемы: исполнение административных процедур при осуществлении добровольной государственной дактилоскопической регистрации граждан Российской Федерации, административной процедуры по внесению изменений в установочные данные гражданина Российской Федерации, прошедшего добровольную государственную дактилоскопическую регистрацию, и административной процедуры по приему и регистрации заявления, рассмотрения документов, необходимых для предоставления государственной услуги, на приеме граждан (приложение N 4 к Административному регламенту);

перечень документов, необходимых для предоставления государственной услуги по проведению добровольной государственной дактилоскопической регистрации граждан Российской Федерации;

порядок получения консультаций.

7. Консультации предоставляются сотрудником территориального органа ФМС России или его структурного подразделения, ответственным за предоставление государственной услуги, уполномоченным осуществлять прием заявлений, их регистрацию и проверку соответствия.

Информирование о ходе предоставления государственной услуги проводится уполномоченным сотрудником при личном обращении гражданина Российской Федерации, посредством телефонной связи, при получении письменного обращения - в письменной форме, при наличии технической возможности в электронной форме.

При проведении консультации уполномоченный сотрудник в обязательном порядке уведомляет заявителя, его законного представителя, что дактилоскопическая информация, полученная в результате проведения добровольной государственной дактилоскопической регистрации, уничтожается органами внутренних дел Российской Федерации только на основании письменного заявления.

Продолжительность консультации по телефону не должна превышать 10 минут. При необходимости производится запись на личный прием.

8. Прием заявителей, обратившихся в территориальный орган ФМС России или его структурное подразделение, по вопросу предоставления государственной услуги, осуществляется должностным лицом, ответственным за регистрацию заявлений и рассмотрение документов, в соответствии с графиком работы государственных гражданских служащих ФМС России и сотрудников органов внутренних дел Российской Федерации прикомандированных к ФМС России <1>.

<1> Далее - "сотрудники".

В случае, если подготовка ответа требует продолжительного времени, заявителю рекомендуется направить письменное обращение или предлагается другое время для индивидуальной консультации в соответствии с графиком приема граждан.

9. Прием заявителей сотрудниками территориальных органов ФМС России и их структурных подразделений, осуществляющих предоставление государственной услуги, проводится в соответствии с графиком работы сотрудников:

Дни недели Часы приема
Понедельник нет приема
Вторник 9.00 - 18.00
Среда 9.00 - 18.00
Четверг 9.00 - 18.00
Пятница 9.00 - 16.00
Суббота 9.00 - 13.00
Воскресенье Выходной день

Время перерыва для отдыха и питания сотрудников территориальных органов ФМС России и их структурных подразделений устанавливается с 13.00 до 13.45, в субботу прием заявителей сотрудниками территориальных органов ФМС России и их структурных подразделений, осуществляющих предоставление государственной услуги, проводится без перерыва для отдыха и питания.

В один из дней недели прием заявителей не проводится в целях организации работы с принятыми к рассмотрению заявлениями.

График работы по приему заявителей может изменяться с учетом интересов заявителей, климатических условий региона, но при этом количество часов приема и рабочих дней должно соответствовать количеству часов и дней, указанному в графике.

Часы работы сотрудников, участвующих в предоставлении государственной услуги, устанавливаются согласно правилам внутреннего распорядка территориального органа ФМС России или его структурного подразделения.

II. Стандарт предоставления государственной услуги

Наименование государственной услуги

10. Государственная услуга по проведению добровольной государственной дактилоскопической регистрации граждан Российской Федерации <1>.

<1> Далее - "государственная услуга".

Наименование федерального органа исполнительной власти, предоставляющего государственную услугу

11. Государственную услугу предоставляет ФМС России.

Непосредственное предоставление государственной услуги осуществляется сотрудниками территориальных органов ФМС России и их структурных подразделений.

Сотрудниками, участвующими в предоставлении государственной услуги по проведению добровольной дактилоскопической регистрации граждан Российской Федерации, являются начальники (руководители) территориальных органов ФМС России, заместители руководителей территориальных органов ФМС России, начальники (руководители), заместители руководителей структурных подразделений территориальных органов ФМС России, сотрудники, уполномоченные на проведение добровольной дактилоскопической регистрации.

Результат предоставления государственной услуги

12. Результатом предоставления государственной услуги является получение заявителем:

справки о прохождении добровольной дактилоскопической регистрации, выданной заявителю по его просьбе (приложение N 5 к Административному регламенту);

заверенной копии дактилоскопической карты;

уведомления о внесении изменений в установочные данные гражданина Российской Федерации, прошедшего добровольную государственную дактилоскопическую регистрацию (приложение N 6 к Административному регламенту);

уведомления об отказе в проведении добровольной государственной дактилоскопической регистрации (приложение N 7 к Административному регламенту).

Срок предоставления государственной услуги

13. Срок предоставления государственной услуги составляет:

при получении дактилоскопической информации гражданина и выдаче заявителю справки о прохождении добровольной государственной дактилоскопической регистрации и заверенной копии дактилоскопической карты - не более одного часа с момента принятия решения о возможности предоставления государственной услуги;

при внесении изменений в установочные данные гражданина, прошедшего добровольную государственную дактилоскопическую регистрацию, и уведомлении об этом заявителя - не более 30 дней со дня принятия решения о возможности предоставления государственной услуги.

14. В случае невозможности проведения добровольной дактилоскопической регистрации в день обращения, по согласованию с заявителем, начальником (руководителем) (заместителем руководителя) структурного подразделения территориального органа ФМС России определяется другое время в период, не превышающий семи рабочих дней с момента первичного обращения.

Нормативные правовые акты, регулирующие отношения, возникающие в связи с предоставлением государственной услуги

15. Отношения, возникающие в связи с предоставлением государственной услуги, регулируются следующими нормативными правовыми актами:

Конституцией Российской Федерации <1>;

<1> Собрание законодательства Российской Федерации, 2009, N 1, ст. 1, 2; N 4, ст. 445.

Семейным кодексом Российской Федерации <1>;

<1> Собрание законодательства Российской Федерации, 1996, N 1, ст. 16; 1997, N 46, ст. 5243; 1998, N 26, ст. 3014; 2000, N 2, ст. 153; 2004, N 35, ст. 3607; 2005, N 1, ст. 11; 2006, N 23, ст. 2378; N 52, ст. 5497; 2007, N 1, ст. 21; N 30, ст. 3808; 2008, N 17, ст. 1756; N 27, ст. 3124; 2010, N 52, ст. 7001; 2011, N 19, ст. 2715; N 49, ст. 7029, 7041; 2012, N 47, ст. 6394.

Законом Российской Федерации от 27 апреля 1993 г. N 4866-1 "Об обжаловании в суд действий и решений, нарушающих права и свободы граждан" <1>;

<1> Ведомости Совета народных депутатов и Верховного Совета Российской Федерации, 1993, N 19, ст. 685; Собрание законодательства Российской Федерации, 1995, N 51, ст. 4970; 2009, N 7, ст. 772.

Федеральным законом от 25 июля 1998 г. N 128-ФЗ "О государственной дактилоскопической регистрации в Российской Федерации" <1>;

<1> Собрание законодательства Российской Федерации, 1998, N 31, ст. 3806; 2001, N 11, ст. 1002; 2002, N 30, ст. 3032, 3033; 2003, N 27, ст. 2700; 2004, N 18, ст. 1687; N 27, ст. 2711; 2006, N 31, ст. 3420; 2007, N 24, ст. 2832; 2008, N 19, ст. 2094; N 52, ст. 6227, 6235; 2009, N 1, ст. 30; 2011, N 1, ст. 16; N 27, ст. 3867.

Федеральным законом от 27 июля 2006 г. N 149-ФЗ "Об информации, информационных технологиях и о защите информации" <1>;

<1> Собрание законодательства Российской Федерации, 2006, N 31, ст. 3448; 2010, N 31, ст. 4196; 2011, N 15, ст. 2038; 2012, N 31, 4328.

Федеральным законом от 27 июля 2006 г. N 152-ФЗ "О персональных данных" <1>;

<1> Собрание законодательства Российской Федерации, 2006, N 31, ст. 3451; 2009, N 48, ст. 5716; N 52, ст. 6439; 2010, N 27, ст. 3407; N 31, ст. 4173, ст. 4196; N 49, ст. 6409; N 52, ст. 6974; 2011, N 23, ст. 3263; N 31, ст. 4701.

Федеральным законом от 24 апреля 2008 г. N 48-ФЗ "Об опеке и попечительстве" <1>;

<1> Собрание законодательства Российской Федерации, 2008, N 17, ст. 1755; 2009, N 29, ст. 3615; 2011, N 27, ст. 3880.

Федеральным законом от 27 июля 2010 г. N 210-ФЗ "Об организации предоставления государственных и муниципальных услуг" <1>;

<1> Собрание законодательства Российской Федерации, 2010, N 31, ст. 4179; 2011, N 15, ст. 2038; N 27, ст. 3880; N 29, ст. 4291; N 30, ст. 4587; N 49, ст. 7061; 2012, N 31, ст. 4322.

Федеральным законом от 6 апреля 2011 г. N 63-ФЗ "Об электронной подписи" <1>;

<1> Собрание законодательства Российской Федерации, 2011, N 15, ст. 2036; 2011, N 27, ст. 3880; 2012, N 29, ст. 3988.

постановлением Правительства Российской Федерации от 13 июля 2012 г. N 711 "О вопросах Федеральной миграционной службы" <1>;

<1> Собрание законодательства Российской Федерации, 2012, N 30, ст. 4276.

постановлением Правительства Российской Федерации от 16 мая 2011 г. N 373 "О разработке и утверждении административных регламентов исполнения государственных функций и административных регламентов предоставления государственных услуг" <1>;

<1> Собрание законодательства Российской Федерации, 2011, N 22, ст. 3169; N 35, ст. 5092; 2012, N 28, ст. 3908; N 36, ст. 4903; N 50, ст. 7070; N 52, ст. 7507.

постановлением Правительства Российской Федерации от 25 декабря 1998 г. N 1543 "Об утверждении Положения о направлении материальных носителей, содержащих дактилоскопическую информацию, в органы внутренних дел" <1>;

<1> Собрание законодательства Российской Федерации, 1999, N 1, ст. 193; 2006, N 3, ст. 297; 2008, N 18, ст. 2056; N 48, ст. 5604; 2010, N 30, ст. 4093; 2011, N 51, ст. 7526.

постановлением Правительства Российской Федерации от 6 июля 2008 г. N 512 "Об утверждении требований к материальным носителям биометрических персональных данных и технологиям хранения таких данных вне информационных систем персональных данных" <1>;

<1> Собрание законодательства Российской Федерации, 2008, N 28, ст. 3384.

постановлением Правительства Российской Федерации от 25 июня 2012 г. N 634 "О видах электронной подписи, использование которых допускается при обращении за получением государственных и муниципальных услуг" <1>;

<1> Собрание законодательства Российской Федерации, 2012, N 27, ст. 3744.

постановлением Правительства Российской Федерации от 25 августа 2012 г. N 852 "Об утверждении правил использования усиленной квалифицированной электронной подписи при обращении за получением государственных и муниципальных услуг и о внесении изменения в правила разработки и утверждения административных регламентов предоставления государственных услуг" <1>;

<1> Собрание законодательства Российской Федерации, 2012, N 36, ст. 4903.

постановлением Правительства Российской Федерации от 16 августа 2012 г. N 840 "О порядке подачи и рассмотрения жалоб на решения и действия (бездействие) федеральных органов исполнительной власти и их должностных лиц, федеральных государственных служащих, должностных лиц государственных внебюджетных фондов Российской Федерации" <1>;

<1> Собрание законодательства Российской Федерации, 2012, N 35, ст. 4829.

приказом МВД России, МЧС России, Министра обороны Российской Федерации, Минфина России, Минюста России, Минтранса России, СВР России, ФТС России, ФСБ России, ФСО России, ФСКН России, ФМС России от 27 сентября 2010 г. N 688/472/1214/110н/235/205/36/1785/456/468/402/299 "Об утверждении Положения о порядке формирования и ведения информационного массива, создаваемого в процессе проведения государственной дактилоскопической регистрации" <1>.

<1> Зарегистрирован в Министерстве юстиции Российской Федерации 16 декабря 2010 г., регистрационный N 19211.

Исчерпывающий перечень документов, предоставляемых заявителем, необходимых для предоставления государственной услуги

16. Для предоставления государственной услуги заявителем представляются следующие документы:

16.1. Письменное заявление или заявление в форме электронного документа о предоставлении государственной услуги (приложения N N 2, 3 к Административному регламенту).

16.2. Документ, удостоверяющий личность гражданина Российской Федерации на территории Российской Федерации.

16.3. Свидетельство о рождении - для граждан Российской Федерации, не достигших 14-летнего возраста" <1>.

<1> Указ Президента Российской Федерации от 14 ноября 2002 г. N 1325 "Об утверждении Положения о порядке рассмотрения вопросов гражданства Российской Федерации" (Собрание законодательства Российской Федерации, 2002, N 46, ст. 4571; 2004, N 1, ст. 16; 2006, N 45, ст. 4670; 2007, N 31, ст. 4020; 2008, N 29, ст. 3476; 2009, N 34, ст. 4170; 2011, N 43, ст. 6025).

16.4. Документ, подтверждающий факт усыновления (удочерения), - при подаче заявления усыновителем (удочерителем).

16.5. Документ, подтверждающий факт установления опеки, - при подаче опекуном заявления в отношении лица, находящегося под его опекой.

16.6. Документ, подтверждающий факт установления попечительства, - при подаче попечителем заявления в отношении лица, находящегося под его попечительством.

17. Запрещается требовать от заявителя осуществления действий, в том числе согласований, необходимых для получения государственной услуги и связанных с обращением в иные государственные органы и организации, за исключением услуг, включенных в перечень услуг, которые являются необходимыми и обязательными для предоставления государственных услуг, утвержденный Правительством Российской Федерации.

Исчерпывающий перечень оснований для отказа в приеме документов, необходимых для предоставления государственной услуги

18. Основаниями для отказа в приеме документов, необходимых для предоставления государственной услуги, являются:

18.1. Отсутствие данных в обязательных для заполнения полях.

18.2. Невозможность прочтения текста заявления.

18.3. Наличие сведений о регистрации гражданина Российской Федерации по месту жительства, не входящему в территорию обслуживания территориального органа ФМС России.

18.4. Представление неполного комплекта документов.

19. Основаниями для отказа в приеме заявления в электронной форме являются:

19.1. Наличие грамматических и технических ошибок в персональных данных заявителя.

19.2. Наличие незаполненных реквизитов заявления.

Исчерпывающий перечень оснований для приостановления или отказа в предоставлении государственной услуги

20. Основания для отказа в предоставлении государственной услуги:

20.1. Предоставление недостоверной информации.

20.2. Наличие сведений о том, что заявитель не является совершеннолетним гражданином Российской Федерации.

20.3. Отсутствие дактилоскопической информации и установочных данных гражданина Российской Федерации в информационном массиве добровольной государственной дактилоскопической регистрации граждан Российской Федерации - при рассмотрении заявлений и обращений о внесении изменений в установочные данные лица, прошедшего добровольную государственную дактилоскопическую регистрацию.

21. Основанием для приостановления предоставления государственной услуги является наличие у гражданина Российской Федерации на пальцах рук открытых ран или повреждений кожных покровов.

Проведение дактилоскопирования производится после излечения открытых ран или повреждений кожных покровов гражданина Российской Федерации.

22. В случае невозможности постановки на учет в ФМС России или в ИЦ по территориальности, дактилоскопической информации гражданина Российской Федерации, ранее прошедшего добровольную дактилоскопическую регистрацию, указанному гражданину Российской Федерации в течение трех дней направляется уведомление о необходимости проведения повторной дактилоскопической регистрации с указанием причины.

Перечень услуг, которые являются необходимыми и обязательными для предоставления государственной услуги, в том числе сведения о документе (документах), выдаваемом (выдаваемых) организациями, участвующими в предоставлении государственной услуги

23. Услуг, являющихся необходимыми и обязательными для предоставления государственной услуги, не имеется.

Порядок, размер и основания взимания государственной пошлины или иной платы, взимаемой за предоставление государственной услуги

24. Государственная услуга предоставляется без взимания государственной пошлины или иной платы.

Максимальный срок ожидания заявителем в очереди при подаче заявления о предоставлении государственной услуги и при получении результата предоставленной государственного услуги

25. Максимальный срок ожидания заявителем в очереди при подаче заявления о предоставлении государственной услуги и при получении результата предоставления государственной услуги не должен превышать 15 минут.

Максимальный срок ожидания ответа на заявление, поданное заявителем в виде электронного запроса, не должен превышать один рабочий день.

Срок и порядок регистрации заявления о предоставлении государственной услуги, в том числе поступившего в электронной форме

26. Заявления, поданные лично, а также направленные в форме электронного документа, регистрируются в течение 15 минут с момента их приема или поступления в журнале регистрации заявлений о предоставлении государственной услуги по проведению добровольной государственной дактилоскопической регистрации в Российской Федерации (приложение N 8 к Административному регламенту).

27. При обращении гражданина Российской Федерации в территориальный орган ФМС России или его структурное подразделение с заявлением о предоставлении государственной услуги в форме электронного документа предусматривается использование простой и (или) квалифицированной электронной подписи (согласно пункту 7 Правил использования усиленной квалифицированной электронной подписи при обращении за получением государственных и муниципальных услуг и о внесении изменения в правила разработки и утверждения административных регламентов предоставления государственных услуг, утвержденных постановлением Правительства Российской Федерации от 25 августа 2012 г. N 852).

28. Учетный номер заявления направляется по электронной почте (в случае подачи заявления в форме электронного документа) и при обращении в территориальный орган ФМС России или в его структурное подразделение заявителю выдается талон-подтверждение, содержащий учетный номер заявления (приложение N 9 Административного регламента).

Требования к помещениям, в которых предоставляется государственная услуга, к местам ожидания и приема заявителей, размещению и оформлению визуальной, текстовой и мультимедийной информации о порядке предоставления государственной услуги

29. Прием заявителей по вопросу предоставления государственной услуги, а также предоставление государственной услуги производится в специально отведенных для работы и обслуживания помещениях подразделений территориальных органов ФМС России.

Помещение (кабинет), в котором осуществляется добровольная дактилоскопическая регистрация заявителей, должно иметь площадь не менее 14 квадратных метров, должно быть оснащено централизованными системами водоснабжения и вентиляции, оборудовано средствами охранной и пожарной сигнализации, обеспечено внутренней и городской телефонной связью, каждое рабочее место сотрудника должно быть оборудовано персональным компьютером с возможностью доступа к необходимым информационным базам данных, печатающим и сканирующим устройствами, а также соответствовать комфортным условиям для заявителей и оптимальным условиям работы сотрудников территориальных органов ФМС России.

При организации рабочих мест должна быть предусмотрена возможность свободного входа в помещение и выхода из помещения сотрудников территориальных органов ФМС России.

30. Места ожидания заявителями приема по вопросу предоставления государственной услуги и получения документов о проведении добровольной дактилоскопической регистрации должны соответствовать комфортным условиям для заявителей, оборудуются стульями, кресельными секциями, скамьями (банкетками), столами (стойками) для обеспечения возможности оформления документов и обеспечивать оптимальные условия работы сотрудников территориальных органов ФМС России и их структурных подразделений.

Обеспечивается наличие письменных принадлежностей и форм бланков заявлений (приложения N N 2, 3 к Административному регламенту).

Должны быть созданы условия для обслуживания инвалидов: помещения оборудуются пандусами, расширенными дверными проемами, специальными ограждениями и перилами, обеспечивающими беспрепятственное передвижение и разворот инвалидных колясок, столы для инвалидов должны быть размещены в стороне от входа с учетом беспрепятственного подъезда и поворота инвалидных колясок.

В зданиях предусматривается наличие мест общего пользования (туалетов) и мест, предназначенных для хранения верхней одежды.

Показатели доступности и качества государственной услуги

31. Заявитель имеет право:

получать государственную услугу своевременно и в соответствии со стандартом предоставления государственной услуги;

получать полную, актуальную и достоверную информацию о порядке предоставления государственной услуги, в том числе в электронной форме;

получать государственную услугу в соответствии с законодательством Российской Федерации;

обращаться с жалобой на принятое решение по заявлению или на действия (бездействие) сотрудников территориальных органов ФМС России и их структурных подразделений в связи с рассмотрением заявления.

32. Основные качественные показатели государственной услуги обеспечиваются:

своевременностью и соблюдением сроков административных процедур при предоставлении государственной услуги;

удобством и доступностью получения заявителем информации о порядке предоставления государственной услуги.

33. Основными количественными показателями доступности государственной услуги является:

количество зарегистрированных заявлений;

количество лиц, прошедших добровольную дактилоскопическую регистрацию.

34. Количественными показателями качества предоставления государственной услуги являются:

количество возвращенных дактилоскопических карт из ИЦ по территориальности, в территориальный орган ФМС России, по причине их низкого качества;

срок рассмотрения заявлений о проведении добровольной дактилоскопической регистрации граждан Российской Федерации;

количество лиц, повторно прошедших добровольную дактилоскопическую регистрацию;

количество выданных справок об отказе в предоставлении государственной услуги;

количество жалоб на действия (бездействие) сотрудников территориальных органов ФМС России и их структурных подразделений при оказании государственной услуги.

Иные требования, в том числе учитывающие особенности предоставления государственной услуги в электронной форме

35. Заявление заполняется от руки разборчиво (печатными буквами) шариковой ручкой либо ручкой с чернилами черного, синего цветов или при помощи средств электронно-вычислительной техники, в том числе в форме электронного документа.

36. Предоставление персональных данных, связанных с проведением добровольной государственной дактилоскопической регистрации, осуществляется с согласия субъекта персональных данных на обработку его персональных данных <1>.

<1> Пункт 1 части 1 статьи 6 Федерального закона от 27 июля 2006 г. N 152-ФЗ "О персональных данных".

37. При предоставлении государственной услуги в электронной форме заявителю обеспечивается:

доступность копирования и заполнения заявления о предоставлении государственной услуги с целью его подачи в форме электронного документа;

возможность подачи заявления о предоставлении государственной услуги с использованием сети Интернет, Единого портала;

возможность получения сведений о результате рассмотрения заявления о предоставлении государственной услуги на официальном сайте ФМС России (www.fms.gov.ru), на официальных сайтах территориальных органов ФМС России и их структурных подразделений, на Едином портале (www.gosuslugi.ru).

III. Состав, последовательность и сроки выполнения административных процедур, требования к порядку их выполнения, в том числе особенности выполнения административных процедур в электронной форме

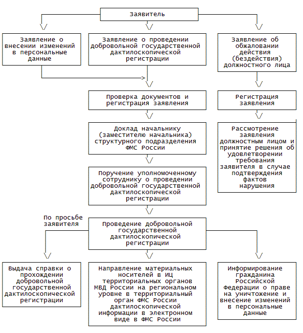
Состав и последовательность административных процедур при предоставлении государственной услуги

38. Предоставление государственной услуги включает в себя следующие административные процедуры:

прием и регистрация заявления, рассмотрение документов, необходимых для предоставления государственной услуги;

получение и передача дактилоскопической информации;

внесение изменений в установочные данные гражданина Российской Федерации, прошедшего добровольную государственную дактилоскопическую регистрацию;

направление дактилоскопической информации в электронном виде по каналам связи в ФМС России и в электронном виде или на материальных носителях в ИЦ по территориальности.

39. Блок-схемы предоставления государственной услуги приведены в приложении N 4 к Административному регламенту.

Прием и регистрация заявления, рассмотрение документов, необходимых для предоставления государственной услуги

40. Основанием для начала предоставления государственной услуги является подача гражданином Российской Федерации (его законным представителем) письменного заявления или заявления в форме электронного документа.

41. Заявители обращаются:

с письменными заявлениями в структурное подразделение территориального органа ФМС России по месту пребывания или месту жительства (приложения N N 2, 3 к Административному регламенту);

с заявлением в форме электронного документа путем заполнения электронной формы заявления на Едином портале.

42. Заявление, поступившее в структурное подразделение территориального органа ФМС России в письменной форме, регистрируется уполномоченными сотрудниками структурного подразделения территориального органа ФМС России в журнале регистрации заявлений в течение 15 минут;

заявление, поступившее в структурное подразделение территориального органа ФМС России в электронной форме, регистрируется уполномоченными сотрудниками территориального органа ФМС России в журнале регистрации заявлений в течение одного дня со дня поступления (приложение N 8 к Административному регламенту), запись о приеме заявления содержит:

порядковый номер записи заявления;

дату поступления заявления;

фамилию и инициалы гражданина Российской Федерации или его законного представителя, подавшего заявление (подпись гражданина Российской Федерации или его законного представителя вносится в журнал регистрации заявлений в момент фактической явки такового);

фамилию, инициалы и личную подпись уполномоченного сотрудника территориального органа ФМС России, принявшего заявление.

43. Для приема заявления в электронной форме может применяться специализированное программное обеспечение, предусматривающее заполнение заявителем реквизитов адреса электронной почты, необходимых для работы с заявлением и для подготовки ответа, а в случае установления незаполненных реквизитов - информирующее заявителя о невозможности принять заявление.

44. При поступлении заявления о предоставлении государственной услуги, подписанного усиленной квалифицированной электронной подписью, уполномоченный сотрудник территориального органа ФМС России или его структурного подразделения обязан провести процедуру проверки действительности усиленной квалифицированной электронной подписи, с использованием которой подписан электронный документ о предоставлении государственной услуги.

Проверка усиленной квалифицированной электронной подписи может осуществляться уполномоченным сотрудником территориального органа ФМС России или его структурного подразделения самостоятельно с использованием имеющихся средств проверки электронной подписи или средств информационной системы головного удостоверяющего центра, которая входит в состав инфраструктуры, обеспечивающей информационно-технологическое взаимодействие действующих и создаваемых информационных систем, используемых для предоставления услуг. Проверка усиленной квалифицированной электронной подписи также может осуществляться с использованием средств информационной системы аккредитованного удостоверяющего центра.

45. В случае если заявление подано в форме электронного документа и заявителем указан адрес его электронной почты, по этому адресу:

45.1. Направляется уведомление о приеме заявления, содержащее учетный номер заявления и время приема документов на основе графика работы, после чего заявление распечатывается сотрудником, ответственным за регистрацию заявлений и рассмотрение документов, и дальнейшая работа с ним ведется как с письменным заявлением;

45.2. В случаях, указанных в пунктах 18 и 19 Административного регламента, уполномоченный сотрудник направляет заявителю уведомление об отказе в приеме документов с обоснованием причин отказа.

Максимальный срок выполнения действия - в течение одного рабочего дня со дня поступления заявления.

46. Сотрудник проверяет документы, представленные заявителем на личном приеме, на соответствие требованиям Административного регламента и, при отсутствии оснований для отказа предусмотренных пунктом 20 Административного регламента, оформляет талон, который состоит из двух частей: талона-корешка и талона-подтверждения (приложение N 9 к Административному регламенту).

Обе части талона имеют одинаковый регистрационный номер.

Заявитель расписывается за получение талона-подтверждения на талоне-корешке, проставляет дату и время получения талона-подтверждения.

Талоны-корешки остаются в территориальном органе ФМС России или его структурном подразделении и используются при сверках полноты регистрации заявлений о предоставлении государственной услуги, а также при рассмотрении жалоб граждан на действия (бездействие) сотрудников.

Максимальный срок выполнения действия - 15 минут.

47. Сотрудник структурного подразделения территориального органа ФМС России, уполномоченный принимать заявления, вносит в журнал регистрации заявлений о проведении добровольной государственной дактилоскопической регистрации граждан Российской Федерации запись о приеме заявления, которая содержит:

порядковый номер записи заявления;

дату поступления заявления;

фамилию, инициалы и личную подпись гражданина Российской Федерации или его законного представителя, подавшего заявление;

фамилию, инициалы и личную подпись уполномоченного сотрудника территориального органа ФМС России или его структурного подразделения, принявшего заявление.

Максимальный срок выполнения действия составляет 10 минут.

48. При наличии оснований для отказа, предусмотренных пунктом 20 Административного регламента, сотрудник, ответственный за регистрацию заявлений и рассмотрение документов, готовит уведомление об отказе в предоставлении государственной услуги (приложение N 7 к Административному регламенту) и представляет его на подпись начальнику (руководителю) (заместителю руководителя) территориального органа ФМС России или его структурного подразделения.

Максимальный срок выполнения действия - 30 минут.

49. Результатом административной процедуры является получение заявителем талона подтверждения или уведомления об отказе в предоставлении государственной услуги.

Получение и передача дактилоскопической информации

50. Основанием для начала административной процедуры является наличие у заявителя талона подтверждения.

51. Получение дактилоскопической информации осуществляется сотрудником, на которого в соответствии с приказом руководителя территориального органа ФМС России возложены обязанности по получению дактилоскопической информации, прошедшим обучение правилам дактилоскопирования, в том числе с применением электронного дактилоскопического сканера (при наличии).

52. Зарегистрированные заявления в день регистрации передаются сотруднику, уполномоченному на проведение добровольной дактилоскопической регистрации.

53. Сотрудник, уполномоченный на получение дактилоскопической информации, при проведении дактилоскопирования красковым методом, в день приема гражданина Российской Федерации:

заполняет текстовую часть дактилоскопической карты;

проводит дактилоскопирование с соблюдением основных правил дактилоскопирования <1>;

<1> Приложение N 3 к приказу МВД России, МЧС России, Министра обороны Российской Федерации, Минфина России, Минюста России, Минтранса России, СВР России, ФТС России, ФСБ России, ФСО России, ФСКН России, ФМС России от 27 сентября 2010 г. N 688/472/1214/110н/235/205/36/1785/456/468/402/299 "Об утверждении Положения о порядке формирования и ведения информационного массива, создаваемого в процессе проведения государственной дактилоскопической регистрации".

обеспечивает направление материальных носителей дактилоскопической информации сотруднику, ответственному за регистрацию заявлений и рассмотрение документов, который направляет ее в установленном порядке в ИЦ по территориальности, и после преобразования в электронную форму - в ФМС России.

Максимальный срок выполнения действия - 20 минут.

53.1. Сотрудник, уполномоченный на получение дактилоскопической информации, при проведении дактилоскопирования бескрасковым методом, в день приема гражданина Российской Федерации:

составляет электронную дактилоскопическую карту;

распечатывает электронную дактилоскопическую карту в одном экземпляре и заверяет ее своей подписью и подписью гражданина Российской Федерации (или заявителя);

обеспечивает направление материальных носителей дактилоскопической информации сотруднику, ответственному за регистрацию заявлений и рассмотрение документов, который направляет ее в ФМС России и в ИЦ по территориальности.

Максимальный срок выполнения действия - 10 минут.

53.2. При проведении дактилоскопирования с использованием дактилоскопического сканера дактилоскопические карты формируются в электронном виде <1>.

<1> Далее - "электронные дактилоскопические карты".

Экземпляры дактилоскопической карты в бумажном виде могут быть распечатаны с помощью печатающего устройства (принтера) только в случае формирования и использования в качестве оригинала электронной дактилоскопической карты.

54. После проведения дактилоскопирования гражданину Российской Федерации (заявителю) по его просьбе выдается справка о прохождении добровольной государственной дактилоскопической регистрации (приложение N 5 к Административному регламенту), оформленная на бланке территориального органа ФМС России или его структурного подразделения, и заверенная копия дактилоскопической карты, подписанные начальником (руководителем) (заместителем руководителя).

Максимальный срок выполнения действия - 30 минут.

55. При наличии основания для приостановления предоставления государственной услуги, предусмотренного пунктом 21 Административного регламента, сотрудник, уполномоченный на получение дактилоскопической информации, готовит в произвольной форме на бланке территориального органа ФМС России или его структурного подразделения уведомление о приостановлении предоставления государственной услуги с указанием даты повторного приема и представляет его на подпись начальнику (руководителю) (заместителю руководителя) территориального органа ФМС России или его структурного подразделения.

Сотрудник, уполномоченный на получение дактилоскопической информации, выдает заявителю уведомление о приостановлении предоставления государственной услуги.

Максимальный срок выполнения действия - 30 минут.

При повторном обращении гражданина Российской Федерации сотрудник, уполномоченный на получение дактилоскопической информации, перед проведением дактилоскопирования устанавливает личность гражданина Российской Федерации по предъявляемому документу, удостоверяющему личность гражданина Российской Федерации на территории Российской Федерации.

56. Результатом административной процедуры является выдача заявителю по его просьбе справки о прохождении добровольной государственной дактилоскопической регистрации и заверенной копии дактилоскопической карты либо уведомления о приостановлении предоставления государственной услуги.

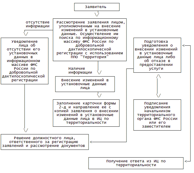
Внесение изменений в данные гражданина Российской Федерации, прошедшего добровольную государственную дактилоскопическую регистрацию

57. Основанием для начала административной процедуры является принятие заявления сотрудником, ответственным за регистрацию заявлений и рассмотрение документов, о внесении изменений в установочные данные лица, прошедшего добровольную государственную дактилоскопическую регистрацию в территориальном органе ФМС России или его структурном подразделении.

58. Сотрудник, ответственный за регистрацию заявлений и рассмотрение документов по предоставлению государственной услуги, в трехдневный срок направляет заявление о внесении изменений в установочные данные гражданина Российской Федерации, прошедшего добровольную государственную дактилоскопическую регистрацию (приложение N 3 к Административному регламенту), сотруднику, уполномоченному на внесение изменений в установочные данные гражданина Российской Федерации.

59. Уполномоченный сотрудник территориального органа ФМС России или его структурного подразделения, при поступлении заявления о внесении изменений в установочные данные лица, прошедшего добровольную государственную дактилоскопическую регистрацию, в пятидневный срок со дня его поступления вносит соответствующие изменения в установочные данные лица, прошедшего добровольную государственную дактилоскопическую регистрацию, заполняет карточку формы 2-д (приложение N 10 к Административному регламенту) и направляет ее с копией заявления для внесения соответствующих изменений в ИЦ по территориальности.

60. При отсутствии дактилоскопической информации и установочных данных в информационном массиве ФМС России по добровольной государственной дактилоскопической регистрации <1> о лице, подавшем заявление:

<1> Далее - "информационный массив".

60.1. Сотрудник, уполномоченный на внесение изменений в установочные данные, осуществляет поиск по информационному массиву, направляет в пятидневный срок сотруднику, ответственному за регистрацию заявлений и рассмотрение документов, уведомление в произвольной форме об отсутствии информации по лицу, указанному в заявлении.

60.2. В трехдневный срок с момента получения информации из ИЦ по территориальности о внесении изменений в установочные данные лица, прошедшего добровольную государственную дактилоскопическую регистрацию, сотрудник, ответственный за регистрацию заявлений и рассмотрение документов, готовит уведомление о внесении изменений в установочные данные гражданина Российской Федерации, прошедшего добровольную государственную дактилоскопическую регистрацию (приложение N 6 к Административному регламенту), или уведомление об отказе в предоставлении государственной услуги (приложение N 7 к Административному регламенту) и представляет его на подпись начальнику (руководителю) территориального органа, подразделения ФМС России или его заместителю.

61. Результатом административной процедуры является получение заявителем в письменной форме уведомления о внесении изменений в установочные данные гражданина Российской Федерации, прошедшего добровольную государственную дактилоскопическую регистрацию, или уведомления об отказе в предоставлении государственной услуги.

Направление дактилоскопической информации в электронном виде по каналам связи или на материальных носителях в ИЦ

62. В ИЦ по территориальности проведения добровольной дактилоскопической регистрации дактилоскопическая информация, полученная территориальными органами ФМС России и их структурными подразделениями от граждан Российской Федерации, направляется фельдъегерской связью на материальных носителях либо, при наличии программно-технических средств, дактилоскопическая информация передается в формате, совместимом с форматами автоматизированного банка данных дактилоскопической информации МВД России <1> по каналам связи. Сотрудник, ответственный за регистрацию заявлений и рассмотрение документов, направляет в ИЦ сопроводительное письмо (приложение N 11 к Административному регламенту) со следующими приложениями:

<1> Далее - "установленный формат".

а) копия заявления о проведении добровольной государственной дактилоскопической регистрации (приложение N 2 к Административному регламенту);

б) один экземпляр дактилоскопической карты, полученной с использованием типографской краски или при проведении дактилоскопирования с использованием дактилоскопического сканера, электронная дактилоскопическая карта направляется по каналам связи (при их наличии) или направляется на магнитный либо иного вида записи материальный носитель информации, содержащий электронную дактилоскопическую карту установленного формата (в случае отсутствия каналов связи), и один экземпляр бумажной дактилоскопической карты, полученной с использованием печатающего устройства.

Информация направляется в ИЦ территориальными органами ФМС России не реже одного раза в месяц, до первого числа месяца, следующего за отчетным.

IV. Формы контроля за предоставлением государственной услуги

Порядок осуществления текущего контроля за соблюдением и исполнением ответственными сотрудниками положений регламента и иных нормативных правовых актов, устанавливающих требования к предоставлению государственной услуги, а также принятием ими решений

63. Мероприятия по контролю за надлежащим предоставлением государственной услуги осуществляются в форме текущего контроля, плановых и внеплановых проверок.

64. Текущий контроль за соблюдением последовательности действий, определенных Административным регламентом, осуществляется руководством ФМС России и ее территориальных органов.

Порядок и периодичность осуществления плановых и внеплановых проверок полноты и качества предоставления государственной услуги, в том числе порядок и формы контроля за полнотой и качеством предоставления государственной услуги

65. Плановые проверки проводятся на основании планов работы ФМС России ее территориальных органов и их структурных подразделений.

Внеплановые проверки проводятся при выявлении нарушений по предоставлению государственной услуги или по конкретной жалобе гражданина Российской Федерации.

66. Проверки проводятся с целью выявления и устранения нарушений прав заявителей и привлечения виновных лиц к ответственности, а также устранения причин и условий, способствующих нарушениям по предоставлению государственной услуги.

67. Плановые и внеплановые проверки полноты и качества предоставления государственной услуги осуществляются подразделением, ответственным за организацию работы по рассмотрению обращений граждан, и уполномоченными сотрудниками на основании соответствующих нормативных правовых актов ФМС России.

68. Результаты проверок оформляются справкой или актом.

Ответственность сотрудников ФМС России, территориальных органов ФМС России и их структурных подразделений за решения и действия (бездействие), принимаемые (осуществляемые) ими в ходе предоставления государственной услуги

69. Сотрудники, уполномоченные в предоставлении государственной услуги, несут персональную ответственность за исполнение административных процедур в соответствии с законодательством Российской Федерации и соблюдение сроков, установленных Административным регламентом.

Сотрудникам ФМС России, ее территориальных органов и их структурных подразделений запрещается:

сообщать посторонним лицам сведения о характере информации, содержащейся на материальных носителях;

оставлять материальные носители без присмотра;

передавать материальные носители во временное пользование сотрудникам ФМС России, ее территориальных органов и их структурных подразделений, не имеющим по роду служебной деятельности прямого доступа к носителям такой информации;

передавать дактилоскопическую информацию по каналам связи, не отвечающим требованиям к защите информации ограниченного доступа.

Персональная ответственность указанных лиц закрепляется в их должностных регламентах (инструкциях).

70. За нарушение положений Административного регламента и иных нормативных правовых актов, устанавливающих требования к предоставлению государственной услуги, сотрудники территориальных органов ФМС России и их структурных подразделений, уполномоченные в предоставлении государственной услуги, несут ответственность в соответствии с законодательством Российской Федерации.

Положения, характеризующие требования к порядку и формам контроля за предоставлением государственной услуги, в том числе со стороны граждан, их объединений и организаций

71. Контроль за предоставлением государственной услуги со стороны уполномоченных сотрудников территориальных органов ФМС России и их структурных подразделений должен быть постоянным, всесторонним и объективным.

72. Контроль за предоставлением государственной услуги со стороны граждан осуществляется путем получения устной информации (по телефону) или, при наличии технической возможности, в электронном виде, посредством письменных запросов о наличии в действиях (бездействии) сотрудников, участвующих в предоставлении государственной услуги, а также принимаемых ими решениях, нарушений положений Административного регламента и иных нормативных правовых актов, устанавливающих требования к предоставлению государственной услуги, сроков исполнения административных процедур в ходе предоставления государственной услуги.

V. Досудебный (внесудебный) порядок обжалования решений и действий (бездействия) территориального органа ФМС России и его структурного подразделения, предоставляющего государственную услугу, а также и сотрудников

Информация для заявителя о его праве на досудебное (внесудебное) обжалование действий (бездействия) и решений, принятых (осуществляемых) в ходе предоставления государственного услуги

73. Заявитель имеет право обратиться с жалобой на действия (бездействие) и решения уполномоченного сотрудника территориального органа ФМС России или его структурного подразделения, осуществляемые (принимаемые) в ходе предоставления государственной услуги, письменно (по почте, по факсимильной связи, в форме электронного документа) или устно - на личном приеме.

Предмет досудебного (внесудебного) обжалования

74. Предметом досудебного (внесудебного) обжалования являются действия (бездействие) и решения уполномоченных сотрудников территориальных органов ФМС России и их структурных подразделений, осуществляемые (принимаемые) в ходе предоставления государственной услуги, в том числе следующие действия (бездействие) и решения.

75. Нарушение срока регистрации заявления гражданина Российской Федерации о предоставлении государственной услуги:

75.1. Нарушение срока предоставления заявителю государственной услуги;

75.2. Требование представления заявителем документов, не предусмотренных нормативными правовыми актами Российской Федерации для предоставления государственной услуги;

75.3. Отказ заявителю в приеме документов, предоставление которых предусмотрено нормативными правовыми актами Российской Федерации для предоставления государственной услуги;

75.4. Отказ заявителю в предоставлении государственной услуги, если основания отказа не предусмотрены федеральными законами и принятыми в соответствии с ними иными нормативными правовыми актами Российской Федерации;

75.5. Требование внесения заявителем, при предоставлении государственной услуги, государственной пошлины или иной платы, не предусмотренной законодательством Российской Федерации;

75.6. Отказ заявителю в исправлении допущенных опечаток и (или) ошибок в выданных в результате предоставления государственной услуги документах либо нарушение установленного срока таких исправлений.

Основания для начала процедуры досудебного (внесудебного) обжалования

76. Основанием для начала процедуры досудебного (внесудебного) обжалования является регистрация жалобы заявителя.

Органы государственной власти и лица, уполномоченные на рассмотрение жалобы сотрудники, которым может быть направлена жалоба

77. Жалоба подается заявителем в ФМС России, в территориальный орган ФМС России или его структурное подразделение и подлежит рассмотрению руководителем (заместителем руководителя) ФМС России, начальником (руководителем) (заместителем руководителя) территориального органа ФМС России или его структурного подразделения.

Порядок подачи и рассмотрения жалобы

78. Жалоба подается заявителем в письменной форме на бумажном носителе или в форме электронного документа.

79. Жалоба может быть направлена по почте, с использованием информационно-телекоммуникационных сетей общего пользования, в том числе сети Интернет, включая Единый портал, официальный сайт ФМС России и официальные сайты территориальных органов ФМС России, а также может быть принята при личном приеме заявителя.

80. Жалоба должна содержать следующую информацию:

80.1. Фамилию, имя, отчество (последнее - при наличии), сведения о месте жительства заявителя, номер (номера) контактного телефона, адрес (адреса) электронной почты (при наличии) и почтовый адрес, по которым должен быть направлен ответ заявителю;

80.2. Наименование территориального органа ФМС России или его структурного подразделения и сведения о сотруднике, предоставляющем государственную услугу, решения и действия (бездействие) которых обжалуются;

80.3. Сведения об обжалуемых решениях и действиях (бездействии) руководителей ФМС России, территориального органа ФМС России, его структурного подразделения либо сотрудника ФМС России;

80.4. Доводы, на основании которых заявитель не согласен с решением должностных лиц ФМС России, территориального органа ФМС России, его структурного подразделения.

Заявителем могут быть представлены документы (при наличии), подтверждающие доводы, указанные в жалобе заявителя, либо их копии.

Сроки рассмотрения жалобы

81. Жалоба подлежит рассмотрению сотрудником, наделенным полномочиями по рассмотрению жалоб на нарушение порядка предоставления государственной услуги, в течение 15 календарных дней со дня ее регистрации, а в случае обжалования отказа территориального органа ФМС России, структурного подразделения, его сотрудника в приеме документов у заявителя либо в исправлении допущенных опечаток и ошибок или в случае обжалования нарушения установленного срока таких исправлений - в течение пяти рабочих дней со дня ее регистрации.

Перечень оснований для отказа в удовлетворении жалобы заявителя и случаев, в которых ответ на жалобу не дается

82. ФМС России, территориальный орган ФМС России или его структурное подразделение отказывает в удовлетворении жалобы в следующих случаях:

82.1. Наличие вступившего в законную силу решения суда, арбитражного суда по жалобе о том же предмете и по тем же основаниям;

82.2. Подача жалобы лицом, полномочия которого не подтверждены в порядке, установленном законодательством Российской Федерации;

82.3. Наличие решения по жалобе, принятого ранее в отношении того же заявителя и по тому же предмету жалобы.

83. ФМС России, территориальный орган ФМС России или его структурное подразделение вправе оставить жалобу без ответа в следующих случаях:

83.1. Наличие в жалобе нецензурных либо оскорбительных выражений, угроз жизни, здоровью и имуществу сотрудника, а также членов его семьи;

83.2. Отсутствие возможности прочитать какую-либо часть текста жалобы, фамилию, имя, отчество (при наличии) или почтовый адрес заявителя, указанные в жалобе.

Результат рассмотрения жалобы

84. Результатом досудебного (внесудебного) обжалования применительно к каждой процедуре государственной услуги либо инстанции обжалования является рассмотрение жалобы, проведение по ней проверки (в случае необходимости - с участием заявителя) и направление ответа заявителю.

85. По результатам рассмотрения жалобы руководитель (заместитель руководителя) ФМС России, начальник (руководитель) территориального органа ФМС России, его структурного подразделения принимает одно из следующих решений:

85.1. Удовлетворяет жалобу в форме отмены принятого решения, исправления опечаток и (или) ошибок в выданных документах в результате предоставления государственной услуги, допущенных территориальным органом ФМС России или его структурным подразделением;

85.2. Удовлетворяет жалобу в форме возврата заявителю денежных средств, взимание которых не предусмотрено нормативными правовыми актами Российской Федерации, а также в иных формах, предусмотренных законодательством Российской Федерации;

85.3. Отказывает в удовлетворении жалобы (при наличии оснований для отказа в удовлетворении жалобы заявителя).

86. В случае установления в ходе или по результатам рассмотрения жалобы признаков состава административного правонарушения или преступления сотрудник, наделенный полномочиями по рассмотрению жалоб, незамедлительно направляет имеющиеся материалы в органы прокуратуры.

Порядок информирования заявителя о результатах рассмотрения жалобы

87. Не позднее дня, следующего за днем принятия решения по жалобе, признакам состава административного правонарушения или преступления, заявителю в письменной форме или в форме электронного документа направляется мотивированный ответ о результатах рассмотрения жалобы.

Порядок обжалования решения по жалобе

88. Действия (бездействие) и решения сотрудников территориальных органов ФМС России, их структурных подразделений, участвующих в предоставлении государственной услуги, могут быть обжалованы:

в соответствующие структурные подразделения территориальных органов ФМС России;

в соответствующие территориальные органы ФМС России;

в ФМС России.

Право заявителя на получение информации и документов, необходимых для обоснования и рассмотрения жалобы

89. Заявитель имеет право на получение исчерпывающей информации и документов, необходимых для обоснования жалобы.

Способы информирования заявителей о порядке подачи и рассмотрения жалобы

90. Информация о порядке подачи и рассмотрения жалобы размещается:

на информационных стендах в помещениях территориальных органов ФМС России и их подразделений;

на официальном сайте ФМС России и официальных сайтах территориальных органов ФМС России.

Приложение N 1
к Административному регламенту
по предоставлению Федеральной
миграционной службой государственной
услуги по проведению добровольной
государственной дактилоскопической
регистрации граждан Российской
Федерации, утвержденному
приказом ФМС России
от 22.03.2013 N 81

ПЕРЕЧЕНЬ
ПОЧТОВЫХ И ЭЛЕКТРОННЫХ АДРЕСОВ, ОФИЦИАЛЬНЫХ ИНТЕРНЕТ-САЙТОВ И ТЕЛЕФОНОВ ДЛЯ СПРАВОК

N п/п Территориальный орган ФМС России Адрес Телефон справочной службы Адрес электронной почты, интернет-сайта
1 ФМС России ул. Верхняя Радищевская, д. 4, стр. 1, г. Москва, 107078 8 (495) 698-00-78 www.fms.gov.ru
2 УФМС России по г. Москве ул. Б. Ордынка, д. 16, стр. 4, г. Москва, 115035 8 (495) 230-72-24, 230-72-64 www.fmsmoscow.ru
3 УФМС России по Московской области Новорязанское шоссе, д. 4, г. Котельники, Московская обл., 140053 559-97-18 www.fmsmo.ru
4 ОФМС России по Республике Адыгея ул. Калинина, д. 12, г. Майкоп, 385006 8 (8772) 52-10-17 www.ofmsra.ucoz.ru
5 ОФМС России по Республике Алтай проспект Коммунистический, д. 109, г. Горно-Алтайск, 649000 8 (388-22) 6-20-12, 2-29-73 fms.ra.ru polmra@mail.gorny.ru
6 УФМС России по Республике Башкортостан ул. Пушкина, д. 63, г. Уфа, Республика Башкортостан, 450077 8 (347) 272-62-80 www.fmsrb.ru
7 УФМС России по Республике Бурятия ул. Н. Нищенко, д. 19, г. Улан-Удэ, пос. Матросова, 670009 8 (3012) 55-95-27 www.ufmsrb.ru
8 УФМС России по Республике Дагестан ул. Ирчи Казака, д. 2а, г. Махачкала, 367015 8 (8722) 62-19-55 www.fmsrd.ru
9 ОФМС России по Республике Ингушетия пер. Ингушский, д. 2, г. Назрань, 386101 8 (8732) 22-15-18 udmmvd@mail.ru
www.ofmsing.ru
10 УФМС России по Кабардино-Балкарской Республике ул. Ногнова, д. 64, г. Нальчик, 360022 8 (8662) 77-75-36 www.ufmskbr.ru
11 ОФМС России по Республике Калмыкия 3 микрорайон, д. 23, г. Элиста, 358009 8 (847-22) 5-44-18 info@fms08.ru
www.fms08.ru
12 ОФМС России по Карачаево-Черкесской Республике ул. Пушкинская, д. 83, г. Черкесск, 369000 8 (878-22) 9-27-85 ofms_kchr@mail.ru
ofms.kchr09.ru
13 УФМС России по Республике Карелия пр. Александра Невского, д. 17, г. Петрозаводск, 185005 8 (8142) 73-38-30 migrazia@onego.ru
14 УФМС России по Республике Коми ул. Советская, д. 63А, г. Сыктывкар, 167983 8 (8212) 28-20-93, 28-24-31 fms-komi@mail.ru
www.fms.rkomi.ru
15 УФМС России по Республике Марий Эл ул. Волкова, д. 103А, г. ЙошкарОла, 424000 8 (8362) 68-02-13 ufmsrme@yandex.ru
www.fms.gov12.ru
16 УФМС России по Республике Мордовия проспект Ленина, д. 30а, г. Саранск, 430003 8 (834-2) 47-85-12 www.fmsrm.ru
17 УФМС России по Республике Саха (Якутия) ул. Кулаковского, д. 26, г. Якутск, Республика Саха, 677025 8 (4112) 42-44-46 fmsykt@mail.ru
ufms.ykt.ru
18 УФМС России по Республике Северная Осетия - Алания ул. Тхапсаева, д. 4, г. Владикавказ, 362040 8 (8672) 54-73-57 ufms-rso-a@yandex.ru
ufms@ufmsosetia.ru
www.ufmsosetia.ru
19 УФМС России по Республике Татарстан ул. Чехова, д. 8/2, г. Казань, 420012 8 (843) 291-23-63 ufms.tatar.ru
www.ufms.tatarstan.ru
20 ОФМС России по Республике Тыва ул. Ленина, д. 64, г. Кызыл, 667005 8 (394-22) 1-32-90, 3-02-95 tyva-oo1@yandex.ru
ofms@tuva.ru
ofmstuva.ru
21 УФМС России по Удмуртской Республике ул. Песочная, д. 3, корп. 23, г. Ижевск, 426033 8 (3412) 78-30-00, 78-19-53 mail@fms-udm.ru
www.fms-udm.ru
22 УФМС России по Республике Хакасия ул. Ленина, д. 70А, г. Абакан, 655017 8 (390-22) 3-62-90 mail@fms19.ru
www.fms19.ru
23 УФМС России по Чеченской Республике ул. Тухачевского, д. 11, г. Грозный, 364060 8 (8712) 33-21-29 ufms-95@mail.ru
ufmschr.ru
24 УФМС России по Чувашской Республике ул. К. Маркса, д. 44, г. Чебоксары, 428000 8 (8352) 30-66-63 http://fmsch.cap.ru
fms@chb.mvd.ru
fms21@mail.ru
25 УФМС России по Алтайскому краю Комсомольский проспект, д. 13, г. Барнаул, 656056 8 (3852) 39-74-73 www.fms-altay.ru
updmak@rambler.ru
26 УФМС России по Краснодарскому краю ул. Красная, д. 176, г. Краснодар, 350020 8 (861) 255-69-30 ufmskrn@yandex.ru
www.ufmskrn.ru
27 УФМС России по Красноярскому краю ул. Дзержинского, д. 18, г. Красноярск, 660017 8 (3912) 45-92-90 ufms_kras@mail.ru
www.krasufms.ru
28 УФМС России по Пермскому краю Комсомольский проспект, д. 34-б, г. Пермь, 614990 8 (342) 237-78-21 upvsuvd@permregion.ru
www.permufms.ru
29 УФМС России по Приморскому краю ул. Мельниковская, д. 101, г. Владивосток, 690002 8 (4232) 45-36-58, 45-19-18, факс 44-65-54 ufmspk@yandex.ru
www.fmspk.ru
30 УФМС России по Ставропольскому краю пр. Кулакова, д. 4а, г. Ставрополь, 355035 8 (8652) 94-52-10, 95-65-79 ufmssk@ufmssk.ru
www.ufmssk.ru
31 УФМС России по Хабаровскому краю ул. Союзная, д. 64, г. Хабаровск, 680003 8 (4212) 52-09-03, 54-63-63 migraciya@mail.kht.ru
smi.ufmsskhb.mail.ru
www.ufms.khv.ru
32 УФМС России по Амурской области ул. Чайковского, д. 2, г. Благовещенск, 675002 8 (4162) 52-51-76 info@fmsamur.ru
www.fmsamur.ru
33 УФМС России по Архангельской области ул. Логинова, д. 31, г. Архангельск, 163000 8 (8182) 20-80-55, факс 20-92-58 fms-29@mail.ru
ufmsarh.ru
34 УФМС России по Астраханской области ул. Калинина, д. 25, г. Астрахань, 414000 8 (8512) 22-57-29 ufms astr@mail.ru
www.ufms-astrakhan.ru
35 УФМС России по Белгородской области ул. Кн. Трубецкого, д. 32, г. Белгород, 308600 8 (472-2) 27-17-85 belfms@mail.ru
www.ufms31.ru
36 УФМС России по Брянской области ул. Пионерская, д. 26, г. Брянск, 241050 8 (4832) 74-04-18 ufms-bryansk@ya.ru
www.ufms-bryansk.ru
37 УФМС России по Владимирской области ул. Большая Нижегородская, д. 80Б, г. Владимир, 600020 8 (4922) 32-60-10 ufmsvo33@mail.ru
www.fms33.ru
38 УФМС России по Волгоградской области ул. Рокоссовского, д. 10, г. Волгоград, 400131 8 (8442) 30-41-61 fmsvolg@ya.ru
www.fmsvolg.ru
39 УФМС России по Вологодской области ул. Мальцева, д. 54, г. Вологда, 160009 8 (8172) 76-36-36, факс 76-36-30 ufms35@mail.ru
www.ufms35.ru
40 УФМС России по Воронежской области ул. 9 Января, д. 54, г. Воронеж, 394030 8 (4732) 76-40-04, 77-68-22 www.fms.vrn.ru
41 УФМС России по Ивановской области ул. Октябрьская, д. 22А, г. Иваново, 153002 8 (4932) 37-55-84 ivanovomgr@mail.ru
www.ufmsivanovo.ru
42 УФМС России по Иркутской области ул. Киевская, д. 1, г. Иркутск, 664003 8 (395-2) 34-45-24 info@ufms.irkutsk.ru
post@ufms.irkutsk.ru
43 УФМС России по Калининградской области Советский проспект, д. 13, г. Калининград, 236000 8 (4012) 56-38-36 rigfms@mail.ru
www.fms39.ru
44 УФМС России по Калужской области ул. Кирова, д. 9а, г. Калуга, 248601 8 (4842) 74-96-33 FMS.KALUGA.RU
www.fms40.ru
45 УФМС России по Камчатскому краю пр-т 50 лет Октября, д. 23/2, г. Петропавловск-Камчатский, 683024 8 (4152) 26-60-98, 27-14-63 fmskam@mail.ru
www.fmskam.ru
46 УФМС России по Кемеровской области ул. Островского, д. 13, г. Кемерово, 650000 8 (384-2) 36-58-45 fmsko@rambler.ru
info@rambler.ru
www.ufmsko.ru
47 УФМС России по Кировской области ул. Ленина, д. 71а, г. Киров, 610000 8 (8332) 38-70-88 smi@fms43.ru
www.fms43.ru
48 УФМС России по Костромской области ул. Петра Щербины, д. 4, г. Кострома, 156603 8 (494-2) 42-13-11 mail@fms-k.ru
fms-k.ru
49 УФМС России по Курганской области ул. Советская, д. 128, г. Курган, 640026 (352-2) 41-61-69 fms@acmetelecom.ru
fms45.ru
50 УФМС России по Курской области ул. Чехова, д. 12А, г. Курск, 305016 8 (4712) 55-86-70, 55-86-76 umfapk@mail.ru
ufmsodlr@mail.ru
www.fms.kursk.ru
51 УФМС России по Липецкой области ул. Гагарина, д. 131, г. Липецк, 398043 8 (4742) 35-51-92 ufms@lipetsk.ru
ufms48.ru
52 УФМС России по Магаданской области ул. Пролетарская, д. 39, корп. 2, г. Магадан, 685000 8 (4132) 69-64-80 fmsmagadan@maglan.ru
www.fms-magadan.ru
53 УФМС России по Мурманской области ул. Куйбышева, д. 12, г. Мурманск, 183027 8 (8152) 25-78-88 udm@polarnet.ru
ufrns.gov-murman.ru
54 УФМС России по Нижегородской области Юбилейный бульвар, д. 32, г. Нижний Новгород, 603001 8 (8312) 30-30-18 post@ufms.nnov.ru
fmsnnov.ru
55 УФМС России по Новгородской области ул. Менделеева, д. 4а, г. В. Новогород, 173016 8 (816-2) 62-61-08 ufmsno@mail.ru
www.novufms.ru
56 УФМС России по Новосибирской области Проспект Дзержинского, д. 12/2, г. Новосибирск, 630075 8 (383) 226-63-14, 226-93-03 mail@fms-nso.ru
migr@nov.mvd.ru
www.fms-nso.ru
57 УФМС России по Омской области ул. Лермонтова, д. 179А, г. Омск, 644009 8 (3812) 36-90-14 udmomsk@mail.ru
www.ufms.omsk.ru
58 УФМС России по Орловской области Московское шоссе, д. 120, г. Орел, 302025 8 (486-2) 75-70-00, 75-72-90 orlpvs@orl.mvd.ru
www.fmsorel.ru
59 УФМС России по Оренбургской области пер. Матросский, д. 19, г. Оренбург, 460000 8 (3532) 79-05-59 oren-fms@yandex.ru
www.ufmsozen.ru
60 УФМС России по Пензенской области ул. Толстого, д. 5, г. Пенза, 440061 8 (8412) 47-45-52 secr@fmspenza.ru priemnaya@fmspenza.ru
www.fmspenza.ru
61 УФМС России по Псковской области ул. Петровская, д. 51, г. Псков, 180007 8 (8122) 69-84-44, 62-98-90 inform@ufmspskov.ru
www.ufms.pskov.ru
62 УФМС России по Ростовской области ул. Обороны, д. 8, г. Ростов-на-Дону, 344082 8 (863) 249-15-07 info@fms-rostov.ru
www.fms-rostov.ru
63 УФМС России по Рязанской области ул. Ленина, д. 59, г. Рязань, 390000 8 (4912) 29-90-98, 29-92-40 ufms.rzn@mail.ru
www.ufms-rzn.ru
64 УФМС России по Самарской области ул. Фрунзе, д. 112, г. Самара, 443010 8 (846) 333-43-01 ufms63@gamtel.ru
www.ufms63.ru
65 УФМС России по Санкт-Петербургу и Ленинградской области ул. Кирочная, д. 4, г. Санкт-Петербург, 191028 8 (812) 578-34-86 www.ufms.spb.ru
ufmsspblo@fms.peter.uvd. gov.spb.ru
66 УФМС России по Саратовской области Проспект 50 лет Октября, д. 108, г. Саратов, 410028 8 (8452) 74-16-07 info@ufms_saratov.ru
ifmssar@mail.ru
www.ufm-saratov.ru
67 УФМС России по Сахалинской области пр-т Мира, д. 56, г. Южно-Сахалинск, 693001 8 (4242) 78-98-10 mail@sakhfms.ru
www.sakhfms.ru
68 УФМС России по Свердловской области ул. Крылова, д. 2, г. Екатеринбург, 620028 8 (343) 216-85-96 www.ufms-ural.ru
urfol@yandex.ru
69 УФМС России по Смоленской области ул. Багратиона, д. 13а, г. Смоленск, 214004 8 (4812) 35-39-27 ufms67@gmail.com
www.ufms67.ru
70 УФМС России по Тамбовской области ул. Маяковского, д. 3, г. Тамбов, 392018 8 (4752) 56-01-19, 56-01-18 tamufms@rambler.ru
fms.tambov.gov.ru
71 УФМС России по Тверской области ул. Вагжанова, д. 13, г. Тверь, 170100 8 (4822) 31-00-44 upolmtver@tvcom.ru
www.tver-ufrns.ru
72 УФМС России по Томской области пр. Ленина, д. 122, г. Томск, 634009 8 (3822) 51-55-48 pvsuvol@tomsk.gov.ru
www.ufms.tomsk.gov.ru
73 УФМС России по Тульской области ул. Ф. Энгельса, д. 137, г. Тула, 300045 8 (4872) 32-37-24 info@fms-tula.ru
www.fmstula.ru
74 УФМС России по Тюменской области ул. Республики, д. 55, г. Тюмень, 625000 8 (3452) 79-32-90 ufmstyumen@mail.ru
www.ufms72.ru
75 УФМС России по Ульяновской области ул. Радищева, д. 39, г. Ульяновск, 432071 8 (8422) 41-04-21 Ufms73@mail.ru
www.ufms.region73.ru
76 УФМС России по Челябинской области ул. Елькина, д. 36, г. Челябинск, 454000 8 (351) 268-87-40, 265-26-76 qfms@fmschel.ru
www.fmschel.ru
77 УФМС России по Забайкальскому краю ул. Ингодинская, д. 72а, г. Чита, 672010 8 (302-2) 26-86-02 chita@ufms.megalink.ru
www.ufms.chita.ru
78 УФМС России по Ярославской области ул. Собинова, д. 48, г. Ярославль, 150000 8 (4852) 72-95-11, факс 32-84-39 ufmssyo@mail.ru
www.ufmssyo.ru
79 ОФМС России по Еврейской автономной области ул. Широкая, д. 6-а, г. Биробиджан, 679015 8 (426-22) 6-29-05 ufmseao@fmseao.ru
www.fmseao.ru
80 ОФМС России по Ненецкому автономному округу ул. Ненецкая, д. 20, г. Нарьян-Мар, 166000 8 (818-53) 4-22-11, 4-57-10, 4-23-46 Federal1178@mail.ru
www.fms-hao.ru
81 ОФМС России по Ханты-Мансийскому автономному округу - Югре ул. Чехова, д. 12а, г. Ханты-Мансийск, 628012, Ханты-Мансийский АО - Югра 8 (34671) 9-88-48 fms@xmuvd.ru ufms86@mail.ru
www.ufms86.ru
82 ОФМС России по Чукотскому автономному округу ул. Энергетиков, д. 7, г. Анадырь, 698000 8 (427-22) 2-40-09 passport@anadyr.ru
www.fms.chukotka.ru
83 ОФМС России по Ямало-Ненецкому автономному округу ул. Зои Космодемьянской, д. 35, г. Салехард, 629008 8 (349-22) 3-51-11 ufms-ynao@yandex.ru
www.ufms-yanao.ru

Приложение N 2
к Административному регламенту
по предоставлению Федеральной
миграционной службой государственной
услуги по проведению добровольной
государственной дактилоскопической
регистрации граждан Российской
Федерации, утвержденному
приказом ФМС России
от 22.03.2013 N 81

                           ЗАЯВЛЕНИЕ
           О ПРОВЕДЕНИИ ДОБРОВОЛЬНОЙ ГОСУДАРСТВЕННОЙ
                ДАКТИЛОСКОПИЧЕСКОЙ РЕГИСТРАЦИИ
 
Штамп органа             Начальнику ______________________________
                                    (наименование территориального
                                        органа или структурного
                                        подразделения ФМС России)
                                    ______________________________
                                    ______________________________
 
                           ЗАЯВЛЕНИЕ
           о проведении добровольной государственной
               дактилоскопической регистрации
 
Я,                                 гражданин Российской Федерации,
------------------------------------------------------------------
       (фамилия имя отчество)
законный представитель гражданина Российской Федерации
------------------------------------------------------
   (нужное подчеркнуть)                            (дата рождения)
__________________________________________________________________
         (место рождения)                           (пол)
__________________________________________________________________
          (сведения о регистрации по месту жительства)
Паспорт: _______ ____________ выдан _______ ______________________
         (серия) (N паспорта)                 (когда и кем выдан)
__________________________________________________________________
Действующий на основании (для законного представителя):
__________________________________________________________________
              (документ, N документа, кем, когда выдан)
в отношении гражданина Российской Федерации:
__________________________ ______________ ________________________
        (фамилия)               (имя)             (отчество)
_______________________ _____________________________ ____________
    (дата рождения)           (место рождения)           (пол)
__________________________________________________________________
          (сведения о регистрации по месту жительства)
___________ _______ ___________ выдан _____ ______________________
 (документ) (серия)   (номер)                (когда и кем выдан)
__________________________________________________________________
Прошу Вас провести добровольную государственную дактилоскопическую
регистрацию.
 
Сведения для контакта: ___________________________________________
                                    (почтовый адрес)
___________________________ ______________________________________
    (электронный адрес)              (контактный телефон)
__________________________________________________________________
           (согласие на обработку персональных данных)
 
"__" ______________ 20__ г.                   Подпись ___________.
 
 
 

Приложение N 3
к Административному регламенту
по предоставлению Федеральной
миграционной службой государственной
услуги по проведению добровольной
государственной дактилоскопической
регистрации граждан Российской
Федерации, утвержденному
приказом ФМС России
от 22.03.2013 N 81

                           ЗАЯВЛЕНИЕ
              О ВНЕСЕНИИ ИЗМЕНЕНИЙ В УСТАНОВОЧНЫЕ ДАННЫЕ
     ГРАЖДАНИНА РОССИЙСКОЙ ФЕДЕРАЦИИ, ПРОШЕДШЕГО ДОБРОВОЛЬНУЮ
         ГОСУДАРСТВЕННУЮ ДАКТИЛОСКОПИЧЕСКУЮ ИНФОРМАЦИЮ
 
Штамп органа             Начальнику ______________________________
                                    (наименование территориального
                                       органа или структурного
                                      подразделения ФМС России)
                                    ______________________________
                                    ______________________________
 
                           ЗАЯВЛЕНИЕ
  о внесении изменений в дактилоскопическую информацию гражданина
   Российской Федерации, прошедшего добровольную государственную
                 дактилоскопическую регистрацию
 
Я, ____ гражданин, _______ законный представитель
________________________ ______________ __________________________
       (фамилия)             (имя)              (отчество)
________________________ _______________________________ _________
     (дата рождения)            (место рождения)           (пол)
_______________ __________________________________________________
 (гражданство)     (сведения о регистрации по месту жительства)
Паспорт: _______ ____________ выдан _____ ________________________
         (серия) (N паспорта)                  (когда и кем выдан)
__________________________________________________________________
Действующий на основании (для законного представителя):
__________________________________________________________________
              (документ, N документа, кем, когда выдан)
в отношении гражданина Российской Федерации:
________________________ ______________ __________________________
       (фамилия)             (имя)               (отчество)
________________________ _______________________________ _________
     (дата рождения)            (место рождения)           (пол)
_______________ __________________________________________________
 (гражданство)     (сведения о регистрации по месту жительства)
___________ _______ ___________ выдан _____ ______________________
 (документ) (серия)   (номер)                (когда и кем выдан)
Прошу   Вас   внести   изменения   в дактилоскопическую информацию
гражданина   Российской   Федерации,   прошедшего  государственную
дактилоскопическую регистрацию
__________________________________________________________________
    (когда)                                (где)
с указанием при регистрации следующих сведений о личности:
________________________ ______________ __________________________
       (фамилия)             (имя)              (отчество)
________________________ _______________________________ _________
     (дата рождения)            (место рождения)           (пол)
которому(ой) ___________________________ _______ _________________
             (наименование органа ЗАГСа) (когда) (номер документа)
произведена  государственная  регистрация перемены фамилии, имени,
отчества, даты и места рождения, пола.
Сведения для контакта: ___________________________________________
                                      (почтовый адрес)
___________________________ _____________________________________
    (электронный адрес)             (контактный телефон)
 
"__" ______________ 20__ г.                   Подпись ___________.
 
 
 

Приложение N 4
к Административному регламенту
по предоставлению Федеральной
миграционной службой государственной
услуги по проведению добровольной
государственной дактилоскопической
регистрации граждан Российской
Федерации, утвержденному
приказом ФМС России
от 22.03.2013 N 81

БЛОК-СХЕМА ИСПОЛНЕНИЯ АДМИНИСТРАТИВНЫХ ПРОЦЕДУР ПРИ ОСУЩЕСТВЛЕНИИ ДОБРОВОЛЬНОЙ ГОСУДАРСТВЕННОЙ ДАКТИЛОСКОПИЧЕСКОЙ РЕГИСТРАЦИИ ГРАЖДАН РОССИЙСКОЙ ФЕДЕРАЦИИ

БЛОК-СХЕМА АДМИНИСТРАТИВНОЙ ПРОЦЕДУРЫ ПО ВНЕСЕНИЮ ИЗМЕНЕНИЙ В УСТАНОВОЧНЫЕ ДАННЫЕ ГРАЖДАНИНА РОССИЙСКОЙ ФЕДЕРАЦИИ, ПРОШЕДШЕГО ДОБРОВОЛЬНУЮ ГОСУДАРСТВЕННУЮ ДАКТИЛОСКОПИЧЕСКУЮ РЕГИСТРАЦИЮ

БЛОК-СХЕМА АДМИНИСТРАТИВНОЙ ПРОЦЕДУРЫ ПО ПРИЕМУ И РЕГИСТРАЦИИ ЗАЯВЛЕНИЯ, РАССМОТРЕНИЯ ДОКУМЕНТОВ, НЕОБХОДИМЫХ ДЛЯ ПРЕДОСТАВЛЕНИЯ ГОСУДАРСТВЕННОЙ УСЛУГИ, НА ПРИЕМЕ ГРАЖДАН

Приложение N 5
к Административному регламенту
по предоставлению Федеральной
миграционной службой государственной
услуги по проведению добровольной
государственной дактилоскопической
регистрации граждан Российской
Федерации, утвержденному
приказом ФМС России
от 22.03.2013 N 81

Рекомендуемый образец

Штамп территориального органа
         ФМС России
 
                            СПРАВКА
 
Выдана гражданину(ке) Российской Федерации _______________________
_________________________________________ (фамилия, имя, отчество)
__________________________________________________________________
    (дата, место рождения, документ, удостоверяющий личность)
в том, что на основании его (ее) заявления _______________________
__________________________________________________________________
            (указывается дата и входящий N заявления)
в  соответствии  со статьей 10 Федерального закона от 25 июля 1998
г.  N  128-ФЗ  "О государственной дактилоскопической регистрации в
Российской   Федерации"   проведена   добровольная государственная
дактилоскопическая регистрация.
 
Начальник ________________________________________________________
          (наименование структурного подразделения)
__________________________________________ _______________________
    (звание)              (подпись)
 
 
 

Приложение N 6
к Административному регламенту
по предоставлению Федеральной
миграционной службой государственной
услуги по проведению добровольной
государственной дактилоскопической
регистрации граждан Российской
Федерации, утвержденному
приказом ФМС России
от 22.03.2013 N 81

Рекомендуемый образец

                           Бланк
                           _______________________________________
                                  территориального органа,
                             организации, подразделения ФМС России
                           _______________________________________
                           (ФИО заявителя, адрес места жительства)
 
                          УВЕДОМЛЕНИЕ
      о внесении изменений в установочные данные гражданина,
   прошедшего добровольную государственную дактилоскопическую
               регистрацию в Российской Федерации
 
Уведомляем, что в соответствии с Вашим заявлением
__________________________________________________________________
                 (N, дата принятия заявления)
изменения  в  установочные  данные   внесены   в   соответствии  с
предусмотренными пунктами ________________________________________
Административного  регламента  ФМС  России (указываются пункты) по
внесению  изменений  в  установочные данные гражданина, прошедшего
добровольную   государственную   дактилоскопическую  регистрацию в
Российской Федерации.
 
Начальник
                 (подпись)     (инициалы, фамилия)
 
 
 

Приложение N 7
к Административному регламенту
по предоставлению Федеральной
миграционной службой государственной
услуги по проведению добровольной
государственной дактилоскопической
регистрации граждан Российской
Федерации, утвержденному
приказом ФМС России
от 22.03.2013 N 81

Рекомендуемый образец

                           Бланк
                           _______________________________________
                                   территориального органа,
                             организации, подразделения ФМС России
                           _______________________________________
                           (ФИО заявителя, адрес места жительства)
 
                          УВЕДОМЛЕНИЕ
           об отказе в предоставлении государственной
        услуги по проведению добровольной государственной
       дактилоскопической регистрации в Российской Федерации
 
Уведомляем, что Ваше заявление
__________________________________________________________________
                       (N, дата принятия заявления)
о   проведении   добровольной   государственной дактилоскопической
регистрации в Российской Федерации рассмотрено.
В связи с обстоятельствами, предусмотренными пунктами ____________
__________________________________________________________________
Административного  регламента  ФМС  России (указываются пункты) по
предоставлению  государственной  услуги по проведению добровольной
государственной   дактилоскопической   регистрации   в  Российской
Федерации,   принять   положительное   решение   о  предоставлении
государственной  услуги по проведению добровольной государственной
дактилоскопической регистрации не представляется возможным.
Данное решение Вы можете обжаловать в установленном порядке.
 
Начальник
                 (подпись)     (инициалы, фамилия)
 
 
 

Приложение N 8
к Административному регламенту
по предоставлению Федеральной
миграционной службой государственной
услуги по проведению добровольной
государственной дактилоскопической
регистрации граждан Российской
Федерации, утвержденному
приказом ФМС России
от 22.03.2013 N 81

ЖУРНАЛ РЕГИСТРАЦИИ ЗАЯВЛЕНИЙ О ПРОВЕДЕНИИ ДОБРОВОЛЬНОЙ ГОСУДАРСТВЕННОЙ ДАКТИЛОСКОПИЧЕСКОЙ РЕГИСТРАЦИИ ГРАЖДАН РОССИЙСКОЙ ФЕДЕРАЦИИ

N п/п Дата поступления заявления Фамилия, инициалы и личная подпись гражданина Российской Федерации, подавшего заявление Фамилия, инициалы и личная подпись уполномоченного должностного лица территориального органа ФМС России, принявшего заявление
1 2 3 4
     
     

Приложение N 9
к Административному регламенту
по предоставлению Федеральной
миграционной службой государственной
услуги по проведению добровольной
государственной дактилоскопической
регистрации граждан Российской
Федерации, утвержденному
приказом ФМС России
от 22.03.2013 N 81

Рекомендуемый образец

ТАЛОН-КОРЕШОК N ________     ТАЛОН-ПОДТВЕРЖДЕНИЕ N _____  
                   
  Заявление         Ваше заявление      
    (номер, дата принятия заявления)       (номер, дата принятия заявления)  
  о         о      
               
  (указывается краткое содержание заявления)     (указывается краткое содержание заявления)  
                   
  от         принято.      
             
      Представленное заявление, а также прилагаемые документы соответствуют требованиям, установленным Административным регламентом Федеральной миграционной службы  
       
  (инициалы, фамилия заявителя, паспортные данные)      
  принято.                
  Документы рассмотрены         по предоставлению государственной услуги по проведению добровольной государственной дактилоскопической регистрации в Российской Федерации  
             
  (инициалы, фамилия и подпись должностного лица, ответственного за регистрацию заявлений и рассмотрение документов)     (инициалы, фамилия и подпись должностного лица, ответственного за регистрацию заявлений и рассмотрение документов)  
                   
  "__" ____________ 20__ г.     "__" час. "__" мин.  
                   
  Талон подтверждения получен     "__" _______________ 20__ г.  
             
  (инициалы, фамилия и подпись заявителя            
  "__" час. "__" мин.            
  "__" _______________ 20__ г.            

Приложение N 10
к Административному регламенту
по предоставлению Федеральной
миграционной службой государственной
услуги по проведению добровольной
государственной дактилоскопической
регистрации граждан Российской
Федерации, утвержденному
приказом ФМС России
от 22.03.2013 N 81

КАРТОЧКА ФОРМЫ 2-Д О ВНЕСЕНИИ ИЗМЕНЕНИЙ В УСТАНОВОЧНЫЕ ДАННЫЕ ГРАЖДАНИНА РОССИЙСКОЙ ФЕДЕРАЦИИ

Штамп органа     Начальнику информационного центра  
         
        (ИЦ по территориальности)  
         
      г.    
         
  СООБЩЕНИЕ  
  о внесении изменений в установочные данные гражданина Российской Федерации формы 2-д  
           
  Для внесения изменений в имеющиеся учеты сообщаю, что гражданину(ке)  
         
  (фамилия, имя, отчество)  
         
  (число, месяц, год и место рождения)  
  прошедшему(ей) государственную дактилоскопическую регистрацию    
         
  (форма регистрации, когда, где, по каким основаниям)  
         
  (по каким сведениям о личности)  
         
           
  органом ЗАГСа        
    (наименование органа ЗАГСа)  
  "__" _____________________ 20__ г. за N ____ произведена государственная регистрация перемены фамилии, имени, отчества, даты и места рождения, пола (нужное подчеркнуть).  
           
  В связи с этим     выдан паспорт:  
    (наименование структурного подразделения территориального органа ФМС России)    
  серия ___________ N ______ от "__" ___________ 20__ г. с указанием в нем следующих сведений о личности владельца:  
         
  (фамилия, имя, отчество, число, месяц, год и место рождения, пол)  
         
  (зарегистрирован по месту жительства, по месту пребывания) (ненужное зачеркнуть)  
  по адресу:        
         
           
  Начальник        
         
  (фамилия, подпись)    
           
  размер 205 x 290  

Приложение N 11
к Административному регламенту
по предоставлению Федеральной
миграционной службой государственной
услуги по проведению добровольной
государственной дактилоскопической
регистрации граждан Российской
Федерации, утвержденному
приказом ФМС России
от 22.03.2013 N 81

                             Начальнику ИЦ территориального органа
                             МВД России на региональном уровне
 
                             _____________________________________
                             _____________________________________
 
Направляю Вам материальные носители ______________________________
__________________________________________________________________
  (ФИО, дата рождения, место рождения, номер дактилоскопической
                  карты в АДИС ФМС России <1>)
__________________________________________________________________
__________________________________________________________________
__________________________________________________________________
__________________________________________________________________
__________________________________________________________________
__________________________________________________________________
 
  Прошедших   добровольную    государственную   дактилоскопическую
регистрацию ______________________________________________________
__________________________________________________________________
  (наименование подразделения территориального органа ФМС России)
__________________________________________________________________
__________________________________________________________________
__________________________________________________________________
для постановки на учет, проверки по учетам органов внутренних  дел
Российской Федерации.
 
О результатах проверки прошу сообщить.
 
Приложение: на  _____ листах, только в адрес.
            на ______ дисках в количестве ___________ файлов.
 
Начальник ____________________               _____________________
              (подпись)                            (фамилия)

<1> Для передачи электронных дактилоскопических карт.