Приказ ФНС РФ от 11.07.2013 N АС-7-6/235@

"Об утверждении форматов технологических документов, используемых при приеме по ТКС заявления о ввозе товаров и уплате косвенных налогов российских налогоплательщиков"
Редакция от 11.07.2013 — Не действует Перейти в действующую
Показать изменения

ФЕДЕРАЛЬНАЯ НАЛОГОВАЯ СЛУЖБА

ПРИКАЗ
от 11 июля 2013 г. N АС-7-6/235@

ОБ УТВЕРЖДЕНИИ ФОРМАТОВ ТЕХНОЛОГИЧЕСКИХ ДОКУМЕНТОВ, ИСПОЛЬЗУЕМЫХ ПРИ ПРИЕМЕ ПО ТКС ЗАЯВЛЕНИЯ О ВВОЗЕ ТОВАРОВ И УПЛАТЕ КОСВЕННЫХ НАЛОГОВ РОССИЙСКИХ НАЛОГОПЛАТЕЛЬЩИКОВ

В целях реализации Методических рекомендаций по ведению информационного ресурса "Таможенный союз - обмен" в редакции приказа ФНС России от 14.05.2013 N ММВ-7-2/173@, а также с целью совершенствования программных средств, обеспечивающих прием от российских налогоплательщиков заявлений о ввозе товаров и уплате косвенных налогов по телекоммуникационным каналам связи, приказываю:

1. Утвердить и ввести в действие с 09.09.2013:

1.1. Формат квитанции о приеме согласно приложению N 1 к настоящему приказу;

1.2. Формат сообщения о проставлении отметки налогового органа согласно приложению N 2 к настоящему приказу;

1.3. Формат уведомления об отказе в проставлении на заявлении о ввозе товаров и уплате косвенных налогов отметки налогового органа об уплате косвенных налогов (освобождении от налогообложения) согласно приложению N 3 к настоящему приказу.

2. ФГУП ГНИВЦ ФНС России (В.Б. Безруков) доработать программные средства, реализующие форматы, утвержденные пунктом 1 настоящего приказа.

3. Управлению информатизации (В.Г. Колесников) обеспечить координацию работ по внедрению доработанных программных средств.

4. Признать утратившим силу с 09.09.2013 приказ ФНС России от 29.07.2011 N ММВ-7-6/476@ "Об утверждении форматов технологических документов, используемых при приеме по ТКС заявления о ввозе товаров и уплате косвенных налогов российских налогоплательщиков".

5. Контроль за исполнением настоящего приказа возложить на заместителя руководителя Федеральной налоговой службы А.С. Петрушина.

Исполняющий обязанности руководителя
Федеральной налоговой службы
С.Н.АНДРЮЩЕНКО

Приложение N 1

УТВЕРЖДЕН
приказом ФНС России
от "__" _______ 2013 г. N ________

ФОРМАТ КВИТАНЦИИ О ПРИЕМЕ

I. ОБЩИЕ ПОЛОЖЕНИЯ

1. Настоящий формат описывает требования к XML файлам (далее - файлам квитанции) передачи в электронной форме квитанции о приеме заявления о ввозе товаров и уплате косвенных налогов.

2. Номер версии настоящего формата 5.02, часть 430_16.

II. ОПИСАНИЕ ФАЙЛА КВИТАНЦИИ

3. Имя файла квитанции должно иметь следующий вид:

R_T_A_K_O_GGGGMMDD_N, где:

R_T - префикс R принимает значение KV (принадлежность передаваемых сведений к квитанции о приеме); T - принимает значение префикса принятого файла обмена без подчеркивания;

A_K - идентификатор получателя информации, где: A - идентификатор получателя, которому направляется файл квитанции, K - идентификатор конечного получателя, для которого предназначена информация из данного файла квитанции <1> (получателя квитанции о приеме - участнике информационного обмена, сформировавшего файл, в ответ на который сформирована квитанция о приеме). Каждый из идентификаторов (A и K) имеет вид:

<1> Передача файла от отправителя к конечному получателю (K) может осуществляться в несколько этапов через посредников, осуществляющих передачу файла на промежуточных этапах, которые обозначаются идентификатором A. В случае передачи файла от отправителя к конечному получателю при отсутствии посредников, осуществляющих передачу на промежуточных этапах, значения идентификаторов A и K совпадают.

для организаций - девятнадцатиразрядный код (идентификационный номер налогоплательщика (ИНН) и код причины постановки на учет (КПП) организации (обособленного подразделения);

для физических лиц - двенадцатиразрядный код (ИНН физического лица);

O - идентификатор отправителя информации (квитанции о приеме) имеет вид для налоговых органов - четырехразрядный код (код налогового органа в соответствии с классификатором "Система обозначения налоговых органов" (СОНО);

GGGG - год формирования передаваемого файла, MM - месяц, DD - день;

N - идентификационный номер файла (длина - от 1 до 36 знаков. Идентификационный номер файла должен обеспечивать уникальность файла).

Расширение имени файла - xml. Расширение имени файла может указываться как строчными, так и прописными буквами.

Параметры первой строки файла квитанции

Первая строка XML файла квитанции должна иметь следующий вид:

<?xml version="1.0" encoding = "windows-1251"?>

Имя файла, содержащего XSD схему файла квитанции, должно иметь следующий вид:

KV_TS_2_430_16_05_02_xx, где xx - текущая версия схемы.

Расширение имени файла - xsd.

XSD схема файла квитанции приводится отдельным файлом.

4. Логическая модель файла квитанции представлена в виде диаграммы структуры файла квитанции на рисунке 1 настоящего формата. Элементами логической модели файла квитанции являются элементы и атрибуты XML файла. Перечень структурных элементов логической модели файла квитанции и сведения о них приведены в таблицах 4.1 - 4.14 настоящего формата.

Для каждого структурного элемента логической модели файла квитанции приводятся следующие сведения:

наименование элемента. Приводится полное наименование элемента <1>;

<1> В строке таблицы могут быть описаны несколько элементов, наименования которых разделены символом "|". Такая форма записи применяется в случае возможного наличия в файле квитанции только одного элемента из описанных в этой строке.

сокращенное наименование (код) элемента. Приводится сокращенное наименование элемента. Синтаксис сокращенного наименования должен удовлетворять спецификации XML;

признак типа элемента. Может принимать следующие значения: "С" - сложный элемент логической модели (содержит вложенные элементы), "П" - простой элемент логической модели, реализованный в виде элемента XML файла, "А" - простой элемент логической модели, реализованный в виде атрибута элемента XML файла. Простой элемент логической модели не содержит вложенные элементы;

формат элемента. Формат элемента представляется следующими условными обозначениями: T - символьная строка; N - числовое значение (целое или дробное).

Формат символьной строки указывается в виде T(n-k) или T(=k), где: n - минимальное количество знаков, k - максимальное количество знаков, символ "-" - разделитель, символ "=" означает фиксированное количество знаков в строке. В случае, если минимальное количество знаков равно 0, формат имеет вид T(0-k). В случае, если максимальное количество знаков неограниченно, формат имеет вид T(n-).

Формат числового значения указывается в виде N(m.k), где: m - максимальное количество знаков в числе, включая знак (для отрицательного числа), целую и дробную часть числа без разделяющей десятичной точки, k - максимальное число знаков дробной части числа. Если число знаков дробной части числа равно 0 (т.е. число целое), то формат числового значения имеет вид N(m).

Для простых элементов, являющихся базовыми в XML (определенными в http://www.w3.org/TR/xmlschema-0), например, элемент с типом "date", поле "Формат элемента" не заполняется. Для таких элементов в поле "Дополнительная информация" указывается тип базового элемента;

признак обязательности элемента определяет обязательность присутствия элемента (совокупности наименования элемента и его значения) в файле квитанции. Признак обязательности элемента может принимать следующие значения: "О" - наличие элемента в файле квитанции обязательно; "Н" - присутствие элемента в файле квитанции необязательно, т.е. элемент может отсутствовать. Если элемент принимает ограниченный перечень значений (по классификатору, кодовому словарю и т.п.), то признак обязательности элемента дополняется символом "К". Например: "ОК". В случае, если количество реализаций элемента может быть более одной, то признак обязательности элемента дополняется символом "М". Например: "НМ", "ОКМ".

К вышеперечисленным признакам обязательности элемента может добавляться значение "У" в случае описания в XML схеме условий, предъявляемых к элементу в файле квитанции, описанных в графе "Дополнительная информация". Например: "НУ", "ОКУ";

дополнительная информация содержит, при необходимости, требования к элементу файла квитанции, не указанные ранее. Для сложных элементов указывается ссылка на таблицу, в которой описывается состав данного элемента. Для элементов, принимающих ограниченный перечень значений из классификатора (кодового словаря и т.п.), указывается соответствующее наименование классификатора (кодового словаря и т.п.) или приводится перечень возможных значений. Для классификатора (кодового словаря и т.п.) может указываться ссылка на его местонахождение. Для элементов, использующих пользовательский тип данных, указывается наименование типового элемента.

Рисунок 1. Диаграмма структуры файла квитанции

Таблица 4.1

Квитанция о приеме (Файл)

Наименование элемента Сокращенное наименование (код) элемента Признак типа элемента Формат элемента Признак обязательности элемента Дополнительная информация
Идентификатор файла ИдФайл А T(1-150) О  
Версия передающей программы ВерсПрог А T(1-40) О  
Версия формата ВерсФорм А T(1-5) О Принимает значение: 5.02
Состав и структура документа Документ С   О Состав элемента представлен в табл. 4.2

Таблица 4.2

Состав и структура документа (Документ)

Наименование элемента Сокращенное наименование (код) элемента Признак типа элемента Формат элемента Признак обязательности элемента Дополнительная информация
Код формы по КНД КНД А T(=7) О Типовой элемент <КНДТип>. Принимает значение: 1169001
Сведения о получателе документа СвПолДок С   О Типовой элемент <ОтпрПол>. Состав элемента представлен в табл. 4.10
Сведения квитанции СвКвит С   О Состав элемента представлен в табл. 4.3
Сведения об отправителе документа СвОтпрДок С   О Типовой элемент <ОтпрПол>. Состав элемента представлен в табл. 4.10
Сведения о налоговом органе, через который отправлен документ НОПром С   Н Состав элемента представлен в табл. 4.5
Сведения о налогоплательщике СвНП С   О Состав элемента представлен в табл. 4.6
Должностное лицо налогового органа ДолжНО С   О Состав элемента представлен в табл. 4.9

Таблица 4.3

Сведения квитанции (СвКвит)

Наименование элемента Сокращенное наименование (код) элемента Признак типа элемента Формат элемента Признак обязательности элемента Дополнительная информация
Дата квитанции ДатаКвит А T(=10) О Типовой элемент <ДатаТип>
Дата направления документа (заявления) ДатаНапр А T(=10) О Типовой элемент <ДатаТип>
Время направления заявления ВремНапр А T(=8) О Типовой элемент <ВремяТип> Время указывается в диапазоне 00.00.00 - 23.59.59
Дата регистрации заявления в налоговом органе ДатаРег А T(=10) О Типовой элемент <ДатаТип>
Номер заявления, указанный налогоплательщиком НомерДокНП А T(1-12) О  
Дата заявления, указанная НП ДатаДокНП А T(=10) О Типовой элемент <ДатаТип>
Регистрационный номер заявления, присвоенный налоговым органом РегНом А T(=16) О  
Имя принятого файла ИмяПринятФайла П T(1-150) ОМ Имя принятого файла без расширения
Сведения об ошибках в документе Ошибки С   НМ Состав элемента представлен в табл. 4.4

Таблица 4.4

Сведения об ошибках в документе (Ошибки)

Наименование элемента Сокращенное наименование (код) элемента Признак типа элемента Формат элемента Признак обязательности элемента Дополнительная информация
Сокращенное наименование реквизита, по которому определена ошибка СокрНаим А T(1-30) Н  
Код ошибки КодОшиб А T(1-20) Н  
Текст сообщения об ошибке ТекстОшиб А T(1-500) О  

Таблица 4.5

Сведения о налоговом органе, через который отправлен документ (НОПром)

Наименование элемента Сокращенное наименование (код) элемента Признак типа элемента Формат элемента Признак обязательности элемента Дополнительная информация
Код налогового органа КодНО А T(=4) О Типовой элемент <СОНОТип>. Принимает значение в соответствии с классификатором "Система обозначений налоговых органов"
Наименование налогового органа НаимНО А T(1-1000) О  

Таблица 4.6

Сведения о налогоплательщике (СвНП)

Наименование элемента Сокращенное наименование (код) элемента Признак типа элемента Формат элемента Признак обязательности элемента Дополнительная информация
Организация | ЮЛ С   О Состав элемента представлен в табл. 4.7
Физическое лицо (в т.ч. индивидуальный предприниматель) ФЛ С   О Состав элемента представлен в табл. 4.8

Таблица 4.7

Организация (ЮЛ)

Наименование элемента Сокращенное наименование (код) элемента Признак типа элемента Формат элемента Признак обязательности элемента Дополнительная информация
Наименование организации НаимОрг А T(1-1000) О  
ИНН организации ИННЮЛ А T(=10) О Типовой элемент <ИННЮЛТип>
КПП КПП А T(=9) О Типовой элемент <КППТип>

Таблица 4.8

Физическое лицо (в т.ч. индивидуальный предприниматель) (ФЛ)

Наименование элемента Сокращенное наименование (код) элемента Признак типа элемента Формат элемента Признак обязательности элемента Дополнительная информация
ИНН физического лица ИННФЛ А T(=12) О Типовой элемент <ИННФЛТип>
Фамилия, имя, отчество физического лица ФИО С   О Типовой элемент <ФИОТип>. Состав элемента представлен в табл. 4.14

Таблица 4.9

Должностное лицо налогового органа (ДолжНО)

Наименование элемента Сокращенное наименование (код) элемента Признак типа элемента Формат элемента Признак обязательности элемента Дополнительная информация
Должность Долж А T(1-128) Н  
Классный чин Чин А T(1-60) Н  
Номер контактного телефона Тлф А T(1-20) Н  
Фамилия, имя, отчество ФИОДолж С   О Типовой элемент <ФИОТип>. Состав элемента представлен в табл. 4.14

Таблица 4.10

Сведения об участнике электронного обмена (ОтпрПол)

Наименование элемента Сокращенное наименование (код) элемента Признак типа элемента Формат элемента Признак обязательности элемента Дополнительная информация
Отправитель (получатель) организация | ОтпрЮЛ С   О Состав элемента представлен в табл. 4.11. Реализуется в СвПолДок. В СвОтпрДок не используется
Отправитель (получатель) физическое лицо (в т.ч. индивидуальный предприниматель) | ОтпрФЛ С   О Состав элемента представлен в табл. 4.12. Реализуется в СвПолДок. В СвОтпрДок не используется
Отправитель (получатель) налоговый орган ОтпрНО С   О Состав элемента представлен в табл. 4.13. Реализуется в СвОтпрДок. В СвПолДок не используется

Таблица 4.11

Отправитель (получатель) организация (ОтпрЮЛ)

Наименование элемента Сокращенное наименование (код) элемента Признак типа элемента Формат элемента Признак обязательности элемента Дополнительная информация
Наименование организации НаимОрг А T(1-1000) О  
ИНН организации ИННЮЛ А T(=10) О Типовой элемент <ИННЮЛТип>
КПП КПП А T(=9) О Типовой элемент <КППТип>

Таблица 4.12

Отправитель (получатель) физическое лицо (в т.ч. индивидуальный предприниматель) (ОтпрФЛ)

Наименование элемента Сокращенное наименование (код) элемента Признак типа элемента Формат элемента Признак обязательности элемента Дополнительная информация
ИНН физического лица ИННФЛ А T(=12) О Типовой элемент <ИННФЛТип>
Фамилия, имя, отчество физического лица ФИО С   О Типовой элемент <ФИОТип>. Состав элемента представлен в табл. 4.14

Таблица 4.13

Отправитель (получатель) налоговый орган (ОтпрНО)

Наименование элемента Сокращенное наименование (код) элемента Признак типа элемента Формат элемента Признак обязательности элемента Дополнительная информация
Код налогового органа КодНО А T(=4) О Типовой элемент <СОНОТип>. Принимает значение в соответствии с классификатором "Система обозначений налоговых органов"
Наименование налогового органа НаимНО А T(1-1000) О  

Таблица 4.14

Фамилия, имя, отчество физического лица (ФИОТип)

Наименование элемента Сокращенное наименование (код) элемента Признак типа элемента Формат элемента Признак обязательности элемента Дополнительная информация
Фамилия Фамилия А T(1-60) О  
Имя Имя А T(1-60) О  
Отчество Отчество А T(1-60) Н  

Приложение N 2

УТВЕРЖДЕН
приказом ФНС России
от "__" _______ 2013 г. N ________

ФОРМАТ СООБЩЕНИЯ О ПРОСТАВЛЕНИИ ОТМЕТКИ НАЛОГОВОГО ОРГАНА

I. ОБЩИЕ ПОЛОЖЕНИЯ

1. Настоящий формат описывает требования к XML файлам (далее - файлам обмена) передачи в электронной форме сообщения о проставлении отметки налогового органа на заявлении о ввозе товаров и уплате косвенных налогов.

2. Номер версии настоящего формата 5.01, часть 430_20.

II. ОПИСАНИЕ ФАЙЛА ОБМЕНА

3. Имя файла обмена должно иметь следующий вид:

R_T_A_K_O_GGGGMMDD_N, где:

R_T - префикс, принимающий значение TS_PO;

A_K - идентификатор получателя информации, где: A - идентификатор получателя, которому направляется файл обмена, K - идентификатор конечного получателя, для которого предназначена информация из данного файла обмена <1> (получателя сообщения о результатах проверки). Каждый из идентификаторов (A и K) имеет вид:

<1> Передача файла от отправителя к конечному получателю (K) может осуществляться в несколько этапов через посредников, осуществляющих передачу файла на промежуточных этапах, которые обозначаются идентификатором A. В случае передачи файла от отправителя к конечному получателю при отсутствии посредников, осуществляющих передачу на промежуточных этапах, значения идентификаторов A и K совпадают.

для организаций - девятнадцатиразрядный код (идентификационный номер налогоплательщика (далее - ИНН) и код причины постановки на учет (далее - КПП) организации (обособленного подразделения);

для физических лиц - двенадцатиразрядный код (ИНН физического лица, при наличии. При отсутствии ИНН - последовательность из двенадцати нулей);

O - идентификатор отправителя информации, имеет вид для налоговых органов - четырехразрядный код (код налогового органа в соответствии с классификатором "Система обозначения налоговых органов" (СОНО);

GGGG - год формирования передаваемого файла, MM - месяц, DD - день;

N - идентификационный номер файла (длина - от 1 до 36 знаков. Идентификационный номер файла должен обеспечивать уникальность файла).

Расширение имени файла - xml. Расширение имени файла может указываться как строчными, так и прописными буквами.

Параметры первой строки файла обмена

Первая строка XML файла должна иметь следующий вид:

<?xml version ="1.0" encoding ="windows-1251"?>

Имя файла, содержащего XML схему файла обмена, должно иметь следующий вид:

TS_PO_2_430_20_05_01_xx, где xx - номер версии схемы.

Расширение имени файла - xsd.

XML схема файла обмена приводится отдельным файлом.

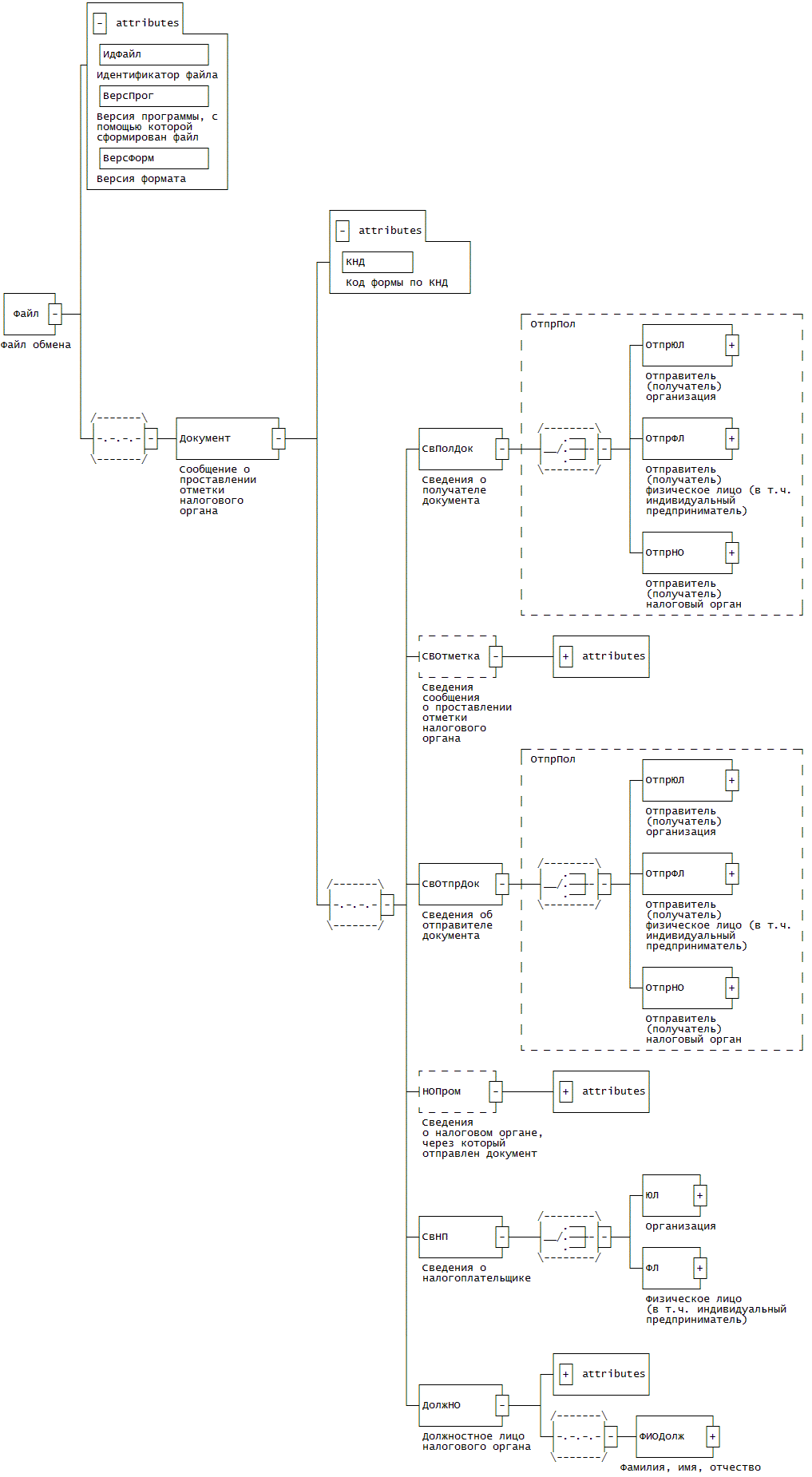
4. Логическая модель файла обмена представлена в виде диаграммы структуры файла обмена на рисунке 1 настоящего формата. Элементами логической модели файла обмена являются элементы и атрибуты XML файла. Перечень структурных элементов логической модели файла обмена и сведения о них приведены в таблицах 4.1 - 4.13 настоящего формата.

Для каждого структурного элемента логической модели файла обмена приводятся следующие сведения:

наименование элемента. Приводится полное наименование элемента <1>;

<1> В строке таблицы могут быть описаны несколько элементов, наименования которых разделены символом "|". Такая форма записи применяется в случае возможного наличия в файле обмена только одного элемента из описанных в этой строке.

сокращенное наименование (код) элемента. Приводится сокращенное наименование элемента. Синтаксис сокращенного наименования должен удовлетворять спецификации XML;

признак типа элемента. Может принимать следующие значения: "С" - сложный элемент логической модели (содержит вложенные элементы), "П" - простой элемент логической модели, реализованный в виде элемента XML файла, "А" - простой элемент логической модели, реализованный в виде атрибута элемента XML файла. Простой элемент логической модели не содержит вложенные элементы;

формат элемента. Формат элемента представляется следующими условными обозначениями: T - символьная строка; N - числовое значение (целое или дробное).

Формат символьной строки указывается в виде T(n-k) или T(=k), где: n - минимальное количество знаков, k - максимальное количество знаков, символ "-" - разделитель, символ "=" означает фиксированное количество знаков в строке. В случае, если минимальное количество знаков равно 0, формат имеет вид T(0-k). В случае, если максимальное количество знаков неограниченно, формат имеет вид T(n-).

Формат числового значения указывается в виде N(m.k), где: m - максимальное количество знаков в числе, включая знак (для отрицательного числа), целую и дробную часть числа без разделяющей десятичной точки, k - максимальное число знаков дробной части числа. Если число знаков дробной части числа равно 0 (т.е. число целое), то формат числового значения имеет вид N(m).

Для простых элементов, являющихся базовыми в XML (определенными в http://www.w3.org/TR/xmlschema-0), например, элемент с типом "date", поле "Формат элемента" не заполняется. Для таких элементов в поле "Дополнительная информация" указывается тип базового элемента;

признак обязательности элемента определяет обязательность присутствия элемента (совокупности наименования элемента и его значения) в файле обмена. Признак обязательности элемента может принимать следующие значения: "О" - наличие элемента в файле обмена обязательно; "Н" - присутствие элемента в файле обмена необязательно, т.е. элемент может отсутствовать. Если элемент принимает ограниченный перечень значений (по классификатору, кодовому словарю и т.п.), то признак обязательности элемента дополняется символом "К". Например: "ОК". В случае, если количество реализаций элемента может быть более одной, то признак обязательности элемента дополняется символом "М". Например: "НМ", "ОКМ".

К вышеперечисленным признакам обязательности элемента может добавляться значение "У" в случае описания в XML схеме условий, предъявляемых к элементу в файле обмена, описанных в графе "Дополнительная информация". Например: "НУ", "ОКУ";

дополнительная информация содержит, при необходимости, требования к элементу файла обмена, не указанные ранее. Для сложных элементов указывается ссылка на таблицу, в которой описывается состав данного элемента. Для элементов, принимающих ограниченный перечень значений из классификатора (кодового словаря и т.п.), указывается соответствующее наименование классификатора (кодового словаря и т.п.) или приводится перечень возможных значений. Для классификатора (кодового словаря и т.п.) может указываться ссылка на его местонахождение. Для элементов, использующих пользовательский тип данных, указывается наименование типового элемента.

Рисунок 1. Диаграмма структуры файла обмена

Таблица 4.1

Файл обмена (Файл)

Наименование элемента Сокращенное наименование (код) элемента Признак типа элемента Формат элемента Признак обязательности элемента Дополнительная информация
Идентификатор файла ИдФайл А T(1-150) О Содержит (повторяет) имя сформированного файла (без расширения)
Версия программы, с помощью которой сформирован файл ВерсПрог А T(1-40) О  
Версия формата ВерсФорм А T(1-5) О Принимает значение: 5.01
Сообщение о проставлении отметки налогового органа Документ С   О Состав элемента представлен в табл. 4.2

Таблица 4.2

Сообщение о проставлении отметки налогового органа (Документ)

Наименование элемента Сокращенное наименование (код) элемента Признак типа элемента Формат элемента Признак обязательности элемента Дополнительная информация
Код формы по КНД КНД А T(=7) ОК Типовой элемент <КНДТип>. Принимает значение: 1169005
Сведения о получателе документа СвПолДок С   О Типовой элемент <ОтпрПол>. Состав элемента представлен в табл. 4.9
Сведения сообщения о проставлении отметки налогового органа СвОтметка С   О Состав элемента представлен в табл. 4.3
Сведения об отправителе документа СвОтпрДок С   О Типовой элемент <ОтпрПол>. Состав элемента представлен в табл. 4.9
Сведения о налоговом органе, через который отправлен документ НОПром С   Н Состав элемента представлен в табл. 4.4
Сведения о налогоплательщике СвНП С   О Состав элемента представлен в табл. 4.5
Должностное лицо налогового органа ДолжНО С   О Состав элемента представлен в табл. 4.8

Таблица 4.3

Сведения сообщения о проставлении отметки налогового органа (СвОтметка)

Наименование элемента Сокращенное наименование (код) элемента Признак типа элемента Формат элемента Признак обязательности элемента Дополнительная информация
Номер заявления, указанный налогоплательщиком НомерДокНП А T(1-12) О  
Дата заявления, указанная налогоплательщиком ДатаДокНП А T(=10) О Типовой элемент <ДатаТип>. Дата в формате ДД.ММ.ГГГГ
Регистрационный номер заявления, присвоенный налоговым органом РегНомДок А T(=16) О  
Дата регистрации в налоговом органе заявления на бумажном носителе ДатаРегБум А T(=10) О Типовой элемент <ДатаТип>. Дата в формате ДД.ММ.ГГГГ
Дата регистрации в налоговом органе заявления в электронном виде ДатаРегЭл А T(=10) О Типовой элемент <ДатаТип>. Дата в формате ДД.ММ.ГГГГ
Дата отметки о проверке заявления налоговым органом (дата подписи руководством налогового органа) ДатаОтмПров А T(=10) О Типовой элемент <ДатаТип>. Дата в формате ДД.ММ.ГГГГ
Дата Сообщения о проставлении отметки ДатаСообОтм А T(=10) О Типовой элемент <ДатаТип>. Дата в формате ДД.ММ.ГГГГ

Таблица 4.4

Сведения о налоговом органе, через который отправлен документ (НОПром)

Наименование элемента Сокращенное наименование (код) элемента Признак типа элемента Формат элемента Признак обязательности элемента Дополнительная информация
Код налогового органа КодНО А T(=4) ОК Типовой элемент <СОНОТип>. Принимает значение в соответствии с классификатором "Система обозначений налоговых органов"
Наименование налогового органа НаимНО А T(1-1000) О  

Таблица 4.5

Сведения о налогоплательщике (СвНП)

Наименование элемента Сокращенное наименование (код) элемента Признак типа элемента Формат элемента Признак обязательности элемента Дополнительная информация
Организация | Физическое лицо (в т.ч. индивидуальный предприниматель) ЮЛ ФЛ С С   О О Состав элемента представлен в табл. 4.6 Состав элемента представлен в табл. 4.7

Таблица 4.6

Организация (ЮЛ)

Наименование элемента Сокращенное наименование (код) элемента Признак типа элемента Формат элемента Признак обязательности элемента Дополнительная информация
Наименование организации НаимОрг А T(1-1000) О  
ИНН организации ИННЮЛ А T(=10) О Типовой элемент <ИННЮЛТип>
КПП КПП А T(=9) О Типовой элемент <КППТип>

Таблица 4.7

Физическое лицо (в т.ч. индивидуальный предприниматель) (ФЛ)

Наименование элемента Сокращенное наименование (код) элемента Признак типа элемента Формат элемента Признак обязательности элемента Дополнительная информация
ИНН физического лица ИННФЛ А T(=12) О Типовой элемент <ИННФЛТип>
Фамилия, имя, отчество физического лица ФИО С   О Типовой элемент <ФИОТип>. Состав элемента представлен в табл. 4.13

Таблица 4.8

Должностное лицо налогового органа (ДолжНО)

Наименование элемента Сокращенное наименование (код) элемента Признак типа элемента Формат элемента Признак обязательности элемента Дополнительная информация
Должность Долж А T(1-128) Н  
Классный чин Чин А T(1-60) Н  
Номер контактного телефона Тлф А T(1-20) Н  
Фамилия, имя, отчество ФИОДолж С   О Типовой элемент <ФИОТип>. Состав элемента представлен в табл. 4.13

Таблица 4.9

Сведения об участнике электронного обмена (ОтпрПол)

Наименование элемента Сокращенное наименование (код) элемента Признак типа элемента Формат элемента Признак обязательности элемента Дополнительная информация
Отправитель (получатель) организация | ОтпрЮЛ С   О Состав элемента представлен в табл. 4.10. Реализуется в СвПолДок
Отправитель (получатель) физическое лицо (в т.ч. индивидуальный предприниматель) | ОтпрФЛ С   О Состав элемента представлен в табл. 4.11. Реализуется в СвПолДок
Отправитель (получатель) налоговый орган ОтпрНО С   О Состав элемента представлен в табл. 4.12. Реализуется в СвОтпрДок

Таблица 4.10

Отправитель (получатель) организация (ОтпрЮЛ)

Наименование элемента Сокращенное наименование (код) элемента Признак типа элемента Формат элемента Признак обязательности элемента Дополнительная информация
Наименование организации НаимОрг А T(1-1000) О  
ИНН организации ИННЮЛ А T(=10) О Типовой элемент <ИННЮЛТип>
КПП КПП А T(=9) О Типовой элемент <КППТип>

Таблица 4.11

Отправитель (получатель) физическое лицо (в т.ч. индивидуальный предприниматель) (ОтпрФЛ)

Наименование элемента Сокращенное наименование (код) элемента Признак типа элемента Формат элемента Признак обязательности элемента Дополнительная информация
ИНН физического лица ИННФЛ А T(=12) О Типовой элемент <ИННФЛТип>
Фамилия, имя, отчество физического лица ФИО С   О Типовой элемент <ФИОТип>. Состав элемента представлен в табл. 4.13

Таблица 4.12

Отправитель (получатель) налоговый орган (ОтпрНО)

Наименование элемента Сокращенное наименование (код) элемента Признак типа элемента Формат элемента Признак обязательности элемента Дополнительная информация
Код налогового органа КодНО А T(=4) ОК Типовой элемент <СОНОТип>. Принимает значение в соответствии с классификатором "Система обозначений налоговых органов"
Наименование налогового органа НаимНО А T(1-1000) О  

Таблица 4.13

Фамилия, имя, отчество физического лица (ФИОТип)

Наименование элемента Сокращенное наименование (код) элемента Признак типа элемента Формат элемента Признак обязательности элемента Дополнительная информация
Фамилия Фамилия А T(1-60) О  
Имя Имя А T(1-60) О  
Отчество Отчество А T(1-60) Н  

Приложение N 3

УТВЕРЖДЕН
приказом ФНС России
от "__" _______ 2013 г. N ________

ФОРМАТ
УВЕДОМЛЕНИЯ ОБ ОТКАЗЕ В ПРОСТАВЛЕНИИ НА ЗАЯВЛЕНИИ О ВВОЗЕ ТОВАРОВ И УПЛАТЕ КОСВЕННЫХ НАЛОГОВ ОТМЕТКИ НАЛОГОВОГО ОРГАНА ОБ УПЛАТЕ КОСВЕННЫХ НАЛОГОВ (ОСВОБОЖДЕНИИ ОТ НАЛОГООБЛОЖЕНИЯ)

I. ОБЩИЕ ПОЛОЖЕНИЯ

1. Настоящий формат описывает требования к XML файлам (далее - файлам обмена) передачи в электронной форме уведомления об отказе в проставлении на заявлении о ввозе товаров и уплате косвенных налогов отметки налогового органа об уплате косвенных налогов (освобождении от налогообложения).

2. Номер версии настоящего формата 5.01, часть 430_21.

II. ОПИСАНИЕ ФАЙЛА ОБМЕНА

3. Имя файла обмена должно иметь следующий вид:

R_T_A_K_O_GGGGMMDD_N, где:

R_T - префикс, принимающий значение TS_UO;

A_K - идентификатор получателя информации, где: A - идентификатор получателя, которому направляется файл обмена, K - идентификатор конечного получателя, для которого предназначена информация из данного файла обмена <1> (получателя сообщения о результатах проверки). Каждый из идентификаторов (A и K) имеет вид:

<1> Передача файла от отправителя к конечному получателю (K) может осуществляться в несколько этапов через посредников, осуществляющих передачу файла на промежуточных этапах, которые обозначаются идентификатором A. В случае передачи файла от отправителя к конечному получателю при отсутствии посредников, осуществляющих передачу на промежуточных этапах, значения идентификаторов A и K совпадают.

для организаций - девятнадцатиразрядный код (идентификационный номер налогоплательщика (далее - ИНН) и код причины постановки на учет (далее - КПП) организации (обособленного подразделения);

для физических лиц - двенадцатиразрядный код (ИНН физического лица, при наличии. При отсутствии ИНН - последовательность из двенадцати нулей);

O - идентификатор отправителя информации, имеет вид для налоговых органов - четырехразрядный код (код налогового органа в соответствии с классификатором "Система обозначения налоговых органов" (СОНО);

GGGG - год формирования передаваемого файла, MM - месяц, DD - день;

N - идентификационный номер файла (длина - от 1 до 36 знаков. Идентификационный номер файла должен обеспечивать уникальность файла).

Расширение имени файла - xml. Расширение имени файла может указываться как строчными, так и прописными буквами.

Параметры первой строки файла обмена

Первая строка XML файла должна иметь следующий вид:

<?xml version ="1.0" encoding ="windows-1251"?>

Имя файла, содержащего XML схему файла обмена, должно иметь следующий вид:

TS_UO_2_430_21_05_01_xx, где xx - номер версии схемы.

Расширение имени файла - xsd.

XML схема файла обмена приводится отдельным файлом.

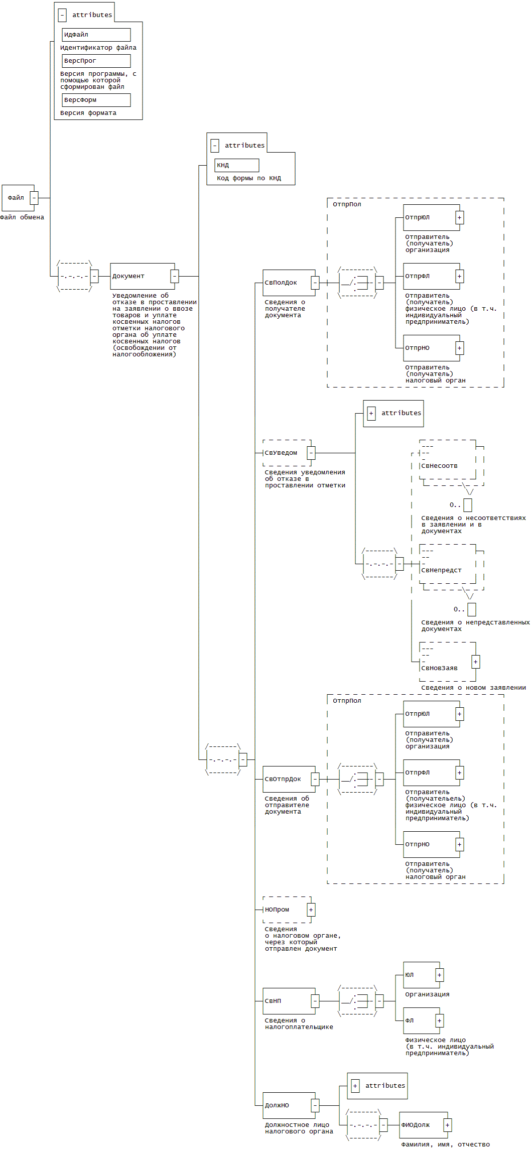
4. Логическая модель файла обмена представлена в виде диаграммы структуры файла обмена на рисунке 1 настоящего формата. Элементами логической модели файла обмена являются элементы и атрибуты XML файла. Перечень структурных элементов логической модели файла обмена и сведения о них приведены в таблицах 4.1 - 4.14 настоящего формата.

Для каждого структурного элемента логической модели файла обмена приводятся следующие сведения:

наименование элемента. Приводится полное наименование элемента <1>;

<1> В строке таблицы могут быть описаны несколько элементов, наименования которых разделены символом "|". Такая форма записи применяется в случае возможного наличия в файле обмена только одного элемента из описанных в этой строке.

сокращенное наименование (код) элемента. Приводится сокращенное наименование элемента. Синтаксис сокращенного наименования должен удовлетворять спецификации XML;

признак типа элемента. Может принимать следующие значения: "С" - сложный элемент логической модели (содержит вложенные элементы), "П" - простой элемент логической модели, реализованный в виде элемента XML файла, "А" - простой элемент логической модели, реализованный в виде атрибута элемента XML файла. Простой элемент логической модели не содержит вложенные элементы;

формат элемента. Формат элемента представляется следующими условными обозначениями: T - символьная строка; N - числовое значение (целое или дробное).

Формат символьной строки указывается в виде T(n-k) или T(=k), где: n - минимальное количество знаков, k - максимальное количество знаков, символ "-" - разделитель, символ "=" означает фиксированное количество знаков в строке. В случае, если минимальное количество знаков равно 0, формат имеет вид T(0-k). В случае, если максимальное количество знаков неограниченно, формат имеет вид T(n-).

Формат числового значения указывается в виде N(m.k), где: m - максимальное количество знаков в числе, включая знак (для отрицательного числа), целую и дробную часть числа без разделяющей десятичной точки, k - максимальное число знаков дробной части числа. Если число знаков дробной части числа равно 0 (т.е. число целое), то формат числового значения имеет вид N(m).

Для простых элементов, являющихся базовыми в XML (определенными в http://www.w3.org/TR/xmlschema-0), например, элемент с типом "date", поле "Формат элемента" не заполняется. Для таких элементов в поле "Дополнительная информация" указывается тип базового элемента;

признак обязательности элемента определяет обязательность присутствия элемента (совокупности наименования элемента и его значения) в файле обмена. Признак обязательности элемента может принимать следующие значения: "О" - наличие элемента в файле обмена обязательно; "Н" - присутствие элемента в файле обмена необязательно, т.е. элемент может отсутствовать. Если элемент принимает ограниченный перечень значений (по классификатору, кодовому словарю и т.п.), то признак обязательности элемента дополняется символом "К". Например: "ОК". В случае, если количество реализаций элемента может быть более одной, то признак обязательности элемента дополняется символом "М". Например: "НМ", "ОКМ".

К вышеперечисленным признакам обязательности элемента может добавляться значение "У" в случае описания в XML схеме условий, предъявляемых к элементу в файле обмена, описанных в графе "Дополнительная информация". Например: "НУ", "ОКУ";

дополнительная информация содержит, при необходимости, требования к элементу файла обмена, не указанные ранее. Для сложных элементов указывается ссылка на таблицу, в которой описывается состав данного элемента. Для элементов, принимающих ограниченный перечень значений из классификатора (кодового словаря и т.п.), указывается соответствующее наименование классификатора (кодового словаря и т.п.) или приводится перечень возможных значений. Для классификатора (кодового словаря и т.п.) может указываться ссылка на его местонахождение. Для элементов, использующих пользовательский тип данных, указывается наименование типового элемента.

Рисунок 1. Диаграмма структуры файла обмена

Таблица 4.1

Файл обмена (Файл)

Наименование элемента Сокращенное наименование (код) элемента Признак типа элемента Формат элемента Признак обязательности элемента Дополнительная информация
Идентификатор файла ИдФайл А T(1-150) О Содержит (повторяет) имя сформированного файла (без расширения)
Версия программы, с помощью которой сформирован файл ВерсПрог А T(1-40) О  
Версия формата ВерсФорм А T(1-5) О Принимает значение: 5.01
Уведомление об отказе в проставлении на заявлении о ввозе товаров и уплате косвенных налогов отметки налогового органа об уплате косвенных налогов (освобождении от налогообложения) Документ С   О Состав элемента представлен в табл. 4.2

Таблица 4.2

Уведомление об отказе в проставлении на заявлении о ввозе товаров и уплате косвенных налогов отметки налогового органа об уплате косвенных налогов (освобождении от налогообложения) (Документ)

Наименование элемента Сокращенное наименование (код) элемента Признак типа элемента Формат элемента Признак обязательности элемента Дополнительная информация
Код формы по КНД КНД А T(=7) ОК Типовой элемент <КНДТип>. Принимает значение: 1169007
Сведения о получателе документа СвПолДок С   О Типовой элемент <ОтпрПол>. Состав элемента представлен в табл. 4.10
Сведения уведомления об отказе в проставлении отметки СвУведом С   О Состав элемента представлен в табл. 4.3
Сведения об отправителе документа СвОтпрДок С   О Типовой элемент <ОтпрПол>. Состав элемента представлен в табл. 4.10
Сведения о налоговом органе, через который отправлен документ НОПром С   Н Состав элемента представлен в табл. 4.5
Сведения о налогоплательщике СвНП С   О Состав элемента представлен в табл. 4.6
Должностное лицо налогового органа ДолжНО С   О Состав элемента представлен в табл. 4.9

Таблица 4.3

Сведения уведомления об отказе в проставлении отметки (СвУведом)

Наименование элемента Сокращенное наименование (код) элемента Признак типа элемента Формат элемента Признак обязательности элемента Дополнительная информация
Номер заявления, указанный налогоплательщиком НомерДокНП А T(1-12) О  
Дата заявления, указанная налогоплательщиком ДатаДокНП А T(=10) О Типовой элемент <ДатаТип>. Дата в формате ДД.ММ.ГГГГ
Регистрационный номер заявления, присвоенный налоговым органом РегНомДок А T(=16) О  
Дата регистрации в налоговом органе заявления на бумажном носителе ДатаРегБум А T(=10) Н Типовой элемент <ДатаТип>. Дата в формате ДД.ММ.ГГГГ
Дата регистрации в налоговом органе заявления в электронном виде ДатаРегЭл А T(=10) О Типовой элемент <ДатаТип>. Дата в формате ДД.ММ.ГГГГ
Номер уведомления об отказе в проставлении отметки НомерУведОткз А T(1-16) О  
Дата уведомления об отказе в проставлении отметки ДатаУведОткз А T(=10) О Типовой элемент <ДатаТип>. Дата в формате ДД.ММ.ГГГГ
Сведения о несоответствиях в заявлении и в документах СвНесоотв П T(1-500) НМ  
Сведения о непредставленных документах СвНепредст П T(1-500) НМ  
Сведения о новом заявлении СвНовЗаяв С   Н Состав элемента представлен в табл. 4.4

Таблица 4.4

Сведения о новом заявлении (СвНовЗаяв)

Наименование элемента Сокращенное наименование (код) элемента Признак типа элемента Формат элемента Признак обязательности элемента Дополнительная информация
Номер нового заявления, указанный налогоплательщиком НомерДокНП2 А T(1-12) О  
Дата нового заявления, указанная налогоплательщиком ДатаДокНП2 А T(=10) О Типовой элемент <ДатаТип>. Дата в формате ДД.ММ.ГГГГ
Регистрационный номер нового заявления, присвоенный налоговым органом РегНомДок2 А T(1-18) О  
Дата регистрации в налоговом органе нового заявления на бумажном носителе ДатаРегБум2 А T(=10) Н Типовой элемент <ДатаТип>. Дата в формате ДД.ММ.ГГГГ
Дата регистрации в налоговом органе нового заявления в электронном виде ДатаРегЭл2 А T(=10) О Типовой элемент <ДатаТип>. Дата в формате ДД.ММ.ГГГГ

Таблица 4.5

Сведения о налоговом органе, через который отправлен документ (НОПром)

Наименование элемента Сокращенное наименование (код) элемента Признак типа элемента Формат элемента Признак обязательности элемента Дополнительная информация
Код налогового органа КодНО А T(=4) ОК Типовой элемент <СОНОТип>. Принимает значение в соответствии с классификатором "Система обозначений налоговых органов"
Наименование налогового органа НаимНО А T(1-1000) О  

Таблица 4.6

Сведения о налогоплательщике (СвНП)

Наименование элемента Сокращенное наименование (код) элемента Признак типа элемента Формат элемента Признак обязательности элемента Дополнительная информация
Организация | ЮЛ С   О Состав элемента представлен в табл. 4.7
Физическое лицо (в т.ч. индивидуальный предприниматель) ФЛ С   О Состав элемента представлен в табл. 4.8

Таблица 4.7

Организация (ЮЛ)

Наименование элемента Сокращенное наименование (код) элемента Признак типа элемента Формат элемента Признак обязательности элемента Дополнительная информация
Наименование организации НаимОрг А T(1-1000) О  
ИНН организации ИННЮЛ А T(=10) О Типовой элемент <ИННЮЛТип>
КПП КПП А T(=9) О Типовой элемент <КППТип>

Таблица 4.8

Физическое лицо (в т.ч. индивидуальный предприниматель) (ФЛ)

Наименование элемента Сокращенное наименование (код) элемента Признак типа элемента Формат элемента Признак обязательности элемента Дополнительная информация
ИНН физического лица ИННФЛ А T(=12) О Типовой элемент <ИННФЛТип>
Фамилия, имя, отчество физического лица ФИО С   О Типовой элемент <ФИОТип>. Состав элемента представлен в табл. 4.14

Таблица 4.9

Должностное лицо налогового органа (ДолжНО)

Наименование элемента Сокращенное наименование (код) элемента Признак типа элемента Формат элемента Признак обязательности элемента Дополнительная информация
Должность Долж А T(1-128) Н  
Классный чин Чин А T(1-60) Н  
Фамилия исполнителя документа ФамилИсп А T(1-60) О  
Телефон исполнителя документа Тлф А T(1-20) Н  
Фамилия, имя, отчество должностного лица ФИОДолж С   О Типовой элемент <ФИОТип>. Состав элемента представлен в табл. 4.14

Таблица 4.10

Сведения об участнике электронного обмена (ОтпрПол)

Наименование элемента Сокращенное наименование (код) элемента Признак типа элемента Формат элемента Признак обязательности элемента Дополнительная информация
Отправитель (получатель) организация | ОтпрЮЛ С   О Состав элемента представлен в табл. 4.11. Реализуется в СвПолДок
Отправитель (получатель) физическое лицо (в т.ч. индивидуальный предприниматель) | ОтпрФЛ С   О Состав элемента представлен в табл. 4.12. Реализуется в СвПолДок
Отправитель (получатель) налоговый орган ОтпрНО С   О Состав элемента представлен в табл. 4.13. Реализуется в СвОтпрДок

Таблица 4.11

Отправитель (получатель) организация (ОтпрЮЛ)

Наименование элемента Сокращенное наименование (код) элемента Признак типа элемента Формат элемента Признак обязательности элемента Дополнительная информация
Наименование организации НаимОрг А T(1-1000) О  
ИНН организации ИННЮЛ А T(=10) О Типовой элемент <ИННЮЛТип>
КПП КПП А T(=9) О Типовой элемент <КППТип>

Таблица 4.12

Отправитель (получатель) физическое лицо (в т.ч. индивидуальный предприниматель) (ОтпрФЛ)

Наименование элемента Сокращенное наименование (код) элемента Признак типа элемента Формат элемента Признак обязательности элемента Дополнительная информация
ИНН физического лица ИННФЛ А T(=12) О Типовой элемент <ИННФЛТип>
Фамилия, имя, отчество физического лица ФИО С   О Типовой элемент <ФИОТип>. Состав элемента представлен в табл. 4.14

Таблица 4.13

Отправитель (получатель) налоговый орган (ОтпрНО)

Наименование элемента Сокращенное наименование (код) элемента Признак типа элемента Формат элемента Признак обязательности элемента Дополнительная информация
Код налогового органа КодНО А T(=4) ОК Типовой элемент <СОНОТип>. Принимает значение в соответствии с классификатором "Система обозначений налоговых органов"
Наименование налогового органа НаимНО А T(1-1000) О  

Таблица 4.14

Фамилия, имя, отчество физического лица (ФИОТип)

Наименование элемента Сокращенное наименование (код) элемента Признак типа элемента Формат элемента Признак обязательности элемента Дополнительная информация
Фамилия Фамилия А T(1-60) О  
Имя Имя А T(1-60) О  
Отчество Отчество А T(1-60) Н