Приказ Минфина РФ от 24.02.2012 N 30Н

"Об утверждении Административного регламента предоставления Министерством финансов Российской Федерации государственной услуги по предоставлению сведений из государственного реестра саморегулируемых организаций аудиторов"
Редакция от 07.07.2015 — Документ утратил силу, см. «Приказ Минфина РФ от 24.12.2020 N 324Н»
Показать изменения

Зарегистрировано в Минюсте России 28 мая 2012 г. N 24348


МИНИСТЕРСТВО ФИНАНСОВ РОССИЙСКОЙ ФЕДЕРАЦИИ

ПРИКАЗ
от 24 февраля 2012 г. N 30н

ОБ УТВЕРЖДЕНИИ АДМИНИСТРАТИВНОГО РЕГЛАМЕНТА ПРЕДОСТАВЛЕНИЯ МИНИСТЕРСТВОМ ФИНАНСОВ РОССИЙСКОЙ ФЕДЕРАЦИИ ГОСУДАРСТВЕННОЙ УСЛУГИ ПО ПРЕДОСТАВЛЕНИЮ СВЕДЕНИЙ ИЗ ГОСУДАРСТВЕННОГО РЕЕСТРА САМОРЕГУЛИРУЕМЫХ ОРГАНИЗАЦИЙ АУДИТОРОВ

(в ред. Приказов Минфина РФ от 28.06.2013 N 63н, от 21.07.2014 N 63н, от 07.07.2015 N 108н)

В соответствии с Федеральным законом от 27 июля 2010 г. N 210-ФЗ "Об организации предоставления государственных и муниципальных услуг" (Собрание законодательства Российской Федерации, 2010, N 31, ст. 4179; 2011, N 15, ст. 2038; N 27, ст. 3880; N 29, ст. 4291; N 30, ст. 4587; N 49, ст. 7061) и постановлением Правительства Российской Федерации от 16 мая 2011 г. N 373 "О разработке и утверждении административных регламентов исполнения государственных функций и административных регламентов предоставления государственных услуг" (Собрание законодательства Российской Федерации, 2011, N 22, ст. 3169; N 35, ст. 5092) приказываю:

1. Утвердить прилагаемый Административный регламент предоставления Министерством финансов Российской Федерации государственной услуги по предоставлению сведений из государственного реестра саморегулируемых организаций аудиторов.

2. Ответственным структурным подразделением за предоставление государственной услуги определить Департамент регулирования бухгалтерского учета, финансовой отчетности и аудиторской деятельности. (в ред. Приказа Минфина РФ от 21.07.2014 N 63н)

3. Признать утратившими силу пункты 17 и 18 Положения о порядке ведения государственного реестра саморегулируемых организаций аудиторов, утвержденного приказом Министерства финансов Российской Федерации от 30 апреля 2009 г. N 41н "Об утверждении Положения о порядке ведения государственного реестра саморегулируемых организаций аудиторов" (зарегистрирован Министерством юстиции Российской Федерации 31 августа 2009 г., регистрационный N 14664) с изменениями, внесенными приказом Министерства финансов Российской Федерации от 16 сентября 2010 г. N 106н (зарегистрирован Министерством юстиции Российской Федерации 20 октября 2010 г., регистрационный N 18774).

Министр
А.Г.СИЛУАНОВ

УТВЕРЖДЕН
приказом Министерства финансов
Российской Федерации
от 24.02.2012 N 30н

АДМИНИСТРАТИВНЫЙ РЕГЛАМЕНТ ПРЕДОСТАВЛЕНИЯ МИНИСТЕРСТВОМ ФИНАНСОВ РОССИЙСКОЙ ФЕДЕРАЦИИ ГОСУДАРСТВЕННОЙ УСЛУГИ ПО ПРЕДОСТАВЛЕНИЮ СВЕДЕНИЙ ИЗ ГОСУДАРСТВЕННОГО РЕЕСТРА САМОРЕГУЛИРУЕМЫХ ОРГАНИЗАЦИЙ АУДИТОРОВ

(в ред. Приказов Минфина РФ от 28.06.2013 N 63н, от 21.07.2014 N 63н, от 07.07.2015 N 108н)

I. Общие положения

Предмет регулирования регламента

1. Настоящий Административный регламент устанавливает сроки и последовательность административных процедур (действий) Министерства финансов Российской Федерации, осуществляемых по запросу физического или юридического лица либо их уполномоченных представителей, а также порядок взаимодействия между структурными подразделениями Министерства финансов Российской Федерации, их должностными лицами, взаимодействия Министерства финансов Российской Федерации с физическими или юридическими лицами либо их уполномоченными представителями, органами государственной власти при предоставлении Министерством финансов Российской Федерации государственной услуги по предоставлению сведений из государственного реестра саморегулируемых организаций аудиторов (далее - государственная услуга).

Круг заявителей

2. Предоставление государственной услуги осуществляется на основании письменного запроса о предоставлении государственной услуги любого физического или юридического лица либо их уполномоченных представителей (далее - заявитель).

Требования к порядку информирования о предоставлении государственной услуги

3. Сведения о местонахождении, официальном сайте в информационно-телекоммуникационной сети "Интернет", адресе электронной почты, контактных телефонах Министерства финансов Российской Федерации и ответственного структурного подразделения Министерства финансов Российской Федерации:

почтовый адрес: 109097, г. Москва, ул. Ильинка, д. 9;

официальный сайт Министерства финансов Российской Федерации в информационно-телекоммуникационной сети "Интернет": www.minfin.ru;

адрес электронной почты Министерства финансов Российской Федерации: reestr-sro@minfin.ru; (в ред. Приказа Минфина РФ от 21.07.2014 N 63н)

телефоны Министерства финансов Российской Федерации для получения справок по вопросам приема корреспонденции: (495) 987-91-01, (495) 987-98-42;

телефоны ответственного структурного подразделения Министерства финансов Российской Федерации для получения справок по вопросам предоставления государственной услуги: (495) 748-12-72, телефон-автоинформатор: (495) 983-38-98.

4. График работы Министерства финансов Российской Федерации (в том числе ответственного структурного подразделения Министерства финансов Российской Федерации):

понедельник - четверг 9.00 - 18.00 (перерыв 12.00 - 12.45)
пятница 9.00 - 16.45 (перерыв 12.00 - 12.45)
суббота, воскресенье - выходной.

Время приема корреспонденции:

понедельник - четверг 10.00 - 17.00 (перерыв 11.30 - 12.15)
пятница 10.00 - 16.00 (перерыв 11.30 - 12.15)
суббота, воскресенье - выходной.

5. При ответах на телефонные звонки ответственные за предоставление государственной услуги государственные гражданские служащие ответственного структурного подразделения Министерства финансов Российской Федерации (далее - специалисты) подробно и в вежливой (корректной) форме информируют обратившихся по вопросам, указанным в пункте 8 настоящего Административного регламента.

6. Ответ на телефонный звонок должен начинаться с информации о наименовании органа, в который позвонил гражданин, фамилии, имени, отчестве и должности специалиста, принявшего телефонный звонок.

7. Консультации (справки) по вопросам предоставления государственной услуги, в том числе о ходе предоставления государственной услуги, осуществляются специалистами.

8. Консультации (справки) предоставляются по вопросам:

а) информации о местонахождении, контактных телефонах, официальном сайте в информационно-телекоммуникационной сети "Интернет", адресе электронной почты Министерства финансов Российской Федерации;

б) требований к запросу заявителя о предоставлении государственной услуги;

в) подпункт утратил силу. (в ред. Приказа Минфина РФ от 07.07.2015 N 108н)

г) сроков предоставления государственной услуги;

д) порядка предоставления государственной услуги;

е) порядка обжалования решений, действий (бездействия), принимаемых и осуществляемых специалистами или должностными лицами Министерства финансов Российской Федерации в ходе предоставления государственной услуги.

9. Консультации (справки) предоставляются при обращении по телефону, посредством официального сайта в информационно-телекоммуникационной сети "Интернет" или электронной почты Министерства финансов Российской Федерации и федеральной государственной информационной системы "Единый портал государственных и муниципальных услуг (функций)" (далее - Единый портал).

Консультации (справки) общего характера (о местонахождении, графике работы) предоставляются с использованием средств автоинформирования.

10. Консультации (справки) по вопросам, предусмотренным пунктом 8 настоящего Административного регламента, предоставляются специалистами.

11. Информирование о порядке предоставления государственной услуги осуществляется непосредственно на находящихся в помещении приемной Министерства финансов Российской Федерации информационных стендах, а также с использованием почты, средств телефонной связи, электронной почты, официального сайта Министерства финансов Российской Федерации в информационно-телекоммуникационной сети "Интернет" и Единого портала.

12. Информация, содержащаяся в настоящем подразделе Административного регламента, размещается на находящихся в помещении приемной Министерства финансов Российской Федерации информационных стендах, официальном сайте Министерства финансов Российской Федерации в информационно-телекоммуникационной сети "Интернет" и Едином портале.

II. Стандарт предоставления государственной услуги

Наименование государственной услуги

13. Наименование государственной услуги: "Предоставление сведений из государственного реестра саморегулируемых организаций аудиторов".

Наименование федерального органа исполнительной власти, предоставляющего государственную услугу

14. Предоставление государственной услуги по предоставлению сведений из государственного реестра саморегулируемых организаций аудиторов (далее - Реестр) осуществляет Министерство финансов Российской Федерации (далее - Министерство).

15. Непосредственное предоставление государственной услуги осуществляет ответственное структурное подразделение Министерства.

16. При предоставлении государственной услуги Министерство не вправе требовать от заявителей осуществления действий, в том числе согласований, необходимых для получения государственной услуги и связанных с обращением в иные государственные органы и организации.

Описание результата предоставления государственной услуги

17. Результатом предоставления государственной услуги является направление заявителю запрошенной им информации в виде выписки, содержащей сведения из Реестра (далее - выписка из Реестра), либо направление заявителю уведомления о непредоставлении государственной услуги.

Срок предоставления государственной услуги, в том числе с учетом необходимости обращения в организации, участвующие в предоставлении государственной услуги, срок выдачи (направления) документов, являющихся результатом предоставления государственной услуги

18. Срок предоставления государственной услуги, в том числе направление заявителю выписки из Реестра либо уведомления о непредоставлении государственной услуги, составляет пять рабочих дней с даты регистрации запроса в структурном подразделении Министерства, ответственном за прием документов.

19. Пункт утратил силу. (в ред. Приказа Минфина РФ от 07.07.2015 N 108н)

Перечень нормативных правовых актов, регулирующих отношения, возникающие в связи с предоставлением государственной услуги

20. Нормативные правовые акты, регулирующие отношения, возникающие в связи с предоставлением государственной услуги:

а) Федеральный закон от 27 июля 2006 г. N 152-ФЗ "О персональных данных" (Собрание законодательства Российской Федерации, 2006, N 31, ст. 3451; 2009, N 48, ст. 5716; N 52, ст. 6439; 2010, N 27, ст. 3407; N 31, ст. 4173; N 31, ст. 4196; N 49, ст. 6409; 2011, N 23, ст. 3263; N 31, ст. 4701);

б) Федеральный закон от 30 декабря 2008 г. N 307-ФЗ "Об аудиторской деятельности" (Собрание законодательства Российской Федерации, 2009, N 1, ст. 15; 2010, N 27, ст. 3420; N 51, ст. 6810; 2011, N 1, ст. 12; N 27, ст. 3880; N 29, ст. 4291);

в) Федеральный закон от 9 февраля 2009 г. N 8-ФЗ "Об обеспечении доступа к информации о деятельности государственных органов и органов местного самоуправления" (Собрание законодательства Российской Федерации, 2009, N 7, ст. 776; 2011, N 29, ст. 4291);

г) Федеральный закон от 27 июля 2010 г. N 210-ФЗ "Об организации предоставления государственных и муниципальных услуг" (Собрание законодательства Российской Федерации, 2010, N 31, ст. 4179; 2011, N 15, ст. 2038; N 27, ст. 3880; N 29, ст. 4291; N 30, ст. 4587; N 49, ст. 7061);

д) постановление Правительства Российской Федерации от 30 июня 2004 г. N 329 "О Министерстве финансов Российской Федерации" (Собрание законодательства Российской Федерации, 2004, N 31, ст. 3258; N 49, ст. 4908; 2005, N 23, ст. 2270; N 52, ст. 5755; 2006, N 32, ст. 3569; N 47, ст. 4900; 2007, N 23, ст. 2801; N 45, ст. 5491; 2008, N 5, ст. 411; N 46, ст. 5337; 2009, N 3, ст. 378; N 6, ст. 738; N 8, ст. 973; N 11, ст. 1312; N 26, ст. 3212; N 31, ст. 3954; 2010, N 5, ст. 531; N 9, ст. 967; N 11, ст. 1224; N 26, ст. 3350; N 38, ст. 4844; 2011, N 1, ст. 238; N 3, ст. 544; N 4, ст. 609; N 10, ст. 1415; N 12, ст. 1639; N 14, ст. 1935; N 36, ст. 5148; N 43, ст. 6076; N 46, ст. 6522);

е) постановление Правительства Российской Федерации от 29 сентября 2008 г. N 724 "Об утверждении порядка ведения государственного реестра саморегулируемых организаций" (Собрание законодательства Российской Федерации, 2008, N 40, ст. 4543; 2010, N 40, ст. 5076);

ж) постановление Правительства Российской Федерации от 16 мая 2011 г. N 373 "О разработке и утверждении административных регламентов исполнения государственных функций и административных регламентов предоставления государственных услуг" (Собрание законодательства Российской Федерации, 2011, N 22, ст. 3169; N 35, ст. 5092);

з) приказ Министерства финансов Российской Федерации от 23 марта 2005 г. N 45н "Об утверждении Регламента Министерства финансов Российской Федерации" (зарегистрирован Министерством юстиции Российской Федерации 19 апреля 2005 г., регистрационный N 6518) с изменениями, внесенными приказами Министерства финансов Российской Федерации от 21 августа 2007 г. N 70н (зарегистрирован Министерством юстиции Российской Федерации 21 сентября 2007 г., регистрационный N 10170), от 21 сентября 2009 г. N 100н (зарегистрирован Министерством юстиции Российской Федерации 7 октября 2009 г., регистрационный N 14980), от 4 мая 2010 г. N 38н (зарегистрирован Министерством юстиции Российской Федерации 7 июня 2010 г., регистрационный N 17504) и от 16 сентября 2011 г. N 112н (зарегистрирован Министерством юстиции Российской Федерации 1 ноября 2011 г., регистрационный N 22182).

В связи с утратой силы Приказа Минфина РФ от 23 марта 2005 г. N 45н, следует руководствоваться принятым взамен Приказом Минфина РФ от 15.06.2012 N 82н.

Исчерпывающий перечень документов, необходимых в соответствии с нормативными правовыми актами для предоставления государственной услуги и услуг, которые являются необходимыми и обязательными для предоставления государственной услуги, подлежащих представлению заявителем, способы их получения заявителем, в том числе в электронной форме, порядок их представления

21. Документом, необходимым для предоставления государственной услуги, является запрос.

22. Запрос составляется в письменной форме. Рекомендуемая форма запроса приведена в приложении N 1 к настоящему Административному регламенту.

23. Запрос направляется заявителем в Министерство по почте, по электронной почте, через Единый портал либо непосредственно передается в структурное подразделение Министерства, ответственное за прием документов.

24. В запросе указывается:

а) наименование саморегулируемой организации аудиторов, в отношении которой запрашивается информация;

б) один из способов предоставления сведений из Реестра:

предоставление сведений в виде документа на бумажном носителе, который направляется заявителю посредством почтового отправления;

предоставление сведений в виде электронного документа, который направляется заявителю посредством электронной почты.

При отсутствии в запросе указания на способ предоставления сведений из Реестра ответ заявителю направляется по почте;

в) сведения о заявителе:

полное наименование юридического лица, номер контактного телефона (по желанию заявителя), адрес электронной почты, если ответ должен быть направлен в форме электронного документа, и почтовый адрес, если ответ должен быть направлен в письменной форме; (в ред. Приказа Минфина РФ от 21.07.2014 N 63н)

фамилия, имя, отчество (при наличии) физического лица, номер контактного телефона (по желанию заявителя), адрес электронной почты, если ответ должен быть направлен в форме электронного документа, и почтовый адрес, если ответ должен быть направлен в письменной форме. (в ред. Приказа Минфина РФ от 21.07.2014 N 63н)

Запрос (за исключением направленного по электронной почте) физического лица должен быть подписан физическим лицом, а юридического лица - руководителем организации или иным уполномоченным лицом и заверен печатью организации.

Исчерпывающий перечень документов, необходимых в соответствии с нормативными правовыми актами для предоставления государственной услуги, которые находятся в распоряжении государственных органов, органов местного самоуправления и иных органов, участвующих в предоставлении государственных или муниципальных услуг, и которые заявитель вправе представить, а также способы их получения заявителями, в том числе в электронной форме, порядок их представления

25. Документы, необходимые в соответствии с нормативными правовыми актами для предоставления государственной услуги, которые находятся в распоряжении государственных органов, органов местного самоуправления и иных органов, участвующих в предоставлении государственных или муниципальных услуг, и которые заявитель вправе представить, не предусмотрены. (в ред. Приказа Минфина РФ от 07.07.2015 N 108н)

Запрет требовать от заявителя представления документов и информации или осуществления действий при предоставлении государственной услуги

26. Запрещается требовать от заявителя представления документов и информации или осуществления действий, представление или осуществление которых не предусмотрено нормативными правовыми актами, регулирующими отношения, возникающие в связи с предоставлением государственной услуги. (в ред. Приказа Минфина РФ от 07.07.2015 N 108н)

Исчерпывающий перечень оснований для отказа в приеме документов, необходимых для предоставления государственной услуги

27. Основания для отказа в приеме документов, необходимых для предоставления государственной услуги, отсутствуют.

Исчерпывающий перечень оснований для приостановления или непредоставления государственной услуги

28. Основания для приостановления государственной услуги отсутствуют.

29. Государственная услуга не предоставляется, если:

а) подпункт утратил силу. (в ред. Приказа Минфина РФ от 07.07.2015 N 108н)

б) запрос не отвечает требованиям, предусмотренным пунктом 24 настоящего Административного регламента;

в) информация, за предоставлением которой обратился заявитель, отсутствует в Реестре.

Перечень услуг, которые являются необходимыми и обязательными для предоставления государственной услуги

30. Необходимые и обязательные услуги для предоставления государственной услуги отсутствуют.

Порядок, размер и основания взимания платы за предоставление государственной услуги

31. Предоставление сведений, содержащихся в государственном реестре саморегулируемых организаций аудиторов, осуществляется Министерством без взимания платы. (в ред. Приказа Минфина РФ от 07.07.2015 N 108н)

Максимальный срок ожидания в очереди при подаче запроса о предоставлении государственной услуги и при получении результата предоставления государственной услуги

32. Максимальный срок ожидания в очереди при подаче запроса о предоставлении государственной услуги не должен превышать 15 минут. (в ред. Приказа Минфина РФ от 28.06.2013 N 63н)

33. Выписка из Реестра либо уведомление о непредоставлении государственной услуги направляются заявителю почтой, электронной почтой, через Единый портал, и непосредственного взаимодействия с заявителем не требуется.

Срок и порядок регистрации запроса заявителя о предоставлении государственной услуги, в том числе в электронной форме

34. Максимальный срок регистрации запроса, в том числе поступившего в электронной форме, - в течение рабочего дня, в котором поступил запрос в структурное подразделение Министерства, ответственное за прием документов.

Требования к помещениям, в которых предоставляется государственная услуга, к месту ожидания и приема заявителей, размещению и оформлению визуальной, текстовой и мультимедийной информации о порядке предоставления государственной услуги

35. Помещения для предоставления государственной услуги размещаются на площадях Министерства.

36. Рабочие места специалистов оборудуются компьютерами и оргтехникой, позволяющими своевременно и в полном объеме получать справочную информацию и организовывать предоставление государственной услуги в полном объеме. Ответственное структурное подразделение Министерства обеспечивается доступом в информационно-телекоммуникационную сеть "Интернет", бумагой, расходными материалами и канцтоварами в количестве, достаточном для предоставления государственной услуги.

37. В приемной Министерства для лиц, ожидающих прием документов, отводятся места, оборудованные стульями, кресельными секциями, столами (стойками) для возможности оформления документов. Помещения для предоставления государственной услуги не должны создавать затруднения для лиц с ограниченными возможностями.

38. Информация о порядке предоставления государственной услуги размещается на информационных стендах в помещении приемной Министерства.

39. Дополнительные требования к размещению и оформлению помещений, размещению и оформлению визуальной, текстовой и мультимедийной информации, оборудованию мест ожидания, парковочным местам, местам для информирования заявителей, получения информации и заполнения необходимых документов, местам ожидания заявителей и их приема не предъявляются.

Показатели доступности и качества государственной услуги, в том числе количество взаимодействий заявителя с должностными лицами при предоставлении государственной услуги и их продолжительность, возможность получения государственной услуги в многофункциональном центре предоставления государственных и муниципальных услуг, возможность получения информации о ходе предоставления государственной услуги, в том числе с использованием информационно-коммуникационных технологий

40. Министерство посредством соблюдения сроков предоставления государственной услуги, а также порядка предоставления государственной услуги, установленных настоящим Административным регламентом, обеспечивает качество и доступность предоставления государственной услуги.

Заявителям обеспечивается возможность получения информации о порядке предоставления государственной услуги на официальном сайте Министерства в информационно-телекоммуникационной сети "Интернет" и на Едином портале.

41. Показатели доступности и качества государственной услуги определяются также:

а) количеством взаимодействий заявителя со специалистами при предоставлении государственной услуги и их продолжительностью;

б) возможностью получения информации о ходе предоставления государственной услуги, в том числе с использованием информационно-коммуникационных технологий;

в) консультированием специалистами заинтересованных лиц о порядке предоставления государственной услуги;

г) возможностью получения заявителем государственной услуги в электронной форме.

42. Взаимодействие заявителя со специалистами осуществляется при предоставлении консультаций (справок) по вопросам, предусмотренным пунктом 8 настоящего Административного регламента.

Взаимодействие заявителя с работниками структурного подразделения Министерства, ответственного за прием документов, осуществляется в случае непосредственной передачи заявителем запроса в структурное подразделение Министерства, ответственное за прием документов. Продолжительность одного такого взаимодействия не должна превышать одного часа.

43. Получение государственной услуги в многофункциональном центре осуществляется в соответствии с соглашением, заключенным между многофункциональным центром и Министерством, с момента вступления в силу указанного соглашения о взаимодействии.

Иные требования, в том числе учитывающие особенности предоставления государственной услуги в электронной форме

44. Обеспечивается возможность получения заявителем информации о предоставляемой государственной услуге на официальном сайте Министерства в информационно-телекоммуникационной сети "Интернет" и Едином портале.

45. Пункт утратил силу. (в ред. Приказа Минфина РФ от 07.07.2015 N 108н)

46. Обеспечивается возможность получения информации о ходе предоставления государственной услуги на официальном сайте Министерства в информационно-телекоммуникационной сети "Интернет" и Едином портале.

III. Состав, последовательность и сроки выполнения административных процедур, требования к порядку их выполнения, в том числе особенности выполнения административных процедур в электронной форме

47. Предоставление государственной услуги включает в себя следующие административные процедуры:

а) прием запроса;

б) принятие решения о предоставлении государственной услуги либо о непредоставлении государственной услуги, подготовка уведомления о непредоставлении государственной услуги по основанию, предусмотренному подпунктом "б" пункта 29 настоящего Административного регламента; (в ред. Приказа Минфина РФ от 07.07.2015 N 108н)

в) подпункт утратил силу. (в ред. Приказа Минфина РФ от 07.07.2015 N 108н)

г) поиск запрашиваемой заявителем информации в Реестре, подготовка выписки из Реестра или уведомления о непредоставлении государственной услуги по основанию, указанному в подпункте "в" пункта 29 настоящего Административного регламента, для предоставления заявителю.

48. Административную процедуру, предусмотренную подпунктом "а" пункта 47 настоящего Административного регламента, выполняют работники структурного подразделения Министерства, ответственного за прием документов.

Административные процедуры, предусмотренные подпунктами "б" и "г" пункта 47 настоящего Административного регламента, выполняют специалисты. (в ред. Приказа Минфина РФ от 07.07.2015 N 108н)

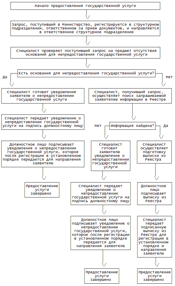
Описание последовательности действий при предоставлении государственной услуги приведено на Блок-схеме (приложение N 2 к настоящему Административному регламенту).

49. Информация о правилах предоставления государственной услуги предоставляется по обращениям заявителей, а также размещается на официальном сайте Министерства в информационно-телекоммуникационной сети "Интернет" и Едином портале.

50. Подача заявителем запроса в электронной форме осуществляется через официальный сайт Министерства в информационно-телекоммуникационной сети "Интернет" или Единый портал.

51. Информация о ходе предоставления государственной услуги предоставляется на официальном сайте Министерства в информационно-телекоммуникационной сети "Интернет", Едином портале и по телефонам, указанным в пункте 3 настоящего Административного регламента.

Прием запроса

52. Основанием для начала административной процедуры по приему запроса является получение Министерством запроса.

Поступивший в Министерство запрос регистрируется работниками структурного подразделения Министерства, ответственного за прием документов, и направляется в ответственное структурное подразделение Министерства в установленном порядке.

53. Критерием принятия решения о приеме запроса является наличие запроса.

54. Максимальный срок выполнения процедуры по приему запроса - в течение рабочего дня, в котором поступил запрос в структурное подразделение Министерства, ответственное за прием документов.

55. Результатом выполнения административной процедуры по приему запроса является направление запроса в ответственное структурное подразделение Министерства.

56. Способ фиксации результата административной процедуры по приему запроса, в том числе в электронной форме, - регистрация запроса в структурном подразделении Министерства, ответственном за прием документов.

Принятие решения о предоставлении государственной услуги либо о непредоставлении государственной услуги, подготовка уведомления о непредоставлении государственной услуги по основанию, предусмотренному подпунктом "б" пункта 29 настоящего Административного регламента (в ред. Приказа Минфина РФ от 07.07.2015 N 108н)

57. Основанием для начала процедуры принятия решения о предоставлении государственной услуги либо о непредоставлении государственной услуги, подготовке уведомления о непредоставлении государственной услуги по основанию, предусмотренному подпунктом "б" пункта 29 настоящего Административного регламента, является поступление запроса в ответственное структурное подразделение Министерства. (в ред. Приказа Минфина РФ от 07.07.2015 N 108н)

58. Специалист проверяет поступивший запрос на предмет отсутствия основания для непредоставления государственной услуги, предусмотренного подпунктом "б" пункта 29 настоящего Административного регламента. (в ред. Приказа Минфина РФ от 07.07.2015 N 108н)

В случае если основание для отказа в предоставлении государственной услуги, предусмотренное подпунктом "б" пункта 29 настоящего Административного регламента, отсутствует, специалист принимает решение о предоставлении государственной услуги. (в ред. Приказа Минфина РФ от 07.07.2015 N 108н)

59. В случае если государственная услуга не предоставляется (подпункт "б" пункта 29 настоящего Административного регламента), специалист готовит уведомление о непредоставлении государственной услуги. (в ред. Приказа Минфина РФ от 07.07.2015 N 108н)

60. Уведомление о непредоставлении государственной услуги должно содержать причину непредоставления государственной услуги в соответствии с подпунктом "б" пункта 29 настоящего Административного регламента. (в ред. Приказа Минфина РФ от 07.07.2015 N 108н)

61. Уведомление о непредоставлении государственной услуги передается специалистом на подпись руководителю (заместителю руководителя) или уполномоченному лицу ответственного структурного подразделения Министерства (далее - должностное лицо).

62. Должностное лицо подписывает уведомление о непредоставлении государственной услуги, которое после регистрации в установленном порядке передается для направления заявителю.

63. Критерием принятия решения о предоставлении государственной услуги либо об отказе в предоставлении государственной услуги по основанию, предусмотренному подпунктом "б" пункта 29 настоящего Административного регламента, является соответствие (несоответствие) запроса требованиям, предусмотренным пунктом 24 настоящего Административного регламента. (в ред. Приказа Минфина РФ от 07.07.2015 N 108н)

64. Максимальный срок выполнения действия по принятию решения о предоставлении государственной услуги - в течение одного рабочего дня, следующего за днем регистрации запроса в структурном подразделении Министерства, ответственном за прием документов.

Максимальный срок выполнения действия по принятию решения о непредоставлении государственной услуги, подготовке уведомления о непредоставлении государственной услуги по основанию, предусмотренному подпунктом "б" пункта 29 настоящего Административного регламента, - четыре рабочих дня с даты регистрации запроса в ответственном структурном подразделении Министерства. (в ред. Приказа Минфина РФ от 07.07.2015 N 108н)

65. Результатом выполнения административной процедуры по принятию решения о предоставлении государственной услуги либо о непредоставлении государственной услуги, подготовке уведомления о непредоставлении государственной услуги по основанию, предусмотренному подпунктом "б" пункта 29 настоящего Административного регламента, является: (в ред. Приказа Минфина РФ от 07.07.2015 N 108н)

а) установление специалистом наличия либо отсутствия основания для непредоставления государственной услуги, предусмотренного подпунктом "б" пункта 29 настоящего Административного регламента; (в ред. Приказа Минфина РФ от 07.07.2015 N 108н)

б) уведомление о непредоставлении государственной услуги, содержащее причину непредоставления государственной услуги в соответствии с подпунктом "б" пункта 29 настоящего Административного регламента. (в ред. Приказа Минфина РФ от 07.07.2015 N 108н)

66. Способ фиксации результата административной процедуры по принятию решения о предоставлении государственной услуги либо о непредоставлении государственной услуги, подготовке уведомления о непредоставлении государственной услуги по основанию, предусмотренному подпунктом "б" пункта 29 настоящего Административного регламента, в том числе в электронной форме, - регистрация в ответственном структурном подразделении Министерства уведомления о непредоставлении государственной услуги, содержащего причину непредоставления государственной услуги в соответствии с подпунктом "б" пункта 29 настоящего Административного регламента. (в ред. Приказа Минфина РФ от 07.07.2015 N 108н)

Формирование и направление в Федеральное казначейство по системе межведомственного электронного взаимодействия межведомственного запроса о внесении заявителем платы за предоставление сведений, содержащихся в Реестре - Утратил силу. (в ред. Приказа Минфина РФ от 07.07.2015 N 108н)

Поиск запрашиваемой заявителем информации в Реестре, подготовка выписки из Реестра или уведомления о непредоставлении государственной услуги по основанию, указанному в подпункте "в" пункта 29 настоящего Административного регламента, для предоставления заявителю

76. Отсутствие основания для непредоставления государственной услуги, предусмотренного подпунктом "б" пункта 29 настоящего Административного регламента, является основанием для начала процедуры по поиску специалистом запрашиваемой заявителем информации в Реестре, подготовке выписки из Реестра или уведомления о непредоставлении государственной услуги по основанию, указанному в подпункте "в" пункта 29 настоящего Административного регламента, для предоставления заявителю. (в ред. Приказа Минфина РФ от 07.07.2015 N 108н)

77. Специалист осуществляет поиск запрашиваемой заявителем информации в Реестре.

78. В случае наличия запрашиваемой информации в Реестре специалист осуществляет подготовку выписки из Реестра. Выписка из Реестра содержит сведения о:

а) полном и сокращенном (если имеется) наименовании саморегулируемой организации аудиторов;

б) месте нахождения исполнительного органа саморегулируемой организации аудиторов;

в) дате принятия и номере приказа Министерства о внесении сведений о саморегулируемой организации аудиторов в Реестр;

г) номере реестровой записи и дате внесения в Реестр сведений о саморегулируемой организации аудиторов;

д) регистрационном номере записи о внесении сведений о саморегулируемой организации аудиторов в Реестр;

е) дате принятия и номере приказа Министерства об исключении сведений о саморегулируемой организации аудиторов из Реестра;

ж) основании исключения сведений о саморегулируемой организации аудиторов из Реестра;

з) дате прекращения деятельности некоммерческой организации в качестве саморегулируемой организации аудиторов;

и) датах принятия и номерах решений саморегулируемой организации аудиторов об утверждении (принятии) стандартов аудиторской деятельности саморегулируемой организации аудиторов (при наличии);

к) дате принятия и номере решения саморегулируемой организации аудиторов об утверждении (принятии) правил осуществления внешнего контроля качества работы членов саморегулируемой организации аудиторов;

л) форме коллегиального органа управления саморегулируемой организации аудиторов;

м) фамилии, имени, отчестве (при наличии) руководителя коллегиального органа управления саморегулируемой организации аудиторов;

н) форме исполнительного органа управления саморегулируемой организации аудиторов;

о) фамилии, имени, отчестве (при наличии) руководителя исполнительного органа управления саморегулируемой организации аудиторов;

п) форме специализированного органа, осуществляющего контроль за соблюдением членами саморегулируемой организации аудиторов установленных требований;

р) фамилии, имени, отчестве (при наличии) руководителя специализированного органа, осуществляющего контроль за соблюдением членами саморегулируемой организации аудиторов установленных требований;

с) форме специализированного органа по рассмотрению дел о применении в отношении членов саморегулируемой организации аудиторов мер дисциплинарного воздействия;

т) фамилии, имени, отчестве (при наличии) руководителя специализированного органа по рассмотрению дел о применении в отношении членов саморегулируемой организации аудиторов мер дисциплинарного воздействия;

у) размере взносов аудиторов и аудиторских организаций - членов саморегулируемой организации аудиторов в компенсационный фонд (компенсационные фонды) саморегулируемой организации аудиторов.

79. Специалист передает выписку из Реестра на подпись должностному лицу.

80. Должностное лицо подписывает выписку из Реестра.

81. Специалист регистрирует подписанную должностным лицом выписку из Реестра в ответственном структурном подразделении Министерства и передает в структурное подразделение Министерства, ответственное за прием документов, для направления заявителю в установленном порядке.

82. В случае отсутствия запрашиваемой информации в Реестре (подпункт "в" пункта 29 настоящего Административного регламента) специалист готовит заявителю уведомление о непредоставлении государственной услуги и далее действует в соответствии с пунктом 62 настоящего Административного регламента.

83. Критерием принятия решения по поиску запрашиваемой заявителем информации в Реестре, подготовке выписки из Реестра или уведомления о непредоставлении государственной услуги по основанию, указанному в подпункте "в" пункта 29 настоящего Административного регламента, для предоставления заявителю является наличие (отсутствие) в Реестре информации, за предоставлением которой обратился заявитель.

84. Максимальный срок выполнения действия по поиску запрашиваемой заявителем информации в Реестре - в течение одного рабочего дня, следующего за днем регистрации запроса в структурном подразделении Министерства, ответственном за прием документов.

Максимальный срок выполнения действия по подготовке, подписанию должностным лицом и направлению выписки из Реестра - в течение трех рабочих дней, следующих за днем принятия решения о предоставлении государственной услуги.

Максимальный срок выполнения действия по подготовке заявителю уведомления о непредоставлении государственной услуги в случае отсутствия запрашиваемой информации в Реестре - в течение трех рабочих дней, следующих за днем принятия решения о предоставлении государственной услуги.

85. Результатом выполнения административной процедуры по поиску запрашиваемой заявителем информации в Реестре, подготовке выписки из Реестра или уведомления о непредоставлении государственной услуги по основанию, указанному в подпункте "в" пункта 29 настоящего Административного регламента, для предоставления заявителю является:

а) выписка из Реестра;

б) уведомление о непредоставлении государственной услуги, содержащее причину непредоставления государственной услуги в соответствии с подпунктом "в" пункта 29 настоящего Административного регламента.

86. Способ фиксации результата административной процедуры по поиску запрашиваемой заявителем информации в Реестре, подготовке выписки из Реестра или уведомления о непредоставлении государственной услуги по основанию, указанному в подпункте "в" пункта 29 настоящего Административного регламента, для предоставления заявителю, в том числе в электронной форме, - регистрация в ответственном структурном подразделении Министерства:

а) выписки из Реестра;

б) уведомления о непредоставлении государственной услуги, содержащего причину непредоставления государственной услуги в соответствии с подпунктом "в" пункта 29 настоящего Административного регламента.

IV. Формы контроля за исполнением Административного регламента

Порядок осуществления текущего контроля за соблюдением и исполнением специалистами положений Административного регламента и иных нормативных правовых актов, устанавливающих требования к предоставлению государственной услуги, а также принятием решений специалистами

87. Текущий контроль за соблюдением и исполнением специалистами положений настоящего Административного регламента и иных нормативных правовых актов, устанавливающих требования к предоставлению государственной услуги, осуществляется должностными лицами, назначенными руководителем (заместителем руководителя) ответственного структурного подразделения Министерства.

88. Текущий контроль осуществляется путем проведения плановых и внеплановых проверок соблюдения и исполнения специалистами положений настоящего Административного регламента и иных нормативных правовых актов, устанавливающих требования к предоставлению государственной услуги.

Порядок и периодичность осуществления плановых и внеплановых проверок полноты и качества предоставления государственной услуги

89. Контроль за полнотой и качеством предоставления специалистами государственной услуги осуществляется в формах проведения проверок и рассмотрения жалоб на действия (бездействие) специалистов.

90. Проверки могут быть плановыми и внеплановыми. Порядок и периодичность осуществления плановых проверок устанавливается Министром финансов Российской Федерации (далее - Министр), его заместителем. При проверке могут рассматриваться все вопросы, связанные с предоставлением государственной услуги (комплексные проверки), или отдельный вопрос, связанный с предоставлением государственной услуги (тематические проверки). Проверка также может проводиться по конкретной жалобе.

91. Внеплановые проверки проводятся в связи с проверкой устранения ранее выявленных нарушений, а также в случае получения жалоб на действия (бездействие) специалистов.

Ответственность специалистов за решения и действия (бездействие), принимаемые (осуществляемые) в ходе предоставления государственной услуги

92. По результатам проведенных проверок в случае выявления нарушений соблюдения положений настоящего Административного регламента и иных нормативных правовых актов, устанавливающих требования к предоставлению государственной услуги, виновные специалисты несут ответственность за решения и действия (бездействие), принимаемые (осуществляемые) в ходе предоставления государственной услуги.

93. Ответственность специалистов определяется в их должностных регламентах в соответствии с требованиями законодательства Российской Федерации.

94. О мерах, принятых в отношении специалистов, виновных в нарушении положений настоящего Административного регламента и иных нормативных правовых актов, устанавливающих требования к предоставлению государственной услуги, в течение десяти рабочих дней со дня принятия таких мер Министерство сообщает в письменной форме юридическому или физическому лицу, права и (или) законные интересы которого нарушены.

Положения, характеризующие требования к порядку и формам контроля за предоставлением государственной услуги, в том числе со стороны граждан, их объединений и организаций

95. Требованиями к порядку и формам контроля за предоставлением государственной услуги являются:

а) независимость;

б) должная тщательность.

96. Независимость лиц, осуществляющих контроль за предоставлением государственной услуги, от специалистов состоит в том, что при осуществлении контроля они независимы от специалистов, в том числе не имеют родства с ними.

Лица, осуществляющие контроль за предоставлением государственной услуги, должны принимать меры по предотвращению конфликта интересов при предоставлении государственной услуги.

97. Должная тщательность лиц, осуществляющих контроль за предоставлением государственной услуги, состоит в своевременном и точном исполнении обязанностей, предусмотренных настоящим разделом Административного регламента.

V. Досудебный (внесудебный) порядок обжалования решений и действий (бездействия) федерального органа исполнительной власти, предоставляющего государственную услугу, а также его должностных лиц

98. Действия (бездействие) федерального органа исполнительной власти, предоставляющего государственную услугу, а также его должностных лиц и решения, принятые (осуществляемые) в ходе предоставления государственной услуги, обжалуются в досудебном (внесудебном) порядке.

99. Основанием для начала досудебного (внесудебного) обжалования является поступление жалобы в Министерство от заявителя в письменном виде по почте, по электронной почте, через Единый портал либо непосредственно в структурное подразделение Министерства, ответственное за прием документов.

100. Заявитель может обратиться в Министерство с жалобой, в том числе в следующих случаях:

а) нарушение срока регистрации запроса заявителя о предоставлении государственной услуги;

б) нарушение срока предоставления государственной услуги;

в) требование у заявителя документов, не предусмотренных нормативными правовыми актами Российской Федерации;

г) отказ в приеме документов, предоставление которых предусмотрено нормативными правовыми актами Российской Федерации, у заявителя;

д) отказ в предоставлении государственной услуги по основаниям, не предусмотренным федеральными законами и принятыми в соответствии с ними иными нормативными правовыми актами Российской Федерации;

е) затребование с заявителя при предоставлении государственной услуги платы, не предусмотренной нормативными правовыми актами Российской Федерации;

ж) отказ Министерства, должностного лица Министерства в исправлении допущенных опечаток и ошибок в выданных в результате предоставления государственной услуги документах либо нарушение установленного срока таких исправлений.

101. Жалоба подается в Министерство в письменной форме на бумажном носителе, в электронной форме.

102. Основания для приостановления рассмотрения жалобы отсутствуют.

103. Срок рассмотрения жалобы должностным лицом Министерства, наделенным полномочиями по рассмотрению жалоб, - в течение пятнадцати рабочих дней с даты ее регистрации в структурном подразделении Министерства, ответственном за прием документов, а в случае обжалования отказа Министерства, должностного лица Министерства в приеме документов у заявителя либо в исправлении допущенных опечаток и ошибок в выданных в результате предоставления государственной услуги документах или в случае обжалования нарушения установленного срока таких исправлений - в течение пяти рабочих дней с даты регистрации жалобы в структурном подразделении Министерства, ответственном за прием документов.

104. Жалоба должна содержать:

а) наименование органа, предоставляющего государственную услугу, должностного лица органа, предоставляющего государственную услугу, либо государственного служащего, решения и действия (бездействие) которых обжалуются;

б) фамилию, имя, отчество (последнее - при наличии), сведения о месте жительства заявителя - физического лица либо наименование, сведения о месте нахождения заявителя - юридического лица, а также номер (номера) контактного телефона, адрес (адреса) электронной почты (при наличии) и почтовый адрес, по которым должен быть направлен ответ заявителю;

в) сведения об обжалуемых решениях и действиях (бездействии) органа, предоставляющего государственную услугу, должностного лица органа, предоставляющего государственную услугу либо государственного служащего;

г) доводы, на основании которых заявитель не согласен с решением и действием (бездействием) органа, предоставляющего государственную услугу, должностного лица органа, предоставляющего государственную услугу либо государственного служащего. Заявителем могут быть представлены документы (при наличии), подтверждающие доводы заявителя, либо их копии.

105. Заявитель имеет право на получение имеющейся в Министерстве информации и документов, необходимых для обоснования и рассмотрения жалобы.

106. По результатам рассмотрения жалобы Министерством в порядке, установленном Регламентом Министерства финансов Российской Федерации, утвержденным приказом Министерства финансов Российской Федерации от 23 марта 2005 г. N 45н, принимается одно из следующих решений:

а) Министерство удовлетворяет жалобу, в том числе в форме отмены принятого решения, исправления допущенных Министерством опечаток и ошибок в выданных в результате предоставления государственной услуги документах, возврата заявителю денежных средств, взимание которых не предусмотрено нормативными правовыми актами Российской Федерации, а также в иных формах;

б) Министерство отказывает в удовлетворении жалобы.

107. Не позднее дня, следующего за днем принятия решения об удовлетворении требований заявителя либо об отказе в их удовлетворении, заявителю в письменной форме и по желанию заявителя в электронной форме направляется мотивированный ответ о результатах рассмотрения жалобы.

Письменный ответ, содержащий результаты рассмотрения жалобы, направляется заявителю по почте, по электронной почте либо через Единый портал.

108. В случае установления в ходе или по результатам рассмотрения жалобы признаков состава административного правонарушения или преступления должностное лицо Министерства, наделенное полномочиями по рассмотрению жалоб, незамедлительно направляет имеющиеся материалы в органы прокуратуры.

Приложение N 1
к Административному регламенту
предоставления Министерством
финансов Российской Федерации
государственной услуги
по предоставлению сведений
из государственного реестра
саморегулируемых организаций
аудиторов, утвержденному
приказом Министерства финансов
Российской Федерации
от 24.02.2012 N 30н

Министерство финансов
Российской Федерации

ЗАПРОС
О ПРЕДОСТАВЛЕНИИ СВЕДЕНИЙ ИЗ ГОСУДАРСТВЕННОГО РЕЕСТРА САМОРЕГУЛИРУЕМЫХ ОРГАНИЗАЦИЙ АУДИТОРОВ

(в ред. Приказов Минфина РФ от 21.07.2014 N 63н, от 07.07.2015 N 108н)

Прошу сообщить сведения из государственного реестра саморегулируемых организаций аудиторов (в виде выписки) в отношении
 
(наименование саморегулируемой организации аудиторов)

Сведения о заявителе:

1 Заявитель - физическое лицо:  
1.1 Фамилия, имя, отчество (при наличии)  
1.2 Почтовый адрес (почтовый индекс, наименование субъекта Российской Федерации, района, города, населенного пункта, улицы, номер дома (владения), корпуса (строения), квартиры (офиса))  
1.3 Адрес электронной почты  
1.4 Номер контактного телефона (указывается с кодом междугородней связи) - по желанию заявителя  
(в ред. Приказа Минфина РФ от 21.07.2014 N 63н)
1.5 Один из способов предоставления сведений из государственного реестра саморегулируемых организаций аудиторов: - почтовым отправлением; - посредством электронной почты.  
1.6 Количество запрашиваемых экземпляров  
(в ред. Приказа Минфина РФ от 07.07.2015 N 108н)
2 Заявитель - юридическое лицо:  
2.1 Полное наименование юридического лица  
2.2 Почтовый адрес (почтовый индекс, наименование субъекта Российской Федерации, района, города, населенного пункта, улицы, номер дома (владения), корпуса (строения), квартиры (офиса))  
2.3 Фамилия, имя, отчество (при наличии) уполномоченного лица  
2.4 Должность уполномоченного лица  
2.5 Почтовый адрес (почтовый индекс, наименование субъекта Российской Федерации, района, города, населенного пункта, улицы, номер дома (владения), корпуса (строения), квартиры (офиса))  
2.6 Адрес электронной почты  
2.7 Номер контактного телефона (указывается с кодом междугородней связи) - по желанию заявителя  
(в ред. Приказа Минфина РФ от 21.07.2014 N 63н)
2.8 Один из способов предоставления сведений из государственного реестра саморегулируемых организаций аудиторов: - почтовым отправлением; - посредством электронной почты.  
2.9 Количество запрашиваемых экземпляров  
(в ред. Приказа Минфина РФ от 07.07.2015 N 108н)
   
     
(дата)   (подпись)

(в ред. Приказа Минфина РФ от 07.07.2015 N 108н)

Приложение N 2
к Административному регламенту
предоставления Министерством
финансов Российской Федерации
государственной услуги
по предоставлению сведений
из государственного реестра
саморегулируемых организаций
аудиторов, утвержденному
приказом Министерства финансов
Российской Федерации
от 24.02.2012 N 30н

БЛОК-СХЕМА ПРЕДОСТАВЛЕНИЯ ГОСУДАРСТВЕННОЙ УСЛУГИ