Приказ МВД РФ от 14.05.2012 N 508

"Об утверждении Административного регламента Министерства внутренних дел Российской Федерации по предоставлению государственной услуги по выдаче гражданину Российской Федерации лицензии на приобретение газовых пистолетов, револьверов, сигнального оружия, холодного клинкового оружия, предназначенного для ношения с национальными костюмами народов Российской Федерации или казачьей формой"
Редакция от 01.06.2013 — Документ утратил силу, см. «Приказ МВД РФ от 14.06.2018 N 371»
Показать изменения

Зарегистрировано в Минюсте России 21 июня 2012 г. N 24662


МИНИСТЕРСТВО ВНУТРЕННИХ ДЕЛ РОССИЙСКОЙ ФЕДЕРАЦИИ

ПРИКАЗ
от 14 мая 2012 г. N 508

ОБ УТВЕРЖДЕНИИ АДМИНИСТРАТИВНОГО РЕГЛАМЕНТА МИНИСТЕРСТВА ВНУТРЕННИХ ДЕЛ РОССИЙСКОЙ ФЕДЕРАЦИИ ПО ПРЕДОСТАВЛЕНИЮ ГОСУДАРСТВЕННОЙ УСЛУГИ ПО ВЫДАЧЕ ГРАЖДАНИНУ РОССИЙСКОЙ ФЕДЕРАЦИИ ЛИЦЕНЗИИ НА ПРИОБРЕТЕНИЕ ГАЗОВЫХ ПИСТОЛЕТОВ, РЕВОЛЬВЕРОВ, СИГНАЛЬНОГО ОРУЖИЯ, ХОЛОДНОГО КЛИНКОВОГО ОРУЖИЯ, ПРЕДНАЗНАЧЕННОГО ДЛЯ НОШЕНИЯ С НАЦИОНАЛЬНЫМИ КОСТЮМАМИ НАРОДОВ РОССИЙСКОЙ ФЕДЕРАЦИИ ИЛИ КАЗАЧЬЕЙ ФОРМОЙ

(в ред. Приказа МВД РФ от 01.06.2013 N 332)

В соответствии с Федеральным законом от 27 июля 2010 г. N 210-ФЗ "Об организации предоставления государственных и муниципальных услуг" <1> и постановлением Правительства Российской Федерации от 16 мая 2011 г. N 373 "О разработке и утверждении административных регламентов исполнения государственных функций и административных регламентов предоставления государственных услуг" <2> приказываю:

<1> Собрание законодательства Российской Федерации, 2010, N 31, ст. 4179; 2011, N 15, ст. 2038; N 27, ст. 3880; N 29, ст. 4291; N 30, ст. 4587; N 49, ст. 7061; N 27, ст. 3873.

<2> Собрание законодательства Российской Федерации, 2011, N 22, ст. 3169; N 35, ст. 5092.

1. Утвердить прилагаемый Административный регламент Министерства внутренних дел Российской Федерации по предоставлению государственной услуги по выдаче гражданину Российской Федерации лицензии на приобретение газовых пистолетов, револьверов, сигнального оружия, холодного клинкового оружия, предназначенного для ношения с национальными костюмами народов Российской Федерации или казачьей формой.

2. ГУОООП МВД России (Ю.Н. Демидову), министрам внутренних дел по республикам, начальникам главных управлений, управлений Министерства внутренних дел Российской Федерации по иным субъектам Российской Федерации организовать изучение и выполнение требований Административного регламента Министерства внутренних дел Российской Федерации по предоставлению государственной услуги по выдаче гражданину Российской Федерации лицензии на приобретение газовых пистолетов, револьверов, сигнального оружия, холодного клинкового оружия, предназначенного для ношения с национальными костюмами народов Российской Федерации или казачьей формой, утвержденного настоящим приказом.

3. Контроль за выполнением настоящего приказа возложить на первого заместителя Министра генерал-лейтенанта полиции А.В. Горового.

И.о. Министра
генерал армии
Р.НУРГАЛИЕВ

Приложение
к приказу МВД России
от 14.05.2012 N 508

АДМИНИСТРАТИВНЫЙ РЕГЛАМЕНТ МИНИСТЕРСТВА ВНУТРЕННИХ ДЕЛ РОССИЙСКОЙ ФЕДЕРАЦИИ ПО ПРЕДОСТАВЛЕНИЮ ГОСУДАРСТВЕННОЙ УСЛУГИ ПО ВЫДАЧЕ ГРАЖДАНИНУ РОССИЙСКОЙ ФЕДЕРАЦИИ ЛИЦЕНЗИИ НА ПРИОБРЕТЕНИЕ ГАЗОВЫХ ПИСТОЛЕТОВ, РЕВОЛЬВЕРОВ, СИГНАЛЬНОГО ОРУЖИЯ, ХОЛОДНОГО КЛИНКОВОГО ОРУЖИЯ, ПРЕДНАЗНАЧЕННОГО ДЛЯ НОШЕНИЯ С НАЦИОНАЛЬНЫМИ КОСТЮМАМИ НАРОДОВ РОССИЙСКОЙ ФЕДЕРАЦИИ ИЛИ КАЗАЧЬЕЙ ФОРМОЙ

(в ред. Приказа МВД РФ от 01.06.2013 N 332)

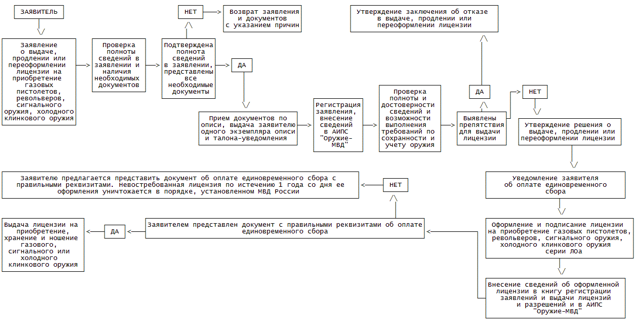
I. Общие положения

Предмет регулирования регламента

1. Административный регламент Министерства внутренних дел Российской Федерации по предоставлению государственной услуги по выдаче гражданину Российской Федерации лицензии на приобретение газовых пистолетов, револьверов, сигнального оружия, холодного клинкового оружия <1>, предназначенного для ношения с национальными костюмами народов Российской Федерации или казачьей формой <2>, определяет сроки и последовательность действий (административных процедур) должностных лиц Министерства внутренних дел Российской Федерации <3> и территориальных органов МВД России на районном уровне <4>.

<1> В соответствии с частью 3 статьи 13 Федерального закона от 13 декабря 1996 г. N 150-ФЗ "Об оружии" лицензия одновременно является разрешением на хранение и ношение указанных видов оружия (Собрание законодательства Российской Федерации, 1996, N 51, ст. 5681; 1998, N 30, ст. 3613; N 31, ст. 3834; N 51, ст. 6269; 1999, N 47, ст. 5612; 2000, N 16, ст. 1640; 2001, N 31, ст. 3171; N 33, ст. 3435; N 49, ст. 4558; 2002, N 26, ст. 2516; N 30, ст. 3029; 2003, N 2, ст. 167; N 27, ст. 2700; N 50, ст. 4856; 2004, N 18, ст. 1683; N 27, ст. 2711; 2006, N 31, ст. 3420; 2007, N 1, ст. 21; N 32, ст. 4121; 2008, N 10, ст. 900; N 52, ст. 6227; 2009, N 1, ст. 17; N 7, ст. 770; N 11, ст. 1261; N 30, ст. 3735; 2010, N 14, ст. 1554, 1555; N 23, ст. 2793; 2011, N 1, ст. 10, 16; N 15, ст. 2025; N 27, ст. 3880; N 30, ст. 4596; N 50, ст. 7351).

<2> Далее - "Административный регламент".

<3> Далее - "МВД России".

<4> Далее - "территориальный орган МВД России".

Круг заявителей

2. Заявителями являются граждане Российской Федерации <1>, указанные в пункте 8 статьи 10 и статье 13 Федерального закона от 13 декабря 1996 г. N 150-ФЗ "Об оружии".

<1> Далее также - "заявитель".

Требования к порядку информирования о предоставлении государственной услуги

3. Порядок информирования о предоставлении государственной услуги:

3.1. Сведения о местонахождении, контактных телефонах (телефонах для справок) Главного управления по обеспечению охраны общественного порядка и координации взаимодействия с органами исполнительной власти субъектов Российской Федерации Министерства внутренних дел Российской Федерации <1> и территориальных органов МВД России на региональном уровне размещаются в федеральной государственной информационной системе "Единый портал государственных и муниципальных услуг (функций)" <2>, а также на официальном сайте МВД России и информационных стендах в помещениях подразделений лицензионно-разрешительной работы территориальных органов МВД России <3>.

<1> Далее - "ГУОООП МВД России".

<2> Далее - "Единый портал".

<3> Далее - "подразделения лицензионно-разрешительной работы".

3.2. Информация о порядке совершения административных процедур, в том числе в электронной форме, режимах работы подразделений лицензионно-разрешительной работы предоставляется непосредственно в помещениях указанных подразделений, а также по телефону, телефону-автоинформатору (при его наличии), с использованием средств массовой информации и в Едином портале.

3.3. На информационных стендах размещаются следующие сведения:

порядок совершения административных процедур;

адрес Единого портала для направления заявления в электронной форме;

перечень нормативных правовых актов, определяющих категории граждан Российской Федерации, имеющих право приобретения газовых пистолетов, револьверов, сигнального оружия, холодного клинкового оружия, предназначенного для ношения с национальными костюмами народов Российской Федерации или казачьей формой, с указанием их реквизитов;

перечень документов, представляемых заявителем для получения лицензии;

форма заявления о выдаче, продлении или переоформлении лицензии;

блок-схема предоставления государственной услуги;

график приема заявителей соответствующего подразделения лицензионно-разрешительной работы с указанием номера телефона.

3.4. Сведения о местонахождении, телефонах для справок, графике приема заявителей, официальных адресах сайтов МВД России и территориальных органов МВД России на региональном уровне указаны в приложении N 1 к Административному регламенту.

3.5. Посредством телефона-автоинформатора (при его наличии), который работает круглосуточно, заявитель информируется о режиме работы соответствующего подразделения лицензионно-разрешительной работы, его адресе местонахождения, адресах интернет-сайта Единого портала и территориального органа МВД России на региональном уровне.

3.6. Информирование о порядке совершения административных процедур и ходе предоставления государственной услуги осуществляется сотрудником подразделения лицензионно-разрешительной работы, на которого должностной инструкцией (регламентом) возложено выполнение процедур по предоставлению государственной услуги <1>.

<1> Далее - "сотрудник".

Информирование осуществляется при личном контакте с заявителем, с использованием информационно-телекоммуникационной сети Интернет <1>, почтовой связи или по телефону в рабочее время на безвозмездной основе.

<1> Далее - "сеть Интернет".

При ответе на телефонный звонок сотрудник должен назвать наименование подразделения, фамилию, имя, отчество (последнее - при наличии) и должность.

Время разговора не должно превышать 5 минут.

При невозможности самостоятельно ответить на поставленные вопросы сотрудник должен переадресовать (перевести) телефонный звонок на другое должностное лицо или же сообщить телефонный номер, по которому можно получить необходимую информацию.

II. Стандарт предоставления государственной услуги

Наименование государственной услуги

4. Государственная услуга по выдаче гражданину Российской Федерации лицензии на приобретение газовых пистолетов, револьверов, сигнального оружия, холодного клинкового оружия, предназначенного для ношения с национальными костюмами народов Российской Федерации или казачьей формой <1>.

<1> Далее - "государственная услуга".

Наименование федерального органа исполнительной власти, предоставляющего государственную услугу

5. Государственная услуга предоставляется Министерством внутренних дел Российской Федерации.

Предоставление государственной услуги осуществляется Управлением реализации государственной политики в области оборота оружия ГУОООП МВД России <1> (115280, г. Москва, 1-й Автозаводский проезд, дом 4, корпус 1) и подразделениями лицензионно-разрешительной работы.

<1> Далее - "УООР ГУОООП МВД России".

Полномочия по принятию решения и подписанию лицензий возлагаются на начальника ГУОООП МВД России, его заместителя, ответственного за данное направление деятельности, начальника УООР ГУОООП МВД России <1>, руководителей территориальных органов МВД России, их заместителей - начальников полиции или заместителей начальников полиции по охране общественного порядка <2>.

<1> Далее - "руководство ГУОООП МВД России".

<2> Далее - "руководство территориального органа МВД России".

Описание результата предоставления государственной услуги

6. Результатом предоставления государственной услуги являются:

выдача лицензии;

переоформление лицензии;

продление срока действия лицензии;

принятие решения об отказе в выдаче (переоформлении или продлении срока действия) лицензии.

Срок предоставления государственной услуги

7. Сроки предоставления государственной услуги.

7.1. Выдача лицензии осуществляется в срок не более 30 дней со дня регистрации заявления.

7.2. Переоформление или продление срока действия лицензии, связанное с изменением места жительства заявителя, осуществляется в срок не более 30 дней со дня регистрации заявления.

7.3. Принятие решения об отказе в выдаче, переоформлении или продлении срока действия лицензии, связанном с изменением места жительства заявителя, осуществляется в срок не более 30 дней со дня регистрации заявления.

7.4. Переоформление или продление срока действия лицензии, не связанное с изменением места жительства заявителя, осуществляется в срок не более 14 дней со дня регистрации заявления.

7.5. Принятие решения об отказе в переоформлении или продлении срока действия лицензии, не связанном с изменением места жительства заявителя, осуществляется в срок не более 14 дней со дня регистрации заявления.

Перечень нормативных правовых актов, регулирующих отношения, возникающие в связи с предоставлением государственной услуги

8. Предоставление государственной услуги осуществляется в соответствии с:

Федеральным законом от 7 февраля 2011 г. N 3-ФЗ "О полиции" <1>;

<1> Собрание законодательства Российской Федерации, 2011, N 7, ст. 900; N 27, ст. 3880, 3881; N 30, ст. 4595; N 48, ст. 6730; N 49, ст. 7018, 7020, 7067; N 50, ст. 7352.

Федеральным законом от 13 декабря 1996 г. N 150-ФЗ "Об оружии" <1>;

<1> Далее - "Закон "Об оружии".

Федеральным законом от 27 июля 2010 г. N 210-ФЗ "Об организации предоставления государственных и муниципальных услуг" <1>;

<1> Собрание законодательства Российской Федерации, 2010, N 31, ст. 4179; 2011, N 15, ст. 2038; N 27, ст. 3880; N 29, ст. 4291; N 30, ст. 4587; N 49, ст. 7061; N 27, ст. 3873.

постановлением Правительства Российской Федерации от 21 июля 1998 г. N 814 "О мерах по регулированию оборота гражданского и служебного оружия и патронов к нему на территории Российской Федерации" <1>;

<1> Собрание законодательства Российской Федерации, 1998, N 32, ст. 3878; 2000, N 24, ст. 2587; 2002, N 11, ст. 1053; 2004, N 8, ст. 663; N 47, ст. 4666; 2005, N 15, ст. 1343; N 50, ст. 5304; 2006, N 3, ст. 297; N 32, ст. 3569; 2007, N 6, ст. 765; N 22, ст. 2637; 2009, N 12, ст. 1429; 2010, N 11, ст. 1218; 2011, N 22, ст. 3173; N 29, ст. 4470; 2012, N 1, ст. 154.

иными нормативными правовыми актами Российской Федерации.

Исчерпывающий перечень документов, необходимых для предоставления государственной услуги

9. Перечень необходимых документов, представляемых заявителем:

9.1. Для получения лицензии заявитель представляет паспорт гражданина Российской Федерации <1>, удостоверяющий личность гражданина Российской Федерации на территории Российской Федерации <2>, и заявление (приложение N 2 к Административному регламенту).

<1> Далее - "паспорт".

<2> Указ Президента Российской Федерации от 13 марта 1997 г. N 232 "Об основном документе, удостоверяющем личность гражданина Российской Федерации на территории Российской Федерации" (Собрание законодательства Российской Федерации, 1997, N 11, ст. 1301).

К заявлению прилагаются:

медицинское заключение об отсутствии противопоказаний к владению оружием, связанных с нарушением зрения, психическим заболеванием, алкоголизмом или наркоманией;

для получения лицензии с целью приобретения газовых пистолетов, револьверов - копии документов о прохождении соответствующей подготовки и периодической проверки знания правил безопасного обращения с оружием и наличия навыков безопасного обращения с оружием;

две фотографии размером 3 x 4 см.

Копии документов представляются вместе с подлинниками и заверяются подписью сотрудника.

9.2. Для переоформления лицензии заявитель предоставляет паспорт, заявление (приложение N 3 к Административному регламенту) и две фотографии размером 3 x 4 см.

Основания для переоформления лицензии:

изменение сведений о заявителе (фамилии, имени, отчества);

изменение адреса места жительства;

непригодность лицензии (не сохранены реквизиты или элементы защиты, записи не обеспечивают возможность их прочтения, изменены геометрические размеры более чем на 3 мм в сторону уменьшения либо увеличения, изменена первоначальная окраска либо бланк обесцвечен);

утрата.

9.2.1. Для переоформления лицензии в связи с изменением сведений о заявителе, негодностью лицензии либо ее утратой к заявлению прилагаются:

бланк лицензии, требующий замены (при наличии);

документы, послужившие основанием для внесения указанных изменений, или объяснение заявителя с указанием обстоятельств утраты или непригодности лицензии.

Копии документов представляются вместе с подлинниками и заверяются подписью сотрудника.

9.2.2. Для переоформления лицензии в связи с изменением адреса места жительства к заявлению, в котором указываются серия, номер паспорта и полное наименование органа, его выдавшего, а также сведения о мерах, принятых для обеспечения сохранности оружия и патронов по новому месту жительства, прилагается бланк лицензии, требующий замены.

9.3. Для продления срока действия лицензии заявитель представляет паспорт, заявление (приложение N 2 к Административному регламенту), лицензию, срок действия которой необходимо продлить, а также технические паспорта и приходно-расходные документы (при их наличии) на указанное в лицензии оружие.

К заявлению прилагаются:

медицинское заключение об отсутствии противопоказаний к владению оружием, связанных с нарушением зрения, психическим заболеванием, алкоголизмом или наркоманией;

две фотографии размером 3 x 4 см.

Владельцы газовых пистолетов, револьверов дополнительно представляют копии документов о прохождении соответствующей подготовки и периодической проверки знания правил безопасного обращения с оружием и наличия навыков безопасного обращения с оружием.

Копии документов представляются вместе с подлинниками и заверяются подписью сотрудника.

Пункт 9.3. признан недействующим в части, возлагающей на заявителя, обратившегося с заявлением о продлении срока действия лицензии, обязанность представить документ о прохождении им подготовки в целях изучения правил безопасного обращения с оружием и приобретения навыков безопасного обращения с оружием (Решение Верховного Суда РФ от 16.04.2013 N АКПИ13-29).

10. Сотрудникам запрещено предъявление к заявителям требований о предоставлении какой-либо информации или сведений, в том числе документов и их согласований, не предусмотренных настоящим Административным регламентом.

Исчерпывающий перечень оснований для отказа в приеме документов, необходимых для предоставления государственной услуги

11. Основаниями для отказа в приеме документов являются неверно указанные в заявлении сведения или отсутствие сведений и документов, предусмотренных пунктом 9 Административного регламента, о чем сообщается заявителю на приеме.

Материалы возвращаются заявителю, который расписывается в экземпляре (копии) описи документов, представляемых для получения лицензии (приложение N 4 к Административному регламенту).

12. В случае отказа в приеме заявления, в том числе в электронной форме с использованием Единого портала, заявителю предлагается устранить выявленные недостатки и подать заявление повторно.

Заявление в электронной форме, направленное с использованием Единого портала, к рассмотрению не принимается, если:

не заполнены все пункты заявления;

в заявлении указаны неверные сведения.

Исчерпывающий перечень оснований для приостановления или отказа в предоставлении государственной услуги

13. Основания для отказа в выдаче лицензии <1>:

<1> Статья 9 Закона "Об оружии".

13.1. Непредставление заявителем необходимых сведений либо представление им неверных сведений.

13.2. Невозможность обеспечения учета и сохранности оружия либо необеспечение этих условий.

13.3. Другие предусмотренные Законом "Об оружии" основания.

В случае отказа в выдаче лицензии ГУОООП МВД России или территориальный орган МВД России уведомляет об этом заявителя в порядке, предусмотренном пунктом 30.5 Административного регламента.

Приостановление предоставления государственной услуги не допускается.

Перечень услуг, которые являются необходимыми и обязательными для предоставления государственной услуги

14. Других услуг, которые являются необходимыми и обязательными для предоставления государственной услуги, законодательством Российской Федерации не предусмотрено.

Порядок, размер и основания взимания единовременных сборов за предоставление государственной услуги

15. При положительном решении, в течение 2 дней со дня его принятия, заявителю вручается лично, направляется по почте либо через Единый портал уведомление об оплате единовременного сбора (приложение N 5 к Административному регламенту).

Единовременный сбор за выдачу лицензии взимается в соответствии с постановлением Правительства Российской Федерации от 8 июня 1998 г. N 574 "О размерах единовременных сборов, взимаемых за выдачу лицензий, разрешений и сертификатов, предусмотренных Федеральным законом "Об оружии", а также за продление срока их действия" <1>.

<1> Собрание законодательства, 1998, N 24, ст. 2735; 2004, N 29, ст. 3055; 2005, N 33, ст. 3420; 2006, N 52, ст. 5587; 2009, N 30, ст. 3826; 2010, N 11, ст. 1218.

Максимальный срок ожидания в очереди при подаче заявления о предоставлении государственной услуги и при получении результата предоставления государственной услуги

16. Прием заявителей ведется в установленные дни и часы.

Максимальный срок ожидания в очереди при подаче заявления и документов, необходимых для предоставления государственной услуги и получения результата предоставления такой услуги, не должен составлять более 1 часа.

Срок и порядок регистрации запроса заявителя о предоставлении государственной услуги, в том числе в электронной форме

17. Заявление, в том числе поступившее в электронной форме с использованием Единого портала, регистрируется в порядке, предусмотренном пунктами 25.2 - 25.8 Административного регламента.

Требования к помещениям, в которых предоставляется государственная услуга, к месту ожидания и приема заявителей, размещению и оформлению визуальной и текстовой информации о порядке предоставления такой услуги

18. Взаимодействие заявителя с сотрудником осуществляется в дни подачи заявления и получения лицензии. Заявителю обеспечиваются надлежащие условия для ожидания (стулья, стол, освещение). В доступном месте размещаются стенды с информацией, указанной в пункте 3.3 Административного регламента.

Помещение сотрудника должно соответствовать следующим требованиям:

наличие соответствующих вывесок и указателей;

наличие средств пожаротушения и системы оповещения о возникновении чрезвычайных ситуаций;

наличие офисной мебели;

наличие телефона;

оснащение рабочего места сотрудника достаточным количеством компьютерной и организационной техники, а также канцелярскими принадлежностями;

возможность доступа к справочным правовым системам.

19. Место ожидания и приема заявителей должно соответствовать следующим требованиям:

наличие соответствующих вывесок и указателей;

наличие средств пожаротушения и системы оповещения о возникновении чрезвычайной ситуации;

наличие в достаточном количестве бумаги формата A4 и канцелярских принадлежностей;

доступ к основным нормативным правовым актам, регулирующим сферу оборота оружия и порядок предоставления государственной услуги.

Показатели доступности и качества государственной услуги

20. При предоставлении государственной услуги обеспечиваются:

достоверность и полнота информирования заявителя о ходе рассмотрения его заявления;

удобство и доступность получения заявителем информации о порядке предоставления государственной услуги.

21. При рассмотрении заявления, в том числе в электронной форме, непосредственного взаимодействия заявителя с сотрудником не требуется.

В форме личного приема взаимодействие заявителя и сотрудника осуществляется при подаче заявления, а также при получении результата предоставления государственной услуги.

Критериями оценки в данном направлении служебной деятельности является отсутствие жалоб и претензий со стороны заявителей при предоставлении государственной услуги.

Иные требования и особенности предоставления государственной услуги в электронной форме

22. Заявление о выдаче, переоформлении или продлении срока действия лицензии, направленное в электронной форме с использованием Единого портала, может быть подписано простой электронной подписью, за исключением случаев, когда законодательством Российской Федерации предусматривается обязанность их подписания квалифицированной электронной подписью.

Уведомление о приеме заявления направляется заявителю через Единый портал.

При направлении заявления в электронной форме заявителю обеспечивается возможность осуществления мониторинга хода предоставления государственной услуги в электронном виде с использованием Единого портала <1>.

<1> При наличии технической возможности.

III. Состав, последовательность и сроки выполнения административных процедур (действий), требования к порядку их выполнения, особенности выполнения административных процедур (действий) в электронной форме

23. Предоставление государственной услуги включает следующий перечень административных процедур:

23.1. Прием и регистрация заявления, в том числе в электронной форме.

23.2. Проверка полноты и достоверности сведений, указанных в заявлении и прилагаемых документах, в том числе с использованием системы межведомственного электронного взаимодействия <1>.

<1> Далее - "СМЭВ".

23.3. Формирование и направление межведомственного запроса.

23.4. Принятие решения о выдаче (об отказе в выдаче) лицензии с последующим уведомлением заявителя.

23.5. Выдача заявителю лицензии серии ЛОа (приложение N 6 к Административному регламенту).

23.6. Переоформление лицензии.

23.7. Продление срока действия лицензии.

23.8. Аннулирование лицензии.

24. Блок-схема предоставления государственной услуги приведена в приложении N 7 к Административному регламенту.

Прием и регистрация заявления о выдаче лицензии

25. Основанием для начала предоставления государственной услуги является прием заявления и документов, предусмотренных пунктом 9 Административного регламента.

25.1. Сотрудник при получении заявления устанавливает личность заявителя по предъявляемому им паспорту, после чего проверяет правильность оформления заявления и наличие документов, предусмотренных пунктом 9 Административного регламента.

25.2. Поступившее заявление подлежит регистрации в течение 2 рабочих дней.

25.3. Заявление и документы принимаются по описи (приложение N 4 к Административному регламенту), экземпляр (копия) которой с талоном-уведомлением (приложение N 8 к Административному регламенту) вручается заявителю.

25.4. Время приема документов у заявителя не должно превышать 15 минут.

25.5. Зарегистрированное заявление представляется руководству ГУОООП МВД России или территориального органа МВД России.

25.6. Руководство ГУОООП МВД России или территориального органа МВД России в день регистрации заявления назначает сотрудника, которому поручается рассмотреть заявление, проверить документы, а также подготовить заключение для принятия решения.

25.7. Фамилия, имя, отчество (последнее - при наличии) сотрудника и регистрационный номер принятого заявления сообщаются заявителю по его устному или письменному обращению, а также посредством сети Интернет, если заявитель сообщил адрес электронной почты.

25.8. Принятое заявление сотрудник регистрирует в книге регистрации заявлений и выдачи лицензий и разрешений (приложение N 9 к Административному регламенту) и вносит сведения о заявлении в автоматизированную информационную поисковую систему "Оружие-МВД" <1>.

<1> Далее - "АИПС "Оружие-МВД".

Проверка полноты и достоверности сведений, указанных в заявлении и документах

26. Для вынесения заключения о возможности выдачи лицензии сотрудником проводится проверка полноты и достоверности сведений, указанных в заявлении и документах.

26.1. В течение 2 дней со дня регистрации заявления направляется:

запрос в информационный центр территориального органа МВД России на региональном уровне о наличии (отсутствии) сведений о привлечении заявителя к административной ответственности за правонарушения, посягающие на общественный порядок и общественную безопасность или установленный порядок управления, либо в области незаконного оборота наркотических средств, психотропных веществ или их аналогов и потребления без назначения врача наркотических средств или психотропных веществ;

задание о проведении проверки условий обеспечения сохранности оружия и патронов (приложение N 10 к Административному регламенту) в территориальный орган МВД России по месту жительства заявителя, по результатам проверки составляется акт проверки условий обеспечения сохранности оружия и патронов (приложение N 11 к Административному регламенту).

26.2. Сотрудником проводится проверка заявителя по внутриведомственным учетам федерального казенного учреждения "Главный информационно-аналитический центр Министерства внутренних дел Российской Федерации" и информационных центров территориальных органов МВД России на региональном уровне на предмет наличия сведений о судимости и (или) факте уголовного преследования либо о прекращении уголовного преследования, сведений о нахождении в розыске.

26.3. При последующем обращении заявителя о выдаче лицензии проводится сличение путем сопоставления сведений, изложенных в заявлении и документах к нему, со сведениями, содержащимися в учетном деле заявителя, а также сведениями в АИПС "Оружие-МВД".

Формирование и направление межведомственного запроса

27. Сотрудником в рамках проведения проверки полноты и достоверности сведений, указанных в заявлении и документах, в течение 2 дней со дня регистрации заявления формируется и направляется через СМЭВ с использованием усиленной квалифицированной электронной подписи запросы в ФМС России о предоставлении следующих сведений в отношении заявителя.

27.1. Фамилия, имя, отчество (последнее - при наличии).

27.2. Число, месяц, год и место рождения.

27.3. Серия и номер паспорта, кем выдан, дата выдачи.

27.4. Адрес регистрации по месту жительства.

27.5. Статус паспорта (действительный, недействительный, причина недействительности).

28. Неполучение или несвоевременное получение ответа на межведомственный запрос не является основанием для продления срока предоставления государственной услуги либо отказа в ее предоставлении.

29. При отсутствии технической возможности направления межведомственного запроса с использованием СМЭВ соответствующий межведомственный запрос направляется на бумажном носителе по факсу с одновременным его направлением по почте.

Принятие решения о выдаче или об отказе в выдаче лицензии и уведомление заявителя о принятом решении

30. По результатам проведенной проверки, предусмотренной пунктами 26 и 27 Административного регламента, при отсутствии обстоятельств, препятствующих выдаче лицензии, сотрудник в течение 2 дней со дня окончания проверки выносит заключение в виде записи на заявлении следующего содержания: "Полагал бы возможным выдать лицензию", которую заверяет личной подписью и представляет непосредственному руководителю или его заместителю.

30.1. При выявлении обстоятельств, препятствующих выдаче лицензии, сотрудник готовит заключение об отказе в выдаче (переоформлении или продлении срока) лицензии (приложение N 12 к Административному регламенту).

30.2. Для оформления заключений и решений могут использоваться соответствующие штампы, текстовая часть которых заверяется подписями уполномоченных должностных лиц.

30.3. В срок не более 24 дней со дня регистрации заявления заключение о принятии решения, согласованное с начальником отдела УООР ГУОООП МВД России либо начальником подразделения лицензионно-разрешительной работы, утверждается руководством ГУОООП МВД России или территориального органа МВД России.

30.4. При положительном решении в течение 2 дней со дня его принятия заявителю вручается лично, направляется по почте либо через Единый портал уведомление об оплате единовременного сбора (приложение N 5 к Административному регламенту).

30.5. При принятии решения об отказе в выдаче лицензии сотрудник в течение 2 дней со дня утверждения решения готовит уведомление об отказе в выдаче (переоформлении или продлении срока действия) лицензии (приложение N 13 к Административному регламенту), в котором указываются причины отказа в выдаче лицензии. Уведомление вручается заявителю или направляется по почте, электронной почте либо через Единый портал.

Выдача лицензии

31. Сотрудник оформляет лицензию в срок не позднее 2 дней со дня утверждения решения о ее выдаче.

Лицензия оформляется на бланке серии ЛОа (приложение N 6 к Административному регламенту).

В лицензии указывается вид предполагаемого к приобретению оружия.

Бланки лицензий являются защищенной полиграфической продукцией и изготавливаются централизованно ГУОООП МВД России.

Лицензия выдается сроком на 5 лет.

31.1. Сотрудник вносит необходимые сведения об оформленной лицензии в АИПС "Оружие-МВД" и книгу регистрации заявлений и выдачи лицензий и разрешений (приложение N 9 к Административному регламенту).

31.2. После подписания лицензии сотрудник информирует заявителя о результате предоставления государственной услуги по контактным телефонам, адресу электронной почты либо через Единый портал.

31.3. Перед выдачей лицензии сотрудник проверяет наличие и правильность оформления документа об уплате единовременного сбора, после чего разъясняет заявителю требования глав X - XIII Правил оборота гражданского и служебного оружия и патронов к нему на территории Российской Федерации, утвержденных постановлением Правительства Российской Федерации от 21 июля 1998 г. N 814.

Время выдачи заявителю оформленной лицензии не должно превышать 10 минут.

31.4. В случае, если не представлен документ об оплате единовременного сбора или он содержит неверные сведения, заявителю предлагается представить правильно составленный документ об оплате единовременного сбора.

Невостребованная лицензия по истечению 1 года со дня ее оформления уничтожается в порядке, установленном МВД России <1>.

<1> Приказ МВД России от 14 октября 2009 г. N 775 "Об утверждении Инструкции о порядке учета и хранения лицензий и разрешений, выдаваемых органами внутренних дел при осуществлении государственного контроля за оборотом гражданского и служебного оружия и патронов к нему на территории Российской Федерации" (зарегистрирован в Минюсте России 25 ноября 2009 года, регистрационный N 15320).

31.5. Заявление и материалы, послужившие основанием для принятия решения о выдаче лицензии, формируются в учетное дело.

Переоформление лицензии

32. Основанием для начала исполнения административной процедуры является прием заявления и документов, предусмотренных пунктом 9 Административного регламента.

32.1. Сотрудник при получении заявления устанавливает личность заявителя по предъявляемому им паспорту, после чего проверяет:

правильность оформления заявления (приложение N 3 к Административному регламенту);

наличие документов, предусмотренных пунктом 9 Административного регламента.

32.2. Процедуры приема и регистрации заявления осуществляются в порядке, установленном пунктами 25.2 - 25.8 Административного регламента.

32.3. При переоформлении лицензии в связи с изменением места жительства заявителя, не позднее 2 дней со дня регистрации заявления, в территориальный орган МВД России по новому месту жительства заявителя направляется задание о проведении проверки условий обеспечения сохранности оружия и патронов (приложение N 10 к Административному регламенту), по результатам которой составляется акт проверки условий обеспечения сохранности оружия и патронов (приложение N 11 к Административному регламенту).

32.4. По результатам изучения поступивших материалов сотрудник при отсутствии обстоятельств, препятствующих переоформлению лицензии, выносит заключение о переоформлении лицензии в виде записи на заявлении следующего содержания: "Полагал бы возможным переоформить лицензию", которую заверяет личной подписью и представляет непосредственному руководителю или его заместителю.

32.5. В срок не более 11 дней со дня приема заявления заключение о принятии решения, согласованное с начальником отдела УООР ГУОООП МВД России либо начальником подразделения лицензионно-разрешительной работы, утверждается руководством ГУОООП МВД России или территориального органа МВД России.

32.6. При положительном решении переоформленная лицензия подписывается руководителем, указанным в пункте 5 Административного регламента.

Переоформление лицензии осуществляется без изменения ранее установленного срока действия лицензии.

32.7. При отказе в переоформлении лицензии сотрудник направляет заявителю уведомление в порядке, установленном пунктом 30.5 Административного регламента.

32.8. Сотрудник вносит необходимые сведения об оформленной лицензии в АИПС "Оружие-МВД" и книгу регистрации заявлений и выдачи лицензий и разрешений (приложение N 9 к Административному регламенту).

32.9. Время выдачи заявителю переоформленной лицензии не должно превышать 10 минут.

32.10. Заявление о переоформлении лицензии и документы приобщаются к учетному делу заявителя.

Продление срока действия лицензии

33. Основанием для начала исполнения административной процедуры является прием заявления и документов, предусмотренных пунктом 9 Административного регламента.

33.1. Сотрудник при получении заявления устанавливает личность заявителя по предъявляемому им паспорту, после чего:

проверяет правильность оформления заявления (приложение N 2 к Административному регламенту);

проверяет наличие документов, предусмотренных пунктом 9 Административного регламента;

проверяет срок действия лицензии, требующей продления;

сверяет сведения о марке, модели, калибре, номере и годе выпуска представленного к осмотру оружия, со сведениями, указанными в заявлении и документах;

производит визуальный осмотр оружия на предмет наличия ограничений, установленных статьей 6 Закона "Об оружии".

По результатам осмотра и проведенной сверки серии и номера оружия сотрудником составляется акт осмотра оружия (приложение N 14 к Административному регламенту).

33.2. Процедуры приема и регистрации заявления осуществляются в порядке, установленном пунктами 25.2 - 25.8 Административного регламента.

33.3. По результатам изучения поступивших материалов сотрудник при отсутствии обстоятельств, препятствующих продлению лицензии, выносит заключение о продлении лицензии в виде записи на заявлении следующего содержания: "Полагал бы возможным продлить лицензию", которую заверяет личной подписью и представляет непосредственному руководителю или его заместителю.

33.4. В срок не более 11 дней со дня приема заявления заключение о принятии решения, согласованное с начальником отдела УООР ГУОООП МВД России либо начальником подразделения лицензионно-разрешительной работы, утверждается руководством ГУОООП МВД России или территориального органа МВД России.

33.5. При положительном решении продленная на новый срок действия лицензия подписывается руководителем, указанным в пункте 5 Административного регламента.

Продление срока действия лицензии осуществляется на 5 лет.

33.6. При отказе в продлении лицензии сотрудник направляет заявителю уведомление в порядке, предусмотренном пунктом 30.5 Административного регламента.

33.7. Сотрудник вносит необходимые сведения о продленной лицензии в АИПС "Оружие-МВД" и книгу регистрации заявлений и выдачи лицензий и разрешений (приложение N 9 к Административному регламенту).

33.8. Заявление о продлении лицензии и документы приобщаются к учетному делу заявителя.

Аннулирование лицензии

34. Основаниями для начала исполнения административной процедуры являются прием заявления о добровольном отказе от лицензии (в произвольной форме), либо вступление в законную силу судебного решения о лишении гражданина Российской Федерации соответствующего специального права, либо решение руководства ГУОООП МВД России или территориального органа МВД России об отказе в переоформлении или продлении лицензии в соответствии со статьей 26 Закона "Об оружии".

34.1. В течение 2 дней со дня регистрации документов, указанных в пункте 34 Административного регламента, сотрудник готовит заключение об аннулировании лицензии (приложение N 15 к Административному регламенту) и утверждает его у руководства ГУОООП МВД России или территориального органа МВД России, к заключению прилагается уведомление об аннулировании лицензии (приложение N 16 к Административному регламенту).

34.2. После утверждения заключения и подписания уведомления, не позднее 2 дней со дня принятия решения об аннулировании лицензии, заявителю вручается лично либо направляется по почте уведомление с приложением копии заключения об аннулировании лицензии.

34.3. При добровольном отказе от лицензии срок для повторного обращения за ее получением не установлен.

34.4. При аннулировании лицензии по основаниям, предусмотренным статьей 26 Закона "Об оружии", повторное обращение за ее получением возможно по истечении 1 года со дня окончания срока наложения административного наказания в виде лишения права на приобретение, хранение и ношение оружия или со дня устранения обстоятельств, исключающих в соответствии с Законом "Об оружии" возможность получения лицензии.

IV. Формы контроля за исполнением Административного регламента

Порядок осуществления текущего контроля за соблюдением и исполнением ответственными должностными лицами положений Административного регламента и иных нормативных правовых актов, устанавливающих требования к предоставлению государственной услуги, а также принятию ими решений

35. Текущий контроль за соблюдением и исполнением административных процедур, действий и сроков, определенных Административным регламентом, осуществляется руководством ГУОООП МВД России или территориального органа МВД России непосредственно в ходе согласования и утверждения заключений по заявлениям граждан, представленных сотрудником.

Порядок и периодичность осуществления плановых и внеплановых проверок полноты и качества предоставления государственной услуги, в том числе порядок и формы контроля за полнотой и качеством предоставления государственной услуги

36. Контрольная функция за предоставлением государственной услуги осуществляется руководством ГУОООП МВД России и территориальных органов МВД России на региональном уровне в ходе плановых и внеплановых проверок.

Плановые проверки полноты и качества предоставления государственной услуги, соблюдения и исполнения сотрудниками положений законодательных и иных нормативных правовых актов Российской Федерации, Административного регламента проводятся в соответствии с планами работы ГУОООП МВД России или территориального органа МВД России на региональном уровне.

Внеплановые проверки полноты и качества предоставления государственной услуги проводятся ГУОООП МВД России или территориальными органами МВД России на региональном уровне на основании жалоб (претензий) граждан Российской Федерации на решения или действия (бездействие) должностных лиц подразделений лицензионно-разрешительной работы, принятые или осуществленные в ходе предоставления государственной услуги.

Решение о проведении внеплановой проверки принимается руководством ГУОООП МВД России или территориального органа МВД России на региональном уровне.

Ответственность должностных лиц за решения и действия (бездействие), принимаемые или осуществляемые ими в ходе предоставления государственной услуги

37. Уполномоченные должностные лица за неправомерное предъявление заявителю требований о предоставлении информации, документов и их согласований, не предусмотренных Административным регламентом, за нарушение установленных им положений и процедур, а также ненадлежащее исполнение своих служебных обязанностей несут ответственность в соответствии с законодательством Российской Федерации.

Положения, характеризующие требования к порядку и формам контроля за предоставлением государственной услуги, в том числе со стороны граждан, их объединений и организаций

38. Граждане, их объединения и организации в случае выявления фактов нарушения порядка предоставления государственной услуги или ненадлежащего исполнения Административного регламента вправе получать информацию о соблюдении положений Административного регламента, сроках исполнения административных процедур в ходе рассмотрения их заявлений путем устных (по телефону) или письменных (в электронном виде) обращений.

V. Досудебный (внесудебный) порядок обжалования решений и действий (бездействия) ГУОООП МВД России или территориального органа МВД России, предоставляющего государственную услугу, либо их должностных лиц (в ред. Приказа МВД РФ от 01.06.2013 N 332)

Информация для заявителя о его праве подать жалобу на решение и (или) действие (бездействие) ГУОООП МВД России или территориального органа МВД России и (или) их должностных лиц, при предоставлении государственной услуги <1>

39. Заявитель может обратиться с жалобой в том числе в следующих случаях:

39.1. Нарушение срока регистрации запроса заявителя о предоставлении государственной услуги.

39.2. Нарушение срока предоставления государственной услуги.

39.3. Требование представления заявителем документов, не предусмотренных нормативными правовыми актами Российской Федерации для предоставления государственной услуги.

39.4. Отказ в приеме документов, представление которых предусмотрено нормативными правовыми актами Российской Федерации для предоставления государственной услуги.

39.5. Отказ в предоставлении государственной услуги, если основания отказа не предусмотрены федеральными законами и принятыми в соответствии с ними иными нормативными правовыми актами Российской Федерации.

39.6. Требование внесения заявителем при предоставлении государственной услуги платы, не предусмотренной нормативными правовыми актами Российской Федерации.

39.7. Отказ ГУОООП МВД России или территориального органа МВД России, предоставляющего государственную услугу, их должностных лиц в исправлении допущенных опечаток и ошибок в выданных в результате предоставления государственной услуги документах либо нарушение установленного срока таких исправлений.

<1> Далее - "жалоба". (в ред. Приказа МВД РФ от 01.06.2013 N 332)

Предмет жалобы

40. Предметом жалобы являются решения и (или) действия (бездействие) ГУОООП МВД России или территориального органа МВД России, их должностных лиц, принятые (осуществленные) с нарушением порядка предоставления государственной услуги, а также неисполнение или ненадлежащее исполнение должностными лицами служебных обязанностей, установленных Административным регламентом и иными нормативными правовыми актами, регулирующими отношения, возникающие в связи с предоставлением государственной услуги.

41. Жалоба должна содержать:

41.1. Наименование подразделения ГУОООП МВД России или территориального органа МВД России, предоставляющего государственную услугу, либо их должностных лиц, решения и действия (бездействие) которых обжалуются.

41.2. Фамилию, имя, отчество (при наличии), сведения о месте жительства заявителя, а также номер (номера) контактного телефона, адрес (адреса) электронной почты (при наличии) и почтовый адрес, по которым должен быть направлен ответ заявителю.

41.3. Сведения об обжалуемых решениях и действиях (бездействии) ГУОООП МВД России или территориального органа МВД России, предоставляющего государственную услугу, либо их должностных лиц.

41.4. Доводы, на основании которых заявитель не согласен с решением и действием (бездействием) органа, предоставляющего государственную услугу, его должностных лиц. Заявителем могут быть представлены документы (при наличии), подтверждающие доводы заявителя, либо их копии.

Органы государственной власти и уполномоченные на рассмотрение жалобы должностные лица, которым может быть направлена жалоба

42. Жалоба рассматривается ГУОООП МВД России или территориальным органом МВД России, предоставляющим государственную услугу, порядок предоставления которой был нарушен вследствие решений и действий (бездействия) ГУОООП МВД России или территориального органа МВД России либо их должностных лиц.

43. Жалобы на решения, принятые руководством территориального органа МВД России, предоставляющего государственную услугу, рассматриваются руководством вышестоящего территориального органа МВД России, ГУОООП МВД России.

44. Жалобы на решения, принятые должностными лицами УООР ГУОООП МВД России, рассматриваются начальником (заместителем начальника) ГУОООП МВД России.

45. Жалобы на решения, принятые начальником (заместителем начальника) ГУОООП МВД России, рассматриваются первым заместителем (заместителем) Министра внутренних дел Российской Федерации, который несет ответственность за соответствующее направление деятельности, Министром внутренних дел Российской Федерации.

46. Руководством ГУОООП МВД России или территориального органа МВД России определяются уполномоченные на рассмотрение жалоб должностные лица, которые обеспечивают:

46.1. Прием и рассмотрение жалоб в соответствии с установленными требованиями.

46.2. Направление жалоб в уполномоченный на их рассмотрение орган в соответствии с пунктом 53 Административного регламента.

Порядок подачи и рассмотрения жалобы

47. Основанием для начала процедуры досудебного (внесудебного) обжалования является регистрация жалобы заявителя.

Жалоба подается в письменной форме, в том числе при личном приеме заявителя, или в электронном виде в ГУОООП МВД России или территориальный орган МВД России, предоставляющий государственную услугу.

48. В случае если жалоба подается через представителя заявителя, также представляется документ, подтверждающий полномочия на осуществление действий от имени заявителя. В качестве документа, подтверждающего полномочия на осуществление действий от имени заявителя, может быть представлена оформленная в соответствии с законодательством Российской Федерации доверенность.

49. Жалоба в письменной форме может быть также направлена по почте.

50. В случае подачи жалобы при личном приеме заявитель представляет документ, удостоверяющий его личность в соответствии с законодательством Российской Федерации.

51. В электронном виде жалоба может быть подана заявителем посредством:

51.1. Официальных сайтов МВД России или территориального органа МВД России на региональном уровне, предоставляющего государственную услугу, в сети Интернет.

51.2. Единого портала.

52. При подаче жалобы в электронном виде документ, указанный в пункте 48 Административного регламента, может быть представлен в форме электронного документа, подписанного электронной подписью, вид которой предусмотрен законодательством Российской Федерации, при этом документ, удостоверяющий личность заявителя, не требуется.

53. В случае если жалоба подана заявителем в подразделение ГУОООП МВД России или территориальный орган МВД России, в компетенцию которого не входит принятие решения по жалобе в соответствии с требованиями пункта 42 Административного регламента, в течение 3 рабочих дней со дня ее регистрации ГУОООП МВД России или территориальный орган МВД России направляет жалобу в уполномоченный на ее рассмотрение орган и в письменной форме информирует заявителя о перенаправлении жалобы.

При этом срок рассмотрения жалобы исчисляется со дня регистрации жалобы в уполномоченном на ее рассмотрение органе.

54. В случае установления в ходе или по результатам рассмотрения жалобы признаков состава административного правонарушения, предусмотренного статьей 5.63 Кодекса Российской Федерации об административных правонарушениях <1>, или признаков состава преступления должностное лицо, уполномоченное на рассмотрение жалоб, незамедлительно направляет соответствующие материалы в органы прокуратуры.

<1> Собрание законодательства Российской Федерации, 2002, N 1, ст. 1; 2011, N 49, ст. 7061; 2012, N 31, ст. 4322. (в ред. Приказа МВД РФ от 01.06.2013 N 332)

Сроки рассмотрения жалобы

55. Поступившая жалоба подлежит регистрации не позднее следующего рабочего дня со дня ее поступления. Жалоба рассматривается в течение 15 рабочих дней со дня ее регистрации, если более короткие сроки рассмотрения жалобы не установлены руководством МВД России, ГУОООП МВД России или территориального органа МВД России.

56. В случае обжалования отказа ГУОООП МВД России или территориального органа МВД России, предоставляющего государственную услугу, либо их должностных лиц в приеме документов у заявителя либо в исправлении допущенных опечаток и ошибок или в случае обжалования заявителем нарушения установленного срока таких исправлений жалоба рассматривается в течение 5 рабочих дней со дня ее регистрации.

Перечень оснований для приостановления рассмотрения жалобы в случае, если возможность приостановления предусмотрена законодательством Российской Федерации

57. Приостановление рассмотрения жалобы не допускается.

Результат рассмотрения жалобы

58. По результатам рассмотрения жалобы выносится одно из следующих решений:

58.1. Удовлетворить жалобу, в том числе в форме отмены принятого решения, исправления допущенных опечаток и ошибок в выданных в результате предоставления государственной услуги документах, возврата заявителю денежных средств в установленном порядке.

58.2. Отказать в удовлетворении жалобы.

59. При удовлетворении жалобы принимаются исчерпывающие меры по устранению выявленных нарушений, а ГУОООП МВД России или территориальный орган МВД России, предоставляющий государственные услуги, в том числе принимает меры по выдаче заявителю результата государственной услуги, не позднее 5 рабочих дней со дня принятия решения, если иное не установлено законодательством Российской Федерации.

60. В удовлетворении жалобы отказывается в следующих случаях:

60.1. Наличие вступившего в законную силу решения суда, арбитражного суда по жалобе о том же предмете и по тем же основаниям.

60.2. Подача жалобы лицом, полномочия которого не подтверждены в порядке, установленном законодательством Российской Федерации.

60.3. Наличие решения по жалобе, принятого ранее в соответствии с Административным регламентом в отношении того же заявителя и по тому же предмету жалобы.

61. Жалоба подлежит оставлению без ответа в следующих случаях:

61.1. Наличие в жалобе нецензурных либо оскорбительных выражений, угроз жизни, здоровью и имуществу должностного лица, а также членов его семьи.

61.2. Отсутствие возможности прочитать какую-либо часть текста жалобы, фамилию, имя, отчество (при наличии) и (или) почтовый адрес заявителя, указанные в жалобе.

Порядок информирования заявителя о результатах рассмотрения жалобы

62. Ответ по результатам рассмотрения жалобы направляется заявителю не позднее дня, следующего за днем принятия решения, в письменной форме, по желанию заявителя - в электронной форме.

63. Ответ по результатам рассмотрения жалобы подписывается уполномоченным на рассмотрение жалобы должностным лицом.

64. В ответе по результатам рассмотрения жалобы указываются:

64.1. Наименование подразделения ГУОООП МВД России или территориального органа МВД России, рассмотревшего жалобу, должность, фамилия, имя, отчество (при наличии) их должностных лиц, принявших решение по жалобе.

64.2. Номер, дата, место принятия решения, включая сведения о должностном лице, решение или действие (бездействие) которого обжалуется.

64.3. Фамилия, имя, отчество (при наличии) заявителя.

64.4. Основания для принятия решения по жалобе.

64.5. Принятое по жалобе решение.

64.6. В случае, если жалоба признана обоснованной, - сроки устранения выявленных нарушений, в том числе срок предоставления результата государственной услуги.

64.7. Сведения о порядке обжалования принятого по жалобе решения.

Порядок обжалования решения по жалобе

65. Заявитель имеет право обжаловать решения по жалобе вышестоящим должностным лицам.

Право заявителя на получение информации и документов, необходимых для обоснования и рассмотрения жалобы

66. Заявитель имеет право на получение документов, необходимых для обоснования и рассмотрения жалобы.

67. ГУОООП МВД России или территориальный орган МВД России обязаны предоставить заявителю копии документов, необходимых для обоснования и рассмотрения жалобы в течение 3 рабочих дней со дня обращения, если иное не предусмотрено федеральными законами и принятыми в соответствии с ними иными нормативными правовыми актами Российской Федерации.

Способы информирования заявителей о порядке подачи и рассмотрения жалобы

68. Информирование заявителей о порядке обжалования решений и действий (бездействия) ГУОООП МВД России или территориального органа МВД России, их должностных лиц обеспечивается посредством размещения информации на стендах в местах предоставления государственных услуг, на официальных сайтах МВД России или территориального органа МВД России на региональном уровне, на Едином портале.

69. Консультирование заявителей о порядке обжалования решений и действий (бездействия) ГУОООП МВД России или территориального органа МВД России, их должностных лиц, осуществляется, в том числе по телефону либо при личном приеме.

Приложение N 1
к Административному регламенту
Министерства внутренних дел
Российской Федерации
по предоставлению государственной
услуги по выдаче гражданину
Российской Федерации лицензии
на приобретение газовых
пистолетов, револьверов,
сигнального оружия, холодного
клинкового оружия,
предназначенного для ношения
с национальными костюмами
народов Российской Федерации
или казачьей формой

СВЕДЕНИЯ О МЕСТОНАХОЖДЕНИИ, ТЕЛЕФОНАХ ДЛЯ СПРАВОК, ГРАФИКЕ ПРИЕМА ЗАЯВИТЕЛЕЙ, ОФИЦИАЛЬНЫХ АДРЕСАХ САЙТОВ МВД РОССИИ И ТЕРРИТОРИАЛЬНЫХ ОРГАНОВ МВД РОССИИ НА РЕГИОНАЛЬНОМ УРОВНЕ

N п/п Наименование подразделения лицензионно-разрешительной работы Адрес, дни и часы приема заявителей Телефон для справок Адреса официальных сайтов МВД России и территориальных органов МВД России на региональном уровне
1 2 3 4 5
1. Управление реализации государственной политики в области оборота оружия Главного управления по обеспечению охраны общественного порядка и координации взаимодействия с органами исполнительной власти субъектов Российской Федерации Министерства внутренних дел Российской Федерации 115280, г. Москва, 1-й Автозаводский проезд, 4, корпус 1 График приема: вт., чт. с 10.00 до 17.00, перерыв с 13.00 до 14.00 (495) 214-21-77 (495) 214-21-98 (495) 214-21-89 www.mvd.ru
2. Центр лицензионно-разрешительной работы Министерства внутренних дел по Республике Адыгея 385000, г. Майкоп, ул. Индустриальная, 25 График приема: вт., пт. с 10.00 до 18.00, перерыв с 13.00 до 14.00 (8772) 59-61-92 www.01.mvd.ru
3. Группа лицензионно-разрешительной работы Министерства внутренних дел по Республике Алтай 649000, г. Горно-Алтайск, пр-т Коммунистический, 40 График приема: чт., пт. с 9.00 до 18.00, перерыв с 13.00 до 14.00 (388) 229-21-54 (388) 229-21-55 www.04.mvd.ru
4. Центр лицензионно-разрешительной работы Министерства внутренних дел по Республике Башкортостан 452000, г. Уфа, ул. Кустарная, 15 График приема: вт., чт. с 9.00 до 18.00, перерыв с 12.30 до 14.00 (347) 279-40-20 (347) 279-41-63 (347) 279-37-56 www.02.mvd.ru
5. Центр лицензионно-разрешительной работы Министерства внутренних дел по Республике Бурятия 670000, г. Улан-Удэ, ул. Димитрова, 2а График приема: вт., чт. с 9.00 до 17.00, перерыв с 12.00 до 14.00 (301) 221-54-11 (301) 229-21-74 (301) 229-21-65 www.03.mvd.ru
6. Центр организации лицензионно-разрешительной работы Министерства внутренних дел по Республике Дагестан 367012, г. Махачкала, ул. Заманова, 47а График приема: пн., вт., ср., пт. с 10.00 до 17.00, перерыв с 13.00 до 14.00 (8722) 99-49-38 (8722) 99-49-41 (8722) 99-49-40 www.05.mvd.ru
7. Центр лицензионно-разрешительной работы Министерства внутренних дел по Республике Ингушетия 386001, г. Магас, ул. К. Кулиева, 14 График приема: вт., пт. с 10.00 до 18.00, перерыв с 13.00 до 14.00 (8734) 55-00-18 (8734) 55-01-44 www.06.mvd.ru
8. Центр лицензионно-разрешительной работы и контроля за частной детективной и охранной деятельностью Министерства внутренних дел по Кабардино-Балкарской Республике 360000, г. Нальчик, ул. Кабардинская, 193 График приема: вт., пт. с 9.00 до 18.00, перерыв с 13.00 до 14.00 (8662) 49-56-07 (8662) 49-55-21 (8662) 49-57-66 www.07.mvd.ru
9. Группа лицензионно-разрешительной работы Министерства внутренних дел по Республике Калмыкия 358000, г. Элиста, ул. Ленина, 293 График приема: вт., чт. с 9.00 до 18.00, перерыв с 12.30 до 14.00, сб. с 9.00 до 14.00 (847) 229-97-14 (847) 224-09-33 www.08.mvd.ru
10. Центр лицензионно-разрешительной работы и контроля за частной детективной и охранной деятельностью Министерства внутренних дел по Карачаево-Черкесской Республике 369000, г. Черкесск, ул. Парковая, 19 График приема: вт., пт. с 10.00 до 17.00, перерыв с 13.00 до 14.00 (8782) 29-24-83 (8782) 29-24-96 (8782) 27-80-65 www.09.mvd.ru
11. Группа лицензионно-разрешительной работы Министерства внутренних дел по Республике Карелия 185013, г. Петрозаводск, ул. Медвежьегорская, 3 График приема: вт., ср., чт. с 10.00 до 17.00, перерыв с 13.00 до 14.00 (814) 273-90-15 (814) 270-89-91 www.10.mvd.ru
12. Центр лицензионно-разрешительной работы Министерства внутренних дел по Республике Коми 167000, г. Сыктывкар, ул. Кирова, 66а График приема: ср. с 9.00 до 18.00, пт. с 9.00 до 17.00, перерыв с 13.00 до 14.00 (2212) 28-28-62 (2212) 28-28-62 www.11.mvd.ru
13. Центр лицензионно-разрешительной работы Министерства внутренних дел по Республике Марий Эл 424000, г. Йошкар-Ола, Ленинский проспект, 21 График приема: пн., чт. с 9.00 до 18.30, перерыв с 12.00 до 15.00 (8362) 68-00-79 (8362) 68-03-59 (8362) 68-04-22 www.12.mvd.ru
14. Центр лицензионно-разрешительной работы Министерства внутренних дел по Республике Мордовия 430000, г. Саранск, ул. Пролетарская, 88 График приема: вт., пт. с 9.00 до 18.00, перерыв с 13.00 до 14.00 (8342) 29-87-69 (8342) 29-81-00 www.13.mvd.ru
15. Центр лицензионно-разрешительной работы Министерства внутренних дел по Республике Саха (Якутия) 677000, г. Якутск, ул. Дзержинского, 10 График приема: вт., ср., чт. с 10.00 до 18.00, перерыв с 13.00 до 14.00 (411) 249-01-77 (411) 249-01-61 www.14.mvd.ru
16. Центр лицензионно-разрешительной работы Министерства внутренних дел по Республике Северная Осетия - Алания 362019, г. Владикавказ, ул. Пушкинская, 10в График приема: вт., чт. с 10.00 до 17.00, перерыв с 13.00 до 14.00 (8672) 59-29-19 (8672) 59-29-24 www.15.mvd.ru
17. Центр лицензионно-разрешительной работы Министерства внутренних дел по Республике Татарстан 420061, г. Казань, ул. П. Лумумбы, 52а График приема: вт., чт. с 9.00 до 18.00, перерыв с 12.00 до 13.30 (8432) 914-446 (8432) 914-434 www.16.mvd.ru
18. Группа лицензионно-разрешительной работы Министерства внутренних дел по Республике Тыва 667000, г. Кызыл, ул. Западная, 6 График приема: вт., чт. с 10.00 до 17.00, перерыв с 13.00 до 14.00 (39422) 5-45-70 www.17.mvd.ru
19. Центр лицензионно-разрешительной работы Министерства внутренних дел по Удмуртской Республике 426034, г. Ижевск, ул. Базисная, 15 График приема: вт., чт. с 10.00 до 17.00, перерыв с 12.00 до 13.00 (3412) 940-527 (3412) 934-244 www.18.mvd.ru
20. Центр лицензионно-разрешительной работы Министерства внутренних дел по Республике Хакасия 655017, г. Абакан, ул. Карла Маркса, 13 График приема: пн., вт., пт. с 9.00 до 17.00, перерыв с 12.30 до 14.00 (3902) 23-63-39 (3902) 23-63-28 www.19.mvd.ru
21. Центр лицензионно-разрешительной работы Министерства внутренних дел по Чеченской Республике 364020, г. Грозный, ул. Алтайская, 17 График приема: вт., чт. с 9.00 до 18.00, перерыв с 13.00 до 14.00 (8712) 22-37-30 (8712) 22-24-30 www.95.mvd.ru
22. Центр лицензионно-разрешительной работы Министерства внутренних дел по Чувашской Республике 428000, г. Чебоксары, ул. Карла Маркса, 37 График приема: вт. с 9.00 до 11.30, чт. с 14.00 до 17.00 (8352) 62-55-42 (8352) 24-10-68 (8352) 24-11-61 www.21.mvd.ru
23. Центр лицензионно-разрешительной работы Главного управления Министерства внутренних дел Российской Федерации по Алтайскому краю 656025, г. Барнаул, ул. Брестская, 1 График приема: вт. с 10.00 до 17.00, перерыв с 13.00 до 14.00, пт. с 10.00 до 13.00 (385) 23-97-141 (385) 23-97-236 www.22.mvd.ru
24. Центр лицензионно-разрешительной работы Управления Министерства внутренних дел Российской Федерации по Забайкальскому краю 672027, г. Чита, ул. Проезжая, 46 График приема: ср., чт. с 9.30 до 17.30, перерыв с 12.30 до 14.30 (3022) 23-53-40 (3022) 23-53-78 www.75.mvd.ru
25. Центр лицензионно-разрешительной работы Управления Министерства внутренних дел Российской Федерации по Камчатскому краю 683000, г. Петропавловск-Камчатский, ул. Советская, 24 График приема: пн., вт. с 9.30 до 12.00, чт. с 10.00 до 18.00, перерыв с 12.00 до 13.00 (4152) 43-56-45 (4152) 27-12-17 (4152) 43-56-43 www.41.mvd.ru
26. Центр лицензионно-разрешительной работы Главного управления Министерства внутренних дел Российской Федерации по Краснодарскому краю 350068, г. Краснодар, ул. Шоссе Нефтяников, 38 График приема: пн., ср. с 10.00 до 17.00, пт. с 10.00 до 13.00, перерыв с 13.00 до 14.00 (861) 224-24-87 (861) 224-68-96 (861) 212-42-32 www.23.mvd.ru
27. Центр лицензионно-разрешительной работы Главного управления Министерства внутренних дел Российской Федерации по Красноярскому краю 660017, г. Красноярск, ул. Карла Маркса, 147 График приема: пн., ср. с 9.00 до 17.45, перерыв с 13.00 до 14.00, сб. с 9.00 до 14.00 (391) 245-92-22 www.24.mvd.ru
28. Центр лицензионно-разрешительной работы Главного управления Министерства внутренних дел Российской Федерации по Пермскому краю 614000, г. Пермь, ул. Пермская, 128 График приема: вт., чт. с 10.00 до 17.00, перерыв с 12.00 до 14.00 (342) 264-20-80 (342) 264-20-78 (342) 264-21-06 (342) 264-20-79 www.59.mvd.ru
29. Центр лицензионно-разрешительной работы Управления Министерства внутренних дел Российской Федерации по Приморскому краю 690091, г. Владивосток, ул. Алеутская, 45а График приема: вт., чт. с 10.00 до 17.00, перерыв с 13.00 до 14.00 (423) 221-44-32 (423) 221-43-01 www.25.mvd.ru
30. Центр лицензионно-разрешительной работы Главного управления Министерства внутренних дел Российской Федерации по Ставропольскому краю 355042, г. Ставрополь, пр-т Кулакова, 18/2 График приема: вт., чт. с 9.00 до 17.00, перерыв с 13.00 до 14.00 (865) 238-60-25 (865) 238-60-19 (865) 238-60-22 www.26.mvd.ru
31. Центр лицензионно-разрешительной работы Управления Министерства внутренних дел Российской Федерации по Хабаровскому краю 680003, г. Хабаровск, ул. Айвазовского, 3 График приема: вт. с 10.00 до 17.00, перерыв с 13.00 до 14.00, ср. с 15.00 до 17.00, чт. с 10.00 до 13.00 (4212) 59-52-84 (4212) 54-48-28 (4212) 54-48-88 www.27.mvd.ru
32. Центр лицензионно-разрешительной работы и контроля за частной детективной и охранной деятельностью Управления Министерства внутренних дел Российской Федерации по Амурской области 675000, г. Благовещенск, ул. Зейская, 185 График приема: пн., чт. с 9.00 до 18.00, перерыв с 13.00 до 14.00 (416) 259-42-15 (416) 259-42-34 www.28.mvd.ru
33. Центр лицензионно-разрешительной работы Управления Министерства внутренних дел Российской Федерации по Архангельской области 163000, г. Архангельск, ул. Попова, 18 График приема: пн., вт., чт. с 9.00 до 13.00 (8182) 42-41-17 (8182) 42-41-18 www.29.mvd.ru
34. Центр лицензионно-разрешительной работы Управления Министерства внутренних дел Российской Федерации по Астраханской области 414021, г. Астрахань, ул. Набережная реки Царев, 123 График приема: вт. с 15.00 до 18.00, пт. с 10.00 до 13.00 (8512) 30-50-42 www.30.mvd.ru
35. Центр лицензионно-разрешительной работы Управления Министерства внутренних дел Российской Федерации по Белгородской области 308000, г. Белгород, ул. Корочанская, 1а, ул. Н. Чумичова, 102а График приема: вт. с 10.00 до 17.00, чт. с 10.00 до 15.00, перерыв с 13.00 до 14.00 (4722) 21-50-04 www.31.mvd.ru
36. Центр лицензионно-разрешительной работы Управления Министерства внутренних дел Российской Федерации по Брянской области 241050, г. Брянск, ул. Крапивницкого, 20 График приема: вт., чт. с 9.00 до 17.00, перерыв с 13.00 до 14.00 (483) 266-42-54 (483) 264-67-43 www.32.mvd.ru
37. Центр лицензионно-разрешительной работы Управления Министерства внутренних дел Российской Федерации по Владимирской области 600022, г. Владимир, ул. Московское шоссе, 3а График приема: ср., чт. с 10.00 до 17.00, перерыв с 13.00 до 14.00 (4922) 38-37-81 (4922) 37-20-12 www.33.mvd.ru
38. Центр лицензионно-разрешительной работы Главного управления Министерства внутренних дел Российской Федерации по Волгоградской области 400131, г. Волгоград, ул. Скосырева, 2 График приема: вт., чт. с 10.00 до 18.00, перерыв с 13.00 до 14.00 (8442) 30-46-38 (8442) 30-47-56 www.34.mvd.ru
39. Центр лицензионно-разрешительной работы Управления Министерства внутренних дел Российской Федерации по Вологодской области 160009, г. Вологда, ул. Предтеченская, 58а График приема: вт., чт. с 9.00 до 17.00, перерыв с 12.30 до 13.30 (8172) 76-53-31 (8172) 76-53-33 www.35.mvd.ru
40. Центр лицензионно-разрешительной работы Главного управления Министерства внутренних дел Российской Федерации по Воронежской области 394010, г. Воронеж, ул. Богдана Хмельницкого, 60а График приема: пн., чт. с 10.00 до 17.00, перерыв с 13.00 до 14.00 (473) 260-07-13 (473) 242-07-06 (473) 242-09-81 www.36.mvd.ru
41. Центр лицензионно-разрешительной работы Управления Министерства внутренних дел Российской Федерации по Ивановской области 153002, г. Иваново, ул. Садовая, 36 График приема: пн., ср. с 9.00 до 17.00, перерыв с 12.00 до 14.00 (4932) 48-12-01 (4932) 48-12-11 (4932) 48-15-31 www.37.mvd.ru
42. Центр лицензионно-разрешительной работы Главного управления Министерства внутренних дел Российской Федерации по Иркутской области 664009, г. Иркутск, ул. Лызина, 7г График приема: вт., чт. с 10.00 до 16.00, перерыв с 13.00 до 14.00, сб. с 10.00 до 13.00 (3952) 53-34-09 (3952) 29-29-82 www.38.mvd.ru
43. Центр лицензионно-разрешительной работы и контроля за частной детективной и охранной деятельностью Управления Министерства внутренних дел Российской Федерации по Калининградской области 236000, г. Калининград, Советский переулок, 8 График приема: вт. с 14.00 до 18.00, перерыв с 13.00 до 14.00 (4012) 30-21-67 (4012) 30-21-69 www.39.mvd.ru
44. Центр лицензионно-разрешительной работы Управления Министерства внутренних дел Российской Федерации по Калужской области 248016, г. Калуга, ул. В. Андриановой, 27 График приема: вт., чт. с 9.30 до 17.00, перерыв с 12.30 до 14.00 (484) 250-21-68 (484) 250-25-89 www.40.mvd.ru
45. Центр лицензионно-разрешительной работы Главного управления Министерства внутренних дел Российской Федерации по Кемеровской области 650000, г. Кемерово, ул. Н. Островского, 17 График приема: вт., пт. с 14.00 до 17.00, перерыв с 13.00 до 14.00 первая и третья сб. с 10.00 до 13.00 (3842) 32-79-15 (3842) 32-79-17 www.42.mvd.ru
46. Центр лицензионно-разрешительной работы Управления Министерства внутренних дел Российской Федерации по Кировской области 610000, г. Киров, ул. Ленина, 96 График приема: вт., чт. с 9.00 до 18.00, перерыв с 12.30 до 13.30 (8332) 58-93-74 (8332) 58-95-22 (8332) 58-98-23 www.43.mvd.ru
47. Центр лицензионно-разрешительной работы Управления Министерства внутренних дел Российской Федерации по Костромской области 156019, г. Кострома, ул. Петра Щербины, 4 График приема: пн., чт. с 9.00 до 17.00, перерыв с 13.00 до 14.00 (4942) 39-70-69 (4942) 39-70-60 www.44.mvd.ru
48. Центр лицензионно-разрешительной работы Управления Министерства внутренних дел Российской Федерации по Курганской области 640026, г. Курган, ул. Уральская, 2 График приема: пн., ср., пт. с 9.00 до 18.00, перерыв с 13.00 до 14.00 (3522) 23-95-54 (3522) 45-15-62 www.45.mvd.ru
49. Центр лицензионно-разрешительной работы Управления Министерства внутренних дел Российской Федерации по Курской области 305014, г. Курск, ул. Карла Маркса, 101 График приема: вт. с 9.00 до 17.00, перерыв с 13.00 до 14.00, пт. с 9.00 до 13.00 (4712) 36-70-32 (4712) 36-85-40 www.46.mvd.ru
50. Центр лицензионно-разрешительной работы Управления Министерства внутренних дел Российской Федерации по Липецкой области 398016, г. Липецк, ул. Гагарина, 131 График приема: пн., вт., пт. с 9.00 до 13.00, перерыв с 13.00 до 14.00 (4742) 34-12-16 (4742) 34-18-99 www.48.mvd.ru
51. Центр лицензионно-разрешительной работы Управления Министерства внутренних дел Российской Федерации по Магаданской области 685099, г. Магадан, ул. Пролетарская, 39/2 График приема: вт., чт. с 9.00 до 17.00, перерыв с 12.30 до 14.00 (4132) 96-95-86 (4132) 69-62-08 www.49.mvd.ru
52. Центр лицензионно-разрешительной работы Главного управления Министерства внутренних дел Российской Федерации по г. Москве 129090, г. Москва, ул. Щепкина, 20 График приема: вт., чт. с 10.00 до 17.00, перерыв с 13.00 до 14.00 (495) 684-42-53 (495) 684-38-62 www.petrovka38.ru
53. Центр лицензионно-разрешительной работы Главного управления Министерства внутренних дел Российской Федерации по Московской области 140053, Московская область, Люберецкий район, г. Котельники, ул. Новорязанское шоссе, 4 График приема: пн., ср. с 9.30 до 17.30, вт., чт. с 9.30 до 17.00, пт. с 9.30 до 16.30, перерыв с 13.00 до 14.00 (495) 740-49-33 (495) 740-49-35 www.50.mvd.ru
54. Центр лицензионно-разрешительной работы Управления Министерства внутренних дел Российской Федерации по Мурманской области 183038, г. Мурманск, ул. Пархоменко, 8 График приема: вт., ср. с 9.30 до 16.30, перерыв с 13.00 до 14.00 (8152) 40-75-12 (8152) 40-75-17 (8152) 40-75-10 www.51.mvd.ru
55. Центр лицензионно-разрешительной работы Главного управления Министерства внутренних дел Российской Федерации по Нижегородской области 603105, г. Нижний Новгород, ул. Ванеева, 20 График приема: пн. с 11.00 до 16.00, ср. с 10.00 до 17.00, перерыв с 13.00 до 13.45 (831) 268-56-23 (831) 268-57-13 www.52.mvd.ru
56. Центр лицензионно-разрешительной работы Управления Министерства внутренних дел Российской Федерации по Новгородской области 173014, г. Великий Новгород, ул. Большая Московская, 41, к. 1 График приема: вт., чт. с 9.00 до 17.00, перерыв с 12.00 до 14.00 (816) 263-36-11 (816) 266-42-22 www.53.mvd.ru
57. Центр лицензионно-разрешительной работы Главного управления Министерства внутренних дел Российской Федерации по Новосибирской области 630099, г. Новосибирск, ул. Чаплыгина, 92 График приема: ср., пт. с 10.00 до 17.00, перерыв с 13.00 до 14.00 (383) 232-77-66 (383) 232-73-70 www.54.mvd.ru
58. Центр лицензионно-разрешительной работы Управления Министерства внутренних дел Российской Федерации по Омской области 644052, г. Омск, ул. Сурикова, 8а График приема: вт., ср. с 9.00 до 17.00, перерыв с 12.00 до 14.00 (3812) 61-98-95 (3812) 79-20-24 (3812) 79-22-24 www.55.mvd.ru
59. Центр лицензионно-разрешительной работы Управления Министерства внутренних дел Российской Федерации по Оренбургской области 460000, г. Оренбург, ул. Комсомольская, 49 График приема: вт., чт. с 10.00 до 12.00 и с 15.00 до 17.00 (353) 279-04-98 (353) 279-08-85 www.56.mvd.ru
60. Центр лицензионно-разрешительной работы Управления Министерства внутренних дел Российской Федерации по Орловской области 302028, г. Орел, ул. М. Горького, 11 График приема: пн., ср., пт. с 9.00 до 13.00 (4862) 40-02-62 (4862) 40-02-14 (4862) 40-02-19 www.57.mvd.ru
61. Центр лицензионно-разрешительной работы Управления Министерства внутренних дел Российской Федерации по Пензенской области 440000, г. Пенза, ул. Суворова, 60 График приема: вт. с 9.00 до 18.00, пт. с 9.00 до 16.45, перерыв с 13.00 до 14.00 (8412) 59-92-52 (8412) 59-92-00 (8412) 59-92-56 www.58.mvd.ru
62. Центр лицензионно-разрешительной работы Управления Министерства внутренних дел Российской Федерации по Псковской области 180000, г. Псков, ул. Ипподромная, 108 График приема: вт., чт. с 8.30 до 18.00, перерыв с 12.30 до 14.00 (8112) 53-89-39 (8112) 53-81-20 (8112) 53-44-69 www.60.mvd.ru
63. Центр лицензионно-разрешительной работы и контроля за частной детективной и охранной деятельностью Главного управления Министерства внутренних дел Российской Федерации по Ростовской области 344022, г. Ростов-на-Дону, ул. Ленина, 200 График приема: вт., чт. с 9.00 до 16.00, перерыв с 13.00 до 14.00 (863) 249-31-55 (863) 249-31-56 www.61.mvd.ru
64. Центр лицензионно-разрешительной работы Управления Министерства внутренних дел Российской Федерации по Рязанской области 390005, г. Рязань, ул. Семена Середы, 40 График приема: вт., чт. с 9.30 до 17.30, перерыв с 13.00 до 14.00 (4912) 29-99-14 (4912) 29-99-42 www.62.mvd.ru
65. Центр лицензионно-разрешительной работы Главного управления Министерства внутренних дел Российской Федерации по Самарской области 443020, г. Самара, ул. Льва Толстого, 97а График приема: вт., пт. с 9.00 до 17.00, перерыв с 13.00 до 14.00 (846) 310-80-67 (846) 310-80-92 www.63.mvd.ru
66. Центр лицензионно-разрешительной работы Главного управления Министерства внутренних дел Российской Федерации по г. Санкт-Петербургу и Ленинградской области 190000, г. Санкт-Петербург, ул. Галерная, 27 График приема: пн., вт., ср. с 10.00 до 17.00, чт. с 10.00 до 19.00, перерыв с 13.00 до 15.00 (812) 573-28-16 (812) 573-28-17 (812) 573-28-18 www.78.mvd.ru
67. Центр лицензионно-разрешительной работы Главного управления Министерства внутренних дел Российской Федерации по Саратовской области 410005, г. Саратов, ул. Соколовая, 339а График приема: пн., вт., чт. с 9.45 до 12.45, 1 и 3 сб. с 10.00 до 12.00 (8452) 74-48-74 (8452) 74-48-80 www.64.mvd.ru
68. Центр лицензионно-разрешительной работы Управления Министерства внутренних дел Российской Федерации по Сахалинской области 693010, г. Южно-Сахалинск, ул. Комсомольская, 167 График приема: вт., чт. с 10.00 до 17.00, чт. - перерыв с 13.00 до 14.00 (4242) 78-01-10 (4242) 78-94-42 www.65.mvd.ru
69. Центр лицензионно-разрешительной работы Главного управления Министерства внутренних дел Российской Федерации по Свердловской области 620022, г. Екатеринбург, ул. Крауля, 79 График приема: вт., чт. с 10.00 до 17.00, перерыв с 13.00 до 14.00, сб. с 9.00 до 15.00 (343) 358-70-73 (343) 358-89-04 (343) 358-85-07 www.66.mvd.ru
70. Центр лицензионно-разрешительной работы Управления Министерства внутренних дел Российской Федерации по Смоленской области 214004, г. Смоленск, ул. Багратиона, 13а График приема: пн., ср. с 09.00 до 18.00, перерыв с 13.00 до 14.00 (4812) 39-35-62 (4812) 39-35-29 (4812) 39-37-23 www.67.mvd.ru
71. Центр лицензионно-разрешительной работы Управления Министерства внутренних дел Российской Федерации по Тамбовской области 392002, г. Тамбов, ул. Энгельса, 31 График приема: пн., пт. с 10.00 до 17.00, перерыв с 13.00 до 14.00 (4752) 79-96-73 (4752) 79-99-24 www.68.mvd.ru
72. Центр лицензионно-разрешительной работы Управления Министерства внутренних дел Российской Федерации по Тверской области 170005, г. Тверь, Сахаровское шоссе, 12а График приема: вт., чт. с 9.30 до 17.30, перерыв с 13.00 до 14.00, сб. с 8.30 до 12.00 (4822) 76-97-98 (4822) 52-06-15 www.69.mvd.ru
73. Центр лицензионно-разрешительной работы Управления Министерства внутренних дел Российской Федерации по Томской области 634050, г. Томск, пл. Ленина, 13 График приема: вт., чт. с 09.00 до 18.00, перерыв с 13.00 до 14.00, сб. с 09.00 до 13.00 (3822) 27-19-23 (3822) 27-19-22 www.70.mvd.ru
74. Центр лицензионно-разрешительной работы Управления Министерства внутренних дел Российской Федерации по Тульской области 300600, г. Тула, ул. Пирогова, 15 График приема: пн., пт. с 9.30 до 17.30, перерыв с 13.00 до 14.00 (4872) 32-45-72 (4872) 32-45-72 www.71.mvd.ru
75. Центр лицензионно-разрешительной работы Управления Министерства внутренних дел Российской Федерации по Тюменской области 625013, г. Тюмень, ул. 50 лет Октября, 109 График приема: вт., чт. с 9.00 до 17.00, перерыв с 12.30 до 13.30 (345) 27-94-450 (345) 27-94-457 (345) 27-94-451 www.72.mvd.ru
76. Центр лицензионно-разрешительной работы Управления Министерства внутренних дел Российской Федерации по Ульяновской области 432027, г. Ульяновск, ул. Федерации, 132а График приема: вт. с 14.00 до 17.00, чт. с 9.00 до 12.00 (8422) 27-19-62 (8422) 27-19-63 (8422) 27-19-64 www.73.mvd.ru
77. Центр лицензионно-разрешительной работы Главного управления Министерства внутренних дел Российской Федерации по Челябинской области 454091, г. Челябинск, ул. III Интернационала, 116 График приема: вт., чт. с 09.00 до 17.00, перерыв с 12.00 до 13.00 (351) 266-44-71 (351) 267-73-88 www.74.mvd.ru
78. Центр лицензионно-разрешительной работы Управления Министерства внутренних дел Российской Федерации по Ярославской области 150048, г. Ярославль, пер. Герцена, 16. График приема: пн., ср. с 9.00 до 16.00, перерыв с 13.00 до 14.00 (485) 258-86-46 (485) 258-86-48 (485) 258-86-45 www.76.mvd.ru
79. Группа лицензионно-разрешительной работы Управления Министерства внутренних дел Российской Федерации по Еврейской автономной области 679000, г. Биробиджан, ул. Пионерская, 61 График приема: вт. с 14.00 до 17.00, пт. с 9.00 до 17.00, перерыв с 12.30 до 14.00, 1 и 3 сб. с 10.00 до 12.00 (42622) 6-69-62 (42622) 6-00-13 (42622) 4-14-58 www.79.mvd.ru
80. Центр лицензионно-разрешительной работы Управления Министерства внутренних дел Российской Федерации по Ненецкому автономному округу 166000, Ненецкий автономный округ, г. Нарьян-Мар, ул. Ленина, 27б График приема: ср. с 10.00 до 17.30, перерыв с 12.30 до 13.30, сб. с 9.00 до 15.00 (81853) 4-69-60 (81853) 4-51-31 www.83.mvd.ru
81. Центр лицензионно-разрешительной работы Управления Министерства внутренних дел Российской Федерации по Ханты-Мансийскому автономному округу - Югре 628012, г. Ханты-Мансийск, ул. Ленина, 55 График приема: вт., ср., чт. с 9.30 до 18.00, перерыв с 12.30 до 14.00 (3467) 39-83-54 (3467) 39-83-24 www.86.mvd.ru
82. Группа лицензионно-разрешительной работы Управления Министерства внутренних дел Российской Федерации по Чукотскому автономному округу 689000, г. Анадырь, ул. Ленина, 16а График приема: чт. с 09.00 до 18.45, перерыв с 13.00 до 14.30 (42722) 2-44-47 www.87.mvd.ru
83. Центр лицензионно-разрешительной работы Управления Министерства внутренних дел Российской Федерации по Ямало-Ненецкому автономному округу 629008, г. Салехард, ул. Матросова, 7 График приема: вт., пт. с 10.00 до 17.00, перерыв с 12.30 до 14.00 (34922) 7-66-58 (34922) 7-66-54 www.89.mvd.ru

Приложение N 2
к Административному регламенту
Министерства внутренних дел
Российской Федерации
по предоставлению государственной
услуги по выдаче гражданину
Российской Федерации лицензии
на приобретение газовых
пистолетов, револьверов,
сигнального оружия, холодного
клинкового оружия,
предназначенного для ношения
с национальными костюмами
народов Российской Федерации
или казачьей формой

                             Начальнику __________________________
                                          (ГУОООП МВД России или
                             _____________________________________
                              территориального органа МВД России,
                             _____________________________________
                                фамилия, инициалы руководителя)
                             От __________________________________
                                      (фамилия, имя и отчество
                                гражданина Российской Федерации,
                             _____________________________________
                                    адрес места жительства)
 
                         Заявление
   о выдаче (продлении) лицензии на приобретение оружия
 
    Прошу  Вас  выдать (продлить) лицензию на приобретение газовых
пистолетов,  револьверов, сигнального оружия, холодного клинкового
оружия,  предназначенного  для  ношения  с национальными костюмами
народов Российской Федерации или казачьей формой.
__________________________________________________________________
     (фамилия, имя, отчество; число, месяц, год рождения, 
                          место рождения;
__________________________________________________________________
           адрес места жительства; адрес электронной почты 
                        (при его наличии))
Контактный телефон: ______________________________________________
Серия ____ N ___________ паспорта ________________________________
 (серия и номер паспорта)    (кем и когда выдан, адрес регистрации
__________________________________________________________________
                      по месту жительства)
Имею личное (служебное) оружие: __________________________________
                        (вид, модель, номер каждой единицы оружия;
__________________________________________________________________
 серия и номер разрешения на хранение, хранение и ношение оружия,
                      кем и когда выданы)
Виды и типы оружия, планируемого к приобретению, их количество: __
__________________________________________________________________
        (модель и калибр газового либо сигнального оружия)
__________________________________________________________________
Оружие и патроны будут храниться по адресу: ______________________
__________________________________________________________________
Достоверность  сведений  в представленных на оформление документах
гарантирую,    на    обработку    персональных    данных  согласен
__________________________________________________________________
__________________________________________________________________
         (подпись заявителя, дата, инициалы, фамилия)
 
К заявлению прилагаются __________________________________________
                                    (перечень документов
__________________________________________________________________
     в соответствии с пунктом 9 Административного регламента)
 
Примечания:  1.  Заявитель  представляет  все  документы по описи,
             составленной   в  2-х  экземплярах  (приложение N 4 к
             Административному  регламенту).
             2.  Сотрудник   один   экземпляр   описи с отметкой о
             получении документов вручает   заявителю     вместе с
             талоном-уведомлением       (приложение     N    8   к
             Административному регламенту).
 
    Требования,  предусмотренные статьями 22, 24 и 25 Федерального
закона  "Об оружии" и главами X - XIII Правил оборота гражданского
и  служебного  оружия  и  патронов к нему на территории Российской
Федерации,  утвержденных  постановлением  Правительства Российской
Федерации  от  21  июля  1998 г. N 814, предъявляемые к хранению и
учету оружия и патронов, мною изучены, обязуюсь их исполнять.
 
                     _____________ _______________________________
                       (подпись)    (инициалы, фамилия заявителя)
 
"__" ____________ 20__ г.
 
 
 

Приложение N 3
к Административному регламенту
Министерства внутренних дел
Российской Федерации
по предоставлению государственной
услуги по выдаче гражданину
Российской Федерации лицензии
на приобретение газовых
пистолетов, револьверов,
сигнального оружия, холодного
клинкового оружия,
предназначенного для ношения
с национальными костюмами
народов Российской Федерации
или казачьей формой

                             Начальнику __________________________
                                          (ГУОООП МВД России или
                             _____________________________________
                              территориального органа МВД России,
                             _____________________________________
                                фамилия, инициалы руководителя)
                             От __________________________________
                                     (фамилия, имя и отчество
                                  гражданина Российской Федерации,
                             _____________________________________
                                    адрес места жительства)
 
                       Заявление
     о переоформлении лицензии на приобретение оружия
 
    Прошу   Вас   переоформить   лицензию  на приобретение газовых
пистолетов,  револьверов, сигнального оружия, холодного клинкового
оружия,  предназначенного  для  ношения  с национальными костюмами
народов  Российской  Федерации или казачьей формой, серии ______ N
_______, выданную ________________________________________________
__________________________________________________________________
                   (кем и когда выдана лицензия)
В связи с изменениями: ___________________________________________
                     (документ, подтверждающий изменение сведений,
__________________________________________________________________
        указанных в лицензии, ее замену, причины, приведшие к 
__________________________________________________________________
              непригодности  или утрате бланка)
__________________________________________________________________
       (фамилия, имя, отчество; число, месяц, год рождения, 
                        место рождения;
__________________________________________________________________
адрес места жительства; адрес электронной почты (при его наличии))
Контактный телефон: ______________________________________________
Серия ____ N ___________ паспорта ________________________________
 (серия и номер паспорта)    (кем и когда выдан, адрес регистрации
__________________________________________________________________
                       по месту жительства)
Имею личное (служебное) оружие: __________________________________
                        (вид, модель, номер каждой единицы оружия,
__________________________________________________________________
 а также серия и номер разрешения на хранение, хранение и ношение 
                   оружия,  кем и когда выданы)
Виды и типы оружия, планируемого к приобретению, их количество: __
__________________________________________________________________
        (модель и калибр газового либо сигнального оружия)
Оружие и патроны будут храниться по адресу: ______________________
__________________________________________________________________
Достоверность  сведений  в представленных на оформление документах
гарантирую, на обработку персональных данных согласен ____________
__________________________________________________________________
           (подпись заявителя, дата, инициалы, фамилия)
 
К заявлению прилагаются __________________________________________
                           (перечень документов в соответствии
__________________________________________________________________
            с пунктом 9 Административного регламента)
 
Примечания: 1.   Заявитель  представляет  все  документы по описи,
            составленной  в  2-х экземплярах  (приложение  N  4  к
            Административному регламенту).
            2.   Сотрудник  один  экземпляр  описи  с  отметкой  о
            получении   документов  вручает  заявителю   вместе  с
            талоном-уведомлением       (приложение    N    8     к
            Административному регламенту).
 
    Требования,  предусмотренные статьями 22, 24 и 25 Федерального
закона  "Об оружии" и главами X - XIII Правил оборота гражданского
и  служебного  оружия  и  патронов к нему на территории Российской
Федерации,  утвержденных  постановлением  Правительства Российской
Федерации  от  21  июля  1998 г. N 814, предъявляемые к хранению и
учету оружия и патронов, мною изучены, обязуюсь их исполнять.
 
                     _____________ _______________________________
                        (подпись)    (инициалы, фамилия заявителя)
 
"__" ____________ 20__ г.
 
 
 

Приложение N 4
к Административному регламенту
Министерства внутренних дел
Российской Федерации
по предоставлению государственной
услуги по выдаче гражданину
Российской Федерации лицензии
на приобретение газовых
пистолетов, револьверов,
сигнального оружия, холодного
клинкового оружия,
предназначенного для ношения
с национальными костюмами
народов Российской Федерации
или казачьей формой

ОПИСЬ ДОКУМЕНТОВ, ПРЕДСТАВЛЯЕМЫХ ДЛЯ ПОЛУЧЕНИЯ ЛИЦЕНЗИИ

___________________________________________________________________________
(фамилия, имя, отчество заявителя)

N п/п Наименование документа Количество листов
1. Заявление
2.
3.
4.
5.
6.
Всего
   
(инициалы, фамилия заявителя)   (подпись)

Документы согласно описи принял:

       
(должность сотрудника, принявшего заявление)   (подпись)   (инициалы, фамилия сотрудника)

"__" __________ 20__ г.

Документы возвращены заявителю в связи с

 
(причина возврата заявления и документов)
       
(должность сотрудника, рассмотревшего заявление)   (подпись)   (инициалы, фамилия сотрудника)

"__" __________ 20__ г.

Приложение N 5
к Административному регламенту
Министерства внутренних дел
Российской Федерации
по предоставлению государственной
услуги по выдаче гражданину
Российской Федерации лицензии
на приобретение газовых
пистолетов, револьверов,
сигнального оружия, холодного
клинкового оружия,
предназначенного для ношения
с национальными костюмами
народов Российской Федерации
или казачьей формой

К входящему N ________________
от "__" ______________ 20__ г.
по книге регистрации заявлений
и выдаче лицензий и разрешений
 
                          Уведомление
                 об оплате единовременного сбора
 
Выдано
__________________________________________________________________
                (фамилия, имя, отчество заявителя,
__________________________________________________________________
                     адрес места жительства)
    Предлагаю    оплатить    единовременный    сбор,   взимаемый в
соответствии  с  постановлением Правительства Российской Федерации
от 8 июня 1998 г. N 574, за выдачу Вам лицензии на:
__________________________________________________________________
__________________________________________________________________
                      (операции с оружием)
в сумме _________________________________ руб. ______________ коп.
на расчетный счет ________________________________________________
               (наименование учреждения банка, N расчетного счета)
__________________________________________________________________
 
___________ ______________________________________________________
 (подпись)       (должность, фамилия, инициалы сотрудника, 
                   осуществлявшего рассмотрение заявления)
 
"__" ___________ 20__ г.
 
 
 

Приложение N 6
к Административному регламенту
Министерства внутренних дел
Российской Федерации
по предоставлению государственной
услуги по выдаче гражданину
Российской Федерации лицензии
на приобретение газовых
пистолетов, револьверов,
сигнального оружия, холодного
клинкового оружия,
предназначенного для ношения
с национальными костюмами
народов Российской Федерации
или казачьей формой

БЛАНК ЛИЦЕНЗИИ СЕРИИ ЛОА

                   
  ЛИЦЕНЗИЯ           серия ЛОа N 0000000  
        на приобретение газовых пистолетов, револьверов,
сигнального оружия, холодного клинкового оружия
   
                     
        (фамилия)  
  ФОТО 3 X 4                
    (имя)  
                     
        (отчество)  
      М.П.              
  Место жительства    
     
     
  Владелец лицензии имеет право приобретать газовые пистолеты и револьверы, сигнальное или холодное клинковое оружие.  
                     
  Хранение по месту жительства и ношение приобретенного оружия разрешено при наличии на обороте лицензии регистрации в территориальном органе МВД России, выдавшем лицензию.  
                     
  Выдана "__" _____________ ____ г.    
  Действительна до "__" _______________ ____ г.    
  Начальник              
      (ГУОООП МВД России или территориального органа МВД России)    
                     
    М.П.                
              (подпись)    
                     
  (фамилия, инициалы)  
                     

(оборотная сторона лицензии серии ЛОа)

Дата приобретения Модель, калибр, серия и номер оружия Наименование юридического лица- поставщика, фамилия, инициалы и подпись продавца Фамилия, инициалы и подпись должностного лица, поставившего оружие на учет
М.П. М.П.
М.П. М.П.
М.П. М.П.
М.П. М.П.
М.П. М.П.

Приложение N 7
к Административному регламенту
Министерства внутренних дел
Российской Федерации
по предоставлению государственной
услуги по выдаче гражданину
Российской Федерации лицензии
на приобретение газовых
пистолетов, револьверов,
сигнального оружия, холодного
клинкового оружия,
предназначенного для ношения
с национальными костюмами
народов Российской Федерации
или казачьей формой

БЛОК-СХЕМА ПРЕДОСТАВЛЕНИЯ ГОСУДАРСТВЕННОЙ УСЛУГИ

Приложение N 8
к Административному регламенту
Министерства внутренних дел
Российской Федерации
по предоставлению государственной
услуги по выдаче гражданину
Российской Федерации лицензии
на приобретение газовых
пистолетов, револьверов,
сигнального оружия, холодного
клинкового оружия,
предназначенного для ношения
с национальными костюмами
народов Российской Федерации
или казачьей формой

                                                           Образец
корешок                            
талона-уведомления
серии ТУ N 0000000000

Заявление о выдаче лицензии
(разрешения)
___________________________________
___________________________________
___________________________________
(фамилия, имя, отчество заявителя,
наименование организации)

Краткое содержание заявления
___________________________________
___________________________________
___________________________________
___________________________________
___________________________________
Дата регистрации в книге
регистрации заявлений и выдачи
лицензий
и разрешений ______________________
___________________________________
___________________________________

Подпись принявшего заявление
___________________________________

"__" _______________ ____ г.

Подпись получившего талон-
уведомление
___________________________________

"__" _______________ ____ г.
        ТАЛОН-УВЕДОМЛЕНИЕ         

Серия ТУ N 0000000000

Заявление о выдаче лицензии
(разрешения)
__________________________________
__________________________________
__________________________________
(фамилия, имя, отчество заявителя,
наименование организации)
Принял ___________________________
(должность, фамилия,
__________________________________
инициалы, наименование
__________________________________
территориального органа МВД России
__________________________________
или ГУОООП МВД России, адрес и
служебный телефон)

"__" _______________ ____ г.

________________________
(подпись)

телефон для справок ______________








 
 
 

Приложение N 9
к Административному регламенту
Министерства внутренних дел
Российской Федерации
по предоставлению государственной
услуги по выдаче гражданину
Российской Федерации лицензии
на приобретение газовых
пистолетов, револьверов,
сигнального оружия, холодного
клинкового оружия,
предназначенного для ношения
с национальными костюмами
народов Российской Федерации
или казачьей формой

КНИГА РЕГИСТРАЦИИ ЗАЯВЛЕНИЙ И ВЫДАЧИ ЛИЦЕНЗИЙ И РАЗРЕШЕНИЙ

________________________________________________________
(ГУОООП МВД России или территориальный орган МВД России)

Начата:

Окончена:

N п/п Дата регистрации Содержание заявления Фамилия, имя, отчество заявителя Место жительства Место работы Общее количество листов Фамилия, инициалы сотрудника Подпись исполнителя и дата получения заявления Серия и номер выданной лицензии (разрешения) Подпись заявителя и дата выдачи лицензии (разрешения) Номер и дата уведомления об отказе в выдаче лицензии (разрешения) Номер дела и номера страниц Прим.
1 2 3 4 5 6 7 8 9 10 11 12 13 14

Примечания.

1. В графе 6 указываются фактический и юридический адреса организации, в которой работает заявитель.

2. Графа 12 заполняется при вручении уведомления заявителю с указанием даты либо после направления его почтой.

3. В графе 14 рекомендуется указывать сумму единовременного сбора, номер и дату платежного документа.

4. Книга прошнуровывается, пронумеровывается и скрепляется печатью ГУОООП МВД России или территориального органа МВД России.

Приложение N 10
к Административному регламенту
Министерства внутренних дел
Российской Федерации
по предоставлению государственной
услуги по выдаче гражданину
Российской Федерации лицензии
на приобретение газовых
пистолетов, револьверов,
сигнального оружия, холодного
клинкового оружия,
предназначенного для ношения
с национальными костюмами
народов Российской Федерации
или казачьей формой

                         Задание
   о проведении проверки условий обеспечения сохранности
                      оружия и патронов
 
         Бланк                 Начальнику
  ГУОООП МВД России или        -----------------------------------
 территориального органа               (территориальный орган
       МВД России             ____________________________________
                                 МВД России, специальное звание,
                              ____________________________________
                                инициалы и фамилия руководителя)
 
О проведении проверки
 
    В  связи  с  рассмотрением  материалов  по  заявлению о выдаче
(продлении)   лицензии   на   приобретение   газовых   пистолетов,
револьверов,  сигнального  оружия,  холодного  клинкового  оружия,
предназначенного  для  ношения  с  национальными костюмами народов
Российской Федерации или казачьей формой, поступившему от
__________________________________________________________________
__________________________________________________________________
     (фамилия, имя и отчество гражданина Российской Федерации)
прошу  Вас  организовать и провести проверку места хранения оружия
(патронов)  на  предмет наличия условий, созданных для обеспечения
сохранности   оружия   (патронов)   и   исключения  доступа к нему
посторонних лиц, расположенного по адресу:
__________________________________________________________________
__________________________________________________________________
    Акт  проверки  места  хранения оружия, патронов предоставить в
наш адрес не позднее __________________
 
Должность, специальное звание ____________ _______________________
(руководства ГУОООП МВД России  (подпись)    (фамилия, инициалы)
или территориального органа
МВД России)
 
 
 

Приложение N 11
к Административному регламенту
Министерства внутренних дел
Российской Федерации
по предоставлению государственной
услуги по выдаче гражданину
Российской Федерации лицензии
на приобретение газовых
пистолетов, револьверов,
сигнального оружия, холодного
клинкового оружия,
предназначенного для ношения
с национальными костюмами
народов Российской Федерации
или казачьей формой

                          Акт
   проверки условий обеспечения сохранности оружия и патронов
 
"__" _________ 20__ г. мной, _____________________________________
                                (должность, специальное звание,
                                       фамилия, инициалы)
_________________________________________________________________,
осуществлена  проверка  условий  сохранности  оружия  и патронов у
гражданина _______________________________________________________
_________________________________________________________________,
                    (фамилия, имя и отчество)
проживающего по адресу: __________________________________________
_________________________________________________________________,
                     (адрес места жительства)
хранящего оружие по адресу: ______________________________________
_________________________________________________________________.
                      (адрес хранения оружия)
 
На момент проверки гражданин _____________________________________
                                    (фамилия, имя, отчество)
владеет ________________ единицами оружия (см. приложение к акту):
         (количество)
1. ______________________________________________________________,
         (модель, калибр, серия и номер оружия, год выпуска)
разрешение серии _____ N _____ выдано ____________________________
__________________________________________________________________
   (ГУОООП МВД России или территориальный орган МВД России и дата
                        выдачи разрешения)
сроком действия до ____________________________________________ г.
Для хранения оружия имеется ______________________________________
_________________________________________________________________,
     (сейф; металлический ящик; деревянный ящик, обитый железом)
имеющий размер __________________________________________________.
                          (длина, высота, глубина)
Ключи хранятся __________________________________________________.
Для   обеспечения   сохранности   оружия   и   исключения  доступа
посторонних лиц созданы следующие условия:
__________________________________________________________________
           (условия, исключающие доступ посторонних лиц
__________________________________________________________________
  в  соответствии  с требованиями Инструкции по организации работы
                              органов
__________________________________________________________________
  внутренних дел по контролю за оборотом гражданского и служебного
                              оружия
__________________________________________________________________
и патронов к нему на территории Российской Федерации, утвержденной
           приказом МВД России от 12 апреля 1999 г. N 288)
    На    момент    проверки    выявлены    следующие    нарушения
законодательства  и  иных нормативных правовых актов, регулирующих
сферу оборота оружия: ____________________________________________
__________________________________________________________________
    Составлен   протокол   об   административном правонарушении по
статье  ______  Кодекса  Российской  Федерации об административных
правонарушениях.
    Для устранения выявленных недостатков Вам необходимо _________
__________________________________________________________________
__________________________________________________________________
    Срок устранения недостатков: до ________________ 20__ г.
 
_____________                  ___________________________________
  (подпись)                     (фамилия и инициалы проверяющего)
 
Копию акта получил ______________ ________________________________
                     (подпись)          (фамилия, инициалы)
 
(продолжение формы акта)
 
                                                        Приложение
                                           к акту проверки условий
                                           обеспечения сохранности
                                                 оружия и патронов
                                         от "__" _________ 20__ г.
 
2. _______________________________________________________________
          (модель, калибр, серия и номер оружия, год выпуска)
разрешение серии ____ N ______ выдано ____________________________
__________________________________________________________________
      (ГУОООП МВД России или территориальный орган МВД России;
                        дата выдачи разрешения)
сроком действия до 20__ г.
3. _______________________________________________________________
          (модель, калибр, серия и номер оружия, год выпуска)
разрешение серии _____ N ______ выдано ___________________________
__________________________________________________________________
     (ГУОООП МВД России или территориальный орган МВД России;
                      дата выдачи разрешения)
сроком действия до 20__ г.
4. _______________________________________________________________
          (модель, калибр, серия и номер оружия, год выпуска)
разрешение серии ____ N ______ выдано ____________________________
__________________________________________________________________
     (ГУОООП МВД России или территориальный орган МВД России;
                      дата выдачи разрешения)
сроком действия до 20__ г.
5. _______________________________________________________________
        (модель, калибр, серия и номер оружия, год выпуска)
разрешение серии ____ N ____ выдано ______________________________
__________________________________________________________________
      (ГУОООП МВД России или территориальный орган МВД России;
                    дата выдачи разрешения)
сроком действия до 20__ г.
 
 
 

Приложение N 12
к Административному регламенту
Министерства внутренних дел
Российской Федерации
по предоставлению государственной
услуги по выдаче гражданину
Российской Федерации лицензии
на приобретение газовых
пистолетов, револьверов,
сигнального оружия, холодного
клинкового оружия,
предназначенного для ношения
с национальными костюмами
народов Российской Федерации
или казачьей формой

                                  Утверждаю
                                  ________________________________
                                   (руководство ГУОООП МВД России
                                  ________________________________
                                     или территориального органа
                                             МВД России)
                                  ________________________________
                                         (фамилия, инициалы)
                                  ________________________________
                                              (подпись)
                                  "__" ___________________ 20__ г.
 
                       Заключение
 об отказе в выдаче (продлении или переоформлении) лицензии
 
  Мной, __________________________________________________________
     (специальное звание, фамилия, инициалы, должность сотрудника)
по  заявлению  о выдаче (продлении или переоформлении) лицензии на
приобретение  газовых пистолетов, револьверов, сигнального оружия,
холодного   клинкового   оружия,   предназначенного  для ношения с
национальными  костюмами народов Российской Федерации или казачьей
формой, поступившему от __________________________________________
__________________________________________________________________
       (указывается фамилия, имя, отчество и адрес места 
                  жительства заявителя)X - XIII
проведена  проверка возможности выполнения заявителем требований и
условий,  установленных статьями 9, 13 и 22 Федерального закона от
13  декабря 1996 г. N 150-ФЗ "Об оружии", главами VIII, IX, X, XI,
XIII  и  XV  Правил  оборота  гражданского  и  служебного оружия и
патронов  к  нему на территории Российской Федерации, утвержденных
постановлением  Правительства Российской Федерации от 21 июля 1998
г.  N  814  "О  мерах  по  регулированию  оборота  гражданского  и
служебного  оружия  и  патронов  к  нему  на территории Российской
Федерации".
    В результате проверки установлено следующее.
    Документы заявителем представлены не в полном объеме _________
__________________________________________________________________
                       (указать какие)
                              заявлении и (или) прилагаемых к нему
достоверность сведений, указанных в ------------------------------
                                        (ненужное зачеркнуть)
документах
----------, не подтверждена при их проверке. Требования и условия,
предъявляемые указанными нормативными правовыми актами и пунктом 9
Административного регламента _____________________________________
                              (указываются выявленные недостатки)
__________________________________________________________________
__________________________________________________________________
____________________________________________________ не выполнены.
    Выводы по результатам проверки:
    Заявитель ____________________________________________________
                    (указывается фамилия, имя, отчество
__________________________________________________________________
                и адрес места жительства заявителя)
не  имеет  возможности обеспечения учета и сохранности заявленного
оружия и патронов.
    Учитывая  изложенное  и  руководствуясь  статьями   9, 13 и 22
Федерального  закона  от  13 декабря 1996 г. N 150-ФЗ "Об оружии",
полагал  бы  отказать  в  выдаче  (продлении  или  переоформлении)
лицензии   на   приобретение   газовых   пистолетов,  револьверов,
сигнального  оружия, холодного клинкового оружия, предназначенного
для ношения с национальными костюмами народов Российской Федерации
или казачьей формой, о чем уведомить заявителя.
 
Должность
специальное звание ______________    _____________________________
                      (подпись)            (фамилия, инициалы)
 
СОГЛАСОВАНО
Начальник ________________________
            (наименование отдела
__________________________________
    УООР ГУОООП МВД России или
          подразделения
__________________________________
лицензионно-разрешительной работы
__________________________________
      территориального органа
__________________________________
             МВД России)
 
специальное звание         ______________   ______________________
                             (подпись)        (фамилия, инициалы)
 
"__" _____________ 20__ г.
 
 
 

Приложение N 13
к Административному регламенту
Министерства внутренних дел
Российской Федерации
по предоставлению государственной
услуги по выдаче гражданину
Российской Федерации лицензии
на приобретение газовых
пистолетов, револьверов,
сигнального оружия, холодного
клинкового оружия,
предназначенного для ношения
с национальными костюмами
народов Российской Федерации
или казачьей формой

          Бланк                 __________________________________
  территориального органа         (фамилия и инициалы гражданина
        МВД России              __________________________________
                                       Российской Федерации,
                                __________________________________
                                       адрес места жительства)
 
                       Уведомление
  об отказе в выдаче (продлении или переоформлении) лицензии
 
    Уведомляем,   что   Ваше   заявление   о выдаче (продлении или
переоформлении)   лицензии   на   приобретение газовых пистолетов,
револьверов,  сигнального  оружия,  холодного  клинкового  оружия,
предназначенного  для  ношения  с  национальными костюмами народов
Российской Федерации или казачьей формой, рассмотрено.
    В связи с обстоятельствами, предусмотренными _________________
_________________________________________________________________,
                (указываются нормы правовых актов)
принять    положительное    решение    о    выдаче  (продлении или
переоформлении) указанной лицензии не представляется возможным.
Данное решение Вы можете обжаловать в установленном порядке.
 
Начальник   __________________  __________________________________
                (подпись)               (инициалы, фамилия)
 
 
 

Приложение N 14
к Административному регламенту
Министерства внутренних дел
Российской Федерации
по предоставлению государственной
услуги по выдаче гражданину
Российской Федерации лицензии
на приобретение газовых
пистолетов, револьверов,
сигнального оружия, холодного
клинкового оружия,
предназначенного для ношения
с национальными костюмами
народов Российской Федерации
или казачьей формой

                           Акт
                      осмотра оружия
 
"__" _____________ 20__ г.           _____________________________
                                          (населенный пункт)
 
Мной, ____________________________________________________________
               (должность, фамилия, инициалы проверяющего)
__________________________________________________________________
в присутствии ____________________________________________________
              (фамилия, инициалы гражданина Российской Федерации)
__________________________________________________________________
проведены  осмотр  приобретенного  оружия,  а  также  сверка вида,
модели, серии, номера и года выпуска оружия с учетными данными.
    В результате сверки расхождений не выявлено (выявлено).
 
N п/п 
Выявленные недостатки 
  Предложения 
по их устранению
Срок исполнения 
 
 
 
 
 
 
 
 
 
___________ ______________________________________________________
 (подпись)       (должность, фамилия, инициалы сотрудника, 
                             проводившего осмотр)
 
"__" __________ 20__ г.
 
Копию получил: ___________________________________________________
                    (подпись, инициалы и фамилия гражданина
                             Российской Федерации)
 
 
 

Приложение N 15
к Административному регламенту
Министерства внутренних дел
Российской Федерации
по предоставлению государственной
услуги по выдаче гражданину
Российской Федерации лицензии
на приобретение газовых
пистолетов, револьверов,
сигнального оружия, холодного
клинкового оружия,
предназначенного для ношения
с национальными костюмами
народов Российской Федерации
или казачьей формой

                         Утверждаю
                         _________________________________________
                              (руководство ГУОООП МВД России
                         _________________________________________
                          или территориального органа МВД России)
                         _________________________________________
                                    (фамилия, инициалы)
                         _________________________________________
                                         (подпись)
                         "__" ____________________________ 20__ г.
 
                      Заключение
               об аннулировании лицензии
 
На _______________________________________________________________
        (указываются вид деятельности, операция с оружием)
"__" _____________ 20__ г. _______________________________________
                                    (населенный пункт)
__________________________________________________________________
    (должность, специальное звание, фамилия, инициалы лица,
                    составившего протокол)
установлено, что: ________________________________________________
          (фамилия, имя, отчество гражданина Российской Федерации,
__________________________________________________________________
                   адрес места жительства,
__________________________________________________________________
            нарушенные правовые нормы, обстоятельства
__________________________________________________________________
   правонарушения, при которых не может быть разрешено дальнейшее
__________________________________________________________________
      приобретение (хранение, размещение и использование) 
__________________________________________________________________
            огнестрельного оружия  и патронов к нему)
 
    В связи с изложенным полагаю необходимым:
    1. Аннулировать лицензию серии _______ N _____________________
__________________________________________________________________
                     (кем и когда выдана)
сроком до "__" ____________ 20__ г.
на ______________________________________________________________,
              (вид деятельности, операцию с оружием)
о чем объявить ___________________________________________________
          (фамилия, имя, отчество гражданина Российской Федерации)
    2. ___________________________________________________________
     (изъять оружие и патроны, решить вопрос об их реализации либо
__________________________________________________________________
                 передаче в установленный срок)
 
__________________________________________________________________
  (должность и специальное звание лица, составившего заключение)
 
____________  ____________________________________________________
   (подпись)                   (фамилия, инициалы)
 
"__" ____________ 20__ г.
 
 
 

Приложение N 16
к Административному регламенту
Министерства внутренних дел
Российской Федерации
по предоставлению государственной
услуги по выдаче гражданину
Российской Федерации лицензии
на приобретение газовых
пистолетов, револьверов,
сигнального оружия, холодного
клинкового оружия,
предназначенного для ношения
с национальными костюмами
народов Российской Федерации
или казачьей формой

           Бланк                __________________________________
  территориального органа         (фамилия и инициалы гражданина
         МВД России             __________________________________
                                        Российской Федерации,
                                __________________________________
                                       адрес места жительства)
 
                      Уведомление
                об аннулировании лицензии
 
  Уведомляем, что в соответствии с заключением ___________________
__________________________________________________________________
    (ГУОООП МВД России или территориального органа МВД России)
от "__" _________________________ 20__ г. лицензия на приобретение
газовых  пистолетов,  револьверов,  сигнального  оружия, холодного
клинкового  оружия,  предназначенного  для ношения с национальными
костюмами  народов Российской Федерации или казачьей формой, серии
_____ N _________, выданная
__________________________________________________________________
__________________________________________________________________
     (ГУОООП МВД России или территориальный орган МВД России)
"__" __________ 20__ г. _________________________________________,
                           (фамилия, имя, отчество гражданина
                                  Российской Федерации)
аннулирована.
  Копия  заключения  об  аннулировании  на  ______  листе (листах)
прилагается.
 
Должность         ______________   _______________________________
                     (подпись)           (инициалы, фамилия)