Приказ Росстата от 07.07.2011 N 313

"Об утверждении унифицированного формата транспортного сообщения при обмене электронными документами между территориальными органами Росстата и респондентами"
Редакция от 21.05.2012 — Не действует Перейти в действующую
Показать изменения

ФЕДЕРАЛЬНАЯ СЛУЖБА ГОСУДАРСТВЕННОЙ СТАТИСТИКИ

ПРИКАЗ
от 7 июля 2011 г. N 313

ОБ УТВЕРЖДЕНИИ УНИФИЦИРОВАННОГО ФОРМАТА ТРАНСПОРТНОГО СООБЩЕНИЯ ПРИ ОБМЕНЕ ЭЛЕКТРОННЫМИ ДОКУМЕНТАМИ МЕЖДУ ТЕРРИТОРИАЛЬНЫМИ ОРГАНАМИ РОССТАТА И РЕСПОНДЕНТАМИ

(в ред. Приказа Росстата от 21.05.2012 N 312)

В целях обеспечения унификации взаимодействия участников информационного обмена приказываю:

1. Утвердить прилагаемый Унифицированный формат транспортного сообщения при обмене электронными документами между территориальными органами Росстата и респондентами (далее - Унифицированный формат).

2. Управлению информационных ресурсов и технологий (М.В. Бурдакову):

- в течение 2-х дней со дня утверждения разместить Унифицированный формат на официальном сайте Росстата в сети Интернет;

- при организации работ по электронному сбору руководствоваться утвержденным Унифицированным форматом.

3. Руководителям территориальных органов Росстата обеспечить размещение Унифицированного формата транспортного сообщения на сайтах территориальных органов Росстата в сети Интернет в течение 2-х дней со дня получения данного приказа.

4. Контроль за исполнением настоящего приказа возложить на заместителя руководителя Росстата В.Н. Забелина.

Руководитель
А.Е.СУРИНОВ

Приложение

УТВЕРЖДЕН
приказом Росстата
от 7 июля 2011 г. N 313

УНИФИЦИРОВАННЫЙ ФОРМАТ ТРАНСПОРТНОГО СООБЩЕНИЯ ПРИ ОБМЕНЕ ЭЛЕКТРОННЫМИ ДОКУМЕНТАМИ МЕЖДУ ТЕРРИТОРИАЛЬНЫМИ ОРГАНАМИ РОССТАТА И РЕСПОНДЕНТАМИ

(в ред. Приказа Росстата от 21.05.2012 N 312)

АННОТАЦИЯ

В настоящем документе приводится описание Унифицированного формата транспортного сообщения при обмене электронными документами между территориальными органами Федеральной службы государственной статистики (ТОГС) и Респондентами через систему сбора статистической отчетности (ССО), а также при обмене электронными документами через Специализированных операторов связи.

Данный формат разработан в рамках проекта "Создание Электронного архива электронных версий форм статистической отчетности, полученной от предприятий с электронной подписью, и развитию Единой системы сбора, обработки, хранения и представления статистических данных (ЕССО) в части электронного сбора данных". (в ред. Приказа Росстата от 21.05.2012 N 312)

ПЕРЕЧЕНЬ ТЕРМИНОВ

Ключ проверки электронной подписи - уникальная последовательность символов, однозначно связанная с ключом электронной подписи и предназначенная для проверки подлинности электронной подписи (далее - проверка электронной подписи). (в ред. Приказа Росстата от 21.05.2012 N 312)

Открытый ключ электронной подписи - уникальная последовательность символов, соответствующая ключу проверки электронной подписи, доступная любому пользователю информационной системы и предназначенная для подтверждения с использованием средств электронной подписи подлинности электронной подписи в электронном документе. (в ред. Приказа Росстата от 21.05.2012 N 312)

Отпечаток сертификата (thumbprint) - цепочка из 20 байт (хэш-код), уникально идентифицирующая тот или иной сертификат. Отпечаток сертификата предназначен для упрощения идентификации сертификатов отправителя, получателя, подписанта в программных продуктах, использующих СКЗИ. Для упрощения визуальной идентификации сертификатов можно заменить сравнение ФИО и должности владельца, организации, срока действия и т.д. на сравнение отпечатков.

Подтверждение оператора - электронный документ, формируемый Спецоператором связи, в котором указана дата представления Респондентом первичных статистических данных по формам федерального статистического наблюдения, подписанный электронной подписью Спецоператора связи. (в ред. Приказа Росстата от 21.05.2012 N 312)

Пользователь - ТОГС или Респондент, осуществляющий информационный обмен в рамках Системы.

Квалифицированный сертификат - сертификат ключа проверки электронной подписи, выданный аккредитованным удостоверяющим центром или доверенным лицом аккредитованного удостоверяющего центра либо федеральным органом исполнительной власти, уполномоченным в сфере использования электронной подписи (далее - уполномоченный федеральный орган). (в ред. Приказа Росстата от 21.05.2012 N 312)

Средства электронной подписи - шифровальные (криптографические) средства, используемые для реализации хотя бы одной из следующих функций - создание электронной подписи, проверка электронной подписи, создание ключа электронной подписи и ключа проверки электронной подписи. (в ред. Приказа Росстата от 21.05.2012 N 312)

Транзакция - неделимое действие по передаче от отправителя к получателю контейнера с фиксированным набором документов в согласованном с органами государственной статистики формате вместе с подписями под этими документами, сделанными от имени определенных участников документооборота.

Транспортный контейнер - объединенный в один файл набор логически связанных документов и относящихся к ним электронных подписей, сопровождаемый сопутствующей транспортной информацией. (в ред. Приказа Росстата от 21.05.2012 N 312)

Уведомление о приеме в обработку (Квитанция) - электронный документ, формируемый ТОГС, подписанный электронной подписью ТОГС и подтверждающий, что первичные статистические данные по формам федерального статистического наблюдения приняты в обработку. (в ред. Приказа Росстата от 21.05.2012 N 312)

Уведомление об ошибке - электронный документ, формируемый ТОГС, подписанный электронной подписью ТОГС и содержащий информацию об ошибке (ошибках) в предоставленных первичных статистических данных по форме федерального статистического наблюдения. (в ред. Приказа Росстата от 21.05.2012 N 312)

Уведомление о несоответствии формату - электронный документ, формируемый ТОГС, подписанный электронной подписью ТОГС и содержащий информацию о несоответствии предоставленных первичных статистических данных по форме федерального статистического наблюдения установленному формату. (в ред. Приказа Росстата от 21.05.2012 N 312)

Электронный документ (ЭД, документ) с электронной подписью - документ, содержащий электронную подпись, в котором информация представлена в электронно-цифровой форме. (в ред. Приказа Росстата от 21.05.2012 N 312)

Электронный документооборот (документооборот) - регламентированное информационное взаимодействие по телекоммуникационным каналам связи между Территориальными органами государственной статистики и Респондентами по обмену электронными документами с применением электронной подписи. (в ред. Приказа Росстата от 21.05.2012 N 312)

Электронная подпись - информация в электронной форме, которая присоединена к другой информации в электронной форме (подписываемой информации) или иным образом связана с такой информацией и которая используется для определения лица, подписывающего информацию. (в ред. Приказа Росстата от 21.05.2012 N 312)

Электронная подпись территориального органа государственной статистики (электронная подпись ТОГС) - электронная подпись, владельцем квалифицированного сертификата которой является сотрудник ТОГС, уполномоченный использовать средства электронной подписи в рамках системы представления статистической информации в электронном виде по каналам связи. Электронная подпись ТОГС используется для подписания сообщений, отправляемых от ТОГС Респонденту. (в ред. Приказа Росстата от 21.05.2012 N 312)

Электронная подпись Респондента (электронная подпись Респондента) - электронная подпись, владельцем квалифицированного сертификата которой является должностное лицо Респондента, уполномоченное использовать средства электронной подписи в рамках системы представления статистической информации в электронном виде по каналам связи. (в ред. Приказа Росстата от 21.05.2012 N 312)

Электронная подпись Спецоператора связи (электронная подпись Спецоператора связи) - электронная подпись, владельцем квалифицированного сертификата которой является должностное лицо Спецоператора связи, уполномоченное использовать средства электронной подписи при представлении первичных статистических данных по формам федерального статистического наблюдения в электронном виде по телекоммуникационным каналам связи. (в ред. Приказа Росстата от 21.05.2012 N 312)

1. Общие сведения

Информационное взаимодействие по телекоммуникационным каналам связи между Территориальными органами государственной статистики и Респондентами по обмену электронными документами с применением электронной подписи, идущее по определенным правилам, называется документооборотом. (в ред. Приказа Росстата от 21.05.2012 N 312)

Данный документ описывает унифицированный формат транспортного сообщения, формируемого программными средствами, используемыми для организации электронного документооборота между ТОГС, Респондентами и Спецоператорами в процессе сбора первичных статистических данных по формам федерального статистического наблюдения.

Осуществление документооборота происходит через проведение транзакций - передачи от одного участника документооборота другому фиксированного набора документов в согласованном с органами государственной статистики формате вместе с подписями под этими документами, сделанными от имени определенных участников документооборота.

1.1. Осуществление документооборота

Документооборот состоит из нескольких основных неделимых этапов передачи информации между субъектами (транзакций). В рамках каждой транзакции передается всегда только один файл - транспортный контейнер - пакет документов, представляющий из себя один архивный файл. Документы в рамках транзакции, в том числе и служебные документы, передаются подписанными электронными подписями и зашифрованными, а файл-описатель - в открытом виде с электронной подписью, если в описании конкретного типа документооборота не оговорен иной вариант. (в ред. Приказа Росстата от 21.05.2012 N 312)

Документооборот при обработке может содержать несколько транзакций.

Типовому содержанию транзакций соответствуют:

- Отправитель передает по телекоммуникационным каналам связи пакет документов Получателю;

- Получатель по результатам проверки документов, их электронных подписей и сертификатов направляет Отправителю электронный документ фиксированного формата, содержащий положительный или отрицательный ответ на пакет документов Отправителя. (в ред. Приказа Росстата от 21.05.2012 N 312)

1.1.1. Типы участников документооборота

В ходе документооборота осуществляется взаимодействие между следующими типами участников документооборота:

Респондент - юридическое лицо, обособленное подразделение (при условии наделения его юридическим лицом полномочиями по предоставлению статистической отчетности от имени юридического лица) или индивидуальный предприниматель, осуществляющий деятельность без образования юридического лица, предоставляющие первичные статистические данные по формам федерального статистического наблюдения.

Территориальный орган государственной статистики (ТОГС) - территориальный орган Федеральной службы государственной статистики, его структурные подразделения в районах и городах, осуществляющие в установленном Росстатом порядке сбор первичных статистических данных по формам федерального статистического наблюдения от респондентов, осуществляющих деятельность на территории субъекта Российской Федерации.

Специализированный оператор связи (Оператор) - организация, предоставляющая услуги по обмену открытой и конфиденциальной информацией между органами государственной статистики и респондентами, в том числе гарантирующая доставку электронных документов в границах своей зоны ответственности, установленной соглашениями с территориальными органами государственной статистики и договорами с респондентами.

Участники информационного обмена (при работе через спецоператора данный тип не используется) - респонденты, ТОГСы, организации, выбранные Росстатом на конкурсной основе для осуществления сбора и обработки первичных статистических данных по формам федерального статистического наблюдения на федеральном уровне (далее - организация), операторы.

1.1.2. Типы подписантов

Осуществление документооборота происходит через проведение транзакций - передачи от одного участника документооборота другому фиксированного набора документов вместе с подписями под этими документами, сделанными от имени представителей участников документооборота.

Подписи под документами от имени участников документооборота ставят должностные лица или уполномоченные от их имени лица, обладающие правом подписи соответствующих документов:

- Представитель ТОГС;

- Представитель Респондента.

При работе через спецоператора в пакете вместо представителей указываются типы субъектов в соответствии с описанием конкретного типа документооборота.

1.1.3. Типы содержимого

В ходе документооборота происходит обмен документами, представляющими собой данные в формате XML.

Список типов документов, допустимых к использованию при работе через спецоператора, представлен в Приложении 3.

2. Структура унифицированного формата транспортного сообщения, передаваемого по телекоммуникационным каналам связи

В рамках сдачи статистической отчетности в электронном виде между Территориальными органами государственной статистики и Респондентами может осуществляться два типа электронного документооборота:

- Электронный документооборот в рамках сдачи статистической отчетности через систему сбора статистической отчетности (ССО);

- Электронный документооборот в рамках сдачи статистической отчетности через Специализированных операторов связи.

Ниже представлено описание структуры и транспортного контейнера, формируемого в рамках перечисленных выше типов электронного документооборота между Респондентами и Территориальными органами статистики.

2.1. Описание структуры транспортного сообщения при работе через ССО

2.1.1. Структура формата транспортного сообщения

Транспортное сообщение состоит из набора служебных полей ТС и прикрепленного к нему транспортного контейнера.

Структура формата транспортного сообщения представлена на Рис. 1.

Рис. 1. Структура формата транспортного сообщения

(не приводится)

Для обеспечения обработки транспортного сообщения приемным комплексом ТОГС в структуре транспортного сообщения предусмотрены следующие обязательные поля (реквизиты транспортного сообщения):

"From:" - поле содержит имя отправителя в кодировке "Quoted Printable/Windows 1251" или "Base64/Windows 1251" и электронный адрес отправителя, заключенный в угловые скобки <>;

"Reply-To:" - поле содержит имя отправителя в кодировке "Quoted Printable/Windows 1251" или "Base64/Windows 1251" и электронный адрес отправителя, заключенный в угловые скобки <>;

"To:" - поле содержит имя получателя в кодировке "Quoted Printable/Windows 1251" или "Base64/Windows 1251" и электронный адрес получателя, заключенный в угловые скобки <>;

"Message-ID:" - поле содержит уникальный, в пределах организации отправителя, идентификатор сообщения, произвольного формата, с длиной, не превышающей 40 символов;

"Content-Transfer-Encoding:" - поле содержит механизм кодировки тела сообщения. Допустимые значения: "Quoted Printable/Windows 1251", "Base64".

Присоединенному файлу вложения должны соответствовать поля:

"Content-Type:" - содержит ключевое слово "application/octet-stream" и параметр "name=". Параметр "name" должен содержать имя файла вложения. Имя файла, содержащего русские буквы, должно кодироваться в Quoted Printable/Windows 1251 или Base64/Windows 1251.

"Content-Disposition:" - содержит ключевое слово "attachment" и параметр "filename". Имя файла, содержащего русские буквы, должно кодироваться в Quoted Printable/Windows 1251 или Base64/Windows 1251. Служит для передачи браузеру рекомендации не открывать файл в браузере, а вывести стандартное окошко сохранения файла.

"Content-Length:" - содержит длину вложения.

"Subject:" - содержит тему сообщения и представляется в кодировке "Quoted Printable/Windows 1251" или "Base64/Windows 1251", определяется типом документа и именем присоединенного транспортного контейнера.

Транспортный контейнер прикрепляется (ключевое слово "attachment") к транспортному сообщению, передаваемому по телекоммуникационным каналам связи, как файл-вложение, имя которого указано в поле "Content-Disposition:" (параметр "filename"). Размер файла транспортного контейнера не может быть нулевым и сам транспортный контейнер не может содержать файлы нулевой длины. К транспортному сообщению может быть присоединен только один файл транспортного контейнера.

Размер транспортного сообщения, передаваемого по телекоммуникационным каналам связи, не должен превышать 512 МБайт. В случае принятия к обработке приемным комплексом транспортного сообщения организации контейнер с одним и тем же именем не может быть передан одним и тем же отправителем вторично.

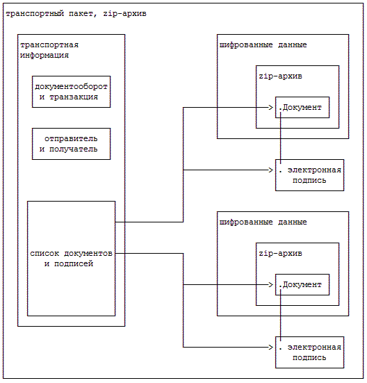
2.1.2. Содержание и структура транспортного контейнера (пакета)

В рамках каждой транзакции документооборота файлы всех логически связанных документов и относящихся к ним электронных подписей, сопровождаемые сопутствующей транспортной информацией, пересылаются объединенными в один файл. Такой файл называется транспортным контейнером (или пакетом). (в ред. Приказа Росстата от 21.05.2012 N 312)

На рисунке 2 приведена схема внутренней структуры пакета.

Рис. 2. Структура формата транспортного контейнера

(не приводится)

Транспортный контейнер представляет собой zip-архив, содержащий:

- Необязательный файл "packageDescription.xml" с описанием содержимого пакета в формате xml. В документообороте "сбор отчетности ЕССО" может не использоваться;

- Необязательный файл "packageDescription.sign" с электронной подписью под описанием содержимого пакета (должен присутствовать, если есть файл "packageDescription.xml"); (в ред. Приказа Росстата от 21.05.2012 N 312)

- Необязательный файл "packageDescription.cer" с сертификатом для проверки электронной подписи под описанием содержимого пакета (должен присутствовать, если есть файл "packageDescription.sign" и он не содержит внутри себя сертификат); (в ред. Приказа Росстата от 21.05.2012 N 312)

- файлы с содержимым передаваемых документов (могут быть зашифрованы и заархивированы);

- файлы с содержимым передаваемых электронных подписей под каждым документом; (в ред. Приказа Росстата от 21.05.2012 N 312)

- файлы с содержимым сертификата для проверки электронной подписи под каждым документом (если электронная подпись документа не содержит внутри себя сертификат). (в ред. Приказа Росстата от 21.05.2012 N 312)

2.1.3. Формат описания содержимого транспортного контейнера (пакета)

Файл с описанием содержимого пакета представляет собой xml-документ, соответствующий схеме из Приложения 1. Пример описания содержимого пакета дан в Приложении 2.

Корневой узел документа "пакет" содержит следующие обязательные атрибуты:

- "версияФормата" - версия формата описания пакета, в настоящем документе описана версия 1.0 формата;

- "типДокументооборота" - тип осуществляемого документооборота; в настоящий момент определен один тип документооборота "сбор отчетности ЕССО";

- "идентификаторДокументооборота" - уникальный идентификатор документооборота;

- "типТранзакции" - тип осуществляемой транзакции в рамках документооборота (для документооборота "сбор отчетности ЕССО" три транзакции "отчет ЕССО", "уведомление ЕССО", "квитанция ЕССО");

Внутри узла "пакет" содержатся немножественные узлы "отправитель", "получатель" и "системаОтправителя" (или "системаПолучателя") со следующими обязательными атрибутами:

- "типСубъекта" - тип участника документооборота в соответствии с определенным в п. 1.1.1 списком типов участников;

- "идентификаторСубъекта" - идентификатор участника документооборота.

В элементе "отправитель" описывается отправитель пакета. В элементе "получатель" описывается получатель пакета. В элементе "системаОтправителя" описывается система электронного документооборота, от которой получателю поступает пакет. В необязательном элементе "системаПолучателя" описывается система электронного документооборота, которой отправитель передает пакет для доставки получателю.

Дополнительно внутри узла "пакет" в одном или нескольких дочерних узлах "документ" перечисляются документы, передаваемые в этом пакете.

Узел "документ" имеет следующие обязательные атрибуты:

- "идентификаторДокумента" - уникальный идентификатор документа (может быть использован в некоторых типах документооборота);

- "типДокумента" - тип документа, передаваемого в составе Пакета и определенный для данной транзакции;

- "типСодержимого" - тип содержимого документа в соответствии с определенными (по умолчанию "xml");

- "сжат" - значение true или false, в зависимости от того, сжато или нет содержимое документа в пакете (сжатие документа выполняется перед шифрованием). Для документооборота "сбор отчетности ЕССО" в транзакциях "отчет ЕССО", "уведомление ЕССО", "квитанция ЕССО" документы не сжимаются;

- "Зашифрован" - значение true или false, в зависимости от того, зашифровано или нет содержимое документа в пакете. Для документооборота "сбор отчетности ЕССО" в транзакциях "отчет ЕССО", "уведомление ЕССО", "квитанция ЕССО" документы не шифруются.

Узел "документ" имеет необязательный атрибут "исходноеИмяФайла", в котором указывается исходное имя файла документа.

Содержимое всех документов в документообороте зашифровываются, если явно не оговорен другой вариант.

Содержимое всех подписей под документами в документообороте не шифруется.

Кроме того, узел "документ" содержит необязательный дочерний немножественный узел "содержимое" с атрибутом "имяФайла", значением которого является имя файла (из набора файлов пакета) с содержимым описываемого документа. Узел "содержимое" может отсутствовать, если в транзакции передается лишь подпись под документом без содержимого документа.

Также внутри узла "документ" в дочерних узлах "подпись" перечисляются подписи, стоящие под документом.

Узел "подпись" имеет следующие обязательные атрибуты:

- "имяФайла" - имя файла (из набора файлов пакета) с содержимым описываемой подписи;

- "роль" - условное обозначение подписанта в соответствии с определенным в п. 1.1.2 списком типов подписантов.

Файл с описанием содержимого пакета не шифруется и не архивируется.

2.1.4. Объединение и сжатие файлов

Для объединения нескольких файлов в один пакет и для сжатия файлов используется формат zip-архива.

Формат zip-архива описывается в открытой спецификации, доступной по адресу http://www.pkware.com/documents/casestudies/APPNOTE.TXT.

Архивирование должно проводиться без использования шифрования.

2.1.5. Криптография

Требования к используемым средствам криптографической защиты информации и сертификатам электронных подписей приведены в документе "Регламент использования электронной подписи". (в ред. Приказа Росстата от 21.05.2012 N 312)

Зашифрованные данные должны передаваться в виде структуры ContentInfo со структурой EnvelopedData в качестве содержимого, для сохранения в файл используется DER-кодировка.

Электронные подписи передаются в виде структуры ContentInfo со структурой SignedData в качестве содержимого. Для сохранения в файл используется DER-кодировка. (в ред. Приказа Росстата от 21.05.2012 N 312)

Электронная подпись может включать в себя сертификат и может не включать подписанное содержимое. (в ред. Приказа Росстата от 21.05.2012 N 312)

Нешифрованные данные (сертификаты, электронные подписи) передаются в виде своего содержимого, сериализованного с использованием base64-кодирования. (в ред. Приказа Росстата от 21.05.2012 N 312)

2.1.6. Документооборот "сбор отчетности ЕССО"

Транзакция "отчет ЕССО", передаваемая от Респондента в ТОГС, позволяет передавать в zip архиве несколько файлов отчетов ЭВФ в формате XML, опуская файл описания. При этом подразумевается, что отчеты передаются не зашифрованным и не сжатым, а электронная подпись интегрирована в отчет. (в ред. Приказа Росстата от 21.05.2012 N 312)

Транзакция "квитанция ЕССО", передаваемая от ТОГС к Респонденту, позволяет передавать в zip архиве восемь файлов в формате XML, опуская файл описания. При этом подразумевается, что все файлы передаются не зашифрованными и не сжатыми. Состав пакета:

<report>.xml - файл отчета

<report>. resp.sign - файл подписи Респондента

<report>.togs.sign - файл подписи ТОГС

<report>.receipt.xml - файл квитанции

<report>.receipt.sign - файл подписи ТОГС под квитанцией

<report>.protocol.xml - протокол СТАТЭК

<report>.protocol.sign - подпись ТОГС под протоколом

<report>.receipt.cer - файл сертификата ТОГС

Транзакция "уведомление ЕССО", передаваемая от ТОГС к Респонденту, позволяет передавать в zip архиве 5 файлов в формате XML, опуская файл описания. При этом подразумевается, что все файлы передаются не зашифрованными и не сжатыми. Состав пакета:

<report>.declineNotice.xml - файл Уведомления

<report>.declineNotice.sign - файл подписи ТОГС под Уведомлением

<report>.protocol.xml - протокол СТАТЭК

<report>.protocol.sign - подпись ТОГС под протоколом

<report>.declineNotice.cer - файл сертификата ТОГС

Под <report> подразумевается уникальное имя файла отчета, формируемое по следующему шаблону: OKUD_IDF_IDP_OKPO_PERIOD_EXTINFO__DATE_SYSINFO.xml, где

OKUD - 7-значный код формы (экономической задачи)

IDF - 3-значный тип формы

IDP - 3-значный тип периодичности формы

OKPO - ОКПО предприятия

PERIOD - определяется по дате начала отчетного периода (для отчетов с типом периодичности "по запросу" отсутствует) и имеет вид ГОД_НОМЕР, где

ГОД - 4-значный год отчетного периода

НОМЕР - порядковый номер периода (зависит от периодичности)

EXTINFO - идентификационные признаки

DATE - дата попадания отчета в ЕССО в формате ГГГГММДДччмм, где

Г - год, М - месяц, Д - день, ч - часы (0 - 23), м - минуты (0 - 59)

SYSINFO - служебная информация.

2.2. Описание структуры транспортного сообщения при работе через Спецоператоров

2.2.1. Содержимое транспортного контейнера

Транспортный контейнер представляет собой zip-архив, содержащий файл "packageDescription.xml" с транспортной информацией в формате xml, файлы с содержимым передаваемых документов и файлы с содержимым передаваемых электронных подписей. Схема транспортного контейнера приведена на рисунке 3. (в ред. Приказа Росстата от 21.05.2012 N 312)

(в ред. Приказа Росстата от 21.05.2012 N 312)

Рисунок 3. Схема транспортного контейнера Спецоператора

Файлы с содержимым документов и электронных подписей именуются с использованием универсальных уникальных идентификаторов по формату "<UUID>.bin". (в ред. Приказа Росстата от 21.05.2012 N 312)

Транспортная информация и файлы с содержимым документов и электронных подписей объединяются в zip-архив в режиме STORE. (в ред. Приказа Росстата от 21.05.2012 N 312)

В одном транспортном контейнере передаются документы и электронные подписи, относящиеся к одной транзакции. (в ред. Приказа Росстата от 21.05.2012 N 312)

2.2.2. Формат описания транспортного контейнера

Файл с транспортной информацией представляет собой xml-документ, соответствующий схеме из Приложения 6.

Корневой узел пакет документа содержит следующие обязательные атрибуты:

- версияФормата - версия формата описания транспортного контейнера, в настоящем документе описана версия формата "Стат:1.0";

- типДокументооборота - тип осуществляемого документооборота в соответствии с определенным списком типов документооборотов;

- идентификаторДокументооборота - универсальный уникальный идентификатор документооборота, который сохраняется в рамках каждого цикла обмена документами;

- типТранзакции - тип осуществляемой транзакции, определенной для данного типа документооборота.

Внутри узла пакет содержатся немножественные узлы отправитель, получатель и системаОтправителя (или системаПолучателя) со следующими обязательными атрибутами:

- типСубъекта - тип участника документооборота в соответствии с определенным списком типов участников;

- идентификаторСубъекта - идентификатор участника документооборота.

В элементе отправитель описывается отправитель контейнера. В элементе получатель описывается получатель контейнера. В элементе системаОтправителя описывается система электронного документооборота, от которой получателю поступает контейнер. В элементе системаПолучателя описывается система электронного документооборота, которой отправитель передает контейнер для доставки получателю.

Дополнительно внутри узла пакет в одном или нескольких дочерних узлах документ перечисляются документы, передаваемые в этом транспортном контейнере. Узел документ имеет следующие обязательные атрибуты:

- идентификаторДокумента - универсальный уникальный идентификатор документа;

- типДокумента - тип документа, передаваемого в составе контейнера, определенный для осуществляемой транзакции;

- типСодержимого - тип содержимого документа в соответствии с определенным в Приложении 3 списком типов содержимого;

- сжат - значение true или false, в зависимости от того, сжато или нет содержимое документа в контейнере (сжатие документа выполняется перед шифрованием);

- зашифрован - значение true или false, в зависимости от того, зашифровано или нет содержимое документа в контейнере.

Также узел документ имеет атрибут исходноеИмяФайла, в котором указывается исходное имя файла документа с расширением. Данный атрибут является обязательным для документов отчет и приложениеПисьма. Для прочих документов данный атрибут является необязательным.

Узел документ содержит необязательный дочерний немножественный узел содержимое с атрибутом имяФайла, значением которого является имя файла (из набора файлов транспортного контейнера) с содержимым описываемого документа. Узел содержимое может отсутствовать, если в транзакции передается лишь электронная подпись под документом и не передается содержимое документа. (в ред. Приказа Росстата от 21.05.2012 N 312)

Внутри узла документ в дочерних узлах подпись перечисляются электронные подписи, стоящие под документом. Узел подпись имеет следующие обязательные атрибуты: (в ред. Приказа Росстата от 21.05.2012 N 312)

- имяФайла - имя файла (из набора файлов транспортного контейнера) с содержимым описываемой электронной подписи; (в ред. Приказа Росстата от 21.05.2012 N 312)

- роль - тип участника документооборота, от имени уполномоченного лица которого сделана данная электронная подпись. (в ред. Приказа Росстата от 21.05.2012 N 312)

Узел пакет содержит необязательный узел расширение, который может содержать любые атрибуты и дочерние узлы. Данный узел используется для указания дополнительных данных в транспортной информации контейнера с сохранением обратной совместимости. Формат использования узла расширение определяется по согласованию с заинтересованными разработчиками систем электронного документооборота.

Файл с транспортной информацией при передаче в транспортном контейнере не сжимается и не шифруется.

2.2.3. Имя файла транспортного контейнера

Транспортный контейнер передается в виде файла с уникальным именем по формату

STAT_<идентификатор отправителя>_<идентификатор получателя>_<UUID>_
<код типа документооборота>_<код типа транзакции>.zip

Идентификаторы отправителя и получателя в имени файла должны совпадать с соответствующей информацией в транспортной информации контейнера.

UUID в имени файла контейнера представляет собой глобальный уникальный идентификатор, обеспечивающий уникальность имени файла контейнера.

Код типа документооборота представляет собой число, присвоенное типу документооборота, в рамках которого отправляются документы в данном транспортном контейнере. Код типа транзакции представляет собой число, присвоенное типу транзакции, которая осуществляется посредством передачи данного транспортного контейнера. Информация о кодах типов документооборота и транзакции может быть использована для определения приоритетных для обработки контейнеров.

Информация в имени файла носит исключительно справочный характер. Обработка транспортного контейнера должна осуществляться на основе транспортной информации, находящейся внутри контейнера.

При поступлении в ТОГС от Респондента через Специализированного оператора связи транспортного контейнера в узле система Отправителя транспортной информации контейнера указывается соответствующий специализированный оператор связи. При отправке из ТОГС Респонденту через специализированного оператора связи транспортного контейнера в узле система Получателя транспортной информации контейнера указывается соответствующий специализированный оператор связи.

Идентификаторы участников документооборота состоят из символов a-z, A-Z, 0-9, "@", "." и "-". Для сравнения на равенство необходимо всегда использовать регистронезависимое сравнение. В то же время для единообразия рекомендуется использовать только символы из верхнего регистра.

В качестве идентификатора ТОГС используется код органа в формате rr-xx, где rr - код региона, xx - код органа в соответствующем регионе.

В качестве идентификатора Специализированного оператора связи используется уникальная строка, выбираемая по согласованию с заинтересованными разработчиками систем электронного документооборота.

Идентификатор Респондента имеет формат

<префикс системы>.<код респондента>

где <префикс системы> - это идентификатор Специализированного оператора связи, а <код респондента> - это уникальный код Респондента, используемый во внутренней системе Специализированного оператора связи.

2.2.4. Спецификация используемых технологий

2.2.4.1. Универсальные уникальные идентификаторы

Для идентификации типов документооборота, документов и для генерации имен файлов в транспортном контейнере используются универсальные уникальные идентификаторы.

Используемые универсальные уникальные идентификаторы должны генерироваться согласно общим принципам формирования UUID, изложенным в документе RFC 4122 (http://www.ietf.org/rfc/rfc4122.txt).

Везде в настоящем документе используется представление универсальных уникальных идентификаторов в виде шестнадцатеричного числа из 32 разрядов, записанного в нижнем регистре.

2.2.4.2. Объединение и сжатие файлов

Для объединения нескольких документов в один транспортный контейнер и для сжатия документов используется формат zip-архива.

Формат zip-архива описывается в открытой спецификации, доступной по адресу http://www.pkware.com/documents/casestudies/APPNOTE.TXT. Архивирование должно производиться в соответствии с базовыми возможностями версии 2.0, без использования шифрования.

При сжатии документа этот документ помещается в архив, внутри которого имеет имя "file".

2.2.4.3. Криптография

Для шифрования используются алгоритмы ГОСТ 28147-89. Для формирования электронной подписи используются алгоритмы ГОСТ Р 34.10-2001. (в ред. Приказа Росстата от 21.05.2012 N 312)

Зашифрованные данные и электронные подписи передаются при помощи контейнера PKCS #7 (RFC 2315, http://www.ietf.org/rfc/rfc2315.txt). Для сохранения в файл используется DER-кодировка. (в ред. Приказа Росстата от 21.05.2012 N 312)

Зашифрованные данные передаются в виде структуры ContentInfo со структурой EnvelopedData в качестве содержимого.

Электронные подписи передаются в виде структуры ContentInfo со структурой SignedData в качестве содержимого. Электронная подпись должна включать в себя сертификат и не должна включать подписанное содержимое. (в ред. Приказа Росстата от 21.05.2012 N 312)

Шифрование документов производится на открытых ключах получателя и отправителя документа.

2.2.4.4. Дата и время

В описании пакета и документах, участвующих в документообороте, дата и время указывается в формате xs:dateTime с указанием часового пояса либо маркера того, что дата и время указаны в UTC.

Если часовой пояс не указан и маркер отсутствует, то дата и время считаются относительно часового пояса ТОГС, с которым осуществляется взаимодействие.

2.2.4.5. Удаленная проверка работоспособности

Для удаленной проверки работоспособности приемного комплекса ТОГС оператор может отправить технологический документ запрос специального вида. Приемный комплекс ТОГС после обработки этого документа сформирует ответный технологический документ ответ, который будет отправлен оператору.

Удаленная проверка работоспособности позволяет определить версию приемного комплекса, а также работоспособность криптографической подсистемы приемного комплекса.

Технологические документы запрос и ответ представляют собой xml-файл. Формат документов описан в приложении 7.5. Отправка данных документов производится не в составе транспортного контейнера, а в виде самостоятельных файлов.

Имя файла, содержащего документ запрос, должно иметь префикс "ping_". Пример имени файла документа запрос: ping_BEA6F7B6-9451-3F59-8233-D4D7DA55BF36.xml

Имя файла, содержащего документ ответ, должно иметь префикс "pong_". При этом имя файла документа ответ не должно отличаться от файла соответствующего ему документа запрос более чем значением префикса. Пример имени файла документа ответ: pong_BEA6F7B6-9451-3F59-8233-D4D7DA55BF36.xml

Для определения версии приемного комплекса в документ запрос помещается дочерний узел version без атрибутов. В таком случае в документ ответ приемный комплекс поместит дочерний узел version с атрибутом value и номером версии в качестве значения этого атрибута.

Для определения работоспособности криптографической составляющей приемного комплекса в документ запрос помещается узел cryptographySelfCheck без атрибутов. В таком случае в документ ответ приемный комплекс поместит узел cryptographySelfCheck со следующими дочерними узлами:

- encrypt - в данном узле содержится результат проверки работоспособности операции зашифрования и время проведения данной операции на данных объемом 1 МБ.

- sign - в данном узле содержится результат проверки работоспособности операции подписывания и время проведения данной операции на данных объемом 1 МБ.

- decrypt - в данном узле содержится результат проверки работоспособности операции расшифрования и время проведения данной операции на данных объемом 1 МБ.

- verify - в данном узле содержится результат проверки работоспособности операции проверки подписи и время проведения данной операции на данных объемом 1 МБ.

Узлы encrypt, sign, decrypt, verify имеют следующие атрибуты:

- result - результат выполнения соответствующей операции. Принимает значение success или error;

- time - время выполнения соответствующей операции. Значение указывается в миллисекундах. Атрибут присутствует только в том случае, если атрибут result принимает значение success.

В случае, если атрибут result узла какой-либо криптографической операции принимает значение error, в качестве дочернего узла для него добавляется узел message, в который помещается сообщение о произошедшей при выполнении операции ошибке.

Приложение 1

ГРАФИЧЕСКАЯ СХЕМА ФАЙЛА ОПИСАНИЯ ПАКЕТА ПРИ РАБОТЕ ЧЕРЕЗ ССО

Приложение 2

ПРИМЕР ОПИСАНИЯ КОНТЕЙНЕРА ПРИ РАБОТЕ ЧЕРЕЗ ССО

<пакет версияФормата="1.0"

типДокументооборота="сбор отчетности ЕССО" типТранзакции="квитанция

ЕССО"

идентификаторДокументооборота="608003_001_004_11767685_2009_9_2_1_

200909021532">

<отправитель идентификаторСубъекта="50-00" типСубъекта="ТОГС"/>

<получатель идентификаторСубъекта="11767685"

типСубъекта="Респондент"/>

<документ типДокумента="отчет" типСодержимого="xml" сжат="false"

зашифрован="false"

идентификаторДокумента="608003_001_004_11767685_2009_9_2_1_

200909021532.xml">

<содержимое имяФайла="608003_001_004_11767685_2009_9_2_1_

200909021532.xml"/>

<подпись имяФайла="608003_001_004_11767685_2009_9_2_1_

200909021532.togs.sign"

роль="Представитель ТОГС"/>

<подпись имяФайла="608003_001_004_11767685_2009_9_2_1_

200909021532.resp.sign"

роль="Представитель Респондента"/>

</документ>

<документ типДокумента="квитанция" типСодержимого="xml"

сжат="false" зашифрован="false"

идентификаторДокумента="608003_001_004_11767685_2009_9_2_1_

200909021532.receipt.xml">

<содержимое имяФайла="608003_001_004_11767685_2009_9_2_1_

200909021532.receipt.xml"/>

<подпись имяФайла="608003_001_004_11767685_2009_9_2_1_

200909021532.receipt.sign"

роль="Представитель ТОГС"/>

</документ>

<документ типДокумента="протокол" типСодержимого="xml" сжат="false"

зашифрован="false"

идентификаторДокумента="608003_001_004_11767685_2009_9_2_1_

200909021532.protocol.xml">

<содержимое имяФайла="608003_001_004_11767685_2009_9_2_1_

200909021532.protocol.xml"/>

<подпись имяФайла="608003_001_004_11767685_2009_9_2_1_

200909021532.protocol.sign"

роль="Представитель ТОГС"/>

</документ>

<документ типДокумента="сертификат" типСодержимого="xml" сжат="falce"

зашифрован="false"

идентификаторДокумента="608003_001_004_11767685_2009_9_2_1_

200909021532.receipt.cer">

<содержимое имяФайла="608003_001_004_11767685_2009_9_2_1_

200909021532.receipt.cer"/>

</документ>

</пакет>

Приложение 3

ТИПЫ СОДЕРЖИМОГО ДЛЯ СПЕЦОПЕРАТОРА

Условное обозначение Описание
plain866 простой текст в кодировке DOS-866
plain1251 простой текст в кодировке windows-1251
xml данные в формате XML
html документ в формате HTML
pdf документ в формате PDF
rtf документ в формате RTF
tiff документ в формате TIFF
jpeg документ в формате JPEG
ms-word документ в формате Microsoft Word
ms-excel документ в формате Microsoft Excel
odf-text документ в формате Open Document Text
odf-spreadsheet документ в формате Open Document Spreadsheet
oxml-word документ в формате Open XML Word
oxml-spreadsheet документ в формате Open XML Spreadsheet
unknown <*> произвольные (бинарные) данные

<*> По мере необходимости список возможных типов содержимого может расширяться. Если программное обеспечение встречается с неизвестным для себя типом содержимого, то его следует трактовать как unknown.

Приложение 4

XSD-СХЕМА И ПРИМЕР ОПИСАНИЯ ТРАНСПОРТНОГО КОНТЕЙНЕРА ПРИ РАБОТЕ ЧЕРЕЗ СПЕЦОПЕРАТОРА

Описание транспортного контейнера должно удовлетворять следующей xsd-схеме:

<xs:schema xmlns="" xmlns:xs="http://www.w3.org/2001/XMLSchema">

<xs:simpleType name="UUID">

<xs:restriction base="xs:string"> <xs:pattern value="[a-fA-F0-9]{32}"/>

</xs:restriction>

</xs:simpleType>

<xs:simpleType name="ТипВерсииФормата">

<xs:restriction base="xs:string"> <xs:pattern value="Стат:1.0"/>

</xs:restriction>

</xs:simpleType>

<xs:element name="пакет">

<xs:complexType>

<xs:sequence>

<xs:element name="отправитель" minOccurs="1" maxOccurs="1">

<xs:complexType>

<xs:attribute name="идентификаторСубъекта" type="xs:string"

use="required" />

<xs:attribute name="типСубъекта" type="xs:string"

use="required" />

</xs:complexType>

</xs:element>

<xs:element name="системаОтправителя" minOccurs="0" maxOccurs="1">

<xs:complexType>

<xs:attribute name="идентификаторСубъекта" type="xs:string"

use="required" />

<xs:attribute name="типСубъекта" type="xs:string"

use="required" />

</xs:complexType>

</xs:element>

<xs:element name="системаПолучателя" minOccurs="0" maxOccurs="1">

<xs:complexType>

<xs:attribute name="идентификаторСубъекта" type="xs:string"

use="required" />

<xs:attribute name="типСубъекта" type="xs:string"

use="required" />

</xs:complexType>

</xs:element>

<xs:element name="получатель" minOccurs="1" maxOccurs="1">

<xs:complexType>

<xs:attribute name="идентификаторСубъекта" type="xs:string"

use="required" />

<xs:attribute name="типСубъекта" type="xs:string"

use="required" />

</xs:complexType>

</xs:element>

<xs:element name="расширения" type="xs:anyType" minOccurs="0"

maxOccurs="1"/>

<xs:element name="документ" minOccurs="1" maxOccurs="unbounded">

<xs:complexType>

<xs:sequence>

<xs:element name="содержимое" minOccurs="0" maxOccurs="1">

<xs:complexType>

<xs:attribute name="имяФайла" type="xs:string"

use="required" />

</xs:complexType>

</xs:element>

<xs:element name="подпись" minOccurs="0" maxOccurs="unbounded">

<xs:complexType>

<xs:attribute name="имяФайла" type="xs:string"

use="required" />

<xs:attribute name="роль" type="xs:string" use="required" />

</xs:complexType>

</xs:element>

</xs:sequence>

<xs:attribute name="типДокумента" type="xs:string"

use="required" />

<xs:attribute name="типСодержимого" type="xs:string"

use="required" />

<xs:attribute name="сжат" type="xs:boolean" use="required" />

<xs:attribute name="зашифрован" type="xs:boolean"

use="required" />

<xs:attribute name="идентификаторДокумента" type="UUID"

use="required" />

<xs:attribute name="исходноеИмяФайла" type="xs:string"

use="optional" />

</xs:complexType>

</xs:element>

</xs:sequence>

<xs:attribute name="версияФормата" type="ТипВерсииФормата"

use="required" />

<xs:attribute name="типДокументооборота" type="xs:string"

use="required" />

<xs:attribute name="типТранзакции" type="xs:string" use="required" />

<xs:attribute name="идентификаторДокументооборота" type="UUID"

use="required" />

</xs:complexType>

</xs:element>

</xs:schema>

Приложение 5

ПРИМЕР ОПИСАНИЯ ТРАНСПОРТНОГО КОНТЕЙНЕРА ПРИ РАБОТЕ ЧЕРЕЗ СПЕЦОПЕРАТОРА:

<пакет версияФормата="Стат:1.0" типДокументооборота="письмоРеспондент"

типТранзакции="письмо"

идентификаторДокументооборота="b8e89adf6f4140caa285aa7572da69a5">

<отправитель идентификаторСубъекта="SKBKontur.12345678"

типСубъекта="респондент"/>

<системаОтправителя идентификаторСубъекта="SKBKontur"

типСубъекта="оператор"/>

<получатель идентификаторСубъекта="66-00" типСубъекта="органФСГС"/>

<документ типДокумента="письмо" типСодержимого="plain1251"

сжат="true"

зашифрован="true" идентификаторДокумента=

"fe3cbf2bcb1c47989a665934b70d4829" >

<содержимое имяФайла="0f1ffa7543d64fba848707ca4a986b42.bin"/>

<подпись имяФайла="dcf891acae3a4244b358b486821f8c17.bin"

роль="респондент"/>

</документ>

<документ типДокумента="описаниеПисьма" типСодержимого="xml"

сжат="true"

зашифрован="false" идентификаторДокумента=

"5b26d51e3c364bdd9ae84c18a46fb60c" >

<содержимое имяФайла="8cd9ff41f26643369921231dcdbced3e.bin"/>

</документ>

<документ типДокумента="приложениеПисьма" типСодержимого="xml"

сжат="true"

зашифрован="true" идентификаторДокумента=

"d39549a0b49945d99d3ec1c2ad268a4d"

исходноеИмяФайла="приложение.doc" >

<содержимое имяФайла="6d82cc885fe7465f8e029af10635f8e6.bin"/>

<подпись имяФайла="17966c08283d48b68ee87ef58ba44de6.bin"

роль="респондент"/>

</документ>

</пакет>

Приложение 6

ТИПЫ ДОКУМЕНТООБОРОТА

(в ред. Приказа Росстата от 21.05.2012 N 312)

6.1. Документооборот по осуществлению письменных обращений респондентов

Таблица 6.1.1.

Тип документооборота

Код Тип документооборота Описание
1 письмоРеспондент документооборот по осуществлению письменных обращений респондентов в орган ФСГС

Таблица 6.1.2.

Типы документов

Тип документа Возможные типысодержимого Описание
письмо plain1251 неформализованный текст письма
описаниеПисьма xml служебный документ, в котором передается описание письма (формат приведен в приложении 7.1)
приложениеПисьма (любой) неформализованное приложение к письму (произвольный формат)
подтверждениеОператора xml подтверждение даты отправки письма (формат приведен в приложении 7.4)
извещениеОПолучении xml извещение о получении письма его получателем (формат приведен в приложении 7.3)

Таблица 6.1.3.

Типы транзакций

Код Тип транзакции Отправитель Получатель Документы Количество Шифро-
вание
Подписанты
1 письмо респондент органФСГС письмо 1 есть респондент
описаниеПисьма 1 нет (отсутствуют)
приложениеПисьма 0 или более есть респондент
подтверждениеОператора 1 нет оператор
2 извещение органФСГС респондент извещениеОПолучении 1 нет органФСГС

6.2. Документооборот по осуществлению индивидуального информирования респондентов

Таблица 6.2.1.

Тип документооборота

Код Тип документооборота Описание
2 письмоОрганФСГС документооборот по осуществлению индивидуального информирования респондентов со стороны органов ФСГС

Таблица 6.2.2.

Типы документов

Тип документа Возможные типы содержимого Описание
письмо plain1251 неформализованный текст письма
описаниеПисьма xml служебный документ, в котором передается описание письма (формат приведен в приложении 7.1)
приложениеПисьма (любой) неформализованное приложение к письму (произвольный формат)
подтверждениеОператора xml подтверждение даты отправки письма (формат приведен в приложении 7.4)
извещениеОПолучении xml извещение о получении документа его получателем (формат приведен в приложении 7.3)

Таблица 6.2.3.

Типы транзакций

Код Тип транзакции Отправитель Получатель Документы Количество Шифрование Подписанты
1 письмо органФСГС респондент письмо 1 есть органФСГС
описаниеПисьма 1 нет (отсутствуют)
приложениеПисьма 0 или более есть органФСГС
2 подтверждение оператор органФСГС подтверждениеОператора 1 нет оператор
3 извещение респондент органФСГС извещениеОПолучении 1 нет респондент

6.3. Документооборот по осуществлению информационной рассылки со стороны ТОГС

Таблица 6.3.1.

Тип документооборота

Код Тип документооборота Описание
3 рассылка документооборот по осуществлению информационной рассылки со стороны органов ФСГС

Таблица 6.3.2.

Типы документов

Тип документа Возможные типы содержимого Описание
рассылка plain1251 неформализованный текст информационной рассылки органа ФСГС
описаниеПисьма xml служебный документ, в котором передается описание рассылки (формат приведен в приложении 7.1)
приложениеПисьма (любой) неформализованное приложение к рассылке (произвольный формат)
подтверждениеОператора xml подтверждение даты отправки рассылки (формат приведен в приложении 7.4)

Таблица 6.3.3.

Типы транзакций

Код Тип транзакции Отправитель Получатель Документы Количество Шифрование Подписанты
1 рассылка органФСГС оператор рассылка 1 нет органФСГС
описаниеПисьма 1 нет (отсутствуют)
приложениеПисьма 0 или более нет органФСГС
2 подтверждение оператор органФСГС подтверждениеОператора 1 нет оператор

6.4. Документооборот по предоставлению отчетности в ТОГС

Таблица 6.4.1.

Тип документооборота

Код Тип документооборота Описание
4 отчетСтат документооборот по предоставлению отчетности в органы ФСГС

Таблица 6.4.2.

Типы документов

Тип документа Возможные типы содержимого Описание
отчет xml документ установленного формата,передаваемый предприятием в орган ФСГС
описаниеОтчета xml служебный документ, в котором передается описание отчета (формат приведен в приложении 7.2)
извещениеОПолучении xml извещение о получении документа его получателем (формат приведен в приложении 7.3)
подтверждениеОператора xml подтверждение даты отправки документа (формат приведен в приложении 7.4)
уведомлениеОПриемеВОбработку plain1251 или xml электронный документ, формируемый органом ФСГС, подписанный электронной подписью органа ФСГС и подтверждающий, что первичные статистические или бухгалтерская отчетность данные приняты в обработку органом ФСГС в соответствии с требованиями Росстата
(в ред. Приказа Росстата от 21.05.2012 N 312)
уведомлениеОНесоответствииФормату plain1251 или xml электронный документ, формируемый органом ФСГС, подписанный электронной подписью органа ФСГС, содержащий информацию о несоответствии представленных форм статистической или бухгалтерской отчетности установленному формату
(в ред. Приказа Росстата от 21.05.2012 N 312)
уведомлениеОбУточнении plain1251 или xml электронный документ, формируемый органом ФСГС, подписанный электронной подписью органа ФСГС, содержащий информацию о недостаточном количестве форм в составе пакета бухгалтерской отчетности и (или) о выявленных ошибках в формах отчетности и противоречиях и информирующий респондента о необходимости повторно представить данные в органы Росстата
(в ред. Приказа Росстата от 21.05.2012 N 312)

Таблица 6.4.3.

Типы транзакций

Код Тип транзакции Отправитель Получатель Документы Количество Шифрование Подписанты
1 отчет респондент орган ФСГС отчет 1 да респондент
описаниеОтчета 1 нет (отсутствуют)
подтверждениеОператора 1 нет оператор
2 отчетИзвещение орган ФСГС респондент извещениеОПолучении 1 нет орган ФСГС
3 протокол орган ФСГС респондент уведомлениеОбУточнении, уведомлениеОПриемеВОбработку или уведомлениеОНесоответствии Формату 1 да орган ФСГС
4 протокол Извещение респондент орган ФСГС извещениеОПолучении 1 нет респондент

6.5. Документооборот по уведомлению об ошибке со стороны ТОГС

Таблица 6.5.1.

Тип документооборота

Код Тип документооборота Описание
5 ОшибкаОбработки- Пакета документооборот по уведомлению со стороны органа ФСГС системы электронного документооборота о возникновении ошибок и невозможности обработки входящего пакета

Таблица 6.5.2.

Типы документов

Тип документа Возможные типы содержимого Описание
описаниеОшибки ml Документ, содержащий текстовое
описание ошибки, возникшей на
стороне органа ФСГС при приеме пакета.Степень детализации и информативности описания ошибки определяется разработчиком ПО органа ФСГС. Степень детализации должна быть достаточной для диагностики ошибки техническими службами системы электронного документооборота (формат приведен в приложении 7.6)
описаниеОшибочногоПакета xml описание пакета (файл packageDescription.xml), при обработке которого произошла ошибка

Таблица 6.5.3.

Типы транзакций

Код Тип транзакции Отправитель Получатель Документы Количество Шифрование Подписанты
1 уведомлениеОб Ошибке органФСГС оператор описаниеОшибки 1 нет (отсутствуют)
описаниеОшибочногоПакета 1 нет (отсутствуют)

6.6. Документооборот по регистрации сертификатов участников взаимодействия

Таблица 6.6.1.

Тип документооборота

Код Тип документооборота Описание
6 РегистрацияСертификатов документооборот по автоматической регистрации сертификатов участника взаимодействия в программном обеспечении других участников

Таблица 6.6.2.

Типы документов

Тип документа Возможные типы содержимого Описание
регистрационнаяИнформация xml документ, содержащий информацию о сертификатах участника информационного взаимодействия (формат приведен в приложении 7.7)
извещениеОПолучении xml извещение о получении документа его получателем (формат приведен в приложении 7.3)

Таблица 6.6.3.

Типы транзакций

Код Тип транзакции Отправитель Получатель Документы Количество Шифрование Подписанты
1 регистрация оператор или органФСГС органФСГС или оператор регистрационнаяИнформация 1 нет оператор или органФСГС
2 извещение органФСГС или оператор оператор или органФСГС извещениеОПолучении 1 нет органФСГС или оператор

Приложение 7

ФОРМАТЫ СЛУЖЕБНЫХ ДОКУМЕНТОВ

(в ред. Приказа Росстата от 21.05.2012 N 312)

Схема ОбщиеТипы.xsd, определяющая общие типы, используемые в других xsd-схемах:

<xs:schema xmlns="" xmlns:xs="http://www.w3.org/2001/XMLSchema">

<xs:simpleType name="UUID">

<xs:restriction base="xs:string">

<xs:pattern value="[a-f0-9]{32}"/>

</xs:restriction>

</xs:simpleType>

<xs:simpleType name="ТипСубъекта">

<xs:restriction base="xs:string">

<xs:enumeration value="респондент"/>

<xs:enumeration value="органФСГС"/>

<xs:enumeration value="оператор"/>

</xs:restriction>

</xs:simpleType>

<xs:complexType name="ТипПосылка">

<xs:sequence>

<xs:element name="отправитель">

<xs:complexType>

<xs:sequence>

<xs:element name="идентификатор" type="xs:string" minOccurs="1"

maxOccurs="1"/>

<xs:element name="тип" type="ТипСубъекта" minOccurs="1"

maxOccurs="1"/>

<xs:element name="название" type="xs:string" minOccurs="1"

maxOccurs="1"/>

<xs:element name="натуральныйИдентификатор" type="xs:string"

minOccurs="1" maxOccurs="1"/>

</xs:sequence>

</xs:complexType>

</xs:element>

<xs:element name="документы">

<xs:complexType>

<xs:sequence>

<xs:element name="идентификаторДокументооборота" type="UUID"

minOccurs="1" maxOccurs="1"/>

<xs:element name="документ" minOccurs="1"

maxOccurs="unbounded">

<xs:complexType>

<xs:sequence>

<xs:element name="подпись" minOccurs="1"

maxOccurs="unbounded">

<xs:complexType>

<xs:simpleContent>

<xs:extension base="xs:string">

<xs:attribute name="роль" type="ТипСубъекта"

use="required" />

</xs:extension>

</xs:simpleContent>

</xs:complexType>

</xs:element>

</xs:sequence>

<xs:attribute name="идентификаторДокумента" type="UUID"

use="required" />

<xs:attribute name="типДокумента" type="xs:string"

use="required" />

</xs:complexType>

</xs:element>

</xs:sequence>

</xs:complexType>

</xs:element>

<xs:element name="получатель">

<xs:complexType>

<xs:sequence>

<xs:element name="идентификатор" type="xs:string" minOccurs="1"

maxOccurs="1"/>

<xs:element name="тип" type="ТипСубъекта" minOccurs="1"

maxOccurs="1"/>

<xs:element name="название" type="xs:string" minOccurs="1"

maxOccurs="1"/>

<xs:element name="натуральныйИдентификатор" type="xs:string"

minOccurs="1" maxOccurs="1"/>

</xs:sequence>

</xs:complexType>

</xs:element>

<xs:any processContents="skip" minOccurs="0" maxOccurs="unbounded" />

</xs:sequence>

</xs:complexType>

</xs:schema>

Описание узлов типа посылка

Имя узла Количество Описание
документы 1 информация о документах, факт передачи или получения которых подтверждается документом, содержащим элемент данного типа
идентификаторДокументооборота 1 уникальный идентификатор документооборота, в рамках которого была осуществлена передача данной посылки
документ 1 или более информация о переданных или полученных документах. Указывается только информация о тех документах, которые были подписаны
(в ред. Приказа Росстата от 21.05.2012 N 312)
подпись 1 или более значение подписи, содержащееся в полученном пакете под данным документом, указанное в формате BASE64
отправитель 1 информация об отправителе полученного пакета
получатель 1 информация о получателе полученного пакета
идентификатор 1 идентификатор субъекта
тип 1 тип субъекта. Возможные значения указаны в п. 4.1
название 1 название субъекта
натуральныйИдентификатор 1 для респондента - ОКПО, для органа ФСГС - идентификатор субъекта

Дочерний узел документ узла документы имеет обязательные атрибуты идентификаторДокумента и типДокумента. Значения этих атрибутов должны совпадать со значениями соответствующих атрибутов из узла документ в описании транспортного контейнера, в котором был получен документ.

Дочерний узел подпись узла документ имеет обязательный атрибут:

- роль - тип участника документооборота, от имени уполномоченного лица которого сделана данная электронная подпись. (в ред. Приказа Росстата от 21.05.2012 N 312)

7.1. Схема и пример описания письма и рассылки

Документ описаниеПисьма должен соответствовать следующей схеме:

<xs:schema xmlns:xs="http://www.w3.org/2001/XMLSchema">

<xs:element name="описание">

<xs:complexType>

<xs:sequence>

<xs:element name="ответНа" minOccurs="0" maxOccurs="1"/>

<xs:element name="категория" minOccurs="0" maxOccurs="1"/>

<xs:element name="тема" minOccurs="1" maxOccurs="1"/>

<xs:any processContents="skip" minOccurs="0"

maxOccurs="unbounded"/>

</xs:sequence>

</xs:complexType>

</xs:element>

</xs:schema>

Таблица 7.1.1.

Описание узлов документа описание Письма

Имя узла Количество Описание
тема 1 тема письма или рассылки
категория 0 или 1 условное обозначение категории, к которой относится данное письмо или рассылка (справочник катего формируется по мере необходимости по согласованию с заинтересованными разработчиками систем электронного документооборота)
ответ 0 или если письмо является ответом на другое письмо, то идентификатор документооборота (в формате UUID) исходного письма; если письмо не является ответом или является информационной рассылкой, то узел отсутствует

Пример документа описаниеПисьма:

<описание>

<ответНа>7ab823cd85024158a597b2a1d690eeb6</ответНа>

<тема>Важная информация</тема>

</описание>

7.2. Схема и пример описания отчета

Документ описаниеОтчета должен соответствовать следующей схеме:

<xs:schema xmlns:xs="http://www.w3.org/2001/XMLSchema">

<xs:element name="описаниеОтчета">

<xs:complexType>

<xs:sequence>

<xs:element name="форма" minOccurs="1" maxOccurs="1">

<xs:complexType>

<xs:sequence>

<xs:element name="название" type="xs:string" minOccurs="1"

maxOccurs="1" />

<xs:element name="идентификатор" type="xs:string"

minOccurs="1" maxOccurs="1" />

</xs:sequence>

</xs:complexType>

</xs:element>

<xs:element name="год" type="xs:string" minOccurs="1"

maxOccurs="1" />

<xs:element name="типПериода" type="xs:string" minOccurs="1"

maxOccurs="1" />

<xs:element name="номерПериода" type="xs:unsignedInt" minOccurs="1"

maxOccurs="1" />

<xs:element name="номерОтчета" type="xs:unsignedInt" minOccurs="1"

maxOccurs="1" />

<xs:element name="видОтчета" type="xs:string" minOccurs="1"

maxOccurs="1" />

<xs:any processContents="skip" minOccurs="0"

maxOccurs="unbounded" />

</xs:sequence>

</xs:complexType>

</xs:element>

</xs:schema>

Таблица 7.2.1.

Описание узлов документа описаниеОтчета

Имя узла Количество Описание
форма 1 описание формы
название 1 название формы
идентификатор 1 идентификатор формы
год 1 год периода, за который предоставляется отчет
типПериода 1 тип периода. Принимает значения "месяц", "квартал", "год"
номерПериода 1 порядковый номер периода в году
номерОтчета 1 порядковый номер отчета в указанном периоде
видОтчета 1 вид отчета. Принимает значения "статистический", "бухгалтерский"

Пример документа описаниеОтчета:

<описаниеОтчета>

<форма>

<название>Форма П1</название>

<идентификатор>610013001004</идентификатор>

</форма>

<год>2008</год>

<типПериода>месяц</типПериода>

<номерПериода>5</номерПериода>

<номерОтчета>1</номерОтчета>

<видОтчета>статистический</видОтчета>

</описаниеОтчета>

7.3. Схема и пример извещения о получении файла

Документ извещениеОПолучении должен соответствовать следующей схеме:

<xs:schema xmlns:xs="http://www.w3.org/2001/XMLSchema">

<xs:include schemaLocation="./ОбщиеТипы.xsd"/>

<xs:element name="извещение">

<xs:complexType>

<xs:sequence>

<xs:element name="посылка" type="ТипПосылка"/>

</xs:sequence>

</xs:complexType>

</xs:element>

</xs:schema>

Таблица 7.3.1.

Описание узлов документа извещениеОПолучении

Имя узла Количество Описание
посылка   описание посылки, получение которой подтверждается извещением

Пример документа извещение О Получении:

<извещение>

<посылка>

<отправитель>

<идентификатор>SKBKontur.00000000</идентификатор>

<тип>респондент</тип>

<название>Тестовая организация</название>

<натуральныйИдентификатор>12345678</натуральныйИдентификатор>

</отправитель>

<документы>

<идентификаторДокументооборота>5b7875ba8cbc4158a597b2a1d690eeb7

</идентификаторДокументооборота>

<документ идентификаторДокумента="81d9aa1b1e5b485e92e41b2862280332"

типДокумента="отчет">

<подпись роль="респондент">MIICwzCCAnCgA[...]</подпись>

</документ>

</документы>

<получатель>

<идентификатор>77-STAT</идентификатор>

<тип>органФСГС</тип>

<название>ТОГС по г. Москве</название>

<натуральныйИдентификатор>77-STAT</натуральныйИдентификатор>

</получатель>

</посылка>

</извещение>

7.4. Схема и пример подтверждения даты отправки

Документ подтверждениеОператора должен соответствовать следующей схеме:

<xs:schema xmlns:xs="http://www.w3.org/2001/XMLSchema">

<xs:include schemaLocation="./ОбщиеТипы.xsd"/>

<xs:element name="подтверждениеОператора">

<xs:complexType>

<xs:sequence>

<xs:element name="датаВремяОтправки" type="xs:dateTime" minOccurs="1" maxOccurs="1"/>

<xs:element name="посылка" type="ТипПосылка"/>

</xs:sequence>

</xs:complexType>

</xs:element>

</xs:schema>

Таблица 7.4.1.

Описание узлов документа подтверждениеОператора

Имя узла Количество Описание
датаВремяОтправки 1 дата и время отправки пакета
посылка 1 описание посылки, факт передачи которой подтверждается оператором

Пример документа подтверждениеОператора:

<?xml version="1.0" encoding="windows-1251"?>

<подтверждениеОператора>

<датаВремяОтправки>2008-09-15T13:14:00</датаВремяОтправки>

<посылка>

<отправитель>

<идентификатор>SKBKontur.00000000</идентификатор>

<тип>респондент</тип>

<название>Тестовая организация</название>

<натуральныйИдентификатор>12345678</натуральныйИдентификатор>

</отправитель>

<документы>

<идентификаторДокументооборота>5b7875ba8cbc4158a597b2a1d690eeb7

</идентификаторДокументооборота>

<документ идентификаторДокумента="81d9aa1b1e5b485e92e41b2862280332"

типДокумента="отчет">

<подпись роль="респондент">MIICwzCCAnCgA[...]</подпись>

</документ>

</документы>

<получатель>

<идентификатор>77-STAT</идентификатор>

<тип>органФСГС</тип>

<название>ТОГС по г. Москве</название>

<натуральныйИдентификатор>77-STAT</натуральныйИдентификатор>

</получатель>

</посылка>

</подтверждениеОператора>

7.5. Схемы и примеры документов для удаленной проверки работоспособности приемного комплекса

Документ запрос должен соответствовать следующей схеме:

<xs:schema xmlns:xs="http://www.w3.org/2001/XMLSchema">

<xs:element name="ping">

<xs:complexType>

<xs:all>

<xs:element name="version" minOccurs="0" maxOccurs="1"/>

<xs:element name="cryptographySelfCheck" minOccurs="0"

maxOccurs="1"/>

</xs:all>

<xs:attribute name="pingSendDateTime" type="xs:dateTime" use="required" />

</xs:complexType>

</xs:element>

</xs:schema>

Значением атрибута pingSendDateTime является время формирования документа на сервере оператора.

Пример документа запрос:

<ping pingSendDateTime="2008-04-28T15:39:38">

<version />

<cryptographySelfCheck />

</ping>

Документ ответ должен соответствовать следующей схеме:

<xs:schema xmlns:xs="http://www.w3.org/2001/XMLSchema">

<xs:complexType name="operationType">

<xs:sequence>

<xs:element name="message" type="xs:string" minOccurs="0"

maxOccurs="1"/>

</xs:sequence>

<xs:attribute name="result" type="xs:string" use="required" />

<xs:attribute name="time" type="xs:unsignedInt" use="optional" />

</xs:complexType>

<xs:element name="pong">

<xs:complexType>

<xs:all>

<xs:element name="version">

<xs:complexType>

<xs:attribute name="value" type="xs:string" use="required" />

</xs:complexType>

</xs:element>

<xs:element name="cryptographySelfCheck">

<xs:complexType>

<xs:sequence>

<xs:element name="encrypt" type="operationType" minOccurs="1"

maxOccurs="1"/>

<xs:element name="sign" type="operationType" minOccurs="1"

maxOccurs="1"/>

<xs:element name="decrypt" type="operationType" minOccurs="1"

maxOccurs="1"/>

<xs:element name="verify" type="operationType" minOccurs="1"

maxOccurs="1"/>

</xs:sequence>

</xs:complexType>

</xs:element>

</xs:all>

<xs:attribute name="pingSendDateTime" type="xs:dateTime"

use="required" />

<xs:attribute name="pongSendDateTime" type="xs:dateTime"

use="required" />

</xs:complexType>

</xs:element>

</xs:schema>

Значением атрибута pingSendDateTime является время формирования документа на сервере оператора, взятое из документа запрос.

Значением атрибута pongSendDateTime является время формирования документа приемным комплексом в органе ФСГС.

Пример документа ответ:

<pong pingSendDateTime="2008-04-28T15:39:38" pongSendDateTime=

"2008-04-28T15:39:38.1237113+06:00">

<version value="2.6.0.0" />

<cryptographySelfCheck>

<encrypt result="success" time="4" />

<sign result="success" time="1" />

<decrypt result="error">

<message>описание ошибки</message>

</decrypt>

<verify result="success" time="20" />

</cryptographySelfCheck>

</pong>

7.6. Схема и пример описания ошибки

Документ описаниеОшибки должен соответствовать следующей схеме:

<xs:schema xmlns="" xmlns:xs="http://www.w3.org/2001/XMLSchema">

<xs:element name="ошибка">

<xs:complexType>

<xs:sequence>

<xs:element name="описание" type="xs:string" minOccurs="1"

maxOccurs="1"/>

<xs:element name="расширения" type="xs:anyType" minOccurs="0"

maxOccurs="1"/>

</xs:sequence>

</xs:complexType>

</xs:element>

</xs:schema>

Таблица 7.6.1.

Описание узлов документа описаниеОшибки

Имя узла Количество Описание
описание 1 текстовое описание ошибки, возникшей на стороне органа ФСГС при приеме пакета. Степень детализации и информативности описания ошибки определяется разработчиком ПО органа ФСГС. Степень детализации должна быть достаточной для диагностики ошибки техническими службами системы электронного документооборота

Пример документа описаниеОшибки:

<ошибка>

<описание>Описание ошибки</описание>

</ошибка>

7.7. Схема и пример документа "регистрационнаяИнформация"

Документ регистрационнаяИнформация должен соответствовать следующей схеме:

<?xml version="1.0" encoding="utf-8"?>

<xs:schema xmlns="" xmlns:xs="http://www.w3.org/2001/XMLSchema">

<xs:include schemaLocation="./ОбщиеТипы.xsd"/>

<xs:element name="регистрационнаяИнформация">

<xs:complexType>

<xs:sequence>

<xs:element name="датаВремяФормирования" type="xs:dateTime"

minOccurs="1" maxOccurs="1"/>

<xs:element name="списокСубъектов" minOccurs="1" maxOccurs="1">

<xs:complexType>

<xs:sequence>

<xs:element name="субъект" minOccurs="1"

maxOccurs="unbounded">

<xs:complexType>

<xs:sequence>

<xs:element name="сертификат" minOccurs="0"

maxOccurs="unbounded">

<xs:simpleType>

<xs:restriction base="xs:string">

</xs:restriction>

</xs:simpleType>

</xs:element>

<xs:element name="расширения" type="xs:anyType"

minOccurs="0" maxOccurs="1"/>

</xs:sequence>

<xs:attribute name="идентификаторСубъекта"

type="xs:string" use="required"/>

<xs:attribute name="типСубъекта" type="ТипСубъекта"

use="required"/>

<xs:attribute name="имя" type="xs:string"

use="required"/>

<xs:attribute name="активный" type="xs:boolean"

use="required"/>

</xs:complexType>

</xs:element>

</xs:sequence>

</xs:complexType>

</xs:element>

<xs:element name="расширения" type="xs:anyType" minOccurs="0"

maxOccurs="1"/>

</xs:sequence>

</xs:complexType>

</xs:element>

</xs:schema>

Таблица 7.6.1.

Описание узлов документа регистрационнаяИнформация

Имя узла Количество Описание
датаВремяФормирования 1 дата и время формирования документа с регистрационной информацией
список Субъектов 1 список субъектов, информация о сертификатах которых передается в ходе данного документооборота
субъект 1 или более описание сертификатов каждого субъекта из списка. Для каждого субъекта в документе описываются все известные отправителю действующие сертификаты
сертификат 1 или более представление каждого сертификата субъекта в формате BASE64

Узел субъект имеет следующие обязательные атрибуты:

- идентификаторСубъекта - идентификатор субъекта, сертификаты которого указаны в данном документе;

- типСубъекта - тип субъекта (возможные значения указаны в п. 4.1);

- имя - название субъекта;

- активный - признак того, является ли данный субъект участником взаимодействия.

Пример документа регистрационнаяИнформация:

<?xml version="1.0" encoding="utf-8"?>

<регистрационнаяИнформация>

<датаВремяФормирования>2005-09-15T13:14:00</датаВремяФормирования>

<списокСубъектов>

<субъект идентификаторСубъекта="SKBKontur.12345678"

типСубъекта="респондент" имя="Консультант" активный="true">

<сертификат>MIICwzCCAnCgA[...]</сертификат>

<сертификат>MIICwzCCAnCgA[...]</сертификат>

</субъект>

<субъект идентификаторСубъекта="SKBKontur" типСубъекта="оператор"

имя="СКБ Контур" активный="true">

<сертификат>MIICwzCCAnCgA[...]</сертификат>

<сертификат>MIICwzCCAnCgA[...]</сертификат>

<сертификат>MIICwzCCAnCgA[...]</сертификат>

</субъект>

</списокСубъектов>

</регистрационнаяИнформация>