Приказ Минсельхоза РФ от 07.11.2011 N 404

"Об утверждении Административного регламента Федеральной службы по ветеринарному и фитосанитарному надзору по предоставлению государственной услуги по выдаче разрешений на ввоз в Российскую Федерацию и вывоз из Российской Федерации, а также на транзит по ее территории животных, продукции животного происхождения, лекарственных средств для ветеринарного применения, кормов и кормовых добавок для животных"
Редакция от 08.07.2013 — Не действует Перейти в действующую
Показать изменения

Зарегистрировано в Минюсте РФ 16 декабря 2011 г. N 22652


МИНИСТЕРСТВО СЕЛЬСКОГО ХОЗЯЙСТВА РОССИЙСКОЙ ФЕДЕРАЦИИ

ПРИКАЗ
от 7 ноября 2011 г. N 404

ОБ УТВЕРЖДЕНИИ АДМИНИСТРАТИВНОГО РЕГЛАМЕНТА ФЕДЕРАЛЬНОЙ СЛУЖБЫ ПО ВЕТЕРИНАРНОМУ И ФИТОСАНИТАРНОМУ НАДЗОРУ ПО ПРЕДОСТАВЛЕНИЮ ГОСУДАРСТВЕННОЙ УСЛУГИ ПО ВЫДАЧЕ РАЗРЕШЕНИЙ НА ВВОЗ В РОССИЙСКУЮ ФЕДЕРАЦИЮ И ВЫВОЗ ИЗ РОССИЙСКОЙ ФЕДЕРАЦИИ, А ТАКЖЕ НА ТРАНЗИТ ПО ЕЕ ТЕРРИТОРИИ ЖИВОТНЫХ, ПРОДУКЦИИ ЖИВОТНОГО ПРОИСХОЖДЕНИЯ, ЛЕКАРСТВЕННЫХ СРЕДСТВ ДЛЯ ВЕТЕРИНАРНОГО ПРИМЕНЕНИЯ, КОРМОВ И КОРМОВЫХ ДОБАВОК ДЛЯ ЖИВОТНЫХ

(в ред. Приказа Минсельхоза РФ от 08.07.2013 N 268)

В целях приведения нормативных правовых актов Минсельхоза России в соответствие с законодательством Российской Федерации и в соответствии с Постановлением Правительства Российской Федерации от 16 мая 2011 г. N 373 "О разработке и утверждении административных регламентов исполнения государственных функций и административных регламентов предоставления государственных услуг" (Собрание законодательства Российской Федерации, 2011, N 22, ст. 3169; N 35, ст. 5092) приказываю:

1. Утвердить прилагаемый Административный регламент Федеральной службы по ветеринарному и фитосанитарному надзору по предоставлению государственной услуги по выдаче разрешений на ввоз в Российскую Федерацию и вывоз из Российской Федерации, а также на транзит по ее территории животных, продукции животного происхождения, лекарственных средств для ветеринарного применения, кормов и кормовых добавок для животных.

2. Признать утратившими силу:

Приказ Минсельхоза России от 9 января 2008 г. N 1 "Об утверждении Административного регламента исполнения Федеральной службой по ветеринарному и фитосанитарному надзору государственной функции по выдаче разрешений на ввоз в Российскую Федерацию и вывоз из Российской Федерации, а также на транзит по ее территории животных, продукции животного происхождения, лекарственных средств, кормов и кормовых добавок для животных, подкарантинной продукции" (зарегистрирован Минюстом России 11 февраля 2008 г. N 11136);

Приказ Минсельхоза России от 26 июня 2008 г. N 272 "О внесении изменений в Приказ Минсельхоза России от 9 января 2008 г. N 1" (зарегистрирован Минюстом России 18 июля 2008 г. N 12008).

Министр
Е.СКРЫННИК

Приложение
к Приказу Минсельхоза России
от 7 ноября 2011 г. N 404

АДМИНИСТРАТИВНЫЙ РЕГЛАМЕНТ
ФЕДЕРАЛЬНОЙ СЛУЖБЫ ПО ВЕТЕРИНАРНОМУ И ФИТОСАНИТАРНОМУ НАДЗОРУ ПО ПРЕДОСТАВЛЕНИЮ ГОСУДАРСТВЕННОЙ УСЛУГИ ПО ВЫДАЧЕ РАЗРЕШЕНИЙ НА ВВОЗ В РОССИЙСКУЮ ФЕДЕРАЦИЮ И ВЫВОЗ ИЗ РОССИЙСКОЙ ФЕДЕРАЦИИ, А ТАКЖЕ НА ТРАНЗИТ ПО ЕЕ ТЕРРИТОРИИ ЖИВОТНЫХ, ПРОДУКЦИИ ЖИВОТНОГО ПРОИСХОЖДЕНИЯ, ЛЕКАРСТВЕННЫХ СРЕДСТВ ДЛЯ ВЕТЕРИНАРНОГО ПРИМЕНЕНИЯ, КОРМОВ И КОРМОВЫХ ДОБАВОК ДЛЯ ЖИВОТНЫХ

(в ред. Приказа Минсельхоза РФ от 08.07.2013 N 268)

I. Общие положения

Предмет регулирования административного регламента

1. Административный регламент Федеральной службы по ветеринарному и фитосанитарному надзору (далее - Служба) по предоставлению государственной услуги по выдаче разрешений на ввоз в Российскую Федерацию и вывоз из Российской Федерации, а также на транзит по ее территории животных, продукции животного происхождения, лекарственных средств для ветеринарного применения, кормов и кормовых добавок для животных (далее - Административный регламент, государственная услуга), устанавливает сроки и последовательность административных процедур (действий), осуществляемых по запросу заявителя, а также порядок взаимодействия между структурными подразделениями Службы, ее должностными лицами, взаимодействия Службы с заявителями, уполномоченными в области ветеринарии органами исполнительной власти субъектов Российской Федерации, Федеральной таможенной службой по предметам ведения, ветеринарными службами иностранных государств при предоставлении государственной услуги.

Круг заявителей

2. При предоставлении Службой государственной услуги заявителями могут быть:

физические лица (в т.ч. индивидуальные предприниматели) и юридические лица, а также посольства, консульства и иные представительства иностранных государств.

От имени заявителей - физических лиц могут действовать представители в силу полномочий, основанных на доверенности или договоре.

От имени заявителей - юридических лиц могут действовать лица в соответствии с учредительными документами юридических лиц без доверенности, а также представители в силу полномочий, основанных на доверенности или договоре. В предусмотренных законом случаях от имени юридического лица могут действовать его участники.

Требования к порядку информирования о предоставлении государственной услуги

3.1. Место нахождения Службы: Орликов пер., д. 1/11, г. Москва, 107139.

График работы: понедельник - четверг с 09:00 до 18:00, пятница с 09:00 до 16:45. Перерыв на обед: 12:00 - 12:45. Суббота, воскресенье, нерабочие праздничные дни - выходные.

3.2. Информацию о месте нахождения и графиках работы Службы, ее структурных подразделений можно получить по справочному телефону (телефонам), на официальном сайте Службы в сети Интернет, по электронной почте, на стенде в месте предоставления государственной услуги, иными способами.

3.3. Справочный телефон (телефоны) Службы: +7 (495) 607-51-11; +7 (499) 975-43-47.

3.4. Информация об адресах и телефоны для справок Службы размещены на официальном Интернет-сайте по адресу: http://www.fsvps.ru. Адрес электронной почты Службы info@svfk.mcx.ru.

Блок-схема предоставления государственной услуги приведена в приложении N 1 к настоящему Регламенту.

3.5. Информация заявителям по вопросам предоставления государственной услуги, сведений о ходе предоставления указанной услуги предоставляется уполномоченными государственными гражданскими служащими Службы и ее структурных подразделений.

3.6. Информация о месте нахождения, графике работы, адресах официальных сайтов, адресах электронной почты, номерах справочных телефонов и телефонов-информаторов, участвующих в предоставлении государственной услуги, размещается:

на официальном сайте Службы в сети Интернет по адресу: http://www.fsvps.ru;

в федеральной государственной информационной системе "Единый портал государственных и муниципальных услуг (функций)": www.gosuslugi.ru;

на официальном стенде, находящемся в помещении Службы, в месте предоставления государственной услуги по адресу: Орликов пер., д. 1/11, г. Москва, 107139.

II. Стандарт предоставления государственной услуги

Наименование государственной услуги

4. Государственная услуга по выдаче разрешений на ввоз в Российскую Федерацию, вывоз из Российской Федерации, а также на транзит по территории Российской Федерации животных, продукции животного происхождения, лекарственных средств для ветеринарного применения, кормов и кормовых добавок для животных (далее - поднадзорные товары).

4.1. Разрешения на ввоз выдаются в отношении поднадзорных товаров согласно Единому перечню товаров, подлежащих ветеринарному контролю (надзору), утвержденному Решением Комиссии Таможенного союза от 18 июня 2010 г. N 317, и незарегистрированных лекарственных средств для ветеринарного применения, за исключением:

поднадзорных товаров из государства - члена Таможенного союза;

кормовых добавок для кошек и собак, а также готовых кормов для кошек и собак, прошедших термическую обработку (температура не ниже плюс 70 градусов Цельсия, время не менее 20 минут), в потребительской упаковке (расфасованных для розничной продажи);

чучел всех видов животных и рыб или их фрагментов, прошедших полную таксидермическую обработку, при условии представления документов, подтверждающих их приобретение в розничной сети;

охотничьих трофеев из регионов, благополучных по заболеваниям, указанным в пункте 3 главы 38 Единых ветеринарных (ветеринарно-санитарных) требований, предъявляемых к товарам, подлежащим ветеринарному контролю (надзору), утвержденных Решением Комиссии Таможенного союза от 18 июня 2010 г. N 317, а также из неблагополучных по указанным заболеваниям регионов, но подвергнутых обработке (дезинфекции) в соответствии с правилами, принятыми в стране происхождения охотничьих трофеев, что подтверждено ветеринарным сертификатом;

ввозимых водных биологических ресурсов российского происхождения, за исключением временно хранившихся на территории третьих стран;

собак и кошек, перевозимых владельцами для личного пользования в количестве не более двух голов в сопровождении международного паспорта, выданного в соответствии с договорно-правовой базой Таможенного союза (решениями Комиссии Таможенного союза), при условии наличия в нем отметки компетентного органа о проведении клинического осмотра в течение пяти дней перед отправкой;

готовой продукции животного происхождения в заводской упаковке, промаркированной предприятием-изготовителем, ввозимой физическими лицами для личного пользования до 5 кг в расчете на одно лицо при условии благополучия в эпизоотическом отношении государства-производителя и государства вывоза указанной продукции.

4.2. Разрешения на транзит выдаются в отношении животных и сырья животного происхождения согласно Единому перечню товаров, подлежащих ветеринарному контролю (надзору), утвержденному Решением Комиссии Таможенного союза от 18 июня 2010 г. N 317.

4.3. Разрешения на вывоз выдаются в отношении поднадзорных товаров, за исключением:

поднадзорных товаров в государства - члены Таможенного союза;

собак и кошек, перевозимых владельцами для личного пользования в количестве не более двух голов в сопровождении международного паспорта, выданного в соответствии с договорно-правовой базой Таможенного союза (решениями Комиссии Таможенного союза), при условии наличия в нем отметки уполномоченного органа о проведении клинического осмотра в течение пяти дней перед отправкой;

кормовых добавок для кошек и собак, а также готовых кормов для кошек и собак, прошедших термическую обработку (температура не ниже плюс 70 градусов Цельсия, время не менее 20 минут), в потребительской упаковке (расфасованных для розничной продажи);

охотничьих трофеев, чучел всех видов животных и рыб или их фрагментов, прошедших полную таксидермическую обработку, при условии представления документов, подтверждающих их приобретение в розничной сети;

лекарственных средств для ветеринарного применения, за исключением иммунобиологических лекарственных препаратов для ветеринарного применения;

кормов растительного происхождения;

водных биологических ресурсов российского производства, вывозимых без выгрузки на территории Российской Федерации;

готовой пищевой продукции животного происхождения в заводской упаковке.

Наименование федерального органа исполнительной власти, предоставляющего государственную услугу

5. Полномочия по предоставлению государственной услуги осуществляются Службой, ее структурными подразделениями, ее должностными лицами.

6. В целях получения информации и документов, необходимых для предоставления государственной услуги, в том числе для проверки сведений, предоставляемых заявителями, осуществляется взаимодействие с:

органами исполнительной власти субъектов Российской Федерации, уполномоченными в области ветеринарии;

иными органами и организациями, имеющими сведения, необходимые для предоставления государственной услуги, в том числе и ветеринарными службами иностранных государств.

7. Запрещается требовать от заявителя осуществления действий, в том числе согласований, необходимых для получения государственной услуги и связанных с обращением в иные государственные органы и организации.

Описание результата предоставления государственной услуги

8. Результатом предоставления государственной услуги является:

выдача разрешения на ввоз в Российскую Федерацию, вывоз из Российской Федерации, на транзит поднадзорных товаров (далее - разрешение) или уведомление об отказе в выдаче разрешения;

выдача документа о внесении изменений в разрешение или уведомление об отказе во внесении изменений в разрешение;

выдача документа о приостановлении действия разрешения;

выдача документа об отмене разрешения или уведомления об отказе в отмене разрешения.

8.1. Разрешения выдаются на календарный год.

Выдача разрешений на следующий год осуществляется с 1 декабря года, предшествующего году действия разрешения.

Поднадзорные товары (за исключением животных), отгруженные (отправленные) из страны-экспортера в году, следующем за годом действия разрешения году, могут ввозиться в Российскую Федерацию по ветеринарным сопроводительным документам, оформленным до 31 декабря года действия разрешения включительно, по разрешениям прошедшего года.

Животные могут ввозиться в Российскую Федерацию с 1 января года, следующего за годом действия разрешения, в случае их постановки на карантин в стране-экспортере до 31 декабря года действия разрешения включительно.

8.2. Разрешения выдаются Службой в форме электронных документов с использованием автоматизированной информационной системы, обеспечивающей анализ документов и информации, представляемых заявителем (далее - АИС). Разрешения также могут выдаваться на бумажном носителе.

Срок предоставления государственной услуги, срок выдачи (направления) документов, являющихся результатом предоставления государственной услуги

9. Срок предоставления государственной услуги не превышает 15 рабочих дней со дня регистрации заявления в Службе, если иное не предусмотрено пунктом 38 настоящего Регламента. (в ред. Приказа Минсельхоза РФ от 08.07.2013 N 268)

10. Срок приостановления предоставления государственной услуги - не более 30 дней.

11. Срок выдачи (направления) документов, являющихся результатом предоставления государственной услуги, - в течение дня принятия решения.

Документы, являющиеся результатом предоставления государственной услуги и размещенные в АИС, публикуются на официальном сайте Службы в информационно-телекоммуникационной сети Интернет. Извещение заявителей может осуществляться также по почте, факсу, электронной почте.

Перечень нормативных правовых актов, регулирующих отношения, возникающие в связи с предоставлением государственной услуги

12. Предоставление государственной услуги осуществляется в соответствии с:

Соглашением Таможенного союза по ветеринарно-санитарным мерам, подписанным 11 декабря 2009 г. и ратифицированным Федеральным законом от 19 мая 2010 г. N 93-ФЗ (Собрание законодательства Российской Федерации, 2010, N 21, ст. 2531);

Соглашением о сотрудничестве в области ветеринарии от 12 марта 1993 г. (Бюллетень международных договоров, 1993, N 3);

Решением Комиссии Таможенного союза от 18 июня 2010 г. N 317 "О применении ветеринарно-санитарных мер в Таможенном союзе", опубликованным на официальном сайте Комиссии Таможенного союза 30 июня 2010 г.;

Законом Российской Федерации от 14 мая 1993 г. N 4979-1 "О ветеринарии" (Ведомости Съезда народных депутатов Российской Федерации и Верховного совета Российской Федерации, 1993, N 24, ст. 857; Собрание законодательства Российской Федерации, 2002, N 1, ст. 2; 2004, N 27, ст. 2711; N 35, ст. 3607; 2005, N 19, ст. 1752; 2006, N 1, ст. 10; N 52, ст. 5498; 2007, N 1, ст. 29; N 30, ст. 3805; 2008, N 24, ст. 2801; 2009, N 1, ст. 17; ст. 21; 2010, N 50, ст. 6614; 2011, N 1, ст. 6; N 30, ст. 4590);

Федеральным законом от 2 мая 2006 г. N 59-ФЗ "О порядке рассмотрения обращений граждан Российской Федерации" (Собрание законодательства Российской Федерации, 2006, N 19, ст. 2060; 2010, N 27, ст. 3410; N 31, ст. 4196);

Федеральным законом от 27 июля 2010 г. N 210-ФЗ "Об организации предоставления государственных и муниципальных услуг" (Собрание законодательства Российской Федерации, 2010, N 31, ст. 4179; 2011, N 15, ст. 2038; N 27, ст. 3873, ст. 3880; N 29, ст. 4291; N 30, ст. 4587);

Федеральным законом от 26 декабря 2008 г. N 294-ФЗ "О защите прав юридических лиц и индивидуальных предпринимателей при осуществлении государственного контроля (надзора) и муниципального контроля" (Собрание законодательства Российской Федерации, 2008, N 52, ст. 6249; 2009, N 18, ст. 2140; N 29, ст. 3601; N 48, ст. 5711; N 52, ст. 6441; 2010, N 17, ст. 1988; N 18, ст. 2142; N 31, ст. 4160; ст. 4193; ст. 4196; N 32, ст. 4298; 2011, N 1, ст. 20; N 17, ст. 2310; N 23, ст. 3263; N 27, ст. 3880; N 30, ст. 4590);

Федеральным законом от 12 апреля 2010 г. N 61-ФЗ "Об обращении лекарственных средств" (Собрание законодательства Российской Федерации, 2010, N 16, ст. 1815; N 31, ст. 4161; N 42, ст. 5293; N 49, ст. 6409);

Федеральным законом от 27 июля 2006 г. N 152-ФЗ "О персональных данных" (Собрание законодательства Российской Федерации, 2006, N 31, ст. 3451; 2009, N 48, ст. 5716; N 52, ст. 6439; 2010, N 27, ст. 3407; N 31, ст. 4173, ст. 4196; N 49, ст. 6409; N 52, ст. 6974; 2011, N 23, ст. 3263; N 31, ст. 4701);

Постановлением Правительства Российской Федерации от 16 мая 2011 г. N 373 "О разработке и утверждении административных регламентов исполнения государственных функций и административных регламентов предоставления государственных услуг" (Собрание законодательства Российской Федерации, 2011, N 22, ст. 3169; N 35, ст. 5092);

Постановлением Правительства Российской Федерации от 25 декабря 1998 г. N 1539 "О ввозе в Российскую Федерацию и вывозе из нее лекарственных средств и фармацевтических субстанций" (Собрание законодательства Российской Федерации, 1999, N 1, ст. 190; 2000, N 9, ст. 1036; 2001, N 50, ст. 4735; 2002, N 22, ст. 2094; 2005, N 30, ст. 3172; 2006, N 50, ст. 5341; 2009, N 9, ст. 1101; 2010, N 52, ст. 7080);

Постановлением Правительства Российской Федерации от 30 июня 2004 г. N 327 "Об утверждении Положения о Федеральной службе по ветеринарному и фитосанитарному надзору" (Российская газета, 2004, 15 июля; Собрание законодательства Российской Федерации, 2005, N 33, ст. 3421; 2006, N 22, ст. 2337; N 26, ст. 2846; N 48, ст. 5035; N 52, ст. 5587; 2007, N 46, ст. 5576; 2008, N 5, ст. 400; N 25, ст. 2980; N 46, ст. 5337; 2009, N 6, ст. 738; 2010, N 5, ст. 538; N 16, ст. 1917; N 26, ст. 3350; N 40, ст. 5068; 2011, N 14, ст. 1935; N 18, ст. 2649; N 22, ст. 3179; N 43, ст. 6079);

Постановлением Правительства Российской Федерации от 24 марта 2006 г. N 159 "О применении ветеринарных мер при ввозе живых животных и продукции животного происхождения на таможенную территорию Российской Федерации" (Собрание законодательства Российской Федерации, 2006, N 13, ст. 1410; N 50, ст. 5341; 2010, N 52, ст. 7080);

Санитарным кодексом наземных животных Международного эпизоотического бюро Всемирной организации здравоохранения животных.

Санитарным кодексом водных животных Международного эпизоотического бюро Всемирной организации здравоохранения животных. (в ред. Приказа Минсельхоза РФ от 08.07.2013 N 268)

Исчерпывающий перечень документов, необходимых в соответствии с нормативными правовыми актами для предоставления государственной услуги и услуг, которые являются необходимыми и обязательными для предоставления государственной услуги, подлежащих предоставлению заявителем, способы их получения заявителем, в том числе и в электронной форме, порядок их предоставления

13. Для предоставления разрешения (за исключением разрешения без указания объемов поднадзорного товара, участника внешнеэкономической деятельности и пункта назначения) заявитель направляет заявление, содержащее сведения согласно приложению N 2 к настоящему Регламенту:

1) в Службу на бумажном носителе или в электронном виде через АИС в отношении поднадзорных товаров, за исключением поднадзорных товаров, указанных в подпунктах 2 и 3 настоящего пункта.

Служба запрашивает позицию уполномоченного в области ветеринарии органа исполнительной власти субъектов Российской Федерации, на территорию которого планируется ввоз поднадзорных товаров, при поступлении заявления о предоставлении разрешения на ввоз в Российскую Федерацию (далее - ввоз):

животных, кроме домашних и декоративных животных, птиц, рептилий, амфибий и гидробионтов, перемещаемых в целях, отличных от предпринимательских;

кормов и кормовых добавок для животных, продукция от которых используется в пищу человеку;

2) через ветеринарные службы иностранных государств для выдачи разрешений на транзит поднадзорных товаров;

3) в Службу на бумажном носителе:

а) юридическими лицами, осуществляющими деятельность, связанную с обращением поднадзорных товаров, содержащих (потенциально содержащих) вирусы, бактерии, паразитов, прионы, биотоксины, представляющих угрозу для здоровья животных (далее - поднадзорные товары, содержащие опасные биологические агенты), в отношении выдачи разрешений на ввоз (вывоз) указанных поднадзорных товаров;

б) посольствами, консульствами и иными представительствами иностранных государств в Российской Федерации - в отношении выдачи разрешения на ввоз (вывоз) поднадзорных товаров для нужд соответствующих организаций.

Разрешение без указания объемов поднадзорного товара, участника внешнеэкономической деятельности и пункта назначения, оформленное согласно приложению N 3 к настоящему Регламенту (далее - разрешение по форме N 1), публикуется на официальном сайте Службы. Действие разрешения по форме N 1 распространяется на неопределенный круг заявителей без их предварительного обращения в Службу.

Исчерпывающий перечень документов, необходимых в соответствии с нормативными правовыми актами для предоставления государственной услуги и услуг, которые являются необходимыми и обязательными для предоставления государственной услуги, которые находятся в распоряжении государственных органов, органов местного самоуправления и иных организаций и которые заявитель вправе представить, а также способы их получения заявителями, в том числе в электронной форме, порядок их предоставления

14. Для предоставления государственной услуги заявитель представляет лично, по почте, в электронной форме через АИС информацию и документы, указанные в приложении N 2 к настоящему Регламенту.

15. Запрещается требовать от заявителя:

предоставления документов и информации или осуществления действий, предоставление или осуществление которых не предусмотрено нормативными правовыми актами, регулирующими отношения, возникающие в связи с предоставлением государственной услуги;

предоставления документов и информации, которые находятся в распоряжении Службы, иных государственных органов, органов государственной власти субъектов Российской Федерации и иных организаций, в соответствии с нормативными правовыми актами Российской Федерации.

Исчерпывающий перечень оснований для отказа в приеме документов, необходимых для предоставления государственной услуги

16. Основанием для отказа в приеме документов, необходимых для предоставления государственной услуги, является отсутствие в заявлении сведений, указанных в приложении N 2 к настоящему Регламенту.

Исчерпывающий перечень оснований для приостановления или отказа в предоставлении государственной услуги

17. Основанием для приостановления предоставления государственной услуги является необходимость обращения Службы в иные государственные органы и организации за получением информации, необходимой для выдачи разрешения, или предоставления заявителем информации, отсутствующей в заявлении.

18. Основаниями для отказа в предоставлении государственной услуги являются:

а) заявление подписано неуполномоченным в соответствии с пунктом 2 настоящего Регламента лицом;

б) предоставление заявителем в заявлении недостоверных данных;

18.1. основаниями для отказа в выдаче разрешений на ввоз поднадзорных товаров также являются:

а) отсутствие организации-экспортера в Едином реестре организаций и лиц, осуществляющих производство, переработку и (или) хранение поднадзорных товаров, ввозимых на таможенную территорию Таможенного союза (далее - Реестр предприятий третьих стран) - только в случае, если такой реестр сформирован в соответствии с пунктом 11.3 Положения о едином порядке осуществления ветеринарного контроля на таможенной границе Таможенного союза и на таможенной территории Таможенного союза, утвержденного Решением Комиссии Таможенного союза от 18 июня 2010 г. N 317, и если требуется включение таких предприятий в Реестр предприятий третьих стран;

б) введение ограничительных мер в отношении отдельных стран (регионов или компартментов стран) по соответствующим видам поднадзорных товаров;

в) введение временных ограничений в отношении отдельного предприятия-экспортера (группы предприятий-экспортеров), указанного в заявлении;

г) введение ограничительных мероприятий (карантина) на территории Российской Федерации, на которую планируется ввоз или через территорию которой проходит маршрут следования поднадзорных товаров (в случае, если соответствующие поднадзорные грузы могут являться носителями (переносчиками) болезни, в отношении которой введены ограничительные мероприятия (карантин));

д) неподтверждение ветеринарной службой страны-экспортера представленных заявителем сведений; (в ред. Приказа Минсельхоза РФ от 08.07.2013 N 268)

18.2. основаниями для отказа в выдаче разрешений на вывоз поднадзорных товаров также являются:

а) получение сведений из ветеринарной службы страны-импортера о том, что предприятию-производителю не предоставлено право на поставку поднадзорного товара;

б) неоднократные нарушения экспортером ветеринарных требований страны-импортера;

18.3. основанием для отказа в выдаче разрешения на транзит поднадзорных товаров также является введение ограничительных мер в отношении стран-экспортеров (регионов стран-экспортеров) или стран, через которые проходит маршрут следования поднадзорных товаров (в которых осуществляется их перегрузка), по соответствующим видам поднадзорных товаров;

18.4. основаниями для отказа во внесении изменений в разрешение являются:

а) разрешение, в которое предлагается внесение изменения, отменено;

б) наличие в представленных сведениях оснований для отказа по подпунктам 18.1, 18.2 настоящего Регламента.

Перечень услуг, которые являются необходимыми и обязательными для предоставления государственной услуги, в том числе сведения о документе (документах), выдаваемом (выдаваемых) организациями, участвующим в предоставлении государственной услуги

19. Услуг, которые являются необходимыми и обязательными для предоставления государственной услуги, в том числе сведений о документе (документах), выдаваемом (выдаваемых) организациями, участвующими в предоставлении государственной услуги, не имеется.

Порядок, размер и основания взимания государственной пошлины или иной платы, взимаемой за предоставление государственной услуги

20. Предоставление государственной услуги осуществляется без взимания государственной пошлины или иной платы.

Порядок, размер и основания взимания платы за предоставление услуг, которые являются необходимыми и обязательными для предоставления государственной услуги, включая информацию о методике расчета размера такой платы

21. Необходимость предоставления услуг, которые являются необходимыми и обязательными для предоставления государственной услуги, отсутствует.

Максимальный срок ожидания в очереди при подаче запроса о предоставлении государственной услуги и при получении результата предоставления таких услуг

22. Срок ожидания заявителя в очереди при подаче заявления о предоставлении государственной услуги не должен превышать 20 минут.

23. Срок ожидания заявителя в очереди при получении результата предоставления государственной услуги не должен превышать 20 минут.

Срок и порядок регистрации запроса заявителя о предоставлении государственной услуги, в том числе в электронной форме

24. Заявление, поступившее в Службу на бумажном носителе, регистрируется в установленном Службой порядке в течение 2 рабочих дней.

Заявление, поступившее в Службу в электронной форме с использованием АИС, регистрируется в момент его поступления в АИС.

Требования к помещениям, в которых предоставляется государственная услуга, к месту ожидания и приема заявителей, размещению и оформлению визуальной, текстовой и мультимедийной информации о порядке предоставления таких услуг

25. Помещения для приема заявителей должны соответствовать комфортным условиям для заявителей (в том числе для лиц с ограниченными возможностями) и оптимальным условиям работы государственных служащих с заявителями.

26. Предоставление государственных услуг осуществляется в помещениях приема и выдачи документов.

Должно быть обеспечено удобство расположения помещения, с точки зрения пешеходной доступности от остановок общественного транспорта (не более 10 минут).

27. В местах предоставления государственной услуги предусматривается оборудование доступных мест общественного пользования (туалетов) и хранения верхней одежды граждан.

Помещения должны быть оборудованы пандусами, специальными ограждениями и перилами, должно быть обеспечено беспрепятственное передвижение и разворот инвалидных колясок, размещение столов для инвалидов в стороне от входа с учетом беспрепятственного подъезда и поворота колясок.

Помещения для приема заявителей оборудуются противопожарной системой и средствами пожаротушения, системой оповещения о возникновении чрезвычайной ситуации. Вход и выход из помещений оборудуются соответствующими указателями.

28. На здании рядом с входом должна быть размещена информационная табличка (вывеска), содержащая информацию о наименовании Службы, месте нахождения и юридическом адресе, режиме работы; номере телефонов для справок, адресе официального сайта Службы.

Фасад здания должен быть оборудован осветительными приборами, позволяющими посетителям ознакомиться с информационными табличками.

29. Помещения, предназначенные для ознакомления заявителей с информационными материалами, оборудуются информационными стендами.

На информационных стендах в местах предоставления государственной услуги и на официальном сайте Службы размещается следующая информация:

извлечения из нормативных правовых актов, регулирующих деятельность по предоставлению государственной услуги;

текст настоящего Регламента с приложениями;

местонахождение, график (режим) работы, номера телефонов, адреса сайтов и электронной почты Службы, по которым заявители и правообладатели могут получить необходимую информацию;

порядок информирования о правилах предоставления государственной услуги;

порядок получения консультаций;

порядок и сроки обжалования решений, действий или бездействия должностных лиц, оказывающих государственную услугу.

30. Для ожидания приема гражданами, заполнения необходимых для предоставления государственной услуги документов отводятся места, оборудованные стульями, столами (стойками) для возможности оформления документов, которые обеспечиваются писчей бумагой и письменными принадлежностями, а также телефоном, компьютером с возможностью печати и выхода в Интернет.

31. Помещения консультационного пункта обозначаются соответствующими табличками с указанием номера комнаты, фамилии, имени, отчества, должности работников, предоставляющих консультации.

Каждое рабочее место государственного служащего должно быть оборудовано персональным компьютером с возможностью доступа к необходимым информационным базам данных, сети Интернет, печатающим и сканирующим устройствам. При организации рабочего места предусматривается возможность свободного входа и выхода из помещения.

Для заявителя, находящегося на приеме, предусматривается место для раскладки документов.

Показатели доступности и качества государственной услуги, в том числе количество взаимодействий заявителя с должностными лицами при предоставлении государственной услуги и их продолжительность, возможность получения государственной услуги в многофункциональном центре предоставления государственных услуг, получения информации о ходе предоставления государственной услуги, в том числе с использованием информационно-коммуникационных технологий

32.1. Качество предоставления государственной услуги определяется как отношение количества поступивших заявлений об исправлении технических ошибок, допущенных должностными лицами Службы, к общему количеству заявлений о предоставлении государственной услуги за отчетный период.

32.2. Доступность государственной услуги в электронном виде определяется как отношение количества рассмотренных заявлений о предоставлении государственной услуги, предоставленных с использованием АИС в форме электронного документа, к общему количеству заявлений, рассмотренных за отчетный период.

32.3. Соблюдение сроков предоставления государственной услуги определяется как отношение среднего срока предоставления государственной услуги к нормативному сроку ее предоставления.

32.4. Количество жалоб граждан по вопросам предоставления государственной услуги определяется как количество обоснованных жалоб граждан на качество и доступность государственной услуги, поступивших в Службу за отчетный период.

Обжалование в судебном порядке действий по представлению государственной услуги определяется как отношение количества удовлетворенных судами требований (исков, заявлений) об обжаловании действий Службы к общему количеству осуществленных действий за отчетный период.

32.5. Удовлетворенность граждан качеством и доступностью государственной услуги определяется путем присвоения рейтинга в рамках общественного мониторинга.

32.6. Полнота, актуальность и доступность информации о порядке предоставления государственной услуги определяется путем присвоения рейтинга в рамках общественного мониторинга.

Иные требования, в том числе учитывающие особенности предоставления государственной услуги в многофункциональных центрах предоставления государственных услуг

33. В любое время с момента предоставления заявления заявитель имеет право на получение сведений о ходе исполнения государственной услуги по телефону, электронной почте с использованием информационных ресурсов Службы, в сети Интернет, а также из официального бюллетеня или на личном приеме.

В многофункциональных центрах предоставление государственной услуги не осуществляется.

Требования, учитывающие особенности предоставления государственной услуги в электронной форме

34. Государственная услуга предоставляется в электронной форме на основании заявления, оформленного с использованием АИС, в следующих случаях:

а) выдачи разрешений на ввоз/транзит:

домашних и декоративных животных, птиц, рептилий, амфибий и гидробионтов, перемещаемых в целях, отличных от предпринимательских;

для ввоза - поднадзорных товаров, за исключением кормов и кормовых добавок для животных, для транзита - сырья животного происхождения;

б) выдачи разрешений на вывоз из Российской Федерации домашних и декоративных животных, птиц, рептилий, амфибий и гидробионтов, перемещаемых в целях, отличных от предпринимательских.

35. Для предоставления государственной услуги в электронной форме заявление может оформляться с использованием федеральной государственной информационной системы "Единый портал государственных и муниципальных услуг (функций)" или официального сайта Службы.

36. Для предоставления государственной услуги в электронной форме заявителю или лицу, представляющему его интересы, необходимо зарегистрироваться в АИС посредством внесения следующих данных:

а) для юридического лица:

полное наименование,

адрес (место нахождения) постоянно действующего исполнительного органа юридического лица, а в случае его отсутствия - иного органа или лица, имеющих право действовать от имени юридического лица без доверенности (далее - юридический адрес),

адрес фактического места нахождения юридического лица (далее - фактический адрес),

ИНН,

фамилия, имя, отчество и адрес электронной почты ответственного должностного лица (ответственных должностных лиц может быть несколько);

б) для физического лица:

фамилия, имя, отчество,

адрес, по которому физическое лицо зарегистрировано по месту жительства (далее - адрес регистрации), полностью,

адрес фактического проживания полностью,

ИНН (если имеется);

в) для уполномоченных в области ветеринарии органов исполнительной власти субъекта Российской Федерации:

полное наименование,

юридический адрес,

субъект Российской Федерации,

фамилия, имя, отчество и адрес электронной почты ответственного должностного лица (ответственных должностных лиц, если их несколько);

г) для ветеринарной службы иностранного государства:

страна,

полное наименование,

юридический адрес,

фамилия, имя, отчество и адрес электронной почты ответственного должностного лица (ответственных должностных лиц, если их несколько).

После внесения сведений в АИС заявителю или лицу, представляющему его интересы, присваиваются реквизиты доступа в АИС (логин, пароль), а также предоставляется доступ к почтовой системе Службы (адрес электронной почты).

Адреса доступа к подсистемам АИС, а также инструкция по подключению к почтовой системе Службы размещаются на официальном сайте Службы.

Регистрация в АИС, получение реквизитов доступа к АИС, создание адреса электронной почты в почтовой системе Службы и дальнейшее пользование этой почтовой системой являются бесплатными.

37. Обеспечивается возможность:

получения заявителями информации о предоставляемой государственной услуге на официальном сайте Службы и в федеральной государственной информационной системе "Единый портал государственных и муниципальных услуг (функций)";

получения и копирования заявителями на официальном сайте Службы и на справочно-информационном портале федеральной государственной информационной системы "Единый портал государственных и муниципальных услуг (функций)" форм заявлений и иных документов, необходимых для получения государственной услуги в электронном виде;

представления для заявителей в целях получения государственной услуги документов в электронном виде с использованием официального сайта Службы и федеральной государственной информационной системы "Единый портал государственных и муниципальных услуг (функций)";

осуществления для заявителей мониторинга хода предоставления государственной услуги с использованием официального сайта Службы и федеральной государственной информационной системы "Единый портал государственных и муниципальных услуг (функций)";

представления заявителю электронного документа, подтверждающего прием жалобы к рассмотрению (при направлении заявителем обращения в форме электронного документа);

получения заявителями результатов предоставления государственной услуги в электронном виде в федеральной государственной информационной системе "Единый портал государственных и муниципальных услуг (функций)", если это не запрещено федеральным законом.

38. Решение по заявлению, оформленному в электронном виде в АИС, принимается на основании анализа данных АИС в срок, не превышающий 3 рабочих дней.

39. В случае невозможности принятия решения на основании анализа данных АИС предоставление государственной услуги осуществляется в порядке, установленном в разделе "Административная процедура "Оформление разрешений на основании заявлений, оформленных в электронном виде в АИС".

40. Документы, являющиеся результатом предоставления государственной услуги, размещаются в АИС и публикуются на официальном сайте Службы, в личном кабинете на портале федеральной государственной информационной системы "Единый портал государственных и муниципальных услуг (функций)".

III. Состав, последовательность и сроки выполнения административных процедур, требования к порядку их выполнения, в том числе особенности выполнения административных процедур в электронной форме

41. При предоставлении государственной услуги осуществляются следующие административные процедуры:

оформление разрешений по форме N 1;

оформление разрешений на основании заявлений, поступивших на бумажном носителе;

оформление разрешений на основании заявлений, оформленных в электронном виде в АИС;

внесение изменений в ранее выданное разрешение;

приостановление действия разрешения;

отмена разрешения.

Административная процедура "Оформление разрешений по форме N 1"

42. Разрешение по форме N 1 оформляется на ввоз следующих поднадзорных товаров:

продукция животного происхождения, готовая к употреблению в пищу людям, промышленного изготовления в потребительской упаковке, промаркированной предприятием-производителем;

пищевые добавки животного происхождения, подлежащие ветеринарному контролю (надзору);

предметы палеонтологии, энтомологии, коллекционирования, обработанные способом, гарантирующим уничтожение возбудителей заразных болезней животных;

перемещаемые в целях, отличных от предпринимательских, для содержания у ввозящего лица мелкие домашние и декоративные животные, птицы, рептилии, амфибии и гидробионты в количестве до 5 гол./шт. (собак и кошек в количестве 2 - 5 голов). При этом самка млекопитающего - кошка с пометом котят, сука с пометом щенят до окончания подсосного периода у детенышей, самка гнездовых птиц с птенцами до окончания периода вскармливания родителями и т.д. - считается как одна голова;

зарегистрированные в установленном порядке лекарственные средства для ветеринарного применения.

Наличие разрешения по форме N 1 не является основанием для отказа заявителю на получение индивидуального разрешения.

43. Разрешения по форме N 1 оформляются не позднее 10 ноября текущего года на следующий календарный год.

44. Должностным лицом, ответственным за исполнение каждого административного действия данной административной процедуры, является заместитель руководителя Службы - Главный государственный ветеринарный инспектор Российской Федерации (далее - уполномоченное лицо).

45. Административная процедура "Выдача разрешений по форме N 1" состоит из следующих административных действий:

принятие решения об оформлении разрешения по форме N 1;

информирование заинтересованных лиц о результатах предоставления государственной услуги.

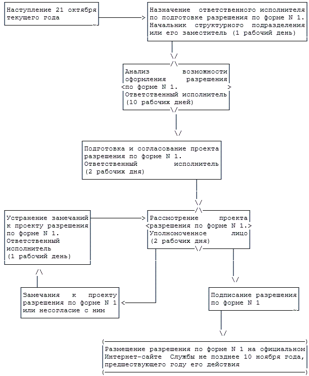
46. Административное действие "Принятие решение об оформлении разрешения по форме N 1".

46.1. Основанием для начала процедуры является наступление срока, определенного пунктом 46.2 настоящего Административного регламента.

46.2. Начальник уполномоченного подразделения Службы или его заместитель определяет не позднее 21 октября текущего года из числа сотрудников подразделения ответственного исполнителя по подготовке разрешения по форме N 1 на следующий год.

46.3. Ответственный исполнитель в течение 10 рабочих дней с момента, указанного в пункте 46.2 настоящего Регламента, анализирует возможность оформления соответствующих разрешений по форме N 1 на поднадзорные товары, указанные в пункте 42 настоящего Регламента.

46.4. По результатам проведенного анализа ответственный исполнитель готовит проект разрешения по форме N 1, в котором указывается поднадзорный товар, страна-экспортер и не указывается участник внешнеэкономической деятельности, объемы поднадзорного товара и пункт назначения поднадзорного товара.

46.5. Ответственный исполнитель в течение 2 рабочих дней после завершения подготовки проекта разрешения по форме N 1 согласовывает его в установленном порядке и передает уполномоченному лицу.

46.6. Уполномоченное лицо в течение 2 рабочих дней с момента передачи проекта разрешения по форме N 1 ответственным исполнителем рассматривает его.

46.7. При наличии замечаний к проекту разрешения по форме N 1 или несогласии с ним уполномоченное лицо возвращает проект разрешения по форме N 1 с замечаниями ответственному исполнителю, который в течение 1 рабочего дня с момента возврата проекта разрешения по форме N 1 устраняет замечания и повторно передает проект разрешения по форме N 1 на подпись уполномоченному лицу.

46.8. При отсутствии замечаний к проекту разрешения по форме N 1 уполномоченное лицо подписывает его.

47. Критерием принятия решения о выдаче разрешения по форме N 1 является отсутствие оснований для отказа, указанных в подпунктах "б", "г" пункта 18.1 настоящего Регламента.

48. Административное действие "Информирование заявителя о результатах исполнения государственной услуги".

48.1. Юридическим фактом, являющимся основанием для начала данного административного действия, является подписание уполномоченным лицом разрешения по форме N 1.

48.2. Разрешение по форме N 1 публикуется на официальном сайте Службы не позднее 10 ноября года, предшествующего году действия разрешения по форме N 1, и является доступным для физических, юридических лиц, а также заинтересованных должностных лиц федеральных органов исполнительной власти.

Административная процедура "Оформление разрешений на основании заявлений, поступивших на бумажном носителе"

49. Выдача разрешений исключительно на основании заявлений, поступивших на бумажном носителе, осуществляется в отношении следующих поднадзорных товаров:

1) содержащих опасные биологические агенты;

2) для нужд посольств, консульств и иных представительств иностранных государств в Российской Федерации.

50. Юридическим фактом, являющимся основанием для начала административной процедуры, является поступление заявления о выдаче разрешения.

51. Заявление, поступившее в Службу на бумажном носителе, регистрируется в установленном Службой порядке в течение 2 рабочих дней.

В случае, предусмотренном пунктом 18 настоящего Регламента, оформляется отказ в рассмотрении заявления.

52. Должностным лицом, ответственным за исполнение данной административной процедуры, является уполномоченное лицо.

53. Административная процедура "Оформление разрешений на основании заявлений, поступивших на бумажном носителе" состоит из следующих административных действий:

рассмотрение заявления о выдаче разрешения;

принятие решения по заявлению о выдаче разрешения;

информирование заявителя о результатах предоставления государственной услуги.

54. Административное действие "Рассмотрение заявления о выдаче разрешения".

54.1. Юридическим фактом, являющимся основанием для начала административного действия, является поступление заявления о выдаче разрешения.

54.2. Начальник уполномоченного подразделения Службы или его заместитель определяет в течение 1 рабочего дня и назначает из числа сотрудников соответствующего структурного подразделения ответственного исполнителя по рассмотрению заявления.

54.3. Ответственный исполнитель в течение 1 рабочего дня с момента, указанного в пункте 54.2 настоящего Регламента, проверяет наличие в заявлении сведений, указанных в приложении N 2 к настоящему Регламенту.

54.4. В случае выявления отсутствия в заявлении сведений, указанных в приложении N 2 к настоящему Регламенту, ответственный исполнитель в течение 3 рабочих дней направляет заявителю уведомление о предоставлении недостающей информации и приостанавливает осуществление административной процедуры до их предоставления заявителем, но не более чем на 15 рабочих дней. (в ред. Приказа Минсельхоза РФ от 08.07.2013 N 268)

В случае непредставления заявителем недостающей информации и/или документов в течение указанного срока оформляется уведомление об отказе в рассмотрении документов, необходимых для предоставления государственной услуги.

54.5. Ответственный исполнитель в течение 5 рабочих дней рассматривает заявление и анализирует содержащиеся в нем сведения. (в ред. Приказа Минсельхоза РФ от 08.07.2013 N 268)

54.6. По результатам рассмотрения заявления ответственный исполнитель готовит проект решения о выдаче разрешения или проект уведомления об отказе в выдаче такого разрешения с указанием оснований для отказа (далее - решение).

54.7. Ответственный исполнитель согласовывает проект решения в установленном порядке и передает на подпись уполномоченному лицу не позднее 2 рабочих дней после завершения рассмотрения заявления.

55. Критерием принятия решения о выдаче разрешения является отсутствие оснований для отказа, предусмотренных пунктами 18.1 - 18.3 настоящего Регламента.

56. Административное действие "Принятие решения по заявлению о выдаче разрешения".

56.1. Юридическим фактом, являющимся основанием для начала данного административного действия, является получение уполномоченным лицом от ответственного исполнителя проекта решения.

56.2. Уполномоченное лицо в течение 2 рабочих дней с момента передачи проекта решения ответственным исполнителем рассматривает его.

56.3. При наличии замечаний к проекту решения или несогласии с ним уполномоченное лицо передает проект решения с замечаниями ответственному исполнителю.

56.4. Ответственный исполнитель в течение 1 рабочего дня с момента возврата проекта решения устраняет замечания и повторно передает проект решения на подпись уполномоченному лицу.

56.5. При повторном наличии замечаний к проекту решения осуществляются действия, указанные в пунктах 56.3 - 56.4 настоящего Регламента, до окончательного устранения замечаний.

При отсутствии замечаний к проекту решения уполномоченное лицо подписывает его.

57. Административное действие "Информирование заявителя о результатах предоставления государственной услуги".

57.1. Юридическим фактом, являющимся основанием для начала данного административного действия, является подписание решения уполномоченным лицом.

57.2. Решение размещается в АИС автоматически с момента подписания уполномоченным лицом таким образом, что становится доступным для зарегистрированных в АИС:

заявителя;

уполномоченных должностных лиц территориальных органов Службы, на территорию которых планируется осуществить ввоз поднадзорного товара либо с территории которых планируется вывоз поднадзорного товара;

уполномоченных должностных лиц территориальных органов ФТС России, на территорию которых планируется осуществить ввоз поднадзорного товара;

уполномоченных должностных лиц территориальных органов Службы, через территорию которых планируется ввоз/вывоз/транзит поднадзорного товара;

уполномоченных должностных лиц Службы на пограничных ветеринарных контрольных пунктах, через которые планируется осуществить ввоз/вывоз/транзит;

уполномоченных должностных лиц Службы в местах полного таможенного оформления ввозимого/вывозимого поднадзорного товара;

уполномоченных должностных лиц уполномоченных в области ветеринарии органов исполнительной власти субъектов Российской Федерации, на территорию которых, через территорию которых или с территории которых планируется ввоз/вывоз/транзит поднадзорного товара;

главного государственного ветеринарного инспектора иностранного государства (и уполномоченных им лиц), через которое производится транзит поднадзорного товара.

Извещение заявителя осуществляется также по почте, либо по электронной почте, или, по запросу заявителя, - по факсу.

Административная процедура "Оформление разрешений на основании заявлений, оформленных в электронном виде в АИС"

58. На основании заявлений, оформленных в электронном виде в АИС, может осуществляться оформление разрешений на поднадзорные товары, за исключением товаров, содержащих опасные биологические агенты, и товаров для нужд посольств, консульств и иных представительств иностранных государств в Российской Федерации.

59. Юридическим фактом, являющимся основанием для начала административной процедуры, является заполнение в АИС заявления о выдаче разрешения на поднадзорные товары, указанные в пункте 58 настоящего Регламента.

60. В случае, предусмотренном пунктом 18 настоящего Регламента, оформляется отказ в рассмотрении заявления.

61. Должностным лицом, ответственным за исполнение данной административной процедуры, является уполномоченное лицо.

62. Административная процедура "Оформление разрешений на основании заявлений, оформленных в электронном виде в АИС" состоит из следующих административных действий:

рассмотрение заявления о выдаче разрешения;

принятие решения по заявлению о выдаче разрешения;

информирование заявителя о результатах предоставления государственной услуги.

63. Административное действие "Рассмотрение заявления о выдаче разрешения".

63.1. Юридическим фактом, являющимся основанием для начала административного действия, является оформление в АИС заявления о выдаче разрешения.

63.2. Начальник уполномоченного структурного подразделения Службы или его заместитель определяет в течение 1 рабочего дня и назначает из числа сотрудников соответствующего структурного подразделения ответственного исполнителя по рассмотрению заявления.

63.3. Ответственный исполнитель в течение 1 рабочего дня с момента, указанного в пункте 63.2 настоящего Регламента, проверяет наличие в заявлении сведений, указанных в приложении N 2 к настоящему Регламенту.

63.4. В случае выявления отсутствия в заявлении сведений, указанных в приложении N 2 к настоящему Регламенту, ответственный исполнитель в течение 3 рабочих дней направляет заявителю уведомление о предоставлении недостающих сведений и приостанавливает осуществление административной процедуры до их предоставления заявителем, но не более чем на 15 рабочих дней. (в ред. Приказа Минсельхоза РФ от 08.07.2013 N 268)

В случае непредставления заявителем недостающих данных и/или документов в течение указанного срока оформляется уведомление об отказе в рассмотрении документов, необходимых для предоставления государственной услуги.

63.5. Ответственный исполнитель в течение 5 рабочих дней рассматривает заявление и анализирует содержащиеся в нем сведения. (в ред. Приказа Минсельхоза РФ от 08.07.2013 N 268)

63.6. По результатам рассмотрения заявления ответственный исполнитель готовит проект решения.

63.7. Ответственный исполнитель согласовывает проект решения в установленном порядке и передает на подпись уполномоченному лицу не позднее 2 рабочих дней после завершения рассмотрения заявления.

64. Критерием принятия решения о выдаче разрешения является отсутствие оснований для отказа, предусмотренных пунктами 18.1 - 18.3 настоящего Регламента.

65. Административное действие "Принятие решения по заявлению о выдаче разрешения".

65.1. Юридическим фактом, являющимся основанием для начала данного административного действия, является получение уполномоченным лицом от ответственного исполнителя проекта решения.

65.2. Уполномоченное лицо в течение 2 рабочих дней с момента передачи проекта решения ответственным исполнителем рассматривает его.

65.3. При наличии замечаний к проекту решения или несогласии с ним уполномоченное лицо передает проект решения с замечаниями ответственному исполнителю.

65.4. Ответственный исполнитель в течение 1 рабочего дня с момента возврата проекта решения устраняет замечания и повторно передает проект решения на подпись уполномоченному лицу.

65.5. При повторном наличии замечаний к проекту решения осуществляются действия, указанные в пунктах 65.3 - 65.4, до окончательного устранения замечаний.

При отсутствии замечаний к проекту решения уполномоченное лицо подписывает его.

66. Административное действие "Информирование заявителя о результатах исполнения предоставления государственной услуги".

66.1. Юридическим фактом, являющимся основанием для начала данного административного действия, является подписание решения уполномоченным лицом.

66.2. Решение размещается в АИС автоматически с момента подписания уполномоченным лицом таким образом, что становится доступным для зарегистрированных в АИС лиц, указанных в пункте 57.2 настоящего Регламента.

Извещение заявителя может осуществляться также по электронной почте в случае представления заявителем соответствующего запроса.

Административная процедура "Внесение изменений в разрешение"

67. Юридическим фактом, являющимся основанием для начала административной процедуры, является поступление в Службу и регистрация заявления о внесении изменений в разрешение с указанием сведений, перечисленных в приложении N 2 к настоящему Регламенту.

68. Должностным лицом, ответственным за исполнение данной административной процедуры, является уполномоченное лицо.

69. Административная процедура "Внесение изменений в разрешение" состоит из следующих административных действий:

рассмотрение заявления о внесении изменений в разрешение;

принятие решения по заявлению о внесении изменений в разрешение;

информирование заявителя о результатах исполнения государственной услуги.

70. Административное действие "Рассмотрение заявления о внесении изменений в разрешение".

70.1. Юридическим фактом, являющимся основанием для начала данного административного действия, является поступление заявления о внесении изменений в разрешение.

70.2. Административное действие осуществляется в порядке и сроки, установленные пунктами 54.2 - 54.7 настоящего Регламента.

71. Критерием принятия решения о внесении изменений в разрешение является отсутствие оснований для отказа, предусмотренных пунктом 18.4 настоящего Регламента.

72. Административное действие "Принятие решения по заявлению о внесении изменений в разрешение".

72.1. Юридическим фактом, являющимся основанием для начала административного действия, является получение уполномоченным лицом от ответственного исполнителя проекта решения о внесении изменений в разрешение или об отказе во внесении изменений.

72.2. Административное действие осуществляется в порядке и сроки, установленные пунктами 56.2 - 56.5 настоящего Регламента.

73. Административное действие "Информирование заявителя о результатах предоставления государственной услуги".

73.1. Юридическим фактом, являющимся основанием для начала данного административного действия, является подписание решения уполномоченным лицом.

73.2. Решение размещается в АИС автоматически с момента подписания решения уполномоченным лицом таким образом, что становится доступным для лиц, для которых была доступна информация об изменяемом разрешении, из числа лиц, указанных в пункте 57.2 настоящего Регламента.

Извещение заявителя может осуществляться также по электронной почте в случае представления заявителем соответствующего запроса.

Административная процедура "Приостановление действия разрешения"

74. Юридическими фактами-основаниями для начала административной процедуры "Приостановление действия разрешения" является установление Службой фактов, являющихся основанием для принятия решения в соответствии с пунктом 76 настоящего Регламента.

75. Должностным лицом, ответственным за исполнение данной административной процедуры, является уполномоченное лицо.

76. Критерием принятия решения о приостановлении действия разрешения являются:

76.1. выявление нарушения заявителями законодательства Российской Федерации и Таможенного союза в области ветеринарии по результатам проведенных Службой на территории Таможенного союза проверок при осуществлении ввоза/транзита/вывоза поднадзорных товаров;

76.2. неоднократное установление по результатам лабораторных исследований несоответствия конкретных видов поднадзорных товаров, принадлежащих заявителю, Единым ветеринарным (ветеринарно-санитарным) требованиям, предъявляемым к товарам, подлежащим ветеринарному контролю (надзору), утвержденным Решением Комиссии Таможенного союза от 18 июня 2010 г. N 317, или выявление в ходе инспекции на территории третьей страны нарушений требований Таможенного союза или Российской Федерации, не устраненных по итогам предыдущей инспекции, если Положение о едином порядке проведения совместных проверок объектов и отбора проб товаров (продукции), подлежащих ветеринарному надзору (контролю), утвержденное Решением Комиссии Таможенного союза от 18 октября 2011 г. N 834, не предписывает иных действий (например, предупреждения уполномоченных органов третьих стран);

76.3. наличие в поступившей в Службу информации:

а) из Всемирной организации здравоохранения животных о вспышке особо опасного заболевания в отдельной стране-экспортере или ряде стран-экспортеров;

б) от центрального ветеринарного органа страны-экспортера о неблагополучии по инфекционным болезням животных или невозможности выполнения требований и норм Российской Федерации и Таможенного союза;

в) от центрального ветеринарного органа страны-импортера о невыполнении страной-экспортером требований страны-импортера (в отношении разрешений на транзит);

г) о введении карантина на территории субъекта Российской Федерации, из которого планируется вывоз поднадзорных товаров;

д) от уполномоченного органа иностранного государства, по территории которого планируется осуществить транзит поднадзорного товара, о введении ограничений на перемещение данного вида поднадзорных товаров по его территории;

е) поступившей из территориальных органов Службы, уполномоченных в области ветеринарии органов исполнительной власти субъектов Российской Федерации, иных уполномоченных органов исполнительной власти, о систематическом привлечении заявителя к ответственности в связи с нарушением законодательства Российской Федерации и Таможенного союза в области ветеринарии при осуществлении ввоза, транзита или вывоза поднадзорных товаров.

77. Административная процедура "Приостановление действия разрешения" состоит из следующих административных действий:

рассмотрение информации о приостановлении действия разрешения или результатов проверок;

принятие решения о приостановлении действия разрешения;

информирование о приостановлении действия разрешения.

78. Административное действие "Рассмотрение информации о приостановлении действия разрешения или результатов проверок".

78.1. Начальник уполномоченного структурного подразделения Службы (или его заместитель) в течение 1 рабочего дня назначает (либо определяет заранее) из числа сотрудников ответственного исполнителя по рассмотрению поступившего письма или информации.

78.2. Ответственный исполнитель в течение 10 рабочих дней проверяет достоверность поступивших фактов и сведений и по результатам проверки готовит проект решения, содержащего:

обоснованный вывод о наличии нарушений, предусмотренных пунктами 76.1 и 76.2 настоящего Регламента, и о принятии решения о приостановлении действия разрешения, а также проект уведомления ветеринарного органа страны-экспортера, если нарушения выявлены при ввозе в Российскую Федерацию (или страны-импортера, если нарушения выявлены при вывозе из Российской Федерации) с информацией о невозможности ввоза (вывоза) продукции соответствующего предприятия-экспортера (предприятия-импортера) без осуществления усиленного лабораторного контроля в течение 3 месяцев в отношении такой продукции. Усиленный лабораторный контроль может осуществляться по запросу предприятия-экспортера или по запросу импортера. Запрос должен содержать обязательство о добровольном отборе и исследовании по тому показателю, нарушение которого было выявлено, проб каждой поступающей партии поднадзорных товаров предприятия-экспортера (предприятия-импортера) в течение 3 месяцев, но не более чем 10 партий, включая оплату расходов на их проведение;

в случае поступления информации, предусмотренной пунктом 76.3 настоящего Регламента, - обоснованный вывод о принятии решения о приостановке действия выданного разрешения с указанием срока, на который приостанавливается действие выданного разрешения;

обоснованный вывод о недостаточности фактов для принятия решения о приостановке действия разрешения.

78.3. Ответственный исполнитель после завершения рассмотрения поступившей информации в течение 2 рабочих дней согласовывает проект решения в установленном порядке и передает уполномоченному лицу.

79. Административное действие "Принятие решения о приостановлении действия разрешения".

79.1. Юридическим фактом, являющимся основанием для начала данного административного действия, является получение уполномоченным лицом проекта решения.

79.2. Административное действие осуществляется в порядке и сроки, установленные пунктами 56.2 - 56.5 настоящего Регламента.

80. Административное действие "Информирование о приостановлении действия разрешения".

80.1. Юридическим фактом, являющимся основанием для начала данного административного действия, является подписание решения уполномоченным лицом.

80.2. Решение размещается в АИС автоматически с момента утверждения и является доступным для государственных органов и лиц, для которых была доступна информация о приостанавливаемом разрешении.

Административная процедура "Отмена разрешения"

81. Юридическими фактами-основаниями для начала данной административной процедуры "Отмена разрешения" является поступление в Службу заявления об отмене разрешения или установление Службой фактов, являющихся основанием для принятия решения в соответствии с пунктом 83 настоящего Регламента.

82. Должностным лицом, ответственным за исполнение данной административной процедуры, является уполномоченное лицо.

83. Критерием принятия решения об отмене разрешения являются:

83.1. выявление нарушения заявителями законодательства Российской Федерации и Таможенного союза в области ветеринарии по результатам проведенных Службой на территории Таможенного союза проверок при осуществлении ввоза/транзита/вывоза поднадзорных товаров;

83.2. неоднократное установление по результатам лабораторных исследований несоответствия конкретных видов поднадзорных товаров, принадлежащих заявителю, Единым ветеринарным (ветеринарно-санитарным) требованиям, предъявляемым к товарам, подлежащим ветеринарному контролю (надзору), утвержденным Решением Комиссии Таможенного союза от 18 июня 2010 г. N 317, или выявление в ходе инспекции на территории третьей страны нарушений требований Таможенного союза или Российской Федерации, не устраненных по итогам предыдущей инспекции, если Положение о едином порядке проведения совместных проверок объектов и отбора проб товаров (продукции), подлежащих ветеринарному надзору (контролю), утвержденное Решением Комиссии Таможенного союза от 18 октября 2011 г. N 834, не предписывает иных действий (например, предупреждения уполномоченных органов третьих стран);

83.3. наличие в поступившей в Службу информации:

а) от Всемирной организации здравоохранения животных о вспышке особо опасного заболевания в отдельной стране-экспортере или ряде стран;

б) от центрального ветеринарного органа страны-экспортера о неблагополучии по инфекционным болезням животных или невозможности выполнения требований и норм Российской Федерации и Таможенного союза;

в) от центрального ветеринарного органа страны-импортера о невыполнении страной-экспортером требований страны-импортера (в отношении разрешений на транзит);

г) от органов государственной власти Российской Федерации, содержащей факты систематических нарушений заявителями законодательства Российской Федерации и Таможенного союза в области ветеринарии при осуществлении ввоза, транзита или вывоза поднадзорных товаров;

д) о введении карантина на территории субъекта Российской Федерации, из которого планируется вывоз поднадзорных товаров;

е) от иных органов государственной власти - о нарушениях законодательства Таможенного союза и Российской Федерации при ввозе/вывозе/транзите поднадзорных товаров, связанных с несоответствием информации, содержащейся в ветеринарных сопроводительных документах, ввозимым/перемещаемым в режиме транзита/вывозимым поднадзорным товарам.

84. Административная процедура "Отмена разрешения" состоит из следующих административных действий:

рассмотрение информации или заявлений, указанных в пункте 81 настоящего Регламента;

принятие решения об отмене разрешения;

информирование об отмене разрешения.

85. Административное действие "Рассмотрение информации или заявлений, указанных в пункте 81 настоящего Регламента".

85.1. Начальник структурного подразделения Службы (или его заместитель) назначает (либо определяет заранее) из числа сотрудников ответственного исполнителя по рассмотрению поступившего письма, заявления или информации.

85.2. Ответственный исполнитель в течение 10 рабочих дней проверяет достоверность поступивших фактов и сведений и по результатам проверки готовит проект решения, содержащего:

обоснованный вывод о наличии нарушений, предусмотренных пунктами 83.1 и 83.2 настоящего Регламента, и о принятии решения об отмене разрешения, а также проект уведомления ветеринарного органа страны-экспортера, если нарушения выявлены при ввозе в Российскую Федерацию (или страны-импортера, если нарушения выявлены при вывозе из Российской Федерации), с информацией о невозможности ввоза (вывоза) продукции соответствующего предприятия-экспортера (предприятия-импортера) без осуществления усиленного лабораторного контроля в течение 3 месяцев в отношении такой продукции. Усиленный лабораторный контроль может осуществляться по запросу предприятия-экспортера или по запросу импортера. Запрос должен содержать обязательство о добровольном отборе и исследовании по тому показателю, нарушение которого было выявлено, проб каждой поступающей партии поднадзорных товаров предприятия-экспортера (предприятия-импортера) в течение 3 месяцев, но не более чем 10 партий, включая оплату расходов на их проведение;

в случае поступления информации, предусмотренной пунктом 83.3 настоящего Регламента, обоснованный вывод о принятии решения об отмене разрешения;

обоснованный вывод о недостаточности фактов для принятия решения об отмене разрешения.

85.3. Ответственный исполнитель после завершения рассмотрения поступившей информации согласовывает проект решения в установленном порядке и передает уполномоченному лицу.

86. Административное действие "Принятие решения об отмене разрешения".

86.1. Юридическим фактом, являющимся основанием для начала данного административного действия, является получение уполномоченным лицом проекта решения.

86.2. Административное действие осуществляется в порядке и сроки, установленные пунктами 56.2 - 56.5 настоящего Регламента.

87. Административное действие "Информирование об отмене разрешения".

87.1. Юридическим фактом, являющимся основанием для начала данного административного действия, является подписание решения уполномоченным лицом.

87.2. Решение размещается в АИС автоматически с момента подписания уполномоченным лицом и является доступным для государственных органов и лиц, для которых была доступна информация об отменяемом разрешении.

IV. Формы контроля за исполнением Административного регламента

Порядок осуществления текущего контроля за соблюдением и исполнением ответственными должностными лицами положений Административного регламента и иных нормативных правовых актов, устанавливающих требования к предоставлению государственной услуги, а также принятием ими решений

88. Текущий контроль за соблюдением последовательности действий и сроков исполнения административных процедур по предоставлению государственной услуги осуществляется постоянно государственными служащими, ответственными за выполнение административных действий, входящих в состав административных процедур, а также путем проведения руководителем Службы, его заместителем или руководителем структурного подразделения проверок исполнения государственными служащими положений Административного регламента, иных нормативных правовых актов Российской Федерации.

89. Для текущего контроля используются сведения, имеющиеся в электронной базе данных, служебная корреспонденция, устная и письменная информация государственных служащих, осуществляющих выполнение административных действий, входящих в состав административных процедур, книги учета соответствующих документов и др.

Порядок и периодичность осуществления плановых и внеплановых проверок полноты и качества предоставления государственной услуги, в том числе порядок и формы контроля за полнотой и качеством предоставления государственной услуги

90. Контроль полноты и качества предоставления государственной услуги включает в себя проведение проверок, выявление и устранение нарушений прав заявителей, рассмотрение, принятие решений и подготовку ответов на обращение заявителей, содержащих жалобы на решения, действия (бездействие) государственных служащих (должностных лиц) Службы.

В целях осуществления контроля уполномоченному заместителю руководителя Службы ежеквартально представляются справки о результатах предоставления государственной услуги.

91. Проверки могут быть плановыми (осуществляться на основании полугодовых или годовых планов работы Службы) и внеплановыми.

Внеплановые проверки проводятся в следующих случаях:

с целью контроля устранения выявленных нарушений в результате ранее проводимого мероприятия по контролю;

при обращении физических или юридических лиц с жалобами на нарушения их прав и законных интересов действиями (бездействием) Службы при предоставлении государственной услуги;

возникновения угрозы причинения вреда жизни, здоровью граждан, вреда животным, растениям, окружающей среде, безопасности государства, а также угрозы чрезвычайных ситуаций природного и техногенного характера.

В зависимости от состава рассматриваемых вопросов могут проводиться комплексные и тематические проверки.

Для полноты и качества предоставления государственной услуги может быть сформирована комиссия, в состав которой включаются государственные гражданские служащие Службы.

Результаты проверки оформляются актом, в котором отмечаются выявленные недостатки и предложения по их устранению.

Ответственность должностных лиц Службы за решения и действия (бездействие), принимаемые (осуществляемые) ими в ходе предоставления государственной услуги

92. Ответственность государственных служащих за выполнение административных действий, входящих в состав административных процедур, закрепляется в их должностных регламентах в соответствии с требованиями законодательства Российской Федерации.

93. По результатам проведенных проверок в случае выявления нарушений осуществляется привлечение виновных лиц к ответственности в соответствии с законодательством Российской Федерации.

Требования к порядку и формам контроля за предоставлением государственной услуги, в том числе со стороны граждан, их объединений и организаций

94. Контроль за предоставлением государственной услуги со стороны граждан осуществляется путем получения информации о наличии в действиях (бездействии) ответственных должностных лиц Службы, а также принимаемых ими решениях, нарушений положений настоящего Регламента и иных нормативных правовых актов, устанавливающих требования к предоставлению государственной услуги.

V. Досудебный (внесудебный) порядок обжалования решений и действий (бездействия) Службы, а также должностных лиц Службы. (в ред. Приказа Минсельхоза РФ от 08.07.2013 N 268)

Информация для заявителя о его праве на досудебное (внесудебное) обжалование действий (бездействия) и решений, принятых (осуществляемых) в ходе предоставления государственной услуги

95. Заявитель вправе обжаловать в досудебном (внесудебном) порядке действия (бездействие) и решения, принятые (осуществляемые) в ходе предоставления государственной услуги.

Предмет досудебного (внесудебного) обжалования

96. Предметом досудебного (внесудебного) обжалования могут являться действия (бездействие) и решения, принятые (осуществляемые) должностным лицом Службы, ее территориальных органов и их структурных подразделений в ходе предоставления государственной услуги на основании Административного регламента.

Органы государственной власти и уполномоченные на рассмотрение жалобы должностные лица, которым может быть направлена жалоба

97. Заявитель вправе при досудебном порядке обжаловать действия (бездействие) должностных лиц в процессе предоставления государственной услуги:

структурных подразделений территориальных органов - в территориальные органы и Службу (соответствующему заместителю Руководителя или Руководителю);

территориальных органов - в Службу;

Службы - соответствующему заместителю Руководителя или Руководителю Службы, в Министерство сельского хозяйства Российской Федерации.

98. Министр сельского хозяйства Российской Федерации отменяет противоречащие федеральному законодательству решения Службы, если иной порядок отмены решений не установлен федеральным законом.

Порядок подачи и рассмотрения жалобы

99. Основаниями для начала процедуры досудебного (внесудебного) порядка обжалования являются: жалоба заявителя в письменной форме на бумажном носителе или сообщение заявителя о нарушении своих прав и законных интересов на официальном сайте Службы в информационно-телекоммуникационной сети "Интернет" или направление жалобы по электронной почте по адресу Службы.

100. Жалобы на постановления по делам об административных правонарушениях рассматриваются в порядке, установленном законодательством об административных правонарушениях.

101. Заявитель вправе обратиться с жалобой в устной или письменной форме.

102. Заявитель может сообщить о нарушении своих прав и законных интересов, противоправных решениях, действиях или бездействии должностных лиц Службы (территориальных органов), нарушении положений Административного регламента, некорректном поведении или нарушении служебной этики.

103. Жалоба должна содержать:

а) наименование органа, предоставляющего государственную услугу, должностного лица органа, предоставляющего государственную услугу, либо федерального государственного служащего, решения и действия (бездействие) которых обжалуются;

б) фамилию, имя, отчество (при наличии), сведения о месте жительства заявителя - физического лица либо наименование, сведения о месте нахождения заявителя - юридического лица, а также номер (номера) контактного телефона, адрес (адреса) электронной почты (при наличии) и почтовый адрес, по которым должен быть направлен ответ заявителю;

в) сведения об обжалуемых решениях и действиях (бездействии) органа, предоставляющего государственную услугу, его должностного лица либо федерального государственного служащего;

г) доводы, на основании которых заявитель не- согласен- с решением и действием (бездействием) органа, предоставляющего государственную услугу, его должностного лица либо федерального государственного служащего. Заявителем могут быть представлены документы (при наличии), подтверждающие доводы заявителя, либо их копии.

д) сведения о способе информирования заявителя о принятых мерах по результатам рассмотрения его жалобы.

104. Заявитель в жалобе в обязательном порядке указывает соответственно либо наименование Службы, либо фамилию, имя, отчество соответствующего должностного лица, либо должность соответствующего лица, а также наименование юридического лица, подающего жалобу, адрес его местонахождения, контактный телефон, а также номер (номера) контактного телефона, адрес (адреса) электронной почты (при наличии), либо фамилию, имя, отчество (последнее при наличии) (в случае подачи жалобы от имени физического лица), почтовый адрес, по которому должен быть направлен ответ на жалобу, уведомление о переадресации жалобы, излагает суть жалобы, ставит подпись и дату.

В случае необходимости в подтверждение своих доводов заявитель вправе приложить к жалобе документы и материалы либо их копии.

Сроки рассмотрения жалобы

105. Жалоба подлежит рассмотрению должностным лицом, наделенным полномочиями по рассмотрению жалоб, в течение пятнадцати рабочих дней со дня ее регистрации, а в случае обжалования отказа в приеме документов у заявителя либо в исправлении допущенных опечаток и ошибок или в случае обжалования нарушения установленного срока таких исправлений - в течение пяти рабочих дней со дня ее регистрации, если иные сокращенные сроки не установлены Правительством Российской Федерации.

Перечень оснований для приостановления рассмотрения жалобы в случае, если возможность приостановления предусмотрена законодательством Российской Федерации

106. Основания для приостановления рассмотрения жалобы и случаи, в которых ответ на жалобу не дается:

1) в случае, если в жалобе не указаны фамилия гражданина, направившего жалобу, и почтовый адрес, по которому должен быть направлен ответ, ответ на жалобу не дается. Если в указанной жалобе содержатся сведения о подготавливаемом, совершаемом или совершенном противоправном деянии, а также о лице, его подготавливающем, совершающем или совершившем, жалоба подлежит направлению в государственный орган в соответствии с его компетенцией;

2) жалоба, в которой обжалуется судебное решение, в течение семи дней со дня регистрации возвращается заявителю, направившему жалобу, с разъяснением порядка обжалования данного судебного решения;

3) в случае получения жалобы, в которой содержатся нецензурные либо оскорбительные выражения, угрозы жизни, здоровью и имуществу должностного лица, а также членов его семьи, жалоба остается без ответа по существу поставленных в ней вопросов и Служба (территориальные органы) сообщает заявителю, направившему жалобу, о недопустимости злоупотребления правом;

4) в случае, если текст жалобы не поддается прочтению, ответ на жалобу не дается и жалоба не подлежит направлению на рассмотрение в государственный орган, орган местного самоуправления или должностному лицу в соответствии с их компетенцией, о чем в течение семи дней со дня регистрации жалобы сообщается заявителю, направившему жалобу, если его фамилия и почтовый адрес поддаются прочтению;

5) в случае, если в жалобе заявителя содержится вопрос, на который ему многократно давались письменные ответы по существу в связи с ранее направляемыми жалобами, и при этом в жалобе не приводятся новые доводы или обстоятельства, Служба (территориальные органы) вправе принять решение о безосновательности очередной жалобы и прекращении переписки с заявителем по данному вопросу при условии, что указанная жалоба и ранее направленные жалобы направлялись в Службу (территориальные органы). О данном решении уведомляется заявитель, направивший жалобу;

6) в случае если ответ по существу поставленного в жалобе вопроса не может быть дан без разглашения сведений, составляющих государственную или иную охраняемую федеральным законом тайну (заявителю, направившему жалобу, сообщается о невозможности дать ответ по существу поставленного в ней вопроса в связи с недопустимостью разглашения указанных сведений;

7) в случае, если причины, по которым ответ по существу поставленных в жалобе вопросов не мог быть дан, в последующем были устранены, заявитель вправе вновь направить жалобу в Службу (территориальные органы).

Результат рассмотрения жалобы

107. По результатам рассмотрения жалобы уполномоченным должностным лицом Службы (территориального органа) принимается решение об удовлетворении требований заявителя либо об отказе в удовлетворении жалобы.

Если в результате рассмотрения жалоба признана обоснованной, то принимаются меры по устранению допущенных нарушений, повлекших за собой жалобу, и привлечению к ответственности должностных лиц, допустивших в ходе предоставления государственной услуги нарушения, которые повлекли за собой жалобу.

Порядок информирования заявителя о результатах рассмотрения жалобы

108. Заявителю в письменной форме и по желанию заявителя в электронной форме направляется мотивированный ответ о результатах рассмотрения жалобы не позднее дня следующего за днем принятия решения об удовлетворении или отказе в удовлетворении жалобы.

Порядок обжалования решения по жалобе

109. Заявитель вправе обжаловать решения и действия (бездействия) государственных служащих Службы Руководителю Службы, его заместителю.

110. Заявитель вправе обжаловать решения, принятые в ходе предоставления государственной услуги, действия (бездействия) должностных лиц Службы (территориального органа) в суд в порядке и сроки, установленные законодательством Российской Федерации.

Право заявителя на получение информации и документов, необходимых для обоснования и рассмотрения жалобы

111. Заявитель имеет право на получение информации и документов, необходимых для обоснования и рассмотрения жалобы, если иное не предусмотрено законом.

Способы информирования заявителей о порядке подачи и рассмотрения жалобы

112. Информация о порядке подачи и рассмотрения жалобы размещается на информационных стендах в местах предоставления указанной государственной услуги, на официальном сайте Службы и ее структурных подразделений, а также может быть сообщена заявителю в устной и/или письменной форме, с использованием средств информационно-телекоммуникационной сети "Интернет", почтовой, телефонной связи, посредством электронной почты.

Приложение N 1
к Административному регламенту
предоставления Федеральной службой
по ветеринарному и фитосанитарному
надзору государственной услуги
по выдаче разрешений на ввоз
в Российскую Федерацию и вывоз
из Российской Федерации,
а также на транзит по ее территории
животных, продукции животного
происхождения, лекарственных средств
для ветеринарного применения,
кормов и кормовых добавок
для животных, утвержденному
Приказом Минсельхоза России
от 7 ноября 2011 г. N 404

БЛОК-СХЕМА ПРЕДОСТАВЛЕНИЯ ГОСУДАРСТВЕННОЙ УСЛУГИ
 
(в ред. Приказа Минсельхоза РФ от 08.07.2013 N 268)
 
1. Условные обозначения

 
Блок-схема
административной процедуры "Выдача разрешений по форме N 1"
 

 
Блок-схема
административной процедуры "Оформление разрешений
на основании заявлений, поступивших на бумажном носителе"
 
(в ред. Приказа Минсельхоза РФ от 08.07.2013 N 268)
 

Блок-схема
административной процедуры "Оформление разрешений
на основании заявлений, оформленных в электронном виде
в АИС"

(в ред. Приказа Минсельхоза РФ от 08.07.2013 N 268)


 
Блок-схема
административной процедуры "Внесение изменений
в разрешение"
 
(в ред. Приказа Минсельхоза РФ от 08.07.2013 N 268)
 

 
Блок-схема
административной процедуры "Приостановление
действия разрешения"
 

 
Блок-схема
административной процедуры "Отмена разрешения"
 

Приложение N 2
к Административному регламенту
предоставления Федеральной службой
по ветеринарному и фитосанитарному
надзору государственной услуги
по выдаче разрешений на ввоз
в Российскую Федерацию и вывоз
из Российской Федерации,
а также на транзит по ее территории
животных, продукции животного
происхождения, лекарственных средств
для ветеринарного применения,
кормов и кормовых добавок
для животных, утвержденному
Приказом Минсельхоза России
от 7 ноября 2011 г. N 404

ПЕРЕЧЕНЬ СВЕДЕНИЙ, УКАЗЫВАЕМЫХ В ЗАЯВЛЕНИИ

(в ред. Приказа Минсельхоза РФ от 08.07.2013 N 268)

I. Для выдачи разрешения на ввоз животных и генетического материала животных

1. Фамилия, имя и (если имеется) отчество физического лица - импортера или полное наименование юридического лица - импортера;

2. Фамилия, имя и (если имеется) отчество физического лица - получателя или полное наименование юридического лица - получателя поднадзорного товара на территории Российской Федерации, его адрес регистрации или юридический адрес и ИНН.

Не допускается указывать в одном заявлении несколько получателей;

3. Наименование поднадзорного товара (биологический вид) и его код (4 первых знака) ТН ВЭД.

В одном заявлении допускается указывать несколько видов, относящихся к одному классу млекопитающих, птиц или иных животных;

4. Количество поднадзорного товара и единицы его измерения по каждому наименованию;

5. Страна-экспортер.

Не допускается указывать в одном заявлении несколько стран-экспортеров;

6. Происхождение поднадзорного товара:

изъято из окружающей среды;

выведено или выращено в искусственных условиях.

Не допускается указывать в одном заявлении сведения о животных разного происхождения;

7. Фамилия, имя и (если имеется) отчество физического лица - поставщика или полное наименование юридического лица - поставщика;

8. Вид транспорта, который предполагается использовать при ввозе поднадзорного товара;

9. Места замены транспортных средств (если осуществляется), поения, кормления и отдыха (если осуществляются), которые предполагается использовать при ввозе животных.

Допускается указывать несколько альтернативных маршрутов;

10. Пункты пропуска, в которых осуществляется ветеринарный контроль, через которые планируется ввоз на территорию Российской Федерации, место проведения таможенного оформления и маршрут следования (в случае ввоза поднадзорного товара транзитом через государство - участник СНГ или Таможенного союза указывается пункт пропуска через границу государства - участника СНГ или Таможенного союза).

Допускается указывать несколько пунктов пропуска;

11. Цель импорта: разведение, содержание, откорм, убой, ввоз для проведения спортивных, зрелищных мероприятий.

Не рекомендуется в одном заявлении указывать сведения о животных, ввозимых для разных целей;

12. Информация, подтверждающая соблюдение условий для карантинирования и дальнейшего содержания животных в хозяйстве-получателе;

13. Производственные мощности организации-получателя - при ввозе животных для убоя.

II. Для выдачи разрешения на ввоз кормов и кормовых добавок

1. Сведения, указанные в пунктах 1, 2, 4, 5, 7, 8, 10 раздела 1 настоящего приложения к Регламенту;

2. Наименование поднадзорного товара и его код (4 первых знака) ТН ВЭД;

3. Страна происхождения поднадзорного товара (указывается для товаров растительного и животного происхождения), название, номер производителя, административная территория и адрес места нахождения;

4. Страна, регион происхождения сырья растительного и животного происхождения, используемого при производстве (для компонентов иного происхождения не указывается);

5. Регистрационный номер кормовой добавки, учетная серия (для кормовых добавок);

6. Регистрационный номер корма в государственном реестре кормов, содержащих генно-инженерно-модифицированные организмы (для кормов, содержащих генно-инженерно-модифицированные организмы);

7. Основной технологический процесс производства (для незарегистрированных кормов и кормовых добавок):

микробиологический синтез;

химический синтез;

размол;

экструдирование;

экстракция;

8. Режим тепловой обработки (если осуществляется);

9. Компонентный состав (для незарегистрированных кормов и кормовых добавок);

10. Цель ввоза, включая виды животных, для которых предназначен корм и кормовые добавки (указывается по каждому наименованию поднадзорного товара).

III. Для выдачи разрешения на ввоз водных биологических ресурсов и продукции из них

1. Сведения, указанные в пунктах 1, 2, 4, 5, 7, 8, 10 раздела I, а также пункте 2 раздела II настоящего приложения к Регламенту;

2. Районы вылова (добычи) водных биологических ресурсов;

3. Цель ввоза:

для реализации,

для переработки,

для хранения.

Не допускается указывать в одном заявлении сведения о поднадзорных товарах, ввозимых для разных целей;

4. Место временного хранения на территории зарубежного государства (указывается в случае ввоза поднадзорного товара российского происхождения с временным хранением на территории зарубежного государства).

5.Сведения о контракте, заключенном между предприятием-экспортером и предприятием-импортером (с указанием его номера, даты заключения и срока действия) (в ред. Приказа Минсельхоза РФ от 08.07.2013 N 268)

IV. Для выдачи разрешения на ввоз поднадзорных товаров, содержащих опасные биологические агенты

1. Сведения, указанные в пунктах 1, 2, 4, 5, 8, 10 раздела I настоящего приложения к Регламенту;

2. Наименование поднадзорного товара.

Не допускается указывать в одном заявлении сведения о разных наименованиях поднадзорных товаров, содержащих опасные биологические агенты;

3. Фамилия, имя и (если имеется) отчество физического лица - отправителя или наименование юридического лица - отправителя, административная территория, адрес места нахождения.

Не допускается указывать в одном заявлении сведения о нескольких отправителях;

4. Подробное описание поднадзорного товара с перечнем микроорганизмов - возбудителей болезней животных, которые в нем содержатся (потенциально содержатся);

5. Фамилия, имя, отчество лица, сопровождающего поднадзорный товар;

6. Описание упаковки, соответствующей уровню биологической опасности поднадзорного товара;

7. Цель импорта: для лабораторной диагностики, для использования в научных целях, для использования в биотехнологии, регистрационных испытаний;

8. Реквизиты документов, предоставляющих получателю право производить работы с поднадзорным товаром.

V. Для выдачи разрешения на ввоз поднадзорных товаров, не относящихся к разделам I - IV настоящего Регламента

1. Сведения, указанные в пунктах 1, 2, 4, 5, 8, 10 раздела I, в пункте 2 раздела II, а также в пункте 5 раздела III настоящего приложения к Регламенту;

2. Страна происхождения поднадзорного товара (указывается, если страна-экспортер не является страной происхождения).

Не допускается указывать в одном заявлении сведения о нескольких странах происхождения поднадзорного товара;

3. Название, номер, административная территория, адрес места нахождения производителя.

В одном заявлении могут быть указаны сведения о нескольких производителях, расположенных в одной стране;

4. Административная территория происхождения поднадзорного товара (указывается отдельно по каждому производителю).

VI. Для выдачи разрешения на транзит поднадзорных товаров

1. Наименование заявителя;

2. Сведения, указанные в пунктах 4, 5, 8, 10 раздела I, в пункте 2 раздела II, а также в пункте 2 раздела V настоящего приложения к Регламенту;

3. Страна-импортер поднадзорного товара.

Не допускается указывать в одном заявлении сведения о нескольких странах-импортерах;

4. При транзите животных - маршрут следования, остановок, перегрузок, мест кормления (поения) животных, условия провоза (перегона), согласованный с уполномоченными в области ветеринарии органами исполнительной власти соответствующих субъектов Российской Федерации, по территории которых проходит маршрут транзита животных (с указанием реквизитов соответствующих писем и приложением копий указанных писем);

5. Страна перегрузки (при необходимости).

VII. Для выдачи разрешения на вывоз животных и генетического материала

1. Сведения, указанные в пунктах 1, 3, 4, 6 раздела I, пункте 4 раздела VI настоящего приложения к Регламенту;

2. Фамилия, имя, отчество физического лица или наименование юридического лица - производителя товара на территории Российской Федерации, его адрес регистрации или юридический адрес и ИНН.

Не рекомендуется указывать в одном заявлении сведения о нескольких местах происхождения товара;

3. Цель экспорта: реэкспорт, вывоз для проведения спортивных, зрелищных мероприятий;

4. Место карантинирования на территории Российской Федерации с указанием организации (при осуществлении);

Не допускается указывать в одном заявлении сведения о нескольких местах карантинирования;

5. Виды транспорта, которые предполагается использовать при вывозе поднадзорного товара;

6. Пункты пропуска, через которые планируется вывоз поднадзорного товара с территории Российской Федерации, место проведения таможенного оформления и маршрут следования;

7. Сведения о гарантиях выполнения ветеринарных требований страны-импортера;

8. Пункт пропуска через границу государства - участника СНГ или Таможенного союза (указывается в случае вывоза поднадзорного товара транзитом через государство - участник СНГ или Таможенного союза).

VIII. Для выдачи разрешения на вывоз кормов и кормовых добавок

1. Сведения, указанные в пунктах 1, 4 раздела I, пунктах 2, 5, 6 раздела II, пункте 4 раздела VI, пунктах 5, 6, 8 раздела VII настоящего приложения к Регламенту;

2. Наименование юридического лица - производителя, его юридический адрес;

3. Фамилия, имя и (если имеется) отчество физического лица - получателя или наименование юридического лица - получателя поднадзорного товара, номер, административная территория и адрес места нахождения;

4. Цель вывоза.

IX. Для выдачи разрешения на вывоз водных биологических ресурсов и продукции из них

1. Сведения, указанные в пунктах 1, 4 раздела I, пунктах 2 раздела II, пункте 4 раздела VI, пунктах 5, 6, 7, 8 раздела VII, пункте 3 раздела VIII настоящего приложения к Регламенту;

2. Название предприятия-изготовителя (судна), экспортный номер, а также его юридический адрес или адрес регистрации (для береговых предприятий);

3. Районы вылова (добычи).

X. Для выдачи разрешения на вывоз поднадзорных товаров, содержащих опасные биологические агенты

1. Сведения, указанные в пунктах 1, 4 раздела I, пунктах 2, 4, 5, 6, 9 раздела IV, пункте 4 раздела VI, пунктах 5, 6, 7, 8 раздела VII, пункте 3 раздела VIII настоящего приложения к Регламенту;

2. Цель экспорта: для лабораторной диагностики, для использования в научных целях, для использования в биотехнологии, для регистрационных испытаний;

3. Реквизиты документов, предоставляющих отправителю право производить работы с поднадзорным товаром.

XI. Для выдачи разрешения на вывоз иных поднадзорных товаров, не относящихся к разделам VII - X настоящего Регламента

1. Сведения, указанные в пунктах 1, 4 раздела I, пункте 2 раздела II, пункте 4 раздела VI, пунктах 5, 6, 7, 8 раздела VII, пунктах 2, 3 раздела VIII настоящего приложения к Регламенту;

2. Регистрационный номер, учетная серия и срок выдачи документа о государственной регистрации (при вывозе лекарственного средства для ветеринарного применения).

XII. Для внесения изменений в разрешение

1. Причина внесения изменений;

2. Текст вносимого изменения;

3. К заявлению могут прилагаться пояснения и документы на бумажном носителе, подтверждающие возможность и необходимость внесения изменений.

XIII. Для отмены разрешения

1. Причина отмены;

2. К заявлению могут прилагаться пояснения и документы на бумажном носителе, подтверждающие возможность и необходимость отмены.

Приложение N 3
к Административному регламенту
предоставления Федеральной службой
по ветеринарному и фитосанитарному
надзору государственной услуги
по выдаче разрешений на ввоз
в Российскую Федерацию и вывоз
из Российской Федерации,
а также на транзит по ее территории
животных, продукции животного
происхождения, лекарственных средств
для ветеринарного применения,
кормов и кормовых добавок
для животных, утвержденному
Приказом Минсельхоза России
от 7 ноября 2011 г. N 404

                                                           Образец
                           Разрешения на ввоз поднадзорных товаров
                                                      по форме N 1
 
 дата
 N
 
 Федеральная  служба  по  ветеринарному  и фитосанитарному надзору
сообщает,   что   с   учетом   анализа эпизоотической обстановки в
следующих странах ________________________________________________
(перечень     стран)     разрешается     ввоз     в     20__  году
________________________________     (перечисление    поднадзорных
товаров  с  указанием  кодов  ТН  ВЭД Таможенного союза из Единого
перечня  товаров,  подлежащих  ветеринарному контролю (надзору)) с
предприятий, включенных в Реестр предприятий третьих стран.
 Ввоз  осуществляется  через  пункты  пропуска,  в которых созданы
подразделения    Федеральной    службы    по    ветеринарному    и
фитосанитарному надзору.
 
 Должность и подпись уполномоченного лица.