Приказ ФТС РФ от 14.09.2011 N 1877

"Об утверждении Административного регламента Федеральной таможенной службы по предоставлению государственной услуги по ведению реестра уполномоченных экономических операторов"
Редакция от 13.07.2015 — Документ утратил силу, см. «Приказ ФТС РФ от 03.07.2020 N 606»
Показать изменения

Зарегистрировано в Минюсте РФ 15 ноября 2011 г. N 22310


ФЕДЕРАЛЬНАЯ ТАМОЖЕННАЯ СЛУЖБА

ПРИКАЗ
от 14 сентября 2011 г. N 1877

ОБ УТВЕРЖДЕНИИ АДМИНИСТРАТИВНОГО РЕГЛАМЕНТА ФЕДЕРАЛЬНОЙ ТАМОЖЕННОЙ СЛУЖБЫ ПО ПРЕДОСТАВЛЕНИЮ ГОСУДАРСТВЕННОЙ УСЛУГИ ПО ВЕДЕНИЮ РЕЕСТРА УПОЛНОМОЧЕННЫХ ЭКОНОМИЧЕСКИХ ОПЕРАТОРОВ

(в ред. Приказов ФТС РФ от 10.09.2013 N 1710, от 13.07.2015 N 1400)

В соответствии со статьями 38 - 41 Таможенного кодекса Таможенного союза (Федеральный закон от 2 июня 2010 г. N 114-ФЗ "О ратификации Договора о Таможенном кодексе Таможенного союза" (Собрание законодательства Российской Федерации, 2010, N 23, ст. 2796), со статьями 11 - 14 Федерального закона от 27 июля 2010 г. N 210-ФЗ "Об организации предоставления государственных и муниципальных услуг" (Собрание законодательства Российской Федерации, 2010, N 31, ст. 4179; 2011, N 15, ст. 2038), с частью 13 статьи 54, статьями 85 - 96 Федерального закона от 27 ноября 2010 г. N 311-ФЗ "О таможенном регулировании в Российской Федерации" (Собрание законодательства Российской Федерации, 2010, N 48, ст. 6252), Постановлением Правительства Российской Федерации от 16 мая 2011 г. N 373 "О разработке и утверждении административных регламентов исполнения государственных функций и административных регламентов предоставления государственных услуг" (Собрание законодательства Российской Федерации, 2011, N 22, ст. 3169), приказываю:

1. Утвердить прилагаемый Административный регламент Федеральной таможенной службы по предоставлению государственной услуги по ведению реестра уполномоченных экономических операторов.

2. Признать утратившими силу:

Приказ ФТС России от 23 декабря 2008 г. N 1656 "Об утверждении Административного регламента Федеральной таможенной службы по исполнению государственной функции установления специальных упрощенных процедур таможенного оформления для отдельных лиц" (зарегистрирован Минюстом России 01.04.2009, рег. N 13649);

Приказ ФТС России от 23 декабря 2008 г. N 1657 "Об утверждении Порядка применения специальных упрощенных процедур таможенного оформления" (зарегистрирован Минюстом России 01.04.2009, рег. N 13648);

Приказ ФТС России от 25 декабря 2009 г. N 2390 "О внесении изменений в Приказ ФТС России от 23 декабря 2008 г. N 1657" (зарегистрирован Минюстом России 28.01.2010, рег. N 16099).

Контроль за исполнением настоящего Приказа оставляю за собой.

Настоящий Приказ вступает в силу по истечении 30 дней после дня его официального опубликования.

Руководитель
действительный государственный
советник таможенной службы
Российской Федерации
А.Ю.БЕЛЬЯНИНОВ

Приложение
к Приказу ФТС России
от 14 сентября 2011 г. N 1877

АДМИНИСТРАТИВНЫЙ РЕГЛАМЕНТ ФЕДЕРАЛЬНОЙ ТАМОЖЕННОЙ СЛУЖБЫ ПО ПРЕДОСТАВЛЕНИЮ ГОСУДАРСТВЕННОЙ УСЛУГИ ПО ВЕДЕНИЮ РЕЕСТРА УПОЛНОМОЧЕННЫХ ЭКОНОМИЧЕСКИХ ОПЕРАТОРОВ

(в ред. Приказов ФТС РФ от 10.09.2013 N 1710, от 13.07.2015 N 1400)

I. Общие положения

Предмет регулирования

1. Административный регламент Федеральной таможенной службы по предоставлению государственной услуги по ведению реестра уполномоченных экономических операторов (далее - Административный регламент) определяет сроки и последовательность действий (административных процедур) Федеральной таможенной службы при рассмотрении заявлений юридических лиц, зарегистрированных в соответствии с законодательством Российской Федерации, о включении в реестр уполномоченных экономических операторов (далее - Реестр), внесении изменений в Реестр, при принятии решений о приостановлении и возобновлении действия Свидетельства о включении в Реестр уполномоченных экономических операторов (далее - Свидетельство), а также исключении из Реестра.

Заявители

2. Заявителями на предоставление государственной услуги по ведению Реестра являются юридические лица, зарегистрированные в соответствии с законодательством Российской Федерации (далее - Заявители).

Требования к порядку информирования о предоставлении государственной услуги

3. Место нахождения ФТС России: Москва, Новозаводская ул., д. 11/5.

Почтовый адрес для направления документов и обращений: Новозаводская ул., д. 11/5, Москва, 121087, ФТС России.

Место нахождения Приемной ФТС России: Москва, Новозаводская ул., д. 11/5.

Время работы Приемной ФТС России:  
понедельник 9-30 - 17-30;
вторник 9-30 - 17-30;
среда 9-30 - 17-30;
четверг 9-30 - 17-30;
пятница 9-30 - 16-15;
суббота выходной день;
воскресенье выходной день.

Справочная телефонная служба ФТС России: +7 495 449 72 05.

Управление делами ФТС России:

отдел входящих документов: +7 495 449 72 35;

отдел исходящих документов: +7 495 449 83 92.

Информация о порядке предоставления государственной услуги по ведению Реестра может быть получена юридическим лицом (уполномоченным представителем), зарегистрированным в соответствии с законодательством Российской Федерации, в ФТС России по телефону: +7 495 449 71 23.

Официальный информационный сайт ФТС России (далее - сайт ФТС России): www.customs.ru.

II. Стандарт предоставления государственной услуги

Наименование государственной услуги

4. Наименование государственной услуги - ведение реестра уполномоченных экономических операторов.

Наименование федерального органа исполнительной власти, предоставляющего государственную услугу

5. Государственная услуга по ведению Реестра предоставляется ФТС России.

ФТС России не вправе требовать от заявителя осуществления действий, в том числе согласований, необходимых для получения государственной услуги и связанных с обращением в иные государственные органы и организации, за исключением получения услуг, включенных в перечень услуг, которые являются необходимыми и обязательными для предоставления государственных услуг, утвержденный Правительством Российской Федерации.

Результат предоставления государственной услуги

6. Результатом предоставления государственной услуги по ведению Реестра является включение юридического лица, зарегистрированного в соответствии с законодательством Российской Федерации, в Реестр и выдача ему Свидетельства, форма которого приведена в приложении N 1 к Административному регламенту, а порядок заполнения - в приложении N 2 к Административному регламенту, предоставляющего право юридическому лицу применять специальные упрощения, предусмотренные пунктами 1 - 4 части 1 статьи 86 Федерального закона от 27 ноября 2010 г. N 311-ФЗ "О таможенном регулировании в Российской Федерации" (Собрание законодательства Российской Федерации, 2010, N 48, ст. 6252) (далее - Федеральный закон), внесение изменений в Реестр с выдачей (либо без выдачи) нового Свидетельства, принятие решений о приостановлении действия Свидетельства, отзыв Свидетельства и исключение юридического лица из Реестра.

Срок предоставления государственной услуги

7. Общий срок рассмотрения заявления о включении в Реестр либо заявления о внесении изменений в Реестр с выдачей (либо без выдачи) нового Свидетельства не должен превышать 90 дней со дня принятия его к рассмотрению, за исключением случая продления данного срока на срок, не превышающий 30 (тридцати) дней со дня получения уведомления таможенного органа, которым проводилась выездная таможенная проверка в отношении юридического лица в связи с его заявлением о включении в Реестр, в случае выявления фактов, свидетельствующих о несоблюдении условий присвоения статуса уполномоченного экономического оператора, но которые могут быть устранены юридическим лицом, либо в случае, если юридическое лицо фактически не находится по месту нахождения, указанному в документах, представленных при включении в Реестр.

Срок, указанный в абзаце первом настоящего пункта, исчисляется со дня, указанного в уведомлении ФТС России, направленном в соответствии с частью 9 статьи 90 Федерального закона заявителю о дате принятия заявления к рассмотрению.

Данный срок не включает в себя:

5 (пять) рабочих дней со дня получения ФТС России заявления, предусмотренные частью 7 статьи 90 Федерального закона для проверки полноты представленных заявителем сведений и документов, а в случае, если в течение указанного времени юридическому лицу направлен запрос с уведомлением о том, что представленных юридическим лицом документов и сведений недостаточно для принятия заявления к рассмотрению;

срок, не превышающий 30 (тридцати) дней со дня получения уведомления юридическим лицом, предусмотренный пунктом 1 части 8 статьи 90 Федерального закона для представления недостающих документов и сведений.

8. Сроки выполнения отдельных административных процедур при предоставлении государственной услуги по ведению Реестра указаны в разделе III "Состав, последовательность и сроки выполнения административных процедур, требования к порядку их выполнения" Административного регламента.

Перечень нормативных правовых актов, регулирующих отношения, возникающие в связи с предоставлением государственной услуги

9. Предоставление государственной услуги по ведению Реестра осуществляется ФТС России в соответствии со статьями 38 - 41 Таможенного кодекса Таможенного союза (Федеральный закон от 2 июня 2010 г. N 114-ФЗ "О ратификации Договора о Таможенном кодексе Таможенного союза" (Собрание законодательства Российской Федерации, 2010, N 23, ст. 2796) (далее - ТК ТС), с частью 13 статьи 54, статьями 85 - 96 Федерального закона.

Перечень документов, необходимых для предоставления государственной услуги, подлежащих представлению заявителем

10. Для предоставления государственной услуги по ведению Реестра при включении в Реестр Заявитель обращается в ФТС России с заявлением о включении в Реестр (примерный образец заявления о включении в Реестр приведен в приложении N 3 к Административному регламенту) в письменной форме, содержащим сведения, предусмотренные пунктом 11 Административного регламента, и представляет документы, подтверждающие сведения, указанные в этом заявлении, по перечню, предусмотренному пунктом 12 Административного регламента.

11. Заявление о включении в Реестр должно содержать:

1) обращение Заявителя в таможенный орган с просьбой о включении в Реестр;

2) сведения о наименовании, об организационно-правовой форме, о месте нахождения, об открытых банковских счетах Заявителя, а также перечень и место нахождения его обособленных структурных подразделений, через которые Заявитель планирует осуществлять свою деятельность в качестве уполномоченного экономического оператора, на день подачи заявления;

3) сведения об учредителях и (или) участниках Заявителя и о доле их участия в уставном (складочном) капитале Заявителя;

4) сведения о постановке Заявителя на учет в налоговом органе в качестве налогоплательщика и об идентификационном номере налогоплательщика;

5) сведения о применении специального налогового режима;

6) сведения о членах совета директоров (наблюдательного совета), членах коллегиального исполнительного органа Заявителя;

7) сведения о сфере хозяйственной деятельности Заявителя;

8) описание организационной структуры Заявителя, включая функции и компетенцию каждого структурного подразделения;

9) сведения о руководителе Заявителя, главном бухгалтере, руководителях структурных подразделений с описанием порядка исполнения обязанностей в случае временного отсутствия указанных должностных лиц;

10) сведения об общей штатной численности и штатной численности каждого структурного подразделения;

11) сведения о работниках, в чьи должностные обязанности входят организация таможенных операций и (или) их осуществление, с оценкой их знаний и навыков в использовании информационных технологий при совершении таможенных операций, а также общих коммерческих операций и операций бухгалтерского и налогового учета;

12) сведения о применяемых мерах защиты информации, содержащейся в автоматизированной информационной системе Заявителя;

13) сведения о внешнеторговой деятельности Заявителя:

а) год, с которого Заявитель осуществляет внешнеторговую деятельность, регулярность перемещения товаров в течение одного года (среднее количество поставок товаров в одном месяце);

б) количество внешнеторговых и иных договоров, заключенных Заявителем при совершении всех внешнеэкономических сделок за последний год, и общая сумма всех договоров, а также цели ввоза товаров (для собственных нужд, для осуществления торговой или иной коммерческой деятельности, в том числе связанной с реализацией или переработкой товаров, проведением выставочно-ярмарочных мероприятий и иных видов деятельности);

14) сведения о таможенных органах, в которых наиболее часто производились таможенные операции с товарами Заявителя в течение года, предшествующего подаче заявления, а также о таможенном органе (таможенных органах), в регионе деятельности которого (которых) Заявитель планирует осуществлять деятельность в качестве уполномоченного экономического оператора, с указанием наименований таможенных постов и таможен, которым подчиняются эти таможенные посты;

15) сведения об используемых видах транспорта для перевозки товаров, ввозимых в Российскую Федерацию и (или) вывозимых из Российской Федерации;

16) сведения об иностранных контрагентах, включая наименование, место нахождения, основной вид деятельности, сведения о том, являются ли они аффилированными лицами по отношению к Заявителю;

17) сведения о ранее применявшихся Заявителем специальных и других упрощенных процедурах таможенного оформления, а также о специальных упрощениях, применявшихся и (или) применяемых в соответствии с Федеральным законом;

18) сведения о получаемых разрешительных документах, необходимых для соблюдения установленных ограничений осуществления внешнеторговой деятельности, и о порядке их получения (самостоятельно, с использованием посреднических услуг);

19) сведения о номенклатуре и предназначении товаров, в отношении которых Заявитель планирует применять специальные упрощения;

20) запрашиваемые специальные упрощения;

21) сведения о таможенных процедурах, под которые Заявитель планирует помещать товары;

22) сведения о помещениях и (или) об открытых площадках, находящихся во владении Заявителя, где будут осуществляться временное хранение товаров Заявителя и (или) проводиться таможенные операции товаров (об их месте нахождения, обустройстве, в том числе о наличии подъездных путей, ограждения, контрольно-пропускных пунктов), если специальное упрощение предполагает временное хранение товаров в помещениях, на открытых площадках и иных территориях уполномоченного экономического оператора;

23) сведения о коммерческих или иных документах, которые могут быть представлены Заявителем в таможенный орган для выпуска товаров (в целях идентификации товаров и контроля правильности исчисления сумм таможенных пошлин, налогов, подлежащих уплате при выпуске товаров, либо определения размера обеспечения уплаты таможенных пошлин, налогов), если Заявитель претендует на установление специального упрощения, при котором выпуск (условный выпуск) иностранных товаров может быть осуществлен до подачи таможенной декларации;

24) сведения о таможенном представителе, который будет применять специальные упрощения от имени и по поручению Заявителя в случае присвоения Заявителю статуса уполномоченного экономического оператора, его руководителях и сотрудниках, осуществляющих таможенные операции;

25) сведения об обеспечении уплаты таможенных пошлин, налогов, предоставленном в соответствии с подпунктом 1 статьи 39 ТК ТС;

26) согласие или несогласие Заявителя на официальное опубликование сведений о присвоении ему статуса уполномоченного экономического оператора, предусмотренное частью 4 статьи 95 Федерального закона;

27) сведения о лицах, уполномоченных на представление интересов Заявителя при рассмотрении заявления.

В случае изменения сведений, указанных в заявлении о включении в Реестр, Заявитель или его правопреемник (в случае реорганизации в форме преобразования) по желанию направляет в ФТС России информацию в письменном виде об изменении соответствующих сведений с приложением необходимых документов. (в ред. Приказа ФТС РФ от 10.09.2013 N 1710)

Внесение изменений в заявление о включении в Реестр в ходе его рассмотрения ФТС России допускается с момента обращения в ФТС России с заявлением о включении в Реестр и до момента подготовки проекта приказа ФТС России о включении его в Реестр. В иных случаях обращение лица о внесении изменений в заявление о включении в Реестр рассматривается ФТС России только после принятия решения о включении лица в Реестр. (в ред. Приказа ФТС РФ от 10.09.2013 N 1710)

Если в ходе рассмотрения заявление о включении в Реестр в ФТС России поступило обращение лица о внесении в него изменений, ФТС России осуществляет следующие действия: (в ред. Приказа ФТС РФ от 10.09.2013 N 1710)

- устанавливает, влияют ли сведения, которые подлежат изменению, на соблюдение условий включения в Реестр; (в ред. Приказа ФТС РФ от 10.09.2013 N 1710)

- проверяет соответствие вновь указанных сведений условиям, установленным для включения юридического лица в Реестр; (в ред. Приказа ФТС РФ от 10.09.2013 N 1710)

- принимает решение о необходимости повторной проверки условий включения в Реестр. (в ред. Приказа ФТС РФ от 10.09.2013 N 1710)

12. К заявлению о включении в Реестр прилагаются следующие документы, подтверждающие заявленные сведения:

1) учредительные документы Заявителя;

2) документ, подтверждающий факт внесения записи о Заявителе в Единый государственный реестр юридических лиц;

3) свидетельство о постановке Заявителя на учет в налоговом органе;

4) документы, подтверждающие предоставление обеспечения уплаты таможенных пошлин, налогов в размере, установленном Таможенным кодексом Таможенного союза (в случае предоставления обеспечения уплаты таможенных пошлин, налогов одновременно с заявлением о включении в Реестр); (в ред. Приказа ФТС РФ от 10.09.2013 N 1710)

5) подтверждения из банков об открытых в них счетах Заявителя;

6) копия аудиторского заключения о достоверности бухгалтерской отчетности Заявителя за год, предшествующий подаче заявления, подписанная руководителем и главным бухгалтером и заверенная печатью, в случае, если Заявитель подлежит обязательному аудиту в соответствии с законодательством Российской Федерации или аудит проводился по инициативе Заявителя;

7) копии таможенных документов, подтверждающих осуществление внешнеэкономической деятельности не менее одного года;

В случае реорганизации юридического лица в форме преобразования в целях подтверждения осуществления внешнеторговой деятельности представляются документы, содержащие положения о правопреемстве по всем обязательствам реорганизованного юридического лица, а также копии таможенных документов, подтверждающих осуществление юридическим лицом внешнеэкономической деятельности до его реорганизации; (в ред. Приказа ФТС РФ от 10.09.2013 N 1710)

8) если деятельность уполномоченного экономического оператора предусматривает временное хранение товаров в помещениях, на открытых площадках и иных территориях:

а) свидетельство о государственной регистрации прав на помещения и (или) открытые площадки в случае, если они находятся в собственности или в хозяйственном ведении Заявителя;

б) договор аренды (субаренды) помещения, зарегистрированный в установленном порядке;

в) договор аренды (субаренды) земельного участка, на котором расположена открытая площадка, зарегистрированный в установленном порядке;

г) план (чертеж) складского помещения с указанием планируемого места нахождения товаров, находящихся под таможенным контролем;

д) план (чертеж) открытой площадки с указанием размеров и расположения этой площадки на производственной территории;

9) документы, подтверждающие соответствие критериям, определенным решением Комиссии Таможенного союза в соответствии с абзацем вторым подпункта 1 статьи 39 ТК ТС, для лиц, осуществляющих деятельность по производству товаров и (или) экспортирующих товары, к которым не применяются вывозные таможенные пошлины, если Заявитель претендует на применение к нему указанных критериев.

Заявитель вправе приложить к заявлению о включении в Реестр любые другие документы, в том числе заключения независимых экспертов, которые, по его мнению, могут быть использованы при рассмотрении вопроса о включении его в Реестр.

ФТС России не вправе требовать от Заявителя:

представления документов и информации или осуществления действий, представление или осуществление которых не предусмотрено нормативными правовыми актами, регулирующими отношения, возникающие в связи с предоставлением государственной услуги;

представления документов и информации, которые находятся в распоряжении органов, предоставляющих государственную услугу, иных государственных органов, в соответствии с нормативными правовыми актами Российской Федерации.

В случае отсутствия документов, которые подтверждают сведения, указанные в заявлении о включении в Реестр, и которые выдаются государственными органами, таможенный орган запрашивает подтверждение наличия и/или достоверности таких документов у этих государственных органов в письменном виде, или путем обращения к информационным ресурсам этих государственных органов, или посредством межведомственного электронного взаимодействия, в том числе посредством использования информационно-телекоммуникационной сети Интернет. При этом заявитель может по собственной инициативе представить недостающие или уточняющие документы, удостоверенные соответствующими государственными органами или иным установленным способом.

13. Документы, подтверждающие предоставление в ФТС России обеспечения уплаты таможенных пошлин, налогов, могут быть представлены Заявителем либо одновременно с заявлением о включении в Реестр, либо не позднее 30 дней со дня направления ФТС России уведомления о принятии предварительного решения о соблюдении иных условий включения юридического лица в Реестр (далее - Уведомление), предусмотренного пунктом 35 Административного регламента. (в ред. Приказа ФТС РФ от 10.09.2013 N 1710)

14. Документы, предусмотренные пунктом 12 Административного регламента, могут быть представлены Заявителем в виде оригиналов или копий, заверенных лицом, их представившим, уполномоченными органами, выдавшими такие документы, либо заверенных нотариально. При представлении копий документов, заверенных лицом, их представившим, ФТС России в случае необходимости проверяет соответствие копий этих документов их оригиналам, после чего оригиналы таких документов возвращаются лицу, их представившему.

Документы, подтверждающие предоставление в ФТС России обеспечения уплаты таможенных пошлин, налогов, представляются в оригинале.

По окончании рассмотрения заявления о включении в Реестр ФТС России обязана возвратить Заявителю по его требованию оригиналы представленных документов, за исключением документов, подтверждающих предоставление обеспечения уплаты таможенных пошлин, налогов.

Указанные оригиналы вручаются руководителю или иному уполномоченному представителю юридического лица (при наличии документов, подтверждающих полномочия указанных лиц) под расписку либо направляются по почте с сопроводительным письмом.

Перечень оснований для отказа в приеме документов, необходимых для предоставления государственной услуги

15. ФТС России отказывает в принятии заявления о включении в реестр уполномоченных экономических операторов только в следующих случаях:

1) если Заявителем не представлены запрошенные ФТС России недостающие сведения и (или) документы в течение 30 дней со дня получения уведомления таможенного органа;

2) при наличии судимости за совершение преступлений в сфере экономической деятельности у руководителя юридического лица, его сотрудников, в чьи должностные обязанности входят организация совершения таможенных операций и (или) их совершение, а также у руководителя и сотрудников, совершающих таможенные операции, таможенного представителя, который будет применять специальные упрощения от имени и по поручению юридического лица в случае присвоения этому юридическому лицу статуса уполномоченного экономического оператора;

3) при возбуждении процедуры банкротства в отношении Заявителя на дату подачи заявления или после его подачи;

4) при подаче заявления до истечения трех лет со дня вступления в силу решения об исключении данного юридического лица из Реестра в соответствии с частью 10 статьи 94 Федерального закона.

Перечень оснований для приостановления или отказа в предоставлении государственной услуги

16. Течение срока, указанного в пункте 7 Административного регламента, приостанавливается на период со дня получения заявителем уведомления, направленного в соответствии с частью 3 статьи 91 Федерального закона, до даты подтверждения заявителем выполнения требований и условий присвоения статуса уполномоченного экономического оператора или до истечения 30 дней со дня получения заявителем такого уведомления.

17. ФТС России принимает решение об отказе в предоставлении государственной услуги по ведению Реестра в срок, не превышающий срока, указанного в пункте 7 Административного регламента, в следующих случаях:

при несоблюдении юридическим лицом хотя бы одного из условий включения в Реестр, перечисленных в пункте 30 Административного регламента;

при непредставлении документов, подтверждающих предоставление ФТС России обеспечения уплаты таможенных пошлин, налогов, в течение 30 (тридцати) дней со дня направления уведомления ФТС России о принятии предварительного решения о соблюдении иных условий включения юридического лица в Реестр, предусмотренного пунктом 35 Административного регламента.

Порядок, размер и основания взимания государственной пошлины или иной платы, взимаемой за предоставление государственной услуги

18. За предоставление государственной услуги по ведению Реестра плата не взимается.

Максимальный срок ожидания в очереди при подаче запроса о предоставлении государственной услуги и при получении результата предоставления государственной услуги. (в ред. Приказа ФТС РФ от 13.07.2015 N 1400)

19. Максимальный срок ожидания в очереди при подаче запроса о предоставлении государственной услуги и при получении результата предоставления государственной услуги составляет 15 минут.

Срок и порядок регистрации запроса Заявителя

20. Заявление о включении в Реестр и прилагаемые к нему документы, а также заявление об изменении сведений, указанных в заявлении о включении в Реестр, и документы, в которые внесены изменения либо которыми подтверждается изменение сведений, могут быть направлены в ФТС России по почте или доставлены Заявителем в Приемную ФТС России по адресу, указанному в пункте 3 Административного регламента. Прием документов в Приемной ФТС России осуществляется должностными лицами Управления делами в соответствии с графиком выемки корреспонденции. (в ред. Приказа ФТС РФ от 13.07.2015 N 1400)

21. Заявление о включении в Реестр регистрируется путем присвоения входящего номера в Управлении делами ФТС России не позднее дня, следующего за днем получения, и направляется на исполнение в ответственное структурное подразделение ФТС России. (в ред. Приказа ФТС РФ от 13.07.2015 N 1400)

Показатели доступности и качества государственной услуги

22. Государственная услуга по ведению Реестра является доступной для всех юридических лиц, зарегистрированных в соответствии с законодательством Российской Федерации. (в ред. Приказа ФТС РФ от 13.07.2015 N 1400)

III. Состав, последовательность и сроки выполнения административных процедур, требования к порядку их выполнения

Состав административных процедур в рамках предоставления государственной услуги по ведению Реестра

23. При предоставлении государственной услуги по ведению Реестра выполняются следующие административные процедуры: (в ред. Приказа ФТС РФ от 13.07.2015 N 1400)

- включение юридического лица в Реестр и выдача Свидетельства;

- внесение изменений в Реестр с выдачей (либо без выдачи) нового Свидетельства;

- приостановление действия Свидетельства;

- отзыв Свидетельства и исключение юридического лица из Реестра;

- формирование Реестра и опубликование сведений, содержащихся в Реестре.

Включение юридического лица в Реестр и выдача Свидетельства

24. Включение в Реестр осуществляется ФТС России на основании заявления, поданного в соответствии с пунктом 11 Административного регламента. (в ред. Приказа ФТС РФ от 13.07.2015 N 1400)

ФТС России рассматривает заявление о включении в Реестр в срок, указанный в пункте 7 Административного регламента (с учетом его приостановления в случае, указанном в пункте 16 Административного регламента), и принимает одно из следующих решений:

- о включении юридического лица в Реестр и выдаче Свидетельства при соблюдении условий, предусмотренных пунктом 30 Административного регламента;

- предварительное решение о соблюдении иных условий включения в Реестр, предусмотренное пунктом 35 Административного регламента, в случае, если юридическим лицом вместе с заявлением о включении в Реестр не были представлены документы, подтверждающие предоставление ФТС России обеспечения уплаты таможенных пошлин, налогов; (в ред. Приказа ФТС РФ от 10.09.2013 N 1710)

- об отказе во включении юридического лица в Реестр по основаниям, приведенным в пункте 17 Административного регламента.

25. При поступлении заявления о включении в Реестр в ответственное структурное подразделение ФТС России начальник подразделения или лицо, его замещающее, принимает решение о его передаче на исполнение в соответствующий отдел. Начальник отдела или лицо, его замещающее, назначает должностное лицо, ответственное за рассмотрение указанного заявления (далее - уполномоченное должностное лицо). (в ред. Приказа ФТС РФ от 13.07.2015 N 1400)

26. Если заявление о включении в Реестр не содержит сведений, предусмотренных пунктом 11 Административного регламента, или вместе с указанным заявлением не представлены документы, подтверждающие сведения, указанные в этом заявлении, по перечню, предусмотренному пунктом 12 Административного регламента, ФТС России уведомляет об этом Заявителя не позднее пяти рабочих дней со дня получения такого заявления. В данном случае решение о наличии оснований для принятия либо отказа в принятии заявления о включении в Реестр принимается после получения сведений и (или) документов, указанных в уведомлении ФТС России. (в ред. Приказа ФТС РФ от 13.07.2015 N 1400)

27. В целях проверки наличия либо отсутствия оснований для отказа в принятии заявления о включении в Реестр к рассмотрению ФТС России не позднее трех рабочих дней со дня получения заявления: (в ред. Приказов ФТС РФ от 10.09.2013 N 1710, от 13.07.2015 N 1400)

с учетом положений части 5 статьи 91 Федерального закона направляет запрос в МВД России для получения информации, указанной в подпункте 2 пункта 15 Административного регламента, которое обязано в течение 10 дней со дня получения запроса направить запрашиваемые документы и сведения; (в ред. Приказа ФТС РФ от 10.09.2013 N 1710)

обращается к Единому федеральному реестру сведений о банкротстве, включенному в реестр открытых источников информации для получения сведений, указанных в подпункте 3 пункта 15 Административного регламента. (в ред. Приказа ФТС РФ от 10.09.2013 N 1710)

28. После получения информации, свидетельствующей об отсутствии указанных в пункте 15 Административного регламента оснований для отказа в принятии заявления к рассмотрению, ФТС России уведомляет Заявителя о принятии указанного заявления к рассмотрению. С даты, указанной в письме ФТС России о принятии заявления к рассмотрению, исчисляется общий срок рассмотрения заявления, указанный в абзаце первом пункта 7 Административного регламента. (в ред. Приказа ФТС РФ от 13.07.2015 N 1400)

29. Если основания для отказа в принятии заявления к рассмотрению выявлены, то ФТС России в трехдневный срок после получения информации, свидетельствующей о наличии данных оснований, направляет Заявителю информационное письмо с указанием причин, по которым в принятии заявления отказано. (в ред. Приказа ФТС РФ от 13.07.2015 N 1400)

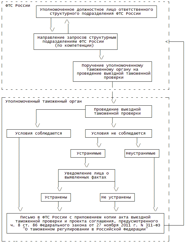
30. Одновременно уполномоченное должностное лицо направляет в структурные подразделения ФТС России (по компетенции) следующие запросы: (в ред. Приказов ФТС РФ от 10.09.2013 N 1710, от 13.07.2015 N 1400)

- о наличии либо отсутствии у Заявителя фактов неоднократного (два и более раза) привлечения лица в течение одного года до дня обращения в таможенный орган к административной ответственности за административные правонарушения в области таможенного дела, предусмотренные статьями 16.1, 16.2, 16.3, 16.7, 16.9, 16.15, 16.17, 16.20 и 16.22 Кодекса Российской Федерации об административных правонарушениях (Собрание законодательства Российской Федерации, 2002, N 1 (ч. I), ст. 1; 2007, N 26, ст. 3089) (далее - Кодекс Российской Федерации об административных правонарушениях), при условии, что сумма наложенных административных штрафов по указанным статьям в совокупности составила 500 000 рублей и более;

- о наличии либо отсутствии на день обращения в таможенный орган неисполненной обязанности по уплате таможенных платежей, процентов, пеней;

- о наличии либо отсутствии на день обращения в таможенный орган задолженности (недоимки) в соответствии с законодательством о налогах и сборах Российской Федерации;

- о назначении проведения выездной таможенной проверки соблюдения условий присвоения юридическому лицу статуса уполномоченного экономического оператора, перечисленных в части 3 и подпунктах 1, 2 и 4 части 4 статьи 88 Федерального закона.

Структурное подразделение ФТС России, получившее запрос о соблюдении указанных в настоящем пункте условий включения юридического лица в Реестр, рассматривает его в срок, не превышающий 5 (пяти) рабочих дней, и направляет в ответственное структурное подразделение письменный ответ, содержащий заключение о наличии либо отсутствии у Заявителя на дату обращения, которой является дата регистрации заявления в ФТС России, фактов, указанных в настоящем пункте.

Данные документы приобщаются уполномоченным должностным лицом к заявлению и рассматриваются в качестве основания для принятия решения о включении либо отказе во включении в Реестр.

31. Условиями включения юридического лица в Реестр являются: (в ред. Приказа ФТС РФ от 13.07.2015 N 1400)

1) предоставление обеспечения уплаты таможенных пошлин, налогов на сумму, эквивалентную одному миллиону евро, по курсу валют, устанавливаемому в соответствии с законодательством государства - члена Таможенного союза, на день предоставления такого обеспечения, за исключением случая, установленного абзацем вторым настоящего подпункта.

Лицами, осуществляющими деятельность по производству товаров и (или) экспортирующими товары, к которым не применяются вывозные таможенные пошлины, при их соответствии критериям, определенным решением Комиссии Таможенного союза, может быть предоставлено обеспечение уплаты таможенных пошлин, налогов на сумму, эквивалентную ста пятидесяти тысячам евро, по курсу валют, устанавливаемому в соответствии с законодательством государства - члена Таможенного союза, на день предоставления такого обеспечения;

2) осуществление внешнеторговой деятельности не менее одного года до дня обращения в ФТС России, включая периоды осуществления внешнеторговой деятельности до реорганизации юридического лица в форме преобразования; (в ред. Приказа ФТС РФ от 10.09.2013 N 1710)

В случае реорганизации юридического лица в форме преобразования до момента подачи заявления о включении в Реестр в письменном виде или до принятия ФТС России одного из решений, указанных в пункте 23 Административного регламента, при расчете периода осуществления внешнеторговой деятельности принимается во внимание также внешнеторговая деятельность юридического лица, которая осуществлялась до его реорганизации в форме преобразования. (в ред. Приказа ФТС РФ от 10.09.2013 N 1710)

3) отсутствие на день обращения в ФТС России неисполненной обязанности по уплате таможенных платежей, процентов, пеней;

4) отсутствие на день обращения в ФТС России задолженности (недоимки) в соответствии с законодательством о налогах и сборах;

5) отсутствие фактов неоднократного (два и более раза) привлечения лица в течение одного года до дня обращения в таможенный орган к административной ответственности за административные правонарушения в области таможенного дела, предусмотренные статьями 16.1, 16.2, 16.3, 16.7, 16.9, 16.15, 16.17, 16.20 и 16.22 Кодекса Российской Федерации об административных правонарушениях, при условии, что сумма наложенных административных штрафов по указанным статьям в совокупности составила 500 000 рублей и более;

6) условие о наличии системы учета товаров, позволяющей сопоставлять сведения, представленные таможенным органам при совершении таможенных операций, со сведениями о проведении хозяйственных операций в соответствии с требованиями, определенными законодательством государств - членов Таможенного союза, которое считается выполненным, если Заявитель соблюдает следующие требования:

а) ведение бухгалтерского и налогового учета, а также учета для таможенных целей в соответствии со статьей 96 Федерального закона;

б) предоставление таможенным органам доступа в пределах их компетенции к базам и банкам данных таможенных операций автоматизированных информационных систем Заявителя с учетом требований законодательства Российской Федерации о защите информации;

в) применение Заявителем системы учета логистических операций, связанных с транспортировкой и хранением товаров, предусматривающей раздельный учет совершения таких операций с иностранными товарами и товарами Таможенного союза;

г) применение автоматизированной информационной системы, содержащей меры защиты информации, обеспечивающие предотвращение несанкционированного доступа к информации, возможность незамедлительного восстановления информации, модифицированной или уничтоженной вследствие несанкционированного доступа к ней, и постоянный контроль за обеспечением уровня защищенности информации;

7) соответствие дополнительным условиям, которыми являются:

а) неприменение упрощенной системы налогообложения;

б) отсутствие судимости за совершение преступлений в сфере экономической деятельности у руководителя юридического лица, его сотрудников, в чьи должностные обязанности входят организация совершения таможенных операций и (или) их совершение, а также у руководителя и сотрудников, совершающих таможенные операции, таможенного представителя, который будет применять специальные упрощения от имени и по поручению юридического лица в случае присвоения ему статуса уполномоченного экономического оператора;

в) нахождение в собственности, хозяйственном ведении, оперативном управлении или аренде помещений, открытых площадок и иных территорий, предназначенных для временного хранения уполномоченным экономическим оператором иностранных товаров и отвечающих требованиям, установленным статьей 89 Федерального закона, - в случае применения уполномоченным экономическим оператором таможенной операции временного хранения в соответствии с пунктом 1 части 1 статьи 86 Федерального закона.

Уполномоченный экономический оператор может осуществлять временное хранение товаров в помещениях, на открытых площадках и иных территориях уполномоченного экономического оператора.

Помещения, открытые площадки уполномоченного экономического оператора имеют статус зоны таможенного контроля. Пределы указанной зоны таможенного контроля определяются таможенным органом и уполномоченным экономическим оператором в соглашении, предусмотренном частью 8 статьи 86 Федерального закона, и должны иметь специальные обозначения. Вывоз товаров, находящихся под таможенным контролем, за пределы указанной зоны осуществляется с разрешения таможенного органа.

Помещения, открытые площадки и иные территории, предназначенные для временного хранения уполномоченным экономическим оператором иностранных товаров, должны быть обустроены и оборудованы таким образом, чтобы обеспечить сохранность товаров, исключить несанкционированный доступ к ним посторонних лиц (не являющихся работниками уполномоченного экономического оператора), а также обеспечить возможность проведения в отношении этих товаров таможенного контроля.

Допускается хранение товаров, находящихся под таможенным контролем, и иных товаров, находящихся на хранении, в одном помещении при условии их раздельного размещения, которое обеспечивается любым приемлемым для уполномоченного экономического оператора способом, позволяющим визуально отличить товары, находящиеся под таможенным контролем, от других товаров (оградительная лента, перегородки, технологические проходы, обозначенные соответствующими табличками и надписями).

Допускается хранение насыпных, наливных товаров, находящихся под таможенным контролем, совместно с товарами того же вида и качества, находящимися на хранении.

Требования к обустройству и оборудованию помещений, открытых площадок и иных территорий уполномоченного экономического оператора, осуществляющего производственную деятельность, таможенными органами не устанавливаются.

Выполнение условий включения в Реестр подтверждается документами, указанными в пункте 12 Административного регламента.

32. В целях проведения проверки соблюдения условий присвоения юридическому лицу статуса уполномоченного экономического оператора, перечисленных в части 3 и подпунктах 1, 2 и 4 части 4 статьи 88 Федерального закона, осуществления деятельности по производству товаров (производственной деятельности) в соответствии критериями, определенными Решением Комиссии Таможенного союза от 9 декабря 2011 г. N 872 "Об определении критериев к лицам, осуществляющим деятельность по производству товаров и (или) экспортирующим товары, к которым не применяются вывозные таможенные пошлины, претендующим получить статус уполномоченного экономического оператора" (далее - Решение Комиссии Таможенного союза от 9 декабря 2011 г. N 872) структурное подразделение ФТС России, в компетенцию которого входят вопросы проведения таможенных проверок, не позднее двух рабочих дней со дня получения запроса принимает решение о проведении выездной таможенной проверки либо направляет поручение о проведении выездной таможенной проверки в таможенный орган, в регионе деятельности которого зарегистрирован исполнительный орган юридического лица или в регионе деятельности которого юридическим лицом совершались таможенные операции в отношении товаров. (в ред. Приказов ФТС РФ от 10.09.2013 N 1710, от 13.07.2015 N 1400)

33. Уполномоченный таможенный орган проводит выездную таможенную проверку в отношении Заявителя в соответствии с подпунктом 3 пункта 4 статьи 132 ТК ТС. (в ред. Приказа ФТС РФ от 13.07.2015 N 1400)

Срок проведения проверки не может превышать 1 (одного) месяцев со дня вручения Заявителю копии решения о проведении таможенной проверки. Решение о проведении выездной таможенной проверки должно быть принято таможенным органом не позднее трех рабочих дней со дня получения им поручения ФТС России о проведении выездной таможенной проверки. (в ред. Приказа ФТС РФ от 10.09.2013 N 1710)

34. Если юридическое лицо фактически не находится по месту нахождения, указанному в заявлении о включении в Реестр, а также если в ходе выездной таможенной проверки уполномоченный таможенный орган установит, что одно или несколько условий присвоения юридическому лицу статуса уполномоченного экономического оператора не соблюдены, но это может быть исправлено Заявителем, уполномоченный таможенный орган уведомляет Заявителя о выявленных фактах. Уведомление вручается руководителю юридического лица либо его уполномоченному представителю под подпись. (в ред. Приказов ФТС РФ от 10.09.2013 N 1710, от 13.07.2015 N 1400)

Заявитель в течение 30 дней со дня получения такого уведомления вправе подтвердить таможенному органу выполнение соответствующих условий. Если руководитель юридического лица либо его уполномоченный представитель по требованию уполномоченного таможенного органа не явился за получением уведомления, данное уведомление направляется по почте, а срок, отведенный на подтверждение выполнения условий включения в Реестр, исчисляется с даты его направления уполномоченным таможенным органом.

Одновременно с вручением либо направлением уведомления Заявителю уполномоченный таможенный орган письмом за подписью начальника таможни либо лица, его замещающего, направляет в ФТС России информацию о продлении срока рассмотрения заявления о включении в Реестр, а также выявленных обстоятельствах, повлекших такое продление.

Если Заявитель в течение 30 дней со дня получения такого уведомления не устранил фактов, явившихся основанием для выдачи либо направления уведомления, и не информировал об их устранении уполномоченный таможенный орган, в акте выездной таможенной проверки делается вывод о несоблюдении юридическим лицом условий присвоения статуса уполномоченного экономического оператора.

Абзацы - Исключены. (в ред. Приказа ФТС РФ от 10.09.2013 N 1710)

Копия акта выездной таможенной проверки, в выводах по итогам проведения которой указано о соблюдении (либо несоблюдении) условий присвоения юридическому лицу статуса уполномоченного экономического оператора, указанных в частях 3 и 4 статьи 88 Федерального закона, и осуществлении лицом деятельности по производству товаров (производственной деятельности) в соответствии с критериями, определенными Решением Комиссии Таможенного союза от 9 декабря 2011 г. N 872 в 2-дневный срок после его составления направляется в ФТС России письмом за подписью начальника уполномоченного таможенного органа либо лица, его замещающего, для последующего приобщения к заявлению о включении в Реестр. (в ред. Приказа ФТС РФ от 10.09.2013 N 1710)

35. ФТС России принимает решение об отказе в предоставлении государственной услуги по ведению Реестра в срок, не превышающий срока, указанного в пункте 7 Административного регламента, в случаях, указанных в пункте 17 Административного регламента. (в ред. Приказа ФТС РФ от 13.07.2015 N 1400)

Абзац - Исключен. (в ред. Приказа ФТС РФ от 10.09.2013 N 1710)

Решение об отказе доводится до руководителя или иного уполномоченного представителя юридического лица в письменной форме не позднее 14 рабочих дней со дня принятия такого решения. (в ред. Приказа ФТС РФ от 10.09.2013 N 1710)

36. Если юридическим лицом вместе с заявлением о включении в Реестр не были представлены документы, подтверждающие предоставление ФТС России обеспечения уплаты таможенных пошлин, налогов, при соблюдении иных условий включения юридического лица в Реестр, предусмотренных пунктом 30 Административного регламента, ФТС России, получив письмо уполномоченного таможенного органа с приложением копии акта выездной таможенной проверки, а также с учетом результатов проверки условий включения в Реестр, проведенной в соответствии с пунктом 33 Административного регламента, принимает предварительное решение о соблюдении этих условий и уведомляет об этом Заявителя. (в ред. Приказа ФТС РФ от 13.07.2015 N 1400)

Уведомление о принятии предварительного решения о соблюдении иных условий включения юридического лица в Реестр подготавливается уполномоченным должностным лицом и направляется Заявителю ответственным структурным подразделением ФТС России письмом на бланке ФТС России в пределах срока, указанного в пункте 7 Административного регламента.

37. Документы, подтверждающие предоставление ФТС России обеспечения уплаты таможенных пошлин, налогов, могут быть представлены Заявителем не позднее 30 (тридцати) дней со дня направления ФТС России Уведомления с сопроводительным письмом, в котором указаны реквизиты заявления, поданного ранее в ФТС России, в ответственное структурное подразделение, направившее Уведомление. (в ред. Приказов ФТС РФ от 10.09.2013 N 1710, от 13.07.2015 N 1400)

Документы, подтверждающие предоставление ФТС России обеспечения уплаты таможенных пошлин, налогов, представляются заявителем не позднее 30 (тридцати) дней со дня направления ФТС России Уведомления с сопроводительным письмом в структурное подразделение, в компетенцию которого входит принятие обеспечения уплаты таможенных пошлин, налогов. (в ред. Приказа ФТС РФ от 10.09.2013 N 1710)

Управление делами не позднее следующего дня после поступления данных документов в ФТС России передает их в структурное подразделение, в компетенцию которого входит принятие обеспечения уплаты таможенных пошлин, налогов. (в ред. Приказа ФТС РФ от 10.09.2013 N 1710)

Структурное подразделение ФТС России, в компетенцию которого входит принятие обеспечения уплаты таможенных пошлин, налогов, принимает предоставленное обеспечение либо отказывает в его принятии, о чем информирует ответственное структурное подразделение ФТС России в течение одного рабочего дня (в ред. Приказа ФТС РФ от 10.09.2013 N 1710)

38. При наличии всех документов и сведений, указанных в пунктах 11 и 12 Административного регламента, и соблюдении условий включения в Реестр, предусмотренных пунктом 30 Административного регламента, ФТС России принимает решение о включении юридического лица в Реестр и выдаче Свидетельства, которое реализуется изданием приказа ФТС России о включении юридического лица в Реестр и выдаче Свидетельства. (в ред. Приказа ФТС РФ от 13.07.2015 N 1400)

39. Проект приказа ФТС России о включении юридического лица в Реестр и выдаче Свидетельства подготавливается уполномоченным должностным лицом и направляется на согласование в структурные подразделения ФТС России в соответствии с внутренними правилами делопроизводства в ФТС России. (в ред. Приказа ФТС РФ от 13.07.2015 N 1400)

Структурное подразделение ФТС России, получившее проект приказа ФТС России о включении юридического лица в Реестр и выдаче Свидетельства на согласование, рассматривает его в срок, не превышающий 3 (трех) рабочих дней. В случае, когда проект вносится повторно после устранения замечаний, срок визирования не должен превышать 2 (двух) рабочих дней.

40. Если проект приказа ФТС России о включении юридического лица в Реестр и выдаче Свидетельства подготавливается уполномоченным должностным лицом ответственного структурного подразделения ФТС России после получения документов, подтверждающих предоставление обеспечения уплаты таможенных пошлин, налогов, то такой проект должен быть подготовлен в течение 1 (одного) рабочего дня, следующего за днем получения информации о принятии обеспечения уплаты таможенных пошлин, налогов, и направляется на согласование в структурные подразделения ФТС России в соответствии с внутренними правилами делопроизводства в ФТС России, которые рассматривают данный проект в порядке и в сроки, указанные в пункте 38 Административного регламента. (в ред. Приказов ФТС РФ от 10.09.2013 N 1710, от 13.07.2015 N 1400)

В случае отказа в принятии обеспечения уплаты таможенных пошлин, налогов ответственное структурное подразделение ФТС России в течение трех рабочих дней с даты получения соответствующих сведений от структурного подразделения ФТС России, в компетенцию которого входит принятие обеспечения уплаты таможенных пошлин, налогов, направляет Заявителю письмо ФТС России о необходимости устранения недостатков, препятствующих принятию обеспечения уплаты таможенных пошлин, налогов, с приложением представленных Заявителем документов. (в ред. Приказа ФТС РФ от 10.09.2013 N 1710)

Заявитель обязан в течение 10 дней со дня получения уведомления ФТС России устранить такие недостатки либо представить в ФТС России иное обеспечение уплаты таможенных пошлин, налогов. (в ред. Приказа ФТС РФ от 10.09.2013 N 1710)

В данном случае течение срока, указанного в пункте 7, приостанавливается до истечения 10-дневного срока со дня получения вышеупомянутого уведомления ФТС России. (в ред. Приказа ФТС РФ от 10.09.2013 N 1710)

Если заявителем в вышеуказанный срок не устранены недостатки либо не представлено иное обеспечение уплаты таможенных пошлин, налогов, ответственным структурным подразделением ФТС России осуществляются действия, предусмотренные пунктом 46 Административного регламента. (в ред. Приказа ФТС РФ от 10.09.2013 N 1710)

41. Приказ ФТС России о включении юридического лица в Реестр и выдаче Свидетельства подписывается руководителем ФТС России либо лицом, его замещающим. Свидетельство подписывается руководителем ФТС России или лицом, его замещающим, и заверяется печатью. (в ред. Приказов ФТС РФ от 10.09.2013 N 1710, от 13.07.2015 N 1400)

Приказ ФТС России о включении юридического лица в Реестр и выдаче Свидетельства вступает в силу со дня его подписания.

42. Копия приказа ФТС России о включении юридического лица в Реестр и выдаче Свидетельства и Свидетельство выдаются руководителю или иному уполномоченному представителю юридического лица под расписку или направляются иным способом, подтверждающим факт и дату его получения (по почте, с сопроводительным письмом), не позднее 14 рабочих дней со дня издания приказа о включении юридического лица в Реестр и выдаче Свидетельства. (в ред. Приказа ФТС РФ от 13.07.2015 N 1400)

43. Не позднее рабочего дня, следующего за днем получения из Управления делами копии приказа ФТС России о включении юридического лица в Реестр и выдаче Свидетельства, уполномоченное должностное лицо ответственного структурного подразделения ФТС России на их основании вносит соответствующую информацию в Реестр. (в ред. Приказа ФТС РФ от 13.07.2015 N 1400)

Одновременно ФТС России направляются письма заявителю и в таможню (таможни), в регионе деятельности которых он планирует применять специальные упрощения, о необходимости: (в ред. Приказа ФТС РФ от 10.09.2013 N 1710)

согласования порядка информационного взаимодействия таможенного органа (таможенных органов), осуществляющего (осуществляющих) таможенные операции, с уполномоченным экономическим оператором, а также регламента обмена информацией между ними; (в ред. Приказа ФТС РФ от 10.09.2013 N 1710)

подготовки и подписания соглашения между таможенным органом и уполномоченным экономическим оператором. (в ред. Приказа ФТС РФ от 10.09.2013 N 1710)

Проект соглашения готовится уполномоченным экономическим оператором по типовой форме, утвержденной приказом ФТС России от 20 сентября 2011 г. N 1914 "Об утверждении типовой формы соглашения, заключаемого между таможенным органом и уполномоченным экономическим оператором" (зарегистрирован Минюстом России 28.11.2011, рег. N 22420). (в ред. Приказа ФТС РФ от 10.09.2013 N 1710)

Если юридическое лицо планирует совершать таможенные операции с применением специальных упрощений в регионе деятельности одной таможни, соглашение заключается между данной таможней и уполномоченным экономическим оператором. (в ред. Приказа ФТС РФ от 10.09.2013 N 1710)

Если юридическое лицо планирует совершать таможенные операции с применением специальных упрощений в регионах деятельности нескольких таможен, соглашение заключается между каждой таможней и уполномоченным экономическим оператором. (в ред. Приказа ФТС РФ от 10.09.2013 N 1710)

44. Свидетельство вступает в силу по истечении 10 дней со дня его выдачи и сроком действия не ограничивается. Свидетельство не подлежит передаче другому лицу. (в ред. Приказа ФТС РФ от 13.07.2015 N 1400)

45. Юридическое лицо признается уполномоченным экономическим оператором со дня вступления в силу Свидетельства. (в ред. Приказа ФТС РФ от 13.07.2015 N 1400)

46. ФТС России принимает решение об отказе во включении в Реестр в срок, не превышающий срока, указанного в пункте 7 Административного регламента, в случаях, указанных в пункте 17 Административного регламента. (в ред. Приказа ФТС РФ от 13.07.2015 N 1400)

47. При непредставлении документов, подтверждающих предоставление ФТС России обеспечения уплаты таможенных пошлин, налогов, в срок, указанный в пункте 36 Административного регламента, ФТС России в течение 10 дней принимает решение об отказе во включении в Реестр. (в ред. Приказа ФТС РФ от 13.07.2015 N 1400)

48. От имени ФТС России решение об отказе во включении в Реестр доводится до Заявителя ответственным структурным подразделением ФТС России. (в ред. Приказа ФТС РФ от 13.07.2015 N 1400)

Упомянутое решение подготавливается уполномоченным должностным лицом на бланке письма ФТС России и направляется на согласование в структурные подразделения ФТС России, которые в соответствии с компетенцией и Административным регламентом осуществляли проверку условий включения в Реестр.

Структурное подразделение ФТС России, получившее проект решения об отказе во включении в Реестр на согласование, рассматривает его в срок, не превышающий 3 (трех) рабочих дней.

49. Письмо ФТС России об отказе во включении в Реестр и выдаче Свидетельства доводится до руководителя или иного уполномоченного представителя юридического лица в письменной форме под расписку или иным способом, подтверждающим факт и дату его направления, в пределах срока, установленного пунктом 7 Административного регламента. (в ред. Приказа ФТС РФ от 13.07.2015 N 1400)

50. Схема последовательности действий при включении юридического лица в Реестр и выдаче Свидетельства приведена в приложениях N 4 - N 6 к Административному регламенту. (в ред. Приказа ФТС РФ от 13.07.2015 N 1400)

Внесение изменений в Реестр с выдачей (либо без выдачи) нового Свидетельства

51. Об изменении сведений, указанных в заявлении о включении в Реестр либо в прилагаемых к нему документах, юридическое лицо, включенное в Реестр (его правопреемник в случае преобразования юридического лица), обязано сообщить ФТС России в письменной форме в течение 5 (пяти) рабочих дней со дня наступления событий, повлекших изменения соответствующих сведений, или со дня, когда лицу стало известно об их наступлении, и представить документы, в которые внесены изменения, либо которыми подтверждается изменение сведений. (в ред. Приказа ФТС РФ от 13.07.2015 N 1400)

52. Заявление об изменении сведений, указанных в заявлении о включении в Реестр либо в прилагаемых к нему документах, регистрируется путем присвоения входящего номера в Управлении делами ФТС России не позднее дня, следующего за днем получения, и направляется на исполнение в ответственное структурное подразделение ФТС России. (в ред. Приказа ФТС РФ от 13.07.2015 N 1400)

При поступлении в ответственное структурное подразделение ФТС России заявления об изменении сведений, указанных в заявлении о включении в Реестр, и документов, в которые внесены изменения либо которыми подтверждается изменение сведений, начальник подразделения или лицо, его замещающее, принимает решение об их передаче на исполнение в соответствующий отдел. Начальник отдела или лицо, его замещающее, назначает уполномоченное должностное лицо, ответственное за рассмотрение указанного заявления и документов.

53. При поступлении в ФТС России заявления о внесении изменений в Реестр в течение срока, указанного в пункте 7 Административного регламента, осуществляются следующие действия: (в ред. Приказа ФТС РФ от 13.07.2015 N 1400)

- устанавливается, влияют ли сведения, которые подлежат изменению, на соблюдение условий включения в Реестр;

- устанавливается, требуется ли в связи с изменением сведений вносить изменения в Реестр и (или) выдавать новое Свидетельство;

- проверяется соответствие вновь указанных сведений условиям, установленным для включения юридического лица в Реестр;

- принимается решение о внесении изменений в Реестр;

- выдается новое Свидетельство о включении в Реестр, если изменяются сведения, подлежащие указанию в Свидетельстве.

54. Если изменения, которые требуется внести в Реестр, не влияют на соблюдение условий включения в Реестр, уполномоченное должностное лицо подготавливает проект приказа ФТС России о внесении изменений в Реестр и выдаче нового Свидетельства в порядке, предусмотренном пунктами 38, 40 - 43 Административного регламента. (в ред. Приказа ФТС РФ от 13.07.2015 N 1400)

55. Если изменения, которые требуется внести в Реестр, связаны с изменением сведений в части обеспечения уплаты таможенных пошлин, налогов, ответственное структурное подразделение обеспечивает передачу не позднее следующего дня после получения документов поступившего заявления и представленных документов на рассмотрение в структурное подразделение ФТС России, в компетенцию которого входит принятие обеспечения уплаты таможенных пошлин, налогов. (в ред. Приказов ФТС РФ от 10.09.2013 N 1710, от 13.07.2015 N 1400)

Структурное подразделение ФТС России, в компетенцию которого входит принятие обеспечения уплаты таможенных пошлин, налогов, принимает предоставленное обеспечение либо отказывает в его принятии, о чем информирует ответственное структурное подразделение ФТС России в течение одного рабочего дня. (в ред. Приказа ФТС РФ от 10.09.2013 N 1710)

После получения информации о принятии обеспечения уплаты таможенных пошлин, налогов уполномоченное должностное лицо подготавливает проект приказа ФТС России о внесении изменений в Реестр и выдаче нового Свидетельства в порядке, предусмотренном пунктами 38, 40 - 43 Административного регламента.

В случае отказа в принятии обеспечения уплаты таможенных пошлин, налогов ответственное структурное подразделение ФТС России в течение трех рабочих дней с даты получения соответствующих сведений от структурного подразделения ФТС России, в компетенцию которого входит принятие обеспечения уплаты таможенных пошлин, налогов, направляет Заявителю письмо ФТС России о невозможности внесения изменений в Реестр с приложением представленных Заявителем документов. (в ред. Приказа ФТС РФ от 10.09.2013 N 1710)

56. Если изменения, которые требуется внести в Реестр, влияют либо могут повлиять на соблюдение условий включения в Реестр, ответственное структурное подразделение рассматривает поступившее заявление и принимает решение о внесении изменений в Реестр и выдаче нового Свидетельства после проведения проверки соблюдения условий включения в Реестр в порядке, предусмотренном разделом III Административного регламента для принятия решений о включении в Реестр. (в ред. Приказа ФТС РФ от 13.07.2015 N 1400)

57. Решение о внесении изменений в Реестр и выдаче нового Свидетельства реализуется изданием приказа ФТС России о внесении изменений в Реестр и выдаче нового Свидетельства. (в ред. Приказа ФТС РФ от 13.07.2015 N 1400)

58. Проект приказа ФТС России подготавливается уполномоченным должностным лицом в порядке и в сроки, установленные разделом III Административного регламента для подготовки проекта приказа о включении в Реестр. (в ред. Приказа ФТС РФ от 13.07.2015 N 1400)

59. Приказ ФТС России о внесении изменений в Реестр и выдаче нового Свидетельства подписывается руководителем ФТС России либо лицом, его замещающим. Свидетельство подписывается руководителем ФТС России или лицом, его замещающим, и заверяется печатью. Оформление нового Свидетельства производится путем заполнения нового бланка Свидетельства с указанием новых и оставшихся без изменений сведений. (в ред. Приказа ФТС РФ от 13.07.2015 N 1400)

Приказ ФТС России о внесении изменений в Реестр и выдаче нового Свидетельства вступает в силу со дня его подписания.

60. Свидетельство выдается руководителю или иному уполномоченному представителю юридического лица под расписку или иным способом, подтверждающим факт и дату его получения (по почте, с сопроводительным письмом), не позднее 14 рабочих дней со дня издания приказа о внесении изменений в Реестр и выдаче нового Свидетельства. (в ред. Приказа ФТС РФ от 13.07.2015 N 1400)

61. Не позднее рабочего дня, следующего за днем получения из Управления делами копии приказа ФТС России о внесении изменений в Реестр и выдаче нового Свидетельства, уполномоченное должностное лицо ответственного структурного подразделения ФТС России на их основании вносит соответствующую информацию в Реестр. (в ред. Приказа ФТС РФ от 13.07.2015 N 1400)

62. Если изменились сведения, не подлежащие указанию в Свидетельстве, уполномоченное должностное лицо ответственного структурного подразделения ФТС России вносит изменения в Реестр на основании поступившего письменного заявления юридического лица об изменении сведений, указанных в заявлении о включении в Реестр, и документов, в которые внесены изменения либо которыми подтверждается изменение сведений, в течение 10 рабочих дней со дня их получения без издания приказа о внесении изменений в Реестр. (в ред. Приказа ФТС РФ от 13.07.2015 N 1400)

63. Если изменились сведения, не подлежащие указанию ни в Реестре, ни в Свидетельстве, они принимаются ФТС России к сведению. (в ред. Приказа ФТС РФ от 13.07.2015 N 1400)

64. Представленные в соответствии с настоящим разделом Административного регламента документы приобщаются к комплекту документов, представленных юридическим лицом при включении в Реестр. (в ред. Приказа ФТС РФ от 13.07.2015 N 1400)

65. ФТС России принимает решение об отказе во внесении изменений в Реестр в срок, не превышающий срока, указанного в пункте 7 Административного регламента, в случае непредставления документов, в которые внесены изменения либо которыми подтверждается изменение сведений. (в ред. Приказа ФТС РФ от 13.07.2015 N 1400)

66. От имени ФТС России решение об отказе во внесении изменений в Реестр направляется Заявителю ответственным структурным подразделением ФТС России письмом на бланке ФТС России. (в ред. Приказа ФТС РФ от 13.07.2015 N 1400)

67. Схема последовательности действий при внесении изменений в Реестр с выдачей (либо без выдачи) нового Свидетельства приведена в приложении N 7 к Административному регламенту. (в ред. Приказа ФТС РФ от 13.07.2015 N 1400)

Приостановление действия Свидетельства

68. Таможенный орган (таможенные органы), в регионе деятельности которого (которых) уполномоченный экономический оператор осуществляет свою деятельность (далее - уполномоченный таможенный орган), приостанавливает (приостанавливают) действие Свидетельства в следующих случаях: (в ред. Приказа ФТС РФ от 13.07.2015 N 1400)

1) подачи заявления юридического лица о приостановлении его деятельности (пункт 1 части 1 статьи 56 Федерального закона);

2) подачи заявления юридического лица в случае возбуждения в отношении него процедуры банкротства (пункт 2 части 1 статьи 56 Федерального закона);

3) в случае выявления несоблюдения уполномоченным экономическим оператором одного или нескольких условий присвоения данного статуса;

4) в случае непредставления отчетности по формам в порядке и сроки, установленные в соответствии со статьей 96 Федерального закона;

5) в случае возбуждения дела об административном правонарушении в области таможенного дела, предусмотренном статьями 16.1, 16.2, 16.3, 16.7, 16.9, 16.15, 16.17, 16.20 и 16.22 Кодекса Российской Федерации об административных правонарушениях;

6) в случае возбуждения в отношении руководителя и (или) работников уполномоченного экономического оператора уголовного дела, предварительное расследование по которому отнесено уголовно-процессуальным законодательством Российской Федерации к компетенции таможенных органов.

69. В случае поступления заявления уполномоченного экономического оператора о приостановлении его деятельности согласно подпунктам 1 и 2 пункта 67 Административного регламента данное приостановление оформляется приказом начальника таможни. Приказ издается в трехдневный срок после получения заявления уполномоченного экономического оператора. Одновременно уполномоченный таможенный орган направляет информационное письмо с приложением копии приказа в ФТС России для учета данной информации при ведении Реестра. (в ред. Приказа ФТС РФ от 13.07.2015 N 1400)

70. В случаях, предусмотренных подпунктами 3 и 4 пункта 67 Административного регламента, до принятия решения о приостановлении действия Свидетельства уполномоченный таможенный орган уведомляет уполномоченного экономического оператора о выявленных нарушениях. Уведомление вручается руководителю организации либо его уполномоченному представителю под подпись с указанием даты получения уведомления. В случае неявки указанного представителя организации в уполномоченный таможенный орган за получением уведомления уполномоченный таможенный орган направляет уведомление по почте с сопроводительным письмом. При этом днем получения уведомления считается дата, указанная в уведомлении, с которой начинает исчисляться срок, указанный в абзаце втором настоящего пункта. (в ред. Приказа ФТС РФ от 13.07.2015 N 1400)

Если уполномоченный экономический оператор в течение 30 дней со дня получения такого уведомления не подтвердил уполномоченному таможенному органу выполнение соответствующих условий и (или) не представил соответствующую отчетность, уполномоченный таможенный орган приостанавливает действие Свидетельства на 30 дней. О фактах выявленных нарушений, а также о приостановлении действия Свидетельства уполномоченный таможенный орган в день наступления указанных событий письменно информирует ФТС России с приложением документов, свидетельствующих о наступлении указанных событий, за подписью начальника таможни либо лица, его замещающего.

71. В случаях, предусмотренных подпунктами 5 и 6 пункта 67, уполномоченный таможенный орган приостанавливает действие Свидетельства со дня получения уполномоченным экономическим оператором соответствующего уведомления до дня соответственно: (в ред. Приказа ФТС РФ от 13.07.2015 N 1400)

1) вступления в законную силу постановления по делу об административном правонарушении;

2) исполнения постановления по делу об административном правонарушении до вступления в законную силу указанного постановления;

3) вступления в законную силу решения о прекращении дела об административном правонарушении либо уголовного дела;

4) вступления в законную силу решения либо приговора суда.

Приостановление действия Свидетельства оформляется приказом начальника таможни, копия которого вручается руководителю организации либо его уполномоченному представителю под подпись с указанием даты получения уведомления. В случае неявки указанного представителя организации в уполномоченный таможенный орган за получением уведомления уполномоченный таможенный орган направляет уведомление по почте с сопроводительным письмом.

Одновременно с изданием приказа уполномоченный таможенный орган направляет с использованием электронных способов передачи информации информационное письмо и копию приказа в ответственное структурное подразделение ФТС России для учета данной информации при ведении Реестра, а также в подчиненные таможенные органы, указанные в Свидетельстве.

72. Уполномоченное должностное лицо ответственного структурного подразделения ФТС России вносит информацию о приостановлении действия Свидетельства и сроке приостановления в Реестр в течение одного рабочего дня после получения копии приказа уполномоченного таможенного органа о приостановлении действия Свидетельства. (в ред. Приказа ФТС РФ от 13.07.2015 N 1400)

73. В случае, предусмотренном подпунктом 5 пункта 67 Административного регламента, уполномоченный таможенный орган вправе не приостанавливать действие свидетельства о включении в реестр уполномоченных экономических операторов, если постановления по делам об административных правонарушениях в области таможенного дела, совершенных юридическим лицом в течение одного года, исполнены таким юридическим лицом в сроки, предусмотренные Кодексом Российской Федерации об административных правонарушениях, а общая сумма административных штрафов не превышает 3 процента общего размера уплаченных указанным лицом ввозных таможенных пошлин и налогов за указанный период. (в ред. Приказа ФТС РФ от 13.07.2015 N 1400)

74. Схема последовательности действий по приостановлению действия Свидетельства о включении в Реестр приведена в приложении N 8 к Административному регламенту. (в ред. Приказа ФТС РФ от 13.07.2015 N 1400)

Отзыв Свидетельства и исключение юридического лица из Реестра

75. Свидетельство отзывается в следующих случаях: (в ред. Приказа ФТС РФ от 13.07.2015 N 1400)

1) подачи юридическим лицом заявления об исключении его из Реестра уполномоченных экономических операторов;

2) ликвидации юридического лица в соответствии с законодательством Российской Федерации;

3) реорганизации юридического лица, за исключением его преобразования;

4) неподтверждения соблюдения юридическим лицом условий присвоения статуса уполномоченного экономического оператора и (или) непредставления отчетности в течение срока, предусмотренного частью 5 статьи 94 Федерального закона, после приостановления действия свидетельства;

5) неоднократного (два и более раза) привлечения уполномоченного экономического оператора к административной ответственности за административные правонарушения в области таможенного дела, предусмотренные статьями 16.1, 16.2, 16.3, 16.7, 16.9, 16.15, 16.17, 16.20 и 16.22 Кодекса Российской Федерации об административных правонарушениях в течение срока, когда лицо считается подвергнутым административному наказанию по делам об административных правонарушениях, предусмотренных указанными статьями, при условии, что сумма наложенных административных штрафов в совокупности составила 500 000 рублей и более;

6) вступления в силу приговора суда о привлечении к уголовной ответственности руководителя и (или) сотрудников уполномоченного экономического оператора за совершение преступления, предварительное расследование по которому в соответствии с уголовно-процессуальным законодательством Российской Федерации отнесено к компетенции таможенных органов;

7) расторжения соглашения, предусмотренного частью 8 статьи 86 Федерального закона.

76. В случае поступления от структурных подразделений ФТС России, таможенных органов либо государственных органов сведений о том, что уполномоченным экономическим оператором не соблюдаются условия включения в Реестр и (или) его обязанности, уполномоченное должностное лицо ответственного структурного подразделения ФТС России проверяет поступившую информацию в течение 5 (пяти) рабочих дней, следующих за днем их получения. (в ред. Приказа ФТС РФ от 13.07.2015 N 1400)

Если для проверки поступивших сведений необходимо провести таможенную проверку по основаниям, указанным в подпункте 4 пункта 74 Административного регламента, уполномоченное должностное лицо ответственного структурного подразделения ФТС России направляет указанные сведения для рассмотрения вопроса об организации и проведении таможенной проверки в структурное подразделение ФТС России, в компетенцию которого входят вопросы проведения таможенных проверок. Такая проверка осуществляется в соответствии с таможенным законодательством Таможенного союза и законодательством о таможенном регулировании в Российской Федерации. Копия акта таможенной проверки и документы, подтверждающие содержащиеся в нем выводы, либо мотивированное заключение о нецелесообразности ее проведения направляются в ответственное структурное подразделение ФТС России на следующий рабочий день после завершения таможенной проверки либо принятия решения о нецелесообразности ее проведения.

77. Если по итогам проведения мероприятий, предусмотренных пунктом 75 Административного регламента, подтвердилось наличие оснований для исключения юридического лица из Реестра, ФТС России принимает решение об исключении юридического лица из Реестра в течение 3 (трех) рабочих дней после дня получения документов, указывающих на наличие оснований для отзыва Свидетельства. (в ред. Приказа ФТС РФ от 13.07.2015 N 1400)

78. Решение об исключении юридического лица из Реестра реализуется изданием приказа ФТС России об исключении юридического лица из Реестра. (в ред. Приказа ФТС РФ от 13.07.2015 N 1400)

Проект приказа ФТС России об исключении юридического лица из Реестра подготавливается уполномоченным должностным лицом и направляется на согласование в структурные подразделения ФТС России в соответствии с внутренними правилами делопроизводства в ФТС России.

Структурное подразделение ФТС России, получившее проект приказа ФТС России об исключении юридического лица из Реестра на согласование, рассматривает его в кратчайший срок, но при всех условиях в течение не более 3 (трех) дней. В случае, когда проект вносится повторно после устранения замечаний, срок визирования не должен превышать 2 (двух) дней.

Приказ ФТС России об исключении юридического лица из Реестра подписывается руководителем ФТС России либо лицом, его замещающим.

79. В день получения приказа ФТС России об исключении юридического лица из Реестра уполномоченное должностное лицо ответственного структурного подразделения ФТС России на его основании вносит в Реестр информацию об исключении юридического лица из Реестра. (в ред. Приказа ФТС РФ от 13.07.2015 N 1400)

80. Решение об исключении юридического лица из Реестра вступает в силу со дня наступления фактов и событий, вступления в законную силу соответствующих решений, предусмотренных пунктом 74 Административного регламента. (в ред. Приказа ФТС РФ от 13.07.2015 N 1400)

81. В случаях, предусмотренных подпунктами 5 и 6 пункта 74 Административного регламента, последующее заявление о включении в Реестр может быть подано по истечении трех лет со дня вступления в силу решения об исключении юридического лица из Реестра. (в ред. Приказа ФТС РФ от 13.07.2015 N 1400)

82. В случае исключения юридического лица из Реестра возврат (прекращение действия) обеспечения уплаты таможенных пошлин, налогов, предоставленного этим лицом при включении его в Реестр, осуществляется в соответствии с главой 16 Федерального закона. (в ред. Приказа ФТС РФ от 13.07.2015 N 1400)

83. Схема последовательности действий при исключении юридического лица из Реестра приведена в приложении N 9 к Административному регламенту. (в ред. Приказа ФТС РФ от 13.07.2015 N 1400)

Формирование Реестра и опубликование сведений, содержащихся в Реестре

84. Реестр формируется на основании принимаемых ФТС России решений о включении юридических лиц в Реестр и выдаче Свидетельства, о внесении изменений в Реестр, выдаче нового Свидетельства и об исключении юридических лиц из Реестра, а также на основании информации о приостановлении действия Свидетельства, получаемой ФТС России от уполномоченных таможенных органов. (в ред. Приказа ФТС РФ от 13.07.2015 N 1400)

85. ФТС России ведет Реестр в электронном виде по форме, приведенной в приложении N 10 к Административному регламенту. (в ред. Приказа ФТС РФ от 13.07.2015 N 1400)

86. В день внесения уполномоченным должностным лицом ответственного структурного подразделения ФТС России соответствующей информации в Реестр Центральное информационно-техническое таможенное управление ФТС России обеспечивает его рассылку в таможенные органы Российской Федерации. (в ред. Приказа ФТС РФ от 10.09.2013 N 1710, от 13.07.2015 N 1400)

87. Уполномоченное должностное лицо ответственного структурного подразделения ФТС России регулярно, не реже одного раза в три месяца, направляет Реестр в структурное подразделение ФТС России, в компетенцию которого входит взаимодействие с официальными изданиями ФТС России. (в ред. Приказа ФТС РФ от 13.07.2015 N 1400)

88. Должностное лицо структурного подразделения ФТС России, в компетенцию которого входит взаимодействие с официальными изданиями ФТС России, обеспечивает регулярное, не реже одного раза в три месяца, опубликование Реестра в официальных изданиях ФТС России и размещение его на сайте ФТС России с включением в него только тех юридических лиц, которые дали на это свое предварительное согласие при включении в Реестр. (в ред. Приказа ФТС РФ от 13.07.2015 N 1400)

IV. Формы контроля за исполнением Административного регламента

89. Текущий контроль за исполнением уполномоченными должностными лицами ответственного структурного подразделения ФТС России положений Административного регламента, а также иных нормативных правовых актов, устанавливающих требования к предоставлению государственной услуги по ведению Реестра, осуществляется начальником ответственного структурного подразделения ФТС России или его заместителем, начальником соответствующего отдела или его заместителем. (в ред. Приказа ФТС РФ от 13.07.2015 N 1400)

90. Текущий контроль за соблюдением последовательности действий при предоставлении государственной услуги по ведению Реестра, подготовки решений уполномоченными должностными лицами ответственного структурного подразделения ФТС России осуществляется начальником соответствующего отдела или его заместителем. (в ред. Приказа ФТС РФ от 13.07.2015 N 1400)

91. Текущий контроль осуществляется путем проверки исполнения уполномоченными должностными лицами ответственного структурного подразделения ФТС России положений Административного регламента. (в ред. Приказа ФТС РФ от 13.07.2015 N 1400)

92. Уполномоченным структурным подразделением ФТС России могут проводиться плановые и внеплановые проверки полноты и качества предоставления государственной услуги по ведению Реестра. (в ред. Приказа ФТС РФ от 13.07.2015 N 1400)

Проверка также может проводиться по конкретному обращению Заявителя.

93. Плановая проверка проводится по следующему примерному перечню вопросов: (в ред. Приказа ФТС РФ от 13.07.2015 N 1400)

соблюдение сроков рассмотрения документов и сведений, указанных в пункте 7 Административного регламента;

соблюдение сроков подготовки проектов приказов ФТС России о включении юридического лица в Реестр и выдаче Свидетельства, внесении изменений в Реестр и выдаче нового Свидетельства либо исключении юридического лица из Реестра;

полнота и правильность внесения сведений в Реестр и Свидетельство;

обоснованность предложений уполномоченного должностного лица ответственного структурного подразделения ФТС России о направлении запроса третьим лицам и (или) государственным органам о представлении документов, подтверждающих сведения, указанные юридическим лицом;

обоснованность предложений уполномоченного должностного лица ответственного структурного подразделения ФТС России о принятии решения о включении юридического лица в Реестр и выдаче Свидетельства, внесении изменений в Реестр, выдаче нового Свидетельства либо исключении юридического лица из Реестра.

94. Результаты проверки оформляются в виде акта, в котором отмечаются выявленные недостатки и предложения по их устранению. (в ред. Приказа ФТС РФ от 13.07.2015 N 1400)

95. За несоблюдение положений Административного регламента должностные лица несут ответственность в соответствии с должностным регламентом или должностной инструкцией. (в ред. Приказа ФТС РФ от 13.07.2015 N 1400)

V. Досудебный (внесудебный) порядок обжалования решений и действий (бездействия) ФТС России, а также ее должностных лиц

96. Лицо вправе обжаловать решение, действие (бездействие) ФТС России или ее должностных лиц при предоставлении государственной услуги по ведению Реестра (далее - решение, действие (бездействие), если таким решением, действием (бездействием), по мнению этого лица, нарушены его права, свободы или законные интересы, ему созданы препятствия к их реализации либо незаконно возложена на него какая-либо обязанность. (в ред. Приказа ФТС РФ от 13.07.2015 N 1400)

97. Решение, действие (бездействие) может быть обжаловано в ФТС России и (или) в суд, арбитражный суд. (в ред. Приказа ФТС РФ от 13.07.2015 N 1400)

Жалоба на решение, действие (бездействие) ФТС России подается в этот орган.

Подача в ФТС России жалобы на решение, действие (бездействие) не исключает возможности одновременной или последующей подачи жалобы аналогичного содержания в суд, арбитражный суд. Жалоба на решение, действие (бездействие), поданная в ФТС России и в суд, арбитражный суд, рассматривается судом, арбитражным судом.

98. Организации участвуют в обжаловании решений, действий (бездействия) через свои органы, действующие в соответствии с Гражданским законодательством Российской Федерации. (в ред. Приказа ФТС РФ от 13.07.2015 N 1400)

От имени ликвидируемой организации при обжаловании решений, действий (бездействия) выступает уполномоченный представитель ликвидационной комиссии.

Представителями организаций при обжаловании решений, действий (бездействия) могут выступать адвокаты и иные оказывающие юридическую помощь лица.

Полномочия руководителей организаций, действующих от имени организаций в пределах полномочий, предусмотренных федеральным законом, иным нормативным правовым актом или учредительными документами, подтверждаются документами, удостоверяющими их служебное положение, а также учредительными и иными документами. Полномочия адвоката удостоверяются в соответствии с федеральным законом. Полномочия других представителей должны быть определены в доверенности, выданной и оформленной в соответствии с абзацем пятым настоящего пункта Административного регламента, а в случаях, предусмотренных международным договором Российской Федерации или Федеральным законом, - в ином документе.

Доверенность от имени организации должна быть подписана ее руководителем или иным уполномоченным на это ее учредительными документами лицом и скреплена печатью организации.

Представитель вправе совершать от имени представляемого им лица все действия, указанные в разделе V Административного регламента, включая подачу и подписание жалобы на решение, действие (бездействие), если иное не предусмотрено в доверенности или ином документе. При подаче жалобы в ФТС России доверенность должна содержать право на обжалование решений, действий (бездействия) в области таможенного дела.

99. Жалоба на решение, действие (бездействие) может быть подана в течение 3 (трех) месяцев: (в ред. Приказа ФТС РФ от 13.07.2015 N 1400)

1) со дня, когда лицу стало известно или должно было стать известно о нарушении его прав, свобод или законных интересов, создании препятствий к их реализации либо незаконном возложении на него какой-либо обязанности;

2) со дня истечения срока для принятия ФТС России или ее должностным лицом решения или совершения действия, установленного Административным регламентом.

100. В случае пропуска по уважительным причинам срока для обжалования этот срок по заявлению лица, обратившегося с жалобой на решение, действие (бездействие), восстанавливается ФТС России. (в ред. Приказа ФТС РФ от 13.07.2015 N 1400)

Восстановление пропущенного срока для обжалования выражается в фактическом принятии к рассмотрению жалобы на решение, действие (бездействие).

101. Жалоба на решение, действие (бездействие) подается в письменной форме и должна быть подписана лицом, чьи права, по его мнению, нарушены, или его представителем собственноручно. В случае, если жалоба подается представителем, к жалобе должны быть приложены документы, подтверждающие его полномочия. Использование аналогов собственноручной подписи для подписания жалобы не допускается. (в ред. Приказа ФТС РФ от 13.07.2015 N 1400)

102. Жалоба на решение, действие (бездействие) должна содержать: (в ред. Приказа ФТС РФ от 13.07.2015 N 1400)

наименование таможенного органа или должность, фамилию, имя и отчество его должностного лица (если они известны), решение, действие (бездействие) которых обжалуется;

фамилия, имя, отчество (при его наличии) или наименование лица, подающего жалобу, его место жительства или место нахождения;

существо обжалуемого решения, действия (бездействия).

103. Заявитель может не представлять документы и сведения, которыми подтверждаются обстоятельства, указанные в жалобе. Если представление таких документов и сведений имеет существенное значение для рассмотрения жалобы и эти документы отсутствуют в ФТС России, она вправе запросить их у заявителя. В этом случае срок рассмотрения жалобы на решение, действие (бездействие) приостанавливается до представления лицом запрошенных ФТС России документов и сведений, но не более чем на три месяца со дня направления данного запроса. В случае непредставления лицом запрошенных ФТС России документов и сведений решение по жалобе принимается без учета доводов, в подтверждение которых не были представлены документы и сведения. (в ред. Приказа ФТС РФ от 13.07.2015 N 1400)

104. Подача жалобы на решение, действие не приостанавливает исполнения обжалуемого решения, действия. (в ред. Приказа ФТС РФ от 13.07.2015 N 1400)

При наличии достаточных оснований полагать, что обжалуемые решение, действие не соответствуют таможенному законодательству Таможенного союза и законодательству Российской Федерации о таможенном деле, а также в случае, если неприостановление исполнения решения, действия может иметь необратимый характер либо может повлечь причинение значительного ущерба заявителю ФТС России, вправе полностью или частично приостановить исполнение обжалуемых решений, действия до принятия решения по существу жалобы.

105. ФТС России отказывает в рассмотрении жалобы на решение, действие (бездействие) по существу в следующих случаях: (в ред. Приказа ФТС РФ от 13.07.2015 N 1400)

1) если не соблюдены установленные сроки обжалования и лицо не обратилось с заявлением о восстановлении пропущенного срока для обжалования либо заявление о восстановлении пропущенного срока для обжалования отклонено;

2) если не соблюдены требования, предусмотренные пунктами 100 и 101 Административного регламента;

3) если лицо уже обратилось с жалобой аналогичного содержания в суд и такая жалоба принята судом, арбитражным судом к рассмотрению либо по ней вынесено решение;

4) если предметом указанной жалобы являются решение, действие (бездействие) органа, не являющегося ФТС России, или должностного лица, не являющегося должностным лицом ФТС России;

5) если жалоба подана лицом, полномочия которого не подтверждены в установленном порядке;

6) если жалоба подана лицом, права, свободы или законные интересы которого обжалуемым решением, действием (бездействием) не были затронуты;

7) если предметом жалобы является акт (документ) ФТС России или его должностного лица, не являющийся решением в области таможенного дела;

8) если имеется решение, принятое ФТС России в отношении того же заявителя и о том же предмете жалобы;

9) если отсутствует предмет обжалования, то есть факт принятия решения либо совершения ФТС России действия (бездействия) не подтвердился.

106. Решение об отказе в рассмотрении жалобы на решение, действие (бездействие) по существу должно быть принято не позднее 5 (пяти) рабочих дней со дня поступления указанной жалобы в ФТС России, а в случаях, предусмотренных подпунктами 3, 8, 9 пункта 104 Административного регламента, - не позднее 5 (пяти) рабочих дней со дня получения ФТС России определения суда, арбитражного суда о принятии жалобы аналогичного содержания к рассмотрению либо судебного решения или иных документов, свидетельствующих о наличии оснований, препятствующих рассмотрению жалобы. (в ред. Приказа ФТС РФ от 13.07.2015 N 1400)

107. Лицо, обратившееся с жалобой на решение, действие (бездействие), может отозвать ее в любой момент до принятия решения по жалобе. (в ред. Приказа ФТС РФ от 13.07.2015 N 1400)

108. Повторная жалоба по тому же поводу может быть подана в пределах срока, предусмотренного пунктом 98 Административного регламента. (в ред. Приказа ФТС РФ от 13.07.2015 N 1400)

109. От имени ФТС России решение по жалобе принимает руководитель ФТС России или должностное лицо, им уполномоченное. (в ред. Приказа ФТС РФ от 13.07.2015 N 1400)

110. Рассмотрение жалобы на решение, действие (бездействие) не может производиться должностным лицом, принявшим обжалуемое решение, совершившим обжалуемое действие (бездействие), или нижестоящим по отношению к нему должностным лицом. (в ред. Приказа ФТС РФ от 13.07.2015 N 1400)

111. Жалоба на решение, действие (бездействие) должна быть рассмотрена ФТС России в течение 1 (одного) месяца со дня ее поступления в ФТС России. (в ред. Приказа ФТС РФ от 13.07.2015 N 1400)

Если ФТС России признает необходимым продлить срок рассмотрения данной жалобы, этот срок может быть продлен руководителем ФТС России или должностным лицом ФТС России, им уполномоченным, но не более чем на 1 (один) месяц, о чем сообщается лицу, подавшему эту жалобу, в письменной форме с указанием причин продления.

112. Решение ФТС России по жалобе на решение, действие (бездействие) принимается в письменном виде. (в ред. Приказа ФТС РФ от 13.07.2015 N 1400)

По результатам рассмотрения жалобы на решение, действие (бездействие) ФТС России:

1) признает правомерными обжалуемые решение, действие (бездействие) и отказывает в удовлетворении жалобы;

2) признает неправомерными обжалуемые решение, действие (бездействие) полностью или частично и принимает решение об удовлетворении жалобы полностью или частично.

Копия решения, принятого по результатам рассмотрения жалобы на решение, действие (бездействие), направляется лицу, обратившемуся с указанной жалобой, в пределах срока, предусмотренного пунктом 110 Административного регламента.

113. В случае удовлетворения жалобы на решение, действие (бездействие) таможенного органа или его должностного лица полностью или частично ФТС России: (в ред. Приказа ФТС РФ от 13.07.2015 N 1400)

1) отменяет полностью или частично принятое таможенным органом или его должностным лицом обжалуемое решение;

2) отменяет принятое таможенным органом или его должностным лицом обжалуемое решение и обязывает этот таможенный орган или его должностное лицо принять новое решение в соответствии с таможенным законодательством Таможенного союза и законодательством Российской Федерации о таможенном деле либо самостоятельно принимает такое решение, если его принятие относится к компетенции таможенного органа, рассмотревшего жалобу;

3) признает действие (бездействие) таможенного органа или его должностного лица неправомерным и определяет меры, которые должны быть приняты в целях устранения допущенных нарушений, либо самостоятельно совершает необходимые действия, если их совершение относится к компетенции таможенного органа, рассмотревшего жалобу, если такие меры и (или) действия не были приняты (совершены) ранее.

114. Решение ФТС России по жалобе на решение, действие (бездействие), а также решение ФТС России об отказе в рассмотрении жалобы на решение, действие (бездействие) по существу может быть обжаловано в суд, арбитражный суд. (в ред. Приказа ФТС РФ от 13.07.2015 N 1400)

115. Порядок подачи, рассмотрения и разрешения жалоб, направляемых в суды и арбитражные суды, определяется законодательством Российской Федерации о гражданском судопроизводстве и законодательством Российской Федерации о судопроизводстве в арбитражных судах. (в ред. Приказа ФТС РФ от 13.07.2015 N 1400)

Приложение N 1
к Административному регламенту
Федеральной таможенной службы
по исполнению государственной
функции по ведению
реестра уполномоченных
экономических операторов

                СВИДЕТЕЛЬСТВО N XXXXXXXXX
 о включении в реестр уполномоченных экономических операторов
 
__________________________________________________________________
            (наименование таможенного органа)
 
Настоящим подтверждается, что ____________________________________
                               (организационно-правовая форма, 
__________________________________________________________________
   наименование, местонахождение юридического лица, сведения 
       о наличии  обособленных структурных подразделений)
включено в реестр уполномоченных экономических операторов.
Предоставлены специальные упрощения ______________________________
                                    (специальные упрощения в 
__________________________________________________________________
      соответствии с частью 1 статьи 86 Федерального закона 
__________________________________________________________________
      от 29 ноября 2010 г. N 311-ФЗ "О таможенном регулировании в 
__________________________________________________________________
 Российской Федерации", предоставленные при включении в реестр 
              уполномоченных  экономических операторов)
Места  совершения  таможенных  операций при применении специальных
упрощений ________________________________________________________
            (местонахождение помещений, открытых площадок и иных 
__________________________________________________________________
       территорий уполномоченного экономического оператора)
Таможенные   органы,   в   которых  могут производиться таможенные
операции с товарами с применением специальных упрощений
__________________________________________________________________
        (наименования и коды таможенных органов)
__________________________________________________________________
 
Размер и способ обеспечения уплаты таможенных платежей ___________
__________________________________________________________________
 
__________________________________________________________________
 (руководитель таможенного органа, подпись, инициалы, фамилия)
 
  М.П.
(гербовая печать ФТС России)
 
Дата выдачи                             "__" ____________ 20__ г.
 
 
 

Приложение N 2
к Административному регламенту
Федеральной таможенной службы
по исполнению государственной
функции по ведению
реестра уполномоченных
экономических операторов

ПОРЯДОК ОФОРМЛЕНИЯ СВИДЕТЕЛЬСТВА

Свидетельство заполняется уполномоченным должностным лицом ответственного структурного подразделения ФТС России на комплекте бланков "Свидетельство о включении в реестр уполномоченных экономических операторов".

Комплект бланков Свидетельства состоит из двух сброшюрованных листов, является защищенной полиграфической продукцией и изготавливается в соответствии с техническими требованиями и условиями изготовления защищенной полиграфической продукции уровня "В", утвержденными Приказом Министерства финансов Российской Федерации от 7 февраля 2003 г. N 14н "О реализации Постановления Правительства Российской Федерации от 11 ноября 2002 г. N 817" (зарегистрирован Минюстом России 17.03.2003, рег. N 4271), с указанием порядкового номера комплекта бланков на оборотной стороне бланка в левом нижнем углу.

Комплект бланков Свидетельства заполняется на русском языке на печатающем устройстве компьютера или на пишущей машинке. Исправления не допускаются.

Номер Свидетельства формируется следующим образом: ХХХХХ/ХХХХ, где первые пять символов - первые пять цифр восьмизначного кода ФТС России; четыре символа после косой черты - порядковый номер Свидетельства, начиная с "0001".

Выдача нового Свидетельства в случае внесения изменений в сведения, подлежащие указанию в Свидетельстве, производится путем заполнения нового бланка Свидетельства с указанием новых и оставшихся без изменений сведений. В конце прежнего порядкового номера Свидетельства без пробела добавляется буквенное обозначение в последовательности, определяемой русским алфавитом, начиная с заглавной буквы "А".

Сведения о наличии обособленных структурных подразделений уполномоченного экономического оператора могут указываться на оборотной стороне Свидетельства.

В строке "Размер и способ обеспечения уплаты таможенных платежей" указываются способ обеспечения и размер обеспечения по каждому способу обеспечения.

В строке "Дата выдачи" указывается дата (число, месяц и год) выдачи Свидетельства.

Приложение N 3
к Административному регламенту
Федеральной таможенной службы
по исполнению государственной
функции по ведению
реестра уполномоченных
экономических операторов

ПРИМЕРНЫЙ ОБРАЗЕЦ ЗАЯВЛЕНИЯ
О ВКЛЮЧЕНИИ В РЕЕСТР УПОЛНОМОЧЕННЫХ ЭКОНОМИЧЕСКИХ ОПЕРАТОРОВ

  Руководителю _________________________________
    (наименование таможенного органа)
    ______________________________________________
    (инициалы, фамилия)
    "__" _________________________г.
    (дата)
(полное наименование организации с указанием организационно-правовой формы)
просит рассмотреть возможность включения      
  (краткое наименование организации)
в реестр уполномоченных экономических операторов.      
       

Сведения о заявителе

I. Общие сведения о заявителе
1 2 3
1 Организационно-правовая форма юридического лица  
2 Полное наименование юридического лица  
3 Сокращенное наименование юридического лица  
4 ИНН юридического лица  
5 Серия, номер и дата выдачи свидетельства о постановке на налоговый учет юридического лица  
6 Сведения о применении специального налогового режима  
7 Место нахождения юридического лица (адрес)  
8 Средства связи (телефон, факс, телетайп, адрес электронной почты), сайт в Интернете  
9 Фамилии, имена, отчества руководителя заявителя, главного бухгалтера, руководителей структурных подразделений с описанием порядка исполнения обязанностей в случае временного отсутствия указанных должностных лиц  
10 Сведения об учредителях и (или) участниках заявителя и о доле их участия в уставном (складочном) капитале заявителя  
11 Сведения о членах совета директоров (наблюдательного совета), членах коллегиального исполнительного органа заявителя  
12 Перечень и место нахождения (адрес) обособленных структурных подразделений, через которые планируется осуществлять свою деятельность в качестве уполномоченного экономического оператора  
13 Сведения о сфере хозяйственной деятельности  
14 Описание организационной структуры, включая функции и компетенцию каждого структурного подразделения  
15 Сведения об общей штатной численности и штатной численности каждого структурного подразделения  
16 Сведения о работниках, в чьи должностные обязанности входят организация таможенных операций и (или) их осуществление, в том числе сведения об их знаниях и навыках в использовании информационных технологий при совершении таможенных операций, а также знании общих коммерческих операций и операций бухгалтерского и налогового учета  
17 Сведения о принимаемых мерах защиты информации, содержащейся в автоматизируемой системе организации  
II. Сведения о банковских счетах
18 Рублевый счет  
19 Реквизиты банка (наименование, адрес, ОКПО, БИК, ИНН)  
20 Валютный счет  
21 Реквизиты банка (наименование, юридический и фактический адрес, ОКПО, БИК, ИНН)  
III. Сведения об осуществлении внешнеторговой деятельности не менее 1 (одного) года на день обращения в ФТС России
22 Год, с которого организация осуществляет внешнеэкономическую деятельность  
23 Сведения о регулярности перемещения товаров в течение одного года (среднее количество поставок товаров в одном месяце)  
24 Сведения о количестве внешнеторговых и иных договоров, заключенных организацией при совершении всех внешнеэкономических сделок за последний год  
25 Общая сумма всех договоров  
26 Сведения о таможенных органах, в которых наиболее часто производились таможенные операции с товарами заявителя в течение года, предшествующего подаче заявления  
27 Сведения о таможенном органе (таможенных органах), в регионе деятельности которого (которых) организация планирует осуществлять деятельность в качестве уполномоченного экономического оператора, с указанием наименований таможенных постов и таможен, которым подчиняются эти таможенные посты  
28 Цель ввоза товаров (для собственных нужд, для осуществления торговой или иной коммерческой деятельности, в том числе связанной с реализацией или переработкой товаров, проведением выставочно-ярмарочных мероприятий и иных видов деятельности)  
29 Сведения об используемых видах транспорта для перевозки товаров, ввозимых в Российскую Федерацию и (или) вывозимых из Российской Федерации  
30 Сведения об иностранных контрагентах, включая наименование, место нахождения, основной вид деятельности, сведения о том, являются ли они аффилированными лицами по отношению к организации  
31 Сведения о получаемых разрешительных документах, необходимых для соблюдения установленных ограничений осуществления внешнеторговой деятельности, и о порядке их получения (самостоятельно, с использованием посреднических услуг)  
IV. Сведения об обеспечении уплаты таможенных пошлин, налогов
32 Общая сумма обеспечения уплаты таможенных пошлин, налогов  
33 Способ (способы) обеспечения уплаты таможенных пошлин, налогов, номера и даты документов, подтверждающих обеспечение уплаты таможенных пошлин, налогов, сроки их действия  
V. Сведения о специальных упрощениях, которые заявитель планирует применять в качестве уполномоченного экономического оператора (в соответствии со статьей 86 Федерального закона)
34 Сведения о ранее применявшихся организацией специальных и других упрощенных процедурах таможенного оформления, а также о специальных упрощениях, применявшихся и (или) применяемых в соответствии с Федеральным законом от 27 ноября 2010 г. N 311-ФЗ "О таможенном регулировании в Российской Федерации"  
35 Запрашиваемые специальные упрощения  
36 Сведения о таможенных процедурах, под которые заявитель планирует помещать товары  
37 Сведения о помещениях и (или) об открытых площадках, находящихся во владении организации, где будут осуществляться временное хранение товаров заявителя и (или) проводиться таможенные операции товаров (об их месте нахождения, обустройстве, в том числе о наличии подъездных путей, ограждения, контрольно-пропускных пунктов), если специальное упрощение предполагает временное хранение товаров в помещениях, на открытых площадках и иных территориях уполномоченного экономического оператора  
38 Сведения о таможенном представителе, который будет применять специальные упрощения от имени и по поручению юридического лица в случае присвоения этому юридическому лицу статуса уполномоченного экономического оператора, его руководителях и сотрудниках, осуществляющих таможенные операции  
39 Сведения о коммерческих или иных документах, которые могут быть представлены организацией в таможенный орган для выпуска товаров (в целях идентификации товаров и контроля правильности исчисления сумм таможенных пошлин, налогов, подлежащих уплате при выпуске товаров, либо определения размера обеспечения уплаты таможенных пошлин, налогов), если заявитель претендует на установление специального упрощения, при котором выпуск (условный выпуск) иностранных товаров может быть осуществлен до подачи таможенной декларации  
40 Сведения о номенклатуре и предназначении товаров, в отношении которых заявитель планирует применять специальные упрощения  
41 Согласие или несогласие заявителя на официальное опубликование сведений о присвоении ему статуса уполномоченного экономического оператора, предусмотренное частью 4 статьи 95 Федерального закона от 27 ноября 2010 г. N 311-ФЗ "О таможенном регулировании в Российской Федерации"  
42 Сведения о лицах, уполномоченных на представление интересов заявителя при рассмотрении заявления  
VI. Сведения об отсутствии на день обращения в ФТС России неисполненной обязанности по уплате таможенных платежей, пеней
43    
VII. Сведения об отсутствии фактов привлечения в течение 1 (одного) года до дня обращения в ФТС России к административной ответственности за правонарушения в области таможенного дела, предусмотренные статьями 16.1, 16.2, 16.3, 16.9, 16.11, 16.15 и частями 2 и 3 статьи 16.23 Кодекса Российской Федерации об административных правонарушениях
44    

К заявлению прилагаются следующие документы, подтверждающие заявленные сведения: (перечисляются все представляемые документы с указанием количества листов по каждому документу)

Общее количество листов _____

Руководитель организации      
  (подпись)   (фамилия, инициалы)
  М.П.    

Приложение N 4
к Административному регламенту
Федеральной таможенной службы
по исполнению государственной
функции по ведению
реестра уполномоченных
экономических операторов

БЛОК-СХЕМА
ПОСЛЕДОВАТЕЛЬНОСТИ ДЕЙСТВИЙ ПО ПРИНЯТИЮ ЗАЯВЛЕНИЯ О ВКЛЮЧЕНИИ В РЕЕСТР

      Заявление о включении в Реестр        
               
                             
            V              
        Проверка достаточности поступивших документов и сведений        
               
                             
        V       V        
        Документов и сведений недостаточно       Документов и сведений достаточно        
                     
                             
        V                  
        Запрос о предоставлении документов и сведений              
                     
                             
        V                  
        Документы и сведения не предоставлены                  
                         
            V              
            Документы и сведения предоставлены              
                         
                             
            V   V        
            Проверка отсутствия оснований для отказа в принятии заявления        
                   
                             
                             
        V V   V        
        Выявлены основания для отказа в принятии заявления   Оснований для отказа в принятии заявления нет        
                 
                             
          V     V        
        Отказ в принятии заявления   Уведомление в принятии заявления        
                 
                             

Приложение N 5
к Административному регламенту
Федеральной таможенной службы
по исполнению государственной
функции по ведению
реестра уполномоченных
экономических операторов

БЛОК-СХЕМА
ПОСЛЕДОВАТЕЛЬНОСТИ ДЕЙСТВИЙ ПО ПРОВЕРКЕ СОБЛЮДЕНИЯ УСЛОВИЙ ВКЛЮЧЕНИЯ В РЕЕСТР

Приложение N 6
к Административному регламенту
Федеральной таможенной службы
по исполнению государственной
функции по ведению
реестра уполномоченных
экономических операторов

БЛОК-СХЕМА
ПОСЛЕДОВАТЕЛЬНОСТИ ДЕЙСТВИЙ ПО ПРИНЯТИЮ РЕШЕНИЯ О ВКЛЮЧЕНИИ В РЕЕСТР

    Документы, подтверждающие обеспечение уплаты таможенных пошлин, налогов представлены                                
                                     
                  V                    
                > Условия включения в Реестр соблюдаются         > Включение в Реестр, выдача Свидетельства      
                             
                                /\      
      Акт выездной таможенной проверки, ответы на запросы от структурных подразделений                                
                                     
                                         
                                         
                > Условия включения в Реестр не соблюдаются                    
                                   
                  /\                    
                                         
                          V            
      Документы, подтверждающие обеспечение таможенных пошлин, налогов не представлены                 Отказ во включении в Реестр            
                                 
                                         
                          V            
                > Уведомление о принятии предварительного решения     Письмо с уведомлением об отказе во включении в Реестр            
                               
                                         
                                         
                        > Предоставление документов            
                                   
                                         

Приложение N 7
к Административному регламенту
Федеральной таможенной службы
по исполнению государственной
функции по ведению
реестра уполномоченных
экономических операторов

БЛОК-СХЕМА
ПОСЛЕДОВАТЕЛЬНОСТИ ДЕЙСТВИЙ ПО ВНЕСЕНИЮ ИЗМЕНЕНИЙ В РЕЕСТР С ВЫДАЧЕЙ (ЛИБО БЕЗ ВЫДАЧИ) НОВОГО СВИДЕТЕЛЬСТВА

            Заявление об изменении сведений              
                           
        V           V        
        Сведения не подлежат указанию в Свидетельстве           Сведения подлежат указанию в Свидетельстве        
                         
                                 
                                 
            > Проверка соответствия сведений условиям включения в Реестр <            
                       
                                 
            V   V            
            Соответствуют   Не соответствуют            
                         
                                 
            V   V            
            Документы приобщаются к заявлению   Приостановление действия Свидетельства            
                         
                                 
            V   V            
            В Реестр вносятся изменения с выдачей (либо без выдачи) нового Свидетельства   Отзыв Свидетельства            
                         
                                 

Приложение N 8
к Административному регламенту
Федеральной таможенной службы
по исполнению государственной
функции по ведению
реестра уполномоченных
экономических операторов

БЛОК-СХЕМА
ПОСЛЕДОВАТЕЛЬНОСТИ ДЕЙСТВИЙ ПО ПРИОСТАНОВЛЕНИЮ ДЕЙСТВИЯ СВИДЕТЕЛЬСТВА О ВКЛЮЧЕНИИ В РЕЕСТР

                                               
    Заявление о приостановлении действия Свидетельства                                          
                                             
                                                 
                      > Нарушения не устранены                      
                                           
                                                 
              V                 V            
    Несоблюдение условий присвоения статуса уполномоченного экономического оператора       Уведомление таможенным органом уполномоченного экономического оператора о выявленных нарушениях               Информационное письмо в ФТС России        
                               
              /\`                 /\ /\        
                                                 
    Не представлена отчетность               > Нарушения устранены                      
                                       
                                                 
                                                 
                                          V    
    Административное правонарушение в области таможенного дела; Уголовное дело                             > Приказ начальника таможни о приостановлении действия Свидетельства    
                                   

Приложение N 9
к Административному регламенту
Федеральной таможенной службы
по исполнению государственной
функции по ведению
реестра уполномоченных
экономических операторов

БЛОК-СХЕМА
ПОСЛЕДОВАТЕЛЬНОСТИ ДЕЙСТВИЙ ПО ОТЗЫВУ СВИДЕТЕЛЬСТВА О ВКЛЮЧЕНИИ В РЕЕСТР

Приложение N 10
к Административному регламенту
Федеральной таможенной службы
по исполнению государственной
функции по ведению
реестра уполномоченных
экономических операторов

ФОРМА РЕЕСТРА УПОЛНОМОЧЕННЫХ ЭКОНОМИЧЕСКИХ ОПЕРАТОРОВ (УЭО)

N поля Наименование поля
1 2
1 Номер Свидетельства
2 Буква добавления
3 Номер комплекта бланков
4 Дата выдачи Свидетельства
5 Отметка о статусе Свидетельства
6 Наименование УЭО
7 Организационно-правовая форма УЭО
8 Место нахождения УЭО
9 Почтовый адрес УЭО
10 Телефон УЭО
11 Телетайп УЭО
12 Факс УЭО
13 Адрес электронной почты
14 Сайт в Интернете
15 ОГРН УЭО
16 ИНН УЭО
17 КПП УЭО
18 ОКПО УЭО
19 Обособленные структурные подразделения УЭО (при их наличии)
20 Специальные упрощения, предоставленные УЭО
21 Места совершения таможенных операций при применении специальных упрощений
22 Наименования таможенных органов, в которых могут производиться таможенные операции с применением специальных упрощений
23 Коды таможенных органов, в которых могут производиться таможенные операции с применением специальных упрощений
24 Способ (способы) обеспечения уплаты таможенных пошлин, налогов
25 Номер документа, подтверждающего обеспечение уплаты таможенных пошлин, налогов
26 Дата выдачи документа, подтверждающего обеспечение уплаты таможенных пошлин, налогов
27 Дата начала срока действия документа, подтверждающего обеспечение уплаты таможенных пошлин, налогов
28 Дата окончания срока действия документа, подтверждающего обеспечение уплаты таможенных пошлин, налогов
29 Дата модификации записи