Приказ ФАС РФ от 23.11.2012 N 711/12

"Об утверждении Административного регламента Федеральной антимонопольной службы по исполнению государственной функции по рассмотрению дел, возбужденных по признакам нарушения законодательства Российской Федерации о рекламе"
Редакция от 17.09.2015 — Документ утратил силу, см. «Постановление Правительства РФ от 10.07.2020 N 1015»
Показать изменения

Зарегистрировано в Минюсте России 27 мая 2013 г. N 28533


ФЕДЕРАЛЬНАЯ АНТИМОНОПОЛЬНАЯ СЛУЖБА

ПРИКАЗ
от 23 ноября 2012 г. N 711/12

ОБ УТВЕРЖДЕНИИ АДМИНИСТРАТИВНОГО РЕГЛАМЕНТА ФЕДЕРАЛЬНОЙ АНТИМОНОПОЛЬНОЙ СЛУЖБЫ ПО ИСПОЛНЕНИЮ ГОСУДАРСТВЕННОЙ ФУНКЦИИ ПО РАССМОТРЕНИЮ ДЕЛ, ВОЗБУЖДЕННЫХ ПО ПРИЗНАКАМ НАРУШЕНИЯ ЗАКОНОДАТЕЛЬСТВА РОССИЙСКОЙ ФЕДЕРАЦИИ О РЕКЛАМЕ

(в ред. Приказов ФАС РФ от 26.05.2014 N 367/14, от 17.09.2015 N 846/15)

В соответствии с постановлением Правительства Российской Федерации от 16.05.2011 N 373 "О разработке и утверждении административных регламентов исполнения государственных функций и административных регламентов предоставления государственных услуг" (Собрание законодательства Российской Федерации, 2011, N 22, ст. 3169; N 35, ст. 5092; 2012, N 28, ст. 3908, N 36, ст. 4903) приказываю:

1. Утвердить прилагаемый Административный регламент Федеральной антимонопольной службы по исполнению государственной функции по рассмотрению дел, возбужденных по признакам нарушения законодательства Российской Федерации о рекламе.

2. Признать утратившим силу приказ ФАС России от 28.12.2007 N 453 "Об утверждении Административного регламента Федеральной антимонопольной службы по исполнению государственной функции по рассмотрению дел, возбужденных по признакам нарушения законодательства Российской Федерации о рекламе" (зарегистрирован в Минюсте России 19.03.2008 N 11380).

3. Контроль исполнения настоящего приказа оставляю за собой.

Руководитель
И.Ю.АРТЕМЬЕВ

Приложение
к Приказу ФАС России
от 23.11.2012 N 711/12

АДМИНИСТРАТИВНЫЙ РЕГЛАМЕНТ
ФЕДЕРАЛЬНОЙ АНТИМОНОПОЛЬНОЙ СЛУЖБЫ ПО ИСПОЛНЕНИЮ ГОСУДАРСТВЕННОЙ ФУНКЦИИ ПО РАССМОТРЕНИЮ ДЕЛ, ВОЗБУЖДЕННЫХ ПО ПРИЗНАКАМ НАРУШЕНИЯ ЗАКОНОДАТЕЛЬСТВА РОССИЙСКОЙ ФЕДЕРАЦИИ О РЕКЛАМЕ

(в ред. Приказов ФАС РФ от 26.05.2014 N 367/14, от 17.09.2015 N 846/15)

I. Общие положения

Наименование государственной функции

1.1. Государственная функция по рассмотрению дел, возбужденных по признакам нарушения законодательства Российской Федерации о рекламе (далее - государственная функция).

Наименование федерального органа исполнительной власти, исполняющего государственную функцию

1.2. Исполнение государственной функции осуществляется Федеральной антимонопольной службой (далее - ФАС России) и ее территориальными органами (далее вместе - антимонопольный орган). Непосредственное рассмотрение дел, возбужденных по признакам нарушения законодательства Российской Федерации о рекламе, осуществляет Комиссия по рассмотрению дел по признакам нарушения законодательства о рекламе (далее - Комиссия) под руководством Председателя Комиссии.

Перечень нормативных правовых актов, регулирующих исполнение государственной функции

1.3. Антимонопольный орган исполняет государственную функцию в соответствии с:

Федеральным законом от 13.03.2006 N 38-ФЗ "О рекламе" (Собрание законодательства Российской Федерации, 2006, N 12, ст. 1232; N 52 (ч. I), ст. 5497; 2007, N 7, ст. 839; N 16, ст. 1828; N 30, ст. 3807; N 49, ст. 6071; 2008, N 20, ст. 2255; N 44, ст. 4985; 2009, N 19, ст. 2279; N 39, ст. 4542; N 51, ст. 6157; N 52 (ч. I), ст. 6430; 2010, N 21, ст. 2525; N 31, ст. 4163; N 40, ст. 4969; 2011, N 15, ст. 2029; N 23, ст. 3255; N 27, ст. 3880; N 29, ст. 4293; N 30 (ч. I), ст. 4566; N 30 (ч. I), ст. 4590; N 30 (ч. I), ст. 4600; N 48, ст. 6728; 2012, N 30, ст. 4170; N 31, ст. 4322);

Федеральным законом от 02.05.2006 N 59-ФЗ "О порядке рассмотрения обращений граждан Российской Федерации" (Собрание законодательства Российской Федерации, 2006, N 19, ст. 2060; 2010, N 27, ст. 3410, N 31, ст. 4196);

Положением о Федеральной антимонопольной службе, утвержденным постановлением Правительства Российской Федерации от 30.06.2004 N 331 (Собрание законодательства Российской Федерации, 2004, N 31, ст. 3259; 2006, N 45, ст. 4706; N 49 (ч. II), ст. 5223; 2007, N 7, ст. 903; 2008, N 13, ст. 1316; N 44, ст. 5089; N 46, ст. 5337; 2009, N 3, ст. 378; N 2, ст. 248; N 39, ст. 4613; 2010, N 9, ст. 960; N 25, ст. 3181; N 26, ст. 3350; 2011, N 14, ст. 1935; N 18, ст. 2645; N 44, ст. 6269; 2012, N 27, ст. 3741; N 39, ст. 5283);

Правилами рассмотрения антимонопольным органом дел, возбужденных по признакам нарушения законодательства Российской Федерации о рекламе, утвержденными постановлением Правительства Российской Федерации от 17.08.2006 N 508 (Собрание законодательства Российской Федерации, 2006, N 35, ст. 3758; 2010, N 46, ст. 6025) (далее - Правила);

Положением о территориальном органе Федеральной антимонопольной службы, утвержденным приказом ФАС России от 26.01.2011 N 30 (зарегистрирован в Минюсте России 21.03.2011 N 20204), с изменениями, внесенными приказами ФАС России от 22.04.2011 N 302 (зарегистрирован в Минюсте России 17.05.2011 N 20763), от 28.06.2011 N 475 (зарегистрирован в Минюсте России 21.07.2011 N 21431), от 12.09.2011 N 643 (зарегистрирован в Минюсте России 03.11.2011 N 22218, от 12.12.2011 N 867 (зарегистрирован в Минюсте России 27.12.2011 N 22758), от 01.03.2012 N 116 (зарегистрирован в Минюсте России 28.03.2012 N 23637), от 25.05.2012 N 336 (зарегистрирован в Минюсте России 21.06.2012 N 24661), от 27.07.2012 N 502 (зарегистрирован в Минюсте России 30.08.2012 N 25318), от 15.11.2012 N 691/12 (зарегистрирован в Минюсте России 07.12.2012 N 26031);

В связи с утратой силы Приказа ФАС РФ от 26.01.2011 N 30, следует руководствоваться принятым взамен Приказом ФАС РФ от 23.07.2015 N 649/15

Кодексом Российской Федерации об административных правонарушениях от 30.12.2001 N 195-ФЗ (Собрание законодательства Российской Федерации, 2002, N 1 (ч. I), ст. 1; 2005, N 30 (ч. II), ст. 3124; 2006, N 1, ст. 10; N 19, ст. 2066; 2007, N 16, ст. 1825; N 26, ст. 3089; N 31, ст. 4007; 2009, N 29, ст. 3597; N 48, ст. 5711; 2010, N 1, ст. 1; N 31, ст. 4208; 2011, N 1, ст. 23; N 50, ст. 7345; 2012, N 31, ст. 4322);

Арбитражным процессуальным кодексом Российской Федерации от 24.07.2002 N 95-ФЗ (Собрание законодательства Российской Федерации, 2002, N 30, ст. 3012; 2010, N 31, ст. 4197).

Предмет государственного надзора

1.4. Предметом государственного надзора является соблюдение законодательства Российской Федерации о рекламе (далее - законодательство о рекламе) федеральными органами исполнительной власти, органами государственной власти субъектов Российской Федерации, органами местного самоуправления, хозяйствующими субъектами, физическими лицами.

Антимонопольным органом возбуждаются и рассматриваются дела:

по фактам распространения рекламы, содержащей признаки нарушения законодательства Российской Федерации о рекламе;

по фактам принятия федеральными органами исполнительной власти, органами исполнительной власти субъектов Российской Федерации, органами местного самоуправления актов, полностью или в части противоречащих законодательству Российской Федерации о рекламе. (в ред. Приказа ФАС РФ от 17.09.2015 N 846/15)

Абзац 5. - Исключен. (в ред. Приказа ФАС РФ от 17.09.2015 N 846/15)

Права и обязанности должностных лиц при осуществлении государственного надзора

1.5. Права должностных лиц при осуществлении государственного надзора:

- получать от коммерческих и некоммерческих организаций, их должностных лиц, федеральных органов исполнительной власти, их должностных лиц, органов государственной власти субъектов Российской Федерации, их должностных лиц, органов местного самоуправления, их должностных лиц, иных органов или организаций, осуществляющих функции указанных органов, их должностных лиц, а также государственных внебюджетных фондов, их должностных лиц, физических лиц, в том числе индивидуальных предпринимателей, с соблюдением требований законодательства Российской Федерации о государственной тайне, банковской тайне, коммерческой тайне или об иной охраняемой законом тайне документы, сведения, пояснения в письменной или устной форме, в том числе связанные с обстоятельствами, изложенными в заявлении или материалах;

- проводить проверки с целью получения доказательств, позволяющих сделать вывод о наличии либо отсутствии признаков нарушения законодательства о рекламе.

1.6. При рассмотрении дела по признакам нарушения законодательства о рекламе (далее - дело) Комиссия, состоящая из должностных лиц, вправе:

- привлекать экспертов, переводчиков, а также лиц, располагающих сведениями о рассматриваемых Комиссией обстоятельствах;

- в случае неявки на заседание Комиссии лиц, участвующих в деле и надлежащим образом извещенных о времени и месте рассмотрения дела, рассмотреть дело в их отсутствие;

- проводить аудио- или видеозапись заседания;

- запрашивать у лиц, участвующих в деле, документы, сведения и пояснения в письменной или устной форме по вопросам, возникающим в ходе рассмотрения дела;

- привлекать к участию в деле иных лиц;

- принять решение о запрете ведения лицами, участвующими в деле, аудиозаписи, фиксирующей ход рассмотрения дела, в случае, если при рассмотрении дела оглашается информация, составляющая охраняемую законом тайну;

- исправить допущенные в решении и (или) предписании описки, опечатки и арифметические ошибки.

1.7. Обязанности должностных лиц при осуществлении государственного надзора:

- не разглашать информацию, составляющую государственную, коммерческую, служебную, иную охраняемую законом тайну, полученную антимонопольным органом, за исключением случаев, установленных законодательством Российской Федерации;

- исполнять государственную функцию в соответствии с настоящим Регламентом.

1.8. При рассмотрении дела Комиссия, состоящая из должностных лиц, обязана:

- вести протокол, который подписывается Председателем Комиссии не позднее даты изготовления определения об отложении, приостановлении рассмотрения дела или решения по делу в полном объеме (Приложение N 1 к настоящему Регламенту);

- при ведении аудио- или видеозаписи заседания сделать отметку в протоколе об использовании технических средств записи заседания Комиссии;

- отложить рассмотрение дела в случае необходимости замены ненадлежащего лица надлежащим лицом;

- изготовить решение по делу в полном объеме в течение десяти рабочих дней со дня оглашения резолютивной части решения.

Права и обязанности лиц, в отношении которых осуществляются мероприятия по государственному контролю

1.9. Права лиц, в отношении которых осуществляются мероприятия по контролю:

- получать полную, актуальную и достоверную информации о порядке исполнения государственной функции;

- представлять доказательства, что осуществляемые данными лицами действия не содержат нарушения законодательства о рекламе;

- осуществлять свои права и обязанности самостоятельно или через представителя;

- направить жалобу в антимонопольный орган о нарушении должностными лицами антимонопольного органа положений настоящего Регламента;

- обратиться в установленном порядке в арбитражный суд с исками, в том числе с исками о восстановлении нарушенных прав, возмещении убытков, включая упущенную выгоду, возмещении вреда, причиненного имуществу.

1.10. С момента возбуждения дела лица, участвующие в деле, имеют право:

- знакомиться с материалами дела;

- делать выписки из материалов дела;

- представлять доказательства;

- знакомиться с доказательствами;

- задавать вопросы другим лицам, участвующим в деле;

- заявлять ходатайства;

- давать пояснения в письменной или устной форме Комиссии;

- приводить свои доводы по всем возникающим в ходе рассмотрения дела вопросам;

- знакомиться с ходатайствами других лиц, участвующих в деле;

- возражать против ходатайств, доводов других лиц, участвующих в деле;

- в письменной форме, а также с помощью средств аудиозаписи фиксировать ход рассмотрения дела;

- вести фотосъемку, видеозапись рассмотрения дела с разрешения Председателя Комиссии.

1.11. Лица, в отношении которых осуществляются мероприятия по контролю, обязаны представлять в антимонопольный орган (его должностным лицам) по его мотивированному требованию в установленный срок необходимые антимонопольному органу в соответствии с возложенными на него полномочиями документы, объяснения, информацию соответственно в письменной и устной форме (в том числе информацию, составляющую коммерческую, служебную, иную охраняемую законом тайну), включая акты, договоры, справки, деловую корреспонденцию, иные документы и материалы, выполненные в форме цифровой записи или в форме записи на электронных носителях.

1.12. Лица, участвующие в деле, обязаны пользоваться добросовестно своими правами при рассмотрении дела.

Результат исполнения государственной функции

1.13. Результатом исполнения государственной функции являются принимаемые и выдаваемые антимонопольным органом решения, предписания.

II. Требования к порядку исполнения государственной функции

Информация о месте нахождения и графике работы антимонопольного органа

2.1. Сведения о ФАС России:

место нахождения - Садовая-Кудринская ул., д. 11, Москва, Д-242, ГСП-5, 123995.

2.2. График работы ФАС России:

День недели Часы работы
Понедельник - четверг 09.00 - 18.00
Пятница 09.00 - 16.45
Суббота, воскресенье Выходной день

Справочные телефоны ФАС России

2.3. Общественная приемная - (499) 795-76-53.

2.4. Группа входящей корреспонденции - (499) 795-71-69.

2.5. Группа исходящей корреспонденции - (499) 795-76-52.

2.6. Факс - (499) 254-83-00.

Адреса официального сайта и электронной почты ФАС России

2.7. Официальный сайт ФАС России в информационно-телекоммуникационной сети "Интернет" - www.fas.gov.ru (далее - официальный сайт ФАС России).

2.8. Адрес электронной почты в информационно-телекоммуникационной сети "Интернет" - delo@fas.gov.ru (далее - адрес электронной почты).

2.9. Сведения о месте нахождения, графике работы, справочных телефонах, адреса официального сайта и электронной почты территориальных органов ФАС России содержатся в Приложении N 2 к настоящему Регламенту, а также на официальном сайте ФАС России.

Порядок получения информации заинтересованными лицами по вопросам исполнения государственной функции и о результатах ее исполнения

2.10. Информация по вопросам исполнения государственной функции, сведения о результатах исполнения государственной функции предоставляются сотрудниками антимонопольного органа по телефону, на личном приеме, а также размещаются на официальном сайте антимонопольного органа в информационно-телекоммуникационной сети "Интернет" (далее - официальный сайт антимонопольного органа), в Федеральной государственной информационной системе "Единый портал государственных и муниципальных услуг (функций)" www.gosuslugi.ru и (или) "Региональный портал государственных и муниципальных услуг (функций)" (далее - портал государственных и муниципальных услуг (функций)).

2.11. По телефону, на личном приеме сотрудники антимонопольного органа предоставляют информацию по следующим вопросам:

- о входящем номере, под которым зарегистрировано заявление, жалоба, материалы в системе делопроизводства;

- о нормативных правовых актах, на основании которых антимонопольный орган исполняет государственную функцию;

- о требованиях к заверению документов и сведений;

- о месте размещения на официальном сайте антимонопольного органа, портале государственных и муниципальных услуг (функций) справочных материалов по вопросам исполнения государственной функции.

2.12. С момента подачи заявления, материалов заявитель имеет право на получение сведений о ходе исполнения государственной функции по телефону, на личном приеме, а также с использованием информационно-технологической и коммуникационной инфраструктуры, в том числе портала государственных и муниципальных услуг (функций).

Порядок, форма и место размещения информации по вопросам исполнения государственной функции

2.13. Информация по вопросам исполнения антимонопольным органом государственной функции размещается:

- на официальном сайте антимонопольного органа;

- на портале государственных и муниципальных услуг (функций);

- на информационных стендах антимонопольного органа и (или) в раздаточных информационных материалах (брошюрах, буклетах).

2.14. На официальном сайте антимонопольного органа размещается следующая информация:

- наименование и почтовый адрес антимонопольного органа;

- номера телефонов, по которым можно получить необходимую информацию;

- график работы антимонопольного органа;

- перечень документов, необходимых для исполнения государственной функции;

- текст настоящего Регламента с приложениями.

2.15. На информационном стенде, размещаемом в помещении Общественной приемной ФАС России, должна содержаться следующая информация:

- почтовый адрес ФАС России, график работы, номера телефонов, по которым можно получить необходимую информацию, адреса официального сайта и электронной почты ФАС России, адрес портала государственных и муниципальных услуг (функций);

- порядок получения информации по вопросам исполнения государственной функции;

- обязанности сотрудников антимонопольного органа при ответе на телефонные звонки, устные и письменные обращения.

Срок исполнения государственной функции

2.16. Антимонопольный орган рассматривает заявление и материалы в течение одного месяца со дня их подачи.

2.17. Датой подачи заявления и материалов является дата их регистрации в антимонопольном органе. Заявления и материалы регистрируются в антимонопольном органе в течение трех дней со дня их поступления.

2.18 В случае недостаточности или отсутствия доказательств, позволяющих антимонопольному органу сделать вывод о наличии или об отсутствии признаков нарушения законодательства о рекламе, антимонопольный орган для сбора и анализа дополнительных доказательств, а также в случае направления территориальным органом ФАС России в ФАС России ходатайства, предусмотренного пунктом 5 Правил, вправе продлить срок рассмотрения заявления или материалов, но не более чем на один месяц. (в ред. Приказа ФАС РФ от 26.05.2014 N 367/14)

2.19. О продлении срока рассмотрения заявления или материалов антимонопольный орган уведомляет в письменной или электронной форме заявителя.

2.20. Общий срок рассмотрения заявления и материалов составляет два месяца и исчисляется со дня их подачи в антимонопольный орган.

2.21. Дело по признакам нарушения законодательства о рекламе рассматривается Комиссией в срок, не превышающий одного месяца со дня вынесения определения о назначении дела к рассмотрению.

2.22. В случаях, связанных с необходимостью получения антимонопольным органом дополнительной информации, а также в случаях, установленных разделом IV Правил, срок рассмотрения дела может быть продлен Комиссией, но не более чем на два месяца.

2.23. О продлении срока рассмотрения дела Комиссия выносит определение и направляет копию этого определения лицам, участвующим в деле.

2.24. Общий срок рассмотрения дела по признакам нарушения законодательства о рекламе составляет три месяца и исчисляется со дня вынесения антимонопольным органом определения о назначении дела к рассмотрению.

III. Состав, последовательность и сроки выполнения административных процедур (действий), требования к порядку их выполнения, в том числе особенности выполнения административных процедур (действий) в электронной форме

3.1. Исполнение антимонопольным органом государственной функции включает в себя следующие административные процедуры:

- рассмотрение заявлений, обращений и представлений о нарушении законодательства Российской Федерации о рекламе;

- возбуждение дела;

- передача дела по подведомственности;

- рассмотрение дела, возбужденного по признакам нарушения законодательства Российской Федерации о рекламе;

- информирование заявителей и лиц, участвующих в деле, о решениях, принятых антимонопольным органом.

Структурное подразделение антимонопольного органа, осуществляющее рассмотрение заявлений, обращений и представлений о нарушении законодательства Российской Федерации о рекламе (далее - Ответственное структурное подразделение), определяется приказом антимонопольного органа.

Исполнение административных процедур, указанных во втором и шестом абзацах настоящего пункта, осуществляется исполнителем Ответственного структурного подразделения, который назначается его руководителем в соответствии с должностными обязанностями (далее - Исполнитель).

Исполнение административных процедур, указанных в четвертом и пятом абзацах настоящего пункта, осуществляет Комиссия.

Исполнение административной процедуры, указанной в третьем абзаце настоящего пункта, осуществляется Председателем Комиссии.

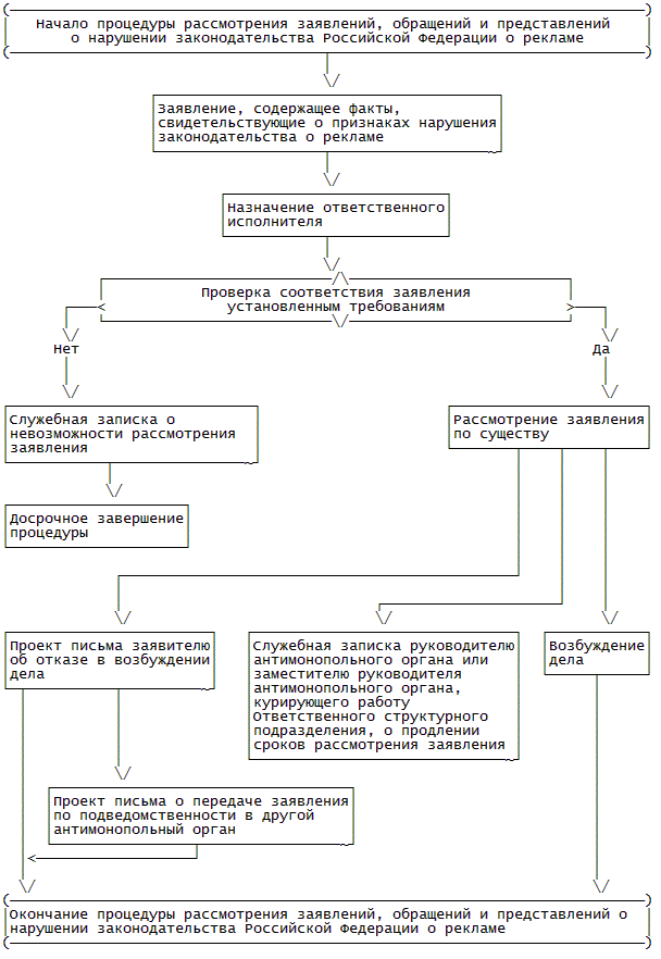
3.2. Блок-схема исполнения государственной функции приведена в Приложении N 3 к настоящему Регламенту.

Рассмотрение заявлений, обращений и представлений о нарушении законодательства Российской Федерации о рекламе

3.3. Заявитель - юридические и (или) физические лица, подавшие в антимонопольный орган заявление, прокурор, направивший в антимонопольный орган представление, органы государственной власти и органы местного самоуправления, направившие в антимонопольный орган обращение (далее - заявление).

3.4. Заявитель вправе подать заявление и материалы в произвольной письменной форме или в форме электронного документа.

Заявление и материалы, направляемые с использованием информационно-технологической и коммуникационной инфраструктуры, в том числе портала государственных и муниципальных услуг (функций), заполняются в автоматическом режиме путем заполнения электронной формы.

3.5. Заявление, а также прилагаемые к нему материалы, документы подаются в антимонопольный орган следующими способами:

- доставка заявителем лично;

- доставка курьером под расписку;

- направление заказным письмом с уведомлением о вручении;

- с использованием информационно-технологической и коммуникационной инфраструктуры, в том числе портала государственных и муниципальных услуг (функций).

3.6. Заявление должно содержать следующие сведения:

- сведения о заявителе, в том числе:

для физического лица - фамилия, имя, отчество (при наличии), адрес места жительства;

для юридического лица - наименование юридического лица, адрес места нахождения;

- наименование рекламодателя, рекламопроизводителя, рекламораспространителя, действия которых содержат признаки нарушения законодательства о рекламе, или наименование федерального органа исполнительной власти, органа исполнительной власти субъекта Российской Федерации, органа местного самоуправления, принявшего акт, полностью или в части противоречащий законодательству о рекламе;

- описание фактов, свидетельствующих о наличии признаков нарушения законодательства о рекламе, с указанием способа, места и времени распространения рекламы или указание акта федерального органа исполнительной власти, акта органа исполнительной власти субъекта Российской Федерации, акта органа местного самоуправления, полностью или в части противоречащего законодательству о рекламе, с приложением имеющихся доказательств; (в ред. Приказа ФАС РФ от 17.09.2015 N 846/15)

- существо требований, с которыми заявитель обращается;

- перечень прилагаемых документов.

3.7. Если заявителем является физическое лицо, то заявление подписывается заявителем (представителем заявителя).

Если заявителем являются федеральные органы исполнительной власти, органы государственной власти субъектов Российской Федерации, органы местного самоуправления, юридическое лицо, то заявление, материалы оформляются на бланке, подписываются заявителем (уполномоченным лицом) и скрепляются печатью заявителя (уполномоченного лица).

3.8. В случае невозможности предоставления доказательств, свидетельствующих о признаках нарушения законодательства о рекламе, заявитель вправе указать лицо или орган, от которого могут быть получены такие доказательства.

3.9. Прилагаемые к заявлению документы должны представлять собой оригиналы или копии оригиналов, заверенные подписью руководителя (уполномоченного лица) и печатью юридического лица (уполномоченного лица) или подписью физического лица (представителя физического лица).

Заявление, а также прилагаемые к нему материалы, документы подаются на русском языке. В случае, если оригиналы документов составлены на иностранном языке, они представляются с приложением нотариально заверенного их перевода на русский язык.

3.10. Коммерческая тайна, служебная тайна или иная охраняемая законом тайна, содержащаяся в документах, не может служить основанием для отказа в их предоставлении антимонопольному органу. При этом заявитель должен указать исчерпывающий перечень документов и сведений, составляющих коммерческую тайну (за исключением документов и сведений, которые не могут являться коммерческой тайной в соответствии с законодательством Российской Федерации), служебную или иную охраняемую законом тайну.

3.11. Течение срока рассмотрения заявления и материалов начинается со дня их подачи в антимонопольный орган.

На подлежащих регистрации заявлении и материалах на лицевой стороне первого листа документа ставится штамп с указанием наименования антимонопольного органа, входящего номера, даты регистрации и количества листов.

Если заявление и материалы поданы заявителем (уполномоченным лицом) лично либо курьером, то работник антимонопольного органа, осуществляющий регистрацию заявления и материалов, делает отметку об их поступлении на втором экземпляре заявления и материалов. В отметке на экземпляре заявителя содержатся дата регистрации заявления и материалов, номер регистрации и подпись работника антимонопольного органа, осуществившего регистрацию.

3.12. Исполнитель в срок, не превышающий пяти рабочих дней со дня регистрации заявления и прилагаемого комплекта документов в структурном подразделении антимонопольного органа, ответственном за учет и регистрацию входящей корреспонденции, определяет соответствие поступивших документов требованиям, установленным пунктами 3.6 - 3.11 настоящего Регламента.

3.13. По итогам рассмотрения заявления и прилагаемого комплекта документов в соответствии с пунктом 3.12 настоящего Регламента Исполнитель принимает одно из следующих решений:

- подготовить служебную записку руководителю антимонопольного органа или заместителю руководителя антимонопольного органа, курирующему работу Ответственного структурного подразделения, за подписью руководителя Ответственного структурного подразделения о невозможности рассмотрения заявления;

- приступить к рассмотрению заявления по существу.

3.14. Исполнитель готовит служебную записку руководителю антимонопольного органа или заместителю руководителя антимонопольного органа, курирующему работу Ответственного структурного подразделения, о невозможности рассмотрения заявления, если заявление не содержит имени или наименования заявителя, места жительства или места нахождения заявителя.

3.15. Исполнитель приступает к рассмотрению заявления по существу, если не выявлено обстоятельств, указанных в пункте 3.14 настоящего Регламента.

3.16. Исполнитель рассматривает заявление по существу в течение пятнадцати рабочих дней со дня регистрации заявления и прилагаемого комплекта документов в структурном подразделении антимонопольного органа, ответственном за учет и регистрацию входящей корреспонденции.

3.17. При рассмотрении заявления и прилагаемого комплекта документов и материалов Исполнитель:

- определяет, относятся ли обстоятельства, указанные в заявлении, к компетенции антимонопольного органа;

- устанавливает наличие признаков нарушения законодательства Российской Федерации о рекламе и определяет нормы, которые подлежат применению;

- определяет круг лиц, подлежащих привлечению к участию при рассмотрении дела;

- определяет достаточность доказательств для возбуждения дела.

3.18. По итогам рассмотрения заявления в соответствии с пунктом 3.17 настоящего Регламента Исполнитель готовит один из следующих документов:

- проект письма заявителю об отказе в возбуждении дела;

- проект письма заявителю о продлении срока рассмотрения заявления;

- проект служебной записки руководителю антимонопольного органа о возбуждении дела по признакам нарушения законодательства Российской Федерации о рекламе.

3.19. Исполнитель готовит проект письма заявителю об отказе в возбуждении дела, если при рассмотрении заявления установлен один из следующих фактов:

- рассмотрение вопросов, указанных в заявлении, не относится к компетенции антимонопольного органа;

- отсутствуют признаки нарушения законодательства Российской Федерации о рекламе;

- по факту, явившемуся основанием для обращения с заявлением, дело уже возбуждено или рассмотрено антимонопольным органом;

- по факту, явившемуся основанием для обращения с заявлением, имеется вступившее в законную силу решение суда, арбитражного суда, исключающее возможность возбуждения дела.

3.20. Исполнитель готовит проект письма заявителю о продлении срока рассмотрения заявления в случае недостаточности доказательств, позволяющих сделать вывод о наличии либо отсутствии признаков нарушения законодательства Российской Федерации о рекламе.

В случае указания в заявлении, материалах информации о невозможности представления документов, содержащих признаки нарушения законодательства о рекламе, если указано лицо или орган, у которых документы могут быть получены, Исполнитель в течение трех рабочих дней с момента установления данного факта готовит в адрес соответствующего лица или органа проект запроса информации.

Срок представления информации определяется антимонопольным органом исходя из содержания запрашиваемой информации и наличия объективной возможности исполнения запроса в установленные сроки.

В случае непредставления или несвоевременного представления в антимонопольный орган сведений (информации), предусмотренных законодательством о рекламе, в том числе непредставление сведений (информации) по требованию антимонопольного органа, а равно представление в антимонопольный орган заведомо недостоверных сведений (информации), антимонопольный орган возбуждает дело об административном правонарушении в порядке, установленном законодательством Российской Федерации об административных правонарушениях.

3.21. Исполнитель готовит проект письма о передаче заявления и прилагаемого комплекта документов по подведомственности в другой антимонопольный орган, если при рассмотрении заявления установлен один из следующих фактов:

- лицо, в действиях которого содержатся признаки нарушения законодательства Российской Федерации о рекламе, имеет место жительства (место нахождения) на территории, подведомственной другому антимонопольному органу;

- реклама, содержащая признаки нарушения законодательства Российской Федерации о рекламе, распространяется только на территории, подведомственной другому антимонопольному органу;

- ФАС России принято решение о принятии заявления к своему производству.

3.22. В течение одного дня с даты визирования руководителем Ответственного структурного подразделения Исполнитель направляет проект письма заявителю о продлении срока, проект запроса информации или проект письма о передаче заявления по подведомственности на подпись руководителю (заместителю руководителя) антимонопольного органа.

3.23. Руководитель (заместитель руководителя) антимонопольного органа подписывает письмо заявителю о продлении срока, запрос информации или письмо о передаче заявления по подведомственности в течение одного дня со дня его поступления на подпись. В случае отсутствия достаточных оснований для принятия предлагаемого решения проект письма (запроса) возвращается на доработку в Ответственное структурное подразделение соответствующим поручением руководителя (заместителя руководителя) антимонопольного органа с указанием срока его доработки.

3.24. В случае установления руководителем (заместителем руководителя) антимонопольного органа отсутствия обстоятельств, указанных в пункте 3.21 настоящего Регламента, проект письма о передаче заявления по подведомственности в течение одного дня со дня поступления возвращается в Ответственное структурное подразделение с поручением руководителя (заместителя руководителя) антимонопольного органа продолжить рассмотрение заявления по существу.

Возбуждение дела

3.25. Основанием для возбуждения дела является выявление антимонопольным органом самостоятельно или при рассмотрении заявления, поступившего в антимонопольный орган, обстоятельств, свидетельствующих о наличии признаков нарушения законодательства Российской Федерации о рекламе, если при этом не установлено обстоятельств, указанных в пунктах 3.19, 3.20, 3.21 настоящего Регламента.

3.26. Исполнитель готовит руководителю антимонопольного органа проект служебной записки о возбуждении дела по признакам нарушения законодательства Российской Федерации о рекламе, если при рассмотрении заявления не установлено обстоятельств, указанных в пунктах 3.19, 3.20, 3.21 настоящего Регламента.

3.27. В течение одного дня с даты визирования руководителем Ответственного структурного подразделения Исполнитель направляет проект служебной записки, обосновывающей необходимость возбуждения дела по признакам нарушения законодательства Российской Федерации о рекламе, с приложением заявления и комплекта документов на подпись Председателю Комиссии.

3.28. Председатель Комиссии подписывает служебную записку, обосновывающую необходимость возбуждения дела, в течение одного дня со дня поступления документов на подпись и направляет ее руководителю антимонопольного органа. В случае отсутствия достаточных оснований для принятия предлагаемого решения проект служебной записки возвращается на доработку в Ответственное структурное подразделение соответствующим поручением Председателя Комиссии с указанием срока его доработки.

3.29. В случае установления Председателем Комиссии обстоятельств, указанных в пунктах 3.19, 3.20, 3.21 настоящего Регламента, проект служебной записки в течение одного дня со дня поступления возвращается в Ответственное структурное подразделение с поручением Председателя Комиссии подготовить проект письма заявителю об отказе в возбуждении дела.

3.30. В течение одного дня со дня получения служебной записки, обосновывающей необходимость возбуждения дела, руководитель антимонопольного органа принимает решение о возбуждении дела по признакам нарушения законодательства о рекламе.

3.31. В течение пяти рабочих дней с даты принятия решения руководителем антимонопольного органа о возбуждении дела Исполнитель готовит проект определения о возбуждении дела по признакам нарушения законодательства о рекламе (Приложение N 4 к настоящему Регламенту).

3.32. Председатель Комиссии подписывает определение о возбуждении дела по признакам нарушения законодательства о рекламе в течение одного дня с момента поступления документа на подпись, копия которого направляется лицам, участвующим в деле. (в ред. Приказа ФАС РФ от 26.05.2014 N 367/14)

3.33. В дело подшиваются документы и материалы, которые имеют непосредственное отношение к данному делу и располагаются в хронологической последовательности их поступления.

Оформление дела предусматривает:

- подшивку или переплет дела;

- сквозную нумерацию листов дела;

- составление внутренней описи дела.

Листы дел, состоящих из нескольких томов или частей, нумеруются по каждому тому или по каждой части отдельно.

Реквизиты обложки дела (тома, части) включают:

- учетный номер дела (тома, части);

- наименование лица, в отношении которого возбуждено дело;

- пункты и номера статей Федерального закона "О рекламе", по признакам нарушения которых возбуждено дело;

- краткое изложение существа нарушения;

- дата возбуждения дела и дата окончания рассмотрения дела.

В отдельные тома помещаются документы и материалы, содержащие информацию, составляющую коммерческую, служебную, иную охраняемую законом тайну.

В каждом томе (части) дела ведется лист ознакомления. По окончании каждого ознакомления с материалами дела в листе ознакомления лицо, ознакомившееся с материалами дела, делает соответствующую запись.

Определение подведомственности дел

3.34. Дела по фактам распространения рекламы, содержащей признаки нарушения законодательства Российской Федерации о рекламе, возбуждаются и рассматриваются территориальным органом ФАС России по месту нахождения (месту жительства) лица, в действиях которого содержатся признаки нарушения законодательства Российской Федерации о рекламе.

В случае распространения рекламы, содержащей признаки нарушения законодательства Российской Федерации о рекламе, только на территории, подведомственной одному территориальному органу ФАС России, дела возбуждаются и рассматриваются по месту распространения такой рекламы.

ФАС России вправе поручить своему территориальному органу возбудить и (или) рассмотреть возбужденное дело по ходатайству своего территориального органа или по собственной инициативе независимо от места нахождения (места жительства) лица, в действиях которого содержатся признаки нарушения законодательства Российской Федерации о рекламе, или места распространения рекламы.

Дела по фактам принятия органами исполнительной власти субъектов Российской Федерации, органами местного самоуправления актов, полностью или в части противоречащих законодательству Российской Федерации о рекламе, возбуждаются и рассматриваются тем территориальным органом ФАС России, на территории которого находится орган, принявший акт.

Дела по фактам принятия федеральными органами исполнительной власти актов, полностью или в части противоречащих законодательству Российской Федерации о рекламе, возбуждаются и рассматриваются ФАС России.

Абзац 6. - Исключен. (в ред. Приказа ФАС РФ от 17.09.2015 N 846/15)

ФАС России вправе возбудить и рассмотреть любое дело и принять дело, возбужденное его территориальным органом, к своему рассмотрению независимо от стадии рассмотрения дела.

3.35. Основанием для передачи дел, возбужденных по признакам нарушения законодательства о рекламе, является один из следующих документов:

- поручение ФАС России о передаче дела, возбужденного по признакам нарушения законодательства о рекламе, по подведомственности;

- решение Комиссии о передаче дела по подведомственности.

3.36. Федеральная антимонопольная служба решает вопрос о передаче дела по подведомственности в другой антимонопольный орган в течение пятнадцати рабочих дней со дня поступления к ней материалов или дел, возбужденных разными территориальными органами Федеральной антимонопольной службы по факту распространения одной и той же рекламы, содержащей признаки нарушения законодательства о рекламе.

3.37. Комиссия принимает решение о передаче дела на рассмотрение в другой антимонопольный орган, если при рассмотрении дела установлено, что лицо, которое являлось стороной по делу и совершило действие, содержащее признаки нарушения законодательства Российской Федерации о рекламе, имеет место жительства (место нахождения) на территории другого антимонопольного органа, а также на основании поручения ФАС России о передаче дела, возбужденного по признакам нарушения законодательства Российской Федерации о рекламе, по подведомственности. Указанное решение оформляется в виде определения, копия которого направляется лицам, участвующим в деле (Приложение N 5 к настоящему Регламенту). (в ред. Приказа ФАС РФ от 26.05.2014 N 367/14)

3.38. В случае если на рассмотрение антимонопольного органа поступило дело, возбужденное другим антимонопольным органом, то в 5-дневный срок со дня поступления такого дела руководитель антимонопольного органа принимает решение о принятии дела к производству.Указанное решение оформляется в виде определения, копия которого направляется лицам, участвующим в деле (Приложение N 6 к настоящему Регламенту). (в ред. Приказа ФАС РФ от 26.05.2014 N 367/14)

В решении о принятии дела к производству должны быть указаны:

а) наименование антимонопольного органа, принявшего решение;

б) наименование антимонопольного органа, возбудившего дело;

в) факты и обстоятельства, свидетельствующие о наличии признаков нарушения законодательства Российской Федерации о рекламе;

г) имеющиеся сведения о лицах, участвующих в деле (наименование и место нахождения юридического лица, органа исполнительной власти, органа местного самоуправления; фамилия, имя, отчество, место жительства физического лица);

д) нормы законодательства Российской Федерации о рекламе, которые подлежат применению;

е) перечень документов и сведений, которые обязаны представить лица, привлеченные к участию в деле, к определенному сроку;

ж) дата, время и место рассмотрения дела.

Рассмотрение дела, возбужденного по признакам нарушения законодательства о рекламе

3.39. Основанием рассмотрения дела и принятия решения по делу является решение руководителя антимонопольного органа о возбуждении дела по признакам нарушения законодательства о рекламе.

3.40. Рассмотрение дела осуществляется Комиссией.

Комиссия является постоянно действующей.

Состав Комиссии утверждается приказом руководителя антимонопольного органа.

В состав Комиссии включаются Председатель Комиссии и члены Комиссии. В ФАС России в состав Комиссии также может быть включен заместитель Председателя Комиссии, который выполняет функции Председателя Комиссии в случае отсутствия Председателя Комиссии при рассмотрении дела.

Председателем Комиссии назначается руководитель или заместитель руководителя антимонопольного органа. Заместителем Председателя Комиссии назначается руководитель структурного подразделения ФАС России.

В состав Комиссии включаются работники антимонопольного органа.

Общее количество членов Комиссии не может быть менее трех человек, включая Председателя Комиссии.

3.41. Комиссия правомочна рассматривать дело, возбужденное по признакам нарушения законодательства о рекламе, если на ее заседании присутствует не менее трех человек, включая Председателя Комиссии.

3.42. Комиссия при подготовке к рассмотрению дела устанавливает лиц, участвующих в деле:

- заявителя (заявителей);

- лицо (лиц), в действиях которого (которых) содержатся признаки нарушения законодательства Российской Федерации о рекламе;

- заинтересованных лиц;

- экспертов;

- переводчиков.

3.43. Комиссия устанавливает наличие необходимых полномочий у представителей лиц, участвующих в деле.

3.44. Рассмотрение дела ведется Председателем Комиссии, обеспечивая условия для полного, всестороннего исследования доказательств и обстоятельств дела.

На заседании Комиссии:

- заслушиваются лица, участвующие в деле;

- заслушиваются и обсуждаются ходатайства, принимаются по ним решения;

- исследуются доказательства;

- заслушиваются мнения и пояснения лиц, участвующих в деле, относительно доказательств, представленных лицами, участвующими в деле;

- заслушиваются и обсуждаются мнения экспертов, привлеченных для дачи заключений;

- заслушиваются лица, располагающие сведениями об обстоятельствах рассматриваемого дела;

- по ходатайству лиц, участвующих в деле, или по инициативе Комиссии обсуждаются вопросы об основаниях и о необходимости объявления перерыва в заседании, об отложении, о приостановлении рассмотрения дела.

В ходе рассмотрения дела Комиссия вправе запрашивать в соответствии с законодательством Российской Федерации необходимые документы для ознакомления, получать объяснения сторон по фактам дела, послужившим поводом для его рассмотрения, и привлекать к участию в деле иных лиц.

Комиссия по ходатайству лица, участвующего в деле, а также по собственной инициативе вправе объявить перерыв в заседании Комиссии на срок, не превышающий семи дней.

Рассмотрение Комиссией дела после перерыва в ее заседании продолжается с того момента, на котором оно было прервано. Повторное рассмотрение доказательств, исследованных до перерыва в заседании Комиссии, не производится.

3.45. Решения Комиссии принимаются простым большинством голосов членов Комиссии. При равенстве голосов членов Комиссии голос Председателя Комиссии считается решающим.

3.46. В ходе рассмотрения дела по существу Комиссия принимает одно из следующих решений:

- продлить срок рассмотрения дела;

- отложить рассмотрение дела;

- объединить в одном производстве два и более дела;

- выделить в отдельное производство одно или несколько дел;

- приостановить рассмотрение дела;

- прекратить рассмотрение дела;

- принять мотивированное решение по делу;

- передать дело на рассмотрение другому антимонопольному органу.

3.47. Комиссия рассматривает дело в течение одного месяца со дня его возбуждения.

В исключительных случаях срок рассмотрения дела может быть продлен Комиссией, но не более чем на два месяца. Указанное решение оформляется в виде определения, копия которого направляется лицам, участвующим в деле, заказным письмом с уведомлением о вручении либо путем вручения под расписку непосредственно в антимонопольном органе либо по месту нахождения лиц, участвующих в деле, а в случаях, не терпящих отлагательств, путем направления телефонограммы, телеграммы, по факсимильной связи или электронной почте либо с использованием иных средств связи (Приложение N 7 к настоящему Регламенту). (в ред. Приказа ФАС РФ от 26.05.2014 N 367/14)

3.48. Комиссия принимает решение об отложении рассмотрения дела с указанием даты и времени его рассмотрения в случае:

- получения мотивированного ходатайства стороны по делу или иного лица, привлеченного к участию в деле, об отложении рассмотрения дела в связи с невозможностью явки на его рассмотрение по уважительной причине, подтвержденной соответствующими документами;

- если установлена необходимость получения антимонопольным органом либо лицом, участвующим в деле, дополнительных доказательств;

- если установлена необходимость привлечения к участию в деле других лиц;

- неявки на рассмотрение дела в антимонопольный орган лица (лиц), участвующего (участвующих) в деле, если Комиссия примет решение о невозможности рассмотрения дела в отсутствие данного лица (лиц);

- необходимости замены ненадлежащего лица в соответствии с пунктом 32 Правил;

- направления территориальным органом ФАС России в ФАС России ходатайства о наделении полномочиями по рассмотрению дела, в случае если в ходе рассмотрения дела выяснится, что лицо, в действиях которого содержатся признаки нарушения законодательства Российской Федерации, находится на территории, подведомственной другому территориальному органу ФАС России, или реклама, содержащая признаки нарушения законодательства Российской Федерации о рекламе распространяется на территории, подведомственной двум и более территориальным органам ФАС России. (в ред. Приказа ФАС РФ от 26.05.2014 N 367/14)

3.49. Решение об отложении рассмотрения дела оформляется в виде определения, копия которого направляется лицам, участвующим в деле, заказным письмом с уведомлением о вручении либо путем вручения под расписку непосредственно в антимонопольном органе либо по месту нахождения лиц, участвующих в деле, а в случаях, не терпящих отлагательств, путем направления телефонограммы, телеграммы, по факсимильной связи или электронной почте либо с использованием иных средств связи (Приложение N 8 к настоящему Регламенту). (в ред. Приказа ФАС РФ от 26.05.2014 N 367/14)

3.50. Комиссия принимает решение об объединении в одном производстве двух и более дел, если это будет способствовать полному, всестороннему и объективному их рассмотрению. Указанное решение оформляется в виде определения, копия которого направляется лицам, участвующим в делах, заказным письмом с уведомлением о вручении либо путем вручения под расписку непосредственно в антимонопольном органе либо по месту нахождения лиц, участвующих в делах, а в случаях, не терпящих отлагательств, путем направления телефонограммы, телеграммы, по факсимильной связи или электронной почте либо с использованием иных средств связи (Приложение N 9 к настоящему Регламенту). (в ред. Приказа ФАС РФ от 26.05.2014 N 367/14)

3.51. Комиссия принимает решение о выделении в отдельное производство одного или нескольких дел, если это будет способствовать полному, всестороннему и объективному их рассмотрению. Указанное решение оформляется в виде определения, копия которого направляется лицам, участвующим в делах, заказным письмом с уведомлением о вручении либо путем вручения под расписку непосредственно в антимонопольном органе либо по месту нахождения лиц, участвующих в делах, а в случаях, не терпящих отлагательств, дополнительно путем направления телефонограммы, телеграммы, по факсимильной связи или электронной почте либо с использованием иных средств связи (Приложение N 10 к настоящему Регламенту). (в ред. Приказа ФАС РФ от 26.05.2014 N 367/14)

3.52. Комиссия принимает решение о приостановлении рассмотрения дела, если в ходе рассмотрения дела будет установлен один из следующих фактов:

- нахождение на рассмотрении в антимонопольном органе, в суде или арбитражном суде, в правоохранительных органах другого дела, выводы по которому будут иметь значение для результатов рассмотрения дела;

- необходимость проведения экспертизы или получения заключения специалиста;

- необходимость установления местонахождения лица, в действиях которого содержатся признаки нарушения законодательства о рекламе;

- необходимость передачи дела по подведомственности в другой территориальный орган ФАС России. (в ред. Приказа ФАС РФ от 26.05.2014 N 367/14)

3.53. Решение о приостановлении рассмотрения дела оформляется в виде определения, копия которого направляется лицам, участвующим в деле, заказным письмом с уведомлением о вручении либо путем вручения под расписку непосредственно в антимонопольном органе либо по месту нахождения лиц, участвующих в деле, а в случаях, не терпящих отлагательств, дополнительно путем направления телефонограммы, телеграммы, по факсимильной связи или электронной почте либо с использованием иных средств связи (Приложение N 11 к настоящему Регламенту). (в ред. Приказа ФАС РФ от 26.05.2014 N 367/14)

3.54. Рассмотрение дела возобновляется после устранения обстоятельств, вызвавших его приостановление, и начинается сначала. Возобновление дела оформляется в виде определения, копия которого направляется лицам, участвующим в деле, заказным письмом с уведомлением о вручении либо путем вручения под расписку непосредственно в антимонопольном органе либо по месту нахождения лиц, участвующих в деле, а в случаях, не терпящих отлагательств, дополнительно путем направления телефонограммы, телеграммы, по факсимильной связи или электронной почте либо с использованием иных средств связи (Приложение N 12 к настоящему Регламенту). (в ред. Приказа ФАС РФ от 26.05.2014 N 367/14)

3.55. Течение срока при приостановлении рассмотрения дела прерывается и продолжается с даты возобновления дела.

3.56. Комиссия принимает решение о прекращении рассмотрения дела, если в процессе рассмотрения дела будет установлен один из следующих фактов:

- отсутствие фактов нарушения законодательства о рекламе;

- ликвидация юридического лица, которое являлось стороной по делу и совершило действие, содержащее признаки нарушения законодательства о рекламе, если спорное правоотношение не допускает правопреемства;

- смерть физического лица, которое являлось стороной по делу и совершило действие, содержащее признаки нарушения законодательства о рекламе;

- вступление в законную силу решения суда, арбитражного суда, в котором дана правовая оценка фактам, явившимся основанием для возбуждения дела;

- принятие другим антимонопольным органом решения по фактам, явившимся основанием для возбуждения дела;

- невозможность установления лица, нарушившего законодательство о рекламе, в течение сроков, установленных для рассмотрения дела;

- отмена противоречащего законодательству о рекламе акта федерального органа исполнительной власти, акта органа исполнительной власти субъекта Российской Федерации, акта органа местного самоуправления до принятия антимонопольным органом решения.

3.57. Решение о прекращении рассмотрения дела оформляется в виде определения, направляемого лицам, участвующим в деле, заказным письмом с уведомлением о вручении либо путем вручения под расписку непосредственно в антимонопольном органе либо по месту нахождения лиц, участвующих в деле, а в случаях, не терпящих отлагательств, дополнительно путем направления телефонограммы, телеграммы, по факсимильной связи или электронной почте либо с использованием иных средств связи (Приложение N 13 к настоящему Регламенту).

3.58. Комиссия принимает мотивированное решение по делу, если в процессе рассмотрения дела не выявлено ни одно из обстоятельств, указанных в пунктах 3.48 - 3.56 настоящего Регламента (Приложения N N 14, 15 к настоящему Регламенту). (в ред. Приказа ФАС РФ от 17.09.2015 N 846/15)

Решение должно состоять из вводной, описательной, мотивировочной и резолютивной частей.

Вводная часть решения должна содержать:

- наименование принявшего его антимонопольного органа;

- состав Комиссии;

- номер дела, дату и место принятия решения, а также дату изготовления решения в полном объеме;

- предмет рассмотрения дела;

- сведения о лицах, участвующих в деле (наименование и место нахождения юридического лица, органа исполнительной власти, органа местного самоуправления; фамилия, имя, отчество, место жительства физического лица).

Описательная часть решения должна содержать краткое изложение заявленных требований и возражений, объяснений, заявлений и ходатайств лиц, участвующих в деле.

В мотивировочной части решения должны быть указаны:

- обстоятельства, установленные при рассмотрении дела, а также факты и доказательства, на которых основаны выводы антимонопольного органа о таких обстоятельствах;

- законы и иные нормативные правовые акты, которыми руководствовался антимонопольный орган при принятии решения;

- доводы, по которым антимонопольный орган отклоняет те или иные доказательства;

- сведения о нарушении требований законодательства о рекламе;

- сведения о наличии оснований для переквалификации нарушения законодательства о рекламе.

Резолютивная часть решения должна содержать:

- выводы о признании рекламы ненадлежащей или о признании акта федерального органа исполнительной власти, акта органа исполнительной власти субъекта Российской Федерации, акта органа местного самоуправления не соответствующим законодательству о рекламе; (в ред. Приказа ФАС РФ от 17.09.2015 N 846/15)

- указание на положения законодательства о рекламе, нарушение которых было установлено в результате рассмотрения дела;

- указание на необходимость применения мер ответственности в соответствии с законодательством Российской Федерации об административных правонарушениях;

- сведения о выдаче предписания (предписаний) с указанием лица (лиц), которому оно выдается;

- сведения об иных мерах, направленных на устранение нарушения законодательства о рекламе, в том числе указание на необходимость обращения в суд или арбитражный суд в соответствии со статьей 33 Федерального закона "О рекламе".

Резолютивная часть решения, принятого Комиссией по результатам рассмотрения дела, подлежит немедленному оглашению по окончании рассмотрения дела. Решение в полном объеме должно быть изготовлено в срок, не превышающий десяти рабочих дней со дня оглашения резолютивной части. Дата изготовления решения в полном объеме считается датой принятия решения. Копия решения направляется лицам, участвующим в деле, заказным письмом с уведомлением о вручении либо путем вручения под расписку непосредственно в антимонопольном органе либо по месту нахождения лиц, участвующих в деле, а в случаях, не терпящих отлагательств, дополнительно путем направления телефонограммы, телеграммы, по факсимильной связи или электронной почте либо с использованием иных средств связи. (в ред. Приказа ФАС РФ от 26.05.2014 N 367/14)

3.59. При установлении факта нарушения законодательства о рекламе антимонопольный орган в целях прекращения дальнейшего нарушения выдает лицу (лицам), обязанному (обязанным) устранить выявленное правонарушение, предписание:

- о прекращении нарушения законодательства Российской Федерации о рекламе (Приложение N 17 к настоящему Регламенту);

- об отмене или изменении противоречащего законодательству о рекламе акта федерального органа исполнительной власти, акта органа исполнительной власти субъекта Российской Федерации, акта органа местного самоуправления (Приложение N 18 к настоящему Регламенту). (в ред. Приказа ФАС РФ от 17.09.2015 N 846/15)

Абзац 4. - Исключен. (в ред. Приказа ФАС РФ от 17.09.2015 N 846/15)

3.60. Выдача предписания осуществляется на основании решения, принятого Комиссией.

3.61. Предписание в полном объеме должно быть изготовлено в срок, не превышающий десяти рабочих дней со дня оглашения резолютивной части решения, на основании которого выдается предписание. Копия предписания направляется лицам, которым оно выдано, заказным письмом с уведомлением о вручении либо путем вручения под расписку непосредственно в антимонопольном органе либо по месту нахождения лиц, участвующих в деле, а в случаях, не терпящих отлагательств, дополнительно путем направления телефонограммы, телеграммы, по факсимильной связи или электронной почте либо с использованием иных средств связи. (в ред. Приказа ФАС РФ от 26.05.2014 N 367/14)

3.62. Антимонопольный орган по заявлению лица, участвующего в деле, или по собственной инициативе вправе исправлять допущенные в решении описки, опечатки и арифметические ошибки без изменения его содержания в течение трех месяцев с даты вынесения решения. Указанные исправления оформляются определением Комиссии, копия которого направляется лицам, участвующим в деле (Приложение N 20 к настоящему Регламенту). (в ред. Приказа ФАС РФ от 26.05.2014 N 367/14)

Информирование заявителей и лиц, участвующих в деле, о решениях, принятых антимонопольным органом

3.63. Не позднее двух рабочих дней со дня установления хотя бы одного из обстоятельств, указанных в пункте 3.19 настоящего Регламента, Исполнитель осуществляет подготовку проекта письма заявителю об отказе в возбуждении дела.

3.64. Письмо заявителю, указанное в пункте 3.63 настоящего Регламента, должно содержать:

- наименование заявителя - юридического лица, его организационно-правовую форму или фамилию, имя, отчество заявителя - физического лица, адрес заявителя;

- дату и исходящий номер обращения заявителя, входящий номер и дату регистрации обращения заявителя в структурном подразделении антимонопольного органа, ответственном за учет и регистрацию входящей корреспонденции;

- указание на отказ в возбуждении дела;

- указание на основания для отказа в возбуждении дела.

3.65. В течение суток со дня визирования руководителем Ответственного структурного подразделения проекта письма заявителю об отказе в возбуждении дела Исполнитель передает проект такого письма на подпись руководителю (заместителю руководителя) антимонопольного органа.

3.66. Руководитель (заместитель руководителя) антимонопольного органа подписывает письмо в течение двух дней со дня поступления письма на подпись.

3.67. В случае отсутствия достаточных оснований для принятия предлагаемого решения проект письма возвращается на доработку в Ответственное структурное подразделение соответствующим поручением руководителя (заместителя руководителя) антимонопольного органа с указанием срока его доработки. Срок доработки проекта письма не должен превышать двух дней со дня его возврата в Ответственное структурное подразделение.

3.68. В случае недостаточности доказательств, позволяющих сделать вывод о наличии либо отсутствии признаков нарушения законодательства о рекламе, Исполнитель осуществляет подготовку проекта письма заявителю о продлении сроков рассмотрения заявления.

3.69. Письмо заявителю о продлении сроков рассмотрения заявления, указанное в пункте 3.68 настоящего Регламента, должно содержать:

- наименование заявителя - юридического лица, его организационно-правовую форму или фамилию, имя, отчество заявителя - физического лица, адрес заявителя;

- дату и исходящий номер обращения заявителя, входящий номер и дату регистрации обращения заявителя в структурном подразделении антимонопольного органа, ответственном за учет и регистрацию входящей корреспонденции;

- указание на продление сроков рассмотрения заявления;

- указание на срок продления рассмотрения заявления.

3.70. В течение одного дня со дня визирования руководителем Ответственного структурного подразделения проекта письма заявителю о продлении сроков рассмотрения заявления Исполнитель передает проект такого письма на подпись руководителю (заместителю руководителя) антимонопольного органа.

3.71. Руководитель (заместитель руководителя) антимонопольного органа подписывает письмо в течение двух дней со дня поступления письма на подпись.

3.72. В случае отсутствия достаточных оснований для принятия предлагаемого решения проект письма возвращается на доработку в Ответственное структурное подразделение соответствующим поручением руководителя (заместителя руководителя) антимонопольного органа с указанием срока его доработки. Срок доработки проекта письма не должен превышать двух дней со дня его возврата в Ответственное структурное подразделение.

3.73. Не позднее двух рабочих дней со дня установления обстоятельств, указанных в пункте 3.21 настоящего Регламента, Исполнитель осуществляет подготовку проекта письма заявителю о передаче заявления антимонопольному органу по подведомственности.

3.74. Письмо заявителю о передаче заявления антимонопольному органу по подведомственности, указанное в пункте 3.73 настоящего Регламента, должно содержать:

- наименование заявителя - юридического лица, его организационно-правовую форму или фамилию, имя, отчество заявителя - физического лица, адрес заявителя;

- дату и исходящий номер обращения заявителя, входящий номер и дату регистрации обращения заявителя в структурном подразделении антимонопольного органа, ответственном за учет и регистрацию входящей корреспонденции;

- указание на передачу заявления антимонопольному органу по подведомственности;

- указание наименования и адреса антимонопольного органа, на рассмотрение которого передано заявление;

- указание фамилии, имени, отчества руководителя антимонопольного органа, на рассмотрение которого передано заявление.

3.75. В течение одного дня со дня визирования руководителем Ответственного структурного подразделения проекта письма заявителю о передаче заявления антимонопольному органу по подведомственности Исполнитель направляет проект такого письма на подпись руководителю (заместителю руководителя) антимонопольного органа.

3.76. Руководитель (заместитель руководителя) антимонопольного органа подписывает письмо в течение двух дней со дня поступления письма на подпись.

3.77. Не позднее трех рабочих дней со дня принятия Комиссией одного из следующих решений:

- продлить срок рассмотрения дела;

- отложить рассмотрение дела;

- объединить в одном производстве два и более дела;

- выделить в отдельное производство одно или несколько дел;

- приостановить рассмотрение дела;

- прекратить рассмотрение дела;

- передать дело на рассмотрение другому антимонопольному органу, Исполнитель готовит проекты соответствующего определения.

3.78. Определение должно содержать:

- наименование лиц, участвующих в деле, - юридического лица, его организационно-правовую форму или фамилию, имя, отчество заявителя - физического лица, адрес лица, участвующего в деле;

- дату и номер дела;

- указание на принятое решение;

- указание на обстоятельства, создаваемые принятым решением (дату нового рассмотрения дела, продление срока рассмотрения дела, дату возбуждения и номер объединенного дела, даты возбуждения и номера выделенных дел, наименование и адрес антимонопольного органа, которому передано дело).

3.79. В течение одного дня со дня визирования руководителем Ответственного структурного подразделения проекта определения Исполнитель направляет проект определения на подпись Председателю Комиссии и членам Комиссии.

3.80. Председатель Комиссии подписывает определение в течение двух дней со дня поступления определения на подпись. Члены Комиссии подписывают определение в течение одного дня со дня поступления определения на подпись.

3.81. Решение Комиссии по делу подписывается Председателем Комиссии и всеми членами Комиссии, присутствовавшими на заседании Комиссии, которым завершилось рассмотрение дела. Член Комиссии, несогласный с решением Комиссии, обязан подписать принятое Комиссией решение и вправе изложить в письменной форме особое мнение, которое приобщается к материалам дела в запечатанном конверте и не оглашается.

Не позднее двух рабочих дней со дня изготовления принятого Комиссией мотивированного решения по делу структурное подразделение антимонопольного органа, ответственное за пересылку корреспонденции, направляет копию такого решения сторонам, участвующим в рассмотрении дела, заказным письмом с уведомлением о вручении. Копия решения может быть вручена под расписку лицам, участвующим в деле, или их представителям. (в ред. Приказа ФАС РФ от 26.05.2014 N 367/14)

3.82. Предписание оформляется в виде отдельного документа для каждого лица, которому надлежит осуществить определенные антимонопольным органом действия в установленный предписанием срок, и подписывается Председателем Комиссии и членами Комиссии, присутствовавшими на заседании Комиссии, которым завершилось рассмотрение дела. Предписание по делу изготавливается одновременно с мотивированным решением Комиссии и направляется или вручается лицу, которому предписывается совершить определенные антимонопольным органом действия, не позднее одного рабочего дня, следующего за днем его изготовления.

IV. Контроль за исполнением государственной функции

Порядок осуществления текущего контроля за соблюдением и исполнением ответственными должностными лицами антимонопольного органа положений Регламента и иных нормативных правовых актов, устанавливающих требования к исполнению государственной функции, а также за принятием ими решений

4.1. ФАС России организует и осуществляет контроль соблюдения и исполнения должностными лицами антимонопольного органа положений настоящего Регламента и иных нормативных правовых актов, устанавливающих требования к исполнению государственной функции, а также за принятием ими решений.

4.2. Текущий контроль соблюдения и исполнения государственной функции осуществляется в порядке, установленном настоящим Регламентом и приказами ФАС России, и включает в себя проведение проверок полноты и качества исполнения государственной функции, соблюдения порядка ее исполнения, выявление и устранение нарушений, рассмотрение заявлений, материалов заявителей и подготовку на них ответов, принятие решений по жалобам на действия (бездействие) антимонопольного органа, его должностных лиц.

4.3. Текущий контроль за соблюдением и исполнением государственной функции должностными лицами ФАС России в рамках установленной компетенции осуществляется начальниками структурных подразделений, заместителями руководителя и руководителем ФАС России. Текущий контроль за соблюдением и исполнением государственной функции должностными лицами территориального органа ФАС России осуществляется заместителями руководителя и руководителем соответствующего территориального органа.

4.4. Текущий контроль за соблюдением порядка совершения действий, определенных административными процедурами по исполнению государственной функции, и принятием решений, предусмотренных настоящим Регламентом, осуществляется должностными лицами антимонопольного органа, указанными в пункте 4.3 настоящего Регламента, и осуществляется постоянно путем проведения еженедельных совещаний, а также согласования (визирования) проектов решений, принимаемых при осуществлении административных процедур, иных документов, содержащих результаты административных действий.

Порядок и периодичность осуществления плановых и внеплановых проверок полноты и качества исполнения государственной функции, в том числе порядок и формы контроля за полнотой и качеством исполнения государственной функции

4.5. Формой контроля за полнотой и качеством исполнения должностными лицами антимонопольного органа государственной функции является осуществление ФАС России плановых и внеплановых проверок.

4.6. Целью проведения плановых и внеплановых проверок является соблюдение и исполнение должностными лицами антимонопольного органа государственной функции, в том числе своевременности и полноты рассмотрения заявлений, материалов заявителей, обоснованности и законности принятия по ним решений.

4.7. Внеплановые проверки полноты и качества исполнения государственной функции проводятся:

- структурным подразделением ФАС России по поручению руководителя ФАС России на основании поступивших в ФАС России жалоб на действия (бездействие) территориального органа, должностного лица ФАС России;

- структурным подразделением территориального органа ФАС России по поручению руководителя соответствующего территориального органа на основании поступивших в территориальный орган ФАС России жалоб на действия (бездействие) должностного лица территориального органа.

4.8. Плановые проверки полноты и качества исполнения территориальным органом ФАС России государственной функции проводятся в рамках комплексных проверок территориальных органов ФАС России, осуществляемых в соответствии с приказами ФАС России, на основании годовых планов работы ФАС России.

Порядок подготовки и проведения проверок деятельности территориальных органов ФАС России утвержден приказом ФАС России от 04.08.2011 N 569 "Об утверждении Положения о порядке подготовки и проведения проверок деятельности территориальных органов ФАС России" (зарегистрирован в Минюсте России 01.11.2011 N 22183).

Ответственность должностных лиц антимонопольного органа за решения и действия (бездействие), принимаемые (осуществляемые) ими в ходе исполнения государственной функции

4.9. Руководитель и (или) заместитель руководителя антимонопольного органа несет ответственность за несвоевременное принятие решений, предусмотренных настоящим Регламентом в соответствии с законодательством Российской Федерации.

Руководитель ответственного структурного подразделения несет ответственность за несвоевременное и (или) ненадлежащее выполнение административных процедур (действий) по рассмотрению заявлений, материалов в соответствии с законодательством Российской Федерации.

Ответственный исполнитель несет ответственность за несвоевременное рассмотрение заявлений, материалов в соответствии с законодательством Российской Федерации.

4.10. Пределы дисциплинарной ответственности лиц, указанных в пункте 4.9 настоящего Регламента, определяются в соответствии с их должностными регламентами.

4.11. За решения и действия (бездействие), принимаемые (осуществляемые) ими в ходе исполнения государственной функции, должностные лица антимонопольного органа также несут ответственность по основаниям и в порядке, установленным законодательством Российской Федерации.

Требования к порядку и формам контроля за исполнением государственной функции, в том числе со стороны граждан, их объединений и организаций

4.12. Граждане, их объединения и организации в случае нарушения настоящего Регламента вправе обратиться с жалобой в антимонопольный орган.

Жалоба может быть подана на личном приеме, осуществляемом должностным лицом антимонопольного органа, направлена почтовым отправлением или в электронной форме с использованием информационно-технологической и коммуникационной инфраструктуры, в том числе портала государственных и муниципальных услуг (функций).

V. Порядок обжалования действий (бездействия) и решений антимонопольного органа

Информация для заинтересованных лиц об их праве на досудебное (внесудебное) обжалование действий (бездействия) и решений, принятых (осуществляемых) в ходе исполнения государственной функции

5.1. Заинтересованные лица вправе обжаловать действия (бездействие) антимонопольного органа, их должностных лиц и решений, принятых (осуществляемых) ими в ходе исполнения государственной функции, в досудебном (внесудебном) порядке.

Предмет досудебного (внесудебного) обжалования

5.2. Предметом досудебного (внесудебного) обжалования являются решения и действия (бездействие) антимонопольного органа, его должностных лиц.

Исчерпывающий перечень оснований для приостановления рассмотрения жалобы и случаев, в которых ответ на жалобу не дается

5.3. Оснований для приостановления рассмотрения жалобы законодательством Российской Федерации не предусмотрено.

5.4. В случае, если в жалобе не указаны имя и фамилия гражданина, направившего жалобу, почтовый адрес, по которому должен быть направлен ответ, ответ на жалобу не дается.

5.5. Жалоба, в которой обжалуется судебное решение, в течение семи дней со дня регистрации возвращается заявителю, направившему жалобу, с разъяснением порядка обжалования данного судебного решения.

5.6. Антимонопольный орган при получении письменной жалобы, в которой содержатся нецензурные либо оскорбительные выражения, угрозы жизни, здоровью и имуществу должностного лица, а также членов его семьи, вправе оставить жалобу без ответа по существу поставленных в ней вопросов и сообщить заявителю, направившему жалобу, о недопустимости злоупотребления правом.

5.7. В случае, если текст письменной жалобы не поддается прочтению, ответ на жалобу не дается, и она не подлежит направлению на рассмотрение в государственный орган или должностному лицу в соответствии с их компетенцией, о чем в течение семи дней со дня регистрации жалобы сообщается заявителю, направившему жалобу, если его фамилия и почтовый адрес поддаются прочтению.

5.8. В случае если в письменной жалобе заявителя содержится вопрос, на который ему неоднократно давались письменные ответы по существу в связи с ранее направляемыми жалобами, и при этом в жалобе не приводятся новые доводы или обстоятельства, руководитель (заместитель руководителя) антимонопольного органа вправе принять решение о безосновательности очередного обращения и прекращении переписки с заявителем по данному вопросу. О данном решении уведомляется заявитель, направивший жалобу.

5.9. Если причины, по которым ответ по существу поставленных в жалобе вопросов не мог быть дан, в последующем были устранены, заявитель вправе вновь направить жалобу в антимонопольный орган.

5.10. Если ответ по существу поставленного в жалобе вопроса не может быть дан без разглашения сведений, составляющих государственную или иную охраняемую федеральным законом тайну, заявителю, направившему жалобу, сообщается о невозможности дать ответ по существу поставленного в ней вопроса в связи с недопустимостью разглашения указанных сведений.

Основания для начала процедуры досудебного (внесудебного) обжалования

5.11. Основанием для начала процедуры досудебного (внесудебного) обжалования является обращение (жалоба), направленная в антимонопольный орган.

5.12. Заявители имеют право направить жалобу в письменной форме или в форме электронного документа.

Жалоба может быть направлена по почте, с использованием информационно-технологической и коммуникационной инфраструктуры, в том числе портала государственных и муниципальных услуг (функций), а также может быть принята при личном приеме заявителя.

5.13. Заявитель в письменной жалобе в обязательном порядке указывает либо наименование антимонопольного органа, либо фамилию, имя, отчество соответствующего должностного лица, либо должность соответствующего лица, а также наименование юридического лица, подающего жалобу, адрес его местонахождения, контактный телефон, либо фамилию, имя, отчество (последнее при наличии) (в случае подачи жалобы от имени физического лица), почтовый адрес, по которому должен быть направлен ответ на жалобу, уведомление о переадресации жалобы, излагает суть жалобы, ставит подпись и дату. В подтверждение своих доводов заявитель вправе приложить к жалобе документы и материалы либо их копии.

5.14. В жалобе, поступившей в антимонопольный орган в форме электронного документа, заявитель в обязательном порядке указывает наименование юридического лица, подающего жалобу, адрес его местонахождения, контактный телефон, либо свои фамилию, имя, отчество (в случае подачи жалобы от имени физического лица), адрес электронной почты, если ответ должен быть направлен в форме электронного документа, и почтовый адрес, если ответ должен быть направлен в письменной форме. Заявитель вправе приложить к такой жалобе необходимые документы и материалы в электронной форме.

5.15. При рассмотрении жалобы руководитель антимонопольного органа рассматривает:

- документы, представленные заявителем;

- материалы, объяснения, представленные должностным лицом;

- результаты исследований, проверок.

Права заинтересованных лиц на получение информации и документов, необходимых для обоснования и рассмотрения жалобы

5.16. Получать информацию по следующим вопросам:

- о входящем номере, под которым зарегистрирована в системе делопроизводства жалоба;

- о нормативных правовых актах, на основании которых антимонопольный орган исполняет государственную функцию;

- о требованиях к заверению документов и сведений;

- о месте размещения на официальном сайте ФАС России в информационно-телекоммуникационной сети "Интернет" справочных материалов по вопросам исполнения государственной функции.

5.17. Отозвать жалобу до момента вынесения решения по данной жалобе.

Органы государственной власти и должностные лица, которым может быть направлена жалоба заявителя в досудебном (внесудебном) порядке

5.18. На нарушения настоящего Регламента антимонопольным органом должностными лицами ФАС России может быть подана жалоба в ФАС России.

5.19. На нарушения настоящего Регламента должностными лицами территориального органа ФАС России может быть подана жалоба в соответствующий территориальный орган.

5.20. Жалоба, поданная с нарушением пунктов 5.18 и 5.19 настоящего Регламента, с подтверждающими документами направляется получившим ее антимонопольным органом в течение десяти рабочих дней со дня ее регистрации в соответствующий антимонопольный орган с уведомлением заявителя о переадресации жалобы (Приложение N 21 к настоящему Регламенту).

Срок рассмотрения жалобы

5.21. Поступившая жалоба рассматривается антимонопольным органом в течение тридцати дней со дня регистрации.

5.22. Срок рассмотрения жалобы может быть продлен в случае принятия руководителем антимонопольного органа решения о необходимости проведения проверки по жалобе, запроса дополнительной информации, но не более чем на тридцать дней.

5.23. Решение о запросе дополнительной информации и о продлении срока рассмотрения жалобы с указанием причин продления сообщается заявителю в письменном виде (Приложения N 22, 23 к настоящему Регламенту).

Результат досудебного (внесудебного) обжалования

5.24. Решение по жалобе на решение, действие (бездействие) должностного лица территориального органа ФАС России принимает руководитель соответствующего территориального органа.

Решение по жалобе на решение, действие (бездействие) территориального органа ФАС России, должностного лица ФАС России принимает руководитель ФАС России.

5.25. По результатам рассмотрения жалобы на решение, действие (бездействие) антимонопольного органа, его должностного лица руководитель антимонопольного органа принимает одно из следующих решений:

- признать действия (бездействие) антимонопольного органа, его должностного лица соответствующими настоящему Регламенту и отказать в удовлетворении жалобы;

- признать действия (бездействие) антимонопольного органа, его должностного лица не соответствующими настоящему Регламенту полностью или в части и удовлетворить жалобу полностью или в части.

В случае удовлетворения жалобы полностью или частично руководитель антимонопольного органа определяет меры, которые должны быть приняты в целях устранения нарушений.

5.26. Решение руководителя антимонопольного органа оформляется в письменной форме (Приложение N 24 к настоящему Регламенту).

5.27. Копия решения направляется заявителю в течение трех рабочих дней с даты изготовления в полном объеме.

5.28. Действия по исполнению решения руководителя антимонопольного органа должны быть совершены в течение десяти дней со дня принятия решения по жалобе, если в решении не установлен иной срок для их совершения.

Приложение N 1
к Регламенту

                       ПРОТОКОЛ
заседания Комиссии ФАС России (территориального органа ФАС России)
      по рассмотрению дела N _______ по признакам нарушения
                 законодательства о рекламе
 
"__" _____________ 20__ г.       _________________________________
 (дата рассмотрения дела)             (место рассмотрения дела)
 
    Комиссия  ФАС  России  (территориального органа ФАС России) по
рассмотрению дел по признакам нарушения законодательства о рекламе
в составе:
    председатель Комиссии _______________________________________,
    заместитель председателя Комиссии <1> _______________________,
    члены Комиссии ______________________________________________,
    Протокол ведет _______________________________________________
                                 (Ф.И.О., должность)
 
ПРИСУТСТВОВАЛИ <2>:
 
заявитель - ___________________________________ __________________
              (наименование, место нахождения  (Ф.И.О., должность,
                юридического лица, органа,     данные доверенности
                 Ф.И.О., место жительства          представителя)
             индивидуального предпринимателя)
 
лицо,  в   действиях  которого   содержатся   признаки   нарушения
законодательства о рекламе, - 
_________________________________________ ______________________
     (наименование, место нахождения       (Ф.И.О., должность,
         юридического лица, органа,         данные доверенности
          Ф.И.О., место жительства            представителя)
       индивидуального предпринимателя)
 
заинтересованное лицо - 
______________________________________ ___________________________
   (наименование, место нахождения        (Ф.И.О., должность,
      юридического лица, органа,           данные доверенности
       Ф.И.О., место жительства              представителя)
   индивидуального предпринимателя)
 
эксперт -
переводчик -
 
    Лицам,  участвующим  в деле, разъяснены права, предусмотренные
пунктом   25   Правил   рассмотрения  антимонопольным органом дел,
возбужденных  по  признакам  нарушения законодательства Российской
Федерации о рекламе.
__________________________________________________________________
__________________________________________________________________
 (излагаются иные действия, совершаемые в ходе рассмотрения дела:
заявления,  ходатайства,  возражения, объяснения, пояснения и иные
сведения)
 
Протокол составлен "__" ______________ 20__ г.
 
Председатель Комиссии ______________
                        (подпись)
 
    При рассмотрении дела производилась аудио- или видеозапись.
Материальные   носители   аудио-   или   видеозаписи   приобщены к
протоколу. <3>
 

<1> Указывается при наличии. <2> В случае отсутствия лиц, участвующих в деле, указать: извещен надлежащим образом, на рассмотрение дела не явился. <3> Заполняется при необходимости.      

Приложение N 2
к Регламенту

Федеральная антимонопольная служба

Садовая-Кудринская, 11, Москва, Д-242, ГСП-5, 123995

E-mail: delo@fas.gov.ru

Телефон для справок:

(499) 795-76-53 (общественная приемная), факс - (499) 254-83-00

Группа входящей корреспонденции - (499) 795-71-31

Группа исходящей корреспонденции - (499) 795-76-52

СПИСОК АДРЕСОВ И ТЕЛЕФОНОВ ТЕРРИТОРИАЛЬНЫХ ОРГАНОВ ФАС РОССИИ

(в ред. Приказа ФАС РФ от 26.05.2014 N 367/14)

N Полное наименование территориального органа ФАС России Сокращенное наименование территориального органа ФАС России Наименование субъекта РФ, на территории которого осуществляет свою деятельность территориальный орган Местонахождение (юридический адрес)
1 Управление Федеральной антимонопольной службы по Республике Адыгея Адыгейское УФАС России Республика Адыгея ул. Ленина, д. 40, г Майкоп, Республика Адыгея, 385000
2 Управление Федеральной антимонопольной службы по Алтайскому краю Алтайское УФАС России Алтайский край пр-т Калинина, д. 8, г Барнаул, Алтайский край, 656002
3 Управление Федеральной антимонопольной службы по Республике Алтай Алтайское республиканское УФАС России Республика Алтай ул. Улагашева, д 13, г Горно-Алтайск, Республика Алтай, 649000
4 Управление Федеральной антимонопольной службы по Амурской области Амурское УФАС России Амурская область ул. Амурская, д 150, г Благовещенск, Амурская обл., 675000
5 Управление Федеральной антимонопольной службы по Архангельской области Архангельское УФАС России Архангельская область ул К Либкнехта, д 2, г Архангельск, Архангельская обл, 163000
6 Управление Федеральной антимонопольной службы по Астраханской области Астраханское УФАС России Астраханская область ул Шаумяна, д. 47, г Астрахань, Астраханская обл, 414000
7 Управление Федеральной антимонопольной службы по Республике Башкортостан Башкортостанское УФАС России Республика Башкортостан ул. Пушкина, д 95, г Уфа, Республика Башкортостан, 450008
8 Управление Федеральной антимонопольной службы по Белгородской области Белгородское УФАС России Белгородская область ул. Преображенская, д. 82, г Белгород, Белгородская обл, 308000
9 Управление Федеральной антимонопольной службы по Брянской области Брянское У ФАС России Брянская область ул. Дуки, д. 80, г Брянск, Брянская обл , 241050
10 Управление Федеральной антимонопольной службы по Республике Бурятия Бурятское У ФАС России Республика Бурятия ул. Ленина, д. 55, г Улан-Удэ, Республика Бурятия, 670000
11 Управление Федеральной антимонопольной службы по Владимирской области Владимирское У ФАС России Владимирская область ул. Большая Московская, д. 1, г. Владимир, Владимирская обл, 600000
12 Управление Федеральной антимонопольной службы по Волгоградской области Волгоградское УФАС России Волгоградская область ул 7-я Гвардейская, д. 12, г. Волгоград, Волгоградская обл , 400005
13 Управление Федеральной антимонопольной службы по Вологодской области Вологодское УФАС России Вологодская область ул Пушкинская, д. 25, г Вологда, Вологодская обл., 160000
14 Управление Федеральной антимонопольной службы по Воронежской области Воронежское УФАС России Воронежская область ул. Плехановская, д 53, г Воронеж, Воронежская обл, 394030
15 Управление Федеральной антимонопольной службы по Республике Дагестан Дагестанское УФАС России Республика Дагестан пл Ленина, д. 2, г Махачкала, Республика Дагестан, 367000
16 Управление Федеральной антимонопольной службы по Еврейской автономной области Еврейское УФАС России Еврейская автономная область ул Постышева, д. 3, г Биробиджан, Еврейская автономная обл , 679014
17 Управление Федеральной антимонопольной службы по Забайкальскому краю Забайкальское УФАС России Забайкальский край ул. Лермонтова, д. 14, пом. 3, г Чита, Забайкальский край, 672000
18 Управление Федеральной антимонопольной службы по Ивановской области Ивановское УФАС России Ивановская область ул Жарова, д 10, г Иваново, Ивановская обл., 153000
18.1 Управление Федеральной антимонопольной службы по Республике Ингушетия Ингушское УФАС России Республика Ингушетия ул. Победы, д. 3, корп С, г. Назрань, Республика Ингушетия, 386102
19 Управление Федеральной антимонопольной службы по Иркутской области Иркутское УФАС России Иркутская область ул. Российская, д. 17, г Иркутск, Иркутская обл., 664025
20 Управление Федеральной антимонопольной службы по Кабардино-Балкарской Республике Кабардино- Балкарское УФАС России Кабардино- Балкарская Республика ул. Тарчокова, д 18, г Нальчик, Кабардино-Балкарская Республика, 360030
21 Управление Федеральной антимонопольной службы по Калининградской области Калининградское УФАС России Калининградская область ул. Барнаульская, д 4, г Калининград, Калининградская обл , 236006
22 Управление Федеральной антимонопольной службы по Республике Калмыкия Калмыцкое УФАС России Республика Калмыкия ул. Лермонтова, д. 4, г Элиста, Республика Калмыкия, 358000
23 Управление Федеральной антимонопольной службы по Калужской области Калужское УФАС России Калужская область пл. Старый Торг, д. 5, г Калуга, Калужская обл., 248000
24 Управление Федеральной антимонопольной службы по Камчатскому краю Камчатское У ФАС России Камчатский край, Корякский автономный округ ул. Ленинградская, д. 90 г. Петропавловск-Камчатский, Камчатский край, 683000
25 Управление Федеральной антимонопольной службы по Карачаево-Черкесской Республике Карачаево- Черкесское УФАС России Карачаево- Черкесская Республика пр. Ленина, д. 38, г Черкесск, Карачаево-Черкесская Республика, 369000
26 Управление Федеральной антимонопольной службы по Республике Карелия Карельское УФАС России Республика Карелия наб. Варкауса, д. 1А, г. Петрозаводск, Республика Карелия, 185031
27 Управление Федеральной антимонопольной службы по Кемеровской области Кемеровское УФАС России Кемеровская область ул. Ноградская, д. 5, г. Кемерово, Кемеровская обл, 650000
28 Управление Федеральной антимонопольной службы по Кировской области Кировское УФАС России Кировская область ул Карла Либкнехта, д. 55, г. Киров, Кировская обл., 610020
29 Управление Федеральной антимонопольной службы по Республике Коми Коми УФАС России Республика Коми ул. Интернациональная, д. 160, корпус А, г Сыктывкар, ГСП-2, Республика Коми, 167982
30 Управление Федеральной антимонопольной службы по Костромской области Костромское УФАС России Костромская область ул. Калиновская, д. 38, г Кострома, Костромская обл, 156013
31 Управление Федеральной антимонопольной службы по Краснодарскому краю Краснодарское УФАС России Краснодарский край ул. Коммунаров, д 235, г Краснодар, Краснодарский край, 350020
32 Управление Федеральной антимонопольной службы по Красноярскому краю Красноярское УФАС России Красноярский край пр. Мира, д. 81д, г. Красноярск, Красноярский край, 660017
32 1 Управление Федеральной антимонопольной службы по Республике Крым и городу Севастополю Крымское УФАС России Республика Крым и город Севастополь ул. Александра Невского, д 1, г. Симферополь, Республика Крым, 295000
33 Управление Федеральной антимонопольной службы по Курганской области Курганское УФАС России Курганская область ул. Гоголя, д. 56, г. Курган, Курганская обл., 640000
34 Управление Федеральной антимонопольной службы по Курской области Курское УФАС России Курская область ул. Марата, д. 9, г. Курск, Курская обл , 305000
35 Управление Федеральной антимонопольной службы по Ленинградской области Ленинградское УФАС России Ленинградская область ул. Смольного, д. 3, г. Санкт-Петербург, 191124
36 Управление Федеральной антимонопольной службы по Липецкой области Липецкое УФАС России Липецкая область пл Плеханова, д 1, г. Липецк, Липецкая обл, 398050
37 Управление Федеральной антимонопольной службы по Магаданской области Магаданское УФАС России Магаданская область ул. Портовая, д. 8, г. Магадан, Магаданская обл., 685000
38 Управление Федеральной антимонопольной службы по Республике Марий Эл Марийское УФАС России Республика Марий Эл ул Волкова, д. 164, г Йошкар-Ола, Республика Марий Эл, 424000
39 Управление Федеральной антимонопольной службы по Республике Мордовия Мордовское УФАС России Республика Мордовия пр. Ленина, д. 14, пом 3, г Саранск, Республика Мордовия, 430005
40 Управление Федеральной антимонопольной службы по г Москве Московское УФАС России г. Москва Мясницкий проезд., д. 4, стр 1, г Москва, 107078
41 Управление Федеральной антимонопольной службы по Московской области Московское областное УФАС России Московская область Карамышевская наб, д. 44, г. Москва, 123423
42 Управление Федеральной антимонопольной службы по Мурманской области Мурманское УФАС России Мурманская область ул. Книповича, д. 9а, г. Мурманск, Мурманская обл, 183038
43 Управление Федеральной антимонопольной службы по Ненецкому автономному округу Ненецкое УФАС России Ненецкий автономный округ ул Пырерка, д. 15, г Нарьян Map, Ненецкий автономный округ, 166000
44 Управление Федеральной антимонопольной службы по Нижегородской области Нижегородское УФАС России Нижегородская область пл. Горького, д. 6, г. Нижний Новгород, Нижегородская обл., 603000
45 Управление Федеральной антимонопольной службы по Новгородской области Новгородское УФАС России Новгородская область Воскресенский б-р , д. 3, г. Великий Новгород, Новгородская обл, 173002
46 Управление Федеральной антимонопольной службы по Новосибирской области Новосибирское УФАС России Новосибирская область ул. Кирова, д 3, г. Новосибирск, Новосибирская обл., 630011
47 Управление Федеральной антимонопольной службы по Омской области Омское УФАС России Омская область пр-т К. Маркса, д. 12А, г. Омск, Омская обл., 644010
48 Управление Федеральной антимонопольной службы по Оренбургской области Оренбургское УФАС России Оренбургская область ул. 9-го Января, д. 64, г Оренбург, Оренбургская обл., 460046
49 Управление Федеральной антимонопольной службы по Орловской области Орловское УФАС России Орловская область ул. Салтыкова-Щедрина д. 21, г Орел, Орловская обл., 302028
50 Управление Федеральной антимонопольной службы по Пензенской области Пензенское УФАС России Пензенская область ул Урицкого, д. 127, г Пенза, Пензенская обл, 440000
51 Управление Федеральной антимонопольной службы по Пермскому краю Пермское УФАС России Пермский край ул. Ленина, д. 64,офис 713, г. Пермь, Пермский край, 614990
52 Управление Федеральной антимонопольной службы по Приморскому краю Приморское УФАС России Приморский край ул. 1-ая Морская, д 2, г Владивосток, Приморский край, 690007
53 Управление Федеральной антимонопольной службы по Псковской области Псковское УФАС России Псковская область ул. Кузнецкая, д 13, г Псков, Псковская обл, 180017
54 Управление Федеральной антимонопольной службы по Ростовской области Ростовское УФАС России Ростовская область пр-т Ворошиловский, д 2/2, офис 403, г Ростов-на-Дону, Ростовская обл., 344006
55 Управление Федеральной антимонопольной службы по Рязанской области Рязанское УФАС России Рязанская область ул. Ленина, д. 34, г Рязань, Рязанская обл, 390000
56 Управление Федеральной антимонопольной службы по Самарской области Самарское УФАС России Самарская область ул. Брошевского, д. 3а, г. Самара, Октябрьский район, Самарская обл, 443086
57 Управление Федеральной антимонопольной службы по Санкт- Петербургу Санкт-
Петербургское УФАС России
г Санкт- Петербург 4-я линия Васильевского острова, д. 13, лит.А, г. Санкт-Петербург, 199004
58 Управление Федеральной антимонопольной службы по Саратовской области Саратовское УФАС России Саратовская область ул. Вольская, д. 81, г Саратов, Саратовская обл., 410012
59 Управление Федеральной антимонопольной службы по Сахалинской области Сахалинское УФАС России Сахалинская область Коммунистический пр, д. 27/А, г. Южно-Сахалинск, Сахалинская обл, 693011
60 Управление Федеральной антимонопольной службы по Свердловской области Свердловское УФАС России Свердловская область ул Московская, д 11, г Екатеринбург, Свердловская обл , 620014
61 Управление Федеральной антимонопольной службы по Республике Северная Осетия-Алания Северо-Осетинское УФАС России Республика Северная Осетия-Алания ул Шмулевича, д. 8-а, г. Владикавказ, Республика Северная Осетия-Алания, 362019
62 Управление Федеральной антимонопольной службы по Смоленской области Смоленское УФАС России Смоленская область ул Октябрьской Революции, д 14-а, г. Смоленск, Смоленская обл., 214000
63 Управление Федеральной антимонопольной службы по Ставропольскому краю Ставропольское УФАС России Ставропольский край ул. Ленина, д 384, г Ставрополь, Ставропольский край, 355003
64 Управление Федеральной антимонопольной службы по Тамбовской области Тамбовское УФАС России Тамбовская область ул Державинская, д. 1, г Тамбов, Тамбовская обл., 392000
65 Управление Федеральной антимонопольной службы по Республике Татарстан Татарстанское УФАС России Республика Татарстан ул. Московская, д. 55, г. Казань, Республика Татарстан, 420021
66 Управление Федеральной антимонопольной службы по Тверской области Тверское УФАС России Тверская область ул. Советская, д. 23, г. Тверь, Тверская обл, 170100
67 Управление Федеральной антимонопольной службы по Томской области Томское УФАС России Томская область пр. Ленина, д 111, офис 50, г. Томск, Томская обл., 634069
68 Управление Федеральной антимонопольной службы по Тульской области Тульское УФАС России Тульская область ул. Жаворонкова, д. 2, г Тула, Тульская обл., 300012
69 Управление Федеральной антимонопольной службы по Республике Тыва Тывинское УФАС России Республика Тыва ул. Красноармейская, д. 100, офис 30, г. Кызыл, Республика Тыва, 667000
70 Управление Федеральной антимонопольной службы по Тюменской области Тюменское УФАС России Тюменская область ул Холодильная, д. 58а, г. Тюмень, Тюменская обл., 625048
71 Управление Федеральной антимонопольной службы по Удмуртской Республике Удмуртское УФАС России Удмуртская Республика ул. Ухтомского, д. 24, г Ижевск, Удмуртская Республика, 426009
72 Управление Федеральной антимонопольной службы по Ульяновской области Ульяновское УФАС России Ульяновская область ул Спасская, д 8, г Ульяновск, Ульяновская обл., 432970
73 Управление Федеральной антимонопольной службы по Хабаровскому краю Хабаровское УФАС России Хабаровский край ул. Запарина, д. 67, г. Хабаровск, Хабаровский край, 680000
74 Управление Федеральной антимонопольной службы по Республике Хакассия Хакасское УФАС России Республика Хакасия ул. Вяткина, д. 3, г. Абакан, Республика Хакасия, 665017
75 Управление Федеральной антимонопольной службы по Ханты-Мансийскому автономному округу - Югре Ханты-Мансийское УФАС России Ханты- Мансийский автономный округ - Югра ул. Чехова, д 12а, г Ханты-Мансийск, Ханты-Мансийский автономный округ - Югра, 628011
76 Управление Федеральной антимонопольной службы по Челябинской области Челябинское УФАС России Челябинская область пр-т Ленина, д. 59, г Челябинск, Челябинская обл, 454111
77 Управление Федеральной антимонопольной службы по Чеченской Республике Чеченское УФАС России Чеченская Республика Старопромысловское шоссе, д. 40, г. Грозный, Чеченская Республика, 364020
78 Управление Федеральной антимонопольной службы по Чувашской Республике - Чувашии Чувашское УФАС России Чувашская Республика - Чувашия Московский пр., д 2 г. Чебоксары, Чувашская Республика - Чувашия, 428018
79 Управление Федеральной антимонопольной службы по Чукотскому автономному округу Чукотское УФАС России Чукотский автономный округ ул. Энергетиков, д. 13, г Анадырь, Чукотский автономный округ, 689000
80 Управление Федеральной антимонопольной службы по Республике Саха (Якутия) Якутское УФАС России Республика Саха (Якутия) ул. Аммосова, д. 18, офис 407, г. Якутск, Республика Саха (Якутия), 677000
81 Управление Федеральной антимонопольной службы по Ямало-Ненецкому автономному округу Ямало-Ненецкое УФАС России Ямало-Ненецкий автономный округ ул. Губкина, д. 13, г Салехард, Ямало-Ненецкий автономный округ, 629001
82 Управление Федеральной антимонопольной службы по Ярославской области Ярославское УФАС России Ярославская область ул. Свободы, д. 46, г. Ярославль, Ярославская обл , 150000

Приложение N 3
к Регламенту

БЛОК-СХЕМА ИСПОЛНЕНИЯ ФАС РОССИИ ГОСУДАРСТВЕННОЙ ФУНКЦИИ ПО РАССМОТРЕНИЮ ДЕЛ, ВОЗБУЖДЕННЫХ ПО ПРИЗНАКАМ НАРУШЕНИЯ ЗАКОНОДАТЕЛЬСТВА РОССИЙСКОЙ ФЕДЕРАЦИИ О РЕКЛАМЕ

1. Условные обозначения

2. Блок-схема административной процедуры "Рассмотрение заявлений, обращений и представлений о нарушении законодательства Российской Федерации о рекламе"

3. Блок-схема административной процедуры "Возбуждение дела"

4. Блок-схема административной процедуры "Передача дела по подведомственности"

5. Блок-схема административной процедуры "Рассмотрение дела, возбужденного по признакам нарушения законодательства о рекламе"

6. Блок-схема административной процедуры "Информирование заявителей и лиц, участвующих в деле, о решениях, принятых антимонопольным органом"

Приложение N 4
к Регламенту

Бланк антимонопольного органа
 
                          ________________________________________
                          (наименование юридического лица, органа,
                           Ф.И.О. индивидуального предпринимателя)
                          ________________________________________
                                 (адрес юридического лица,
                              индивидуального предпринимателя)
 
                         ОПРЕДЕЛЕНИЕ
        О ВОЗБУЖДЕНИИ ДЕЛА N ___ ПО ПРИЗНАКАМ НАРУШЕНИЯ
        ЗАКОНОДАТЕЛЬСТВА РОССИЙСКОЙ ФЕДЕРАЦИИ О РЕКЛАМЕ
 
        (в ред. Приказа ФАС РФ от 17.09.2015 N 846/15)
 
"__" _____________ 20__ г.                    ____________________
                                              (место рассмотрения)
 
Председатель  Комиссии  ФАС  России  (территориального  органа ФАС
России)    по    рассмотрению    дел    по    признакам  нарушения
законодательства о рекламе, ______________________________________
__________________________________________________________________
                 (фамилия, инициалы, должность)
рассмотрев _______________________________________________________
            (по собственной инициативе материалы либо заявление,
                        обращение, представление)
представленные <1> _______________________________________________
                     (наименование юридического лица или Ф.И.О.
                        индивидуального предпринимателя - для
                    заявлений; наименование органа государственной
                   власти или органа местного самоуправления - для
                                      обращений;
                          наименование органа прокуратуры -
                                  для представлений)
о ________________________________________________________________
     (существо материалов, заявления, обращения, представления)
 
                           УСТАНОВИЛ:
 
__________________________________________________________________
 (излагается существо фактов, указывающих на признаки нарушения
             законодательства Российской Федерации
__________________________________________________________________
  о рекламе, с указанием рекламы, содержащей признаки нарушения
              законодательства Российской Федерации
__________________________________________________________________
    о рекламе, или акта, противоречащего законодательству о
                             рекламе)
 
На  основании  пункта  2  части 1 статьи 33, частей 1, 2 статьи 36
Федерального закона "О рекламе" и в соответствии с пунктами 20, 21
Правил  рассмотрения  антимонопольным органом дел, возбужденных по
признакам   нарушения   законодательства   Российской  Федерации о
рекламе,
 
                           ОПРЕДЕЛИЛ:
 
1.  Возбудить  производство  по  делу  N  _________  по  признакам
нарушения законодательства Российской Федерации о рекламе.
2. <2> Признать лицами, участвующими в деле:
 
заявитель
_________________________________________________________________,
   (наименование, место нахождения юридического лица, органа,
    Ф.И.О., место жительства индивидуального предпринимателя)
 
лицо,   в   действиях   которого   содержатся   признаки нарушения
законодательства о рекламе,
__________________________________________________________________
(наименование, место нахождения юридического лица, органа, Ф.И.О.,
             адрес индивидуального предпринимателя)
 
заинтересованное лицо -
эксперт -
переводчик -
 
3. Назначить дело N _________ к рассмотрению на __________________
                                                  (дата, время)
по адресу _______________________________.
                       (адрес)
4. Представить ______________________ в срок до __________________
                      (кому)
следующие документы и сведения: __________________________________
__________________________________________________________________
       (перечень документов, материалов и сведений)
 
Явка ________________________________________________, в действиях
     (наименование юридического лица, органа, Ф.И.О.
              индивидуального предпринимателя)
которого содержатся признаки нарушения законодательства о рекламе,
для   участия   в   рассмотрении   дела   по   признакам нарушения
законодательства Российской Федерации о рекламе обязательна.
 
Председатель Комиссии __________________
                          (подпись)
 

<1> Данная строка указывается, если поступило заявление, обращение, представление. <2> Указываются при необходимости имеющиеся сведения.      

Приложение N 5
к Регламенту

Бланк антимонопольного органа
 
                          ________________________________________
                          (наименование юридического лица, органа,
                           Ф.И.О. индивидуального предпринимателя)
                          ________________________________________
                                  (адрес юридического лица,
                              индивидуального предпринимателя)
 
                         ОПРЕДЕЛЕНИЕ
                       О ПЕРЕДАЧЕ ДЕЛА
 
"__" ______________ 20__ г.                   ____________________
                                              (место рассмотрения)
 
    Комиссия  ФАС  России  (территориального органа ФАС России) по
рассмотрению дел по признакам нарушения законодательства о рекламе
в составе:
    председатель Комиссии _______________________________________,
    заместитель председателя Комиссии <1> _______________________,
    члены Комиссии ______________________________________________,
рассмотрев   материалы   дела   N   _______ по признакам нарушения
законодательства Российской Федерации о рекламе по факту
__________________________________________________________________
_________________________________________________________________,
  (существо  нарушения  с  указанием  рекламы, содержащей признаки
нарушения  законодательства  Российской  Федерации  о рекламе, или
       акта, противоречащего законодательству о рекламе)
 
                          УСТАНОВИЛА:
 
__________________________________________________________________
       (излагаются   обстоятельства,   свидетельствующие  о
              необходимости передать дело другому
__________________________________________________________________
                     антимонопольному органу)
 
руководствуясь  пунктом  ___  Правил  рассмотрения антимонопольным
органом  дел, возбужденных по признакам нарушения законодательства
Российской Федерации о рекламе, Комиссия
 
                          ОПРЕДЕЛИЛА:
 
    Передать дело N ______ по признакам нарушения законодательства
Российской, возбужденное
________________________________________________________________ в
   (наименование антимонопольного органа,  возбудившего дело)
в _______________________________________________________________.
  (наименование антимонопольного органа, которому передается дело)
 
Председатель Комиссии       _______________
                               (подпись)
 
Заместитель председателя
Комиссии <2>                _______________
                               (подпись)
 
Члены Комиссии              _______________
                               (подпись)
                            _______________
                               (подпись)
                            _______________
                               (подпись)
 

<1> Указывается при наличии. <2> Указывается при наличии.      

Приложение N 6
к Регламенту

Бланк антимонопольного органа
 
                          ________________________________________
                          (наименование юридического лица, органа,
                           Ф.И.О. индивидуального предпринимателя)
                          ________________________________________
                                  (адрес юридического лица,
                              индивидуального предпринимателя)
 
                        ОПРЕДЕЛЕНИЕ
                О ПРИНЯТИИ ДЕЛА К ПРОИЗВОДСТВУ
 
"__" ______________ 20__ г.                   ____________________
                                              (место рассмотрения)
 
    Председатель  Комиссии ФАС России (территориального органа ФАС
России)    по    рассмотрению    дел    по    признакам  нарушения
законодательства о рекламе,
______________________________ рассмотрев материалы дела N ______,
(фамилия, инициалы, должность)
поступившие из __________________________ о _____________________,
              (наименование антимонопольного  (существо нарушения,
                органа, возбудившего дело)   по признакам которого
                                                 возбуждено дело)
 
                          УСТАНОВИЛ:
 
__________________________________________________________________
  (указываются  обстоятельства,  в  которых усматриваются признаки
             нарушения законодательства Российской
_________________________________________________________________.
    Федерации   о   рекламе,   в   рекламе   или   положения акта,
             противоречащего законодательству о рекламе)
Вместе  с тем, в соответствии со статьей ____________ Федерального
закона "О рекламе"
__________________________________________________________________
(указываются положения Федерального закона "О рекламе", нарушение
               или противоречие которым усматривается)
 
На  основании  пункта  2  части 1 статьи 33, частей 1, 2 статьи 36
Федерального  закона  "О  рекламе"  и  в соответствии с пунктом 23
Правил  рассмотрения  антимонопольным органом дел, возбужденных по
признакам   нарушения   законодательства   Российской  Федерации о
рекламе,
 
                           ОПРЕДЕЛИЛ:
 
    1. Принять к производству дело N _______________, возбужденное
______________________________________
(наименование антимонопольного органа)
    2. Присвоить указанному делу N _______________________________
                          (порядковый номер дела в антимонопольном
                                     органе, рассматривающем дело)
    3 <1>. Признать лицами, участвующими в деле:
 
заявитель - _____________________________________________________,
        (наименование, место нахождения юридического лица, органа,
         Ф.И.О., место жительства индивидуального предпринимателя)
 
лицо,   в   действиях   которого   содержатся   признаки нарушения
законодательства о рекламе, - 
__________________________________________________________________
     (наименование, место нахождения юридического лица, органа,
             Ф.И.О., адрес индивидуального предпринимателя)
 
заинтересованное лицо -
эксперт -
переводчик -
 
    4. Назначить дело N ____ к рассмотрению на ___________________
                                                  (дата, время)
по адресу ___________________.
               (адрес)
    5. Представить __________________ в срок до __________________
                         (кому)
следующие документы и сведения: __________________________________
                                 (перечень документов, материалов
                                           и сведений)
    Явка ____________________________________________, в действиях
        (наименование юридического лица, органа, Ф.И.О.
                индивидуального предпринимателя)
которого содержатся признаки нарушения законодательства о рекламе,
для   участия   в   рассмотрении   дела   по   признакам нарушения
законодательства Российской Федерации о рекламе обязательна.
 
Председатель Комиссии   ______________
                          (подпись)
 

<1> Указываются имеющиеся сведения.      

Приложение N 7
к Регламенту

Бланк антимонопольного органа
                                                                  
                          ________________________________________
                          (наименование юридического лица, органа,
                           Ф.И.О. индивидуального предпринимателя)
                          ________________________________________
                                 (адрес юридического лица,
                              индивидуального предпринимателя)
 
                        ОПРЕДЕЛЕНИЕ
           О ПРОДЛЕНИИ СРОКА РАССМОТРЕНИЯ ДЕЛА N _____
 
"__" ______________ 20__ г.                   ____________________
                                              (место рассмотрения)
 
        (в ред. Приказа ФАС РФ от 17.09.2015 N 846/15)
 
Комиссия  ФАС  России  (территориального  органа  ФАС  России)  по
рассмотрению дел по признакам нарушения законодательства о рекламе
в составе:
председатель Комиссии ___________________________________________,
заместитель председателя Комиссии <1> ___________________________,
члены Комиссии __________________________________________________,
рассмотрев дело N ________ по признакам нарушения законодательства
Российской Федерации о рекламе по факту __________________________
__________________________________________________________________
(существо  нарушения  с  указанием  рекламы,  содержащей  признаки
нарушения  законодательства  Российской  Федерации  о рекламе, или
акта, противоречащего законодательству о рекламе)
 
                           УСТАНОВИЛА:
 
__________________________________________________________________
       (излагаются причины, повлекшие продление срока)
 
В  соответствии  с  пунктом 27 Правил рассмотрения антимонопольным
органом  дел, возбужденных по признакам нарушения законодательства
Российской Федерации о рекламе, Комиссия
 
                           ОПРЕДЕЛИЛА:
 
1. Продлить срок рассмотрения дела N ________.
2. Назначить дело N ____________ к рассмотрению на _______________
                                                    (дата, время)
по адресу ___________________.
                (адрес)
3 <2>. ___________________________ представить в срок до _________
                (кому)
следующие документы и сведения: __________________________________
__________________________________________________________________
          (перечень документов, материалов и сведений)
4 <3>. Привлечь к участию в рассмотрении дела ____________________
                                                     (кого)
 
Явка ________________________________________________, в действиях
     (наименование юридического лица, органа, Ф.И.О.
              индивидуального предпринимателя)
которого содержатся признаки нарушения законодательства о рекламе,
для   участия   в   рассмотрении   дела   по   признакам нарушения
законодательства Российской Федерации о рекламе обязательна.
 
Председатель Комиссии _______________
                          (подпись)
 
Заместитель председателя
Комиссии <4> _______________
                (подпись)
 
Члены Комиссии _______________
                  (подпись)
               _______________
                  (подпись)
               _______________
                  (подпись)
 

<1> Указывается при наличии. <2> П. п. 2 - 4 определения заполняются при необходимости. <3> Указываются имеющиеся сведения. <4> Указывается при наличии.      

Приложение N 8
к Регламенту

Бланк антимонопольного органа
                                                                  
                          ________________________________________
                          (наименование юридического лица, органа,
                           Ф.И.О. индивидуального предпринимателя)
                          ________________________________________
                                 (адрес юридического лица,
                              индивидуального предпринимателя)
 
                          ОПРЕДЕЛЕНИЕ
             ОБ ОТЛОЖЕНИИ РАССМОТРЕНИЯ ДЕЛА N ____
 
"__" ______________ 20__ г.                   ____________________
(место рассмотрения)
 
        (в ред. Приказа ФАС РФ от 17.09.2015 N 846/15)
 
Комиссия  ФАС  России  (территориального  органа  ФАС  России)  по
рассмотрению дел по признакам нарушения законодательства о рекламе
в составе:
председатель Комиссии ___________________________________________,
заместитель председателя Комиссии <1> ___________________________,
члены Комиссии __________________________________________________,
рассмотрев  дело  N ______ по признакам нарушения законодательства
Российской Федерации о рекламе по факту __________________________
__________________________________________________________________
  (существо нарушения с указанием рекламы, содержащей признаки
 нарушения законодательства Российской Федерации о рекламе, или
        акта, противоречащего законодательству о рекламе)
 
                           УСТАНОВИЛА:
 
__________________________________________________________________
   (излагаются мотивы отложения в соответствии с п. 34 Правил
           рассмотрения антимонопольным органом дел
__________________________________________________________________
по признакам нарушения законодательства Российской Федерации о
                            рекламе)
 
В соответствии с ________________ абзацем пункта 34 Правил
рассмотрения   антимонопольным   органом   дел,   возбужденных  по
признакам   нарушения   законодательства   Российской  Федерации о
рекламе, Комиссия
 
ОПРЕДЕЛИЛА:
 
1. Рассмотрение дела N __________ отложить.
2. Назначить дело N _______ к рассмотрению на ____________________
                                                  (дата, время)
по адресу ____________________________.
                     (адрес)
3 <2>. _______________________ представить в срок до _____________
               (кому)
следующие документы и сведения:
__________________________________________________________________
__________________________________________________________________
          (перечень документов, материалов и сведений)
4 <3>. Привлечь к участию в рассмотрении дела ____________________
                                                     (кого)
Явка ________________________________________________, в действиях
     (наименование юридического лица, органа, Ф.И.О.
              индивидуального предпринимателя)
которого содержатся признаки нарушения законодательства о рекламе,
для   участия   в   рассмотрении   дела   по   признакам нарушения
законодательства Российской Федерации о рекламе обязательна.
 
Председатель Комиссии        _______________
                                (подпись)
Заместитель председателя
Комиссии <4>                 _______________
                                (подпись)
Члены Комиссии               _______________
                                (подпись)
                             _______________
                                (подпись)
                             _______________
                                (подпись)
 

<1> Указывается при наличии. <2> П. п. 2 - 4 определения заполняются при необходимости. <3> Указываются имеющиеся сведения. <4> Указывается при наличии.      

Приложение N 9
к Регламенту

Бланк антимонопольного органа
 
                          ________________________________________
                          (наименование юридического лица, органа,
                           Ф.И.О. индивидуального предпринимателя)
                          ________________________________________
                                 (адрес юридического лица,
                              индивидуального предпринимателя)
                                                                  
                         ОПРЕДЕЛЕНИЕ
           ОБ ОБЪЕДИНЕНИИ ДЕЛ В ОДНОМ ПРОИЗВОДСТВЕ
 
"__" ______________ 20__ г.                   ____________________
(место рассмотрения)
 
         (в ред. Приказа ФАС РФ от 17.09.2015 N 846/15)
 
Комиссия  ФАС  России  (территориального  органа  ФАС  России)  по
рассмотрению дел по признакам нарушения законодательства о рекламе
в составе:
председатель Комиссии ____________________________________________,
заместитель председателя Комиссии <1> ____________________________,
члены Комиссии ___________________________________________________,
рассмотрев материалы дела N ________________ по признакам нарушения
                                (номер
                             возбужденного
                                 дела)
законодательства Российской Федерации о рекламе по факту _________
_________________________________________________________________,
  (существо нарушения с указанием рекламы, содержащей признаки
 нарушения законодательства Российской Федерации о рекламе, или
         акта, противоречащего законодательству о рекламе)
а также материалы дела N __________________ по признакам нарушения
                          (номер другого
                        возбужденного дела)
законодательства Российской Федерации о рекламе по факту _________
_________________________________________________________________,
  (существо нарушения с указанием рекламы, содержащей признаки
  нарушения законодательства Российской Федерации о рекламе, или
       акта, противоречащего законодательству о рекламе)
 
признала   необходимым   объединить   указанные   дела   в   одном
производстве. На основании пункта 2 части 1 статьи 33, частей 1, 2
статьи  36  Федерального  закона  "О  рекламе"  и в соответствии с
пунктом   33   Правил   рассмотрения  антимонопольным органом дел,
возбужденных  по  признакам  нарушения законодательства Российской
Федерации о рекламе
 
                           УСТАНОВИЛА:
 
__________________________________________________________________
    (излагаются обстоятельства, указывающие на необходимость
             объединения нескольких дел в одном
__________________________________________________________________
производстве, с указанием рекламы, содержащей признаки нарушения
           законодательства Российской Федерации
__________________________________________________________________
о рекламе, или акта, противоречащего законодательству о рекламе)
 
                           ОПРЕДЕЛИЛА:
 
1. Объединить дело N _____________ и дело N ______________________
                        (номер                 (номер другого
                     возбужденного            возбужденного дела)
                         дела)
в одном производстве.
2. Присвоить объединяемому делу N ____________.
3 <2>. Признать лицами, участвующими в объединяемом деле:
 
заявитель - _____________________________________________________,
             (наименование, место нахождения юридического лица,
              органа, Ф.И.О., место жительства индивидуального
                              предпринимателя)
 
лицо,   в   действиях   которого   содержатся   признаки нарушения
законодательства о рекламе, - 
__________________________________________________________________
    (наименование, место нахождения юридического лица, органа,
          Ф.И.О., адрес индивидуального предпринимателя)
 
заинтересованное лицо -
эксперт -
переводчик -
 
4. Назначить дело N ________ к рассмотрению на ___________________
                                                  (дата, время)
по адресу _____________________________.
                    (адрес)
5. Представить ____________________ в срок до ____________________
                     (кому)
следующие документы и сведения: __________________________________
                                      (перечень документов,
                                      материалов и сведений)
 
Явка ________________________________________________, в действиях
     (наименование юридического лица, органа, Ф.И.О.
             индивидуального предпринимателя)
которого содержатся признаки нарушения законодательства о рекламе,
для   участия   в   рассмотрении   дела   по   признакам нарушения
законодательства Российской Федерации о рекламе обязательна.
 
Председатель Комиссии        _______________
                                (подпись)
 
Заместитель председателя
Комиссии <3>                 _______________
                                (подпись)
 
Члены Комиссии               _______________
                                (подпись)
                             _______________
                                (подпись)
                             _______________
                                (подпись)
 

<1> Указывается при наличии. <2> Указываются имеющиеся сведения. <3> Указывается при наличии.      

Приложение N 10
к Регламенту

Бланк антимонопольного органа
 
                          ________________________________________
                          (наименование юридического лица, органа,
                           Ф.И.О. индивидуального предпринимателя)
                          ________________________________________
                                 (адрес юридического лица,
                              индивидуального предпринимателя)
 
                          ОПРЕДЕЛЕНИЕ
           О ВЫДЕЛЕНИИ ДЕЛА В ОТДЕЛЬНОЕ ПРОИЗВОДСТВО
 
"__" ______________ 20__ г.                   ____________________
(место рассмотрения)
 
         (в ред. Приказа ФАС РФ от 17.09.2015 N 846/15)
 
Комиссия  ФАС  России  (территориального  органа  ФАС  России)  по
рассмотрению дел по признакам нарушения законодательства о рекламе
в составе:
председатель Комиссии ___________________________________________,
заместитель председателя Комиссии <1> ___________________________,
члены Комиссии __________________________________________________,
рассмотрев дело N ________ по признакам нарушения законодательства
Российской Федерации о рекламе по факту __________________________
__________________________________________________________________
   (существо нарушения с указанием рекламы, содержащей признаки
  нарушения законодательства Российской Федерации о рекламе, или
         акта, противоречащего законодательству о рекламе)
 
признала   необходимым   выделить   из   данного   дела   в особое
производство   дело   по   признакам   нарушения  законодательства
Российской  Федерации  о  рекламе.  На  основании пункта 2 части 1
статьи 33, частей 1, 2 статьи 36 Федерального закона "О рекламе" и
в  соответствии  с  пунктом 33 Правил рассмотрения антимонопольным
органом  дел, возбужденных по признакам нарушения законодательства
Российской Федерации о рекламе,
 
                           УСТАНОВИЛА:
 
__________________________________________________________________
(излагаются обстоятельства, указывающие на необходимость выделения
              дела в отдельное производство,
__________________________________________________________________
       с указанием рекламы, содержащей признаки нарушения
        законодательства Российской Федерации о рекламе,
__________________________________________________________________
      или акта, противоречащего законодательству о рекламе)
 
                           ОПРЕДЕЛИЛА:
 
1. Выделить из дела N ___________ в отдельное производство дело по
                        (номер
                     возбужденного
                         дела)
признакам   нарушения   законодательства   Российской  Федерации о
рекламе.
2. Присвоить выделяемому делу N ________________.
3   <2>.   Признать   лицами,   участвующими  в деле, выделенном в
отдельное производство:
 
заявитель - _____________________________________________________,
             (наименование,  местонахождения  юридического лица,
               органа, Ф.И.О., место жительства индивидуального
                              предпринимателя)
 
лицо,   в   действиях   которого   содержатся   признаки нарушения
законодательства о рекламе, ______________________________________
__________________________________________________________________
   (наименование, место нахождения юридического лица, органа,
         Ф.И.О., адрес индивидуального предпринимателя)
 
заинтересованное лицо -
эксперт -
переводчик -
 
4. Назначить дело N _________ к рассмотрению на __________________
                                                  (дата, время)
по адресу _____________________.
                 (адрес)
5. Представить ____________________________ в срок до ____________
                         (кому)
следующие документы и сведения: __________________________________
                                 (перечень документов, материалов
                                             и сведений)
 
Явка ________________________________________________, в действиях
     (наименование юридического лица, органа, Ф.И.О.
             индивидуального предпринимателя)
которого содержатся признаки нарушения законодательства о рекламе,
для   участия   в   рассмотрении   дела   по   признакам нарушения
законодательства Российской Федерации о рекламе обязательна.
 
Председатель Комиссии          _______________
                                  (подпись)
 
Заместитель председателя
Комиссии <3>                   _______________
                                  (подпись)
 
Члены Комиссии                 _______________
                                  (подпись)
                               _______________
                                  (подпись)
                               _______________
                                  (подпись)
 

<1> Указывается при наличии. <2> Указываются имеющиеся сведения. <3> Указывается при наличии.      

Приложение N 11
к Регламенту

Бланк антимонопольного органа
 
                          ________________________________________
                          (наименование юридического лица, органа,
                           Ф.И.О. индивидуального предпринимателя)
                          ________________________________________
                                 (адрес юридического лица,
                               индивидуального предпринимателя)
 
                          ОПРЕДЕЛЕНИЕ
        О ПРИОСТАНОВЛЕНИИ ПРОИЗВОДСТВА ПО ДЕЛУ N _________
                                                                  
"__" ______________ 20__ г.                   ____________________
                                              (место рассмотрения)
 
         (в ред. Приказа ФАС РФ от 17.09.2015 N 846/15)
 
Комиссия  ФАС  России  (территориального  органа  ФАС  России)  по
рассмотрению дел по признакам нарушения законодательства о рекламе
в составе:
председатель Комиссии ___________________________________________,
заместитель председателя Комиссии <1> ___________________________,
члены Комиссии __________________________________________________,
рассмотрев  дело  N ______ по признакам нарушения законодательства
Российской Федерации о рекламе по факту __________________________
__________________________________________________________________
   (существо нарушения с указанием рекламы, содержащей признаки
  нарушения законодательства Российской Федерации о рекламе, или
         акта, противоречащего законодательству о рекламе)
 
                           УСТАНОВИЛА:
 
__________________________________________________________________
(излагаются мотивы приостановления в соответствии с п. 35 Правил
           рассмотрения антимонопольным органом
__________________________________________________________________
    дел, возбужденных по признакам нарушения законодательства
               Российской Федерации о рекламе)
 
В  соответствии с __________ абзацем пункта 35 Правил рассмотрения
антимонопольным  органом  дел, возбужденных по признакам нарушения
законодательства Российской Федерации о рекламе, Комиссия
 
                           ОПРЕДЕЛИЛА:
 
1. Производство по делу N _______ приостановить до _______________
__________________________________________________________________
   (указывается обстоятельство, после устранения которого дело
                      может быть рассмотрено)
2 <2>. Назначить проведение _____________ экспертизы, производство
                               (какой)
которой поручить ________________________________________________.
                      (наименование экспертной организации)
На разрешение эксперта ___________________________________________
                         (наименование экспертной организации)
поставить следующие вопросы: _____________________________________
_________________________________________________________________.
 
Председатель Комиссии         _______________
                                 (подпись)
 
Заместитель председателя
Комиссии <3>                  _______________
                                 (подпись)
 
Члены Комиссии                _______________
                                 (подпись)
                              _______________
                                 (подпись)
                              _______________
                                 (подпись)
 

<1> Указывается при наличии. <2> П. 2 определения заполняется при необходимости для случаев, предусмотренных в п. 35 Правил рассмотрения антимонопольным органом дел, возбужденных по признакам нарушения законодательства Российской Федерации о рекламе. <3> Указывается при наличии.      

Приложение N 12
к Регламенту

Бланк антимонопольного органа
 
                          ________________________________________
                          (наименование юридического лица, органа,
                           Ф.И.О. индивидуального предпринимателя)
                          ________________________________________
                                 (адрес юридического лица,
                              индивидуального предпринимателя)
 
                        ОПРЕДЕЛЕНИЕ
       О ВОЗОБНОВЛЕНИИ ПРОИЗВОДСТВА ПО ДЕЛУ N ___________
 
"__" ______________ 20__ г.                   ____________________
(место рассмотрения)
 
         (в ред. Приказа ФАС РФ от 17.09.2015 N 846/15)
 
Председатель  Комиссии  ФАС  России  (территориального  органа ФАС
России)    по    рассмотрению    дел    по    признакам  нарушения
законодательства о рекламе,
__________________________________________________________________
                  (фамилия, инициалы, должность)
рассмотрев   материалы   дела   N   _______ по признакам нарушения
законодательства Российской Федерации о рекламе по факту _________
__________________________________________________________________
  (существо нарушения с указанием рекламы, содержащей признаки
  нарушения законодательства Российской Федерации о рекламе, или
       акта, противоречащего законодательству о рекламе)
 
УСТАНОВИЛ:
 
__________________________________________________________________
    (излагаются факты об устранении обстоятельств, вызвавших
            приостановление производства по делу)
 
В  соответствии  с  пятым  абзацем  пункта  35 Правил рассмотрения
антимонопольным  органом  дел, возбужденных по признакам нарушения
законодательства Российской Федерации о рекламе,
 
                           ОПРЕДЕЛИЛ:
 
1. Производство по делу N _________ возобновить.
2. Назначить дело N _________ к рассмотрению на __________________
                                                  (дата, время)
по адресу ________________.
              (адрес)
3. Представить _____________________ в срок до ___________________
                      (кому)
следующие документы и сведения: __________________________________
                               (перечень документов, материалов и
                                             сведений)
 
Явка ________________________________________________, в действиях
     (наименование юридического лица, органа, Ф.И.О.
            индивидуального предпринимателя)
которого содержатся признаки нарушения законодательства о рекламе,
для   участия   в   рассмотрении   дела   по   признакам нарушения
законодательства Российской Федерации о рекламе обязательна.
 
Председатель Комиссии ____________________
                           (подпись)
 
 
 

Приложение N 13
к Регламенту

Бланк антимонопольного органа
 
                          ________________________________________
                          (наименование юридического лица, органа,
                          Ф.И.О. индивидуального предпринимателя)
                          ________________________________________
                                 (адрес юридического лица,
                              индивидуального предпринимателя)
 
                        ОПРЕДЕЛЕНИЕ
        О ПРЕКРАЩЕНИИ ПРОИЗВОДСТВА ПО ДЕЛУ N __________
 
"__" ______________ 20__ г.                   ____________________
(место рассмотрения)
 
          (в ред. Приказа ФАС РФ от 17.09.2015 N 846/15)
 
Комиссия  ФАС  России  (территориального  органа  ФАС  России)  по
рассмотрению дел по признакам нарушения законодательства о рекламе
в составе:
председатель Комиссии ___________________________________________,
заместитель председателя Комиссии <1> ___________________________,
члены Комиссии __________________________________________________,
 
рассмотрев дело N _______________________   по признакам нарушения
законодательства   Российской   Федерации   о   рекламе   по факту
__________________________________________________________________
__________________________________________________________________
  (существо нарушения с указанием рекламы, содержащей признаки
  нарушения законодательства Российской Федерации о рекламе, или
      акта, противоречащего законодательству о рекламе)
 
в присутствии представителей <2>:
 
заявителя -
_________________________________________  _______________________
          (наименование, адрес             (Ф.И.О. представителя)
            юридического лица, 
       Ф.И.О., адрес индивидуального
             предпринимателя)
 
лица,   в   действиях   которого   содержатся   признаки нарушения
законодательства о рекламе, -
_________________________________________  _______________________
          (наименование, адрес             (Ф.И.О. представителя)
            юридического лица, 
       Ф.И.О., адрес индивидуального
             предпринимателя)
 
 
заинтересованного лица -
_________________________________________  _______________________
        (наименование, адрес               (Ф.И.О. представителя)
      юридического лица, Ф.И.О.,
        адрес индивидуального
          предпринимателя)
 
эксперта - _______________________________________________________
                      (Ф.И.О., место работы эксперта)
 
переводчика - ____________________________________________________
                    (Ф.И.О., место работы переводчика)
 
                           УСТАНОВИЛА:
 
__________________________________________________________________
(излагаются обстоятельства и доказательства, свидетельствующие о
            наступлении случаев, предусмотренных
__________________________________________________________________
   в пункте  36 Правил рассмотрения антимонопольным органом дел,
__________________________________________________________________
 возбужденных по признакам нарушения законодательства Российской
                     Федерации о рекламе)
 
Руководствуясь   _________________   абзацем     пункта 36  Правил
рассмотрения   антимонопольным   органом   дел,   возбужденных  по
признакам   нарушения   законодательства   Российской  Федерации о
рекламе, Комиссия
 
ОПРЕДЕЛИЛА:
 
Производство по делу N _________ прекратить.
 
Председатель Комиссии             _______________
                                     (подпись)
 
Заместитель председателя
Комиссии <3>                      _______________
                                     (подпись)
 
Члены Комиссии                    _______________
                                     (подпись)
                                  _______________
                                     (подпись)
                                  _______________
                                     (подпись)
 

<1> Указывается при наличии. <2> При необходимости указывается: не явился, извещен о месте и времени надлежащим образом. <3> Указывается при наличии.      

Приложение N 14
к Регламенту

Бланк антимонопольного органа
 
                          ________________________________________
                          (наименование юридического лица, органа,
                           Ф.И.О. индивидуального предпринимателя)
                          ________________________________________
                                  (адрес юридического лица,
                              индивидуального предпринимателя)
 
                   РЕШЕНИЕ ПО ДЕЛУ N ____________
 
"__" ______________ 20__ г.                   ____________________
 (дата принятия решения)                      (место рассмотрения)
 
    Комиссия  ФАС  России  (территориального органа ФАС России) по
рассмотрению дел по признакам нарушения законодательства о рекламе
в составе:
    председатель Комиссии _______________________________________,
    заместитель председателя Комиссии <1> _______________________,
    члены Комиссии ______________________________________________,
рассмотрев   дело   N   _________________   по признакам нарушения
законодательства Российской Федерации о рекламе по факту
__________________________________________________________________
__________________________________________________________________
 (существо  нарушения  с  указанием  рекламы, содержащей признаки
                нарушения законодательства Российской
                         Федерации о рекламе)
в присутствии представителей <2>:
 
заявителя - 
_______________________________________ __________________________
 (наименование, адрес юридического лица,   (Ф.И.О. представителя)
     Ф.И.О., адрес индивидуального
            предпринимателя)
 
лица,   в   действиях   которого   содержатся   признаки нарушения
законодательства о рекламе - 
_______________________________________ __________________________
 (наименование, адрес юридического лица,   (Ф.И.О. представителя)
      Ф.И.О., адрес индивидуального
            предпринимателя)
 
заинтересованного лица - 
________________________________________ _________________________
 (наименование, адрес юридического лица,   (Ф.И.О. представителя)
       Ф.И.О., адрес индивидуального
            предпринимателя)
 
эксперта - _______________________________________________________
                        (Ф.И.О., место работы эксперта)
 
переводчика - ____________________________________________________
                        (Ф.И.О., место работы переводчика)
 
                            УСТАНОВИЛА:
 
__________________________________________________________________
  (излагаются   описательная   и   мотивировочная  часть решения в
            соответствии с п. п. 40, 41, 47 Правил
__________________________________________________________________
    рассмотрения  антимонопольным  органом  дел,  возбужденных  по
признакам   нарушения   законодательства   Российской  Федерации о
                              рекламе)
__________________________________________________________________
 
    Руководствуясь частью 2 пункта 1 статьи 33, частью 1 статьи 36
Федерального  закона  "О рекламе" и в соответствии с пунктами 37 -
42  Правил  рассмотрения антимонопольным органом дел, возбужденных
по  признакам  нарушения  законодательства  Российской Федерации о
рекламе, Комиссия
 
                           РЕШИЛА:
 
    1. Признать ненадлежащей рекламу ____________________________,
                                           (описание рекламы)
поскольку  в ней нарушены требования статьи _________ Федерального
закона "О рекламе".
    2. Выдать <3> ____________ предписание о прекращении нарушения
                     (кому)
законодательства о рекламе.
    3  <4>.  Передать  материалы дела уполномоченному должностному
лицу   ФАС   России   (территориального   органа   ФАС России) для
возбуждения     дела     об     административном   правонарушении,
предусмотренном статьей __________ Кодекса Российской Федерации об
административных правонарушениях.
    4 <5>. Обратиться в суд ______________________________________
                           (требование, предусмотренное статьей 33
                               Федерального закона "О рекламе")
 
Решение  изготовлено  в  полном  объеме  "__" ____________ 20__ г.
Решение  может  быть  обжаловано  в  арбитражный  суд  в  порядке,
предусмотренном  статьей  198 Арбитражного процессуального кодекса
Российской Федерации.
 
Председатель Комиссии       _______________
                               (подпись)
 
Заместитель председателя
Комиссии <6>                _______________
                               (подпись)
 
Члены Комиссии              _______________
                               (подпись)
                            _______________
                               (подпись)
                            _______________
                               (подпись)
 

<1> Указывается при наличии. <2> При необходимости указывается: не явился, извещен о месте и времени рассмотрения дела надлежащим образом. <3> При необходимости указывается "Не выдавать" с изложением причин такого решения. <4> П. 3 решения заполняется в случае признания рекламы ненадлежащей и выявления оснований для возбуждения дела об административном правонарушении. В противном случае указывается: оснований для возбуждения дела об административном правонарушении не усматривается. <5> П. 4 решения заполняется при необходимости для случаев, предусмотренных подпунктом "д" п. 42 Правил рассмотрения антимонопольным органом дел, возбужденных по признакам нарушения законодательства Российской Федерации о рекламе. <6> Указывается при наличии.      

Приложение N 15
к Регламенту

Бланк антимонопольного органа
 
                                            ______________________
                                             (наименование органа)
                                            ______________________
                                                (адрес органа)
                                            ______________________
 
                   РЕШЕНИЕ ПО ДЕЛУ N __________
 
"__" ______________ 20__ г.                   ____________________
 (дата принятия решения)                      (место рассмотрения)
 
    Комиссия  ФАС  России  (территориального органа ФАС России) по
рассмотрению дел по признакам нарушения законодательства о рекламе
в составе:
    председатель Комиссии _______________________________________,
    заместитель председателя Комиссии <1> _______________________,
    члены Комиссии ______________________________________________,
рассмотрев   дело   N   _________________   по признакам нарушения
законодательства Российской Федерации о рекламе по факту
__________________________________________________________________
     (существо нарушения с указанием акта, противоречащего
                   законодательству о рекламе)
в присутствии представителей <2>:
 
заявителя - 
________________________________________ _________________________
 (наименование, адрес юридического лица,   (Ф.И.О. представителя)
     Ф.И.О., адрес индивидуального
         предпринимателя)
 
лица,   в   действиях   которого   содержатся   признаки нарушения
законодательства о рекламе - 
________________________________________ _________________________
 (наименование, адрес юридического лица,   (Ф.И.О. представителя)
     Ф.И.О., адрес индивидуального
         предпринимателя)
 
заинтересованного лица - 
________________________________________ _________________________
 (наименование, адрес юридического лица,   (Ф.И.О. представителя)
     Ф.И.О., адрес индивидуального
         предпринимателя)
 
эксперта - _______________________________________________________
                          (Ф.И.О., место работы эксперта)
 
переводчика - ____________________________________________________
                        (Ф.И.О., место работы переводчика)
 
                           УСТАНОВИЛА:
 
__________________________________________________________________
  (излагаются   описательная   и   мотивировочная  часть решения в
           соответствии с п. п. 40, 41, 47 Правил
__________________________________________________________________
    рассмотрения  антимонопольным  органом  дел,  возбужденных  по
              признакам нарушения законодательства
__________________________________________________________________
                      Российской Федерации о рекламе)
 
    Руководствуясь частью 2 пункта 1 статьи 33, частью 1 статьи 36
Федерального  закона  "О рекламе" и в соответствии с пунктами 37 -
42  Правил  рассмотрения антимонопольным органом дел, возбужденных
по  признакам  нарушения  законодательства  Российской Федерации о
рекламе, Комиссия
 
                            РЕШИЛА:
 
    1.  Признать  не  соответствующим  законодательству Российской
Федерации о рекламе __________________, принятого _______________,
                  (название акта или его     (наименование органа)
                     отдельные статьи)
поскольку  данный  акт  (или  отдельные  статьи акта) противоречат
статье ______ Федерального закона "О рекламе".
    2. Выдать <3> ________ предписание о _________________________
                   (кому)                (об отмене или изменении
                                           полностью или в части)
__________________________________, принятого ___________________.
      (название акта или его                 (наименование органа)
         отдельные статьи)
    3 <4>. Обратиться в суд ______________________________________
                           (требование, предусмотренное статьей 33
                               Федерального закона "О рекламе")
 
Решение  изготовлено  в  полном  объеме  "__" ____________ 20__ г.
Решение  может  быть  обжаловано  в  арбитражный  суд  в  порядке,
предусмотренном  статьей  198 Арбитражного процессуального кодекса
Российской Федерации.
 
Председатель Комиссии       _______________
                               (подпись)
 
Заместитель председателя
Комиссии <5>                _______________
                               (подпись)
 
Члены Комиссии              _______________
                               (подпись)
                            _______________
                               (подпись)
                            _______________
                               (подпись)
 

<1> Указывается при наличии. <2> При необходимости указывается: не явился, извещен о месте и времени рассмотрения дела надлежащим образом. <3> При необходимости указывается "Не выдавать" с изложением причин такого решения. <4> П. 4 решения заполняется при необходимости для случаев, предусмотренных подпунктом "д" п. 42 Правил рассмотрения антимонопольным органом дел, возбужденных по признакам нарушения законодательства Российской Федерации о рекламе. <5> Указывается при наличии.      

ПРИЛОЖЕНИЕ 16. - Исключено. (в ред. Приказа ФАС РФ от 17.09.2015 N 846/15)

Приложение N 17
к Регламенту

Бланк антимонопольного органа
 
                          ________________________________________
                          (наименование юридического лица, органа,
                           Ф.И.О. индивидуального предпринимателя)
                          ________________________________________
                                  (адрес юридического лица,
                              индивидуального предпринимателя)
 
                         ПРЕДПИСАНИЕ
            О ПРЕКРАЩЕНИИ НАРУШЕНИЯ ЗАКОНОДАТЕЛЬСТВА
                 РОССИЙСКОЙ ФЕДЕРАЦИИ О РЕКЛАМЕ
 
"__" ______________ 20__ г.                   ____________________
                                                (место вынесения)
 
    Комиссия  ФАС  России  (территориального органа ФАС России) по
рассмотрению дел по признакам нарушения законодательства о рекламе
в составе:
    председатель Комиссии _______________________________________,
    заместитель председателя Комиссии <1> _______________________,
    члены Комиссии ______________________________________________,
на основании своего решения от "__" ____________ 20__ г. по делу N
________        о        признании        ненадлежащей     рекламы
__________________________________________
           (описание рекламы)
и  в  соответствии  с  пунктом  1  части 2 статьи 33, частями 1, 3
статьи  36 Федерального закона "О рекламе", пунктами 44, 45 Правил
рассмотрения   антимонопольным   органом   дел,   возбужденных  по
признакам   нарушения   законодательства   Российской  Федерации о
рекламе,
 
                        ПРЕДПИСЫВАЕТ:
 
    1. ___________________________________________________________
          (наименование, адрес юридического лица; Ф.И.О., адрес
                  индивидуального предпринимателя)
_________________________________________________________________,
в срок _______ со дня получения настоящего предписания  прекратить
       (какой)
нарушение  законодательства  Российской  Федерации  о  рекламе,  а
именно: __________________________________________________________
                              (содержание
_________________________________________________________________.
                требований, подлежащих выполнению)
    2. ___________________________________________________________
         (наименование, адрес юридического лица; Ф.И.О., адрес
                     индивидуального предпринимателя)
представить  в  ФАС  России  (территориальный  орган  ФАС  России)
письменные   доказательства   исполнения   пункта   1   настоящего
предписания до "__" _________ 20__ г.
 
    В  случае  невыполнения  в  установленный  срок  предписания о
прекращении нарушения законодательства о рекламе ФАС России вправе
в  соответствии  с  пунктом  2.4  статьи  19.5  Кодекса Российской
Федерации   об   административных   правонарушениях   наложить  на
должностных  лиц  штраф  в размере от двенадцати тысяч до двадцати
тысяч  рублей;  на  юридических  лиц - от трехсот тысяч до пятисот
тысяч рублей.
    Предписание может быть обжаловано в арбитражный суд в порядке,
предусмотренном  статьей  198 Арбитражного процессуального кодекса
Российской Федерации.
 
Председатель Комиссии       _______________
                               (подпись)
 
Заместитель председателя
Комиссии <2>                _______________
                               (подпись)
 
Члены Комиссии              _______________
                               (подпись)
                            _______________
                               (подпись)
                            _______________
                               (подпись)
 

<1> Указывается при наличии. <2> Указывается при наличии.      

Приложение N 18
к Регламенту

Бланк антимонопольного органа
 
                                            ______________________
                                             (наименование органа)
                                            ______________________
                                                (адрес органа)
                                            ______________________
 
                        ПРЕДПИСАНИЕ
   ОБ ОТМЕНЕ (ИЗМЕНЕНИИ) ПРОТИВОРЕЧАЩЕГО ЗАКОНОДАТЕЛЬСТВУ
   РОССИЙСКОЙ ФЕДЕРАЦИИ О РЕКЛАМЕ АКТА ФЕДЕРАЛЬНОГО ОРГАНА
      ИСПОЛНИТЕЛЬНОЙ ВЛАСТИ (АКТА ОРГАНА ИСПОЛНИТЕЛЬНОЙ
      ВЛАСТИ СУБЪЕКТА РОССИЙСКОЙ ФЕДЕРАЦИИ, АКТА ОРГАНА
                 МЕСТНОГО САМОУПРАВЛЕНИЯ)
 
"__" ______________ 20__ г.                   ____________________
                                                (место вынесения)
 
    Комиссия  ФАС  России  (территориального органа ФАС России) по
рассмотрению дел по признакам нарушения законодательства о рекламе
в составе:
    председатель Комиссии _______________________________________,
    заместитель председателя Комиссии <1> _______________________,
    члены Комиссии ______________________________________________,
на основании своего решения от "__" ____________ 20__ г. по делу N
________   о   признании   не   соответствующим   законодательству
Российской Федерации о рекламе __________________________________,
                          (название акта или его отдельные статьи)
принятого ________________________
           (наименование органа)
и  в  соответствии  с  пунктом  2  части 2 статьи 33, частями 1, 6
статьи  36 Федерального закона "О рекламе", пунктами 44, 46 Правил
рассмотрения   антимонопольным   органом   дел,   возбужденных  по
признакам   нарушения   законодательства   Российской  Федерации о
рекламе,
 
                         ПРЕДПИСЫВАЕТ:
 
    1. __________________________________________________________,
              (наименование, адрес органа, принявшего акт)
в ________ срок со дня получения настоящего предписания привести в
  (какой)
соответствие  с требованиями законодательства Российской Федерации
о рекламе ________________________________________________________
                              (название акта)
а именно: ________________________________________________________
          (указывается существо требований, подлежащих выполнению 
                    в целях отмены или изменения акта)
    2. ___________________________________________________________
               (наименование, адрес органа, вынесшего акт)
представить  в  ФАС  России  (территориальный  орган  ФАС  России)
письменные   доказательства   исполнения   пункта   1   настоящего
предписания до "__" _________ 20__ г.
 
    В  случае  невыполнения  в  установленный  срок  предписания о
прекращении нарушения законодательства о рекламе ФАС России вправе
в  соответствии  с  пунктом  2.4  статьи  19.5  Кодекса Российской
Федерации   об   административных   правонарушениях   наложить  на
должностных  лиц  штраф  в размере от двенадцати тысяч до двадцати
тысяч  рублей;  на  юридических  лиц - от трехсот тысяч до пятисот
тысяч рублей.
    Предписание может быть обжаловано в арбитражный суд в порядке,
предусмотренном  статьей  198 Арбитражного процессуального кодекса
Российской Федерации.
 
Председатель Комиссии       _______________
                               (подпись)
 
Заместитель председателя
Комиссии <2>                _______________
                               (подпись)
 
Члены Комиссии              _______________
                               (подпись)
                            _______________
                               (подпись)
                            _______________
                               (подпись)
 

<1> Указывается при наличии. <2> Указывается при наличии.    

 

ПРИЛОЖЕНИЕ 19. - Исключено. (в ред. Приказа ФАС РФ от 17.09.2015 N 846/15)

Приложение N 20
к Регламенту

Бланк антимонопольного органа
 
                          ________________________________________
                          (наименование юридического лица, органа,
                           Ф.И.О. индивидуального предпринимателя)
                          ________________________________________
                                  (адрес юридического лица,
                              индивидуального предпринимателя)
 
                         ОПРЕДЕЛЕНИЕ
     ОБ ИСПРАВЛЕНИИ ОПИСКИ (ОПЕЧАТКИ, АРИФМЕТИЧЕСКОЙ ОШИБКИ)
               В РЕШЕНИИ (ПРЕДПИСАНИИ) ПО ДЕЛУ N _____
 
"__" ______________ 20__ г.                   ____________________
                                              (место рассмотрения)
 
    Комиссия  ФАС  России  (территориального органа ФАС России) по
рассмотрению дел по признакам нарушения законодательства о рекламе
в составе:
    председатель Комиссии _______________________________________,
    заместитель председателя Комиссии <1> _______________________,
    члены Комиссии ______________________________________________,
    рассмотрев заявление <2> _____________ и материалы дела N ___,
                            (наименование,
                          Ф.И.О. заявителя)
по которому ______________________________________________________
                      (существо решения или предписания)
 
                         УСТАНОВИЛА:
 
__________________________________________________________________
    (излагаются обстоятельства, связанные с выявлением описки,
                   опечатки, арифметической ошибки)
 
    В    соответствии    с    пунктом    50    Правил рассмотрения
антимонопольным  органом  дел, возбужденных по признакам нарушения
законодательства Российской Федерации о рекламе,
 
                            ОПРЕДЕЛИЛА:
 
    Исправить в _______________________ Комиссии    ФАС     России
               (решение или предписание)
(территориального  органа ФАС России) от "__" _________ 20__ г. по
делу   N   ____________________   допущенную   описку   (опечатку,
арифметическую    ошибку),    заменив    слова    ________ словами
_________________________.
 
Председатель Комиссии       _______________
                               (подпись)
 
Заместитель председателя
Комиссии <3>                _______________
                               (подпись)
 
Члены Комиссии              _______________
                               (подпись)
                            _______________
                               (подпись)
                            _______________
                               (подпись)
 

<1> Указывается при наличии. <2> Указывается в случае поступления заявления. <3> Указывается при наличии.      

Приложение N 21
к Регламенту

Образец извещения
заявителя о направлении жалобы в правомочный
антимонопольный орган
 
Бланк антимонопольного органа
                           Наименование Заявителя: _______________
                           _______________________________________
                           Почтовый адрес Заявителя: _____________
                           _______________________________________
                           _______________________________________
 
    Настоящим извещаю, что жалоба, поданная ______________________
                                        (наименование физического,
__________________________________________________________________
    юридического лица, Ф.И.О. индивидуального предпринимателя)
и   зарегистрированная   от   N   ,   в   соответствии   с п. 5.20
Административного регламента Федеральной антимонопольной службы по
исполнению    государственной    функции    по   рассмотрению дел,
возбужденных  по  признакам  нарушения законодательства Российской
Федерации о рекламе, подлежит рассмотрению в
__________________________________________________________________
__________________________________________________________________
               (наименование антимонопольного органа)
Жалоба и прилагаемые к ней материалы направлены по адресу: _______
__________________________________________________________________
 
Подпись руководителя
(заместителя руководителя)
антимонопольного органа    _______________________________________
 
 
 

Приложение N 22
к Регламенту

Образец запроса
на предоставление дополнительных документов (материалов)
 
Бланк антимонопольного органа
                           Наименование Заявителя: _______________
                           _______________________________________
                           Почтовый адрес Заявителя: _____________
                           _______________________________________
                           _______________________________________
 
О представлении
дополнительных документов
(материалов)
 
    Настоящим извещаю, что при рассмотрении жалобы _______________
                                                    (наименование
                                                юридического лица,
_________________________________________________________________,
     Ф.И.О. индивидуального предпринимателя, физического лица)
зарегистрированной от ______________ N _________, в соответствии с
п.  5.22  Административного регламента Федеральной антимонопольной
службы  по исполнению государственной функции по рассмотрению дел,
возбужденных  по  признакам  нарушения законодательства Российской
Федерации    о    рекламе,    принято    решение   о необходимости
предоставления дополнительных документов (материалов):
__________________________________________________________________
__________________________________________________________________
                 (перечень документов (материалов))
 
Подпись руководителя
(заместителя руководителя)
антимонопольного органа    _______________________________________
 
 
 

Приложение N 23
к Регламенту

Образец извещения о продлении срока рассмотрения жалобы
 
Бланк антимонопольного органа
                           Наименование Заявителя: _______________
                           _______________________________________
                           Почтовый адрес Заявителя: _____________
                           _______________________________________
                           _______________________________________
 
О продлении срока
рассмотрения жалобы
 
    Настоящим    сообщаю,    что    в    соответствии    с п. 5.22
Административного регламента Федеральной антимонопольной службы по
исполнению    государственной    функции    по   рассмотрению дел,
возбужденных  по  признакам  нарушения законодательства Российской
Федерации   о   рекламе,   принято   решение   о   продлении срока
рассмотрения    жалобы,    зарегистрированной    от    _________ N
____________, по следующей причине(ам):
__________________________________________________________________
__________________________________________________________________
__________________________________________________________________
                        (указание причин)
 
Подпись руководителя
(заместителя руководителя)
антимонопольного органа    _______________________________________
 
 
 

Приложение N 24
к Регламенту

ОБРАЗЕЦ РЕШЕНИЯ
АНТИМОНОПОЛЬНОГО ОРГАНА ПО ЖАЛОБЕ НА ДЕЙСТВИЕ (БЕЗДЕЙСТВИЕ)
АНТИМОНОПОЛЬНОГО ОРГАНА ИЛИ ЕГО ДОЛЖНОСТНОГО ЛИЦА
 
Бланк антимонопольного органа
                           Наименование Заявителя: _______________
                           _______________________________________
                           Почтовый адрес Заявителя: _____________
                           _______________________________________
 
                           Наименование территориального
                           органа ФАС России <1> _________________
                           _______________________________________
 
                           Почтовый адрес территориального
                           органа ФАС России _____________________
                           _______________________________________
 
                          РЕШЕНИЕ
 по жалобе на действие (бездействие) антимонопольного органа
                  или его должностного лица
 
    Наименование   органа   или   должность,   фамилия  и инициалы
должностного  лица  антимонопольного органа, принявшего решение по
жалобе: __________________________________________________________
__________________________________________________________________
(наименование   юридического   лица   или   Ф.И.О. индивидуального
    предпринимателя, физического лица, обратившегося с жалобой)
__________________________________________________________________
    Номер жалобы, дата и место принятия решения: _________________
__________________________________________________________________
    Изложение жалобы по существу: ________________________________
__________________________________________________________________
__________________________________________________________________
__________________________________________________________________
    Изложение  возражений,  объяснений антимонопольного органа или
его должностного лица: ___________________________________________
__________________________________________________________________
__________________________________________________________________
__________________________________________________________________
 
                          УСТАНОВЛЕНО:
 
    Фактические  и иные обстоятельства дела, установленные органом
или должностным лицом, рассматривающим жалобу: ___________________
__________________________________________________________________
__________________________________________________________________
__________________________________________________________________
__________________________________________________________________
    Доказательства,  на  которых  основаны  выводы  по результатам
рассмотрения жалобы: _____________________________________________
__________________________________________________________________
__________________________________________________________________
__________________________________________________________________
    Законы    и    иные    нормативные    правовые  акты, которыми
руководствовался  орган или должностное лицо при принятии решения,
и мотивы, по которым орган или должностное лицо не применил законы
и иные нормативные правовые акты, на которые ссылался заявитель,
__________________________________________________________________
__________________________________________________________________
__________________________________________________________________
    На    основании    изложенного,    руководствуясь    п.   5.26
Административного регламента Федеральной антимонопольной службы по
исполнению    государственной    функции    по   рассмотрению дел,
возбужденных  по  признакам  нарушения законодательства Российской
Федерации о рекламе,
 
                            РЕШЕНО:
 
1. _______________________________________________________________
        (решение, принятое в отношении обжалованного  действия
                           (бездействия),
__________________________________________________________________
   признано правомерным или неправомерным полностью или частично
__________________________________________________________________
                или отменено полностью или частично)
2. _______________________________________________________________
     (решение, принятое по существу жалобы, - удовлетворена или
                          не удовлетворена
__________________________________________________________________
                      полностью или частично)
3. _______________________________________________________________
 (решение либо меры, которые необходимо принять в целях устранения
                        допущенных нарушений,
__________________________________________________________________
         если они не были приняты до вынесения решения по жалобе)
__________________________________________________________________
 
____________________________________ __________ __________________
(должность лица антимонопольного     (подпись) (инициалы, фамилия)
 органа, принявшего решение по жалобе)
 

<1> Указывается в случае рассмотрения жалобы в ФАС России.      

Приложение N 25
к Регламенту

Бланк антимонопольного органа
 
                                       ___________________________
                                          (наименование органа)
                                       ___________________________
                                             (адрес органа)
                                       ___________________________
 
                 ОПРЕДЕЛЕНИЕ ПО ХОДАТАЙСТВУ
        ОБ ИЗМЕНЕНИИ ПРЕДПИСАНИЯ ПО ДЕЛУ N ____________
 
"__" ______________ 20__ г.                   ____________________
                                              (место рассмотрения)
 
    Председатель  Комиссии ФАС России (территориального органа ФАС
России)    по    рассмотрению    дел    по    признакам  нарушения
законодательства о рекламе _______________________________________
__________________________________________________________________
                   (фамилия, инициалы, должность)
рассмотрев ходатайство ___________________________________________
                      (наименование органа, подавшего ходатайство)
а также материалы дела N ________, предписанием по которому 
_______________________________
   (существо  предписания)
 
                          УСТАНОВИЛ:
 
__________________________________________________________________
   (излагаются   обстоятельства,   на   основании   которых подано
                ходатайство, и мотивы, по которым
__________________________________________________________________
  антимонопольный   орган   принимает   или  отказывает в принятии
                 ходатайства к рассмотрению)
 
    В    соответствии    с    пунктом    49    Правил рассмотрения
антимонопольным  органом  дел, возбужденных по признакам нарушения
законодательства Российской Федерации о рекламе,
 
                          ОПРЕДЕЛИЛ:
 
    1. Принять <1> ходатайство ___________________________________
                                       (наименование органа,
                                        подавшего ходатайство)
об изменении предписания по делу N __________ к рассмотрению.
    2 <2>. Назначить рассмотрение ходатайства на _______ по адресу
                                              (дата, время)
__________________________________
              (адрес)
 
Председатель Комиссии         __________________
                                  (подпись)
 

<1> При необходимости указывается "Отказать в принятии". <2> Указывается в случае принятия ходатайства к рассмотрению.      

Приложение N 26
к Регламенту

Бланк антимонопольного органа
 
                                       ___________________________
                                          (наименование органа)
                                       ___________________________
                                             (адрес органа)
                                       ___________________________
 
                          РЕШЕНИЕ
      ОБ ИЗМЕНЕНИИ ПРЕДПИСАНИЯ ПО ДЕЛУ N ______________
 
"__" ______________ 20__ г.                   ____________________
                                              (место рассмотрения)
 
    Комиссия  ФАС  России  (территориального органа ФАС России) по
рассмотрению дел по признакам нарушения законодательства о рекламе
в составе:
    председатель Комиссии
________________________________________________,
    заместитель председателя Комиссии <1>
________________________________,
    члены Комиссии
_______________________________________________________,
    рассмотрев ходатайство
_______________________________________________________
   (наименование органа, подавшего ходатайство)
а также материалы дела N _______________, предписанием по которому
_______________________________
    (существо предписания)
 
                           УСТАНОВИЛА:
 
__________________________________________________________________
  (излагаются   вновь   открывшиеся   обстоятельства,   являющиеся
             основанием для изменения предписания)
 
    Руководствуясь  пунктом 49 Правил рассмотрения антимонопольным
органом  дел, возбужденных по признакам нарушения законодательства
Российской Федерации о рекламе, Комиссия
 
                             РЕШИЛА:
 
    1.  Изменить предписание от "__" _____________ 20__ г. по делу
N _______ об отмене (изменении)
_________________________________________________________________,
            (название акта или его отдельные статьи)
принятого
__________________________________________________________________
       (наименование органа, принявшего акт, противоречащий
                    законодательству о рекламе)
заменив ___________________________________ новыми требованиями, а
именно: __________________________
            (изменяемая часть)               (существо требования)
    2. _________________________________________ представить в ФАС
России
         (наименование, адрес органа, вынесшего акт)
(территориальный   орган   ФАС   России) письменные доказательства
исполнения   измененного   пункта   __   _______________   до "__"
_____________ 20__ г.
 
                  (решения или предписания)
 
    В  случае  невыполнения  в  установленный  срок  предписания о
прекращении нарушения законодательства о рекламе ФАС России вправе
в  соответствии  с  пунктом  2.4  статьи  19.5  Кодекса Российской
Федерации   об   административных   правонарушениях   наложить  на
должностных  лиц  штраф  в размере от двенадцати тысяч до двадцати
тысяч  рублей;  на  юридических  лиц - от трехсот тысяч до пятисот
тысяч рублей.
    Предписание может быть обжаловано в арбитражный суд в порядке,
предусмотренном  статьей  198 Арбитражного процессуального кодекса
Российской Федерации.
 
Председатель Комиссии       _______________
                               (подпись)
 
Заместитель председателя
Комиссии <2>                _______________
                               (подпись)
 
Члены Комиссии              _______________
                               (подпись)
                            _______________
                               (подпись)
                            _______________
                               (подпись)
 

<1> Указывается при наличии. <2> Указывается при наличии.