Приказ ФНС РФ от 27.08.2014 N ММВ-7-6/443@

"Об утверждении рекомендуемых форм и форматов документов, используемых при организации электронного документооборота между налоговыми органами и налогоплательщиками при представлении налоговых деклараций (расчетов) в электронной форме по телекоммуникационным каналам связи"
Редакция от 27.08.2014 — Не действует Перейти в действующую
Показать изменения

ФЕДЕРАЛЬНАЯ НАЛОГОВАЯ СЛУЖБА

ПРИКАЗ
от 27 августа 2014 г. N ММВ-7-6/443@

ОБ УТВЕРЖДЕНИИ РЕКОМЕНДУЕМЫХ ФОРМ И ФОРМАТОВ ДОКУМЕНТОВ, ИСПОЛЬЗУЕМЫХ ПРИ ОРГАНИЗАЦИИ ЭЛЕКТРОННОГО ДОКУМЕНТООБОРОТА МЕЖДУ НАЛОГОВЫМИ ОРГАНАМИ И НАЛОГОПЛАТЕЛЬЩИКАМИ ПРИ ПРЕДСТАВЛЕНИИ НАЛОГОВЫХ ДЕКЛАРАЦИЙ (РАСЧЕТОВ) В ЭЛЕКТРОННОЙ ФОРМЕ ПО ТЕЛЕКОММУНИКАЦИОННЫМ КАНАЛАМ СВЯЗИ

 

В целях реализации положений Административного регламента Федеральной налоговой службы по предоставлению государственной услуги по бесплатному информированию (в том числе в письменной форме) налогоплательщиков, плательщиков сборов и налоговых агентов о действующих налогах и сборах, законодательстве о налогах и сборах и принятых в соответствии с ним нормативных правовых актах, порядке исчисления и уплаты налогов и сборов, правах и обязанностях налогоплательщиков, плательщиков сборов и налоговых агентов, полномочиях налоговых органов и их должностных лиц, а также по приему налоговых деклараций (расчетов), утвержденного приказом Министерства финансов Российской Федерации от 02.07.2012 N 99н (зарегистрирован Министерством юстиции Российской Федерации 29.08.2012, регистрационный номер 25312) (далее - Административный регламент), в соответствии с приказом ФНС России от 31.07.2014 N ММВ-7-6/398@ приказываю:

1. Утвердить рекомендуемые формы и форматы электронных документов в соответствии с пунктом 211 Административного регламента:

форму уведомления об уточнении налоговой декларации (расчета) согласно приложению N 1 к настоящему приказу;

форму извещения о вводе сведений, указанных в налоговой декларации (расчете) в электронной форме, согласно приложению N 2 к настоящему приказу;

формат представления сведений уведомления об уточнении налоговой декларации (расчета) в электронной форме (версия 5.06) часть LXXXVII согласно приложению N 3 к настоящему приказу;

формат представления сведений извещения о вводе сведений, указанных в налоговой декларации (расчете) в электронной форме (версия 5.04) часть XCVIII согласно приложению N 4 к настоящему приказу.

2. Рекомендовать использовать в электронном документообороте, реализуемом в соответствии с пунктом 1.4 Методических рекомендаций по организации электронного документооборота между налоговыми органами и налогоплательщиками при представлении налоговых деклараций (расчетов) в электронной форме по телекоммуникационным каналам связи, утвержденных приказом ФНС России от 31.07.2014 N ММВ-7-6/398@, электронные документы:

подтверждение даты отправки - по форме и формату, утвержденным приказом ФНС России от 09.06.2011 N ММВ-7-6/362@ (приложения N 1 и N 2 к Порядку представления организациями и индивидуальными предпринимателями, а также нотариусами, занимающимися частной практикой, и адвокатами, учредившими адвокатские кабинеты, сообщений, предусмотренных пунктами 2 и 3 статьи 23 Налогового кодекса Российской Федерации, в электронном виде по телекоммуникационным каналам связи (далее - Порядок));

информационное сообщение о представительстве в отношениях, регулируемых законодательством о налогах и сборах, - по форме и формату, утвержденным приказом ФНС России от 09.06.2011 N ММВ-7-6/362@ (приложения N 10 и N 11 к Порядку);

извещение о получении - по форме и формату, утвержденным приказом ФНС России от 09.06.2011 N ММВ-7-6/362@ (приложения N 7 и N 8 к Порядку).

3. Управлениям Федеральной налоговой службы по субъектам Российской Федерации довести настоящий приказ до нижестоящих налоговых органов и операторов электронного документооборота, оказывающих услуги налогоплательщикам региона.

4. Контроль за исполнением настоящего приказа возложить на заместителя руководителя Федеральной налоговой службы А.С. Петрушина.

Руководитель
Федеральной налоговой службы
М.В.МИШУСТИН

Приложение N 1

                                                        Утверждено
                                               приказом ФНС России
                                   от "__" _____ 2014 г. N _______
 
                                                       КНД 1166009
 
место штампа
 
                                      ____________________________
                                      ____________________________
                                      (реквизиты налогоплательщика
                                            (представителя):
                                          - полное наименование
                                          организации, ИНН/КПП;
                                        - Ф.И.О. индивидуального
                                      предпринимателя (физического
                                        лица), ИНН (при наличии))
 
      Уведомление об уточнении налоговой декларации (расчета)
 
Налоговый орган ________________ настоящим документом подтверждает
            (код налогового органа)
_________________________________________________________________,
  (полное наименование организации, ИНН/КПП; ФИО индивидуального
        предпринимателя (физического лица), ИНН (при наличии))
что в представленной налоговой декларации (расчете)
__________________________________________________________________
  (наименование и КНД налоговой декларации, вид документа (номер
 корректировки), код отчетного (налогового) периода, отчетный год)
в файле __________________________________________________________
                            (наименование файла)
неправильно заполнены реквизиты __________________________________
__________________________________________________________________
Вам  необходимо  представить  в  течение  пяти  дней  пояснения по
выявленным  ошибкам  (противоречиям,  несоответствиям)  или внести
соответствующие исправления в налоговую декларацию (расчет).
__________________________________________________________________
               (наименование, код налогового органа)
 
 
 

Приложение N 2

                                                        Утверждено
                                               приказом ФНС России
                                   от "__" _____ 2014 г. N _______
 
                                                       КНД 1166007
 
место штампа
налогового органа
 
                                      ____________________________
                                      ____________________________
                                      (реквизиты налогоплательщика
                                            (представителя):
                                          - полное наименование
                                          организации, ИНН/КПП;
                                        - Ф.И.О. индивидуального
                                      предпринимателя (физического
                                        лица), ИНН (при наличии))
 
         Извещение о вводе сведений, указанных в налоговой
             декларации (расчете) в электронной форме
 
Налоговый орган _____________________________ настоящим документом
                   (код налогового органа)
подтверждает, что _______________________________________________,
                    (полное наименование организации, ИНН/КПП;
           ФИО индивидуального предпринимателя (физического лица),
                               ИНН (при наличии))
в налоговой декларации (расчете)
_________________________________________________________________,
 (наименование и КНД налоговой декларации, вид документа (номер
    корректировки), отчетный (налоговый) период, отчетный год)
представленной в файле ___________________________________________
                                  (наименование файла)
не содержится ошибок (противоречий).
__________________________________________________________________
               (наименование, код налогового органа)
 
 
 

Приложение N 3

УТВЕРЖДЕН
приказом ФНС России
от "__" _____ 2014 г. N _______

ФОРМАТ
ПРЕДСТАВЛЕНИЯ СВЕДЕНИЙ УВЕДОМЛЕНИЯ ОБ УТОЧНЕНИИ НАЛОГОВОЙ ДЕКЛАРАЦИИ (РАСЧЕТА) В ЭЛЕКТРОННОЙ ФОРМЕ

I. ОБЩИЕ СВЕДЕНИЯ

1. Настоящий формат описывает требования к XML файлам (далее - файлам обмена) передачи в электронной форме уведомления об уточнении налоговой декларации (расчета).

2. Номер версии настоящего формата 5.06, часть LXXXVII.

II. ОПИСАНИЕ ФАЙЛА ОБМЕНА

3. Имя файла обмена должно иметь следующий вид:

R_T_A_K_O_GGGGMMDD_N, где:

R_T - префикс, принимающий следующее значение для файла "Уведомление об уточнении декларации (расчета)". R принимает значение UU (принадлежность передаваемых сведений к уведомлению об уточнении отчетности); T принимает значение префикса <1> полученного файла (префикс полученного файла без разделителя для форматов версии 4.0, 5.0). В случае, когда в составе транспортного контейнера получен набор логически связанных документов (файлов), T принимает значение префикса основного <2> из полученных файлов;

<1> Префикс (в соответствии с приказом ФНС России от 18.07.2008 N ММ-3-6/321@) - элемент в имени файла, обозначающий принадлежность информации файла обмена к определенному виду (R) и типу (T).

<2> Принадлежность файла обмена к основному в составе транспортного контейнера определяется при описании документооборота по представлению рассматриваемых сведений. Так при получении в составе транспортного контейнера отчетности и доверенности к ней основным файлом считается отчетность и префикс файла извещения, например, для налоговой декларация по транспортному налогу принимает значение IV_NOTRAND.

A_K - идентификатор получателя информации, где: A - идентификатор получателя, которому направляется файл обмена, K - идентификатор конечного получателя (получателя уведомления об уточнении - участника информационного обмена, сформировавшего файл, в ответ на который сформировано уведомление об уточнении <1>).

<1> Передача файла от отправителя к конечному получателю (K) может осуществляться в несколько этапов через другие (промежуточные) налоговые органы. Такие налоговые органы (осуществляющие передачу на промежуточных этапах) обозначаются идентификатором A. В случае передачи файла от отправителя к конечному получателю без промежуточных этапов (т.е. при отсутствии налоговых органов, осуществляющих передачу на промежуточных этапах) значения идентификаторов A и K совпадают.

Идентификатор A имеет вид:

- для организаций - девятнадцатиразрядный код (ИНН и КПП юридического лица);

- для физических лиц - двенадцатиразрядный код (ИНН физического лица, имеющего ИНН, при отсутствии ИНН - последовательность из двенадцати нулей);

- для налоговых органов - четырехразрядный код (код налогового органа в соответствии с классификатором "Система обозначения налоговых органов" (СОНО).

Идентификатор K имеет вид:

- для организаций - девятнадцатиразрядный код (идентификационный номер налогоплательщика (далее - ИНН) и код причины постановки на учет (далее - КПП) юридического лица);

- для физических лиц - двенадцатиразрядный код (ИНН физического лица, при наличии. При отсутствии ИНН - последовательность из двенадцати нулей);

O - идентификатор отправителя информации (уведомления об уточнении) - код налогового органа по СОНО;

GGGG - год формирования передаваемого файла, MM - месяц, DD - день;

N - идентификационный номер файла. (Длина - от 1 до 36 знаков. Идентификационный номер файла должен обеспечивать уникальность файла.)

Расширение имени файла - xml. Расширение имени файла может указываться как строчными, так и прописными буквами.

Параметры первой строки файла обмена

Первая строка XML файла должна иметь следующий вид:

<?xml version ="1.0" encoding ="windows-1251"?>

Имя файла, содержащего XML схему файла обмена, должно иметь следующий вид:

UU_OTCH_1_087_00_05_06_xx, где xx - номер версии схемы.

Расширение имени файла - xsd.

XML схема файла обмена приводится отдельным файлом.

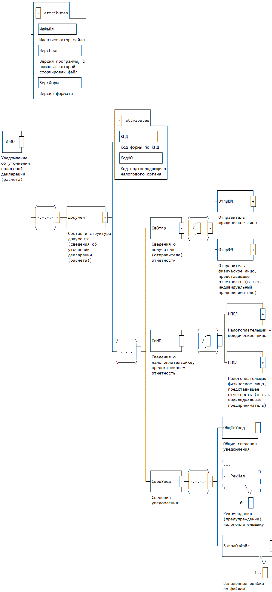
4. Логическая модель файла обмена представлена в виде диаграммы структуры файла обмена на рисунке 1 настоящего формата. Элементами логической модели файла обмена являются элементы и атрибуты XML файла. Перечень структурных элементов логической модели файла обмена и сведения о них приведены в таблицах 4.1 - 4.11 настоящего формата.

Для каждого структурного элемента логической модели файла обмена приводятся следующие сведения:

наименование элемента. Приводится полное наименование элемента <1>;

<1> В строке таблицы могут быть описаны несколько элементов, наименования которых разделены символом "|". Такая форма записи применяется в случае возможного наличия в файле обмена только одного элемента из описанных в этой строке.

сокращенное наименование (код) элемента. Приводится сокращенное наименование элемента. Синтаксис сокращенного наименования должен удовлетворять спецификации XML;

признак типа элемента. Может принимать следующие значения: "С" - сложный элемент логической модели (содержит вложенные элементы), "П" - простой элемент логической модели, реализованный в виде элемента XML файла, "А" - простой элемент логической модели, реализованный в виде атрибута элемента XML файла. Простой элемент логической модели не содержит вложенные элементы;

формат элемента. Формат элемента представляется следующими условными обозначениями: T - символьная строка; N - числовое значение (целое или дробное).

Формат символьной строки указывается в виде T(n-k) или T(=k), где: n - минимальное количество знаков, k - максимальное количество знаков, символ "-" - разделитель, символ "=" означает фиксированное количество знаков в строке. В случае, если минимальное количество знаков равно 0, формат имеет вид T(0-k). В случае, если максимальное количество знаков неограниченно, формат имеет вид T(n-).

Формат числового значения указывается в виде N(m.k), где: m - максимальное количество знаков в числе, включая знак (для отрицательного числа), целую и дробную часть числа без разделяющей десятичной точки, k - максимальное число знаков дробной части числа. Если число знаков дробной части числа равно 0 (то есть число целое), то формат числового значения имеет вид N(m).

Для простых элементов, являющихся базовыми в XML (определенными в сети интернет по электронному адресу: http://www.w3.org/TR/xmlschema-0), например, элемент с типом "date", поле "Формат элемента" не заполняется. Для таких элементов в поле "Дополнительная информация" указывается тип базового элемента;

признак обязательности элемента определяет обязательность присутствия элемента (совокупности наименования элемента и его значения) в файле обмена. Признак обязательности элемента может принимать следующие значения: "О" - наличие элемента в файле обмена обязательно; "Н" - присутствие элемента в файле обмена необязательно, то есть элемент может отсутствовать. Если элемент принимает ограниченный перечень значений (по классификатору, кодовому словарю и тому подобному), то признак обязательности элемента дополняется символом "К". Например: "ОК". В случае, если количество реализаций элемента может быть более одной, то признак обязательности элемента дополняется символом "М". Например: "НМ", "ОКМ".

К вышеперечисленным признакам обязательности элемента может добавляться значение "У" в случае описания в XML схеме условий, предъявляемых к элементу в файле обмена, описанных в графе "Дополнительная информация". Например: "НУ", "ОКУ";

дополнительная информация содержит, при необходимости, требования к элементу файла обмена, не указанные ранее. Для сложных элементов указывается ссылка на таблицу, в которой описывается состав данного элемента. Для элементов, принимающих ограниченный перечень значений из классификатора (кодового словаря и тому подобного), указывается соответствующее наименование классификатора (кодового словаря и тому подобного) или приводится перечень возможных значений. Для классификатора (кодового словаря и тому подобного) может указываться ссылка на его местонахождение. Для элементов, использующих пользовательский тип данных, указывается наименование типового элемента.

Рисунок 1. Диаграмма структуры файла обмена

Таблица 4.1

Уведомление об уточнении налоговой декларации (расчета) (Файл)

Наименование элемента Сокращенное наименование (код) элемента Признак типа элемента Формат элемента Признак обязательности элемента Дополнительная информация
Идентификатор файла ИдФайл А T(1-250) О Содержит (повторяет) имя сформированного файла (без расширения)
Версия программы, с помощью которой сформирован файл ВерсПрог А T(1-40) О
Версия формата ВерсФорм А T(1-5) О Принимает значение: 5.06
Состав и структура документа (сведения об уточнении декларации (расчета)) Документ С О Состав элемента представлен в таблице 4.2

Таблица 4.2

Состав и структура документа (сведения об уточнении декларации (расчета)) (Документ)

Наименование элемента Сокращенное наименование (код) элемента Признак типа элемента Формат элемента Признак обязательности элемента Дополнительная информация
Код формы по КНД КНД А T(=7) ОК Типовой элемент <КНДТип>.
Принимает значение: 1166009
Код подтверждающего налогового органа КодНО А T(=4) ОК Типовой элемент <СОНОТип>.
Значение выбирается в соответствии с классификатором "Система обозначений налоговых органов"
Сведения о получателе (отправителе) отчетности СвОтпр С О Состав элемента представлен в таблице 4.3
Сведения о налогоплательщике, предоставившем отчетность СвНП С О Состав элемента представлен в таблице 4.4
Сведения уведомления СведУвед С О Состав элемента представлен в таблице 4.5

Таблица 4.3

Сведения о получателе (отправителе) отчетности (СвОтпр)

Наименование элемента Сокращенное наименование (код) элемента Признак типа элемента Формат элемента Признак обязательности элемента Дополнительная информация
Отправитель юридическое лицо | ОтпрЮЛ С О Типовой элемент <СвЮЛ>.
Состав элемента представлен в таблице 4.9
Отправитель физическое лицо, представившее отчетность (в т.ч. индивидуальный предприниматель) ОтпрФЛ С О Типовой элемент <СвФЛ>.
Состав элемента представлен в таблице 4.10

Таблица 4.4

Сведения о налогоплательщике, предоставившем
отчетность (СвНП)

Наименование элемента Сокращенное наименование (код) элемента Признак типа элемента Формат элемента Признак обязательности элемента Дополнительная информация
Налогоплательщик - юридическое лицо | НПЮЛ С О Типовой элемент <СвЮЛ>.
Состав элемента представлен в таблице 4.9
Налогоплательщик - физическое лицо, представившее отчетность (в т.ч. индивидуальный предприниматель) НПФЛ С О Типовой элемент <СвФЛ>.
Состав элемента представлен в таблице 4.10

Таблица 4.5

Сведения уведомления (СведУвед)

Наименование элемента Сокращенное наименование (код) элемента Признак типа элемента Формат элемента Признак обязательности элемента Дополнительная информация
Общие сведения уведомления ОбщСвУвед С О Состав элемента представлен в таблице 4.6. Предназначен для указания общих сведений по результатам обработки сведений, включенных в файл обмена
Рекомендация (предупреждение) налогоплательщику РекНал П T(0-) НМ Предназначен для указания рекомендаций (предупреждений) налогоплательщику о ситуациях, выявленных при обработке сведений, включенных в файла обмена и не приводящих к необходимости уточнения предоставленной налогоплательщиком отчетности
Выявленные ошибки по файлам ВыявлОшФайл С ОМ Состав элемента представлен в таблице 4.7

Таблица 4.6

Общие сведения уведомления (ОбщСвУвед)

Наименование элемента Сокращенное наименование (код) элемента Признак типа элемента Формат элемента Признак обязательности элемента Дополнительная информация
Имя обработанного файла ИмяОбрабФайла А T(1-250) О Содержит (повторяет) исходное имя основного файла, полученного в составе транспортного контейнера без расширения
Идентификатор обработанного файла ИдФайл А T(1-250) О Определяется из элемента "Идентификатор файла" поступившего на обработку файла (основного)
Идентификатор обработанного документа (обязателен для форматов версий 2, 3, 4) ИдДок А T(1-36) Н Обязателен для файлов, сформированных в соответствии с требованиями формата версии 2, 3, 4.
Дата приема файла в налоговом органе ДатаПрием А T(=10) О Типовой элемент <ДатаТип>.
Дата в формате ДД.ММ.ГГГГ
Название программного комплекса, осуществившего проверку отчетности ПрогрКомпл А T(1-80) О
Регистрационный номер отчетности в налоговом органе РегНом А T(1-50) О
Код формы отчетности по КНД КНД А T(=7) ОК Типовой элемент <КНДТип>.
Код декларации (расчета) в соответствии с Классификатором налоговой документации
Наименование формы отчетности НаимОтч А T(1-500) О
Номер корректировки (0 - первичный, 1 - 999 - корректирующий) или вид документа НомКорр А T(1-3) О
Отчетный год ОтчетГод А О Типовой элемент <xs:gYear>.
Год в формате ГГГГ
Код отчетного (налогового) периода Период А T(1-2) Н Не указывается для отчетности, не требующей указания отчетного (налогового) периода
Наименование налогового (отчетного) периода ПериодНаим А T(1-100) Н Не указывается для отчетности, не требующей указания отчетного (налогового) периода
Регистрационный номер уведомления в налоговом органе РегНомУвед А T(=20) О
Дата формирования уведомления ДатаФормУвед А T(=10) О Типовой элемент <ДатаТип>.
Дата в формате ДД.ММ.ГГГГ
Код обработки обобщенный КодОшОб А T(=10) НК По классификатору ошибок КОФО. Обязателен при идентификации ошибки по указанному классификатору
Текст обработки обобщенный ТекстОшОб П T(0-) О Сведения представляются как раздел CDATA. Текстовая строка, представленная в соответствии с рекомендациями XML 1.0

Таблица 4.7

Выявленные ошибки по файлам (ВыявлОшФайл)

Наименование элемента Сокращенное наименование (код) элемента Признак типа элемента Формат элемента Признак обязательности элемента Дополнительная информация
Имя файла, в котором обнаружены ошибки ИмяОбрабФайла П T(1-250) О Имя файла, в котором обнаружены ошибки. (Имя файла без расширения).
Файл из состава сведений, включенных в транспортный контейнер
Сведения по выявленным ошибкам в файле СвПоОшибке С ОМ Состав элемента представлен в таблице 4.8

Таблица 4.8

Сведения по выявленным ошибкам в файле (СвПоОшибке)

Наименование элемента Сокращенное наименование (код) элемента Признак типа элемента Формат элемента Признак обязательности элемента Дополнительная информация
Местоположение ошибочного элемента в файле ПолОшЭл А T(1-1000) Н В соответствии с требованиями выражения XPath указываются через символ "/" наименования родительских элементов, определяющих путь к "ошибочному" элементу, включая наименование ошибочного элемента (указывается последним в последовательности элементов). Номер реализации родительского элемента на пути к элементу, в котором обнаружена ошибка, а также "ошибочного" элемента указывается в квадратных скобках.
Ошибочное значение показателя ЗнЭлем А T(1-1000) Н Обязателен при возможности определения ошибочного показателя
Код ошибки КодОшибки А T(=10) НК Код ошибки в соответствии с Классификатором ошибок, форматно-логического контроля.
Обязателен при идентификации ошибки по указанному классификатору
Текст сообщения об ошибке ТекстОш П T(0-) О Сведения представляются как раздел CDATA. Текстовая строка, представленная в соответствии с рекомендациями XML 1.0
Дополнительные сведения об ошибке ИдОш П T(0-) Н Сведения представляются как раздел CDATA.
Текстовая строка, включающая последовательность наименований и значений элементов, идентифицирующих местоположение ошибки в файле обмена до ошибочного "элемента".
При идентификации ошибки обязательным является элемент <ПолОшЭл> или <ИдОш>

Таблица 4.9

Сведения о юридическом лице (СвЮЛ)

Наименование элемента Сокращенное наименование (код) элемента Признак типа элемента Формат элемента Признак обязательности элемента Дополнительная информация
Наименование организации НаимОрг А T(1-1000) О
ИНН организации ИННЮЛ А T(=10) О Типовой элемент <ИННЮЛТип>
КПП КПП А T(=9) О Типовой элемент <КППТип>

Таблица 4.10

Сведения о физическом лице (СвФЛ)

Наименование элемента Сокращенное наименование (код) элемента Признак типа элемента Формат элемента Признак обязательности элемента Дополнительная информация
ИНН физического лица ИННФЛ А T(=12) Н Типовой элемент <ИННФЛТип>
Указывается при наличии в поступившем файле
Фамилия, имя, отчество физического лица ФИО С О Типовой элемент <ФИОТип>.
Состав элемента представлен в таблице 4.11

Таблица 4.11

Фамилия, имя, отчество физического лица (ФИОТип)

Наименование элемента Сокращенное наименование (код) элемента Признак типа элемента Формат элемента Признак обязательности элемента Дополнительная информация
Фамилия Фамилия А T(1-60) О
Имя Имя А T(1-60) О
Отчество Отчество А T(1-60) Н

Приложение N 4

УТВЕРЖДЕН
приказом ФНС России
от "__" _____ 2014 г. N _______

ФОРМАТ
ПРЕДСТАВЛЕНИЯ СВЕДЕНИЙ ИЗВЕЩЕНИЯ О ВВОДЕ СВЕДЕНИЙ, УКАЗАННЫХ В НАЛОГОВОЙ ДЕКЛАРАЦИИ (РАСЧЕТЕ) В ЭЛЕКТРОННОЙ ФОРМЕ

I. ОБЩИЕ СВЕДЕНИЯ

1. Настоящий формат описывает требования к XML файлам (далее - файлам обмена) передачи в электронной форме извещения о вводе сведений, указанных в налоговой декларации (расчете) (далее - "Извещение о вводе сведений").

2. Номер версии настоящего формата 5.04, часть XCVIII.

II. ОПИСАНИЕ ФАЙЛА ОБМЕНА

3. Имя файла обмена должно иметь следующий вид:

R_T_A_K_O_GGGGMMDD_N, где:

R_T - префикс, принимающий следующее значение для файла "Извещение о вводе сведений". R принимает значение IV (принадлежность передаваемых сведений к извещению о вводе сведений); T принимает значение префикса <1> полученного файла (префикс полученного файла без разделителя для форматов версии 4.0, 5.0). В случае, когда в составе транспортного контейнера получен набор логически связанных документов (файлов), T принимает значение префикса основного <2> из полученных файлов;

<1> Префикс (в соответствии с приказом ФНС России от 18.07.2008 N ММ-3-6/321@) - элемент в имени файла, обозначающий принадлежность информации файла обмена к определенному виду (R) и типу (T).

<2> Принадлежность файла обмена к основному в составе транспортного контейнера определяется при описании документооборота по представлению рассматриваемых сведений. Так при получении в составе транспортного контейнера отчетности и доверенности к ней основным файлом считается отчетность и префикс файла извещения, например, для налоговой декларация по транспортному налогу принимает значение IV_NOTRAND.

A_K - идентификатор получателя информации, где: A - идентификатор получателя, которому направляется файл обмена, K - идентификатор конечного получателя (получателя извещения о вводе - участника информационного обмена, сформировавшего файл, в ответ на который сформировано извещение о вводе <1>).

<1> Передача файла от отправителя к конечному получателю (K) может осуществляться в несколько этапов через другие (промежуточные) налоговые органы. Такие налоговые органы (осуществляющие передачу на промежуточных этапах) обозначаются идентификатором A. В случае передачи файла от отправителя к конечному получателю без промежуточных этапов (т.е. при отсутствии налоговых органов, осуществляющих передачу на промежуточных этапах) значения идентификаторов A и K совпадают.

Идентификатор A имеет вид:

- для организаций - девятнадцатиразрядный код (ИНН и КПП юридического лица);

- для физических лиц - двенадцатиразрядный код (ИНН физического лица, имеющего ИНН, при отсутствии ИНН - последовательность из двенадцати нулей);

- для налоговых органов - четырехразрядный код (код налогового органа в соответствии с классификатором "Система обозначения налоговых органов" (СОНО).

Идентификатор K имеет вид:

- для организаций - девятнадцатиразрядный код (идентификационный номер налогоплательщика (далее - ИНН) и код причины постановки на учет (далее - КПП) юридического лица);

- для физических лиц - двенадцатиразрядный код (ИНН физического лица, при наличии. При отсутствии ИНН - последовательность из двенадцати нулей);

O - идентификатор отправителя информации (извещения о вводе сведений) - код налогового органа по СОНО;

GGGG - год формирования передаваемого файла, MM - месяц, DD - день;

N - идентификационный номер файла. (Длина - от 1 до 36 знаков. Идентификационный номер файла должен обеспечивать уникальность файла.)

Расширение имени файла - xml. Расширение имени файла может указываться как строчными, так и прописными буквами.

Параметры первой строки файла обмена

Первая строка XML файла должна иметь следующий вид:

<?xml version ="1.0" encoding ="windows-1251"?>

Имя файла, содержащего XML схему файла обмена, должно иметь следующий вид:

IV_OTCH_1_098_00_05_04_xx, где xx - номер версии схемы.

Расширение имени файла - xsd.

XML схема файла обмена приводится отдельным файлом.

4. Логическая модель файла обмена представлена в виде диаграммы структуры файла обмена на рисунке 1 настоящего формата. Элементами логической модели файла обмена являются элементы и атрибуты XML файла. Перечень структурных элементов логической модели файла обмена и сведения о них приведены в таблицах 4.1 - 4.8 настоящего формата.

Для каждого структурного элемента логической модели файла обмена приводятся следующие сведения:

наименование элемента. Приводится полное наименование элемента <1>;

<1> В строке таблицы могут быть описаны несколько элементов, наименования которых разделены символом "|". Такая форма записи применяется в случае возможного наличия в файле обмена только одного элемента из описанных в этой строке.

сокращенное наименование (код) элемента. Приводится сокращенное наименование элемента. Синтаксис сокращенного наименования должен удовлетворять спецификации XML;

признак типа элемента. Может принимать следующие значения: "С" - сложный элемент логической модели (содержит вложенные элементы), "П" - простой элемент логической модели, реализованный в виде элемента XML файла, "А" - простой элемент логической модели, реализованный в виде атрибута элемента XML файла. Простой элемент логической модели не содержит вложенные элементы;

формат элемента. Формат элемента представляется следующими условными обозначениями: T - символьная строка; N - числовое значение (целое или дробное).

Формат символьной строки указывается в виде T(n-k) или T(=k), где: n - минимальное количество знаков, k - максимальное количество знаков, символ "-" - разделитель, символ "=" означает фиксированное количество знаков в строке. В случае, если минимальное количество знаков равно 0, формат имеет вид T(0-k). В случае, если максимальное количество знаков неограниченно, формат имеет вид T(n-).

Формат числового значения указывается в виде N(m.k), где: m - максимальное количество знаков в числе, включая знак (для отрицательного числа), целую и дробную часть числа без разделяющей десятичной точки, k - максимальное число знаков дробной части числа. Если число знаков дробной части числа равно 0 (то есть число целое), то формат числового значения имеет вид N(m).

Для простых элементов, являющихся базовыми в XML (определенными в сети интернет по электронному адресу: http://www.w3.org/TR/xmlschema-0), например, элемент с типом "date", поле "Формат элемента" не заполняется. Для таких элементов в поле "Дополнительная информация" указывается тип базового элемента;

признак обязательности элемента определяет обязательность присутствия элемента (совокупности наименования элемента и его значения) в файле обмена. Признак обязательности элемента может принимать следующие значения: "О" - наличие элемента в файле обмена обязательно; "Н" - присутствие элемента в файле обмена необязательно, то есть элемент может отсутствовать. Если элемент принимает ограниченный перечень значений (по классификатору, кодовому словарю и тому подобному), то признак обязательности элемента дополняется символом "К". Например: "ОК". В случае, если количество реализаций элемента может быть более одной, то признак обязательности элемента дополняется символом "М". Например: "НМ", "ОКМ".

К вышеперечисленным признакам обязательности элемента может добавляться значение "У" в случае описания в XML схеме условий, предъявляемых к элементу в файле обмена, описанных в графе "Дополнительная информация". Например: "НУ", "ОКУ";

дополнительная информация содержит, при необходимости, требования к элементу файла обмена, не указанные ранее. Для сложных элементов указывается ссылка на таблицу, в которой описывается состав данного элемента. Для элементов, принимающих ограниченный перечень значений из классификатора (кодового словаря и тому подобного), указывается соответствующее наименование классификатора (кодового словаря и тому подобного) или приводится перечень возможных значений. Для классификатора (кодового словаря и тому подобного) может указываться ссылка на его местонахождение. Для элементов, использующих пользовательский тип данных, указывается наименование типового элемента.

Рисунок 1. Диаграмма структуры файла обмена

Таблица 4.1

Извещения о вводе сведений, указанных в налоговой декларации (расчете) (Файл)

Наименование элемента Сокращенное наименование (код) элемента Признак типа элемента Формат элемента Признак обязательности элемента Дополнительная информация
Идентификатор файла ИдФайл А T(1-250) О Содержит (повторяет) имя сформированного файла (без расширения)
Версия программы, с помощью которой сформирован файл ВерсПрог А T(1-40) О
Версия формата ВерсФорм А T(1-5) О Принимает значение: 5.04
Состав и структура документа Документ С О Состав элемента представлен в таблице 4.2

Таблица 4.2

Состав и структура документа (Документ)

Наименование элемента Сокращенное наименование (код) элемента Признак типа элемента Формат элемента Признак обязательности элемента Дополнительная информация
Код формы по КНД КНД А T(=7) ОК Типовой элемент <КНДТип>.
Принимает значение: 1166007
Сведения о получателе извещения (отправителе отчетности) СвПол С О Состав элемента представлен в таблице 4.3
Код налогового органа, подтверждающего ввод отчетности КодНоОтпр П T(=4) ОК Типовой элемент <СОНОТип>.
Значение выбирается в соответствии с классификатором "Система обозначений налоговых органов"
Сведения о налогоплательщике СвНП С О Состав элемента представлен в таблице 4.4
Общие сведения извещения о вводе СвИзвещВ С О Состав элемента представлен в таблице 4.5

Таблица 4.3

Сведения о получателе извещения (отправителе
отчетности) (СвПол)

Наименование элемента Сокращенное наименование (код) элемента Признак типа элемента Формат элемента Признак обязательности элемента Дополнительная информация
Отправитель отчетности - юридическое лицо | ОтпрЮЛ С О Типовой элемент <СвЮЛ>.
Состав элемента представлен в таблице 4.6
Отправитель отчетности - физическое лицо (в т.ч. индивидуальный предприниматель) ОтпрФЛ С О Типовой элемент <СвФЛ>.
Состав элемента представлен в таблице 4.7

Таблица 4.4

Сведения о налогоплательщике (СвНП)

Наименование элемента Сокращенное наименование (код) элемента Признак типа элемента Формат элемента Признак обязательности элемента Дополнительная информация
Налогоплательщик - юридическое лицо | НПЮЛ С О Типовой элемент <СвЮЛ>.
Состав элемента представлен в таблице 4.6
Налогоплательщик - физическое лицо, представившее отчетность (в т.ч. индивидуальный предприниматель) НПФЛ С О Типовой элемент <СвФЛ>.
Состав элемента представлен в таблице 4.7

Таблица 4.5

Общие сведения извещения о вводе (СвИзвещВ)

Наименование элемента Сокращенное наименование (код) элемента Признак типа элемента Формат элемента Признак обязательности элемента Дополнительная информация
Имя обработанного файла ИмяОбрабФайла А T(1-250) О Содержит (повторяет) исходное имя файла, полученного в составе транспортного контейнера.
Имя файла без расширения
Идентификатор обработанного файла ИдФайл А T(1-250) О Определяется из элемента "Идентификатор файла" поступившего на обработку файла. Имя файла без расширения
Идентификатор обработанного документа (обязателен для форматов версий 2, 3, 4) ИдДок А T(1-36) Н Обязателен для форматов версий 2, 3, 4
Код формы отчетности по КНД КНД А T(=7) ОК Типовой элемент <КНДТип>.
Код декларации (расчета) в соответствии с Классификатором налоговой документации
Наименование формы отчетности НаимОтч А T(1-500) О
Номер корректировки (0 - первичный, 1 - 999 - корректирующий) или вид документа НомКорр А T(1-3) О Вид документа (Номер корректировки) в зависимости от представленной налоговой декларации (расчета)
Код отчетного (налогового) периода Период А T(1-2) Н Не указывается для отчетности, не требующей указания отчетного (налогового) периода
Наименование налогового (отчетного) периода ПериодНаим А T(1-100) Н
Отчетный год ОтчетГод А О Типовой элемент <xs:gYear>.
Год в формате ГГГГ

Таблица 4.6

Сведения о юридическом лице (СвЮЛ)

Наименование элемента Сокращенное наименование (код) элемента Признак типа элемента Формат элемента Признак обязательности элемента Дополнительная информация
Наименование организации НаимОрг А T(1-1000) О
ИНН организации ИННЮЛ А T(=10) О Типовой элемент <ИННЮЛТип>
КПП КПП А T(=9) О Типовой элемент <КППТип>

Таблица 4.7

Сведения о физическом лице (СвФЛ)

Наименование элемента Сокращенное наименование (код) элемента Признак типа элемента Формат элемента Признак обязательности элемента Дополнительная информация
ИНН физического лица ИННФЛ А T(=12) Н Типовой элемент <ИННФЛТип>
Указывается при наличии в поступившем файле
Фамилия, имя, отчество физического лица ФИО С О Типовой элемент <ФИОТип>.
Состав элемента представлен в таблице 4.8

Таблица 4.8

Фамилия, имя, отчество физического лица (ФИОТип)

Наименование элемента Сокращенное наименование (код) элемента Признак типа элемента Формат элемента Признак обязательности элемента Дополнительная информация
Фамилия Фамилия А T(1-60) О
Имя Имя А T(1-60) О
Отчество Отчество А T(1-60) Н