Приказ ФНС РФ от 28.07.2014 N ММВ-7-3/384@

"Об утверждении формы налоговой декларации по единому сельскохозяйственному налогу, Порядка ее заполнения, а также формата представления налоговой декларации по единому сельскохозяйственному налогу в электронной форме"
Редакция от 28.07.2014 — Не действует Перейти в действующую
Показать изменения

Зарегистрировано в Минюсте России 10 ноября 2014 г. N 34620


ФЕДЕРАЛЬНАЯ НАЛОГОВАЯ СЛУЖБА

ПРИКАЗ
от 28 июля 2014 г. N ММВ-7-3/384@

ОБ УТВЕРЖДЕНИИ ФОРМЫ НАЛОГОВОЙ ДЕКЛАРАЦИИ ПО ЕДИНОМУ СЕЛЬСКОХОЗЯЙСТВЕННОМУ НАЛОГУ, ПОРЯДКА ЕЕ ЗАПОЛНЕНИЯ, А ТАКЖЕ ФОРМАТА ПРЕДСТАВЛЕНИЯ НАЛОГОВОЙ ДЕКЛАРАЦИИ ПО ЕДИНОМУ СЕЛЬСКОХОЗЯЙСТВЕННОМУ НАЛОГУ В ЭЛЕКТРОННОЙ ФОРМЕ

На основании статьи 80 Налогового кодекса Российской Федерации (Собрание законодательства Российской Федерации, 1998, N 31, ст. 3824; 2014, N 14, ст. 1544) в целях реализации положений главы 26.1 "Система налогообложения для сельскохозяйственных товаропроизводителей (единый сельскохозяйственный налог)" части второй Налогового кодекса Российской Федерации (Собрание законодательства Российской Федерации, 2000, N 32, ст. 3340; 2001, N 53, ст. 5023; 2014, N 26, ст. 3372) приказываю:

1. Утвердить:

форму налоговой декларации по единому сельскохозяйственному налогу согласно приложению N 1 к настоящему приказу;

формат представления налоговой декларации по единому сельскохозяйственному налогу в электронной форме согласно приложению N 2 к настоящему приказу;

порядок заполнения налоговой декларации по единому сельскохозяйственному налогу согласно приложению N 3 к настоящему приказу.

2. Установить, что по форме и формату, утвержденным настоящим приказом, налоговая декларация по единому сельскохозяйственному налогу представляется начиная с налогового периода 2014 года.

Руководитель
Федеральной налоговой службы
М.В. МИШУСТИН

Приложение N 1
к приказу ФНС России
от "___" _________ 2014 г. N ____

                          ИНН                
                                                                     
    0180   7011     КПП                   Стр. 0 0 1

Форма по КНД 1151059

НАЛОГОВАЯ ДЕКЛАРАЦИЯ ПО ЕДИНОМУ СЕЛЬСКОХОЗЯЙСТВЕННОМУ НАЛОГУ

Номер корректировки             Налоговый период (код)               Отчетный год          
                                                                                 
                                                                                 
Представляется в налоговый орган (код)                   по месту учета (код            
                                                                               
                                                                               
                                                                                 
                                                                               
                                                                                 
                                                                               
                                                                                 
                                                                               
                                                                                 
(налогоплательщик)  
                                                                                 
  Код вида экономической деятельности по классификатору ОКВЭД     .     .                      
                                                                               
Форма                 ИНН/КПП                       /                    
реорганизации,           реорганизованной                                            
ликвидация (код)           организации                                            
                                                                               
Номер контактного телефона                                                              
                                                                               
На         страницах   с приложением подтверждающих документов или их копий на         листах      
                                                                                     
  Достоверность и полноту сведений, указанных в настоящей декларации, подтверждаю:     Заполняется работником налогового органа  
      Сведения о представлении декларации  
                                                                                       
      1 - налогоплательщик,     Данная декларация представлено (код)            
      2 - представитель налогоплательщика                                              
          на         страницах с приложением подтверждающих  
                                                                                       
                                            документов или их копий на         листах    
                                                                                       
                                              Дата представления декларации       .     .          
                                                                     
                                              Зарегистрировано                        
  (фамилия, имя, отчество <*> полностью)     за N                            
                                                                                     
                                                                                     
                                                                                     
                                                                                     
                                                                                     
                                                                                     
                                                                                     
                                                                                     
                                                                                     
                                                                                     
                                                                                     
                                                                                     
                                                                                     
                                                                                     
                                                                                     
                                                                                     
  (наименование организации - представителя налогоплательщика)                                              
                                                                                       
  Подпись       Дата     .     .                                                      
          МП                                                                        
                                                                                       
  Наименование документа, подтверждающего полномочия представителя                                              
                                                                                       
                                                                                     
                                                                                       
                                                                                     
                                              Фамилия, И.О. <*>   Подпись  

<*> Отчество при наличии.
                                                                                       
                                                                                     
                          ИНН                
                                                                     
    0180   7028     КПП                   Стр.      

Раздел 1. Сумма единого сельскохозяйственного налога, подлежащая уплате в бюджет, по данным налогоплательщика

Показатели   Код строки   Значения показателей (в рублях)
                                                                       
1   2   3
                                                                       
Код по ОКТМО   001                          
                                                                     
Сумма авансового платежа к уплате по сроку не позднее двадцать пятого июля отчетного года
  002                          
                                     
                                                                       
Код по ОКТМО   003                          
                                                                     
Сумма налога, подлежащая доплате за налоговый период (календарный год) по сроку не позднее года, следующего за истекшим налоговым периодом (стр.050 Разд.2 - стр.002, если стр.050 Разд.2 - стр. 002 >= 0)   004                          
                                     
                                                                       
Сумма налога к уменьшению за налоговый период (стр.002 - стр.050 Разд.2, если стр.050 Разд.2 < стр.002)   005                          
                                     

Раздел 2. Расчет единого сельскохозяйственного налога

Показатели   Код строки   Значения показателей (в рублях)
                                                                       
1   2   3
                                                                       
Сумма доходов за налоговый период, учитываемых при определении налоговой базы по налогу   010                          
                                     
                                                                       
Сумма расходов за налоговый период, учитываемых при определении налоговой базы по налогу   020                          
                                     
                                                                       
Налоговая база по налогу за налоговый период (стр.010 - стр.020, если стр.010 - стр.020 > 0)   030                          
                                     
                                                                       
Сумма убытка, полученного в предыдущем (предыдущих) налоговом (налоговых) периоде (периодах), уменьшающая налоговую базу за налоговый период (стр.040 <= стр.030)   040                          
                                     
                                                                       
Сумма налога, исчисленного за налоговый период ((стр.030 - стр.040) х 6 / 100   050                          
                                     
                                                                       
Достоверность и полноту сведений, указанных на данной странице, подтверждаю:
                                                                       
                        (подпись)                 (дата)        
                                                                       
                                                                       
                          ИНН                
                                                                     
    0180   7035     КПП                   Стр.      

Раздел 2.1. Расчет суммы убытка, уменьшающей налоговую базу по единому сельскохозяйственному налогу за налоговый период

Показатели   Код строки   Значения показателей (в рублях)
                                                                       
1   2   3
                                                                       
Сумма убытков, полученных по итогам предыдущих налоговых периодов, которые не были перенесены на начало истекшего налогового периода - всего (сумма строк 020 - 110)   010                          
                                     
  в том числе за:                                                              
                    год             020                          
                                                                       
                    год             030                          
                                                                       
                    год             040                          
                                                                       
                    год             050                          
                                                                       
                    год             060                          
                                                                       
                    год             070                          
                                                                       
                    год             080                          
                                                                       
                    год             090                          
                                                                       
                    год             100                          
                                                                       
                    год             110                          
                                                                       
Сумма убытка за истекший налоговый период (стр.020 Разд.2 - стр.010 Разд.2, если стр.010 Разд.2 < стр.020 Разд.2)   120                          
                                     
                                                                       
Сумма убытков на начало следующего налогового периода, которые налогоплательщик вправе перенести на будущие налоговые периоды, всего:   130                          
                                     
(стр.010 - стр.040 Разд.2 + стр.120)                                      
                                                                       
  в том числе за:                                                              
                    год             140                          
                                                                       
                    год             150                          
                                                                       
                    год             160                          
                                                                       
                    год             170                          
                                                                       
                    год             180                          
                                                                       
                    год             190                          
                                                                       
                    год             200                          
                                                                       
                    год             210                          
                                                                       
                    год             220                          
                                                                       
                    год             230                          
                                                                     
                                                                       
                          ИНН                
                                                                     
    0180   7042     КПП                   Стр.      

Раздел 3. Отчет о целевом использовании имущества (в том числе денежных средств), работ, услуг, полученных в рамках благотворительной деятельности, целевых поступлений, целевого финансирования <*>

Код вида поступлений   Дата поступления /
Срок использования (до какой даты)
Стоимость имущества, работ, услуг или сумма денежных средств /
Сумма средств, срок использования которых не истек
    Сумма средств, использованных по назначению в течение установленного срока /
Сумма средств, использованных не по назначению или не использованных в установленный срок
           
           
1     2/5     3/6     4/7
                                                                                         
                .     .                                                                
                                                                                       
                .     .                                                                
                                                                                       
                .     .                                                                
                                                                                       
                .     .                                                                
                                                                                       
                .     .                                                                
                                                                                       
                .     .                                                                
                                                                                       
                .     .                                                                
                                                                                       
                .     .                                                                
                                                                                       
                .     .                                                                
                                                                                       
                .     .                                                                
                                                                                       
                .     .                                                                
                                                                                       
                .     .                                                                
                                                                                       
                .     .                                                                
                                                                                       
                .     .                                                                
                                                                                       
                .     .                                                                
                                                                                       
                .     .                                                                
                                                                                       
                .     .                                                                
                                                                                       
                .     .                                                                
                                                                                       
              итого по отчету                                                      
                                                                                       
                                                                                       
                                                                                         

Налогоплательщики, не получавшие имущество (в том числе денежные средства), работы, услуги в рамках благотворительной деятельности, целевых поступлений, целевого финансирования, Раздел 3 не представляют.
                                                                                         
                                                                                         

Приложение N 2
к приказу ФНС России
от "___" _________ 2014 г. N ____

ФОРМАТ ПРЕДСТАВЛЕНИЯ НАЛОГОВОЙ ДЕКЛАРАЦИИ ПО ЕДИНОМУ СЕЛЬСКОХОЗЯЙСТВЕННОМУ НАЛОГУ В ЭЛЕКТРОННОЙ ФОРМЕ

I. ОБЩИЕ СВЕДЕНИЯ

1. Настоящий формат описывает требования к XML файлам (далее - файлам обмена) передачи в электронной форме сведений с данными налоговой декларации по единому сельскохозяйственному налогу в налоговые органы.

2. Номер версии настоящего формата 5.03, часть XVIII.

II. ОПИСАНИЕ ФАЙЛА ОБМЕНА

3. Имя файла обмена должно иметь следующий вид:

R_T_A_K_O_GGGGMMDD_N, где:

R_T - префикс, принимающий значение NO_ESHN;

А_К - идентификатор получателя информации, где: А - идентификатор получателя, которому направляется файл обмена, К - идентификатор конечного получателя, для которого предназначена информация из данного файла обмена <*>.

<*> Передача файла от отправителя к конечному получателю (К) может осуществляться в несколько этапов через другие налоговые органы, осуществляющие передачу файла на промежуточных этапах, которые обозначаются идентификатором А. В случае передачи файла от отправителя к конечному получателю при отсутствии налоговых органов, осуществляющих передачу на промежуточных этапах, значения идентификаторов А и К совпадают. Для файлов, представляемых налогоплательщиками в налоговый орган, идентификатор конечного получателя в имени файла К должен совпадать со значением атрибута "Код налогового органа" (КодНО) в представляемом файле обмена.

Каждый из идентификаторов (А и К) имеет вид для налоговых органов - четырехразрядный код (код налогового органа в соответствии с классификатором "Система обозначения налоговых органов" (СОНО);

О - идентификатор отправителя информации, имеет вид:

для организаций - девятнадцатиразрядный код (идентификационный номер налогоплательщика (далее - ИНН) и код причины постановки на учет (далее - КПП) организации (обособленного подразделения);

для физических лиц - двенадцатиразрядный код (ИНН физического лица, при наличии. При отсутствии ИНН - последовательность из двенадцати нулей).

GGGG - год формирования передаваемого файла, ММ - месяц, DD - день;

N - идентификационный номер файла. (Длина - от 1 до 36 знаков. Идентификационный номер файла должен обеспечивать уникальность файла).

Расширение имени файла - xml. Расширение имени файла может указываться как строчными, так и прописными буквами.

Параметры первой строки файла обмена

Первая строка XML файла должна иметь следующий вид:

<?xml version ="1.0" encoding ="windows-1251"?>

Имя файла, содержащего схему файла обмена

Имя файла, содержащего XSD схему файла обмена, должно иметь следующий вид:

NO_ESHN_l_018_00_05_03_xx, где хх - номер версии схемы. Расширение имени файла - xsd.

XML схема файла обмена приводится отдельным файлом и размещается на сайте Федеральной налоговой службы.

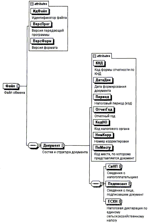
4. Логическая модель файла обмена представлена в виде диаграммы структуры файла обмена на рисунке 1 настоящего формата. Элементами логической модели файла обмена являются элементы и атрибуты XML файла. Перечень структурных элементов логической модели файла обмена и сведения о них приведены в таблицах 4.1 - 4.17 настоящего формата.

Для каждого структурного элемента логической модели файла обмена приводятся следующие сведения:

наименование элемента. Приводится полное наименование элемента <*>;

<*> В строке таблицы могут быть описаны несколько элементов, наименования которых разделены символом "|". Такая форма записи применяется в случае возможного наличия в файле обмена только одного элемента из описанных в этой строке.

сокращенное наименование (код) элемента. Приводится сокращенное наименование элемента. Синтаксис сокращенного наименования должен удовлетворять спецификации XML;

признак типа элемента. Может принимать следующие значения: "С" - сложный элемент логической модели (содержит вложенные элементы), "П" - простой элемент логической модели, реализованный в виде элемента XML файла, "А" - простой элемент логической модели, реализованный в виде атрибута элемента XML файла. Простой элемент логической модели не содержит вложенные элементы;

формат элемента. Формат элемента представляется следующими условными обозначениями: Т - символьная строка; N - числовое значение (целое или дробное).

Формат символьной строки указывается в виде Т(n-к) или Т(=к), где: n - минимальное количество знаков, к - максимальное количество знаков, символ "-" - разделитель, символ "=" означает фиксированное количество знаков в строке. В случае, если минимальное количество знаков равно 0, формат имеет вид Т(О-к). В случае, если максимальное количество знаков неограниченно, формат имеет вид Т(п-).

Формат числового значения указывается в виде N(m.K), где: m - максимальное количество знаков в числе, включая знак (для отрицательного числа), целую и дробную часть числа без разделяющей десятичной точки, к - максимальное число знаков дробной части числа. Если число знаков дробной части числа равно 0 (то есть число целое), то формат числового значения имеет вид N(m).

Для простых элементов, являющихся базовыми в XML (определенными в сети интернет по электронному адресу: http://www.w3.org/TR/xmlschema-0), например, элемент с типом "date", поле "Формат элемента" не заполняется. Для таких элементов в поле "Дополнительная информация" указывается тип базового элемента;

признак обязательности элемента определяет обязательность присутствия элемента (совокупности наименования элемента и его значения) в файле обмена. Признак обязательности элемента может принимать следующие значения: "О" - наличие элемента в файле обмена обязательно; "Н" - присутствие элемента в файле обмена необязательно, то есть элемент может отсутствовать. Если элемент принимает ограниченный перечень значений (по классификатору, кодовому словарю и тому подобному), то признак обязательности элемента дополняется символом "К". Например: "ОК". В случае, если количество реализаций элемента может быть более одной, то признак обязательности элемента дополняется символом "М". Например: "НМ", "ОКМ".

К вышеперечисленным признакам обязательности элемента может добавляться значение "У" в случае описания в XML схеме условий, предъявляемых к элементу в файле обмена, описанных в графе "Дополнительная информация". Например: "НУ", "ОКУ";

дополнительная информация содержит, при необходимости, требования к элементу файла обмена, не указанные ранее. Для сложных элементов указывается ссылка на таблицу, в которой описывается состав данного элемента. Для элементов, принимающих ограниченный перечень значений из классификатора (кодового словаря и тому подобного), указывается соответствующее наименование классификатора (кодового словаря и тому подобного) или приводится перечень возможных значений. Для классификатора (кодового словаря и тому подобного) может указываться ссылка на его местонахождение. Для элементов, использующих пользовательский тип данных, указывается наименование типового элемента.

Рисунок 1. Диаграмма структуры файла обмена

Таблица 4.1

Файл обмена (Файл)

Наименование элемента Сокращенное наименование (код) элемента признак типа элемента Формат элемента Признак обязательности элемента Дополнительная информация
Идентификатор файла ИдФайл А Т(1-100) ОУ Содержит (повторяет) имя сформированного файла (без расширения)
Версия передающей программы ВерсПрог А Т(1-40) О
Версия формата ВерсФорм А Т(1-5) О Принимает значение: 5.03
Состав и структура документа Документ С О Состав элемента представлен в табл. 4.2

Таблица 4.2

Состав и структура документа (Документ)

Наименование элемента Сокращенное наименование (код) элемента признак типа элемента Формат элемента Признак обязательности элемента Дополнительная информация
Код формы отчетности по КНД КНД А Т(=7) ОК Типовой элемент <КНДТип>.
Принимает значение: 1151059
Дата формирования документа ДатаДок А Т(=10) О Типовой элемент <ДатаТип>.
Дата в формате ДЦ.ММ.ГГГГ
Налоговый период (код) Период А Т(=2) ОК Принимает значение:
34-год |
50 - последний налоговый период при реорганизации (ликвидации) организации (при прекращении деятельности в качестве
индивидуального предпринимателя), при переходе на иной режим налогообложения |
95 - последний налоговый период при переходе на иной режим налогообложения |
96 - последний налоговый период при прекращении предпринимательской деятельности, в отношении которой применялась система налогообложения для сельскохозяйственных товаропроизводителей (единый сельскохозяйственный налог)
Отчетный год ОтчетГод А О Типовой элемент <xs:gYear>.
Год в формате ГГГГ
Код налогового органа КодНО А Т(=4) ОК Типовой элемент <СОНОТип>.
Значение выбирается в соответствии с классификатором "Система обозначений налоговых органов"
Номер корректировки НомКорр А Т(1-3) О Принимает значение:
0 - первичный документ,
1 - 999 - номер корректировки для корректирующего документа
Код места, по которому представляется документ ПоМесту А Т(=3) ОК Принимает значение:
120 - по месту жительства индивидуального предпринимателя
213- по месту учета в качестве крупнейшего налогоплательщика
214- по месту нахождения российской организации, не являющейся крупнейшим налогоплательщиком
215- по месту нахождения правоприемника, не являющегося крупнейшим налогоплательщиком
216- по месту нахождения правопреемника, являющегося крупнейшим налогоплательщиком
331- по месту осуществления деятельности иностранной организации через отделение иностранной организации
Сведения о налогоплательщике СвНП С О Состав элемента представлен в табл. 4.3
Сведения о лице, подписавшем документ Подписант С О Состав элемента представлен в табл. 4.7
Налоговая декларация по единому сельскохозяйственному налогу ЕСХН С О Состав элемента представлен в табл. 4.9

Таблица 4.3

Сведения о налогоплательщике (СвНП)

Наименование элемента Сокращенное наименование (код) элемента признак типа элемента Формат элемента Признак обязательности элемента Дополнительная информация
Код вида экономической деятельности по классификатору ОКВЭД ОКВЭД А Т(2-8) ОК Типовой элемент <ОКВЭДТип>. Принимает значение в соответствии с Общероссийским классификатором видов экономической деятельности
Номер контактного телефона Тлф А Т(1-20) Н
Налогоплательщик - организация | НПЮЛ С О Состав элемента представлен в табл. 4.4
Налогоплательщик - физическое лицо НПФЛ С О Состав элемента представлен в табл. 4.6

Таблица 4.4

Налогоплательщик - организация (НПЮЛ)

Наименование элемента Сокращенное наименование (код) элемента признак типа элемента Формат элемента Признак обязательности элемента Дополнительная информация
Наименование организации НаимОрг А Т(1-1000) О
ИНН организации ИННЮЛ А Т(=10) О Типовой элемент <ИННЮЛТип>
КПП КПП А Т(=9) О Типовой элемент <КППТип>
Сведения о реорганизованной (ликвидированной) организации СвРеоргЮЛ С н Состав элемента представлен в табл. 4.5

Таблица 4.5

Сведения о реорганизованной (ликвидированной) организации (СвРеоргЮЛ)

Наименование элемента Сокращенное наименование (код) элемента признак типа элемента Формат элемента Признак обязательности элемента Дополнительная информация
Код формы реорганизации (ликвидация) ФормРеорг А Т(=1) ОК Принимает значение:
0 - ликвидация |
1 - преобразование |
2 - слияние |
3 - разделение |
5 - присоединение |
6 - разделение с одновременным
присоединением
ИНН организации ИННЮЛ А Т(=10) НУ Типовой элемент <ИННЮЛТип>. Элемент обязателен при <ФормРеорг> = 1 | 2 | 3 | 5 | 6
КПП КПП А Т(=9) НУ Типовой элемент <КППТип>.
Элемент обязателен при <ФормРеорг> = 1 | 2 | 3 | 5 | 6

Таблица 4.6

Налогоплательщик - физическое лицо (НПФЛ)

Наименование элемента Сокращенное наименование (код) элемента признак типа элемента Формат элемента Признак обязательности элемента Дополнительная информация
ИНН физического лица ИННФЛ А Т(=12) О Типовой элемент <ИННФЛТип>
Фамилия, имя, отчество физического лица ФИО С О Типовой элемент <ФИОТип>.
Состав элемента представлен в табл. 4.17

Таблица 4.7

Сведения о лице, подписавшем документ (Подписант)

Наименование элемента Сокращенное наименование (код) элемента признак типа элемента Формат элемента Признак обязательности элемента Дополнительная информация
Признак лица, подписавшего документ ПрПодп А Т(=1) ОК Принимает значение:
1 - налогоплательщик |
2 - представитель налогоплательщика
Фамилия, имя, отчество ФИО С НУ Типовой элемент <ФИОТип>.
Состав элемента представлен в табл. 4.17. Элемент обязателен при выполнении одного из условий:
- <ПрПодп>=2 |
- <ПрПодп>=1 и наличие <НПЮЛ>
Сведения о представителе налогоплательщика СвПред С НУ Состав элемента представлен в табл. 4.8. Обязательно для <ПрПодп>=2

Таблица 4.8

Сведения о представителе налогоплательщика (СвПред)

Наименование элемента Сокращенное наименование (код) элемента признак типа элемента Формат элемента Признак обязательности элемента Дополнительная информация
Наименование документа, подтверждающего полномочия представителя налогоплательщика НаимДок А Т(1-120) О
Наименование организации НаимОрг А Т(1-1000) Н

Таблица 4.9

Налоговая декларация по единому сельскохозяйственному налогу (ЕСХН)

Наименование элемента Сокращенное наименование (код) элемента признак типа элемента Формат элемента Признак обязательности элемента Дополнительная информация
Код по ОКТМО ОКТМО А Т(8) | Т(11) ОК Типовой элемент <ОКТМОТип>. Принимает значение в соответствии с Общероссийским классификатором территорий муниципальных образований
Сумма авансового платежа к уплате по сроку не позднее двадцать пятого июля отчетного года АвПУ А N(12) Н
Код по ОКТМО ОКТМО_Пер А Т(8) |
Т(11)
НК Типовой элемент <ОКТМОТип>. Принимает значение в соответствии с Общероссийским классификатором территорий муниципальных образований
Сумма налога, подлежащая доплате за налоговый период (календарный год) по сроку не позднее года, следующего за истекшим налоговым периодом (со знаком "+") | НалПУ А N(12) О
Сумма налога к уменьшению за налоговый период (со знаком"-")          
Расчет единого сельскохозяйственного налога РасчНал С О Состав элемента представлен в табл. 4.10
Расчет суммы убытка, уменьшающей налоговую базу по единому сельскохозяйственному налогу за налоговый период РасчУбытУмНБ С Н Состав элемента представлен в табл. 4.11
Отчет о целевом использовании имущества (в том числе денежных средств), работ, услуг, полученных в рамках благотворительной деятельности, целевых поступлений, целевого финансирования ОтчетИсп С Н Состав элемента представлен в табл. 4.14

Таблица 4.10

Расчет единого сельскохозяйственного налога (РасчНал)

Наименование элемента Сокращенное наименование (код) элемента признак типа элемента Формат элемента Признак обязательности элемента Дополнительная информация
Сумма доходов за налоговый период, учитываемых при определении налоговой базы по налогу СумДоход А N(12) Н
Сумма расходов за налоговый период, учитываемых при определении налоговой базы по налогу СумРасход А N(12) Н
Налоговая база по налогу за налоговый период НалБаза А N(12) О
Сумма убытка, полученного в предыдущем (предыдущих) налоговом (налоговых) периоде (периодах), уменьшающая налоговую базу за налоговый период СумУбытУмен А N(12) Н
Сумма налога, исчисленного за налоговый период СумНалИсчисл А N(12) О

Таблица 4.11

Расчет суммы убытка, уменьшающей налоговую базу по единому сельскохозяйственному налогу за налоговый период (РасчУбытУмНБ)

Наименование элемента Сокращенное наименование (код) элемента признак типа элемента Формат элемента Признак обязательности элемента Дополнительная информация
Сумма убытка за истекший налоговый период СумУбытПер А N(12) Н
Сумма убытков, полученных по итогам предыдущих налоговых периодов, которые не были перенесены на начало истекшего налогового периода УбытПред С Н Состав элемента представлен в табл. 4.12
Сумма убытков на начало следующего налогового периода, которые налогоплательщик вправе перенести на будущие налоговые периоды УбытСлед С Н Состав элемента представлен в табл. 4.13

Таблица 4.12

Сумма убытков, полученных по итогам предыдущих налоговых периодов, которые не были перенесены на начало истекшего налогового периода (УбытПред)

Наименование элемента Сокращенное наименование (код) элемента признак типа элемента Формат элемента Признак обязательности элемента Дополнительная информация
Сумма убытков, полученных по итогам предыдущих налоговых периодов, которые не были перенесены на начало истекшего налогового периода, всего УбытПредВс А N(12) О
Сведения о сумме убытка, полученного по итогам предыдущего налогового периода, которая не была перенесена на начало истекшего налогового периода УбытПредГод С ОМ Типовой элемент <СвУбытГод>.
Состав элемента представлен в табл. 4.16. Признак множественности элемента имеет значение от 1 до 10

Таблица 4.13

Сумма убытков на начало следующего налогового периода, которые налогоплательщик вправе перенести на будущие налоговые периоды (УбытСлед)

Наименование элемента Сокращенное наименование (код) элемента признак типа элемента Формат элемента Признак обязательности элемента Дополнительная информация
Сумма убытков на начало следующего налогового периода, которые налогоплательщик вправе перенести на будущие налоговые периоды, всего УбытСледВс А N(12) О
Сведения о сумме убытка на начало следующего налогового периода, которую налогоплательщик вправе перенести на будущий налоговый период УбытСледГод С ОМ Типовой элемент <СвУбытГод>.
Состав элемента представлен в табл. 4.16. Признак множественности элемента имеет значение от 1 до 10

Таблица 4.14

Отчет о целевом использовании имущества (в том числе денежных средств), работ, услуг, полученных в рамках благотворительной деятельности, целевых поступлений, целевого финансирования (ОтчетИсп)

Наименование элемента Сокращенное наименование (код) элемента признак типа элемента Формат элемента Признак обязательности элемента Дополнительная информация
Стоимость имущества, работ, услуг или сумма денежных средств, итого по отчету СумДенСредИт А N(12) О
Сумма средств, использованных по назначению в течение установленного срока, итого по отчету СумИспСрокИт А N(12) н
Сумма средств, срок использования которых не истек, итого по отчету СумИспНеСрокИт А N(12) Н
Сумма средств, использованных не по назначению или не использованных в установленный срок, итого по отчету СумНеИспСрокИт А N(12) Н
Отчет о целевом использовании имущества (в том числе денежных средств), работ, услуг, полученных в рамках благотворительной деятельности, целевых поступлений, целевого финансирования, по коду вида поступлений ОтчетИспКод С ОМ Состав элемента представлен в табл. 4.15

Таблица 4.15

Отчет о целевом использовании имущества (в том числе денежных средств), работ, услуг, полученных в рамках благотворительной деятельности, целевых поступлений, целевого финансирования, по коду вида поступлений (ОтчетИспКод)

Наименование элемента Сокращенное наименование (код) элемента признак типа элемента Формат элемента Признак обязательности элемента Дополнительная информация
Код вида поступлений КодВидПост А Т(=3) ОК Принимает значение в соответствии с "Перечнем имущества (в том числе денежных средств), работ, услуг, полученных в рамках благотворительной деятельности, целевых поступлений, целевого финансирования", приведенным в Приложение N 3 к Порядку заполнения налоговой декларации по единому сельскохозяйственному налогу, утвержденному настоящим приказом
Дата поступления ДатаПост А Т(=10) О Типовой элемент <ДатаТип>.
Дата в формате ДД.ММ.ГГГГ
Стоимость имущества, работ, услуг или сумма денежных средств СумДенСред А N(12) О
Срок использования (до какой даты) СрокИсп А Т(=10) О Типовой элемент <ДатаТип>.
Дата в формате ДД.ММ.ГГГГ
Сумма средств, использованных по назначению в течение установленного срока СумИспСрок А N(12) Н
Сумма средств, срок использования которых не истек СумИспНеСрок А N(12) Н
Сумма средств, использованных не по назначению или не использованных в установленный срок СумНеИспСрок А N(12) Н

Таблица 4.16

Сведения о суммах убытков на начало следующего налогового периода, которые налогоплательщик вправе перенести на будущие налоговые периоды, за год (СвУбытГод)

Наименование элемента Сокращенное наименование (код) элемента признак типа элемента Формат элемента Признак обязательности элемента Дополнительная информация
Год убытка ГодУбыт А О Типовой элемент <xs:gYear>.
Год в формате ГГГГ
Сумма убытка СумУбыт А N(12) О

Таблица 4.17

Фамилия, имя, отчество (ФИОТип)

Наименование элемента Сокращенное наименование (код) элемента признак типа элемента Формат элемента Признак обязательности элемента Дополнительная информация
Фамилия Фамилия А Т(1-60) О
Имя Имя А Т(1-60) О
Отчество Отчество А Т(1-60) Н

Приложение N 3
к приказу ФНС России
от "___" _________ 2014 г. N ____

ПОРЯДОК
ЗАПОЛНЕНИЯ НАЛОГОВОЙ ДЕКЛАРАЦИИ ПО ЕДИНОМУ СЕЛЬСКОХОЗЯЙСТВЕННОМУ НАЛОГУ

I. Состав налоговой декларации по единому сельскохозяйственному налогу

1.1. Налоговая декларация по единому сельскохозяйственному налогу (далее - Декларация) заполняется налогоплательщиками, применяющими систему налогообложения для сельскохозяйственных товаропроизводителей (единый сельскохозяйственный налог) в соответствии с главой 26.1 Налогового кодекса Российской Федерации (далее - Кодекс).

1.2. Декларация состоит из:

Титульного листа;

Раздела 1 "Сумма единого сельскохозяйственного налога, подлежащая уплате в бюджет, по данным налогоплательщика" (далее - Раздел 1);

Раздела 2 "Расчет единого сельскохозяйственного налога" (далее - Раздел 2);

Раздела 2.1 "Расчет суммы убытка, уменьшающей налоговую базу по единому сельскохозяйственному налогу за налоговый период" (далее - Раздел 2.1).

Раздела 3 "Отчет о целевом использовании имущества (в том числе денежных средств), работ, услуг, полученных в рамках благотворительной деятельности, целевых поступлений, целевого финансирования".

II. Общие требования к порядку заполнения Декларации

2.1. Все значения стоимостных показателей Декларации указываются в полных рублях. Значения показателей менее 50 копеек (0,5 единицы) отбрасываются, а 50 копеек (0,5 единицы) и более округляются до полного рубля (целой единицы).

2.2. Страницы Декларации имеют сквозную нумерацию, начиная с Титульного листа, вне зависимости от наличия (отсутствия) и количества заполняемых разделов, листов. Порядковый номер страницы записывается в определенном для нумерации поле слева направо, начиная с первого (левого) знакоместа.

Показатель номера страницы (поле "Стр."), имеющий три знакоместа, записывается следующим образом:

Например, для первой страницы - "001", для десятой страницы - "010".

2.3. Декларация заполняется от руки либо распечатывается на принтере с использованием чернил черного, фиолетового или синего цвета. Двусторонняя печать Декларации на бумажном носителе не допускается.

Не допускается исправление ошибок с помощью корректирующего или иного аналогичного средства.

Не допускается двусторонняя печать Декларации на бумажном носителе и скрепление листов Декларации, приводящее к порче бумажного носителя.

2.4. Каждому показателю Декларации соответствует одно поле, состоящее из определенного количества знакомест. В каждом поле указывается только один показатель.

Исключение составляют показатели, значением которых является дата. Таким показателям в утвержденной форме соответствуют три поля: день, месяц и год, разделенные знаком "." точка.

Заполнение полей Декларации значениями текстовых, числовых, кодовых показателей осуществляется слева направо, начиная с первого (левого) знакоместа.

При заполнении полей Декларации с использованием программного обеспечения значения числовых показателей выравниваются по правому (последнему) знакоместу.

Заполнение текстовых полей бланка Декларации осуществляется заглавными печатными символами.

В случае отсутствия какого-либо показателя во всех знакоместах соответствующего поля проставляется прочерк. Прочерк представляет собой прямую линию, проведенную посередине знакомест по всей длине поля.

Если для указания какого-либо показателя не требуется заполнения всех знакомест соответствующего поля, в незаполненных знакоместах в правой части поля проставляется прочерк. Например, при указании десятизначного идентификационного номера налогоплательщика (далее - ИНН) организацией в поле "ИНН" из двенадцати знакомест показатель заполняется следующим образом "5024002119-".

При представлении Декларации, подготовленной с использованием программного обеспечения, при распечатке на принтере допускается отсутствие обрамления знакомест и прочерков для незаполненных знакомест. Расположение и размеры значений показателей не должны изменяться. Печать знаков должна выполняться шрифтом Courier New высотой 16 - 18 пунктов.

2.5. При заполнении Декларации в верхней части каждой страницы указываются ИНН и код причины постановки на учет (далее - КПП) организации в соответствии с пунктом 3.2 настоящего Порядка.

2.6. При представлении в налоговый орган по месту учета организацией-правопреемником Декларации за последний налоговый период и уточненных Деклараций за реорганизованную организацию (в форме присоединения к другому юридическому лицу, слияния нескольких юридических лиц, разделения юридического лица, преобразования одного юридического лица в другое) в Титульном листе по реквизиту "по месту учета" указывается код "215" или "216", а в верхней его части указываются ИНН и КПП организации-правопреемника. В реквизите "налогоплательщик" указывается наименование реорганизованной организации.

В реквизите "ИНН/КПП реорганизованной организации" указываются, соответственно, ИНН и КПП, которые были присвоены организации до реорганизации налоговым органом по месту ее нахождения (по налогоплательщикам, отнесенным к категории крупнейших, - налоговым органом по месту учета в качестве крупнейшего налогоплательщика).

В Разделе 1 Декларации указывается код Общероссийского классификатора территорий муниципальных образований ОК 033-2013 (далее - код по ОКТМО) по ОКТМО того муниципального образования, на территории которого состояла на учете в качестве налогоплательщика реорганизованная организация.

Коды форм реорганизации и код ликвидации организации (обособленного подразделения) приведены в Приложении N 2 к настоящему Порядку.

III. Порядок заполнения титульного листа Декларации

3.1. Титульный лист заполняется налогоплательщиком, кроме раздела "Заполняется работником налогового органа".

3.2. При заполнении Титульного листа необходимо указать:

1) ИНН, а также КПП, который присвоен организации тем налоговым органом, в который представляется Декларация (особенности указания ИНН и КПП по реорганизованным организациям предусмотрены в пункте 2.6 настоящего Порядка).

Для российской организации, не относящейся к категории крупнейших налогоплательщиков, указываются:

ИНН и КПП по месту нахождения организации, - согласно Свидетельству о постановке на учет в налоговом органе юридического лица, образованного в соответствии с законодательством Российской Федерации, по месту нахождения на территории Российской Федерации по форме N 12-1-7, утвержденной приказом Министерства Российской Федерации по налогам и сборам от 27 ноября 1998 г. N ГБ-3-12/309 "Об утверждении Порядка и условий присвоения, применения, а также изменения идентификационного номера налогоплательщика и форм документов, используемых при учете в налоговом органе юридических и физических лиц" (зарегистрирован Министерством юстиции Российской Федерации 22 декабря 1998 г., регистрационный номер 1664; Бюллетень нормативных актов федеральных органов исполнительной власти, 1999, N 1) (далее - приказ МНС России от 27 ноября 1998 г. N ГБ-3-12/309) <1>, или Свидетельству о постановке на учет юридического лица в налоговом органе по месту нахождения на территории Российской Федерации по форме N 09-1-2, утвержденной приказом Министерства Российской Федерации по налогам и сборам от 3 марта 2004 г. N БГ-3-09/178 "Об утверждении Порядка и условий присвоения, применения, а также изменения идентификационного номера налогоплательщика и форм документов, используемых при постановке на учет, снятии с учета юридических и физических лиц" (зарегистрирован Министерством юстиции Российской Федерации 24 марта 2004 г., регистрационный номер 5685; Российская газета, 2004, 30 марта), с изменениями, внесенными приказом Министерства финансов Российской Федерации от 5 ноября 2009 г. N 114н (зарегистрирован Министерством юстиции Российской Федерации 28 января 2010 г., регистрационный номер 16121; Российская газета, 2010, 10 февраля), с изменениями, внесенными приказом ФНС России от 29 июня 2012 г. N ММВ-7-6/435@ (зарегистрирован Министерством юстиции Российской Федерации 14 августа 2012 г., регистрационный номер 25183; Российская газета, 2012, 22 августа), (далее - приказ МНС России от 3 марта 2004 г. N БГ-3-09/178), или согласно Свидетельству о постановке на учет российской организации в налоговом органе по месту нахождения на территории Российской Федерации по форме N 1-1-Учет, утвержденной приказом Федеральной налоговой службы от 1 декабря 2006 г. N САЭ-3-09/826@ "Об утверждении форм документов, используемых при постановке на учет и снятии с учета российских организаций и физических лиц" (зарегистрирован Министерством юстиции Российской Федерации 27 декабря 2006 г., регистрационный номер 8683; Российская газета, 2007, 12 января), с изменениями, внесенными приказами Федеральной налоговой службы от 16 июля 2008 г. N ММ-3-6/314@ (зарегистрирован Министерством юстиции Российской Федерации 31 июля 2008 г., регистрационный номер 12064; Российская газета, 2008, 8 августа) и от 15 февраля 2010 г. N ММ-7-6/54@ (зарегистрирован Министерством юстиции Российской Федерации 23 марта 2010 г., регистрационный номер 16695; Российская газета, 2010, 31 марта) (далее - приказ ФНС России от 1 декабря 2006 г. N САЭ-3-09/826@) <2>, или согласно Свидетельству о постановке на учет российской организации в налоговом органе по месту ее нахождения по форме N 1-1-Учет, утвержденной приказом Федеральной налоговой службы от 11 августа 2011 г. N ЯК-7-6/488@ "Об утверждении форм и форматов документов, используемых при постановке на учет и снятии с учета российских организаций и физических лиц, в том числе индивидуальных предпринимателей, в налоговых органах, а также порядка заполнения форм документов и порядка направления налоговым органом организации или физическому лицу, в том числе индивидуальному предпринимателю, свидетельства о постановке на учет в налоговом органе и (или) уведомления о постановке на учет в налоговом органе (уведомления о снятии с учета в налоговом органе) в электронном виде по телекоммуникационным каналам связи" (зарегистрирован Министерством юстиции Российской Федерации 14 сентября 2011г., регистрационный номер 21794; Российская газета, 2011, 23 сентября), с изменениями, внесенными приказом ФНС России от 31 января 2013 г. N ММВ-7-6/48@ (зарегистрирован Министерством юстиции Российской Федерации 25 февраля 2013 г., регистрационный номер 27284; Российская газета, 2013,13 марта) (далее - приказ ФНС России от 11 августа 2011 г. N ЯК-7-6/488@).

<1> Приказ МНС России от 27 ноября 1998 г. N ГБ-3-12/309 утратил силу в соответствии с пунктом 4 Приказа МНС России от 3 марта 2004 г. N БГ-3-09/178 (зарегистрирован Министерством юстиции Российской Федерации 24 марта 2004 г., регистрационный номер 5685; Российская газета, 2004, 30 марта).

<2> Приказ ФНС России от 1 декабря 2006 г. N САЭ-3-09/826@ утратил силу в соответствии с пунктом 4 Приказа ФНС России от 11 августа 2011 г. N ЯК-7-6/488@ (зарегистрирован Министерством юстиции Российской Федерации 27 декабря 2006 г., регистрационный номер 8683: Российская газета, 2007, 12 января).

Для иностранной организации ИНН и КПП по месту нахождения отделения иностранной организации, осуществляющей деятельность на территории Российской Федерации, указываются на основании Свидетельства о постановке на учет в налоговом органе по форме N 2401 ИМД и (или) Информационного письма об учете в налоговом органе отделения иностранной организации по форме N 2201И, утвержденных приказом Министерства Российской Федерации по налогам и сборам от 7 апреля 2000 г. N АП-3-06/124 "Об утверждении Положения об особенностях учета в налоговых органах иностранных организаций" (зарегистрирован Министерством юстиции Российской Федерации 02 июня 2000 г., регистрационный номер 2258; Бюллетень нормативных актов федеральных органов исполнительной власти, 2000, 19 июня), с изменениями, внесенными приказом Министерства финансов Российской Федерации от 30 сентября 2010 г. N 117н (зарегистрирован Министерством юстиции Российской Федерации 11 ноября 2010 г., регистрационный номер 18935; Российская газета, 2010, 24 ноября) (далее - приказ МНС России от 7 апреля 2000 г. N АП-З-06/124) <3> или согласно Свидетельству о постановке на учет иностранной организации в налоговом органе по форме N 11СВ-Учет, утвержденной приказом Федеральной налоговой службы от 13 февраля 2012 г. N ММВ-7-6/80@ "Об утверждении форм, порядка их заполнения и форматов документов, используемых при учете иностранных организаций в налоговых органах" (зарегистрирован Министерством юстиции Российской Федерации 05 апреля 2012 г., регистрационный номер 23733; Российская газета, 2012, 20 апреля) с изменениями, внесенными приказом Федеральной налоговой службы от 24 апреля 2013 г. N ММВ-7-6/155@ (зарегистрирован Министерством юстиции Российской Федерации 25 июня 2013 г., регистрационный номер 28888; Российская газета, 2013, 10 июля) (далее - приказ ФНС России от 13 февраля 2012 г. N ММВ-7-6/80@).

<3> Приказ МНС России от 7 апреля 2000 г. N АП-3-06/124 утратил силу в соответствии с пунктом 2 приказа ФНС России от 13.02.2012 N ММВ-7-6/80@ (зарегистрирован Министерством юстиции Российской Федерации 05 апреля 2012 г., регистрационный номер 23733; Российская газета, 2012, 20 апреля).

Для организации, отнесенной к категории крупнейших налогоплательщиков, ИНН и КПП крупнейшими налогоплательщиками указываются на основании Уведомления о постановке на учет в налоговом органе юридического лица в качестве крупнейшего налогоплательщика по форме N 9-КНУ, утвержденной приказом Федеральной налоговой службы от 26 апреля 2005 г. N САЭ-3-09/178@ "Об утверждении формы N 9-КНУ "Уведомление о постановке на учет в налоговом органе юридического лица в качестве крупнейшего налогоплательщика" (зарегистрирован Министерством юстиции Российской Федерации 25 мая 2005 г., регистрационный номер 6638; Бюллетень нормативных актов федеральных органов исполнительной власти, 2005, 6 июня).

ИНН и КПП по реквизиту "ИНН/КПП реорганизованной организации" указываются с учетом положений пункта 2.6 настоящего Порядка.

Для индивидуального предпринимателя указывается:

ИНН в соответствии со Свидетельством о постановке на учет в налоговом органе физического лица по месту жительства на территории Российской Федерации по форме N 12-2-4, утвержденной приказом МНС России от 27 ноября 1998 г. N ГБ-3-12/309, или со Свидетельством о постановке на учет в налоговом органе физического лица по месту жительства на территории Российской Федерации по форме N 09-2-2, утвержденной приказом МНС России от 3 марта 2004 г. N БГ-3-09/178, или согласно Свидетельству о постановке на учет физического лица в налоговом органе на территории Российской Федерации по форме N 2-1-Учет, утвержденной приказом ФНС России от 1 декабря 2006 г. N САЭ-3-09/826@, или согласно Свидетельству о постановке на учет физического лица в налоговом органе по форме N 2-1-Учет, утвержденной приказом ФНС России от 11 августа 2011г. N ЯК-7-6/488 @;

2) номер корректировки.

При представлении в налоговый орган первичной Декларации по реквизиту "номер корректировки" проставляется "0-", при представлении уточненной Декларации - указывается номер корректировки (например, "1-", "2-" и так далее).

3) налоговый период, за который представляется Декларация.

Коды, определяющие налоговый период, приведены в Приложении N 1 к настоящему Порядку;

4) отчетный год, за который представляется Декларация;

5) код налогового органа, в который представляется Декларация (согласно документам о постановке на учет в налоговом органе, приведенным в пункте 3.2 настоящего Порядка);

6) код места представления Декларации в налоговый орган по месту учета налогоплательщика согласно Приложению N 3 к настоящему Порядку;

7) полное наименование организации в соответствии с ее учредительными документами (при наличии в наименовании латинской транскрипции таковая указывается) либо построчно полностью фамилия, имя, отчество (здесь и далее по тексту отчество указывается при наличии) индивидуального предпринимателя;

8) код вида экономической деятельности налогоплательщика согласно Общероссийскому классификатору видов экономической деятельности ОК 029-2001 (ОКВЭД);

9) код формы реорганизации (ликвидации) организации (обособленного подразделения) в соответствии с Приложением 2 к настоящему Порядку;

10) ИНН/КПП реорганизованной организации в соответствии с пунктом 2.6 настоящего Порядка;

11) номер контактного телефона налогоплательщика;

12) количество страниц, на которых составлена Декларация;

13) количество листов подтверждающих документов или их копий, включая документы или их копии, подтверждающие полномочия представителя налогоплательщика (в случае представления Декларации представителем налогоплательщика), приложенных к Декларации.

3.3. В разделе Титульного листа "Достоверность и полноту сведений, указанных в настоящей декларации, подтверждаю" указывается:

1) в случае подтверждения достоверности и полноты сведений в Декларации руководителем организации - налогоплательщика или индивидуальным предпринимателем - налогоплательщиком - "1"; в случае подтверждения достоверности и полноты сведений представителем налогоплательщика - "2";

2) при представлении Декларации налогоплательщиком - организацией в поле "фамилия, имя, отчество" - построчно полностью фамилия, имя, отчество руководителя организации. Проставляется личная подпись руководителя организации, заверяемая печатью организации, и дата подписания;

3) при представлении Декларации налогоплательщиком - индивидуальным предпринимателем поле "фамилия, имя, отчество" не заполняется. Проставляется только личная подпись и дата подписания;

4) при представлении Декларации представителем налогоплательщика - физическим лицом в поле "фамилия, имя, отчество" - построчно полностью фамилия, имя, отчество представителя налогоплательщика. Проставляется личная подпись представителя налогоплательщика, дата подписания;

5) при представлении Декларации представителем налогоплательщика - юридическим лицом в поле "фамилия, имя, отчество" - построчно полностью фамилия, имя, отчество физического лица, уполномоченного в соответствии с документом, подтверждающим полномочия представителя налогоплательщика - юридического лица, подтверждать достоверность и полноту сведений, указанных в Декларации.

В поле "наименование организации - представителя налогоплательщика" указывается наименование юридического лица - представителя налогоплательщика. Проставляется подпись лица, сведения о котором указаны в поле "фамилия, имя, отчество", заверяемая печатью юридического лица - представителя налогоплательщика, и дата подписания;

6) в поле "Наименование документа, подтверждающего полномочия представителя" указывается вид документа, подтверждающего полномочия представителя налогоплательщика.

3.4. Раздел "Заполняется работником налогового органа" содержит сведения о представлении Декларации:

1) способ представления (указывается код согласно Приложению N 4 к настоящему Порядку);

2) количество страниц Декларации;

3) количество листов подтверждающих документов или их копий, приложенных к Декларации;

4) дату представления Декларации;

5) номер, под которым зарегистрирована Декларация;

6) фамилию и инициалы имени и отчества работника налогового органа, принявшего Декларацию;

7) подпись работника налогового органа, принявшего Декларацию.

IV. Порядок заполнения Раздела 1 "Сумма единого сельскохозяйственного налога, подлежащая уплате в бюджет, по данным налогоплательщика" Декларации

4.1. По кодам строк 001 и 003 "Код по ОКТМО" указывается код по ОКТМО муниципального образования, межселенной территории, населенного пункта, входящего в состав муниципального образования по месту нахождения организации (по месту жительства индивидуального предпринимателя).

При заполнении поля "Код по ОКТМО", под который отводится одиннадцать знакомест, свободные знакоместа справа от значения кода в случае, если код по ОКТМО имеет восемь знаков, не подлежат заполнению дополнительными символами (заполняются прочерками). Например, для восьмизначного кода по ОКТМО 12445698 в поле "Код по ОКТМО" записывается одиннадцатизначное значение "12445698-".

При этом, поле "Код по ОКТМО" по коду строки 001 заполняется налогоплательщиком в обязательном порядке, а показатель по коду строки 003 указываются только при смене места нахождения организации (места жительства индивидуального предпринимателя).

Если налогоплательщик не менял место постановки на учет в налоговом органе, по коду строки 003 проставляется прочерк.

4.2. По коду строки 002 указывается сумма авансового платежа по единому сельскохозяйственному налогу, исчисленная к уплате в бюджет по итогам отчетного периода.

4.3. По коду строки 004 указывается сумма единого сельскохозяйственного налога, подлежащая уплате в бюджет по итогам налогового периода с учетом уплаченной суммы авансового платежа по единому сельскохозяйственному налогу за полугодие (код строки 050 Раздела 2 - код строки 002). Данный показатель указывается, если значение показателя по коду строки 050 Раздела 2 больше или равно значению показателя по коду строки 002.

4.4. По коду строки 005 указывается сумма единого сельскохозяйственного налога к уменьшению за налоговый период (код строки 002 - код строки 050 Раздела 2). Данный показатель указывается, если значение показателя по коду строки 050 Раздела 2 меньше значения показателя по коду строки 002.

4.5. Сведения, указанные в Разделе 1 Декларации, подтверждаются по строке "Достоверность и полноту сведений, указанных на данной странице, подтверждаю", подписью лица из числа лиц, указанных в пункте 3.3 настоящего Порядка, и проставляется дата подписания.

V. Порядок заполнения Раздела 2 "Расчет единого сельскохозяйственного налога" Декларации

5.1. По коду строки 010 указывается сумма полученных налогоплательщиком за налоговый период доходов, учитываемых при определении налоговой базы по единому сельскохозяйственному налогу в соответствии с пунктом 1 статьи 346.5 Кодекса.

5.2. По коду строки 020 указывается сумма произведенных налогоплательщиком за налоговый период расходов, учитываемых при определении налоговой базы по единому сельскохозяйственному налогу в соответствии с пунктами 2 - 4.1, 5 статьи 346.5 Кодекса.

5.3. По коду строки 030 указывается налоговая база по единому сельскохозяйственному налогу за налоговый период (код строки 010 - код строки 020).

Если в налоговом периоде получен убыток (отрицательная разница между доходами и расходами, указанными по кодам строк 010 и 020), то налоговая база признается равной нулю.

5.4. По коду строки 040 указывается сумма убытка, на которую налогоплательщик фактически уменьшил налоговую базу по единому сельскохозяйственному налогу за истекший налоговый период, указанную по коду строки 030, (в пределах суммы убытков, полученных по итогам предыдущих налоговых периодов, которые не были перенесены на начало истекшего налогового периода, указанных по коду строки 010 Раздела 2.1 Декларации). При этом, значение показателя по коду строки 040 не может быть больше значения показателя, указанного по коду строки 030.

5.5. По коду строки 050 указывается сумма единого сельскохозяйственного налога, исчисленная исходя из налоговой ставки и налоговой базы за налоговый период, уменьшенной на сумму убытка, полученного в предыдущем (предыдущих) налоговом (налоговых) периоде (периодах) ((код строки 030 - код строки 040) х 6 / 100).

5.6. Сведения, указанные в Разделе 2 Декларации, подтверждаются по строке "Достоверность и полноту сведений, указанных на данной странице, подтверждаю", подписью лица из числа лиц, указанных в пункте 3.3 настоящего Порядка, и проставляется дата подписания.

VI. Порядок заполнения Раздела 2.1 "Расчет суммы убытка, уменьшающей налоговую базу по единому сельскохозяйственному налогу за налоговый период" Декларации

6.1. Раздел 2.1 Декларации заполняется налогоплательщиком, получившим по итогам предыдущего (предыдущих) налогового (налоговых) периода (периодов) убытки.

Налогоплательщик вправе осуществлять перенос убытка на будущие налоговые периоды в течение 10 лет, следующих за тем налоговым периодом, в котором получен этот убыток. Налогоплательщик вправе перенести на текущий налоговый период сумму полученного в предыдущем налоговом периоде убытка. Убыток, не перенесенный на следующий год, может быть перенесен целиком или частично на любой год из последующих девяти лет. Если налогоплательщик получил убытки более чем в одном налоговом периоде, перенос таких убытков на будущие налоговые периоды производится в той очередности, в которой они получены.

6.2. По коду строк 010 - 110 указывается сумма убытков, полученных по итогам предыдущих налоговых периодов, которые не были перенесены на начало истекшего налогового периода, в том числе с разбивкой по годам их образования (соответствуют значению показателей по кодам строк 130 - 230 Раздела 2.1 Декларации за предыдущий налоговый период).

6.3. По коду строки 120 указывается сумма убытка за истекший налоговый период ((код строки 020 - код строки 010) Раздела 2). Данный показатель указывается, если значения показателя по коду строки 010 Раздела 2 меньше значения показателя по коду строки 020 Раздела 2.

6.4. По коду строки 130 указывается сумма убытков на начало следующего налогового периода, которые налогоплательщик вправе перенести на будущие налоговые периоды (код строки 010 - код строки 040 Раздела 2 + код строки 120).

Значение показателя по коду строки 130 переносится в Раздел 2.1 Декларации за следующий налоговый период и указывается по коду строки 010.

6.5. По кодам строк 140 - 230 указываются суммы убытков, которые не были перенесены при уменьшении налоговой базы за истекший налоговый период, по годам их образования (сумма убытка истекшего налогового периода указывается последней в перечне лет, за которые получены убытки). Сумма значений показателей по кодам строк 140 - 230 соответствует значению показателя по коду строки 130.

Значения показателей по кодам строк 140 - 230 переносятся в Раздел 2.1 Декларации за следующий налоговый период и указываются по кодам строк 020 - 110.

VII. Порядок заполнения Раздела 3 "Отчет о целевом использовании имущества (в том числе денежных средств), работ, услуг, полученных в рамках благотворительной деятельности, целевых поступлений, целевого финансирования" Декларации

7.1. Раздел 3 "Отчет о целевом использовании имущества (в том числе денежных средств), работ, услуг, полученных в рамках благотворительной деятельности, целевых поступлений, целевого финансирования" (далее - Отчет) заполняют налогоплательщики, получившие средства целевого финансирования, целевые поступления и другие средства, указанные в пунктах 1 и 2 статьи 251 Кодекса. В Отчет не включаются средства в виде субсидий автономным учреждениям.

Исходя из видов полученных налогоплательщиком средств целевого назначения, налогоплательщик выбирает соответствующие им наименования и коды из приведенного в Приложении N 5 к настоящему Порядку Перечня имущества (в том числе денежных средств), работ, услуг, полученных в рамках благотворительной деятельности, целевых поступлений, целевого финансирования и переносит в графу 1.

В Отчет переносятся данные предыдущего налогового периода по полученным, но не использованным средствам, срок использования которых не истек, а также по которым не имеется срока использования. При этом в графе 2 указывается дата поступления средств на счета или в кассу налогоплательщика либо дата получения налогоплательщиком имущества (работ, услуг), имеющих срок использования; в графе 3 - размер средств, срок использования которых в предыдущем налоговом периоде не истек, а также неиспользованных средств, не имеющих срока использования, отраженных в графе 6 отчета за предыдущий налоговый период. Далее в отчете приводятся данные о средствах, полученных в налоговом периоде, за который составляется отчет.

Графы 2 и 5 заполняют благотворительные организации, образованные в соответствии с Федеральным законом от 11 августа 1995 г. N 135-ФЗ "О благотворительной деятельности и благотворительных организациях" (Собрание законодательства Российской Федерации, 1995, N 33, ст. 3340; 2002, N 12, ст. 1093; N 30, ст. 3029; 2003, N 27, ст. 2708; 2004, N 35, ст. 3607; 2007, N 1, ст. 39; 2009, N 1, ст. 17; 2010, N 52, ст. 6998; 2014, N 19, ст. 2308), некоммерческие организации при получении средств целевого финансирования и целевых поступлений, предоставленных передающей стороной с указанием срока использования, и коммерческие организации, получившие средства целевого финансирования согласно пункту 1 статьи 251 Кодекса, по которым установлен срок использования.

По строке "Итого по отчету" указываются итоговые суммы по соответствующим графам 3, 4, 6, 7.

Приложение N 1
к Порядку заполнения налоговой декларации
по единому сельскохозяйственному налогу,
утвержденному приказом ФНС России
от "___" _________ 2014 г. N ____

КОДЫ НАЛОГОВЫХ ПЕРИОДОВ

Код Наименование
34 Календарный год
50 <*> Последний налоговый период при реорганизации (ликвидации) организации
95 Последний налоговый период при переходе на иной режим налогообложения
96 <**> Последний налоговый период при прекращении предпринимательской деятельности

<*> Данный код также применяется для обозначения последнего налогового периода при прекращении деятельности в качестве индивидуального предпринимателя;

<**> Данный код также применяется для обозначения последнего налогового периода при прекращении предпринимательской деятельности, в отношении которой налогоплательщиком применялась система налогообложения для сельскохозяйственных товаропроизводителей (единый сельскохозяйственный налог).

Приложение N 2
к Порядку заполнения налоговой декларации
по единому сельскохозяйственному налогу,
утвержденному приказом ФНС России
от "___" _________ 2014 г. N ____

КОДЫ ФОРМ РЕОРГАНИЗАЦИИ И КОД ЛИКВИДАЦИИ ОРГАНИЗАЦИИ (ОБОСОБЛЕННОГО ПОДРАЗДЕЛЕНИЯ)

Код Наименование
1 Преобразование
2 Слияние
3 Разделение
5 Присоединение
6 Разделение с одновременным присоединением
0 Ликвидация

Приложение N 3
к Порядку заполнения налоговой декларации
по единому сельскохозяйственному налогу,
утвержденному приказом ФНС России
от "___" _________ 2014 г. N ____

КОДЫ МЕСТА ПРЕДСТАВЛЕНИЯ ДЕКЛАРАЦИИ В НАЛОГОВЫЙ ОРГАН

Код Наименование
120 По месту жительства индивидуального предпринимателя
213 По месту учета в качестве крупнейшего налогоплательщика
214 По месту нахождения российской организации, не являющейся крупнейшим налогоплательщиком
215 По месту нахождения правоприемника, не являющегося крупнейшим налогоплательщиком
216 По месту нахождения правопреемника, являющегося крупнейшим налогоплательщиком
331 По месту осуществления деятельности иностранной организации через отделение иностранной организации

Приложение N 4
к Порядку заполнения налоговой декларации
по единому сельскохозяйственному налогу,
утвержденному приказом ФНС России
от "___" _________ 2014 г. N ____

КОДЫ, ОПРЕДЕЛЯЮЩИЕ СПОСОБ ПРЕДСТАВЛЕНИЯ ДЕКЛАРАЦИИ

Код Наименование
01 На бумажном носителе (по почте)
02 На бумажном носителе (лично)
03 На бумажном носителе с дублированием на съемном носителе (лично)
04 По телекоммуникационным каналам связи с ЭП
05 Другое
08 На бумажном носителе с дублированием на съемном носителе (по почте)
09 На бумажном носителе с использованием штрих-кода (лично)
10 На бумажном носителе с использованием штрих-кода (по почте)

Приложение N 5
к Порядку заполнения налоговой декларации
по единому сельскохозяйственному налогу,
утвержденному приказом ФНС России
от "___" _________ 2014 г. N ____

ПЕРЕЧЕНЬ
ИМУЩЕСТВА (В ТОМ ЧИСЛЕ ДЕНЕЖНЫХ СРЕДСТВ), РАБОТ, УСЛУГ, ПОЛУЧЕННЫХ В РАМКАХ БЛАГОТВОРИТЕЛЬНОЙ ДЕЯТЕЛЬНОСТИ, ЦЕЛЕВЫХ ПОСТУПЛЕНИЙ, ЦЕЛЕВОГО ФИНАНСИРОВАНИЯ

Наименование полученных целевых средств Код вида поступлений
Целевое финансирование в виде:
грантов 010
инвестиций, полученных при проведении инвестиционных конкурсов (торгов) в порядке, установленном законодательством Российской Федерации 020
инвестиций, полученных от иностранных инвесторов на финансирование капитальных вложений производственного назначения, при условии использования их в течение одного календарного года с момента получения 030
Целевые поступления на содержание некоммерческих организаций и ведение ими уставной деятельности:
взносы учредителей (участников, членов) 120
доходы в виде безвозмездно полученных некоммерческими организациями работ (услуг), выполненных (оказанных) на основании соответствующих договоров 130
пожертвования, признаваемые таковыми в соответствии с гражданским законодательством Российской Федерации 140
отчисления на формирование в установленном статьей 324 Налогового кодекса Российской Федерации (далее - Кодекс) порядке резерва на проведение ремонта, капитального ремонта общего имущества, которые производятся садоводческому, садово-огородному кооперативу или иному специализированному потребительскому кооперативу их членами 141
имущество, имущественные права, переходящие некоммерческим организациям по завещанию в порядке наследования 160
средства, предоставленные на осуществление уставной деятельности некоммерческих организаций из:  
- федерального бюджета; 170
- бюджетов субъектов Российской Федерации; 171
- местных бюджетов; 172
- бюджетов государственных внебюджетных фондов 173
средства и иное имущество, имущественные права, полученные на осуществление благотворительной деятельности 180
поступления от собственников созданным ими учреждениям 220
средства, полученные некоммерческими организациями безвозмездно на обеспечение ведения уставной деятельности, не связанной с предпринимательской деятельностью, от созданных ими в соответствии с законодательством Российской Федерации структурных подразделений (отделений), являющихся налогоплательщиками (далее - структурные подразделения (отделения)), перечисленные структурными подразделениями (отделениями) за счет целевых поступлений, поступивших им на содержание и ведение уставной деятельности 281
средства, полученные структурными подразделениями (отделениями) от создавших их в соответствии с законодательством Российской Федерации некоммерческих организаций, перечисленные некоммерческими организациями за счет целевых поступлений, полученных ими на содержание и ведение уставной деятельности 282
денежные средства, недвижимое имущество, ценные бумаги, полученные некоммерческими организациями на формирование или пополнение целевого капитала, которые осуществляются в порядке, установленном Федеральным законом от 30 декабря 2006 г. N 275-ФЗ "О порядке формирования и использования целевого капитала некоммерческих организаций" (Собрание законодательства Российской Федерации, 2007, N 1, ст. 38; 2009, N 48, ст. 5731; 2011, N 48, ст.6728, ст.6729; 2012, N 31, ст. 4323; 2013, N 30, ст. 4084) (далее - Федеральный закон "О порядке формирования и использования целевого капитала некоммерческих организаций") 321
денежные средства, полученные некоммерческими организациями - собственниками целевого капитала от управляющих компаний, осуществляющих доверительное управление имуществом, составляющим целевой капитал, в соответствии с Федеральным законом "О порядке формирования и использования целевого капитала некоммерческих организаций" 322
денежные средства, полученные некоммерческими организациями от специализированных организаций управления целевым капиталом в соответствии с Федеральным законом "О порядке формирования и использования целевого капитала некоммерческих организаций" 323
имущественные права в виде права безвозмездного пользования государственным и муниципальным имуществом, полученные по решениям органов государственной власти и органов местного самоуправления некоммерческими организациями на ведение ими уставной деятельности 324
Средства и иное имущество, полученные в виде безвозмездной помощи (содействия) в порядке, установленном Федеральным законом от 4 мая 1999 г. N 95-ФЗ "О безвозмездной помощи (содействии) Российской Федерации и внесении изменений и дополнений в отдельные законодательные акты Российской Федерации о налогах и об установлении льгот по платежам в государственные внебюджетные фонды в связи с осуществлением безвозмездной помощи (содействия) Российской Федерации" (Собрание законодательства Российской Федерации, 1999, N 18, ст. 2221; 2000, N 32, ст. 3341; 2001, N 33, ст. 3413; 2002, N 48, ст. 4742; 2003, N 2, ст. 160; N 46, ст. 4435; 2004, N 35, ст. 3607; 2008, N 30, ст. 3616) 340
Имущество, полученное государственными и муниципальными учреждениями по решению органов исполнительной власти 360
Средства и иное имущество, полученные унитарными предприятиями от собственника имущества этого предприятия или уполномоченного им органа 400
Иные полученные целевые средства, не учитываемые при определении налоговой базы в соответствии со статьей 251 Кодекса 500