ФЕДЕРАЛЬНАЯ НАЛОГОВАЯ СЛУЖБА
ПРИКАЗ
от 19 ноября 2014 г. N ММВ-7-6/590@
ОБ УТВЕРЖДЕНИИ ФОРМАТА ЗАЯВЛЕНИЯ О ВВОЗЕ ТОВАРОВ И УПЛАТЕ КОСВЕННЫХ НАЛОГОВ РОССИЙСКОГО НАЛОГОПЛАТЕЛЬЩИКА
В целях реализации требований статьи 72 Договора о Евразийском экономическом союзе от 29 мая 2014 года и пункта 1 Правил заполнения заявления о ввозе товаров и уплате косвенных налогов, являющихся приложением 2 к Протоколу об обмене информацией в электронном виде между налоговыми органами государств-членов Евразийского экономического союза об уплаченных суммах косвенных налогов, приказываю:
1. Утвердить Формат заявления о ввозе товаров и уплате косвенных налогов российского налогоплательщика согласно приложению N 1 к настоящему приказу.
2. Утвердить Правила контроля заявления о ввозе товаров и уплате косвенных налогов при его приеме в налоговом органе согласно приложению N 2 к настоящему приказу.
3. Установить, что утвержденный настоящим приказом Формат заявления о ввозе товаров и уплате косвенных налогов российского налогоплательщика применяется в отношении заявлений, представляемых в налоговый орган, начиная с 01.01.2015.
4. Признать утратившим силу с 01.01.2015 приказ ФНС России от 30.08.2012 N ММВ-7-6/583@ "Об утверждении формата заявления о ввозе товаров и уплате косвенных налогов российских налогоплательщиков, а также правил его контроля при приеме в налоговом органе".
5. Контроль за исполнением настоящего приказа возложить на заместителя руководителя Федеральной налоговой службы А.С. Петрушина.
Руководитель
Федеральной налоговой службы
М.В.МИШУСТИН
Приложение N 1
УТВЕРЖДЕН
приказом ФНС России
от "__" ________ 2014 г. _____
ФОРМАТ ЗАЯВЛЕНИЯ О ВВОЗЕ ТОВАРОВ И УПЛАТЕ КОСВЕННЫХ НАЛОГОВ РОССИЙСКОГО НАЛОГОПЛАТЕЛЬЩИКА
I. ОБЩИЕ СВЕДЕНИЯ
1. Настоящий документ описывает требования к XML файлам (далее - файлам обмена) передачи сведений заявления о ввозе товаров и уплате косвенных налогов российского налогоплательщика.
II. ОПИСАНИЕ ФАЙЛА ОБМЕНА
3. Имя файла обмена должно иметь следующий вид:
R_T_A_K_O_GGGGMMDD_N, где:
R_T - префикс, принимающий значение ON _ZVLRPOK;
A_K - идентификатор получателя информации, где: A - идентификатор получателя, которому направляется файл обмена, K - идентификатор конечного получателя, для которого предназначена информация из данного файла обмена <1>. Каждый из идентификаторов (A и K) для налоговых органов - четырехразрядный код (код налогового органа по Классификатору "Система обозначений налоговых органов" (далее - СОНО)). Для данного формата значения идентификаторов A и K совпадают;
<1> Передача файла от отправителя к конечному получателю может осуществляться в несколько этапов через другие (промежуточные) налоговые органы. Идентификатором A обозначается налоговый орган, в который налоговым агентом представляется файл обмена. Идентификатором K обозначается налоговый орган, в котором налоговый агент состоит на учете. В случае передачи файла от отправителя к конечному получателю без промежуточных этапов (т.е. при отсутствии налоговых органов, осуществляющих передачу на промежуточных этапах) значения идентификаторов A и K совпадают.
О - идентификатор отправителя информации, имеет вид:
для организаций идентификатор отправителя информации представляется в виде девятнадцатиразрядного кода (идентификационный номер налогоплательщика (ИНН) и код причины постановки на учет (КПП) организации);
для физических лиц - двенадцатиразрядный код (ИНН физического лица).
GGGG - год формирования передаваемого файла, MM - месяц, DD - день;
N - идентификационный номер файла. (Длина - от 1 до 36 знаков. Идентификационный номер файла должен обеспечивать уникальность файла).
Расширение имени файла - xml. Расширение имени файла может указываться как строчными, так и прописными буквами.
Параметры первой строки файла обмена
Первая строка XML файла должна иметь следующий вид:
<?xml version ="1.0" encoding ="windows-1251"?>
Имя файла, содержащего схему файла обмена
Имя файла, содержащего XSD схему файла обмена, должно иметь следующий вид:
ON _ZVLRPOK_2_430_14_05_07_xx, где xx - номер версии схемы.
Расширение имени файла - xsd.
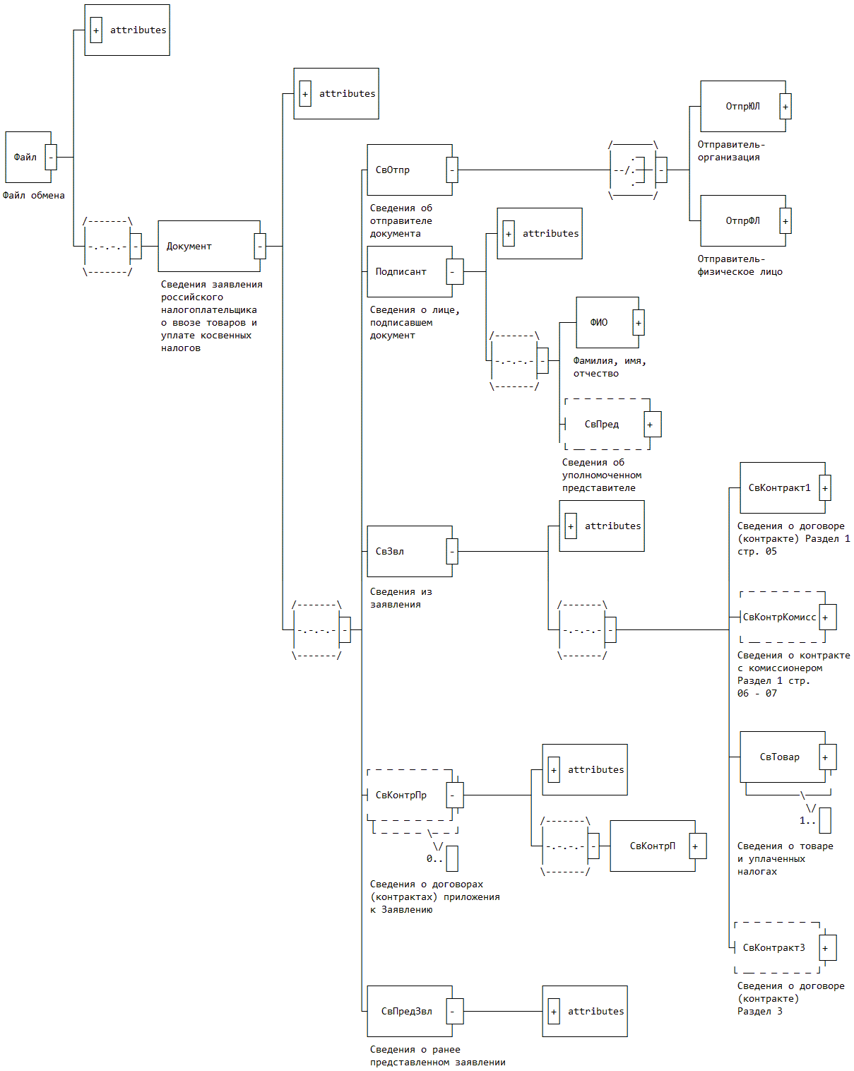
4. Логическая модель файла обмена представлена в виде диаграммы на рисунке 1 настоящего Формата. Элементами логической модели файла обмена являются элементы и атрибуты XML файла. Перечень структурных элементов логической модели файла обмена и сведения о них приведены в таблицах 4.1 - 4.18 настоящего Формата.
Для каждого структурного элемента логической модели файла обмена приводятся следующие сведения:
Наименование элемента. Приводится полное наименование элемента <1>.
<1> В строке таблицы могут быть описаны несколько элементов, наименования которых разделены символом "|". Такая форма записи применяется в случае возможного присутствия в файле обмена только одного элемента из описанных в этой строке.
Сокращенное наименование элемента. Приводится сокращенное наименование элемента. Синтаксис сокращенного наименования должен удовлетворять спецификации XML.
Признак типа элемента. Может принимать следующие значения: "С" - сложный элемент логической модели (содержит вложенные элементы), "П" - простой элемент логической модели, реализованный в виде элемента XML файла, "А" - простой элемент логической модели, реализованный в виде атрибута элемента XML файла. Простой элемент логической модели не содержит вложенные элементы.
Формат значения элемента. Формат значения элемента представляется следующими условными обозначениями: T - символьная строка; N - числовое значение (целое или дробное).
Формат символьной строки указывается в виде T(n-к) или T(=k), где n - минимальное количество знаков, к - максимальное количество знаков, символ "-" - разделитель, символ "=" означает фиксированное количество знаков в строке. В случае, если минимальное количество знаков равно 0, формат имеет вид T(0-k). В случае, если максимальное количество знаков неограниченно, формат имеет вид T(n-).
Формат числового значения указывается в виде N (m.k), где m - максимальное количество знаков в числе, включая знак (для отрицательного числа), целую и дробную часть числа без разделяющей десятичной точки, k - максимальное число знаков дробной части числа. Если число знаков дробной части числа равно 0 (т.е. число целое), то формат числового значения имеет вид N (m).
Для простых элементов, являющихся базовыми в XML (определенными в http://www.w3.org/TR/xmlschema-0), например, элемент с типом "date", поле "Формат значения элемента" не заполняется. Для таких элементов в поле "Дополнительная информация" указывается тип базового элемента.
Признак обязательности элемента определяет обязательность присутствия элемента (совокупности наименования элемента и его значения) в файле обмена. Признак обязательности элемента может принимать следующие значения: "О" - наличие элемента в файле обмена обязательно; "Н" - присутствие элемента в файле обмена необязательно, т.е. элемент может отсутствовать. Если элемент принимает ограниченный перечень значений (по классификатору, кодовому словарю и т.п.), то признак обязательности элемента дополняется символом "К". Например: "ОК". В случае если количество реализаций элемента может быть более одной, то признак обязательности элемента дополняется символом "М". Например: "НМ, ОКМ".
Дополнительная информация - указываются (поясняются) требования к данному элементу XML файла. Для сложных элементов указывается ссылка на таблицу, в которой описывается состав данного элемента. Для элементов, принимающих ограниченный перечень значений из классификатора (кодового словаря и т.п.), указывается соответствующее наименование классификатора (кодового словаря и т.п.) или приводится перечень возможных значений. Для классификатора (кодового словаря и т.п.) может указываться ссылка на его местонахождение. Для элементов, использующих пользовательский тип данных, указывается наименование типового элемента.
XSD схема файла обмена в электронном виде приводится отдельным файлом.

Рисунок 1. Диаграмма структуры файла обмена
Таблица 4.1
Файл обмена (Файл)
| Наименование элемента | Сокращенное наименование (код) элемента | Признак типа элемента | Формат элемента | Признак обязательности элемента | Дополнительная информация |
| Идентификатор файла | ИдФайл | А | T(1-100) | О | Содержит (повторяет) имя файла без точки и расширения имени файла |
| Версия формата | ВерсФорм | А | T(1-5) | О | Принимает значение: 5.07 |
| Тип информации | ТипИнф | А | T(1-50) | О | Принимает значение: ЭСНДСТСНП |
| Версия передающей программы | ВерсПрог | А | T(1-40) | Н | |
| Код налогового органа получателя | КодНО | А | T(=4) | О | Типовой элемент <СОНОТип> Код по классификатору СОНО |
| Сведения заявления российского налогоплательщика о ввозе товаров и уплате косвенных налогов | Документ | С | | О | Состав элемента представлен в табл. 4.2 |
Таблица 4.2
Сведения заявления российского налогоплательщика о ввозе товаров и уплате косвенных налогов (Документ)
| Наименование элемента | Сокращенное наименование (код) элемента | Признак типа элемента | Формат элемента | Признак обязательности элемента | Дополнительная информация |
| Код формы по КНД | КНД | А | T(=7) | О | Типовой элемент <КНДТип>. Принимает значение: 1110017. Код по классификатору КНД |
| Дата формирования документа | ДатаДок | А | T(=10) | О | Типовой элемент <ДатаТип> Дата в формате ДД.ММ.ГГГГ. Значение ДатаДок больше или равно 01.07.2010. Значение ДатаДок равно значению даты из имени файла |
| Сведения об отправителе документа | СвОтпр | С | | О | Состав элемента представлен в табл. 4.3 |
| Сведения о лице, подписавшем документ | Подписант | С | | О | Состав элемента представлен в табл. 4.4 |
| Сведения из заявления | СвЗвл | С | | О | Состав элемента представлен в табл. 4.5 |
| Сведения о договорах (контрактах) приложения к Заявлению | СвКонтрПр | С | | НМ | Состав элемента представлен в табл. 4.11 |
Таблица 4.3
Сведения об отправителе документа (СвОтпр)
| Наименование элемента | Сокращенное наименование (код) элемента | Признак типа элемента | Формат элемента | Признак обязательности элемента | Дополнительная информация |
| Отправитель - организация | ОтпрЮЛ | С | | О | Типовой элемент <СвЮЛ>. Состав элемента представлен в табл. 4.16 |
| Отправитель - физическое лицо | ОтпрФЛ | С | | О | Типовой элемент <СвФЛ>. Состав элемента представлен в табл. 4.17 |
Таблица 4.4
Сведения о лице, подписавшем документ (Подписант)
| Наименование элемента | Сокращенное наименование (код) элемента | Признак типа элемента | Формат элемента | Признак обязательности элемента | Дополнительная информация |
| Признак лица, подписавшего документ | ПрПодп | А | T(=1) | ОК | Принимает значение: 1 | 2 | 3, где: 1 - индивидуальный предприниматель; 2 - руководитель организации; 3 - уполномоченный представитель |
| Должность лица, подписавшего документ | ДолжнПодп | А | T(0-128) | Н | |
| ИНН физического лица | ИННФЛ | А | T(=12) | Н | Типовой элемент <ИННФЛТип> |
| Фамилия, имя, отчество | ФИО | С | | О | Типовой элемент <ФИОТип>. Состав элемента представлен в табл. 4.18 |
| Сведения об уполномоченном представителе | СвПред | С | | Н | Типовой элемент <СвПредТип>. Состав элемента представлен в табл. 4.15 Обязателен в случае ПрПодп = 3 |
Таблица 4.5
Сведения из заявления (СвЗвл)
| Наименование элемента | Сокращенное наименование (код) элемента | Признак типа элемента | Формат элемента | Признак обязательности элемента | Дополнительная информация |
| Номер заявления, указанный НП | НомерДокНП | А | T(1-12) | О | Номер заявления, указанный налогоплательщиком |
| Дата заполнения заявления, указанная НП | ДатаДокНП | А | T(=10) | О | Типовой элемент <ДатаТип> ДатаДокНП меньше или равна ДатаДок. ДатаДокНП больше или равна 01.07.2010 |
| Признак договора лизинга | ПрЛизинг | А | N(1) | ОК | Принимает значение: 0 | 1 0 - признак договора лизинга не отмечен; 1 - признак договора лизинга отмечен. ПрЛизинг не может быть = 1 при ПрДавСырья = 1 |
| Признак договора переработки давальческого сырья | ПрДавСырья | А | N(1) | ОК | Принимает значение: 0 | 1 0 - признак договора переработки давальческого сырья не отмечен; 1 - признак договора переработки давальческого сырья отмечен. ПрДавСырья не может быть = 1 при ПрЛизинг = 1 |
| База по акцизам Итого по графе 14 Раздел 1 | БазаАкциз | А | N(21.6) | Н | Заполняется с учетом следующего: Если значение НБАкциз заполнено один раз, то БазаАкциз = НБАкциз; Если значение НБАкциз заполнено несколько раз, то БазаАкциз = сумме всех значений НБАкциз, при условии, что все ставки подакцизных товаров адвалорные (наличие СтАкцизАдвал и отсутствие СтАкцизТверд); В иных случаях БазаАкциз отсутствует |
| База по НДС Итого по графе 15 Раздел 1 | БазаНДС | А | N(16.2) | О | БазаНДС=сумме всех значений НБНДС |
| Акциз в сумме Итого по графе 19 Раздел 1 | ИтогоАкциз | А | N(16) | Н | Итоговое значение равно сумме всех значений граф 19 Раздела 1. Итоговое значение указывается в полных рублях. Значения показателя менее 50 копеек отбрасывается, а 50 копеек и более округляются до полного рубля |
| НДС в сумме Итого по графе 20 Раздел 1 | ИтогоНДС | А | N(16) | Н | Итоговое значение равно сумме всех значений граф 20 Раздела 1. Итоговое значение указывается в полных рублях. Значения показателя менее 50 копеек отбрасывается, а 50 копеек и более округляются до полного рубля |
| Причина возникновения заявления | ПВДок | А | T(=1) | ОК | Принимает значение: 1 | 4 | 5 | 6, где: 1 - первичное заявление; 4 - взамен ранее представленного; 5 - корректировка ранее представленного при увеличении цены; 6 - взамен ранее представленного при частичном возврате товара |
| Номер отметки о регистрации в налоговом органе ранее представленного заявления | НомОтм | А | T(1-18) | Н | Обязателен при ПВДок = 4 или 6 |
| Дата отметки о регистрации в налоговом органе ранее представленного заявления | ДатаОтм | А | T(=10) | Н | Типовой элемент <ДатаТип> Обязателен при ПВДок = 4 или ПВДок = 6 |
| Сведения о договоре (контракте) Раздел 1 стр. 05 | СвКонтракт1 | С | | О | Состав элемента представлен в табл. 4.6 |
| Сведения о контракте с комиссионером Раздел 1 стр. 06 - 07 | СвКонтрКомисс | С | | Н | Состав элемента представлен в табл. 4.7 |
| Сведения о товаре и уплаченных налогах | СвТовар | С | | ОМ | Состав элемента представлен в табл. 4.8 |
| Сведения о договоре (контракте) Раздел 3 | СвКонтракт3 | С | | Н | Состав элемента представлен в табл. 4.10 Обязателен, если Продавец в Разделе 1 не из государства - члена Евразийского экономического союза (ЕАЭС) |
| Сведения о ранее представленном заявлении | СвПредДок | С | | Н | Состав элемента представлен в табл. 4.12 Обязателен при ПВДок = 5 |
Таблица 4.6
Сведения о договоре (контракте) Раздел 1 стр. 05 (СвКонтракт1)
| Наименование элемента | Сокращенное наименование (код) элемента | Признак типа элемента | Формат элемента | Признак обязательности элемента | Дополнительная информация |
| Признак нахождения российского продавца в г. Байконур | ПрБкнрПродР1 | А | T(=1) | Н | Принимает значение: 1 , где: 1 - российский продавец находится на территории г. Байконур |
| Идентификационный код (номер) продавца Раздел 1 стр. 01 | ИдНомПродР1 | А | T(1-50) | Н | Обязателен, если продавец из государства - члена ЕАЭС и ПрПродФЛ = 0 |
| Признак продавца - физического лица (не индивидуального предпринимателя) | ПрПродФЛ | А | T(=1) | ОК | Принимает значение: 0 | 1 , где: 0 - продавец - юридическое лицо или индивидуальный предприниматель; 1 - продавец - физическое лицо |
| Полное наименование (ФИО) продавца Раздел 1 стр. 01 | НаимПродР1 | А | T(1-400) | О | |
| Код страны продавца Раздел 1 стр. 03 | КодСтранПродР1 | А | T(=3) | ОК | Типовой элемент <ОКСМТип> Код по классификатору ОКСМ. Если КодСтранПродР3 отсутствует, то КодСтранПродР1 принимает значение кода одного из государств - членов ЕАЭС. КодСтранПродР1 = 398, если ПрБкнрПродР1 = 1. Реквизиты КодСтранПродР1 = 398 и ПрБкнрПродР1 = 1 указывают на российского налогоплательщика |
| Адрес местонахождения (жительства) продавца Раздел 1 стр. 03 | АдресПродР1 | А | T(1-200) | О | |
| Признак нахождения российского покупателя в г. Байконур | ПрБкнрПокР1 | А | T(=1) | Н | Принимает значение: 1 1 - российский покупатель находится на территории г. Байконур. ПрБкнрПокР1=1, если КодСтранПокР1 = 398 |
| ИНН покупателя Раздел 1 стр. 02 | ИдНомПокР1 | А | T(10-12) | О | Для юр. лиц разрядность ИдНомПокР1 равна 10, для физ. лиц - 12 |
| Полное наименование (ФИО) покупателя Раздел 1 стр. 02 | НаимПокР1 | А | T(1-400) | О | |
| Код страны покупателя Раздел 1 стр. 04 | КодСтранПокР1 | А | T(=3) | ОК | Типовой элемент <ОКСМТип>. Код по классификатору ОКСМ. Принимает значение: 643 | 398, где: 643 - Россия; 398 - Казахстан. КодСтранПокР1 = 398, если ПрБкнрПокР1 = 1. При ПрБкнрПокР1 = 1 КодСтранПокР1 = 398. Реквизиты КодСтранПокР1 = 398 и ПрБкнрПокР1 = 1 указывают на российского налогоплательщика |
| Адрес местонахождения (жительства) покупателя Раздел 1 стр. 04 | АдресПокР1 | А | T(1-200) | О | |
| Сведения о контракте (договоре) Раздел 1 стр. 05 | СвКонтр1 | С | | О | Типовой элемент <СвКонтрК>. Состав элемента представлен в табл. 4.13 |
Таблица 4.7
Сведения о контракте с комиссионером Раздел 1 стр. 06 - 07 (СвКонтрКомисс)
| Наименование элемента | Сокращенное наименование (код) элемента | Признак типа элемента | Формат элемента | Признак обязательности элемента | Дополнительная информация |
| Признак нахождения российского посредника в г. Байконур | ПрБкнрОрг | А | T(=1) | Н | Принимает значение: 1 1 - российский посредник находится на территории г. Байконур |
| Идентификационный код (номер) посредника Раздел 1 стр. 06 | ИдНомОрг | А | T(1-50) | Н | Обязателен, если посредник из государства - члена ЕАЭС |
| Наименование организации (ФИО индивидуального предпринимателя) посредника Раздел 1 стр. 06 | НаимОрг | А | T(1-400) | О | |
| Код страны посредника Раздел 1 стр. 06 | КодСтранОрг | А | T(=3) | ОК | Типовой элемент <ОКСМТип> Код по классификатору ОКСМ. При ПрБкнрОрг = 1 КодСтранОрг = 398, где: 398 - Казахстан. Реквизиты КодСтранОрг=398 и ПрБкнрОрг = 1 указывают на российского налогоплательщика |
| Адрес местонахождения (жительства) посредника Раздел 1 стр. 06 | АдресОрг | А | T(1-200) | О | |
| Сведения о контракте (договоре) Раздел 1 стр. 07 | СвКонтракт2 | С | | О | Типовой элемент <СвКонтрК>. Состав элемента представлен в табл. 4.13 |
Таблица 4.8
Сведения о товаре и уплаченных налогах (СвТовар)
| Наименование элемента | Сокращенное наименование (код) элемента | Признак типа элемента | Формат элемента | Признак обязательности элемента | Дополнительная информация |
| Номер по порядку товара в документе Графа 1 | НомТовПП | А | N(4) | О | Нумерация по порядку, начиная с номера 1. Допустимы пропуски в нумерации при ПВДок = 5 или 6 |
| Наименование товара Графа 2 | НаимТов | А | T(1-500) | О | |
| Код товара ТНВЭД Графа 3 | ТНВЭД | А | T(=10) | НК | Код по классификатору ТНВЭД. Обязателен при: ПрОсвАкциз не = 4; или ПрОсвНДС = 2; или ПрОсвНДС = 1 и СтНДС = 10%. Возможно заполнение ТНВЭД при: ПрОсвАкциз = 4; или ПрОсвНДС = 1 и СтНДС = 18% |
| Единица измерения товара Графа 4 | ЕдИзмТов | А | T(3-4) | ОК | Типовой элемент <ОКЕИТТип> Код по классификатору ОКЕИ или FFFF. При отсутствии кода единицы измерения в справочнике принимает значение FFFF |
| Количество товара Графа 5 | КоличТов | А | N(17.6) | О | КоличТов > 0 |
| Стоимость товара Графа 6 | СтоимТов | А | N(16.2) | О | |
| Код валюты Графа 7 | ВалТов | А | T(=3) | ОК | Типовой элемент <ОКВТип> Код по классификатору ОКВ |
| Курс валюты Графа 8 | КурсВал | А | N(10.4) | О | При ВалТов = 643 КурсВал = 1 |
| База валюты | БазаВал | А | N(5) | О | Количество единиц валюты за 1 (один) российский рубль. Значение по умолчанию 1. При ВалТов = 643 БазаВал = 1 |
| Номер счета-фактуры Графа 11 | НомСчФ | А | T(1-50) | О | |
| Дата счета-фактуры Графа 12 | ДатаСчФ | А | T(=10) | О | Типовой элемент <ДатаТип> Значение ДатаСчФ меньше или равно значению ДатаДокНП |
| Дата принятия на учет товара Графа 13 | ДатаПрин | А | T(=10) | О | Типовой элемент <ДатаТип> Значения даты могут изменяться только в пределах одного календарного месяца. Значение ДатаПрин больше или равно 01.07.2010. Значение ДатаПрин меньше или равно значению ДатаДокНП |
| Налоговая база (акциз) Графа 14 | НБАкциз | А | N(21.6) | Н | НБАкциз > 0 Указывается в виде суммы или указывается в виде количества товара (объема). Обязателен при ПрОсвАкциз = 1 или 2. Значение НБАкциз = произведению СтоимТов и КурсВал, деленному на БазаВал, для подакцизных товаров, на которые установлены адвалорные ставки акцизов (СтАкцизАдвал присутствует). В этом случае округление значения НБАкциз производится по правилам арифметики до 2-го знака после запятой с учетом 3-го знака (если значение 3-го знака меньше 5, то оно отбрасывается, а если значение 3-го знака 5 и более, то значение 2-го знака увеличивается на единицу. Значение НБАкциз = КоличТов, для подакцизных товаров, на которые установлены твердые (специфические) ставки акцизов (СтАкцизТверд присутствует) и для исчисления которой не установлены специальные величины (ЕдИзмТовНБАкц отсутствует). Значение НБАкциз определяется заявителем самостоятельно, для подакцизных товаров, на которые установлены твердые (специфические) ставки акцизов (присутствует СтАкцизТверд) и для исчисления которой установлены специальные величины (присутствует ЕдИзмТовНБАкц) |
| Единица измерения дополнительной величины, используемой для исчисления налоговой базы (акциз) | ЕдИзмТовНБАкц | А | T(3-4) | НК | Типовой элемент <ОКЕИТип>. Код по классификатору ОКЕИ. Принимает значение: 112 | 168 | 251 | 831, где: 112 - Литр; кубический дециметр; 168 - Тонна; метрическая тонна (1000 кг); 251 - Лошадиная сила (1 л.с. = 0,75 кВт); 831 - Литр безводного (чистого) спирта. Отсутствует, если НБАкциз = КоличТов, или если ПрОсвАкциз = 3 или 4 |
| Налоговая база (НДС) Графа 15 | НБНДС | А | N(16.2) | О | НБНДС > 0 Значение = произведению СтоимТов и КурсВал, деленному на БазаВал. Для подакцизных товаров (ПрОсвАкциз не равно 4) также прибавляется сумма исчисленного акциза (СумАкциз). Округление значения НБНДС производится по правилам арифметики до 2-го знака после запятой с учетом 3-го знака (если значение 3-го знака меньше 5, то оно отбрасывается, а если значение 3-го знака 5 и более, то значение 2-го знака увеличивается на единицу) |
| Ставка налога акцизов твердых (специфических) Графа 16 | СтАкцизТверд | А | N(16.2) | Н | Обязателен при ПрОсвАкциз = 1 или 2 и отсутствии СтАкцизАдвал, при этом: Если ПрОсвАкциз = 1, то указывается абсолютная величина (сумма). Если ПрОсвАкциз=2, то СтАкцизТверд = -1. Отсутствует при наличии СтАкцизАдвал |
| Ставка налога акцизов адвалорных Графа 17 | СтАкцизАдвал | А | N(16.2) | Н | Обязателен при ПрОсвАкциз = 1 или 2 и отсутствии СтАкцизТверд, при этом: Если ПрОсвАкциз = 1, то указывается в % (процентах) и принимает значения от 0 до 100. Если ПрОсвАкциз = 2, то СтАкцизАдвал = -1. Отсутствует при наличии СтАкцизТверд |
| Ставка налога (НДС) Графа 18 | СтНДС | А | N(16.2) | О | Указывается в % (процентах). Если ПрОсвНДС = 1, то СтНДС = 10 или 18. Если ПрОсвНДС = 2, то СтНДС = -1 |
| Сумма налога (акциз) Графа 19 | СумАкциз | А | N(16.2) | Н | СумАкциз > 0 Обязателен при ПрОсвАкциз = 1 или ПрОсвАкциз = 3. При ПрОсвАкциз=1: СумАкциз = НБАкциз x СтАкцизАдвал, для подакцизных товаров, на которые установлены адвалорные ставки акцизов (наличие СтАкцизАдвал); СумАкциз = НБАкциз x СтАкцизТверд, для подакцизных товаров, на которые установлены твердые (специфические) ставки акцизов (наличие СтАкцизТверд). При ПрОсвАкциз = 3: СумАкциз определяется заявителем самостоятельно и = сумме акциза, уплаченного иному уполномоченному органу. Округление значения СумАкциз производится по правилам арифметики до 2-го знака после запятой с учетом 3-го знака (если значение 3-го знака меньше 5, то оно отбрасывается, а если значение 3-го знака 5 и более, то значение 2-го знака увеличивается на единицу) |
| Сумма налога (НДС) Графа 20 | СумНДС | А | N(16.2) | Н | СумНДС > 0 Обязателен при ПрОсвНДС = 1, при этом СумНДС = НБНДС x СтНДС. Округление значения СумНДС производится по правилам арифметики до 2-го знака после запятой с учетом 3-го знака (если значение 3-го знака меньше 5, то оно отбрасывается, а если значение 3-го знака 5 и более, то значение 2-го знака увеличивается на единицу) |
| Признак освобождения от уплаты налога (акцизы) | ПрОсвАкциз | А | N(1) | ОК | Принимает значение: 1 | 2 | 3 | 4, где: 1 - товар является подакцизным. Освобождения от уплаты акцизов нет; 2 - товар является подакцизным. Освобождение от уплаты акцизов есть; 3 - товар является подакцизным. Акцизы уплачены иному органу; 4 - товар является не подакцизным (умолчание) |
| Признак освобождения от уплаты налога (НДС) | ПрОсвНДС | А | N(1) | ОК | Принимает значение: 1 | 2, где: 1 - освобождения от уплаты НДС нет (умолчание); 2 - освобождение от уплаты НДС есть |
| Сведения о товаросопроводительных документах | СвТСД | С | | ОМ | Состав элемента представлен в табл. 4.9 |
Таблица 4.9
Сведения о товаросопроводительных документах (СвТСД)
| Наименование элемента | Сокращенное наименование (код) элемента | Признак типа элемента | Формат элемента | Признак обязательности элемента | Дополнительная информация |
| Серия, номер транспортного (товаросопроводительного) документа Графа 9 | СерНомТСД | А | T(1-50) | О | |
| Дата транспортного (товаросопроводительного) документа Графа 10 | ДатаТСД | А | T(=10) | О | Типовой элемент <ДатаТип> Значение ДатаТСД меньше или равно значению ДатаДокНП |
Таблица 4.10
Сведения о договоре (контракте) Раздел 3 (СвКонтракт3)
| Наименование элемента | Сокращенное наименование (код) элемента | Признак типа элемента | Формат элемента | Признак обязательности элемента | Дополнительная информация |
| Тип продавца Раздел 3 | ТипПродР3 | А | N(1) | ОК | Принимает значение: 0 | 1 | 2 | 6, где: 0 - комитент (умолчание); 1 - доверитель; 2 - принципал; 6 - продавец |
| Признак нахождения российского продавца в г. Байконур | ПрБкнрПродР3 | А | T(=1) | Н | Принимает значение: 1 1 - российский продавец находится на территории г. Байконур |
| Идентификационный код (номер) продавца Раздел 3 | ИдНомПродР3 | А | T(8-14) | О | |
| Полное наименование (ФИО) продавца Раздел 3 стр. 08 | НаимПродР3 | А | T(1-400) | О | |
| Код страны продавца Раздел 3 стр. 10 | КодСтранПродР3 | А | T(=3) | ОК | Типовой элемент <ОКСМТип>. Код по классификатору ОКСМ. Код государства - члена ЕАЭС. КодСтранПродР3 = 398, если ПрБкнрПродР3 = 1. Реквизиты КодСтранПродР3 = 398 и ПрБкнрПродР3 = 1 указывают на российского налогоплательщика |
| Адрес местонахождения (жительства) продавца Раздел 3 стр. 10 | АдресПродР3 | А | T(1-200) | О | |
| Тип покупателя Раздел 3 | ТипПокР3 | А | N(1) | ОК | Принимает значение: 3 | 4 | 5 | 7, где: 3 - комиссионер (умолчание); 4 - поверенный; 5 - агент; 7 - покупатель |
| Признак нахождения российского покупателя в г. Байконур | ПрБкнрПокР3 | А | T(=1) | Н | Принимает значение: 1 1 - российский покупатель находится на территории г. Байконур |
| Идентификационный код (номер) покупателя Раздел 3 | ИдНомПокР3 | А | T(1-50) | Н | Обязателен, если покупатель из государства - члена ЕАЭС |
| Полное наименование (ФИО) покупателя Раздел 3 стр. 09 | НаимПокР3 | А | T(1-400) | О | |
| Код страны покупателя Раздел 3 стр. 11 | КодСтранПокР3 | А | T(=3) | ОК | Типовой элемент <ОКСМТип> Код по классификатору ОКСМ. При ПрБкнрПокР3 = 1 КодСтранПокР3 = 398, где: 398 - Казахстан. Реквизиты КодСтранПокР3 = 398 и ПрБкнрПокР3 = 1 указывают на российского налогоплательщика |
| Адрес местонахождения (жительства) покупателя Раздел 3 стр. 11 | АдресПокР3 | А | T(1-200) | О | |
| Сведения о контракте (договоре) Раздел 3 стр. 12 | СвКонтрР3 | С | | О | Типовой элемент <СвКонтрК>. Состав элемента представлен в табл. 4.13 |
Таблица 4.11
Сведения о договорах (контрактах) приложения к Заявлению (СвКонтрПр)
| Наименование элемента | Сокращенное наименование (код) элемента | Признак типа элемента | Формат элемента | Признак обязательности элемента | Дополнительная информация |
| Номер по порядку | НомКонтрПП | А | N(4) | О | Нумерация по порядку, начиная с номера 1 |
| Тип продавца Приложение | ТипПродП | А | N(1) | ОК | Принимает значение: 0 | 1 | 2 | 3 | 4 | 5 | 6 0 - комитент (умолчание); 1 - доверитель; 2 - принципал; 3 - комиссионер; 4 - поверенный; 5 - агент; 6 - продавец |
| Признак нахождения российского продавца в г. Байконур | ПрБкнрПродП | А | T(=1) | Н | Принимает значение: 1 1 - российский продавец находится на территории г. Байконур |
| Идентификационный код (номер) продавца | ИдНомПродП | А | T(1-50) | Н | Обязателен, если продавец из государства - члена ЕАЭС |
| Полное наименование (ФИО) продавца | НаимПродП | А | T(1-400) | О | |
| Код страны продавца | КодСтранПродП | А | T(=3) | ОК | Типовой элемент <ОКСМТип> Код по классификатору ОКСМ. При ПрБкнрПродП = 1 КодСтранПродП = 398, где: 398 - Казахстан. Реквизиты КодСтранПродП = 398 и ПрБкнрПродП = 1 указывают на российского налогоплательщика |
| Адрес местонахождения (жительства) продавца | АдресПродП | А | T(1-200) | О | |
| Тип покупателя Приложение | ТипПокП | А | N(1) | ОК | Принимает значение: 0 | 1 | 2 | 3 | 4 | 5 | 7 0 - комитент (умолчание); 1 - доверитель; 2 - принципал; 3 - комиссионер; 4 - поверенный; 5 - агент; 7 - покупатель |
| Признак нахождения российского покупателя в г. Байконур | ПрБкнрПокП | А | T(=1) | Н | Принимает значение: 1 1 - российский покупатель находится на территории г. Байконур |
| Идентификационный код (номер) покупателя | ИдНомПокП | А | T(1-50) | Н | Обязателен, если покупатель из государства - члена ЕАЭС |
| Полное наименование (ФИО) покупателя | НаимПокП | А | T(1-400) | О | |
| Код страны покупателя | КодСтранПокП | А | T(=3) | ОК | Типовой элемент <ОКСМТип> Код по классификатору ОКСМ. При ПрБкнрПокП = 1 КодСтранПокП = 398, где: 398 - Казахстан. Реквизиты КодСтранПокП = 398 и ПрБкнрПокП = 1 указывают на российского налогоплательщика |
| Адрес местонахождения (жительства) покупателя | АдресПокП | А | T(1-200) | О | |
| Сведения о контрактах | СвКонтрП | С | | О | Типовой элемент <СвКонтрК>. Состав элемента представлен в табл. 4.13 |
Таблица 4.12
Сведения о ранее представленном заявлении (СвПредДок)
| Наименование элемента | Сокращенное наименование (код) элемента | Признак типа элемента | Формат элемента | Признак обязательности элемента | Дополнительная информация |
| Номер отметки о регистрации Заявления в налоговом органе | НомОтм | А | T(1-18) | Н | |
| Дата отметки о регистрации Заявления в налоговом органе | ДатаОтм | А | T(=10) | Н | Типовой элемент <ДатаТип> |
| Месяц, в котором участниками договора (контракта) увеличена цена | МесУвелЦены | А | | Н | Типовой элемент <xs:gMonth> |
| Год, в котором участниками договора (контракта) увеличена цена | ГодУвелЦены | А | | Н | Типовой элемент <xs:gYear> |
Таблица 4.13
Сведения о контракте (договоре) (СвКонтрК)
| Наименование элемента | Сокращенное наименование (код) элемента | Признак типа элемента | Формат элемента | Признак обязательности элемента | Дополнительная информация |
| Номер контракта | НомКонтр | А | T(1-50) | О | |
| Дата контракта | ДатаКонтр | А | T(=10) | О | Типовой элемент <ДатаТип> Значение ДатаКонтр меньше или равно ДатаДокНП |
| Сведения спецификаций | СвСпециф | С | | НМ | Состав элемента представлен в табл. 4.14 |
Таблица 4.14
Сведения спецификаций (СвСпециф)
| Наименование элемента | Сокращенное наименование (код) элемента | Признак типа элемента | Формат элемента | Признак обязательности элемента | Дополнительная информация |
| Номер по порядку | НомПСпециф | А | N(5) | О | Нумерация по порядку, начиная с номера 1 |
| Номер спецификации | НомСпециф | А | T(1-50) | О | |
| Дата спецификации | ДатаСпециф | А | T(=10) | О | Типовой элемент <ДатаТип> Значение ДатаСпециф меньше или равно значению ДатаДокНП. Значение ДатаСпециф больше или равно значению ДатаКонтр |
Таблица 4.15
Сведения об уполномоченном представителе (СвПредТип)
| Наименование элемента | Сокращенное наименование (код) элемента | Признак типа элемента | Формат элемента | Признак обязательности элемента | Дополнительная информация |
| Наименование документа (доверенности, приказа), подтверждающего полномочия представителя | НаимДов | А | T(1-120) | О | |
| Номер документа | НомерДов | А | T(1-50) | О | |
| Дата документа | ДатаДов | А | T(=10) | О | Типовой элемент <ДатаТип> Значение ДатаДов меньше или равно значению ДатаДокНП |
Таблица 4.16
Сведения об организации (СвЮЛ)
| Наименование элемента | Сокращенное наименование (код) элемента | Признак типа элемента | Формат элемента | Признак обязательности элемента | Дополнительная информация |
| Наименование организации | НаимОрг | А | T(1-400) | О | |
| ИНН организации | ИННЮЛ | А | T(=10) | О | Типовой элемент <ИННЮЛТип> |
| КПП | КПП | А | T(=9) | О | Типовой элемент <КППТип> |
Таблица 4.17
Сведения о физическом лице (СвФЛ)
| Наименование элемента | Сокращенное наименование (код) элемента | Признак типа элемента | Формат элемента | Признак обязательности элемента | Дополнительная информация |
| ИНН физического лица | ИННФЛ | А | T(=12) | Н | Типовой элемент <ИННФЛТип> |
| Фамилия, имя, отчество | ФИО | С | | О | Типовой элемент <ФИОТип>. Состав элемента представлен в табл. 4.18 |
Таблица 4.18
Фамилия, имя, отчество (ФИОТип)
| Наименование элемента | Сокращенное наименование (код) элемента | Признак типа элемента | Формат элемента | Признак обязательности элемента | Дополнительная информация |
| Фамилия | Фамилия | А | T(1-60) | О | |
| Имя | Имя | А | T(1-60) | О | |
| Отчество | Отчество | А | T(1-60) | Н | |
Приложение N 2
УТВЕРЖДЕНЫ
приказом ФНС России
от "__" ________ 2014 г. N _____
ПРАВИЛА КОНТРОЛЯ ЗАЯВЛЕНИЯ О ВВОЗЕ ТОВАРОВ И УПЛАТЕ КОСВЕННЫХ НАЛОГОВ ПРИ ЕГО ПРИЕМЕ В НАЛОГОВОМ ОРГАНЕ
В налоговом органе при приеме заявления о ввозе товаров и уплате косвенных налогов (далее - заявление) осуществляются контроль по следующим критериям:
1. Проверка файла заявления на отсутствие вирусов.
2. Проверка файла заявления на соответствие XSD схеме.
3. Правильность заполнения обязательных реквизитов (в том числе на заполнение пробелами - пустым значением) и их разрядности по установленному формату.
4. Указанный в разделе 1 заявления Покупатель должен состоять на учете в налоговом органе, в который представляется Заявление.
5. Дата формирования заявления (ДатаДок) должна быть меньше или равна, чем дата принятия заявления в налоговом органе.
ПРИМЕЧАНИЕ: для заявлений, представленных по ТКС, из-за разницы в часовых поясах отправителя и получателя допускается, что дата формирования заявления (ДатаДок) больше на один календарный день, чем дата принятия заявления в налоговом органе.
6. Разрядность идентификационных кодов (номеров) налогоплательщиков государств - членов Евразийского экономического союза, корректность контрольного числа.
7. Наличие актуальных значений в соответствующих классификаторах (справочниках).
8. Месяц (с учетом года) даты принятия товара на учет (ДатаПрин) должен быть меньше, чем месяц (с учетом года) даты принятия заявления в налоговом органе.
ПРИМЕЧАНИЕ: для заявлений, представленных по ТКС, из-за разницы в часовых поясах отправителя и получателя допускается, что месяц (с учетом года) даты принятия товара на учет (ДатаПрин) равен месяцу (с учетом года) даты принятия заявления в налоговом органе, при условии, что месяц (с учетом года) даты отправки заявления в налоговый орган больше, чем месяц (с учетом года) даты принятия товара на учет (ДатаПрин).
9. Форматно-логический контроль файла на соответствие иным требованиям формата и правилам заполнения заявления.