Приказ ФНС РФ от 26.11.2014 N ММВ-7-11/598@

"Об утверждении формы и формата представления сообщения о наличии объектов недвижимого имущества и (или) транспортных средств, признаваемых объектами налогообложения по соответствующим налогам, уплачиваемым физическими лицами, а также порядка заполнения формы и порядка представления сообщения в электронной форме по телекоммуникационным каналам связи"
Редакция от 26.11.2014 — Документ утратил силу, см. «Приказ ФНС РФ от 23.12.2022 N ЕД-7-21/1250@»
Показать изменения

Зарегистрировано в Минюсте России 4 декабря 2014 г. N 35089


ФЕДЕРАЛЬНАЯ НАЛОГОВАЯ СЛУЖБА

ПРИКАЗ
от 26 ноября 2014 г. N ММВ-7-11/598@

ОБ УТВЕРЖДЕНИИ ФОРМЫ И ФОРМАТА ПРЕДСТАВЛЕНИЯ СООБЩЕНИЯ О НАЛИЧИИ ОБЪЕКТОВ НЕДВИЖИМОГО ИМУЩЕСТВА И (ИЛИ) ТРАНСПОРТНЫХ СРЕДСТВ, ПРИЗНАВАЕМЫХ ОБЪЕКТАМИ НАЛОГООБЛОЖЕНИЯ ПО СООТВЕТСТВУЮЩИМ НАЛОГАМ, УПЛАЧИВАЕМЫМ ФИЗИЧЕСКИМИ ЛИЦАМИ, А ТАКЖЕ ПОРЯДКА ЗАПОЛНЕНИЯ ФОРМЫ И ПОРЯДКА ПРЕДСТАВЛЕНИЯ СООБЩЕНИЯ В ЭЛЕКТРОННОЙ ФОРМЕ ПО ТЕЛЕКОММУНИКАЦИОННЫМ КАНАЛАМ СВЯЗИ

В соответствии с пунктом 7 статьи 23 Налогового кодекса Российской Федерации (Собрание законодательства Российской Федерации, 1998, N 31, ст. 3824; 2014, N 14, ст. 1514) приказываю:

1. Утвердить:

форму "Сообщение о наличии объектов недвижимого имущества и (или) транспортных средств, признаваемых объектами налогообложения по соответствующим налогам, уплачиваемым физическими лицами" согласно приложению N 1 к настоящему приказу;

формат представления Сообщения о наличии объектов недвижимого имущества и (или) транспортных средств, признаваемых объектами налогообложения по соответствующим налогам, уплачиваемым физическими лицами, в электронной форме согласно приложению N 2 к настоящему приказу;

порядок заполнения формы "Сообщение о наличии объектов недвижимого имущества и (или) транспортных средств, признаваемых объектами налогообложения по соответствующим налогам, уплачиваемым физическими лицами" согласно приложению N 3 к настоящему приказу;

порядок представления Сообщения о наличии объектов недвижимого имущества и (или) транспортных средств, признаваемых объектами налогообложения по соответствующим налогам, уплачиваемым физическими лицами, в электронной форме по телекоммуникационным каналам связи согласно приложению N 4 к настоящему приказу.

2. Руководителям управлений Федеральной налоговой службы по субъектам Российской Федерации довести настоящий приказ до нижестоящих налоговых органов.

3. Настоящий приказ вступает в силу с 1 января 2015 года, но не ранее чем по истечении 10 календарных дней со дня его официального опубликования.

4. Контроль за исполнением настоящего приказа возложить на заместителя руководителя Федеральной налоговой службы, координирующего вопросы налогообложения имущества и доходов физических лиц.

Руководитель Федеральной
налоговой службы
М.В.МИШУСТИН

Приложение 1
к приказу ФНС России
от 26 ноября 2014
N ММВ-7-11-598@

                          ИНН                
                                                                     
    1440   1015                         Стр. 0 0 1

Форма по КНД 1153006

СООБЩЕНИЕ О НАЛИЧИИ ОБЪЕКТОВ НЕДВИЖИМОГО ИМУЩЕСТВА И (ИЛИ) ТРАНСПОРТНЫХ СРЕДСТВ, ПРИЗНАВАЕМЫХ ОБЪЕКТАМИ НАЛОГООБЛОЖЕНИЯ ПО СООТВЕТСТВУЮЩИМ НАЛОГАМ, УПЛАЧИВАЕМЫМ ФИЗИЧЕСКИМИ ЛИЦАМИ

Представляется в налоговый орган (код)             по состоянию на     .     .                              
                                                                                       
                                                                                       
Сведения о налогоплательщике (в соответствии с документом, удостоверяющем личность):                                
                                                                                     
Фамилия                                                                              
                                                                                       
Имя                                                                              
                                                                                       
Отчество <*>                                                                              
                                                                                       
Дата рождения       .     .         Место рождения                                          
                                                                                       
                                                                                       
                                                                                       
Сведения о документе, удостоверяющем личность:                                 Код вида документа <**>            
                                                                                       
Серия и номер                                         Дата выдачи     .     .                
                                                                                       
Кем выдан                                                                              
                                                                                       
Адрес места жительства (места пребывания) налогоплательщика   1 - адрес места жительства в Российской Федерации;
2 - адрес места пребывания в Российской Федерации (заполняется при отсутствии места жительства в Российской Федерации)
 
                                                                                       
Почтовый индекс               Субъект Российской Федерации                           код            
                                                                                       
Район                                                                            
                                                                                       
Город                                                                            
                                                                                       
Населенный пункт (село, поселок и т.д.)                                                                            
                                                                           
                                                                                       
Улица (проспект, и т.д.)                                                                          
                                                                                       
Номер дома (владения)                 номер корпуса(строения)                 номер квартиры                        
                                                                                       
Адрес места жительства за пределами Российской Федерации                                                    
                                                                                       
                                                                                       
                                                                                       
Номер контактного телефона                                                                      
                                                                                       
Сообщение составлено на       страницах с приложением подтверждающих документов (копий) на       листах        
                                                                                       
                                                                                       
  Достоверность и полноту сведений, указанных в настоящем сообщении подтверждаю:     Заполняется работником налогового органа  
      Сведения о представлении сообщения  
                                                                                       
      1 - налогоплательщик,     Данное сообщение представлено (код)            
      2 - представитель налогоплательщика                                              
          на         страницах  
                                                                                       
                                            с приложением подтверждающих документов (копий)  
                                                                                       
                                              на           листах..    
                                                                                       
                                                                       
  (фамилия, имя, отчество <*> физического лица (должностного лица организации) - представителя налогоплательщика)     Дата представления сообщения     .     .              
                                                                                     
  Подпись       Дата     .     .             Зарегистрировано за N                            
                                                                                   
  Наименование документа, подтверждающего полномочия представителя                                              
                                                                                       
                                                                                     
                                                                                       
                                                                                     
                                              Фамилия, И.О. <*>   Подпись  

                                                                                       
<*> Отчество указывается при наличии.

<**> Код вида документа указывается в соответствии с приложением к Порядку заполнения формы.

                          ИНН                
                                                                     
    1440   1022                         Стр.      
Фамилия   И.   О. <*>  

Раздел 1. Сведения об объектах недвижимого имущества

1.1. Вид объекта недвижимого имущества   1 - земельный участок   5 - гараж (машино-место)
 
                                    2 - жилой дом
  6 - объект незавершенного строительства
 
                                    3 - квартира
  7 - - иное помещение, здание, сооружение
 
                                    4 - комната
                         
                                                                               
1.2. Номер объекта недвижимого имущества
  1- кадастровый номер
                         
                                    2 - условный номер
                         
                                    3 - инвентарный номер
                         
                                                                               
                                                                               
                                                                               
                                                                               
                                                                               
                                                                               
                                                                               
1.3. Адрес места нахождения объекта недвижимого имущества:
                                                                               
1.3.1. Почтовый индекс                   1.3.2.Субъект Российской Федерации                 код      
                                                                               
1.3.3. Район                                                                    
                                                                               
1.3.4. Город                                                                      
                                                                               
1.3.5.Населенный пункт (село, поселок и т.д.)                                                                    
                                                                   
                                                                               
1.3.6. Улица (проспект, и т.д.)                                                                    
                                                                               
1.3.7. Номер дома (владения)                 1.3.8. Номер корпуса (строения)                 1.3.9. Номер квартиры                  
                                                                               
1.4. Иное описание местоположения (заполняется в случае отсутствия официально присвоенного адреса)  
                                                                               
                                                                               
                                                                               
                                                                               
                                                                               
                                                                               
                                                                               
1.5. Вид правоустанавливающего (правоудостоверяющего) документа   1 - свидетельство о государственной регистрации права
 
                                            2 - свидетельство о праве собственности  
                                            3 - свидетельство о праве на наследство  
                                            4 - акт (решение, постановление) органа местного самоуправления  
                                            5 - иное  
                                                                               
                                                                               
(указать иной вид правоустанавливающего документа)        
1.5.1.Орган, выдавший документ                                    
                                                                               
                                                                               
                                                                               
                                                                               
                                                                               
                                                                               
                                                                               
1.5.2. Дата регистрации (возникновения) права     .     .                          
                                                                               
1.5.3. Дата прекращения права     .     .                          
                                                                               
Достоверность и полноту сведений, указанных на данной странице, подтверждаю:
                                                                               
                            (подпись)                         (дата)      

    <*> Отчество указывается при наличии.                                            
                          ИНН                
                                                                     
    1440   1039                         Стр.      
Фамилия   И.   О. <*>  

Раздел 2. Сведения о транспортных средствах

2.1. Вид транспортного средства     1 - автомобиль легковой 06 - снегоход   11 -теплоход
                    2 - автомобиль грузовой 07 - трактор   12 - яхта
                    3 - автобус 08 - мотосани   13 - катер
                    4 - мотоцикл 09 - вертолет   14 - гидроцикл
                    5 - мотороллер 10 - самолет   15 - моторная лодка
                                                        16 - иное
                                                                             
(указать иной вид транспортного средства)              
                                                                             
2.2. Реквизиты паспорта транспортного средства        
                                                                             
Серия и номер                                         Дата выдачи     .     .        
                                                                             
2.3. Идентификационный номер транспортного средства                                                      
                                                                             
2.4.Марка (модель) транспортного средства                                                  
                                                                             
2.5. Регистрационный знак транспортного средства                                                    
                                                                             
2.6. Дата регистрации транспортного средства                 .     .                                      
                                                                             
2.7. Дата снятия с учета транспортного средства           .     .                                      
                                                                             
2.8. Сведения о документе, подтверждающем регистрацию транспортного средства
                                                                             
Серия и номер                                         Дата выдачи     .     .        
                                                                             
                                                                             
2.1. Вид транспортного средства     1 - автомобиль легковой 06 - снегоход   11 -теплоход
                    2 - автомобиль грузовой 07 - трактор   12 - яхта
                    3 - автобус 08 - мотосани   13 - катер
                    4 - мотоцикл 09 - вертолет   14 - гидроцикл
                    5 - мотороллер 10 - самолет   15 - моторная лодка
                                                        16 - иное
                                                                             
(указать иной вид транспортного средства)              
                                                                             
2.2. Реквизиты паспорта транспортного средства        
                                                                             
Серия и номер                                         Дата выдачи     .     .        
                                                                             
2.3. Идентификационный номер транспортного средства                                                      
                                                                             
2.4.Марка (модель) транспортного средства                                                  
                                                                             
2.5. Регистрационный знак транспортного средства                                                    
                                                                             
2.6. Дата регистрации транспортного средства                 .     .                                      
                                                                             
2.7. Дата снятия с учета транспортного средства           .     .                                      
                                                                             
2.8. Сведения о документе, подтверждающем регистрацию транспортного средства
                                                                             
Серия и номер                                         Дата выдачи     .     .        
                                                                             
                            (подпись)                         (дата)  
                                                                             

  <*> Отчество указывается при наличии.                                          

Приложение N 2
к приказу ФНС России
от 26 ноября 2014 г.
N ММВ-7-11/598@

ФОРМАТ ПРЕДСТАВЛЕНИЯ СООБЩЕНИЯ О НАЛИЧИИ ОБЪЕКТОВ НЕДВИЖИМОГО ИМУЩЕСТВА И (ИЛИ) ТРАНСПОРТНЫХ СРЕДСТВ, ПРИЗНАВАЕМЫХ ОБЪЕКТАМИ НАЛОГООБЛОЖЕНИЯ ПО СООТВЕТСТВУЮЩИМ НАЛОГАМ, УПЛАЧИВАЕМЫМ ФИЗИЧЕСКИМИ ЛИЦАМИ, В ЭЛЕКТРОННОЙ ФОРМЕ

I. ОБЩИЕ СВЕДЕНИЯ

1. Настоящий формат описывает требования к XML файлам (далее - файлам обмена) передачи в электронной форме сообщения о наличии объектов недвижимого имущества и (или) транспортных средств, признаваемых объектами налогообложения по соответствующим налогам, уплачиваемым физическими лицами, в налоговые органы.

2. Номер версии настоящего формата 5.01, часть CXLIV.

II. ОПИСАНИЕ ФАЙЛА ОБМЕНА

3. Имя файла обмена должно иметь следующий вид:

R_T_A_K_O_GGGGMMDD_N, где:

R_T - префикс, принимающий значение NO_SVOBNAL;

А_К - идентификатор получателя информации, где: А - идентификатор получателя, которому направляется файл обмена, К - идентификатор конечного получателя, для которого предназначена информация из данного файла обмена <1>. Каждый из идентификаторов (А и К) имеет вид для налоговых органов - четырехразрядный код (код налогового органа в соответствии с классификатором "Система обозначения налоговых органов" (СОНО);

<1> Передача файла от отправителя к конечному получателю (А) может осуществляться в несколько этапов через другие налоговые органы, осуществляющие передачу файла на промежуточных этапах, которые обозначаются идентификатором А. В случае передачи файла от отправителя к конечному получателю при отсутствии налоговых органов, осуществляющих передачу на промежуточных этапах, значения идентификаторов А и К совпадают.

О - идентификатор отправителя информации, имеет вид:

для организаций - девятнадцатиразрядный код (идентификационный номер налогоплательщика (далее - ИНН) и код причины постановки на учет (далее - КПП) организации (обособленного подразделения);

для физических лиц - двенадцатиразрядный код (ИНН физического лица, при наличии. При отсутствии ИНН - последовательность из двенадцати нулей).

GGGG - год формирования передаваемого файла, ММ - месяц, DD - день;

N - идентификационный номер файла. (Длина - от 1 до 36 знаков. Идентификационный номер файла должен обеспечивать уникальность файла).

Расширение имени файла - xml. Расширение имени файла может указываться как строчными, так и прописными буквами.

Параметры первой строки файла обмена

Первая строка XML файла должна иметь следующий вид:

<?xml version ="1.0" encoding ="windows-1251"?>

Имя файла, содержащего XML схему файла обмена, должно иметь следующий вид:

NO_SVOBNAL_l_144_00_05_01_xx , где хх - номер версии схемы. Расширение имени файла - xsd.

XML схема файла обмена приводится отдельным файлом и размещается на официальном сайте Федеральной налоговой службы.

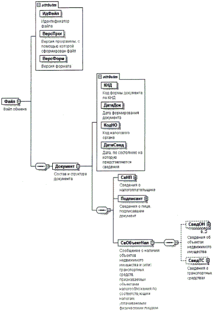
4. Логическая модель файла обмена представлена в виде диаграммы структуры файла обмена на рисунке 1 настоящего формата. Элементами логической модели файла обмена являются элементы и атрибуты XML файла. Перечень структурных элементов логической модели файла обмена и сведения о них приведены в таблицах 4.1 - 4.22 настоящего формата.

Для каждого структурного элемента логической модели файла обмена приводятся следующие сведения:

наименование элемента. Приводится полное наименование элемента<1>; сокращенное наименование (код) элемента. Приводится сокращенное наименование элемента. Синтаксис сокращенного наименования должен удовлетворять спецификации XML;

<1> В строке таблицы могут быть описаны несколько элементов, наименования которых разделены символом "|". Такая форма записи применяется в случае возможного наличия в файле обмена только одного элемента из описанных в этой строке.

признак типа элемента. Может принимать следующие значения: "С" - сложный элемент логической модели (содержит вложенные элементы), "П" - простой элемент логической модели, реализованный в виде элемента XML файла, "А" - простой элемент логической модели, реализованный в виде атрибута элемента XML файла. Простой элемент логической модели не содержит вложенные элементы;

формат элемента. Формат элемента представляется следующими условными обозначениями: Т - символьная строка; N - числовое значение (целое или дробное).

Формат символьной строки указывается в виде Т(п-к) или Т(=к), где: п - минимальное количество знаков, к - максимальное количество знаков, символ "-" - разделитель, символ "=" означает фиксированное количество знаков в строке. В случае, если минимальное количество знаков равно 0, формат имеет вид Т(О-к). В случае, если максимальное количество знаков неограничено, формат имеет вид Т(n-).

Формат числового значения указывается в виде N(m.K), где: m - максимальное количество знаков в числе, включая знак (для отрицательного числа), целую и дробную часть числа без разделяющей десятичной точки, к - максимальное число знаков дробной части числа. Если число знаков дробной части числа равно 0 (то есть число целое), то формат числового значения имеет вид N(m).

Для простых элементов, являющихся базовыми в XML (определенными в сети интернет по электронному адресу: http://www.w3.org/TR/xmlschema-0), например, элемент с типом "date", поле "Формат элемента" не заполняется. Для таких элементов в поле "Дополнительная информация" указывается тип базового элемента;

признак обязательности элемента определяет обязательность наличия элемента (совокупности наименования элемента и его значения) в файле обмена. Признак обязательности элемента может принимать следующие значения: "О" - наличие элемента в файле обмена обязательно; "Н" - наличие элемента в файле обмена необязательно, то есть элемент может отсутствовать. Если элемент принимает ограниченный перечень значений (по классификатору, кодовому словарю и тому подобному), то признак обязательности элемента дополняется символом "К". Например, "ОК". В случае, если количество реализаций элемента может быть более одной, то признак обязательности элемента дополняется символом "М". Например, "НМ, ОКМ".

К вышеперечисленным признакам обязательности элемента может добавляться значение "У" в случае описания в XML схеме условий, предъявляемых к элементу в файле обмена, описанных в графе "Дополнительная информация". Например, "НУ, ОКУ";

дополнительная информация содержит, при необходимости, требования к элементу файла обмена, не указанные ранее. Для сложных элементов указывается ссылка на таблицу, в которой описывается состав данного элемента. Для элементов, принимающих ограниченный перечень значений из классификатора (кодового словаря и тому подобного), указывается соответствующее наименование классификатора (кодового словаря и тому подобного) или приводится перечень возможных значений. Для классификатора (кодового словаря и тому подобного) может указываться ссылка на его местонахождение. Для элементов, использующих пользовательский тип данных, указывается наименование типового элемента.

Рисунок 1. Диаграмма структуры файла обмена

Таблица 4.1

Файл обмена (Файл)

Наименование элемента Сокращенное наименование (код) элемента Признак типа элемента Формат элемента Признак обязательности элемента Дополнительная информация
Идентификатор файла ИдФайл А Т(1-100) ОУ Содержит (повторяет) имя сформированного файла (без расширения)
Версия программы, с помощью которой сформирован файл ВерсПрог А Т(1-40) О
Версия формата ВерсФорм А Т(1-5) о Принимает значение: 5.01
Состав и структура документа Документ С О Состав элемента представлен в таблице 4.2

Таблица 4.2

Состав и структура документа (Документ)

Наименование элемента Сокращенное наименование (код) элемента Признак типа элемента Формат элемента Признак обязательности элемента Дополнительная информация
Код формы документа по КНД КНД А Т(=7) ОК Типовой элемент <КНДТип>. Принимает значение: 1153006
Дата формирования документа ДатаДок А Т(=10) О Типовой элемент <ДатаТип>.
Дата в формате ДД.ММ.ГГГГ
Код налогового органа КодНО А Т(=4) ОК Типовой элемент <СОНОТип>.
Значение выбирается в соответствии с классификатором "Система обозначений налоговых органов"
Дата, по состоянию на которую представляются сведения ДатаСвед А Т(=10) о Типовой элемент <ДатаТип>.
Дата в формате ДД.ММ.ГГГГ
Сведения о налогоплательщике СвНП С о Состав элемента представлен в таблице 4.3
Сведения о лице, подписавшем документ Подписант С О Состав элемента представлен в таблице 4.8
Сообщение о наличии объектов недвижимого имущества и (или) транспортных средств, признаваемых объектами налогообложения по соответствующим налогам, уплачиваемым физическими лицами СвОбъектНал С О Состав элемента представлен в таблице 4.10

Таблица 4.3

Сведения о налогоплательщике (СвНП)

Наименование элемента Сокращенное наименование (код) элемента Признак типа элемента Формат элемента Признак обязательности элемента Дополнительная информация
Налогоплательщик - физическое лицо НПФЛ С О Состав элемента представлен в таблице 4.4

Таблица 4.4

Налогоплательщик - физическое лицо (НПФЛ)

Наименование элемента Сокращенное наименование (код) элемента Признак типа элемента Формат элемента Признак обязательности элемента Дополнительная информация
Номер контактного телефона Тлф А Т(1-20) Н
Адрес места жительства за пределами Российской Федерации АдрИно А Т( 1-255) Н
Фамилия, имя, отчество физического лица ФИОФЛ С О Типовой элемент <ФИОТип>.
Состав элемента представлен в таблице 4.22
Адрес места жительства (места пребывания) налогоплательщика СвАдр С О Состав элемента представлен в таблице 4.5
Сведения о физическом лице (обязательно наличие ИНН физического лица) | СведФЛ1 С О Состав элемента представлен в таблице 4.6
Сведения о физическом лице (отсутствует ИНН физического лица) СведФЛ2 С О Состав элемента представлен в таблице 4.7

Таблица 4.5

Адрес места жительства (места пребывания) налогоплательщика (СвАдр)

Наименование элемента Сокращенное наименование (код) элемента Признак типа элемента Формат элемента Признак обязательности элемента Дополнительная информация
Признак адреса налогоплательщика ПрАдр А Т(=1) ОК Принимает значение:
1 - адрес места жительства в Российской Федерации |
          2 - адрес места пребывания в Российской Федерации (заполняется при отсутствии места жительства в Российской Федерации)
Адрес в Российской Федерации АдрРФ С О Типовой элемент <АдрРФТип>.
Состав элемента представлен в таблице 4.21

Таблица 4.6

Сведения о физическом лице (обязательно наличие ИНН физического лица) (СведФЛ1)

Наименование элемента Сокращенное наименование (код) элемента Признак типа элемента Формат элемента Признак обязательности элемента Дополнительная информация
ИНН физического лица ИННФЛ А ф Т(=12) О Типовой элемент <ИННФЛТип>
Дата рождения ДатаРожд А Т(=10) Н Типовой элемент <ДатаТип>.
Дата в формате ДД.ММ.ГГГГ
Место рождения МестоРожд А Т(1-128) Н
Сведения о документе, удостоверяющем личность физического лица УдЛичн С н Типовой элемент <УдЛичнФЛТип>.
Состав элемента представлен в таблице 4.20

Таблица 4.7

Сведения о физическом лице (отсутствует ИНН физического лица) (СведФЛ2)

Наименование элемента Сокращенное наименование (код) элемента Признак типа элемента Формат элемента Признак обязательности элемента Дополнительная информация
Дата рождения ДатаРожд А Т(=10) О Типовой элемент <ДатаТип>.
Дата в формате ДД.ММ.ГГГГ
Место рождения МестоРожд А Т(1-128) О
Сведения о документе, удостоверяющем личность физического лица УдЛичн С О Типовой элемент <УдЛичнФЛТип>.
Состав элемента представлен в таблице 4.20

Таблица 4.8

Сведения о лице, подписавшем документ (Подписант)

Наименование элемента Сокращенное наименование (код) элемента Признак типа элемента Формат элемента Признак обязательности элемента Дополнительная информация
Признак лица, подписавшего документ ПрПодп А Т(=1) ОК Принимает значение:
1 - налогоплательщик |
2 - представитель налогоплательщика
Фамилия, имя, отчество физического лица (должностного лица организации) - представителя налогоплательщика ФИО С НУ Типовой элемент <ФИОТип>.
Состав элемента представлен в таблице 4.22. Элемент обязателен при <ПрПодп>=2
Сведения о представителе налогоплательщика СвПред С НУ Состав элемента представлен в таблице 4.9. Элемент обязателен при <ПрПодп>=2

Таблица 4.9

Сведения о представителе налогоплательщика (СвПред)

Наименование элемента Сокращенное наименование (код) элемента Признак типа элемента Формат элемента Признак обязательности элемента Дополнительная информация
Наименование документа, подтверждающего полномочия представителя налогоплательщика НаимДок А Т(1-120) О

Таблица 4.10

Сообщение о наличии объектов недвижимого имущества и (или) транспортных средств, признаваемых объектами налогообложения по соответствующим налогам, уплачиваемым физическими лицами (СвОбъектНал)

Наименование элемента Сокращенное наименование (код) элемента Признак типа элемента Формат элемента Признак обязательности элемента Дополнительная информация
Сведения об объектах недвижимого имущества СведОН С НМ Состав элемента представлен в таблице 4.11
Сведения о транспортных средствах СведТС С н Состав элемента представлен в таблице 4.17

Таблица 4.11

Сведения об объектах недвижимого имущества (СведОН)

Наименование элемента Сокращенное наименование (код) элемента Признак типа элемента Формат элемента Признак обязательности элемента Дополнительная информация
Вид объекта недвижимого имущества ВидОНИ А Т(=1) ОК Принимает значение:
1 - земельный участок |
2-жилой дом|
3 - квартира |
4-комната |
5 - гараж (машино-место) |
6 - объект незавершенного строительства |
7 - иное помещение, здание, сооружение
Вид номера объекта недвижимого имущества ВидНомОНИ А Т(=1) НК Принимает значение:
1 - кадастровый номер |
2 - условный номер |
3 - инвентарный номер
Номер объекта недвижимого имущества НомОНИ А Т( 1-100) н
Иное описание местоположения объекта недвижимого имущества АдрМНОН_Т А Т(1-512) н Элемент заполняется при отсутствии элемента <АдрМНОН>
Вид правоустанавливающего
(правоудостоверяющего)
документа
ВидПравДок А Т(=1) ОК Принимает значение:
1 - свидетельство о государственной
регистрации права |
2 - свидетельство о праве собственности |
3 - свидетельство о праве на наследство
4 - акт (решение, постановление) органа
местного самоуправления |
5 - иное
Наименование иного вида правоустанавливающего документа НаимВидПравДок А Т(1-50) н Элемент обязателен при <ВидПравДок>=5
Орган, выдавший документ ВыдДок А Т( 1-255) О
Дата регистрации (возникновения) права ДатаРегПрав А Т(=10) О Типовой элемент <ДатаТип>. Дата в формате ДД.ММ.ГГГГ
Дата прекращения права ДатаПрекрПрав А Т(=10) Н Типовой элемент <ДатаТип>. Дата в формате ДД.ММ.ГГГГ
Адрес места нахождения объекта недвижимого имущества АдрМНОН С Н Типовой элемент <АдрРФТип>.
Состав элемента представлен в таблице 4.21
Свидетельство о государственной регистрации права | СвГосРегПрав С О Состав элемента представлен в таблице 4.12 Выбирается при <ВидПравДок>=1
Свидетельство о праве собственности | СвПравСоб С О Состав элемента представлен в таблице 4.13 Выбирается при <ВидПравДок>=2
Свидетельство о праве на наследство | СвПравНасл С О Состав элемента представлен в таблице 4.14 Выбирается при <ВидПравДок>=3
Акт органа местного самоуправления | АктМестСУ С О Состав элемента представлен в таблице 4.15 Выбирается при <ВидПравДок>=4
Правоустанавливающий документ иного вида ПравДокИнВид С О Состав элемента представлен в таблице 4.16 Выбирается при <ВидПравДок>=5

Таблица 4.12

Свидетельство о государственной регистрации права (СвГосРегПрав)

Наименование элемента Сокращенное наименование (код) элемента Признак типа элемента Формат элемента Признак обязательности элемента Дополнительная информация
Имя файла, содержащего данные свидетельства о государственной регистрации права (с расширением) НаимФайлГРП А Т(1-150) О Имя файла имеет вид R_Т_А_К_О_N1_GGGGMMDD_N2, где: R_T - префикс, принимающий значение NO_SVONGRP;
А_К - идентификатор получателя информации, где:
А - идентификатор получателя, которому направляется файл обмена,
К - идентификатор конечного получателя, для которого предназначена информация из данного файла обмена; идентификаторы А и К имеют вид для налоговых органов - четырехразрядный код (код по СОНО);
О - идентификатор отправителя информации, имеет вид:
для организации (обособленного подразделения) - девятнадцатиразрядный код (ИНН организации и КПП организации (обособленного подразделения); для физических лиц - двенадцатиразрядный код (ИНН физического лица при наличии. При отсутствии ИНН - последовательность из двенадцати нулей);
N1 - идентификационный номер файла, должен совпадать с идентификационным номером файла сообщения о наличии объектов недвижимого имущества и (или) транспортных средств, признаваемых объектами налогообложения по соответствующим налогам, уплачиваемым физическими лицами;
GGGG - год, ММ - месяц, DD - день формирования файла;
N2 - уникальный идентификационный номер файла, уникален для каждого файла независимо от принадлежности к документу (длина - от 1 до 36 знаков). Расширение имени файла - tif | pdf | jpg.

Таблица 4.13

Свидетельство о праве собственности (СвПравСоб)

Наименование элемента Сокращенное наименование (код) элемента Признак типа элемента Формат элемента Признак обязательности элемента Дополнительная информация
Имя файла, содержащего данные свидетельства о праве собственности (с расширением) НаимФайлСПС А Т(1-150) О Имя файла имеет вид R_T_A_K_0_N 1_GGGGMMDD_N2, где:
R_T - префикс, принимающий значение NO_SVONSPS;
А К - идентификатор получателя информации, где:
А - идентификатор получателя, которому направляется файл обмена,
К - идентификатор конечного получателя, для которого предназначена информация из данного файла обмена; идентификаторы А и К имеют вид для налоговых органов - четырехразрядный код (код по СОНО);
О - идентификатор отправителя информации, имеет вид:
для организации (обособленного подразделения) - девятнадцатиразрядный код (ИНН организации и КПП организации (обособленного подразделения); для физических лиц - двенадцатиразрядный код (ИНН физического лица при наличии. При отсутствии ИНН - последовательность из двенадцати нулей);
N1 - идентификационный номер файла, должен совпадать с идентификационным номером файла сообщения о наличии объектов недвижимого имущества и (или) транспортных средств, признаваемых объектами налогообложения по соответствующим налогам, уплачиваемым физическими лицами;
GGGG - год, ММ - месяц, DD - день формирования файла;
N2 - уникальный идентификационный номер файла, уникален для каждого файла независимо от принадлежности к документу (длина - от 1 до 36 знаков).
Расширение имени файла - tif | pdf | jpg.

Таблица 4.14

Свидетельство о праве на наследство (СвПравНасл)

Наименование элемента Сокращенное наименование (код) элемента Признак типа элемента Формат элемента Признак обязательности элемента Дополнительная информация
Имя файла, содержащего данные свидетельства о праве на наследство (с расширением) НаимФайлСПН А Т(1-150) О Имя файла имеет вид R_T_A_K_0_N1_GGGGMMDD_N2, где: R_T - префикс, принимающий значение NO_S V ONSPN;
А_К - идентификатор получателя информации, где:
А - идентификатор получателя, которому направляется файл обмена,
К - идентификатор конечного получателя, для которого предназначена информация из данного файла обмена; идентификаторы А и К имеют вид для налоговых органов - четырехразрядный код (код по СОНО);
О - идентификатор отправителя информации, имеет вид:
для организации (обособленного подразделения) - девятнадцатиразрядный код (ИНН организации и КПП организации (обособленного подразделения); для физических лиц - двенадцатиразрядный код (ИНН физического лица при наличии. При отсутствии ИНН - последовательность из двенадцати нулей);
N1 - идентификационный номер файла, должен совпадать с идентификационным номером файла сообщения о наличии объектов недвижимого имущества и (или) транспортных средств, признаваемых объектами налогообложения по соответствующим налогам, уплачиваемым физическими лицами;
GGGG - год, ММ - месяц, DD - день формирования файла;
N2 - уникальный идентификационный номер файла, уникален для каждого файла независимо от принадлежности к документу (длина - от 1 до 36 знаков).
Расширение имени файла - tif | pdf | jpg.

Таблица 4.15

Акт органа местного самоуправления (АктМестСУ)

Наименование элемента Сокращенное наименование (код) элемента Признак типа элемента Формат элемента Признак обязательности элемента Дополнительная информация
Имя файла, содержащего данные акта органа местного самоуправления (с расширением) НаимФайлАМСУ А Т(1-150) О Имя файла имеет вид R_T_A_K_0_N 1_GGGGMMDD_N2, где:
R_T - префикс, принимающий значение NO_SVONAMSU;
А_К - идентификатор получателя информации, где:
А - идентификатор получателя, которому направляется файл обмена,
К - идентификатор конечного получателя, для которого предназначена информация из данного файла обмена; идентификаторы А и К имеют вид для налоговых органов - четырехразрядный код (код по СОНО);
О - идентификатор отправителя информации, имеет вид:
для организации (обособленного подразделения) - девятнадцатиразрядный код (ИНН организации и КПП организации (обособленного подразделения); для физических лиц - двенадцатиразрядный код (ИНН физического лица при наличии. При отсутствии ИНН - последовательность из двенадцати нулей);
N1 - идентификационный номер файла, должен совпадать с идентификационным номером файла сообщения о наличии объектов недвижимого имущества и (или) транспортных средств, признаваемых объектами налогообложения по соответствующим налогам, уплачиваемым физическими лицами;
GGGG - год, ММ - месяц, DD - день формирования файла;
N2 - уникальный идентификационный номер файла, уникален для каждого файла независимо от принадлежности к документу (длина - от 1 до 36 знаков).
Расширение имени файла - tif | pdf | jpg.

Таблица 4.16

Правоустанавливающий документ иного вида (ПравДокИнВид)

Наименование элемента Сокращенное наименование (код) элемента Признак типа элемента Формат элемента Признак обязательности элемента Дополнительная информация
Имя файла, содержащего данные правоустанавливающего документа иного вида (с расширением) НаимФайлПДИВ А Т( 1 -150) О Имя файла имеет вид R_T_A_K_0_N 1_GGGGMMDD_N2, где: R_T - префикс, принимающий значение NO_S V ONPDIV;
А_К - идентификатор получателя информации, где:
А - идентификатор получателя, которому направляется файл обмена,
К - идентификатор конечного получателя, для которого предназначена информация из данного файла обмена; идентификаторы А и К имеют вид для налоговых органов - четырехразрядный код (код по СОНО);
О - идентификатор отправителя информации, имеет вид:
для организации (обособленного подразделения) - девятнадцатиразрядный код (ИНН организации и КПП организации (обособленного подразделения); для физических лиц - двенадцатиразрядный код (ИНН физического лица при наличии. При отсутствии ИНН - последовательность из двенадцати нулей);
N1 - идентификационный номер файла, должен совпадать с идентификационным номером файла сообщения о наличии объектов недвижимого имущества и (или) транспортных средств, признаваемых объектами налогообложения по соответствующим налогам, уплачиваемым физическими лицами;
GGGG - год, ММ - месяц, DD - день формирования файла;
N2 - уникальный идентификационный номер файла, уникален для каждого файла независимо от принадлежности к документу (длина - от 1 до 36 знаков).
Расширение имени файла - tif | pdf | jpg.

Таблица 4.17

Сведения о транспортных средствах (СведТС)

Наименование элемента Сокращенное наименование (код) элемента Признак типа элемента Формат элемента Признак обязательности элемента Дополнительная информация
Сведения о транспортном средстве ТрСред С ОМ Состав элемента представлен в таблице 4.18

Таблица 4.18

Сведения о транспортном средстве (ТрСред)

Наименование элемента Сокращенное наименование (код) элемента Признак типа элемента Формат элемента Признак обязательности элемента Дополнительная информация
Вид транспортного средства ВидТС А Т(=2) ОК Принимает значение:
01 - автомобиль легковой |
02 - автомобиль грузовой |
03-автобус |
04-мотоцикл |
05 - мотороллер |
06-снегоход |
07 - трактор |
08-мотосани |
09-вертолет |
10-самолет |
11 - теплоход |
12-яхта |
13 - катер |
14-гидроцикл |
15 - моторная лодка |
16 - иное
Наименование вида транспортного средства НаимВидТС А Т(1-120) н Элемент обязателен при <ВидТС>=16
Серия и номер паспорта транспортного средства СерНомПасп А Т(1-50) н
Дата выдачи паспорта транспортного средства ДатаПасп А Т(=10) Н Типовой элемент <ДатаТип>. Дата в формате ДД.ММ.ГГГГ
Идентификационный номер транспортного средства ИдНомТС А Т(1-25) О
Марка (модель) транспортного средства МаркаТС А Т(1-120) н
Регистрационный знак транспортного средства РегЗнакТС А Т(1-30) о
Дата регистрации транспортного средства ДатаРегТС А Т(=10) О Типовой элемент <ДатаТип>. Дата в формате ДД.ММ.ГГГГ
Дата снятия с учета транспортного средства ДатаСнУчетТС А Т(=10) н Типовой элемент <ДатаТип>. Дата в формате ДД.ММ.ГГГГ
Серия и номер документа, подтверждающего регистрацию транспортного средства НомДокРегТС А Т(1-30) о
Дата выдачи документа, подтверждающего регистрацию транспортного средства ДатаДокРегТС А Т(=10) О Типовой элемент <ДатаТип>. Дата в формате ДД.ММ.ГГГГ
Документ, подтверждающий регистрацию транспортного средства ДокРегТС С ом Состав элемента представлен в таблице 4.19

Таблица 4.19

Документ, подтверждающий регистрацию транспортного средства (ДокРегТС)

Наименование элемента Сокращенное наименование (код) элемента Признак типа элемента Формат элемента Признак обязательности элемента Дополнительная информация
Имя файла, содержащего данные документа, подтверждающего регистрацию транспортного средства (с расширением) НаимФайлДРТС А Т(1-150) О Имя файла имеет вид R_T_A_K_0_N1_GGGGMMDD_N2, где: R_T - префикс, принимающий значение NO_S VONDRTS;
А_К - идентификатор получателя информации, где:
А - идентификатор получателя, которому направляется файл обмена,
К - идентификатор конечного получателя, для которого предназначена информация из данного файла обмена; идентификаторы А и К имеют вид для налоговых органов - четырехразрядный код (код по СОНО);
О - идентификатор отправителя информации, имеет вид:
для организации (обособленного подразделения) - девятнадцатиразрядный код (ИНН организации и КПП организации (обособленного подразделения); для физических лиц - двенадцатиразрядный код (ИНН физического лица при наличии. При отсутствии ИНН - последовательность из двенадцати нулей);
N1 - идентификационный номер файла, должен совпадать с идентификационным номером файла сообщения о наличии объектов недвижимого имущества и (или) транспортных средств, признаваемых объектами налогообложения по соответствующим налогам, уплачиваемым физическими лицами;
GGGG - год, ММ - месяц, DD - день формирования файла;
N2 - уникальный идентификационный номер файла, уникален для каждого файла независимо от принадлежности к документу (длина - от 1 до 36 знаков).
Расширение имени файла - tif | pdf | jpg.

Таблица 4.20

Сведения о документе, удостоверяющем личность (УдЛичнФЛТип)

Наименование элемента Сокращенное наименование (код) элемента Признак типа элемента Формат элемента Признак обязательности элемента Дополнительная информация
Код вида документа, удостоверяющего личность КодВидДок А Т(=2) ОК Типовой элемент <СПДУЛТип>. Принимает значение в соответствии со справочником "Коды видов документов, удостоверяющих личность налогоплательщика", приведенного в Приложении N 1 к Порядку заполнения формы
Серия и номер документа, удостоверяющего личность СерНомДок А Т(1-25) 0
Дата выдачи документа, удостоверяющего личность ДатаДок А Т(=10) о Типовой элемент <ДатаТип>.
Дата в формате ДД.ММ.ГГГГ
Наименование органа, выдавшего документ, удостоверяющий личность ВыдДок А Т( 1-255) 0

Таблица 4.21

Адрес в Российской Федерации (АдрРФТип)

Наименование элемента Сокращенное наименование (код) элемента Признак типа элемента Формат элемента Признак обязательности элемента Дополнительная информация
Индекс Индекс А Т(=6) Н
Наименование субъекта Российской Федерации НаимРегион А Т(1-100) НК Принимает значения в соответствии со справочником "Субъекты Российской Федерации"
Код региона КодРегион А Т(=2) ОК Типовой элемент <ССРФТип>. Принимает значения в соответствии со справочником "Субъекты Российской Федерации"
Район Район А Т(1-50) Н
Город Город А Т(1-50) Н
Населенный пункт НаселПункт А Т(1-50) Н
Улица Улица А Т(1-50) Н
Дом Дом А Т(1-20) Н
Корпус Корпус А Т(1-20) Н
Квартира Кварт А Т(1-20) Н

Таблица 4.22

Фамилия, имя, отчество (ФИОТип)

Наименование элемента Сокращенное наименование (код) элемента Признак типа элемента Формат элемента Признак обязательности элемента Дополнительная информация
Фамилия Фамилия А Т(1-60) О
Имя Имя А Т(1-60) О
Отчество Отчество А Т(1-60) н

Приложение N 3
к приказу ФНС России
от "26" ноября 2014 г.
N ММВ 7-11/598@

ПОРЯДОК ЗАПОЛНЕНИЯ ФОРМЫ "СООБЩЕНИЕ О НАЛИЧИИ ОБЪЕКТОВ НЕДВИЖИМОГО ИМУЩЕСТВА И (ИЛИ) ТРАНСПОРТНЫХ СРЕДСТВ, ПРИЗНАВАЕМЫХ ОБЪЕКТАМИ НАЛОГООБЛОЖЕНИЯ ПО СООТВЕТСТВУЮЩИМ НАЛОГАМ, УПЛАЧИВАЕМЫМ ФИЗИЧЕСКИМИ ЛИЦАМИ"

I. Общие положения

1. Настоящий Порядок заполнения формы "Сообщение о наличии объектов недвижимого имущества и (или) транспортных средств, признаваемых объектами налогообложения по соответствующим налогам, уплачиваемым физическими лицами" (далее - Сообщение) разработан в соответствии с пунктами 2.1 и 7 статьи 23 Налогового кодекса Российской Федерации (далее - Кодекс).

2. Сообщение заполняется налогоплательщиками-физическими лицами в случае неполучения налоговых уведомлений и неуплаты налогов в отношении объектов недвижимого имущества и (или) транспортных средств за период владения ими.

Сообщение не заполняется по объектам, в отношении которых физическое лицо получало налоговое уведомление об уплате налога или не получало налоговое уведомление в связи с предоставлением ему налоговой льготы.

3. При заполнении Сообщения на бумажном носителе может использоваться форма Сообщения с двухмерным штрих кодом.

4. В состав Сообщения включается:

1) титульный лист;

2) раздел 1 "Сведения об объектах недвижимого имущества" (далее - Раздел 1);

3) раздел 2 "Сведения о транспортных средствах" (далее - Раздел 2).

II. Общие требования к порядку заполнения формы Сообщения

5. Страницы Сообщения имеют сквозную нумерацию, начиная с титульного листа (страница 001). Порядковый номер страницы указывается в поле "Стр." слева направо, начиная с первого (левого) знакоместа. Например, для первой страницы указывается "001", для десятой страницы - "010".

6. Сообщение заполняется рукописным способом чернилами черного либо синего цвета или с использованием соответствующего программного обеспечения в одном экземпляре.

Не допускается исправление ошибок с помощью корректирующего или иного аналогичного средства, двусторонняя печать документа на бумажном носителе, скрепление листов документов, приводящее к порче бумажного носителя.

Каждому показателю соответствует одно поле, состоящее из определенного количества знакомест. В каждом поле указывается только один показатель.

Исключение составляют показатели, одним из значений которых является

дата.

Для даты предусмотрены три поля: день, месяц и год, разделенные знаком "." (точка). Пример заполнения даты: 01.02.2015.

7. Особенности рукописного способа заполнения Сообщения:

1) заполнение полей значениями текстовых, числовых, кодовых показателей осуществляется слева направо, начиная с первого (левого) знакоместа;

2) заполнение текстовых полей осуществляется заглавными печатными буквами;

3) в случае отсутствия данных для заполнения показателя проставляется прочерк.

При этом прочерк представляет собой прямую линию, проведенную посередине знакомест по всей длине показателя или по правой части показателя при его неполном заполнении.

8. При распечатке на принтере формы Сообщения, заполненной с использованием соответствующего программного обеспечения, допускается отсутствие обрамления знакомест и прочерков для незаполненных знакомест, расположение и размеры зон значений показателей не должны изменяться. Печать знаков должна выполняться шрифтом Courier New высотой 16-18 пунктов.

III. Порядок заполнения титульного листа Сообщения

9. Титульный лист Сообщения заполняется налогоплательщиком, за исключением раздела "Заполняется работником налогового органа".

10. В поле "ИНН" указывается идентификационный номер налогоплательщика - физического лица (здесь и далее ИНН указывается при наличии).

11. Код налогового органа, в который представляется Сообщение, заполняется согласно документам о постановке на учет в налоговом органе по месту жительства или по месту нахождения объектов недвижимого имущества и (или) транспортных средств.

12. В поле "по состоянию на" указывается дата (число, месяц, год), по состоянию на которую представляется Сообщение.

13. В сведениях о налогоплательщике указываются: фамилия, имя, отчество (здесь и далее отчество указывается при наличии) физического лица полностью, без сокращений, дата рождения, место рождения в соответствии с документом, удостоверяющим личность налогоплательщика.

14. В сведениях о документе, удостоверяющем личность, указываются: код вида документа (например, 21 - паспорт гражданина Российской Федерации), в соответствии со справочником "Коды видов документов, удостоверяющих личность налогоплательщика" согласно приложению N 1 к настоящему Порядку, его серия и номер, дата выдачи, кем выдан.

15. В поле "Адрес места жительства (места пребывания) налогоплательщика" указывается код "1", если место жительства физического лица в Российской Федерации, или код "2", если место пребывания физического лица в Российской Федерации (при отсутствии места жительства в Российской Федерации).

В сведениях об адресе места жительства (места пребывания) налогоплательщика указываются: почтовый индекс, наименование и код субъекта Российской Федерации, район, город, населенный пункт (село, поселок и так далее), улица (проспект и так далее), номер дома (владения), номер корпуса (строения), номер квартиры - на основании записи в паспорте или ином документе (если в Сообщении указан не паспорт, а иной документ, удостоверяющий личность налогоплательщика), подтверждающем регистрацию физического лица по месту жительства или месту пребывания в Российской Федерации (при отсутствии места жительства в Российской Федерации).

Цифровой код субъекта Российской Федерации указывается в соответствии со справочником "Субъекты Российской Федерации" согласно приложению N 2 к настоящему Порядку.

16. В поле "Адрес места жительства за пределами Российской Федерации" указывается адрес места жительства за пределами территории Российской Федерации в случае отсутствия у иностранного гражданина или лица без гражданства места жительства (места пребывания) в Российской Федерации.

17. В поле "Номер контактного телефона" указывается номер телефона налогоплательщика или его представителя с телефонным кодом страны (для физических лиц, место жительства которых за пределами Российской Федерации) и иными телефонными кодами, требующимися для обеспечения телефонной связи. Номера телефонов указываются без пробелов и прочерков. Для каждой скобки и знака отводится одна ячейка.

18. По строке "Сообщение составлено на" указывается общее количество страниц, на которых составлено Сообщение, а также количество листов подтверждающих документов (копий), включая документы или их копии, подтверждающие полномочия представителя налогоплательщика (в случае представления Сообщения представителем налогоплательщика), приложенных к Сообщению.

19. В поле "Достоверность и полноту сведений, указанных в настоящем сообщении, подтверждаю" указываются:

код "1" - в случае подтверждения достоверности и полноты сведений в Сообщении налогоплательщиком;

код "2" - в случае подтверждения достоверности и полноты сведений в Сообщении представителем налогоплательщика;

при представлении Сообщения налогоплательщиком-физическим лицом в месте, отведенном для подписи, проставляется подпись физического лица и дата подписания Сообщения;

при представлении Сообщения представителем налогоплательщика по строке "фамилия, имя, отчество физического лица (должностного лица организации) - представителя налогоплательщика" указываются построчно полностью фамилия, имя, отчество физического лица - представителя налогоплательщика (фамилия, имя, отчество должностного лица организации, если эта организация является представителем налогоплательщика). Проставляются подпись лица, подтверждающего достоверность и полноту сведений, указанных в Сообщении, дата подписания;

по строке "Наименование документа, подтверждающего полномочия представителя" указывается вид документа, подтверждающего полномочия представителя налогоплательщика.

IV. Порядок заполнения Раздела 1 "Сведения об объектах недвижимого имущества"

20. Раздел 1 заполняется налогоплательщиком по каждому объекту недвижимого имущества (земельный участок, жилой дом, квартира, комната, гараж (машино-место), объект незавершенного строительства, иное помещение, здание, сооружение), право собственности, пожизненного наследуемого владения, и (или) постоянного (бессрочного) пользования на который возникло у налогоплательщика в соответствии с законодательством Российской Федерации.

21. При наличии у налогоплательщика более одного объекта недвижимого имущества Раздел 1 заполняется по каждому объекту отдельно.

22. При заполнении Раздела 1 указываются ИНН, фамилия и инициалы имени и отчества налогоплательщика-физического лица.

23. Показатели в Разделе 1 заполняются на основании правоустанавливающих (правоудостоверяющих) документов.

По объекту недвижимого имущества, право на который не зарегистрировано в Едином государственном реестре прав на недвижимое имущество и сделок с ним, Раздел 1 заполняется на основании документа, выданного до создания учреждений юстиции по регистрации прав в соответствии с Федеральным законом от 21.07.1997 N 122-ФЗ "О государственной регистрации прав на недвижимое имущество и сделок с ним" (Собрание законодательства Российской Федерации, 1997, N 30, ст. 3594; 2014, N 30, ст. 4225), в отношении:

земельного участка - на основании акта (постановления, решения) органа местного самоуправления о предоставлении земельного участка;

объекта капитального строительства - на основании свидетельства либо иного документа о праве собственности.

В случае приобретения права собственности на объект недвижимого имущества в порядке наследования Раздел 1 заполняется на основании свидетельства о праве на наследство.

В случае невозможности заполнения определенных показателей в связи с отсутствием сведений в правоустанавливающих (правоудостоверяющих) документах, в соответствующих полях проставляется прочерк.

24. В поле "Вид объекта недвижимого имущества" указывается код, соответствующий объекту недвижимого имущества, по которому представляются сведения (код "1" - земельный участок, код "2" - жилой дом, код "3" - квартира, код "4" - комната, код "5" - гараж (машино-место), код "6" - объект незавершенного строительства, код "7" - иное помещение, здание, сооружение).

25. В поле "Номер объекта недвижимого имущества" указывается код, соответствующий номеру (при наличии) объекта недвижимого имущества, по которому представляются сведения:

код "1" в случае указания кадастрового номера;

код "2" в случае указания условного номера. Условный номер указывается, если отсутствуют сведения о кадастровом номере;

код "3" в случае указания инвентарного номера. Инвентарный номер указывается по объектам капитального строительства, если отсутствуют сведения о кадастровом и условном номерах.

26. В сведениях об адресе места нахождения объекта недвижимого имущества в соответствии с правоустанавливающим (правоудостоверяющим) документом указываются: почтовый индекс, наименование и код субъекта Российской Федерации, район, город, населенный пункт (село, поселок и так далее), улица (проспект и так далее), номер дома (владения), номер корпуса (строения), номер квартиры.

27. Строка 1.4 заполняется в случае отсутствия официально присвоенного адреса места нахождения объекта недвижимого имущества. При этом указываются подробные сведения о местоположении объекта недвижимого имущества, в том числе: наименование и код субъекта Российской Федерации, район, город, населенный пункт (село, поселок и так далее), улица (проспект и так далее), иные сведения.

28. В поле "Вид правоустанавливающего (правоудостоверяющего) документа" указывается код, соответствующий виду правоустанавливающего (правоудостоверяющего) документа, подтверждающего возникновение у налогоплательщика права собственности (пожизненного наследуемого владения, постоянного бессрочного пользования) на объект недвижимого имущества, сведения о котором заполняются в Разделе 1, и копия которого прилагается к Сообщению (код "1" - свидетельство о государственной регистрации права, код "2" - свидетельство о праве собственности, код "3" - свидетельство о праве на наследство, код "4" - акт (решение, постановление) органа местного самоуправления, код "5" - иной документ). В случае отсутствия в перечне необходимого вида документа, указывается код "5" и в соответствующем поле указывается вид документа.

29. По строке 1.5.1 указывается наименование органа, выдавшего правоустанавливающий (правоудостоверяющий) документ в отношении объекта недвижимого имущества, сведения по которому заполняются в Разделе 1.

30. По строке 1.5.2 указывается дата регистрации (возникновения) права на объект недвижимого имущества: число, месяц, год.

31. По строке 1.5.3 указывается дата прекращения права на объект недвижимого имущества: число, месяц, год.

32. В поле "Достоверность и полноту сведений, указанных на данной странице, подтверждаю" указывается:

1) подпись лица, заполнившего Сообщение;

2) дата заполнения Сообщения.

V. Порядок заполнения Раздела 2 "Сведения о транспортных средствах"

33. Раздел 2 заполняется налогоплательщиком по транспортным средствам, зарегистрированным на него в соответствии с законодательством Российской Федерации.

34. При заполнении Раздела 2 указывается ИНН, фамилия и инициалы имени и отчества налогоплательщика - физического лица.

35. Показатели строк 2.1 - 2.7 заполняются на основании свидетельства о регистрации транспортного средства, паспорта транспортного средства, свидетельства о праве собственности на транспортное средство (в отношении водных и воздушных транспортных средств), копии которых прилагаются к Сообщению. В случае невозможности заполнения отдельных показателей в связи с отсутствием сведений в документах, подтверждающих регистрацию транспортных средств, в соответствующих полях проставляется прочерк.

36. В поле "Вид транспортного средства" указывается код, соответствующий виду транспортного средства, по которому представляются сведения (код "01" - автомобиль легковой, код "02" - автомобиль грузовой, код "03" - автобус, код "04" - мотоцикл, код "05" - мотороллер, код "06" - снегоход, код "07" - трактор, код "08" - мотосани, код "09" - вертолет, код "10" - самолет, код "11" - теплоход, код "12" - яхта, код "13" - катер, код "14" - гидроцикл, код "15" - моторная лодка, код "16" - иное). В случае отсутствия в перечне вида транспортного средства, по которому представляются сведения, проставляется код "16" и в соответствующем поле указывается вид транспортного средства.

37. По строке 2.2 указываются реквизиты паспорта транспортного средства (серия, номер и дата выдачи) по наземным транспортным средствам. В отношении водных и воздушных транспортных средств по строке 2.2. проставляется прочерк.

38. По строке 2.3 по наземным транспортным средствам указывается идентификационный номер - VIN, по водным транспортным средствам указывается идентификационный номер судна (ИМО<1> или другое), по воздушным транспортным средствам указывается серийный (идентификационный) заводской номер судна.

<1> идентификационный номер Международной морской организации

39. По строке 2.4 указывается марка (модель) транспортного средства;

40. По строке 2.5 по наземным транспортным средствам указывается регистрационный знак транспортного средства, по водным транспортным средствам - регистрационный номер судна, по воздушным транспортным средствам - регистрационный знак судна.

41. По строке 2.6 указывается дата регистрации транспортного средства.

42. По строке 2.7 указывается дата снятия с учета транспортного средства.

43. По строке 2.8 указывается серия, номер и дата выдачи документа о регистрации транспортного средства в соответствии с законодательством Российской Федерации.

44. В поле "Достоверность и полноту сведений, указанных на данной странице, подтверждаю" указывается:

1) подпись лица, заполнившего Сообщение;

2) дата заполнения Сообщения.

Приложение N 1 к Порядку
заполнения формы "Сообщение о наличии объектов
недвижимого имущества и (или) транспортных
средств, признаваемых объектами налогообложения
по соответствующим налогам, уплачиваемым
физическими лицами", утвержденному приказом
ФНС России от 26 ноября.2014 г.
N ММВ - 7-11/598@

СПРАВОЧНИК "КОДЫ ВИДОВ ДОКУМЕНТОВ, УДОСТОВЕРЯЮЩИХ ЛИЧНОСТЬ НАЛОГОПЛАТЕЛЬЩИКА"

Код Наименование документа
21 Паспорт гражданина Российской Федерации
03 Свидетельство о рождении
07 Военный билет
08 Временное удостоверение, выданное взамен военного билета
10 Паспорт иностранного гражданина
11 Свидетельство о рассмотрении ходатайства о признании лица беженцем на территории Российской Федерации по существу
12 Вид на жительство в Российской Федерации
13 Удостоверение беженца
14 Временное удостоверение личности гражданина Российской Федерации
15 Разрешение на временное проживание в Российской Федерации
18 Свидетельство о предоставлении временного убежища на территории Российской Федерации
23 Свидетельство о рождении, выданное уполномоченным органом иностранного государства
24 Удостоверение личности военнослужащего Российской Федерации Военный билет офицера запаса
91 Иные документы

Приложение N 2
к Порядку заполнения формы
"Сообщение о наличии объектов недвижимого
имущества и (или) транспортных средств,
признаваемых объектами налогообложения
по соответствующим налогам, уплачиваемым
физическими лицами", утвержденному приказом
ФНС России от 26 ноября 2014 г.
N ММВ-7-11/598@

СПРАВОЧНИК "СУБЪЕКТЫ РОССИЙСКОЙ ФЕДЕРАЦИИ"

Код Наименование
01 Республика Адыгея
02 Республика Башкортостан
03 Республика Бурятия
04 Республика Алтай
05 Республика Дагестан
06 Республика Ингушетия
07 Кабардино-Балкарская Республика
08 Республика Калмыкия
09 Карачаево-Черкесская Республика
10 Республика Карелия
11 Республика Коми
12 Республика Марий Эл
13 Республика Мордовия
14 Республика Саха (Якутия)
15 Республика Северная Осетия - Алания
16 Республика Татарстан
17 Республика Тыва
18 Удмуртская Республика
19 Республика Хакасия
20 Чеченская Республика
21 Чувашская Республика
22 Алтайский край
23 Краснодарский край
24 Красноярский край
25 Приморский край
26 Ставропольский край
27 Хабаровский край
28 Амурская область
29 Архангельская область
30 Астраханская область
31 Белгородская область
32 Брянская область
33 Владимирская область
34 Волгоградская область
35 Вологодская область
36 Воронежская область
37 Ивановская область
38 Иркутская область
39 Калининградская область
40 Калужская область
41 Камчатский край
42 Кемеровская область
43 Кировская область
44 Костромская область
45 Курганская область
46 Курская область
47 Ленинградская область
48 Липецкая область
49 Магаданская область
50 Московская область
51 Мурманская область
52 Нижегородская область
53 Новгородская область
54 Новосибирская область
55 Омская область
56 Оренбургская область
57 Орловская область
58 Пензенская область
59 Пермский край
60 Псковская область
61 Ростовская, область
62 Рязанская область
63 Самарская область
64 Саратовская область
65 Сахалинская область
66 Свердловская область
67 Смоленская область
68 Тамбовская область
69 Тверская область
70 Томская область
71 Тульская область
72 Тюменская область
73 Ульяновская область
74 Челябинская область
75 Забайкальский край
76 Ярославская область
77 г. Москва
78 г. Санкт-Петербург
79 Еврейская автономная область
83 Ненецкий автономный округ
86 Ханты-Мансийский автономный округ - Югра
87 Чукотский автономный округ
89 Ямало-Ненецкий автономный округ
91 Республика Крым
92 г. Севастополь
99 Иные территории, включая город и космодром Байконур

Приложение N 4
к приказу ФНС России
от 26 ноября 2014 г.
N ММВ - 7 -11/598@

ПОРЯДОК ПРЕДСТАВЛЕНИЯ СООБЩЕНИЯ О НАЛИЧИИ ОБЪЕКТОВ НЕДВИЖИМОГО ИМУЩЕСТВА И (ИЛИ) ТРАНСПОРТНЫХ СРЕДСТВ, ПРИЗНАВАЕМЫХ ОБЪЕКТАМИ НАЛОГООБЛОЖЕНИЯ ПО СООТВЕТСТВУЮЩИМ НАЛОГАМ, УПЛАЧИВАЕМЫМ ФИЗИЧЕСКИМИ ЛИЦАМИ, В ЭЛЕКТРОННОЙ ФОРМЕ ПО ТЕЛЕКОММУНИКАЦИОННЫМ КАНАЛАМ СВЯЗИ

1. Настоящий Порядок разработан в соответствии с пунктом 7 статьи 23 Налогового кодекса Российской Федерации (далее - Кодекс) и определяет правила организации информационного обмена при представлении физическими лицами в налоговые органы сообщений, предусмотренных пунктом 2.1 статьи 23 Кодекса (далее - Сообщения), в электронной форме по телекоммуникационным каналам связи.

2. Представление Сообщения в электронной форме по телекоммуникационным каналам связи допускается при обязательном использовании сертифицированных средств усиленной квалифицированной электронной подписи, позволяющих идентифицировать владельца квалифицированного сертификата ключа проверки электронной подписи, а также установить отсутствие искажения информации, содержащейся в указанном Сообщении.

Квалифицированные сертификаты ключей проверки электронной подписи участникам информационного обмена выдаются организациями, которые выпускают квалифицированные сертификаты ключей проверки электронной подписи для использования их в информационных системах общего пользования в соответствии с Федеральным законом от 06.04.2011 N 63-ФЗ "Об электронной подписи" (Собрание законодательства Российской Федерации, 2011, N 15, ст. 2036, N 27, ст. 3880; 2012, N 29, ст. 3988; 2013, N 14, ст. 1668, N 27, ст. 3463, ст. 3477; 2014, N 26, ст. 3390), и являются удостоверяющими центрами, аккредитованными Министерством связи и массовых коммуникаций Российской Федерации.

3. Участниками информационного обмена при представлении Сообщений в электронной форме по телекоммуникационным каналам связи являются налогоплательщики-физические лица, их представители и налоговые органы, в том числе Межрегиональная инспекция Федеральной налоговой службы по централизованной обработке данных, а также операторы электронного документооборота.

4. В процессе электронного документооборота при представлении в налоговый орган Сообщения по телекоммуникационным каналам связи также участвуют технологические электронные документы, указанные в подпунктах 1 - 4 и 6 пункта 3 Порядка представления организациями и индивидуальными

предпринимателями, а также нотариусами, занимающимися частной практикой, и адвокатами, учредившими адвокатские кабинеты, сообщений, предусмотренных пунктами 2 и 3 статьи 23 Налогового кодекса Российской Федерации, в электронном виде по телекоммуникационным каналам связи, утвержденного приказом Федеральной налоговой службы от 09.06.2011 N ММВ-7-6/362@ "Об утверждении форм и форматов сообщений, предусмотренных пунктами 2 и 3 статьи 23 Налогового кодекса Российской Федерации, а также порядка заполнения форм сообщений и порядка представления сообщений в электронном виде по телекоммуникационным каналам связи" (зарегистрирован Министерством юстиции Российской Федерации 11.07.2011, регистрационный номер 21307, Российская газета, 2011, 19 июля), с изменениями, внесенными приказом ФНС России от 21.11.2011 N ММВ-7-6/790@ (зарегистрирован Министерством юстиции Российской Федерации 21.12.2011, регистрационный номер 22728, Российская газета, 2012, 25 января) (далее - Порядок, утвержденный приказом ФНС России от 09.06.2011 N ММВ-7-6/362@), по формам и форматам, приведенным в соответствующих приложениях к указанному Порядку.

5. При представлении в налоговый орган Сообщения и получении от налогового органа (уполномоченного налогового органа) квитанции о приеме в электронной форме представление Сообщения в налоговый орган на бумажном носителе не требуется.

6. Участники информационного обмена обеспечивают хранение всех отправленных и принятых Сообщений и технологических электронных документов с усиленной квалифицированной электронной подписью и квалифицированных сертификатов ключей проверки электронной подписи, применявшихся для формирования усиленной квалифицированной электронной подписи в указанных Сообщениях и технологических электронных документах.

7. Участники информационного обмена не реже одного раза в течение рабочего дня проверяют поступление Сообщений и технологических электронных документов.

8. Датой направления налогоплательщиком в налоговый орган Сообщения в электронной форме по телекоммуникационным каналам связи считается дата, зафиксированная в подтверждении даты отправки.

9. Сообщение считается принятым налоговым органом, если налогоплательщику поступила квитанция о приеме, подписанная усиленной квалифицированной электронной подписью, позволяющей идентифицировать соответствующий налоговый орган (владельца квалифицированного сертификата ключа проверки электронной подписи).

10. При получении налогоплательщиком квитанции о приеме Сообщения датой получения Сообщения налоговым органом в электронной форме по телекоммуникационным каналам связи считается дата, указанная в квитанции о приеме.

11. Сообщение не считается принятым, если:

1) не соответствует утвержденному формату;

2) отсутствует (не соответствует) усиленная квалифицированная электронная подпись налогоплательщика;

3) к Сообщению не приложены копии правоустанавливающих (правоудостоверяющих) документов на объект недвижимого имущества или копии документов, подтверждающих государственную регистрацию транспортного средства;

4) направлено в налоговый орган, в компетенцию которого не входит рассмотрение Сообщения (ошибочное направление).

Процедуры направления Сообщения в электронной форме по телекоммуникационным каналам связи

12. Налогоплательщиком формируется Сообщение в электронной форме, подписывается усиленной квалифицированной электронной подписью и направляется по телекоммуникационным каналам связи в налоговый орган.

13. Налогоплательщик в течение следующего рабочего дня после отправки Сообщения в электронной форме по телекоммуникационным каналам связи должен получить:

1) подтверждение даты отправки;

2) квитанцию о приеме или уведомление об отказе в приеме, подписанное усиленной квалифицированной электронной подписью, позволяющей идентифицировать соответствующий налоговый орган (владельца квалифицированного сертификата ключа проверки электронной подписи).

При получении уведомления об отказе в приеме налогоплательщик устраняет указанные в этом уведомлении ошибки и повторяет процедуру направления Сообщения.

14. При получении от налогоплательщика Сообщения в электронной форме по телекоммуникационным каналам связи и отсутствии оснований для отказа в приеме указанного Сообщения налоговый орган в течение одного рабочего дня с момента его получения формирует квитанцию о приеме, подписывает ее усиленной квалифицированной электронной подписью и направляет налогоплательщику.

При наличии оснований для отказа в приеме Сообщения налоговый орган формирует уведомление об отказе в приеме, подписывает усиленной квалифицированной электронной подписью и направляет его налогоплательщику.

15. Оператор электронного документооборота:

1) фиксирует дату направления Сообщения и формирует подтверждение даты отправки;

2) подписывает подтверждение даты отправки усиленной квалифицированной электронной подписью и высылает его одновременно участникам информационного обмена. Налоговому органу подтверждение даты отправки направляется вместе с Сообщением в электронной форме по телекоммуникационным каналам связи.

16. Если налогоплательщик в соответствии с пунктами 13 и 14 настоящего Порядка не получил от налогового органа квитанцию о приеме, он направляет Сообщение в налоговый орган на бумажном носителе в срок, установленный Налоговый кодексом Российской Федерации