Приказ ФНС РФ от 26.12.2014 N ММВ-7-14/684@

"Об утверждении форм, форматов и порядка представления сведений о филиале, представительстве иностранного юридического лица, которые аккредитованы или осуществляют деятельность на основании разрешения на открытие представительства на территории Российской Федерации до 1 января 2015 года и у которых срок действия соответственно аккредитации или разрешения не истечет до 1 апреля 2015 года, для внесения в государственный реестр аккредитованных филиалов, представительств иностранных юридических лиц"
Редакция от 26.12.2014 — Документ утратил силу, см. «Приказ ФНС РФ от 12.09.2016 N ММВ-7-14/481@»

Зарегистрировано в Минюсте России 27 февраля 2015 г. N 36279


ФЕДЕРАЛЬНАЯ НАЛОГОВАЯ СЛУЖБА

ПРИКАЗ
от 26 декабря 2014 г. N ММВ-7-14/684@

ОБ УТВЕРЖДЕНИИ ФОРМ, ФОРМАТОВ И ПОРЯДКА ПРЕДСТАВЛЕНИЯ СВЕДЕНИЙ О ФИЛИАЛЕ, ПРЕДСТАВИТЕЛЬСТВЕ ИНОСТРАННОГО ЮРИДИЧЕСКОГО ЛИЦА, КОТОРЫЕ АККРЕДИТОВАНЫ ИЛИ ОСУЩЕСТВЛЯЮТ ДЕЯТЕЛЬНОСТЬ НА ОСНОВАНИИ РАЗРЕШЕНИЯ НА ОТКРЫТИЕ ПРЕДСТАВИТЕЛЬСТВА НА ТЕРРИТОРИИ РОССИЙСКОЙ ФЕДЕРАЦИИ ДО 1 ЯНВАРЯ 2015 ГОДА И У КОТОРЫХ СРОК ДЕЙСТВИЯ СООТВЕТСТВЕННО АККРЕДИТАЦИИ ИЛИ РАЗРЕШЕНИЯ НЕ ИСТЕЧЕТ ДО 1 АПРЕЛЯ 2015 ГОДА, ДЛЯ ВНЕСЕНИЯ В ГОСУДАРСТВЕННЫЙ РЕЕСТР АККРЕДИТОВАННЫХ ФИЛИАЛОВ, ПРЕДСТАВИТЕЛЬСТВ ИНОСТРАННЫХ ЮРИДИЧЕСКИХ ЛИЦ

В соответствии с пунктом 6 статьи 8 Федерального закона от 05.05.2014 N 106-ФЗ "О внесении изменений в отдельные законодательные акты Российской Федерации" (Собрание законодательства Российской Федерации, 2014, N 19, ст. 2311) приказываю:

1. Утвердить:

форму N АФП-14 "Сведения о филиале, представительстве иностранного юридического лица, аккредитованном до 1 января 2015 года, у которого срок действия аккредитации не истечет до 1 апреля 2015 года, для внесения в государственный реестр аккредитованных филиалов, представительств иностранных юридических лиц" согласно приложению N 1 к настоящему приказу;

форму N ПКВ-14 "Сведения о представительстве иностранного юридического лица, осуществлявшем деятельность на основании разрешения на открытие представительства на территории Российской Федерации до 1 января 2015 года, у которого срок действия разрешения не истечет до 1 апреля 2015 года, для внесения в государственный реестр аккредитованных филиалов, представительств иностранных юридических лиц" согласно приложению N 2 к настоящему приказу;

форму N СвФП-14 "Свидетельство о внесении записи в государственный реестр аккредитованных филиалов, представительств иностранных юридических лиц об аккредитованном до 1 января 2015 года филиале, осуществлявшем деятельность на основании разрешения до 1 января 2015 года представительстве иностранного юридического лица" согласно приложению N 3 к настоящему приказу;

форму N ЗФП-14 "Информационный лист о внесении записи в государственный реестр аккредитованных филиалов, представительств иностранных юридических лиц об аккредитованном, осуществлявшем деятельность на основании разрешения до 1 января 2015 года филиале, представительстве иностранного юридического лица" согласно приложению N 4 к настоящему приказу;

формат представления в электронной форме сведений о филиале, представительстве иностранного юридического лица, аккредитованном до 1 января 2015 года, у которого срок действия аккредитации не истечет до 1 апреля 2015 года, для внесения в государственный реестр аккредитованных филиалов, представительств иностранных юридических лиц согласно приложению N 5 к настоящему приказу;

формат представления в электронной форме сведений о представительстве иностранного юридического лица, осуществлявшем деятельность на основании разрешения на открытие представительства на территории Российской Федерации до 1 января 2015 года, у которого срок действия разрешения не истечет до 1 апреля 2015 года, для внесения в государственный реестр аккредитованных филиалов, представительств иностранных юридических лиц согласно приложению N 6 к настоящему приказу;

порядок представления сведений о филиале, представительстве иностранного юридического лица, которые аккредитованы или осуществляют деятельность на основании разрешения на открытие представительства на территории Российской Федерации до 1 января 2015 года и у которых срок действия соответственно аккредитации или разрешения не истечет до 1 апреля 2015 года, для внесения в государственный реестр аккредитованных филиалов, представительств иностранных юридических лиц согласно приложению N 7 к настоящему приказу.

2. Свидетельство по форме N СвФП-14, утвержденное настоящим приказом, выдается на бланке, образец которого утвержден приказом Федеральной налоговой службы от 23.11.2004 N САЭ-3-09/123@ "Об утверждении образца бланка свидетельства" (зарегистрирован Министерством юстиции Российской Федерации 07.02.2005, регистрационный номер 6302; Бюллетень нормативных актов федеральных органов исполнительной власти, 2005, N 7), с изменениями, внесенными приказом Федеральной налоговой службы от 11.06.2009 N ММ-7-6/321@ "О внесении изменений в приказ ФНС России от 23.11.2004 N САЭ-3-09/123@ "Об утверждении образца бланка свидетельства" (зарегистрирован Министерством юстиции Российской Федерации 16.07.2009, регистрационный номер 14358, Бюллетень нормативных актов федеральных органов исполнительной власти, 2009, N 32).

3. Руководителям управлений Федеральной налоговой службы по субъектам Российской Федерации довести настоящий приказ до нижестоящих налоговых органов.

4. Контроль за исполнением настоящего приказа возложить на заместителя руководителя Федеральной налоговой службы, координирующего вопросы учета юридических и физических лиц, а также иностранных организаций и граждан.

Руководитель
Федеральной налоговой службы
М.В. МИШУСТИН

Приложение N 1
к приказу ФНС России
от 26.12.2014 г. N ММВ-7-14/684@

Форма N АФП-14

Код по КНД 1113404

                                                 
                                                   
    7630   1018             Стр. 0 0 1

СВЕДЕНИЯ О ФИЛИАЛЕ, ПРЕДСТАВИТЕЛЬСТВЕ ИНОСТРАННОГО ЮРИДИЧЕСКОГО ЛИЦА, АККРЕДИТОВАННОМ ДО 1 ЯНВАРЯ 2015 ГОДА, У КОТОРОГО СРОК ДЕЙСТВИЯ АККРЕДИТАЦИИ НЕ ИСТЕЧЕТ ДО 1 АПРЕЛЯ 2015 ГОДА, ДЛЯ ВНЕСЕНИЯ В ГОСУДАРСТВЕННЫЙ РЕЕСТР АККРЕДИТОВАННЫХ ФИЛИАЛОВ, ПРЕДСТАВИТЕЛЬСТВ ИНОСТРАННЫХ ЮРИДИЧЕСКИХ ЛИЦ <1>

      1 - филиал иностранного юридического лица                            
        2 - представительство иностранного юридического лица                            
                                                                             
  Сведения об иностранном юридическом лице  
                                                                               
1. Наименование иностранного юридического лица:                                
Полное                                                            
                                                                           
                                                                             
                                                                             
                                                                             
                                                                             
                                                                             
                                                                             
                                                                             
Сокращенное (если имеется)                                                  
                                                                               
                                                                             
                                                                             
                                                                             
                                                                             
ИНН <2>                                                                          
                                                                             
КПП <2>                                                                          
                                                                             
2. Код страны регистрации (инкорпорации) <3>                                                      
                                                                             
3. Полный адрес в стране регистрации (инкорпорации)                                        
                                                                               
                                                                             
                                                                             
                                                                             
                                                                             
                                                                             
                                                                               
4. Организационно-правовая
форма в стране регистрации
(инкорпорации)
    1 - акционерное общество                              
    2 - полное товарищество                              
    5 - личная компания                          
    6 - другое (указать)                            
                                                                               
                                                                             
                                                                               
5. Наименование регистрирующего органа в стране регистрации (инкорпорации)                                  
                                                                               
                                                                             
                                                                             
                                                                             
                                                                               
6. Регистрационный номер                                                  
                                                                             
                                                                             
                                                                             
7. Код налогоплательщика в стране регистрации (инкорпорации) или аналог (если имеется)                    
                                                                             
                                                                             
                                                                             
8. Особенности режима
регистрации (если имеются)
      1 - в специальной экономической зоне                    
      2 - в офшорной юрисдикции                              
      3 - другое (указать)                                        
                                                                             
                                                                             
                                                                             
9. Размер уставного капитала                                       Код валюты <4>    
                                                                               

<1> В случае наличия у иностранного юридического лица нескольких филиалов/представительств, аккредитованных (осуществляющих деятельность на основании разрешения) на территории Российской Федерации, в отношении каждого такого филиала/представительства представляются отдельные, актуальные на дату подачи сведения по форме N АФП-14.
<2> Указываются ИНН и КПП, присвоенные в Российской Федерации.
<3> Указывается цифровой код страны в соответствии с Общероссийским классификатором стран мира.
<4> Указывается цифровой код валюты в соответствии с Общероссийским классификатором валют.
                                                                               
                                                                               
                                                 
                                                   
    7630   1025             Стр.      

Сведения об обслуживающем банке в стране регистрации (инкорпорации)

10. Наименование банка                                
                                                                           
                                                                             
                                                                             
                                                                             
11. СВИФТ код <1>                                                                    
                                                                             
12. Номер текущего счета                                                                
                                                                             
Сведения о филиале/представительстве иностранного юридического лица
                                                                               
13. Полное наименование                                                            
                                                                               
                                                                           
                                                                             
                                                                             
                                                                             
                                                                           
                                                                             
                                                                             
                                                                               
14. Сокращенное наименование (если имеется)                                            
                                                                               
                                                                           
                                                                             
                                                                             
                                                                               
15. Адрес места нахождения филиала/представительства на территории Российской Федерации:                    
                                                                               
Почтовый индекс                                                     Код региона <2>    
                                                                               
Район                                                                  
                                                                             
Город                                                                  
                                                                             
Населенный пункт                                                                  
(село, поселок и т.д.)                                                                  
                                                                             
Улица <3>                                                                  
                                                                             
Номер дома (владения)                   Номер корпуса                   Офис                
                                (строения)                                      
                                                                             
Контактный телефон                                                                  
                                                                             
Адрес электронной почты                                                                
                                                                             
16. Дата начала осуществления деятельности филиала/представительства на территории Российской Федерации     .     .      
                                                                               

<1> Указывается код в соответствии со справочником BIC Directory.
<2> Указывается код в соответствии со справочником Субъекты Российской Федерации.
<3> Указывается наименование элемента улично-дорожной сети (например, улицы, проспекта, переулка, проезда и иного).
                                                                               
                                                                               
                                                 
                                                   
    7630   1032             Стр.      

Сведения о видах экономической деятельности филиала/представительства в Российской Федерации <1>

17. Код основного вида экономической деятельности       .     .                                      
                                                                             
18. Коды иных видов экономической деятельности                                        
                                                                             
  .     .               .     .             .     .               .     .    
                                                                             
  .     .               .     .             .     .               .     .    
                                                                             
  .     .               .     .             .     .               .     .    
                                                                             
  .     .               .     .             .     .               .     .    
                                                                             
  .     .               .     .             .     .               .     .    
                                                                             
  .     .               .     .             .     .               .     .    
                                                                             
Сведения о руководителе филиала/представительства иностранного юридического лица
                                                                               
19. Фамилия                                                                    
                                                                             
Имя                                                                    
                                                                               
Отчество <2>                                                                    
                                                                               
20. ИНН                         21. Пол:     1 – мужской 22. Дата     .     .        
(при наличии)                                   2 – женский рождения                  
                                                                               
23. Место рождения                                                          
                                                                               
                                                                           
                                                                             
                                                                             
                                                                               
                  1 – гражданин Российской Федерации                              
24. Гражданство       2 – иностранный гражданин                                      
                  3 – лицо без гражданства                                          
                                                                               
Для иностранного гражданина:         Код страны <3>                                            
                                                                               
25. Сведения о документе, удостоверяющем личность:                       Вид документа (код)              
                                                                             
Серия и номер документа                                                              
                                                                             
Дата выдачи документа           .     .                                              
                                                                             
Наименование органа, выдавшего документ                                                  
                                                                               
                                                                           
                                                                             
                                                                             
                                                                               

<1> Указываются коды видов экономической деятельности в соответствии с классификатором ОКВЭД.
<2> Отчество указывается при наличии.
<3> Указывается цифровой код страны в соответствии с Общероссийским классификатором стран мира.
                                                                               
                                                                               
                                                 
                                                   
    7630   1049             Стр.      
Реквизиты документа, подтверждающего регистрацию физического лица по месту жительства (месту пребывания) (заполняется в случае представления документа, удостоверяющего личность, отличного от паспорта):
                                                                               
Вид документа (код)                                                              
                                                                             
Регистрационный номер                                                          
                                                                             
Дата выдачи документа         .     .                                              
                                                                             
Наименование органа, выдавшего документ                                                  
                                                                               
                                                                           
                                                                             
                                                                             
                                                                             
26. Адрес места жительства (места пребывания) на территории Российской Федерации:       1 – место жительства        
                                                      2 – место пребывания <1>        
                                                                             
Почтовый индекс                                                   Код региона <2>  
                                                                             
Район                                                                  
                                                                             
Город                                                                
                                                                             
Населенный пункт                                                                
(село, поселок и т.д.)                                                                  
                                                                             
Улица <3>                                                                  
                                                                             
Номер дома (владения)                   Номер корпуса                   Номер                
                                (строения)                 квартиры              
                                                                             
Адрес места жительства иностранного гражданина за пределами Российской Федерации           Код страны <4>    
                                                                               
                                                                           
                                                                             
                                                                             
                                                                               

<1> Указывается в случае отсутствия места жительства на территории Российской Федерации.
<2> Указывается код в соответствии со справочником Субъекты Российской Федерации.
<3> Указывается наименование элемента улично-дорожной сети (например, улицы, проспекта, переулка, проезда и иного).
<4> Указывается цифровой код страны в соответствии с Общероссийским классификатором стран мира.
                                                                               
                                                                               
                                                 
                                                   
    7630   1056             Стр.      

Сведения о численности иностранных граждан, являющихся работниками филиала/ представительства иностранного юридического лица

27. Численность иностранных граждан, являющихся работниками филиала/представительства иностранного юридического лица  
                                                                             
                                                                             
                                                                             
28. Сведения о лице, согласовавшем численность иностранных граждан:                                        
                                                                             
Наименование организации                                                
                                                                             
ТОРГОВО-ПРОМЫШЛЕННАЯ ПАЛАТА РОССИЙСКОЙ ФЕДЕРАЦИИ                                      
                                                                             
Должность                                                        
                                                                               
                                                                           
                                                                             
                                                                             
                                                                             
                                                                           
                                                                             
Фамилия                                                                      
                                                                             
Имя                                                                      
                                                                             
Отчество <1>                                                                      
                                                                             
29. Отметка о согласовании:                                                          
                                                                               
                                                                             
                                                                             
                                                                             
                                                                             
                                                                             
                                                                             
                                                                             
                                                                               

<1> Отчество указывается при наличии.
                                                                               
                                                                               
                                                 
                                                   
    7630   1063             Стр.      

Сведения о заявителе

30. Фамилия                                                                      
                                                                             
Имя                                                                      
                                                                             
Отчество <1>                                                                      
                                                                             
31. ИНН                           32. Пол:     1 – мужской 33. Дата     .     .        
(при наличии)                                     2 – женский рождения                  
                                                                             
34. Место рождения                                                          
                                                                             
                                                                             
                                                                           
                                                                             
                  1 – гражданин Российской Федерации                              
35. Гражданство       2 – иностранный гражданин                                      
                  3 – лицо без гражданства                                          
                                                                               
Для иностранного гражданина:         Код страны <2>                                            
                                                                               
36. Сведения о документе, удостоверяющем личность:                       Вид документа (код)              
                                                                             
Серия и номер документа                                                              
                                                                             
Дата выдачи документа           .     .                                              
                                                                             
Наименование органа, выдавшего документ                                                  
                                                                               
                                                                           
                                                                             
                                                                             
                                                                               
Реквизиты документа, подтверждающего регистрацию физического лица по месту жительства (месту пребывания) (заполняется в случае представления документа, удостоверяющего личность, отличного от паспорта):
                                                                               
Вид документа (код)                                                          
                                                                             
Регистрационный номер                                                          
                                                                             
Дата выдачи документа     .     .                                              
                                                                             
Наименование органа, выдавшего документ                                                  
                                                                               
                                                                           
                                                                             
                                                                             
                                                                               

<1> Отчество указывается при наличии.
<2> Указывается цифровой код страны в соответствии с Общероссийским классификатором стран мира.
                                                                               
                                                                               
                                                 
                                                   
    7630   1076             Стр.      
37. Адрес места жительства (места пребывания) на территории Российской Федерации:       1 – место жительства        
                                                      2 – место пребывания <1>        
                                                                             
Почтовый индекс                                                   Код региона <2>  
                                                                             
Район                                                                  
                                                                             
Город                                                                
                                                                             
Населенный пункт                                                                
(село, поселок и т.д.)                                                                  
                                                                             
Улица <3>                                                                  
                                                                             
Номер дома (владения)                   Номер корпуса                   Номер                
                                (строения)                 квартиры              
                                                                             
Адрес места жительства иностранного гражданина за пределами Российской Федерации           Код страны <4>    
                                                                               
                                                                           
                                                                             
                                                                             
                                                                               
Я                                                                           ,
    (Фамилия, имя, отчество <5> заявителя)  
                                                                               
подтверждаю, что:                                                      
- сведения, содержащиеся в настоящих сведениях, содержат достоверную информацию;                          
- согласие лица на обработку его персональных данных, содержащихся в настоящих сведениях, имеется.                
                                                                             
Прошу документы, подтверждающие факт внесения записи в государственный реестр аккредитованных филиалов, представительств иностранных юридических лиц:
                                                                               
          1 - выдать заявителю                                              
            2 - выдать заявителю или лицу, действующему на основании доверенности                          
            3 - направить по почте                                            
                                                                               
Подпись заявителя                                                                    
                                                                               
Дата     .     .                                                              
                                                                               

<1> Указывается в случае отсутствия места жительства на территории Российской Федерации.
<2> Указывается код в соответствии со справочником Субъекты Российской Федерации.
<3> Указывается наименование элемента улично-дорожной сети (например, улицы, проспекта, переулка, проезда и иного).
<4> Указывается цифровой код страны в соответствии с Общероссийским классификатором стран мира.
<5> Отчество указывается при наличии.
                                                                               
                                                                               

Приложение N 2

УТВЕРЖДЕНА
приказом ФНС России
от 26.12.2014 г. N ММВ-7-14/684@

Форма ПКВ-14

  В налоговый орган  
(полное наименование органа (организации), осуществившего(ей)     (наименование органа)
     
аккредитацию (принявшего решение об аккредитации)      
  (почтовый индекс, адрес)
представительства иностранного юридического лица)      
ОГРН                             Код налогового органа          
                                       
ИНН                                        
                                       
КПП                                        
                                       
                                       
  (адрес, телефон)              

СВЕДЕНИЯ О ПРЕДСТАВИТЕЛЬСТВЕ ИНОСТРАННОГО ЮРИДИЧЕСКОГО ЛИЦА, ОСУЩЕСТВЛЯВШЕМ ДЕЯТЕЛЬНОСТЬ НА ОСНОВАНИИ РАЗРЕШЕНИЯ НА ОТКРЫТИЕ ПРЕДСТАВИТЕЛЬСТВА НА ТЕРРИТОРИИ РОССИЙСКОЙ ФЕДЕРАЦИИ ДО 1 ЯНВАРЯ 2015 ГОДА, У КОТОРОГО СРОК ДЕЙСТВИЯ РАЗРЕШЕНИЯ НЕ ИСТЕЧЕТ ДО 1 АПРЕЛЯ 2015 ГОДА, ДЛЯ ВНЕСЕНИЯ В ГОСУДАРСТВЕННЫЙ РЕЕСТР АККРЕДИТОВАННЫХ ФИЛИАЛОВ, ПРЕДСТАВИТЕЛЬСТВ ИНОСТРАННЫХ ЮРИДИЧЕСКИХ ЛИЦ

Представлены сведения в отношении:

представительства иностранной кредитной организации
  представительства иностранного юридического лица, осуществляющего деятельность в области гражданской авиации

1. Сведения об иностранном юридическом лице

1.1. Наименование иностранного юридического лица:

Полное  
 
Сокращенное (если имеется)  
ИНН <1>                    
1.2. Код страны регистрации (инкорпорации) <2>      
1.3. Полный адрес в стране регистрации (инкорпорации)  
 
    1 - акционерное общество
      2 - полное товарищество
1.4. Организационно-правовая форма в стране регистрации (инкорпорации) 4 - государственное учреждение (организация)
    5 - личная компания
      6 - другое (указать)________________________________________
1.5. Наименование регистрирующего органа в стране регистрации (инкорпорации)  
 
1.6. Регистрационный номер  
1.7. Код налогоплательщика в стране регистрации (инкорпорации) или аналог (если имеется)  
 
    1 - в специальной экономической зоне
1.8. Особенности режима регистрации (если имеются) 2 - в офшорной юрисдикции
    3 - другое (указать) __________________________________________
1.9. Размер уставного капитала <3>   Код валюты <4>

2. Сведения об обслуживающем банке в стране регистрации (инкорпорации) <5>

2.1. Наименование банка  
 
2.2. СВИФТ код <6>  
2.3. Номер текущего счета  

3. Сведения о видах экономической деятельности представительства в Российской Федерации <7>

3.1. Код основного вида экономической деятельности     .     .    
3.2. Коды иных видов экономической деятельности              
                                                       
    .     .             .     .             .     .    
                                                     
    .     .             .     .             .     .    
                                                     
    .     .             .     .             .     .    
                                                     
    .     .             .     .             .     .    
                                                     
    .     .             .     .             .     .    

4. Сведения о представительстве иностранного юридического лица

4.1. Полное наименование  
 
4.2. Сокращенное наименование (если имеется)  

4.3. Адрес места нахождения представительства на территории Российской Федерации:

а) почтовый индекс  
б) код региона <8>  
в) район  
г) город  
д) населенный пункт  
е) улица <9>  
ж) дом   з) корпус (строение)   и) офис  
Контактный телефон   Адрес электронной почты  

4.4. Дата начала осуществления деятельности представительства на территории Российской Федерации "__" ____________________ г.

4.5. Сведения о руководителе представительства:

Фамилия   Имя  
Отчество <10>  
ИНН (при наличии)                    
Пол:     1 - мужской
2 - женский

Дата рождения "__" ____________________ г.

Место рождения  
    1 - гражданин Российской Федерации
Гражданство 2 - иностранный гражданин
      3 - лицо без гражданства
Для иностранного гражданина:   Код страны <2>      

Сведения о документе, удостоверяющем личность:

Вид документа (код)  
Серия и номер документа  
Наименование органа, выдавшего документ  
 
Дата выдачи  

Реквизиты документа, подтверждающего регистрацию физического лица по месту жительства (месту пребывания) (заполняется в случае представления документа, удостоверяющего личность, отличного от паспорта):

Вид документа (код)   Регистрационный номер  
Дата выдачи документа  
Наименование органа, выдавшего документ  

Адрес места жительства (места пребывания) на территории Российской Федерации:

  1 - место жительства
  2 - место пребывания <11>
а) почтовый индекс  
б) код региона <8>  
в) район  
г) город  
д) населенный пункт  
е) улица <9>  
ж) дом   з) корпус (строение)   и) квартира  
Адрес места жительства иностранного гражданина за пределами Российской Федерации  
 
4.6. Численность иностранных граждан, являющихся работниками представительства  

5. Сведения о разрешении об открытии представительства иностранного юридического лица <12>

5.1. Дата разрешения об открытии представительства  
5.2. Номер разрешения об открытии представительства  
5.3. Срок действия разрешения об открытии представительства <13>  
Дата     Подпись должностного лица      
        (подпись)   (ФИО <10>)
        М.П.    

<1> Указывается ИНН, присвоенный в Российской Федерации.

<2> Указывается цифровой код страны в соответствии с Общероссийским классификатором стран мира.

<3> Указывается в случае наличия сведений.

<4> Указывается цифровой код валюты в соответствии с Общероссийским классификатором валют.

<5> В отношении представительств иностранных кредитных организаций заполняется только пункт 2.2.

<6> Указывается код в соответствии со справочником BIC Directory.

<7> Указываются коды видов экономической деятельности в соответствии с классификатором ОКВЭД.

<8> Указывается код в соответствии со справочником Субъекты Российской Федерации.

<9> Указывается наименование элемента улично-дорожной сети (например, улицы, проспекта, переулка, проезда и иного).

<10> Отчество указывается при наличии.

<11> Указывается в случае отсутствия места жительства на территории Российской Федерации.

<12> Сведения представляются в отношении последнего решения (по состоянию на 01.01.2015).

<13> Указывается дата окончания срока аккредитации.

Приложение N 3

УТВЕРЖДЕНО
приказом ФНС России
от 26.12.2014 г. N ММВ-7-14/684@

Форма N СвФП-14

Код по КНД 1120405

Федеральная налоговая служба

СВИДЕТЕЛЬСТВО

О ВНЕСЕНИИ ЗАПИСИ В ГОСУДАРСТВЕННЫЙ РЕЕСТР АККРЕДИТОВАННЫХ ФИЛИАЛОВ, ПРЕДСТАВИТЕЛЬСТВ ИНОСТРАННЫХ ЮРИДИЧЕСКИХ ЛИЦ ОБ АККРЕДИТОВАННОМ ДО 1 ЯНВАРЯ 2015 ГОДА ФИЛИАЛЕ, ОСУЩЕСТВЛЯВШЕМ ДЕЯТЕЛЬНОСТЬ НА ОСНОВАНИИ РАЗРЕШЕНИЯ ДО 1 ЯНВАРЯ 2015 ГОДА ПРЕДСТАВИТЕЛЬСТВЕ ИНОСТРАННОГО ЮРИДИЧЕСКОГО ЛИЦА

В государственный реестр аккредитованных филиалов, представительств иностранных юридических лиц в отношении филиала (представительства)

полное наименование филиала (представительства)

иностранного юридического лица

полное наименование иностранного юридического лица

Страна регистрации

       
наименование страны регистрации и ее код        
"   "   20__ года
  число   месяц (прописью) год  

внесена запись об аккредитации за номером (НЗА)

                   
Срок действия аккредитации (разрешения) до "   "   20__ года
    число   месяц (прописью) год  

Содержание записи приведено в прилагаемом к настоящему Свидетельству информационном листе о внесении записи в государственный реестр аккредитованных филиалов, представительств иностранных юридических лиц.

Свидетельство выдано налоговым органом

       
наименование налогового органа и его код        
Должностное лицо налогового органа  
  подпись, фамилия, инициалы
  М.П.

Приложение N 4

УТВЕРЖДЕН
приказом ФНС России
от 26.12.2014 г. N ММВ-7-14/684@

Форма N ЗФП-14

Код по КНД 1120406

ИНФОРМАЦИОННЫЙ ЛИСТ О ВНЕСЕНИИ ЗАПИСИ В ГОСУДАРСТВЕННЫЙ РЕЕСТР АККРЕДИТОВАННЫХ ФИЛИАЛОВ, ПРЕДСТАВИТЕЛЬСТВ ИНОСТРАННЫХ ЮРИДИЧЕСКИХ ЛИЦ ОБ АККРЕДИТОВАННОМ, ОСУЩЕСТВЛЯВШЕМ ДЕЯТЕЛЬНОСТЬ НА ОСНОВАНИИ РАЗРЕШЕНИЯ ДО 1 ЯНВАРЯ 2015 ГОДА ФИЛИАЛЕ, ПРЕДСТАВИТЕЛЬСТВЕ ИНОСТРАННОГО ЮРИДИЧЕСКОГО ЛИЦА

  N ________________________
(дата формирования)    

В государственный реестр аккредитованных филиалов, представительств иностранных юридических лиц налоговым органом

       
наименование налогового органа и его код        
"   "   20__ года
  (число)   (месяц (прописью)) (год)  

внесена запись об аккредитованном, осуществлявшем деятельность на основании разрешения до 1 января 2015 года, филиале (представительстве)

(полное наименование филиала (представительства))
иностранного юридического лица  
 
(полное наименование иностранного юридического лица)

за номером записи об аккредитации (НЗА)

                   
Срок действия аккредитации (разрешения) до "   "   20__ года
    (число)   (месяц (прописью)) (год)  

Запись содержит следующие сведения:

N п/п Наименование показателя Значение показателя
   
   
   
       
(должность ответственного лица)   (подпись)   (ФИО) <1>
        М.П.

<1> Отчество указывается при наличии.

Приложение N 5

УТВЕРЖДЕН
приказом ФНС России
от 26.12.2014 г. N ММВ-7-14/684@

ФОРМАТ
ПРЕДСТАВЛЕНИЯ В ЭЛЕКТРОННОЙ ФОРМЕ СВЕДЕНИЙ О ФИЛИАЛЕ, ПРЕДСТАВИТЕЛЬСТВЕ ИНОСТРАННОГО ЮРИДИЧЕСКОГО ЛИЦА, АККРЕДИТОВАННОМ ДО 1 ЯНВАРЯ 2015 ГОДА, У КОТОРОГО СРОК ДЕЙСТВИЯ АККРЕДИТАЦИИ НЕ ИСТЕЧЕТ ДО 1 АПРЕЛЯ 2015 ГОДА, ДЛЯ ВНЕСЕНИЯ В ГОСУДАРСТВЕННЫЙ РЕЕСТР АККРЕДИТОВАННЫХ ФИЛИАЛОВ, ПРЕДСТАВИТЕЛЬСТВ ИНОСТРАННЫХ ЮРИДИЧЕСКИХ ЛИЦ

I. ОБЩИЕ ПОЛОЖЕНИЯ

1. Настоящий формат описывает требования к XML файлам (далее - файлам обмена), содержащим в электронной форме сведения о филиале, представительстве иностранного юридического лица, аккредитованном до 1 января 2015 года, у которого срок действия аккредитации не истечет до 1 апреля 2015 года, для внесения в государственный реестр аккредитованных филиалов, представительств иностранных юридических лиц (форма N АФП- 14).

2. Номер версии настоящего формата 5.01, часть DCCLXIII.

II. ОПИСАНИЕ ФАЙЛА ОБМЕНА

3. Имя файла обмена должно иметь следующий вид:

R_T_A_K_О_GGGGMMDD_N, где:

R_T - префикс, принимающий значение: AK_AFP14;

А_К - идентификатор получателя информации, где: А - идентификатор получателя, которому направляется файл обмена, К - идентификатор конечного получателя, для которого предназначена информация из данного файла обмена <1>. Каждый из идентификаторов (А и К) имеет вид для налоговых органов - четырехразрядный код (код налогового органа в соответствии с классификатором "Система обозначения налоговых органов" (СОНО);

<1> Передача файла от отправителя к конечному получателю (К) может осуществляться в несколько этапов через другие налоговые органы, осуществляющие передачу файла на промежуточных этапах, которые обозначаются идентификатором А. В случае передачи файла от отправителя к конечному получателю при отсутствии налоговых органов, осуществляющих передачу на промежуточных этапах, значения идентификаторов А и К совпадают.

О - идентификатор отправителя информации, имеет вид:

для организаций - девятнадцатиразрядныи код (идентификационный номер налогоплательщика (далее - ИНН) и код причины постановки на учет (далее - КПП) организации (обособленного подразделения);

для физических лиц - двенадцатиразрядный код (ИНН физического лица, при наличии. При отсутствии ИНН - последовательность из двенадцати нулей). GGGG - год формирования передаваемого файла, ММ - месяц, DD - день;

N - идентификационный номер файла (для присвоения номера используется 36-тизначный глобально уникальный идентификатор (GUID).

Расширение имени файла - xml. Расширение имени файла может указываться как строчными, так и прописными буквами.

Параметры первой строки файла обмена

Первая строка XML файла должна иметь следующий вид:

<?xml version ="1.0" encoding = "windows-1251"?>

Имя файла, содержащего XSD схему файла обмена, должно иметь следующий вид:

AK_AFP14_1_763_00_05_01_xx , где хх - номер версии схемы.

Расширение имени файла - xsd.

XML схема файла обмена приводится отдельным файлом.

4. Логическая модель файла обмена представлена в виде диаграммы структуры файла обмена на рисунке 1 настоящего формата. Элементами логической модели файла обмена являются элементы и атрибуты XML файла. Перечень структурных элементов логической модели файла обмена и сведения о них приведены в таблицах 4.1 - 4.16 настоящего формата.

Для каждого структурного элемента логической модели файла обмена приводятся следующие сведения:

наименование элемента. Приводится полное наименование элемента <1>;

<1> В строке таблицы могут быть описаны несколько элементов, наименования которых разделены символом "|". Такая форма записи применяется в случае возможного наличия в файле обмена только одного элемента из описанных в этой строке.

сокращенное наименование (код) элемента. Приводится сокращенное наименование элемента. Синтаксис сокращенного наименования должен удовлетворять спецификации XML;

признак типа элемента. Может принимать следующие значения: "С" - сложный элемент логической модели (содержит вложенные элементы), "П" - простой элемент логической модели, реализованный в виде элемента XML файла, "А" - простой элемент логической модели, реализованный в виде атрибута элемента XML файла. Простой элемент логической модели не содержит вложенные элементы;

формат элемента. Формат элемента представляется следующими условными обозначениями: Т - символьная строка; N - числовое значение (целое или дробное).

Формат символьной строки указывается в виде Т(n-к) или Т(=к), где: n - минимальное количество знаков, к - максимальное количество знаков, символ "-" - разделитель, символ "=" означает фиксированное количество знаков в строке. В случае, если минимальное количество знаков равно 0, формат имеет вид Т(0-к). В случае, если максимальное количество знаков неограниченно, формат имеет вид Т(n-).

Формат числового значения указывается в виде N(m.k), где: m - максимальное количество знаков в числе, включая знак (для отрицательного числа), целую и дробную часть числа без разделяющей десятичной точки, к - максимальное число знаков дробной части числа. Если число знаков дробной части числа равно 0 (то есть число целое), то формат числового значения имеет вид N(m).

Для простых элементов, являющихся базовыми в XML (определенными в сети Интернет по электронному адресу: http://www.w3.org/TR/xmlschema-0), например, элемент с типом "date", поле "Формат элемента" не заполняется. Для таких элементов в поле "Дополнительная информация" указывается тип базового элемента;

признак обязательности элемента определяет обязательность присутствия элемента (совокупности наименования элемента и его значения) в файле обмена. Признак обязательности элемента может принимать следующие значения: "О" - наличие элемента в файле обмена обязательно; "Н" - присутствие элемента в файле обмена необязательно, то есть элемент может отсутствовать. Если элемент принимает ограниченный перечень значений (по классификатору, кодовому словарю и тому подобному), то признак обязательности элемента дополняется символом "К". Например: "ОК". В случае, если количество реализаций элемента может быть более одной, то признак обязательности элемента дополняется символом "М". Например: "НМ", "ОКМ".

К вышеперечисленным признакам обязательности элемента может добавляться значение "У" в случае описания в XML схеме условий, предъявляемых к элементу в файле обмена, описанных в графе "Дополнительная информация". Например: "НУ", "ОКУ";

дополнительная информация содержит, при необходимости, требования к элементу файла обмена, не указанные ранее. Для сложных элементов указывается ссылка на таблицу, в которой описывается состав данного элемента. Для элементов, принимающих ограниченный перечень значений из классификатора (кодового словаря и тому подобного), указывается соответствующее наименование классификатора (кодового словаря и тому подобного) или приводится перечень возможных значений. Для классификатора (кодового словаря и тому подобного) может указываться ссылка на его местонахождение. Для элементов, использующих пользовательский тип данных, указывается наименование типового элемента.

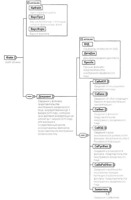
Рисунок 1. Диаграмма структуры файла обмена

Таблица 4.1

Файл обмена (Файл)

Наименование элемента Сокращенное наименование (код) элемента Признак типа элемента Формат элемента Признак обязательности элемента Дополнительная информация
Идентификатор файла ИдФайл А Т(1-100) ОУ Содержит (повторяет) имя сформированного файла (без расширения)
Версия программы, с помощью которой сформирован файл ВерсПрог А Т(1-40) О
Версия формата ВерсФорм А Т(1-5) О Принимает значение: 5.01
Сведения о филиале, представительстве иностранного юридического лица, аккредитованном до 1 января 2015 года, у которого срок действия аккредитации не истечет до 1 апреля 2015 года, для внесения в государственный реестр аккредитованных филиалов, представительств иностранных юридических лиц Документ С О Состав элемента представлен в таблице 4.2

Таблица 4.2

Сведения о филиале, представительстве иностранного юридического лица, аккредитованном до 1 января 2015 года, у которого срок действия аккредитации не истечет до 1 апреля 2015 года, для внесения в государственный реестр аккредитованных филиалов, представительств иностранных юридических лиц (Документ)

Наименование элемента Сокращенное наименование (код) элемента Признак типа элемента Формат элемента Признак обязательности элемента Дополнительная информация
Код формы отчетности по КНД КНД А Т(=7) ОК Типовой элемент <КНДТип>. Принимает значение: 1113404
Дата формирования документа ДатаДок А Т(=10) О Типовой элемент <ДатаТип>. Дата в формате ДД.ММ.ГГГТ
Признак филиала / представительства иностранного юридического лица ПризАк А Т(=1) ОК Принимает значение:
1 - филиал иностранного юридического лица |
2 - представительство иностранного юридического лица
Сведения об иностранном юридическом лице СвИнЮЛ С О Состав элемента представлен в таблице 4.3
Сведения об обслуживающем банке в стране регистрации (инкорпорации) СвБанк С О Состав элемента представлен в таблице 4.4
Сведения о филиале / представительстве иностранного юридического лица СвФмл С О Состав элемента представлен в таблице 4.5
Сведения о видах экономической деятельности филиала / представительства в Российской Федерации СвВЭД С Н Состав элемента представлен в таблице 4.6
Сведения о руководителе филиала / представительства иностранного юридического лица СвРукФил С О Состав элемента представлен в таблице 4.7
Сведения о численности иностранных граждан, являющихся работниками филиала / представительства иностранного юридического лица СвИнРабФил С О Состав элемента представлен в таблице 4.8
Сведения о заявителе Заявитель С ОМ Состав элемента представлен в таблице 4.10

Таблица 4.3

Сведения об иностранном юридическом лице (СвИнЮЛ)

Наименование элемента Сокращенное наименование (код) элемента Признак типа элемента Формат элемента Признак обязательности элемента Дополнительная информация
Полное наименование иностранного юридического лица НаимЮЛПолн А Т(1-1000) О
Сокращенное наименование иностранного юридического лица НаимЮЛСокр А Т(1-255) Н
ИНН ИННЮЛ А Т(=10) О Типовой элемент <ИННЮЛТип>
КПП КПП А Т(=9) О Типовой элемент <КППТип>
Код страны регистрации (инкорпорации) СтрРег А Т(=3) ОК Типовой элемент <ОКСМТип>. Принимает значение (цифровой код) в соответствии с Общероссийским классификатором стран мира
Полный адрес в стране регистрации (инкорпорации) АдрСтрРег А Т(1-254) О
Организационно-правовая форма в стране регистрации (инкорпорации) КодОПФРег А Т(=1) ОК Принимает значение:
1 - акционерное общество |
2 - полное товарищество |
5 - личная компания |
6 - другое
Наименование организационно­правовой формы в стране регистрации (инкорпорации) НаимОПФРег А Т(1-128) Н Элемент обязателен для <КодОПФРег>=6
Наименование регистрирующего органа в стране регистрации (инкорпорации) НаимРегОрг А Т(1-254) О
Регистрационный номер РегНомер А Т(1-50) о
Код налогоплательщика в стране регистрации (инкорпорации) или аналог КодНПРег А Т(1-50) Н
Особенности режима регистрации КодРежРег А Т(=1) НК Принимает значение:
1 - в специальной экономической зоне |
2 - в офшорной юрисдикции |
3 - другое
Наименование особенности режима регистрации НаимРежРег А Т(1-80) Н Элемент обязателен при <КодРежРег>=3
Размер уставного капитала УстКап А N(18) О
Код валюты КодВалют А Т(=3) ОК Типовой элемент <ОКВТип>, Принимает значение (цифровой код) в соответствии с Общероссийским классификатором валют

Таблица 4.4

Сведения об обслуживающем банке в стране регистрации (инкорпорации) (СвБанк)

Наименование элемента Сокращенное наименование (код) элемента Признак типа элемента Формат элемента Признак обязательности элемента Дополнительная информация
Наименование банка НаимБанк А Т(1-100) О
СВИФТ код СВИФТ А Т(1-11) Н
Номер текущего счета НомТекСчет А Т(1-20) О

Таблица 4.5

Сведения о филиале / представительстве иностранного юридического лица (СвФил)

Наименование элемента Сокращенное наименование (код) элемента Признак типа элемента Формат элемента Признак обязательности элемента Дополнительная информация
Полное наименование НаимФилПолн А Т(1-1000) О
Сокращенное наименование НаимФилСокр А Т(1-255) Н
Контактный телефон Тлф А Т(1-20) Н
Адрес электронной почты E-mail А Т(1-45) Н
Дата начала осуществления деятельности филиала/представительства на территории Российской Федерации ДатаФил А Т(=10) О Типовой элемент <ДатаТип>.
Дата в формате ДД.ММ.ГГГГ
Адрес места нахождения филиала / представительства на территории Российской Федерации АдрМНФил С О Типовой элемент <АдрРФТип>.
Состав элемента представлен в таблице 4.15

Таблица 4.6

Сведения о видах экономической деятельности филиала / представительства в Российской Федерации (СвВЭД)

Наименование элемента Сокращенное наименование (код) элемента Признак типа элемента Формат элемента Признак обязательности элемента Дополнительная информация
Код основного вида экономической деятельности ОКВЭД_Осн А Т(4-8) ОК Типовой элемент <ОКВЭДТип>. Принимает значение в соответствии с Общероссийским классификатором видов экономической деятельности
Коды иных видов экономической деятельности ОКВЭД_Ин П Т(4-8) НКМ Типовой элемент <ОКВЭДТип>. Принимает значение в соответствии с Общероссийским классификатором видов экономической деятельности

Таблица 4.7

Сведения о руководителе филиала / представительства иностранного юридического лица (СвРукФил)

Наименование элемента Сокращенное наименование (код) элемента Признак типа элемента Формат элемента Признак обязательности элемента Дополнительная информация
ИНН руководителя ИННФЛ А Т(=12) Н Типовой элемент <ИННФЛТип>
Пол Пол А Т(=1) ОК Принимает значение:
1 - мужской |
2 - женский
Дата рождения ДатаРожд А Т(=10) О Типовой элемент <ДатаТип>.
Дата в формате ДД.ММ.ГГГГ
Место рождения МестоРожд А Т(1-128) Н
Гражданство ПрГражд А Т(=1) ОК Принимает значение:
1 - гражданин Российской Федерации |
2 - иностранный гражданин |
3 - лицо без гражданства
Код страны (для иностранного гражданина) ОКСМ А Т(=3) НК Типовой элемент <ОКСМТип>. Принимает значение (цифровой код) в соответствии с Общероссийским классификатором стран мира
Фамилия, имя, отчество ФИОРук С О Типовой элемент <ФИОТип>.
Состав элемента представлен в таблице 4.16
Сведения о документе, удостоверяющем личность УдЛичнРук С О Типовой элемент <УдЛичнФлТип>.
Состав элемента представлен в таблице 4.11
Реквизиты документа, подтверждающего регистрацию физического лица по месту жительства (месту пребывания) ДокРегМЖ С Н Типовой элемент <ДокРегМЖТип>.
Состав элемента представлен в таблице 4.12
Адрес места жительства (места пребывания) на территории Российской Федерации АдрМЖ С Н Типовой элемент <АдрМЖТип>.
Состав элемента представлен в таблице 4.14
Адрес места жительства иностранного гражданина за пределами Российской Федерации АдрМЖИн С Н Типовой элемент <АдрМЖИнТип>.
Состав элемента представлен в таблице 4.13

Таблица 4.8

Сведения о численности иностранных граждан, являющихся работниками филиала / представительства иностранного юридического лица (СвИнРабФил)

Наименование элемента Сокращенное наименование (код) элемента Признак типа элемента Формат элемента Признак обязательности элемента Дополнительная информация
Численность иностранных граждан, являющихся работниками филиала / представительства иностранного юридического лица ЧислИнФил А N(10) О
Сведения о лице, согласовавшем численность иностранных граждан СвСогл С О Состав элемента представлен в таблице 4.9

Таблица 4.9

Сведения о лице, согласовавшем численность иностранных граждан (СвСогл)

Наименование элемента Сокращенное наименование (код) элемента Признак типа элемента Формат элемента Признак обязательности элемента Дополнительная информация
Должность Должн А Т(1-255) О
Фамилия, имя, отчество ФИОСогл С О Типовой элемент <ФИОТип>.
Состав элемента представлен в таблице 4.16

Таблица 4.10

Сведения о заявителе (Заявитель)

Наименование элемента Сокращенное наименование (код) элемента Признак типа элемента Формат элемента Признак обязательности элемента Дополнительная информация
ИНН заявителя ИННФЛ А Т(=12) Н Типовой элемент <ИННФЛТип>
Пол Пол А Т(=1) ОК Принимает значение:
1 - мужской |
2 - женский
Дата рождения ДатаРожд А Т(=10) О Типовой элемент <ДатаТип>.
Дата в формате ДД.ММ.ГГГГ
Место рождения МестоРожд А Т(1-128) Н
Гражданство ПрГражд А Т(=1) ОК Принимает значение:
1 - гражданин Российской Федерации |
2 - иностранный гражданин |
3 - лицо без гражданства
Код страны (для иностранного гражданина) ОКСМ А Т(=3) НК Типовой элемент <ОКСМТип>. Принимает значение (цифровой код) в соответствии с Общероссийским классификатором стран мира
Способ выдачи документов, подтверждающих факт внесения записи в государственный реестр аккредитованных филиалов, представительств иностранных юридических лиц СпВыдЦок А Т(=1) ОК Принимает значение:
1 - выдать заявителю |
2 - выдать заявителю или лицу, действующему на основании доверенности |
3 - направить по почте
Дата ДатаЗаяв А Т(=10) О Типовой элемент <ДатаТип>. Дата в формате ДД.ММ.ГГГГ
Фамилия, имя, отчество ФИОЗаяв С О Типовой элемент <ФИОТип>.
Состав элемента представлен в таблице 4.16
Сведения о документе, удостоверяющем личность УдЛичнЗаяв С О Типовой элемент <УдЛичнФлТип>.
Состав элемента представлен в таблице 4.11
Реквизиты документа, подтверждающего регистрацию физического лица по месту жительства (месту пребывания) ДокРегМЖ С Н Типовой элемент <ДокРегМЖТип>.
Состав элемента представлен в таблице 4.12
Адрес места жительства (места пребывания) на территории Российской Федерации АдрМЖ С Н Типовой элемент <АдрМЖТип>.
Состав элемента представлен в таблице 4.14
Адрес места жительства иностранного гражданина за пределами Российской Федерации АдрМЖИн С Н Типовой элемент <АдрМЖИнТип>.
Состав элемента представлен в таблице 4.13

Таблица 4.11

Сведения о документе, удостоверяющем личность физического лица (УдЛичнФлТнп)

Наименование элемента Сокращенное наименование (код) элемента Признак типа элемента Формат элемента Признак обязательности элемента Дополнительная информация
Код вида документа КодВидДок А Т(=2) ОК Типовой элемент <СПДУЛТип>
Серия и номер документа СерНомДок А Т(1-25) О
Дата выдачи документа ДатаДок А Т(=10) Н Типовой элемент <ДатаТип>. Дата в формате ДД.ММ.ГГГГ
Наименование органа, выдавшего документ ВыдДок А Т(1-255) Н

Таблица 4.12

Сведения о документе, подтверждающем регистрацию физического лица по месту жительства (месту пребывания)
(ДокРегМЖТип)

Наименование элемента Сокращенное наименование (код) элемента Признак типа элемента Формат элемента Признак обязательности элемента Дополнительная информация
Код вида документа КодВидДок А Т(=2) ОК Типовой элемент <СПДУЛТип>
Регистрационный номер РегНомДок А Т(1-25) О
Дата выдачи документа ДатаДок А Т(=10) Н Типовой элемент <ДатаТип>.
Дата в формате ДД.ММ.ГГГГ
Наименование органа, выдавшего документ ВыдДок А Т(1-255) Н

Таблица 4.13

Адрес места жительства иностранного гражданина за пределами Российской Федерации (АдрМЖИнТип)

Наименование элемента Сокращенное наименование (код) элемента Признак типа элемента Формат элемента Признак обязательности элемента Дополнительная информация
Код страны КодСтр А Т(=3) ОК Типовой элемент <ОКСМТип>. Принимает значение (цифровой код) в соответствии с Общероссийским классификатором стран мира
Адрес АдрТекст А Т(1-255) О

Таблица 4.14

Адрес места жительства (места пребывания) на территории Российской Федерации
(АдрМЖТип)

Наименование элемента Сокращенное наименование (код) элемента Признак типа элемента Формат элемента Признак обязательности элемента Дополнительная информация
Признак адреса места жительства (места пребывания) на территории Российской Федерации ПрАдр А Т(=1) ОК Принимает значение:
1 - место жительства |
2 - место пребывания
Адрес в Российской Федерации АдрРФ С О Типовой элемент <АдрРФТип>.
Состав элемента представлен в таблице 4.15

Таблица 4.15

Адрес в Российской Федерации (АдрРФТип)

Наименование элемента Сокращенное наименование (код) элемента Признак типа элемента Формат элемента Признак обязательности элемента Дополнительная информация
Индекс Индекс А Т(=6) Н
Код региона КодРегион А Т(=2) ОК Типовой элемент <ССРФТип>. Значение выбирается в соответствии со справочником "Субъекты Российской Федерации"
Район Район А Т(1-50) Н
Город Город А Т(1-50) Н
Населенный пункт НаселПункт А Т(1-50) Н
Улица Улица А Т(1-50) Н
Дом Дом А Т(1-20) Н
Корпус Корпус А Т(1-20) Н
Квартира Кварт А Т(1-20) Н

Таблица 4.16

Фамилия, имя, отчество (ФИОТип)

Наименование элемента Сокращенное наименование (код) элемента Признак типа элемента Формат элемента Признак обязательности элемента Дополнительная информация
Фамилия Фамилия А Т(1-60) О
Имя Имя А Т(1-60) О
Отчество Отчество А Т(1-60) Н

Приложение N 6

УТВЕРЖДЕН
приказом ФНС России
от 26.12.2014 г. N ММВ-7-14/684@

ФОРМАТ
ПРЕДСТАВЛЕНИЯ В ЭЛЕКТРОННОЙ ФОРМЕ СВЕДЕНИЙ О ПРЕДСТАВИТЕЛЬСТВЕ ИНОСТРАННОГО ЮРИДИЧЕСКОГО ЛИЦА, ОСУЩЕСТВЛЯВШЕМ ДЕЯТЕЛЬНОСТЬ НА ОСНОВАНИИ РАЗРЕШЕНИЯ НА ОТКРЫТИЕ ПРЕДСТАВИТЕЛЬСТВА НА ТЕРРИТОРИИ РОССИЙСКОЙ ФЕДЕРАЦИИ ДО 1 ЯНВАРЯ 2015 ГОДА, У КОТОРОГО СРОК ДЕЙСТВИЯ РАЗРЕШЕНИЯ НЕ ИСТЕЧЕТ ДО 1 АПРЕЛЯ 2015 ГОДА, ДЛЯ ВНЕСЕНИЯ В ГОСУДАРСТВЕННЫЙ РЕЕСТР АККРЕДИТОВАННЫХ ФИЛИАЛОВ, ПРЕДСТАВИТЕЛЬСТВ ИНОСТРАННЫХ ЮРИДИЧЕСКИХ ЛИЦ

I. ОБЩИЕ ПОЛОЖЕНИЯ

1. Настоящий формат описывает требования к XML файлам (далее - файлам обмена) передачи в электронном виде в налоговые органы органами органа (организации), осуществившего (ей) аккредитацию (принявшего решение об аккредитации) представительства иностранного юридического лица, сведений о представительстве иностранного юридического лица, осуществлявшем деятельность на основании разрешения на открытие представительства на территории Российской Федерации до 1 января 2015 года, у которого срок действия разрешения не истечет до 1 апреля 2015 года, для внесения в государственный реестр аккредитованных филиалов, представительств иностранных юридических лиц.

2. Номер версии настоящего формата 4.01, часть 246_05.

II. ОПИСАНИЕ ФАЙЛА ОБМЕНА

3. Имя файла обмена должно иметь следующий вид:

R_T_P_O_GGGGMMDD_N, где:

R_T - префикс, принимающий значение: VO_SVPVA;

Р - идентификатор получателя информации, для налоговых органов представляется в виде четырехразрядного кода (код налогового органа в соответствии с Классификатором "Система обозначений налоговых органов" (далее - СОНО);

О - идентификатор отправителя информации, для органов (организаций), осуществивших аккредитацию (принявших решение об аккредитации) представительства иностранного юридического лица, представляется в виде девятнадцатиразрядного кода (идентификационный номер налогоплательщика (ИНН) и код причины постановки на учет (КПП) органа);

GGGG - год формирования передаваемого файла, ММ - месяц, DD - день;

N - идентификационный номер файла (длина - от 1 до 36 знаков. Идентификационный номер файла должен обеспечивать уникальность файла).

Расширение имени файла - xml. Расширение имени файла может указываться как строчными, так и прописными буквами.

Параметры первой строки файла обмена

Первая строка XML файла должна иметь следующий вид:

<?хml version = "1.0" encoding = "windows-1251"?>

Имя файла, содержащего XML схему файла обмена, должно иметь следующий вид:

VO_SVPKV14_2_246_05_04_01_xx , где хх - номер версии схемы.

Расширение имени файла - xsd.

XML схема файла обмена приводится отдельным файлом.

4. Логическая модель файла обмена представлена в виде диаграммы структуры файла обмена на рисунке 1 настоящего формата. Элементами логической модели файла обмена являются элементы и атрибуты XML файла. Перечень структурных элементов логической модели файла обмена и сведения о них приведены в таблицах 4.1 - 4.17 настоящего формата.

Для каждого структурного элемента логической модели файла обмена приводятся следующие сведения:

наименование элемента. Приводится полное наименование элемента <1>;

<1> В строке таблицы могут быть описаны несколько элементов, наименования которых разделены символом "|". Такая форма записи применяется в случае возможного наличия в файле обмена только одного элемента из описанных в этой строке.

сокращенное наименование (код) элемента. Приводится сокращенное наименование элемента. Синтаксис сокращенного наименования должен удовлетворять спецификации XML;

признак типа элемента. Может принимать следующие значения: "С" - сложный элемент логической модели (содержит вложенные элементы), "П" - простой элемент логической модели, реализованный в виде элемента XML файла, "А" - простой элемент логической модели, реализованный в виде атрибута элемента XML файла. Простой элемент логической модели не содержит вложенные элементы;

формат элемента. Формат элемента представляется следующими условными обозначениями: Т - символьная строка; N - числовое значение (целое или дробное).

Формат символьной строки указывается в виде Т(n-к) или Т(=к), где: n - минимальное количество знаков, к - максимальное количество знаков, символ "-" - разделитель, символ "=" означает фиксированное количество знаков в строке. В случае, если минимальное количество знаков равно 0, формат имеет вид Т(0-к). В случае, если максимальное количество знаков неограниченно, формат имеет вид Т(n-).

Формат числового значения указывается в виде N(m.k), где: m - максимальное количество знаков в числе, включая знак (для отрицательного числа), целую и дробную часть числа без разделяющей десятичной точки, к - максимальное число знаков дробной части числа. Если число знаков дробной части числа равно 0 (то есть число целое), то формат числового значения имеет вид N(m).

Для простых элементов, являющихся базовыми в XML (определенными в сети Интернет по электронному адресу: http://www.w3.org/TR/xmlschema-0), например, элемент с типом "date", поле "Формат элемента" не заполняется. Для таких элементов в поле "Дополнительная информация" указывается тип базового элемента;

признак обязательности элемента определяет обязательность присутствия элемента (совокупности наименования элемента и его значения) в файле обмена. Признак обязательности элемента может принимать следующие значения: "О" - наличие элемента в файле обмена обязательно; "Н" - присутствие элемента в файле обмена необязательно, то есть элемент может отсутствовать. Если элемент принимает ограниченный перечень значений (по классификатору, кодовому словарю и тому подобному), то признак обязательности элемента дополняется символом "К". Например: "ОК". В случае, если количество реализаций элемента может быть более одной, то признак обязательности элемента дополняется символом "М". Например: "НМ", "ОКМ".

К вышеперечисленным признакам обязательности элемента может добавляться значение "У" в случае описания в XML схеме условий, предъявляемых к элементу в файле обмена, описанных в графе "Дополнительная информация". Например: "НУ", "ОКУ";

дополнительная информация содержит, при необходимости, требования к элементу файла обмена, не указанные ранее. Для сложных элементов указывается ссылка на таблицу, в которой описывается состав данного элемента. Для элементов, принимающих ограниченный перечень значений из классификатора (кодового словаря и тому подобного), указывается соответствующее наименование классификатора (кодового словаря и тому подобного) или приводится перечень возможных значений. Для классификатора (кодового словаря и тому подобного) может указываться ссылка на его местонахождение. Для элементов, использующих пользовательский тип данных, указывается наименование типового элемента.

Рис.1. Диаграмма структуры файла обмена

Таблица 4.1

Файл обмена (Файл)

Наименование элемента Сокращенное наименование (код) элемента Признак типа элемента Формат элемента Признак обязательности элемента Дополнительная информация
Идентификатор файла ИдФайл А Т(1-150) ОУ Содержит (повторяет) имя сформированного файла (без расширения)
Версия формата ВерсФорм А Т(1-5) О Принимает значение: 4.01
Тип информации ТипИнф А Т(1-50) О Принимает значение: АККРИНЮЛ2015
Версия программы, с помощью которой сформирован файл ВерсПрог А Т(1-40) О
Количество документов КолДок А N(9) О Указывает количество повторений элемента <Документ>.
Принимает значение от 1 и более
Сведения об отправителе ИдОтпр С Н Состав элемента представлен в таблице 4.2
Сведения о представительстве иностранного юридического лица, осуществлявшем деятельность на основании разрешения на открытие представительства на территории Российской Федерации до 1 января 2015 года, у которого срок действия разрешения не истечет до 1 апреля 2015 года, для внесения в государственный реестр аккредитованных филиалов, представительств иностранных юридических лиц Документ С ОМ Состав элемента представлен в таблице 4.3

Таблица 4.2

Сведения об отправителе (ИдОтпр)

Наименование элемента Сокращенное наименование (код) элемента Признак типа элемента Формат элемента Признак обязательности элемента Дополнительная информация
Должность ответственного лица ДолжОтв А Т(1-45) Н
Номер контактного телефона Тлф А Т(1-20) Н
Фамилия, имя, отчество ответственного лица ФИООтв С О Типовой элемент <ФИОТип>.
Состав элемента представлен в таблице 4.17

Таблица 4.3

Сведения о представительстве иностранного юридического лица, осуществлявшем деятельность на основании разрешения на открытие представительства на территории Российской Федерации до 1 января 2015 года, у которого срок действия разрешения не истечет до 1 апреля 2015 года, для внесения в государственный реестр аккредитованных филиалов, представительств иностранных юридических лиц (Документ)

Наименование элемента Сокращенное наименование (код) элемента Признак типа элемента Формат элемента Признак обязательности элемента Дополнительная информация
Идентификатор документа ИдДок А Т(1-36) О Рекомендуется использовать глобально уникальный идентификатор (GUID)
Дата формирования документа ДатаДок А Т(=10) О Типовой элемент <ДатаТип>.
Дата в формате ДД.ММ.ГГГГ
Описание передаваемых сведений ОписПерСвед С О Состав элемента представлен в таблице 4.4
Содержание передаваемых сведений СодПерСвед С О Состав элемента представлен в таблице 4.5

Таблица 4.4

Описание передаваемых сведений (ОписПерСвед)

Наименование элемента Сокращенное наименование (код) элемента Признак типа элемента Формат элемента Признак обязательности элемента Дополнительная информация
Полное наименование органа (организации), осуществившего(ей) аккредитацию (принявшего решение об аккредитации) представительства иностранного юридического лица НаимОргРеш А Т(1-1000) О
ОГРН органа (организации), осуществившего(ей) аккредитацию (принявшего решение об аккредитации) представительства иностранного юридического лица ОГРН А Т(=13) О Типовой элемент <ОГРНТип>
ИНН органа (организации), осуществившего(ей) аккредитацию (принявшего решение об аккредитации) представительства иностранного юридического лица ИННЮЛ А Т(=10) О Типовой элемент <ИННЮЛТип>
КПП органа (организации), осуществившего(ей) аккредитацию (принявшего решение об аккредитации) представительства иностранного юридического лица КПП А Т(=9) О Типовой элемент <КППТип>
Наименование налогового органа, в который представляются сведения НаимНО А Т(1-255) Н
Код налогового органа, в который представляются сведения КодНО А Т(=4) ОК Типовой элемент <СОНОТип>.
Значение выбирается в соответствии с классификатором "Система обозначений налоговых органов"
Адрес органа (организации), осуществившего(ей) аккредитацию (принявшего решение об аккредитации) представительства иностранного юридического лица АдрРФРеш С Н Типовой элемент <АдрРФТип>.
Состав элемента представлен в таблице 4.16
Фамилия, имя, отчество должностного лица, подписавшего сведения ФИОРег С Н Типовой элемент <ФИОТип>.
Состав элемента представлен в таблице 4.17
Адрес налогового органа, в который представляются сведения АдрРФ_НО С Н Типовой элемент <АдрРФТип>.
Состав элемента представлен в таблице 4.16

Таблица 4.5

Содержание передаваемых сведений (СодПерСвед)

Наименование элемента Сокращенное наименование (код) элемента Признак типа элемента Формат элемента Признак обязательности элемента Дополнительная информация
Признак представительства, в отношении которого представлены сведения ПризнСвед А Т(=1) ОК Принимает значение:
1 - представительство иностранной
кредитной организации |
2 - представительство иностранного
юридического лица, осуществляющего деятельность в области гражданской авиации
Сведения об иностранном юридическом лице СвИнЮЛ С О Состав элемента представлен в таблице 4.6
Сведения об обслуживающем банке в стране регистрации (инкорпорации) СвБанк С О Состав элемента представлен в таблице 4.7
Сведения о видах экономической деятельности представительства в Российской Федерации СвВЭД С н Состав элемента представлен в таблице 4.8
Сведения о представительстве иностранного юридического лица СвПред С о Состав элемента представлен в таблице 4.9
Сведения о разрешении об открытии представительства иностранного юридического лица СвРазрОткр с О Состав элемента представлен в таблице 4.11

Таблица 4.6

Сведения об иностранном юридическом лице (СвИнЮЛ)

Наименование элемента Сокращенное наименование (код) элемента Признак типа элемента Формат элемента Признак обязательности элемента Дополнительная информация
Полное наименование иностранного юридического лица НаимЮЛПолн А Т(1-1000) О
Сокращенное наименование иностранного юридического лица НаимЮЛСокр А Т(1-255) Н
ИНН ИННЮЛ А Т(-10) О Типовой элемент <ИННЮЛТип>
Код страны регистрации (инкорпорации) СтрРег А Т(=3) ОК Типовой элемент <ОКСМТип>. Принимает значение (цифровой код) в соответствии с Общероссийским классификатором стран мира
Полный адрес в стране регистрации (инкорпорации) АдрСтрРег А Т(1-254) О
Организационно-правовая форма в стране регистрации (инкорпорации) КодОПФРег А Т(=1) ОК Принимает значение:
1 - акционерное общество |
2 - полное товарищество |
4 - государственное учреждение (организация) |
5 - личная компания |
6 - другое
Наименование организационно­правовой формы в стране регистрации (инкорпорации) НаимОПФРег А Т(1-128) Н Элемент обязателен для <КодОПФРег>=6
Наименование регистрирующего органа в стране регистрации (инкорпорации) НаимРегОрг А Т(1-254) О
Регистрационный номер РегНомер А Т(1-50) о
Код налогоплательщика в стране регистрации (инкорпорации) или аналог КодНПРег А Т(1-50) Н
Особенности режима регистрации КодРежРег А Т(=1) НК Принимает значение:
1 - в специальной экономической зоне |
2 - в офшорной юрисдикции |
3 - другое
Наименование особенности режима регистрации НаимРежРег А Т(1-80) Н Элемент обязателен при <КодРежРег>=3
Размер уставного капитала УстКап А N(18) Н
Код валюты Код Валют А Т(=3) НК Типовой элемент <ОКВТип>. Принимает значение (цифровой код) в соответствии с Общероссийским классификатором валют

Таблица 4.7

Сведения об обслуживающем банке в стране регистрации (инкорпорации) (СвБанк)

Наименование элемента Сокращенное наименование (код) элемента Признак типа элемента Формат элемента Признак обязательности элемента Дополнительная информация
Наименование банка НаимБанк А Т(1-1000) Н Не применяется при <ПризнСвед>= 1 (из таблицы 4.5)
СВИФТ код СВИФТ А Т(1-11) Н
Номер текущего счета НомТекСчет А Т(1-20) Н Не применяется при <ПризнСвед>=1 (из таблицы 4.5)

Таблица 4.8

Сведения о видах экономической деятельности представительства в Российской Федерации (СвВЭД)

Наименование элемента Сокращенное наименование (код) элемента Признак типа элемента Формат элемента Признак обязательности элемента Дополнительная информация
Код основного вида экономической деятельности ОКВЭД_Осн А Т(4-8) ОК Типовой элемент <ОКВЭДТип>. Принимает значение в соответствии с Общероссийским классификатором видов экономической деятельности
Коды иных видов экономической деятельности ОКВЭД_Ин П Т(4-8) НКМ Типовой элемент <ОКВЭДТип>. Принимает значение в соответствии с Общероссийским классификатором видов экономической деятельности

Таблица 4.9

Сведения о представительстве иностранного юридического лица (СвПред)

Наименование элемента Сокращенное наименование (код) элемента Признак типа элемента Формат элемента Признак обязательности элемента Дополнительная информация
Полное наименование НаимПредПолн А Т(1-1000) О
Сокращенное наименование НаимПредСокр А Т(1-255) Н
Контактный телефон Тлф А Т(1-20) Н
Адрес электронной почты E-mail А Т(1-45) Н
Дата начала осуществления деятельности представительства на территории Российской Федерации ДатаНач А Т(=10) О Типовой элемент <ДатаТип>.
Дата в формате ДД.ММ.ГГГГ
Численность иностранных граждан, являющихся работниками представительства иностранного юридического лица ЧислИнПред А N(10) О
Адрес места нахождения представительства на территории Российской Федерации АдрМНПред С О Типовой элемент <АдрРФТип>.
Состав элемента представлен в таблице 4.16
Сведения о руководителе представительства иностранного юридического лица СвРукПред с О Состав элемента представлен в таблице 4.10

Таблица 4.10

Сведения о руководителе представительства иностранного юридического лица (СвРукПред)

Наименование элемента Сокращенное наименование (код) элемента Признак типа элемента Формат элемента Признак обязательности элемента Дополнительная информация
ИНН руководителя ИННФЛ А Т(=12) Н Типовой элемент <ИННФЛТип>
Пол Пол А Т(=1) ОК Принимает значение:
1 - мужской |
2 - женский
Дата рождения ДатаРожд А Т(=10) О Типовой элемент <ДатаТип>.
Дата в формате ДД.ММ.ГГГГ
Место рождения МестоРожд А Т(1-128) Н
Гражданство ПрГражд А Т(=1) ОК Принимает значение:
1 - гражданин Российской Федерации |
2 - иностранный гражданин |
3 - лицо без гражданства
Код страны (для иностранного гражданина) ОКСМ А Т(=3) Типовой элемент <ОКСМТип>. Принимает значение (цифровой код) в соответствии с Общероссийским классификатором стран мира
Фамилия, имя, отчество ФИОРук С О Типовой элемент <ФИОТип>.
Состав элемента представлен в таблице 4.17
Сведения о документе, удостоверяющем личность УдЛичнРук С О Типовой элемент <УдЛичнФлТип>.
Состав элемента представлен в таблице 4.12
Реквизиты документа, подтверждающего регистрацию физического лица по месту жительства (месту пребывания) ДокРегМЖ С Н Типовой элемент <ДокРегМЖТип>.
Состав элемента представлен в таблице 4.13
Адрес места жительства (места пребывания) на территории Российской Федерации АдрМЖ с Н Типовой элемент <АдрМЖТип>.
Состав элемента представлен в таблице 4.15
Адрес места жительства иностранного гражданина за пределами Российской Федерации АдрМЖИн с Н Типовой элемент <АдрМЖИнТип>.
Состав элемента представлен в таблице 4.14

Таблица 4.11

Сведения о разрешении об открытии представительства иностранного юридического лица (СвРазрОткр)

Наименование элемента Сокращенное наименование (код) элемента Признак типа элемента Формат элемента Признак обязательности элемента Дополнительная информация
Дата разрешения об открытии представительства ДатаРазрОткр А Т(=10) О Типовой элемент <ДатаТип>.
Дата в формате ДД.ММ.ГГГГ
Номер разрешения об открытии представительства НомРазрОткр А Т(1-50) О
Срок действия разрешения об открытии представительства СрокАккред А Т(=10) О Типовой элемент <ДатаТип>.
Дата в формате ДД.ММ.ГГГГ

Таблица 4.12

Сведения о документе, удостоверяющем личность физического лица (УдЛичнФлТип)

Наименование элемента Сокращенное наименование (код) элемента Признак типа элемента Формат элемента Признак обязательности элемента Дополнительная информация
Код вида документа КодВидДок А Т(=2) ОК Типовой элемент <СПДУЛТип>
Серия и номер документа СерНомДок А Т(1-25) О
Дата выдачи документа ДатаДок А Т(=10) Н Типовой элемент <ДатаТип>.
Дата в формате ДД.ММ.ГГГГ
Наименование органа, выдавшего документ ВыдДок А Т( 1-255) Н

Таблица 4.13

Сведения о документе, подтверждающем регистрацию физического лица по месту жительства (месту пребывания)
(ДокРегМЖТин)

Наименование элемента Сокращенное наименование (код) элемента Признак типа элемента Формат элемента Признак обязательности элемента Дополнительная информация
Код вида документа КодВидДок А Т(=2) ОК Типовой элемент <СПДУЛТип>
Регистрационный номер РегНомДок А Т(1-25) О
Дата выдачи документа ДатаДок А Т(=10) Н Типовой элемент <ДатаТип>.
Дата в формате ДД.ММ.ГГГГ
Наименование органа, выдавшего документ ВыдДок А Т(1-255) Н

Таблица 4.14

Адрес места жительства иностранного гражданина за пределами Российской Федерации (АдрМЖИнТип)

Наименование элемента Сокращенное наименование (код) элемента Признак типа элемента Формат элемента Признак обязательности элемента Дополнительная информация
Код страны КодСтр А Т(=3) ОК Типовой элемент <ОКСМТип>. Принимает значение (цифровой код) в соответствии с Общероссийским классификатором стран мира
Адрес АдрТекст А Т(1-255) О

Таблица 4.15

Адрес места жительства (места пребывания) на территории Российской Федерации (АдрМЖТип)

Наименование элемента Сокращенное наименование (код) элемента Признак типа элемента Формат элемента Признак обязательности элемента Дополнительная информация
Признак адреса места жительства (места пребывания) на территории Российской Федерации ПрАдр А Т(=1) ОК Принимает значение:
1 - место жительства |
2 - место пребывания
Адрес в Российской Федерации АдрРФ С О Типовой элемент <АдрРФТип>.
Состав элемента представлен в таблице 4.16

Таблица 4.16

Адрес в Российской Федерации (АдрРФТип)

Наименование элемента Сокращенное наименование (код) элемента Признак типа элемента Формат элемента Признак обязательности элемента Дополнительная информация
Индекс Индекс А Т(=6) Н
Код региона КодРегион А Т(=2) ОК Типовой элемент <ССРФТип>. Значение выбирается в соответствии со справочником "Субъекты Российской Федерации"
Район Район А Т(1-50) Н
Город Город А Т(1-50) Н
Населенный пункт НаселПункт А Т(1-50) Н
Улица Улица А Т(1-50) Н
Дом Дом А Т(1-20) Н
Корпус Корпус А Т(1-20) Н
Квартира Кварт А Т(1-20) Н

Таблица 4.17

Фамилия, имя, отчество (ФИОТип)

Наименование элемента Сокращенное наименование (код) элемента Признак типа элемента Формат элемента Признак обязательности элемента Дополнительная информация
Фамилия Фамилия А Т(1-60) О
Имя Имя А Т(1-60) О
Отчество Отчество А Т(1-60) Н

Приложение N 7
к приказу ФНС России
от 26.12.2014 г. N ММВ-7-14/684@

ПОРЯДОК
ПРЕДСТАВЛЕНИЯ СВЕДЕНИЙ О ФИЛИАЛЕ, ПРЕДСТАВИТЕЛЬСТВЕ ИНОСТРАННОГО ЮРИДИЧЕСКОГО ЛИЦА, КОТОРЫЕ АККРЕДИТОВАНЫ ИЛИ ОСУЩЕСТВЛЯЮТ ДЕЯТЕЛЬНОСТЬ НА ОСНОВАНИИ РАЗРЕШЕНИЯ НА ОТКРЫТИЕ ПРЕДСТАВИТЕЛЬСТВА НА ТЕРРИТОРИИ РОССИЙСКОЙ ФЕДЕРАЦИИ ДО 1 ЯНВАРЯ 2015 ГОДА И У КОТОРЫХ СРОК ДЕЙСТВИЯ СООТВЕТСТВЕННО АККРЕДИТАЦИИ ИЛИ РАЗРЕШЕНИЯ НЕ ИСТЕЧЕТ ДО 1 АПРЕЛЯ 2015 ГОДА, ДЛЯ ВНЕСЕНИЯ В ГОСУДАРСТВЕННЫЙ РЕЕСТР АККРЕДИТОВАННЫХ ФИЛИАЛОВ, ПРЕДСТАВИТЕЛЬСТВ ИНОСТРАННЫХ ЮРИДИЧЕСКИХ ЛИЦ

Настоящий Порядок разработан на основании пункта 6 статьи 8 Федерального закона от 5 мая 2014 года N 106-ФЗ "О внесении изменений в отдельные законодательные акты Российской Федерации" (Собрание законодательства Российской Федерации, 2014, N 19, ст. 2311) (далее - Федеральный закон от 05.05.2014 N 106-ФЗ), Федеральным законом от 27 июля 2006 года N 149-ФЗ "Об информации, информационных технологиях и о защите информации" (Собрание законодательства Российской Федерации, 2006, N 31, ст. 3448; 2014, N 30, ст. 4243), Федеральным законом от 27 июля 2006 года N 152-ФЗ "О персональных данных" (Собрание законодательства Российской Федерации, 2006, N 31, ст. 3451; 2014, N 30, ст. 4243), постановлением Правительства Российской Федерации от 16 декабря 2014 года N 1372 "О внесении изменений в Положение о Федеральной налоговой службе и признании утратившими силу некоторых актов Правительства Российской Федерации" (Официальный интернет-портал правовой информации http://www.pravo.gov.ru, 18.12.2014) и определяет правила представления филиалами, представительствами иностранных юридических лиц (далее - иностранные филиалы, представительства), цель создания и (или) деятельность которого имеют коммерческий характер, Центральным банком Российской Федерации, федеральным органом исполнительной власти, осуществляющим функции по оказанию государственных услуг и управлению государственным имуществом в сфере воздушного транспорта (гражданской авиации), сведений о филиалах, представительствах иностранных юридических лиц, которые аккредитованы или осуществляют деятельность на основании разрешения на открытие представительства на территории Российской Федерации (далее - разрешение) до 1 января 2015 года и у которых срок действия соответственно аккредитации или разрешения не истечет до 1 апреля 2015 года, для внесения в государственный реестр аккредитованных филиалов, представительств иностранных юридических лиц (далее - реестр).

Настоящий Порядок не распространяется на представительства иностранных юридических лиц, осуществляющих деятельность в области гражданской авиации, и представительства иностранных кредитных организаций (за исключением главы III настоящего Порядка).

I. Общие положения

1. Внесение сведений в реестр осуществляется уполномоченным Федеральной налоговой службой территориальным налоговым органом (далее - уполномоченный налоговый орган).

2. Документы, предусмотренные настоящим Порядком, представляются иностранным филиалом, представительством в уполномоченный налоговый орган заявителем лично или через представителя либо могут быть направлены по почте с уведомлением о вручении.

3. Предусмотренные настоящим Порядком документы представляются в уполномоченный налоговый орган на русском языке или на иностранном языке с переводом на русский язык, заверенным в установленном порядке. Указанные документы, за исключением представляемых в соответствии с настоящим Порядком сведений по форме N АФП-14 согласно приложению N 1 к настоящему приказу (далее - Сведения), могут быть представлены в виде копий, заверенных в установленном порядке.

Документы, содержащие более одного листа, должны быть прошиты, листы пронумерованы. На оборотной стороне последнего листа каждого такого документа должна быть сделана запись о количестве листов в документе.

Подчистки и исправления в тексте представляемых документов не допускаются.

4. Документы, подтверждающие факт внесения записи об иностранном филиале, представительстве в реестр, выдаются заявителю или его представителю непосредственно либо направляются по почте с уведомлением о вручении иностранному филиалу, представительству уполномоченным налоговым органом.

5. Документ, подтверждающий факт внесения записи об иностранном филиале, представительстве в реестр может быть признан уполномоченным налоговым органом недействительным в следующих случаях:

1) истечения срока действия аккредитации, разрешения на осуществление деятельности в Российской Федерации иностранного филиала, представительства;

2) выдачи нового документа в связи с утратой ранее выданного документа, изменением указанных в нем сведений либо прохождением иностранным филиалом, представительством процедуры аккредитации в соответствии с Федеральным законом от 09.07.1999 N 160-ФЗ "Об иностранных инвестициях в Российской Федерации" (Собрание законодательства Российской Федерации, 1999, N 28, ст. 3493; 2014, N 19, ст. 2311) до даты окончания срока действия аккредитации, разрешения иностранного филиала, представительства, осуществлявших деятельность в Российской Федерации до 1 января 2015 года.

Датой признания недействительным документа, подтверждающего аккредитацию иностранного филиала, представительства, является дата внесения соответствующей записи в реестр.

Серии и номера признанных недействительными документов, подтверждающих аккредитацию иностранного филиала, представительства, размещаются на Web-сайте уполномоченного налогового органа.

II. Внесение записи в реестр об иностранном филиале, представительстве

6. Иностранный филиал, представительство, соответственно аккредитованные, осуществлявшие деятельность на основании разрешения до 1 января 2015 года и у которых срок действия аккредитации, разрешения не истечет до 1 апреля 2015 года, представляют в срок до 1 апреля 2015 года в уполномоченный налоговый орган Сведения для внесения в реестр.

Сведения подписываются руководителем иностранного филиала или представительства.

Одновременно с указанными Сведениями представляются следующие документы:

1) документы, подтверждающие аккредитацию, разрешение, выданные до 1 января 2015 года;

2) доверенность о наделении руководителя иностранного филиала, представительства на территории Российской Федерации необходимыми полномочиями;

3) опись представленных документов (в двух экземплярах).

Второй экземпляр описи с отметкой уполномоченного налогового органа подлежит возврату заявителю. При поступлении документов по почте второй экземпляр описи направляется иностранному филиалу, представительству почтовым отправлением с уведомлением о вручении.

7. Уполномоченный налоговый орган осуществляет внесение Сведений в реестр в течение трех рабочих дней со дня их получения и выдает (направляет) иностранному филиалу, представительству документ, подтверждающий факт внесения записи об иностранном филиале, представительстве в реестр по форме N СвФП-14 согласно приложению N 3 к настоящему приказу в срок не более чем пять рабочих дней со дня внесения записи в реестр.

8. Внесенные в реестр до 1 апреля 2015 года иностранные филиалы, представительства, у которых срок действия соответственно аккредитации, разрешения не истечет на 1 апреля 2015 года, считаются аккредитованными до окончания срока действия их аккредитации, разрешения.

III. Внесение записи в реестр о представительстве иностранной кредитной организации, представительстве иностранного юридического лица, осуществляющего деятельность в области гражданской авиации

9. Сведения о представительствах иностранных кредитных организаций и представительствах иностранных юридических лиц, осуществляющих деятельность в области гражданской авиации, которые были аккредитованы до 1 января 2015 года и у которых срок действия аккредитации не истечет на 1 апреля 2015 года, представленные в соответствии с пунктом 5 статьи 8 Федерального закона от 05.05.2014 N 106-ФЗ соответственно Центральным банком Российской Федерации и федеральным органом исполнительной власти, осуществляющим функции по оказанию государственных услуг и управлению государственным имуществом в сфере воздушного транспорта (гражданской авиации), по форме N ПКВ-14 и формату согласно приложениям N 2 и 6 к настоящему приказу в уполномоченный налоговый орган, подлежат внесению в реестр в течение трех рабочих дней со дня их получения.

Уполномоченный налоговый орган выдает (направляет) представительству иностранной кредитной организации, представительству иностранного юридического лица, осуществляющего деятельность в области гражданской авиации, документ, подтверждающий факт внесения записи в реестр, по форме N СвФП-14 согласно приложению N 3 к настоящему приказу в срок не более чем пять рабочих дней со дня внесения записи в реестр.