Приказ ФНС РФ от 20.01.2015 N ММВ-7-6/13@

"Об утверждении формата представления заявления на получение патента (форма N 26.5-1) в электронной форме"
Редакция от 20.01.2015 — Документ утратил силу, см. «Приказ ФНС РФ от 17.02.2016 N ММВ-7-6/87@»

ФЕДЕРАЛЬНАЯ НАЛОГОВАЯ СЛУЖБА

ПРИКАЗ
от 20 января 2015 г. N ММВ-7-6/13@

ОБ УТВЕРЖДЕНИИ ФОРМАТА ПРЕДСТАВЛЕНИЯ ЗАЯВЛЕНИЯ НА ПОЛУЧЕНИЕ ПАТЕНТА (ФОРМА N 26.5-1) В ЭЛЕКТРОННОЙ ФОРМЕ

В целях реализации положений статьи 346.45 главы 26.5 Налогового кодекса Российской Федерации и на основании приказа ФНС России от 18.11.2014 N ММВ-7-3/589@ "Об утверждении формы заявления на получение патента" приказываю:

1. Утвердить Формат представления заявления на получение патента (форма N 26.5-1) в электронной форме согласно приложению к настоящему приказу.

2. Настоящий приказ вступает в силу со дня вступления в силу приказа ФНС России 18.11.2014 N ММВ-7-3/589@.

3. Признать утратившим силу приказ ФНС России от 14.02.2014 N ММВ-7-6/52@ "Об утверждении Формата представления заявления на получение патента (форма N 26.5-1) в электронной форме" со дня вступления в силу приказа ФНС России 18.11.2014 N ММВ-7-3/589@.

4. Контроль за исполнением настоящего приказа возложить на заместителя руководителя Федеральной налоговой службы, координирующего работу по созданию, развитию, сопровождению и эксплуатации автоматизированной информационной системы Федеральной налоговой службы, включая информационно-вычислительную и телекоммуникационную инфраструктуру, средства информационной безопасности.

Руководитель
Федеральной налоговой службы
М.В.МИШУСТИН

УТВЕРЖДЕН
приказом ФНС России
от "__" ________ 2015 г. N ___

ФОРМАТ ПРЕДСТАВЛЕНИЯ ЗАЯВЛЕНИЯ НА ПОЛУЧЕНИЕ ПАТЕНТА (ФОРМА N 26.5-1) В ЭЛЕКТРОННОЙ ФОРМЕ

I. ОБЩИЕ СВЕДЕНИЯ

1. Настоящий формат описывает требования к XML файлам передачи заявления на получение патента (форма N 26.5-1) в налоговые органы в электронной форме (далее - файл обмена).

2. Номер версии настоящего формата 5.04, часть XCII.

II. ОПИСАНИЕ ФАЙЛА ОБМЕНА

3. Имя файла обмена должно иметь следующий вид:

R_T_A_K_O_GGGGMMDD_N, где:

R_T - префикс, принимающий значение SR_ZPUSN;

A_K - идентификатор получателя информации, где:

A_K - идентификатор получателя информации, где: A - идентификатор получателя, которому направляется файл обмена, K - идентификатор конечного получателя, для которого предназначена информация из данного файла обмена <1>. Каждый из идентификаторов (A и K) имеет вид для налоговых органов - четырехразрядный код (код налогового органа в соответствии с классификатором "Система обозначения налоговых органов" (СОНО));

<1> Передача файла от отправителя к конечному получателю (K) может осуществляться в несколько этапов через другие налоговые органы, осуществляющие передачу файла на промежуточных этапах, которые обозначаются идентификатором A. В случае передачи файла от отправителя к конечному получателю при отсутствии налоговых органов, осуществляющих передачу на промежуточных этапах, значения идентификаторов A и K совпадают.

O - идентификатор отправителя информации, имеет вид:

для организаций - девятнадцатиразрядный код (идентификационный номер налогоплательщика (далее - ИНН)) и код причины постановки на учет (далее - КПП) организации (обособленного подразделения);

для физических лиц - двенадцатиразрядный код (ИНН физического лица, при наличии. При отсутствии ИНН - последовательность из двенадцати нулей);

GGGG - год формирования передаваемого файла, MM - месяц, DD - день;

N - идентификационный номер файла (длина - от 1 до 36 знаков. Идентификационный номер файла должен обеспечивать уникальность файла).

Расширение имени файла - xml. Расширение имени файла может указываться как строчными, так и прописными буквами.

Параметры первой строки файла обмена

Первая строка XML файла должна иметь следующий вид:

<?xml version ="1.0" encoding ="windows-1251"?>

Имя файла, содержащего XML схему файла обмена, должно иметь следующий вид:

SR_ZPUSN_1_092_00_05_04_xx, где xx - номер версии схемы.

Расширение имени файла - xsd.

XML схема файла обмена приводится отдельным файлом и размещается на сайте Федеральной налоговой службы.

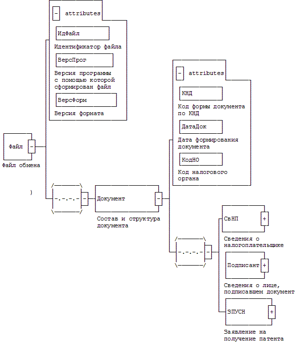
4. Логическая модель файла обмена представлена в виде диаграммы структуры файла обмена на рисунке 1 настоящего формата. Элементами логической модели файла обмена являются элементы и атрибуты XML файла. Перечень структурных элементов логической модели файла обмена и сведения о них приведены в таблицах 4.1 - 4.14 настоящего формата.

Для каждого структурного элемента логической модели файла обмена приводятся следующие сведения:

наименование элемента. Приводится полное наименование элемента <1>;

<1> В строке таблицы могут быть описаны несколько элементов, наименования которых разделены символом "|". Такая форма записи применяется в случае возможного наличия в файле обмена только одного элемента из описанных в этой строке.

сокращенное наименование (код) элемента. Приводится сокращенное наименование элемента. Синтаксис сокращенного наименования должен удовлетворять спецификации XML;

признак типа элемента. Может принимать следующие значения: "С" - сложный элемент логической модели (содержит вложенные элементы), "П" - простой элемент логической модели, реализованный в виде элемента XML файла, "А" - простой элемент логической модели, реализованный в виде атрибута элемента XML файла. Простой элемент логической модели не содержит вложенные элементы;

формат элемента. Формат элемента представляется следующими условными обозначениями: T - символьная строка; N - числовое значение (целое или дробное).

Формат символьной строки указывается в виде T(n-k) или T(=k), где: n - минимальное количество знаков, k - максимальное количество знаков, символ "-" - разделитель, символ "=" означает фиксированное количество знаков в строке. В случае, если минимальное количество знаков равно 0, формат имеет вид T(0-k). В случае, если максимальное количество знаков неограничено, формат имеет вид T(n-).

Формат числового значения указывается в виде N(m.k), где: m - максимальное количество знаков в числе, включая знак (для отрицательного числа), целую и дробную часть числа без разделяющей десятичной точки, k - максимальное число знаков дробной части числа. Если число знаков дробной части числа равно 0 (то есть число целое), то формат числового значения имеет вид N(m).

Для простых элементов, являющихся базовыми в XML (определенными в сети Интернет по электронному адресу: http://www.w3.org/TR/xmlschema-0), например, элемент с типом "date", поле "Формат элемента" не заполняется. Для таких элементов в поле "Дополнительная информация" указывается тип базового элемента;

признак обязательности элемента определяет обязательность присутствия элемента (совокупности наименования элемента и его значения) в файле обмена. Признак обязательности элемента может принимать следующие значения: "О" - наличие элемента в файле обмена обязательно; "Н" - присутствие элемента в файле обмена необязательно, то есть элемент может отсутствовать. Если элемент принимает ограниченный перечень значений (по классификатору, кодовому словарю и тому подобному), то признак обязательности элемента дополняется символом "К". Например, "ОК". В случае, если количество реализаций элемента может быть более одной, то признак обязательности элемента дополняется символом "М". Например, "НМ", "ОКМ".

К вышеперечисленным признакам обязательности элемента может добавляться значение "У" в случае описания в XML схеме условий, предъявляемых к элементу в файле обмена, описанных в графе "Дополнительная информация". Например, "НУ", "ОКУ";

дополнительная информация содержит, при необходимости, требования к элементу файла обмена, не указанные ранее. Для сложных элементов указывается ссылка на таблицу, в которой описывается состав данного элемента. Для элементов, принимающих ограниченный перечень значений из классификатора (кодового словаря и тому подобного), указывается соответствующее наименование классификатора (кодового словаря и тому подобного) или приводится перечень возможных значений. Для классификатора (кодового словаря и тому подобного) может указываться ссылка на его местонахождение. Для элементов, использующих пользовательский тип данных, указывается наименование типового элемента.

Рисунок 1. Диаграмма структуры файла обмена

Таблица 4.1

Файл обмена (Файл)

Наименование элемента Сокращенное наименование (код) элемента Признак типа элемента Формат элемента Признак обязательности элемента Дополнительная информация
Идентификатор файла ИдФайл А T(1-100) ОУ Содержит (повторяет) имя сформированного файла (без расширения)
Версия программы, с помощью которой сформирован файл ВерсПрог А T(1-40) О
Версия формата ВерсФорм А T(1-5) О Принимает значение: 5.04
Состав и структура документа Документ С О Состав элемента представлен в таблице 4.2

Таблица 4.2

Состав и структура документа (Документ)

Наименование элемента Сокращенное наименование (код) элемента Признак типа элемента Формат элемента Признак обязательности элемента Дополнительная информация
Код формы документа по КНД КНД А T(=7) ОК Типовой элемент <КНДТип>.
Принимает значение: 1150010
Дата формирования документа ДатаДок А T(=10) О Типовой элемент <ДатаТип>.
Дата в формате ДД.ММ.ГГГГ
Код налогового органа КодНО А T(=4) ОК Типовой элемент <СОНОТип>.
Принимает значение в соответствии с классификатором "Система обозначений налоговых органов"
Сведения о налогоплательщике СвНП С О Состав элемента представлен в таблице 4.3
Сведения о лице, подписавшем документ Подписант С О Состав элемента представлен в таблице 4.5
Заявление на получение патента ЗПУСН С О Состав элемента представлен в таблице 4.7

Таблица 4.3

Сведения о налогоплательщике (СвНП)

Наименование элемента Сокращенное наименование (код) элемента Признак типа элемента Формат элемента Признак обязательности элемента Дополнительная информация
Налогоплательщик - физическое лицо, зарегистрированное в качестве индивидуального предпринимателя НПФЛ С О Состав элемента представлен в таблице 4.4

Таблица 4.4

Налогоплательщик - физическое лицо, зарегистрированное в качестве индивидуального предпринимателя (НПФЛ)

Наименование элемента Сокращенное наименование (код) элемента Признак типа элемента Формат элемента Признак обязательности элемента Дополнительная информация
ИНН физического лица ИННФЛ А T(=12) О Типовой элемент <ИННФЛТип>
ОГРНИП ОГРНИП А T(=15) Н Типовой элемент <ОГРНИПТип>
Фамилия, имя, отчество физического лица ФИО С О Типовой элемент <ФИОТип>.
Состав элемента представлен в таблице 4.14
Адрес места жительства АдрМЖ С О Типовой элемент <АдрРФТип>.
Состав элемента представлен в таблице 4.13

Таблица 4.5

Сведения о лице, подписавшем документ (Подписант)

Наименование элемента Сокращенное наименование (код) элемента Признак типа элемента Формат элемента Признак обязательности элемента Дополнительная информация
Признак лица, подписавшего документ ПрПодп А T(=1) ОК Принимает значение:
1 - индивидуальный предприниматель |
2 - представитель индивидуального предпринимателя
Номер контактного телефона Тлф А T(1-20) Н
Фамилия, имя, отчество ФИО С НУ Типовой элемент <ФИОТип>.
Состав элемента представлен в таблице 4.14.
Элемент обязателен при <ПрПодп>=2
Сведения о представителе СвПред С НУ Состав элемента представлен в таблице 4.6.
Элемент обязателен при <ПрПодп>=2

Таблица 4.6

Сведения о представителе (СвПред)

Наименование элемента Сокращенное наименование (код) элемента Признак типа элемента Формат элемента Признак обязательности элемента Дополнительная информация
Наименование документа, подтверждающего полномочия представителя НаимДок А T(1-120) О

Таблица 4.7

Заявление на получение патента (ЗПУСН)

Наименование элемента Сокращенное наименование (код) элемента Признак типа элемента Формат элемента Признак обязательности элемента Дополнительная информация
Количество месяцев, на которое индивидуальный предприниматель просит выдать патент КолМес А T(=2) ОУ Принимает значение от 01 до 12, но с учетом условия, что патент выдается на период в пределах календарного года
Дата начала действия патента ДатаНачПат А T(=10) НУ Типовой элемент <ДатаТип>.
Дата в формате ДД.ММ.ГГГГ.
Элемент обязателен при наличии элемента ОГРНИП (из таблицы 4.4)
Наименование вида предпринимательской деятельности, установленного законом субъекта Российской Федерации НаимВД А T(1-1200) О
Идентификационный код установленного законом субъекта Российской Федерации вида предпринимательской деятельности КодВД А T(=6) ОК Принимает значение в соответствии с Классификатором видов предпринимательской деятельности, в отношении которых законом субъекта Российской Федерации предусмотрено применение патентной системы налогообложения
Признак привлечения наемных работников для осуществления указанного вида предпринимательской деятельности ПрНаемРаб А T(=1) ОК Принимает значение:
1 - с привлечением наемных работников, в том числе по договорам гражданско-правового характера |
2 - без привлечения наемных работников
Средняя численность наемных работников, определяемая в порядке, установленном федеральным органом исполнительной власти, уполномоченным в области статистики, или 0, если наемные работники не привлекаются ЧислНаемРаб А N(2) О
Сведения о месте осуществления предпринимательской деятельности | СвМестПД С   О Состав элемента представлен в таблице 4.8
Сведения о транспортных средствах, используемых при осуществлении видов предпринимательской деятельности, указанных в подпунктах 10, 11, 32 и 33 пункта 2 статьи 346.43 Налогового кодекса Российской Федерации | СвТСДеят1 С   ОМ Состав элемента представлен в таблице 4.10
Сведения по каждому объекту, используемому при осуществлении видов предпринимательской деятельности, указанных в подпунктах 19, 45, 46 и 47 пункта 2 статьи 346.43 Налогового кодекса Российской Федерации СвОбДеят2
С
  ОМ Состав элемента представлен в таблице 4.12

Таблица 4.8

Сведения о месте осуществления предпринимательской деятельности (СвМестПД)

Наименование элемента Сокращенное наименование (код) элемента Признак типа элемента Формат элемента Признак обязательности элемента Дополнительная информация
Место осуществления предпринимательской деятельности МестПД С ОМ Состав элемента представлен в таблице 4.9

Таблица 4.9

Место осуществления предпринимательской деятельности (МестПД)

Наименование элемента Сокращенное наименование (код) элемента Признак типа элемента Формат элемента Признак обязательности элемента Дополнительная информация
Код по ОКТМО ОКТМО А T(8) | T(11) ОК Типовой элемент <ОКТМОТип>.
Принимает значение в соответствии с Общероссийским классификатором территорий муниципальных образований
Адрес места осуществления предпринимательской деятельности АдрОбРФ С О Типовой элемент <АдрРФТип>.
Состав элемента представлен в таблице 4.13

Таблица 4.10

Сведения о транспортных средствах, используемых при осуществлении видов предпринимательской деятельности, указанных в подпунктах 10, 11, 32 и 33 пункта 2 статьи 346.43 Налогового кодекса Российской Федерации (СвТСДеят1)

Наименование элемента Сокращенное наименование (код) элемента Признак типа элемента Формат элемента Признак обязательности элемента Дополнительная информация
Код типа транспортного средства КодТС А T(=2) ОК Принимает значение:
01 - автомобильный транспорт по перевозке грузов |
02 - автомобильный транспорт по перевозке пассажиров |
03 - водный транспорт по перевозке пассажиров |
04 - водный транспорт по перевозке грузов
Сведения о транспортных средствах СведТС С ОМ Состав элемента представлен в таблице 4.11

Таблица 4.11

Сведения о транспортных средствах (СведТС)

Наименование элемента Сокращенное наименование (код) элемента Признак типа элемента Формат элемента Признак обязательности элемента Дополнительная информация
Идентификационный номер транспортного средства ИдНомТС А T(1-25) О
Марка транспортного средства МаркаТС А T(1-120) О
Регистрационный знак транспортного средства РегЗнакТС А T(1-30) О
Грузоподъемность транспортного средства в тоннах ГрузТС А N(4.2) НУ Элемент обязателен при <КодТС> = 01 |
04 (из таблицы 4.10)
Количество посадочных мест КолПосадМест А N(4) НУ Элемент обязателен при <КодТС> = 02 |
03 (из таблицы 4.10)

Таблица 4.12

Сведения по каждому объекту, используемому при осуществлении видов предпринимательской деятельности, указанных в подпунктах 19, 45, 46 и 47 пункта 2 статьи 346.43 Налогового кодекса Российской Федерации (СвОбДеят2)

Наименование элемента Сокращенное наименование (код) элемента Признак типа элемента Формат элемента Признак обязательности элемента Дополнительная информация
Код вида объекта КодОбъект А T(=2) ОК Принимает значение:
05 - жилое помещение |
06 - нежилое помещение |
07 - дача |
08 - земельный участок |
09 - магазин |
10 - павильон |
11 - розничный рынок |
12 - ярмарка |
13 - киоск |
14 - палатка |
15 - торговый автомат |
16 - автомобиль |
17 - автолавка |
18 - автомагазин |
19 - тонар |
20 - автоприцеп |
21 - передвижной торговый автомат |
22 - разносная торговля (торговля с рук, лотка, из корзин и ручных тележек) |
23 - ресторан |
24 - бар |
25 - кафе |
26 - столовая |
27 - закусочная |
28 - услуги питания предприятий других типов
Признак объекта ПризОбъект А T(=1) НК Принимает значение:
1 - площадь сдаваемого в аренду объекта |
2 - площадь объекта стационарной торговой сети, имеющего торговый зал (магазина, павильона) |
3 - площадь торгового зала по объекту организации торговли |
4 - площадь торгового места в объекте стационарной торговой сети, не имеющем торгового зала (в розничном рынке, ярмарке, киоске) |
5 - площадь объекта организации общественного питания (ресторана, бара, кафе, столовой, закусочной), имеющего зал обслуживания посетителей |
6 - площадь зала обслуживания посетителей по объекту организации общественного питания
Площадь объекта ПлощОбъект А N (8.2) Н
Код по ОКТМО ОКТМО А T(8) | T(11) НКУ Типовой элемент <ОКТМОТип>.
Элемент обязателен, за исключением случая, если <КодОбъект> принимает значение из диапазона от 16 до 22
Адрес места нахождения объекта, используемого для осуществления предпринимательской деятельности АдрМНОбПП С НУ Типовой элемент <АдрРФТип>.
Состав элемента представлен в таблице 4.13.
Элемент обязателен, за исключением случая, когда <КодОбъект> принимает значение из диапазона от 16 до 22

Таблица 4.13

Адрес в Российской Федерации (АдрРФТип)

Наименование элемента Сокращенное наименование (код) элемента Признак типа элемента Формат элемента Признак обязательности элемента Дополнительная информация
Почтовый индекс Индекс А T(=6) Н
Код субъекта Российской Федерации КодРегион А T(=2) ОК Типовой элемент <ССРФТип>.
Принимает значения в соответствии со справочником "Коды субъектов Российской Федерации"
Район Район А T(1-50) Н
Город Город А T(1-50) Н
Населенный пункт (село, поселок и т.п.) НаселПункт А T(1-50) Н
Улица (проспект, переулок и т.п.) Улица А T(1-50) Н
Номер дома (владения) Дом А T(1-20) Н
Номер корпуса (строения) Корпус А T(1-20) Н
Номер квартиры Кварт А T(1-20) Н

Таблица 4.14

Фамилия, имя, отчество (ФИОТип)

Наименование элемента Сокращенное наименование (код) элемента Признак типа элемента Формат элемента Признак обязательности элемента Дополнительная информация
Фамилия Фамилия А T(1-60) О
Имя Имя А T(1-60) О
Отчество Отчество А T(1-60) Н