Приказ Минсельхоза РФ N 393, ФТС РФ N 2154 от 06.11.2014

"Об утверждении Административного регламента исполнения Федеральной службой по ветеринарному и фитосанитарному надзору и Федеральной таможенной службой государственной функции по осуществлению государственного ветеринарного надзора в пунктах пропуска через государственную границу Российской Федерации, а также исполнения Федеральной службой по ветеринарному и фитосанитарному надзору государственной функции по осуществлению государственного ветеринарного надзора в местах совершения таможенных операций на территории Российской Федерации, отличных от пунктов пропуска через государственную границу Российской Федерации, в отношении предназначенных для вывоза, ввезенных и перемещаемых транзитом через таможенную территорию таможенного союза товаров, подлежащих государственному ветеринарному надзору"
Редакция от 06.11.2014 — Действует с 08.03.2015

Зарегистрировано в Минюсте России 19 февраля 2015 г. N 36107


МИНИСТЕРСТВО СЕЛЬСКОГО ХОЗЯЙСТВА РОССИЙСКОЙ ФЕДЕРАЦИИ
N 393

ФЕДЕРАЛЬНАЯ ТАМОЖЕННАЯ СЛУЖБА
N 2154

ПРИКАЗ
от 6 ноября 2014 года

ОБ УТВЕРЖДЕНИИ АДМИНИСТРАТИВНОГО РЕГЛАМЕНТА ИСПОЛНЕНИЯ ФЕДЕРАЛЬНОЙ СЛУЖБОЙ ПО ВЕТЕРИНАРНОМУ И ФИТОСАНИТАРНОМУ НАДЗОРУ И ФЕДЕРАЛЬНОЙ ТАМОЖЕННОЙ СЛУЖБОЙ ГОСУДАРСТВЕННОЙ ФУНКЦИИ ПО ОСУЩЕСТВЛЕНИЮ ГОСУДАРСТВЕННОГО ВЕТЕРИНАРНОГО НАДЗОРА В ПУНКТАХ ПРОПУСКА ЧЕРЕЗ ГОСУДАРСТВЕННУЮ ГРАНИЦУ РОССИЙСКОЙ ФЕДЕРАЦИИ, А ТАКЖЕ ИСПОЛНЕНИЯ ФЕДЕРАЛЬНОЙ СЛУЖБОЙ ПО ВЕТЕРИНАРНОМУ И ФИТОСАНИТАРНОМУ НАДЗОРУ ГОСУДАРСТВЕННОЙ ФУНКЦИИ ПО ОСУЩЕСТВЛЕНИЮ ГОСУДАРСТВЕННОГО ВЕТЕРИНАРНОГО НАДЗОРА В МЕСТАХ СОВЕРШЕНИЯ ТАМОЖЕННЫХ ОПЕРАЦИЙ НА ТЕРРИТОРИИ РОССИЙСКОЙ ФЕДЕРАЦИИ, ОТЛИЧНЫХ ОТ ПУНКТОВ ПРОПУСКА ЧЕРЕЗ ГОСУДАРСТВЕННУЮ ГРАНИЦУ РОССИЙСКОЙ ФЕДЕРАЦИИ, В ОТНОШЕНИИ ПРЕДНАЗНАЧЕННЫХ ДЛЯ ВЫВОЗА, ВВЕЗЕННЫХ И ПЕРЕМЕЩАЕМЫХ ТРАНЗИТОМ ЧЕРЕЗ ТАМОЖЕННУЮ ТЕРРИТОРИЮ ТАМОЖЕННОГО СОЮЗА ТОВАРОВ, ПОДЛЕЖАЩИХ ГОСУДАРСТВЕННОМУ ВЕТЕРИНАРНОМУ НАДЗОРУ

В соответствии с постановлением Правительства Российской Федерации от 16 мая 2011 г. N 373 "О разработке и утверждении административных регламентов исполнения государственных функций и административных регламентов предоставления государственных услуг" (Собрание законодательства Российской Федерации, 2011, N 22, ст. 3169; N 35, ст. 5092; 2012, N 28, ст. 3908; N 36, ст. 4903; N 50, ст.7070; N 52, ст. 7507; 2014, N 5, ст. 506) приказываем:

утвердить прилагаемый Административный регламент исполнения Федеральной службой по ветеринарному и фитосанитарному надзору и Федеральной таможенной службой государственной функции по осуществлению государственного ветеринарного надзора в пунктах пропуска через государственную границу Российской Федерации, а также исполнения Федеральной службой по ветеринарному и фитосанитарному надзору государственной функции по осуществлению государственного ветеринарного надзора в местах совершения таможенных операций на территории Российской Федерации, отличных от пунктов пропуска через государственную границу Российской Федерации, в отношении предназначенных для вывоза, ввезенных и перемещаемых транзитом через таможенную территорию Таможенного союза товаров, подлежащих государственному ветеринарному надзору.

Министр сельского хозяйства
Российской Федерации
Н.В.ФЕДОРОВ

Руководитель Федеральной
таможенной службы
А.Ю. БЕЛЬЯНИНОВ

Приложение
к приказу
Минсельхоза России и ФТС России
от 6 ноября 2014 г. N 393/2154

АДМИНИСТРАТИВНЫЙ РЕГЛАМЕНТ
ИСПОЛНЕНИЯ ФЕДЕРАЛЬНОЙ СЛУЖБОЙ ПО ВЕТЕРИНАРНОМУ И ФИТОСАНИТАРНОМУ НАДЗОРУ И ФЕДЕРАЛЬНОЙ ТАМОЖЕННОЙ СЛУЖБОЙ ГОСУДАРСТВЕННОЙ ФУНКЦИИ ПО ОСУЩЕСТВЛЕНИЮ ГОСУДАРСТВЕННОГО ВЕТЕРИНАРНОГО НАДЗОРА В ПУНКТАХ ПРОПУСКА ЧЕРЕЗ ГОСУДАРСТВЕННУЮ ГРАНИЦУ РОССИЙСКОЙ ФЕДЕРАЦИИ, А ТАКЖЕ ИСПОЛНЕНИЯ ФЕДЕРАЛЬНОЙ СЛУЖБОЙ ПО ВЕТЕРИНАРНОМУ И ФИТОСАНИТАРНОМУ НАДЗОРУ ГОСУДАРСТВЕННОЙ ФУНКЦИИ ПО ОСУЩЕСТВЛЕНИЮ ГОСУДАРСТВЕННОГО ВЕТЕРИНАРНОГО НАДЗОРА В МЕСТАХ СОВЕРШЕНИЯ ТАМОЖЕННЫХ ОПЕРАЦИЙ НА ТЕРРИТОРИИ РОССИЙСКОЙ ФЕДЕРАЦИИ, ОТЛИЧНЫХ ОТ ПУНКТОВ ПРОПУСКА ЧЕРЕЗ ГОСУДАРСТВЕННУЮ ГРАНИЦУ РОССИЙСКОЙ ФЕДЕРАЦИИ, В ОТНОШЕНИИ ПРЕДНАЗНАЧЕННЫХ ДЛЯ ВЫВОЗА, ВВЕЗЕННЫХ И ПЕРЕМЕЩАЕМЫХ ТРАНЗИТОМ ЧЕРЕЗ ТАМОЖЕННУЮ ТЕРРИТОРИЮ ТАМОЖЕННОГО СОЮЗА ТОВАРОВ, ПОДЛЕЖАЩИХ ГОСУДАРСТВЕННОМУ ВЕТЕРИНАРНОМУ НАДЗОРУ

I. Общие положения

1. Административный регламент исполнения Федеральной службой по ветеринарному и фитосанитарному надзору и Федеральной таможенной службой государственной функции по осуществлению государственного ветеринарного надзора в пунктах пропуска через государственную границу Российской Федерации, а также исполнения Федеральной службой по ветеринарному и фитосанитарному надзору государственной функции по осуществлению государственного ветеринарного надзора в местах совершения таможенных операций на территории Российской Федерации, отличных от пунктов пропуска через государственную границу Российской Федерации, в отношении предназначенных для вывоза, ввезенных и перемещаемых транзитом через таможенную территорию Таможенного союза товаров, подлежащих государственному ветеринарному надзору (далее - Административный регламент), устанавливает сроки и последовательность административных процедур (действий) Россельхознадзора, ФТС России и их территориальных органов при осуществлении федерального государственного надзора, порядок взаимодействия между их структурными подразделениями и должностными лицами, взаимодействия с юридическими и физическими лицами, индивидуальными предпринимателями, иными органами государственной власти и органами местного самоуправления, учреждениями и организациями при исполнении государственной функции.

Наименование государственных функций

2. Государственные функции:

осуществление государственного ветеринарного надзора в пунктах пропуска через государственную границу Российской Федерации;

осуществление государственного ветеринарного надзора в местах совершения таможенных операций на территории Российской Федерации, отличных от пунктов пропуска через государственную границу Российской Федерации, в отношении предназначенных для вывоза, ввезенных и перемещаемых транзитом через таможенную территорию Таможенного союза товаров, подлежащих государственному ветеринарному надзору (далее - государственные функции).

Наименование федеральных органов исполнительной власти, исполняющих государственные функции

3. Исполнение государственных функций осуществляют:

Федеральная служба по ветеринарному и фитосанитарному надзору (далее - Россельхознадзор), территориальные управления Россельхознадзора;

таможенные органы Российской Федерации (далее - таможенные органы) в части проверки документов в специально оборудованных и предназначенных для этих целей пунктах пропуска через государственную границу Российской Федерации (далее - специализированные пункты пропуска) в отношении ввозимых товаров, включенных в Единый перечень товаров, подлежащих ветеринарному контролю (надзору), утвержденный Решением Комиссии Таможенного союза от 18 июня 2010 г. N 317 <1> (далее - подконтрольные товары) (за исключением товаров, ввозимых физическими лицами для личных, семейных, домашних и иных не связанных с осуществлением предпринимательской деятельности нужд, а также уловов водных биологических ресурсов, добытых (выловленных) при осуществлении рыболовства, и произведенной из них рыбной и иной продукции).

<1> Решение Комиссии Таможенного союза от 18 июня 2010 г. N 317 "О применении ветеринарно-санитарных мер в Таможенном союзе", опубликованное на официальном сайте Комиссии Таможенного союза http://www.tsouz.ru/ 18 июня 2010 г. (с изменениями, внесенными решениями Комиссии Таможенного союза от 17 августа 2010 г. N 342, от 18 ноября 2010 г. N 455, от 2 марта 2011 г. N 569, от 2 марта 2011 г. N 570, от 7 апреля 2011 г. N 623, от 22 июня 2011 г. N 724, от 15 июля 2011 г. N 726, от 18 октября 2011 г. N 830, от 18 октября 2011 г. N 831, от 18 октября 2011 г. N 834, от 9 декабря 2011 г. N 859, от 9 декабря 2011 г. N 893, решениями Совета Евразийской экономической комиссии от 24 августа 2012 г. N 73, от 12 октября 2012 г. N 85, от 2 июля 2013 г. N 43, от 19 ноября 2013 г. N 84, решениями Коллегии Евразийской экономической комиссии от 4 декабря 2012 г. N 254, от 12 декабря 2012 г. N 274, от 25 декабря 2012 г. N 307, от 10 сентября 2013 г. N 192, от 29 октября 2013 г. N 244, от 10 декабря 2013 г. N 294, от 11 февраля 2014 г. N 18, от 30 сентября 2014 г. N 178 (далее - Решение КТС от 18 июня 2010 г. N 317).

Перечень нормативных правовых актов, регулирующих исполнение государственных функций

4. Государственные функции исполняются в соответствии с:

Соглашением о сотрудничестве в области ветеринарии (от 12 марта 1993 г.) (Бюллетень международных договоров, 1993, N 3);

Соглашением Таможенного союза по ветеринарно-санитарным мерам, подписанным от 11 декабря 2009 года и ратифицированным Федеральным законом от 19 мая 2010 г. N 93-ФЗ (Собрание законодательства Российской Федерации, 2010, N 21, ст. 2531) в редакции протокола от 21 мая 2010 года, ратифицированного Федеральным законом от 28 декабря 2010 г. N 422-ФЗ (Собрание законодательства Российской Федерации, 2011, N 1, ст. 34);

Решением КТС от 18 июня 2010 г. N 317;

Решением Комиссии Таможенного союза от 7 апреля 2011 г. N 607 "О формах Единых ветеринарных сертификатов на ввозимые на таможенную территорию Таможенного союза подконтрольные товары из третьих стран", опубликованным на официальном сайте Комиссии Таможенного союза http://www.tsouz.ru/ 26 апреля 2011 г. (с изменениями, внесенными решениями Комиссии Таможенного союза от 18 октября 2011 г. N 832, от 9 декабря 2011 г. N 892, решениями Коллегии Евразийской экономической комиссии от 4 декабря 2012 г. N 262, от 25 декабря 2012 г. N 308, от 10 сентября 2013 г. N 193, от 29 октября 2013 г. N 245, от 11 февраля 2014 г. N 19) (далее - Единые формы ветеринарных сертификатов);

Решением Комиссии Таможенного союза от 9 декабря 2011 г. N 880 "О принятии технического регламента Таможенного союза "О безопасности пищевой продукции", опубликованным на официальном сайте Комиссии Таможенного союза http://www.tsouz.ru/ 15 декабря 2011 г. (с изменениями, внесенными решениями Коллегии Евразийской экономической комиссии от 11 июня 2013 г. N 129, от 10 июня 2014 г. N 91);

Решением Совета Евразийской экономической комиссии от 9 октября 2013 г. N 67 "О техническом регламенте Таможенного союза "О безопасности молока и молочной продукции", опубликованным на сайте http://www.eurasiancommission.org 14 октября 2013 г.;

Решением Совета Евразийской экономической комиссии от 9 октября 2013 г. N 68 "О техническом регламенте Таможенного союза "О безопасности мяса и мясной продукции", опубликованным на сайте http://www.eurasiancommission.org 11 октября 2013 г.;

Решением Совета Евразийской экономической комиссии от 9 октября 2014 г. N 94 "О Положении о едином порядке проведения совместных проверок объектов и отбора проб товаров (продукции), подлежащих ветеринарному контролю (надзору)", опубликованным на сайте http://www.eurasiancommission.org 14 октября 2014 г.;

Законом Российской Федерации от 14 мая 1993 г. N 4979-1 "О ветеринарии" (Ведомости Съезда народных депутатов Российской Федерации и Верховного Совета Российской Федерации, 1993, N 24, ст. 857; Собрание законодательства Российской Федерации, 2002, N 1, ст. 2; 2004, N 27, ст. 2711, N 35, ст. 3607; 2005, N 19, ст. 1752; 2006, N 1, ст. 10, N 52, ст. 5498; 2007, N 1, ст. 29, N 30, ст. 3805; 2008, N 24, ст. 2801; 2009, N 1, ст. 17, ст. 21; 2010, N 50, ст. 6614; 2011, N 1, ст. 6, N 30, ст. 4590; 2014, N 23, ст. 2930);

Законом Российской Федерации от 1 апреля 1993 г. N 4730-1 "О Государственной границе Российской Федерации" (Ведомости съезда народных депутатов и Верховного Совета Российской Федерации, 1993, N 17, ст. 594; Собрание законодательства Российской Федерации, 1994, N 16, ст. 1861; 1996, N 50, ст. 5610; 1997, N 29, ст. 3507; N 46, ст. 5339; 1998, N 31, ст. 3805, ст. 3831; 1999, N 23, ст. 2808; 2000, N 46, ст. 4537; N 32, ст. 3341; 2002, N 52, ст. 5134; 2003, N 27, ст. 2700; 2004, N 27, ст. 2711; N 35, ст. 3607; 2005, N 10, ст. 763; 2006, N 17, ст. 1784; N 27, ст. 2877; 2007, N 1, ст. 29; N 27, ст. 6245; 2008, N 29, ст. 3418; N 49, ст. 5748; N 52, ст. 6246; 2009, N 1, ст. 17; 2010, N 23, ст. 2792; 2011, N 1, ст. 6; N 7, ст. 901; N 15, ст. 2021; N 17, ст. 2313; N 23, ст. 3256; N 49, ст. 7027; N 50, ст. 7366; 2012, N 26, ст. 3446; 2013, N 23, N 2868; 2014, N 26, ст. 3386);

Федеральным законом от 12 апреля 2010 г. N 61-ФЗ "Об обращении лекарственных средств" (Собрание законодательства Российской Федерации, 2010, N 16, ст. 1815; N 31, ст. 4161; N 42, ст. 5293; N 49, ст. 6409; 2011, N 50, ст. 7351; 2012, N 26, ст. 3446; N 53, ст. 7587; 2013, N 27, ст. 3477; N 48, ст. 6165; 2014, N 11, ст. 1098);

Федеральным законом от 2 января 2000 г. N 29-ФЗ "О качестве и безопасности пищевых продуктов" (Собрание законодательства Российской Федерации, 2000, N 2, ст. 150; 2002, N 1, ст. 2; 2003, N 2, ст. 167, N 27, ст. 2700; 2004, N 35, ст. 3607; 2005, N 19, ст. 1752, N 50, ст. 5242; 2006, N 1, ст. 10, N 14, ст. 1458; 2007, N 1, ст. 29; 2008, N 24, ст. 2801, N 30, ст. 3616, N 44, ст. 4984, N 52, ст. 6223; 2009, N 1, ст. 17, ст. 21; 2011, N 1, ст. 6; N 30, ст. 4590, ст. 4596);

Федеральным законом от 27 декабря 2002 г. N 184-ФЗ "О техническом регулировании" (Собрание законодательства Российской Федерации, 2002, N 52, ст. 5140; 2005, N 19, ст. 1752; 2007, N 19, ст. 2293, N 49, ст. 6070; 2008, N 30, ст. 3616; 2009, N 29, ст. 3626; N 48, ст. 5711; 2010, N 1, ст. 5, ст. 6; N 40, ст. 4969; 2011, N 30, ст. 4603; N 49, ст. 7025; N 50, ст. 7351; 2012, N 31, ст. 4322; N 50, ст. 6959; 2013, N 27, ст. 3477; N 30, ст. 4071; N 52, ст. 6961; 2014, N 26, ст. 3366);

Федеральным законом от 20 декабря 2004 г. N 166-ФЗ "О рыболовстве и сохранении водных биологических ресурсов" (Собрание законодательства Российской Федерации, 2004, N 52, ст. 5270; 2006, N 1, ст. 10; N 23, ст. 2380; N 52, ст. 5498; 2007, N 1, ст. 23; N 17, ст. 1933; N 50, ст. 6246; 2008, N 49, ст. 5748; 2011, N 1, ст. 32; N 30, ст. 4590; N 48, ст. 6728, ст. 6732; N 50, ст. 7343, ст. 7351);

Федеральным законом от 2 мая 2006 г. N 59-ФЗ "О порядке рассмотрения обращений граждан Российской Федерации" (Собрание законодательства, 2006, N 19, ст. 2060; 2010, N 27, ст. 3410; N 31, ст. 4196; 2012, N 31, ст. 4470);

Федеральным законом от 27 ноября 2010 г. N 311-ФЗ "О таможенном регулировании в Российской Федерации" (Собрание законодательства Российской Федерации, 2010, N 48, ст. 6252; 2011, N 27, ст. 3873; N 29, ст. 4291; N 50, ст. 7351; 2012, N 53, ст. 7608; 2013, N 14, ст. 1656; N 26, ст. 3207; N 27, ст. 3477; N 30, ст. 4084; N 49, ст. 6348; N 51, ст. 6681, ст. 6682; 2014, N 11, ст. 1098; N 19, ст. 2318, ст. 2319, ст. 2320; N 23, ст. 2928);

Кодексом Российской Федерации об административных правонарушениях (Собрание законодательства Российской Федерации, 2002, N 1, ст. 1; N 18, ст. 1721; N 30, ст. 3029; N 44, ст. 4295, ст. 4298; 2003, N 1, ст. 2; N 27, ст. 2700, ст. 2708; N 27, ст. 2717; N 46, ст. 4434, ст. 4440; N 50, ст. 4847, ст. 4855; ст. 4855; N 52, ст. 5037; 2004, N 19, ст. 1838; N 30, ст. 3095; N 31, ст. 3229; N 34, ст. 3529, ст. 3533; N 44, ст. 4266; 2005, N 1, ст. 9, ст. 13, ст. 37, ст. 40, ст. 45; N 10, ст. 762, ст. 763; N 13, ст. 1077, ст. 1079; N 17, ст. 1484; N 19, ст. 1752; N 25, ст. 2431; N 27, ст. 2719, ст. 2721; N 30, ст. 3104, ст. 3124, ст. 3131; N 40, ст. 3986; N 50, ст. 5247; N 52, ст. 5574, ст. 5596; 2006, N 1, ст. 4, ст. 10; N 2, ст. 172, ст. 175; N 6, ст. 636; N 10, ст. 1067; N 12, ст. 1234; N 17, ст. 1776; N 18, ст. 1907; N 19, ст. 2066; N 23, ст. 2380, ст. 2385; N 28, ст. 2975; N 30, ст. 3287; N 31, ст. 3420, ст. 3432, ст. 3433, ст. 3438, ст. 3452; N 43, ст. 4412; N 45, ст. 4633, ст. 4634, ст. 4641; N 50, ст. 5279, ст. 5281; N 52, ст. 5498; 2007, N 1, ст. 21; 2007, ст. 25, ст. 29, ст. 33; N 7, ст. 840; N 15, ст. 1743; N 16, ст. 1824, ст. 1825; N 17, ст. 1930; N 20, ст. 2367; N 21, ст. 2456; N 26, ст. 3089; N 30, ст. 3755; N 31, ст. 4001, ст. 4007, ст. 4008, ст. 4009, ст. 4015; N 41, ст. 4845; N 43, ст. 5084; N 46, ст. 5553; N 49, ст. 6034, ст. 6065; N 50, ст. 6246; 2008, N 10, ст. 896; 2008, N 18, ст. 1941; N 20, ст. 2251, ст. 2259; N 29, ст. 3418; N 30, ст. 3582, ст. 3601, ст. 3604; N 45, ст. 5143; N 49, ст. 5738, ст. 5745, ст. 5748; N 52, ст. 6227, ст. 6235, ст. 6236, ст. 6248; 2009, N 1, ст. 17; N 7, ст. 771, ст. 777; N 19, ст. 2276; N 23, ст. 2759, ст. 2767, ст. 2776; N 26, ст. 3120, ст. 3122, ст. 3131, ст. 3132; N 29, ст. 3597, ст. 3599, ст. 3635, N ст. 3642; N 30, ст. 3735, ст. 3739; N 45, ст. 5265, ст. 5267; N 48, ст. 5711, ст. 5724, ст. 5755; N 52, ст. 6406, ст. 6412; 2010, N 1, ст. 1; N 11, ст. 1169, ст. 1176; N 15, ст. 1743, ст. 1751; N 18, ст. 2145; N 19, ст. 2291; N 21, ст. 2524, ст. 2525, ст. 2526, ст. 2530; N 23, ст. 2790; N 25, ст. 3070; N 27, ст. 3416, ст. 3429; N 28, ст. 3553; N 29, ст. 3983; N 30, ст. 4000, ст. 4002, ст. 4005, ст. 4006, ст. 4007; N 31, ст. 4155, ст. 4158, ст. 4164, ст. 4191, ст. 4192, ст. 4193, ст. 4195, ст. 4198, ст. 4206, ст. 4207, ст. 4208; N 32, ст. 4298; N 41, ст. 5192, ст. 5193; N 46, ст. 5918; N 49, ст. 6409; N 50, ст. 6605; N 52, ст. 6984, ст. 6995, ст. 6996; 2011, N 1, ст. 10, ст. 23, ст. 29, ст. 33, ст. 47, ст. 54; N 7, ст. 901, ст. 905; N 15, ст. 2039, ст. 2041; N 17, ст. 2310, ст. 2312; N 19, ст. 2714, ст. 2715, ст. 2769; N 23, ст. 3260, ст. 3267; N 27, ст. 3873, ст. 3881; N 29, ст. 4289, ст. 4290, ст. 4291, ст. 4298; N 30, ст. 4573, ст. 4574, ст. 4584, ст. 4585, ст. 4590, ст. 4591, ст. 4598, ст. 4600, ст. 4601, ст. 4605; N 45, ст. 6325, ст. 6326, ст. 6334; N 46, ст. 6406; N 47, ст. 6601; N 47, ст. 6602; N 48, ст. 6730, ст. 6732; N 49, ст. 7025, ст. 7042, ст. 7056, ст. 7061; N 50, ст. 7342, ст. 7345, ст. 7346, ст. 7351, ст. 4352, ст. 7355, ст. 7362, ст. 7366; 2012, N 6, ст. 621; N 10, ст. 1166; N 15, ст. 1723, ст. 1724; N 18, ст. 2126, ст. 2128; N 19, ст. 2278, ст. 2281; N 24, ст. 3068, ст. 3069, ст. 3082, ст. 3996; N 31, ст. 4320, ст. 4322, ст. 4330);

постановлением Правительства Российской Федерации от 30 июня 2004 г. N 327 "Об утверждении Положения о Федеральной службе по ветеринарному и фитосанитарному надзору" (Российская газета, 2004, N 150; Собрание законодательства Российской Федерации, 2005, N 33, ст. 3421; 2006, N 22, ст. 2337; N 26, ст. 2846, N 48, ст. 5035; N 52, ст. 5587; 2007, N 46, ст. 5576; 2008, N 5, ст. 400; N 25, ст. 2980; N 46, ст. 5337; 2009, N 6, ст. 738; 2010, N 5, ст. 538; N 16, ст. 1917; N 26, ст. 3350; N 40, ст. 5068; 2011, N 14, ст. 1935; N 18, ст. 2649; N 22, ст. 3179; N 43, ст. 6079; 2013, N 24, ст. 2999; N 45, ст. 5822);

постановлением Правительства Российской Федерации от 29 июня 2011 г. N 501 "Об утверждении Правил осуществления государственного ветеринарного надзора в пунктах пропуска через государственную границу Российской Федерации" (Собрание законодательства Российской Федерации, 2011, N 27, ст. 3937; 2012, N 23, ст. 3016);

Положением о государственном ветеринарном надзоре, утвержденным постановлением Правительства Российской Федерации от 5 июня 2013 г. N 476 "О вопросах государственного контроля (надзора) и признании утратившими силу некоторых актов Правительства Российской Федерации" (Собрание законодательства Российской Федерации, 2013, N 24, ст. 2999; 2014, N 13, ст. 1484);

постановлением Правительства Российской Федерации от 29 сентября 1997 г. N 1263 "Об утверждении Положения о проведении экспертизы некачественных и опасных продовольственного сырья и пищевых продуктов, их использовании или уничтожении" (Собрание законодательства Российской Федерации, 1997, N 40, ст. 4610; 1999, N 41, ст. 4923; 2001, N 17, ст. 1714; 2013, N 24, ст. 2999);

постановлением Правительства Российской Федерации от 22 ноября 2000 г. N 883 "Об организации и проведении мониторинга качества, безопасности пищевых продуктов и здоровья населения" (Собрание законодательства Российской Федерации, 2000, N 48, ст. 4701);

постановлением Правительства Российской Федерации от 18 января 2002 г. N 26 "О государственной регистрации кормов, полученных из генно-инженерно-модифицированных организмов" (Собрание законодательства Российской Федерации, 2002, N 4, ст. 323; 2006, N 30, ст. 3389);

постановлением Правительства Российской Федерации от 2 февраля 2005 г. N 50 "О порядке применения средств и методов контроля при осуществлении пропуска лиц, транспортных средств, грузов, товаров и животных через государственную границу Российской Федерации" (Собрание законодательства Российской Федерации, 2005, N 6, ст. 462; 2010, N 32, ст. 4342; 2012, N 5, ст. 608; N 37, ст. 5002);

постановлением Правительства Российской Федерации от 24 марта 2006 г. N 159 "О применении ветеринарных мер при ввозе живых животных и продукции животного происхождения в Российскую Федерацию" (Собрание законодательства Российской Федерации, 2006, N 13, ст. 1410; N 50, ст. 5341; 2010, N 52, ст. 7080; 2012, N 43, ст. 5874);

постановлением Правительства Российской Федерации от 19 марта 2008 г. N 184 "О Порядке оформления судов рыбопромыслового флота, уловов водных биологических ресурсов и продуктов их переработки и государственного контроля в морских портах в Российской Федерации" (Собрание законодательства Российской Федерации, 2008, N 13, ст. 1300; N 25, ст. 2979; 2012, N 37, ст. 5002; N 44, ст. 6026);

постановлением Правительства Российской Федерации от 26 июня 2008 г. N 482 "Об утверждении Правил установления, открытия, функционирования (эксплуатации), реконструкции и закрытия пунктов пропуска через государственную границу Российской Федерации" (Собрание законодательства Российской Федерации, 2008, N 28, ст. 3381; 2010, N 20, ст. 2474; N 42, ст. 5381; 2011, N 21, ст. 2981; N 40, ст. 5550; 2012, N 37, ст. 5002);

постановлением Правительства Российской Федерации от 28 сентября 2009 г. N 761 "Об обеспечении гармонизации Российских санитарно-эпидемиологических требований, ветеринарно-санитарных и фитосанитарных мер с международными стандартами" (Собрание законодательства Российской Федерации, 2009, N 40, ст. 4698; 2012, N 37, ст. 5002);

постановлением Правительства Российской Федерации от 20 ноября 2008 г. N 872 "Об утверждении Правил осуществления контроля при пропуске лиц, транспортных средств, грузов, товаров и животных через государственную границу Российской Федерации" (Собрание законодательства Российской Федерации, 2008, N 48, ст. 5620; 2011, N 26, ст. 3804; 2012, N 5, ст. 608; N 37, ст. 5002);

приказом Минсельхоза России от 29 декабря 2007 г. N 677 "Об утверждении Правил организации ветеринарного надзора за ввозом, переработкой, хранением, перевозкой, реализацией импортного мяса и мясосырья", зарегистрированным Минюстом России 19 марта 2008 г., регистрационный N 11359 (Российская газета, 2008, N 64, Бюллетень нормативных актов федеральных органов исполнительной власти, 2010, N 25) с изменениями, внесенными приказом Минсельхоза России от 5 мая 2010 г. N 152 "О внесении изменений в нормативные правовые акты Минсельхоза России в сфере ветеринарии" (зарегистрирован Минюстом России 7 июня 2010 г., регистрационный N 17508);

приказом Минсельхоза России от 7 ноября 2011 г. N 404 "Об утверждении Административного регламента Федеральной службы по ветеринарному и фитосанитарному надзору по предоставлению государственной услуги по выдаче разрешений на ввоз в Российскую Федерацию и вывоз из Российской Федерации, а также на транзит по ее территории животных, продукции животного происхождения, лекарственных средств для ветеринарного применения, кормов и кормовых добавок для животных", зарегистрированным Минюстом России 16 декабря 2011 г., регистрационный N 22652 (Российская газета, 2012, N 8; 2013, N 172) с изменениями, внесенными приказом Минсельхоза России от 8 июля 2013 г. N 268 "О внесении изменений в Административный регламент Федеральной службы по ветеринарному и фитосанитарному надзору по предоставлению государственной услуги по выдаче разрешений на ввоз в Российскую Федерацию и вывоз из Российской Федерации, а также на транзит по ее территории животных, продукции животного происхождения, лекарственных средств для ветеринарного применения, кормов и кормовых добавок для животных, утвержденный приказом Минсельхоза России от 7 ноября 2011 г. N 404" (зарегистрирован Минюстом России 30 июля 2013 г., регистрационный N 29199);

приказом Минсельхоза России от 6 мая 2008 г. N 238 "Об утверждении Инструкции по проведению государственного контроля и надзора в области ветеринарно-санитарной экспертизы некачественной и опасной продукции животного происхождения, ее использования или уничтожения", зарегистрированным Минюстом России 9 июля 2008 г., регистрационный N 11946) (Бюллетень нормативных актов федеральных органов исполнительной власти, 2008, N 30);

приказом Минсельхоза России от 23 июня 2008 г. N 270 "Об утверждении Типовых требований к оборудованию и техническому оснащению зданий, помещений и сооружений, необходимых для организации ветеринарного контроля, осуществляемого в пунктах пропуска через государственную границу Российской Федерации", зарегистрированным Минюстом России 18 июля 2008 г., регистрационный N 12013) (Бюллетень нормативных актов федеральных органов исполнительной власти, 2008, N 34; 2009, N 32) с изменениями, внесенными приказом Минсельхоза России от 11 июня 2009 г. N 223 "О внесении изменений в Приказ Минсельхоза России от 23 июня 2008 г. N 270" (зарегистрирован Минюстом России 13 июля 2009 г., регистрационный N 14328);

приказом Минсельхоза России от 10 сентября 2008 г. N 425 "Об утверждении Правил организации государственного ветеринарного надзора за ввозом кормов", зарегистрированным Минюстом России 1 октября 2008 г., регистрационный N 12379) (Бюллетень нормативных актов федеральных органов исполнительной власти, 2008, N 40; 2010, N 25) с изменениями, внесенными приказом Минсельхоза России от 5 мая 2010 г. N 152 "О внесении изменений в нормативные правовые акты Минсельхоза России в сфере ветеринарии" (зарегистрирован Минюстом России 7 июня 2010 г., регистрационный N 17508);

приказом Минсельхоза России от 6 октября 2008 г. N 453 "Об утверждении Ветеринарных правил ввоза (вывоза) на территорию Российской Федерации, переработки, хранения, перевозки, реализации продуктов промысла животных и продуктов их первичной переработки, не подвергшейся промышленной или тепловой обработке", зарегистрированным Минюстом России 13 ноября 2008 г., регистрационный N 12636) (Бюллетень нормативных актов федеральных органов исполнительной власти, 2008, N 47; 2009, N 16; 2010, N 47; Российская газета, 2008, 237; 2010, N 147), с изменениями, внесенными приказом Минсельхоза России от 4 марта 2009 г. N 86 "О внесении изменений в Приказ Минсельхоза России от 6 октября 2008 г. N 453" (зарегистрирован Минюстом России 3 апреля 2009 г., регистрационный N 13668) и приказом Минсельхоза России от 22 апреля 2010 г. N 133 "О внесении изменений в Приказ Минсельхоза России от 6 октября 2008 г. N 453" (зарегистрирован Минюстом России 29 июня 2010 г., регистрационный N 17650) (далее - Приказ Минсельхоза России N 453);

приказом Минсельхоза России от 13 октября 2008 г. N 462 "Об утверждении правил ветеринарно-санитарной экспертизы морских рыб и икры", зарегистрированным Минюстом России 23 марта 2009 г., регистрационный N 13568) (Российская газета, 2009, N 68).

Предмет государственного ветеринарного надзора

5. Предметом государственного ветеринарного надзора является соблюдение требований в области ветеринарии, установленных в соответствии с международными договорами Российской Федерации, федеральными законами и принимаемыми в соответствии с ними иными нормативными правовыми актами Российской Федерации (далее - обязательные требования) при осуществлении государственного ветеринарного надзора в пунктах пропуска через государственную границу Российской Федерации (далее - пункты пропуска), а также в местах совершения таможенных операций на территории Российской Федерации, отличных от пунктов пропуска через государственную границу Российской Федерации в отношении предназначенных для вывоза, ввезенных и перемещаемых транзитом через таможенную территорию Таможенного союза товаров, подлежащих государственному ветеринарному надзору (далее - места совершения таможенных операций).

Для исполнения государственных функций Россельхознадзором организуются пограничные контрольные ветеринарные пункты, являющиеся структурными подразделениями территориальных управлений (далее - ПКВП).

Перечень ПКВП размещен на официальном сайте Россельхознадзора в информационно-телекоммуникационной сети Интернет (далее - сеть Интернет) по адресу www.fsvps.ru.

Права и обязанности должностных лиц при осуществлении государственного ветеринарного надзора

6. При осуществлении государственных функций в пределах компетенции:

1) Должностные лица территориальных управлений Россельхознадзора имеют право в установленном порядке:

проводить проверку документов, осмотр (досмотр) ввезенных из иностранных государств, вывозимых с территории Российской Федерации, а также перемещаемых транзитом подконтрольных товаров;

проводить проверку соответствия условий транспортировки подконтрольных товаров и принимать решения о возможности и условиях дальнейшей их перевозки;

входить на территорию пунктов пропуска и мест совершения таможенных операций по служебным удостоверениям и заданиям (предписаниям, командировочным удостоверениям);

получать от таможенных органов, администраций морских и речных портов (пристаней), аэропортов, железнодорожных станций и владельцев подконтрольных товаров, проверяемых лиц все необходимые сведения о прибывающих, хранящихся, перемещаемых транзитом и отправляемых подконтрольных товарах и соответствующие документы;

давать обязательные для исполнения предписания об устранении выявленных нарушений ветеринарных требований при перевозках подконтрольных товаров, в том числе указывать действия, которые необходимо предпринять для осуществления дальнейшего движения груза или его возврата;

принимать решение о пропуске, о приостановке движения, о запрете ввоза, о возврате подконтрольных товаров, о разрешении транзита, о запрете транзита, о выпуске товаров, об отборе проб для проведения мониторинговых и обязательных лабораторных исследований;

принимать решения о порядке реализации или уничтожении конфискованных подконтрольных товаров;

отбирать образцы проб от подконтрольных товаров для проведения лабораторных исследований.

2) Должностные лица территориальных управлений Россельхознадзора обязаны:

выполнять требования Административного регламента;

отбирать и хранить пробы и патологический материал для проведения лабораторных исследований в случаях, предусмотренных законодательством Российской Федерации;

сохранять бланки строгой отчетности;

оформлять в случаях, предусмотренных законодательством Российской Федерации, ветеринарные сопроводительные документы;

использовать и сохранять переданные им служебные и бытовые помещения, технологическое оборудование и материалы в соответствии с их назначением.

3) Должностные лица таможенных органов имеют право в установленном порядке:

получать от Россельхознадзора сведения, необходимые для осуществления государственного ветеринарного надзора в пунктах пропуска;

получать от перевозчика или лица, действующего по его поручению, документы, необходимые для осуществления государственного ветеринарного надзора;

принимать решение о пропуске подконтрольных товаров, за исключением подконтрольных товаров, направляемых на проведение досмотра (осмотра) должностным лицам Россельхознадзора;

принимать решение о направлении подконтрольных товаров на проведение досмотра (осмотра) должностным лицам Россельхознадзора, в случаях установления несоответствия подконтрольных товаров данным, указанным в предъявленных документах, а также по результатам применения авторизированной информационной системы (далее - АИС), позволяющей определять методом выборки подконтрольные товары, в отношении которых проводится досмотр (осмотр), с использованием автоматизированной системы таможенного оформления и таможенного контроля в пограничных пунктах пропуска (далее - АС "ПП");

принимать решение о запрете ввоза подконтрольных товаров;

вносить сведения о проведении ветеринарного надзора в части проверки документов в АС "ПП";

информировать должностных лиц Россельхознадзора о выявленных нарушениях при ввозе подконтрольных товаров.

4) Должностные лица таможенных органов обязаны соблюдать требования Административного регламента.

6.1. Должностные лица территориальных управлений Россельхознадзора и таможенных органов обязаны использовать своевременно и в полной мере предоставленные им полномочия по предупреждению, обнаружению и пресечению нарушений законодательства Российской Федерации в установленной сфере деятельности, не разглашать сведения служебного и иного характера, представляющие государственную, военную и коммерческую тайну, которые могут стать им известны при осуществлении государственной функции.

Права и обязанности лиц, в отношении которых осуществляются мероприятия по государственному ветеринарному надзору

7. Лицами, в отношении которых осуществляются мероприятия по государственному ветеринарному надзору, являются: органы государственной власти, органы местного самоуправления, юридические и физические лица, осуществляющие вывоз, ввоз и транзит подконтрольных товаров (в том числе перевозчики и агентирующие компании), лица, осуществляющие деятельность в сфере таможенного дела, а также иные лица, реализующие права владения, пользования и распоряжения подконтрольными товарами (далее - владельцы подконтрольных товаров, проверяемые лица).

От имени физических лиц, в том числе индивидуальных предпринимателей, могут действовать представители, действующие в силу полномочий, основанных на доверенности или договоре.

От имени юридических лиц могут действовать лица, уполномоченные в соответствии с учредительными документами юридических лиц, представлять юридические лица без доверенности, а также представители в силу полномочий, основанных на доверенности или договоре. В предусмотренных законом случаях от имени юридического лица могут действовать его участники.

8. Владельцы подконтрольных товаров имеют право:

на обжалование действий или бездействия должностных лиц Россельхознадзора, территориальных управлений, ПКВП, таможенных органов, а также принимаемого ими решения при исполнении государственной функции в досудебном и судебном порядке;

получать информацию о ходе и результате исполнения государственной функции.

9. Владельцы подконтрольных товаров обязаны:

соблюдать обязательные требования;

представлять по требованию должностных лиц Россельхознадзора, территориальных управлений, ПКВП, таможенных органов документы, необходимые для осуществления государственной функции;

исполнять предписания должностных лиц Россельхознадзора, территориальных управлений Россельхознадзора, ПКВП, таможенных органов.

Описание результата исполнения государственной функции

10. Результатом исполнения государственной функции таможенными органами является принятие одного из решений:

о пропуске подконтрольных товаров на единую таможенную территорию Таможенного союза;

о запрете ввоза подконтрольных товаров;

о направлении подконтрольных товаров для проведения досмотра (осмотра) должностным лицам ПКВП.

11. Результатом исполнения государственной функции Россельхознадзором и должностными лицами территориального управления Россельхознадзора является принятие одного из решений:

о пропуске;

о приостановке движения;

о запрете ввоза;

о возврате подконтрольных товаров;

о разрешении транзита;

о запрете транзита подконтрольных товаров.

II. Требования к порядку исполнения государственной функции

Порядок информирования об исполнении государственной функции

12. Информация о порядке исполнения государственной функции в установленной сфере деятельности предоставляется:

непосредственно в помещениях Россельхознадзора, территориальных управлений, ПКВП;

с использованием средств телефонной связи, электронного информирования и электронной техники.

13. Место нахождения Россельхознадзора: 107139, г. Москва, Орликов пер., д. 1/11.

Почтовый адрес для направления документов и обращений: 107139, г. Москва, Орликов пер., д. 1/11, Россельхознадзор.

Электронный адрес для направления обращений: info@svfk.mcx.ru.

Место нахождения экспедиции: Москва, Орликов пер., д. 1/11, первый этаж.

График работы экспедиции: понедельник - пятница с 9.00 до 16.45, без перерыва.

Телефон для справок: +7(499) 975-43-47; факс: +7(495) 607-51-11.

14. Информация об адресах и телефоны для справок территориальных управлений, перечень пунктов пропуска и мест совершения таможенных операций на территории Российской Федерации, в которых созданы ПКВП, размещены на официальном сайте Россельхознадзора в сети Интернет по электронному адресу: http://www.fsvps.ru в подразделах "Территориальные управления" и "Ввоз/Вывоз/Транзит"/"Таможенный союз".

15. Россельхознадзор и территориальные управления осуществляют прием владельцев подконтрольных товаров в соответствии со следующим графиком:

Понедельник - с 09.00 до 17.00.

Вторник - с 09.00 до 17.00.

Среда - с 09.00 до 17.00.

Четверг - с 09.00 до 17.00.

Пятница - с 09.00 до 16.00.

Суббота - выходной день.

Воскресенье - выходной день.

Перерыв на обед устанавливается правилами внутреннего распорядка Россельхознадзора и его территориальных управлений.

16. Юридическим и физическим лицам предоставляется информация по телефону или по письменному обращению в Россельхознадзор или его территориальные управления.

17. При информировании по телефону исполнители Россельхознадзора и его территориальных управлений предоставляют сведения по следующим вопросам:

о входящих номерах, под которыми зарегистрированы в системе делопроизводства письменные обращения;

сведения о нормативных правовых актах, на основании которых исполняется государственная функция.

По иным вопросам информация предоставляется только на основании соответствующего письменного обращения.

При информировании владельцев подконтрольных товаров по письменным обращениям ответ на обращение направляется в срок, не превышающий 30 дней с момента регистрации письменного обращения.

18. Место нахождения ФТС России: Москва, Новозаводская ул., д. 11/5.

Почтовый адрес для направления документов и обращений: Новозаводская ул., д. 11/5, Москва, 121087, ФТС России.

Место нахождения Приемной ФТС России: Москва, ул. Новозаводская, д. 11/5.

Время работы Приемной ФТС России:

Понедельник - 9-30 - 17-30

Вторник - 9-30 - 17-30

Среда - 9-30 - 17-30

Четверг - 9-30 - 17-30

Пятница - 9-30 - 16-15

Суббота - выходной день;

Воскресенье - выходной день.

Справочная телефонная служба ФТС России: +7 499 449 72 05.

Управление делами ФТС России:

отдел входящих документов: +7 499 449 72 35;

отдел исходящих документов: +7 499 449 83 92.

19. Информация о месте нахождения, графике работы, адресах официальных сайтов, адресах электронной почты, номерах справочных телефонов и телефонов - информаторов Россельхознадзора и территориальных управлений, таможенных органов размещается:

на официальных сайтах Россельхознадзора и ФТС России в сети Интернет по адресу: http://www.fsvps.ru и http://www.customs.ru;

в федеральной государственной информационной системе "Единый портал государственных и муниципальных услуг (функций)": www.gosuslugi.ru.

Сведения о размере платы за услуги организации (организаций), участвующей (участвующих) в исполнении государственных функций, взимаемой с лица, в отношении которого проводятся мероприятия по ветеринарному надзору

20. Исполнение государственных функций осуществляется на безвозмездной основе.

Срок исполнения государственных функций

21. Срок исполнения государственной функции в пунктах пропуска на государственной границе Российской Федерации не должен превышать 60 минут.

В случае выявления нарушений или установления несоответствия подконтрольных товаров требованиям законодательства Таможенного союза и Российской Федерации в области ветеринарии в пунктах пропуска срок исполнения государственной функции не должен превышать 72 часов.

22. Срок исполнения государственной функции в местах совершения таможенных операций не должен превышать 3 часов, при условии наличия условий для проведения контроля и отбора проб.

В случае выявления нарушений или установления несоответствия подконтрольных товаров требованиям законодательства Таможенного союза и Российской Федерации в области ветеринарии в местах совершения таможенных операций срок исполнения государственной функции не должен превышать 20 рабочих дней.

III. Состав, последовательность и сроки выполнения административных процедур (действий), требования к порядку их выполнения, в том числе особенности выполнения административных процедур (действий) в электронной форме

23. Исполнение Федеральной службой по ветеринарному и фитосанитарному надзору и Федеральной таможенной службой государственной функции по осуществлению государственного ветеринарного надзора включает в себя следующие административные процедуры:

государственный ветеринарный надзор при ввозе подконтрольных товаров <1> в специализированных пунктах пропуска;

<1> За исключением товаров, ввозимых физическими лицами для личного пользования, водных биоресурсов и продуктов их переработки отечественного происхождения, водных биоресурсов и продуктов их переработки происхождения третьих стран.

государственный ветеринарный надзор при транзите подконтрольных товаров в пунктах пропуска;

Исполнение Федеральной службой по ветеринарному и фитосанитарному надзору государственной функции по осуществлению государственного ветеринарного надзора включает в себя следующие административные процедуры:

государственный ветеринарный надзор в пунктах пропуска в отношении подконтрольных товаров, ввозимых физическими лицами для личного пользования;

ветеринарный надзор водных биоресурсов и продуктов их переработки отечественного происхождения при ввозе в пунктах пропуска;

ветеринарный надзор водных биоресурсов и продуктов их переработки происхождения третьих стран при ввозе в пунктах пропуска;

государственный ветеринарный надзор в отношении ввезенных подконтрольных товаров в местах совершения таможенных операций;

государственный ветеринарный надзор в отношении вывозимых подконтрольных товаров в местах совершения таможенных операций;

государственный ветеринарный надзор при вывозе подконтрольных товаров в пунктах пропуска, за исключением водных биоресурсов и продуктов их переработки отечественного происхождения и выловленных на прибрежных территориях;

ветеринарный надзор водных биоресурсов и продуктов их переработки, добытых во внутренних морских водах Российской Федерации, в территориальном море Российской Федерации, на континентальном шельфе Российской Федерации, в исключительной экономической зоне Российской Федерации, при вывозе в пунктах пропуска без выгрузки на сухопутную территорию Российской Федерации;

ветеринарный надзор водных биоресурсов и продуктов их переработки, произведенных на береговых предприятиях, при вывозе в пунктах пропуска и местах совершения таможенных операций.

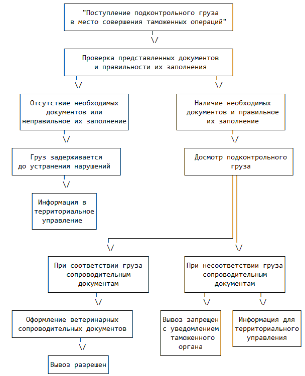
24. Блок-схемы исполнения государственной функции приведены в приложении к Административному регламенту.

Представление предварительных уведомлений при ввозе подконтрольных товаров морским транспортом

25. При ввозе на таможенную территорию Таможенного союза владелец товаров и (или) уполномоченный орган страны отправителя товаров представляет предварительное уведомление о прибывающих на таможенную территорию Таможенного союза товарах в электронном виде в соответствии с Положением о едином порядке осуществления ветеринарного контроля на таможенной границе Таможенного союза и на таможенной территории Таможенного союза, утвержденном Решением КТС от 18 июня 2010 г. N 317.

Территориальные управления Россельхознадзора осуществляют передачу предварительных уведомлений в таможенные органы.

Административная процедура "Государственный ветеринарный надзор при ввозе подконтрольных товаров в специализированных пунктах пропуска"

26. Административная процедура "Государственный ветеринарный надзор при ввозе подконтрольных товаров в специализированных пунктах пропуска" состоит из следующих административных действий:

документарный контроль;

физический контроль;

лабораторный контроль;

принятие решения.

27. Юридическим фактом, являющимся основанием для начала осуществления административной процедуры, является получение в специализированных пунктах пропуска уполномоченным лицом таможенного органа от перевозчика или лица, действующего по его поручению, следующих документов:

- ветеринарный сопроводительный документ (ветеринарный сертификат, ветеринарное свидетельство для стран СНГ)

(кроме:

лекарственных средств и кормовых добавок химического и микробиологического синтеза, которые сопровождаются документом, подтверждающим их качество и безопасность, выдаваемый предприятием-изготовителем;

собак и кошек, перевозимых физическими лицами для личного пользования, в количестве не более 2 голов, а также спортивных лошадей в сопровождении международного паспорта, при условии наличия в нем отметки компетентного органа о проведении клинического осмотра в период до 5 дней перед отправкой);

- разрешение Главного государственного ветеринарного инспектора Российской Федерации на ввоз подконтрольных товаров;

- транспортный (перевозочный) документ (товаро-транспортная накладная, авианакладная, коносамент, железнодорожная накладная) (за исключением ввоза подконтрольных товаров физическими лицами для личного пользования);

- сведения о проведении необходимых лабораторных исследований в установленных законодательством Российской Федерации случаях.

28. Административное действие "документарный контроль" заключается в проверке в специализированных пунктах пропуска должностным лицом таможенного органа:

документов, предусмотренных пунктом 27 Административного регламента;

соответствия содержания выданных ветеринарных сопроводительных документов Единым формам ветеринарных сертификатов или образцам ветеринарных сертификатов отличающихся от форм Единых ветеринарных сертификатов на ввозимые на таможенную территорию Таможенного союза подконтрольные товары из третьих стран;

наличие степеней защиты, правильность их оформления;

отсутствие противоречий сведений в представленных ветеринарных сопроводительных документах, транспортных (перевозочных) документах;

наличия ограничений уполномоченных органов Таможенного союза и Россельхознадзора на ввоз подконтрольных товаров;

наличия предприятия-производителя подконтрольных товаров в установленных договорно-правовой базой Таможенного союза случаях в Реестре организаций и лиц, осуществляющих производство, переработку и (или) хранение подконтрольных товаров, ввозимых на таможенную территорию Таможенного союза;

наличия предварительного уведомления в установленных договорно-правовой базой Таможенного союза случаях.

28.1. Продолжительность исполнения административного действия не должна превышать 20 минут.

28.2. Результатом административного действия может являться:

установление соответствия представленных документов установленным требованиям;

установление необходимости направления подконтрольных товаров для проведения досмотра (осмотра) должностными лицами ПКВП;

установление отсутствия документов, указанных в пункте 28 Административного регламента, либо факта введения Россельхознадзором запрета на ввоз подконтрольных товаров.

28.3. Направление уполномоченным лицом таможенного органа подконтрольных товаров на досмотр (осмотр) должностными лицами ПКВП осуществляется:

в случае установления несоответствия подконтрольных товаров данным, указанным в предъявленных документах, предусмотренных пунктом 27 Административного регламента;

по результатам применения АИС, позволяющей определять методом выборки подконтрольные товары, в отношении которых должностными лицами ПКВП проводится осмотр (досмотр).

Должностное лицо таможенного органа передает документы должностному лицу ПКВП для проведения осмотра или досмотра.

29. Административное действие "физический контроль" осуществляется должностным лицом ПКВП и включает в себя:

досмотр подконтрольных товаров и осмотр животных (при этом сверяются идентификационные номера животных (татуировки, чипы, ушные бирки, клейма) с указанными в ветеринарном сертификате);

проверку соответствия подконтрольных товаров данным, указанным в предъявленных документах, с целью исключения наличия подконтрольных товаров, не указанных в сопроводительных документах, и исключения совместного перемещения несовместимых товаров;

контроль соответствия транспортного средства установленным ветеринарно-санитарным требованиям, необходимым для перевозки подконтрольных товаров;

контроль условий и режима перемещения (перевозки);

контроль соответствия упаковки и маркировки установленным требованиям.

Юридическим фактом, являющимся основанием для начала осуществления административного действия "физический контроль" в пунктах пропуска является получение должностным лицом ПКВП от таможенного органа комплекта документов, указанных в пункте 27 Административного регламента, с отметкой таможенного органа "Предъявить ветнадзору".

29.1. Досмотр (осмотр) подконтрольных товаров в пунктах пропуска может проводиться должностным лицом ПКВП одновременно с должностными лицами таможенных и пограничных государственных контрольных органов, если этими органами также принято решение о проведении досмотра (осмотра). Досмотр подконтрольных товаров осуществляется в присутствии представителей транспортной компании, являющихся на период транспортировки товара законными представителями грузополучателя.

29.2. Продолжительность исполнения административного действия не должна превышать 20 минут.

29.3. По результатам досмотра составляется акт по форме согласно Приложению N 2 к Положению о едином порядке осуществления ветеринарного контроля на таможенной границе Таможенного союза и на таможенной территории Таможенного союза, утвержденному Решением КТС от 18 июня 2010 г. N 317.

В случаях выявления при осмотре партий животных, поступающих из третьих стран или партий животных российского происхождения, возвращаемых после проведения спортивных и зрелищных мероприятий, в которых обнаружены трупы животных, движение таких партий животных приостанавливается.

30. В случаях выявления при досмотре перемещаемых (перевозимых) подконтрольных товаров видимых органолептических изменений подконтрольных товаров осуществляется административное действие "лабораторный контроль".

30.1. Административное действие "лабораторный контроль" осуществляется путем отбора проб для проведения лабораторных исследований.

30.2. Отбор проб (образцов) для лабораторных исследований проводится в соответствии с Положением о едином порядке проведения совместных проверок объектов и отбора проб товаров (продукции), подлежащих ветеринарному контролю (надзору), утвержденным Решением Совета Евразийской экономической комиссии от 9 октября 2014 г. N 94.

30.3. На отобранные пробы составляется Акт отбора проб в 3 экземплярах по образцу согласно Приложению N 1 к Положению о едином порядке проведения совместных проверок объектов и отбора проб товаров (продукции), подлежащих ветеринарному контролю (надзору), утвержденному Решением Совета Евразийской экономической комиссии от 9 октября 2014 г. N 94.

30.4. Продолжительность исполнения административного действия не должна превышать 10 минут.

31. Административное действие "Принятие решения" осуществляется в пунктах пропуска должностным лицом таможенного органа по результатам документарного ветеринарного контроля и должностным лицом ПКВП по результатам осмотра (досмотра) подконтрольных товаров.

31.1. Административное действие завершается должностным лицом таможенного органа путем проставления на транспортном (перевозочном) документе:

штампа "Ввоз разрешен", который заверяется подписью и оттиском личной номерной печати с указанием даты - в случае принятия решения о пропуске подконтрольных товаров;

штампа "Ввоз запрещен", который заверяется подписью и оттиском личной номерной печати с указанием даты - в случае принятия решения о запрете ввоза подконтрольных товаров для их немедленного вывоза с территории Российской Федерации;

штампа "Предъявить ветнадзору", который заверяется подписью и оттиском личной номерной печати с указанием даты и времени - в случае принятия решения о необходимости досмотра (осмотра) должностными лицами ПКВП.

31.2. Административное действие завершается должностным лицом ПКВП путем проставления штампов согласно Приложению N 3 к Положению о едином порядке осуществления ветеринарного контроля на таможенной границе Таможенного союза и на таможенной территории Таможенного союза, утвержденному Решением КТС от 18 июня 2010 г. N 317.

Штампы заверяются подписью должностного лица ПКВП с указанием фамилии и инициалов.

32. В случае выявления нарушений Единых ветеринарных (ветеринарно-санитарных) требований, предъявляемых к товарам, подлежащим ветеринарному контролю (надзору), утвержденных Решением КТС от 18 июня 2010 г. N 317 (далее - Единые ветеринарно-санитарные требования, предъявляемые к подконтрольным товарам), должностное лицо ПКВП составляет Акт согласно Приложению N 1 к Положению о едином порядке осуществления ветеринарного контроля на таможенной границе Таможенного союза и на таможенной территории Таможенного союза, утвержденному Решением КТС от 18 июня 2010 г. N 317.

32.1. Решение о ввозе партий животных российского происхождения, возвращаемых после проведения спортивных и зрелищных мероприятий, в которых обнаружены трупы животных, принимает Главный государственный ветеринарный инспектор Российской Федерации по запросу ветеринарной службы субъекта Российской Федерации и результатам лабораторных исследований.

32.2. Если по результатам документарного и физического контроля выявлены нарушения и установлено несоответствие подконтрольных товаров требованиям законодательства Таможенного союза и Российской Федерации в области ветеринарии, такие товары подлежат задержанию. В отношении них принимается решение об изменении использования, уничтожении или возврате.

32.3. Решение о возврате принимается должностным лицом территориального управления Россельхознадзора при выявлении следующих нарушений:

- предприятие не аттестовано для поставок в Таможенный союз;

- поступление продукции с предприятий, в отношении которых введены временные ограничения;

- запрет на ввоз, транзит в Таможенный союз с территорий, неблагополучных по заразным болезням животных;

- при проведении лабораторных исследований в продукции выявлены запрещенные вещества;

- условий хранения и перевозки подконтрольных товаров, установленных предприятием-производителем.

Решение о ввозе после устранения причин нарушений и (или) на основании результатов лабораторных исследований по показателям безопасности, проведенных на основании заявки от владельца груза, и (или) гарантийного письма от ветеринарной службы страны-импортера и (или) предприятия-производителя, должностным лицом территориального управления Россельхознадзора принимается при выявлении следующих нарушений:

- отсутствие гарантий ветеринарных служб стран-экспортеров о полном соответствии продукции требованиям Таможенного союза;

- отсутствие предварительной электронной информации о подтверждении факта отгрузки в адрес российского получателя;

- отсутствие ветеринарных сопроводительных документов или в сопровождении копий;

- отсутствие разрешения Россельхознадзора на ввоз;

- ветеринарные сопроводительные документы оформлены с нарушениями действующих правил и ошибками, а также с опечатками и техническими ошибками;

- истечение срока реализации продукции;

- нарушение ветеринарно-санитарных правил при транспортировке продукции;

- несоответствие наименования продукции, заявленной в сопровождавших грузы ветеринарных сертификатах и товаросопроводительных документах, фактическому наименованию;

- сопровождающие ветеринарные сертификаты не гарантируют выполнение ветеринарно-санитарных требований Таможенного союза;

- поступление продукции с предприятий, не заявленных в сопровождавших грузы ветеринарных сертификатах;

- несоответствие номеров предприятий-изготовителей, заявленных в сопровождавших грузы ветеринарных сертификатах, номерам, указанным на маркировочных этикетках;

- поступление продукции с датами выработки, не заявленными в сопровождавших грузы ветеринарных сертификатах;

- несоответствие номеров пломб, выявленных на транспортных средствах, номерам пломб, заявленным в сопровождавших грузы ветеринарным сопроводительным документам;

- несоответствие количества мест и веса ввозимых товаров количеству мест и весу, заявленным в сопровождавших грузы ветеринарных сертификатах;

- поступление продукции в сопровождении ветеринарных сертификатов, не заверенных печатью ветеринарного врача, их оформившего.

В случае если причины нарушений не устранены в срок, установленный пунктом 32.5 настоящего Административного регламента, должностное лицо территориального управления Россельхознадзора принимает решение о возврате подконтрольного товара.

В случае невозможности возврата подконтрольных товаров, не соответствующих требованиям законодательства Таможенного союза и Российской Федерации, Россельхознадзором принимается решение об их ввозе для дальнейшей утилизации или уничтожении в соответствии с законодательством Российской Федерации в области ветеринарии.

Указанные в настоящем пункте решения должностного лица территориального управления Россельхознадзора могут быть пересмотрены Россельхознадзором.

32.4. Должностное лицо ПКВП, приостановившее движение подконтрольного товара, в течение 10 минут доводит информацию уполномоченному лицу территориального управления с указанием владельца подконтрольного товара, места назначения, страны-экспортера, номера ветеринарного сертификата (или иного документа, подтверждающего безопасность товара), вида транспортного средства и его регистрационного номера, авиарейса, причин приостановки движения подконтрольного товара.

32.5. Уполномоченное должностное лицо территориального управления в течение 24 часов с момента приостановки перемещения подконтрольного товара обязано принять решение о его дальнейшем перемещении или возврате и довести это решение до должностного лица ПКВП.

32.6. При невозможности принятия решения должностным лицом территориального управления в срок, указанный в пункте 32.5 настоящего Административного регламента, информация направляется в Россельхознадзор.

32.7. Возврат подконтрольных товаров в страны Европейского союза осуществляется путем оформления должностными лицами ПКВП Декларации о возврате согласно Приложению N 5 к Положению о едином порядке осуществления ветеринарного контроля на таможенной границе Таможенного союза и на таможенной территории Таможенного союза, утвержденному Решением КТС от 18 июня 2010 г. N 317, в страны Таможенного союза и в другие страны - Актом о возврате согласно Приложению N 6 к Положению о едином порядке осуществления ветеринарного контроля на таможенной границе Таможенного союза и на таможенной территории Таможенного союза, утвержденному Решением КТС от 18 июня 2010 г. N 317.

32.8. Решение о возврате или разрешении ввоза принимается Россельхознадзором в срок не более 72 часов, который может быть продлен на срок, необходимый для получения дополнительной информации и (или) результатов лабораторных исследований.

32.9. Учет подконтрольных товаров, перемещение которых приостановлено, и принятых по ним решений, осуществляется путем внесения соответствующей информации в журнал учета задержанных в пункте пропуска подконтрольных государственному ветеринарному надзору товаров (продукции) и принятых по ним решений, который ведется в АИС и на бумажном носителе по форме согласно Приложению N 10 к Положению о едином порядке осуществления ветеринарного контроля на таможенной границе Таможенного союза и на таможенной территории Таможенного союза, утвержденному Решением КТС от 18 июня 2010 г. N 317.

По итогам административной процедуры данные о подконтрольных товарах заносятся в журнал учета перемещения через пункт пропуска экспортных и импортных товаров, подконтрольных государственному ветеринарному надзору, который ведется в автоматизированной информационной системе по форме согласно Приложению N 7 к Положению о едином порядке осуществления ветеринарного контроля на таможенной границе Таможенного союза и на таможенной территории Таможенного союза, утвержденному Решением КТС от 18 июня 2010 г. N 317.

Особенности осуществления административной процедуры при ввозе подконтрольных товаров морским (речным) и воздушным транспортом, а также при поступлении подконтрольных товаров в почтовых отправлениях на международный почтамт

33. Особенности осуществления административной процедуры при поступлении подконтрольных товаров морским (речным) транспортом.

33.1. При ввозе подконтрольных товаров морским транспортом ветеринарный контроль осуществляется с учетом представления ветеринарными службами стран-экспортеров (через агентирующие компании) предварительных уведомлений в электронном виде по форме согласно Приложению N 8 к Положению о едином порядке осуществления ветеринарного контроля на таможенной границе Таможенного союза и на таможенной территории Таможенного союза, утвержденному Решением КТС от 18 июня 2010 г. N 317, о фактической отправке конкретных партий подконтрольных товаров в адрес получателей, осуществляющих свою деятельность на территории Таможенного союза. Перечень стран-экспортеров, представляющих предварительные уведомления, устанавливается Россельхознадзором в зависимости от эпизоотической ситуации и анализа ранее выявленных нарушений при ввозе.

33.2. Выпуск подконтрольных товаров, помещаемых в морских пунктах пропуска под таможенную процедуру, отличную от таможенной процедуры таможенного транзита, осуществляется должностным лицом ПКВП на основании решений, принятых в установленном договорно-правовой базой Таможенного союза порядке.

33.2.1. При осуществлении административной процедуры в отношении трюмных партий подконтрольных товаров принимаются следующие документы:

коносамент (в котором должны быть указаны получатель груза, отправитель груза, наименование груза, количество, вес, номер ветеринарного сопроводительного документа только для фидерных коносаментов);

генеральная декларация;

грузовая декларация;

ветеринарный сертификат или документ, подтверждающий качество и безопасность, выдаваемый предприятием-производителем (для кормов и кормовых добавок химического и микробиологического синтеза) при их наличии в капитанской почте.

Оформление подконтрольных товаров по коносаменту без указания грузополучателя ("на предъявителя") не допускается.

33.2.2. Должностное лицо ПКВП оформляет ветеринарный сертификат на всю трюмную партию подконтрольного товара, поступившего в адрес одного получателя.

В ветеринарном сертификате делается отметка в графе - "признана годной для" - "без права транспортировки и реализации", а в графе - "направляется" - "с последующим оформлением ветеринарных сертификатов при погрузке на каждое транспортное средство" с указанием номеров трюмов с подконтрольным товаром, предъявленных для ветеринарно-санитарного досмотра.

В коносаменте проставляются штампы "Ввоз разрешен" или "Выпуск запрещен", "Возврат груза", заверенные должностным лицом ПКВП с указанием даты.

33.2.3. В процессе выгрузки осуществляется досмотр подконтрольного товара.

33.2.4. Выгрузка трюмной партии товара разрешается после дезинфекции и промывки причала, эстакады, погрузочно-разгрузочного инвентаря под контролем должностного лица ПКВП.

33.2.5. В процессе выгрузки контролируется ветеринарно-санитарное состояние транспорта (автотранспорт, вагоны), поданного под погрузку.

33.3. При осуществлении административной процедуры в отношении подконтрольных товаров в контейнерах принимаются следующие документы:

коносамент (в котором должны быть указаны получатель груза, отправитель груза, наименование груза, количество, вес, номер ветеринарного сопроводительного документа только для фидерных коносаментов);

генеральная декларация;

грузовая декларация;

ветеринарный сертификат или документ, подтверждающий качество и безопасность, выдаваемый предприятием-производителем (для кормов и кормовых добавок химического и микробиологического синтеза); гарантийное письмо производителя (при необходимости).

Оформление подконтрольных товаров по ордерному коносаменту без указания грузополучателя ("на предъявителя") не допускается.

33.4. Непосредственно перед проведением пограничного ветеринарного досмотра от грузополучателя принимаются сопроводительные документы (ветеринарный сертификат или документ, подтверждающий качество и безопасность, выдаваемый предприятием-изготовителем для кормов и кормовых добавок химического и микробиологического синтеза), гарантийные письма производителей, а при возникновении спорных вопросов предоставляются копии трансатлантических коносаментов.

34. Особенности осуществления административной процедуры при поступлении подконтрольных товаров воздушным транспортом.

34.1. Выпуск подконтрольных товаров, помещаемых в воздушных пунктах пропуска под таможенную процедуру, отличную от таможенной процедуры таможенного транзита, осуществляется на основании решений, принятых должностными лицами ПКВП в установленном договорно-правовой базой Таможенного союза порядке.

34.2. При осуществлении административной процедуры в отношении подконтрольных товаров, поступивших воздушным транспортом, принимаются следующие документы:

ветеринарный сопроводительный документ (ветеринарный сертификат);

товаротранспортная авианакладная;

документ, подтверждающий качество и безопасность, выдаваемый предприятием-производителем (для кормов и кормовых добавок химического и микробиологического синтеза);

сертификат соответствия (при необходимости), с отметкой о поступлении подконтрольного товара на таможенную территорию Российской Федерации.

35. Особенности осуществления административной процедуры при поступлении подконтрольных товаров в почтовых отправлениях на международный почтамт.

35.1. При осуществлении документарного контроля проверяется соответствие:

условий ввоза, указанных в разрешении Россельхознадзора, с данными, указанными в представленных документах;

представленных ветеринарных сертификатов утвержденным формам, а также правильность их заполнения.

35.2. Одновременно с осуществлением оператором склада и представителем таможенного органа возложенных на них полномочий. Осуществляемый должностным лицом ПКВП физический контроль включает в себя:

проверку соответствия подконтрольных товаров данным, указанным в предъявленных документах;

контроль соответствия упаковки и маркировки установленным требованиям.

35.3. О принятом решении должностное лицо ПКВП уведомляет таможенный орган и владельца товара путем проставления соответствующих штампов на оформленные ветеринарные сопроводительные документы на подконтрольный товар через оператора склада грузополучателя.

Административная процедура "Государственный ветеринарный надзор в пунктах пропуска в отношении подконтрольных товаров, ввозимых физическими лицами для личного пользования"

36. Допускается ввоз на единую таможенную территорию Таможенного союза физическими лицами для личного пользования без разрешения на ввоз и ветеринарного сертификата готовой продукции животного происхождения до 5 кг включительно в расчете на одно физическое лицо в заводской упаковке при условии благополучия в эпизоотическом отношении государства-производителя и государства вывоза указанной продукции, а также собак, кошек, спортивных лошадей в сопровождении международного паспорта животного, при условии наличия в нем отметки компетентного органа страны-экспортера о проведении клинического осмотра в течение 5 дней перед отправкой.

При ввозе на единую таможенную территорию Таможенного союза физическими лицами подконтрольных товаров свыше 5 кг применяются положения административной процедуры "Государственный ветеринарный надзор при ввозе подконтрольных товаров в пунктах пропуска".

Административная процедура "Ветеринарный контроль в пункте пропуска в отношении подконтрольных товаров, ввозимых физическими лицами для личного пользования" состоит из следующих административных действий:

документарный контроль;

физический контроль;

принятие решения.

37. Юридическим фактом, являющимся основанием для начала осуществления административной процедуры, является получение в пунктах пропуска должностным лицом ПКВП информации от владельца товаров, сведений о товарах, подлежащих ветеринарному контролю, ввозимых в ручной клади и багаже.

38. Административное действие "документарный контроль" заключается в проверке в пунктах пропуска должностным лицом ПКВП наличия ограничений компетентных органов Таможенного союза и Россельхознадзора на ввоз подконтрольных товаров.

Продолжительность исполнения административного действия не должна превышать 10 минут.

39. Административное действие "физический контроль" включает в себя досмотр подконтрольных товаров.

40. Юридическим фактом, являющимся основанием для начала осуществления административного действия "физический контроль" в пунктах пропуска является получение должностным лицом ПКВП информации о выявлении товаров, подлежащих ветеринарному контролю.

40.1. Досмотр должностным лицом ПВКП перемещаемых через пункт пропуска подконтрольных товаров в пунктах пропуска осуществляется в присутствии владельца подконтрольного товара одновременно с должностными лицами таможенных органов при осуществлении ими таможенного контроля.

40.2. Продолжительность исполнения административного действия не должна превышать 10 минут.

40.3. По результатам досмотра составляется акт по форме согласно Приложению N 2 к Положению о едином порядке осуществления ветеринарного контроля на таможенной границе Таможенного союза и на таможенной территории Таможенного союза, утвержденному Решением КТС от 18 июня 2010 г. N 317.

41. Административное действие "Принятие решения" осуществляется в пунктах пропуска должностным лицом ПКВП по результатам ветеринарного контроля путем проставления штампов по форме согласно Приложению N 3 к Положению о едином порядке осуществления ветеринарного контроля на таможенной границе Таможенного союза и на таможенной территории Таможенного союза, утвержденному Решением КТС от 18 июня 2010 г. N 317.

Штампы заверяются подписью должностного лица ПКВП с указанием фамилии и инициалов.

42. В случае выявления нарушений законодательства Российской Федерации в установленной сфере деятельности должностное лицо ПКВП составляет Акт о нарушении Единых ветеринарно-санитарных требований согласно Приложению N 1 к Положению о едином порядке осуществления ветеринарного контроля на таможенной границе Таможенного союза и на таможенной территории Таможенного союза, утвержденному Решением КТС от 18 июня 2010 г. N 317.

42.1. При выявлении в багаже и ручной клади физических лиц подконтрольных товаров, поступивших в нарушение пункта 36 Административного регламента, должностным лицом ПКВП принимается решение об их возврате или утилизации.

42.2. Возврат подконтрольных товаров в страны ЕС осуществляется путем оформления Акта о возврате согласно Приложению N 6 к Положению о едином порядке осуществления ветеринарного контроля на таможенной границе Таможенного союза и на таможенной территории Таможенного союза, утвержденному Решением КТС от 18 июня 2010 г. N 317.

Административная процедура "Ветеринарный надзор водных биоресурсов и продуктов их переработки отечественного происхождения при ввозе в пунктах пропуска"

43. Административная процедура "Ветеринарный надзор водных биоресурсов и продуктов их переработки отечественного происхождения при ввозе в пунктах пропуска" состоит из следующих административных действий:

документарный контроль;

физический контроль;

лабораторный контроль;

принятие решения.

44. Юридическим фактом, являющимся основанием для начала осуществления административной процедуры, является получение в пунктах пропуска через государственную границу Российской Федерации должностным лицом ПКВП от владельца подконтрольных товаров (администрации порта) следующей информации и документов:

- информации о:

предприятии-отправителе (наименование, адрес, почтовый индекс, телефон);

стране-экспортере (в случае временного хранения водных биоресурсов в третьей стране);

биологическом виде (научное название на латинском языке);

состоянии продукта и виде обработки;

коде ТН ВЭД ТС (при наличии);

типе упаковки;

количестве упаковок;

весе нетто;

дате изготовления;

необходимой температуре хранения и транспортирования;

предприятии-изготовителе (название предприятия, адрес, регистрационный номер (при наличии);

районе промысла (водоеме), в котором выловлены (добыты) водные биоресурсы;

стране и населенном пункте отправки (в случае временного хранения ВБР в третьей стране);

стране и населенном пункте назначения:

наименовании пункта пропуска, через который осуществляется ввоз в Российскую Федерацию;

наименовании транспортного средства;

номере транспортного средства, рейса, контейнера;

грузополучателе (название, адрес, почтовый индекс, телефон);

дате отгрузки;

- документов:

качественное удостоверение, коносамент, перегрузочный коносамент;

ветеринарный сертификат для отечественной продукции, временно хранившейся в третьих странах.

Указанная информация может предоставляться с использованием АИС.

45. Административное действие "документарный контроль" заключается в проверке в пунктах пропуска должностным лицом ПКВП:

наличия документов, предусмотренных пунктом 44 Административного регламента;

наличия разрешений на ввоз подконтрольных товаров (только для отечественной продукции, ввозимой после временного хранения);

соответствия содержания выданных документов установленным требованиям;

наличия предприятия - производителя подконтрольных товаров в установленных договорно-правовой базой Таможенного союза случаях в Реестре организаций и лиц, осуществляющих производство, переработку и (или) хранение подконтрольных товаров, ввозимых на таможенную территорию Таможенного союза (в случае временного хранения водных биоресурсов в третьей стране).

46. Продолжительность исполнения административного действия не должна превышать 10 минут.

47. Административное действие "физический контроль" включает в себя досмотр доступной части трюмных партий подконтрольных товаров.

Полный досмотр подконтрольного товара осуществляется в процессе выгрузки должностными лицами ПКВП совместно с представителями владельца подконтрольных товаров и транспортных компаний-перевозчиков и/или предприятий по хранению, расположенных на территории порта.

При этом осуществляется контроль:

соответствия транспортного средства установленным ветеринарно-санитарным требованиям, необходимым для перевозки подконтрольных товаров;

соответствия упаковки и маркировки установленным требованиям;

состояния подконтрольного товара.

47.1. Юридическим фактом, являющимся основанием для начала осуществления административного действия "физический контроль" в пунктах пропуска, является получение должностным лицом ПКВП от владельца подконтрольных товаров (администрации порта) документов, указанных в пункте 44 Административного регламента.

47.2. Продолжительность исполнения административного действия по проведению досмотра груза на судне не должна превышать 30 минут в зависимости от технических условий судна и наличия погрузочно-разгрузочной техники.

47.3. По результатам досмотра составляется акт по форме согласно Приложению N 2 к Положению о едином порядке осуществления ветеринарного контроля на таможенной границе Таможенного союза и на таможенной территории Таможенного союза, утвержденному Решением КТС от 18 июня 2010 г. N 317.

48. Административное действие "лабораторный контроль" осуществляется путем отбора проб от каждого вида водных биоресурсов в каждом районе их добычи (вылова) в сроки разрешенного рыболовства, установленные правилами рыболовства для каждого рыбохозяйственного бассейна, утвержденными Минсельхозом России в соответствии со статьей 43.1 Федерального закона от 20 декабря 2004 г. N 166-ФЗ "О рыболовстве и сохранении водных биологических ресурсов", а также в случаях выявления при досмотре перемещаемых (перевозимых) подконтрольных товаров видимых органолептических изменений подконтрольных товаров. В случае появления техногенных катастроф или изменений экологической обстановки, которые влияют или могут повлиять на безопасность продукции, периодичность отбора проб увеличивается.

48.1. Лабораторные исследования проб, отобранных в соответствии с пунктом 48 Административного регламента, проводятся в любой аккредитованной для этих целей лаборатории.

48.2. Результаты лабораторных исследований, указанных в пункте 48.1 (далее - данные мониторинга рыбной продукции), используются должностными лицами ПКВП для подтверждения безопасности продукции для целей оформления ветеринарных сопроводительных документов в случаях:

оформления на экспорт уловов водных биоресурсов и продуктов их переработки, выгрузка которых на берег не осуществляется;

перемещения уловов водных биоресурсов и продуктов их переработки по территории Российской Федерации;

выгрузки на береговые предприятия по переработке.

Данные мониторинга рыбной продукции размещаются в сети Интернет в свободном доступе на сайтах соответствующих территориальных управлений.

48.3. Отбор проб (образцов) для лабораторных исследований проводится в соответствии с Положением о едином порядке проведения совместных проверок объектов и отбора проб (образцов) товаров (продукции), подлежащих ветеринарному контролю (надзору), утвержденным Решением Совета Евразийской экономической комиссии от 9 октября 2014 г. N 94.

На отобранные пробы составляется Акт отбора проб в 3 экземплярах по образцу согласно приложению N 1 к Положению о едином порядке проведения совместных проверок объектов и отбора проб товаров (продукции), подлежащих ветеринарному контролю (надзору), утвержденному Решением Совета Евразийской экономической комиссии от 9 октября 2014 г.

48.4. Продолжительность исполнения административного действия не должна превышать 10 минут.

49. Административное действие "Принятие решения" осуществляется в пунктах пропуска должностным лицом ПКВП по результатам документарного контроля путем проставления на транспортном (перевозочном) документе штампа согласно Приложению N 3 к Положению о едином порядке осуществления ветеринарного контроля на таможенной границе Таможенного союза и на таможенной территории Таможенного союза, утвержденному Решением КТС от 18 июня 2010 г. N 317, и оформления ветеринарных сопроводительных документов.

Штампы заверяются подписью должностного лица ПКВП с указанием фамилии и инициалов.

49.1. Продолжительность исполнения административного действия не должна превышать 20 минут при отсутствии необходимости проведения лабораторных исследований грузов.

Проведение лабораторных исследований каждой партии для подтверждения безопасности продукции уловов водных биоресурсов и продуктов их переработки при экспорте осуществляется только при наличии требований страны-импортера.

50. В случае выявления нарушений законодательства Российской Федерации в установленной сфере деятельности должностное лицо ПКВП составляет Акт о нарушении Единых ветеринарно-санитарных требований согласно Приложению N 1 к Положению о едином порядке осуществления ветеринарного контроля на таможенной границе Таможенного союза и на таможенной территории Таможенного союза, утвержденному Решением КТС от 18 июня 2010 г. N 317.

50.1. Должностное лицо ПКВП, приостановившее движение подконтрольного товара, в течение 10 минут направляет информацию должностному лицу территориального управления с указанием владельца подконтрольного товара, места назначения, страны-экспортера, номера ветеринарного сертификата (или иного документа, подтверждающего безопасность товара), вида транспортного средства и его регистрационного номера, причин приостановки движения подконтрольного товара.

Должностное лицо территориального управления в течение рабочего дня с момента приостановки перемещения подконтрольного товара обязано принять решение о его дальнейшем перемещении, согласованное с органом управления ветеринарии субъекта Российской Федерации, в регион ответственности которого направляется подконтрольный товар.

При этом должностное лицо территориального управления в срок не более 24 часов с момента приостановки движения такого товара информирует орган управления ветеринарии субъекта Российской Федерации, в регион ответственности которого направляется подконтрольный товар, и согласовывает направление такого товара в место назначения.

Учет подконтрольных товаров, перемещение которых приостановлено, и принятых по ним решений ведется в журнале по форме, указанной в Приложении N 10 к Положению о едином порядке осуществления ветеринарного контроля на таможенной границе Таможенного союза и на таможенной территории Таможенного союза, утвержденному Решением КТС от 18 июня 2010 г. N 317.

51. По итогам административной процедуры сведения о ввозе подконтрольного товара заносятся в журнал учета перемещения через пункт пропуска подконтрольных товаров по форме согласно Приложению N 7 к Положению о едином порядке осуществления ветеринарного контроля на таможенной границе Таможенного союза и на таможенной территории Таможенного союза, утвержденному Решением КТС от 18 июня 2010 г. N 317, и вносятся в единую информационную систему электронного учета, в АИС и единую информационную систему Таможенного союза.

Административная процедура "Ветеринарный надзор водных биоресурсов и продуктов их переработки происхождения третьих стран при ввозе в пунктах пропуска"

52. Административная процедура "Ветеринарный надзор водных биоресурсов и продуктов их переработки происхождения третьих стран при ввозе в пунктах пропуска" состоит из следующих административных действий:

документарный контроль;

физический контроль;

лабораторный контроль;

принятие решения.

53. Юридическим фактом, являющимся основанием для начала осуществления административной процедуры, является получение в пунктах пропуска через государственную границу Российской Федерации должностным лицом ПКВП от владельца подконтрольных товаров следующих документов:

- ветеринарный сопроводительный документ (ветеринарный сертификат, ветеринарное свидетельство для стран СНГ);

- разрешение Главного государственного ветеринарного инспектора Российской Федерации на ввоз подконтрольных товаров;

- транспортный (перевозочный) документ (товаротранспортная накладная, авианакладная, коносамент, железнодорожная накладная);

- сведения о проведении необходимых лабораторных исследований в установленных законодательством Российской Федерации случаях.

53.1. Административное действие "Документарный контроль" заключается в проверке в пунктах пропуска должностным лицом ПКВП:

наличия документов, предусмотренных пунктом 53 Административного регламента;

соответствия содержания выданных ветеринарных сопроводительных документов Единым формам ветеринарных сертификатов или образцам ветеринарных сертификатов, отличающихся от форм Единых ветеринарных сертификатов на ввозимые на таможенную территорию Таможенного союза подконтрольные товары из третьих стран; наличие степеней защиты, правильность их оформления;

наличия ограничений уполномоченных органов Таможенного союза и Россельхознадзора на ввоз подконтрольных товаров;

наличия предприятия - производителя подконтрольных товаров в установленных договорно-правовой базой Таможенного союза случаях в Реестре организаций и лиц, осуществляющих производство, переработку и (или) хранение подконтрольных товаров, ввозимых на таможенную территорию Таможенного союза;

наличия предварительного уведомления в установленных договорно-правовой базой Таможенного союза случаях.

53.2. Продолжительность исполнения административного действия не должна превышать 10 минут.

54. Административное действие "Физический контроль" включает в себя:

досмотр подконтрольных товаров;

проверку соответствия подконтрольных товаров данным, указанным в предъявленных документах, с целью выявления подконтрольных товаров, не указанных в сопроводительных документах, и исключения совместного перемещения несовместимых товаров;

контроль соответствия транспортного средства установленным ветеринарно-санитарным требованиям, необходимым для перевозки подконтрольных товаров;

контроль условий и режима перемещения (перевозки);

контроль соответствия упаковки и маркировки установленным требованиям;

контроль состояния подконтрольного товара.

Юридическим фактом, являющимся основанием для начала осуществления административного действия "физический контроль" в пунктах пропуска является получение должностным лицом ПКВП от владельца подконтрольных товаров документов, указанных в пункте 53 Административного регламента.

54.1. Досмотр доступной части перемещаемых через пункт пропуска подконтрольных товаров осуществляется должностным лицом ПКВП в присутствии представителей транспортной компании, являющихся на период транспортировки товара законными представителями грузополучателя, одновременно с должностными лицами таможенных органов при осуществлении ими таможенного контроля.

54.2. Продолжительность исполнения административного действия не регламентируется и зависит от наличия необходимого количества погрузочно-разгрузочной техники, технического персонала, исправности специального (холодильного) оборудования на конкретном поднадзорном объекте, погодных условий и соблюдения законодательства в области охраны труда.

54.3. По результатам досмотра составляется акт по форме согласно Приложению N 2 к Положению о едином порядке осуществления ветеринарного контроля на таможенной границе Таможенного союза и на таможенной территории Таможенного союза, утвержденному Решением КТС от 18 июня 2010 г. N 317.

55. В случаях выявления при досмотре перемещаемых (перевозимых) подконтрольных товаров видимых органолептических изменений подконтрольных товаров осуществляется административное действие "лабораторный контроль".

55.1. Отбор проб (образцов) для лабораторных исследований проводится в соответствии с Положением о едином порядке проведения совместных проверок объектов и отбора проб (образцов) товаров (продукции), подлежащих ветеринарному контролю (надзору), утвержденным Решением Совета Евразийской экономической комиссии от 9 октября 2014 г. N 94.

Отбор проб, образцов в пунктах пропуска осуществляют прошедшие специальную подготовку инспекторы Россельхознадзора.

55.2. На отобранные пробы составляется Акт отбора проб в 3 экземплярах согласно Приложению N 1 к Положению о едином порядке проведения совместных проверок объектов и отбора проб товаров (продукции), подлежащих ветеринарному контролю (надзору), утвержденному Решением Совета Евразийской экономической комиссии от 9 октября 2014 г. N 94.

55.3. Продолжительность исполнения административного действия не должна превышать 10 минут.

56. Административное действие "Принятие решения" осуществляется в пунктах пропуска должностным лицом ПКВП по результатам ветеринарного контроля путем проставления штампов по форме согласно Приложению N 3 к Положению о едином порядке осуществления ветеринарного контроля на таможенной границе Таможенного союза и на таможенной территории Таможенного союза, утвержденному Решением КТС от 18 июня 2010 г. N 317.

Штампы заверяются подписью должностного лица ПКВП с указанием фамилии и инициалов.

56.1. Подконтрольные товары после завершения контроля в пунктах пропуска направляются в места совершения таможенных операций, в которых проводится ветеринарный контроль всех видов подконтрольных товаров с полным их досмотром (осмотром).

57. В случае выявления нарушений законодательства Таможенного союза и Российской Федерации в установленной сфере деятельности осуществляются мероприятия в соответствии с пунктами 32.2 - 32.9 Административного регламента.

Административная процедура "Государственный ветеринарный надзор при транзите подконтрольных товаров в пунктах пропуска"

58. Административная процедура "Государственный ветеринарный надзор при транзите подконтрольных товаров в пунктах пропуска" состоит из следующих административных действий:

документарный контроль;

физический контроль;

принятие решения.

59. Юридическим фактом, являющимся основанием для начала осуществления административной процедуры, является получение в пунктах пропуска через государственную границу Российской Федерации должностным лицом таможенного органа от владельца подконтрольных товаров следующих документов:

- разрешение на транзит животных и сырья животного происхождения, выданное государством - участником Таможенного союза, через пункт пропуска которого предполагается пересечение таможенной границы Таможенного союза;

при транзите через таможенную территорию Таможенного союза других видов подконтрольных товаров разрешений уполномоченных органов государств - членов Таможенного союза не требуется;

- товаротранспортная накладная;

- ветеринарные сопроводительные документы на подконтрольные товары (за исключением лекарственных средств, кормовых добавок химического или микробиологического синтеза);

- документ, подтверждающий качество и безопасность лекарственных средств и кормовых добавок для применения в ветеринарии, кормов и кормовых добавок химического и микробиологического синтеза, выдаваемый предприятием-изготовителем.

60. Административное действие "Документарный контроль" осуществляется в порядке и сроки, установленные пунктом 28 и подпунктом 28.1 Административного регламента.

61. Административное действие "Физический контроль" осуществляется в отношении животных и сырья животного происхождения, а также в случае наличия информации о несоответствии подконтрольного товара заявленной информации.

Юридическим фактом, являющимся основанием для начала осуществления административного действия "Физический контроль" в пунктах пропуска, является получение должностным лицом ПКВП от таможенного органа комплекта документов, указанных в пункте 59 Административного регламента, с отметкой таможенного органа "Предъявить ветнадзору".

Физический контроль заключается в проведении ветеринарного осмотра животных, при этом сверяются идентификационные номера животных (татуировки, чипы, ушные бирки, клейма) с номерами, указанными в ветеринарных сертификатах; проверяются условия перевозки, состояние животных и возможность их дальнейшего перемещения.

62. Административное действие "Принятие решения" осуществляется по результатам документального и физического контроля путем проставления на товаросопроводительных документах и на ветеринарном сертификате штампа "Транзит разрешен" или "Транзит запрещен" (при ввозе на таможенную территорию Таможенного союза) и штампа "Вывоз разрешен" (при вывозе с таможенной территории Таможенного союза).

Штампы заверяются подписью должностного лица ПКВП с указанием фамилии и инициалов.

63. Продолжительность исполнения административной процедуры не должна превышать 20 минут на одно транспортное средство.

64. По итогам административной процедуры сведения о транзите подконтрольного товара заносятся в журнал учета транзитных перевозок по форме согласно Приложению N 9 к Положению о едином порядке осуществления ветеринарного контроля на таможенной границе Таможенного союза и на таможенной территории Таможенного союза, утвержденному Решением КТС от 18 июня 2010 г. N 317, в АИС и в единую информационную систему Таможенного союза.

Административная процедура "Государственный ветеринарный надзор в отношении ввезенных подконтрольных товаров в местах совершения таможенных операций"

65. Административная процедура "Государственный ветеринарный надзор в отношении ввезенных подконтрольных товаров в местах совершения таможенных операций" состоит из следующих административных действий:

документарный контроль;

физический контроль;

лабораторный контроль;

принятие решения.

66. Юридическим фактом, являющимся основанием для начала осуществления административной процедуры в местах совершения таможенных операций, является получение должностным лицом ПКВП от владельца товаров следующих документов:

- ветеринарный сопроводительный документ на подконтрольные товары (ветеринарный сертификат, ветеринарное свидетельство для стран СНГ) (кроме:

лекарственных средств и кормовых добавок химического и микробиологического синтеза, которые сопровождаются документом, подтверждающим их качество и безопасность, выдаваемый предприятием-изготовителем;

собак и кошек, перевозимых физическими лицами для личного пользования, в количестве не более 2 голов, а также спортивных лошадей в сопровождении международного паспорта, при условии наличия в нем отметки компетентного органа о проведении клинического осмотра в период до 5 дней перед отправкой);

- разрешение Главного государственного ветеринарного инспектора Российской Федерации на ввоз подконтрольных товаров;

- транспортный (перевозочный) документ (товаро-транспортная накладная, авианакладная, коносамент, железнодорожная накладная);

- сведения о проведении необходимых лабораторных исследований в установленных законодательством Российской Федерации случаях.

67. Административное действие "Документарный контроль" заключается в проверке должностным лицом ПКВП:

наличия документов, предусмотренных пунктом 66 Административного регламента;

соответствия содержания выданных документов установленным требованиям или образцам установленной формы, наличие степеней защиты (при необходимости), правильности их оформления;

наличия ограничений компетентных органов Таможенного союза и Россельхознадзора на ввоз подконтрольных товаров;

наличия предприятия-производителя подконтрольных товаров в установленных договорно-правовой базой Таможенного союза случаях в Реестре организаций и лиц, осуществляющих производство, переработку и (или) хранение подконтрольных товаров, ввозимых на таможенную территорию Таможенного союза;

наличия предварительного уведомления в установленных договорно-правовой базой Таможенного союза случаях;

наличия отметки о проведении ветеринарного контроля в пункте пропуска через таможенную границу Таможенного союза в отношении подконтрольного товара и наличия информации о проведении ветеринарного контроля в АИС.

67.1. Продолжительность исполнения административного действия не должна превышать 10 минут.

68. Административное действие "Физический контроль" осуществляется в зависимости от продукции, страны происхождения, результатов проведения аудита ветеринарной службы страны происхождения, степени проведения тепловой обработки и возможности заноса опасных болезней животных, причинения вреда здоровью человека или животных и включает в себя:

досмотр или осмотр всех видов подконтрольных товаров (в случае необходимости с полной выгрузкой подконтрольного товара из транспортного средства (контейнера) в специальные помещения) и осмотр животных (при этом сверяются идентификационные номера животных (татуировки, чипы, ушные бирки, клейма) с указанными номерами в ветеринарном сертификате);

проверку соответствия подконтрольных товаров данным, указанным в предъявленных документах, с целью исключения наличия подконтрольных товаров, не указанных в сопроводительных документах, и исключения совместного перемещения несовместимых товаров;

контроль условий и режима перемещения (перевозки);

контроль соответствия упаковки и маркировки установленным требованиям;

контроль состояния подконтрольного товара;

контроль клинического состояния животных.

68.1. Продолжительность исполнения административного действия не регламентируется и зависит от наличия необходимого количества погрузочно-разгрузочной техники, технического персонала, исправности специального (холодильного) оборудования на конкретном поднадзорном объекте, погодных условий и соблюдения законодательства в области охраны труда.

68.2. По результатам досмотра составляется Акт по форме согласно Приложению N 2 к Положению о едином порядке осуществления ветеринарного контроля на таможенной границе Таможенного союза и на таможенной территории Таможенного союза, утвержденному Решением КТС от 18 июня 2010 г. N 317.

69. При досмотре перемещаемых (перевозимых) подконтрольных товаров административное действие "Лабораторный контроль" осуществляется в случаях:

выявления видимых органолептических изменений подконтрольных товаров;

нахождения подконтрольного товара, выработанного конкретным производителем, в режиме "усиленного лабораторного контроля";

выявления трупов животных (в случае невозможности их возврата);

в целях осуществления государственного мониторинга, соблюдения законодательства при ввозе муки животного происхождения и контроля содержания в ней генно-инженерно-модифицированных организмов.

69.1. Административное действие "Лабораторный контроль" осуществляется путем отбора проб для проведения лабораторных исследований.

Отбор проб (образцов) для лабораторных исследований проводится в соответствии с Положением о едином порядке проведения совместных проверок объектов и отбора проб (образцов) товаров (продукции), подлежащих ветеринарному контролю (надзору), утвержденным Решением Совета Евразийской экономической комиссии от 9 октября 2014 г. N 94.

69.2. На отобранные пробы в АИС составляется Акт отбора проб в 3 экземплярах по образцу согласно Приложению N 1 к Положению о едином порядке проведения совместных проверок объектов и отбора проб товаров (продукции), подлежащих ветеринарному контролю (надзору), утвержденному Решением Совета Евразийской экономической комиссии от 9 октября 2014 г. N 94.

69.3. Продолжительность исполнения административного действия не должна превышать 30 минут при наличии обеспечения администрациями указанных поднадзорных объектов доступа к подконтрольным товарам.

70. Административное действие "Принятие решения" осуществляется должностным лицом ПКВП по результатам указанных видов административных действий путем проставления на транспортном (перевозочном) документе штампов по форме согласно Приложению N 3 к Положению о едином порядке осуществления ветеринарного контроля на таможенной границе Таможенного союза и на таможенной территории Таможенного союза, утвержденному Решением КТС от 18 июня 2010 г. N 317.

Штампы заверяются подписью должностного лица ПКВП с указанием фамилии и инициалов.

70.1. В случае выявления нарушений Единых ветеринарно-санитарных требований должностное лицо ПКВП составляет Акт согласно Приложению N 1 к Положению о едином порядке осуществления ветеринарного контроля на таможенной границе Таможенного союза и на таможенной территории Таможенного союза, утвержденному Решением КТС от 18 июня 2010 г. N 317.

70.2. Если по результатам документального и физического контроля выявлены нарушения и установлено несоответствие подконтрольных товаров требованиям законодательства Таможенного союза и Российской Федерации в области ветеринарии, такие грузы подлежат задержанию. В отношении них проводятся мероприятия в соответствии с пунктами 32.2 - 32.7 настоящего Административного регламента.

Решение о возврате или разрешении ввоза принимается Россельхознадзором в срок не более 20 рабочих дней, который может быть продлен на срок, необходимый для получения дополнительной информации и (или) результатов лабораторных исследований.

Учет подконтрольных товаров, перемещение которых приостановлено, и принятых по ним решений заносится в журнал учета задержанных в пункте пропуска подконтрольных государственному ветеринарному надзору товаров (продукции) и принятых по ним решений, который ведется в АИС и на бумажном носителе по форме согласно Приложению N 10 к Положению о едином порядке осуществления ветеринарного контроля на таможенной границе Таможенного союза и на таможенной территории Таможенного союза, утвержденному Решением КТС от 18 июня 2010 г. N 317.

70.3. По итогам административных процедур, указанных в настоящем разделе Административного регламента, должностным лицом ПКВП в установленных законодательством Российской Федерации и договорно-правовой базой Таможенного союза случаях выдается ветеринарный сертификат соответствующей формы на подконтрольный товар взамен ветеринарного сертификата страны-экспортера.

70.4. Сведения о ввозе подконтрольного товара заносятся в журнал учета перемещения подконтрольных товаров согласно Приложению N 7 к Положению о едином порядке осуществления ветеринарного контроля на таможенной границе Таможенного союза и на таможенной территории Таможенного союза, утвержденному Решением КТС от 18 июня 2010 г. N 317, и вносятся в единую информационную систему электронного учета, в АИС и единую информационную систему Таможенного союза.

70.5. По итогам административной процедуры о принятом решении информируются должностные лица таможенного органа.

Документы на подконтрольные товары передаются должностному лицу таможенного органа.

71. Таможенный контроль осуществляется должностными лицами таможенных органов в соответствии с таможенным законодательством Таможенного союза и законодательством Российской Федерации о таможенном деле.

Административная процедура "Государственный ветеринарный надзор в отношении вывозимых подконтрольных товаров в местах совершения таможенных операций"

72. Юридическим фактом, являющимся основанием для начала административной процедуры "Государственный ветеринарный надзор в отношении вывозимых подконтрольных товаров в местах совершения таможенных операций", является поступление в места совершения таможенных операций (склады временного хранения, таможенные склады, временные зоны таможенного контроля на предприятиях экспортерах) подконтрольного товара и представления владельцем товара ветеринарного сопроводительного документа на подконтрольные товары, в котором должна содержаться информация о выполнении ветеринарных требований государства-импортера, о номере и дате разрешения Главного государственного ветеринарного инспектора Российской Федерации на вывоз подконтрольного товара.

73. Административная процедура "Государственный ветеринарный надзор в отношении вывозимых подконтрольных товаров в местах совершения таможенных операций" состоит из следующих административных действий:

документарный контроль;

физический контроль;

принятие решения.

74. Административное действие "Документарный контроль" заключается в проверке:

наличия документа, предусмотренного пунктом 72 Административного регламента;

наличия разрешений на вывоз подконтрольных товаров (в установленных законодательством случаях);

соответствия содержания выданных уполномоченным в области ветеринарии органом исполнительной власти субъекта Российской Федерации, из которого вывозится (происходит) товар, ветеринарных сопроводительных документов установленным ветеринарно-санитарным требованиям стран-импортеров;

наличия ограничений компетентных органов Таможенного союза и Россельхознадзора на вывоз подконтрольных товаров;

наличия предприятия-производителя подконтрольных товаров в перечне хозяйствующих субъектов Российской Федерации, имеющих необходимые условия для производства, хранения и/или переработки в соответствии с приказом Минсельхоза России N 453;

наличия заключения, выданного подведомственными Россельхознадзору государственными бюджетными организациями, уполномоченными на проведение работ по оценке соответствия предприятий рыбоперерабатывающего комплекса ветеринарно-санитарным требованиям стран-импортеров, оценке функционирования систем контроля, основанных на принципах Системы анализа опасных факторов и критических точек контроля, при производстве продукции, оценке продукции на соответствие требованиям Директив и Регламентов стран-импортеров (только в отношении водных биологических ресурсов).

75. Продолжительность исполнения административного действия не должна превышать 15 минут.

76. Административное действие "Физический контроль" осуществляется по завершении документарного контроля.

77. Физический контроль заключается в проведении ветеринарного досмотра подконтрольных товаров и осмотра животных. При этом сверяются соответствие подконтрольного товара, указанного в ветеринарных сопроводительных документах, фактически находящемуся в транспортном средстве (контейнере) подконтрольному товару, идентификационные номера животных (татуировки, чипы, ушные бирки, клейма) сверяются с номерами, указанными в ветеринарных сертификатах, проверяются условия перевозки, состояние животных и возможность их дальнейшего перемещения, ветеринарно-санитарное состояние транспортных средств (контейнеров).

77.1. Продолжительность исполнения административного действия не должна превышать 20 минут в отношении животных, в отношении остальных видов подконтрольных товаров продолжительность административного действия не регламентируется, но не должна превышать одного рабочего дня с момента обращения владельца подконтрольных товаров.

78. Административное действие "Принятие решения" осуществляется по результатам документарного и физического контроля, посредством проставления на перевозочных документах штампа "Выпуск разрешен".

78.1. Взамен ветеринарного свидетельства должностным лицом ПКВП в установленном порядке оформляются ветеринарные сертификаты форм 5a, 5b, 5c, 5d, 5e, 5f, 5g, 5h, 5i, 5j, 5k, 5l в течение одного рабочего дня.

В случае, если страной-импортером предусматривается ввоз подконтрольного товара в сопровождении ветеринарного сертификата, по форме не соответствующего установленным требованиям законодательства Российской Федерации, то заполняются формы сертификатов по образцам, представленным экспортером на бумажных носителях или размещенным на официальных сайтах компетентных ведомств стран-импортеров.

79. По итогам административной процедуры сведения о вывозе подконтрольного товара заносятся в журнал учета подконтрольных товаров, вывозимых из Российской Федерации, по форме согласно Приложению N 7 к Положению о едином порядке осуществления ветеринарного контроля на таможенной границе Таможенного союза и на таможенной территории Таможенного союза, утвержденному Решением КТС от 18 июня 2010 г. N 317, и вносятся в АИС и единую информационную систему Таможенного союза.

Административная процедура "Государственный ветеринарный надзор при вывозе подконтрольных товаров в пунктах пропуска, за исключением водных биоресурсов и продуктов их переработки отечественного происхождения и выловленных на прибрежных территориях"

80. Юридическим фактом, являющимся основанием для начала административной процедуры "Государственный ветеринарный надзор при вывозе подконтрольных товаров в пунктах пропуска, за исключением водных биоресурсов и продуктов их переработки отечественного происхождения и выловленных на прибрежных территориях", является поступление в пункты пропуска подконтрольного товара и представления владельцем товара ветеринарного сопроводительного документа на подконтрольные товары, в котором должна содержаться информация о выполнении ветеринарных требований государства-импортера, о номере и дате разрешения Главного государственного ветеринарного инспектора Российской Федерации на вывоз подконтрольного товара.

81. Административная процедура "Государственный ветеринарный надзор при вывозе подконтрольных товаров в пунктах пропуска, за исключением водных биоресурсов и продуктов их переработки отечественного происхождения и выловленных на прибрежных территориях" состоит из следующих административных действий:

документарный контроль;

физический контроль (в отношении животных или при обращении должностных лиц таможенного органа в отношении иных видов подконтрольных товаров);

принятие решения.

81.1. Административное действие "Документарный контроль" заключается в проверке:

наличия ветеринарных сопроводительных документов;

наличия разрешений на вывоз подконтрольных товаров (в установленных законодательством Российской Федерации случаях);

соответствия содержания выданных сопроводительных документов установленным ветеринарно-санитарным требованиям стран-импортеров;

наличия ограничений компетентных органов Таможенного союза и Россельхознадзора на вывоз, транзит подконтрольных товаров;

наличия предприятия-производителя подконтрольных товаров в перечне хозяйствующих субъектов Российской Федерации, имеющих необходимые условия для производства, хранения и/или переработки в соответствии с приказом Минсельхоза России N 453.

81.2. Продолжительность исполнения административного действия не должна превышать 20 минут.

82. Административное действие "Физический контроль" осуществляется в пунктах пропуска через государственную границу Российской Федерации по завершении документарного контроля в отношении животных. При вывозе с территории Российской Федерации других подконтрольных товаров физический контроль не осуществляется.

Физический контроль заключается в проведении ветеринарного осмотра животных, при этом сверяются идентификационные номера животных (татуировки, чипы, ушные бирки, клейма), с номерами, указанными в ветеринарных сертификатах, проверяются условия перевозки, состояние животных и возможность их дальнейшего перемещения.

83. Продолжительность исполнения административного действия не должна превышать 20 минут.

84. Административное действие "Принятие решения" осуществляется по результатам документарного и физического контроля, посредством проставления на перевозочных документах штампа "Выпуск разрешен".

84.1. В отношении животных и товаров, вывозимых владельцем подконтрольных товаров, без помещения товара в места совершения таможенных операций, должностным лицом ПКВП в установленном порядке и в соответствии с международными актами оформляются взамен ветеринарного свидетельства ветеринарные сертификаты форм 5a, 5b, 5c, 5d, 5e, 5f, 5g, 5h, 5i, 5j, 5k, 5l в течении 1 рабочего дня, или проставляются штамп "Выпуск разрешен" в соответствии с Приложением N 3 к Положению о едином порядке осуществления ветеринарного контроля на таможенной границе Таможенного союза и на таможенной территории Таможенного союза, утвержденному Решением КТС от 18 июня 2010 г. N 317, в международном ветеринарном паспорте на животное (кошки, собаки, спортивные лошади).

84.2. В случае, если страной-импортером предусматривается ввоз подконтрольного товара в сопровождении ветеринарного сертификата по форме, не соответствующей установленным требованиям законодательства Российской Федерации, то заполняются формы сертификатов по образцам, представленным экспортером на бумажных носителях или размещенным на официальных сайтах компетентных ведомств стран-импортеров.

85. По итогам административной процедуры сведения о вывозе подконтрольного товара заносятся в журнал учета подконтрольных товаров, вывозимых с территории Российской Федерации, по форме согласно Приложению N 7 к Положению о едином порядке осуществления ветеринарного контроля на таможенной границе Таможенного союза и на таможенной территории Таможенного союза, утвержденному Решением КТС от 18 июня 2010 г. N 317, и вносятся в АИС и единую информационную систему Таможенного союза.

Административная процедура "Ветеринарный контроль водных биоресурсов и продуктов их переработки, добытых во внутренних морских водах Российской Федерации, в территориальном море Российской Федерации, на континентальном шельфе Российской Федерации, в исключительной экономической зоне Российской Федерации, при вывозе в пунктах пропуска без выгрузки на сухопутную территорию Российской Федерации"

86. Административная процедура "Ветеринарный контроль водных биоресурсов и продуктов их переработки, добытых во внутренних морских водах Российской Федерации, в территориальном море Российской Федерации, на континентальном шельфе Российской Федерации, в исключительной экономической зоне Российской Федерации, при вывозе в пунктах пропуска без выгрузки на сухопутную территорию Российской Федерации" состоит из следующих административных действий:

документарный контроль;

физический контроль доступной части груза;

принятие решения.

87. Юридическим фактом, являющимся основанием для начала осуществления административной процедуры, является получение в пунктах пропуска через государственную границу Российской Федерации должностным лицом ПКВП от владельца подконтрольных товаров (администрации порта) следующей информации и документов:

- информации о:

предприятии-отправителе (наименование, адрес, почтовый индекс, телефон);

стране-экспортере;

биологическом виде (научное название на латинском языке);

состоянии продукта и виде обработки,

коде ТН ВЭД ТС (при наличии),

типе упаковки,

количестве упаковок,

весе нетто,

дате изготовления,

необходимой температуре хранения и транспортирования,

предприятии-изготовителе (название предприятия, адрес, регистрационный номер (в случае наличия));

районе промысла (водоеме), в котором выловлены (добыты) водные биоресурсы;

стране и населенном пункте отправки,

стране и населенном пункте назначения:

наименовании пункта пропуска, через который осуществляется вывоз из Российской Федерации,

наименовании транспортного средства;

номере транспортного средства, рейса, контейнера;

грузополучателе (название, адрес, почтовый индекс, телефон),

дате отгрузки;

- документов:

качественное удостоверение, коносамент, перегрузочный коносамент;

копия контракта;

протокол ранее проведенных лабораторных испытаний (по требованию страны-импортера);

данные мониторинга рыбной продукции;

наличия предприятия-производителя подконтрольных товаров в перечне хозяйствующих субъектов Российской Федерации, имеющих необходимые условия для производства, хранения и/или переработки в соответствии с приказом Минсельхоза России N 453.

Указанная информация может предоставляться с использованием АИС.

Административное действие "Документарный контроль" заключается в проверке в пунктах пропуска должностным лицом ПКВП документов и сведений, указанных в настоящем пункте.

87.1. Продолжительность исполнения административного действия не должна превышать 10 минут.

88. Административное действие "Физический контроль" осуществляется должностным лицом ПКВП и включает в себя досмотр доступной части подконтрольных товаров.

В случае поступления большего количества судов в смену применяется уведомительный порядок информирования о характере вывозимого груза; при этом осуществляется контроль:

соответствия транспортного средства установленным ветеринарно-санитарным требованиям, необходимым для перевозки подконтрольных товаров;

соответствия упаковки и маркировки установленным требованиям;

состояния подконтрольного товара.

88.1. Юридическим фактом, являющимся основанием для начала осуществления административного действия "Физический контроль" в пунктах пропуска является получение должностным лицом ПКВП от владельца подконтрольных товаров документов, указанных в пункте 87 настоящего Административного регламента.

88.2. Продолжительность исполнения административного действия по проведению досмотра доступной части груза на судне не должна превышать 40 минут в пунктах пропуска и местах совершения таможенных операций в зависимости от технических условий судна.

89. Административное действие "Принятие решения" осуществляется в пунктах пропуска должностным лицом ПКВП по результатам документарного и физического контроля путем:

оформления ветеринарных сертификатов форм N 5i, 5l;

в случае, если страной-импортером предусматривается ввоз подконтрольного товара в сопровождении ветеринарного сертификата, не соответствующего установленным законодательством Российской Федерации формам, заполняются формы сертификатов по образцам, представленным экспортером на бумажных носителях или размещенным на официальных сайтах компетентных ведомств стран-импортеров;

проставления на транспортном (перевозочном) документе штампа согласно Приложению N 3 к Положению о едином порядке осуществления ветеринарного контроля на таможенной границе Таможенного союза и на таможенной территории Таможенного союза, утвержденному Решением КТС от 18 июня 2010 г. N 317.

Штампы заверяются подписью должностного лица ПКВП с указанием фамилии и инициалов.

89.1. Продолжительность исполнения административного действия не должна превышать 30 минут.

90. По итогам административной процедуры сведения о вывозе подконтрольного товара заносятся в журнал учета подконтрольных товаров, вывозимых с территории Российской Федерации, согласно Приложению N 7 к Положению о едином порядке осуществления ветеринарного контроля на таможенной границе Таможенного союза и на таможенной территории Таможенного союза, утвержденному Решением КТС от 18 июня 2010 г. N 317, и вносятся в АИС и единую информационную систему Таможенного союза.

Административная процедура "Ветеринарный контроль водных биоресурсов и продуктов их переработки, произведенных на береговых предприятиях, при вывозе в пунктах пропуска и местах совершения таможенных операций"

91. Административная процедура "Ветеринарный контроль водных биоресурсов и продуктов их переработки, произведенных на береговых предприятиях, при вывозе в пунктах пропуска и местах совершения таможенных операций" осуществляется в соответствии с постановлением Правительства Российской Федерации от 19 марта 2008 г. N 184.

92. Юридическим фактом, являющимся основанием для начала данной административной процедуры, является поступление в пункт пропуска или место совершения таможенных операций подконтрольного товара и представления владельцем товара ветеринарного сопроводительного документа на подконтрольные товары, в котором должна содержаться информация о выполнении ветеринарных требований государства-импортера, о номере и дате разрешения Главного государственного ветеринарного инспектора Российской Федерации на вывоз подконтрольного товара.

93. Административная процедура "Ветеринарный контроль водных биоресурсов и продуктов их переработки, произведенных на береговых предприятиях, при вывозе в пунктах пропуска и местах совершения таможенных операций" состоит из следующих административных действий:

документарный контроль;

физический контроль;

принятие решения.

Административные действия "Документарный контроль", "Физический контроль" и "Принятие решения" в пунктах пропуска и местах полного таможенного оформления осуществляются в соответствии с пунктами 72 - 85 настоящего Административного регламента.

IV. Порядок и формы контроля за исполнением государственных функций

Порядок осуществления текущего контроля за соблюдением и исполнением должностными лицами Россельхознадзора и ФТС России положений регламента и иных нормативных правовых актов, устанавливающих требования к исполнению государственных функций, а также за принятием ими решений

94. Россельхознадзор и ФТС России организуют и осуществляют контроль за соблюдением и исполнением должностными лицами Россельхознадзора, территориальных органов Россельхознадзора, ФТС России и ее территориальными органами положений Административного регламента и иных нормативных правовых актов, устанавливающих требования к исполнению государственных функций, а также за принятием ими решений.

95. Текущий контроль за соблюдением последовательности действий, определенных административной процедурой по исполнению государственных функций, а также принятием решений исполнителем и руководителем ответственного структурного подразделения осуществляется соответствующими заместителями руководителей Россельхознадзора и ФТС России в соответствии с распределением полномочий.

96. Контроль за принятием решений заместителями руководителей Россельхознадзора и ФТС России осуществляется соответственно руководителем Россельхознадзора и руководителем ФТС России.

Текущий контроль за соблюдением и исполнением государственной функции и принятием решений должностными лицами соответствующих территориальных управлений Россельхознадзора и ФТС России в рамках установленной компетенции осуществляется соответствующими руководителями территориальных управлений Россельхознадзора и ФТС России.

В целях осуществления соответствующего текущего контроля за совершением действий при исполнении государственных функций и принятии решений руководителю Россельхознадзора и ФТС России (уполномоченным ими лицам) или руководителю территориального управления Россельхознадзора и ФТС России (уполномоченным ими лицам) представляются докладные записки о результатах исполнения государственных функций.

97. Текущий контроль за соблюдением порядка совершения действий, определенных административными процедурами по исполнению государственных функций и принятием решений, предусмотренных Административным регламентом, осуществляется соответствующими уполномоченными должностными лицами Россельхознадзора и ФТС России в соответствии с их должностными инструкциями и должностными регламентами и осуществляется постоянно путем проведения еженедельных совещаний, а также согласования (визирования) проектов решений, принимаемых при осуществлении административных процедур, иных документов, содержащих результаты административных действий.

Порядок и периодичность осуществления плановых и внеплановых проверок полноты и качества исполнения государственных функций, в том числе порядок и формы контроля за полнотой и качеством исполнения государственных функций

98. Формой контроля за полнотой и качеством исполнения должностными лицами Россельхознадзора и ФТС России, а также должностными лицами их территориальных органов государственных функций является осуществление Россельхознадзором и ФТС России плановых и внеплановых проверок.

Целью проведения плановых и внеплановых проверок является соблюдение и исполнение соответствующими должностными лицами государственных функций, в том числе своевременности и полноты рассмотрения заявлений, материалов заявителей, обоснованности и законности принятия по ним решений.

98.1. Внеплановые проверки полноты и качества исполнения государственных функций проводятся:

соответствующими структурными подразделениями Россельхознадзора и ФТС России по поручению соответствующего руководителя Россельхознадзора и ФТС России на основании поступивших жалоб на действия (бездействие) соответствующего территориального органа и соответствующих должностных лиц Россельхознадзора и ФТС России;

структурными подразделениями соответствующих территориальных органов Россельхознадзора и ФТС России по поручению руководителя соответствующего территориального органа на основании поступивших жалоб на действия (бездействие) должностного лица соответствующего территориального органа.

98.2. Плановые проверки полноты и качества исполнения территориальными органами Россельхознадзора и ФТС России государственных функций проводятся в рамках комплексных проверок, осуществляемых в соответствии с соответствующими приказами Россельхознадзора и ФТС России, а также на основании годовых планов работы.

Ответственность должностных лиц Россельхознадзора и ФТС России за решения и действия (бездействие), принимаемые (осуществляемые) ими в ходе исполнения государственных функций

99. Руководитель и (или) заместитель руководителя Россельхознадзора и ФТС России, руководитель территориального органа отвечает за несвоевременное принятие решений, предусмотренных Административным регламентом, в соответствии с законодательством Российской Федерации.

Руководитель ответственного структурного подразделения отвечает за несвоевременное и (или) ненадлежащее выполнение административных процедур (действий), предусмотренных Административным регламентом в соответствии с законодательством Российской Федерации.

Должностное лицо структурного подразделения отвечает за несвоевременное и (или) ненадлежащее выполнение административных процедур, предусмотренных Административным регламентом, в соответствии с законодательством Российской Федерации.

Требования к порядку и формам контроля за исполнением государственных функций, в том числе со стороны граждан, их объединений и организаций

100. Граждане, их объединения и организации в случае нарушения Административного регламента вправе обратиться с соответствующей жалобой в Россельхознадзор и ФТС России, а также в их территориальные органы.

Жалоба может быть представлена на личном приеме, осуществляемом соответствующим должностным лицом, направлена почтовым отправлением или в электронной форме с использованием информационно-технологической и коммуникационной инфраструктуры, в том числе портала государственных и муниципальных услуг (функций).

V. Досудебный (внесудебный) порядок обжалования решений и действий (бездействия) Россельхознадзора и ФТС России, исполняющих государственные функции, а также их должностных лиц

Информация для заинтересованных лиц об их праве на досудебное (внесудебное) обжалование действий (бездействия) и решений, принятых (осуществляемых) в ходе исполнения государственных функций

101. Заинтересованные лица вправе обжаловать действия (бездействие) Россельхознадзора и ФТС России, соответствующих территориальных органов, их должностных лиц и решений, принятых (осуществляемых) ими в ходе исполнения государственных функций, в досудебном (внесудебном) порядке.

Предмет досудебного (внесудебного) обжалования

102. Предметом досудебного (внесудебного) обжалования являются решения и действия (бездействие) Россельхознадзора и ФТС России, соответствующих территориальных органов, их должностных лиц.

Исчерпывающий перечень оснований для приостановления рассмотрения жалобы и случаев, в которых ответ на жалобу не дается

103. Оснований для приостановления рассмотрения жалобы законодательством Российской Федерации не предусмотрено.

104. В случае, если в жалобе не указаны имя и фамилия гражданина, направившего жалобу, почтовый адрес, по которому должен быть направлен ответ, ответ на жалобу не дается.

105. Жалоба, в которой обжалуется судебное решение, в течение семи дней со дня регистрации возвращается заявителю, направившему жалобу, с разъяснением порядка обжалования данного судебного решения.

106. Россельхознадзор, ФТС России, соответствующий территориальный орган при получении письменной жалобы, в которой содержатся нецензурные либо оскорбительные выражения, угрозы жизни, здоровью и имуществу должностного лица, а также членов его семьи, вправе оставить жалобу без ответа по существу поставленных в ней вопросов и сообщить заявителю, направившему жалобу, о недопустимости злоупотребления правом.

107. В случае, если текст письменной жалобы не поддается прочтению, ответ на жалобу не дается и она не подлежит направлению на рассмотрение в государственный орган или должностному лицу в соответствии с их компетенцией, о чем в течение семи дней со дня регистрации жалобы сообщается заявителю, направившему жалобу, если его фамилия и почтовый адрес поддаются прочтению.

108. В случае, если в письменной жалобе заявителя содержится вопрос, на который ему неоднократно (два и более раз) давались письменные ответы по существу в связи с ранее направляемыми жалобами, и при этом в жалобе не приводятся новые доводы или обстоятельства, соответствующий руководитель (заместитель руководителя) Россельхознадзора и ФТС России, территориального органа вправе принять решение о безосновательности очередного обращения и прекращении переписки с заявителем по данному вопросу. О данном решении уведомляется заявитель, направивший жалобу.

109. Если причины, по которым ответ по существу поставленных в жалобе вопросов не мог быть дан, в последующем были устранены, заявитель вправе вновь направить жалобу соответственно в Россельхознадзор, ФТС России, их территориальные органы.

110. Если ответ по существу поставленного в жалобе вопроса не может быть дан без разглашения сведений, составляющих государственную или иную охраняемую федеральным законом тайну, заявителю, направившему жалобу, сообщается о невозможности дать ответ по существу поставленного в ней вопроса в связи с недопустимостью разглашения указанных сведений.

Основания для начала процедуры досудебного (внесудебного) обжалования

111. Основанием для начала процедуры досудебного (внесудебного) обжалования является обращение (жалоба), направленная соответственно в Россельхознадзор, ФТС России, их территориальные органы.

112. Заявители имеют право направить жалобу в письменной форме или в форме электронного документа.

Жалоба может быть направлена по почте, с использованием информационно-технологической и коммуникационной инфраструктуры, в том числе портала государственных и муниципальных услуг (функций), а также может быть принята при личном приеме заявителя.

113. Заявитель в письменной жалобе в обязательном порядке указывает соответственно либо наименование Россельхознадзора, ФТС России, соответствующего территориального органа, либо фамилию, имя, отчество соответствующего должностного лица, либо должность соответствующего лица, а также наименование юридического лица, подающего жалобу, адрес его местонахождения, контактный телефон, либо фамилию, имя, отчество (последнее при наличии) (в случае подачи жалобы от имени физического лица), почтовый адрес, по которому должен быть направлен ответ на жалобу, уведомление о переадресации жалобы, излагает суть жалобы, ставит подпись и дату. В подтверждение своих доводов заявитель вправе приложить к жалобе документы и материалы либо их копии.

114. В жалобе, поступившей в форме электронного документа, заявитель в обязательном порядке указывает наименование юридического лица, подающего жалобу, адрес его местонахождения, контактный телефон либо свои фамилию, имя, отчество (в случае подачи жалобы от имени физического лица), адрес электронной почты, если ответ должен быть направлен в форме электронного документа, и почтовый адрес, если ответ должен быть направлен в письменной форме. Заявитель вправе приложить к такой жалобе необходимые документы и материалы в электронной форме.

115. При рассмотрении жалобы соответствующий руководитель Россельхознадзора и ФТС России, соответствующий руководитель территориального органа (уполномоченные ими лица) рассматривает:

документы, представленные заявителем;

материалы объяснения, представленные должностным лицом;

результаты исследований, проверок.

Права заинтересованных лиц на получение информации и документов, необходимых для обоснования и рассмотрения жалобы

116. Заявитель, подавший жалобу, вправе получить информацию по следующим вопросам:

о входящем номере, под которым зарегистрирована в системе делопроизводства жалоба;

о нормативных правовых актах, на основании которых соответственно Россельхознадзор, ФТС России, соответствующий территориальный орган исполняет государственную функцию;

о месте размещения на сайте Россельхознадзора, ФТС России, соответствующих территориальных органов справочных материалов по вопросам исполнения государственной функции.

Заявитель, подавший жалобу, вправе отозвать жалобу до момента вынесения решения по данной жалобе.

Органы государственной власти и должностные лица, которым может быть направлена жалоба заявителя в досудебном (внесудебном) порядке

117. В досудебном (внесудебном) порядке могут обжаловаться действия (бездействие) и решения:

территориальных органов Россельхознадзора - в центральный аппарат Россельхознадзора;

центрального аппарата Россельхознадзора - в Министерство сельского хозяйства Российской Федерации;

руководителя Россельхознадзора, в том числе в связи с непринятием основанных на законодательстве Российской Федерации мер в отношении действий (бездействия) должностных лиц Россельхознадзора и его территориальных органов, - в Министерство сельского хозяйства Российской Федерации;

таможенного органа или его должностных лиц - в вышестоящий таможенный орган.

118. Министр сельского хозяйства Российской Федерации вправе приостанавливать в случае необходимости решения Россельхознадзора (его руководителя) или отменять эти решения.

Срок рассмотрения жалобы

119. Поступившая жалоба рассматривается соответственно Россельхознадзором, ФТС России, соответствующим территориальным органом в течение 30 дней со дня ее регистрации.

Срок рассмотрения жалобы может быть продлен в случае принятия соответствующим руководителем Россельхознадзора, ФТС России, соответствующим руководителем территориального органа решения о необходимости проведения проверки по жалобе, запроса дополнительной информации, но не более чем на 30 дней.

Решение о продлении срока рассмотрения жалобы сообщается заявителю в письменном виде с указанием причин продления.

Результат досудебного (внесудебного) обжалования

120. По результатам рассмотрения жалобы должностным лицом Россельхознадзора и ФТС России принимается решение об удовлетворении полностью или частично требований, содержащихся в жалобе, либо об отказе в их удовлетворении. Ответ, содержащий результаты рассмотрения жалобы, направляется заявителю в письменной форме и (или) по желанию в электронной форме.

Приложение
к Административному регламенту

Блок-схема административной процедуры "государственный ветеринарный надзор при ввозе подконтрольных товаров в пунктах пропуска"

Блок-схема административной процедуры "государственный ветеринарный надзор в пунктах пропуска в отношении подконтрольных товаров, ввозимых физическими лицами для личного пользования"

Блок-схема административной процедуры "ветеринарный надзор водных биоресурсов и продуктов их переработки отечественного происхождения при ввозе"

Блок-схема административной процедуры "ветеринарный надзор водных биоресурсов и продуктов их переработки происхождения третьих стран при ввозе"

Блок-схема административной процедуры "государственный ветеринарный надзор при транзите подконтрольных товаров"

Блок-схема административной процедуры "государственный ветеринарный надзор в отношении ввезенных подконтрольных товаров в местах совершения таможенных операций"

Блок-схема административной процедуры "государственный ветеринарный надзор в отношении вывозимых подконтрольных товаров в местах совершения таможенных операций"

Блок-схема административной процедуры "государственный ветеринарный надзор при вывозе подконтрольных товаров в пунктах пропуска"