Приказ Минздрава РФ от 26.01.2015 N 21Н

"Об утверждении Административного регламента Федеральной службы по надзору в сфере здравоохранения по предоставлению государственной услуги по лицензированию медицинской деятельности (за исключением указанной деятельности, осуществляемой медицинскими организациями и другими организациями, входящими в частную систему здравоохранения, на территории инновационного центра "Сколково")"
Редакция от 26.01.2015 — Документ утратил силу, см. «Приказ Минздрава РФ от 29.10.2020 N 1176Н»

Зарегистрировано в Минюсте России 27 февраля 2015 г. N 36319


МИНИСТЕРСТВО ЗДРАВООХРАНЕНИЯ РОССИЙСКОЙ ФЕДЕРАЦИИ

ПРИКАЗ
от 26 января 2015 г. N 21н

ОБ УТВЕРЖДЕНИИ АДМИНИСТРАТИВНОГО РЕГЛАМЕНТА ФЕДЕРАЛЬНОЙ СЛУЖБЫ ПО НАДЗОРУ В СФЕРЕ ЗДРАВООХРАНЕНИЯ ПО ПРЕДОСТАВЛЕНИЮ ГОСУДАРСТВЕННОЙ УСЛУГИ ПО ЛИЦЕНЗИРОВАНИЮ МЕДИЦИНСКОЙ ДЕЯТЕЛЬНОСТИ (ЗА ИСКЛЮЧЕНИЕМ УКАЗАННОЙ ДЕЯТЕЛЬНОСТИ, ОСУЩЕСТВЛЯЕМОЙ МЕДИЦИНСКИМИ ОРГАНИЗАЦИЯМИ И ДРУГИМИ ОРГАНИЗАЦИЯМИ, ВХОДЯЩИМИ В ЧАСТНУЮ СИСТЕМУ ЗДРАВООХРАНЕНИЯ, НА ТЕРРИТОРИИ ИННОВАЦИОННОГО ЦЕНТРА "СКОЛКОВО")

В соответствии с Федеральным законом от 27 июля 2010 г. N 210-ФЗ "Об организации предоставления государственных и муниципальных услуг" (Собрание законодательства Российской Федерации, 2010, N 31, ст. 4179; 2011, N 15, ст. 2038; N 27, ст. 3873, 3880; N 29, ст. 4291; N 30, ст. 4587; N 49, ст. 7061; 2012, N 31, ст. 4322; 2013, N 14, ст. 1651; N 27, ст. 3477, 3480; N 30, ст. 4084; N 51, ст. 6679; N 52, ст. 6961, 7009; 2014, N 26, ст. 3366; N 30, ст. 4264), постановлением Правительства Российской Федерации от 16 мая 2011 г. N 373 "О разработке и утверждении административных регламентов исполнения государственных функций и административных регламентов предоставления государственных услуг" (Собрание законодательства Российской Федерации, 2011, N 22, ст. 3169; N 35, ст. 5092; 2012, N 28, ст. 3908; N 36, ст. 4903; N 50, ст. 7070; N 52, ст. 7507; 2014, N 5, ст. 506) приказываю:

Утвердить прилагаемый Административный регламент Федеральной службы по надзору в сфере здравоохранения по предоставлению государственной услуги по лицензированию медицинской деятельности (за исключением указанной деятельности, осуществляемой медицинскими организациями и другими организациями, входящими в частную систему здравоохранения, на территории инновационного центра "Сколково").

Министр
В.И. СКВОРЦОВА

УТВЕРЖДЕН
приказом Министерства здравоохранения
Российской Федерации
от 26 января 2015 г. N 21н

АДМИНИСТРАТИВНЫЙ РЕГЛАМЕНТ
ФЕДЕРАЛЬНОЙ СЛУЖБЫ ПО НАДЗОРУ В СФЕРЕ ЗДРАВООХРАНЕНИЯ ПО ПРЕДОСТАВЛЕНИЮ ГОСУДАРСТВЕННОЙ УСЛУГИ ПО ЛИЦЕНЗИРОВАНИЮ МЕДИЦИНСКОЙ ДЕЯТЕЛЬНОСТИ (ЗА ИСКЛЮЧЕНИЕМ УКАЗАННОЙ ДЕЯТЕЛЬНОСТИ, ОСУЩЕСТВЛЯЕМОЙ МЕДИЦИНСКИМИ ОРГАНИЗАЦИЯМИ И ДРУГИМИ ОРГАНИЗАЦИЯМИ, ВХОДЯЩИМИ В ЧАСТНУЮ СИСТЕМУ ЗДРАВООХРАНЕНИЯ, НА ТЕРРИТОРИИ ИННОВАЦИОННОГО ЦЕНТРА "СКОЛКОВО")

I. Общие положения

Предмет регулирования Административного регламента

1. Административный регламент Федеральной службы по надзору в сфере здравоохранения по предоставлению государственной услуги по лицензированию медицинской деятельности (за исключением указанной деятельности, осуществляемой медицинскими организациями и другими организациями, входящими в частную систему здравоохранения, на территории инновационного центра "Сколково") (далее - государственная услуга) устанавливает сроки и последовательность административных процедур и административных действий Федеральной службы по надзору в сфере здравоохранения (далее - Росздравнадзор), порядок взаимодействия между структурными подразделениями, территориальными органами Росздравнадзора (далее - территориальные органы), их должностными лицами, а также взаимодействия Росздравнадзора (территориальных органов) с заявителями, органами государственной власти Российской Федерации.

2. Лицензированию в рамках предоставления государственной услуги подлежит медицинская деятельность медицинских и иных организаций, подведомственных федеральным органам исполнительной власти, государственным академиям наук, а также организаций федеральных органов исполнительной власти, в которых федеральным законом предусмотрена военная и приравненная к ней служба.

Медицинская деятельность предусматривает выполнение работ, оказание услуг согласно перечню, определенному Положением о лицензировании медицинской деятельности (за исключением указанной деятельности, осуществляемой медицинскими организациями и другими организациями, входящими в частную систему здравоохранения, на территории инновационного центра "Сколково"), утвержденным постановлением Правительства Российской Федерации от 16 апреля 2012 г. N 291 (Собрание законодательства Российской Федерации, 2012, N 17, ст. 1965; N 37, ст. 5002; 2013, N 3, ст. 207; N 16, ст. 1970).

Круг заявителей

3. Заявителями на получение государственной услуги (далее - заявители) являются:

1) юридические лица, имеющие намерение осуществлять или осуществляющие медицинскую деятельность (за исключением указанной деятельности, осуществляемой медицинскими организациями и другими организациями, входящими в частную систему здравоохранения, на территории инновационного центра "Сколково"), либо уполномоченные в установленном порядке представители указанных юридических лиц;

2) физические лица и организации, обратившиеся за предоставлением сведений о конкретной лицензии на осуществление медицинской деятельности (за исключением указанной деятельности, осуществляемой медицинскими организациями и другими организациями, входящими в частную систему здравоохранения, на территории инновационного центра "Сколково") и иной информации по предоставлению государственной услуги.

Требования к порядку информирования о предоставлении государственной услуги

4. Информирование о порядке предоставления государственной услуги осуществляется Росздравнадзором и территориальными органами:

1) посредством размещения информации, в том числе о месте нахождения Росздравнадзора, территориальных органов, о графике приема заявителей и номерах телефонов для справок (консультаций):

на официальном сайте Росздравнадзора (www.roszdravnadzor.ru) и территориальных органов в информационно-телекоммуникационной сети "Интернет" (далее - сеть "Интернет");

посредством размещения информации на Едином портале государственных и муниципальных услуг (функций): www.gosuslugi.ru (далее - Единый портал);

на информационных стендах в помещении приемной по работе с обращениями граждан Росздравнадзора и территориальных органов;

2) по номерам телефонов для справок;

3) в средствах массовой информации.

5. Предоставление государственной услуги и информирование о порядке ее предоставления производится:

1) Росздравнадзором по адресу: 109074, Москва, Славянская площадь д. 4, строение 1. Время работы: понедельник - четверг с 9:00 часов до 18:00 часов (пятница с 9:00 часов до 16:45).

Обеденный перерыв с 13:00 часов до 13:45.

Выходные дни: суббота, воскресенье.

Телефоны для справок: +7(495) 698-45-38, +7(499) 578-02-30, +7(499) 578-01-61, +7(499) 578-01-78.

Общая справочная служба: +7(495) 698-45-38, + 7(499) 578-02-30.

Адрес электронной почты: info@roszdravnadzor.ru;

2) территориальными органами - по адресам и телефонам для справок согласно приложению N 1 к Административному регламенту.

6. В предоставлении государственной услуги принимают участие следующие федеральные органы исполнительной власти:

1) Федеральная налоговая служба (ФНС России):

127381, Москва, Неглинная ул., д. 23;

телефон для справок: +7 (495) 913-00-09;

адрес официального сайта в сети "Интернет" ФНС России: www.nalog.ru;

2) Федеральная служба государственной регистрации, кадастра и картографии (Росреестр):

109028, Москва, Воронцово Поле ул., д. 4а;

119415, Москва, Вернадского пр., д. 37, корп. 2;

117997, Москва, Кржижановского ул., д. 14, корп. 2;

129085, Москва, Мира пр., д. 101;

телефоны для справок: +7 (800) 100-34-34, +7 (495) 917-57-98, +7 (495) 917-48-52.

адрес официального сайта Росреестра в сети "Интернет": www.rosreestr.ru;

3) Федеральное казначейство (Казначейство России):

109097, Москва, Ильинка ул., д. 7;

телефоны для справок: +7 (495) 984-12-97, +7 (495) 984-13-36;

адрес официального сайта в сети "Интернет": www.roskazna.ru;

4) Федеральная служба по надзору в сфере защиты прав потребителей и благополучия человека (Роспотребнадзор):

127994, г. Москва, Вадковский переулок, дом 18, строение 5 и 7.

Телефоны для справок: +7 (499) 973-26-90;

адрес официального сайта в сети "Интернет": www.rospotrebnadzor.ru

7. Заявление о предоставлении государственной услуги с приложением документов в электронной форме может быть направлено заявителем через официальный сайт Росздравнадзора (территориальных органов) в сети "Интернет" или Единый портал государственных и муниципальных услуг (функций).

8. Формы заявления о предоставлении государственной услуги и документов, оформляемых и представляемых заявителями в Росздравнадзор (территориальные органы) для получения государственной услуги в электронном виде, должны быть доступны для копирования и заполнения в электронном виде на официальном сайте Росздравнадзора (территориальных органов), Едином портале.

Использование электронной подписи при подаче в Росздравнадзор (территориальные органы) заявления и прилагаемых к нему электронных документов осуществляется с момента создания соответствующей информационной и телекоммуникационной структуры.

9. На информационных стендах и на официальном сайте Росздравнадзора (www.roszdravnadzor.ru) и территориальных органов в сети "Интернет" размещаются следующие информационные материалы и документы:

1) информация о порядке предоставления государственной услуги, в том числе информация о месте приема заявителей и установленных для приема заявителей днях и часах;

2) перечень нормативных правовых актов Российской Федерации, регламентирующих предоставление государственной услуги;

3) информация, необходимая для заполнения реквизитов распоряжения о переводе денежных средств для уплаты государственной пошлины, предусмотренная Правилами указания информации в реквизитах распоряжений о переводе денежных средств в уплату платежей в бюджетную систему Российской Федерации, утвержденными приказом Министерства финансов Российской Федерации от 12 ноября 2013 г. N 107н "Об утверждении Правил указания информации в реквизитах распоряжений о переводе денежных средств в уплату платежей в бюджетную систему Российской Федерации" (зарегистрирован Министерством юстиции Российской Федерации 30 декабря 2013 г., регистрационный N 30913);

4) формы документов и заявлений, используемых Росздравнадзором (территориальными органами) в процессе лицензирования медицинской деятельности.

10. Информация о поданных заявлениях, ходе рассмотрения документов и принятии решения о предоставлении (отказе в предоставлении) лицензии на осуществление медицинской деятельности (за исключением указанной деятельности, осуществляемой медицинскими организациями и другими организациями, входящими в частную систему здравоохранения, на территории инновационного центра "Сколково") должна быть доступна заявителям и размещаться на официальном сайте Росздравнадзора (территориальных органов).

11. Сведения о ходе (этапе) принятия Росздравнадзором (территориальными органами) решения о предоставлении (отказе в предоставлении) лицензии, переоформлении (отказе в переоформлении) лицензии, проведения проверки соответствия соискателя лицензии (лицензиата) лицензионным требованиям при осуществлении медицинской деятельности (за исключением указанной деятельности, осуществляемой медицинскими организациями и другими организациями, входящими в частную систему здравоохранения, на территории инновационного центра "Сколково") размещаются на официальном сайте Росздравнадзора (www.roszdravnadzor.ru), официальных сайтах территориальных органов в сети "Интернет" и в том числе на Едином портале в порядке, установленном Правительством Российской Федерации.

12. Информация, относящаяся к осуществлению медицинской деятельности (за исключением указанной деятельности, осуществляемой медицинскими организациями и другими организациями, входящими в частную систему здравоохранения, на территории инновационного центра "Сколково"), предусмотренная частями 1 и 2 статьи 21 Федерального закона от 4 мая 2011 г. N 99-ФЗ "О лицензировании отдельных видов деятельности" (Собрание законодательства Российской Федерации, 2011, N 19, ст. 2716; N 30, ст. 4590; N 43, ст. 5971; N 48, ст. 6728; 2012, N 26, ст. 3446; N 31, ст. 4322; 2013, N 9, ст. 874; N 27, ст. 3477; 2014, N 30, ст. 4256; N 42, ст. 5615), размещается на официальном сайте Росздравнадзора (территориальных органов) и (или) на информационном стенде Росздравнадзора (территориальных органов) в течение 10 дней со дня:

1) официального опубликования нормативных правовых актов, устанавливающих обязательные требования к лицензированию медицинской деятельности;

2) принятия Росздравнадзором (территориальными органами) решения о предоставлении, прекращении действия лицензии, приостановлении, возобновлении ее действия, а также переоформлении лицензии;

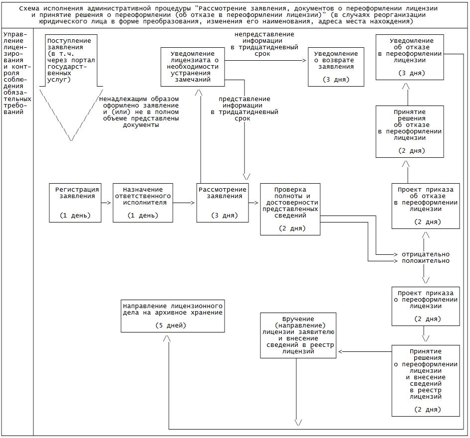
3) вступления в законную силу решения суда об аннулировании лицензии.

II. Стандарт предоставления государственной услуги

Наименование государственной услуги

13. Государственная услуга по лицензированию медицинской деятельности (за исключением указанной деятельности, осуществляемой медицинскими организациями и другими организациями, входящими в частную систему здравоохранения, на территории инновационного центра "Сколково").

Наименование федерального органа исполнительной власти, предоставляющего государственную услугу

14. Государственная услуга предоставляется Росздравнадзором и территориальными органами, перечень которых приведен в приложении N 1 к Административному регламенту.

Федеральные органы исполнительной власти, обращение в которые необходимо для предоставления государственной услуги

15. В предоставлении государственной услуги участвуют следующие федеральные органы исполнительной власти, обращение в которые необходимо для предоставления государственной услуги:

1) Федеральная налоговая служба (ФНС России);

2) Федеральная служба государственной регистрации, кадастра и картографии (Росреестр);

3) Федеральное казначейство (Казначейство России);

4) Федеральная служба по надзору в сфере защиты прав потребителей и благополучия человека (Роспотребнадзор).

16. Росздравнадзор не вправе требовать от заявителя осуществления действий, в том числе согласований, необходимых для получения государственной услуги и связанных с обращением в федеральные органы исполнительной власти, указанные в пункте 15 Административного регламента.

Описание результата предоставления государственной услуги

17. Результатами предоставления государственной услуги являются:

1) предоставление (отказ в предоставлении) лицензии;

2) переоформление (отказ в переоформлении) лицензии;

3) выдача дубликата лицензии;

4) предоставление сведений из реестра лицензий;

5) прекращение действия лицензии по заявлению лицензиата.

Срок предоставления государственной услуги

18. Срок предоставления государственной услуги:

1) принятие решения о предоставлении (об отказе в предоставлении) лицензии - не превышает 45 рабочих дней со дня поступления в Росздравнадзор (территориальные органы) надлежащим образом оформленного заявления о предоставлении лицензии и документов (сведений), предусмотренных пунктом 20 Административного регламента;

2) принятие решения о переоформлении (об отказе в переоформлении) лицензии (в случаях реорганизации юридического лица в форме преобразования, изменения его наименования, адреса места нахождения, реорганизации юридического лица в форме преобразования, реорганизации юридических лиц в форме слияния, прекращения деятельности по одному адресу или нескольким адресам мест ее осуществления; при намерении лицензиата внести изменения в указанный в лицензии перечень выполняемых работ, оказываемых услуг, составляющих лицензируемый вид деятельности, в части прекращения выполнения работ, оказания услуг) - 10 рабочих дней со дня поступления в Росздравнадзор (территориальные органы) надлежащим образом оформленного заявления о переоформлении лицензии и других документов (сведений), предусмотренных пунктами 21 и 22 Административного регламента;

3) принятие решения о переоформлении (об отказе в переоформлении) лицензии (при намерении лицензиата внести изменения в указанный в лицензии перечень выполняемых работ, оказываемых услуг, составляющих лицензируемый вид деятельности, в части выполнения новых работ, оказания новых услуг, в случае намерения лицензиата осуществлять медицинскую деятельность по адресу места ее осуществления, не указанному в лицензии) - 30 рабочих дней со дня поступления в Росздравнадзор (территориальные органы) надлежащим образом оформленного заявления о переоформлении лицензии и документов, предусмотренных пунктами 23 и 24 Административного регламента;

4) выдача (направление) лицензии - 3 рабочих дня после дня подписания и регистрации лицензии в реестре лицензий;

5) предоставление дубликата лицензии, копии лицензии - 3 рабочих дня с даты приема заявления и документов, предусмотренных пунктами 27 - 28 Административного регламента, Росздравнадзором (территориальными органами);

6) предоставление сведений из реестра лицензий - 5 рабочих дней с даты поступления в Росздравнадзор (территориальные органы) заявления, предусмотренного пунктом 29 Административного регламента;

7) принятие решения о прекращении действия лицензии по заявлению лицензиата - 10 рабочих дней со дня поступления в Росздравнадзор (территориальные органы) надлежащим образом оформленного заявления о прекращении действия лицензии, предусмотренного пунктом 26 Административного регламента.

Перечень нормативных правовых актов, регулирующих отношения, возникающие в связи с предоставлением государственной услуги

19. Предоставление государственной услуги осуществляется в соответствии с:

1) Налоговым кодексом Российской Федерации (часть вторая) от 5 августа 2000 г. N 117-ФЗ (Собрание законодательства Российской Федерации, 2000, N 32, ст. 3340, 3341; 2001, N 1, ст. 18; N 23, ст. 2289; N 33, ст. 3413, 3421, 3429; N 49, ст. 4554, 4564; N 53, ст. 5015, 5023; 2002, N 1, ст. 4; N 22, ст. 2026; N 30, ст. 3021, 3027, 3033; N 52, ст. 5132, 5138; 2003, N 1, ст. 2, 5, 6, 8, 11; N 19, ст. 1749; N 21, ст. 1958; N 22, ст. 2066; N 23, ст. 2174; N 24, ст. 2432; N 26, ст. 2567; N 27, ст. 2700; N 28, ст. 2874, 2879, 2886; N 46, ст. 4435, 4443, 4444; N 50, ст. 4849; N 52, ст. 5030, 5038; 2004, N 15, ст. 1342; N 27, ст. 2711, 2713; 2715; N 30, ст. 3083, 3084, 3088; N 31, ст. 3219, 3220, 3222; 3231; N 34, ст. 3517, 3518, 3520, 3522, 3523, 3524, 3525, 3527; N 35, ст. 3607; N 41, ст. 3994; N 45, ст. 4377; N 49, ст. 4840; 2005, N 1, ст. 9; 29, 30, 31, 34, ст. 38; N 21, ст. 1918; N 23, ст. 2201; N 24, ст. 2312; N 25, ст. 2427, 2428, 2429; N 27, ст. 2707, 2710, 2713, 2717; N 30, ст. 3101, 3104, 3112, 3117, 3118, 3128, 3129, 3130; N 43, ст. 4350; N 50, ст. 5246, 5249; N 52, ст. 5581; 2006, N 1, ст. 12, 16; N 3, ст. 280; N 10, ст. 1065; N 12, ст. 1233; N 23, ст. 2380, 2382; N 27, ст. 2881; N 30, ст. 3295; N 31, ст. 3433, 3436, 3443, 3450, 3452; N 43, ст. 4412; N 45, ст. 4627, 4628, 4629, 4630, 4738; N 47, ст. 4819; N 50, ст. 5279, 5286; N 52, ст. 5498; 2007, N 1, ст. 7, 20, 31, 39; N 13, ст. 1465; N 21, ст. 2461, 2462, 2463; N 22, ст. 2563, 2564; N 23, ст. 2691; N 31, ст. 3991, 3995, 4013; N 45, ст. 5416, 5417, 5432; N 46, ст. 5553, 5554, 5557; N 49, ст. 6045, 6046, 6071; N 50, ст. 6237, 6245, 6246; 2008, N 18, ст. 1942; N 26, ст. 3022; N 27, ст. 3126; N 30, ст. 3577, 3591, 3598, 3611, 3614, 3616; N 42, ст. 4697; N 48, ст. 5500, 5503, 5504, 5519; N 49, ст. 5723, 5749; N 52, ст. 6218, 6219, 6227, 6236, 6237; 2009, N 1, ст. 13, 19, 21, 22, 31; N 11, ст. 1265; N 18, ст. 2147; N 23, ст. 2772, 2775; N 26, ст. 3123; N 27, ст. 3383; N 29, ст. 3582, 3598, 3602, 3625, 3638, 3639, 3641, 3642; N 30, ст. 3735, 3739; N 39, ст. 4534; N 44, ст. 5171; N 45, ст. 5271; N 48, ст. 5711, 5725, 5726, 5731, 5732, 5733, 5734, 5737; N 51, ст. 6153, 6155; N 52, ст. 6444, 6450, 6455; 2010, N 1, ст. 128; N 15, ст. 1737, 1746; N 18, ст. 2145; N 19, ст. 2291; N 21, ст. 2524; N 23, ст. 2797; N 25, ст. 3070; N 28, ст. 3553; N 31, ст. 4176, 4186, 4198; N 32, ст. 4298; N 40, ст. 4969; N 45, ст. 5750, 5756; N 46, ст. 5918; N 47, ст. 6034; N 48, ст. 6247, 6248, 6249, 6250, 6251; N 49, ст. 6409; 2011, N 1, ст. 7, 9, 21, 37; N 11, ст. 1492, 1494; N 17, ст. 2311, 2318; N 23, ст. 3262, 3265; N 24, ст. 3357; N 26, ст. 3652; N 27, ст. 3881; N 29, ст. 4291; N 30, ст. 4563, 4566, 4575, 4583; 4587, 4593, 4596, 4597, 4606; N 45, ст. 6335; N 47, ст. 6608, 6609, 6610, 6611; N 48, ст. 6729, 6731; N 49, ст. 7014, 7015, 7016, 7017, 7037, 7043, 7061, 7063; N 50, ст. 7347, 7359; 2012, N 10, ст. 1164; N 14, ст. 1545; N 18, ст. 2128; N 19, ст. 2281; N 24, ст. 3066; N 25, ст. 3268; N 26, ст. 3447; N 27, ст. 3587, 3588; N 29, ст. 3980; N 31, ст. 4319, 4322, 4334; N 41, ст. 5526, 5527; N 49, ст. 6747, 6748, 6749, 6750, 6751; N 50, ст. 6958, 6968; N 53, ст. 7578, 7584, 7596, 7603, 7604, 7607, 7619; 2013, N 9, ст. 874; N 14, ст. 1647; N 19, ст. 2321; N 23, ст. 2866, 2888, 2889; N 26, ст. 3207; N 27, ст. 3444; N 30, ст. 4031, 4045, 4046, 4047, 4048, 4049, 4081, 4084; N 40, ст. 5033, 5037, 5038, 5039; N 44, ст. 5640, 5645, 5646; N 48, ст. 6165; N 49, ст. 6335; N 51, ст. 6699; N 52, ст. 6981, 6985; 2014, N 14, ст. 1544; N 16, ст. 1835, 1838; N 19, ст. 2314; N 23, ст. 2936, 2938; N 26, ст. 3372, 3373, 3393, 3404; N 30, ст. 4222, 4239, 4240, 4245; N 40, ст. 5316; N 43, ст. 5796; N 45, ст. 6159; N 48, ст. 6647);

2) Федеральным законом от 21 ноября 2011 г. N 323-ФЗ "Об основах охраны здоровья граждан в Российской Федерации" (Собрание законодательства Российской Федерации, 2011, N 48, ст. 6724; 2012, N 26, ст. 3442; N 26, ст. 3446; 2013, N 27, ст. 3459, 3477; N 30, ст. 4038; N 39, ст. 4883; N 48, ст. 6165; N 52, ст. 6951; 2014, N 23, ст. 2930; N 30, ст. 4106, 4244, 4247, ст. 4257; N 43, ст. 5798; N 49, ст. 6927, 6928; 2015, N 1, ст. 85);

3) Федеральным законом от 4 мая 2011 г. N 99-ФЗ "О лицензировании отдельных видов деятельности" (Собрание законодательства Российской Федерации, 2011, N 19, ст. 2716; N 30, ст. 4590; N 43, ст. 5971; N 43, ст. 5971; N 48, ст. 6728; 2012, N 26, ст. 3446; N 31, ст. 4322; 2013, N 9, ст. 874; N 27, ст. 3477; 2014, N 30, ст. 4256; N 42, ст. 5615) (далее - Федеральный закон от 4 мая 2011 г. N 99-ФЗ);

4) Федеральным законом от 26 декабря 2008 г. N 294-ФЗ "О защите прав юридических лиц и индивидуальных предпринимателей при осуществлении государственного контроля (надзора) и муниципального контроля" (Собрание законодательства Российской Федерации, 2008, N 52, ст. 6249; 2009, N 18, ст. 2140; N 29, ст. 3601; N 48, ст. 5711; N 52, ст. 6441; 2010, N 17, ст. 1988; N 18, ст. 2142; N 31, ст. 4160, 4193, 4196; N 32, ст. 4298; 2011, N 1, ст. 20; N 17, ст. 2310; N 23, ст. 3263; N 27, ст. 3880; N 30, ст. 4590; N 48, ст. 6728; 2012, N 19, ст. 2281; N 26, ст. 3446; N 31, ст. 4320, 4322; N 47, ст. 6402; 2013, N 9, ст. 874; N 27, ст. 3477; N 30, ст. 4041; N 44, ст. 5633; N 48, ст. 6165; N 49, ст. 6338; N 52, ст. 6961, 6979, 6981; 2014, N 11, ст. 1092, 1098; N 26, ст. 3366; N 30, ст. 4256; N 42, ст. 5615; N 48, ст. 6659; 2015, N 1, ст. 53, 85) (далее - Федеральный закон от 26 декабря 2008 г. N 294-ФЗ);

5) Федеральным законом от 27 июля 2010 г. N 210-ФЗ "Об организации предоставления государственных и муниципальных услуг" (Собрание законодательства Российской Федерации, 2010, N 31, ст. 4179; 2011, N 15, ст. 2038; N 27, ст. 3873; ст. 3880; N 29, ст. 4291; N 30, ст. 4587; N 49, ст. 7061; 2012, N 31, ст. 4322; 2013, N 14, ст. 1651; N 27, ст. 3477, 3480; N 30, ст. 4084; N 51, ст. 6679; N 52, ст. 6961, 7009; 2014, N 26, ст. 3366; N 30, ст. 4264) (далее - Федеральный закон от 27 июля 2010 г. N 210-ФЗ);

6) Федеральным законом от 9 февраля 2009 г. N 8-ФЗ "Об обеспечении доступа к информации о деятельности государственных органов и органов местного самоуправления" (Собрание законодательства Российской Федерации, 2009, N 7, ст. 776; 2011, N 29, ст. 4291; 2013, N 23, ст. 2870; N 52, ст. 6961; 2014, N 45, ст. 6141; N 49, ст. 6928);

7) Федеральным законом от 26 июня 2008 г. N 102-ФЗ "Об обеспечении единства измерений" (Собрание законодательства Российской Федерации, 2008, N 26, ст. 3021; 2011, N 30, ст. 4590; N 49, ст. 7025; 2012, N 31, ст. 4322; 2013, N 49, ст. 6339; 2014, N 26, ст. 3366) (далее - Федеральный закон от 26 июня 2008 г. N 102-ФЗ);

8) постановлением Правительства Российской Федерации от 26 февраля 2004 г. N 110 "О совершенствовании процедур государственной регистрации и постановки на учет юридических лиц и индивидуальных предпринимателей" (Собрание законодательства Российской Федерации, 2004, N 10, ст. 864; 2005, N 51, ст. 5546; 2006, N 3, ст. 297; 2007, N 32, ст. 4146; 2008, N 14, ст. 1421; N 50, ст. 5958; 2012, N 1, ст. 136; 2013, N 16, ст. 1957; N 23, ст. 2914; 2014, N 21, ст. 2714);

9) постановлением Правительства Российской Федерации от 21 ноября 2011 г. N 957 "Об организации лицензирования отдельных видов деятельности" (Собрание законодательства Российской Федерации, 2011, N 48, ст. 6931; 2012, N 17, ст. 1965; N 36, ст. 4916; N 37, ст. 5002; N 39, ст. 5267; 2013, N 24, ст. 3014; N 44, ст. 5764);

10) постановлением Правительства Российской Федерации от 6 октября 2011 г. N 826 "Об утверждении типовой формы лицензии" (Собрание законодательства Российской Федерации, 2011, N 42, ст. 5924) (далее - постановление Правительства Российской Федерации от 6 октября 2011 г. N 826);

11) постановлением Правительства Российской Федерации от 16 апреля 2012 г. N 291 "О лицензировании медицинской деятельности (за исключением указанной деятельности, осуществляемой медицинскими организациями и другими организациями, входящими в частную систему здравоохранения на территории инновационного центра "Сколково")" (Собрание законодательства Российской Федерации, 2012, N 17, ст. 1965; N 37, ст. 5002; 2013, N 3, ст. 207; N 16, ст. 1970) (далее - постановление Правительства Российской Федерации от 16 апреля 2012 г. N 291);

12) постановлением Правительства Российской Федерации от 24 ноября 2009 г. N 953 "Об обеспечении доступа к информации о деятельности Правительства Российской Федерации и федеральных органов исполнительной власти" (Собрание законодательства Российской Федерации, 2009, N 48, ст. 5832; 2012, N 17, ст. 2002; 2013, N 28, ст. 3838; N 30, ст. 4107; 2014, N 42, ст. 5735);

13) постановлением Правительства Российской Федерации от 24 октября 2011 г. N 861 "О федеральных государственных информационных системах, обеспечивающих предоставление в электронной форме государственных и муниципальных услуг (осуществление функций)" (Собрание законодательства Российской Федерации, 2011, N 44, ст. 6274; N 49, ст. 7284; 2013, N 45, ст. 5807; 2014, N 50, ст. 7113);

14) постановлением Правительства Российской Федерации от 16 августа 2012 г. N 840 "О порядке подачи и рассмотрения жалоб на решения и действия (бездействие) федеральных органов исполнительной власти и их должностных лиц, федеральных государственных служащих, должностных лиц государственных внебюджетных фондов Российской Федерации" (Собрание законодательства Российской Федерации, 2012, N 35, ст. 4829; 2014, N 50, 7113);

15) постановлением Правительства Российской Федерации от 30 июня 2004 г. N 323 "Об утверждении Положения о Федеральной службе по надзору в сфере здравоохранения" (Собрание законодательства Российской Федерации, 2004, N 28, ст. 2900; N 33, ст. 3499; 2006, N 52, ст. 5587; 2007, N 12, ст. 1414; N 35, ст. 4310; 2008, N 46, ст. 5337; 2009, N 2, ст. 244; N 6, ст. 738; N 33, ст. 4081, 4086; 2010, N 26, ст. 3350; N 35, ст. 4574; N 45, ст. 5851; 2011, N 2, ст. 339; N 14, ст. 1935; 2012, N 1, ст. 171; N 20, ст. 2528; N 26, ст. 3531; 2013, N 20, ст. 2477; N 45, ст. 5822; 2014, N 37, ст. 4969; Официальный интернет-портал правовой информации http://www.pravo.gov.ru, 8 января 2015 г., N 0001201501080007);

16) постановлением Правительства Российской Федерации от 16 мая 2011 г. N 373 "О разработке и утверждении административных регламентов исполнения государственных функций и административных регламентов предоставления государственных услуг" (Собрание законодательства Российской Федерации, 2011, N 22, ст. 3169; N 35, ст. 5092; 2012, N 28, ст. 3908; N 36, ст. 4903; N 50, ст. 7070; N 52, ст. 7507; 2014, N 5, ст. 506);

17) приказом Министерства здравоохранения Российской Федерации от 13 декабря 2012 г. N 1040н "Об утверждении Положения о территориальном органе Федеральной службы по надзору в сфере здравоохранения" (зарегистрировано Министерством юстиции Российской Федерации 15 февраля 2013 г., регистрационный N 27112);

18) приказом Росздравнадзора от 5 мая 2014 г. N 3166 "Об утверждении форм документов, используемых Федеральной службой по надзору в сфере здравоохранения в процессе лицензирования медицинской деятельности (за исключением указанной деятельности, осуществляемой медицинскими организациями и другими организациями, входящими в частную систему здравоохранения, на территории инновационного центра "Сколково")" (зарегистрировано Минюстом России 29 июля 2014 г., регистрационный N 33347) (далее - приказ Росздравнадзора от 5 мая 2014 г. N 3166).

Исчерпывающий перечень документов, необходимых в соответствии с нормативными правовыми актами для предоставления государственной услуги и услуг, которые являются необходимыми и обязательными для предоставления государственной услуги, подлежащих представлению заявителем, способы их получения заявителем, в том числе в электронной форме

20. Для получения лицензии представляются следующие документы (сведения):

1) заявление о предоставлении лицензии по форме, предусмотренной приложением N 1 к приказу Росздравнадзора от 5 мая 2014 г. N 3166, в котором указываются:

полное и (в случае, если имеется) сокращенное наименование, в том числе фирменное наименование, и организационно-правовая форма юридического лица, адрес его места нахождения, адреса мест осуществления медицинской деятельности, государственный регистрационный номер записи о создании юридического лица, данные документа, подтверждающего факт внесения сведений о юридическом лице в Единый государственный реестр юридических лиц, с указанием адреса места нахождения органа, осуществившего государственную регистрацию, а также номера телефона и (в случае, если имеется) адреса электронной почты юридического лица;

идентификационный номер налогоплательщика, данные документа о постановке соискателя лицензии на учет в налоговом органе;

лицензируемый вид деятельности - медицинская деятельность (за исключением указанной деятельности, осуществляемой медицинскими организациями и другими организациями, входящими в частную систему здравоохранения, на территории инновационного центра "Сколково") с указанием работ (услуг), составляющих медицинскую деятельность, которые соискатель лицензии намерен осуществлять, указанные в соответствии с Перечнем работ (услуг), составляющих медицинскую деятельность, предусмотренным приложением к Положению о лицензировании медицинской деятельности (за исключением указанной деятельности, осуществляемой медицинскими организациями и другими организациями, входящими в частную систему здравоохранения, на территории инновационного центра "Сколково"), утвержденным постановлением Правительства Российской Федерации от 16 апреля 2012 г. N 291;

реквизиты выданного в установленном порядке санитарно-эпидемиологического заключения о соответствии санитарным правилам зданий, строений, сооружений и (или) помещений, необходимых для выполнения соискателем лицензии заявленных работ (услуг);

реквизиты документов о государственной регистрации медицинских изделий (оборудования, аппаратов, приборов, инструментов), необходимых для выполнения соискателем лицензии заявленных работ (услуг);

реквизиты документа, подтверждающего факт уплаты государственной пошлины за предоставление лицензии, либо иные сведения, подтверждающие факт уплаты указанной государственной пошлины;

2) копии документов, подтверждающих наличие у соискателя лицензии принадлежащих ему на праве собственности или на ином законном основании зданий, строений, сооружений и (или) помещений, необходимых для выполнения заявленных работ (услуг), права на которые не зарегистрированы в Едином государственном реестре прав на недвижимое имущество и сделок с ним (в случае, если такие права зарегистрированы в указанном реестре, - сведения об этих зданиях, строениях, сооружениях и (или) помещениях);

3) копии документов, подтверждающих наличие у соискателя лицензии принадлежащих ему на праве собственности или на ином законном основании медицинских изделий (оборудования, аппаратов, приборов, инструментов), необходимых для выполнения заявленных работ (услуг);

4) копии документов, подтверждающих наличие:

у руководителя медицинской организации, заместителей руководителя медицинской организации, ответственных за осуществление медицинской деятельности, руководителя структурного подразделения иной организации, ответственного за осуществление медицинской деятельности, - высшего медицинского образования, послевузовского и (или) дополнительного профессионального образования, предусмотренного квалификационными требованиями к специалистам с высшим и послевузовским медицинским образованием в сфере здравоохранения, сертификата специалиста, а также дополнительного профессионального образования и сертификата специалиста по специальности "организация здравоохранения и общественное здоровье";

у руководителя организации, входящей в систему федерального государственного санитарно-эпидемиологического надзора, или его заместителя, ответственного за осуществление медицинской деятельности, - высшего медицинского образования, послевузовского и (или) дополнительного профессионального образования, предусмотренного квалификационными требованиями к специалистам с высшим и послевузовским медицинским образованием в сфере здравоохранения, сертификата специалиста, а также дополнительного профессионального образования и сертификата специалиста по специальности "социальная гигиена и организация госсанэпидслужбы";

у руководителя структурного подразделения медицинской организации, осуществляющего медицинскую деятельность, - высшего профессионального образования, послевузовского (для специалистов с медицинским образованием) и (или) дополнительного профессионального образования, предусмотренного квалификационными требованиями к специалистам с высшим и послевузовским медицинским образованием в сфере здравоохранения, и сертификата специалиста (для специалистов с медицинским образованием);

5) стажа работы по специальности:

не менее 5 лет - при наличии высшего медицинского образования;

6) копии документов, подтверждающих наличие:

у заключивших с соискателем лицензии трудовые договоры работников, имеющих среднее, высшее, послевузовское и (или) дополнительное медицинское или иное необходимое для выполнения заявленных работ (услуг) профессиональное образование, соответствующего профессионального образования и сертификата специалиста (для специалистов с медицинским образованием);

у заключивших с соискателем лицензии трудовые договоры работников, осуществляющих техническое обслуживание медицинских изделий (оборудования, аппаратов, приборов, инструментов), соответствующего профессионального образования и (или) квалификацию, либо копии договора с организацией, имеющей лицензию на осуществление соответствующей деятельности;

7) опись прилагаемых документов.

21. Для переоформления лицензии в случаях реорганизации юридического лица в форме преобразования представляются следующие документы (сведения):

1) заявление о предоставлении лицензии по форме, предусмотренной приложением N 1 к приказу Росздравнадзора от 5 мая 2014 г. N 3166, в котором указываются:

а) новые сведения о лицензиате или его правопреемнике, предусмотренные частью 1 статьи 13 Федерального закона от 4 мая 2011 г. N 99-ФЗ;

б) данные документа, подтверждающего факт внесения соответствующих изменений в Единый государственный реестр юридических лиц;

в) реквизиты документа, подтверждающего факт уплаты государственной пошлины за переоформление лицензии;

2) оригинал лицензии на осуществление медицинской деятельности;

3) опись прилагаемых документов.

22. Для переоформления лицензии в случаях изменения наименования юридического лица, адреса места его нахождения, представляются следующие документы (сведения):

1) заявление о переоформлении лицензии по форме, предусмотренной приложением N 2 к приказу Росздравнадзора от 5 мая 2014 г. N 3166, в котором указываются:

а) новые сведения о лицензиате;

б) данные документа, подтверждающего факт внесения соответствующих изменений в Единый государственный реестр юридических лиц;

в) реквизиты документа, подтверждающего факт уплаты государственной пошлины за переоформление лицензии;

2) оригинал лицензии на осуществление медицинской деятельности;

3) опись прилагаемых документов.

23. Для переоформления лицензии, в случае намерения лицензиата осуществлять медицинскую деятельность по адресу места ее осуществления, не указанному в лицензии, представляются следующие документы (сведения):

1) заявление о переоформлении лицензии по форме, предусмотренной приложением N 2 к приказу Росздравнадзора от 5 мая 2014 г. N 3166;

2) копии документов, подтверждающих наличие у лицензиата принадлежащих ему на праве собственности или на ином законном основании зданий, строений, сооружений и (или) помещений, необходимых для выполнения заявленных работ (услуг), права на которые не зарегистрированы в Едином государственном реестре прав на недвижимое имущество и сделок с ним (в случае, если такие права зарегистрированы в указанном реестре, - сведения об этих зданиях, строениях, сооружениях и (или) помещениях);

3) копии документов, подтверждающих наличие у лицензиата принадлежащих ему на праве собственности или на ином законном основании медицинских изделий (оборудования, аппаратов, приборов, инструментов), необходимых для выполнения заявленных работ (услуг);

4) сведения о наличии выданного в установленном порядке санитарно-эпидемиологического заключения о соответствии санитарным правилам зданий, строений, сооружений и (или) помещений, необходимых для выполнения лицензиатом заявленных работ (услуг);

5) сведения о государственной регистрации медицинских изделий (оборудования, аппаратов, приборов, инструментов), необходимых для выполнения лицензиатом заявленных работ (услуг);

6) копии документов, подтверждающих наличие:

у заключивших с лицензиатом трудовые договоры работников, имеющих среднее, высшее, послевузовское и (или) дополнительное медицинское или иное необходимое для выполнения заявленных работ (услуг) профессиональное образование, соответствующего профессионального образования и сертификата специалиста (для специалистов с медицинским образованием);

у заключивших с лицензиатом трудовые договоры работников, осуществляющих техническое обслуживание медицинских изделий (оборудования, аппаратов, приборов, инструментов), соответствующего профессионального образования и (или) квалификацию, либо копии договора с организацией, имеющей лицензию на осуществление соответствующей деятельности;

7) оригинал лицензии на осуществление медицинской деятельности;

8) опись прилагаемых документов.

24. При переоформлении лицензии в случае намерения выполнять новые работы (оказывать услуги), составляющие лицензируемый медицинскую деятельность, в заявлении о переоформлении лицензии указываются новые работы (услуги), а также представляются следующие документы (сведения):

1) заявление о переоформлении лицензии по форме, предусмотренной приложением N 2 к приказу Росздравнадзора от 5 мая 2014 г. N 3166;

2) копии документов, подтверждающих наличие у лицензиата принадлежащих ему на праве собственности или на ином законном основании зданий, строений, сооружений и (или) помещений, необходимых для выполнения заявленных работ (услуг), права на которые не зарегистрированы в Едином государственном реестре прав на недвижимое имущество и сделок с ним (в случае, если такие права зарегистрированы в указанном реестре, - сведения об этих зданиях, строениях, сооружениях и (или) помещениях);

3) копии документов, подтверждающих наличие у лицензиата принадлежащих ему на праве собственности или на ином законном основании медицинских изделий (оборудования, аппаратов, приборов, инструментов), необходимых для выполнения заявленных работ (услуг);

4) сведения о наличии выданного в установленном порядке санитарно-эпидемиологического заключения о соответствии санитарным правилам зданий, строений, сооружений и (или) помещений, необходимых для выполнения лицензиатом заявленных работ (услуг);

5) сведения о государственной регистрации медицинских изделий (оборудования, аппаратов, приборов, инструментов), необходимых для выполнения лицензиатом заявленных работ (услуг);

6) копии документов, подтверждающих наличие:

у заключивших с лицензиатом трудовые договоры работников, имеющих среднее, высшее, послевузовское и (или) дополнительное медицинское или иное необходимое для выполнения заявленных работ (услуг) профессиональное образование, соответствующего профессионального образования и сертификата специалиста (для специалистов с медицинским образованием);

у заключивших с лицензиатом трудовые договоры работников, осуществляющих техническое обслуживание медицинских изделий (оборудования, аппаратов, приборов, инструментов), соответствующего профессионального образования и (или) квалификацию, либо копии договора с организацией, имеющей лицензию на осуществление соответствующей деятельности;

7) оригинал лицензии на осуществление медицинской деятельности;

8) опись прилагаемых документов.

25. Для переоформления лицензии в случае прекращения деятельности по одному адресу или нескольким адресам мест ее осуществления, указанным в лицензии, намерении лицензиата внести изменения в указанный в лицензии перечень выполняемых работ, оказываемых услуг, составляющих лицензируемый вид деятельности, в части прекращения выполнения работ, оказания услуг, представляются следующие документы:

1) заявление о переоформлении лицензии по форме, предусмотренной приложением N 2 к приказу Росздравнадзора от 5 мая 2014 г. N 3166, в котором указываются:

а) адреса, по которым прекращена деятельность, и дата, с которой фактически она прекращена, или сведения о работах (услугах), составляющих лицензируемый вид деятельности, выполнение (оказание) которых прекращено;

б) реквизиты документа, подтверждающего факт уплаты государственной пошлины за переоформление лицензии;

2) оригинал действующей лицензии;

3) опись прилагаемых документов.

26. Для прекращения действия лицензии в случае, предусмотренном пунктом 1 части 13 статьи 20 Федерального закона от 4 мая 2011 г. N 99-ФЗ, представляется заявление о прекращении лицензируемого вида деятельности, в котором указывается дата, с которой фактически прекращена медицинская деятельность.

27. Для получения дубликата лицензии представляются следующие документы:

1) заявление о предоставлении дубликата лицензии, в котором указываются реквизиты документа, подтверждающего факт уплаты государственной пошлины за предоставление дубликата лицензии;

2) испорченный бланк лицензии (в случае порчи лицензии).

28. Для получения копии лицензии представляется заявление о предоставлении копии лицензии.

29. Для получения сведений о конкретной лицензии из реестра лицензий представляется заявление от физического лица или организации о предоставлении таких сведений.

30. Заявления и документы (копии документов), необходимые для получения или переоформления лицензии (дубликата лицензии, сведений из реестра лицензий), могут быть представлены соискателем лицензии (лицензиатом) на бумажном носителе и в форме электронного документа с использованием информационно-коммуникационных технологий, в том числе с использованием Единого портала государственных и муниципальных услуг (функций).

31. При предоставлении государственной услуги Росздравнадзор (территориальные органы) не вправе требовать от заявителя:

1) представления документов и информации или осуществления действий, предоставление или осуществление которых не предусмотрено нормативными правовыми актами, регулирующими отношения, возникающие в связи с предоставлением государственной услуги;

2) представления документов и информации, которые в соответствии с нормативными правовыми актами Российской Федерации находятся в распоряжении иных государственных органов, участвующих в предоставлении государственной услуги, и которые могут быть получены путем межведомственного информационного взаимодействия.

Исчерпывающий перечень документов, необходимых в соответствии с нормативными правовыми актами для предоставления государственной услуги, которые находятся в распоряжении государственных органов, участвующих в предоставлении государственной услуги, и которые заявитель вправе представить

32. Для предоставления государственной услуги необходимы следующие документы (сведения), которые находятся в распоряжении:

1) ФНС России - сведения о соискателе лицензии (лицензиате), содержащиеся в Едином государственном реестре юридических лиц;

2) Росреестра - сведения о документах, подтверждающих наличие у соискателя лицензии (лицензиата) на праве собственности или ином законном основании необходимых для осуществления медицинской деятельности помещений, права на которые зарегистрированы в Едином государственном реестре прав на недвижимое имущество и сделок с ним;

3) Казначейства России - сведения, подтверждающие уплату государственной пошлины за предоставление государственной услуги;

4) Роспотребнадзора - сведения о наличии выданного в установленном порядке санитарно-эпидемиологического заключения о соответствии санитарным правилам зданий, строений, сооружений и (или) помещений, необходимых для выполнения соискателем лицензии заявленных работ (услуг).

33. Соискатель лицензии (лицензиат) вправе представить указанные в пункте 32 Административного регламента документы по собственной инициативе.

Исчерпывающий перечень оснований для отказа в приеме документов, необходимых для предоставления государственной услуги

34. Основания для отказа в приеме документов, необходимых для предоставления государственной услуги, не предусмотрены.

Исчерпывающий перечень оснований для приостановления или отказа в предоставлении государственной услуги

35. Основания для приостановления предоставления государственной услуги не предусмотрены.

36. Основания для отказа в предоставлении государственной услуги:

1) в предоставлении лицензии отказывается по следующим основаниям:

а) наличие в представленных соискателем лицензии заявлении о предоставлении лицензии и (или) других документах (сведениях) недостоверной или искаженной информации;

б) установленное в ходе проверки несоответствие соискателя лицензии лицензионным требованиям;

в) при наличии оснований, предусмотренных пунктом 58 Административного регламента, заявление о предоставлении лицензии и прилагаемые к нему документы возвращаются заявителю в порядке, предусмотренном пунктом 59 Административного регламента;

2) в переоформлении лицензии отказывается по следующим основаниям:

а) наличие в представленных лицензиатом заявлении о переоформлении лицензии и (или) других документах (сведениях) недостоверной или искаженной информации;

б) установленное в ходе проверки несоответствие лицензиата лицензионным требованиям;

в) при наличии оснований, предусмотренных пунктами 91 и 106 Административного регламента, заявление о переоформлении лицензии и прилагаемые к нему документы возвращаются заявителю в порядке, предусмотренном пунктами 92 и 107 Административного регламента соответственно;

3) в выдаче дубликата лицензии, копии лицензии отказывается при обращении с заявлением лица, не являющегося лицензиатом или не имеющего полномочий на совершение указанного действия.

4) в предоставлении информации из единого реестра лицензий отказывается в случае, если в интересах сохранения государственной или служебной тайны свободный доступ к таким сведениям в соответствии с законодательством Российской Федерации ограничен.

Перечень услуг, которые являются необходимыми и обязательными для предоставления государственной услуги, в том числе сведения о документе (документах), выдаваемом (выдаваемых) организациями, участвующими в предоставлении государственной услуги

37. При предоставлении государственной услуги оказание иных услуг, необходимых и обязательных для предоставления государственной услуги, а также участие иных организаций в предоставлении государственной услуги не осуществляется.

Порядок, размер и основания взимания платы за предоставление услуг, которые являются необходимыми и обязательными для предоставления государственной услуги, включая информацию о методике расчета размера такой платы

38. Взимание с заявителя государственной пошлины за предоставление государственной услуги (предоставление лицензии, переоформление лицензии, выдача дубликата, лицензии) осуществляется в размерах, установленных подпунктом 92 пункта 1 статьи 333.33 Налогового кодекса Российской Федерации.

Сведения о конкретной лицензии предоставляются физическим лицам и организациям бесплатно.

Максимальный срок ожидания в очереди при подаче запроса о предоставлении государственной услуги и при получении результата предоставления государственной услуги

39. Максимальный срок ожидания в очереди при подаче соискателем лицензии (лицензиатом) заявления о предоставлении государственной услуги и при получении результата государственной услугу не должен превышать 15 минут.

Срок и порядок регистрации заявления заявителя о предоставлении государственной услуги, в том числе в электронной форме

40. Заявление и другие документы, поступившие от заявителя в Росздравнадзор (территориальные органы) (в том числе представленные в форме электронного документа) для получения государственной услуги, регистрируются в течение 1 рабочего дня с даты их поступления работниками Росздравнадзора (территориальных органов), ответственными за прием и регистрацию документов, без предварительной записи в порядке очередности.

Порядок приема и регистрации документов, представляемых с использованием информационно-коммуникационных технологий (в форме электронного документа), устанавливается актами Росздравнадзора, определяющими правила документооборота в Росздравнадзоре.

Требование к помещениям, в которых предоставляется государственная услуга, к месту ожидания, приема заявлений, размещению и оформлению визуальной, текстовой и мультимедийной информации о порядке предоставления такой услуги

41. Помещение, в котором предоставляется государственная услуга, должно обеспечиваться необходимыми для предоставления государственной услуги оборудованием, канцелярскими принадлежностями, офисной мебелью, системой кондиционирования воздуха, доступом к гардеробу, телефоном, компьютером с возможностью печати и выхода в сеть "Интернет", а также доступом к следующим документам (сведениям) в электронном виде или на бумажном носителе:

1) нормативные правовые акты Российской Федерации, устанавливающие обязательные требования к осуществлению медицинской деятельности;

2) образцы оформления заявлений и документов, которые представляются для получения государственной услуги;

3) текст настоящего Административного регламента;

4) информация, необходимая для заполнения реквизитов распоряжения о переводе денежных средств для уплаты государственной пошлины, предусмотренная Правилами указания информации в реквизитах распоряжений о переводе денежных средств в уплату платежей в бюджетную систему Российской Федерации, утвержденными приказом Министерства финансов Российской Федерации от 12 ноября 2013 г. N 107н (зарегистрировано Министерством юстиции Российской Федерации 30 декабря 2013 г., регистрационный N 30913).

Визуальная, текстовая и мультимедийная информация о порядке предоставления государственной услуги размещается на информационном стенде или информационном терминале (устанавливаются в удобном для граждан месте), а также на Едином портале, на сайтах Росздравнадзора (территориальных органов).

Оформление визуальной, текстовой и мультимедийной информации о порядке предоставления государственной услуги должно соответствовать оптимальному зрительному и слуховому восприятию этой информации заявителями.

42. Выдача заявителю лицензии или уведомления об отказе в выдаче лицензии (об отказе в переоформлении лицензии), дубликата лицензии осуществляется должностным лицом Росздравнадзора (территориальных органов), ответственным за прием и регистрацию документов, без предварительной записи в порядке очередности.

43. Вход и передвижение по помещениям, в которых осуществляется прием и выдача документов, необходимых для предоставления государственной услуги, не должны создавать затруднений для лиц с ограниченными возможностями.

Показатели доступности и качества государственной услуги

44. Показателями доступности и качества государственной услуги являются:

1) открытый доступ для заявителей и других лиц к информации о порядке и сроках предоставления государственной услуги, порядке обжалования действий (бездействие) должностных лиц Росздравнадзора (территориальных органов);

2) соблюдение стандарта предоставления государственной услуги;

3) отсутствие жалоб заявителей на действия (бездействие) должностных лиц Росздравнадзора (территориальных органов) при предоставлении государственной услуги;

4) оперативность вынесения решения в отношении рассматриваемого обращения;

5) полнота и актуальность информации о порядке предоставления государственной услуги;

6) предоставление возможности подачи заявления о предоставлении государственной услуги и других документов (содержащихся в них сведений), необходимых для предоставления государственной услуги, в форме электронного документа;

7) предоставление возможности получения информации о ходе предоставления государственной услуги, в том числе с использованием информационно-коммуникационных технологий;

8) количество взаимодействий заявителя с должностными лицами при предоставлении государственной услуги и их продолжительность определены Административным регламентом.

Иные требования, в том числе учитывающие особенности предоставления государственной услуги в многофункциональных центрах предоставления государственных и муниципальных услуг и особенности предоставления государственной услуги в электронной форме

45. В процессе предоставления государственной услуги заявитель взаимодействует с должностными лицами Росздравнадзора (территориальных органов):

1) при подаче заявления о предоставлении лицензии, других документов (сведений), указанных в пункте 20 Административного регламента, а также при направлении указанных документов и сведений через Единый портал государственных и муниципальных услуг (функций);

2) при получении лицензии либо уведомления об отказе в ее предоставлении;

3) при подаче заявления и документов о выдаче дубликата лицензии, копии лицензии, указанных в пунктах 27 и 28 Административного регламента, а также при направлении указанных заявления и копий через Единый портал государственных и муниципальных услуг (функций);

4) при получении дубликата лицензии, копии лицензии;

5) при подаче заявления о переоформлении лицензии, других документов, указанных в пунктах 21 - 25 Административного регламента, а также при направлении указанных документов через Единый портал государственных и муниципальных услуг (функций);

6) при получении переоформленной лицензии либо уведомления об отказе в ее переоформлении;

7) при подаче заявления о получении сведений о конкретной лицензии из реестра лицензий, указанного в пункте 29 Административного регламента, а также при направлении заявления через Единый портал государственных и муниципальных услуг (функций);

8) при получении сведений о конкретной лицензии из реестра лицензий либо справки об отсутствии запрашиваемых сведений;

9) при подаче заявления о прекращении лицензируемого вида деятельности, указанного в пункте 26 Административного регламента.

46. Возможность получения государственной услуги в многофункциональном центре предоставления государственных и муниципальных услуг отсутствует.

III. Состав, последовательность и сроки выполнения административных процедур (действий), требования к порядку их выполнения, в том числе особенности выполнения административных процедур (действий) в электронной форме

Состав административных процедур в рамках предоставления государственной услуги

47. При предоставлении государственной услуги осуществляются следующие административные процедуры:

1) рассмотрение заявления, других документов о предоставлении лицензии и принятие решения о предоставлении (об отказе в предоставлении) лицензии;

2) рассмотрение заявления, других документов о переоформлении лицензии и принятие решения о переоформлении (об отказе в переоформлении) лицензии;

3) взаимодействие Росздравнадзора (территориальных органов) с иными федеральными органами государственной власти и органами, участвующими в предоставлении государственных услуг, формирование и направление межведомственных запросов в указанные органы, участвующие в предоставлении государственных услуг;

4) предоставление дубликата лицензии и копии лицензии;

5) предоставление сведений из реестра лицензий;

6) прекращение действия лицензии по заявлению лицензиата.

48. Структура и взаимосвязь административных процедур, выполняемых при предоставлении государственной услуги, приведены на блок-схеме (приложение N 2 к Административному регламенту).

Рассмотрение заявления, других документов о предоставлении лицензии и принятие решения о предоставлении (об отказе в предоставлении) лицензии

49. Административная процедура "Рассмотрение заявления, других документов о предоставлении лицензии и принятие решения о предоставлении (об отказе в предоставлении) лицензии" осуществляется с момента поступления в Росздравнадзор (территориальные органы) заявления и других документов, указанных в пункте 20 Административного регламента, в том числе с использованием Единого портала государственных и муниципальных услуг (функций), в соответствии с блок-схемой исполнения административной процедуры согласно приложению N 3 к Административному регламенту.

50. Руководители подразделений Росздравнадзора (территориальных органов), осуществляющих в соответствии с Административным регламентом лицензирование медицинской деятельности, должны организовать документированный учет выполнения каждого этапа административной процедуры с указанием даты завершения его исполнения и подписью ответственного исполнителя.

51. Рассмотрение заявления и других документов (сведений), принятие решения о предоставлении лицензии (об отказе в предоставлении), осуществляется в срок, предусмотренный подпунктом 1 пункта 18 Административного регламента.

52. Для получения лицензии соискатель лицензии представляет в Росздравнадзор (территориальные органы) непосредственно или направляет заказным почтовым отправлением с уведомлением о вручении заявление и документы (сведения), предусмотренные пунктом 20 Административного регламента, с учетом положений пункта 33 Административного регламента, или направляет их с использованием Единого портала государственных и муниципальных услуг (функций).

53. Заявление и другие документы (в том числе представленные в форме электронного документа) принимаются должностными лицами Росздравнадзора (территориальных органов) по описи.

Копия описи с. отметкой о дате приема указанных заявления и документов в день приема вручается должностным лицом Росздравнадзора (территориальных органов), ответственным за прием и регистрацию документов, соискателю лицензии или направляется ему заказным почтовым отправлением с уведомлением о вручении.

В случае если в заявлении о предоставлении лицензии соискатель лицензии указал просьбу о направлении ему в электронной форме информации по вопросам лицензирования, указанная копия описи направляется ему в электронной форме.

54. Документы (в том числе представленные в форме электронного документа), поступившие от соискателя лицензии, регистрируются должностным лицом Росздравнадзора (территориальных органов) в течение 1 рабочего дня с даты их получения.

55. Все документы о предоставлении лицензии при представлении их в Росздравнадзор (территориальные органы) с использованием информационно-коммуникационных технологий (в электронной форме), в том числе с использованием Единого портала государственных и муниципальных услуг (функций), должны быть заверены в порядке, установленном законодательством Российской Федерации, регулирующим отношения в области электронного документооборота.

56. Контроль ведения учета поступивших в Росздравнадзор (территориальные органы) документов осуществляет начальник отдела Росздравнадзора (территориальных органов), осуществляющего лицензирование медицинской деятельности.

57. Начальник отдела Росздравнадзора (территориальных органов) в течение 1 рабочего дня с даты регистрации поступивших в Росздравнадзор заявления и документов от соискателя лицензии назначает из числа работников отдела ответственного исполнителя по рассмотрению документов, представленных соискателем лицензии для получения лицензии (далее - ответственный исполнитель).

Фамилия, имя и отчество (последнее - при наличии) ответственного исполнителя, его должность и номер телефона должны быть сообщены соискателю лицензии по его письменному или устному обращению, а также посредством информационно-коммуникационных технологий, в том числе с использованием Единого портала государственных и муниципальных услуг (функций).

58. При получении Росздравнадзором (территориальными органами) заявления о предоставлении лицензии, оформленного с нарушением требований, установленных пунктом 20 Административного регламента, и (или) документов, указанных в пункте 20 Административного регламента, представленных не в полном объеме, ответственный исполнитель в течение 3 рабочих дней со дня их приема вручает соискателю лицензии уведомление о необходимости устранения в тридцатидневный срок выявленных нарушений (далее - уведомление об устранении нарушений) или направляет такое уведомление заказным почтовым отправлением с уведомлением о вручении.

Тридцатидневный срок устранения выявленных нарушений исчисляется ответственным исполнителем с даты документального подтверждения в получении данного уведомления соискателем лицензии.

59. В случае непредставления соискателем лицензии в тридцатидневный срок надлежащим образом оформленного заявления о предоставлении лицензии и в полном объеме документов (сведений), указанных в пункте 20 Административного регламента, ответственный исполнитель в течение 3 рабочих дней вручает соискателю лицензии уведомление о возврате заявления и прилагаемых к нему документов с мотивированным обоснованием причин возврата или направляет его заказным почтовым отправлением с уведомлением о вручении.

60. В случае представления надлежащим образом оформленного заявления о предоставлении лицензии и в полном объеме других документов (сведений) в соответствии с требованиями, указанными в пункте 20 Административного регламента, либо устранения нарушений, указанных в пункте 58 Административного регламента, ответственный исполнитель в течение 3 рабочих дней со дня приема заявления и документов информирует соискателя лицензии любым доступным способом, в том числе посредством информационно-коммуникационных технологий, об их принятии Росздравнадзором (территориальными органами) к рассмотрению, а также готовит проект приказа о проведении внеплановой выездной проверки.

61. Приказ Росздравнадзора (территориальных органов) о проведении внеплановой выездной проверки на предмет соответствия соискателя лицензии лицензионным требованиям, согласованный с начальником отдела Росздравнадзора (территориальных органов), осуществляющего лицензирование медицинской деятельности подписывается руководителем (заместителем руководителя) Росздравнадзора (территориальных органов).

62. Ответственный исполнитель не позднее 15 рабочих дней со дня поступления в Росздравнадзор (территориальные органы) надлежащим образом оформленного заявления о предоставлении лицензии и документов, указанных в пункте 20 Административного регламента, осуществляет проверку полноты и достоверности представленных в них сведений, с целью оценки:

1) согласованности информации между отдельными документами, указанными в пункте 20 Административного регламента;

2) соответствие сведениям о соискателе лицензии, полученным Росздравнадзором (территориальными органами) путем межведомственного информационного взаимодействия:

а) от ФНС России - сведения о соискателе лицензии, содержащиеся в Едином государственном реестре юридических лиц;

б) от Росреестра - сведения, подтверждающие наличие у соискателя лицензии на праве собственности или на ином законном основании помещений, необходимых для осуществления медицинской деятельности (на объекты недвижимости, права на которые зарегистрированы в Едином государственной реестре прав на недвижимое имущество и сделок с ним);

в) от Казначейства России - сведения об уплате государственной пошлины за предоставление лицензии;

д) от Роспотребнадзора - сведения о наличии выданного в установленном порядке санитарно-эпидемиологического заключения о соответствии санитарным правилам зданий, строений, сооружений и (или) помещений, необходимых для выполнения соискателем лицензии заявленных работ (услуг).

В электронном документе нумерация пунктов соответствует официальному источнику.

63. По результатам проверки полноты и достоверности представленных сведений ответственный исполнитель составляет акт.

64. Внеплановая выездная проверка соискателя лицензии проводится в срок, не превышающий 16 рабочих дней с даты подписания соответствующего приказа и не позднее 31 рабочего дня со дня поступления в Росздравнадзор (территориальные органы) надлежащим образом оформленного заявления и документов о предоставлении лицензии без согласования в установленном порядке с органами прокуратуры.

65. Предметом внеплановой выездной проверки соискателя лицензии или лицензиата в случаях, предусмотренных пунктами 23 и 24 настоящего Административного регламента, являются состояние помещений, зданий, сооружений, технических средств, оборудования, иных объектов, которые предполагается использовать соискателем лицензии или лицензиатом при осуществлении лицензируемого вида деятельности, и наличие необходимых для осуществления лицензируемого вида деятельности работников в целях оценки соответствия таких объектов и работников лицензионным требованиям.

66. В течение 4 рабочих дней с даты завершения внеплановой выездной проверки соискателя лицензии ответственный исполнитель с учетом результатов проверки полноты и достоверности представленных сведений и внеплановой выездной проверки готовит проект приказа:

1) о предоставлении лицензии - в случае отсутствия оснований, установленных пунктом 36 Административного регламента;

2) об отказе в предоставлении лицензии - в случае наличия оснований, установленных пунктом 36 Административного регламента.

67. Проект приказа, заявление и прилагаемые к нему документы для предоставления лицензии рассматриваются руководителем (заместителем руководителя) Росздравнадзора (территориальных органов) в течение 10 рабочих дней с даты регистрации поступивших от соискателя лицензии надлежащим образом оформленного заявления и других документов о предоставлении лицензии с целью принятия решения о предоставлении лицензии либо об отказе в предоставлении лицензии.

68. Приказ Росздравнадзора (территориальных органов) о предоставлении лицензии и лицензия одновременно подписываются руководителем (заместителем руководителя) Росздравнадзора (территориальных органов) и регистрируются в реестре лицензий.

69. Приказ руководителя (заместителя руководителя) Росздравнадзора (территориальных органов) о предоставлении лицензии и лицензия должны содержать:

1) наименование лицензирующего органа - Росздравнадзор (территориальный орган);

2) полное и (в случае, если имеется) сокращенное наименование, в том числе фирменное наименование, организационно-правовую форму юридического лица, адрес его места нахождения, государственный регистрационный номер записи о создании юридического лица, адреса мест осуществления лицензируемого вида деятельности;

3) идентификационный номер налогоплательщика;

4) лицензируемый вид деятельности - медицинская деятельность (за исключением указанной деятельности, осуществляемой медицинскими организациями и другими организациями, входящими в частную систему здравоохранения, на территории инновационного центра "Сколково"), с указанием работ (услуг), составляющих медицинскую деятельность, которые соискатель лицензии намерен осуществлять, указанные в соответствии с Перечнем работ (услуг), составляющих медицинскую деятельность, предусмотренным приложением к Положению о лицензировании медицинской деятельности (за исключением указанной деятельности, осуществляемой медицинскими организациями и другими организациями, входящими в частную систему здравоохранения, на территории инновационного центра "Сколково"), утвержденному постановлением Правительства Российской Федерации от 16 апреля 2012 г. N 291;

5) номер и дату регистрации лицензии;

6) номер и дату приказа.

70. Лицензия оформляется на бланке Росздравнадзора (территориального органа), являющемся документом строгой отчетности и защищенным от подделок полиграфической продукцией, по типовой форме, утвержденной постановлением Правительства Российской Федерации от 6 октября 2011 г. N 826 (Собрание законодательства Российской Федерации, 2011, N 42, ст. 5924).

71. Лицензия может быть также оформлена в форме электронного документа в порядке, установленном законодательством Российской Федерации, регулирующим отношения в области электронного документооборота.

72. В течение 3 рабочих дней после дня подписания и регистрации лицензии ответственный исполнитель вручает лицензию заявителю (уполномоченному лицу на основании доверенности, оформленной в соответствии с требованиями законодательства Российской Федерации) под роспись или направляет лицензиату заказным почтовым отправлением с уведомлением о вручении, а также уведомляет об этом лицензиата через средства связи путем размещения соответствующей информации на официальном сайте Росздравнадзора www.roszdravnadzor.ru.

73. В случае подготовки проекта приказа Росздравнадзора (территориальных органов) об отказе в предоставлении лицензии ответственному исполнителю необходимо указать мотивированное обоснование причин отказа со ссылкой на конкретные положения нормативных правовых актов и иных документов, являющихся основанием такого отказа, или, если причиной отказа является установленное в ходе проверки несоответствие соискателя лицензии (лицензиата) лицензионным требованиям, реквизиты акта проверки соискателя лицензии.

74. В течение 3 рабочих дней со дня подписания приказа Росздравнадзора (территориальных органов) об отказе в предоставлении лицензии (далее - уведомление об отказе) ответственный исполнитель вручает соискателю лицензии (лицензиату) уведомление об отказе в предоставлении лицензии или направляет его заказным почтовым отправлением с уведомлением о вручении. В уведомлении об отказе указываются мотивированные обоснования причин отказа со ссылкой на конкретные положения нормативных правовых актов и иных документов, являющихся основанием такого отказа. Если причиной отказа является установленное в ходе внеплановой выездной проверки на соответствие соискателя лицензии лицензионным требованиям, указываются реквизиты акта проверки.

Уведомление об отказе может быть также направлено соискателю лицензии посредством информационно-коммуникационных технологий.

75. Уведомление об отказе подписывается руководителем (заместителем руководителя) Росздравнадзора (территориальных органов).

Рассмотрение заявления, других документов о переоформлении лицензии и принятие решения о переоформлении (об отказе в переоформлении) лицензии

76. Административная процедура "Рассмотрение заявления, других документов о переоформлении лицензии и принятие решения о переоформлении (об отказе в переоформлении) лицензии" осуществляется в связи с поступлением от лицензиата, имеющего лицензию, или его правопреемника заявления о переоформлении лицензии и документов (сведений), предусмотренных пунктами 21 - 25 Административного регламента в соответствии с блок-схемой исполнения административной процедуры согласно приложениям N 4а и N 4б к Административному регламенту.

77. Заявление о переоформлении лицензии подается в случаях реорганизации юридического лица в форме преобразования, изменения его наименования, адреса места нахождения.

78. В случае реорганизации юридического лица в форме преобразования, заявление о переоформлении лицензии и другие документы (сведения) представляются в Росздравнадзор (территориальные органы) не позднее чем через 15 рабочих дней со дня внесения соответствующих изменений в Единый государственный реестр юридических лиц.

79. В случае реорганизации юридических лиц в форме слияния переоформление лицензии допускается только при условии наличия у каждого участвующего в слиянии юридического лица на дату государственной регистрации правопреемника реорганизованных юридических лиц лицензии на один и тот же вид деятельности.

80. Для переоформления лицензии лицензиат, его правопреемник или иное предусмотренное федеральным законом лицо представляет в Росздравнадзор (территориальные органы), либо направляет заказным почтовым отправлением с уведомлением о вручении заявление о переоформлении лицензии, оригинал действующей лицензии.

81. Для переоформления лицензии лицензиат или его правопреемник представляет в Росздравнадзор (территориальные органы) непосредственно или направляет заказным почтовым отправлением с уведомлением о вручении заявление и документы, предусмотренные пунктами 21 - 25 Административного регламента, а также посредством информационно-коммуникационных технологий, в том числе с использованием Единого портала государственных и муниципальных услуг (функций).

82. Заявление и документы о переоформлении лицензии принимаются должностным лицом Росздравнадзора (территориальных органов) по описи. Копия описи с отметкой о дате приема указанных заявления и других документов в день приема вручается должностным лицом Росздравнадзора (территориальных органов), ответственным за прием и регистрацию документов, лицензиату или направляется ему заказным почтовым отправлением с уведомлением о вручении.

83. В случае если в заявлении о переоформлении лицензии соискатель лицензии указал просьбу о направлении ему в электронной форме информации по вопросам лицензирования, указанная копия описи направляется ему в электронной форме.

84. Документы (в том числе представленные в форме электронного документа), поступившие от лицензиата, регистрируются должностным лицом Росздравнадзора (территориальных органов) в течение 1 рабочего дня с даты их получения.

Контроль ведения учета поступивших документов осуществляет начальник отдела Росздравнадзора (территориальных органов), осуществляющего лицензирование медицинской деятельности.

85. Документы, представляемые в Росздравнадзор (территориальные органы) с использованием информационно-коммуникационных технологий (в электронной форме), в том числе с использованием Единого портала государственных и муниципальных услуг (функций), должны быть заверены в порядке, установленном законодательством Российской Федерации, регулирующим отношения в области электронного документооборота.

86. При переоформлении лицензии не допускается требовать от заявителя представления каких-либо документов, кроме предусмотренных пунктами 21 - 25 Административного регламента.

87. Рассмотрение документов и принятие решения о переоформлении лицензии осуществляется в срок, предусмотренный подпунктами 2 и 3 пункта 18 Административного регламента, при получении заявления о переоформлении лицензии и других документов, указанных в пунктах 21 - 25 Административного регламента.

88. В отношении лицензиата, представившего заявление о переоформлении лицензии, проводятся проверка полноты и достоверности представленных сведений и внеплановая выездная проверки на предмет соответствия лицензиата лицензионным требованиям.

89. Основанием для проведения внеплановой выездной проверки лицензиата является представление в Росздравнадзор (территориальные органы) заявления о переоформлении лицензии в случаях:

1) при намерении лицензиата осуществлять лицензируемый вид деятельности по адресу места его осуществления, не указанному в лицензии;

2) при намерении лицензиата внести изменения в указанный в лицензии перечень выполняемых работ, оказываемых услуг, составляющих лицензируемый вид деятельности, в части выполнения новых работ, оказания новых услуг, составляющих лицензируемый вид деятельности.

Внеплановая выездная проверка лицензиата на соответствие лицензионным требованиям в указанных случаях проводится без согласования в установленном порядке с органом прокуратуры.

90. Начальник отдела Росздравнадзора (территориальных органов), осуществляющего лицензирование медицинской деятельности, в течение 1 рабочего дня с даты регистрации поступивших в Росздравнадзор (территориальные органы) заявления и документов о переоформлении лицензии, назначает из числа работников отдела ответственного исполнителя по рассмотрению документов, представленных лицензиатом для переоформления лицензии (далее - ответственный исполнитель).

Фамилия, имя и отчество (последнее - при наличии) ответственного исполнителя переоформления лицензии, его должность и номер телефона должны быть сообщены лицензиату по его письменному или устному обращению, а также посредством информационно-коммуникационных технологий, в том числе с использованием Единого портала государственных и муниципальных услуг (функций).

91. При получении Росздравнадзором (территориальными органами) заявления о переоформлении лицензии (в случаях реорганизации юридического лица в форме преобразования, изменения его наименования, адреса места нахождения; при намерении лицензиата внести изменения в указанный в лицензии перечень выполняемых работ, оказываемых услуг, составляющих лицензируемый вид деятельности, в части прекращения выполнения работ, оказания услуг; в случае прекращения деятельности по одному адресу или нескольким адресам мест ее осуществления, указанным в лицензии) оформленного с нарушением требований, указанных в пункте 21 - 22 Административного регламента, и (или) не в полном объеме прилагаемых к нему документов, ответственный исполнитель в течение 3 рабочих дней со дня приема заявления вручает лицензиату уведомление об устранении нарушений в тридцатидневный срок выявленных нарушений или направляет такое уведомление заказным почтовым отправлением с уведомлением о вручении.

Ответственным исполнителем тридцатидневный срок устранения выявленных нарушений исчисляется с даты документального подтверждения в получении данного уведомления лицензиатом.

92. В случае непредставления лицензиатом в тридцатидневный срок надлежащим образом оформленного заявления о переоформлении лицензии и (или) не в полном объеме других документов (сведений), указанных в пунктах 21 - 22 Административного регламента, ответственный исполнитель в течение 3 рабочих дней вручает лицензиату уведомление о возврате заявления и прилагаемых к нему документов с мотивированным обоснованием причин возврата или направляет заказным почтовым отправлением с уведомлением о вручении или в случае, если в заявлении о предоставлении лицензии соискатель лицензии указал просьбу о направлении ему в электронной форме информации по вопросам лицензирования, указанное уведомление направляется ему в электронной форме.

93. В случае представления надлежащим образом оформленного заявления о переоформлении лицензии и в полном объеме других документов (сведений), указанных в пункте 21 - 22 Административного регламента, либо устранения нарушений, указанных в пункте 91 Административного регламента, ответственный исполнитель в течение 3 рабочих дней со дня приема указанных заявления и документов информирует лицензиата любым доступным способом, в том числе посредством информационно-коммуникационных технологий, о принятии их Росздравнадзором (территориальными органами) к рассмотрению заявления и других документов.

94. Ответственный исполнитель не позднее 5 рабочих дней со дня поступления в Росздравнадзор (территориальные органы) надлежащим образом оформленного заявления о переоформлении лицензии осуществляет проверку полноты и достоверности представленных сведений с учетом сведений о лицензиате, имеющихся в лицензионном деле, с целью определения:

1) наличия оснований для переоформления лицензии;

2) полноты и достоверности, представленных в заявлении сведений и сопоставляет их с данными, получаемыми Росздравнадзором (территориальными органами) путем межведомственного информационного взаимодействия:

а) от ФНС - сведения о лицензиате, содержащиеся в Едином государственном реестре юридических лиц;

б) от Казначейства России - сведения об уплате государственной пошлины за переоформление лицензии.

95. По результатам проверки полноты и достоверности представленных сведений ответственный исполнитель составляет акт.

96. В течение 2 рабочих дней с даты завершения проверки полноты и достоверности сведений, представленных лицензиатом, ответственный исполнитель готовит проект приказа о переоформлении лицензии (об отказе в переоформлении лицензии).

97. Проект приказа, заявление и документы для переоформления лицензии рассматриваются руководителем (заместителем руководителя) Росздравнадзора (территориальных органов) не позднее 9 рабочих дней с даты регистрации поступившего от лицензиата надлежащим образом оформленного заявления о переоформлении лицензии с целью принятия решения о переоформлении лицензии либо об отказе в переоформлении лицензии.

98. Приказ Росздравнадзора (территориальных органов) о переоформлении лицензии и лицензия одновременно подписываются руководителем (заместителем руководителя) Росздравнадзора (территориальных органов) и регистрируются в реестре лицензий.

99. Приказ руководителя (заместителя руководителя) Росздравнадзора (территориальных органов) о переоформлении лицензии и лицензия должны содержать:

1) наименование лицензирующего органа - Росздравнадзор (территориальный орган);

2) полное и (в случае, если имеется) сокращенное наименование, в том числе фирменное наименование, и организационно-правовую форму юридического лица, адрес его места нахождения, адреса мест осуществления лицензируемого вида деятельности, государственный регистрационный номер записи о создании юридического лица;

3) идентификационный номер налогоплательщика;

4) лицензируемый вид деятельности - медицинская деятельность (за исключением указанной деятельности, осуществляемой медицинскими организациями и другими организациями, входящими в частную систему здравоохранения, на территории инновационного центра "Сколково"), с указанием оказываемых работ, оказываемых услуг, составляющих указанный вид деятельности;

5) номер и дату регистрации лицензии;

6) номер и дату приказа.

100. В течение 3 рабочих дней после дня подписания и регистрации лицензии ответственный исполнитель вручает лицензию заявителю (уполномоченному лицу на основании доверенности, оформленной в соответствии с требованиями законодательства Российской Федерации) под роспись или направляет лицензиату заказным почтовым отправлением с уведомлением о вручении, а также уведомляет об этом лицензиата через средства связи и путем размещения соответствующей информации на официальном сайте Росздравнадзора (территориальных органов).

101. Лицензия оформляется на бланке Росздравнадзора (территориальных органов), являющимся документом строгой отчетности и защищенным от подделок полиграфической продукцией, по типовой форме, утвержденной постановлением Правительства Российской Федерации от 6 октября 2011 г. N 826.

102. Лицензия может быть также оформлена в форме электронного документа в порядке, установленном законодательством Российской Федерации, регулирующим отношения в области электронного документооборота.

103. В случае подготовки проекта приказа руководителя (заместителя руководителя) Росздравнадзора (территориальных органов) об отказе в переоформлении лицензии ответственному исполнителю необходимо, в том числе, указать мотивированное обоснование причин отказа со ссылкой на конкретные положения нормативных правовых актов и иных документов, являющихся основанием такого отказа.

104. В течение 3 рабочих дней со дня подписания приказа руководителя (заместителя руководителя) Росздравнадзора (территориальных органов) об отказе в переоформлении лицензии ответственный исполнитель вручает лицензиату уведомление об отказе в переоформлении лицензии или направляет его заказным почтовым отправлением с уведомлением о вручении. В уведомлении об отказе указываются мотивированные обоснования причин отказа со ссылкой на конкретные положения нормативных правовых актов и иных документов, являющихся основанием такого отказа. Уведомление может быть также направлено лицензиату посредством информационно-коммуникационных технологий.

105. Уведомление об отказе подписывается руководителем (заместителем руководителя) Росздравнадзора (территориальных органов).

106. При получении Росздравнадзором (территориальными органами) заявления о переоформлении лицензии (при намерении лицензиата внести изменения в указанный в лицензии перечень выполняемых работ, оказываемых услуг, составляющих лицензируемый вид деятельности, в части выполнения новых работ, оказания новых услуг, при намерении лицензиата осуществлять лицензируемый вид деятельности по адресу места его осуществления, не указанному в лицензии), оформленного с нарушением требований, установленных пунктами 23 и 24 Административного регламента, ответственный исполнитель в течение 3 рабочих дней со дня приема заявления вручает лицензиату уведомление о необходимости устранения в тридцатидневный срок выявленных нарушений или направляет такое уведомление заказным почтовым отправлением с уведомлением о вручении.

107. В случае непредставления лицензиатом в тридцатидневный срок надлежащим образом оформленного заявления о переоформлении лицензии ответственный исполнитель в течение 3 рабочих дней вручает лицензиату уведомление о возврате заявления и прилагаемых к нему документов с мотивированным обоснованием причин возврата или направляет заказным почтовым отправлением с уведомлением о вручении.

108. При условии, что лицензиатом:

1) представлены надлежащим образом оформленное заявление о переоформлении лицензии и в полном объеме другие документы в соответствии с требованиями, указанными в пунктах 23 и 24 Административного регламента;

2) устранены выявленные нарушения и представлены в тридцатидневный срок в Росздравнадзор (территориальные органы) надлежащим образом оформленное заявление о переоформлении лицензии и другие документы;

ответственный исполнитель в течение 3 рабочих дней со дня приема заявления о переоформлении лицензии и других документов информирует лицензиата любым доступным способом, в том числе посредством информационно-коммуникационных технологий, о принятии Росздравнадзором (территориальными органами) к рассмотрению заявления и прилагаемых к нему документов, а также готовит проект приказа о проведении внеплановой выездной проверки, который подписывается руководителем (заместителем руководителя) Росздравнадзора (территориальных органов).

109. Ответственный исполнитель не позднее 8 рабочих дней со дня поступления в Росздравнадзор (территориальные органы) надлежащим образом оформленного заявления о переоформлении лицензии и прилагаемых к нему документов (сведений) осуществляет проверку полноты и достоверности представленных сведений с учетом сведений о лицензиате, имеющихся в лицензионном деле, с целью определения:

1) наличия всех документов, предусмотренных пунктами 23 и 24 Административного регламента (полноты документов);

2) наличия оснований для переоформления лицензии;

3) полноты и достоверности представленных в заявлении и прилагаемых к нему документах сведений, в том числе сведений полученных Росздравнадзором (территориальными органами) путем межведомственного информационного взаимодействия:

а) от ФНС России - сведения о соискателе лицензии, содержащиеся в Едином государственном реестре юридических лиц;

б) от Росреестра - сведения, подтверждающие наличие у соискателя лицензии на праве собственности или на ином законном основании помещений, необходимых для осуществления медицинской деятельности (на объекты недвижимости, права на которые зарегистрированы в Едином государственной реестре прав на недвижимое имущество и сделок с ним);

в) от Казначейства России - сведения об уплате государственной пошлины за предоставление лицензии;

г) от Роспотребнадзора - сведения о наличии выданного в установленном порядке санитарно-эпидемиологического заключения о соответствии санитарным правилам зданий, строений, сооружений и (или) помещений, необходимых для выполнения соискателем лицензии заявленных работ (услуг).

110. Внеплановая выездная проверка лицензиата проводится в срок, не превышающий 15 рабочих дней с даты подписания соответствующего приказа и не позднее 23 рабочих дней со дня поступления в Росздравнадзор (территориальные органы) надлежащим образом оформленного заявления о переоформлении лицензии и других документов.

111. Предметом внеплановой выездной проверки соискателя лицензии или лицензиата в случаях, предусмотренных пунктами 23 и 24 настоящего Административного регламента, являются состояние помещений, зданий, сооружений, технических средств, оборудования, иных объектов, которые предполагается использовать соискателем лицензии или лицензиатом при осуществлении лицензируемого вида деятельности, и наличие необходимых для осуществления лицензируемого вида деятельности работников в целях оценки соответствия таких объектов и работников лицензионным требованиям.

112. В течение 3 рабочих дней с даты завершения внеплановой выездной проверки лицензиата ответственный исполнитель с учетом результатов проверки полноты и достоверности представленных сведений и внеплановой выездной проверки готовит проект приказа:

1) о переоформлении лицензии в случае отсутствия оснований, установленных пунктом 36 Административного регламента;

2) об отказе в переоформлении лицензии в случае наличия оснований, установленных пунктом 36 Административного регламента.

113. Проект приказа, заявление и прилагаемые к нему документы для переоформления лицензии рассматриваются руководителем (заместителем руководителя) Росздравнадзора (территориальных органов) в течение 3 рабочих дней с даты регистрации поступивших от лицензиата надлежащим образом оформленного заявления о переоформлении лицензии и в полном объеме других документов с целью принятия решения о переоформлении лицензии либо об отказе в переоформлении лицензии.

114. Приказ руководителя (заместителя руководителя) Росздравнадзора (территориальных органов) о переоформлении лицензии и лицензия должны содержать данные, предусмотренные пунктом 99 Административного регламента.

115. Лицензия оформляется и направляется лицензиату в порядке, предусмотренном пунктами 100 - 102 Административного регламента.

116. В случае подготовки проекта приказа руководителя (заместителя руководителя) Росздравнадзора (территориальных органов) об отказе в переоформлении лицензии ответственному исполнителю необходимо, в том числе, указать мотивированное обоснование причин отказа со ссылкой на конкретные положения нормативных правовых актов и иных документов, являющихся основанием такого отказа, или, если причиной отказа является установленное в ходе проверки несоответствие лицензиата лицензионным требованиям, реквизиты акта проверки лицензиата.

117. В течение 3 рабочих дней со дня подписания приказа об отказе в переоформлении лицензии ответственный исполнитель вручает лицензиату уведомление об отказе в переоформлении лицензии в порядке, указанном в пунктах 104 и 105 Административного регламента.

118. По окончании процедуры переоформления лицензии в течение 5 рабочих дней со дня вручения (получения) переоформленной лицензии ответственный исполнитель в порядке, предусмотренном пунктом 76 Административного регламента, формирует лицензионное дело и направляет его в архив в установленном порядке.

119. Лицензионное дело, независимо от того, переоформлена лицензия или отказано в переоформлении лицензии, подлежит постоянному хранению в Росздравнадзоре (территориальных органах) с соблюдением требований по обеспечению конфиденциальности информации.

Взаимодействие Росздравнадзора (территориальных органов) с иными федеральными органами государственной власти и органами, участвующими в предоставлении государственных услуг, формирование и направление межведомственных запросов в указанные органы, участвующие в предоставлении государственных услуг

120. С целью получения государственной услуги не требуется предоставление лицензиатами и соискателями лицензий документов, выданных иными органами государственной власти.

Исключение составляют документы, необходимые в соответствии с нормативными правовыми актами для предоставления государственной услуги, исчерпывающий перечень которых указан в пунктах 20 - 27 Административного регламента.

121. В рамках предоставления государственной услуги межведомственное информационное взаимодействие осуществляется с:

1) Казначейством России для получения квитанции об оплате государственной пошлины;

2) ФНС России для получения сведений, содержащихся в Едином государственном реестре юридических лиц;

3) Росреестром для получения сведений, подтверждающих наличие у соискателя лицензии (лицензиата) на праве собственности или ином законном основании, необходимых для осуществления деятельности помещений и земельных участков, права на которые зарегистрированы в Едином государственной реестре прав на недвижимое имущество и сделок с ним.

4) Роспотребнадзором для получения сведений о наличии выданного в установленном порядке санитарно-эпидемиологического заключения о соответствии санитарным правилам зданий, строений, сооружений и (или) помещений, необходимых для выполнения соискателем лицензии заявленных работ (услуг).

122. Межведомственный запрос о представлении документов и (или) информации, указанных в пункте 32 Административного регламента, для предоставления государственной услуги с использованием межведомственного информационного взаимодействуя должен содержать указание на базовый государственный информационный ресурс, в целях ведения которого запрашиваются документы и информация, или в случае, если такие документы и информация не были представлены заявителем, следующие сведения, если дополнительные сведения не установлены законодательным актом Российской Федерации:

1) наименование органа, направляющего межведомственный запрос;

2) наименование органа, в адрес которого направляется межведомственный запрос;

3) наименование государственной услуги, для предоставления которой необходимо представление документа и (или) информации, а также, если имеется, номер (идентификатор) такой услуги в реестре государственных услуг;

4) указание на положения нормативного правового акта, которыми установлено представление документа и (или) информации, необходимых для предоставления государственной услуги, и указание на реквизиты данного нормативного правового акта;

5) сведения, необходимые для представления документа и (или) информации, установленные административным регламентом предоставления государственной услуги, а также сведения, предусмотренные нормативными правовыми актами как необходимые для представления таких документов и (или) информации;

6) контактная информация для направления ответа на межведомственный запрос;

7) дата направления межведомственного запроса;

8) фамилия, имя, отчество (последнее - при наличии) и должность лица, подготовившего и направившего межведомственный запрос, а также номер служебного телефона и (или) адрес электронной почты данного лица для связи.

123. Срок подготовки и направления ответа на межведомственный запрос о представлении документов и информации, указанных в пункте 32 Административного регламента, для предоставления государственной услуги с использованием межведомственного информационного взаимодействия не может превышать 5 рабочих дней со дня поступления межведомственного запроса в орган, предоставляющий документ и информацию, если иные сроки подготовки и направления ответа на межведомственный запрос не установлены федеральными законами, правовыми актами Правительства Российской Федерации и принятыми в соответствии с федеральными законами нормативными правовыми актами субъектов Российской Федерации.

Предоставление дубликата лицензии и копии лицензии

124. Административная процедура "Предоставление дубликата лицензии и копии лицензии" осуществляется в связи с поступлением от лицензиата заявления, а в случае порчи лицензии - и испорченного бланка лицензии, в соответствии с блок-схемой исполнения административной процедуры согласно приложению N 5 к Административному регламенту.

Документы, указанные в пунктах 27 - 28 Административного регламента, лицензиат представляет либо направляет заказным почтовым отправлением с уведомлением о вручении в Росздравнадзор (территориальные органы).

125. Ответственный исполнитель в течение 3 рабочих дней со дня поступления в Росздравнадзор (территориальные органы) надлежащим образом оформленного заявления о предоставлении дубликата лицензии:

1) осуществляет проверку достоверности представленных сведений с учетом сведений о лицензиате, имеющихся в лицензионном деле, с целью определения:

а) наличия оснований для предоставления дубликата лицензии;

б) полноты и достоверности представленных в заявлении сведений и сопоставления их с данными (сведения об уплате государственной пошлины за предоставление дубликата лицензии), получаемыми Росздравнадзором (территориальными органами) путем межведомственного информационного взаимодействия от Казначейства России;

2) оформляет дубликат лицензии на бланке лицензии с пометками "дубликат" и "оригинал лицензии признается недействующим";

3) вносит в реестр лицензий номер и дату выдачи дубликата лицензии;

4) вручает дубликат лицензиату или направляет его заказным почтовым отправлением с уведомлением о вручении.

126. В случае поступления в Росздравнадзор (территориальные органы) надлежащим образом оформленного заявления о предоставлении копии лицензии Росздравнадзор (территориальный орган) выдает лицензиату заверенную копию лицензии в срок, предусмотренный подпунктом 5 пункта 18 Административного регламента, или направляет копию заказным почтовым отправлением с уведомлением о вручении.

Предоставление сведений из реестра лицензий

127. Административная процедура "Предоставление сведений из реестра лицензий" осуществляется в связи с поступлением от физического лица или организации заявления, указанного в пункте 29 Административного регламента, в соответствии с блок-схемой исполнения административной процедуры согласно приложению N 6 к Административному регламенту.

128. Ответственный сотрудник в течение 5 рабочих дней со дня поступления в Росздравнадзор (территориальные органы) заявления о предоставлении сведений о конкретной лицензии:

1) проверяет наличие сведений о конкретной лицензии в реестре лицензий;

2) устанавливает отсутствие оснований для отказа в предоставлении запрашиваемых сведений, предусмотренных подпунктом 4 пункта 36 Административного регламента;

3) оформляет и направляет (передает) заявителю сведения о конкретной лицензии в виде выписки из реестра лицензий либо копии акта лицензирующего органа о принятом решении, либо справки об отсутствии запрашиваемых сведений, которая выдается в случае отсутствия в реестре лицензий сведений о лицензиях или при невозможности определения конкретного лицензиата.

129. Сведения о конкретной лицензии передаются заявителю или направляются ему заказным почтовым отправлением с уведомлением о вручении.

Прекращение действия лицензии по заявлению лицензиата

130. Административная процедура "Прекращение действия лицензии по заявлению лицензиата" осуществляется в связи с поступлением от лицензиата заявления о прекращении лицензируемого вида деятельности в соответствии с блок-схемой исполнения административной процедуры согласно приложению N 7 к Административному регламенту.

131. Заявление о прекращении лицензируемого вида деятельности предоставляется лицензиатом в Росздравнадзор (территориальные органы) не позднее чем за 15 календарных дней до дня фактического прекращения лицензируемого вида деятельности.

132. Решение Росздравнадзора (территориальных органов) о прекращении действия лицензии оформляется приказом.

133. Действие лицензии прекращается со дня принятия решения о прекращении действия лицензии.

134. Сведения о досрочном прекращении действия лицензии вносятся в реестр лицензий ответственным исполнителем в течение 3 рабочих дней со дня принятия решения.

135. Документы, связанные с досрочным прекращением действия лицензии, приобщаются ответственным исполнителем к лицензионному делу.

IV. Формы контроля за предоставлением государственной услуги

Порядок осуществления текущего контроля за соблюдением и исполнением ответственными должностными лицами положений Административного регламента и иных нормативных правовых актов, устанавливающих требования к предоставлению государственной услуги, а также принятием ими решений

136. Текущий контроль за соблюдением последовательности действий, определенных административными процедурами по предоставлению государственной услуги, осуществляется руководителем и должностными лицами Росздравнадзора, ответственными за организацию работы по предоставлению государственной услуги, путем проведения проверок соблюдения и исполнения ответственными исполнителями положений Административного регламента, иных нормативных правовых актов Российской Федерации, а также при проведении внутреннего аудита результативности предоставления государственной услуги (далее - проверка).

137. Перечень должностных лиц, осуществляющих текущий контроль за предоставлением государственной услуги, устанавливается локальными актами Росздравнадзора.

138. Проверки полноты и качества предоставления государственной услуги включают в себя проведение проверок, выявление и устранение нарушений прав заявителей, рассмотрение, принятие решений и подготовку ответов на обращения заявителей, содержащие жалобы на действия (бездействие) и решения должностных лиц Росздравнадзора, ответственных за предоставление государственной услуги, а также контроль за исполнением государственной услуги территориальными органами Росздравнадзора, участвующими в предоставлении государственной услуги.

139. В случае выявления в результате проведенных проверок нарушений прав заявителей виновные должностные лица Росздравнадзора (территориальных органов) привлекаются к ответственности в порядке, установленном законодательством Российской Федерации.

Порядок и периодичность осуществления плановых и внеплановых проверок полноты и качества предоставления государственной услуги, в том числе порядок и формы контроля за полнотой и качеством предоставления государственной услуги

140. Проведение плановых и внеплановых проверок осуществляется в целях выявления нарушений порядка предоставления государственной услуги, в том числе своевременности и полноты рассмотрения обращений заявителей, обоснованности и законности принятия по ним решений.

141. Плановые проверки полноты и качества предоставления государственной услуги проводятся уполномоченными должностными лицами Росздравнадзора.

142. Ежегодный план проверок устанавливается руководителем (уполномоченным лицом) Росздравнадзора.

143. Внеплановые проверки полноты и качества предоставления государственной, услуги проводятся структурным подразделением Росздравнадзора, осуществляющего лицензирование медицинской деятельности, с участием уполномоченных должностных лиц подразделений Росздравнадзора на основании жалоб (претензий) граждан на решения или действия (бездействие) должностных лиц Росздравнадзора (территориальных органов), принятые или осуществленные в ходе предоставления государственной услуги.

144. Результаты проверки оформляются в форме Акта и подписываются уполномоченными должностными лицами Росздравнадзора.

Ответственность должностных лиц федерального органа исполнительной власти за решения и действия (бездействие), принимаемые (осуществляемые) ими в ходе предоставления государственной услуги

145. Персональная ответственность должностных лиц Росздравнадзора (территориальных органов) за предоставление государственной услуги закрепляется в их должностных регламентах в соответствии с требованиями законодательства Российской Федерации.

146. Исполнитель, ответственный за осуществление соответствующих административных процедур Административного регламента, несет персональную ответственность за:

1) соответствие результатов рассмотрения документов, представленных соискателем лицензии или лицензиатом, требованиям законодательства Российской Федерации;

2) соблюдение сроков и порядка приема документов, правильность внесения записи (в том числе в электронной форме) в журнал учета документов для предоставления (переоформления) лицензии на осуществление медицинской деятельности;

3) соблюдение порядка, в том числе сроков предоставления государственной услуги по лицензированию медицинской деятельности, уведомления об отказе в предоставлении (переоформлении) лицензии;

4) достоверность сведений, внесенных в реестр лицензий, и архивирование лицензионного дела.

Требования к порядку и формам контроля за предоставлением государственной услуги, в том числе со стороны граждан, их объединений и организаций

147. Граждане, их объединения и организации могут контролировать предоставление государственной услуги путем получения информации по телефону, по письменным обращениям, по электронной почте, на официальном сайте Росздравнадзора (www.roszdravnadzor.ru), официальных сайтах территориальных органов и через Единый портал.

Основные положения, характеризующие требования к порядку и формам контроля за исполнением Административного регламента, в том числе со стороны граждан, их объединений и организаций, устанавливаются и определяются в соответствии с федеральными законами, а также иными нормативными правовыми актами Российской Федерации.

V. Досудебный (внесудебный) порядок обжалования решений и действий (бездействия) Росздравнадзора (территориальных органов), а также их должностных лиц

Информация для заявителя о его праве на досудебное (внесудебное) обжалование действий (бездействия) и решений, принятых (осуществляемых) в ходе предоставления государственной услуги

148. Заявитель вправе обжаловать решения и (или) действия (бездействие) Росздравнадзора (территориальных органов), а также их должностных лиц в досудебном (внесудебном) порядке.

149. Заявитель может обратиться с жалобой, в том числе в следующих случаях:

1) нарушение срока регистрации заявления;

2) нарушение срока предоставления государственной услуги;

3) требование представления заявителем документов, не предусмотренных нормативными правовыми актами Российской Федерации для предоставления государственной услуги;

4) отказ в приеме документов, представление которых предусмотрено нормативными правовыми актами Российской Федерации для предоставления государственной услуги;

5) отказ в предоставлении государственной услуги, если основания отказа не предусмотрены федеральными законами и принятыми в соответствии с ними иными нормативными правовыми актами Российской Федерации;

6) требование внесения заявителем при предоставлении государственной услуги платы, не предусмотренной нормативными правовыми актами Российской Федерации;

7) отказ должностных лиц в исправлении допущенных опечаток и ошибок в запрашиваемых сведениях.

Предмет жалобы

150. Предметом досудебного (внесудебного) обжалования является нарушение прав и законных интересов заявителя, противоправные решения, действия (бездействие) должностных лиц при предоставлении государственной услуги, нарушение положений Административного регламента, некорректное поведение или нарушение служебной этики в ходе предоставления государственной услуги.

Органы государственной власти и уполномоченные на рассмотрение жалобы должностные лица, которым может быть направлена жалоба заявителя в досудебном (внесудебном) порядке

151. Заявители могут обратиться в досудебном (внесудебном) порядке с жалобой к:

1) руководителю территориального органа Росздравнадзора на решения и действия (бездействие) подчиненных ему специалистов;

2) руководителю Росздравнадзора на решения и действия (бездействие) руководителя территориального органа Росздравнадзора;

3) Министру здравоохранения Российской Федерации на решения и действия (бездействие) руководителя Росздравнадзора.

Порядок подачи и рассмотрения жалобы

152. Жалоба подается в Росздравнадзор (территориальные органы) в письменной форме или в электронном виде.

153. Жалоба должна содержать:

1) наименование органа, осуществляющего предоставление государственной услуги, а также фамилию, имя, отчество (последнее - при наличии) должностного лица, решения, действия (бездействие) которого обжалуются;

2) фамилию, имя, отчество (последнее - при наличии), сведения о месте жительства заявителя - физического лица либо наименование, сведения о месте нахождения заявителя - юридического лица, а также номер (номера) контактного телефона, адрес (адреса) электронной почты (при наличии) и почтовый адрес, по которым должен быть направлен ответ заявителю;

3) сведения об обжалуемых решениях, действиях (бездействии) Росздравнадзора, должностных лиц;

4) доводы, на основании которых заявитель не согласен с решением, действием (бездействием) Росздравнадзора (территориальных органов), должностного лица.

Заявителем могут быть представлены документы (при наличии), подтверждающие доводы заявителя, либо их копии.

154. В случае если жалоба подается через представителя заявителя, также представляется документ, подтверждающий полномочия на осуществление действий от имени заявителя. В качестве документа, подтверждающего полномочия на осуществление действий от имени заявителя, может быть представлена:

1) оформленная в соответствии с законодательством Российской Федерации доверенность (для физических лиц);

2) оформленная в соответствии с законодательством Российской Федерации доверенность, заверенная печатью заявителя и подписанная руководителем заявителя или уполномоченным этим руководителем лицом (для юридических лиц);

3) копия решения о назначении или об избрании либо приказа о назначении физического лица на должность, в соответствии с которым такое физическое лицо обладает правом действовать от имени заявителя без доверенности.

155. Жалоба может быть направлена в Росздравнадзор (территориальные органы) по почте (электронной почте), с использованием сети "Интернет", официального сайта Росздравнадзора (территориальных органов), Единого портала государственных и муниципальных услуг (функций).

156. В случае подачи жалобы при личном приеме заявитель представляет документ, удостоверяющий его личность в соответствии с законодательством Российской Федерации.

157. Жалоба рассматривается уполномоченными должностными лицами.

158. В ответе по результатам рассмотрения жалобы указываются:

1) наименование органа, предоставляющего государственную услугу, должность, фамилия, имя, отчество (при наличии) должностного лица, принявшего решение по жалобе;

2) номер, дата, место принятия решения, включая сведения о должностном лице, решение или действие (бездействие) которого обжалуется;

3) фамилия, имя, отчество (при наличии) или наименование заявителя;

4) основания для принятия решения по жалобе;

5) принятое по жалобе решение;

6) в случае если жалоба признана обоснованной, - сроки устранения выявленных нарушений, в том числе срок предоставления результата государственной услуги;

7) сведения о порядке обжалования принятого по жалобе решения.

159. Ответ по результатам рассмотрения жалобы подписывается уполномоченным на рассмотрение жалобы должностным лицом.

160. В случае установления в ходе или по результатам рассмотрения жалобы признаков состава административного правонарушения или признаков состава преступления должностное лицо, уполномоченное на рассмотрение жалоб, направляет соответствующие материалы в органы прокуратуры.

Сроки рассмотрения жалобы

161. Жалоба, поступившая в Росздравнадзор (территориальные органы), подлежит регистрации не позднее следующего рабочего дня со дня ее поступления.

162. Жалоба, поступившая в Росздравнадзор (территориальные органы), подлежит рассмотрению должностным лицом, уполномоченным на рассмотрение жалоб, в течение 15 рабочих дней со дня ее регистрации.

163. В случае обжалования отказа Росздравнадзора (территориальных органов) в приеме документов у заявителя либо в исправлении допущенных опечаток и ошибок жалоба рассматривается в течение 5 рабочих дней со дня ее регистрации.

Перечень оснований для приостановления рассмотрения жалобы в случае, если возможность приостановления предусмотрена законодательством Российской Федерации

164. Основания для приостановления рассмотрения жалобы отсутствуют.

Результат рассмотрения жалобы

165. По результатам рассмотрения жалобы Росздравнадзор (территориальный орган) принимает решение об удовлетворении жалобы либо об отказе в ее удовлетворении.

166. При удовлетворении жалобы Росздравнадзор (территориальный орган) принимает исчерпывающие меры по устранению выявленных нарушений, в том числе по выдаче заявителю результата государственной услуги.

167. Росздравнадзор (территориальный орган) отказывает в удовлетворении жалобы в следующих случаях:

1) наличие вступившего в законную силу решения суда, арбитражного суда по жалобе о том же предмете и по тем же основаниям;

2) подача жалобы лицом, полномочия которого не подтверждены в порядке, установленном законодательством Российской Федерации;

3) наличие решения по жалобе, принятого ранее в соответствии с требованиями правил обжалования в отношении того же заявителя и по тому же предмету жалобы.

168. Росздравнадзор (территориальный орган) вправе оставить жалобу без ответа в следующих случаях:

1) наличие в жалобе нецензурных либо оскорбительных выражений, угроз жизни, здоровью и имуществу должностного лица, а также членов его семьи;

2) текст жалобы, не поддается прочтению, ответ на жалобу не дается, она не подлежит направлению на рассмотрение, о чем сообщается заявителю, направившему жалобу, если его фамилия и почтовый адрес поддаются прочтению;

3) отсутствие сведений об обжалуемом решении, действии (бездействии) (в чем выразилось, кем принято), о фамилии заявителя, почтовом адресе или адресе электронной почты, по которому должен быть направлен ответ.

Порядок информирования заявителя о результатах рассмотрения жалобы

169. Мотивированный ответ о результатах рассмотрения жалобы подписывается уполномоченным на рассмотрение жалобы должностным лицом и направляется заявителю в письменной форме или по желанию заявителя в форме электронного документа, подписанного электронной подписью уполномоченного на рассмотрение жалобы должностного лица, вид которой установлен законодательством Российской Федерации, не позднее одного дня, следующего за днем принятия решения по результатам рассмотрения жалобы.

Порядок обжалования решения по жалобе

170. Обжалование решения по жалобе осуществляется в порядке, установленном пунктом 151 Административного регламента.

Право заявителя на получение информации и документов, необходимых для обоснования и рассмотрения жалобы

171. Заявитель имеет право на получение исчерпывающей информации и документов, необходимых для обоснования и рассмотрения жалобы.

Способы информирования заявителей о порядке подачи и рассмотрения жалобы

172. Росздравнадзор (территориальный орган) обеспечивает консультирование заявителей о порядке обжалования решений, действий (бездействия) Росздравнадзора (территориальных органов), должностных лиц, в том числе по телефону, электронной почте, при личном приеме.

Приложение N 1
к Административному регламенту
Федеральной службы по надзору
в сфере здравоохранения
по предоставлению государственной
услуги по лицензированию медицинской
деятельности (за исключением
указанной деятельности, осуществляемой
медицинскими организациями и другими
организациями, входящими в частную
систему здравоохранения, на территории
инновационного центра "Сколково"),
утвержденному приказом
Министерства здравоохранения
Российской Федерации
от 26 января 2015 г. N 21н

СВЕДЕНИЯ О ТЕРРИТОРИАЛЬНЫХ ОРГАНАХ ФЕДЕРАЛЬНОЙ СЛУЖБЫ ПО НАДЗОРУ В СФЕРЕ ЗДРАВООХРАНЕНИЯ ПО СУБЪЕКТАМ РОССИЙСКОЙ ФЕДЕРАЦИИ

1) территориальный орган Росздравнадзора по Алтайскому краю: тел. 8-3852-22-65-48, адрес: 656011, Алтайский край, г. Барнаул, проспект Ленина, д. 145, www.22reg.roszdravnadzor.ru, roszdravak@gmail.com;

2) территориальный орган Росздравнадзора по Амурской области: тел. 8-4162-53-21-01, адрес: 675000, Амурская область, г. Благовещенск, ул. Мухина, д. 31, www.28reg.roszdravnadzor.ru, amurzdrav@mail.ru;

3) территориальный орган Росздравнадзора по Астраханской области: тел. 8-8512-61-29-61, адрес: 414040, Астраханская область, г. Астрахань, ул. Коммунистическая, www.30reg.roszdravnadzor.ru, roszdrav_n@astranet.ru, roszdrav_a@astranet.ru;

4) территориальный орган Росздравнадзора по Архангельской области и Ненецкому автономному округу: т/ф. 8-8182-46-22-27, адрес: 163002, г. Архангельск, пр. Новгородский, д. 32, оф. 17, www.29reg.roszdravnadzor.ru, nadzor29@mail.ru;

5) территориальный орган Росздравнадзора по Белгородской области: тел.: 8-4722-32-82-54, адрес: 308002, Белгородская область, г. Белгород, пр. Богдана Хмельницкого, д. 62, www.31reg.roszdravnadzor.ru, roszdravnadzor31@belnet.ru;

6) территориальный орган Росздравнадзора по Брянской области: тел: 8-4832-64-66-95, адрес: 241050, г. Брянск, ул. Трудовая, д. 1, www.31reg.roszdravnadzor.ru, info@reg32.roszdravnadzor.ru;

7) территориальный орган Росздравнадзора по Владимирской области: тел. 8-4922-53-73-67, адрес: 600005, г. Владимир, ул. Горького, д. 58а, www.33reg.roszdravnadzor.ru, 33@vladimirroszdravnadzor.elcom.ru;

8) территориальный орган Росздравнадзора по Волгоградской области: тел. 8-8442-33-09-45, адрес: 400131, г. Волгоград, ул. Краснознаменская, д. 12, www.34reg.roszdravnadzor.ru, info@reg34.roszdravnadzor.ru;

9) территориальный орган Росздравнадзора по Вологодской области: тел. 8-8172-76-25-99, адрес: 160001, г. Вологда, пр-т Победы, д. 33, www.35reg.roszdravnadzor.ru, info@35reg.roszdravnadzor.ru;

10) территориальный орган Росздравнадзора по Воронежской области: тел. 8-4732-76-53-99, адрес: 394018, Воронежская область, г. Воронеж, ул. 9 Января, д. 36, www.36reg.roszdravnadzor.ru, info@36reg.roszdravnadzor.ru;

11) территориальный орган Росздравнадзора по г. Москве и Московской области: тел. 8-495-611-47-74, адрес: 127006, г. Москва, ул. Вучетича, д. 12а, www.77reg.roszdravnadzor.ru, info@77reg.roszdravnadzor.ru;

12) территориальный орган Росздравнадзора по г. Санкт-Петербургу и Ленинградской области: тел. 8-812-314-67-89, адрес: 190068, г. Санкт-Петербург, Набережная канала Грибоедова, д. 88/90, www.roszdravnadzor.spb.ru, info@roszdravnadzor.spb.ru;

13) территориальный орган Росздравнадзора по Еврейской автономной области: тел. 8-42622-35-6-76, адрес: 679017, г. Биробиджан, ул. Парковая, д. 4, www.79reg.roszdravnadzor.ru, rznadzor_eao@mail.ru;

14) территориальный орган Росздравнадзора по Ивановской области: тел. 8-4932-41-36-50, адрес: 153012, г. Иваново, ул. Советская, д. 49, www.37reg.roszdravnadzor.ru, ivzdravnadzor@mail.ru;

15) территориальный орган Росздравнадзора по Иркутской области: тел. 8-3952-24-14-40, адрес: 664011, г. Иркутск, ул. Горького, д. 36, www.37reg.roszdravnadzor.ru, lge.roszdrav38@yandex.ru;

16) территориальный орган Росздравнадзора по Кабардино-Балкарской Республике: тел. 8-8662-44-12-75, адрес: 360006, г. Нальчик, ул. Суворова, д. 127, www.07reg.roszdravnadzor.ru, zdravnadzorkbr@yandex.ru;

17) территориальный орган Росздравнадзора по Калининградской области: тел. 8-4012-53-52-02, адрес: 236006, г. Калининград, ул. Кирпичная, д. 7-9, www.39reg.roszdravnadzor.ru, kldzn@pochta.ru, info@roszdravnadzor39.ru;

18) территориальный орган Росздравнадзора по Калужской области: тел. 8-4842-56-67-00, адрес: 248600, г. Калуга, ул. Вилонова, д. 46, www.40reg.roszdravnadzor.ru, rzd@kaluga.net;

19) территориальный орган Росздравнадзора по Камчатскому краю: тел. 8-4152-49-01-10, адрес: 683023, г. Петропавловск-Камчатский, пр. Победы, д. 63, www.41reg.roszdravnadzor.ru, roszdrav@mail.kamchatka.ru;

20) территориальный орган Росздравнадзора по Карачаево-Черкесской Республике: тел. 8-87822-26-16-06, адрес: 369000, г. Черкесск, ул. Комсомольская, д. 31, www.09reg.roszdravnadzor.ru, info@reg9.roszdravnadzor.ru;

21) территориальный орган Росздравнадзора по Кемеровской области: тел. 8-3842-44-10-91, адрес: 650060, г. Кемерово, ул. Сарыгина, д. 29, www.42reg.roszdravnadzor.ru, rzn42@kuzdrav.ru;

22) территориальный орган Росздравнадзора по Кировской области: тел. 8-8332-64-63-71, адрес: 610027, г. Киров, ул. Карла Маркса, д. 99, www.43reg.roszdravnadzor.ru, rzn.kirov@mail.ru;

23) территориальный орган Росздравнадзора по Костромской области: тел. 8-4942-42-15-00, адрес: 156005, г. Кострома, ул. Советская, д. 107а, www.44reg.roszdravnadzor.ru, info@44reg.roszdravnadzor.ru;

24) территориальный орган Росздравнадзора по Краснодарскому краю: тел. 8-8612-75-39-00, адрес: 350059, г. Краснодар, ул. Васнецова, д. 39, www.23reg.roszdravnadzor.ru, fs@rznkk.org, info@reg23.roszdravnadzor.ru;

25) территориальный орган Росздравнадзора по Красноярскому краю: тел. 8-3912-21-11-41, адрес: 660021, г. Красноярск, пр. Мира, д. 132, www.24reg.roszdravnadzor.ru, info@reg24.roszdravnadzor.ru;

26) территориальный орган Росздравнадзора по Курганской области: тел. 8-3522-65-00-67, адрес: 640000, г. Курган, ул. Тобольная, д. 56, www.45reg.roszdravnadzor.ru, agaevnn@mail.ru;

27) территориальный орган Росздравнадзора по Курской области: тел. 8-4712-58-12-52, адрес: 305029, г. Курск, ул. Карла Маркса, д. 66 Б, www.46reg.roszdravnadzor.ru, info@reg46.roszdravnadzor.ru;

28) территориальный орган Росздравнадзора по Липецкой области: тел. 8-4742-23-07-35, адрес: 398001, г. Липецк, ул. Ворошилова, д. 1, www.48reg.roszdravnadzor.ru, info@reg48.roszdravnadzor.ru;

29) территориальный орган Росздравнадзора по Магаданской области: тел. 8-4132-63-98-93, адрес: 685000, г. Магадан, ул. Набережная реки Магаданки, д. 7, www.zdravnadzor.ru, info@reg49.roszdravnadzor.ru;

30) территориальный орган Росздравнадзора по Мурманской области: тел. 8-8152-24-44-55, адрес: 183008, г. Мурманск, ул. Зои Космодемьянской, д. 33, www.51reg.roszdravnadzor.ru, info@reg51.roszdravnadzor.ru;

31) территориальный орган Росздравнадзора по Нижегородской области: тел. 8-831-419-92-04, адрес: 603006, г. Нижний Новгород, ул. Варварская, д. 32, www.52reg.roszdravnadzor.ru, zdravnadzornnov@yandex.ru;

32) территориальный орган Росздравнадзора по Новгородской области: тел. 8-8162-77-21-73, адрес: 173001, Новгородская обл., г. Великий Новгород, ул. Яковлева, д. 13, офис 50, www.53reg.roszdravnadzor.ru, info@reg53.roszdravnadzor.ru;

33) территориальный орган Росздравнадзора по Новосибирской области: тел. 8-3832-10-01-02, адрес: 630007, г. Новосибирск, ул. Красный проспект, д. 11, www.54reg.roszdravnadzor.ru, priemnaya@reg54.roszdravnadzor.ru;

34) территориальный орган Росздравнадзора по Омской области: тел. 8-3812-21-31-05, адрес: 644033, г. Омск, ул. Красный путь, д. 127, www.55reg.roszdravnadzor.ru, upravlenie@reg55.roszdravnadzor.ru;

35) территориальный орган Росздравнадзора по Оренбургской области: тел. 8-3532-77-57-88, адрес: 460000, г. Оренбург, ул. Гая, д. 14, www.56reg.roszdravnadzor.ru, info@reg56.roszdravnadzor.ru;

36) территориальный орган Росздравнадзора по Орловской области: тел. 8-4862-42-65-55, адрес: 302001, г. Орел, ул. Комсомольская, д. 33, www.57reg.roszdravnadzor.ru, orel@reg57.roszdravnadzor.ru, urzn@reg57.roszdravnadzor.ru;

37) территориальный орган Росздравнадзора по Пензенской области: тел. 8-8412-44-74-93, адрес: 440047, г. Пенза, ул. Ульяновская, д. 1, www.58reg.roszdravnadzor.ru, roszdravnadzor58@mail.ru, olga@reg58.roszdravnadzor.ru, iya@reg58.roszdravnadzor.ru;

38) территориальный орган Росздравнадзора по Пермскому краю: тел. 8-3422-37-01-57, адрес: 614068, г. Пермь, ул. Петропавловская, д. 111, www.59reg.roszdravnadzor.ru, info@reg59.roszdravnadzor.ru;

39) территориальный орган Росздравнадзора по Приморскому краю: тел. 8-4232-22-42-46, адрес: 690091, г. Владивосток, ул. Мордовцева, д. 3, www.25reg.roszdravnadzor.ru, federal_licenz@mail.ru;

40) территориальный орган Росздравнадзора по Псковской области: тел. 8-8112-56-60-60, адрес: 180007, г. Псков, ул. Розы Люксембург, д. 12, www.60reg.roszdravnadzor.ru, info@reg60.roszdravnadzor.ru;

41) территориальный орган Росздравнадзора по Республике Адыгея: тел. 8-8772-57-17-52, адрес: 385000, г. Майкоп, ул. Советская, д. 166, www.01reg.roszdravnadzor.ru, rzn.01@yandex.ru;

42) территориальный орган Росздравнадзора по Республике Алтай: тел. 8-38822-2-72-60, адрес: 649000, г. Горно-Алтайск, ул. Улагашева, д. 13, www.02reg.roszdravnadzor.ru, info@reg2.roszdravnadzor.ru;

43) территориальный орган Росздравнадзора по Республике Башкортостан: тел. 8-347-251-15-27, адрес: 450076, г. Уфа, ул. Аксакова, д. 62, www.03reg.roszdravnadzor.ru, info@reg3.roszdravmadzor.ru;

44) территориальный орган Росздравнадзора по Республике Бурятия: тел. 8-3012-22-10-45, адрес: 670000, г. Улан-Удэ, ул. Некрасова, д. 20, www.04reg.roszdravnadzor.ru, info@reg4.roszdravnadzor.ru;

45) территориальный орган Росздравнадзора по Республике Дагестан: тел. 8-8722-56-11-18, адрес: 367027, г. Махачкала, ул. Буганова, д. 17б, www.05reg.roszdravnadzor.ru, info@reg5.roszdravnadzor.ru;

46) территориальный орган Росздравнадзора по Республике Ингушетия: тел. 8-8732-22-16-04, адрес: 386101, г. Назрань, ул. Чеченская, д. 14, www.06reg.roszdravnadzor.ru, rznri@mail.ru;

47) территориальный орган Росздравнадзора по Республике Калмыкия: тел. 8-84722-40-972, адрес: 358000, г. Элиста, ул. Ленина, д. 255, www.08reg.roszdravnadzor.ru, roszdravnadzor@elista.ru, info@reg8.roszdravnadzor.ru;

48) территориальный орган Росздравнадзора по Республике Карелия: тел. 8-8142-78-54-02, адрес: 185035, г. Петрозаводск, ул. Анохина, д. 29а, www.10reg.roszdravnadzor.ru, rznkarel@onego.ru;

49) территориальный орган Росздравнадзора по Республике Коми: тел. 8-8212-24-08-96, адрес: 167000, г. Сыктывкар, ул. Куратова, д. 18, www.11reg.roszdravnadzor.ru, roszn-komi@mail.ru;

50) территориальный орган Росздравнадзора по Республике Крым и городу федерального значения Севастополю: тел. +38-0652-540-460, адрес: 295024, г. Симферополь, ул. 60 лет Октября, д. 30, roszdravkrimsev@yandex.ru;

51) территориальный орган Росздравнадзора по Республике Марий Эл: тел. 8-8362-42-67-04, адрес: 434000, Республика Марий Эл, г. Йошкар-Ола, пр. Ленина, 24а, www.12reg.roszdravnadzor.ru, rznrme@mail.ru, roszdravnadzor@mari-el.ru;

52) территориальный орган Росздравнадзора по Республике Мордовия: тел. 8-8342-23-28-06, адрес: 430030, г. Саранск, ул. Васенко, д. 13, www.13reg.roszdravnadzor.ru, UVG@reg13.roszdravnadzor.ru;

53) территориальный орган Росздравнадзора по Республике Саха (Якутия): тел. 8-4112-42-50-41, адрес: 677980, г. Якутск, ул. Короленко, д. 2, www.14reg.roszdravnadzor.ru, reg14rzn.sakha@mail.ru;

54) территориальный орган Росздравнадзора по Республике Северная Осетия - Алания: тел. 8-8672-54-39-79, адрес: 362040, г. Владикавказ, ул. Джанаева, д. 22, www.15reg.roszdravnadzor.ru, roszdravnadzor15@mail.ru;

55) территориальный орган Росздравнадзора по Республике Татарстан: тел. 8-843-292-54-37, адрес: 420021, г. Казань, ул. Нариманова, д. 63, www.16reg.roszdravnadzor.ru, info@reg16.roszdravnadzor.ru;

56) территориальный орган Росздравнадзора по Республике Тыва: тел. 8-39422-5-03-34, адрес: 667010, г. Кызыл, ул. Московская, д. 107, www.17reg.roszdravnadzor.ru, tuva@reg17.roszdravnadzor.ru;

57) территориальный орган Росздравнадзора по Республике Хакасия: тел. 8-3902-34-77-45, адрес: 655017, г. Абакан, ул. Крылова, д. 47а, www.19reg.roszdravnadzor.ru, reg19@reg19.roszdravnadzor.ru;

58) территориальный орган Росздравнадзора по Ростовской области: тел. 8-863-286-98-16, адрес: 344010, г. Ростов-на-Дону, пр. Соколова, д. 81, www.61reg.roszdravnadzor.ru, rzn_ro@mail.ru;

59) территориальный орган Росздравнадзора по Рязанской области: тел. 8-4912-25-96-66, адрес: 390000, г. Рязань, Соборная пл., д. 13, www.62reg.roszdravnadzor.ru, roszdrav@mail.ryazan.ru;

60) территориальный орган Росздравнадзора по Самарской области: тел. 8-8463-40-60-61, адрес: 443041, г. Самара, ул. Арцыбушевская, д. 13, www.63reg.roszdravnadzor.ru, info@reg63.roszdravnadzor.ru;

61) территориальный орган Росздравнадзора по Саратовской области: тел. 8-8452-50-93-94, адрес: 410012, г. Саратов, ул. Рабочая, д. 145/155, www.64reg.roszdravnadzor.ru, sarzdravn@renet.ru, zdravn@bk.ru;

62) территориальный орган Росздравнадзора по Сахалинской области: тел. 8-4242-50-53-25, адрес: 693020, г. Южно-Сахалинск, ул. Дзержинского, д. 15, www.65reg.roszdravnadzor.ru, roszdravnadzr@sakhalin.ru;

63) территориальный орган Росздравнадзора по Свердловской области: тел. 8-3433-71-06-88, адрес: 620014, г. Екатеринбург, ул. Попова, д. 30, www.66reg.roszdravnadzor.ru, zdravnadzor@ru66.ru;

64) территориальный орган Росздравнадзора по Смоленской области: тел. 8-4812-27-91-19, адрес: 214012, г. Смоленск, ул. Кашена, д. 1, www.67reg.roszdravnadzor.ru, info@reg67.roszdravnadzor.ru;

65) территориальный орган Росздравнадзора по Ставропольскому краю: тел. 8-8652-29-60-27, адрес: 355012, г. Ставрополь, ул. Голенева, д. 67б, www.26reg.roszdravnadzor.ru, roszdravnadzor26@mail.ru;

66) территориальный орган Росздравнадзора по Тамбовской области: тел. 8-4752-63-32-14, адрес: 392030, г. Тамбов, ул. Урожайная, д. 2ж, www.68reg.roszdravnadzor.ru, tmb.zdravnadzor@mail.ru;

67) территориальный орган Росздравнадзора по Тверской области: тел. 8-4822-35-85-88, адрес: 170008, г. Тверь, пр-т Победы, д. 27, www.69reg.roszdravnadzor.ru, info@reg69.roszdravnadzor.ru;

68) территориальный орган Росздравнадзора по Томской области: тел. 8-3822-53-46-25, адрес: 634029, г. Томск, ул. Белинского, д. 19, www.70reg.roszdravnadzor.ru, info@reg70.roszdravnadzor.ru;

69) территориальный орган Росздравнадзора по Тульской области: тел. 8-4872-25-15-37, адрес: 300028, г. Тула, ул. 9 Мая, д. 1, www.71reg.roszdravnadzor.ru, info@reg71.roszdravnadzor.ru;

70) территориальный орган Росздравнадзора по Тюменской области: тел. 8-3452-20-23-51, адрес: 625023, г. Тюмень, ул. Энергетиков, д. 26, www.72reg.roszdravnadzor.ru, rzn_tmn@mail.ru;

71) территориальный орган Росздравнадзора по Ульяновской области: тел. 8-8422-27-89-55, адрес: 432063, г. Ульяновск, ул. Красноармейская, д. 38, www.73reg.roszdravnadzor.ru, ulrzn73@yandex.ru;

72) территориальный орган Росздравнадзора по Удмуртской Республике: тел. 8-3412-40-27-47, адрес: 426039, г. Ижевск, ул. Дзержинского, д. 3, www.18reg.roszdravnadzor.ru, info@reg18.roszdravnadzor.ru;

73) территориальный орган Росздравнадзора по Хабаровскому краю: тел. 8-4212-75-22-30, адрес: 680000, г. Хабаровск, ул. Петра Комарова, д. 6, www.27reg.roszdravnadzor.ru, info@rzn27.ru, info@reg27.roszdravnadzor.ru;

74) территориальный орган Росздравнадзора по Ханты-Мансийскому автономному округу и Ямало-Ненецкому автономному округу: тел. 8-34673-56-573, адрес: 628011, г. Ханты-Мансийск, ул. Карла Маркса, д. 18, www.86reg.roszdravnadzor.ru, info@reg86.roszdravnadzor.ru;

75) территориальный орган Росздравнадзора по Чеченской Республике: тел. 8-8712-22-61-65, адрес: 364024, г. Грозный, пр. Исаева, д. 36, www.20reg.roszdravnadzor.ru, info@reg20.roszdravnadzor.ru;

76) территориальный орган Росздравнадзора по Челябинской области: тел. 8-3512-63-21-22, адрес: 454091, г. Челябинск, пл. МОПРа, д. 8а, www.74reg.roszdravnadzor.ru, rzn74@mail.ru;

77) территориальный орган Росздравнадзора по Забайкальскому краю: тел. 8-3022-35-31-24, адрес: г. Чита, ул. Костюшко-Григоровича, д. 4, www.75reg.roszdravnadzor.ru, priemnay@reg75.roszdravnadzor.ru;

78) территориальный орган Росздравнадзора по Чувашской Республике: тел. 8-8352-58-21-10, адрес: 428018, г. Чебоксары, Московский пр., д. 36, www.21reg.roszdravnadzor.ru, terorgan21@cbx.ru;

79) территориальный орган Росздравнадзора по Чукотскому автономному округу: тел.: 8-4272-26-88-80, адрес: 689000, г. Анадырь, ул. Отке, д. 11, www.87reg.roszdravnadzor.ru, chaoroszdrav@mail.ru;

80) территориальный орган Росздравнадзора по Ярославской области: тел. 8-4852-31-48-07, адрес: 150002, г. Ярославль, ул. Калмыковых, д. 20, www.76reg.roszdravnadzor.ru, info@reg76.roszdravnadzor.ru.

Приложение N 2
к Административному регламенту
Федеральной службы по надзору
в сфере здравоохранения
по предоставлению государственной
услуги по лицензированию медицинской
деятельности (за исключением
указанной деятельности, осуществляемой
медицинскими организациями и другими
организациями, входящими в частную
систему здравоохранения, на территории
инновационного центра "Сколково"),
утвержденному приказом Минздрава России
от 26 января 2015 г. N 21н

Приложение N 3
к Административному регламенту
Федеральной службы по надзору
в сфере здравоохранения
по предоставлению государственной
услуги по лицензированию медицинской
деятельности (за исключением
указанной деятельности, осуществляемой
медицинскими организациями и другими
организациями, входящими в частную
систему здравоохранения, на территории
инновационного центра "Сколково"),
утвержденному приказом Минздрава России
от 26 января 2015 г. N 21н

Приложение N 4а
к Административному регламенту
Федеральной службы по надзору
в сфере здравоохранения
по предоставлению государственной
услуги по лицензированию медицинской
деятельности (за исключением
указанной деятельности, осуществляемой
медицинскими организациями и другими
организациями, входящими в частную
систему здравоохранения, на территории
инновационного центра "Сколково"),
утвержденному приказом Минздрава России
от 26 января 2015 г. N 21н

Приложение N 4б
к Административному регламенту
Федеральной службы по надзору
в сфере здравоохранения
по предоставлению государственной
услуги по лицензированию медицинской
деятельности (за исключением
указанной деятельности, осуществляемой
медицинскими организациями и другими
организациями, входящими в частную
систему здравоохранения, на территории
инновационного центра "Сколково"),
утвержденному приказом Минздрава России
от 26 января 2015 г. N 21н

Приложение N 5
к Административному регламенту
Федеральной службы по надзору
в сфере здравоохранения
по предоставлению государственной
услуги по лицензированию медицинской
деятельности (за исключением
указанной деятельности, осуществляемой
медицинскими организациями и другими
организациями, входящими в частную
систему здравоохранения, на территории
инновационного центра "Сколково"),
утвержденному приказом Минздрава России
от 26 января 2015 г. N 21н

Приложение N 6
к Административному регламенту
Федеральной службы по надзору
в сфере здравоохранения
по предоставлению государственной
услуги по лицензированию медицинской
деятельности (за исключением
указанной деятельности, осуществляемой
медицинскими организациями и другими
организациями, входящими в частную
систему здравоохранения, на территории
инновационного центра "Сколково"),
утвержденному приказом Минздрава России
от 26 января 2015 г. N 21н

Приложение N 7
к Административному регламенту
Федеральной службы по надзору
в сфере здравоохранения
по предоставлению государственной
услуги по лицензированию медицинской
деятельности (за исключением
указанной деятельности, осуществляемой
медицинскими организациями и другими
организациями, входящими в частную
систему здравоохранения, на территории
инновационного центра "Сколково"),
утвержденному приказом Минздрава России
от 26 января 2015 г. N 21н