ФЕДЕРАЛЬНАЯ НАЛОГОВАЯ СЛУЖБА
ПИСЬМО
от 7 апреля 2015 г. N ЕД-4-15/5752
О ВНЕСЕНИИ ИЗМЕНЕНИЙ В ПИСЬМО ФНС РОССИИ ОТ 16.07.2013 N АС-4-2/12705
В целях реализации Федерального закона от 28.06.2013 N 134-ФЗ "О внесении изменений в отдельные законодательные акты Российской Федерации в части противодействия незаконным финансовым операциям" ФНС России сообщает следующее.
В рекомендациях по проведению камеральных налоговых проверок, направленных письмом ФНС России от 16.07.2013 N АС-4-2/12705 (далее - Письмо) приложение N 2 (форма сообщения (с требованием представления пояснений) изложить в редакции в соответствии с приложением N 1 к настоящему письму.
Пункт 2.7 Письма дополнить следующими абзацами:
"Если камеральной налоговой проверкой выявлены ошибки, противоречия между сведениями об операциях, содержащимися в налоговой декларации по налогу на добавленную стоимость или несоответствия сведений об операциях, содержащихся в налоговой декларации по налогу на добавленную стоимость, представленной налогоплательщиком, сведениям об указанных операциях, содержащихся в налоговой декларации по налогу на добавленную стоимость, представленной в налоговый орган другим налогоплательщиком, или в журнале учета полученных и выставленных счетов-фактур, представленном в налоговый орган лицом, на которое в соответствии с главой 21 настоящего Кодекса возложена соответствующая обязанность, в случае, если такие противоречия, несоответствия свидетельствуют о занижении суммы налога на добавленную стоимость, подлежащей уплате в бюджетную систему Российской Федерации, либо о завышении суммы налога на добавленную стоимость, заявленной к возмещению, налоговым органом при направлении сообщения (с требованием представления пояснений) в соответствии с пунктом 3 статьи 88 Кодекса используются формы приложений согласно приложениям 2.1 - 2.9 к настоящим рекомендациям.
В целях упрощения процедуры обработки сообщения (с требованием представления пояснений), направленного налоговым органом в электронной форме через оператора электронного документооборота по телекоммуникационным каналам связи, в составе указанного документа дополнительно формируется файл приложений в электронной форме в соответствии с форматом, приведенным в приложении 2.10 к настоящим рекомендациям.
При этом, налогоплательщик при представлении пояснений на сообщение (с требованием представления пояснений), полученное в электронной форме через оператора электронного документооборота по телекоммуникационным каналам связи, вправе использовать рекомендуемую форму ответа. Рекомендуемые формы, формат и порядок заполнения ответа на сообщение (с требованием представления пояснений) для представления в налоговый орган приведены в приложении 2.11 к настоящим рекомендациям.
Ответ, составленный по рекомендуемой форме в соответствии с приложением 2.11 к настоящему письму, направляется налогоплательщиком в установленном формате по телекоммуникационным каналам связи через оператора электронного документооборота с применением описи документов, утвержденной приказом ФНС России от 29.06.2012 N ММВ-7-6/465@".
Настоящее письмо необходимо довести до сведения подведомственных налоговых органов для исполнения.
Действительный
государственный советник
Российской Федерации
2 класса
Д.В. ЕГОРОВ
Приложение N 1
Приложение N 2
к письму ФНС России
от 16.07.2013 N АС-4-2/12705
УТВЕРЖДЕНО
приказом ФНС России
от _________ 20__ г. N ________
Форма по КНД 1165050
| |
| | |
| | (полное наименование организации (ответственного участника консолидированной группы налогоплательщиков (при наличии статуса в проверяемый период), (Ф.И.О. <1>индивидуального предпринимателя (при наличии статуса в проверяемый период), физического лица) - налогоплательщика (плательщика сбора, налогового агента), ИНН/КПП <2>, адрес) |
СООБЩЕНИЕ N ____
(с требованием представления пояснений)
| | |
| (место составления) | | (дата) |
|
| (наименование налогового органа) |
| в соответствии со статьей | | Налогового кодекса |
| | (25.14/88/105.29) <3> | |
| Российской Федерации сообщает, что | |
| | (причины направления настоящего требования) |
| Учитывая изложенное, в течение | | <4> дней со дня получения |
| | (количество) | |
| настоящего требования необходимо представить пояснения или в течение | | <4> дней |
| | (количество) | |
| |
| (внести соответствующие исправления/представить уведомление о контролируемых иностранных компаниях) <3> |
| Сообщение (с требованием представления пояснений) получил |
| | |
| (дата, подпись, Ф.И.О. <1> лица, получившего документ, для представителя указывается основание представительства (наименование и реквизиты документа, подтверждающего полномочия) | <5>. |
<1> Отчество указывается при наличии.
<2> КПП указывается для организаций.
<3> Нужное указать.
<4> Указывается срок, установленный статьей, на основании которой направляется настоящее требование.
<5> Заполняется в случае вручения документа на бумажном носителе.
Приложение N 2
Приложение N 2.1
к письму ФНС России
от 16.07.2013 N АС-4-2/12705
Приложение N __
к сообщению (с требованием
представления пояснений)
N ______ от __________
РАЗДЕЛ 8 "СВЕДЕНИЯ ИЗ КНИГИ ПОКУПОК" НАЛОГОВОЙ ДЕКЛАРАЦИИ ПО НАЛОГУ НА ДОБАВЛЕННУЮ СТОИМОСТЬ, В КОТОРОМ ВЫЯВЛЕНЫ ОШИБКИ ИЛИ НЕСООТВЕТСТВИЯ
| N п/п (Строка 005) | Код вида операции (Стр. 010) | Номер счета-фактуры продавца (Стр. 020) | Дата счета-фактуры продавца (Стр. 030) | Номер исправления счета-фактуры продавца (Стр. 040) | Дата исправления счета-фактуры продавца (Стр. 050) | Номер корректировочного счета-фактуры продавца (Стр. 060) | Дата корректировочного счета-фактуры продавца (Стр. 070) | Номер исправления корректировочного счета-фактуры продавца (Стр. 080) | Дата исправления корректировочного счета-фактуры продавца (Стр. 090) | Номер документа, подтверждающего уплату налога Стр. 100) | Дата документа, подтверждающего уплату налога (Стр. 110) | Дата принятия на учет товаров (работ, услуг), имущественных прав (Стр. 120) | ИНН Продавца (Стр. 130) | Сведения о посреднике (комиссионере, агенте, экспедиторе, застройщике) (Стр. 140) | Номер таможенной декларации (Стр. 150) | код валюты по ОКВ (Стр. 160) | Стоимость покупок по счету-фактуре, разница стоимости по корректировочному счету-фактуре (включая налог), в валюте счета-фактуры (Стр. 170) | Сумма налога по счету-фактуре, разница суммы налога по корректировочному счету-фактуре, принимаемая к вычету, в руб. и коп. (Стр. 180) | Справочно: Код возможной ошибки |
| ИНН посредника |
| 1 | 2 | 3 | 4 | 5 | 6 | 7 | 8 | 9 | 10 | 11 | 12 | 13 | 14 | 15 | 16 | 17 | 18 | 19 | 20 |
| | | | | | | | | | | | | | | | | | | | |
| | | | | | | | | | | | | | | | | | | | |
| | | | | | | | | | | | | | | | | | | | |
Приложение N 2
Приложение N 2.2
к письму ФНС России
от 16.07.2013 N АС-4-2/12705
Приложение N __
к сообщению (с требованием
представления пояснений)
N ______ от __________
ПРИЛОЖЕНИЕ 1 К РАЗДЕЛУ 8 "СВЕДЕНИЯ ИЗ ДОПОЛНИТЕЛЬНЫХ ЛИСТОВ КНИГИ ПОКУПОК" НАЛОГОВОЙ ДЕКЛАРАЦИИ ПО НАЛОГУ НА ДОБАВЛЕННУЮ СТОИМОСТЬ, В КОТОРОМ ВЫЯВЛЕНЫ ОШИБКИ ИЛИ НЕСООТВЕТСТВИЯ
| N п/п (Строка 008) | Код вида операции (Стр. 010) | Номер счета-фактуры продавца (Стр. 020) | Дата счета-фактуры продавца (Стр. 030) | Номер исправления счета-фактуры продавца (Стр. 040) | Дата исправления счета-фактуры продавца (Стр. 050) | Номер корректировочного счета-фактуры продавца (Стр. 060) | Дата корректировочного счета-фактуры продавца (Стр. 070) | Номер исправления корректировочного счета-фактуры продавца (Стр. 080) | Дата исправления корректировочного счета-фактуры продавца (Стр. 090) | Номер документа, подтверждающего уплату налога Стр. 1 00) | Дата документа, подтверждающего уплату налога (Стр. 110) | Дата принятия на учет товаров (работ, услуг), имущественных прав (Стр. 120) | ИНН Продавца (Стр. 130) | Сведения о посреднике (комиссионере, агенте, экспедиторе, застройщике) (Стр. 140) | Номер таможенной декларации (Стр. 150) | код валюты по ОКВ (Стр. 160) | Стоимость покупок по счету-фактуре, разница стоимости по корректировочному счету-фактуре (включая налог), в валюте счета-фактуры (Стр. 170) | Сумма налога по счету-фактуре, разница суммы налога по корректировочному счету-фактуре, принимаемая к вычету, в руб. и коп. (Стр. 180) | Справочно: Код возможной ошибки |
| ИНН посредника |
| 1 | 2 | 3 | 4 | 5 | 6 | 7 | 8 | 9 | 10 | 11 | 12 | 13 | 14 | 15 | 16 | 17 | 18 | 19 | 20 |
| | | | | | | | | | | | | | | | | | | | |
| | | | | | | | | | | | | | | | | | | | |
| | | | | | | | | | | | | | | | | | | | |
Приложение N 2
Приложение N 2.3
к письму ФНС России
от 16.07.2013 N АС-4-2/12705
Приложение N __
к сообщению (с требованием
представления пояснений)
N ______ от __________
РАЗДЕЛ 9 "СВЕДЕНИЯ ИЗ КНИГИ ПРОДАЖ" НАЛОГОВОЙ ДЕКЛАРАЦИИ ПО НАЛОГУ НА ДОБАВЛЕННУЮ СТОИМОСТЬ, В КОТОРОМ ВЫЯВЛЕНЫ ОШИБКИ ИЛИ НЕСООТВЕТСТВИЯ
| N п/п (Стр. 005) | Код вида операции (Стр. 010) | Номер счета-фактуры продавца (Стр. 020) | Дата счета-фактуры продавца (Стр. 030) | Номер исправления счета-фактуры продавца (Стр. 040) | Дата исправления счета-фактуры продавца (Стр. 050) | Номер корректировочного счета-фактуры продавца (Стр. 060) | Дата корректировочного счета-фактуры продавца (Стр. 070) | Номер исправления корректировочного счета-фактуры продавца (Стр. 080) | Дата исправления корректировочного счета-фактуры продавца (Стр. 090) | ИНН Покупателя (Стр. 100) | Сведения о посреднике (комиссионере, агенте) (Стр. 110) | Номер документа, подтверждающего оплату (Стр. 120) | Дата документа, подтверждающего оплату (Стр. 130) | код валюты по ОКВ (Стр. 140) | Стоимость продаж по счету-фактуре, разница стоимости по корректировочному счету-фактуре (включая налог): в валюте счета-фактуры (Стр. 150) | Стоимость продаж, облагаемых налогом, по счету-фактуре, разница стоимости по корректировочному счету-фактуре (без налога), в руб. и коп., по ставке | Сумма налога по счету-фактуре, разница стоимости по корректировочному счету-фактуре, в руб. и коп., по ставке | Стоимость продаж, освобождаемых от налога, по счету-фактуре, разница стоимости по корректировочному счету-фактуре, в руб. и коп. (Стр. 220) | Справочно: Код возможной ошибки |
| ИНН посредника | 18% (Стр. 1 70) | 10% (Стр. 180) | 0% (Стр. 190) | 18% (Стр. 200) | 10% (Стр. 210) | |
| 1 | 2 | 3 | 4 | 5 | 6 | 7 | 8 | 9 | 10 | 11 | 12 | 13 | 14 | 15 | 16 | 17 | 18 | 19 | 20 | 21 | 22 | 23 |
| | | | | | | | | | | | | | | | | | | | | | | |
| | | | | | | | | | | | | | | | | | | | | | | |
| | | | | | | | | | | | | | | | | | | | | | | |
| | | | | | | | | | | | | | | | | | | | | | | |
| | | | | | | | | | | | | | | | | | | | | | | |
Приложение N 2
Приложение N 2.4
к письму ФНС России
от 16.07.2013 N АС-4-2/12705
Приложение N __
к сообщению (с требованием
представления пояснений)
N ______ от __________
ПРИЛОЖЕНИЕ 1 К РАЗДЕЛУ 9 "СВЕДЕНИЯ ИЗ ДОПОЛНИТЕЛЬНЫХ ЛИСТОВ КНИГИ ПРОДАЖ" НАЛОГОВОЙ ДЕКЛАРАЦИИ ПО НАЛОГУ НА ДОБАВЛЕННУЮ СТОИМОСТЬ, В КОТОРОМ ВЫЯВЛЕНЫ ОШИБКИ ИЛИ НЕСООТВЕТСТВИЯ
| N п/п (Стр. 080) | Код вида операции (Стр. 090) | Номер счета-фактуры продавца (Стр. 100) | Дата счета-фактуры продавца (Стр. 110) | Номер исправления счета-фактуры продавца (Стр. 120) | Дата исправления счета-фактуры продавца (Стр. 130) | Номер корректировочного счета-фактуры продавца (Стр. 140) | Дата корректировочного счета-фактуры продавца (Стр. 150) | Номер исправления корректировочного счета-фактуры продавца (Стр. 160) | Дата исправления корректировочного счета-фактуры продавца (Стр. 170) | ИНН Покупателя (Стр. 180) | Сведения о посреднике (комиссионере, агенте) (Стр. 190) | Номер документа, подтверждающего оплату (Стр. 200) | Дата документа, подтверждающего оплату (Стр. 210) | код валюты по ОКВ (Стр. 2 20) | Стоимость продаж по счету-фактуре, разница стоимости по корректировочному счету-фактуре (включая налог): в валюте счета-фактуры (Стр. 230) | Стоимость продаж, облагаемых налогом, по счету-фактуре, разница стоимости по корректировочному счету-фактуре (без налога), в руб. и коп., по ставке | Сумма налога по счету-фактуре, разница стоимости по корректировочному счету-фактуре, в руб. и коп., по ставке | Стоимость продаж, освобождаемых от налога, по счету-фактуре, разница стоимости по корректировочному счету-фактуре, в руб. и коп. (Стр. 300) | Справочно: Код возможной ошибки |
| ИНН посредника | 18% (Стр. 250) | 10% (Стр. 260) | 0% (Стр. 270) | 18% (Стр. 280) | 10% (Стр. 290) | |
| 1 | 2 | 3 | 4 | 5 | 6 | 7 | 8 | 9 | 10 | 11 | 12 | 13 | 14 | 15 | 16 | 17 | 18 | 19 | 20 | 21 | 22 | 23 |
| | | | | | | | | | | | | | | | | | | | | | | |
| | | | | | | | | | | | | | | | | | | | | | | |
| | | | | | | | | | | | | | | | | | | | | | | |
| | | | | | | | | | | | | | | | | | | | | | | |
| | | | | | | | | | | | | | | | | | | | | | | |
Приложение N 2
Приложение N 2.5
к письму ФНС России
от 16.07.2013 N АС-4-2/12705
Приложение N __
к сообщению (с требованием
представления пояснений)
N ______ от __________
РАЗДЕЛ 10 "СВЕДЕНИЯ ИЗ ЖУРНАЛА УЧЕТА ВЫСТАВЛЕННЫХ СЧЕТОВ-ФАКТУР" НАЛОГОВОЙ ДЕКЛАРАЦИИ ПО НАЛОГУ НА ДОБАВЛЕННУЮ СТОИМОСТЬ, В КОТОРОМ ВЫЯВЛЕНЫ ОШИБКИ ИЛИ НЕСООТВЕТСТВИЯ
| N п/п (Стр. 005) | Код вида операции (Стр. 020) | Номер счета-фактуры (Стр. 030) | Дата счета-фактуры (Стр. 040) | Номер исправления счета-фактуры (Стр. 050) | Дата исправления счета-фактуры (Стр. 060) | Номер корректировочного счета-фактуры (Стр. 070) | Дата корректировочного счета-фактуры (Стр. 080) | Номер исправления корректировочного счета-фактуры продавца (Стр. 090) | Дата исправления корректировочного счета-фактуры продавца (Стр. 100) | ИНН Покупателя (Стр. 110) | Сведения о посреднической деятельности, указываемые комиссионером (агентом), экспедитором, застройщиком, заказчиком | Код валюты по ОКВ (Стр. 150) | Стоимость товаров (работ, услуг), имущественных прав по счету-фактуре - всего (Стр. 160) | В том числе сумма налога по счету-фактуре (Стр. 170) | Разница стоимости с учетом налога по корректировочному счету-фактуре | Разница налога по корректировочному счету-фактуре | Справочно: Код возможной ошибки |
| ИНН Продавца (из гр. 9 ч. 2) (Стр. 120) | номер счета-фактуры, полученного от продавца (из гр. 4 ч. 2) (Стр. 130) | дата счета-фактуры, полученного от продавца (из гр. 4 ч. 2) (Стр. 140) | Уменьшение (Стр. 180) | Увеличение (Стр. 190) | Уменьшение (Стр. 200) | Увеличение (Стр. 210) |
| 1 | 2 | 3 | 4 | 5 | 6 | 7 | 8 | 9 | 10 | 11 | 12 | 13 | 14 | 15 | 16 | 17 | 18 | 19 | 20 | 21 | 22 |
| | | | | | | | | | | | | | | | | | | | | | |
| | | | | | | | | | | | | | | | | | | | | | |
Приложение N 2
Приложение N 2.6
к письму ФНС России
от 16.07.2013 N АС-4-2/12705
Приложение N __
к сообщению (с требованием
представления пояснений)
N ______ от __________
РАЗДЕЛ 11 "СВЕДЕНИЯ ИЗ ЖУРНАЛА УЧЕТА ПОЛУЧЕННЫХ СЧЕТОВ-ФАКТУР" НАЛОГОВОЙ ДЕКЛАРАЦИИ ПО НАЛОГУ НА ДОБАВЛЕННУЮ СТОИМОСТЬ, В КОТОРОМ ВЫЯВЛЕНЫ ОШИБКИ ИЛИ НЕСООТВЕТСТВИЯ
| N п/п (Стр. 005) | Код вида операции (Стр. 020) | Номер счета-фактуры (Стр. 030) | Дата счета-фактуры (Стр. 040) | Номер исправления счета-фактуры (Стр. 050) | Дата исправления счета-фактуры (Стр. 060) | Номер корректировочного счета-фактуры (Стр. 070) | Дата корректировочного счета-фактуры (Стр. 080) | Номер исправления корректировочного счета-фактуры (Стр. 090) | Дата исправления корректировочного счета-фактуры (Стр. 100) | ИНН Продавца (Стр. 110) | Сведения о посреднической деятельности, указываемые комиссионером (агентом) | Код валюты по ОКВ (Стр. 140) | Стоимость товаров (работ, услуг), имущественных прав по счету-фактуре - всего (Стр. 150) | В том числе сумма налога по счету-фактуре (Стр. 160) | Разница стоимости с учетом налога по корректировочному счету-фактуре | Разница налога по корректировочному счету-фактуре | Справочно: Код возможной ошибки |
| ИНН субкомиссионера (субагента) (Стр. 120) | Код вида сделки (Стр. 130) | Уменьшение (Стр. 170) | Увеличение (Стр. 180) | Уменьшение (Стр. 190) | Увеличение (Стр. 200) |
| 1 | 2 | 3 | 4 | 5 | 6 | 7 | 8 | 9 | 10 | 11 | 12 | 13 | 14 | 15 | 16 | 17 | 18 | 19 | 20 | 21 |
| | | | | | | | | | | | | | | | | | | | | |
| | | | | | | | | | | | | | | | | | | | | |
| | | | | | | | | | | | | | | | | | | | | |
Приложение N 2
Приложение N 2.7
к письму ФНС России
от 16.07.2013 N АС-4-2/12705
Приложение N __
к сообщению (с требованием
представления пояснений)
N ______ от __________
РАЗДЕЛ 12 "СВЕДЕНИЯ ИЗ СЧЕТОВ-ФАКТУР, ВЫСТАВЛЕННЫХ ЛИЦАМИ, УКАЗАННЫМИ В ПУНКТЕ 5 СТАТЬИ 173 НАЛОГОВОГО КОДЕКСА РОССИЙСКОЙ ФЕДЕРАЦИИ" НАЛОГОВОЙ ДЕКЛАРАЦИИ ПО НАЛОГУ НА ДОБАВЛЕННУЮ СТОИМОСТЬ, В КОТОРОМ ВЫЯВЛЕНЫ ОШИБКИ ИЛИ НЕСООТВЕТСТВИЯ
| Номер счета-фактуры (Стр. 020) | Дата счета-фактуры (Стр. 030) | ИНН Покупателя (Стр. 040) | Код валюты по ОКВ (Стр. 050) | Стоимость товаров (работ, услуг), имущественных прав без налога - всего (Стр. 060) | Сумма налога, предъявляемая покупателю (Стр. 070) | Стоимость товаров (работ, услуг), имущественных прав с налогом - всего (Стр. 080) | Справочно: Код возможной ошибки |
| 1 | 2 | 3 | 4 | 5 | 6 | 7 | 21 |
| | | | | | | | |
| | | | | | | | |
| | | | | | | | |
| | | | | | | | |
| | | | | | | | |
В электронном документе нумерация граф в таблице соответствует официальному источнику.
Приложение N 2
Приложение N 2.8
к письму ФНС России
от 16.07.2013 N АС-4-2/12705
Приложение N __
к сообщению (с требованием
представления пояснений)
N ______ от __________
Согласно сведениям, содержащимся в документах, имеющихся у
налогового органа, и полученным им в ходе налогового контроля,
__________________________________________________________________
(наименование налогоплательщика, ИНН, КПП)
в ___ кв. ____ г. были осуществлены следующие операции:
- с _________________________________________________, оформленные
(наименование контрагента, ИНН, КПП)
- счетом-фактурой N __ от _______________;
- счетом-фактурой N __ от _______________.
- с _________________________________________________, оформленные
(наименование контрагента, ИНН, КПП)
- счетом-фактурой N __ от _______________;
- счетом-фактурой N __ от _______________.
По имеющимся у налогового органа сведениям указанные операции
подлежат налогообложению налогом на добавленную стоимость, при
этом указанные операции не были отражены
__________________________________________________________________
(наименование налогоплательщика, ИНН, КПП)
в налоговой декларации по налогу на добавленную стоимость.
Приложение N 2
Приложение N 2.9
к письму ФНС России
от 16.07.2013 N АС-4-2/12705
Приложение N __
к сообщению (с требованием
представления пояснений)
N ______ от __________
Камеральной налоговой проверкой были выявлены следующие сведения о выявленных противоречиях в налоговой декларации по налогу на добавленную стоимость или несоответствиях сведений, представленных налогоплательщиком, сведениям, содержащимся в документах, имеющихся у налогового органа:
| Формулировка нарушения | Ссылка на норму законодательства | Контрольное соотношение | Данные, отраженные в декларации |
| 1 | 2 | 3 | 4 |
| Пример: Необоснованное применение налоговых вычетов при выполнении СМР для собственного потребления | Пример: НК РФ ст. 171, п. 6, ст. 172, п. 5 | Пример: р. 3 ст. 060 гр. 5 онп > = р. 3. ст. 140 гр. 3 онп | Пример: 21000,00 руб. < 23000,00 руб. |
| Пример: Занижение суммы НДС, исчисленной к уплате в бюджет по р. 3 | Пример: НК РФ ст. 173 | Пример: если ст. 200 гр. 3 < р. 3. ст. (110 гр. 5 - 190 гр. 3) | Пример: 22000,00 руб. > 20000,00 руб. |
СПРАВОЧНИК СОКРАЩЕНИЙ
| онп | отчетный налоговый период |
| пнп | предыдущий налоговый период |
| ппнп | предыдущие налоговые периоды |
| прил. | приложение |
| ст. | строка |
| гр. | графа |
| р. | раздел |
Приложение N 2
Приложение N 2.10
к письму ФНС России
от 16.07.2013 N АС-4-2/12705
Приложение N ____
к приказу ФНС России
от "__" ______ 2015 г. N _______
ФОРМАТ ПРЕДСТАВЛЕНИЯ В ЭЛЕКТРОННОЙ ФОРМЕ ТРЕБОВАНИЯ О ПРЕДСТАВЛЕНИИ ПОЯСНЕНИЙ К НАЛОГОВОЙ ДЕКЛАРАЦИИ ПО НАЛОГУ НА ДОБАВЛЕННУЮ СТОИМОСТЬ
I. ОБЩИЕ СВЕДЕНИЯ
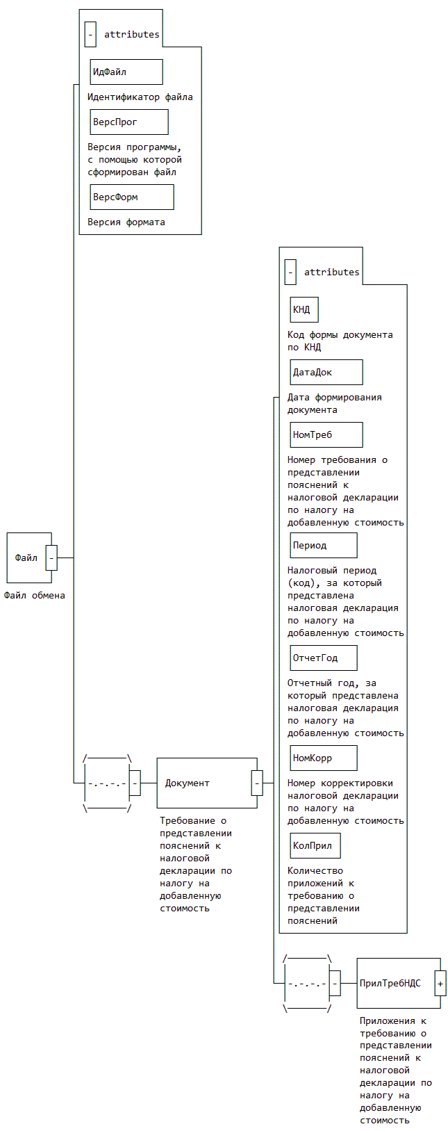
1. Настоящий формат описывает требования к XML файлам (далее - файлам обмена) передачи в электронной форме налоговыми органами налогоплательщику требования о представлении пояснений к налоговой декларации по налогу на добавленную стоимость.
2. Номер версии настоящего формата 5.01, часть DCCCLXXXVIII.
II. ОПИСАНИЕ ФАЙЛА ОБМЕНА
3. Имя файла обмена должно иметь следующий вид:
KND_O_P_N1_GGGGMMDD_N2, где:
KND - префикс, принимающий значение кода документа в соответствии с классификатором налоговой документации;
O - идентификатор отправителя информации - четырехразрядный код налогового органа, сформировавшего файл, в соответствии с СОНО;
P - идентификатор получателя информации - налогоплательщика, для которого предназначен файл, имеет вид:
для организаций - девятнадцатиразрядный код (идентификационный номер налогоплательщика (ИНН) и код причины постановки на учет (КПП) организации (обособленного подразделения);
для физических лиц - двенадцатиразрядный код (ИНН физического лица, при наличии. При отсутствии ИНН - последовательность из двенадцати нулей);
GGGGMMDD - дата формирования файла;
N 1, N 2 - идентификационные номера файла (GUID). Если документ состоит из нескольких файлов, то N 1 уникален для каждого документа, но одинаковый для всех файлов одного документа, N 2 уникален для каждого файла независимо от принадлежности к документу.
Расширение имени файла - xml. Расширение имени файла может указываться как строчными, так и прописными буквами.
Параметры первой строки файла обмена
Первая строка XML файла должна иметь следующий вид:
<?xml version ="1.0" encoding ="windows-1251"?>
Имя файла, содержащего XML схему файла обмена, должно иметь следующий вид:
ON_TRNDS_1_888_00_05_01_xx, где xx - номер версии схемы.
Расширение имени файла - xsd.
XML схема файла обмена приводится отдельным файлом.
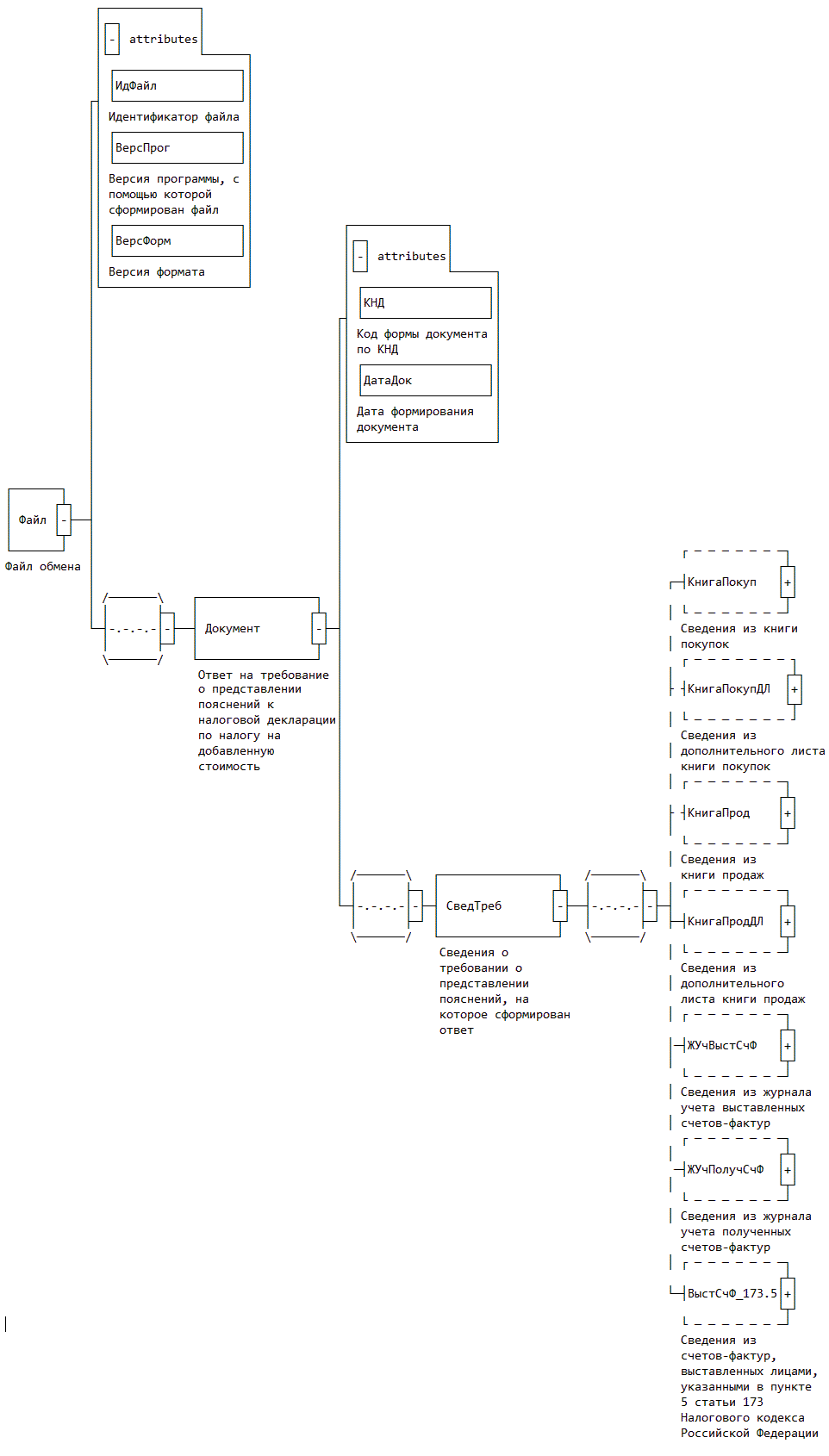
4. Логическая модель файла обмена представлена в виде диаграммы структуры файла обмена на рисунке 1 настоящего формата. Элементами логической модели файла обмена являются элементы и атрибуты XML файла. Перечень структурных элементов логической модели файла обмена и сведения о них приведены в таблицах 4.1 - 4.26 настоящего формата.
Для каждого структурного элемента логической модели файла обмена приводятся следующие сведения:
наименование элемента. Приводится полное наименование элемента <1>;
<1> В строке таблицы могут быть описаны несколько элементов, наименования которых разделены символом "|". Такая форма записи применяется в случае возможного наличия в файле обмена только одного элемента из описанных в этой строке.
сокращенное наименование (код) элемента. Приводится сокращенное наименование элемента. Синтаксис сокращенного наименования должен удовлетворять спецификации XML;
признак типа элемента. Может принимать следующие значения: "С" - сложный элемент логической модели (содержит вложенные элементы), "П" - простой элемент логической модели, реализованный в виде элемента XML файла, "А" - простой элемент логической модели, реализованный в виде атрибута элемента XML файла. Простой элемент логической модели не содержит вложенные элементы;
формат элемента. Формат элемента представляется следующими условными обозначениями: T - символьная строка; N - числовое значение (целое или дробное).
Формат символьной строки указывается в виде T(n-k) или T(=k), где: n - минимальное количество знаков, k - максимальное количество знаков, символ "-" - разделитель, символ "=" означает фиксированное количество знаков в строке. В случае, если минимальное количество знаков равно 0, формат имеет вид T(0-k). В случае, если максимальное количество знаков неограничено, формат имеет вид T(n-).
Формат числового значения указывается в виде N(m.k), где: m - максимальное количество знаков в числе, включая знак (для отрицательного числа), целую и дробную часть числа без разделяющей десятичной точки, k - максимальное число знаков дробной части числа. Если число знаков дробной части числа равно 0 (то есть число целое), то формат числового значения имеет вид N(m).
Для простых элементов, являющихся базовыми в XML (определенными в сети интернет по электронному адресу: http://www.w3.org/TR/xmlschema-0), например, элемент с типом "date", поле "Формат элемента" не заполняется. Для таких элементов в поле "Дополнительная информация" указывается тип базового элемента;
признак обязательности элемента определяет обязательность присутствия элемента (совокупности наименования элемента и его значения) в файле обмена. Признак обязательности элемента может принимать следующие значения: "О" - наличие элемента в файле обмена обязательно; "Н" - присутствие элемента в файле обмена необязательно, то есть элемент может отсутствовать. Если элемент принимает ограниченный перечень значений (по классификатору, кодовому словарю и тому подобному), то признак обязательности элемента дополняется символом "К". Например, "ОК". В случае, если количество реализаций элемента может быть более одной, то признак обязательности элемента дополняется символом "М". Например, "НМ", "ОКМ".
К вышеперечисленным признакам обязательности элемента может добавляться значение "У" в случае описания в XML схеме условий, предъявляемых к элементу в файле обмена, описанных в графе "Дополнительная информация". Например, "НУ", "ОКУ";
дополнительная информация содержит, при необходимости, требования к элементу файла обмена, не указанные ранее. Для сложных элементов указывается ссылка на таблицу, в которой описывается состав данного элемента. Для элементов, принимающих ограниченный перечень значений из классификатора (кодового словаря и тому подобного), указывается соответствующее наименование классификатора (кодового словаря и тому подобного) или приводится перечень возможных значений. Для классификатора (кодового словаря и тому подобного) может указываться ссылка на его местонахождение. Для элементов, использующих пользовательский тип данных, указывается наименование типового элемента.

Рисунок 1. Диаграмма структуры файла обмена
Таблица 4.1
ФАЙЛ ОБМЕНА (ФАЙЛ)
| Наименование элемента | Сокращенное наименование (код) элемента | Признак типа элемента | Формат элемента | Признак обязательности элемента | Дополнительная информация |
| Идентификатор файла | ИдФайл | А | T(1-200) | ОУ | Содержит (повторяет) имя сформированного файла (без расширения) |
| Версия программы, с помощью которой сформирован файл | ВерсПрог | А | T(1-40) | О | |
| Версия формата | ВерсФорм | А | T(1-5) | О | Принимает значение: 5.01 |
| Требование о представлении пояснений к налоговой декларации по налогу на добавленную стоимость | Документ | С | | О | Состав элемента представлен в табл. 4.2 |
Таблица 4.2
ТРЕБОВАНИЕ О ПРЕДСТАВЛЕНИИ ПОЯСНЕНИЙ К НАЛОГОВОЙ ДЕКЛАРАЦИИ ПО НАЛОГУ НА ДОБАВЛЕННУЮ СТОИМОСТЬ (ДОКУМЕНТ)
| Наименование элемента | Сокращенное наименование (код) элемента | Признак типа элемента | Формат элемента | Признак обязательности элемента | Дополнительная информация |
| Код формы документа по КНД | КНД | А | T(=7) | ОК | Типовой элемент <КНДТип>. Принимает значение: 1165050 |
| Дата формирования документа | ДатаДок | А | T(=10) | О | Типовой элемент <ДатаТип>. Дата в формате ДД.ММ.ГГГГ |
| Номер требования о представлении пояснений к налоговой декларации по налогу на добавленную стоимость | НомТреб | А | N(9) | О | Принимает значение от 1 и более |
| Налоговый период (код), за который представлена налоговая декларация по налогу на добавленную стоимость | Период | А | T(=2) | ОК | Принимает значение: 01 - январь | 02 - февраль | 03 - март | 04 - апрель | 05 - май | 06 - июнь | 07 - июль | 08 - август | 09 - сентябрь | 10 - октябрь | 11 - ноябрь | 12 - декабрь | 21 - 1 квартал | 22 - 2 квартал | 23 - 3 квартал | 24 - 4 квартал | 51 - 1 квартал при реорганизации (ликвидации) организации | 54 - 2 квартал при реорганизации (ликвидации) организации | 55 - 3 квартал при реорганизации (ликвидации) организации | 56 - 4 квартал при реорганизации (ликвидации) организации | 71 - за январь при реорганизации (ликвидации) организации | 72 - за февраль при реорганизации (ликвидации) организации | 73 - за март при реорганизации (ликвидации) организации | 74 - за апрель при реорганизации (ликвидации) организации | 75 - за май при реорганизации (ликвидации) организации | 76 - за июнь при реорганизации (ликвидации) организации | 77 - за июль при реорганизации (ликвидации) организации | 78 - за август при реорганизации (ликвидации) ликвидации организации | 79 - за сентябрь при реорганизации (ликвидации) организации | 80 - за октябрь при реорганизации (ликвидации) организации | 81 - за ноябрь при реорганизации (ликвидации) организации | 82 - за декабрь при реорганизации (ликвидации) организации |
| Отчетный год, за который представлена налоговая декларация по налогу на добавленную стоимость | ОтчетГод | А | | О | Типовой элемент <xs:gYear>. Год в формате ГГГГ |
| Номер корректировки налоговой декларации по налогу на добавленную стоимость | НомКорр | А | N(3) | О | Принимает значение: 0 - первичный документ, 1 - 999 - номер корректировки для корректирующего документа. Элемент повторяет значение элемента <НомКорр> из файла со сведениями налоговой декларации по налогу на добавленную стоимость, к которой сформировано требование о представлении пояснений |
| Количество приложений к требованию о представлении пояснений | КолПрил | А | N(1) | О | Принимает значение от 1 до 7 |
| Приложения к требованию о представлении пояснений к налоговой декларации по налогу на добавленную стоимость | ПрилТребНДС | С | | О | Состав элемента представлен в табл. 4.3 |
Таблица 4.3
ПРИЛОЖЕНИЯ К ТРЕБОВАНИЮ О ПРЕДСТАВЛЕНИИ ПОЯСНЕНИЙ К НАЛОГОВОЙ ДЕКЛАРАЦИИ ПО НАЛОГУ НА ДОБАВЛЕННУЮ СТОИМОСТЬ (ПРИЛТРЕБНДС)
| Наименование элемента | Сокращенное наименование (код) элемента | Признак типа элемента | Формат элемента | Признак обязательности элемента | Дополнительная информация |
| Раздел 8 "Сведения из книги покупок" налоговой декларации по налогу на добавленную стоимость, в котором выявлены ошибки или несоответствия | СведРазд8 | С | | Н | Состав элемента представлен в табл. 4.4 |
| Приложение 1 к разделу 8 "Сведения из дополнительных листов книги покупок" налоговой декларации по налогу на добавленную стоимость, в котором выявлены ошибки или несоответствия | СведРазд8.1 | С | | Н | Состав элемента представлен в табл. 4.7 |
| Раздел 9 "Сведения из книги продаж" налоговой декларации по налогу на добавленную стоимость, в котором выявлены ошибки или несоответствия | СведРазд9 | С | | Н | Состав элемента представлен в табл. 4.10 |
| Приложение 1 к разделу 9 "Сведения из дополнительных листов книги продаж" налоговой декларации по налогу на добавленную стоимость, в котором выявлены ошибки или несоответствия | СведРазд9.1 | С | | Н | Состав элемента представлен в табл. 4.13 |
| Раздел 10 "Сведения из журнала учета выставленных счетов-фактур" налоговой декларации по налогу на добавленную стоимость, в котором выявлены ошибки или несоответствия | СведРазд10 | С | | Н | Состав элемента представлен в табл. 4.16 |
| Раздел 11 "Сведения из журнала учета полученных счетов-фактур" налоговой декларации по налогу на добавленную стоимость, в котором выявлены ошибки или несоответствия | СведРазд11 | С | | Н | Состав элемента представлен в табл. 4.19 |
| Раздел 12 "Сведения из счетов-фактур, выставленных лицами, указанными в пункте 5 статьи 173 НК РФ" налоговой декларации по налогу на добавленную стоимость, в котором выявлены ошибки или несоответствия | СведРазд12 | С | | Н | Состав элемента представлен в табл. 4.21 |
Таблица 4.4
РАЗДЕЛ 8 "СВЕДЕНИЯ ИЗ КНИГИ ПОКУПОК" НАЛОГОВОЙ ДЕКЛАРАЦИИ ПО НАЛОГУ НА ДОБАВЛЕННУЮ СТОИМОСТЬ, В КОТОРОМ ВЫЯВЛЕНЫ ОШИБКИ ИЛИ НЕСООТВЕТСТВИЯ (СВЕДРАЗД8)
| Наименование элемента | Сокращенное наименование (код) элемента | Признак типа элемента | Формат элемента | Признак обязательности элемента | Дополнительная информация |
| Порядковый номер приложения к требованию о представлении пояснений к налоговой декларации по налогу на добавленную стоимость | НомПрил | А | N(1) | О | Принимает значение от 1 до 7 |
| Сведения по строке из книги покупок об операциях, отражаемых за истекший налоговый период | КнПокСтр | С | | ОМ | Состав элемента представлен в табл. 4.5 |
Таблица 4.5
СВЕДЕНИЯ ПО СТРОКЕ ИЗ КНИГИ ПОКУПОК ОБ ОПЕРАЦИЯХ, ОТРАЖАЕМЫХ ЗА ИСТЕКШИЙ НАЛОГОВЫЙ ПЕРИОД (КНПОКСТР)
| Наименование элемента | Сокращенное наименование (код) элемента | Признак типа элемента | Формат элемента | Признак обязательности элемента | Дополнительная информация |
| Порядковый номер | НомерПор | А | N(12) | О | Принимает значение от 1 и более |
| Номер счета-фактуры продавца | НомСчФПрод | А | T(1-1000) | О | Может указываться перечень номеров таможенных деклараций. В случае указания более одного номера таможенной декларации разделителем между ними является точка с запятой |
| Дата счета-фактуры продавца | ДатаСчФПрод | А | T(=10) | Н | Типовой элемент <ДатаТип>. Дата в формате ДД.ММ.ГГГГ |
| Номер исправления счета-фактуры продавца | НомИспрСчФ | А | N(3) | Н | Принимает значение от 1 и более |
| Дата исправления счета-фактуры продавца | ДатаИспрСчФ | А | T(=10) | Н | Типовой элемент <ДатаТип>. Дата в формате ДД.ММ.ГГГГ |
| Номер корректировочного счета-фактуры продавца | НомКСчФПрод | А | T(1-256) | Н | |
| Дата корректировочного счета-фактуры продавца | ДатаКСчФПрод | А | T(=10) | Н | Типовой элемент <ДатаТип>. Дата в формате ДД.ММ.ГГГГ |
| Номер исправления корректировочного счета-фактуры продавца | НомИспрКСчФ | А | N(3) | Н | Принимает значение от 1 и более |
| Дата исправления корректировочного счета-фактуры продавца | ДатаИспрКСчФ | А | T(=10) | Н | Типовой элемент <ДатаТип>. Дата в формате ДД.ММ.ГГГГ |
| Номер таможенной декларации | НомТД | А | T(1-1000) | Н | Может указываться перечень номеров таможенных деклараций. В случае указания более одного номера таможенной декларации разделителем между ними является точка с запятой |
| Код валюты по ОКВ | ОКВ | А | T(=3) | НК | Типовой элемент <ОКВТип>. Принимает значение в соответствии с Общероссийским классификатором валют |
| Стоимость покупок по счету-фактуре, разница стоимости по корректировочному счету-фактуре (включая налог), в валюте счета-фактуры | СтоимПокупВ | А | N(19.2) | О | |
| Сумма налога по счету-фактуре, разница суммы налога по корректировочному счету-фактуре, принимаемая к вычету, в рублях и копейках | СумНДСВыч | А | N(19.2) | О | |
| Справочно: Код возможной ошибки | СпрКодОш | С | | О | Типовой элемент <СпрКодОшТип>. Состав элемента представлен в табл. 4.26 |
| Код вида операции | КодВидОпер | П | T(=2) | ОМ | |
| Сведения о документе, подтверждающем уплату налога | ДокПдтвУпл | С | | НМ | Состав элемента представлен в табл. 4.6 |
| Дата принятия на учет товаров (работ, услуг), имущественных прав | ДатаУчТов | П | T(=10) | НМ | Типовой элемент <ДатаТип>. Дата в формате ДД.ММ.ГГГГ |
| Сведения о продавце | СвПрод | С | | НМ | Типовой элемент <СвУчСдТип>. Состав элемента представлен в табл. 4.23 |
| Сведения о посреднике (комиссионере, агенте, экспедиторе, застройщике) | СвПос | С | | Н | Типовой элемент <СвУчСдТип>. Состав элемента представлен в табл. 4.23 |
Таблица 4.6
СВЕДЕНИЯ О ДОКУМЕНТЕ, ПОДТВЕРЖДАЮЩЕМ УПЛАТУ НАЛОГА (ДОКПДТВУПЛ)
| Наименование элемента | Сокращенное наименование (код) элемента | Признак типа элемента | Формат элемента | Признак обязательности элемента | Дополнительная информация |
| Номер документа, подтверждающего уплату налога | НомДокПдтвУпл | А | T(1-256) | О | |
| Дата документа, подтверждающего уплату налога | ДатаДокПдтвУпл | А | T(=10) | О | Типовой элемент <ДатаТип>. |
Таблица 4.7
ПРИЛОЖЕНИЕ 1 К РАЗДЕЛУ 8 "СВЕДЕНИЯ ИЗ ДОПОЛНИТЕЛЬНЫХ ЛИСТОВ КНИГИ ПОКУПОК" НАЛОГОВОЙ ДЕКЛАРАЦИИ ПО НАЛОГУ НА ДОБАВЛЕННУЮ СТОИМОСТЬ, В КОТОРОМ ВЫЯВЛЕНЫ ОШИБКИ ИЛИ НЕСООТВЕТСТВИЯ (СВЕДРАЗД8.1)
| Наименование элемента | Сокращенное наименование (код) элемента | Признак типа элемента | Формат элемента | Признак обязательности элемента | Дополнительная информация |
| Порядковый номер приложения к требованию о представлении пояснений к налоговой декларации по налогу на добавленную стоимость | НомПрил | А | N(1) | О | Принимает значение от 1 до 7 |
| Сведения по строке из дополнительных листов книги покупок | КнПокДЛСтр | С | | ОМ | Состав элемента представлен в табл. 4.8 |
Таблица 4.8
СВЕДЕНИЯ ПО СТРОКЕ ИЗ ДОПОЛНИТЕЛЬНЫХ ЛИСТОВ КНИГИ ПОКУПОК (КНПОКДЛСТР)
| Наименование элемента | Сокращенное наименование (код) элемента | Признак типа элемента | Формат элемента | Признак обязательности элемента | Дополнительная информация |
| Порядковый номер | НомерПор | А | N(12) | О | Принимает значение от 1 и более |
| Номер счета-фактуры продавца | НомСчФПрод | А | T(1-1000) | О | Может указываться перечень номеров таможенных деклараций. В случае указания более одного номера таможенной декларации разделителем между ними является точка с запятой |
| Дата счета-фактуры продавца | ДатаСчФПрод | А | T(=10) | Н | Типовой элемент <ДатаТип>. Дата в формате ДД.ММ.ГГГГ |
| Номер исправления счета-фактуры продавца | НомИспрСчФ | А | N(3) | Н | Принимает значение от 1 и более |
| Дата исправления счета-фактуры продавца | ДатаИспрСчФ | А | T(=10) | Н | Типовой элемент <ДатаТип>. Дата в формате ДД.ММ.ГГГГ |
| Номер корректировочного счета-фактуры продавца | НомКСчФПрод | А | T(1-256) | Н | |
| Дата корректировочного счета-фактуры продавца | ДатаКСчФПрод | А | T(=10) | Н | Типовой элемент <ДатаТип>. Дата в формате ДД.ММ.ГГГГ |
| Номер исправления корректировочного счета-фактуры продавца | НомИспрКСчФ | А | N(3) | Н | Принимает значение от 1 и более |
| Дата исправления корректировочного счета-фактуры продавца | ДатаИспрКСчФ | А | T(=10) | Н | Типовой элемент <ДатаТип>. Дата в формате ДД.ММ.ГГГГ |
| Номер таможенной декларации | НомТД | А | T(1-1000) | Н | Может указываться перечень номеров таможенных деклараций. В случае указания более одного номера таможенной декларации разделителем между ними является точка с запятой |
| Код валюты по ОКВ | ОКВ | А | T(=3) | НК | Типовой элемент <ОКВТип>. Принимает значение в соответствии с Общероссийским классификатором валют |
| Стоимость покупок по счету-фактуре, разница стоимости по корректировочному счету-фактуре (включая налог), в валюте счета-фактуры | СтоимПокупВ | А | N(19.2) | О | |
| Сумма налога по счету-фактуре, разница суммы налога по корректировочному счету-фактуре, принимаемая к вычету, в рублях и копейках | СумНДСВыч | А | N(19.2) | О | |
| Справочно: Код возможной ошибки | СпрКодОш | С | | О | Типовой элемент <СпрКодОшТип>. Состав элемента представлен в табл. 4.26 |
| Код вида операции | КодВидОпер | П | T(=2) | ОМ | |
| Сведения о документе, подтверждающем уплату налога | ДокПдтвУпл | С | | НМ | Состав элемента представлен в табл. 4.9 |
| Дата принятия на учет товаров (работ, услуг), имущественных прав | ДатаУчТов | П | T(=10) | НМ | Типовой элемент <ДатаТип>. Дата в формате ДД.ММ.ГГГГ |
| Сведения о продавце | СвПрод | С | | НМ | Типовой элемент <СвУчСдТип>. Состав элемента представлен в табл. 4.23 |
| Сведения о посреднике (комиссионере, агенте, экспедиторе, застройщике) | СвПос | С | | Н | Типовой элемент <СвУчСдТип>. Состав элемента представлен в табл. 4.23 |
Таблица 4.9
СВЕДЕНИЯ О ДОКУМЕНТЕ, ПОДТВЕРЖДАЮЩЕМ УПЛАТУ НАЛОГА (ДОКПДТВУПЛ)
| Наименование элемента | Сокращенное наименование (код) элемента | Признак типа элемента | Формат элемента | Признак обязательности элемента | Дополнительная информация |
| Номер документа, подтверждающего уплату налога | НомДокПдтвУпл | А | T(1-256) | О | |
| Дата документа, подтверждающего уплату налога | ДатаДокПдтвУпл | А | T(=10) | О | Типовой элемент <ДатаТип>. |
Таблица 4.10
РАЗДЕЛ 9 "СВЕДЕНИЯ ИЗ КНИГИ ПРОДАЖ" НАЛОГОВОЙ ДЕКЛАРАЦИИ ПО НАЛОГУ НА ДОБАВЛЕННУЮ СТОИМОСТЬ, В КОТОРОМ ВЫЯВЛЕНЫ ОШИБКИ ИЛИ НЕСООТВЕТСТВИЯ (СВЕДРАЗД9)
| Наименование элемента | Сокращенное наименование (код) элемента | Признак типа элемента | Формат элемента | Признак обязательности элемента | Дополнительная информация |
| Порядковый номер приложения к требованию о представлении пояснений к налоговой декларации по налогу на добавленную стоимость | НомерПор | А | N(1) | О | Принимает значение от 1 до 7 |
| Сведения по строке из книги продаж об операциях, отражаемых за истекший налоговый период | КнПродСтр | С | | ОМ | Состав элемента представлен в табл. 4.11 |
Таблица 4.11
СВЕДЕНИЯ ПО СТРОКЕ ИЗ КНИГИ ПРОДАЖ ОБ ОПЕРАЦИЯХ, ОТРАЖАЕМЫХ ЗА ИСТЕКШИЙ НАЛОГОВЫЙ ПЕРИОД (КНПРОДСТР)
| Наименование элемента | Сокращенное наименование (код) элемента | Признак типа элемента | Формат элемента | Признак обязательности элемента | Дополнительная информация |
| Порядковый номер | НомерПор | А | N(12) | О | Принимает значение от 1 и более |
| Номер счета-фактуры продавца | НомСчФПрод | А | T(1-1000) | О | Может указываться перечень номеров таможенных деклараций. В случае указания более одного номера таможенной декларации разделителем между ними является точка с запятой |
| Дата счета-фактуры продавца | ДатаСчФПрод | А | T(=10) | О | Типовой элемент <ДатаТип>. Дата в формате ДД.ММ.ГГГГ |
| Номер исправления счета-фактуры продавца | НомИспрСчФ | А | N(3) | Н | Принимает значение от 1 и более |
| Дата исправления счета-фактуры продавца | ДатаИспрСчФ | А | T(=10) | Н | Типовой элемент <ДатаТип>. Дата в формате ДД.ММ.ГГГГ |
| Номер корректировочного счета-фактуры продавца | НомКСчФПрод | А | T(1-256) | Н | |
| Дата корректировочного счета-фактуры продавца | ДатаКСчФПрод | А | T(=10) | Н | Типовой элемент <ДатаТип>. Дата в формате ДД.ММ.ГГГГ |
| Номер исправления корректировочного счета-фактуры продавца | НомИспрКСчФ | А | N(3) | Н | Принимает значение от 1 и более |
| Дата исправления корректировочного счета-фактуры продавца | ДатаИспрКСчФ | А | T(=10) | Н | Типовой элемент <ДатаТип>. Дата в формате ДД.ММ.ГГГГ |
| Код валюты по ОКВ | ОКВ | А | T(=3) | НК | Типовой элемент <ОКВТип>. Принимает значение в соответствии с Общероссийским классификатором валют |
| Стоимость продаж по счету-фактуре, разница стоимости по корректировочному счету-фактуре (включая налог), в валюте счета-фактуры | СтоимПродСФВ | А | N(19.2) | Н | |
| Стоимость продаж, облагаемых налогом, по счету-фактуре, разница стоимости по корректировочному счету-фактуре (без налога) в рублях и копейках, по ставке 18 % | СтоимПродСФ18 | А | N(19.2) | Н | |
| Стоимость продаж, облагаемых налогом, по счету-фактуре, разница стоимости по корректировочному счету-фактуре (без налога) в рублях и копейках, по ставке 10 | СтоимПродСФ10 | А | N(19.2) | Н | |
| Стоимость продаж, облагаемых налогом, по счету-фактуре, разница стоимости по корректировочному счету-фактуре (без налога) в рублях и копейках, по ставке 0 | СтоимПродСФ0 | А | N(19.2) | Н | |
| Сумма налога по счету-фактуре, разница суммы налога по корректировочному счету-фактуре в рублях и копейках, по ставке 18 | СумНДССФ18 | А | N(19.2) | Н | |
| Сумма налога по счету-фактуре, разница суммы налога по корректировочному счету-фактуре в рублях и копейках, по ставке 10 | СумНДССФ10 | А | N(19.2) | Н | |
| Стоимость продаж, освобождаемых от налога, по счету-фактуре, разница стоимости по корректировочному счету-фактуре в рублях и копейках | СтоимПродОсв | А | N(19.2) | Н | |
| Справочно: Код возможной ошибки | СпрКодОш | С | | О | Типовой элемент <СпрКодОшТип>. Состав элемента представлен в табл. 4.26 |
| Код вида операции | КодВидОпер | П | T(=2) | ОМ | |
| Сведения о документе, подтверждающем оплату | ДокПдтвОпл | С | | НМ | Состав элемента представлен в табл. 4.12 |
| Сведения о покупателе | СвПокуп | С | | НМ | Типовой элемент <СвУчСдТип>. Состав элемента представлен в табл. 4.23 |
| Сведения о посреднике (комиссионере, агенте) | СвПос | С | | Н | Типовой элемент <СвУчСдТип>. Состав элемента представлен в табл. 4.23 |
Таблица 4.12
СВЕДЕНИЯ О ДОКУМЕНТЕ, ПОДТВЕРЖДАЮЩЕМ ОПЛАТУ (ДОКПДТВОПЛ)
| Наименование элемента | Сокращенное наименование (код) элемента | Признак типа элемента | Формат элемента | Признак обязательности элемента | Дополнительная информация |
| Номер документа, подтверждающего оплату | НомДокПдтвОпл | А | T(1-256) | О | |
| Дата документа, подтверждающего оплату | ДатаДокПдтвОпл | А | T(=10) | О | Типовой элемент <ДатаТип>. |
Таблица 4.13
ПРИЛОЖЕНИЕ 1 К РАЗДЕЛУ 9 "СВЕДЕНИЯ ИЗ ДОПОЛНИТЕЛЬНЫХ ЛИСТОВ КНИГИ ПРОДАЖ" НАЛОГОВОЙ ДЕКЛАРАЦИИ ПО НАЛОГУ НА ДОБАВЛЕННУЮ СТОИМОСТЬ, В КОТОРОМ ВЫЯВЛЕНЫ ОШИБКИ ИЛИ НЕСООТВЕТСТВИЯ (СВЕДРАЗД9.1)
| Наименование элемента | Сокращенное наименование (код) элемента | Признак типа элемента | Формат элемента | Признак обязательности элемента | Дополнительная информация |
| Порядковый номер приложения к требованию о представлении пояснений к налоговой декларации по налогу на добавленную стоимость | НомерПор | А | N (1) | О | Принимает значение от 1 до 7 |
| Сведения по строке из дополнительных листов книги продаж | КнПродДЛСтр | С | | ОМ | Состав элемента представлен в табл. 4.14 |
Таблица 4.14
СВЕДЕНИЯ ПО СТРОКЕ ИЗ ДОПОЛНИТЕЛЬНЫХ ЛИСТОВ КНИГИ ПРОДАЖ (КНПРОДДЛСТР)
| Наименование элемента | Сокращенное наименование (код) элемента | Признак типа элемента | Формат элемента | Признак обязательности элемента | Дополнительная информация |
| Порядковый номер | НомерПор | А | N(12) | О | Принимает значение от 1 и более |
| Номер счета-фактуры продавца | НомСчФПрод | А | T(1-1000) | О | Может указываться перечень номеров таможенных деклараций. В случае указания более одного номера таможенной декларации разделителем между ними является точка с запятой |
| Дата счета-фактуры продавца | ДатаСчФПрод | А | T(=10) | О | Типовой элемент <ДатаТип>. Дата в формате ДД.ММ.ГГГГ |
| Номер исправления счета-фактуры продавца | НомИспрСчФ | А | N(3) | Н | Принимает значение от 1 и более |
| Дата исправления счета-фактуры продавца | ДатаИспрСчФ | А | T(=10) | Н | Типовой элемент <ДатаТип>. Дата в формате ДД.ММ.ГГГГ |
| Номер корректировочного счета-фактуры продавца | НомКСчФПрод | А | T(1-256) | Н | |
| Дата корректировочного счета-фактуры продавца | ДатаКСчФПрод | А | T(=10) | Н | Типовой элемент <ДатаТип>. Дата в формате ДД.ММ.ГГГГ |
| Номер исправления корректировочного счета-фактуры продавца | НомИспрКСчФ | А | N(3) | Н | Принимает значение от 1 и более |
| Дата исправления корректировочного счета-фактуры продавца | ДатаИспрКСчФ | А | T(=10) | Н | Типовой элемент <ДатаТип>. Дата в формате ДД.ММ.ГГГГ |
| Код валюты по ОКВ | ОКВ | А | T(=3) | НК | Типовой элемент <ОКВТип>. Принимает значение в соответствии с Общероссийским классификатором валют |
| Стоимость продаж по счету-фактуре, разница стоимости по корректировочному счету-фактуре (включая налог), в валюте счета-фактуры | СтоимПродСФВ | А | N(19.2) | Н | |
| Стоимость продаж, облагаемых налогом, по счету-фактуре, разница стоимости по корректировочному счету-фактуре (без налога) в рублях и копейках, по ставке 18 % | СтоимПродСФ18 | А | N(19.2) | Н | |
| Стоимость продаж, облагаемых налогом, по счету-фактуре, разница стоимости по корректировочному счету-фактуре (без налога) в рублях и копейках, по ставке 10 | СтоимПродСФ10 | А | N(19.2) | Н | |
| Стоимость продаж, облагаемых налогом, по счету-фактуре, разница стоимости по корректировочному счету-фактуре (без налога) в рублях и копейках, по ставке 0 | СтоимПродСФ0 | А | N(19.2) | Н | |
| Сумма налога по счету-фактуре, разница суммы налога по корректировочному счету-фактуре в рублях и копейках, по ставке 18 | СумНДССФ18 | А | N(19.2) | Н | |
| Сумма налога по счету-фактуре, разница суммы налога по корректировочному счету-фактуре в рублях и копейках, по ставке 10 | СумНДССФ10 | А | N(19.2) | Н | |
| Стоимость продаж, освобождаемых от налога, по счету-фактуре, разница стоимости по корректировочному счету-фактуре в рублях и копейках | СтоимПродОсв | А | N(19.2) | Н | |
| Справочно: Код возможной ошибки | СпрКодОш | С | | О | Типовой элемент <СпрКодОшТип>. Состав элемента представлен в табл. 4.26 |
| Код вида операции | КодВидОпер | П | T(=2) | ОМ | |
| Сведения о документе, подтверждающем оплату | ДокПдтвОпл | С | | НМ | Состав элемента представлен в табл. 4.15 |
| Сведения о покупателе | СвПокуп | С | | НМ | Типовой элемент <СвУчСдТип>. Состав элемента представлен в табл. 4.23 |
| Сведения о посреднике (комиссионере, агенте) | СвПос | С | | Н | Типовой элемент <СвУчСдТип>. Состав элемента представлен в табл. 4.23 |
Таблица 4.15
СВЕДЕНИЯ О ДОКУМЕНТЕ, ПОДТВЕРЖДАЮЩЕМ ОПЛАТУ (ДОКПДТВОПЛ)
| Наименование элемента | Сокращенное наименование (код) элемента | Признак типа элемента | Формат элемента | Признак обязательности элемента | Дополнительная информация |
| Номер документа, подтверждающего оплату | НомДокПдтвОпл | А | T(1-256) | О | |
| Дата документа, подтверждающего оплату | ДатаДокПдтвОпл | А | T(=10) | О | Типовой элемент <ДатаТип>. |
Таблица 4.16
РАЗДЕЛ 10 "СВЕДЕНИЯ ИЗ ЖУРНАЛА УЧЕТА ВЫСТАВЛЕННЫХ СЧЕТОВ-ФАКТУР" НАЛОГОВОЙ ДЕКЛАРАЦИИ ПО НАЛОГУ НА ДОБАВЛЕННУЮ СТОИМОСТЬ, В КОТОРОМ ВЫЯВЛЕНЫ ОШИБКИ ИЛИ НЕСООТВЕТСТВИЯ (СВЕДРАЗД10)
| Наименование элемента | Сокращенное наименование (код) элемента | Признак типа элемента | Формат элемента | Признак обязательности элемента | Дополнительная информация |
| Порядковый номер приложения к требованию о представлении пояснений к налоговой декларации по налогу на добавленную стоимость | НомерПор | А | N (1) | О | Принимает значение от 1 до 7 |
| Сведения по строке из журнала учета выставленных счетов-фактур в отношении операций, осуществляемых в интересах другого лица на основе договоров комиссии, агентских договоров или на основе договоров транспортной экспедиции, отражаемых за истекший налоговый период | ЖУчВыстСчФСтр | С | | ОМ | Состав элемента представлен в табл. 4.17 |
Таблица 4.17
СВЕДЕНИЯ ПО СТРОКЕ ИЗ ЖУРНАЛА УЧЕТА ВЫСТАВЛЕННЫХ СЧЕТОВ-ФАКТУР В ОТНОШЕНИИ ОПЕРАЦИЙ, ОСУЩЕСТВЛЯЕМЫХ В ИНТЕРЕСАХ ДРУГОГО ЛИЦА НА ОСНОВЕ ДОГОВОРОВ КОМИССИИ, АГЕНТСКИХ ДОГОВОРОВ ИЛИ НА ОСНОВЕ ДОГОВОРОВ ТРАНСПОРТНОЙ ЭКСПЕДИЦИИ, ОТРАЖАЕМЫХ ЗА ИСТЕКШИЙ НАЛОГОВЫЙ ПЕРИОД (ЖУЧВЫСТСЧФСТР)
| Наименование элемента | Сокращенное наименование (код) элемента | Признак типа элемента | Формат элемента | Признак обязательности элемента | Дополнительная информация |
| Порядковый номер | НомерПор | А | N(12) | О | Принимает значение от 1 и более |
| Номер счета-фактуры | НомСчФПрод | А | T(1-1000) | О | Может указываться перечень номеров таможенных деклараций. В случае указания более одного номера таможенной декларации разделителем между ними является точка с запятой |
| Дата счета-фактуры | ДатаСчФПрод | А | T(=10) | О | Типовой элемент <ДатаТип>. Дата в формате ДД.ММ.ГГГГ |
| Номер исправления счета-фактуры | НомИспрСчФ | А | N(3) | Н | Принимает значение от 1 и более |
| Дата исправления счета-фактуры | ДатаИспрСчФ | А | T(=10) | Н | Типовой элемент <ДатаТип>. Дата в формате ДД.ММ.ГГГГ |
| Номер корректировочного счета-фактуры | НомКСчФПрод | А | T(1-256) | Н | |
| Дата корректировочного счета-фактуры | ДатаКСчФПрод | А | T(=10) | Н | Типовой элемент <ДатаТип>. Дата в формате ДД.ММ.ГГГГ |
| Номер исправления корректировочного счета-фактуры | НомИспрКСчФ | А | N(3) | Н | Принимает значение от 1 и более |
| Дата исправления корректировочного счета-фактуры | ДатаИспрКСчФ | А | T(=10) | Н | Типовой элемент <ДатаТип>. Дата в формате ДД.ММ.ГГГГ |
| Справочно: Код возможной ошибки | СпрКодОш | С | | О | Типовой элемент <СпрКодОшТип>. Состав элемента представлен в табл. 4.26 |
| Код вида операции | КодВидОпер | П | T(=2) | ОМ | |
| Сведения о покупателе | СвПокуп | С | | Н | Типовой элемент <СвУчСдТип>. Состав элемента представлен в табл. 4.23 |
| Сведения о посреднической деятельности, указываемые комиссионером (агентом), экспедитором, застройщиком | СвПосрДеят | С | | ОМ | Состав элемента представлен в табл. 4.18 |
Таблица 4.18
СВЕДЕНИЯ О ПОСРЕДНИЧЕСКОЙ ДЕЯТЕЛЬНОСТИ, УКАЗЫВАЕМЫЕ КОМИССИОНЕРОМ (АГЕНТОМ), ЭКСПЕДИТОРОМ, ЗАСТРОЙЩИКОМ (СВПОСРДЕЯТ)
| Наименование элемента | Сокращенное наименование (код) элемента | Признак типа элемента | Формат элемента | Признак обязательности элемента | Дополнительная информация |
| Номер счета-фактуры, полученного от продавца | НомСчФОтПрод | А | T(1-1000) | О | Может указываться перечень номеров таможенных деклараций. В случае указания более одного номера таможенной декларации разделителем между ними является точка с запятой |
| Дата счета-фактуры, полученного от продавца | ДатаСчФОтПрод | А | T(=10) | О | Типовой элемент <ДатаТип>. Дата в формате ДД.ММ.ГГГГ |
| Код валюты по ОКВ | ОКВ | А | T(=3) | НК | Типовой элемент <ОКВТип>. Принимает значение в соответствии с Общероссийским классификатором валют |
| Стоимость товаров (работ, услуг), имущественных прав по счету-фактуре - всего | СтоимТовСчФВс | А | N(19.2) | Н | |
| В том числе сумма налога по счету-фактуре | СумНДССчФ | А | N(19.2) | Н | |
| Разница стоимости с учетом НДС по корректировочному счету-фактуре - уменьшение | РазСтКСчФУм | А | N(19.2) | Н | |
| Разница стоимости с учетом налога по корректировочному счету-фактуре - увеличение | РазСтКСчФУв | А | N(19.2) | Н | |
| Разница налога по корректировочному счету-фактуре - уменьшение | РазНДСКСчФУм | А | N(19.2) | Н | |
| Разница налога по корректировочному счету-фактуре - увеличение | РазНДСКСчФУв | А | N(19.2) | Н | |
| Сведения о продавце | СвПрод | С | | Н | Типовой элемент <СвУчСдТип>. Состав элемента представлен в табл. 4.23 |
Таблица 4.19
РАЗДЕЛ 11 "СВЕДЕНИЯ ИЗ ЖУРНАЛА УЧЕТА ПОЛУЧЕННЫХ СЧЕТОВ-ФАКТУР" НАЛОГОВОЙ ДЕКЛАРАЦИИ ПО НАЛОГУ НА ДОБАВЛЕННУЮ СТОИМОСТЬ, В КОТОРОМ ВЫЯВЛЕНЫ ОШИБКИ ИЛИ НЕСООТВЕТСТВИЯ (СВЕДРАЗД11)
| Наименование элемента | Сокращенное наименование (код) элемента | Признак типа элемента | Формат элемента | Признак обязательности элемента | Дополнительная информация |
| Порядковый номер приложения к требованию о представлении пояснений к налоговой декларации по налогу на добавленную стоимость | НомерПор | А | N(1) | О | Принимает значение от 1 до 7 |
| Сведения по строке из журнала учета полученных счетов-фактур в отношении операций, осуществляемых в интересах другого лица на основе договоров комиссии, агентских договоров или на основе договоров транспортной экспедиции, отражаемых за истекший налоговый период | ЖУчПолучСчФСтр | С | | ОМ | Состав элемента представлен в табл. 4.20 |
Таблица 4.20
СВЕДЕНИЯ ПО СТРОКЕ ИЗ ЖУРНАЛА УЧЕТА ПОЛУЧЕННЫХ СЧЕТОВ-ФАКТУР В ОТНОШЕНИИ ОПЕРАЦИЙ, ОСУЩЕСТВЛЯЕМЫХ В ИНТЕРЕСАХ ДРУГОГО ЛИЦА НА ОСНОВЕ ДОГОВОРОВ КОМИССИИ, АГЕНТСКИХ ДОГОВОРОВ ИЛИ НА ОСНОВЕ ДОГОВОРОВ ТРАНСПОРТНОЙ ЭКСПЕДИЦИИ, ОТРАЖАЕМЫХ ЗА ИСТЕКШИЙ НАЛОГОВЫЙ ПЕРИОД (ЖУЧПОЛУЧСЧФСТР)
| Наименование элемента | Сокращенное наименование (код) элемента | Признак типа элемента | Формат элемента | Признак обязательности элемента | Дополнительная информация |
| Порядковый номер | НомерПор | А | N(12) | О | Принимает значение от 1 и более |
| Номер счета-фактуры | НомСчФПрод | А | T(1-1000) | О | Может указываться перечень номеров таможенных деклараций. В случае указания более одного номера таможенной декларации разделителем между ними является точка с запятой |
| Дата счета-фактуры | ДатаСчФПрод | А | T(=10) | О | Типовой элемент <ДатаТип>. Дата в формате ДД.ММ.ГГГГ |
| Номер исправления счета-фактуры | НомИспрСчФ | А | N(3) | Н | Принимает значение от 1 и более |
| Дата исправления счета-фактуры | ДатаИспрСчФ | А | T(=10) | Н | Типовой элемент <ДатаТип>. Дата в формате ДД.ММ.ГГГГ |
| Номер корректировочного счета-фактуры | НомКСчФПрод | А | T(1-256) | Н | Может указываться перечень номеров таможенных деклараций. В случае указания более одного номера таможенной декларации разделителем между ними является точка с запятой |
| Дата корректировочного счета-фактуры | ДатаКСчФПрод | А | T(=10) | Н | Типовой элемент <ДатаТип>. Дата в формате ДД.ММ.ГГГГ |
| Номер исправления корректировочного счета-фактуры | НомИспрКСчФ | А | N(3) | Н | Принимает значение от 1 и более |
| Дата исправления корректировочного счета-фактуры | ДатаИспрКСчФ | А | T(=10) | Н | Типовой элемент <ДатаТип>. Дата в формате ДД.ММ.ГГГГ |
| Код вида сделки | КодВидСд | А | T(=1) | ОК | Принимает значение: 1 | 2 | 3 | 4 |
| Код валюты по ОКВ | ОКВ | А | T(=3) | НК | Типовой элемент <ОКВТип>. Принимает значение в соответствии с Общероссийским классификатором валют |
| Стоимость товаров (работ, услуг), имущественных прав по счету-фактуре - всего | СтоимТовСчФВс | А | N(19.2) | О | |
| В том числе сумма налога по счету-фактуре | СумНДССчФ | А | N(19.2) | Н | |
| Разница стоимости с учетом налога по корректировочному счету-фактуре - уменьшение | РазСтКСчФУм | А | N(19.2) | Н | |
| Разница стоимости с учетом налога по корректировочному счету-фактуре - увеличение | РазСтКСчФУв | А | N(19.2) | Н | |
| Разница налога по корректировочному счету-фактуре - уменьшение | РазНДСКСчФУм | А | N(19.2) | Н | |
| Разница налога по корректировочному счету-фактуре - увеличение | РазНДСКСчФУв | А | N(19.2) | Н | |
| Справочно: Код возможной ошибки | СпрКодОш | С | | О | Типовой элемент <СпрКодОшТип>. Состав элемента представлен в табл. 4.26 |
| Код вида операции | КодВидОпер | П | T(=2) | ОМ | |
| Сведения о продавце | СвПрод | С | | Н | Типовой элемент <СвУчСдТип>. Состав элемента представлен в табл. 4.23 |
| Сведения о субкомиссионере (субагенте) | СвКомис | С | | Н | Типовой элемент <СвУчСдТип>. Состав элемента представлен в табл. 4.23 |
Таблица 4.21
РАЗДЕЛ 12 "СВЕДЕНИЯ ИЗ СЧЕТОВ-ФАКТУР, ВЫСТАВЛЕННЫХ ЛИЦАМИ, УКАЗАННЫМИ В ПУНКТЕ 5 СТАТЬИ 173 НК РФ" НАЛОГОВОЙ ДЕКЛАРАЦИИ ПО НАЛОГУ НА ДОБАВЛЕННУЮ СТОИМОСТЬ, В КОТОРОМ ВЫЯВЛЕНЫ ОШИБКИ ИЛИ НЕСООТВЕТСТВИЯ (СВЕДРАЗД12)
| Наименование элемента | Сокращенное наименование (код) элемента | Признак типа элемента | Формат элемента | Признак обязательности элемента | Дополнительная информация |
| Порядковый номер приложения к требованию о представлении пояснений к налоговой декларации по налогу на добавленную стоимость | НомерПор | А | N(1) | О | Принимает значение от 1 до 7 |
| Сведения из счетов-фактур, выставленных лицами, указанными в п. 5 ст. 173 НК РФ | ВыстСчФ_173.5 | С | | ОМ | Состав элемента представлен в табл. 4.22 |
Таблица 4.22
СВЕДЕНИЯ ИЗ СЧЕТОВ-ФАКТУР, ВЫСТАВЛЕННЫХ ЛИЦАМИ, УКАЗАННЫМИ В П. 5 СТ. 173 НК РФ (ВЫСТСЧФ_173.5)
| Наименование элемента | Сокращенное наименование (код) элемента | Признак типа элемента | Формат элемента | Признак обязательности элемента | Дополнительная информация |
| Номер счета-фактуры | НомСчФ | А | T(1-1000) | О | |
| Дата счета-фактуры | ДатаСчФ | А | T(=10) | О | Типовой элемент <ДатаТип>. Дата в формате ДД.ММ.ГГГГ |
| Код валюты по ОКВ | ОКВ | А | T(=3) | НК | Типовой элемент <ОКВТип>. Принимает значение в соответствии с Общероссийским классификатором валют |
| Стоимость товаров (работ, услуг), имущественных прав без налога - всего | СтоимТовБНалВс | А | N(19.2) | О | |
| Сумма налога, предъявляемая покупателю | СумНалПокуп | А | N(19.2) | О | |
| Стоимость товаров (работ, услуг), имущественных прав с налогом - всего | СтоимТовСНалВс | А | N(19.2) | О | |
| Справочно: Код возможной ошибки | СпрКодОш | С | | О | Типовой элемент <СпрКодОшТип>. Состав элемента представлен в табл. 4.26 |
| Сведения о покупателе | СвПокуп | С | | Н | Типовой элемент <СвУчСдТип>. Состав элемента представлен в табл. 4.23 |
Таблица 4.23
СВЕДЕНИЯ ОБ УЧАСТНИКЕ СДЕЛКИ (СВУЧСДТИП)
| Наименование элемента | Сокращенное наименование (код) элемента | Признак типа элемента | Формат элемента | Признак обязательности элемента | Дополнительная информация |
| Сведения об организации | | СведЮЛ | С | | О | Состав элемента представлен в табл. 4.24 |
| Сведения об индивидуальном предпринимателе | СведИП | С | | О | Состав элемента представлен в табл. 4.25 |
Таблица 4.24
СВЕДЕНИЯ ОБ ОРГАНИЗАЦИИ (СВЕДЮЛ)
| Наименование элемента | Сокращенное наименование (код) элемента | Признак типа элемента | Формат элемента | Признак обязательности элемента | Дополнительная информация |
| ИНН организации | ИННЮЛ | А | T(=10) | О | Типовой элемент <ИННЮЛТип> |
Таблица 4.25
СВЕДЕНИЯ ОБ ИНДИВИДУАЛЬНОМ ПРЕДПРИНИМАТЕЛЕ (СВЕДИП)
| Наименование элемента | Сокращенное наименование (код) элемента | Признак типа элемента | Формат элемента | Признак обязательности элемента | Дополнительная информация |
| ИНН физического лица | ИННФЛ | А | T(=12) | О | Типовой элемент <ИННФЛТип> |
Таблица 4.26
СПРАВОЧНО: КОД ВОЗМОЖНОЙ ОШИБКИ (СПРКОДОШТИП)
| Наименование элемента | Сокращенное наименование (код) элемента | Признак типа элемента | Формат элемента | Признак обязательности элемента | Дополнительная информация |
| Код ошибки | КодОш | А | T(=1) | ОК | Принимает значение: 1 | 2 | 3 | 4 |
| Номер графы, содержащей ошибку | ГрафОш | П | T(1-2) | НМ | Элемент обязателен при <КодОш>=4 |
Приложение N ____
к приказу ФНС России
от "__" ______ 2015 г. N _______
ФОРМАТ ПРЕДСТАВЛЕНИЯ В ЭЛЕКТРОННОЙ ФОРМЕ ОТВЕТА НА ТРЕБОВАНИЕ О ПРЕДСТАВЛЕНИИ ПОЯСНЕНИЙ К НАЛОГОВОЙ ДЕКЛАРАЦИИ ПО НАЛОГУ НА ДОБАВЛЕННУЮ СТОИМОСТЬ
I. ОБЩИЕ СВЕДЕНИЯ
1. Настоящий формат описывает требования к XML файлам (далее - файлам обмена) передачи в электронной форме в налоговые органы налогоплательщиком ответа на требование о представлении пояснений к налоговой декларации по налогу на добавленную стоимость.
2. Номер версии настоящего формата 5.01, часть DCCCLXXXVII.
II. ОПИСАНИЕ ФАЙЛА ОБМЕНА
3. Имя файла обмена должно иметь следующий вид:
R_T_A_K_O_GGGGMMDD_N, где:
R_T - префикс, принимающий значение ON_OTTRNDS;
A_K - идентификатор получателя информации, где: A - идентификатор получателя, которому направляется файл обмена, K - идентификатор конечного получателя, для которого предназначена информация из данного файла обмена <1>. Каждый из идентификаторов (A и K) имеет вид для налоговых органов - четырехразрядный код (код налогового органа в соответствии с классификатором "Система обозначения налоговых органов" (СОНО);
<1> Передача файла от отправителя к конечному получателю (K) может осуществляться в несколько этапов через другие налоговые органы, осуществляющие передачу файла на промежуточных этапах, которые обозначаются идентификатором A. В случае передачи файла от отправителя к конечному получателю при отсутствии налоговых органов, осуществляющих передачу на промежуточных этапах, значения идентификаторов A и K совпадают.
O - идентификатор отправителя информации, имеет вид:
для организаций - девятнадцатиразрядный код (идентификационный номер налогоплательщика (далее - ИНН) и код причины постановки на учет (далее - КПП) организации (обособленного подразделения);
для физических лиц - двенадцатиразрядный код (ИНН физического лица, при наличии. При отсутствии ИНН - последовательность из двенадцати нулей).
GGGG - год формирования передаваемого файла, MM - месяц, DD - день;
N - идентификационный номер файла. (Длина - от 1 до 36 знаков. Идентификационный номер файла должен обеспечивать уникальность файла).
Расширение имени файла - xml. Расширение имени файла может указываться как строчными, так и прописными буквами.
Параметры первой строки файла обмена
Первая строка XML файла должна иметь следующий вид:
<?xml version ="1.0" encoding ="windows-1251"?>
Имя файла, содержащего XML схему файла обмена, должно иметь следующий вид:
ON_OTTRNDS_1_887_00_05_01_xx, где xx - номер версии схемы.
Расширение имени файла - xsd.
XML схема файла обмена приводится отдельным файлом.
4. Логическая модель файла обмена представлена в виде диаграммы структуры файла обмена на рисунке 1 настоящего формата. Элементами логической модели файла обмена являются элементы и атрибуты XML файла. Перечень структурных элементов логической модели файла обмена и сведения о них приведены в таблицах 4.1 - 4.61 настоящего формата.
Для каждого структурного элемента логической модели файла обмена приводятся следующие сведения:
наименование элемента. Приводится полное наименование элемента <1>;
<1> В строке таблицы могут быть описаны несколько элементов, наименования которых разделены символом "|". Такая форма записи применяется в случае возможного наличия в файле обмена только одного элемента из описанных в этой строке.
сокращенное наименование (код) элемента. Приводится сокращенное наименование элемента. Синтаксис сокращенного наименования должен удовлетворять спецификации XML;
признак типа элемента. Может принимать следующие значения: "С" - сложный элемент логической модели (содержит вложенные элементы), "П" - простой элемент логической модели, реализованный в виде элемента XML файла, "А" - простой элемент логической модели, реализованный в виде атрибута элемента XML файла. Простой элемент логической модели не содержит вложенные элементы;
формат элемента. Формат элемента представляется следующими условными обозначениями: T - символьная строка; N - числовое значение (целое или дробное).
Формат символьной строки указывается в виде T(n-k) или T(=k), где: n - минимальное количество знаков, k - максимальное количество знаков, символ "-" - разделитель, символ "=" означает фиксированное количество знаков в строке. В случае, если минимальное количество знаков равно 0, формат имеет вид T(0-k). В случае, если максимальное количество знаков неограничено, формат имеет вид T(n-).
Формат числового значения указывается в виде N(m.k), где: m - максимальное количество знаков в числе, включая знак (для отрицательного числа), целую и дробную часть числа без разделяющей десятичной точки, k - максимальное число знаков дробной части числа. Если число знаков дробной части числа равно 0 (то есть число целое), то формат числового значения имеет вид N(m).
Для простых элементов, являющихся базовыми в XML (определенными в сети интернет по электронному адресу: http://www.w3.org/TR/xmlschema-0), например, элемент с типом "date", поле "Формат элемента" не заполняется. Для таких элементов в поле "Дополнительная информация" указывается тип базового элемента;
признак обязательности элемента определяет обязательность присутствия элемента (совокупности наименования элемента и его значения) в файле обмена. Признак обязательности элемента может принимать следующие значения: "О" - наличие элемента в файле обмена обязательно; "Н" - присутствие элемента в файле обмена необязательно, то есть элемент может отсутствовать. Если элемент принимает ограниченный перечень значений (по классификатору, кодовому словарю и тому подобному), то признак обязательности элемента дополняется символом "К". Например, "ОК". В случае, если количество реализаций элемента может быть более одной, то признак обязательности элемента дополняется символом "М". Например, "НМ", "ОКМ".
К вышеперечисленным признакам обязательности элемента может добавляться значение "У" в случае описания в XML схеме условий, предъявляемых к элементу в файле обмена, описанных в графе "Дополнительная информация". Например, "НУ", "ОКУ";
дополнительная информация содержит, при необходимости, требования к элементу файла обмена, не указанные ранее. Для сложных элементов указывается ссылка на таблицу, в которой описывается состав данного элемента. Для элементов, принимающих ограниченный перечень значений из классификатора (кодового словаря и тому подобного), указывается соответствующее наименование классификатора (кодового словаря и тому подобного) или приводится перечень возможных значений. Для классификатора (кодового словаря и тому подобного) может указываться ссылка на его местонахождение. Для элементов, использующих пользовательский тип данных, указывается наименование типового элемента.

Рисунок 1. Диаграмма структуры файла обмена
Таблица 4.1
ФАЙЛ ОБМЕНА (ФАЙЛ)
| Наименование элемента | Сокращенное наименование (код) элемента | Признак типа элемента | Формат элемента | Признак обязательности элемента | Дополнительная информация |
| Идентификатор файла | ИдФайл | А | T(1-150) | ОУ | Содержит (повторяет) имя сформированного файла (без расширения) |
| Версия программы, с помощью которой сформирован файл | ВерсПрог | А | T(1-40) | О | |
| Версия формата | ВерсФорм | А | T(1-5) | О | Принимает значение: 5.01 |
| Ответ на требование о представлении пояснений к налоговой декларации по налогу на добавленную стоимость | Документ | С | | О | Состав элемента представлен в табл. 4.2 |
Таблица 4.2
ОТВЕТ НА ТРЕБОВАНИЕ О ПРЕДСТАВЛЕНИИ ПОЯСНЕНИЙ К НАЛОГОВОЙ ДЕКЛАРАЦИИ ПО НАЛОГУ НА ДОБАВЛЕННУЮ СТОИМОСТЬ (ДОКУМЕНТ)
| Наименование элемента | Сокращенное наименование (код) элемента | Признак типа элемента | Формат элемента | Признак обязательности элемента | Дополнительная информация |
| Код формы документа по КНД | КНД | А | T(=7) | ОК | Типовой элемент <КНДТип>. Принимает значение: 1160200 |
| Дата формирования документа | ДатаДок | А | T(=10) | О | Типовой элемент <ДатаТип>. Дата в формате ДД.ММ.ГГГГ |
| Сведения о требовании о представлении пояснений, на которое сформирован ответ | СведТреб | С | | О | Состав элемента представлен в табл. 4.3 |
Таблица 4.3
СВЕДЕНИЯ О ТРЕБОВАНИИ О ПРЕДСТАВЛЕНИИ ПОЯСНЕНИЙ, НА КОТОРОЕ СФОРМИРОВАН ОТВЕТ (СВЕДТРЕБ)
| Наименование элемента | Сокращенное наименование (код) элемента | Признак типа элемента | Формат элемента | Признак обязательности элемента | Дополнительная информация |
| Сведения из книги покупок | КнигаПокуп | С | | Н | Состав элемента представлен в табл. 4.4 |
| Сведения из дополнительного листа книги покупок | КнигаПокупДЛ | С | | Н | Состав элемента представлен в табл. 4.11 |
| Сведения из книги продаж | КнигаПрод | С | | Н | Состав элемента представлен в табл. 4.18 |
| Сведения из дополнительного листа книги продаж | КнигаПродДЛ | С | | Н | Состав элемента представлен в табл. 4.25 |
| Сведения из журнала учета выставленных счетов-фактур | ЖУчВыстСчФ | С | | Н | Состав элемента представлен в табл. 4.32 |
| Сведения из журнала учета полученных счетов-фактур | ЖУчПолучСчФ | С | | Н | Состав элемента представлен в табл. 4.39 |
| Сведения из счетов-фактур, выставленных лицами, указанными в пункте 5 статьи 173 Налогового кодекса Российской Федерации | ВыстСчФ_173.5 | С | | Н | Состав элемента представлен в табл. 4.46 |
Таблица 4.4
СВЕДЕНИЯ ИЗ КНИГИ ПОКУПОК (КНИГАПОКУП)
| Наименование элемента | Сокращенное наименование (код) элемента | Признак типа элемента | Формат элемента | Признак обязательности элемента | Дополнительная информация |
| Сведения, соответствующие первичным учетным документам | СведСоотв | С | | Н | Состав элемента представлен в табл. 4.5. Обязателен при отсутствии <СведРасх> |
| Сведения, поясняющие расхождения (ошибки, противоречия, несоответствия) | СведРасх | С | | Н | Состав элемента представлен в табл. 4.7. Обязателен при отсутствии <СведСоотв> |
Таблица 4.5
СВЕДЕНИЯ, СООТВЕТСТВУЮЩИЕ ПЕРВИЧНЫМ УЧЕТНЫМ ДОКУМЕНТАМ (СВЕДСООТВ)
| Наименование элемента | Сокращенное наименование (код) элемента | Признак типа элемента | Формат элемента | Признак обязательности элемента | Дополнительная информация |
| Сведения по строке, соответствующие первичным учетным документам | СоотвСтр | С | | ОМ | Состав элемента представлен в табл. 4.6 |
Таблица 4.6
СВЕДЕНИЯ ПО СТРОКЕ, СООТВЕТСТВУЮЩИЕ ПЕРВИЧНЫМ УЧЕТНЫМ ДОКУМЕНТАМ (СООТВСТР)
| Наименование элемента | Сокращенное наименование (код) элемента | Признак типа элемента | Формат элемента | Признак обязательности элемента | Дополнительная информация |
| Порядковый номер | НомерПор | А | N(12) | О | Принимает значение от 1 и более |
| Сведения по строке из книги покупок | КнПокСтр | С | | О | Типовой элемент <КнПокСтрТип>. |
Таблица 4.7
СВЕДЕНИЯ, ПОЯСНЯЮЩИЕ РАСХОЖДЕНИЯ (ОШИБКИ, ПРОТИВОРЕЧИЯ, НЕСООТВЕТСТВИЯ) (СВЕДРАСХ)
| Наименование элемента | Сокращенное наименование (код) элемента | Признак типа элемента | Формат элемента | Признак обязательности элемента | Дополнительная информация |
| Сведения по строке, поясняющие расхождения (ошибки, противоречия, несоответствия) | РасхСтр | С | | ОМ | Состав элемента представлен в табл. 4.8 |
Таблица 4.8
СВЕДЕНИЯ ПО СТРОКЕ, ПОЯСНЯЮЩИЕ РАСХОЖДЕНИЯ (ОШИБКИ, ПРОТИВОРЕЧИЯ, НЕСООТВЕТСТВИЯ) (РАСХСТР)
| Наименование элемента | Сокращенное наименование (код) элемента | Признак типа элемента | Формат элемента | Признак обязательности элемента | Дополнительная информация |
| Порядковый номер | НомерПор | А | N(12) | О | Принимает значение от 1 и более |
| Расхождение | Расхожд | С | | О | Состав элемента представлен в табл. 4.9 |
| Пояснение | Пояснен | С | | О | Состав элемента представлен в табл. 4.10 |
Таблица 4.9
РАСХОЖДЕНИЕ (РАСХОЖД)
| Наименование элемента | Сокращенное наименование (код) элемента | Признак типа элемента | Формат элемента | Признак обязательности элемента | Дополнительная информация |
| Тип информации | ТипИнф | А | T(=1) | ОК | Принимает значение: 1 - расхождение |
| Сведения по строке из книги покупок | КнПокСтр | С | | О | Типовой элемент <КнПокСтрТип>. Состав элемента представлен в табл. 4.52 |
Таблица 4.10
ПОЯСНЕНИЕ (ПОЯСНЕН)
| Наименование элемента | Сокращенное наименование (код) элемента | Признак типа элемента | Формат элемента | Признак обязательности элемента | Дополнительная информация |
| Тип информации | ТипИнф | А | T(=1) | ОК | Принимает значение: 2 - пояснение |
| Сведения по строке из книги покупок | КнПокСтр | С | | О | Типовой элемент <КнПокСтрТип>. Состав элемента представлен в табл. 4.52 |
Таблица 4.11
СВЕДЕНИЯ ИЗ ДОПОЛНИТЕЛЬНОГО ЛИСТА КНИГИ ПОКУПОК (КНИГАПОКУПДЛ)
| Наименование элемента | Сокращенное наименование (код) элемента | Признак типа элемента | Формат элемента | Признак обязательности элемента | Дополнительная информация |
| Сведения, соответствующие первичным учетным документам | СведСоотв | С | | Н | Состав элемента представлен в табл. 4.12. Обязателен при отсутствии <СведРасх> |
| Сведения, поясняющие расхождения (ошибки, противоречия, несоответствия) | СведРасх | С | | Н | Состав элемента представлен в табл. 4.14. Обязателен при отсутствии <СведСоотв> |
Таблица 4.12
СВЕДЕНИЯ, СООТВЕТСТВУЮЩИЕ ПЕРВИЧНЫМ УЧЕТНЫМ ДОКУМЕНТАМ (СВЕДСООТВ)
| Наименование элемента | Сокращенное наименование (код) элемента | Признак типа элемента | Формат элемента | Признак обязательности элемента | Дополнительная информация |
| Сведения по строке, соответствующие первичным учетным документам | СоотвСтр | С | | ОМ | Состав элемента представлен в табл. 4.13 |
Таблица 4.13
СВЕДЕНИЯ ПО СТРОКЕ, СООТВЕТСТВУЮЩИЕ ПЕРВИЧНЫМ УЧЕТНЫМ ДОКУМЕНТАМ (СООТВСТР)
| Наименование элемента | Сокращенное наименование (код) элемента | Признак типа элемента | Формат элемента | Признак обязательности элемента | Дополнительная информация |
| Порядковый номер | НомерПор | А | N(12) | О | Принимает значение от 1 и более |
| Сведения по строке из дополнительных листов книги покупок | КнПокДЛСтр | С | | О | Типовой элемент <КнПокСтрТип>. |
Таблица 4.14
СВЕДЕНИЯ, ПОЯСНЯЮЩИЕ РАСХОЖДЕНИЯ (ОШИБКИ, ПРОТИВОРЕЧИЯ, НЕСООТВЕТСТВИЯ) (СВЕДРАСХ)
| Наименование элемента | Сокращенное наименование (код) элемента | Признак типа элемента | Формат элемента | Признак обязательности элемента | Дополнительная информация |
| Сведения по строке, поясняющие расхождения (ошибки, противоречия, несоответствия) | РасхСтр | С | | ОМ | Состав элемента представлен в табл. 4.15 |
Таблица 4.15
СВЕДЕНИЯ ПО СТРОКЕ, ПОЯСНЯЮЩИЕ РАСХОЖДЕНИЯ (ОШИБКИ, ПРОТИВОРЕЧИЯ, НЕСООТВЕТСТВИЯ) (РАСХСТР)
| Наименование элемента | Сокращенное наименование (код) элемента | Признак типа элемента | Формат элемента | Признак обязательности элемента | Дополнительная информация |
| Порядковый номер | НомерПор | А | N(12) | О | Принимает значение от 1 и более |
| Расхождение | Расхожд | С | | О | Состав элемента представлен в табл. 4.16 |
| Пояснение | Пояснен | С | | О | Состав элемента представлен в табл. 4.17 |
Таблица 4.16
РАСХОЖДЕНИЕ (РАСХОЖД)
| Наименование элемента | Сокращенное наименование (код) элемента | Признак типа элемента | Формат элемента | Признак обязательности элемента | Дополнительная информация |
| Тип информации | ТипИнф | А | T(=1) | ОК | Принимает значение: 1 - расхождение |
| Сведения по строке из дополнительных листов книги покупок | КнПокДЛСтр | С | | О | Типовой элемент <КнПокСтрТип>. Состав элемента представлен в табл. 4.52 |
Таблица 4.17
ПОЯСНЕНИЕ (ПОЯСНЕН)
| Наименование элемента | Сокращенное наименование (код) элемента | Признак типа элемента | Формат элемента | Признак обязательности элемента | Дополнительная информация |
| Тип информации | ТипИнф | А | T(=1) | ОК | Принимает значение: 2 - пояснение |
| Сведения по строке из дополнительных листов книги покупок | КнПокДЛСтр | С | | О | Типовой элемент <КнПокСтрТип>. Состав элемента представлен в табл. 4.52 |
Таблица 4.18
СВЕДЕНИЯ ИЗ КНИГИ ПРОДАЖ (КНИГАПРОД)
| Наименование элемента | Сокращенное наименование (код) элемента | Признак типа элемента | Формат элемента | Признак обязательности элемента | Дополнительная информация |
| Сведения, соответствующие первичным учетным документам | СведСоотв | С | | Н | Состав элемента представлен в табл. 4.19. Обязателен при отсутствии <СведРасх> |
| Сведения, поясняющие расхождения (ошибки, противоречия, несоответствия) | СведРасх | С | | Н | Состав элемента представлен в табл. 4.21. Обязателен при отсутствии <СведСоотв> |
Таблица 4.19
СВЕДЕНИЯ, СООТВЕТСТВУЮЩИЕ ПЕРВИЧНЫМ УЧЕТНЫМ ДОКУМЕНТАМ (СВЕДСООТВ)
| Наименование элемента | Сокращенное наименование (код) элемента | Признак типа элемента | Формат элемента | Признак обязательности элемента | Дополнительная информация |
| Сведения по строке, соответствующие первичным учетным документам | СоотвСтр | С | | ОМ | Состав элемента представлен в табл. 4.20 |
Таблица 4.20
СВЕДЕНИЯ ПО СТРОКЕ, СООТВЕТСТВУЮЩИЕ ПЕРВИЧНЫМ УЧЕТНЫМ ДОКУМЕНТАМ (СООТВСТР)
| Наименование элемента | Сокращенное наименование (код) элемента | Признак типа элемента | Формат элемента | Признак обязательности элемента | Дополнительная информация |
| Порядковый номер | НомерПор | А | N(12) | О | Принимает значение от 1 и более |
| Сведения по строке из книги продаж | КнПродСтр | С | | О | Типовой элемент <КнПродСтрТип>. |
Таблица 4.21
СВЕДЕНИЯ, ПОЯСНЯЮЩИЕ РАСХОЖДЕНИЯ (ОШИБКИ, ПРОТИВОРЕЧИЯ, НЕСООТВЕТСТВИЯ) (СВЕДРАСХ)
| Наименование элемента | Сокращенное наименование (код) элемента | Признак типа элемента | Формат элемента | Признак обязательности элемента | Дополнительная информация |
| Сведения по строке, поясняющие расхождения (ошибки, противоречия, несоответствия) | РасхСтр | С | | ОМ | Состав элемента представлен в табл. 4.22 |
Таблица 4.22
СВЕДЕНИЯ ПО СТРОКЕ, ПОЯСНЯЮЩИЕ РАСХОЖДЕНИЯ (ОШИБКИ, ПРОТИВОРЕЧИЯ, НЕСООТВЕТСТВИЯ) (РАСХСТР)
| Наименование элемента | Сокращенное наименование (код) элемента | Признак типа элемента | Формат элемента | Признак обязательности элемента | Дополнительная информация |
| Порядковый номер | НомерПор | А | N(12) | О | Принимает значение от 1 и более |
| Расхождение | Расхожд | С | | О | Состав элемента представлен в табл. 4.23 |
| Пояснение | Пояснен | С | | О | Состав элемента представлен в табл. 4.24 |
Таблица 4.23
РАСХОЖДЕНИЕ (РАСХОЖД)
| Наименование элемента | Сокращенное наименование (код) элемента | Признак типа элемента | Формат элемента | Признак обязательности элемента | Дополнительная информация |
| Тип информации | ТипИнф | А | T(=1) | ОК | Принимает значение: 1 - расхождение |
| Сведения по строке из книги продаж | КнПродСтр | С | | О | Типовой элемент <КнПродСтрТип>. Состав элемента представлен в табл. 4.53 |
Таблица 4.24
ПОЯСНЕНИЕ (ПОЯСНЕН)
| Наименование элемента | Сокращенное наименование (код) элемента | Признак типа элемента | Формат элемента | Признак обязательности элемента | Дополнительная информация |
| Тип информации | ТипИнф | А | T(=1) | ОК | Принимает значение: 2 - пояснение |
| Сведения по строке из книги продаж | КнПродСтр | С | | О | Типовой элемент <КнПродСтрТип>. Состав элемента представлен в табл. 4.53 |
Таблица 4.25
СВЕДЕНИЯ ИЗ ДОПОЛНИТЕЛЬНОГО ЛИСТА КНИГИ ПРОДАЖ (КНИГАПРОДДЛ)
| Наименование элемента | Сокращенное наименование (код) элемента | Признак типа элемента | Формат элемента | Признак обязательности элемента | Дополнительная информация |
| Сведения, соответствующие первичным учетным документам | СведСоотв | С | | Н | Состав элемента представлен в табл. 4.26. Обязателен при отсутствии <СведРасх> |
| Сведения, поясняющие расхождения (ошибки, противоречия, несоответствия) | СведРасх | С | | Н | Состав элемента представлен в табл. 4.28. Обязателен при отсутствии <СведСоотв> |
Таблица 4.26
СВЕДЕНИЯ, СООТВЕТСТВУЮЩИЕ ПЕРВИЧНЫМ УЧЕТНЫМ ДОКУМЕНТАМ (СВЕДСООТВ)
| Наименование элемента | Сокращенное наименование (код) элемента | Признак типа элемента | Формат элемента | Признак обязательности элемента | Дополнительная информация |
| Сведения по строке, соответствующие первичным учетным документам | СоотвСтр | С | | ОМ | Состав элемента представлен в табл. 4.27 |
Таблица 4.27
СВЕДЕНИЯ ПО СТРОКЕ, СООТВЕТСТВУЮЩИЕ ПЕРВИЧНЫМ УЧЕТНЫМ ДОКУМЕНТАМ (СООТВСТР)
| Наименование элемента | Сокращенное наименование (код) элемента | Признак типа элемента | Формат элемента | Признак обязательности элемента | Дополнительная информация |
| Порядковый номер | НомерПор | А | N(12) | О | Принимает значение от 1 и более |
| Сведения по строке из дополнительных листов книги продаж | КнПродДЛСтр | С | | О | Типовой элемент <КнПродСтрТип>. |
Таблица 4.28
СВЕДЕНИЯ, ПОЯСНЯЮЩИЕ РАСХОЖДЕНИЯ (ОШИБКИ, ПРОТИВОРЕЧИЯ, НЕСООТВЕТСТВИЯ) (СВЕДРАСХ)
| Наименование элемента | Сокращенное наименование (код) элемента | Признак типа элемента | Формат элемента | Признак обязательности элемента | Дополнительная информация |
| Сведения по строке, поясняющие расхождения (ошибки, противоречия, несоответствия) | РасхСтр | С | | ОМ | Состав элемента представлен в табл. 4.29 |
Таблица 4.29
СВЕДЕНИЯ ПО СТРОКЕ, ПОЯСНЯЮЩИЕ РАСХОЖДЕНИЯ (ОШИБКИ, ПРОТИВОРЕЧИЯ, НЕСООТВЕТСТВИЯ) (РАСХСТР)
| Наименование элемента | Сокращенное наименование (код) элемента | Признак типа элемента | Формат элемента | Признак обязательности элемента | Дополнительная информация |
| Порядковый номер | НомерПор | А | N(12) | О | Принимает значение от 1 и более |
| Расхождение | Расхожд | С | | О | Состав элемента представлен в табл. 4.30 |
| Пояснение | Пояснен | С | | О | Состав элемента представлен в табл. 4.31 |
Таблица 4.30
РАСХОЖДЕНИЕ (РАСХОЖД)
| Наименование элемента | Сокращенное наименование (код) элемента | Признак типа элемента | Формат элемента | Признак обязательности элемента | Дополнительная информация |
| Тип информации | ТипИнф | А | T(=1) | ОК | Принимает значение: 1 - расхождение |
| Сведения по строке из дополнительных листов книги продаж | КнПродДЛСтр | С | | О | Типовой элемент <КнПродСтрТип>. Состав элемента представлен в табл. 4.53 |
Таблица 4.31
ПОЯСНЕНИЕ (ПОЯСНЕН)
| Наименование элемента | Сокращенное наименование (код) элемента | Признак типа элемента | Формат элемента | Признак обязательности элемента | Дополнительная информация |
| Тип информации | ТипИнф | А | T(=1) | ОК | Принимает значение: 2 - пояснение |
| Сведения по строке из дополнительных листов книги продаж | КнПродДЛСтр | С | | О | Типовой элемент <КнПродСтрТип>. Состав элемента представлен в табл. 4.53 |
Таблица 4.32
СВЕДЕНИЯ ИЗ ЖУРНАЛА УЧЕТА ВЫСТАВЛЕННЫХ СЧЕТОВ-ФАКТУР (ЖУЧВЫСТСЧФ)
| Наименование элемента | Сокращенное наименование (код) элемента | Признак типа элемента | Формат элемента | Признак обязательности элемента | Дополнительная информация |
| Сведения, соответствующие первичным учетным документам | СведСоотв | С | | Н | Состав элемента представлен в табл. 4.33. Обязателен при отсутствии <СведРасх> |
| Сведения, поясняющие расхождения (ошибки, противоречия, несоответствия) | СведРасх | С | | Н | Состав элемента представлен в табл. 4.35. Обязателен при отсутствии <СведСоотв> |
Таблица 4.33
СВЕДЕНИЯ, СООТВЕТСТВУЮЩИЕ ПЕРВИЧНЫМ УЧЕТНЫМ ДОКУМЕНТАМ (СВЕДСООТВ)
| Наименование элемента | Сокращенное наименование (код) элемента | Признак типа элемента | Формат элемента | Признак обязательности элемента | Дополнительная информация |
| Сведения по строке, соответствующие первичным учетным документам | СоотвСтр | С | | ОМ | Состав элемента представлен в табл. 4.34 |
Таблица 4.34
СВЕДЕНИЯ ПО СТРОКЕ, СООТВЕТСТВУЮЩИЕ ПЕРВИЧНЫМ УЧЕТНЫМ ДОКУМЕНТАМ (СООТВСТР)
| Наименование элемента | Сокращенное наименование (код) элемента | Признак типа элемента | Формат элемента | Признак обязательности элемента | Дополнительная информация |
| Порядковый номер | НомерПор | А | N(12) | О | Принимает значение от 1 и более |
| Сведения по строке из журнала учета выставленных счетов-фактур | ЖУчВСтр | С | | О | Типовой элемент <ЖУчВСтрТип>. |
Таблица 4.35
СВЕДЕНИЯ, ПОЯСНЯЮЩИЕ РАСХОЖДЕНИЯ (ОШИБКИ, ПРОТИВОРЕЧИЯ, НЕСООТВЕТСТВИЯ) (СВЕДРАСХ)
| Наименование элемента | Сокращенное наименование (код) элемента | Признак типа элемента | Формат элемента | Признак обязательности элемента | Дополнительная информация |
| Сведения по строке, поясняющие расхождения (ошибки, противоречия, несоответствия) | РасхСтр | С | | ОМ | Состав элемента представлен в табл. 4.36 |
Таблица 4.36
СВЕДЕНИЯ ПО СТРОКЕ, ПОЯСНЯЮЩИЕ РАСХОЖДЕНИЯ (ОШИБКИ, ПРОТИВОРЕЧИЯ, НЕСООТВЕТСТВИЯ) (РАСХСТР)
| Наименование элемента | Сокращенное наименование (код) элемента | Признак типа элемента | Формат элемента | Признак обязательности элемента | Дополнительная информация |
| Порядковый номер | НомерПор | А | N(12) | О | Принимает значение от 1 и более |
| Расхождение | Расхожд | С | | О | Состав элемента представлен в табл. 4.37 |
| Пояснение | Пояснен | С | | О | Состав элемента представлен в табл. 4.38 |
Таблица 4.37
РАСХОЖДЕНИЕ (РАСХОЖД)
| Наименование элемента | Сокращенное наименование (код) элемента | Признак типа элемента | Формат элемента | Признак обязательности элемента | Дополнительная информация |
| Тип информации | ТипИнф | А | T(=1) | ОК | Принимает значение: 1 - расхождение |
| Сведения по строке из журнала учета выставленных счетов-фактур | ЖУчВСтр | С | | О | Типовой элемент <ЖУчВСтрТип>. Состав элемента представлен в табл. 4.54 |
Таблица 4.38
ПОЯСНЕНИЕ (ПОЯСНЕН)
| Наименование элемента | Сокращенное наименование (код) элемента | Признак типа элемента | Формат элемента | Признак обязательности элемента | Дополнительная информация |
| Тип информации | ТипИнф | А | T(=1) | ОК | Принимает значение: 2 - пояснение |
| Сведения по строке из журнала учета выставленных счетов-фактур | ЖУчВСтр | С | | О | Типовой элемент <ЖУчВСтрТип>. Состав элемента представлен в табл. 4.54 |
Таблица 4.39
СВЕДЕНИЯ ИЗ ЖУРНАЛА УЧЕТА ПОЛУЧЕННЫХ СЧЕТОВ-ФАКТУР (ЖУЧПОЛУЧСЧФ)
| Наименование элемента | Сокращенное наименование (код) элемента | Признак типа элемента | Формат элемента | Признак обязательности элемента | Дополнительная информация |
| Сведения, соответствующие первичным учетным документам | СведСоотв | С | | Н | Состав элемента представлен в табл. 4.40 |
| Сведения, поясняющие расхождения (ошибки, противоречия, несоответствия) | СведРасх | С | | Н | Состав элемента представлен в табл. 4.42 |
Таблица 4.40
СВЕДЕНИЯ, СООТВЕТСТВУЮЩИЕ ПЕРВИЧНЫМ УЧЕТНЫМ ДОКУМЕНТАМ (СВЕДСООТВ)
| Наименование элемента | Сокращенное наименование (код) элемента | Признак типа элемента | Формат элемента | Признак обязательности элемента | Дополнительная информация |
| Сведения по строке, соответствующие первичным учетным документам | СоотвСтр | С | | ОМ | Состав элемента представлен в табл. 4.41 |
Таблица 4.41
СВЕДЕНИЯ ПО СТРОКЕ, СООТВЕТСТВУЮЩИЕ ПЕРВИЧНЫМ УЧЕТНЫМ ДОКУМЕНТАМ (СООТВСТР)
| Наименование элемента | Сокращенное наименование (код) элемента | Признак типа элемента | Формат элемента | Признак обязательности элемента | Дополнительная информация |
| Порядковый номер | НомерПор | А | N(12) | О | Принимает значение от 1 и более |
| Сведения по строке из журнала учета полученных счетов-фактур | ЖУчПСтр | С | | О | Типовой элемент <ЖУчПСтрТип>. |
Таблица 4.42
СВЕДЕНИЯ, ПОЯСНЯЮЩИЕ РАСХОЖДЕНИЯ (ОШИБКИ, ПРОТИВОРЕЧИЯ, НЕСООТВЕТСТВИЯ) (СВЕДРАСХ)
| Наименование элемента | Сокращенное наименование (код) элемента | Признак типа элемента | Формат элемента | Признак обязательности элемента | Дополнительная информация |
| Сведения по строке, поясняющие расхождения (ошибки, противоречия, несоответствия) | РасхСтр | С | | ОМ | Состав элемента представлен в табл. 4.43 |
Таблица 4.43
СВЕДЕНИЯ ПО СТРОКЕ, ПОЯСНЯЮЩИЕ РАСХОЖДЕНИЯ (ОШИБКИ, ПРОТИВОРЕЧИЯ, НЕСООТВЕТСТВИЯ) (РАСХСТР)
| Наименование элемента | Сокращенное наименование (код) элемента | Признак типа элемента | Формат элемента | Признак обязательности элемента | Дополнительная информация |
| Порядковый номер | НомерПор | А | N(12) | О | Принимает значение от 1 и более |
| Расхождение | Расхожд | С | | О | Состав элемента представлен в табл. 4.44 |
| Пояснение | Пояснен | С | | О | Состав элемента представлен в табл. 4.45 |
Таблица 4.44
РАСХОЖДЕНИЕ (РАСХОЖД)
| Наименование элемента | Сокращенное наименование (код) элемента | Признак типа элемента | Формат элемента | Признак обязательности элемента | Дополнительная информация |
| Тип информации | ТипИнф | А | T(=1) | ОК | Принимает значение: 1 - расхождение |
| Сведения по строке из журнала учета полученных счетов-фактур | ЖУчПСтр | С | | О | Типовой элемент <ЖУчПСтрТип>. Состав элемента представлен в табл. 4.56 |
Таблица 4.45
ПОЯСНЕНИЕ (ПОЯСНЕН)
| Наименование элемента | Сокращенное наименование (код) элемента | Признак типа элемента | Формат элемента | Признак обязательности элемента | Дополнительная информация |
| Тип информации | ТипИнф | А | T(=1) | ОК | Принимает значение: 2 - пояснение |
| Сведения по строке из журнала учета полученных счетов-фактур | ЖУчПСтр | С | | О | Типовой элемент <ЖУчПСтрТип>. Состав элемента представлен в табл. 4.56 |
Таблица 4.46
СВЕДЕНИЯ ИЗ СЧЕТОВ-ФАКТУР, ВЫСТАВЛЕННЫХ ЛИЦАМИ, УКАЗАННЫМИ В ПУНКТЕ 5 СТАТЬИ 173 НАЛОГОВОГО КОДЕКСА РОССИЙСКОЙ ФЕДЕРАЦИИ (ВЫСТСЧФ_173.5)
| Наименование элемента | Сокращенное наименование (код) элемента | Признак типа элемента | Формат элемента | Признак обязательности элемента | Дополнительная информация |
| Сведения, соответствующие первичным учетным документам | СведСоотв | С | | Н | Состав элемента представлен в табл. 4.47. Обязателен при отсутствии <СведРасх> |
| Сведения, поясняющие расхождения (ошибки, противоречия, несоответствия) | СведРасх | С | | Н | Состав элемента представлен в табл. 4.48. Обязателен при отсутствии <СведСоотв> |
Таблица 4.47
СВЕДЕНИЯ, СООТВЕТСТВУЮЩИЕ ПЕРВИЧНЫМ УЧЕТНЫМ ДОКУМЕНТАМ (СВЕДСООТВ)
| Наименование элемента | Сокращенное наименование (код) элемента | Признак типа элемента | Формат элемента | Признак обязательности элемента | Дополнительная информация |
| Сведения, соответствующие первичным учетным документам по счету-фактуре | СведСоотвСчФ | С | | ОМ | Типовой элемент <ВСчФ_173.5Тип>. |
Таблица 4.48
СВЕДЕНИЯ, ПОЯСНЯЮЩИЕ РАСХОЖДЕНИЯ (ОШИБКИ, ПРОТИВОРЕЧИЯ, НЕСООТВЕТСТВИЯ) (СВЕДРАСХ)
| Наименование элемента | Сокращенное наименование (код) элемента | Признак типа элемента | Формат элемента | Признак обязательности элемента | Дополнительная информация |
| Сведения, поясняющие расхождения (ошибки, противоречия, несоответствия) по счету-фактуре | СведРасхСчФ | С | | ОМ | Состав элемента представлен в табл. 4.49 |
Таблица 4.49
СВЕДЕНИЯ, ПОЯСНЯЮЩИЕ РАСХОЖДЕНИЯ (ОШИБКИ, ПРОТИВОРЕЧИЯ, НЕСООТВЕТСТВИЯ) ПО СЧЕТУ-ФАКТУРЕ (СВЕДРАСХСЧФ)
| Наименование элемента | Сокращенное наименование (код) элемента | Признак типа элемента | Формат элемента | Признак обязательности элемента | Дополнительная информация |
| Расхождение | Расхожд | С | | О | Состав элемента представлен в табл. 4.50 |
| Пояснение | Пояснен | С | | О | Состав элемента представлен в табл. 4.51 |
Таблица 4.50
РАСХОЖДЕНИЕ (РАСХОЖД)
| Наименование элемента | Сокращенное наименование (код) элемента | Признак типа элемента | Формат элемента | Признак обязательности элемента | Дополнительная информация |
| Тип информации | ТипИнф | А | T(=1) | ОК | Принимает значение: 1 - расхождение |
| Сведения из счетов-фактур, выставленных лицами, указанными в пункте 5 статьи 173 Налогового кодекса Российской Федерации | ВСчФ_173.5 | С | | О | Типовой элемент <ВСчФ_173.5Тип>. Состав элемента представлен в табл. 4.57 |
Таблица 4.51
ПОЯСНЕНИЕ (ПОЯСНЕН)
| Наименование элемента | Сокращенное наименование (код) элемента | Признак типа элемента | Формат элемента | Признак обязательности элемента | Дополнительная информация |
| Тип информации | ТипИнф | А | T(=1) | ОК | Принимает значение: 2 - пояснение |
| Сведения из счетов-фактур, выставленных лицами, указанными в пункте 5 статьи 173 Налогового кодекса Российской Федерации | ВСчФ_173.5 | С | | О | Типовой элемент <ВСчФ_173.5Тип>. Состав элемента представлен в табл. 4.57 |
Таблица 4.52
СВЕДЕНИЯ ПО СТРОКЕ ИЗ КНИГИ ПОКУПОК (ДОПОЛНИТЕЛЬНЫХ ЛИСТОВ КНИГИ ПОКУПОК) (КНПОКСТРТИП)
| Наименование элемента | Сокращенное наименование (код) элемента | Признак типа элемента | Формат элемента | Признак обязательности элемента | Дополнительная информация |
| Номер счета-фактуры продавца | НомСчФПрод | А | T(1-1000) | Н | |
| Дата счета-фактуры продавца | ДатаСчФПрод | А | T(=10) | Н | Типовой элемент <ДатаТип>. Дата в формате ДД.ММ.ГГГГ |
| Номер исправления счета-фактуры продавца | НомИспрСчФ | А | N(3) | Н | Принимает значение от 1 и более |
| Дата исправления счета-фактуры продавца | ДатаИспрСчФ | А | T(=10) | Н | Типовой элемент <ДатаТип>. Дата в формате ДД.ММ.ГГГГ |
| Номер корректировочного счета-фактуры продавца | НомКСчФПрод | А | T(1-256) | Н | |
| Дата корректировочного счета-фактуры продавца | ДатаКСчФПрод | А | T(=10) | Н | Типовой элемент <ДатаТип>. Дата в формате ДД.ММ.ГГГГ |
| Номер исправления корректировочного счета-фактуры продавца | НомИспрКСчФ | А | N(3) | Н | Принимает значение от 1 и более |
| Дата исправления корректировочного счета-фактуры продавца | ДатаИспрКСчФ | А | T(=10) | Н | Типовой элемент <ДатаТип>. Дата в формате ДД.ММ.ГГГГ |
| Номер таможенной декларации | НомТД | А | T(1-1000) | Н | |
| Код валюты по ОКВ | ОКВ | А | T(=3) | НК | Типовой элемент <ОКВТип>. Принимает значение в соответствии с Общероссийским классификатором валют |
| Стоимость покупок по счету-фактуре, разница стоимости по корректировочному счету-фактуре (включая налог), в валюте счета-фактуры | СтоимПокупВ | А | N(19.2) | Н | |
| Код вида операции | КодВидОпер | П | T(=2) | НКМ | Принимает значение в соответствии с приложением к приказу ФНС России от 14.02.2012 N ММВ-7-3/83@ "Коды видов операций по налогу на добавленную стоимость, необходимые для ведения журнала учета полученных и выставленных счетов-фактур" |
| Сведения о документе, подтверждающем оплату | ДокПдтвОпл | С | | НМ | Типовой элемент <ДокПдтвОплТип>. Состав элемента представлен в табл. 4.61 |
| Дата принятия на учет товаров (работ, услуг), имущественных прав | ДатаУчТов | П | T(=10) | НМ | Типовой элемент <ДатаТип>. Дата в формате ДД.ММ.ГГГГ |
| Сведения о продавце | СвПрод | С | | НМ | Типовой элемент <СвУчСдТип>. Состав элемента представлен в табл. 4.58 |
| Сведения о посреднике (комиссионере, агенте, экспедиторе, застройщике) | СвПос | С | | Н | Типовой элемент <СвУчСдТип>. Состав элемента представлен в табл. 4.58 |
Таблица 4.53
СВЕДЕНИЯ ПО СТРОКЕ ИЗ КНИГИ ПРОДАЖ (КНПРОДСТРТИП)
| Наименование элемента | Сокращенное наименование (код) элемента | Признак типа элемента | Формат элемента | Признак обязательности элемента | Дополнительная информация |
| Номер счета-фактуры продавца | НомСчФПрод | А | T(1-1000) | Н | |
| Дата счета-фактуры продавца | ДатаСчФПрод | А | T(=10) | Н | Типовой элемент <ДатаТип>. Дата в формате ДД.ММ.ГГГГ |
| Номер исправления счета-фактуры продавца | НомИспрСчФ | А | N(3) | Н | Принимает значение от 1 и более |
| Дата исправления счета-фактуры продавца | ДатаИспрСчФ | А | T(=10) | Н | Типовой элемент <ДатаТип>. Дата в формате ДД.ММ.ГГГГ |
| Номер корректировочного счета-фактуры продавца | НомКСчФПрод | А | T(1-256) | Н | |
| Дата корректировочного счета-фактуры продавца | ДатаКСчФПрод | А | T(=10) | Н | Типовой элемент <ДатаТип>. Дата в формате ДД.ММ.ГГГГ |
| Номер исправления корректировочного счета-фактуры продавца | НомИспрКСчФ | А | N (3) | Н | Принимает значение от 1 и более |
| Дата исправления корректировочного счета-фактуры продавца | ДатаИспрКСчФ | А | T(=10) | Н | Типовой элемент <ДатаТип>. Дата в формате ДД.ММ.ГГГГ |
| Код валюты по ОКВ | ОКВ | А | T(=3) | НК | Типовой элемент <ОКВТип>. Принимает значение в соответствии с Общероссийским классификатором валют |
| Стоимость продаж по счету-фактуре, разница стоимости по корректировочному счету-фактуре (включая налог), в валюте счета-фактуры | СтоимПродСФВ | А | N(19.2) | Н | |
| Код вида операции | КодВидОпер | П | T(=2) | НКМ | Принимает значение в соответствии с приложением к приказу ФНС России от 14.02.2012 N ММВ-7-3/83@ "Коды видов операций по налогу на добавленную стоимость, необходимые для ведения журнала учета полученных и выставленных счетов-фактур" |
| Сведения о документе, подтверждающем оплату | ДокПдтвОпл | С | | НМ | Типовой элемент <ДокПдтвОплТип>. Состав элемента представлен в табл. 4.61 |
| Сведения о покупателе | СвПокуп | С | | НМ | Типовой элемент <СвУчСдТип>. Состав элемента представлен в табл. 4.58 |
| Сведения о посреднике (комиссионере, агенте) | СвПос | С | | Н | Типовой элемент <СвУчСдТип>. Состав элемента представлен в табл. 4.58 |
Таблица 4.54
СВЕДЕНИЯ ПО СТРОКЕ ИЗ ЖУРНАЛА УЧЕТА ВЫСТАВЛЕННЫХ СЧЕТОВ-ФАКТУР (ЖУЧВСТРТИП)
| Наименование элемента | Сокращенное наименование (код) элемента | Признак типа элемента | Формат элемента | Признак обязательности элемента | Дополнительная информация |
| Номер счета-фактуры | НомСчФПрод | А | T(1-1000) | Н | |
| Дата счета-фактуры | ДатаСчФПрод | А | T(=10) | Н | Типовой элемент <ДатаТип>. Дата в формате ДД.ММ.ГГГГ |
| Номер исправления счета-фактуры | НомИспрСчФ | А | N(3) | Н | Принимает значение от 1 и более |
| Дата исправления счета-фактуры | ДатаИспрСчФ | А | T(=10) | Н | Типовой элемент <ДатаТип>. Дата в формате ДД.ММ.ГГГГ |
| Номер корректировочного счета-фактуры | НомКСчФПрод | А | T(1-256) | Н | |
| Дата корректировочного счета-фактуры | ДатаКСчФПрод | А | T(=10) | Н | Типовой элемент <ДатаТип>. Дата в формате ДД.ММ.ГГГГ |
| Номер исправления корректировочного счета-фактуры | НомИспрКСчФ | А | N(3) | Н | Принимает значение от 1 и более |
| Дата исправления корректировочного счета-фактуры | ДатаИспрКСчФ | А | T(=10) | Н | Типовой элемент <ДатаТип>. Дата в формате ДД.ММ.ГГГГ |
| Код вида операции | КодВидОпер | П | T(=2) | НКМ | Принимает значение в соответствии с приложением к приказу ФНС России от 14.02.2012 N ММВ-7-3/83@ "Коды видов операций по налогу на добавленную стоимость, необходимые для ведения журнала учета полученных и выставленных счетов-фактур" |
| Сведения о покупателе | СвПокуп | С | | Н | Типовой элемент <СвУчСдТип>. Состав элемента представлен в табл. 4.58 |
| Сведения о посреднической деятельности, указываемые комиссионером (агентом), экспедитором, застройщиком | СвПосрДеят | С | | НМ | Состав элемента представлен в табл. 4.55 |
Таблица 4.55
СВЕДЕНИЯ О ПОСРЕДНИЧЕСКОЙ ДЕЯТЕЛЬНОСТИ, УКАЗЫВАЕМЫЕ КОМИССИОНЕРОМ (АГЕНТОМ), ЭКСПЕДИТОРОМ, ЗАСТРОЙЩИКОМ (СВПОСРДЕЯТ)
| Наименование элемента | Сокращенное наименование (код) элемента | Признак типа элемента | Формат элемента | Признак обязательности элемента | Дополнительная информация |
| Номер счета-фактуры, полученного от продавца | НомСчФОтПрод | А | T(1-1000) | Н | |
| Дата счета-фактуры, полученного от продавца | ДатаСчФОтПрод | А | T(=10) | Н | Типовой элемент <ДатаТип>. Дата в формате ДД.ММ.ГГГГ |
| Код валюты по ОКВ | ОКВ | А | T(=3) | НК | Типовой элемент <ОКВТип>. Принимает значение в соответствии с Общероссийским классификатором валют |
| Стоимость товаров (работ, услуг), имущественных прав по счету-фактуре - всего | СтоимТовСчФВс | А | N(19.2) | Н | |
| Сведения о продавце | СвПрод | С | | Н | Типовой элемент <СвУчСдТип>. Состав элемента представлен в табл. 4.58 |
Таблица 4.56
СВЕДЕНИЯ ПО СТРОКЕ ИЗ ЖУРНАЛА УЧЕТА ПОЛУЧЕННЫХ СЧЕТОВ-ФАКТУР (ЖУЧПСТРТИП)
| Наименование элемента | Сокращенное наименование (код) элемента | Признак типа элемента | Формат элемента | Признак обязательности элемента | Дополнительная информация |
| Номер счета-фактуры | НомСчФПрод | А | T(1-1000) | Н | |
| Дата счета-фактуры | ДатаСчФПрод | А | T(=10) | Н | Типовой элемент <ДатаТип>. Дата в формате ДД.ММ.ГГГГ |
| Номер исправления счета-фактуры | НомИспрСчФ | А | N(3) | Н | Принимает значение от 1 и более |
| Дата исправления счета-фактуры | ДатаИспрСчФ | А | T(=10) | Н | Типовой элемент <ДатаТип>. Дата в формате ДД.ММ.ГГГГ |
| Номер корректировочного счета-фактуры | НомКСчФПрод | А | T(1-256) | Н | |
| Дата корректировочного счета-фактуры | ДатаКСчФПрод | А | T(=10) | Н | Типовой элемент <ДатаТип>. Дата в формате ДД.ММ.ГГГГ |
| Номер исправления корректировочного счета-фактуры | НомИспрКСчФ | А | N(3) | Н | Принимает значение от 1 и более |
| Дата исправления корректировочного счета-фактуры | ДатаИспрКСчФ | А | T(=10) | Н | Типовой элемент <ДатаТип>. Дата в формате ДД.ММ.ГГГГ |
| Код вида сделки | КодВидСд | А | T(=1) | НК | Принимает значение: 1 | 2 | 3 | 4 |
| Код валюты по ОКВ | ОКВ | А | T(=3) | НК | Типовой элемент <ОКВТип>. Принимает значение в соответствии с Общероссийским классификатором валют |
| Стоимость товаров (работ, услуг), имущественных прав по счету-фактуре - всего | СтоимТовСчФВс | А | N(19.2) | Н | |
| Код вида операции | КодВидОпер | П | T(=2) | НКМ | Принимает значение в соответствии с приложением к приказу ФНС России от 14.02.2012 N ММВ-7-3/83@ "Коды видов операций по налогу на добавленную стоимость, необходимые для ведения журнала учета полученных и выставленных счетов-фактур" |
| Сведения о продавце | СвПрод | С | | Н | Типовой элемент <СвУчСдТип>. Состав элемента представлен в табл. 4.58 |
| Сведения о субкомиссионере (субагенте) | СвКомис | С | | Н | Типовой элемент <СвУчСдТип>. Состав элемента представлен в табл. 4.58 |
Таблица 4.57
СВЕДЕНИЯ ИЗ СЧЕТОВ-ФАКТУР, ВЫСТАВЛЕННЫХ ЛИЦАМИ, УКАЗАННЫМИ В ПУНКТЕ 5 СТАТЬИ 173 НАЛОГОВОГО КОДЕКСА РОССИЙСКОЙ ФЕДЕРАЦИИ (ВСЧФ_173.5ТИП)
| Наименование элемента | Сокращенное наименование (код) элемента | Признак типа элемента | Формат элемента | Признак обязательности элемента | Дополнительная информация |
| Номер счета-фактуры | НомСчФ | А | T(1-1000) | Н | |
| Дата счета-фактуры | ДатаСчФ | А | T(=10) | Н | Типовой элемент <ДатаТип>. Дата в формате ДД.ММ.ГГГГ |
| Код валюты по ОКВ | ОКВ | А | T(=3) | НК | Типовой элемент <ОКВТип>. Принимает значение в соответствии с Общероссийским классификатором валют |
| Стоимость товаров (работ, услуг), имущественных прав без налога - всего | СтоимТовБНалВс | А | N(19.2) | Н | |
| Стоимость товаров (работ, услуг), имущественных прав с налогом - всего | СтоимТовСНалВс | А | N(19.2) | Н | |
| Сведения о покупателе | СвПокуп | С | | Н | Типовой элемент <СвУчСдТип>. Состав элемента представлен в табл. 4.58 |
Таблица 4.58
СВЕДЕНИЯ ОБ УЧАСТНИКЕ СДЕЛКИ (СВУЧСДТИП)
| Наименование элемента | Сокращенное наименование (код) элемента | Признак типа элемента | Формат элемента | Признак обязательности элемента | Дополнительная информация |
| Сведения об организации | | СведЮЛ | С | | О | Состав элемента представлен в табл. 4.59 |
| Сведения об индивидуальном предпринимателе | СведИП | С | | О | Состав элемента представлен в табл. 4.60 |
Таблица 4.59
СВЕДЕНИЯ ОБ ОРГАНИЗАЦИИ (СВЕДЮЛ)
| Наименование элемента | Сокращенное наименование (код) элемента | Признак типа элемента | Формат элемента | Признак обязательности элемента | Дополнительная информация |
| ИНН организации | ИННЮЛ | А | T(=10) | Н | Типовой элемент <ИННЮЛТип> |
Таблица 4.60
СВЕДЕНИЯ ОБ ИНДИВИДУАЛЬНОМ ПРЕДПРИНИМАТЕЛЕ (СВЕДИП)
| Наименование элемента | Сокращенное наименование (код) элемента | Признак типа элемента | Формат элемента | Признак обязательности элемента | Дополнительная информация |
| ИНН физического лица | ИННФЛ | А | T(=12) | О | Типовой элемент <ИННФЛТип> |
Таблица 4.61
СВЕДЕНИЯ О ДОКУМЕНТЕ, ПОДТВЕРЖДАЮЩЕМ ОПЛАТУ (ДОКПДТВОПЛТИП)
| Наименование элемента | Сокращенное наименование (код) элемента | Признак типа элемента | Формат элемента | Признак обязательности элемента | Дополнительная информация |
| Номер документа, подтверждающего оплату | НомДокПдтвОпл | A | T(1-256) | Н | |
| Дата документа, подтверждающего оплату | ДатаДокПдтвОпл | A | T(=10) | Н | Типовой элемент <ДатаТип>. |
Приложение N 3
Приложение N 2.11
к письму ФНС России
от 16.07.2013 N АС-4-2/12705
__________________________________________________
(наименование и адрес налогового органа)
Исх. N ____ от _________
На N ______ от _________
ОТВЕТ НА СООБЩЕНИЕ (С ТРЕБОВАНИЕМ ПРЕДСТАВЛЕНИЯ ПОЯСНЕНИЙ)
В ответ на полученное сообщение (с требованием представления пояснений) в отношении декларации по налогу на добавленную стоимость, представленной за налоговый период ________ отчетный год ___________ номер корректировки:
|
| |
| (наименование организации, Ф.И.О. ИП) |
направляются соответствующие пояснения на ______ листах.
Раздел 8 "Сведения из книги покупок" налоговой декларации по налогу на добавленную стоимость
1. Сведения соответствуют первичным учетным документам
| N п/п | Код вида операции | Номер счета-фактуры продавца | Дата счета-фактуры продавца | Номер исправления счета-фактуры продавца | Дата исправления счета-фактуры продавца | Номер корректировочного счета-фактуры продавца | Дата корректировочного счета-фактуры продавца | Номер исправления корректировочного счета-фактуры продавца | Дата исправления корректировочного счета-фактуры продавца | Номер документа, подтверждающего уплату налога | Дата документа, подтверждающего уплату налога | Дата принятия на учет товаров (работ, услуг), имущественных прав | ИНН Продавца | Сведения о посреднике (комиссионере, агенте, экспедиторе, застройщике) | Номер таможенной декларации | код валюты по ОКВ | Стоимость покупок по счету-фактуре, разница стоимости по корректировочному счету-фактуре (включая налог), в валюте счета-фактуры | Сумма налога по счету-фактуре, разница суммы налога по корректировочному счету-фактуре, принимаемая к вычету, в руб. и коп. |
| ИНН посредника |
| 005 | 010 | 020 | 030 | 040 | 050 | 060 | 070 | 080 | 090 | 100 | 110 | 120 | 130 | 140 | 150 | 160 | 170 | 180 |
| | | | | | | | | | | | | | | | | | | |
| | | | | | | | | | | | | | | | | | | |
| | | | | | | | | | | | | | | | | | | |
2. Сведения, поясняющие расхождения (ошибки, противоречия, несоответствия)
| N п/п строки, в которой выявлено расхождение | Тип информации | Код вида операции | Номер счета-фактуры продавца | Дата счета-фактуры продавца | Номер исправления счета-фактуры продавца | Дата исправления счета-фактуры продавца | Номер корректировочного счета-фактуры продавца | Дата корректировочного счета-фактуры продавца | Номер исправления корректировочного счета-фактуры продавца | Дата исправления корректировочного счета-фактуры продавца | Номер документа, подтверждающего уплату налога | Дата документа, подтверждающего уплату налога | Дата принятия на учет товаров (работ, услуг), имущественных прав | ИНН продавца | Сведения о посреднике (комиссионере, агенте, экспедиторе, застройщике) | Номер таможенной декларации | код валюты по ОКВ | Стоимость покупок по счету-фактуре, разница стоимости по корректировочному счету-фактуре (включая налог), в валюте счета-фактуры | Сумма налога по счету-фактуре, разница суммы налога по корректировочному счету-фактуре, принимаемая к вычету, в руб. и коп. (Стр. 180) |
| ИНН посредника |
А (005) | Б | 010 | 020 | 030 | 040 | 050 | 060 | 070 | 080 | 090 | 100 | 110 | 120 | 130 | 140 | 150 | 160 | 170 | 180 |
| | Расхождение | | | | | | | | | | | | | | | | | | |
| Пояснение | | | | | | | | | | | | | | | | | | |
| | Расхождение | | | | | | | | | | | | | | | | | | |
| Пояснение | | | | | | | | | | | | | | | | | | |
| Руководитель организации или иное уполномоченное лицо | | | |
| | (подпись) | | (Ф.И.О.) |
| Индивидуальный предприниматель или иное уполномоченное лицо | | | |
| | (подпись) | | (Ф.И.О.) |
| Реквизиты свидетельства о государственной регистрации индивидуального предпринимателя | |
Приложение 1
к разделу 8 "Сведения
из дополнительных листов
книги покупок" налоговой
декларации по налогу
на добавленную стоимость
1. Сведения соответствуют первичным учетным документам.
| N п/п | Код вида операции | Номер счета-фактуры продавца | Дата счета-фактуры продавца | Номер исправления счета-фактуры продавца | Дата исправления счета-фактуры продавца | Номер корректировочного счета-фактуры продавца | Дата корректировочного счета-фактуры продавца | Номер исправления корректировочного счета-фактуры продавца | Дата исправления корректировочного счета-фактуры продавца | Номер документа, подтверждающего уплату налога | Дата документа, подтверждающего уплату налога | Дата принятия на учет товаров (работ, услуг), имущественных прав | ИНН Продавца | Сведения о посреднике (комиссионере, агенте, экспедиторе, застройщике) | Номер таможенной декларации | код валюты по ОКВ | Стоимость покупок по счету-фактуре, разница стоимости по корректировочному счету-фактуре (включая налог), в валюте счета-фактуры | Сумма налога по счету-фактуре, разница суммы налога по корректировочному счету-фактуре, принимаемая к вычету, в руб. и коп. |
| ИНН посредника |
| 008 | 010 | 020 | 030 | 040 | 050 | 060 | 070 | 080 | 090 | 100 | 110 | 120 | 130 | 140 | 150 | 160 | 170 | 180 |
| | | | | | | | | | | | | | | | | | | |
| | | | | | | | | | | | | | | | | | | |
| | | | | | | | | | | | | | | | | | | |
2. Сведения, поясняющие расхождения (ошибки, противоречия, несоответствия)
| N п/п строки, в которой выявлено расхождение | Тип информации | Код вида операции | Номер счета-фактуры продавца | Дата счета-фактуры продавца | Номер исправления счета-фактуры продавца | Дата исправления счета-фактуры продавца | Номер корректировочного счета-фактуры продавца | Дата корректировочного счета-фактуры продавца | Номер исправления корректировочного счета-фактуры продавца | Дата исправления корректировочного счета-фактуры продавца | Номер документа, подтверждающего уплату налога | Дата документа, подтверждающего уплату налога | Дата принятия на учет товаров (работ, услуг), имущественных прав | ИНН Продавца | Сведения о посреднике (комиссионере, агенте, экспедиторе, застройщике) | Номер таможенной декларации | код валюты по ОКВ | Стоимость покупок по счету-фактуре, разница стоимости по корректировочному счету-фактуре (включая налог), в валюте счета-фактуры | Сумма налога по счету-фактуре, разница суммы налога по корректировочному счету-фактуре, принимаемая к вычету, в руб. и коп. |
| ИНН посредника |
А (008) | Б | 010 | 020 | 030 | 040 | 050 | 060 | 070 | 080 | 090 | 100 | 110 | 120 | 130 | 140 | 150 | 160 | 170 | 180 |
| | Расхождение | | | | | | | | | | | | | | | | | | |
| Пояснение | | | | | | | | | | | | | | | | | | |
| | Расхождение | | | | | | | | | | | | | | | | | | |
| Пояснение | | | | | | | | | | | | | | | | | | |
| Руководитель организации или иное уполномоченное лицо | | | |
| | (подпись) | | (Ф.И.О.) |
| Индивидуальный предприниматель или иное уполномоченное лицо | | | |
| | (подпись) | | (Ф.И.О.) |
| Реквизиты свидетельства о государственной регистрации индивидуального предпринимателя | |
Раздел 9 "Сведения из книги продаж" налоговой декларации по налогу на добавленную стоимость
1. Сведения соответствуют первичным учетным документам
| N п/п | Код вида операции | Номер счета-фактуры продавца | Дата счета-фактуры продавца | Номер исправления счета-фактуры продавца | Дата исправления счета-фактуры продавца | Номер корректировочного счета-фактуры продавца | Дата корректировочного счета-фактуры продавца | Номер исправления корректировочного счета-фактуры продавца | Дата исправления корректировочного счета-фактуры продавца | ИНН Покупателя | Сведения о посреднике (комиссионере, агенте) | Номер документа, подтверждающего оплату | Дата документа, подтверждающего оплату | код валюты по ОКВ | Стоимость продаж по счету-фактуре, разница стоимости по корректировочному счету-фактуре (включая налог): в валюте счета-фактуры | Стоимость продаж, облагаемых налогом, по счету-фактуре, разница стоимости по корректировочному счету-фактуре (без налога), в руб. и коп., по ставке | Сумма налога по счету-фактуре, разница стоимости по корректировочному счету-фактуре, в руб. и коп., по ставке | Стоимость продаж, освобождаемых от налога, по счету-фактуре, разница стоимости по корректировочному счету-фактуре, в руб. и коп. |
| ИНН посредника | 18% | 10% | 0% | 18% | 10% |
| 005 | 010 | 020 | 030 | 040 | 050 | 060 | 070 | 080 | 090 | 100 | 110 | 120 | 130 | 140 | 150 | 170 | 180 | 190 | 200 | 210 | 220 |
| | | | | | | | | | | | | | | | | | | | | | |
| | | | | | | | | | | | | | | | | | | | | | |
| | | | | | | | | | | | | | | | | | | | | | |
| | | | | | | | | | | | | | | | | | | | | | |
| | | | | | | | | | | | | | | | | | | | | | |
2. Сведения, поясняющие расхождения (ошибки, противоречия, несоответствия)
| N п/п | Тип информации | Код вида операции | Номер счета-фактуры продавца | Дата счета-фактуры продавца | Номер исправления счета-фактуры продавца | Дата исправления счета-фактуры продавца | Номер корректировочного счета-фактуры продавца | Дата корректировочного счета-фактуры продавца | Номер исправления корректировочного счета-фактуры продавца | Дата исправления корректировочного счета-фактуры продавца | ИНН Покупателя | Сведения о посреднике (комиссионере, агенте) | Номер документа, подтверждающего оплату | Дата документа, подтверждающего оплату | код валюты по ОКВ | Стоимость продаж по счету-фактуре, разница стоимости по корректировочному счету-фактуре (включая налог): в валюте счета-фактуры | Стоимость продаж, облагаемых налогом, по счету-фактуре, разница стоимости по корректировочному счету-фактуре (без налога), в руб. и коп., по ставке | Сумма налога по счету-фактуре, разница стоимости по корректировочному счету-фактуре, в руб. и коп., по ставке | Стоимость продаж, освобождаемых от налога, по счету-фактуре, разница стоимости по корректировочному счету-фактуре, в руб. и коп. |
| ИНН посредника | 18% | 10% | 0% | 18% | 10% |
А (005) | Б | 010 | 020 | 030 | 040 | 050 | 060 | 070 | 080 | 090 | 100 | 110 | 120 | 130 | 140 | 150 | 170 | 180 | 190 | 200 | 210 | 220 |
| | Расхождение | | | | | | | | | | | | | | | | | | | | | |
| | Пояснение | | | | | | | | | | | | | | | | | | | | | |
| | Расхождение | | | | | | | | | | | | | | | | | | | | | |
| | Пояснение | | | | | | | | | | | | | | | | | | | | | |
| Руководитель организации или иное уполномоченное лицо | | | |
| | (подпись) | | (Ф.И.О.) |
| Индивидуальный предприниматель или иное уполномоченное лицо | | | |
| | (подпись) | | (Ф.И.О.) |
| Реквизиты свидетельства о государственной регистрации индивидуального предпринимателя | |
Приложение 1
к разделу 9 "Сведения
из дополнительных листов
книги продаж" налоговой декларации
по налогу на добавленную стоимость
1. Сведения соответствуют первичным учетным документам
| N п/п | Код вида операции | Номер счета-фактуры продавца | Дата счета-фактуры продавца | Номер исправления счета-фактуры продавца | Дата исправления счета-фактуры продавца | Номер корректировочного счета-фактуры продавца | Дата корректировочного счета-фактуры продавца | Номер исправления корректировочного счета-фактуры продавца | Дата исправления корректировочного счета-фактуры продавца | ИНН Покупателя | Сведения о посреднике (комиссионере, агенте) | Номер документа, подтверждающего оплату | Дата документа, подтверждающего оплату | код валюты по ОКВ | Стоимость продаж по счету-фактуре, разница стоимости по корректировочному счету-фактуре (включая налог): в валюте счета-фактуры | Стоимость продаж, облагаемых налогом, по счету-фактуре, разница стоимости по корректировочному счету-фактуре (без налога), в руб. и коп., по ставке | Сумма налога по счету-фактуре, разница стоимости по корректировочному счету-фактуре, в руб. и коп., по ставке | Стоимость продаж, освобождаемых от налога, по счету-фактуре, разница стоимости по корректировочному счету-фактуре, в руб. и коп. |
| ИНН посредника | 18% | 10% | 0% | 18% | 10% |
| 080 | 090 | 100 | 110 | 120 | 130 | 140 | 150 | 160 | 170 | 180 | 190 | 200 | 210 | 220 | 230 | 250 | 260 | 270 | 280 | 290 | 300 |
| | | | | | | | | | | | | | | | | | | | | | |
| | | | | | | | | | | | | | | | | | | | | | |
| | | | | | | | | | | | | | | | | | | | | | |
| | | | | | | | | | | | | | | | | | | | | | |
| | | | | | | | | | | | | | | | | | | | | | |
2. Сведения, поясняющие расхождения (ошибки, противоречия, несоответствия)
| N п/п | Тип информации | Код вида операции | Номер счета-фактуры продавца | Дата счета-фактуры продавца | Номер исправления счета-фактуры продавца | Дата исправления счета-фактуры продавца | Номер корректировочного счета-фактуры продавца | Дата корректировочного счета-фактуры продавца | Номер исправления корректировочного счета-фактуры продавца | Дата исправления корректировочного счета-фактуры продавца | ИНН Покупателя | Сведения о посреднике (комиссионере, агенте) | Номер документа, подтверждающего оплату | Дата документа, подтверждающего оплату | код валюты по ОКВ | Стоимость продаж по счету-фактуре, разница стоимости по корректировочному счету-фактуре (включая налог): в валюте счета-фактуры | Стоимость продаж, облагаемых налогом, по счету-фактуре, разница стоимости по корректировочному счету-фактуре (без налога), в руб. и коп., по ставке | Сумма налога по счету-фактуре, разница стоимости по корректировочному счету-фактуре, в руб. и коп., по ставке | Стоимость продаж, освобождаемых от налога, по счету-фактуре, разница стоимости по корректировочному счету-фактуре, в руб. и коп. |
| ИНН посредника | 18% | 10% | 0% | 18% | 10% |
| А (080) | Б | 090 | 100 | 110 | 120 | 130 | 140 | 150 | 160 | 170 | 180 | 190 | 200 | 210 | 220 | 230 | 250 | 260 | 270 | 280 | 290 | 300 |
| | Расхождение | | | | | | | | | | | | | | | | | | | | | |
| | Пояснение | | | | | | | | | | | | | | | | | | | | | |
| | Расхождение | | | | | | | | | | | | | | | | | | | | | |
| | Пояснение | | | | | | | | | | | | | | | | | | | | | |
| Руководитель организации или иное уполномоченное лицо | | | |
| | (подпись) | | (Ф.И.О.) |
| Индивидуальный предприниматель или иное уполномоченное лицо | | | |
| | (подпись) | | (Ф.И.О.) |
| Реквизиты свидетельства о государственной регистрации индивидуального предпринимателя | |
Раздел 10 "Сведения из журнала учета выставленных счетов-фактур" налоговой декларации по налогу на добавленную стоимость
1. Сведения соответствуют первичным учетным документам
| N п/п | Код вида операции | Номер счета-фактуры | Дата счета-фактуры | Номер исправления счета-фактуры | Дата исправления счета-фактуры | Номер корректировочного счета-фактуры | Дата корректировочного счета-фактуры | Номер исправления корректировочного счета-фактуры продавца | Дата исправления корректировочного счета-фактуры продавца | ИНН Покупателя | Сведения о посреднической деятельности, указываемые комиссионером (агентом), экспедитором, застройщиком, заказчиком | Код валюты по ОКВ | Стоимость товаров (работ, услуг), имущественных прав по счету-фактуре - всего | В том числе сумма налога по счету-фактуре | Разница стоимости с учетом налога по корректировочному счету-фактуре | Разница налога по корректировочному счету-фактуре |
| ИНН Продавца (из гр. 9 ч. 2) | номер счета-фактуры, полученного от продавца (из гр. 4 ч. 2) | дата счета-фактуры, полученного от продавца (из гр. 4 ч. 2) | Уменьшение | Увеличение | Уменьшение | Увеличение |
| 005 | 020 | 030 | 040 | 050 | 060 | 070 | 080 | 090 | 100 | 110 | 120 | 130 | 140 | 150 | 160 | 170 | 180 | 190 | 200 | 210 |
| | | | | | | | | | | | | | | | | | | | | |
| | | | | | | | | | | | | | | | | | | | | |
2. Сведения, поясняющие расхождения (ошибки, противоречия, несоответствия)
| N п/п | Тип информации | Код вида операции | Номер счета-фактуры | Дата счета-фактуры | Номер исправления счета-фактуры | Дата исправления счета-фактуры | Номер корректировочного счета-фактуры | Дата корректировочного счета-фактуры | Номер исправления корректировочного счета-фактуры продавца | Дата исправления корректировочного счета-фактуры продавца | ИНН Покупателя | Сведения о посреднической деятельности, указываемые комиссионером (агентом), экспедитором, застройщиком, заказчиком | Код валюты по ОКВ | Стоимость товаров (работ, услуг), имущественных прав по счету-фактуре - всего | В том числе сумма налога по счету-фактуре | Разница стоимости с учетом налога по корректировочному счету-фактуре | Разница налога по корректировочному счету-фактуре |
| ИНН Продавца (из гр. 9 ч. 2) | номер счета-фактуры, полученного от продавца (из гр. 4 ч. 2) | дата счета-фактуры, полученного от продавца (из гр. 4 ч. 2) | Уменьшение | Увеличение | Уменьшение | Увеличение |
| А (005) | Б | 020 | 030 | 040 | 050 | 060 | 070 | 080 | 090 | 100 | 110 | 120 | 130 | 140 | 150 | 160 | 170 | 180 | 190 | 200 | 210 |
| | Расхождение | | | | | | | | | | | | | | | | | | | | |
| | Пояснение | | | | | | | | | | | | | | | | | | | | |
| | Расхождение | | | | | | | | | | | | | | | | | | | | |
| | Пояснение | | | | | | | | | | | | | | | | | | | | |
| Руководитель организации или иное уполномоченное лицо | | | |
| | (подпись) | | (Ф.И.О.) |
| Индивидуальный предприниматель или иное уполномоченное лицо | | | |
| | (подпись) | | (Ф.И.О.) |
| Реквизиты свидетельства о государственной регистрации индивидуального предпринимателя | |
Раздел 11 "Сведения из журнала учета полученных счетов-фактур" налоговой декларации по налогу на добавленную стоимость
1. Сведения соответствуют первичным учетным документам
| N п/п | Код вида операции | Номер счета-фактуры | Дата счета-фактуры | Номер исправления счета-фактуры | Дата исправления счета-фактуры | Номер корректировочного счета-фактуры | Дата корректировочного счета-фактуры | Номер исправления корректировочного счета-фактуры | Дата исправления корректировочного счета-фактуры | ИНН Продавца | Сведения о посреднической деятельности, указываемые комиссионером (агентом) | Код валюты по ОКВ | Стоимость товаров (работ, услуг), имущественных прав по счету-фактуре - всего | В том числе сумма налога по счету-фактуре | Разница стоимости с учетом налога по корректировочному счету-фактуре | Разница налога по корректировочному счету-фактуре |
| ИНН субкомиссионера (субагента) | Код вида сделки | Уменьшение | Увеличение | Уменьшение | Увеличение |
| 005 | 020 | 030 | 040 | 050 | 060 | 070 | 080 | 090 | 100 | 110 | 120 | 130 | 140 | 150 | 160 | 170 | 180 | 190 | 200 |
| | | | | | | | | | | | | | | | | | | | |
| | | | | | | | | | | | | | | | | | | | |
| | | | | | | | | | | | | | | | | | | | |
2. Сведения, поясняющие расхождения (ошибки, противоречия, несоответствия)
| N п/п | Тип информации | Код вида операции | Номер счета-фактуры | Дата счета-фактуры | Номер исправления счета-фактуры | Дата исправления счета-фактуры | Номер корректировочного счета-фактуры | Дата корректировочного счета-фактуры | Номер исправления корректировочного счета-фактуры | Дата исправления корректировочного счета-фактуры | ИНН Продавца | Сведения о посреднической деятельности, указываемые комиссионером (агентом) | Код валюты по ОКВ | Стоимость товаров (работ, услуг), имущественных прав по счету-фактуре - всего | В том числе сумма налога по счету-фактуре | Разница стоимости с учетом налога по корректировочному счету-фактуре | Разница налога по корректировочному счету-фактуре |
| ИНН субкомиссионера (субагента) | Код вида сделки | Уменьшение | Увеличение | Уменьшение | Увеличение |
| А (005) | Б | 020 | 030 | 040 | 050 | 060 | 070 | 080 | 090 | 100 | 110 | 120 | 130 | 140 | 150 | 160 | 170 | 180 | 190 | 200 |
| | Расхождение | | | | | | | | | | | | | | | | | | | |
| | Пояснение | | | | | | | | | | | | | | | | | | | |
| | Расхождение | | | | | | | | | | | | | | | | | | | |
| | Пояснение | | | | | | | | | | | | | | | | | | | |
| Руководитель организации или иное уполномоченное лицо | | | |
| | (подпись) | | (Ф.И.О.) |
| Индивидуальный предприниматель или иное уполномоченное лицо | | | |
| | (подпись) | | (Ф.И.О.) |
| Реквизиты свидетельства о государственной регистрации индивидуального предпринимателя | |
Раздел 12 "Сведения из счетов-фактур, выставленных лицами, указанными в пункте 5 статьи 173 Налогового кодекса Российской Федерации" налоговой декларации по налогу на добавленную стоимость
1. Сведения соответствуют первичным учетным документам
| Номер счета-фактуры (Стр. 020) | Дата счета-фактуры (Стр. 030) | ИНН Покупателя (Стр. 040) | Код валюты по ОКВ (Стр. 050) | Стоимость товаров (работ, услуг), имущественных прав без налога - всего (Стр. 060) | Сумма налога, предъявляемая покупателю (Стр. 070) | Стоимость товаров (работ, услуг), имущественных прав с налогом - всего (Стр. 080) |
| 020 | 030 | 040 | 050 | 060 | 070 | 080 |
| | | | | | | |
| | | | | | | |
| | | | | | | |
| | | | | | | |
| | | | | | | |
2. Сведения, поясняющие расхождения (ошибки, противоречия, несоответствия)
| Тип информации | Номер счета-фактуры (Стр. 020) | Дата счета-фактуры (Стр. 030) | ИНН Покупателя (Стр. 040) | Код валюты по ОКВ (Стр. 050) | Стоимость товаров (работ, услуг), имущественных прав без налога - всего (Стр. 060) | Сумма налога, предъявляемая покупателю (Стр. 070) | Стоимость товаров (работ, услуг), имущественных прав с налогом - всего (Стр. 080) |
| А | 020 | 030 | 040 | 050 | 060 | 070 | 080 |
| Расхождение | | | | | | | |
| Пояснение | | | | | | | |
| Расхождение | | | | | | | |
| Пояснение | | | | | | | |
| Руководитель организации или иное уполномоченное лицо | | | |
| | (подпись) | | (Ф.И.О.) |
| Индивидуальный предприниматель или иное уполномоченное лицо | | | |
| | (подпись) | | (Ф.И.О.) |
| Реквизиты свидетельства о государственной регистрации индивидуального предпринимателя | |