Приказ ФМС РФ от 29.08.2013 N 364

"Об утверждении Административного регламента предоставления Федеральной миграционной службой государственной услуги по осуществлению миграционного учета в Российской Федерации"
Редакция от 07.08.2014 — Документ утратил силу, см. «Приказ МВД РФ от 23.11.2017 N 881»
Показать изменения

Зарегистрировано в Минюсте России 23 октября 2013 г. N 30243


ФЕДЕРАЛЬНАЯ МИГРАЦИОННАЯ СЛУЖБА

ПРИКАЗ
от 29 августа 2013 г. N 364

ОБ УТВЕРЖДЕНИИ АДМИНИСТРАТИВНОГО РЕГЛАМЕНТА ПРЕДОСТАВЛЕНИЯ ФЕДЕРАЛЬНОЙ МИГРАЦИОННОЙ СЛУЖБОЙ ГОСУДАРСТВЕННОЙ УСЛУГИ ПО ОСУЩЕСТВЛЕНИЮ МИГРАЦИОННОГО УЧЕТА В РОССИЙСКОЙ ФЕДЕРАЦИИ

(в ред. Приказа ФМС РФ от 07.08.2014 N 476)

В соответствии с Федеральным законом от 18 июля 2006 г. N 109-ФЗ "О миграционном учете иностранных граждан и лиц без гражданства в Российской Федерации" <1> и постановлением Правительства Российской Федерации от 16 мая 2011 г. N 373 "О разработке и утверждении административных регламентов исполнения государственных функций и административных регламентов предоставления государственных услуг" <2> приказываю:

<1> Собрание законодательства Российской Федерации, 2006, N 30, ст. 3285; 2007, N 49, ст. 6071; 2008, N 30, ст. 3589, ст. 3616; 2009, N 29. ст. 3636; 2010, N 21, ст. 2524; N 31, ст. 4198; N 52, ст. 7000; 2011, N 13, ст. 1689; N 27, ст. 3880; N 29, ст. 4291; N 49, ст. 7061; N 50, ст. 7342; 2012, N 31, ст. 4322; 2013, N 23, ст. 2866.

<2> Собрание законодательства Российской Федерации. 2011, N 22, ст. 3169; N 35, ст. 5092; 2012, N 28, ст. 3908; N 36, ст. 4903: N 50, ст. 7070, N 52, ст. 7507.

1. Утвердить прилагаемый Административный регламент предоставления Федеральной миграционной службой государственной услуги по осуществлению миграционного учета в Российской Федерации.

2. Признать утратившим силу приказ ФМС России от 6 июля 2009 г. N 159 "Об утверждении Административного регламента по предоставлению Федеральной миграционной службой государственной услуги по осуществлению миграционного учета в Российской Федерации" <3>.

Зарегистрирован в Министерстве юстиции Российской Федерации 27 августа 2009 г., регистрационный N 14635.

Руководитель
К.О. РОМОДАНОВСКИЙ

Приложение
к приказу ФМС России
от 29 августа 2013 г. N 364

АДМИНИСТРАТИВНЫЙ РЕГЛАМЕНТ
ПРЕДОСТАВЛЕНИЯ ФЕДЕРАЛЬНОЙ МИГРАЦИОННОЙ СЛУЖБОЙ ГОСУДАРСТВЕННОЙ УСЛУГИ ПО ОСУЩЕСТВЛЕНИЮ МИГРАЦИОННОГО УЧЕТА В РОССИЙСКОЙ ФЕДЕРАЦИИ

(в ред. Приказа ФМС РФ от 07.08.2014 N 476)

I. Общие положения

Предмет регулирования

1. Административный регламент предоставления Федеральной миграционной службой государственной услуги по осуществлению миграционного учета в Российской Федерации <1> определяет сроки и последовательность действий территориальных органов ФМС России и их структурных подразделений <2>, а также порядок взаимодействия территориальных органов ФМС России с иными органами государственной власти и органами местного самоуправления, гостиницами, организациями федеральной почтовой связи и многофункциональными центрами предоставления государственных и муниципальных услуг при постановке иностранных граждан и лиц без гражданства <3> на миграционный учет в Российской Федерации и снятию иностранных граждан с миграционного учета в Российской Федерации <4>.

<1> Далее - "Административный регламент", "государственная услуга" соответственно.

<2> Далее - "территориальные органы ФМС России".

<3> Далее - "иностранные граждане", если не установлено иное.

<4> Далее - "миграционный учет".

2. Постоянно или временно проживающие в Российской Федерации иностранные граждане подлежат регистрации по месту жительства и учету по месту пребывания.

Временно пребывающие в Российской Федерации иностранные граждане подлежат учету по месту пребывания.

Круг заявителей

3. Заявителями являются:

3.1. Принимающая сторона <1>.

<1> Принимающей стороной может быть гражданин Российской Федерации, постоянно проживающий в Российской Федерации иностранный гражданин или лицо без гражданства, юридическое лицо, филиал или представительство юридического лица, федеральный орган государственной власти, орган государственной власти субъекта Российской Федерации, орган местного самоуправления, дипломатическое представительство либо консульское учреждение иностранного государства в Российской Федерации, международная организация или ее представительство в Российской Федерации либо представительство иностранного государства при международной организации, находящейся в Российской Федерации, у которых иностранный гражданин или лицо без гражданства фактически проживает или осуществляет трудовую деятельность (находится). В качестве принимающей стороны в отношении членов своей семьи может выступать также иностранный гражданин или лицо без гражданства, относящиеся к высококвалифицированным специалистам, и имеющий в собственности жилое помещение на территории Российской Федерации (статья 2 Федерального закона от 18 июля 2006 г. N 109-ФЗ "О миграционном учете иностранных граждан и лиц без гражданства в Российской Федерации" (Далее - "Федеральный закон").

3.2. Иностранный гражданин.

Требования к порядку информирования о предоставлении государственной услуги

4. Информация о порядке предоставления государственной услуги размещается:

на официальных сайтах ФМС России и территориальных органов ФМС России в информационно-телекоммуникационной сети "Интернет" <1>;

<1> Далее - "официальный сайт".

в федеральной государственной информационной системе "Единый портал государственных и муниципальных услуг (функций)" <1> (www.gosuslugi.ru);

<1> Далее - "Единый портал".

посредством публикации в средствах массовой информации, издания информационных материалов;

непосредственно в помещениях территориальных органов ФМС России, осуществляющих оказание государственной услуги;

в многофункциональных центрах предоставления государственных и муниципальных услуг <1>.

<1> Далее - "МФЦ".

5. Основными требованиями к информации, предоставляемой заявителям, являются:

достоверность;

четкость в изложении;

полнота;

наглядность форм;

удобство и доступность;

оперативность.

Информирование граждан проводится в устной или письменной форме.

6. Информирование в устной форме осуществляется:

при личном обращении заявителя;

посредством телефонной связи.

Информирование заявителей в устной форме осуществляется в часы, отведенные для приема граждан.

Звонки граждан принимаются в соответствии с графиком работы должностных лиц, которые взаимодействуют с заявителями.

7. Уполномоченное должностное лицо территориального органа ФМС России (в том числе государственный служащий) <1>, осуществляющее устное информирование, должно принять все необходимые меры для дачи полного и оперативного ответа на поставленные вопросы, в том числе с привлечением других сотрудников.

<1> Далее - "должностное лицо".

8. Письменное информирование осуществляется в соответствии с Федеральным законом от 2 мая 2006 г. N 59-ФЗ "О порядке рассмотрения обращений граждан Российской Федерации" <1> в течение 30 дней с момента регистрации обращения путем направления ответов почтовым отправлением или в форме электронного сообщения с использованием электронной почты либо через официальный сайт, включая Единый портал, в зависимости от способа направления обращения заявителем.

<1> Собрание законодательства Российской Федерации, 2006, N 19, ст. 2060; 2010, N 27, ст. 3410; N 31, ст. 4196; 2013, N 19, ст. 2307; N 27, ст. 3474.

9. На информационных стендах территориальных органов ФМС России и ее структурных подразделений, осуществляющих предоставление государственной услуги, а также на официальных сайтах ФМС России и ее территориальных органов размещается следующая информация:

о порядке предоставления государственной услуги;

текст Административного регламента, извлечения из законодательных и иных нормативных правовых актов Российской Федерации, содержащих нормы, регулирующие деятельность по предоставлению государственной услуги;

форма заявления о регистрации иностранного гражданина по месту жительства и форма уведомления о прибытии иностранного гражданина в место пребывания <1>;

<1> Утверждены приказом ФМС России от 23 сентября 2010 г. N 287 "Об утверждении формы заявления иностранного гражданина или лица без гражданства о регистрации по месту жительства, формы уведомления о прибытии иностранного гражданина или лица без гражданства в место пребывания" (зарегистрирован в Министерстве юстиции Российской Федерации 9 ноября 2010 г., регистрационный N 18915, с изменениями, внесенными приказом ФМС России от 15 августа 2011 г. N 319 (зарегистрирован в Министерстве юстиции Российской Федерации 30 сентября 2011 г., регистрационный N 21938).

перечень документов, представляемых для постановки иностранного гражданина на миграционный учет;

режим работы соответствующего подразделения;

банковские реквизиты для уплаты государственной пошлины;

размеры государственной пошлины за предоставление государственной услуги;

сведения о местонахождении, контактных телефонах, адресах официальных сайтов и электронной почты ФМС России и ее территориальных органов (приложение N 1 к Административному регламенту);

номера телефонов для предварительной записи.

10. Заявители, представившие в территориальные органы ФМС России документы для постановки иностранного гражданина на миграционный учет, в обязательном порядке информируются должностными лицами территориальных органов ФМС России:

об обязанности иностранного гражданина выехать из Российской Федерации по истечении срока пребывания;

об административной ответственности принимающей стороны и иностранного гражданина за нарушения законодательства в сфере миграции;

о необходимости получения в органах федеральной службы безопасности разрешительных документов (специального пропуска) на право пребывания иностранного гражданина на территории пограничной зоны <1>.

<1> В соответствии со статьей 17 Закона Российской Федерации от 1 апреля 1993 г. N 4730-1 "О Государственной границе Российской Федерации" (Ведомости Съезда народных депутатов Российской Федерации и Верховного Совета Российской Федерации, 1993, N 10, ст. 594; Собрание законодательства Российской Федерации, 1994, N 16, ст. 1861; N 50, ст. 5610; 2003, N 27, ст. 2700; 2005, N 10, ст. 763).

11. Консультации общего характера (о месте нахождения, графике работы) могут предоставляться с использованием средств автоинформирования. Автоинформирование осуществляется в круглосуточном режиме.

Индивидуальное устное консультирование каждого заинтересованного лица должностное лицо осуществляет не более 15 минут.

В случае если для подготовки ответа требуется более продолжительное время, должностное лицо, осуществляющее индивидуальное устное консультирование, может предложить заинтересованным лицам обратиться за необходимой информацией в письменном виде либо назначить другое удобное для заинтересованных лиц время для устного консультирования.

При ответах на телефонные звонки должностное лицо, осуществляющее прием и информирование, сняв трубку, должно назвать фамилию, имя, отчество, занимаемую должность и наименование подразделения. Во время разговора необходимо произносить слова четко, избегать "параллельных разговоров" с окружающими людьми и не прерывать разговор по причине поступления звонка на другой аппарат.

Все консультации представляются должностными лицами бесплатно.

При невозможности должностного лица, принявшего звонок, самостоятельно ответить на поставленные вопросы телефонный звонок должен быть переадресован (переведен) на другое должностное лицо или же обратившемуся гражданину должен быть сообщен телефонный номер, по которому можно получить необходимую информацию.

12. Консультирование осуществляется по следующим вопросам:

о подразделениях, осуществляющих миграционный учет иностранных граждан в Российской Федерации, включая информацию о месте их нахождения (адресе);

о правилах заполнения заявления о регистрации иностранного гражданина по месту жительства <1> или уведомления о прибытии иностранного гражданина в место пребывания <2>;

<1> Далее - "заявление о регистрации".

<2> Далее - "уведомление о прибытии".

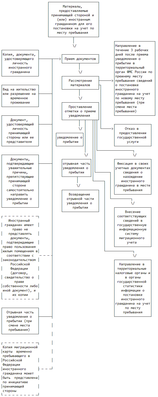
о перечне документов, представляемых для постановки иностранного гражданина на миграционный учет, и предъявляемых к ним требованиях;

о размере государственной пошлины, необходимой для регистрации иностранного гражданина по месту жительства и банковских реквизитах;

о времени приема документов, необходимых для постановки иностранного гражданина на миграционный учет;

о сроке предоставления государственной услуги;

о порядке обжалования действий (бездействия) должностных лиц ФМС России и ее территориальных органов и решений, осуществляемых и принимаемых в ходе предоставления государственной услуги.

13. Примерный график приема граждан должностными лицами территориального органа ФМС России, участвующими в предоставлении государственной услуги:

Дни недели Часы приема
Понедельник 09.00 - 18.00
Вторник 11.00 - 20.00
Среда 09.00 - 13.00
Четверг 11.00 - 20.00
Пятница 09.00 - 16.45
Суббота 09.00 - 16.00
Воскресенье Выходной день

График приема граждан устанавливается в соответствии со служебным распорядком и правилами внутреннего трудового распорядка территориального органа ФМС России.

С учетом интересов граждан, временных и климатических условий, а также особенностей административно-территориального деления субъекта Российской Федерации допускается изменение времени приема граждан руководителем территориального органа ФМС России, но при этом прием должен быть организован таким образом, чтобы исключить образование очередей.

При резком увеличении количества обращений граждан по вопросу осуществления миграционного учета по решению руководителя территориального органа ФМС России продолжительность времени приема может быть увеличена, но не должна превышать пределы рабочего дня.

14. Прием граждан при наличии технической возможности ведется с помощью электронной системы управления очередью с учетом предварительной записи по телефону. При определении времени приема по телефону должностное лицо назначает время на основе графика уже запланированного времени приема.

15. Время работы должностных лиц устанавливается согласно служебному распорядку территориального органа ФМС России.

II. Стандарт предоставления государственной услуги

Наименование государственной услуги

16. Государственная услуга по осуществлению миграционного учета в Российской Федерации.

Наименование федерального органа исполнительной власти, предоставляющего государственную услугу

17. Государственная услуга по осуществлению миграционного учета предоставляется территориальными органами ФМС России.

18. В предоставлении государственной услуги принимают участие гостиницы, организации федеральной почтовой связи и МФЦ при наличии соответствующего соглашения о взаимодействии.

19. Территориальные органы ФМС России при осуществлении миграционного учета иностранных граждан взаимодействуют с:

налоговыми органами Российской Федерации;

органами государственной статистики;

гостиницами или иными организациями, оказывающими гостиничные услуги <1>, домами отдыха, пансионатами, детскими оздоровительными лагерями, туристскими базами, кемпингами, медицинскими организациями, оказывающими медицинскую помощь в стационарных условиях, учреждениями социального обслуживания, специальными учреждениями для социальной реабилитации лиц без определенного места жительства, учреждениями, исполняющими уголовное или административное наказание; (в ред. Приказа ФМС России от 07.08.2014 N 476)

<1> Далее - "гостиницы".

органами, осуществляющими функции по государственной регистрации прав на недвижимое имущество и сделок с ним;

организациями федеральной почтовой связи;

МФЦ.

20. При предоставлении государственной услуги территориальные органы ФМС России не вправе требовать от заявителя осуществления действий, в том числе согласований, необходимых для получения государственной услуги и связанных с обращением в иные государственные органы, органы местного самоуправления и организации.

Описание результата предоставления государственной услуги

21. Результатом предоставления государственной услуги являются:

регистрация иностранного гражданина по месту жительства;

снятие иностранного гражданина с регистрации по месту жительства;

постановка иностранного гражданина на учет по месту пребывания;

снятие иностранного гражданина с учета по месту пребывания.

Срок предоставления государственной услуги

22. Регистрация иностранного гражданина по месту жительства осуществляется территориальным органом ФМС России в день подачи <1> иностранным гражданином (его законным представителем) заявления о регистрации и документа, указанного в пункте 27 Административного регламента <2>.

<1> В соответствии с частью 1 статьи 18 Федерального закона.

<2> В соответствии с частью 1 статьи 17 Федерального закона.

В случае непредставления иностранным гражданином документа, подтверждающего право пользования жилым помещением (прошедший государственную регистрацию договор или иной документ, выражающий содержание сделки с недвижимым имуществом, свидетельство о государственной регистрации права либо иной документ), регистрация иностранного гражданина по месту жительства осуществляется территориальным органом ФМС России не позднее следующего дня после получения необходимой информации от соответствующих государственных органов или органов местного самоуправления <1>.

<1> В соответствии с частью 1.1 статьи 18 Федерального закона.

23. Постановка иностранного гражданина на учет по месту пребывания в соответствии с пунктом 33 Правил осуществления миграционного учета иностранных граждан и лиц без гражданства в Российской Федерации, утвержденных постановлением Правительства Российской Федерации от 15 января 2007 г. N 9 <1>, осуществляется администрацией гостиницы, территориальным органом ФМС России, МФЦ или организацией федеральной почтовой связи незамедлительно по принятии от заявителя уведомления о прибытии, проверки точности изложенных в нем сведений и наличия необходимых документов.

<1> Собрание законодательства Российской Федерации, 2007, N 5, ст. 653; 2008, N 14, ст. 1412; N 49, ст. 5841; 2009, N 46, ст. 5503; 2011, N 32, ст. 4848; 2012, N 8, ст. 1022; 2013, N 4, ст. 291.

Перечень нормативных правовых актов, регулирующих отношения, возникающие в связи с предоставлением государственной услуги

24. Предоставление государственной услуги осуществляется в соответствии с:

Федеральным законом от 19 февраля 1993 г. N 4528-1 "О беженцах" <1>;

<1> Ведомости Съезда народных депутатов и Верховного совета Российской Федерации, 1993, N 12, ст. 425. Собрание законодательства Российской Федерации, 1997, N 26, ст. 2956; 1998, N 30, ст. 3613; 2000, N 33, ст. 3348; N 46, ст. 4537; 2003, N 27, ст. 2700; 2004, N 27, ст. 2711; N 35, ст. 3607; 2006, N 31, ст. 3420; 2007, N 1, ст. 29; 2008, N 30, ст. 3616; 2011, N 1, ст. 29; N 27, ст. 3880; 2012, N 10, ст. 1166; N 47, ст. 6397; N 53, ст. 7647.

Федеральным законом от 15 августа 1996 г. N 114-ФЗ "О порядке выезда из Российской Федерации и въезда в Российскую Федерацию" <1>;

<1> Собрание законодательства Российской Федерации, 1996, N 34, ст. 4092; 1998, N 4, ст. 531; N 30, ст. 3606; 1999, N 26, ст. 3175; 2003, N 2, ст. 159; N 27, ст. 2700; 2004, N 27, ст. 2711; 2006, N 27, ст. 2877; N 31, ст. 3420; 2007, N 1, ст. 29; N 3, ст. 410; N 49, ст. 6071; N 50, ст. 6240; 2008, N 19, ст. 2094; N 20, ст. 2250; N 30, ст. 3583, 3616; N 49, ст. 5735, 5748; 2009, N 1, ст. 30; N 7, ст. 772; N 26, ст. 3123; N 52, ст. 6407, 6413, 6450; 2010, N 11, ст. 1173; N 15, ст. 1740, 1756; N 21, ст. 2524; N 30, ст. 4011; N 31, ст. 4196; N 52, ст. 7000; 2011, N 1, ст. 16, 28, 29; N 13, ст. 1689; N 15, ст. 2021; N 17, ст. 2321; N 50, ст. 7339, 7340, ст. 7342; 2012, N 31, ст. 4322; N 47, ст. 6398; N 53, ст. 7597, 7628, 7646; 2013, N 23, ст. 2866, 2868; N 27, ст. 3470, 3477; Российская газета, 2013, 25 июля.

Федеральным законом от 25 июля 2002 г. N 115-ФЗ "О правовом положении иностранных граждан в Российской Федерации" <1>;

<1> Собрание законодательства Российской Федерации, 2002, N 30, ст. 3032; 2003, N 27, ст. 2700; N 46, ст. 4437; 2004, N 35, ст. 3607; N 45, ст. 4377; 2006, N 30, ст. 3286; N 31, ст. 3420; 2007, N 1, ст. 21; N 49, ст. 6071; N 50, ст. 6241; 2008, N 19, ст. 2094; N 30, ст. 3616; 2009, N 19, ст. 2283; N 23, ст. 2760; N 26, ст. 3125; N 52, ст. 6450; 2010, N 21, ст. 2524; N 30, ст. 4011; N 31, ст. 4196; N 40, ст. 4969; N 52, ст. 7000; 2011, N 1, ст. 29, 50; N 13, ст. 1689; N 17, ст. 2318, 2321; N 27, ст. 3880; N 30, ст. 4590; N 47, ст. 6608; N 49, ст. 7043, 7061; N 50, ст. 7352; 2012, N 31, ст. 4322; N 47, ст. 6396, 6397; N 50, ст. 6967; N 53, ст. 7640, 7645; 2013, N 19, ст. 2309, 2310; N 23, ст. 2866; N 27, ст. 3461; N 30, ст. 4037, 4040, 4057. Далее - "Федеральный закон N 115-ФЗ".

Федеральным законом от 2 мая 2006 г. N 59-ФЗ "О порядке рассмотрения обращений граждан Российской Федерации";

Федеральным законом от 18 июля 2006 г. N 109-ФЗ "О миграционном учете иностранных граждан и лиц без гражданства в Российской Федерации";

Федеральным законом от 27 июля 2010 г. N 210-ФЗ "Об организации предоставления государственных и муниципальных услуг" <1>;

<1> Собрание законодательства Российской Федерации, 2010, N 31, ст. 4179; 2011, N 15, ст. 2038; N 27, ст. 3873, 3880; N 29, ст. 4291; N 30, ст. 4587; N 49, ст. 7061; 2012, N 31, ст. 4322; 2013, N 14, ст. 2309, 2310.

Федеральным законом от 6 апреля 2011 г. N 63-ФЗ "Об электронной подписи" <1>;

<1> Собрание законодательства Российской Федерации, 2011, N 15, ст. 2036; N 27, ст. 3880; 2012, N 29, ст. 3988; 2013, N 14, ст. 1651; N 27, ст. 3480.

Налоговым кодексом Российской Федерации <1>;

<1> Собрание законодательства Российской Федерации, 1998, N 31, ст. 3824; 2003, N 52, ст. 5037; 2010, N 31, ст. 4198; 2011, N 17, ст. 2318; 2012, N 27, ст. 3588; 2013, N 19, ст. 2321.

Указом Президента Российской Федерации от 13 апреля 2011 г. N 444 "О дополнительных мерах по обеспечению прав и защиты интересов несовершеннолетних граждан Российской Федерации" <1>;

<1> Собрание законодательства Российской Федерации, 2011, N 16, ст. 2268; 2013, N 26, ст. 3314.

постановлением Правительства Российской Федерации от 9 апреля 2001 г. N 274 "О предоставлении временного убежища на территории Российской Федерации" <1>;

<1> Собрание законодательства Российской Федерации, 2001, N 16, ст. 1603; 2008, N 14, ст. 1412; 2011, N 15, ст. 2130; 2012, N 18, ст. 2226.

постановлением Правительства Российской Федерации от 15 января 2007 г. N 9 "О порядке осуществления миграционного учета иностранных граждан и лиц без гражданства в Российской Федерации" <1>;

<1> Далее - "Правила осуществления миграционного учета".

постановлением Правительства Российской Федерации от 10 мая 2010 г. N 310 "Об утверждении Правил передачи сведений о прибытии в место пребывания и убытии из места пребывания иностранных граждан и лиц без гражданства с использованием входящих в состав сети электросвязи средств связи" <1>;

<1> Собрание законодательства Российской Федерации, 2010, N 20, ст. 2465.

постановлением Правительства Российской Федерации от 16 мая 2011 г. N 373 "О разработке и утверждении административных регламентов исполнения государственных функций и административных регламентов предоставления государственных услуг";

постановлением Правительства Российской Федерации от 7 июля 2011 г. N 553 "О порядке оформления и представления заявлений и иных документов, необходимых для предоставления государственных и (или) муниципальных услуг, в форме электронных документов" <1>;

<1> Собрание законодательства Российской Федерации, 2011, N 29, ст. 4479.

постановлением Правительства Российской Федерации от 27 сентября 2011 г. N 797 "О взаимодействии между многофункциональными центрами предоставления государственных (муниципальных) услуг и федеральными органами исполнительной власти, органами государственных внебюджетных фондов, органами государственной власти субъектов Российской Федерации, органами местного самоуправления" <1>;

<1> Собрание законодательства Российской Федерации, 2011, N 40, ст. 5559; 2012, N 53, ст. 7933.

постановлением Правительства Российской Федерации от 24 октября 2011 г. N 861 "О федеральных государственных информационных системах, обеспечивающих предоставление в электронной форме государственных и муниципальных услуг (осуществление функций)" <1>; функций)" <1>;

<1> Собрание законодательства Российской Федерации, 2011, N 44, ст. 6274; N 49, ст. 7284.

постановлением Правительства Российской Федерации от 25 июня 2012 г. N 634 "О видах электронной подписи, использование которых допускается при обращении за получением государственных и муниципальных услуг" <1>;

<1> Собрание законодательства Российской Федерации, 2012, N 27, ст. 3744.

постановлением Правительства Российской Федерации от 16 августа 2012 г. N 840 "О порядке подачи и рассмотрения жалоб на решения и действия (бездействие) федеральных органов исполнительной власти и их должностных лиц, федеральных государственных служащих, должностных лиц государственных внебюджетных фондов Российской Федерации" <1>;

<1> Собрание законодательства Российской Федерации, 2012, N 35, ст. 4829.

приказом ФМС России от 23 сентября 2010 г. N 287 "Об утверждении формы заявления иностранного гражданина или лица без гражданства о регистрации по месту жительства, формы уведомления о прибытии иностранного гражданина или лица без гражданства в место пребывания" <1> с изменениями, внесенными приказом ФМС России от 15 августа 2011 г. N 319 "О внесении изменения в форму уведомления о прибытии иностранного гражданина или лица без гражданства в место пребывания, утвержденную приказом ФМС России от 23 сентября 2010 г. N 287" <2>;

<1> Зарегистрирован в Министерстве юстиции Российской Федерации 9 ноября 2010 г., регистрационный N 18915.

<2> Зарегистрирован в Министерстве юстиции Российской Федерации 30 сентября 2011 г., регистрационный N 21938.

приказом ФМС России от 17 июня 2013 г. N 277 "Об утверждении формы отметки о подтверждении выполнения принимающей стороной и иностранным гражданином действий, необходимых для его постановки на учет по месту пребывания, проставляемой многофункциональным центром предоставления государственных и муниципальных услуг" <1>.

<1> Зарегистрирован в Министерстве юстиции Российской Федерации 5 июля 2013 г., регистрационный N 28993.

Исчерпывающий перечень документов, необходимых в соответствии с нормативными правовыми актами для предоставления государственной услуги

25. Иностранный гражданин одновременно с заявлением о регистрации представляет:

а) документ, удостоверяющий личность иностранного гражданина; (в ред. Приказа ФМС РФ от 07.08.2014 N 476)

б) вид на жительство или разрешение на временное проживание;

в) документы, подтверждающие право пользования жилым помещением в соответствии с законодательством Российской Федерации (договор, свидетельство о праве собственности либо иной документ), и их копии.

26. При регистрации по иному месту жительства постоянно или временно проживающий в Российской Федерации иностранный гражданин, обладающий правом пользования жилым помещением, заполняет отрывную часть заявления о регистрации с предоставлением документов, указанных в пункте 27 Административного регламента.

27. Для проставления отметки о регистрации иностранного гражданина по месту жительства в Российской Федерации (приложение N 2 к Административному регламенту) <1> иностранный гражданин представляет документ, удостоверяющий его личность, либо вид на жительство, либо разрешение на временное проживание лица без гражданства, либо удостоверение беженца.

<1> Далее - "отметка о регистрации".

28. Для снятия с регистрации по месту жительства иностранный гражданин представляет в территориальный орган ФМС России документ, удостоверяющий его личность, и заполненную отрывную часть заявления о регистрации.

29. Лицо, подающее уведомление о прибытии, предъявляет документ, удостоверяющий его личность.

30. Для постановки иностранного гражданина на учет по месту пребывания документами, удостоверяющими личность иностранного гражданина, ходатайствующего о признании беженцем, признанного беженцем, обратившегося с заявлением о предоставлении временного убежища или получившего временное убежище, и прибывших вместе с ним членов его семьи, являются:

свидетельство о рассмотрении ходатайства о признании беженцем на территории Российской Федерации по существу <1>,

<1> В соответствии с п. 7 ст. 4 Федерального закона "О беженцах".

удостоверение беженца <1>,

<1> В соответствии с п. 7 ст. 7 Федерального закона "О беженцах".

свидетельство о предоставлении временного убежища на территории Российской Федерации <1>.

<1> В соответствии с п. 9 Постановления.

31. Принимающая сторона к уведомлению о прибытии, представляемому (направляемому) в территориальный орган ФМС России, в том числе через МФЦ, прилагает копию документа, удостоверяющего личность иностранного гражданина, а в отношении временно пребывающего в Российской Федерации иностранного гражданина - и копию его миграционной карты.

32. При наличии документально подтвержденных уважительных причин, препятствующих принимающей стороне самостоятельно направить уведомление о прибытии, временно проживающий либо временно пребывающий иностранный гражданин для постановки на учет по месту пребывания должен непосредственно предоставить в территориальный орган ФМС России <1> указанное уведомление о прибытии.

<1> В соответствии со статьей 22 Федерального закона.

В этом случае к уведомлению о прибытии кроме копии документа, удостоверяющего личность гражданина Российской Федерации (иностранного гражданина или ответственного лица организации), выступающего в качестве принимающей стороны, прилагаются документы, подтверждающие уважительные причины, препятствующие принимающей стороне самостоятельно направить уведомление о прибытии.

33. При самостоятельном уведомлении территориального органа ФМС России постоянно проживающим в Российской Федерации иностранным гражданином о своем прибытии в место пребывания к уведомлению о прибытии прилагается письменное согласие принимающей стороны.

34. Заявитель обязан в течение 3 рабочих дней сообщить непосредственно в территориальный орган ФМС России, представив письменное заявление произвольной формы с приложением заполненного бланка уведомления о прибытии, в случае изменения следующих сведений об иностранном гражданине <1>:

<1> В соответствии с пунктами 1 - 9 и 12 части 1 статьи 9 Федерального закона.

вида и реквизитов документа, удостоверяющего личность и признаваемого Российской Федерацией в этом качестве (наименование, серия, номер, дата и место выдачи, срок действия);

вида и реквизитов документа, подтверждающего право на пребывание (проживание) в Российской Федерации;

фамилии, имени, отчества (последнее - при наличии);

даты и места рождения;

пола;

гражданства (подданства);

цели въезда в Российскую Федерацию;

профессии;

заявленных сроков пребывания (проживания) в Российской Федерации (в том числе при получении либо продлении срока действия патента);

сведений о законных представителях (о родителях, об усыновителях, об опекунах, о попечителях или иных лицах, которым это право предоставлено федеральным законодательством).

35. Иностранный гражданин, обладающий правом собственности на жилое помещение, находящееся на территории Российской Федерации, может заявить такое помещение в качестве своего места пребывания. Для постановки на учет по месту пребывания в этом случае иностранный гражданин обращается непосредственно в территориальный орган ФМС России либо в МФЦ <1>.

<1> В соответствии с частью 3.1 статьи 22 Федерального закона.

В этом случае к уведомлению о прибытии кроме документов, предусмотренных пунктом 31 Административного регламента, прилагается копия документа, подтверждающего право собственности на жилое помещение.

36. Иностранный гражданин, являющийся высококвалифицированным специалистом в соответствии с пунктом 8 части 1 статьи 2 Федерального закона <1> и имеющий в собственности жилое помещение на территории Российской Федерации, может заявить такое помещение в качестве места пребывания для членов своей семьи (супруг (супруга), дети (в том числе усыновленные), супруги детей, родители (в том числе приемные), супруги родителей, бабушки, дедушки, внуки) <2>.

<1> Далее - "высококвалифицированный специалист".

<2> В соответствии с пунктом 7 части 1 статьи 2 Федерального закона.

В этом случае к уведомлению о прибытии кроме документов, предусмотренных пунктами 31 и 35 Административного регламента, прилагается копия документа, подтверждающего родство высококвалифицированного специалиста, выступающего в качестве принимающей стороны, и иностранного гражданина, являющегося членом семьи высококвалифицированного специалиста и подлежащего постановке на учет по месту пребывания.

37. По прибытии иностранного гражданина в гостиницу, в санаторий, дом отдыха, пансионат, в детский оздоровительный лагерь, на туристскую базу, в кемпинг, медицинскую организацию, оказывающую медицинскую помощь в стационарных условиях, или учреждение социального обслуживании, либо в специальное учреждение для социальной реабилитации лиц без определенного места жительства, либо в учреждение, исполняющее административное наказание, администрация соответствующей организации (учреждения) обязана в течение одного рабочего дня, следующего за днем его прибытия в место пребывания, уведомить территориальный орган ФМС России о прибытии иностранного гражданина путем направления (передачи) уведомления о прибытии для его постановки на учет по месту пребывания. (в ред. Приказа ФМС РФ от 07.08.2014 N 476)

По прибытии иностранного гражданина в учреждение, исполняющее уголовное наказание, администрация учреждения обязана не позднее семи рабочих дней со дня его прибытия в место пребывания представить в территориальный орган ФМС России уведомление о прибытии иностранного гражданина в место пребывания. (в ред. Приказа ФМС РФ от 07.08.2014 N 476)

38. В случае смерти иностранного гражданина в Российской Федерации принимающая сторона для снятия с учета по месту пребывания представляет в территориальный орган ФМС России отрывную часть уведомления о прибытии, а в случае ее отсутствия - письменное заявление в произвольной форме о снятии иностранного гражданина с учета по месту пребывания и копию свидетельства о смерти.

В случае вступления в законную силу решения суда о признании иностранного гражданина, находившегося в Российской Федерации, безвестно отсутствующим или об объявлении его умершим принимающая сторона для снятия с учета по месту пребывания представляет в территориальный орган ФМС России отрывную часть уведомления о прибытии, а в случае ее отсутствия - письменное заявление в произвольной форме о снятии иностранного гражданина с учета по месту пребывания и заверенную в установленном порядке копию вступившего в законную силу решения суда о признании иностранного гражданина, находившегося в Российской Федерации, безвестно отсутствующим или об объявлении его умершим.

39. При убытии иностранного гражданина из гостиницы, дома отдыха, пансионата, детского оздоровительного лагеря, с туристской базы, из кемпинга, медицинской организации, оказывающей медицинскую помощь в стационарных условиях, из учреждения социального обслуживания либо из специального учреждения для социальной реабилитации лиц без определенного места жительства, либо из учреждения, исполняющего уголовное или административное наказание, администрация соответствующей организации (учреждения) обязана не позднее 12 часов дня, следующего за днем убытия иностранного гражданина, уведомить об этом соответствующий территориальный орган ФМС России <1>, по месту нахождения организации (учреждения) путем направления (передачи) отрывной части бланка уведомления о прибытии для его снятия с учета по месту пребывания <2>. (в ред. Приказа ФМС России от 07.08.2014 N 476)

<1> В соответствии с частью 3 статьи 23 Федерального закона.

<2> В соответствии с пунктом 45 Правил осуществления миграционного учета. (в ред. Приказа ФМС России от 07.08.2014 N 476)

40. Пункт утратил силу. (в ред. Приказа ФМС России от 07.08.2014 N 476)

Исчерпывающий перечень документов, необходимых в соответствии с нормативными правовыми актами для предоставления государственной услуги, которые находятся в распоряжении государственных органов, органов местного самоуправления и иных органов, участвующих в предоставлении государственных или муниципальных услуг, и которые заявитель вправе предоставить

41. Иностранный гражданин при подаче заявления о регистрации вправе представить документы, подтверждающие право пользования жилым помещением, в соответствии с законодательством Российской Федерации.

42. При подаче уведомления о прибытии в соответствии с пунктами 35 и 36 Административного регламента иностранный гражданин вправе не представлять документы, подтверждающие право пользования жилым помещением в соответствии с законодательством Российской Федерации, если сведения, содержащиеся в этих документах, находятся в распоряжении государственных органов либо органов местного самоуправления. (в ред. Приказа ФМС России от 07.08.2014 N 476)

43. В случае непредставления документов, подтверждающих право пользования жилым помещением, необходимая информация запрашивается территориальным органом ФМС России с использованием системы межведомственного электронного взаимодействия в государственных органах либо органах местного самоуправления.

44. Копия миграционной карты временно пребывающего в Российской Федерации иностранного гражданина может быть представлена по инициативе принимающей стороны.

В случае непредставления копии миграционной карты территориальный орган ФМС России проверяет на основании имеющихся сведений данные об иностранном гражданине, содержащиеся в миграционной карте, с использованием информации, содержащейся в Государственной информационной системе миграционного учета <1>.

<1> Далее - "ГИСМУ".

45. Иностранный гражданин вправе не представлять документ, подтверждающий уплату государственной пошлины <1>.

<1> В соответствии с пунктом 2 части 1 статьи 7 Федерального закона от 27 июля 2010 г. N 210-ФЗ "Об организации предоставления государственных и муниципальных услуг".

В случае непредставления документов, подтверждающих уплату государственной пошлины, необходимые сведения об уплате государственной пошлины проверяются посредством Государственной информационной системы о государственных и муниципальных платежах <1>.

<1> В соответствии со статьей 21.3 Федерального закона от 27 июля 2010 г. N 210-ФЗ "Об организации предоставления государственных и муниципальных услуг". Далее - "ГИС ГМП".

Запрет требования от заявителя предоставления документов и информации

46. При предоставлении государственной услуги запрещается требовать от заявителя представления документов и информации или осуществления действий, представление или осуществление которых не предусмотрено нормативными правовыми актами, регулирующими отношения, возникающие в связи с предоставлением государственной услуги, а также требовать представления документов и информации, которые находятся в распоряжении государственных органов, органов местного самоуправления в соответствии с нормативными правовыми актами Российской Федерации.

Исчерпывающий перечень оснований для отказа в приеме документов, необходимых для предоставления государственной услуги

47. Основанием для отказа в приеме заявления о регистрации или уведомления о прибытии и документов, необходимых для предоставления государственной услуги, к рассмотрению является:

нарушение установленных требований к форме и содержанию заявления о регистрации или уведомления о прибытии, в том числе если текст заявления о регистрации или уведомления о прибытии не поддается прочтению;

отсутствие документов, обязательное представление которых предусмотрено Административным регламентом.

Исчерпывающий перечень оснований для приостановления или отказа в предоставлении государственной услуги

48. Оснований для приостановления или отказа в предоставлении государственной услуги не имеется.

Перечень услуг, которые являются необходимыми и обязательными для предоставления государственной услуги

49. Услуг, которые являются необходимыми и обязательными для предоставления государственной услуги, не имеется.

Порядок, размер и основания взимания государственной пошлины за предоставление государственной услуги

50. За регистрацию иностранного гражданина по месту жительства в Российской Федерации взимается государственная пошлина в размере 350 рублей <1>. (в ред. Приказа ФМС России от 07.08.2014 N 476)

<1> В соответствии с подпунктом 19 пункта 1 статьи 333.28 Налогового кодекса Российской Федерации.

51. За регистрацию по месту жительства иностранного гражданина, являющегося участником Государственной программы по оказанию содействия добровольному переселению в Российскую Федерацию соотечественников, проживающих за рубежом, утвержденной Указом Президента Российской Федерации от 22 июня 2006 г. N 637 <1>, а также членов его семьи, совместно переселившихся на постоянное место жительства в Российскую Федерацию, государственная пошлина не взимается <2>.

<1> Собрание законодательства Российской Федерации, 2006, N 26, ст. 2820; 2009, N 11, ст. 1278; N 27, ст. 3341; 2010, N 3, ст. 275; 2012, N 38, ст. 5074; 2013, N 28, ст. 3816. Далее - "Государственная программа".

<2> В соответствии с пунктом 6 статьи 333.29 Налогового кодекса Российской Федерации.

52. За постановку иностранного гражданина на учет по месту пребывания государственная пошлина не взимается.

Максимальный срок ожидания в очереди при получении государственной услуги

53. Время ожидания заинтересованного лица в очереди для получения государственной услуги не может превышать 15 минут.

Срок и порядок регистрации заявления о регистрации и уведомления о прибытии

54. Все заявления о регистрации и уведомления о прибытии, принятые к рассмотрению, подлежат регистрации в течение рабочего дня.

55. Учет заявлений о регистрации или уведомлений о прибытии осуществляется путем внесения указанных в них сведений в журнал учета заявлений о регистрации иностранных граждан и лиц без гражданства по месту жительства (приложение N 4 к Административному регламенту), журнал учета уведомлений о прибытии иностранного гражданина или лица без гражданства в место пребывания (приложение N 5 к Административному регламенту) и в ГИСМУ.

При наличии автоматизированной системы учета принятых заявлений о регистрации и уведомлений о прибытии, журнальный учет не ведется. (в ред. Приказа ФМС России от 07.08.2014 N 476)

56. Заявлению о регистрации или уведомлению о прибытии в ГИСМУ присваивается порядковый номер.

Требования к помещениям, в которых предоставляется государственная услуга

57. Помещения для предоставления государственной услуги оборудуются:

электронной системой управления очередью (при наличии технической возможности);

информационными стендами, содержащими визуальную и текстовую информацию;

стульями и столами для возможности оформления документов.

58. Количество мест ожидания определяется исходя из фактической нагрузки и возможностей для их размещения в здании.

59. Места ожидания должны соответствовать комфортным условиям для заявителей и оптимальным условиям работы сотрудников.

60. Должны быть созданы условия для обслуживания лиц с ограниченными возможностями: помещения оборудованы пандусами, специальными ограждениями и перилами, обеспечивающими беспрепятственное передвижение и разворот инвалидных колясок, столы размещены в стороне от входа для беспрепятственного подъезда и разворота колясок.

61. Места ожидания в очереди для подачи или получения документов оборудуются стульями, кресельными секциями, скамьями (банкетками).

Места для заполнения документов оборудуются стульями, столами (стойками) и обеспечиваются образцами заполнения документов, бланками заявлений о регистрации, уведомлений о прибытии.

62. В территориальных органах ФМС России и их структурных подразделениях помещения для приема заявителей представляют помещения "зального" типа, при этом помещения разделяются на части с использованием перегородок в виде окон (киосков). При отсутствии такой возможности помещение для взаимодействия должностных лиц с заявителями может быть организовано в виде отдельных рабочих мест для каждого ведущего прием должностного лица.

63. Окна (кабинеты) приема заявителей должны иметь информационные таблички (вывески) с указанием:

номера окна (кабинета);

фамилии, имени, отчества и должности сотрудника;

часов приема и времени перерыва на обед, технического перерыва.

64. Каждое рабочее место должно быть оборудовано персональным компьютером с возможностью доступа к необходимым информационным ресурсам, а также печатающим и сканирующим устройством.

65. При организации рабочих мест следует предусмотреть возможность беспрепятственного входа (выхода) сотрудников из помещения.

Показатели доступности и качества государственной услуги

66. Основным показателем качества и доступности является предоставление государственной услуги в соответствии с требованиями, установленными законодательством Российской Федерации.

67. Оценка качества и доступности предоставления государственной услуги осуществляется по следующим показателям:

степень информированности граждан о порядке предоставления государственной услуги (доступность информации о государственной услуге, возможность выбора способа получения информации);

возможность выбора заявителем формы обращения за предоставлением государственной услуги (лично, через МФЦ, через организации федеральной почтовой связи);

своевременность предоставления государственной услуги в соответствии со стандартом ее предоставления, установленным Административным регламентом;

возможность получения заявителем информации о ходе предоставления государственной услуги, в том числе с использованием информационно-коммуникационных технологий.

Иные требования, в том числе учитывающие особенности предоставления государственной услуги в многофункциональных центрах предоставления государственных и муниципальных услуг и особенности предоставления государственной услуги в электронной форме

68. Предоставление государственной услуги в электронной форме Федеральным законом не предусмотрено.

69. Уведомление о прибытии может быть подано через МФЦ.

70. Уведомление территориального органа ФМС России администрацией гостиницы, дома отдыха, пансионата, детского оздоровительного лагеря, туристской базы, кемпинга, медицинской организации, оказывающей медицинскую помощь в стационарных условиях, учреждения социального обслуживания либо специального учреждения для социальной реабилитации лиц без определенного места жительства, либо учреждения, исполняющего уголовное или административное наказание, о прибытии иностранного гражданина в место пребывания и о его убытии может осуществляться с использованием входящих в состав сети электросвязи средств связи в соответствии с Правилами передачи сведений о прибытии в место пребывания и убытии из места пребывания иностранных граждан и лиц без гражданства с использованием входящих в состав сети электросвязи средств связи, утвержденными постановлением Правительства Российской Федерации от 10 мая 2010 г. N 310 <1>. (в ред. Приказа ФМС России от 07.08.2014 N 476)

<1> Собрание законодательства Российской Федерации, 2010, N 20, ст. 2465.

III. Состав, последовательность и сроки выполнения административных процедур по предоставлению государственной услуги, требования к порядку их выполнения

Состав и последовательность административных процедур

71. Предоставление государственной услуги включает в себя следующие административные процедуры:

прием и рассмотрение материалов для регистрации иностранного гражданина по месту жительства;

прием и рассмотрение материалов для снятия иностранного гражданина с регистрации по месту жительства;

прием и рассмотрение материалов для постановки иностранного гражданина на учет по месту пребывания;

прием и рассмотрение материалов для снятия иностранного гражданина с учета по месту пребывания.

Прием и рассмотрение материалов для регистрации иностранного гражданина по месту жительства

72. Основанием для начала административной процедуры является подача иностранным гражданином в территориальный орган ФМС России заявления о регистрации с приложением всех необходимых документов.

73. При оформлении иностранному гражданину регистрации по месту жительства должностное лицо территориального органа ФМС России обязано проверить представленные документы и их копии. При этом обращается внимание на полноту и правильность заполнения заявления о регистрации, визуально выявляется, не содержат ли поступившие документы признаков подделки (подчистки, травления, дорисовки текста, подделки оттисков печатей, штампов, переклейки фотографических карточек, вставки листов и другое).

74. Верность копии документу, подтверждающему право пользования жилым помещением (договор, свидетельство о праве собственности либо иной документ), в случае предоставления такого документа, заверяется подписью уполномоченного должностного лица территориального органа ФМС России с расшифровкой его фамилии и должности.

75. В случае непредставления документов, предусмотренных пунктом 41 Административного регламента, должностное лицо территориального органа ФМС России, осуществляющее регистрацию по месту жительства, самостоятельно запрашивает соответствующий документ (сведения, содержащиеся в нем), выписку из соответствующего реестра, иную информацию в соответствии с законодательством Российской Федерации в государственных органах, органах местного самоуправления.

76. При наличии технической возможности <1> межведомственный запрос направляется с использованием единой системы межведомственного электронного взаимодействия и подключаемых к ней региональных систем межведомственного электронного взаимодействия <2> не позднее 3 рабочих дней со дня приема заявления о регистрации.

<1> При отсутствии технической возможности межведомственный запрос направляется на бумажном носителе.

<2> Далее - "СМЭВ".

Запрос распечатывается и приобщается к заявлению о регистрации.

77. Государственные органы и органы местного самоуправления направляют ответ на запрос в течение 5 рабочих дней.

78. Руководитель территориального органа ФМС России или лицо, его замещающее, принимает решение о регистрации иностранного гражданина по месту жительства не позднее следующего рабочего дня после получения из государственных органов либо органов местного самоуправления сведений, подтверждающих право пользования жилым помещением.

79. Регистрация иностранного гражданина по месту жительства осуществляется путем проставления отметки о регистрации в документе, удостоверяющем личность иностранного гражданина, либо в виде на жительство, либо в разрешении на временное проживание лица без гражданства, либо в удостоверении беженца, а также в заявлении о регистрации и фиксации сведений об этом в учетных документах территориального органа ФМС России и ГИСМУ.

80. Регистрация по месту жительства осуществляется на срок действия документа на право пользования жилым помещением, но не более чем на срок действия разрешения на временное проживание или вида на жительство.

81. В случае, если имеющееся у постоянно проживающего иностранного гражданина право пользования жилым помещением имеет более длительный срок, чем срок действия вида на жительство, то при продлении вида на жительство, в случае документального подтверждения имеющегося права пользования жилым помещением, новая отметка о регистрации по месту жительства проставляется в вид на жительство. (в ред. Приказа ФМС России от 07.08.2014 N 476)

82. Временно проживающему иностранному гражданину отметка о регистрации по месту жительства проставляется в документе, удостоверяющем его личность, на оборотной стороне листа, на котором проставлена отметка о разрешении на временное проживание. При отсутствии такой возможности отметка о регистрации по месту жительства проставляется на свободной странице документа, удостоверяющего личность.

В разрешении на временное проживание лица без гражданства, оформленном в виде отдельного документа, заполняется реквизит "адрес временного проживания".

83. Иностранному гражданину, имеющему статус беженца или получившему временное убежище на территории Российской Федерации и получившему разрешение на временное проживание, отметка о регистрации по месту жительства проставляется в удостоверение беженца или в свидетельство о предоставлении временного убежища на территории Российской Федерации.

84. Отметка о регистрации проставляется в день подачи заявления о регистрации и всех необходимых документов, за исключением случая, указанного в пункте 75 Административного регламента.

85. Должностное лицо, осуществившее регистрацию по месту жительства, не позднее рабочего дня, следующего за днем осуществления регистрации, фиксирует сведения о регистрации по месту жительства иностранного гражданина в своих учетных документах и в ГИСМУ.

86. Информация о регистрации иностранных граждан по месту жительства направляется в органы государственной статистики <1> - в месячный срок с даты регистрации, в территориальные налоговые органы <2> - в течение 10 дней с даты регистрации.

<1> В соответствии с частью 2 статьи 18 Федерального закона.

<2> В соответствии с пунктом 3 статьи 85 Налогового кодекса Российской Федерации.

87. Должностное лицо, осуществившее регистрацию по иному месту жительства иностранного гражданина, временно или постоянно проживающего в Российской Федерации, в течение 3 рабочих дней направляет отрывную часть заявления о регистрации иностранного гражданина с проставленной отметкой о снятии с регистрации в территориальный орган ФМС России по его прежнему месту жительства. При этом запрашивается учетное дело иностранного гражданина. (в ред. Приказа ФМС России от 07.08.2014 N 476)

Прием и рассмотрение материалов для снятия иностранного гражданина с регистрации по месту жительства

88. Для снятия с регистрации по прежнему месту жительства в случае регистрации по иному месту жительства иностранный гражданин подает в территориальный орган ФМС России по новому месту жительства заявление о регистрации с заполненной отрывной частью либо в территориальный орган ФМС России по прежнему месту жительства отрывную часть заявления о регистрации. (в ред. Приказа ФМС России от 07.08.2014 N 476)

Решение о снятии иностранного гражданина с регистрации по месту жительства в связи с прекращением у него права пользования жилым помещением принимается на основании предоставленного в территориальный орган ФМС России физическим или юридическим лицом заявления о снятии с регистрации по месту жительства в связи с окончанием срока действия (расторжением) договора социального найма, договора найма жилого помещения государственного или муниципального жилищного фонда, прошедших государственную регистрацию договора или иного документа, выражающих содержание сделки с недвижимым имуществом. (в ред. Приказа ФМС России от 07.08.2014 N 476)

89. Для снятия иностранного гражданина с регистрации по месту жительства в течение трех рабочих дней руководителем территориального органа ФМС России выносится решение. (в ред. Приказа ФМС России от 07.08.2014 N 476)

Решение руководителя территориального органа ФМС России оформляется в виде резолюции на отрывной части заявления о регистрации либо на мотивированном заключении произвольной формы территориального органа ФМС России с указанием фактов, послуживших основанием для снятия иностранного гражданина с регистрации по месту жительства. (в ред. Приказа ФМС России от 07.08.2014 N 476)

90. После вынесения решения, указанного в пункте 89 Административного регламента, для снятия иностранного гражданина с регистрации по месту жительства в случае, указанном в абзаце втором пункта 88 Административного регламента, иностранный гражданин приглашается в территориальный орган ФМС России для проставления отметки о снятии с регистрации по месту жительства в Российской Федерации <1> (приложение N 2 к Административному регламенту). (в ред. Приказа ФМС России от 07.08.2014 N 476)

<1> Далее - "отметка о снятии". (в ред. Приказа ФМС России от 07.08.2014 N 476)

Должностное лицо проставляет отметку о снятии в документе, удостоверяющем личность иностранного гражданина, или в виде на жительство, либо в разрешении на временное проживание лица без гражданства, рядом с отметкой о регистрации по месту жительства, а в случае, указанном в абзаце первом пункта 88 Административного регламента, - и в отрывной части заявления о регистрации. (в ред. Приказа ФМС России от 07.08.2014 N 476)

Отрывная часть заявления о регистрации направляется территориальным органом ФМС России по новому месту жительства в течение трех рабочих дней в территориальный орган ФМС России по прежнему месту жительства. (в ред. Приказа ФМС России от 07.08.2014 N 476)

Иностранному гражданину, имеющему статус беженца или получившему временное убежище на территории Российской Федерации, которому разрешено временное проживание, отметка о снятии проставляется в удостоверение беженца или в свидетельство о предоставлении временного убежища на территории Российской Федерации. (в ред. Приказа ФМС России от 07.08.2014 N 476)

Территориальный орган ФМС России производит снятие иностранного гражданина с регистрации по месту жительства и фиксирует сведения о снятии с регистрации по месту жительства данного иностранного гражданина в учетных документах и в ГИСМУ в течение трех рабочих дней со дня поступления документов, указанных в пункте 88 Административного регламента. (в ред. Приказа ФМС России от 07.08.2014 N 476)

91. Территориальный орган ФМС России по прежнему месту жительства иностранного гражданина после получения отрывной части заявления о регистрации по новому месту жительства с отметкой о снятии в течение трех рабочих дней фиксирует сведения о снятии с регистрации по месту жительства иностранного гражданина в учетных документах. (в ред. Приказа ФМС России от 07.08.2014 N 476)

Датой снятия иностранного гражданина с регистрации по месту жительства в территориальном органе ФМС России по прежнему месту жительства является дата проставления отметки о снятии, независимо от даты поступления отрывной части уведомления с проставленной отметкой о снятии из территориального органа ФМС России по новому месту жительства. (в ред. Приказа ФМС России от 07.08.2014 N 476)

Прием и рассмотрение материалов для постановки иностранного гражданина на учет по месту пребывания

92. Основанием для начала административной процедуры является получение должностным лицом непосредственно от заявителя, либо через МФЦ, либо посредством почтовой связи уведомления о прибытии с приложением всех необходимых документов.

93. Постановка на учет иностранного гражданина по месту пребывания оформляется путем проставления должностным лицом, сотрудником МФЦ, гостиницы или организации федеральной почтовой связи <1> отметки о подтверждении выполнения принимающей стороной и (или) иностранным гражданином или лицом без гражданства действий, необходимых для его постановки на учет по месту пребывания <2>, в отрывной части бланка уведомления о прибытии (приложение N 3 к Административному регламенту) и фиксации сведений об этом в учетных документах территориального органа ФМС России и ГИСМУ.

<1> Далее - "сотрудник".

<2> Далее - "отметка о приеме уведомления".

94. Должностное лицо или сотрудник, принявший уведомление о прибытии от заявителя, после сверки сведений, указанных в уведомлении о прибытии, с представленными документами незамедлительно проставляет отметку о приеме уведомления.

В отметке о приеме уведомления проставляется подпись с расшифровкой фамилии должностного лица или сотрудника, принявшего уведомление.

Отметка о приеме уведомления проставляется в отрывной части бланка уведомления о прибытии и дублируется на самом бланке уведомления о прибытии.

95. Пункт утратил силу. (в ред. Приказа ФМС России от 07.08.2014 N 476)

96. Должностное лицо или сотрудник, проставив отметку о приеме уведомления о прибытии, возвращает заявителю отрывную часть бланка уведомления о прибытии.

Должностное лицо в течение 3 рабочих дней со дня приема уведомления о прибытии, или получения его через МФЦ, или по почте, или от администрации гостиницы, дома отдыха, пансионата, детского оздоровительного лагеря, туристской базы, кемпинга, медицинской организации, оказывающей медицинскую помощь в стационарных условиях, учреждения социального обслуживания либо специального учреждения для социальной реабилитации лиц без определенного места жительства, либо учреждения, исполняющего уголовное или административное наказание, о прибытии иностранного гражданина в место пребывания, фиксирует сведения об иностранном гражданине в своих учетных документах и вносит необходимую информацию в ГИСМУ <1>. (в ред. Приказа ФМС России от 07.08.2014 N 476)

<1> В соответствии с пунктом 34 Правил осуществления миграционного учета.

97. В случае смены иностранным гражданином места пребывания в Российской Федерации отрывная часть уведомления о прибытии остается у иностранного гражданина.

По прибытии в новое место пребывания отрывная часть уведомления о прибытии передается иностранным гражданином принимающей стороне по новому месту пребывания на территории Российской Федерации для последующей передачи (направления) в территориальный орган ФМС России по новому месту пребывания одновременно с уведомлением о прибытии.

98. При самостоятельном уведомлении иностранным гражданином территориального органа ФМС России по новому месту пребывания отрывная часть уведомления о прибытии прилагается к бланку уведомления о прибытии и документам, предусмотренным пунктом 35 Административного регламента.

99. Территориальный орган ФМС России в течение 3 рабочих дней со дня приема уведомления о прибытии, получения через МФЦ, по почте или с использованием входящих в состав сети электросвязи средств связи, направляет в территориальный орган ФМС России по прежнему месту пребывания следующие сведения о постановке иностранного гражданина на учет по новому месту пребывания:

а) фамилия, имя, отчество (последнее при наличии);

б) дата рождения;

в) вид и реквизиты документа (серия, номер), удостоверяющего личность иностранного гражданина;

г) адрес прежнего места пребывания.

100. Территориальный орган ФМС России, осуществивший постановку иностранного гражданина на учет по месту пребывания, в месячный срок после постановки на учет направляет в органы государственной статистики <1> информацию о постановке иностранного гражданина на учет по месту пребывания.

<1> В соответствии с пунктом 4 части 2 статьи 12 Федерального закона.

Территориальный орган ФМС России, осуществивший постановку на учет иностранного гражданина по месту пребывания, в течение 10 дней <1> после постановки на учет направляет в территориальные налоговые органы информацию о постановке на учет иностранного работника <2> по месту пребывания <3>.

<1> В соответствии с пунктом 3 статьи 85 Налогового кодекса Российской Федерации.

<2> Иностранный работник - иностранный гражданин, временно пребывающий в Российской Федерации и осуществляющий в установленном порядке трудовую деятельность (часть 1 статьи 2 Федерального закона N 115-ФЗ).

<3> В соответствии с пунктом 5 части 2 статьи 12 Федерального закона.

101. Постановка на учет по месту пребывания иностранных граждан, ходатайствующих о признании беженцами, признанных беженцами, обратившихся с заявлением о предоставлении временного убежища на территории Российской Федерации или получивших временное убежище на территории Российской Федерации, либо подавших ходатайство о предоставлении Российской Федерацией политического убежища, и прибывших вместе с ними членов их семей производится территориальным органом ФМС России в порядке, установленном Правилами осуществления миграционного учета и Административным регламентом.

101.1. Иностранный гражданин, ходатайствующий о признании беженцем на территории Российской Федерации, и прибывшие вместе с ним члены его семьи подлежат постановке на учет по месту пребывания на срок рассмотрения ходатайства о признании беженцем на территории Российской Федерации по существу, но не более чем на три месяца со дня принятия решения о выдаче свидетельства о рассмотрении ходатайства о признании беженцем на территории Российской Федерации по существу.

В случае, если срок рассмотрения ходатайства о признании беженцем на территории Российской Федерации по существу с согласия ФМС России продлен территориальным органом ФМС России, срок постановки на учет по месту пребывания также продлевается, но не более чем на три месяца.

101.2. Иностранный гражданин, подавший заявление о предоставлении временного убежища на территории Российской Федерации, и прибывшие вместе с ним члены его семьи подлежат постановке на учет по месту пребывания на срок до трех месяцев со дня подачи заявления о предоставлении временного убежища на территории Российской Федерации.

101.3. Иностранный гражданин, получивший временное убежище на территории Российской Федерации, и прибывшие вместе с ним члены его семьи подлежат постановке на учет по месту пребывания на срок до одного года.

Если срок предоставления временного убежища по решению территориального органа ФМС России продлен, срок постановки на учет по месту пребывания продлевается на срок до одного года.

101.4. Иностранный гражданин, подавший ходатайство о предоставлении Российской Федерацией политического убежища, и прибывшие вместе с ним члены его семьи подлежат постановке на учет по месту пребывания на срок рассмотрения ходатайства.

102. В случае обжалования иностранным гражданином в ФМС России или в суде решения территориального органа ФМС России об отказе в рассмотрении ходатайства о признании беженцем на территории Российской Федерации по существу или в признании беженцем, либо лишении статуса беженца, либо действий (бездействия) должностных лиц территориального органа ФМС России, связанных с исполнением законодательства Российской Федерации по предоставлению политического убежища, данный иностранный гражданин и члены его семьи подлежат постановке на учет по месту пребывания на срок рассмотрения жалобы в ФМС России и (или) в суде.

103. В случае отсутствия у участника Государственной программы места жительства, он и прибывшие с ним члены его семьи подлежат постановке на учет по месту пребывания в месте его временного фактического нахождения на территории субъекта Российской Федерации, выбранного им для постоянного проживания и указанного в свидетельстве участника Государственной программы.

Прием и рассмотрение материалов для снятия иностранного гражданина с учета по месту пребывания

104. При убытии иностранного гражданина из организации (учреждения), указанных в пункте 70 Административного регламента, администрация организации (учреждения) не позднее 12 часов дня, следующего за днем убытия иностранного гражданина, уведомляет об этом территориальный орган ФМС России <1>.

<1> В соответствии с частью 3 статьи 23 Федерального закона.

Территориальный орган ФМС России после получения уведомления об убытии иностранного гражданина из организации (учреждения), указанной в пункте 70 Административного регламента, фиксирует в учетных документах в течение трех рабочих дней сведения о снятии иностранного гражданина с учета по месту пребывания и вносит соответствующую информацию в ГИСМУ. (в ред. Приказа ФМС России от 07.08.2014 N 476)

104.1. При установлении факта фиктивной постановки на учет по месту пребывания в жилом помещении снятие иностранного гражданина с учета по месту пребывания осуществляется в установленном порядке. (в ред. Приказа ФМС России от 07.08.2014 N 476)

105. После получения сведений от органа пограничного контроля о выезде иностранного гражданина из Российской Федерации либо решения суда о признании иностранного гражданина, находившегося в Российской Федерации, безвестно отсутствующим или об объявлении его умершим, или свидетельства о смерти, либо в случае, указанном в пункте 104.1 Административного регламента, должностное лицо территориального органа ФМС России фиксирует в течение трех рабочих дней сведения о снятии с учета по месту пребывания иностранного гражданина в учетных документах и в ГИСМУ. (в ред. Приказа ФМС России от 07.08.2014 N 476)

106. Территориальный орган ФМС России, осуществивший снятие с учета иностранного работника по месту пребывания, в течение 10 дней <1> после снятия с учета направляет в территориальные налоговые органы информацию о снятии с учета иностранного работника по месту пребывания <2>.

<1> В соответствии с пунктом 3 статьи 85 Налогового кодекса Российской Федерации.

<2> В соответствии с пунктом 5 части 2 статьи 12 Федерального закона.

IV. Формы контроля за предоставлением государственной услуги

Порядок осуществления текущего контроля за соблюдением и исполнением ответственными должностными лицами положений Административного регламента и иных нормативных правовых актов, устанавливающих требования к предоставлению государственной услуги, а также принятием ими решений

107. Текущий контроль за соблюдением последовательности действий, определенных административными процедурами по предоставлению государственной услуги, и принятием решений сотрудниками территориальных органов ФМС России осуществляется их непосредственными начальниками, а также уполномоченными должностными лицами территориальных органов ФМС России, ответственными за организацию работы по предоставлению государственной услуги.

108. Руководители территориальных органов ФМС России организуют работу по осуществлению миграционного учета, определяют должностные обязанности сотрудников, осуществляют контроль за их исполнением, принимают меры к совершенствованию форм и методов служебной деятельности, обучению подчиненных, несут персональную ответственность за соблюдение законности.

109. Текущий контроль осуществляется путем проведения должностным лицом, ответственным за организацию работы по предоставлению государственной услуги, проверок соблюдения сотрудниками положений Административного регламента и иных нормативных правовых актов Российской Федерации.

Периодичность осуществления текущего контроля устанавливается руководством ФМС России и ее территориальных органов.

Порядок и периодичность осуществления плановых и внеплановых проверок полноты и качества предоставления государственной услуги, в том числе порядок и формы контроля за полнотой и качеством предоставления государственной услуги

110. ФМС России осуществляет контроль за предоставлением государственной услуги территориальными органами ФМС России.

Контроль за полнотой и качеством предоставления государственной услуги включает в себя проведение проверок, направленных на выявление и устранение причин и условий, вследствие которых были нарушены права и свободы заявителя, а также рассмотрение, принятие решений и подготовку ответов на обращения заявителя, содержащих жалобы на решения должностных лиц.

111. В случае выявления нарушений прав заявителей по результатам проведенных проверок в отношении виновных лиц принимаются меры в соответствии с законодательством Российской Федерации.

112. Проверки могут быть плановыми (осуществляться на основании планов работы ФМС России и территориальных органов) и внеплановыми. При проверке могут рассматриваться все вопросы, связанные с предоставлением государственной услуги (комплексные проверки), или отдельные вопросы (тематические проверки). Проверка также может проводиться по конкретному обращению заявителя.

113. Проверка соответствия полноты и качества предоставления государственной услуги предъявляемым требованиям осуществляется на основании нормативных правовых актов Российской Федерации, а также приказов, распоряжений ФМС России.

Ответственность должностных лиц территориальных органов ФМС России за решения и действия (бездействие), принимаемые ими в ходе предоставления государственной услуги

114. Должностные лица, предоставляющие государственную услугу, несут персональную ответственность за исполнение административных процедур в соответствии с законодательством Российской Федерации и соблюдение сроков, установленных Административным регламентом.

115. Персональная ответственность указанных лиц закрепляется в их должностных регламентах (инструкциях).

Положения, характеризующие требования к порядку и формам общественного контроля за предоставлением государственной услуги, в том числе со стороны граждан и их объединений

116. Контроль за предоставлением государственной услуги, в том числе со стороны заявителей, их объединений и организаций осуществляется посредством получения полной, актуальной и достоверной информации о деятельности территориальных органов ФМС России при предоставлении государственной услуги, получения и возможности досудебного (внесудебного) рассмотрения обращений (жалоб) и в процессе получения государственной услуги.

V. Досудебный (внесудебный) порядок обжалования решений и действий (бездействия) территориального органа ФМС России, предоставляющего государственную услугу, а также их должностных лиц и государственных служащих

Информация для заявителя о его праве подать жалобу на решение и (или) действие (бездействие) территориального органа ФМС России и (или) его должностных лиц при предоставлении государственной услуги

117. Заявитель имеет право на обжалование решения и (или) действий (бездействия) должностных лиц ФМС России и ее территориальных органов в досудебном (внесудебном) порядке.

Предмет жалобы

118. Заявитель может обратиться с жалобой на решение и (или) действие (бездействие) территориального органа ФМС России и (или) его должностных лиц при предоставлении государственной услуги <1> в том числе в следующих случаях:

<1> Далее - "жалоба".

1) нарушение срока регистрации запроса заявителя о предоставлении государственной услуги;

2) нарушение срока предоставления государственной услуги;

3) требование у заявителя документов, не предусмотренных нормативными правовыми актами Российской Федерации для предоставления государственной услуги;

4) отказ в приеме документов, предоставление которых предусмотрено нормативными правовыми актами Российской Федерации для предоставления государственной услуги, у заявителя;

5) отказ в предоставлении государственной услуги, если основания отказа не предусмотрены федеральными законами и принятыми в соответствии с ними иными нормативными правовыми актами Российской Федерации;

6) затребование с заявителя при предоставлении государственной услуги платы, не предусмотренной нормативными правовыми актами Российской Федерации;

7) отказ органа, предоставляющего государственную услугу, должностного лица органа, предоставляющего государственную услугу, в исправлении допущенных опечаток и ошибок в выданных в результате предоставления государственной услуги документах либо нарушение установленного срока таких исправлений.

119. Жалоба должна содержать:

1) наименование территориального органа ФМС России, фамилию, имя, отчество должностного лица, решения и действия (бездействие) которого обжалуются;

2) фамилию, имя, отчество (последнее - при наличии), сведения о месте жительства заявителя, а также номер (номера) контактного телефона, адрес (адреса) электронной почты (при наличии) и почтовый адрес, по которым должен быть направлен ответ заявителю;

3) сведения об обжалуемых решениях и действиях (бездействии) территориального органа ФМС России, должностного лица;

4) доводы, на основании которых заявитель не согласен с решением или действиями (бездействием) должностных лиц.

Органы государственной власти и уполномоченные на рассмотрение жалобы должностные лица, которым может быть направлена жалоба

120. В досудебном (внесудебном) порядке заявители могут обжаловать действия (бездействие) должностных лиц по подведомственности:

структурного подразделения территориального органа ФМС России - руководителю структурного подразделения территориального органа ФМС России, в территориальный орган ФМС России, в ФМС России;

должностных лиц территориального органа ФМС России - руководителю территориального органа ФМС России, в ФМС России;

руководителя территориального органа ФМС России - в ФМС России.

Порядок подачи и рассмотрения жалобы

121. Жалоба подается заявителем в письменной форме на бумажном носителе либо в электронной форме и может быть направлена по почте, через МФЦ или с использованием информационно-телекоммуникационной сети "Интернет", официальных сайтов, Единого портала, а также может быть принята при личном приеме заявителя.

122. В ФМС России и ее территориальных органах определяются уполномоченные на рассмотрение жалоб должностные лица, которые обеспечивают:

а) прием и рассмотрение жалоб;

б) направление жалоб в уполномоченный на их рассмотрение орган.

123. В случае подачи жалобы при личном приеме заявитель представляет документ, удостоверяющий его личность в соответствии с законодательством Российской Федерации.

124. В случае, если жалоба подается через представителя заявителя, также представляется документ, подтверждающий полномочия на осуществление действий от имени заявителя. В качестве документа, подтверждающего полномочия на осуществление действий от имени заявителя, может быть представлена:

а) оформленная в соответствии с законодательством Российской Федерации доверенность (от физических лиц);

б) оформленная в соответствии с законодательством Российской Федерации доверенность, заверенная печатью заявителя и подписанная руководителем заявителя или уполномоченным этим руководителем лицом (для юридических лиц);

в) копия решения о назначении или об избрании либо приказа о назначении физического лица на должность, в соответствии с которым такое физическое лицо обладает правом действовать от имени заявителя без доверенности.

125. При подаче жалобы в электронной форме документы, указанные в пункте 124 Административного регламента, могут быть представлены в форме электронных документов, подписанных простой электронной подписью, вид которой предусмотрен постановлением Правительства Российской Федерации от 25 июня 2012 г. N 634 "О видах электронной подписи, использование которых допускается при обращении за получением государственных и муниципальных услуг". При этом документ, удостоверяющий личность заявителя, не требуется.

126. Жалоба может быть подана через МФЦ. При поступлении жалобы МФЦ обеспечивает ее передачу в ФМС России или ее территориальный орган в порядке и сроки, которые установлены соглашением о взаимодействии между МФЦ и территориальным органом ФМС России.

В случае, если жалоба подана заявителем в ФМС России или ее территориальный орган, в компетенцию которого не входит принятие решения по жалобе, в течение 3-х рабочих дней со дня ее регистрации ФМС России или ее территориальный орган направляет жалобу в уполномоченный на ее рассмотрение орган и в письменной форме информирует заявителя о перенаправлении жалобы. При этом срок рассмотрения жалобы исчисляется со дня регистрации жалобы в уполномоченном на ее рассмотрение органе.

Срок рассмотрения жалобы

127. Жалоба, поступившая в ФМС России или ее территориальный орган, подлежит рассмотрению должностным лицом, наделенным полномочиями по рассмотрению жалоб, в течение пятнадцати рабочих дней со дня ее регистрации, а в случае обжалования отказа территориального органа ФМС России либо должностного лица в приеме документов у заявителя либо в исправлении допущенных опечаток и ошибок или в случае обжалования нарушения установленного срока таких исправлений - в течение пяти рабочих дней со дня ее регистрации.

Перечень оснований для приостановления рассмотрения жалобы

128. Основания для приостановления рассмотрения жалобы заявителя на решения и (или) действия (бездействие) должностных лиц отсутствуют.

Результат рассмотрения жалобы

129. По результатам рассмотрения жалобы должностным лицом принимается следующее решение:

1) об удовлетворении жалобы полностью или частично;

2) об отказе в удовлетворении жалобы.

130. ФМС России и ее территориальные органы отказывают в удовлетворении жалобы в следующих случаях:

а) наличие вступившего в законную силу решения суда, арбитражного суда по жалобе о том же предмете и по тем же основаниям;

б) подача жалобы лицом, полномочия которого не подтверждены в порядке, установленном законодательством Российской Федерации;

в) наличие решения по жалобе, принятого ранее в соответствии с требованиями, установленными Административным регламентом, в отношении того же заявителя и по тому же предмету жалобы.

Кроме того, ФМС России или ее территориальный орган вправе оставить жалобу без ответа в следующих случаях:

а) наличие в жалобе нецензурных либо оскорбительных выражений, угроз жизни, здоровью и имуществу должностного лица, а также членов его семьи;

б) отсутствие возможности прочитать какую-либо часть текста жалобы, фамилию, имя, отчество (при наличии) и (или) почтовый адрес заявителя, указанные в жалобе.

Если заявителем устранены причины, по которым ответ по существу поставленных в жалобе вопросов не мог быть дан ранее, вновь направленная жалоба заявителя рассматривается ФМС России, ее территориальным органом в порядке, установленном Административным регламентом.

131. В ходе личного приема заявителю может быть отказано в дальнейшем рассмотрении жалобы, если ему ранее был дан ответ по существу поставленных в жалобе вопросов.

132. В случае установления в ходе или по результатам рассмотрения жалобы признаков состава административного правонарушения или преступления должностное лицо, уполномоченное на рассмотрение жалоб, незамедлительно направляет имеющиеся материалы в органы прокуратуры.

Порядок информирования заявителя о результатах рассмотрения жалобы

133. Не позднее дня, следующего за днем принятия решения, указанного в пункте 129 Административного регламента, заявителю в письменной форме и по желанию заявителя в электронной форме направляется мотивированный ответ о результатах рассмотрения жалобы.

134. В ответе по результатам рассмотрения жалобы указываются:

а) наименование органа, предоставляющего государственную услугу, рассмотревшего жалобу, должность, фамилия, имя, отчество (при наличии) должностного лица, принявшего решение по жалобе;

б) номер, дата, место принятия решения, включая сведения о должностном лице, решение или действие (бездействие) которого обжалуется;

в) фамилия, имя, отчество (при наличии) или наименование заявителя;

г) основания для принятия решения по жалобе;

д) принятое по жалобе решение;

е) в случае, если жалоба признана обоснованной - сроки устранения выявленных нарушений, в том числе срок предоставления результата государственной услуги;

ж) сведения о порядке обжалования принятого по жалобе решения.

135. Ответ по результатам рассмотрения жалобы подписывается уполномоченным на рассмотрение жалоб должностным лицом.

Порядок обжалования решения по жалобе

136. Заявитель вправе обжаловать решение по жалобе, принимаемое должностным лицом, в судебном порядке в соответствии с гражданским процессуальным законодательством Российской Федерации.

Право заявителя на получение информации и документов, необходимых для обоснования и рассмотрения жалобы

137. Заявитель имеет право на получение информации и документов, необходимых для обоснования и рассмотрения жалобы.

138. Заявителем могут быть представлены документы (при наличии), подтверждающие доводы заявителя, либо их копии.

Способы информирования заявителей о порядке подачи и рассмотрения жалобы

139. Информирование заявителей о порядке подачи и рассмотрения жалобы на решения и действия (бездействие) должностных лиц ФМС России и ее территориальных органов осуществляется посредством размещения информации на стендах и официальных сайтах ФМС России и ее территориальных органов, на Едином портале, в МФЦ.

Приложение N 1
к Административному регламенту
предоставления Федеральной
миграционной службой
государственной услуги
по осуществлению миграционного
учета в Российской Федерации

СВЕДЕНИЯ О МЕСТОНАХОЖДЕНИИ, КОНТАКТНЫХ ТЕЛЕФОНАХ, АДРЕСАХ ЭЛЕКТРОННОЙ ПОЧТЫ И ОФИЦИАЛЬНЫХ САЙТОВ ТЕРРИТОРИАЛЬНЫХ ОРГАНОВ ФМС РОССИИ

(в ред. Приказа ФМС России от 07.08.2014 N 476)

N п/п Наименование органа Адрес Телефон справочной службы Адрес электронной почты и официальных сайтов
1 УФМС России по г. Москве 115035, г. Москва, ул. Б. Ордынка, д. 16, стр. 4 8(495) 230-72-24
8(495) 230-72-64
www.fmsmoscow.ru
2 ОФМС России по Республике Адыгея 385006, г. Майкоп, ул. Калинина, д. 210В 8(8772) 52-31-34 www.ofmsra.ucoz.ru
pdm_ra@rambler.ru
3 ОФМС России по Республике Алтай 649002, г. Горно-Алтайск, пр-т Коммунистический, д. 109 8(38822) 6-20-12
8(38822) 6-15-46
http://fms-ra.ru
pdmra@mail.gorny.ru
4 УФМС России по Республике Башкортостан 450077, г. Уфа, ул. Пушкина, д. 63 8(347) 250-13-68
8(347) 250-13-90
http://www.fmsrb.ru
ufmsrb@ufanet.ru,
pressa@fmsrb.ru
5 УФМС России по Республике Бурятия 670009, г. Улан-Удэ, пос. Матросова, ул. Николая Нищенко, д. 19 8(3012) 55-92-53 http://www.ufmsrb.ru
info@ufmssrb.ru
6 УФМС России по Республике Дагестан 367015, г. Махачкала, ул. Ирчи Казака, д. 2А 8(8722) 62-19-55 http://www.fmsrd.ru
ufmsdag@fmsrd.ru
7 УФМС России по Республике Ингушетия 386101, г. Назрань, пер. Ингушский, д. 2 8(8732) 22-13-45 udmmvd@mail.ru
http://www.ofmsing.ru
8 УФМС России по Кабардино-Балкарской Республике 360004, г. Нальчик, ул. Ногнова, д. 64А 8(8662) 77-75-36 http://www.ufmskbr.ru
ufms_kbr@mail.ru
9 ОФМС России по Республике Калмыкия 358009, г. Элиста, 3 микрор-н, д. 23 8(84722) 3-67-73 http://www.fms08.ru
info@fms08.ru
10 ОФМС России по Карачаево-Черкесской Республике 369000, г. Черкесск, ул. Пушкинская, д. 83 8(8782) 29-27-85 http://ofms.kchr09.ru
ofms_kchr@mail.ru
11 УФМС России по Республике Карелия 185005, г. Петрозаводск, пр. Александра Невского, д. 17 8(8142) 79-66-18,
8(8142) 59-95-00
http://ufms.karelia.ru
migrazia@onego.ru
12 УФМС России по Республике Коми 167983, г. Сыктывкар, ул. Советская, д. 63А 8(8212) 20-27-06
8-800-100-1560
http://www.fms.rkomi.ru
fms-komi@mail.ru
13 УФМС России по Республике Марий Эл 424000, г. Йошкар-Ола, ул. Волкова, д. 103А 8(8362) 68-02-13 http://fms.gov12.ru
ufmsrme@yandex.ru
14 УФМС России по Республике Мордовия 430003, г. Саранск, пр-т Ленина, д. 30А 8(8342) 47-85-12 www.fmsrm.ru
sarpvs@mail.ru
15 УФМС России по Республике Саха (Якутия) 677005, г. Якутск, ул. Кулаковского, д. 26 8(4112) 35-17-56
8(4112) 35-18-08
8(4112) 35-17-72
8(4112) 43-36-48
http://ufms.ykt.ru
fmsykt@mail.ru
16 УФМС России по Республике Северная Осетия - Алания 362040, г. Владикавказ, ул. Тхапсаева, д. 4 8(8672) 54-73-57
8(8672) 54-94-82
8(8672) 54-14-26
8(8672) 40-36-13
http://www.ufmsosetia.ru
ufms@ufmsosetia.ru
17 УФМС России по Республике Татарстан 420012, г. Казань, ул. Чехова, д. 8/2 8(843) 231-12-12
8(843) 231-12-52
ufms@tatar.ru
http://www.ufms.tatarstan.ru
18 ОФМС России по Республике Тыва 667005, г. Кызыл, ул. Ленина, д. 64 8(39422) 2-32-90
8(39422) 3-24-87
http://ofmstuva.ru
ofms@tuva.ru
19 УФМС России по Удмуртской Республике 426033, г. Ижевск, ул. Песочная, д. 3, корп. 23 8(3412) 41-18-01 http://www.fms-udm.ru
mail@fms-udm.ru
20 УФМС России по Республике Хакасия 655017, г. Абакан, ул. Ленина, д. 70А 8(39022) 2-37-02
8(39022) 2-76-72
http://www.fms19.ru
mail@fms19.ru
common@fms19.ru
21 УФМС России по Чеченской Республике 364060, г. Грозный, ул. Тухачевского, д. 11А 8(8712) 33-21-29 http://ufmschr.ru
ufms-95@mail.ru
22 УФМС России по Чувашской Республике 428000, г. Чебоксары, ул. К. Маркса, д. 44 8(8352) 62-08-15
8(8352) 62-90-66
8(8352) 62-53-30
www.fmsch.cap.ru
fms_21@mail.ru
23 УФМС России по Алтайскому краю 656056, г. Барнаул, Комсомольский пр-т, д. 13 8(3852) 24-97-53 http://www.fms-altay.ru
updmak@rambler.ru
24 УФМС России по Забайкальскому краю 672000, г. Чита, ул. Ингодинская, д. 72 8(3022) 35-32-01
8(3022) 26-79-90
http://ufms.chita.ru
chita@ufms.megalink.ru
25 УФМС России по Камчатскому краю 683024, г. Петропавловск-Камчатский, пр-т 50 лет Октября, д. 23/2 8(4152) 26-55-01
8(4152) 23-10-83
http://www.fmskam.ru
fmskam@mail.ru
26 УФМС России по Краснодарскому краю 350020, г. Краснодар, ул. Красная, д. 176 8(861) 255-85-06 http://www.ufmskrn.ru
ufmskrn@yandex.ru
27 УФМС России по Красноярскому краю 660017, г. Красноярск, ул. Дзержинского, д. 18 8(391) 245-92-90
8(391) 201-42-37
ufms-kras@mail.ru
http://www.krasufms.ru
28 УФМС России по Пермскому краю 614990, г. Пермь, Комсомольский пр-т, д. 34Б 8(342) 237-78-21
8(342) 237-75-50
http://www.permufms.ru
upvsuvd@permregion.ru
29 УФМС России по Приморскому краю 690002, г. Владивосток, ул. Мельниковская, д. 101 8(4232) 45-19-18
8(4232) 44-65-54
http://www.fmspk.ru
ufmspk@yandex.ru
30 УФМС России по Ставропольском у краю 355035, г. Ставрополь, пр. Кулакова, д. 4а 8(8652) 56-54-52
8(8652) 56-40-04
http://www.ufmssk.ru
ufmssk@ufmssk.ru
31 УФМС России по Хабаровскому краю 680000, г. Хабаровск, ул. Союзная, д. 64 8(4212) 52-09-03
8(4212) 56-91-72
http://www.ufms.khv.ru
migraciya@mail.kht.ru
smi.ufmskhb@mail.ru
32 УФМС России по Амурской области 675002, г. Благовещенск, ул. Чайковского, д. 2 8(4162) 52-42-69
8(4162) 53-32-45
8(4162) 59-90-02
http://www.fmsamur.ru
info@fmsamur.ru
33 УФМС России по Архангельской области 163000, г. Архангельск, ул. Гайдара, д. 55, к. 2 8(8182) 411-740 http://ufmsarh.ru
fms-29@mai.ru
34 УФМС России по Астраханской области 414000, г. Астрахань, ул. Калинина, д. 25 8(8512) 51-57-29
8(8512) 51-03-73
http://www.ufms-astrakhan.ru
ufms_astr@mail.ru
35 УФМС России по Белгородской области 308600, г. Белгород, ул. Князя Трубецкого, д. 32 8(4722) 27-17-85
8(4722) 27-44-27
http://www.ufms31.ru
belfms@mail.ru
36 УФМС России по Брянской области 241050, г. Брянск, ул. Пионерская, д. 26 8(4832) 74-24-57 http://www.ufms-bryansk.ru
ufms-bryansk@ya.ru
37 УФМС России по Владимирской области 600020, г. Владимир, ул. Б. Нижегородская, д. 80Б 8(4922) 32-60-10 http://www.fms33.ru
ufmsvo33@mail.ru
38 УФМС России по Волгоградской области 400131, г. Волгоград, ул. Рокоссовского, д. 10 8(8442) 33-83-23 http://www.fmsvolg.ru
fmsvolg@ya.ru
39 УФМС России по Вологодской области 160009, г. Вологда, ул. Мальцева, д. 54 8(8172) 76-34-36
8(8172) 76-36-80
http://www.ufms35.ru
ufms35@mail.ru
40 УФМС России по Воронежской области 394030, г. Воронеж, ул. 9 Января, д. 54 8(4732) 277-68-22
8(4732) 276-66-98
http://www.fmsvrn.ru
fms.vrn@mail.ru
41 УФМС России по Ивановской области 153002, г. Иваново, ул. Октябрьская, д. 22А 8(4932) 37-54-86
8(4932) 30-87-33
http://www.ufmsivanovo.ru
ivanovomgr@mail.ru
42 УФМС России по Иркутской области 664003, г. Иркутск, ул. Киевская, д. 1 8(3952) 484-500
8(3952) 484-504
http://www.ufms.irkutsk.ru
post@ufms.irkutsk.ru
43 УФМС России по Калининградско й области 236000, г. Калининград, Советский пр-т, д. 13 8(4012) 56-38-04
8(4012) 60-22-55
8(4012) 56-39-90
http://www.fms39.ru
rigfms@mail.ru
44 УФМС России по Калужской области 248002, г. Калуга, ул. Салтыкова-Щедрина, д. 21 8(4842) 50-67-44
8(4842) 57-59-37
http://www.fms40.ru
fms@kaluga.ru
fmsklg@yandex.ru
45 УФМС России по Кемеровской области 650000, г. Кемерово, ул. Островского, д. 13 8(3842) 75-59-59
8(3842) 36-58-45
8(3842) 75-88-00
http://www.ufmsko.ru
fmsko@rambler.ru
info@rambler.ru
46 УФМС России по Кировской области 610000, г. Киров, ул. Ленина, д. 71А 8(8332) 35-58-77
8(8332) 38-39-09
8(8332) 37-50-08
http://www.fms43.ru
smi@fms43.ru
47 УФМС России по Костромской области 156603, г. Кострома, ул. Петра Щербины, д. 4 8(4942) 42-13-11
8(4942) 35-15-71
8(4942) 55-27-81
8(4942) 45-02-41
8(4942) 42-23-72
http://fms-k.ru/
mail@fms-k.ru
48 УФМС России по Курганской области 640026, г. Курган, ул. Советская, д. 128 8(352-2) 49-45-37 http://fms45.ru
fms@acmetelecom.ru
49 УФМС России по Курской области 305016, г. Курск, ул. Чехова, д. 12А 8(4712) 70-06-61
8(4712) 54-77-36
8(4712) 52-84-46
http://www.fms.kursk.ru
umfapk@mail.ru
ufmsodir@mail.ru
50 УФМС России по Липецкой области 398043, г. Липецк, пр. Осенний, д. 4 8(4742) 35-84-89
8(4742) 35-84-94
http://ufms48.ru
ufms@lipetsk.ru
51 ОФМС России по Магаданской области 685000, г. Магадан, ул. Пролетарская, д. 39, корп. 2 8(4132) 696-312
8(4132) 609-200
http://www.fms-magadan.ru
fms_magadan@maglan.ru
52 УФМС России по Московской области 140053, Московская обл., Люберецкий район, г. Котельники, Новорязанское шоссе, д. 4 8(495) 559-80-22 http://www.fmsmo.ru
MolodievskyOA@fmsmo.ru
pressfmsmo@yandex.ru
oapkfmsmo@mail.ru
53 УФМС России по Мурманской области 183027, г. Мурманск, ул. Куйбышева, д. 12 8(8152) 25-00-09
8(8152) 25-78-88
http://ufms.govmurman.ru
udm@polarnet.ru
54 УФМС России по Нижегородской области 603094, г. Нижний Новгород, Юбилейный бульвар, д. 32 8(831) 296-60-01
8(831) 296-60-02
8(831) 299-91-91
http://fmsnnov.ru/
post@ufms.nnov.ru
55 УФМС России по Новгородской области 173016, г. Великий Новгород, ул. Менделеева, д. 4А 8(8162) 97-12-50
8(8162) 97-12-81
http://www.novufms.ru
ufms_no@mail.ru
56 УФМС России по Новосибирской области 630015, г. Новосибирск, ул. Проспект Дзержинского, 12/2 8(383) 278-06-06
8(383) 232-62-05
8(383) 232-62-13
8(383) 232-62-14
8(383) 279-02-35
http://www.fmsnso.ru
mail@fms-nso.ru
57 УФМС России по Омской области 644009, г. Омск, ул. Лермонтова, д. 179А 8(3812) 36-96-30 http://www.ufms.omsk.ru
udm_omsk@mail.ru
58 УФМС России по Орловской области 302025, г. Орел, Московское шоссе, д. 120 8(4862) 73-81-64
8(4862) 75-70-07
8(4862) 75-70-00
http://www.fmsorel.ru
ufms_orel@mail.ru
59 УФМС России по Оренбургской области 460000, г. Оренбург, пер. Матросский, д. 19 8(3532) 34-22-06
8(3532) 77-12-59
8(3532) 34-22-00
http://www.ufmsoren.ru
oren-fms@yandex.ru
60 УФМС России по Пензенской области 440018, г. Пенза, ул. Суворова, д. 219 8(8412) 20-23-70
8(8412) 48-00-60
8(8412) 48-03-97
8(8412) 20-24-89
8(8412) 20-24-95
http://www.fmspenza.ru
secr@fmspenza.ru
priemnaya@fmspenza.ru
61 УФМС России по Псковской области 180007, г. Псков, ул. Петровская, д. 51 8(8122) 69-84-44
8(8122) 69-84-15
http://www.ufms.pskov.ru
inform@ufms.pskoru
62 УФМС России по Ростовской области 344082, г. Ростов-на-Дону, ул. Обороны, д. 8 8(863) 249-15-07
8(863) 249-15-47
http://www.fms-rostov.ru
info@fms-rostov.ru
63 УФМС России по Рязанской области 390000, г. Рязань, ул. Ленина, д. 49 8(4912) 28-08-23 http://www.ufms-rzn.ru
ufms.rzn@mail.ru
64 УФМС России по Самарской области 443010, г. Самара, ул. Фрунзе, д. 112 8(846) 333-43-01 http://www.ufms63.ru
ufms63@samtel.ru
65 УФМС России по Санкт-Петербургу и Ленинградской области 191028, г. Санкт-Петербург, ул. Кирочная, д. 4 8(812) 579-47-92
8(812) 273-22-46
http://www.ufms.spb.ru
ufmsspblo@fms.peter.uvd.gov.spb.ru
66 УФМС России по Саратовской области 410012, г. Саратов, пр. 50 лет Октября, д. 108У 8(8452) 39-17-00
8(8452) 39-17-77
http://www.ufms-saratov.ru
info@ufms-saratov.ru
ufmssar@mail.ru
67 УФМС России по Сахалинской области 693001, г. Южно-Сахалинск, пр-т Мира, д. 56/6 8(4242) 78-05-23 http://www.sakhfms.ru
mail@sakhfms.ru
68 УФМС России по Свердловской области 620028, г. Екатеринбург, ул. Крылова, д. 2 8(343) 216-26-00 www.ufms-ural.ru
Urfo1@yandex.ru
69 УФМС России по Смоленской области 214004, г. Смоленск, ул. Багратиона, д. 13А 8(4812) 35-39-27 http://www.ufms67.ru
ufms67@gmail.com
70 УФМС России по Тамбовской области 392018, г. Тамбов, ул. Маяковского, д. 3 8(4752) 56-23-68
8(4752) 56-01-18
8(4752) 53-03-01
http://fms.tambov.gov.ru
tamufms@rambler.ru
71 УФМС России по Тверской области 170100, г. Тверь, ул. Вагжанова, д. 13 8(4822) 32-28-83
8(4822) 52-00-44
http://www.tver-ufms.ru
updmtver@tvcom.ru
72 УФМС России по Томской области 634009, г. Томск, пр. Ленина, д. 122 8(3822) 51-73-25 http://www.ufms.tomsk.gov.ru
pvsuvd@tomsk.gov.ru
73 УФМС России по Тульской области 300045, г. Тула, ул. Фридриха Энгельса, д. 137 8(4872) 21-14-14 http://www.fms-tula.ru
info@fms-tula.ru
74 УФМС России по Тюменской области 625000, г. Тюмень, ул. Республики, д. 55 8(3452) 50-04-37 http://www.ufms72.ru
ufmstyumen@mail.ru
75 УФМС России по Ульяновской области 432049, г. Ульяновск, ул. Радищева, д. 39 8(8422) 39-90-03 http://www.ufms.region73.ru
ufms73@mail.ru
76 УФМС России по Челябинской области 454000, г. Челябинск, ул. Елькина, д. 36 8(351) 239-10-15
8(800) 200-12-55
http://www.fmschel.ru
qfms@fmschel.su
77 УФМС России по Ярославской области 150000, г. Ярославль, ул. Собинова, д. 48 8(4852) 73-03-58
8(4852) 72-95-11
http://www.ufmsyar.ru
ufmsyo@mail.ru
78 ОФМС России по Еврейской автономной области 679015, г. Биробиджан, ул. Широкая, д. 6А 8(42622) 4-55-83
8(42622) 6-29-05
http://www.fmseao.ru
ofms_eao@fmseao.ru
79 ОФМС России по Ненецкому автономному округу 166000, Архангельская обл., Ненецкий АО, г. Нарьян-Мар, ул. Ненецкая, д. 20 8(81853) 4-57-10
8(81853) 4-86-70
http://fms-nao.ru
federal1178@mail.ru
80 УФМС России по Ханты-Мансийскому автономному округу - Югре 628012, Тюменская обл., г. Ханты-Мансийск, ул. Чехова, д. 12А 8(3467) 39-83-22
8(3467) 39-81-36
http://www.ufms86.ru
ufms86@mail.ru
81 ОФМС России по Чукотскому автономному округу 698000, г. Анадырь, ул. Энергетиков, д. 7 8(42722) 2-40-09
8(42722) 2-44-16
http://fms.chukotka.ru
passport@anadyr.ru
82 УФМС России по Ямало-Ненецкому автономному округу 629008, Тюменская обл., г. Салехард, ул. Зои Космодемьянской, д. 35 8(34922) 3-59-52
8(34922) 3-55-55
http://ufms-yanao.ru
ufmsyanao@yandex.ru
83 УФМС России по Республике Крым 295034, г. Симферополь, ул. Тренева, д.За 8-10-38(0652) 55-66-43
8-10-38(0652) 55-67-48
www.92fhisgov.ru
ufmscrm@yandex.ru
(в ред. Приказа ФМС России от 07.08.2014 N 476)
84 УФМС России по г. Севастополю 299029, г. Севастополь, ул. Генерала Острякова, д. 15 8-10-38(0692) 40-02-34 www.92fmsgov.ru
(в ред. Приказа ФМС России от 07.08.2014 N 476)

Приложение N 2
к Административному регламенту
предоставления Федеральной
миграционной службой
государственной услуги
по осуществлению миграционного
учета в Российской Федерации

Форма отметки
о регистрации иностранного гражданина или лица без гражданства по месту жительства в российской федерации

       
    наименование территориального органа ФМС России или его структурного подразделения    
         
    ЗАРЕГИСТРИРОВАН    
    ПО МЕСТУ ЖИТЕЛЬСТВА    
    до "__" ________ 20__ г.    
         
         
    наименование населенного пункта    
    ул. _____________________________    
    дом ___ корп. _____ кв. N _______    
         
    Подпись __________ Дата _________    
         

(Размер 70 x 40 мм)

Форма отметки
о снятии иностранного гражданина или лица без гражданства с регистрации по месту жительства в Российской Федерации

       
    наименование территориального органа ФМС России или его структурного подразделения    
         
    СНЯТ С РЕГИСТРАЦИИ    
    по месту жительства    
         
         
    Подпись _________________________    
         
    "__" _________________ 20__ г.    
         

(Размер 70 x 40 мм)

Приложение N 3
к Административному регламенту
предоставления Федеральной
миграционной службой
государственной услуги
по осуществлению миграционного
учета в Российской Федерации

ФОРМА ОТМЕТКИ О ПОДТВЕРЖДЕНИИ ВЫПОЛНЕНИЯ ПРИНИМАЮЩЕЙ СТОРОНОЙ И (ИЛИ) ИНОСТРАННЫМ ГРАЖДАНИНОМ ИЛИ ЛИЦОМ БЕЗ ГРАЖДАНСТВА ДЕЙСТВИЙ, НЕОБХОДИМЫХ ДЛЯ ЕГО ПОСТАНОВКИ НА УЧЕТ ПО МЕСТУ ПРЕБЫВАНИЯ

(в ред. Приказа ФМС России от 07.08.2014 N 476)

       
    наименование территориального органа ФМС России или его структурного подразделения    
         
    УВЕДОМЛЕНИЕ ПРИНЯТО    
    ПОСТАВЛЕН НА УЧЕТ ДО
"___"_____________20 ____ г.
   
           
    наименование населенного пункта    
         
    Подпись ____________/ ___________/    
      фамилия    
         

(Размер 70 x 40 мм)

Приложение N 4
к Административному регламенту
предоставления Федеральной
миграционной службой
государственной услуги
по осуществлению миграционного
учета в Российской Федерации

Рекомендуемый образец

ЖУРНАЛ
УЧЕТА ЗАЯВЛЕНИЙ О РЕГИСТРАЦИИ ИНОСТРАННЫХ ГРАЖДАН И ЛИЦ БЕЗ ГРАЖДАНСТВА ПО МЕСТУ ЖИТЕЛЬСТВА

N п/п Фамилия, имя, отчество (если имеется) иностранного гражданина или лица без гражданства Адрес регистрации по месту жительства Документы, подтверждающие право пользования иностранного гражданина или лица без гражданства жилым помещением в соответствии с законодательством Российской Федерации (договор, свидетельство о праве собственности либо иной документ) Номер учетного дела Принятое решение
1 2 3 4 5 6

Ежегодно с 1 января нумерация заявлений начинается с единицы.

Журнал должен быть прошнурован, пронумерован, скреплен печатью и подписан сотрудником подразделения делопроизводства (секретариата, канцелярии).

В 4 колонке указываются документы, подтверждающие право пользования иностранного гражданина или лица без гражданства жилым помещением в соответствии с законодательством Российской Федерации, если заявитель их предоставил. В ином случае проставляется прочерк.

Приложение N 5
к Административному регламенту
предоставления Федеральной
миграционной службой
государственной услуги
по осуществлению миграционного
учета в Российской Федерации

Рекомендуемый образец

ЖУРНАЛ
УЧЕТА УВЕДОМЛЕНИЙ О ПРИБЫТИИ ИНОСТРАННОГО ГРАЖДАНИНА ИЛИ ЛИЦА БЕЗ ГРАЖДАНСТВА В МЕСТО ПРЕБЫВАНИЯ

N п/п Фамилия, имя, отчество (если имеется) иностранного гражданина или лица без гражданства Адрес места пребывания Фамилия, имя, отчество (если имеется) принимающей стороны <1> Для заметок Отметка о снятии с учета
           

<1> Если принимающей стороной является юридическое лицо, то указываются Ф.И.О. его представителя.

Уведомлению о прибытии присваивается тот же порядковый номер, под которым оно зафиксировано в государственной информационной системе миграционного учета.

Ежегодно с 1 января нумерация заявлений начинается с единицы.

Журнал должен быть прошнурован, пронумерован, скреплен печатью и подписан сотрудником подразделения делопроизводства (секретариата, канцелярии).

Приложение N 6
к Административному регламенту
предоставления Федеральной
миграционной службой
государственной услуги
по осуществлению миграционного
учета в Российской Федерации

БЛОК-СХЕМА
ПОСЛЕДОВАТЕЛЬНОСТИ ОСУЩЕСТВЛЕНИЯ АДМИНИСТРАТИВНЫХ ПРОЦЕДУР РЕГИСТРАЦИИ ИНОСТРАННЫХ ГРАЖДАН ПО МЕСТУ ЖИТЕЛЬСТВА

БЛОК-СХЕМА
ПОСЛЕДОВАТЕЛЬНОСТИ ОСУЩЕСТВЛЕНИЯ АДМИНИСТРАТИВНЫХ ПРОЦЕДУР СНЯТИЯ ПОСТОЯННО ПРОЖИВАЮЩЕГО ИНОСТРАННОГО ГРАЖДАНИНА С РЕГИСТРАЦИИ ПО МЕСТУ ЖИТЕЛЬСТВА

БЛОК-СХЕМА
ПОСЛЕДОВАТЕЛЬНОСТИ ОСУЩЕСТВЛЕНИЯ АДМИНИСТРАТИВНЫХ ПРОЦЕДУР ПОСТАНОВКИ ИНОСТРАННЫХ ГРАЖДАН НА УЧЕТ ПО МЕСТУ ПРЕБЫВАНИЯ В ТЕРРИТОРИАЛЬНОМ ОРГАНЕ ФМС РОССИИ

БЛОК-СХЕМА
ПОСЛЕДОВАТЕЛЬНОСТИ ОСУЩЕСТВЛЕНИЯ АДМИНИСТРАТИВНЫХ ПРОЦЕДУР ПОСТАНОВКИ ИНОСТРАННЫХ ГРАЖДАН НА УЧЕТ ПО МЕСТУ ПРЕБЫВАНИЯ В ТЕРРИТОРИАЛЬНОМ ОРГАНЕ ФМС РОССИИ ПРИ ПОСТУПЛЕНИИ ИЗ ОРГАНИЗАЦИИ ФЕДЕРАЛЬНОЙ ПОЧТОВОЙ СВЯЗИ, ГОСТИНИЦЫ ИЛИ МФЦ МАТЕРИАЛОВ, ПРЕДОСТАВЛЕННЫХ ПРИНИМАЮЩЕЙ СТОРОНОЙ ИЛИ ИНОСТРАННЫМ ГРАЖДАНИНОМ

  Организация федеральной почтовой связи     МФЦ     Администрация гостиницы    
               
                           
    V     V     V    
    Территориальный орган ФМС России    
                           
    V     V     V    
    Направление в территориальные налоговые органы и в органы государственной статистики информации о постановке иностранного гражданина на учет по месту пребывания     Внесение соответствующих сведений в государственную информационную систему миграционного учета     Фиксация в своих учетных документах сведений о нахождении иностранного гражданина в месте пребывания