Приказ Минобрнауки РФ от 26.12.2014 N 1630

"Об утверждении Административного регламента предоставления государственной услуги по подтверждению документов об ученых степенях, ученых званиях органами государственной власти субъектов Российской Федерации, осуществляющими переданные полномочия Российской Федерации по подтверждению документов об ученых степенях, ученых званиях"
Редакция от 26.12.2014 — Не действует Перейти в действующую
Показать изменения

Зарегистрировано в Минюсте России 23 апреля 2015 г. N 37005


МИНИСТЕРСТВО ОБРАЗОВАНИЯ И НАУКИ РОССИЙСКОЙ ФЕДЕРАЦИИ

ПРИКАЗ
от 26 декабря 2014 г. N 1630

ОБ УТВЕРЖДЕНИИ АДМИНИСТРАТИВНОГО РЕГЛАМЕНТА ПРЕДОСТАВЛЕНИЯ ГОСУДАРСТВЕННОЙ УСЛУГИ ПО ПОДТВЕРЖДЕНИЮ ДОКУМЕНТОВ ОБ УЧЕНЫХ СТЕПЕНЯХ, УЧЕНЫХ ЗВАНИЯХ ОРГАНАМИ ГОСУДАРСТВЕННОЙ ВЛАСТИ СУБЪЕКТОВ РОССИЙСКОЙ ФЕДЕРАЦИИ, ОСУЩЕСТВЛЯЮЩИМИ ПЕРЕДАННЫЕ ПОЛНОМОЧИЯ РОССИЙСКОЙ ФЕДЕРАЦИИ ПО ПОДТВЕРЖДЕНИЮ ДОКУМЕНТОВ ОБ УЧЕНЫХ СТЕПЕНЯХ, УЧЕНЫХ ЗВАНИЯХ

В соответствии с пунктом 6 статьи 6.3 Федерального закона от 23 августа 1996 г. N 127-ФЗ "О науке и государственной научно-технической политике" (Собрание законодательства Российской Федерации, 1996, N 35, ст. 4137; 1998, N 30, ст. 3607; N 51, ст. 6271; 2000, N 2, ст. 162; 2001, N 1, Ст. 2, ст. 20; N 53, ст. 5030; 2002, N 52, ст. 5132; 2003; N 52, ст. 5038; 2004, N 35, ст. 3607; 2005, N 27, ст. 2715; 2006, N 1, ст. 10; N 50, ст. 5280; 2007, N 49, ст. 6069; 2008, N 30, ст. 3616; 2009, N 1, ст. 17; N 7, ст. 786; N 31, ст. 3923; N 52, ст. 6434; 2010, N 19, ст. 2291; N 31, ст. 4167; 2011, N 10, ст. 1281; N 30, ст. 4596, ст. 4597, ст. 4602; N 45, ст. 6321; N 49, ст. 7063; 2012, N 31, ст. 4324; N 50, ст. 6963; 2013, N 19, ст. 2320; N 27, ст. 3477; N 39, ст. 4883; N 44, ст. 5630), Федеральным законом от 27 июля 2010 г. N 210-ФЗ "Об организации предоставления государственных и муниципальных услуг" (Собрание законодательства Российской Федерации, 2010, N 31, ст. 4179; 2011, N 15, ст. 2038; N 27, ст. 3873, ст. 3880; N 29, ст. 4291; N 30, ст. 4587; N 49, ст. 7061; 2012, N 31, ст. 4322; 2013, N 14, ст. 1651; N 27, ст. 3477, ст. 3480; N 30, ст. 4084; N51, ст. 6679; N 52, ст. 6961, ст. 7009; 2014, N26, ст. 3366; N 30, ст. 4264), Правилами разработки и утверждения административных регламентов предоставления государственных услуг, утвержденными постановлением Правительства Российской Федерации от 16 мая 2011 г. N 373 (Собрание законодательства Российской Федерации, 2011, N 22, ст. 3169; N 35, ст. 5092; 2012, N 28, ст. 3908; N 36, ст. 4903; N 50, ст. 7070; N 52, ст. 7507; 2014, N 5, ст. 506), приказываю:

1. Утвердить прилагаемый Административный регламент предоставления государственной услуги по подтверждению документов об ученых степенях, ученых званиях органами государственной власти субъектов Российской Федерации, осуществляющими переданные полномочия Российской Федерации по подтверждению документов об ученых степенях, ученых званиях.

2. Признать утратившим силу приказ Министерства образования и науки Российской Федерации от 13 июня 2012 г. N 482 "Об утверждении Административного регламента предоставления органами государственной власти субъектов Российской Федерации, осуществляющими переданные полномочия Российской Федерации в области образования, государственной услуги по подтверждению документов государственного образца об образовании, об ученых степенях и ученых званиях" (зарегистрирован Министерством юстиции Российской Федерации 8 августа 2012 г., регистрационный N 25141).

3. Контроль за исполнением настоящего приказа возложить на заместителя Министра Огородову Л.М.

Министр
Д.В. ЛИВАНОВ

Приложение

УТВЕРЖДЕН
приказом Министерства образования
и науки Российской Федерации
от 26 декабря 2014 г. N 1630

АДМИНИСТРАТИВНЫЙ РЕГЛАМЕНТ ПРЕДОСТАВЛЕНИЯ ГОСУДАРСТВЕННОЙ УСЛУГИ ПО ПОДТВЕРЖДЕНИЮ ДОКУМЕНТОВ ОБ УЧЕНЫХ СТЕПЕНЯХ, УЧЕНЫХ ЗВАНИЯХ ОРГАНАМИ ГОСУДАРСТВЕННОЙ ВЛАСТИ СУБЪЕКТОВ РОССИЙСКОЙ ФЕДЕРАЦИИ, ОСУЩЕСТВЛЯЮЩИМИ ПЕРЕДАННЫЕ ПОЛНОМОЧИЯ РОССИЙСКОЙ ФЕДЕРАЦИИ ПО ПОДТВЕРЖДЕНИЮ ДОКУМЕНТОВ ОБ УЧЕНЫХ СТЕПЕНЯХ, УЧЕНЫХ ЗВАНИЯХ

I. ОБЩИЕ ПОЛОЖЕНИЯ

Предмет регулирования регламента

1. Административный регламент предоставления государственной услуги по подтверждению документов об ученых степенях, ученых званиях органами государственной власти субъектов Российской Федерации, осуществляющими переданные полномочия Российской Федерации по подтверждению документов об ученых степенях, ученых званиях (далее - Административный регламент), определяет сроки и последовательность административных процедур и действий по предоставлению указанной государственной услуги органами государственной власти субъектов Российской Федерации, осуществляющими переданные полномочия Российской Федерации по подтверждению документов об ученых степенях, ученых званиях (далее - уполномоченные органы).

Круг заявителей

2. Заявителями на предоставление государственной услуги по подтверждению документов об ученых степенях, ученых званиях являются обладатели документов об ученых степенях, ученых званиях либо уполномоченные представители указанных обладателей, действующие на основании доверенностей, оформленных в порядке, установленном законодательством Российской Федерации, которым необходимо подтвердить документы об ученых степенях, ученых званиях (далее - заявитель).

Требования к порядку информирования о предоставлении государственной услуги

3. Предоставление государственной услуги по подтверждению документов об ученых степенях, ученых званиях осуществляется уполномоченными органами, перечень которых приведен в приложении N 1 к настоящему Административному регламенту. Информация о местонахождении указанных уполномоченных органов, их адресах электронной почты, официальных сайтах в информационно-телекоммуникационной сети Интернет, телефонах и графиках работы приводится в приложении N 1 к настоящему Административному регламенту, а также размещается на официальных сайтах уполномоченных органов в информационно-телекоммуникационной сети "Интернет".

4. Информирование о предоставлении уполномоченным органом государственной услуги по подтверждению документов об ученых степенях, ученых званиях осуществляется:

непосредственно в здании уполномоченного органа с использованием средств наглядной информации, в том числе информационных стендов и средств информирования на основе информационно-коммуникационных технологий;

посредством использования телефонной связи;

посредством информационно-телекоммуникационных сетей общего пользования, в том числе сети "Интернет", включая федеральную государственную информационную систему "Единый портал государственных и муниципальных услуг (функций)", региональные порталы государственных и муниципальных услуг (далее - порталы государственных и муниципальных услуг).

II. СТАНДАРТ ПРЕДОСТАВЛЕНИЯ ГОСУДАРСТВЕННОЙ УСЛУГИ

Наименование государственной услуги

5. Наименование государственной услуги - подтверждение документов об ученых степенях, ученых званиях (далее - государственная услуга).

Наименование органа исполнительной власти, предоставляющего государственную услугу

6. Предоставление государственной услуги осуществляется уполномоченным органом.

7. При предоставлении государственной услуги уполномоченный орган не вправе требовать от заявителя осуществления действий, в том числе согласований, необходимых для получения государственной услуги и связанных с обращением в иные государственные органы, органы местного самоуправления, организации, за исключением получения услуг, включенных в перечень услуг, которые являются необходимыми и обязательными для предоставления государственных услуг, утвержденный Правительством Российской Федерации.

Описание результата предоставления государственной услуги

8. Результатом предоставления государственной услуги является подтверждение выданных в РСФСР и Российской Федерации документов об ученой степени, ученом звании установленного в Российской Федерации или СССР государственного образца об ученых степенях, ученых званиях (далее - документы об ученых степенях, ученых званиях) либо отказ в подтверждении документов об ученых степенях, ученых званиях.

Результатом подтверждения документов об ученых степенях, ученых званиях является проставление на них апостиля.

Срок предоставления государственной услуги

9. Срок предоставления государственной услуги составляет 45 дней со дня принятия уполномоченным органом к рассмотрению заявления о подтверждении документов об ученой степени, ученом звании и прилагаемых к заявлению документов.

Срок предоставления государственной услуги может быть продлен в связи с направлением уполномоченным органом повторного запроса, предусмотренного пунктом 43 настоящего Административного регламента, на период до получения соответствующих сведений из органа или организации, но не более чем на 30 дней.

Перечень нормативных правовых актов, регулирующих отношения, возникающие в связи с предоставлением государственной услуги

10. Предоставление государственной услуги регулируется следующими нормативными правовыми актами:

Конвенция, отменяющая требование легализации иностранных официальных документов от 5 октября 1961 г. (Бюллетень международных договоров, 1993, N 6);

Налоговый кодекс Российской Федерации (часть 2) от 5 августа 2000 г. N 117-ФЗ (Собрание законодательства Российской Федерации, 2000, N 32, ст. 3340, ст. 3341; 2001, N 1, ст. 18; N 23, ст. 2289; N 33, ст. 3413, ст. 3421, ст. 3429; N 49, ст. 4554, ст. 4564; N 53, ст. 5015, ст. 5023; 2002, N 1, ст. 4; N 22, ст. 2026; N 30, ст. 3021, ст. 3027, ст. 3033; N 52, ст. 5138; 2003, N 1, ст. 2, ст. 5, ст. 6, ст. 8, ст. 11; N 19, ст. 1749; N 21, ст. 1958; N 23, ст. 2174; N 26, ст. 2567; N 27, ст. 2700; N 28, ст. 2874, ст. 2879, ст. 2886; N 46, ст. 4435, ст. 4443, ст. 4444; N 50, ст. 4849; N 52, ст. 5030; 2004, N 15, ст. 1342; N 27, ст. 2711, ст. 2713, ст. 2715; N 30, ст. 3083, ст. 3084, ст. 3088; N 31, ст. 3219, ст. 3220, ст. 3222, ст. 3231; N 34, ст. 3517, ст. 3518, ст. 3520, ст. 3522, ст. 3523, ст. 3524, ст. 3525, ст. 3527; N 35, ст. 3607; N 41, ст. 3994; N 45, ст. 4377; N 49, ст. 4840; 2005, N 1, ст. 9, ст. 29, ст. 30, ст. 34, ст. 38; N 21, ст. 1918; N 23, ст. 2201; N 24, ст. 2312; N 25, ст. 2427, ст. 2428, ст. 2429; N 27, ст. 2707, ст. 2710, ст. 2713, ст. 2717; N 30, ст. 3101, ст. 3104, ст. 3112, ст. 3117, ст. 3118, ст. 3128, ст. 3129, ст. 3130; N 43, ст. 4350; N 50, ст. 5246, ст. 5249; N 52, ст. 5581; 2006, N 1, ст. 12, 16; N 3, ст. 280; N 10, ст. 1065; N 12, ст. 1233; N 23, ст. 2380, ст. 2382; N 27, ст. 2881; N 30, ст. 3295; N 31, ст. 3433, ст. 3436, ст. 3443, ст. 3450, ст. 3452; N 43, ст. 4412; N 45, ст. 4627, ст. 4628, ст. 4629, ст. 4630; N 47, ст. 4819; N 50, ст. 5279, ст. 5286; N 52, ст. 5498; 2007, N 1, ст. 7, ст. 20, ст. 31, ст. 39; N 13, ст. 1465; N 21, ст. 2461, ст. 2462, ст. 2463; N 22, ст. 2563, ст. 2564; N 23, ст. 2691; N 31, ст. 3991, ст. 4013; N 45, ст. 5416, ст. 5417, ст. 5432; N 46, ст. 5553, ст. 5554, ст. 5557; N 49, ст. 6045, ст. 6046, ст. 6071; N 50, ст. 6237, ст. 6245, ст. 6246; 2008, N 18, ст. 1942; N 26, ст. 3022; N 27, ст. 3126; N 30, ст. 3577, ст. 3591, ст. 3598, ст. 3611, ст. 3614, ст. 3616; N 42, ст. 4697; N 48, ст. 5500, ст. 5503, ст. 5504, ст. 5519; N 49, ст. 5723, ст. 5749; N 52, ст. 6218, ст. 6219, ст. 6227, ст. 6236, ст. 6237; 2009, N 1, ст. 13, ст. 19, ст. 21, ст. 22, ст. 31; N 11, ст. 1265; N 18, ст. 2147; N 23, ст. 2772, ст. 2775; N 26, ст. 3123; N 29, ст. 3582, ст. 3598, ст. 3602, ст. 3625, ст. 3638, ст. 3639, ст. 3641, ст. 3642; N 30, ст. 3735, ст. 3739; N 39, ст. 4534; N 44, ст. 5171; N 45, ст. 5271; N 48, ст. 5711, ст. 5725, ст. 5726, ст. 5731, ст. 5732, ст. 5733, ст. 5734, ст. 5737; N 51, ст. 6153, ст. 6155; N 52, ст. 6444, ст. 6450, ст. 6455; 2010, N 15, ст. 1737, ст. 1746; N 18, ст. 2145; N 19, ст. 2291; N 21, ст. 2524; N 23, ст. 2797; N 25, ст. 3070; N 28, ст. 3553; N 31, ст. 4176, ст. 4186, ст. 4198; N 32, ст. 4298; N 40, ст. 4969; N 45, ст. 5750, ст. 5756; N 46, ст. 5918; N 47, ст. 6034; N 48, ст. 6247, ст. 6248, ст. 6249, ст. 6250, ст. 6251; N 49, ст. 6409; 2011, N 1, ст. 7, ст. 9, ст. 21, ст. 37; N 11, ст. 1492; ст. 1494; N 17, ст. 2311, ст. 2318; N 23, ст. 3262, ст. 3265; N 24, ст. 3357; N 26, ст. 3652; N 27, ст. 3881; N 29, ст. 4291; N 30, ст. 4563, ст. 4566, ст. 4575, ст. 4583, ст. 4587, ст. 4593, ст. 4596, ст. 4597, ст. 4606; N 45, ст. 6335; N 47, ст. 6608, ст. 6609, ст. 6610, ст. 6611; N 48, ст. 6729, ст. 6731; N 49, ст. 7014, ст. 7015, ст. 7016, ст. 7017, ст. 7037, ст. 7043, ст. 7061, ст. 7063; N 50, ст. 7347, ст. 7359; 2012, N 10, ст. 1164; N 25, ст. 3268; N 14, ст. 1545; N 18, ст. 2128; N 19, ст. 2281; N 24, ст. 3066; N 26, ст. 3447; N 27, ст. 3587, ст. 3588; N 29, ст. 3980; N 31, ст. 4319, ст. 4322, ст. 4334; N 41, ст. 5526, ст. 5527; N 49, ст. 6747, ст. 6748, ст. 6749, ст. 6750, ст. 6751; N 50, ст. 6958, ст. 6968; N 53, ст. 7584, ст. 7596, ст. 7603, ст. 7604, ст. 7607, ст. 7619; 2013, N 9, ст. 874; N 14, ст. 1647; N 19, ст. 2321; N 23, ст. 2866, ст. 2888, ст. 2889; N 26, ст. 3207; N 27, ст. 3444; N 30, ст. 4031, ст. 4045, ст. 4046, ст. 4047, ст. 4048, ст. 4049, ст. 4081, ст. 4084; N 40, ст. 5033, ст. 5037, ст. 5038, ст. 5039; N 44, ст. 5640, ст. 5645, ст. 5646; N 48, ст. 6165; N 49, ст. 6335, N 51, ст. 6699; N 52, ст. 6981, ст. 6985; 2014, N 14, ст. 1544; N 16, ст. 1835, ст. 1838; N 19, ст. 2314; N 23, ст. 2924, ст. 2936, ст. 2938; N 26, ст. 3372, ст. 3373, ст. 3393, ст. 3404, ст. 4222, ст. 4239, ст. 4240, ст. 4245);

Федеральный закон от 23 августа 1996 г. N 127-ФЗ "О науке и государственной научно-технической политике" (Собрание законодательства Российской Федерации, 1996, N 35, ст. 4137; 1998, N 30, ст. 3607; N 51, ст. 6271; 2000, N 2, ст. 162; 2001, N 1, ст. 2, ст. 20; N 53, ст. 5030; 2002, N 52, ст. 5132; 2003, N 52, ст. 5038; 2004, N 35, ст. 3607; 2005, N 27, ст. 2715; 2006, N 1, ст. 10; N 50, ст. 5280; 2007, N 49, ст. 6069; 2008, N 30, ст. 3616; 2009, N 1, ст. 17; N 7, ст. 786; N 31, ст. 3923; N 52, ст. 6434; 2010, N 19, ст. 2291; N 31, ст. 4167; 2011, N 10, ст. 1281; N 30, ст. 4596, ст. 4597, ст. 4602; N 45, ст. 6321; N 49, ст. 7063; 2012, N 31, ст. 4324; N 50, ст. 6963; 2013, N 19, ст. 2320; N 27, ст. 3477; N 39, ст. 4883; N 44, ст. 5630) (далее - Федеральный закон "О науке и государственной научно-технической политике");

Федеральный закон от 27 июля 2010 г. N 210-ФЗ "Об организации предоставления государственных и муниципальных услуг" (Собрание законодательства Российской Федерации, 2010, N 31, ст. 4179; 2011, N 15, ст. 2038; N 27, ст. 3873, ст. 3880; N 29, ст. 4291; N 30, ст. 4587; N 49, ст. 7061; 2012, N 31, ст. 4322; 2013, N 14, ст. 1651; N 27, ст. 3477, ст. 3480; N 30, ст. 4084; N 51, ст. 6679; N 52, ст. 6961, ст. 7009; 2014, N 26, ст. 3366; N 30, ст. 4264) (далее - Федеральный закон "Об организации предоставления государственных и муниципальных услуг");

постановление Правительства Российской Федерации от 16 мая 2011 г. N 373 "О разработке и утверждении административных регламентов исполнения государственных функций и административных регламентов предоставления государственных услуг" (Собрание законодательства Российской Федерации, 2011, N 22, ст. 3169; N 35, ст. 5092; 2012, N 28, ст. 3908; N 36, ст. 4903; N 50, ст. 7070; N 52, ст. 7507; 2014, N 5, ст. 506);

постановление Правительства Российской Федерации от 22 января 2013 г. N 25 "О федеральной базе данных об апостилях, проставленных на документах государственного образца об образовании, ученых степенях и ученых званиях" (Собрание законодательства Российской Федерации, 2013, N 4, ст. 295; N 37, ст. 4711) (далее - постановление Правительства, касающееся федеральной базы данных об апостилях);

постановление Правительства Российской Федерации от 27 февраля 2014 г. N 152 "Об утверждении Правил подтверждения документов об ученых степенях, ученых званиях" (Собрание законодательства Российской Федерации, 2014, N 10, ст. 1042).

Исчерпывающий перечень документов, необходимых для предоставления государственной услуги, подлежащих представлению заявителем, способы их получения заявителем, в том числе в электронной форме, порядок их представления

11. Для предоставления государственной услуги заявитель направляет в уполномоченный орган заявление о подтверждении документов об ученой степени, ученом звании (далее - заявление) и прилагаемые к нему документы.

В заявлении указываются следующие сведения:

а) фамилия, имя и отчество (при наличии) заявителя;

б) фамилия, имя и отчество (при наличии) обладателя документов об ученой степени, ученом звании (если обладатель указанного документа не является заявителем);

в) реквизиты документа, удостоверяющего личность заявителя;

г) реквизиты документа, удостоверяющего личность обладателя документа об ученой степени, ученом звании (если обладатель указанного документа не является заявителем);

д) наименование и реквизиты документов об ученой степени, ученом звании;

е) согласие обладателя документов об ученой степени, ученом звании, а также его уполномоченного представителя (если последний является заявителем) на обработку персональных данных, содержащихся в заявлении и прилагаемых к нему документах, в порядке, установленном Федеральным законом от 27 июля 2006 г. N 152-ФЗ "О персональных данных" (Собрание законодательства Российской Федерации, 2006, N 31, ст. 3451; 2009, N 48, ст. 5716; N 52, ст. 6439; 2010, N 27, ст. 3407; N 31, ст. 4173, ст. 4196; N 49, ст. 6409; N 52, ст. 6974; 2011, N 23, ст. 3263; N 31, ст. 4701; 2013, N 14, ст. 1651; N 30, ст. 4038) (далее - Федеральный закон "О персональных данных");

ж) способ получения заявителем оригинала документов об ученой степени, ученом звании, прошедших процедуру подтверждения (лично либо почтовым отправлением наложенным платежом с указанием фамилии, имени и отчества (последнее - при наличии) и адреса заявителя).

12. К заявлению прилагаются следующие документы:

а) оригиналы документов об ученой степени, ученом звании, подлежащие подтверждению (за исключением случаев направления заявления о предоставлении государственной услуги в электронной форме);

б) копия документа, удостоверяющего личность заявителя;

в) копия документа, удостоверяющего личность обладателя документов об ученой степени, ученом звании (если заявителем является уполномоченный представитель обладателя документов об ученой степени, ученом звании);

г) копия документа, подтверждающего изменение фамилии, и (или) имени, и (или) отчества обладателя документов об ученой степени, ученом звании при несоответствии паспортных данных, указанных в этих документах, паспортным данным их обладателя;

д) доверенность, выданная в установленном порядке уполномоченному представителю обладателя документа ученой степени, ученого звания (если заявителем является уполномоченный представитель);

е) расписка обладателя документов об ученой степени, ученом звании, а также его уполномоченного представителя (если последний является заявителем) на обработку персональных данных, содержащихся в заявлении и прилагаемых к нему документах в порядке, установленном Федеральным законом "О персональных данных".

Если документы, предусмотренные настоящим пунктом Административного регламента, составлены на иностранном языке, к заявлению прилагаются также их нотариально заверенные переводы на русский язык.

Если заявитель предоставил в уполномоченный орган оригиналы необходимых документов, указанных в подпунктах б) и г) настоящего пункта, лично, необходимые копии с них изготавливаются уполномоченным органом самостоятельно.

В иных случаях предоставляются копии документов, предусмотренных подпунктами б) и г) настоящего пункта, заверенные нотариусом.

Исчерпывающий перечень документов, необходимых в соответствии с нормативными правовыми актами для предоставления государственной услуги, которые находятся в распоряжении государственных органов, органов местного самоуправления и иных органов, участвующих в предоставлении государственных и муниципальных услуг, и которые заявитель вправе представить, а также способы их получения заявителем, в том числе в электронной форме, порядок их представления

13. При подаче заявления о предоставлении государственной услуги заявитель вправе представить по собственной инициативе документ, подтверждающий факт уплаты заявителем государственной пошлины, взимаемой за предоставление государственной услуги.

При подаче заявления в форме электронного документа документ об уплате государственной пошлины за проставление апостиля на документах об ученой степени, ученом звании может быть направлен заявителем в форме электронного документа с использованием информационно-телекоммуникационных сетей общего пользования, в том числе информационно-телекоммуникационной сети "Интернет", включая порталы государственных и муниципальных услуг.

Специалист уполномоченного органа, ответственный за проверку документов, проверяет факт уплаты заявителем государственной пошлины за предоставление государственной услуги. Проверка сведений об уплате и установлении факта уплаты заявителем указанной государственной пошлины может осуществляться с использованием единой системы межведомственного электронного взаимодействия.

14. Непредставление заявителем указанного в пункте 13 настоящего Административного регламента документа не является основанием для отказа заявителю в предоставлении государственной услуги.

15. При предоставлении государственной услуги уполномоченный орган не вправе требовать от заявителя:

представления документов и информации или осуществления действий, представление или осуществление которых не предусмотрено нормативными правовыми актами, регулирующими отношения, возникающие в связи с предоставлением государственной услуги;

представления документов и информации, которые в соответствии с нормативными правовыми актами Российской Федерации находятся в распоряжении государственных органов, предоставляющих государственную услугу, за исключением документов, указанных в части 6 статьи 7 Федерального закона "Об организации предоставления государственных и муниципальных услуг".

Исчерпывающий перечень оснований для отказа в приеме документов, необходимых для предоставления государственной услуги

16. Основаниями для отказа в приеме документов, необходимых для предоставления государственной услуги, являются поступление заявления от лица, не относящегося к кругу заявителей, установленному в пункте 2 настоящего Административного регламента, а также несоответствие документов заявителя требованиям настоящего Административного регламента.

Исчерпывающий перечень оснований для приостановления или отказа в предоставлении государственной услуги

17. Основания для приостановления предоставления государственной услуги отсутствуют.

18. Уполномоченный орган отказывает заявителю в предоставлении государственной услуги по подтверждению документов об ученой степени, ученом звании по следующим основаниям:

а) представленный документ не является выданным в РСФСР и Российской Федерации документом об ученой степени, ученом звании;

б) в документе об ученой степени, ученом звании отсутствует хотя бы один из реквизитов, наличие которых согласно законодательству Российской Федерации или СССР в области государственной научной аттестации являлось обязательным на момент его выдачи;

в) должностное лицо, подписавшее документ об ученой степени, ученом звании, не обладало полномочием на право его подписи;

г) подпись должностного лица и (или) оттиск печати на документе об ученой степени, ученом звании не соответствуют образцам, имеющимся в уполномоченном органе;

д) орган или организация представили информацию о том, что документ об ученой степени, ученом звании не выдавался лицу, указанному в нем в качестве его обладателя;

е) органом или организацией, в которые был направлен повторный запрос в соответствии с пунктом 43 настоящего Административного регламента, не представлены ответы (за исключением случаев межведомственного взаимодействия);

ж) орган или организация представили информацию об отсутствии образца подписи должностного лица и (или) оттиска печати.

Перечень услуг, которые являются необходимыми и обязательными для предоставления государственной услуги, в том числе сведения о документе (документах), выдаваемом (выдаваемых) организациями, участвующими в предоставлении государственной услуги

19. Услуги, которые являются необходимыми и обязательными для предоставления государственной услуги, не предусмотрены.

Порядок, размер и основания взимания государственной пошлины за предоставление государственной услуги

20. За проставление апостиля на документах об ученой степени, об ученом звании уплачивается государственная пошлина в размере, установленном подпунктом 48 пункта 1 статьи 333.33 Налогового кодекса Российской Федерации: 2 500 рублей за каждый представленный для подтверждения документ.

Максимальный срок ожидания в очереди при подаче заявления о предоставлении государственной услуги и при получении результата предоставления государственной услуги

21. Срок ожидания заявителем в очереди при подаче заявления, при получении результата предоставления государственной услуги не должен превышать 15 минут.

Срок и порядок регистрации заявления о предоставлении государственной услуги, в том числе в электронной форме

22. Заявление о предоставлении государственной услуги регистрируется в течение суток со дня его поступления в уполномоченный орган.

Требования к помещениям, в которых предоставляется государственная услуга, к месту ожидания и приема заявителей, размещению и оформлению визуальной, текстовой и мультимедийной информации о порядке предоставления государственной услуги

23. Помещения, в которых предоставляется государственная услуга (далее - помещение), для удобства заявителей преимущественно размещаются на первом этаже здания уполномоченного органа. В них предусматриваются места ожидания, информирования и приема заявителей, а также оборудование доступных мест общественного пользования (туалетов) и хранения верхней одежды заявителей.

24. Информация о предоставлении государственной услуги размещается на информационных стендах в уполномоченном органе, на официальном сайте уполномоченного органа в информационно-телекоммуникационной сети Интернет (далее - официальный сайт уполномоченного органа) и на порталах государственных и муниципальных услуг.

25. Размещение информации о предоставлении государственной услуги осуществляется в форме документов на бумажных носителях и в электронной форме.

26. На информационных стендах в уполномоченном органе, на официальном сайте уполномоченного органа, на порталах государственных и муниципальных услуг размещаются следующие информационные материалы:

а) информация о порядке предоставления государственной услуги;

б) извлечения из нормативных правовых актов, регулирующих предоставление государственной услуги.

27. При изменении информации о предоставлении государственной услуги осуществляется ее обновление.

28. Места ожидания приема, места сдачи и получения документов заявителем, места для информирования заявителя и заполнения необходимых документов оборудуются стульями (креслами) и столами и обеспечиваются писчей бумагой и письменными принадлежностями.

29. В здании, в котором предоставляется государственная услуга, создаются условия для прохода инвалидов.

Инвалидам в целях обеспечения доступности государственной услуги оказывается помощь в преодолении различных барьеров, мешающих в получении ими государственной услуги наравне с другими лицами. Помещения оборудуются расширенными проходами, позволяющими обеспечить беспрепятственный доступ инвалидов, включая инвалидов, использующих кресла-коляски. Глухонемым, инвалидам по зрению и другим лицам с ограниченными физическими возможностями при необходимости оказывается помощь по передвижению в помещениях.

На стоянке должны быть предусмотрены места для парковки специальных транспортных средств инвалидов. За пользование парковочным местом плата не взимается.

При предоставлении государственной услуги также соблюдаются требования, установленные положениями Федерального закона от 24 ноября 1995 г. N 181-ФЗ "О социальной защите инвалидов в Российской Федерации" <1>.

<1> Собрание законодательства Российской Федерации, 1995, N 48, ст. 4563; 1998, N 31, ст. 3803; 1999, N 2, ст. 232; N 29, ст. 3693; 2000, N 22, ст. 2267; 2001, N 24, ст. 2410; N 33, ст. 3426; N 53, ст. 5024; 2002, N 1, ст. 2; N 22, ст. 2026; 2003, N 2, ст. 167; N 43, ст. 4108; 2004, N 35, ст. 3607; 2005, N 1, ст. 25; 2006, N 1, ст. 10; 2007, N 43, ст. 5084; N 49, ст. 6070; 2008, N 9, ст. 817; N 29, ст. 3410; N 30, ст. 3616; N 52, ст. 6224; 2009, N 18, ст. 2152; N 30, ст. 3739; 2010, N 50, ст. 6609; 2011, N 27, ст. 3880; N 30, ст. 4596; N 45, ст. 6329; N 47, ст. 6608; N 49, ст. 7033; 2012, N 29, ст. 3990; N 30, ст. 4175; N 53, ст. 7621; 2013, N 8, ст. 717; N 19, ст. 2331; N 27, ст. 3460, ст. 3475, ст. 3477; N 48, ст. 6160; N 52, ст. 6986; 2014, N 26, ст. 3406.

Показатели доступности и качества государственной услуги

30. Показателями доступности предоставления государственной услуги являются:

открытый для заявителя доступ к информации о порядке и сроках предоставления государственной услуги, порядке обжалования действий (бездействия) должностных лиц уполномоченного органа;

соблюдение стандарта предоставления государственной услуги;

отсутствие обоснованных жалоб заявителей на действия (бездействие) должностных лиц уполномоченного органа при предоставлении государственной услуги.

III. СОСТАВ, ПОСЛЕДОВАТЕЛЬНОСТЬ И СРОКИ ВЫПОЛНЕНИЯ АДМИНИСТРАТИВНЫХ ПРОЦЕДУР (ДЕЙСТВИЙ), ТРЕБОВАНИЯ К ПОРЯДКУ ИХ ВЫПОЛНЕНИЯ, В ТОМ ЧИСЛЕ ОСОБЕННОСТИ ВЫПОЛНЕНИЯ АДМИНИСТРАТИВНЫХ ПРОЦЕДУР (ДЕЙСТВИЙ) В ЭЛЕКТРОННОЙ ФОРМЕ

Исчерпывающий перечень административных процедур

31. Предоставление государственной услуги включает в себя следующие процедуры:

а) прием, регистрацию и проверку заявления и прилагаемых к нему документов;

б) рассмотрение заявления и прилагаемых к нему документов, проверку сведений, указанных в представленных для подтверждения документах об ученой степени, ученом звании;

в) принятие решения о подтверждении документов об ученой степени, ученом звании или об отказе в подтверждении документов об ученой степени, ученом звании;

г) проставление апостиля;

д) рассмотрение заявления, поданного повторно.

32. Выполнение административных действий по предоставлению государственной услуги осуществляется специалистами в соответствии с установленным в уполномоченном органе распределением должностных обязанностей.

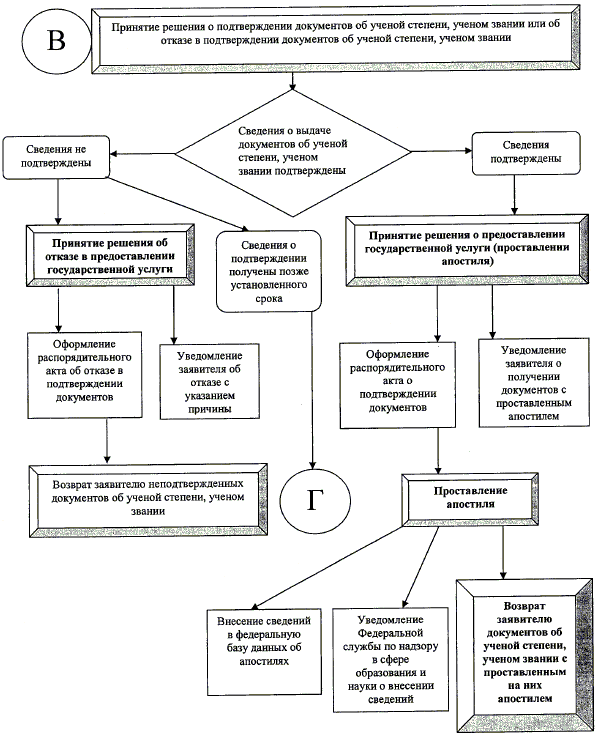
33. Блок-схема последовательности действий при предоставлении государственной услуги приведена в приложении N 2 к настоящему Административному регламенту.

Прием, регистрация и проверка заявления и прилагаемых к нему документов

34. Основанием для начала процедуры приема, регистрации и проверки заявления и документов является поступившее в уполномоченный орган заявление с приложением комплекта документов (далее вместе - документы заявителя). Документы могут быть представлены заявителем в бумажном виде лично или направлены регистрируемым почтовым отправлением с уведомлением о вручении и описью вложения, либо в форме электронных документов через порталы государственных и муниципальных услуг.

В случае представления документов заявителя в электронной форме с использованием информационно-телекоммуникационных сетей общего пользования к заявлению прилагаются копии документов об ученой степени, ученом звании. При этом оригиналы документов об ученой степени, ученом звании представляются заявителем для проставления на нем апостиля после принятия уполномоченным органом решения о подтверждении данных документов.

35. Уполномоченный орган осуществляет прием документов заявителя независимо от места жительства заявителя и места нахождения организации, выдавшей документы об ученой степени, ученом звании, представленный для подтверждения.

36. Специалист, принимающий документы заявителя, в течение 5 рабочих дней со дня их поступления:

проверяет соответствие заявителя кругу лиц, указанных в пункте 2 настоящего Административного регламента;

проверяет соответствие документов заявителя требованиям настоящего Административного регламента.

37. В случае несоответствия заявителя кругу лиц, указанных в пункте 2 настоящего Административного регламента, специалист в течение 5 рабочих дней со дня поступления документов заявителя направляет ему обоснованное уведомление уполномоченного органа об отказе в приеме документов, необходимых для предоставления государственной услуги.

38. В случае несоответствия документов заявителя требованиям настоящего Административного регламента специалист в течение 5 рабочих дней со дня поступления документов заявителя направляет ему обоснованное уведомление уполномоченного органа об отказе в приеме документов, необходимых для предоставления государственной услуги, и возвращает их без рассмотрения по существу.

39. При представлении заявителем документов в полном объеме, правильно оформленных и заполненных, уполномоченный орган принимает указанные документы к рассмотрению.

Рассмотрение заявления и прилагаемых к нему документов, проверка сведений, указанных в представленных для подтверждения документах об ученой степени, ученом звании

40. Специалист, рассматривающий документы заявителя (далее - ответственный специалист), в течение 45 дней со дня регистрации заявления в уполномоченном органе обеспечивает проведение следующих действий:

а) определение подлинности подписи и наличия у лица, подписавшего документ об ученой степени, ученом звании, полномочий на право его подписи;

б) определение подлинности печати, которой скреплен документ об ученой степени, ученом звании;

в) установление факта выдачи документа об ученой степени, ученом звании лицу, указанному в этом документе в качестве его обладателя;

г) установление соответствия формы представленного документа об ученой степени, ученом звании форме документа об ученой степени, ученом звании, установленной на момент его выдачи;

д) установление наличия в документе об ученой степени, ученом звании всех реквизитов, наличие которых согласно законодательству Российской Федерации или СССР в области государственной научной аттестации являлось обязательным на момент его выдачи.

41. Для проверки сведений, указанных в документах об ученой степени, ученом звании, представленных для подтверждения, ответственный специалист, исходя из их содержания:

а) направляет необходимые запросы (с указанием срока предоставления ответов на них), оформленные и зарегистрированные в установленном уполномоченным органом порядке делопроизводства, с приложением к ним копий документов об ученой степени, ученом звании, представленных для подтверждения, в органы (Минобрнауки России, Федеральную службу по надзору в сфере образования и науки или иной государственный орган Российской Федерации, бывшего Союза ССР, ранее наделенный соответствующей функцией в области государственной научной аттестации), организации, которые выдали эти документы, с целью:

установления факта выдачи указанных документов лицу, указанному в них в качестве их обладателя, включая сведения, предусмотренные пунктами 4 и 7 перечня сведений, вносимых в федеральную базу данных об апостилях, утвержденного постановлением Правительства, касающимся федеральной базы данных об апостилях;

получения образца подписи лица, подписавшего указанные документы, и подтверждения полномочий у этого лица на их подписание;

получения образца оттиска печати, которой скреплены указанные документы;

б) проверяет соответствие:

фамилии, имени, отчества (при наличии) обладателя документов об ученой степени, ученом звании аналогичной информации, предоставленной заявителем;

полученных в ответах на запросы реквизитов бланков государственного образца и реквизитов документов об ученой степени, ученом звании, предусмотренных перечнем сведений, вносимых в федеральную базу данных об апостилях, утвержденным постановлением Правительства, касающимся федеральной базы данных об апостилях, аналогичным реквизитам, предоставленным заявителем;

подписей должностных лиц, оттисков печатей на документах об ученой степени, ученом звании, представленных для подтверждения, образцам, имеющимся в уполномоченном органе, полученным им в ответах на запросы.

42. Орган, организация, в которые ответственный специалист направил запрос, обязаны в течение 5 рабочих дней со дня получения запроса направить в уполномоченный орган ответ по существу <1>.

<1> Пункт 11 Правил подтверждения документов об ученых степенях, ученых званиях, утвержденных постановлением Правительства Российской Федерации от 27 февраля 2014 г. N 152.

43. Если в установленный срок уполномоченным органом не получен ответ на запрос, указанный в пункте 41 настоящего Административного регламента, уполномоченный орган направляет повторный запрос (с указанием срока представления ответа), оформленный и зарегистрированный в установленном уполномоченным органом порядке делопроизводства.

В этом случае уполномоченный орган направляет заявителю способом, указанным в заявлении, обоснованное уведомление о продлении срока предоставления государственной услуги (не более чем на 30 дней) с указанием нового срока предоставления результата государственной услуги.

44. Направление запросов, указанных в пункте 41 настоящего Административного регламента, повторных запросов, получение ответов на них может осуществляться с использованием единой системы межведомственного электронного взаимодействия.

45. По результатам рассмотрения документов заявителя ответственный специалист готовит проект решения уполномоченного органа о подтверждении или об отказе подтверждения документов об ученой степени, ученом звании, представленных для подтверждения, с приложением соответствующей справочной информации и в установленном уполномоченным органом порядке передает этот проект руководителю (заместителю руководителя) уполномоченного органа для принятия решения.

Принятие решения о подтверждении документов об ученой степени, ученом звании или об отказе в подтверждении документов об ученой степени, ученом звании

46. Руководитель (заместитель руководителя) уполномоченного органа по результатам рассмотрения проекта решения уполномоченного органа о подтверждении или об отказе подтверждения документов об ученой степени, ученом звании, представленных заявителем для подтверждения, подготовленного ответственным специалистом, в течение не более чем 5 рабочих дней принимает решение о подтверждении документов об ученой степени, ученом звании, представленных для подтверждения, путем проставлении на них апостиля либо об отказе в подтверждении указанных документов.

Решение о подтверждении документов об ученой степени, ученом звании, представленных для подтверждения, либо об отказе в подтверждении указанных документов оформляется распорядительным актом уполномоченного органа.

47. Ответственный специалист в течение 3 рабочих дней после принятия уполномоченным органом решения о подтверждении или об отказе в подтверждении документов об ученой степени, ученом звании, представленных для подтверждения, направляет заявителю способом, указанным в его заявлении, уведомление о принятии уполномоченным органом соответствующего решения.

В случае принятия решения о подтверждении представленных документов об ученой степени, ученом звании в уведомлении указывается дата, после которой заявитель может получить в уполномоченном органе лично оригиналы представленных документов об ученой степени, ученом звании с проставленным на них апостилем или (при представлении документов заявителя в электронной форме) представить в уполномоченный орган лично оригиналы документов об ученой степени, ученом звании для проставления на них апостиля. В уведомлении уполномоченного органа также сообщается адрес и график, по которым заявитель может получить оригиналы представленных документов об ученой степени, ученом звании с проставленным на них апостилем.

48. В случае принятия решения об отказе подтверждения документов об ученой степени, ученом звании ответственный специалист уполномоченного органа не позднее окончания срока, предусмотренного пунктом 43 настоящего Административного регламента, подготавливает и направляет (выдает) заявителю уведомление с указанием причин отказа и возвращает ему документы.

49. Если органы, организации предоставили информацию о праве заявителя на подтверждение документов об ученой степени, ученом звании после срока, установленного уполномоченным органом с учетом требований настоящего Административного регламента, вместе с мотивированным решением об отказе в подтверждении документов ответственный специалист направляет заявителю мотивированное уведомление о возможности повторной подачи заявления о подтверждении документов об ученой степени, ученом звании, которое должно быть оформлено и зарегистрировано в установленном в уполномоченном органе порядке делопроизводства.

Проставление апостиля

50. В случае принятия решения о подтверждении документов об ученой степени, ученом звании ответственный специалист проставляет на документах апостиль установленной формы и заполняет его. Форма апостиля определена Конвенцией, отменяющей требование легализации иностранных официальных документов, которая заключена в городе Гааге 5 октября 1961 г. и вступила в силу для Российской Федерации 31 мая 1992 г.

51. Апостиль подписывается руководителем (заместителем руководителя) уполномоченного органа.

52. Документы об ученой степени, ученом звании с проставленным на них апостилем могут быть выданы уполномоченному представителю заявителя при личном обращении в уполномоченный орган на основании выданной ему в установленном порядке доверенности.

53. Ответственный специалист уполномоченного органа обеспечивает внесение в федеральную базу данных сведений, предусмотренных перечнем сведений, вносимых в федеральную базу данных об апостилях, проставленных на документах государственного образца об ученых степенях и ученых званиях, утвержденным постановлением Правительства, касающимся федеральной базы данных об апостилях, а также в течение 3 рабочих дней после проставления апостиля уведомляет Федеральную службу по надзору в сфере образования и науки о внесении указанных сведений.

Рассмотрение заявления, поданного повторно

54. В случае подачи заявителем в уполномоченный орган повторного заявления уполномоченный орган:

принимает повторно представленные заявителем документы к рассмотрению в порядке, предусмотренном разделом III настоящего Административного регламента;

использует при рассмотрении заявления, поданного заявителем повторно, информацию, представленную органами, организациями по предыдущему заявлению;

принимает решение о подтверждении документов об ученой степени, ученом звании либо об отказе в подтверждении указанных документов;

в случае принятия решения о подтверждении документов об ученой степени, ученом звании проставляет на них апостиль в соответствии с пунктами 50 - 52 настоящего Административного регламента;

в течение 3 рабочих дней после проставления апостиля представляет в Федеральную службу по надзору в сфере образования и науки информацию, указанную в пункте 53 настоящего Административного регламента;

в случае принятия решения об отказе в подтверждении документов об ученой степени, ученом звании направляет (выдает) заявителю мотивированное уведомление и возвращает документы не позднее срока, предусмотренного пунктом 9 настоящего Административного регламента.

55. В случае подачи заявителем повторного заявления государственная пошлина повторно не взимается.

IV. ФОРМЫ КОНТРОЛЯ ЗА ПРЕДОСТАВЛЕНИЕМ ГОСУДАРСТВЕННОЙ УСЛУГИ

Порядок осуществления текущего контроля за соблюдением и исполнением ответственными должностными лицами положений Административного регламента и иных нормативных правовых актов, устанавливающих требования к предоставлению государственной услуги, а также принятием ими решений

56. Контроль исполнения установленных Административным регламентом административных процедур осуществляется должностными лицами уполномоченного органа, ответственными за организацию работы по предоставлению государственной услуги.

57. Специалисты уполномоченного органа, участвующие в предоставлении государственной услуги, несут персональную ответственность за полноту и качество предоставления государственной услуги, за соблюдение и исполнение положений настоящего Административного регламента и иных нормативных правовых актов, устанавливающих требования к предоставлению государственной услуги.

58. Ответственность специалистов уполномоченного органа, участвующих в предоставлении государственной услуги, устанавливается в их должностных регламентах в соответствии с требованиями законодательных и иных нормативных правовых актов Российской Федерации.

59. Текущий контроль за полнотой и качеством предоставления государственной услуги, за соблюдением специалистами уполномоченного органа, участвующими в предоставлении государственной услуги, положений настоящего Административного регламента и иных нормативных правовых актов, устанавливающих требования к предоставлению государственной услуги (далее - текущий контроль), осуществляется должностными лицами уполномоченного органа, ответственными за организацию работы по предоставлению государственной услуги (далее - должностные лица, ответственные за организацию предоставления государственной услуги).

Порядок и периодичность осуществления плановых и внеплановых проверок полноты и качества предоставления государственной услуги, в том числе порядок и формы контроля за полнотой и качеством предоставления государственной услуги

60. Текущий контроль осуществляется как в плановом порядке, так и путем проведения внеплановых контрольных мероприятий.

61. Текущий контроль осуществляется путем проведения должностными лицами, ответственными за организацию предоставления государственной услуги, проверок полноты и качества предоставления государственной услуги, соблюдения и исполнения положений настоящего Административного регламента, иных нормативных правовых актов Российской Федерации, выявления и устранения выявленных нарушений, рассмотрения, принятия решений и подготовки ответов на обращения заявителя, содержащие жалобы на действия (бездействие) специалистов уполномоченного органа, участвующих в предоставлении государственной услуги.

Периодичность осуществления текущего контроля устанавливается руководителем уполномоченного органа.

62. Федеральная служба по надзору в сфере образования и науки в соответствии с пунктом 7 статьи 6.3 Федерального закона "О науке и государственной научно-технической политике" и пунктом 5.5 Положения о Федеральной службе по надзору в сфере образования и науки, утвержденного постановлением Правительства Российской Федерации от 15 июля 2013 г. N 594 (Собрание законодательства Российской Федерации, 2013, N 29, ст. 3971; 2014, N 2, ст. 126), осуществляет контроль и надзор за полнотой и качеством осуществления уполномоченными органами полномочия по подтверждению документов об ученых степенях, ученых званиях.

Ответственность должностных лиц уполномоченного органа за решения и действия (бездействие), принимаемые (осуществляемые) ими в ходе предоставления государственной услуги

63. Должностные лица, ответственные за организацию предоставления государственной услуги, несут персональную ответственность за предоставление государственной услуги в соответствии с настоящим Административным регламентом и иными нормативными правовыми актами, устанавливающими требования к предоставлению государственной услуги, за обеспечение полноты и качества предоставления государственной услуги.

Положения, характеризующие требования к порядку и формам контроля за предоставлением государственной услуги

64. Устанавливаются следующие требования к порядку и формам проведения контроля за предоставлением государственной услуги:

проведение текущего контроля в форме плановых и внеплановых проверок;

проведение планового текущего контроля не реже двух раз в год.

В ходе планового текущего контроля проводятся комплексные и тематические проверки. При проведении комплексной проверки рассматривается предоставление государственной услуги в целом, при проведении тематической проверки - отдельные вопросы, связанные с исполнением определенной административной процедуры.

65. По результатам проведенных проверок в случае выявления нарушений действиями (бездействием) специалистов уполномоченного органа, участвующих в предоставлении государственной услуги, виновные лица привлекаются к ответственности в порядке, установленном законодательством Российской Федерации.

V. ДОСУДЕБНОЕ (ВНЕСУДЕБНОЕ) ОБЖАЛОВАНИЕ ЗАЯВИТЕЛЕМ РЕШЕНИЙ И ДЕЙСТВИЙ (БЕЗДЕЙСТВИЯ) УПОЛНОМОЧЕННОГО ОРГАНА, ДОЛЖНОСТНОГО ЛИЦА УПОЛНОМОЧЕННОГО ОРГАНА ЛИБО ГОСУДАРСТВЕННОГО ГРАЖДАНСКОГО СЛУЖАЩЕГО УПОЛНОМОЧЕННОГО ОРГАНА

66. Заявитель имеет право подать жалобу на решение и (или) действие (бездействие) уполномоченного органа, должностного лица уполномоченного органа либо государственного гражданского служащего при предоставлении государственной услуги (далее - жалоба).

67. Предметом жалобы являются в том числе следующие решения и действия (бездействие):

1) нарушение срока регистрации запроса заявителя о предоставлении государственной услуги;

2) нарушение срока предоставления государственной услуги;

3) требование у заявителя документов, не предусмотренных нормативными правовыми актами Российской Федерации, для предоставления государственной услуги;

4) отказ в приеме у заявителя документов, представление которых для предоставления государственной услуги предусмотрено нормативными правовыми актами Российской Федерации;

5) отказ в предоставлении государственной услуги, если основания отказа не предусмотрены федеральными законами и принятыми в соответствии с ними иными нормативными правовыми актами Российской Федерации;

6) требование с заявителя при предоставлении государственной услуги платы, не предусмотренной нормативными правовыми актами Российской Федерации;

7) отказ уполномоченного органа, должностного лица уполномоченного органа, государственного гражданского служащего в исправлении допущенных опечаток и (или) ошибок в выданных в результате предоставления государственной услуги документах либо нарушение установленного срока внесения таких исправлений.

68. Жалоба подается в уполномоченный орган в письменной форме, в том числе при личном приеме заявителя, или в электронном виде.

69. В случае если жалоба подается через представителя заявителя, также представляется документ, подтверждающий полномочия на осуществление действий от имени заявителя. В качестве документа, подтверждающего полномочия на осуществление действий от имени заявителя, может быть представлена:

а) оформленная в соответствии с законодательством Российской Федерации доверенность (для физических лиц);

б) оформленная в соответствии с законодательством Российской Федерации доверенность, заверенная печатью заявителя и подписанная руководителем заявителя или уполномоченным этим руководителем лицом (для юридических лиц);

в) копия решения о назначении или об избрании либо приказа о назначении физического лица на должность, в соответствии с которым такое физическое лицо обладает правом действовать от имени заявителя без доверенности.

70. Жалоба в письменной форме может быть также направлена по почте.

В случае подачи жалобы при личном приеме заявитель представляет документ, удостоверяющий его личность, в соответствии с законодательством Российской Федерации.

В электронном виде жалоба может быть подана заявителем с использованием официального сайта уполномоченного органа, порталов государственных и муниципальных услуг.

При подаче жалобы в электронном виде документы, указанные в пункте 69 настоящего Административного регламента, могут быть представлены в форме электронных документов, подписанных электронной подписью, вид которой предусмотрен законодательством Российской Федерации, при этом документ, удостоверяющий личность заявителя, не требуется.

71. Жалоба должна содержать:

а) наименование органа, предоставляющего государственную услугу, фамилию, имя, отчество (при наличии) должностного лица органа, предоставляющего государственную услугу, либо государственного гражданского служащего органа, предоставляющего государственную услугу, решения и действия (бездействие) которых обжалуются;

б) фамилию, имя, отчество (при наличии), сведения о месте жительства заявителя - физического лица либо наименование, сведения о месте нахождения заявителя - юридического лица, а также номер (номера) контактного телефона (при наличии), адрес (адреса) электронной почты (при наличии) и почтовый адрес, по которым должен быть направлен ответ заявителю;

в) сведения об обжалуемых решениях и действиях (бездействии) уполномоченного органа, должностного лица уполномоченного органа либо государственного гражданского служащего уполномоченного органа;

г) доводы, на основании которых заявитель не согласен с решениями и действиями (бездействием) уполномоченного органа, должностного лица уполномоченного органа либо государственного гражданского служащего уполномоченного органа. Заявителем могут быть представлены документы (при наличии), подтверждающие доводы заявителя, либо их копии.

72. Если принятие решения по жалобе не входит в компетенцию уполномоченного органа, в течение 3 рабочих дней со дня ее регистрации уполномоченный орган направляет жалобу в уполномоченный на ее рассмотрение орган и в письменной форме информирует заявителя о перенаправлении жалобы. При этом срок рассмотрения жалобы исчисляется со дня регистрации жалобы в уполномоченном на ее рассмотрение органе.

73. Жалоба, поступившая в уполномоченный орган, подлежит рассмотрению уполномоченным на рассмотрение жалоб должностным лицом уполномоченного органа (далее - уполномоченное на рассмотрение жалоб должностное лицо).

74. Уполномоченное на рассмотрение жалоб должностное лицо обеспечивает:

а) прием и рассмотрение жалоб;

б) направление жалоб в уполномоченный на их рассмотрение орган в соответствии с пунктом 72 настоящего Административного регламента.

75. Жалобы на решения, принятые руководителем уполномоченного органа, подаются:

высшему должностному лицу субъекта Российской Федерации;

в Федеральную службу по надзору в сфере образования и науки.

76. Жалоба, поступившая в уполномоченный орган, подлежит регистрации не позднее следующего рабочего дня со дня ее поступления. Жалоба рассматривается в течение пятнадцати рабочих дней со дня ее регистрации, если более короткие сроки рассмотрения жалобы не установлены уполномоченным органом.

В случае обжалования отказа уполномоченного органа, должностного лица уполномоченного органа в приеме документов у заявителя либо в исправлении допущенных опечаток и (или) ошибок или в случае обжалования нарушения установленного срока внесения таких исправлений жалоба рассматривается в течение 5 рабочих дней со дня ее регистрации.

77. Оснований для приостановления рассмотрения жалобы законодательством Российской Федерации не предусмотрено.

78. По результатам рассмотрения жалобы уполномоченный орган принимает одно из следующих решений:

1) удовлетворяет жалобу, в том числе в форме отмены принятого решения, исправления допущенных уполномоченным органом опечаток и (или) ошибок в выданных в результате предоставления государственной услуги документах, возврата заявителю денежных средств, взимание которых не предусмотрено нормативными правовыми актами Российской Федерации, а также в иных формах, предусмотренных законодательством Российской Федерации;

2) отказывает в удовлетворении жалобы.

79. При удовлетворении жалобы уполномоченный орган принимает исчерпывающие меры по устранению выявленных нарушений, в том числе по выдаче заявителю результата государственной услуги, не позднее 5 рабочих дней со дня принятия решения, указанного в пункте 78 настоящего Административного регламента, если иное не установлено законодательством Российской Федерации.

80. Ответ по результатам рассмотрения жалобы подписывается уполномоченным на рассмотрение жалоб должностным лицом.

81. Ответ по результатам рассмотрения жалобы направляется заявителю не позднее дня, следующего за днем принятия решения, указанного в пункте 78 Административного регламента, в письменной форме.

По желанию заявителя ответ по результатам рассмотрения жалобы может быть представлен не позднее дня, следующего за днем принятия решения, указанного в пункте 78 Административного регламента, в форме электронного документа, подписанного электронной подписью уполномоченного на рассмотрение жалоб должностного лица, вид которой установлен законодательством Российской Федерации.

82. В ответе по результатам рассмотрения жалобы указываются:

а) наименование органа, предоставляющего государственную услугу, рассмотревшего жалобу, должность, фамилия, имя, отчество (при наличии) его должностного лица, принявшего решение по жалобе;

б) номер, дата, место принятия решения, включая сведения о должностном лице, решение или действие (бездействие) которого обжалуется;

в) фамилия, имя, отчество (при наличии) или наименование заявителя;

г) основания для принятия решения по жалобе;

д) принятое по жалобе решение;

е) в случае признания жалобы обоснованной - сроки устранения выявленных нарушений, в том числе срок предоставления результата государственной услуги;

ж) сведения о порядке обжалования принятого по жалобе решения.

83. Уполномоченный орган отказывает в удовлетворении жалобы в следующих случаях:

а) наличие вступившего в законную силу решения суда, арбитражного суда по жалобе о том же предмете и по тем же основаниям;

б) подача жалобы лицом, полномочия которого не подтверждены в порядке, установленном законодательством Российской Федерации;

в) наличие решения по жалобе, принятого ранее в отношении того же заявителя и по тому же предмету жалобы.

84. Уполномоченный орган вправе оставить жалобу без ответа в следующих случаях:

а) наличие в жалобе нецензурных либо оскорбительных выражений, угроз жизни, здоровью и имуществу должностного лица, а также членов его семьи;

б) отсутствие возможности прочитать какую-либо часть текста жалобы, фамилию, имя, отчество (при наличии) и (или) почтовый адрес заявителя, указанные в жалобе.

85. Заявитель имеет право обжаловать решение уполномоченного органа по жалобе в досудебном (внесудебном) порядке.

Обжалование решения уполномоченного органа по жалобе (далее - обжалование) подается непосредственно руководителю уполномоченного органа.

Подача и рассмотрение обжалования осуществляются в порядке и сроки, предусмотренные настоящим разделом при подаче и рассмотрении жалобы, при этом обжалование рассматривается непосредственно руководителем уполномоченного органа.

По результатам рассмотрения обжалования руководитель уполномоченного органа принимает одно из следующих решений:

удовлетворяет жалобу;

отказывает в удовлетворении жалобы.

86. Решение по жалобе, принятое руководителем уполномоченного органа, может быть обжаловано заявителем в судебном порядке.

87. Заявитель имеет право на получение информации и документов, необходимых для обоснования и рассмотрения жалобы.

88. Порядок подачи и рассмотрения жалобы размещается на информационных стендах в уполномоченном органе, на официальном сайте уполномоченного органа, порталах государственных и муниципальных услуг.

89. В случае установления в ходе или по результатам рассмотрения жалобы признаков состава административного правонарушения, предусмотренного статьей 5.63 Кодекса Российской Федерации об административных правонарушениях, или признаков состава преступления должностное лицо, уполномоченное на рассмотрение жалоб, незамедлительно направляет соответствующие материалы в органы прокуратуры <1>.

<1> Пункт 13 Правил подачи и рассмотрения жалоб на решения и действия (бездействие) федеральных органов исполнительной власти и их должностных лиц, федеральных государственных служащих, должностных лиц государственных внебюджетных фондов Российской Федерации, а также Государственной корпорации по атомной энергии "Росатом" и ее должностных лиц, утвержденных постановлением Правительства Российской Федерации от 16 августа 2012 г. N 840 (Собрание законодательства Российской Федерации, 2012, N 35, ст. 4829; 2014, N 50, ст. 7113).

Приложение N 1
к Административному регламенту
предоставления государственной услуги
по подтверждению документов
об ученых степенях, ученых званиях
органами государственной власти
субъектов Российской Федерации,
осуществляющими переданные полномочия
Российской Федерации по подтверждению
документов об ученых степенях,
ученых званиях, утвержденному приказом
Министерства образования и науки
Российской Федерации
от 26 декабря 2014 г. N 1630

ПЕРЕЧЕНЬ ОРГАНОВ ГОСУДАРСТВЕННОЙ ВЛАСТИ СУБЪЕКТОВ РОССИЙСКОЙ ФЕДЕРАЦИИ, ОСУЩЕСТВЛЯЮЩИХ ПЕРЕДАННЫЕ ПОЛНОМОЧИЯ РОССИЙСКОЙ ФЕДЕРАЦИИ ПО ПОДТВЕРЖДЕНИЮ ДОКУМЕНТОВ ОБ УЧЕНЫХ СТЕПЕНЯХ, УЧЕНЫХ ЗВАНИЯХ, ПРЕДОСТАВЛЯЮЩИХ ГОСУДАРСТВЕННУЮ УСЛУГУ, ИНФОРМАЦИЯ О МЕСТОНАХОЖДЕНИИ, АДРЕСАХ ЭЛЕКТРОННОЙ ПОЧТЫ, ОФИЦИАЛЬНЫХ САЙТАХ В СЕТИ "ИНТЕРНЕТ", ТЕЛЕФОНАХ И ГРАФИКАХ РАБОТЫ УКАЗАННЫХ ОРГАНОВ

N п/п Наименование уполномоченного органа государственной власти субъекта Российской Федерации Место нахождения График работы, справочные телефоны, адрес официального сайта уполномоченного органа, адрес электронной почты
1. Министерство образования и науки Республики Адыгея 385000, г. Майкоп, ул. Советская, 176 понедельник - четверг с 9.00 ч. до 18.00 ч.
пятница с 9.00 ч. до 17.00 ч.
перерыв с 13.00 ч. до 14.00 ч.
справочные телефоны:
+7(8772) 57-12-07; +7(8772) 52-6026
www.adygheya.minobr.ru/;
E-mail: minobr_ra@mail.ru
2. Министерство образования, науки и молодежной политики Республики Алтай 649000, Республика Алтай, г. Горно-Алтайск, ул. Комсомольская, д. 3 понедельник - четверг с 9.00 ч. до 18.00 ч.
пятница с 9.00 ч. до 17.00 ч.
перерыв с 13.00 ч. до 14.00 ч.
справочные телефоны:
+7(38822) 4-7093
+7(38822) 4-2203
http://minobr-altai.ru/
E-mail: reception@minobr-altai.ru.
3. Управление по контролю и надзору в сфере образования Республики Башкортостан 450005, Республика Башкортостан, г. Уфа, ул. Цюрупы, 100/102 понедельник - четверг с 9.00 ч. до 18.00 ч.
пятница с 9.00 ч. до 17.00 ч.
перерыв с 13.00 ч. до 14.00 ч.
справочные телефоны: +7(347) 264-26-24
http://www.obrnadzorrb.ru/
E-mail: obrnadzorrb@yandex.ru
4. Министерство образования и науки Республики Бурятия 670001, г. Улан-Удэ, ул. Ленина, д. 54 понедельник - четверг с 9.00 ч. до 18.00 ч.
пятница с 9.00 ч. до 17.00 ч.
перерыв с 13.00 ч. до 14.00 ч.
справочные телефоны: +7(3012) 21-49-15
http://www.edu03.ru/
Email: minobrrb@gmail.com
5. Министерство образования и науки Республики Дагестан 367001, г. Махачкала, ул. Даниялова, 32 понедельник - пятница с 9.00 ч. до 18.00 ч.
перерыв с 13.00 ч. до 13.45 ч.
справочные телефоны: (8722) 67-18-36
www.minobr.e-dag.ru
E-mail: Dagminobr.@mail.ru
6. Министерство образования Республики Ингушетия 386102, г. Назрань, ул. Московская, д. 37 понедельник - четверг с 9.00 ч. до 18.00 ч.
пятница с 9.00 ч. до 17.00 ч.
перерыв с 13.00 ч. до 14.00 ч.
справочные телефоны: +7(8732) 22-24-57
http://morigov.ru/
E-mail: mori_gov@mail.ru
7. Министерство образования и науки Кабардино-Балкарской Республики 360028, Кабардино-Балкарская Республика, г. Нальчик, пр. Ленина, 27, Дом Правительства понедельник - пятница с 9.00 ч. до 18.00 ч.
перерыв с 13.00 ч. до 14.00 ч.
справочные телефоны: +7(8662) 47-37-02
http://www.edukbr.ru/
E-mail: minobrsc@mail.ru
8. Министерство образования, культуры и науки Республики Калмыкия 358000, г. Элиста, ул. Пушкина, 18, Дом Правительства понедельник - четверг с 9.00 ч. до 18.00 ч.
пятница с 9.00 ч. до 17.00 ч.
перерыв с 13.00 ч. до 14.00 ч.
справочные телефоны: +7(84722) 3-4184
http://www.mon-rk.ru/
E-mail: mokinrk@rk08.ru
9. Министерство образования и науки Карачаево-Черкесская Республика 369000, г. Черкесск, пл. Ленина, д. 1 понедельник - пятница с 9.00 ч. до 18.00 ч.
перерыв с 13.00 ч. до 14.00 ч.
справочные телефоны: +7(8782) 25-4064
+7(8782) 25-3288
http://www.obrazovanie09.ru/
E-mail: obrazovanie09@mail.ru
10. Министерство образования Республики Карелия 185610, г. Петрозаводск, пр. Ленина, 24, 24а понедельник - четверг с 9.00 ч. до 18.00 ч.
пятница с 9.00 ч. до 17.00 ч.
перерыв с 13.00 ч. до 14.00 ч.
справочные телефоны: +7(8142) 71-73-01
http://www.komiedu.ru/
E-mail: minedu@karelia.ru
11. Министерство образования Республики Коми 167982, г. Сыктывкар, ул. К. Маркса, д. 210 понедельник - четверг с 9.00 ч. до 18.00 ч.
пятница с 9.00 ч. до 17.00 ч.
перерыв с 13.00 ч. до 14.00 ч.
справочные телефоны: +7(8212) 44-1710
http://www.komiedu.ru/
E-mail: minedukomi@yandex.ru
12. Министерство образования, науки и молодежи Республики Крым 95000, Республика Крым, г. Симферополь, пер. Совнаркомовский, 3 понедельник - четверг с 9.00 ч. до 18.00 ч.
пятница с 9.00 ч. до 17.00 ч.
перерыв с 13.00 ч. до 14.00 ч.
справочные телефоны: 8-10-380-652-27-52-32,
факс 8-10-380-652-27-61-33,
http://минобркрым.рф
E-mail: info.crimea@edu.ru
13. Министерство образования и науки Республики Марий Эл 424001, г. Йошкар-Ола, ул. Успенская, 36а понедельник - четверг с 9.00 ч. до 18.00 ч.
пятница с 9.00 ч. до 17.00 ч.
перерыв с 13.00 ч. до 14.00 ч.
справочные телефоны: +7(8362) 45-2687
+7(8362) 45-2237
http://portal.mari.ru/minobr/
E-mail: minobr@mari-el.ru
14. Министерство образования Республики Мордовия 430000, г. Саранск, ул. Коммунистическая, д. 33 корп. 2 понедельник - четверг с 9.00 ч. до 18.00 ч.
пятница с 9.00 ч. до 17.00 ч.
перерыв с 13.00 ч. до 14.00 ч.
справочные телефоны: +7(8342) 47-28-00
+7(8342) 47-6458 +7(8342) 23-0280
http://mo.edurm.ru/
E-mail: morm@moris.ru
15. Министерство образования Республики Саха (Якутия) 677027, Республика Саха (Якутия), г. Якутск, пр. Ленина, д. 30 понедельник - четверг с 9.00 ч. до 18.00 ч.
пятница с 9.00 ч. до 17.00 ч.
перерыв с 13.00 ч. до 14.00 ч.
справочные телефоны: +7(4112) 42-0356
http://sakha.gov.ru/minobr
E-mail: minobr@sakha.gov.ru
16. Министерство образования и науки Республики Северная Осетия - Алания 362001, РСО, г. Владикавказ, ул. Бутырина, 7 понедельник - пятница с 9.00 ч. до 18.00 ч.
перерыв с 13.00 ч. до 14.00 ч.
справочные телефоны: +7(8672) 53-2769
http://edu.osetia.ru/
E-mail: 'edu@osetia.ru'
17. Министерство образования и науки Республики Татарстан 420111, г. Казань, ул. Кремлевская, 9 понедельник - четверг с 9.00 ч. до 18.00 ч.
пятница с 9.00 ч. до 17.00 ч.
перерыв с 13.00 ч. до 14.00 ч.
справочные телефоны: +7(843) 292-93-51
http://mon.tatarstan.ru/
E-mail: mon@tatar.ru
18. Министерство образования и науки Республики Тыва 667011, Республика Тыва, г. Кызыл, ул. Калинина, д. 1 б понедельник - четверг с 9.00 ч. до 18.00 ч.
пятница с 9.00 ч. до 17.00 ч.
перерыв с 13.00 ч. до 14.00 ч.
справочные телефоны: +7(39422) 6-2254
+7(39422) 6-2241
http://tuva-mo.ru/
E-mail: tuvnadzor@mail.ru
19. Министерство образования и науки Удмуртской Республики 426051, г. Ижевск, ул. Ленина, 68 понедельник - четверг с 9.00 ч. до 18.00 ч.
пятница с 9.00 ч. до 17.00 ч.
перерыв с 13.00 ч. до 14.00 ч.
справочные телефоны: +7(3412) 90-4252
http://www.urobrnadzor.udmurt.ru/
E-mail: urobrnadzor@mail.ru
20. Министерство образования и науки Республики Хакасия 655019, Республика Хакасия, г. Абакан, ул. Крылова, 72 б понедельник - четверг с 9.00 ч. до 18.00 ч.
пятница с 9.00 ч. до 17.00 ч.
перерыв с 13.00 ч. до 14.00 ч.
справочные телефоны: +7(3902) 29-5201
http://www.edurh.ru/
E-mail: education_19@r-19.ru
21. Министерство образования и науки Чеченской Республики 364000, г. Грозный, ул. Суботникова, д. 60 понедельник - пятница с 9.00 ч. до 18.00 ч.
перерыв с 13.00 ч. до 14.00 ч.
справочные телефоны: +7(8712) 22-5188
http://www.mon95.ru
E-mail: moin.chr@mail.ru
22. Министерство образования и молодежной политики Чувашской Республики 428004, г. Чебоксары, б-р Президентский, д. 17 понедельник - четверг с 9.00 ч. до 18.00 ч.
пятница с 9.00 ч. до 17.00 ч.
перерыв с 13.00 ч. до 14.00 ч.
справочные телефоны: +7(8352) 62-3081
http://www.obrazov.cap.ru/
E-mail: obrazov@cap.ru
23. Главное управление образованием и молодежной политики Алтайского края 656035, г. Барнаул, Ползунова, 36 понедельник - четверг с 9.00 ч. до 18.00 ч.
пятница с 9.00 ч. до 17.00 ч.
перерыв с 13.00 ч. до 14.00 ч.
справочные телефоны: +7(3852) 63-5726
+7(3852) 63-7614 +7(3852) 63-7654
http://www.educaltai.ru
E-mail: educ@ttb.ru
24. Министерство образования, науки и молодежной политики Забайкальского края 672000, г. Чита, ул. Амурская, 106а понедельник - четверг с 9.00 ч. до 18.00 ч.
пятница с 9.00 ч. до 17.00 ч.
перерыв с 13.00 ч. до 14.00 ч.
справочные телефоны: +7(3022) 41-1427
http://минобр.забайкальскийкрай.рф/
E-mail:minobrzk@yandex.ru.
25. Министерство образования и науки Камчатского края 683000, г. Петропавловск-Камчатский, ул. Советская, д. 35 понедельник - четверг с 9.00 ч. до 18.00 ч.
пятница с 9.00 ч. до 17.00 ч.
перерыв с 13.00 ч. до 14.00 ч.
справочные телефоны: +7(4152) 42-1076
http://www.kamchatka.gov.ru/
E-mail: obraz@kamgov.ru
26. Министерство образования и науки Краснодарского края 350075, г. Краснодар, ул. Стасова, 180 понедельник - четверг с 9.00 ч. до 18.00 ч.
пятница с 9.00 ч. до 17.00 ч.
перерыв с 13.00 ч. до 14.00 ч.
справочные телефоны: +7(861) 234-3390
http://www.edukuban.ru/
E-mail: don@krasnodar.ru
27. Служба по контролю в области образования Красноярского края 660075, г. Красноярск, ул. Маерчака, д. 40, офис 403 понедельник - четверг с 9.00 ч. до 18.00 ч.
пятница с 9.00 ч. до 17.00 ч.
перерыв с 13.00 ч. до 14.00 ч.
справочные телефоны: +7(391) 290-6361
http://www.krasobrnadzor.ru/
E-mail: krasobrnadzor@rambler.ru
28. Государственная инспекция по надзору и контролю в сфере образования Пермского края 614060, г. Пермь, Б. Гагарина, д. 10 понедельник - четверг с 9.00 ч. до 18.00 ч.
пятница с 9.00 ч. до 17.00 ч.
перерыв с 13.00 ч. до 14.00 ч.
справочные телефоны: +7(342) 212-5250
http://www.gosobrnadzor.permkrai.ru/
E-mail: gosobrnadzor@ginkso.permkrai.ru
29. Департамент образования и науки Приморского края г. Владивосток, ул. Алеуртская, д. 45-а понедельник - четверг с 9.00 ч. до 18.00 ч.
пятница с 9.00 ч. до 17.00 ч.
перерыв с 13.00 ч. до 14.00 ч.
справочные телефоны: +7(4232) 45-8310
http://www.primorsky.ru/authorities/executive-agencies/departments/education/
E-mail: education2006@primorsky.ru
30. Министерство образования Ставропольского края 355003, г. Ставрополь, ул. Ломоносова, 3 понедельник - четверг с 9.00 ч. до 18.00 ч.
пятница с 9.00 ч. до 17.00 ч.
перерыв с 13.00 ч. до 14.00 ч.
справочные телефоны: +7(8652) 37-2360
+7(8652) 95-1445
+7(8652) 95-1450
http://www.stavminobr.ru/
E-mail: info@stavminobr.ru
31. Министерство образования и науки Хабаровского края 680000, г. Хабаровск, ул. Запарина, д. 76 понедельник - четверг с 9.00 ч. до 18.00 ч.
пятница с 9.00 ч. до 17.00 ч.
перерыв с 13.00 ч. до 14.00 ч.
справочные телефоны: +7(4212) 46-4154
+7(4212) 46-4159
http://edu27.ru/
E-mail: edu_boss@adm.khv.ru
32. Министерство образования и науки Амурской области 675000, г. Благовещенск, ул. Шимановского, 8 понедельник - четверг с 9.00 ч. до 18.00 ч.
пятница с 9.00 ч. до 17.00 ч.
перерыв с 13.00 ч. до 14.00 ч.
справочные телефоны: +7(4162) 52-3173
+7(4162) 22-6510
http://www.obramur.ru/
E-mail: mail@obramur.ru
33. Министерство образования и науки Архангельской области 163045, г. Архангельск, пр-т Троицкий, д. 49, корп. 1 понедельник - четверг с 9.00 ч. до 18.00 ч.
пятница с 9.00 ч. до 17.00 ч.
перерыв с 13.00 ч. до 14.00 ч.
справочные телефоны: +7(8182) 21-5280
http://www.arkh-edu.ru
E-mail: arhobr@dvinaland.ru
34. Министерство образования и науки Астраханской области 414000, г. Астрахань, ул. Адмиралтейская, 21 понедельник - четверг с 9.00 ч. до 18.00 ч.
пятница с 9.00 ч. до 17.00 ч.
перерыв с 13.00 ч. до 14.00 ч.
справочные телефоны: + 7(8512) 52-3726
http://www.astrminobr.ru/
E-mail: astminobr@mail.ru
35. Департамент образования Белгородской области 308005, г. Белгород, Соборная пл., 4 понедельник - четверг с 9.00 ч. до 18.00 ч.
пятница с 9.00 ч. до 17.00 ч.
перерыв с 13.00 ч. до 14.00 ч.
справочные телефоны: +7(4722) 32-4034
http://www.beluno.ru/
E-mail: beluno@belregion.ru
36. Департамент образования и науки Брянской области 241050, г. Брянск, ул. Бежицкая, 34а понедельник - четверг с 9.00 ч. до 18.00 ч.
пятница с 9.00 ч. до 17.00 ч.
перерыв с 13.00 ч. до 14.00 ч.
справочные телефоны: +7(4832) 66-6612
http://www.edu.debryansk.ru/
E-mail: edu@hg.b-edu.ru
37. Департамент образования администрации Владимирской области 600025, г. Владимир, ул. Комсомольская, д. 1 понедельник - пятница с 9.00 ч. до 18.00 ч.
перерыв с 13.00 ч. до 14.00 ч.
справочные телефоны: +7(4922) 32-72-57
http://obrazovanie.vladinfo.ru/
E-mail: general@edu.vladinfo.ru
38. Министерство образования и науки Волгоградской области 400074, г. Волгоград, ул. Огарева, 6 понедельник - четверг с 8.30 ч. до 17.30 ч.
пятница с 8.30 ч. до 16.30 ч.
перерыв с 12.30 ч. до 13.30 ч.
справочные телефоны: +7(8442) 30-8600
http://obraz.volganet.ru/
E-mail: education@volganet.ru
39. Департамент образования Вологодской области 160012, г. Вологда, ул. Козленская, 114 понедельник - четверг с 9.00 ч. до 18.00 ч.
пятница с 9.00 ч. до 17.00 ч.
перерыв с 13.00 ч. до 14.00 ч.
справочные телефоны: +7(8172) 75-7705
http://www.edu35.ru/
E-mail: edu@edu35.ru
40. Департамент образования, науки и молодежной политики Воронежской области 394000, г. Воронеж, пл. Ленина, д. 12 понедельник - четверг с 9.00 ч. до 18.00 ч.
пятница с 9.00 ч. до 17.00 ч.
перерыв с 13.00 ч. до 14.00 ч.
справочные телефоны: +7(4732) 55-1954
http://www.ikinso.vrn.ru/
E-mail: ikinso@mail.ru
41. Департамент образования Ивановской области 153000, г. Иваново, пл. Революции, д. 2/1 понедельник - четверг с 9.00 ч. до 18.00 ч.
пятница с 9.00 ч. до 17.00 ч.
перерыв с 13.00 ч. до 14.00 ч.
справочные телефоны: +7(4932) 32-6760
http://www.iv-edu.ru/
E-mail: 077@adminet.ivanovo.ru
42. Служба по контролю и надзору в сфере образования Иркутской области 664023, г. Иркутск, ул. Депутатская, д. 33 понедельник - четверг с 9.00 ч. до 18.00 ч.
пятница с 9.00 ч. до 17.00 ч.
перерыв с 13.00 ч. до 14.00 ч.
справочные телефоны: +7(3952) 53-0667
http://skno.irkobl.ru
E-mail: support@obrnadzor38.ru
43. Служба по контролю и надзору в сфере образования Калининградской области 236035, г. Калининград, ул. Суворова, д. 45 понедельник - четверг с 9.00 ч. до 18.00 ч.
пятница с 9.00 ч. до 17.00 ч.
перерыв с 13.00 ч. до 14.00 ч.
справочные телефоны: +7(4012) 66-0492
http://www.obrnadzor39.ru/
E-mail: obrnadzor39@baltinform.ru
44. Министерство образования и науки Калужской области 248016, г. Калуга, ул. Пролетарская, 111 понедельник - четверг с 9.00 ч. до 18.00 ч.
пятница с 9.00 ч. до 17.00 ч.
перерыв с 13.00 ч. до 14.00 ч.
справочные телефоны: +7(4842) 76-2546
+7(4842) 71-9310
http://www.admobl.kaluga.ru/sub/education/
E-mail: minobr@adm.kaluga.ru
45. Государственная служба по надзору и контролю в сфере образования Кемеровской области 650040, г. Кемерово, ул. Черняховского, 14; 14А понедельник - четверг с 9.00 ч. до 18.00 ч.
пятница с 9.00 ч. до 17.00 ч.
перерыв с 13.00 ч. до 14.00 ч.
справочные телефоны: +7(3842) 36-0009
http://www.kuzbassobrnadzor.ru/
E-mail: glasko@list.ru
46. Департамент образования Кировской области 610019, г. Киров, ул. К. Либкнехта, 69 понедельник - четверг с 9.00 ч. до 18.00 ч.
пятница с 9.00 ч. до 17.00 ч.
перерыв с 13.00 ч. до 14.00 ч.
справочные телефоны: +7(8332) 64-8781
http://www.kirovreg.ru/power/executive/dep_education/about.php
E-mail: region@ako.kirov.ru
47. Департамент образования и науки Костромской области 156013, г. Кострома, ул. Ленина, 20 понедельник - четверг с 9.00 ч. до 18.00 ч.
пятница с 9.00 ч. до 17.00 ч.
перерыв с 13.00 ч. до 14.00 ч.
справочные телефоны: +7(4942) 31-1771
http://www.koipkro.kostroma.ru/deko/default.aspx
E-mail: deko@kos-obl.kmtn.ru
48. Главное управление образования Курганской области 640000, г. Курган, ул. Ленина, д. 35 понедельник - четверг с 9.00 ч. до 18.00 ч.
пятница с 9.00 ч. до 17.00 ч.
перерыв с 13.00 ч. до 14.00 ч.
справочные телефоны: +7(352) 225-4812
http://hde.kurganobl.ru/
E-mail: mail@hde.kurganobl.ru
49. Комитет образования и науки Курской области 305000, г. Курск, ул. Кирова, д. 7 понедельник - четверг с 9.00 ч. до 18.00 ч.
пятница с 9.00 ч. до 17.00 ч.
перерыв с 13.00 ч. до 14.00 ч.
справочные телефоны: +7(4712) 70-3414 +7(4712) 70-0593
http://www.komobr46.ru/
E-mail: Komobr46@mail.ru
50. Комитет общего и профессионального образования Ленинградской области 191028, г. Санкт-Петербург, наб. реки Фонтанки, д. 14 понедельник - четверг с 9.00 ч. до 18.00 ч.
пятница с 9.00 ч. до 17.00 ч.
перерыв с 13.00 ч. до 14.00 ч.
справочные телефоны: +7(812) 579-1076
http://edu.lokos.net/
E-mail: office_edu@lenreg.ru
51. Управление образования и науки Липецкой области 398600, г. Липецк, ул. Циолковского, д. 18 понедельник - четверг с 9.00 ч. до 18.00 ч.
пятница с 9.00 ч. до 17.00 ч.
перерыв с 13.00 ч. до 14.00 ч.
справочные телефоны: +7(4742) 32-9404
http://deptno.lipetsk.ru/
E-mail: root@obluno.lipetsk.su
52. Департамент образования администрации Магаданской области 685000, г. Магадан, ул. Транспортная, 5/23 понедельник - четверг с 9.00 ч. до 18.00 ч.
пятница с 9.00 ч. до 17.00 ч.
перерыв с 13.00 ч. до 14.00 ч.
справочные телефоны: +7(4132) 62-6787
http://www.magadan.ru/ru/oiv/2-44-18.html
E-mail: priemnaya@magadan-obraz.ru
53. Министерство образования Московской области 143407, г. Красногорск-7 Московской области, Бульвар Строителей, д. 1 понедельник - четверг с 9.00 ч. до 18.00 ч.
пятница с 9.00 ч. до 17.00 ч.
перерыв с 13.00 ч. до 14.00 ч.
справочные телефоны: +7(498) 602-1111
http://mo.mosreg.ru/
E-mail: minomos@mail.ru
54. Министерство образования и науки Мурманской области 183025, г. Мурманск, ул. Трудовые резервы, д. 4 понедельник - четверг с 9.00 ч. до 18.00 ч.
пятница с 9.00 ч. до 17.00 ч.
перерыв с 13.00 ч. до 14.00 ч.
справочные телефоны: +7(8152) 44-8905
http://edu.gov-murman.ru/
E-mail: edco@gov-murman.ru
55. Министерство образования Нижегородской области 603950, г. Нижний Новгород, ул. Ильинская, д. 18, ГСП-58 понедельник - четверг с 9.00 ч. до 18.00 ч.
пятница с 9.00 ч. до 17.00 ч.
перерыв с 13.00 ч. до 14.00 ч.
справочные телефоны: +7(831) 433-2451
http://minobr.government-nnov.ru/
E-mail: official@obr.kreml.nnov.ru
56. Комитет образования, науки и молодежной политики Новгородской области 173001, г. Великий Новгород, ул. Новолучанская, д. 27 понедельник - четверг с 9.00 ч. до 18.00 ч.
пятница с 9.00 ч. до 17.00 ч.
перерыв с 13.00 ч. до 14.00 ч.
справочные телефоны: +7(8162) 77-2560
+7(8162) 77-1595
http://www.edu53.ru/
E-mail: komobr53@kob.natm.ru
57. Министерство образования, науки и инновационной политики Новосибирской области 630011, г. Новосибирск, Красный проспект, 18 понедельник - четверг с 9.00 ч. до 18.00 ч.
пятница с 9.00 ч. до 17.00 ч.
перерыв с 13.00 ч. до 14.00 ч.
справочные телефоны: +7(383) 223-1848
+7(383) 223-6382
http://minobr.nso.ru/
E-mail: info@edu.nso.ru
58. Министерство образования Омской области 644002, г. Омск, ул. Красный Путь, 5 понедельник - четверг с 9.00 ч. до 18.00 ч.
пятница с 9.00 ч. до 17.00 ч.
перерыв с 13.00 ч. до 14.00 ч.
справочные телефоны: +7(3812) 27-5208
+7(3812) 25-3558
http://www.mobr.omskportal.ru/
E-mail: educate@omskportal.ru
59. Министерство образования Оренбургской области 460000, г. Оренбург, ул. Постникова, 27 понедельник - четверг с 9.00 ч. до 18.00 ч.
пятница с 9.00 ч. до 17.00 ч.
перерыв с 13.00 ч. до 14.00 ч.
справочные телефоны: +7(3532) 34-2660
http://www.minobr.orb.ru/
E-mail: minobr@obraz-orenburg.ru
60. Департамент образования, молодежной политики и спорта Орловской области 302028, г. Орел, ул. Салтыкова-Щедрина, д. 34, 3 этаж понедельник - четверг с 9.00 ч. до 18.00 ч.
пятница с 9.00 ч. до 17.00 ч.
перерыв с 13.00 ч. до 14.00 ч.
справочные телефоны: +7(4862) 43-0083
http://orel-region.ru/index.php?head=6&part=73&unit=5&ор=1
E-mail: pr_obraz@adm.orel.ru
61. Министерство образования Пензенской области 440600, г. Пенза, ул. Володарского, 7 понедельник - четверг с 9.00 ч. до 18.00 ч.
пятница с 9.00 ч. до 17.00 ч.
перерыв с 13.00 ч. до 14.00 ч.
справочные телефоны: +7(8412) 34-8259
http://minobr-penza.ru/
E-mail: min_obr@sura.ru
pochta@minobr.penza.net
62. Государственное управление образования Псковской области 180001, г. Псков, ул. Некрасова, д. 25 понедельник - четверг с 9.00 ч. до 18.00 ч.
пятница с 9.00 ч. до 17.00 ч.
перерыв с 13.00 ч. до 14.00 ч.
справочные телефоны: +7(8112) 69-9952
+7(8112) 68-6667
+7(8112) 69-9957
http://edu.pskov.ru/
E-mail: guotlm@obladmin.pskov.ru
63. Региональная служба по надзору и контролю в сфере образования Ростовской области 344002, г. Ростов-на-Дону, ул. Темерницкая, д. 44 понедельник - четверг с 9.00 ч. до 18.00 ч.
пятница с 9.00 ч. до 16.45 ч.
перерыв с 13.00 ч. до 13.45 ч.
справочные телефоны: +7(863) 282-2205
http://www.rostobrnadzor.ru/
E-mail: rostobrnadzor@rostobrnadzor.ru
64. Министерство образования Рязанской области 390000, г. Рязань, ул. Лево-Лыбедская, 36 понедельник - четверг с 9.00 ч. до 18.00 ч.
пятница с 9.00 ч. до 17.00 ч.
перерыв с 13.00 ч. до 14.00 ч.
справочные телефоны: +7(4912) 25-3236
http://minobr.ryazangov.ru/
E-mail: post@min-obr.ru
65. Министерство образования и науки Самарской области 443099, г. Самара, ул. А. Толстого, 38/16 понедельник - четверг с 9.00 ч. до 18.00 ч.
пятница с 9.00 ч. до 17.00 ч.
перерыв с 13.00 ч. до 14.00 ч.
справочные телефоны: +7(846) 333-7522
http://www.educat.samregion.ru/
E-mail: main@samara.edu.ru
66. Министерство образования Саратовской области 410002, г. Саратов, ул. Соляная, 32 понедельник - четверг с 9.00 ч. до 18.00 ч.
пятница с 9.00 ч. до 17.00 ч.
перерыв с 13.00 ч. до 14.00 ч.
справочные телефоны: +7(8452) 75-4026
+7(8452) 49-2112
http://minobr.saratov.gov.ru/
E-mail: minobr.sar@yandex.ru
67. Министерство образования Сахалинской области 693019, г. Южно-Сахалинск, ул. Ленина, д. 156 понедельник - четверг с 9.00 ч. до 18.00 ч.
пятница с 9.00 ч. до 17.00 ч.
перерыв с 13.00 ч. до 14.00 ч.
справочные телефоны: +7(4242) 46-5901
+7(4242) 46-5920
http://obrazovanie.admsakhalin.ru/
E-mail: dp_study@adm.sakhalin.ru
68. Министерство общего и профессионального образования Свердловской области 620075, г. Екатеринбург, ул. Малышева, 33 понедельник - четверг с 9.00 ч. до 18.00 ч.
пятница с 9.00 ч. до 17.00 ч.
перерыв с 13.00 ч. до 14.00 ч.
справочные телефоны: +7(343) 371-4727
http://www.minobraz.ru/
E-mail: info@minobraz.ru
69. Департамент Смоленской области по образованию, науке и делам молодежи 214004, г. Смоленск, ул. Николаева, д. 12-а понедельник - четверг с 9.00 ч. до 18.00 ч.
пятница с 9.00 ч. до 17.00 ч.
перерыв с 13.00 ч. до 14.00 ч.
справочные телефоны: +7(4812) 38-1722
http://www.edu67.ru/
E-mail: obraz@admin.smolensk.ru
70. Управление образования и науки Тамбовской области 392000, г. Тамбов, ул. Советская, д. 108 понедельник - четверг с 9.00 ч. до 18.00 ч.
пятница с 9.00 ч. до 17.00 ч.
перерыв с 13.00 ч. до 14.00 ч.
справочные телефоны: +7(475) 72-3738
http://obraz.tambov.gov.ru/
E-mail: post@obraz.tambov.gov.ru
71. Министерство образования Тверской области 170100, г. Тверь, ул. Советская, д. 23 понедельник - четверг с 9.00 ч. до 18.00 ч.
пятница с 9.00 ч. до 17.00 ч.
перерыв с 13.00 ч. до 14.00 ч.
справочные телефоны: +7(4822) 32-1053
http://www.edu-tver.ru/
E-mail: dep_obrazov@web.region.tver.ru
72. Комитет по контролю, надзору и лицензированию в сфере образования Томской области 634041, г. Томск, пр-т Кирова, 41 понедельник - четверг с 9.00 ч. до 18.00 ч.
пятница с 9.00 ч. до 17.00 ч.
перерыв с 13.00 ч. до 14.00 ч.
справочные телефоны: +7(3822) 55-4379
http://knlo.tomsk.gov.ru/
E-mail: yanulina@tomsk.gov.ru
73. Инспекция Тульской области по надзору и контролю в сфере образования 300012, г. Тула, ул. Оружейная, д. 5 понедельник - четверг с 9.00 ч. до 18.00 ч.
пятница с 9.00 ч. до 17.00 ч.
перерыв с 13.00 ч. до 14.00 ч.
справочные телефоны: +7(4872) 55-9238
http://obrnadzor.tula.ru/
E-mail: obrnadzor@region.tula.ru
74. Департамент по лицензированию, государственной аккредитации, надзору и контролю в сфере образования Тюменской области 625000, г. Тюмень, ул. Володарского, 49 понедельник - четверг с 9.00 ч. до 18.00 ч.
пятница с 9.00 ч. до 17.00 ч.
перерыв с 13.00 ч. до 14.00 ч.
справочные телефоны: +7(3452) 64-7760
http://admtyumen.ru/ogv_ru/gov/administrative/edu_control/general_information/telephone.htm
E-mail: dep_obrnadzor@72to.ru
75. Министерство образования и науки Ульяновской области 432700, г. Ульяновск, ул. Доватора, 14 понедельник - четверг с 9.00 ч. до 18.00 ч.
пятница с 9.00 ч. до 17.00 ч.
перерыв с 13.00 ч. до 14.00 ч.
справочные телефоны: +7(8422) 61-0409
http://comnic.ulgov.ru/
E-mail: olkko@mail.ru
76. Министерство образования и науки Челябинской области 454113, г. Челябинск, пл. Революции, 4 понедельник - четверг с 9.00 ч. до 18.00 ч.
пятница с 9.00 ч. до 17.00 ч.
перерыв с 13.00 ч. до 14.00 ч.
справочные телефоны: +7(3512) 63-6762,
+7(3512) 45-0363
http://minobr74.ru/
E-mail: moin@chel.rn.ru
77. Департамент образования Ярославской области 150000, г. Ярославль, ул. Советская, 7 понедельник - четверг с 8.30 ч. до 17.30 ч.
пятница с 8.30 ч. до 17.30 ч.
перерыв с 12.30 ч. до 13.48 ч.
справочные телефоны: +7(4852) 74-51-90
http://www.yarregion.ru/depts/dobr/default.aspx
E-mail: dobr@region.adm.yar.ru
78. Департамент образования города Москвы 129010, г. Москва, ул. Большая Спасская, д. 15, стр. 1 понедельник - четверг с 9.00 ч. до 18.00 ч.
пятница с 9.00 ч. до 17.00 ч.
перерыв с 13.00 ч. до 14.00 ч.
справочные телефоны: +7(499) 231-0008
http://www.educom.ru/
E-mail: iac@educom.ru
79. Комитет по науке и высшей школе г. Санкт-Петербург 191060, г. С.-Петербург, Наб. канала Грибоедова, 88-90 понедельник - четверг с 9.00 ч. до 18.00 ч.
пятница с 9.00 ч. до 17.00 ч.
перерыв с 13.00 ч. до 14.00 ч.
справочные телефоны: +7(812) 576-71-60
http://knvsh.gov.spb.ru/
E-mail: knvsh@gov.spb.ru
80. Главное Управление образования и науки г. Севастополя 99011, г. Севастополь, ул. Щербака, 10 понедельник - четверг с 9.00 ч. до 18.00 ч.
пятница с 9.00 ч. до 17.00 ч.
перерыв с 13.00 ч. до 14.00 ч.
справочные телефоны: 8-10-38-0692-55-02-52
http://sev-osvita.com/
E-mail: sev.uon@rambler.ru
81. Комитет образования Еврейской автономной области 679016, г. Биробиджан, ул. Калинина, 19 понедельник - четверг с 9.00 ч. до 18.00 ч.
пятница с 9.00 ч. до 17.00 ч.
перерыв с 13.00 ч. до 14.00 ч.
справочные телефоны: +7(42622) 6-4970
http://www.komobr-eao.ru/
E-mail: comobr@mail.ru
82. Служба по контролю и надзору в сфере образования Ханты-Мансийского автономного округа - Югры 628012, г. Ханты-Мансийск, ул. Мира, 124 понедельник - четверг с 9.00 ч. до 18.00 ч.
пятница с 9.00 ч. до 17.00 ч.
перерыв с 13.00 ч. до 14.00 ч.
справочные телефоны: +7(3467) 39-4460,
+7(3467) 39-4470
http://www.obrnadzorhmao.ru/
E-mail: obrnadzor@admhmao.ru
83. Департамент образования, культуры и молодежной политики Чукотского автономного округа 689000, г. Анадырь, ул. Беринга, 7 понедельник - четверг с 9.00 ч. до 18.00 ч.
пятница с 9.00 ч. до 17.00 ч.
перерыв с 13.00 ч. до 14.00 ч.
справочные телефоны: +7(42722) 6-4587
http://www.chukotka.org/power/administrative_setting/Dep_obr_molod/
E-mail: borodin@anadyr.ru.
84. Департамент образования Ямало-Ненецкого автономного округа 629008, г. Салехард, ул. Совхозная, д. 14, корп. 1 понедельник - четверг с 8.30 ч. до 17.30 ч.
пятница с 8.30 ч. до 17.30 ч.
перерыв с 12.30 ч. до 13.48 ч.
справочные телефоны: +7(34922) 4-01-51
http://www.yamaledu.org
E-mail: yamaledu@yamalinfo.ru

Приложение N 2
к Административному регламенту
предоставления государственной услуги
по подтверждению документов
об ученых степенях, ученых званиях
органами государственной власти
субъектов Российской Федерации,
осуществляющими переданные полномочия
Российской Федерации по подтверждению
документов об ученых степенях,
ученых званиях, утвержденному приказом
Министерства образования и науки
Российской Федерации
от 26 декабря 2014 г. N 1630

БЛОК-СХЕМА ПОСЛЕДОВАТЕЛЬНОСТИ ДЕЙСТВИЙ ПРИ ПРЕДОСТАВЛЕНИИ ГОСУДАРСТВЕННОЙ УСЛУГИ ПО ПОДТВЕРЖДЕНИЮ ДОКУМЕНТОВ ОБ УЧЕНЫХ СТЕПЕНЯХ, УЧЕНЫХ ЗВАНИЯХ ОРГАНАМИ ГОСУДАРСТВЕННОЙ ВЛАСТИ СУБЪЕКТОВ РОССИЙСКОЙ ФЕДЕРАЦИИ, ОСУЩЕСТВЛЯЮЩИМИ ПЕРЕДАННЫЕ ПОЛНОМОЧИЯ РОССИЙСКОЙ ФЕДЕРАЦИИ ПО ПОДТВЕРЖДЕНИЮ ДОКУМЕНТОВ ОБ УЧЕНЫХ СТЕПЕНЯХ, УЧЕНЫХ ЗВАНИЯХ