Система стандартов безопасности труда .машины сельскохозяйственные самоходные. Методы определения вибрационных и шумовых характеристик. ГОСТ 12.4.095-80

(утв. Постановлением Госстандарта СССР от 30.06.80 N 3269)
Редакция от 29.06.1980 — Действует с 01.07.1981

ГОСУДАРСТВЕННЫЙ СТАНДАРТ СОЮЗА ССР

Система стандартов безопасности труда

МАШИНЫ СЕЛЬСКОХОЗЯЙСТВЕННЫЕ САМОХОДНЫЕ

Методы определения вибрационных и шумовых характеристик

Occupational safety standard system.
Agricultural self-propelled machines.
Methods of determination of vibration and noise characteristics

ГОСТ 12.4.095-80

Дата введения 1981-07-01

РАЗРАБОТАН

Министерством тракторного и сельскохозяйственного машиностроения

Министерством сельского хозяйства СССР

Государственным комитетом СССР по стандартам

ИСПОЛНИТЕЛИ

В.М. Власенко, канд. техн. наук; М.А. Трахтенбройт, канд. физ.-мат. наук; А.И. Пономарев, канд. техн. наук; В.Б. Логинов, канд. техн. наук; Г.М. Чергештов, канд. техн. наук (руководители темы); С.В. Жуков; Т.Г. Хидиров; А.А. Липатов; В.Е. Скибинский; Е.Д. Смирнова; Ю.В. Базыкин

ВНЕСЕН Министерством тракторного и сельскохозяйственного машиностроения

Зам. министра Г.С. Кириченко

УТВЕРЖДЕН И ВВЕДЕН В ДЕЙСТВИЕ Постановлением Государственного комитета СССР по стандартам от 30 июня 1980 г. N 3269

ВЗАМЕН ГОСТ 16529-70

Настоящий стандарт распространяется на самоходные сельскохозяйственные машины (далее - машины) и устанавливает общие требования к методам определения вибрационных и шумовых характеристик на рабочих местах оператора и вспомогательных рабочих.

Стандарт не распространяется на тракторы и самоходные шасси.

1. ОБЩИЕ ПОЛОЖЕНИЯ

1.1. Измерения проводят с целью:

оценки шумовых характеристик на рабочих местах, установленных ГОСТ 12.1.003-76;

оценки вибрационных характеристик на рабочих местах (сиденьях, полу, рабочих площадках и органах управления, установленных ГОСТ 12.2.019-76.

1.2. Измерения проводят на машинах, находящихся в технически исправном состоянии, прошедших заправку и техническое обслуживание, регулировку рабочих органов, давления воздуха в шинах, натяжения гусеничных движителей, положения сидений оператора и вспомогательных рабочих и укомплектованных в соответствии с инструкцией по эксплуатации.

1.3. Шины не должны иметь повреждений. Износ рисунка протектора должен быть равномерным и не превышать 35% первоначальной высоты.

2. МЕТОД ОПРЕДЕЛЕНИЯ ВИБРАЦИОННЫХ ХАРАКТЕРИСТИК

2.1. Аппаратура

2.1.1. Аппаратура для измерения вибрации должна соответствовать требованиям ГОСТ 12.4.012-75.

2.1.2. Масса виброизмерительного преобразователя должна составлять не более 5% массы исследуемого, но не превышать 50 г - при измерениях виброскорости на органах управления и 100 г - при измерениях виброускорений на рабочих местах.

2.1.3. Виброизмерительный преобразователь следует крепить к объекту измерения способами, указанными в стандартах и технических условиях на виброизмерительные приборы конкретного типа.

2.1.4. Собственная частота колебаний виброизмерительного преобразователя с элементами крепления должна не менее чем в 2 раза превышать максимальную частоту вибрации, подлежащей измерению.

2.1.5. Калибровку измерительных приборов и всего тракта следует проводить в соответствии с технической документацией на конкретные приборы.

2.2. Проведение измерений

2.2.1. Общие требования к проведению измерений - по ГОСТ 13731-68.

2.2.2. Вибрационные характеристики определяют при выполнении машиной основного технологического процесса, характерного для данной климатической зоны на максимальной рабочей скорости.

2.2.3. Допускается вибрационные характеристики определять при холостых переездах машины с включенными рабочими органами на скорости, соответствующей максимальной рабочей.

2.2.4. Условия испытаний и число машин, на которых измеряют параметры вибрации, должны быть установлены в нормативно-технической документации на методы испытаний машин конкретного вида.

2.2.5. При измерениях виброускорений на сиденьях, полу и площадках без демпфирующих покрытий виброизмерительный преобразователь следует крепить непосредственно к поверхности сидений, пола и площадок.

2.2.6. При измерениях виброускорений на сиденьях, полу и площадках с демпфирующими покрытиями виброизмерительный преобразователь устанавливают на их поверхности с помощью металлического диска диаметром мм и толщиной 4 мм. При этом металлические части сиденья и площадки не должны иметь непосредственного контакта с диском.

2.2.7. Вибрационные характеристики на рабочих местах измеряют при наличии на них оператора и вспомогательных рабочих. Масса оператора и каждого вспомогательного рабочего должна составлять 70±10 кг.

2.2.8. Вибрационные характеристики на органах управления следует измерять при приложении к ним усилий, необходимых для выполнения технологических операций.

2.2.9. Точки измерения следует располагать в местах контакта оператора и вспомогательных рабочих с вибрирующей поверхностью: на сиденье, полу, площадке, в местах обхвата рулевого колеса и рукояток.

2.2.10. Вибрационные характеристики измеряют в направлении осей ортогональной системы координат x, y, z: для сиденья, пола и площадки ось z - вертикальная, а x и y - горизонтальные оси; для рулевого колеса и рукояток управления ось x совпадает с геометрической осью мест охвата, а ось z - лежит в плоскости, образованной осью x и направлением приложения усилия.

2.2.11. Оси виброизмерительных преобразователей должны быть ориентированы по установленным направлениям измерений.

2.2.12. Вибрационные характеристики на сиденье, полу и площадке измеряют в каждом направлении однократно. Измерения следует повторять при возникновении существенных нарушений условий испытаний.

2.2.13. Вибрационные характеристики на органах управления в каждом направлении измеряют не менее трех раз. Если разница между результатами измерений в какой-либо полосе частот превышает 3 дБ (или максимальное значение превышает минимальное более чем в 1,41 раза), число измерений удваивают.

2.3. Обработка и оформление результатов

2.3.1. Результатом обработки измерений по п. 2.2.12 следует считать среднее арифметическое значение средних квадратических значений вибрационных характеристик в нормируемых полосах частот.

2.3.2. Полученные результаты оценивают сопоставлением их со значениями, нормируемыми ГОСТ 12.2.019-76.

2.3.3. Результаты измерений и оценки оформляют протоколом по форме обязательного приложения 1.

3. МЕТОД ОПРЕДЕЛЕНИЯ ШУМОВЫХ ХАРАКТЕРИСТИК

3.1. Аппаратура

3.1.1. Для определения шумовых характеристик применяют шумомеры 1-го класса по СТ СЭВ 1351-78 и полосовые фильтры по ГОСТ 17168-71.

3.1.2. Для измерения скорости ветра применяют чашечный анемометр по ГОСТ 6376-74.

3.1.3. Для измерения частоты вращения коленчатого вала двигателя применяют тахометр по ГОСТ 21339-75.

3.1.4. Измерительный микрофон должен быть укомплектован кабелем длиной 5 - 10 м.

3.1.5. Калибровку измерительных приборов и всего тракта следует выполнять в соответствии с инструкцией по эксплуатации на приборы конкретного типа.

3.2. Проведение измерений

3.2.1. Общие требования к измерению шума - по ГОСТ 23941-79.

3.2.2. Место испытаний должно представлять открытую ровную площадку с твердым покрытием, а при его отсутствии - с хорошо утрамбованным грунтовым покрытием, свободную от поглощающих звук материалов (снег или трава).

3.2.3. В радиусе 25 м от середины испытательной площадки не должно находиться наземных сооружений, лесных посадок, склонов и других объектов, отражающих звук.

3.2.4. Испытательная площадка должна быть расположена вне зоны сильных магнитных и электростатических полей.

3.2.5. Влажность, температура, атмосферное давление должны быть в пределах, указанных в инструкции по эксплуатации измерительной аппаратуры. Не допускается проводить измерения при скорости ветра свыше 5 м/с, а также во время выпадения атмосферных осадков и грозы.

3.2.6. В случае, если разность между значениями измеренного уровня звука (уровня звукового давления) и соответствующими уровнями помех (шум окружающих источников, шум ветра и т.п.) более или равна 10 дБ A (дБ), то влияние помех на результат измерений не учитывают. Если разность составляет 6 - 9 дБ A (дБ), то из значения измеренного уровня звука следует вычесть 1 дБ A (дБ), а при разности 4 - 5 дБ A (дБ) следует вычесть 2 дБ A (дБ). Если разность равна или менее 4 дБ A (дБ) или измеренный уровень звука для шума помех сильно колеблется по времени, то результат измерений не может быть оценен.

3.2.7. При определении шумовых характеристик вентиляторы климатической установки в кабине должны быть включены на режим максимальной производительности, регулирующие органы системы подачи воздуха должны находиться в положении, соответствующем наиболее шумной работе установки. Двери, окна и люки должны быть закрыты.

3.2.8. При определении шумовых характеристик на рабочем месте оператора должен находиться один человек, совмещающий функции оператора и прибориста, регистрирующего показания шумомера, или же выполняющий только функции оператора. В последнем случае приборист с шумомером должен находиться вне кабины.

3.2.9. При отсутствии кабины оператора и при определении шумовых характеристик на рабочих местах вспомогательных рабочих приборист должен находиться на расстоянии не менее 3 м от микрофона.

3.2.10. Шумовые характеристики следует определять на стоянке при номинальной частоте вращения коленчатого вала двигателя и установившемся холостом режиме работы всех рабочих органов, соответствующем максимальному уровню звука на рабочем месте, где определяют шумовую характеристику.

Максимальный уровень звука и соответствующий режим рабочих органов определяют путем последовательных измерений уровней звука на всех возможных рабочих режимах машины.

3.2.11. При определении шумовых характеристик на рабочем месте, оборудованном сиденьем, микрофон должен быть установлен с таким расчетом, чтобы центр мембраны был смещен:

а) вверх по вертикали от базисной точки сиденья <*> на 700 мм;

<*> Базисной точкой сиденья является точка пересечения средних линий сиденья и спинки. Регулируемые сиденья для определения базисной точки должны быть установлены в среднее положение.

б) вперед по горизонтали от точки положения, указанного в подпункте a, на 150 мм;

в) вправо по горизонтали от точки положения, указанного в подпункте б, на 250 мм.

3.2.12. На рабочих местах, не оборудованных сиденьем и предназначенных для работы стоя, микрофон следует располагать так, чтобы центр мембраны находился на высоте 1600 мм над уровнем пола или площадки и на расстоянии 150 мм вправо по горизонтали от правого уха оператора или вспомогательного рабочего.

3.2.13. Главная ось микрофона должна быть направлена вертикально вниз.

3.2.14. На шумомере должна быть установлена временная характеристика "Медленно". В качестве значения измеренной величины принимают визуальное среднее значение показаний.

3.2.15. Шумовые характеристики определяют не менее трех раз. Если разность между результатами отдельных измерений в одной точке превышает 1 дБ А для уровня звука и 3 дБ для уровней звукового давления, то проводят повторные трехкратные измерения.

3.3. Обработка и оформление результатов

3.3.1. За результат измерений принимают среднее арифметическое значение трех измерений, округленное до целого числа.

3.3.2. При обработке в результат измерений должны быть внесены поправки (на частотную характеристику микрофона, на характеристику направленности микрофона, на уровень помех и т.п.).

3.3.3. Правильность определения шумовых характеристик проверяют расчетом уровня звука по значениям измеренного звукового давления в октавных полосах частот (см. справочное приложение 2) и сопоставлением его со значением измеренного уровня звука. Расхождение не должно превышать 2 дБ А. В ином случае измерения следует повторить.

3.3.4. Результаты определения шумовых характеристик на рабочих местах должны быть представлены в виде протокола измерений (см. обязательное приложение 3).

ПРИЛОЖЕНИЕ 1
Обязательное

ФОРМА ПРОТОКОЛА ИЗМЕРЕНИЯ ВИБРАЦИИ НА СИДЕНЬЕ ОПЕРАТОРА, ПОЛУ И ПЛОЩАДКЕ ДЛЯ ВСПОМОГАТЕЛЬНЫХ РАБОЧИХ

наименование и марка машины
1. Предприятие-изготовитель  
2. Порядковый номер по системе нумерации предприятия-изготовителя  
 
3. Наработка, моточасы  
4. Характеристика рабочих мест  
5. Место проведения измерения  
6. Дата проведения измерения  
7. Организация, проводившая испытания  
8. Должность, фамилия, имя, отчество лиц, проводивших измерения  
 
9. Давление воздуха в шинах колес, Па:    
  передних  
  задних  
10. Вид технологической операции  
11. Скорость движения, км/ч  
12. Состояние протектора шин  
13. Вид рельефа поля  
14. Марка и модель измерительной аппаратуры  
15. Свидетельство о поверке  
16. Состав измерительного тракта  
17. Место установки вибропреобразователя  

18. Результаты измерений

N п/п Наименование параметра Единица измерения Место и направление измерения Номер измерения Полосы частот, Гц Значение параметра Примечание

ПРИЛОЖЕНИЕ 2
Справочное

РАСЧЕТ УРОВНЯ ЗВУКА

Уровень звука в дБ А вычисляют по формуле

(1)

где - скорректированный уровень звукового давления в i-й полосе частот, дБ, равный , (где - уровень звукового давления в i-й октавной полосе частот, дБ; - корректирующая поправка по характеристике А шумомера для i-й полосы частот, дБ (см. табл.1).

Таблица 1

f, Гц , дБ
31,5 -39,5
63 -26,2
125 -16,1
250 -8,6
500 -3,2
1000 0
2000 1,2
4000 1
8000 -1,1

Суммирование по формуле (1) можно заменить последовательным попарным сложением скорректированных уровней звукового давления в децибелах по формуле

(2)

где - величина, определяемая по номограмме (см. черт.1);

- максимальный из двух складываемых (скорректированных) уровней;

- минимальный из двух складываемых (скорректированных) уровней.

( - ) дБ.
 
Черт.1

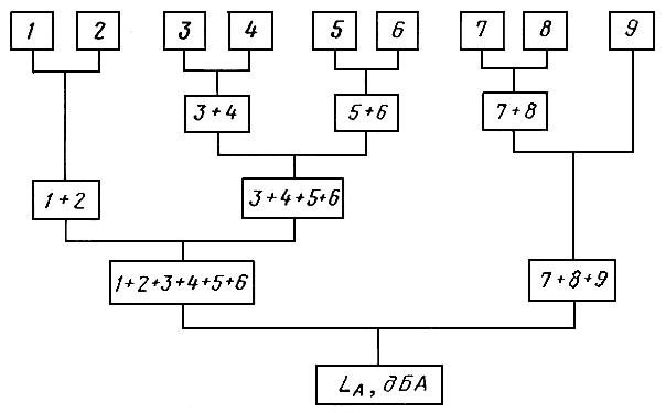
Сложение рекомендуется проводить в такой последовательности. Скорректированные уровни звукового давления располагают в ряд в порядке убывания. После этого попарно суммируют по формуле (2) первое значение из этого ряда со вторым, третье с четвертым, пятое с шестым и т.д. (см. черт.2).

Черт.2

Пример расчета

Шумовая характеристика на рабочем месте самоходного кукурузоуборочного комбайна КСКУ-6, полученная в результате измерений, приведена в табл.2.

Таблица 2

Уровень звука, дБ А Уровни звукового давления, дБ, в октавных полосах со среднегеометрическими частотами, Гц
31,5 63 125 250 500 1000 2000 4000 8000
84 108 93 94 84 84 76 72 71 67

После корректировки по характеристике А в соответствии с табл.1 получим уровни звукового давления, приведенные в табл.3.

Таблица 3

Уровни звукового давления, дБ, в октавных полосах со среднегеометрическими частотами, Гц
31,5 63 125 250 500 1000 2000 4000 8000
68,5 66,8 77,9 74,4 80,8 76 73,2 72 65,9

Располагаем скорректированные уровни звукового давления в порядке убывания и попарно их суммируют в соответствии со схемой, приведенной на черт.2.

Черт.3

В результате получаем расчетный уровень звука дБ А (см. черт.3). Расхождение со значением измеренного уровня звука составляет 0,9 дБ А, что соответствует требованию п.3.3.3 настоящего стандарта.

ПРИЛОЖЕНИЕ 3
Обязательное

ФОРМА ПРОТОКОЛА ИЗМЕРЕНИЯ ПАРАМЕТРОВ ШУМА НА РАБОЧИХ МЕСТАХ

наименование и марка машины
1. Предприятие-изготовитель  
2. Порядковый номер по системе нумерации предприятия-изготовителя дата выпуска  
3. Марка двигателя и порядковый номер по системе нумерации предприятия-изготовителя  
4. Номинальная частота вращения коленчатого вала  
5. Наработка, моточасы  
6. Характеристика рабочих мест  
7. Место проведения измерений  
8. Дата измерений  
9. Организация, проводившая измерения  
10. Должность, фамилия, имя, отчество лиц, проводивших измерения  
11. Характеристика испытательной площадки  
12. Метеорологические условия:
относительная влажность воздуха, %  
атмосферное давление, Па  
температура, °С  
скорость ветра, м/с  

13. Средства измерения

Наименование Тип Порядковый номер по системе нумерации предприятия-изготовителя Предприятие-изготовитель Погрешность Дата прохождения последней поверки
1. Шумомер
2. Микрофон
3. Фильтры
4. Аппаратура для калибровки
5. Разное
14. Частота вращения коленчатого вала двигателя при измерениях,  

15. Выбор режима работы рабочего органа машины для определения шумовых характеристик

Режим работы рабочего органа машины
Уровень звука, дБ А
16. Расположение и нумерация точек измерения (эскиз)  

17. Результаты измерений, расчетные значения уровней звука

Номер точки измерения Номер измерения Измеренный уровень звука, дБ А Уровни звукового давления, дБ, в октавных полосах со среднегеометрическими частотами, Гц Расчетный уровень звука, дБ А
31,5 63 125 250 500 1000 2000 4000 8000
Уровни помех
1
1 2
3
Средний уровень
Уровни помех
1
2 2
3
Средний уровень
18. Заключение  
Подписи лиц, проводивших измерения